LA CALIDAD
PRESENTADO POR: MARIA ALEJANDRA
                         ROLDAN
                 SAHARA PINEDA
               ALEJANDRO LOPEZ
PROPOSICIONES
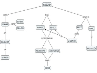
   La calidad ayuda a satisfacer las necesidades y expectativas del
    cliente.
   La calidad influye en el precio.
   La calidad influye en el tiempo de producción.
   La calidad puede regirse bajo dos normas: ISO 9000 e ISO 14000
   La calidad garantiza un mejor producto o servicio.
   La calidad requiere de una investigación del mercado.
   La calidad necesita de un plan.
   La calidad es necesaria para la competitividad en el mercado
   La calidad garantiza las ventas.
   La calidad requiere de inspecciones y pruebas.
   La calidad no es lo mismo que las marcas reconocidas.
   La calidad no es lo mismo que cantidad.
OFERTA
                                    DEMANDA
                       ADAPTACION

                       RENDIMIENTO
VENTAS Y
DISTRIBUCION
                                                  INVESTIGACION DEL
                                                  MERCADO
                              CALIDA
MATERIA   MATERIA               D
PRIMA     MODIFICADA                              PLANIFICACI
                                                  ON




                                              IDEAS

   PRODUCCION
                EXPERIMENTACION               ENCUESTA          OPCIONES

                           INSPECCION Y PRUEBAS
MEDIDAS DE
                             SATISFACCIÓN



-Satisface necesidades
del cliente
                                                 -MARCA
                                            
-Es un producto o               CALIDAD          -CANTIDAD
servicio

-Influye en el precio y el
tiempo

-Necesario para la
competitividad en el
mercado
TEXTO
La calidad mas que un simple concepto es algo que debemos conocer, ya que es
una característica importante de los bienes o productos que vamos a adquirir. Se
conoce o incluye entonces a la calidad en un grupo ordenado de medidas de
satisfacción al cliente, ya que este siempre esta buscando lo mejor, y esta es una de
las medidas para llegar a esto. Es por esta razón que pasaremos a explicar tanto el
proceso para alcanzar la calidad como las normas que la rigen, y su principal
característica.

Como lo mencione anteriormente para alcanzar un producto o servicio de calidad es
importante primero llevar un ciclo que consta de cinco fases. La primera de estas es
la fase de investigación del mercado, la segunda es la planificación, seguida esta
esta la fase de inspección y pruebas, después se debe llevar el proceso de
producción para finalizar con las ventas y distribución. Ahora si se quiere seguir
mejorando en la calidad este ciclo se debe repetir siempre buscando una notable
mejora en lo que se ofrezca.

La principal característica de la calidad es que además de asegurar unas mejores
ventas, siempre busca la satisfacción de el cliente, ya que al final este debe ser el
principal interesado en el producto o bien y su satisfacción es la clave del progreso
de la empresa. Es por esto que existen dos normas que se deben mencionar, estas
PIB
(PRODUCTO INTERNO
            BRUTO)
PRESENTADO POR: MARIA ALEJANDRA
                         ROLDAN
                 SAHARA PINEDA
               ALEJANDRO LOPEZ
PROPOSICIONES
   El PIB es un valor monetario.
   El PIB analiza el crecimiento económico.
   El PIB analiza el decrecimiento económico.
   El PIB obtiene datos del DANE.
   El PIB obtiene datos del banco mundial.
   El PIB se calcula a través de tres métodos: M. valor agregado, M. del ingreso,
    M del gasto.
   El PIB se basa en los bienes y servicios.
   El PIB se puede clasificar en nominal o real.
   El PIB mide la producción de bienes y servicios.
   El PIB mide la economía de un país.
   El PIB determina el desarrollo económico.
   El PIB estudia el consumo e inversión dentro de un país.
   El PIB se mide en un periodo de tiempo determinado.
   El PIB es diferente del PIN.
   El PIB es diferente del PNN.
   El PIB es diferente del PNB.
OBTENCION DE
  SE BASA                                                DATOS

Bienes   Servicios           PRODUCTO INTERNO
                                  BRUTO                 DANE Banco
                                                             mundial
                                   (PIB)


     ANALIZA
                                                          METODO


                                       Valor agregado


Decrecimient   Crecimiento                      Gasto
o económico    económico                                   Ingreso
MEDIDAS DE LA
                     ECONOMÍA DEL PAÍS


• Valor total

• Crecimiento y
  decrecimiento        PRODUCTO          PRODUCTO NACIONAL BRU
  económico.         INTERNO BRUTO       (PNB)
                                         PRODUCTO INTERNO NE
• Economía del                           (PIN)
  país                                   PRODUCTO NACONAL NE
                     NOMINAL     REAL    (PNN)
• Valor monetario.
TEXTO
Todos los países del mundo deben estar al tanto de su economía ya que esta es un
importante factor de desarrollo. Por lo tanto debe estar mas que regulada medida
seguidamente, y esto se hace por medio de el PIB. El PIB significa el Producto
Interno Bruto, que hace referencia a valores monetarios.

Agregando a lo anterior cabe entonces mencionar que el PIB es una medida al
Valor monetario de bienes o servicios ofrecidos dentro del territorio nacional.
Consecuentemente que es el PIB el responsable de dar a conocer el crecimiento o
decrecimiento económico de un país.

Por otra parte es importante destacar que el PIB tiene una periodicidad de medida,
y esta regularmente es de un año, entonces durante este lapso de tiempo los
productos o servicios están en movimiento y obteniendo capital que después será
medido por uno de los tres métodos existentes que son el método de valor
agregado, el método de gasto o el método de ingreso. Y los datos para lograr estas
mediciones son extraídos o del DANE o del Banco Mundial.

Final mente cabe hacer una aclaración, ya que en repetidas ocasiones se
confunden términos como el PIB producto interno bruto con otros totalmente
diferentes como lo son el producto nacional bruto( PNB), el producto interno neto

La calidad y el PIB

  • 1.
    LA CALIDAD PRESENTADO POR:MARIA ALEJANDRA ROLDAN SAHARA PINEDA ALEJANDRO LOPEZ
  • 2.
    PROPOSICIONES  La calidad ayuda a satisfacer las necesidades y expectativas del cliente.  La calidad influye en el precio.  La calidad influye en el tiempo de producción.  La calidad puede regirse bajo dos normas: ISO 9000 e ISO 14000  La calidad garantiza un mejor producto o servicio.  La calidad requiere de una investigación del mercado.  La calidad necesita de un plan.  La calidad es necesaria para la competitividad en el mercado  La calidad garantiza las ventas.  La calidad requiere de inspecciones y pruebas.  La calidad no es lo mismo que las marcas reconocidas.  La calidad no es lo mismo que cantidad.
  • 4.
    OFERTA DEMANDA ADAPTACION RENDIMIENTO VENTAS Y DISTRIBUCION INVESTIGACION DEL MERCADO CALIDA MATERIA MATERIA D PRIMA MODIFICADA PLANIFICACI ON IDEAS PRODUCCION EXPERIMENTACION ENCUESTA OPCIONES INSPECCION Y PRUEBAS
  • 5.
    MEDIDAS DE SATISFACCIÓN -Satisface necesidades del cliente -MARCA -Es un producto o CALIDAD -CANTIDAD servicio -Influye en el precio y el tiempo -Necesario para la competitividad en el mercado
  • 6.
    TEXTO La calidad masque un simple concepto es algo que debemos conocer, ya que es una característica importante de los bienes o productos que vamos a adquirir. Se conoce o incluye entonces a la calidad en un grupo ordenado de medidas de satisfacción al cliente, ya que este siempre esta buscando lo mejor, y esta es una de las medidas para llegar a esto. Es por esta razón que pasaremos a explicar tanto el proceso para alcanzar la calidad como las normas que la rigen, y su principal característica. Como lo mencione anteriormente para alcanzar un producto o servicio de calidad es importante primero llevar un ciclo que consta de cinco fases. La primera de estas es la fase de investigación del mercado, la segunda es la planificación, seguida esta esta la fase de inspección y pruebas, después se debe llevar el proceso de producción para finalizar con las ventas y distribución. Ahora si se quiere seguir mejorando en la calidad este ciclo se debe repetir siempre buscando una notable mejora en lo que se ofrezca. La principal característica de la calidad es que además de asegurar unas mejores ventas, siempre busca la satisfacción de el cliente, ya que al final este debe ser el principal interesado en el producto o bien y su satisfacción es la clave del progreso de la empresa. Es por esto que existen dos normas que se deben mencionar, estas
  • 7.
    PIB (PRODUCTO INTERNO BRUTO) PRESENTADO POR: MARIA ALEJANDRA ROLDAN SAHARA PINEDA ALEJANDRO LOPEZ
  • 8.
    PROPOSICIONES  El PIB es un valor monetario.  El PIB analiza el crecimiento económico.  El PIB analiza el decrecimiento económico.  El PIB obtiene datos del DANE.  El PIB obtiene datos del banco mundial.  El PIB se calcula a través de tres métodos: M. valor agregado, M. del ingreso, M del gasto.  El PIB se basa en los bienes y servicios.  El PIB se puede clasificar en nominal o real.  El PIB mide la producción de bienes y servicios.  El PIB mide la economía de un país.  El PIB determina el desarrollo económico.  El PIB estudia el consumo e inversión dentro de un país.  El PIB se mide en un periodo de tiempo determinado.  El PIB es diferente del PIN.  El PIB es diferente del PNN.  El PIB es diferente del PNB.
  • 10.
    OBTENCION DE SE BASA DATOS Bienes Servicios PRODUCTO INTERNO BRUTO DANE Banco mundial (PIB) ANALIZA METODO Valor agregado Decrecimient Crecimiento Gasto o económico económico Ingreso
  • 11.
    MEDIDAS DE LA ECONOMÍA DEL PAÍS • Valor total • Crecimiento y decrecimiento PRODUCTO PRODUCTO NACIONAL BRU económico. INTERNO BRUTO (PNB) PRODUCTO INTERNO NE • Economía del (PIN) país PRODUCTO NACONAL NE NOMINAL REAL (PNN) • Valor monetario.
  • 12.
    TEXTO Todos los paísesdel mundo deben estar al tanto de su economía ya que esta es un importante factor de desarrollo. Por lo tanto debe estar mas que regulada medida seguidamente, y esto se hace por medio de el PIB. El PIB significa el Producto Interno Bruto, que hace referencia a valores monetarios. Agregando a lo anterior cabe entonces mencionar que el PIB es una medida al Valor monetario de bienes o servicios ofrecidos dentro del territorio nacional. Consecuentemente que es el PIB el responsable de dar a conocer el crecimiento o decrecimiento económico de un país. Por otra parte es importante destacar que el PIB tiene una periodicidad de medida, y esta regularmente es de un año, entonces durante este lapso de tiempo los productos o servicios están en movimiento y obteniendo capital que después será medido por uno de los tres métodos existentes que son el método de valor agregado, el método de gasto o el método de ingreso. Y los datos para lograr estas mediciones son extraídos o del DANE o del Banco Mundial. Final mente cabe hacer una aclaración, ya que en repetidas ocasiones se confunden términos como el PIB producto interno bruto con otros totalmente diferentes como lo son el producto nacional bruto( PNB), el producto interno neto