Incrustar presentación
Descargar para leer sin conexión


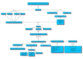
El documento describe el rol profesional en la gestión de proyectos de tecnología educativa. Explica que los gerentes de proyectos educativos deben coordinar efectivamente los recursos, las actividades y las partes interesadas para implementar con éxito soluciones tecnológicas que mejoren los procesos de enseñanza y aprendizaje.

