Levas y engranajes
Equipo :​#​ 6
Natalia Patricia Pantoja Garcia
Alison Natalia Pomeo Cardoza
Lina Marcela Pillimue Torres
Michelle Dayana Hurtado González
Valentina Ceballos Vallejo
Institucion Educativa Liceo Departamental
Tecnologia e Informatica
Cali
Tabla de contenido
Levas y Engranajes
1. ¿Que son Levas y Engranajes?
2. Historia de las Levas y Los Engranajes
3. Funcionamiento de las Levas y Los Engranajes
4. Partes de las Levas y los Engranajes
5. Tipos de Levas y Engranajes
Levas y engranajes
A continuación desarrollaremos cómo se llevan a cabo el funcionamiento de algunos
mecanismos presentes en máquinas u otros tipos de formaciones y estructuras tecnológicas,
específicamente nos centraremos en el Tema: levas y engranajes
Levas
¿Qué es?
Es un elemento mecánico que sirve para impulsar a otro elemento llamado seguidor con la
finalidad de desarrollar un movimiento específico. La transmisión de dicho movimiento se
realiza por medio de contacto directo entre los dos elementos, está sujeto a un eje por un
punto que no es su centro geométrico, sino un alzado de centro. Las levas cumplen la
función de generar la transformación de un movimiento circular a un movimiento rectilíneo a
través del proceso antes mencionado, tiene un disco con un perfil externo el cual no es
totalmente circular, es decir , puede tomar las formas que se necesiten según el movimiento
requerido.
Engranajes
¿Qué es?
Los Engranajes son un mecanismo empleado para transmitir su esfuerzo, suelen ser ruedas
con dientes a lo largo del borde que giran gracias a un eje impulsado por un motor, este
mecanismo transmite potencia mecánica de un componente a otro, un engranaje puede usarse
para cambiar la velocidad, dirección, el sentido de rotación e intensidad de la fuerza, estos
engranajes están formados por dos ruedas dentadas de las cuales la mayor de denomina
corona y la menor piñón
HISTORIA
Engranajes
Desde hace mucho tiempo se han utilizado cuerdas y elementos fabricados en madera para
solucionar los problemas de transporte, impulsión, elevación y movimiento. Todavía no se
sabe a ciencia cierta en donde y cuando se inventaron los engranajes.
El mecanismo de engranajes más antiguo, se trata de una calculadora astronómica datada
entre el 150 y el 100 a.c. y compuesto por al menos 30 engranajes de bronce con dientes
triangulares, presenta características avanzadas como por ejemplo trenes de engranaje
epicíclico dales que, hasta el descubrimiento de este mecanismo se creían inventados en el
siglo XIX. Por citas de cicerón se sabe que el de Anticitera no fue un ejemplo aislado sino
que existieron al menos otros dos mecanismos similares en esa época construidos por
Arquímedes y por Posidonia. Por otro lado, a Arquímedes se le suele considerar uno de los
inventores de los engranajes porque diseñó un tornillo sin fin.
En China también se han conservado ejemplos muy antiguos de máquinas con engranajes.
Un ejemplo es el llamado "carro que apunta hacia el Sur" (120-250 d. C.), un ingenioso
mecanismo que mantenía el brazo de una figura humana apuntando siempre hacia el Sur
gracias al uso de engranajes diferenciales epicicloidales. Algo anteriores, en torno a 50 d.C.
son engranajes helicoidales tallados en madera y hallados en una tumba real en la ciudad de
china shensi. No está claro cómo se transmitió la tecnología de los engranajes en los siglos
siguientes. Es posible que el conocimiento de la época del mecanismo de Anticitera
sobreviviese y contribuyese al florecimiento de la ciencia y la tecnología en el mundo
islámico de los siglos IX al XIII. Por ejemplo un manuscrito andalusí del siglo XI menciona
por primera vez el uso de relojes mecánicos tanto de engranajes epicíclicos como de
engranajes segmentados.
Leonardo da vinci, muerto en Francia en 1519 dejó numerosos dibujos y esquemas de
algunos de los mecanismos utilizados hoy diariamente, incluido varios tipos de engranajes de
tipo helicoidal.
En 1874 en norteamericano William Gleason inventó la primera fresadora de engranajes
cónicos.
En 1897 el inventor alemán Robert Hermann pfauter (1854 -1914) inventó y planteó una
máquina universal de dentar engranajes rectos y helicoidales.
En 1906 el ingeniero y empresario alemán Friedrich Wilhelm Lorenz ( 1842 – 1924) se
especializó en crear maquinaria y equipo mecanizado de engranaje y en 1906 fabricó una
talladora de engranajes capaz de mecanizar los dientes de una rueda de 6 m de diámetro,
módulo 100 y una longitud del dentado de 1.5 m.
A finales del siglo XIX el inventor y fundador de la empresa Fellows Gear Shaper Company
Edwin R Fellows ( 1846 – 1945) inventó un método revolucionario para mecanizar tornillos
sin fin glóbicos tales como los que se montaban en las cajas de dirección de los vehículos
antes de que fuesen hidráulicas
Historia
Levas
La información sobre el inventor de la Leva es muy poca, solo se sabe que fue creada para el
mejoramiento de los motores y fue un gran avance tecnológico en el campo de la mecánica.
La Leva ha tenido varias innovaciones para la creación y el funcionamiento de motores.
Actualmente, existe un software desarrollado por Robert L. Norton llamado Dynacam, que de
acuerdo a los datos de subida, detenimiento y bajada permite seleccionar las ecuaciones de
movimiento y hace el dibujo de la leva junto a los diagramas SVAJ, además de calcular las
fuerzas dinámicas que actúan sobre la leva.
Funcionamiento
​Levas
Están orientadas de diferente manera para activar diferentes mecanismos a intervalos
repetitivos como las válvulas que constituye como temporizador mecánico clínico. El giro del
eje hace que el perfil o contorno de la leva conecte con una pieza conocida como seguidor,
En un motor controla la apertura y el cierre de las válvulas entonces por lo que hay es que
siempre va a haber la misma cantidad de levas y válvulas. Este sirve para las bicicletas y los
carros. El árbol de levas es una barra o un eje de rotación que tiene unas palas o levas que
acciona la apertura y el cierre de dichas válvulas mediante un sistema de muelles, Los usos de
los árboles de levas son muy variados aunque su aplicación más desarrollada es la
relacionada con el motor de combustión interna.
Mecanismo autómata
- Autómata, del latín autómata y este del griego autómatos (​αὐτόματος), espontaneo o
con movimiento propio. Según la RAE, máquina que imita la figura y los movimientos de
un ser animado. Un equivalente tecnológico en la actualidad serían los robots autónomos.
Si el robot es un antropomorfo se conoce como androide.
Tipos de autómatas
- ​Cabezas y máquina parlantes
Dentro de los autómatas hay un grupo que ha tenido una gran disfunción a lo largo de la
historia, las cabezas parlantes, seres que se creían entre la mecánica y la magia que
hablaban, aconsejaban a sus dueños o predecían el futuro. La leyenda y el mito han
influido mucho en este tipo de mecanismos encontrándose las primeras versiones en
antiguos cuentos árabes. Uno de los ejemplos más famosos es la cabeza con forma de
hombre de Roger Bacon (1214-1294), hecha de latón, y que podía responder a preguntas
sobre el futuro, la de Alberto Magno con forma de mujer, de San Valentín Merbitz que
decía que hablaba varios idiomas, entre otros.
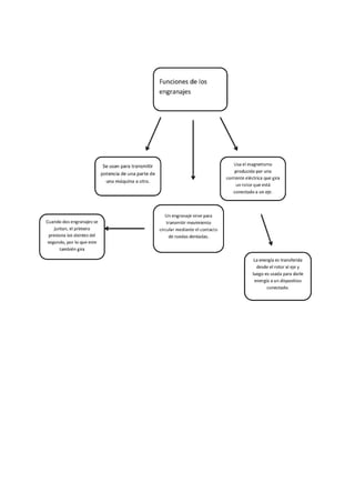
Engranajes
Se utiliza para transmitir potencia mecánica a otro objeto mecánico. ​ Los
engranajes están formados por dos ruedas dentadas,​ la grande se llama corona y
la pequeña piñón. ​ Un engranaje sirve para transmitir movimiento circular
mediante el contacto de ruedas dentadas. Usa el magnetismo producido por una
corriente eléctrica que gira un rotor que está conectado a un eje. La energía es
transferida desde el rotor al eje y luego es usada para darle energía a un
dispositivo conectado. Una rueda dentada es un mecanismo de forma circular
que transmite movimiento mediante dientes ellos rodean la rueda en todo su
perímetro. Existen diferentes tipos de ruedas dentadas dependiendo de su forma
como ruedas dentadas cónicas: helicoidales, cilíndricas, etc. Cuando dos
engranajes se juntan, el primero presiona los dientes del segundo, por lo que
este también gira. Otra posibilidad es transmitir la fuerza motriz a otro
engranaje en forma de par y velocidad por ejemplo a través de una cadena como
ocurre en una bicicleta, en un par de engranajes se pueden cambiar los pares y
las velocidades. Para eso solo se deben combinar engranajes de diferente
tamaño y número de dientes.
Partes
Levas
El árbol de levas está compuesto por cinco partes bien diferenciadas, con funciones
individuales que intervienen en el funcionamiento y rendimiento del motor.
· Tronco:
Es la barra que actúa como eje de la pieza y se encuentra conectada en los extremos por
medio de engranajes. Pero los engranajes que forman parte de esta pieza no son anexados.
El ritmo de giro está regulado por el sistema de distribución, que puede ser cadena o
correa de distribución. En el siguiente artículo encontrarás información sobre los
diferentes tipos de correa de distribución.
· Levas
Las levas o lóbulos tienen la función de abrir y cerrar las válvulas de admisión y escape.
El calado, rampa y cresta de las levas marcan el ritmo de la frecuencia de apertura y
cierre. Cuando se cambia la velocidad, estas levas cambian la velocidad del ritmo.
La altura de la cresta, la agresividad con la que crece la rampa y el tamaño y forma de los
flancos determinan el ritmo de la frecuencia de inyección. Por lo tanto, intervienen
directamente en el rendimiento del vehículo, incluyendo su efectividad del uso de
combustible.
· Muñones de apoyo:
Estos son los encargados de aportar estabilidad y durabilidad al árbol de levas. Están
fabricados con hierro macizo y son parte de la propia pieza por el esfuerzo al que se
somete. Cada pieza suele tener entre 2 y 4 muñones de apoyo.
·​ ​ ​Piñón de accionamiento del distribuidor:
La posición y forma de esta parte permite conectarse con el correspondiente distribuidor,
para que sea posible mantener el ritmo de frecuencias de apertura y cierre de válvulas.
·​ ​ ​Leva excéntrica para la bomba de combustible
La bomba de combustible también se encuentra conectada al árbol de levas. Esto ocurre a
través de la parte llamada leva excéntrica que permite sincronizar los movimientos de
apertura y cierre de dicha bomba con las válvulas de admisión y escape.
Engranaje
·​ ​Tabique o brazos
Son los elementos que se encargan de unir el cubo con la corona, en algunas ocasiones
podemos encontrar engranes con el cuerpo completo y en otras ocasiones unas ranuras en
el cuerpo.
·​ ​Corona
Es la circunferencia en donde se encuentran los dientes.
·​ ​Cubo
Esta parte es el agujero central en donde se coloca un eje para transmitir el movimiento.
·​ ​Diente
Es la parte que sobresale de los engranes y puede variar el número, forma y tamaño
dependiendo de cada engrane.
También podemos encontrar algunas partes importantes en los dientes como son:
Cresta​: Parte exterior del diente
Cara​: Parte lateral superior del diente
Flanco​: Parte inferior del diente
Fondo o valle​: Es donde inicia el diente
En cuanto a las características de un engrane podemos encontrar una gran variedad, ya que
estas datan aspectos importantes para el funcionamiento de estos dispositivos.
Número de dientes: Número de dientes totales que tiene un engrane.
Altura de los dientes: Medida que va desde el fondo hasta la cresta.
Pie del diente: También se le conoce como dedendum y es la parte que esta entre la
circunferencia primitiva y la interior.
Cabeza del diente: También se le conoce como adendum y va desde el diámetro de la
circunferencia exterior y la primitiva.
Largo del diente: Longitud total del diente.
Diámetro exterior: Circunferencia total que va desde la crestas de los dientes.
Circunferencia primitiva: Circunferencia en la cual los dientes hacen contacto entre si.
Diámetro interior: Circunferencia entre el fondo de los dientes.
·​ ​Ángulo de presión
Paso circular: Distancia que existe desde una parte del diente a la misma parte de otro,
para tomar esta medida se toma en cuenta la circunferencia primitiva.
·​ ​Espesor
Grueso que tiene un engrane.
Tipos
Levas
​1. Leva cilíndrica
a. Leva cilíndrica ranurada​: Leva de tipo axial con forma cilíndrica y una o más
ranuras labradas sobre el cilindro que, al girar la leva, provoca el desplazamiento del
seguidor o seguidores en dirección paralela al eje del giro de la leva. En la figura se
aprecia una leva cilíndrica ranurada y su aplicación una caja de cambio de
motocicleta.
b. Leva cilíndrica de cara:​ Leva de tipo axial con forma de un cilindro al que se le ha
practicado una selección oblicuar respecto a su eje, sección sobre la que apoya al
seguidor, que se mueve en dirección paralela al eje de giro de la leva.
2. Leva de traslado o traslación
El contorno o forma de la levada de traslación se determina por el movimiento
específico del seguidor.
Este tipo de leva es la forma básica, puesto que todas las superficies uniformes o, más
frecuentes, con inclinaciones variables. Las desventajas de estas levas, es que se obtiene
el mismo movimiento en el orden inverso durante el movimiento de retorno; eso se puede
evitar si envolvemos la cuña alrededor del círculo para formar una leva de disco.
3.​ ​Leva de disco: ​En el caso de las levas de disco, el cuerpo de estas tienen forma de un
disco con el contorno de la levada formando sobre la circunferencia, en estas leva por lo
general la línea de acción del seguidor es perpendicular al eje de la leva y hace contacto
con la leva con ayuda de un resorte.
Clasificaciones de los seguidores:
- Por la manera de hacer contacto con la levada.
- De cuchilla (varilla de punzón).
- De carretilla o rodaja (varilla de rodaja).
- De cara plana.
- De cara esférica.
- Por posición con respecto al eje de la leva.
- Centrado.-Los seguidores representados en la (figura 35 a 38 son de este tipo)
- Descentrado (figuras 39 y 41)
- Para leva cerrada (figura 42)
Tipos De Engranajes
La principal clasificación de los engranajes se efectúa según la disposición de sus ejes de
rotación y según los tipos de dentado.
Ejes paralelos
. Cilíndricos de dientes rectos
. Cilíndricos de dientes helicoidales
. Doble helicoidales
Ejes perpendiculares
. Helicoidales cruzados
. Cónicos de dientes rectos
. Cónicos de dientes helicoidales
. Cónicos hipoides
. De rueda y tornillo sin fin
Por aplicaciones especiales se pueden citar
.planetarios
. Interiores
. De cremallera
Por la forma de transmitir el movimiento se pueden citar
. Transmisión simple
. Transmisión con engranaje
. Transmisión compuesta
Transmisión mediante cadena o polea dentada
. Mecanismo piñón cadena
. Polea dentada
Conclusiones
Finalmente vemos que estos artefactos pertenecen a un sin número de mecanismos para un
fin tecnológico, gracias a estos podemos conocer lo que hoy en día es la tecnología y la
infinidad de inventos y avances que se han realizado a través de los tiempos con pequeñas
piezas inventos y mecanismos con el fin de obtener un mejor diario vivir, estos que por su
genialidad y dinamismo, han dado paso a enormes avances, son estos los que originan la
globalización tecnológica, somos testigos de cómo esta mejora cada dia y hace más sencilla
la vida cotidiana.
Referencias
https://es.wikipedia.org/wiki/Leva_(mec%C3%A1nica)
https://www.google.com/search?sxsrf=ALeKk00xRlIAPYm7d2jG8pDzbR55yDdalQ%3A15
92697994464&ei=iqTuXpvzG8CWwbkP6eoZ&q=funcionamientos+de+levas
https://blog.igus.es/knowledgehttps://www.google.com/search?sxsrf=ALeKk03I85ppfSezw
WJoaqkx7vs2o8W-5g%3A1592698156272&ei=LKXuXu2aEK-SwbkPmbqG0A0&q=funcio
namientos+de+engranajes&oq=funcionamientos+de+engranajes&gs_lcp=CgZwc3ktYWIQA
zIGCAAQFhAeMgYIABAWEB4yBggAEBYQHjIGCAAQFhAeMggIABAWEAoQHjIICA
AQFhAKEB46CggjELADECcQiwM6BAgjECc6AggAUMYlWNVxYKx0aANwAHgBgA
GfA4gBqiKSAQowLjIuMTYuMC4xmAEAoAEBqgEHZ3dzLXdpergBAg&sclient=psy-ab
&ved=0ahUKEwjt4Nr-zpHqAhUvSTABHRmdAdoQ4dUDCAw&uact=5-base/como-funcio
na-un-engranaje-impreso-en-3d/
https://www.youtube.com/watch?v=fkRzg2wDvpc
https://www.youtube.com/watch?v=WW5j6chAfUM&t=52s
https://www.youtube.com/watch?v=urzPk17qBfY&t=102s
http://levasyengranajes.blogspot.com/
https://www.youtube.com/watch?v=rOdsyFOgUH8
https://www.youtube.com/watch?v=f2qNvEO-5ZE
https://es.scribd.com/document/361847571/Levas-y-Engranajes
https://www.edu.xunta.gal/espazoAbalar/sites/espazoAbalar/files/datos/1464947673/contido/
43_engranajes.html
Blogs
Grupo Nº 6
Alison Natalia pomeo Cardoza: ​https://alison079.blogspot.com/p/periodo-2-e-2020.html
Natalia Patricia Pantoja Garcia: ​https://pantojanatalia.blogspot.com/p/periodo-2.html
Lina Marcela Pillimue Torres: ​https://hsijoihcoihcoh.blogspot.com/p/periodo-2-2020.html
Michelle Dayana Hurtado González:
https://mhurtadogonzalez689.blogspot.com/2020/04/periodo-2-2020_27.html?m=1
Valentina Ceballos Vallejo: ​https://valentinac2006.blogspot.com/p/p22020.html?m=1

Levas y engranajes

  • 1.
    Levas y engranajes Equipo:​#​ 6 Natalia Patricia Pantoja Garcia Alison Natalia Pomeo Cardoza Lina Marcela Pillimue Torres Michelle Dayana Hurtado González Valentina Ceballos Vallejo Institucion Educativa Liceo Departamental Tecnologia e Informatica Cali
  • 2.
    Tabla de contenido Levasy Engranajes 1. ¿Que son Levas y Engranajes? 2. Historia de las Levas y Los Engranajes 3. Funcionamiento de las Levas y Los Engranajes 4. Partes de las Levas y los Engranajes 5. Tipos de Levas y Engranajes
  • 3.
    Levas y engranajes Acontinuación desarrollaremos cómo se llevan a cabo el funcionamiento de algunos mecanismos presentes en máquinas u otros tipos de formaciones y estructuras tecnológicas, específicamente nos centraremos en el Tema: levas y engranajes Levas ¿Qué es? Es un elemento mecánico que sirve para impulsar a otro elemento llamado seguidor con la finalidad de desarrollar un movimiento específico. La transmisión de dicho movimiento se realiza por medio de contacto directo entre los dos elementos, está sujeto a un eje por un punto que no es su centro geométrico, sino un alzado de centro. Las levas cumplen la función de generar la transformación de un movimiento circular a un movimiento rectilíneo a través del proceso antes mencionado, tiene un disco con un perfil externo el cual no es totalmente circular, es decir , puede tomar las formas que se necesiten según el movimiento requerido.
  • 4.
    Engranajes ¿Qué es? Los Engranajesson un mecanismo empleado para transmitir su esfuerzo, suelen ser ruedas con dientes a lo largo del borde que giran gracias a un eje impulsado por un motor, este mecanismo transmite potencia mecánica de un componente a otro, un engranaje puede usarse para cambiar la velocidad, dirección, el sentido de rotación e intensidad de la fuerza, estos engranajes están formados por dos ruedas dentadas de las cuales la mayor de denomina corona y la menor piñón
  • 5.
    HISTORIA Engranajes Desde hace muchotiempo se han utilizado cuerdas y elementos fabricados en madera para solucionar los problemas de transporte, impulsión, elevación y movimiento. Todavía no se sabe a ciencia cierta en donde y cuando se inventaron los engranajes. El mecanismo de engranajes más antiguo, se trata de una calculadora astronómica datada entre el 150 y el 100 a.c. y compuesto por al menos 30 engranajes de bronce con dientes triangulares, presenta características avanzadas como por ejemplo trenes de engranaje epicíclico dales que, hasta el descubrimiento de este mecanismo se creían inventados en el siglo XIX. Por citas de cicerón se sabe que el de Anticitera no fue un ejemplo aislado sino que existieron al menos otros dos mecanismos similares en esa época construidos por Arquímedes y por Posidonia. Por otro lado, a Arquímedes se le suele considerar uno de los inventores de los engranajes porque diseñó un tornillo sin fin. En China también se han conservado ejemplos muy antiguos de máquinas con engranajes. Un ejemplo es el llamado "carro que apunta hacia el Sur" (120-250 d. C.), un ingenioso mecanismo que mantenía el brazo de una figura humana apuntando siempre hacia el Sur gracias al uso de engranajes diferenciales epicicloidales. Algo anteriores, en torno a 50 d.C. son engranajes helicoidales tallados en madera y hallados en una tumba real en la ciudad de china shensi. No está claro cómo se transmitió la tecnología de los engranajes en los siglos siguientes. Es posible que el conocimiento de la época del mecanismo de Anticitera sobreviviese y contribuyese al florecimiento de la ciencia y la tecnología en el mundo islámico de los siglos IX al XIII. Por ejemplo un manuscrito andalusí del siglo XI menciona por primera vez el uso de relojes mecánicos tanto de engranajes epicíclicos como de engranajes segmentados. Leonardo da vinci, muerto en Francia en 1519 dejó numerosos dibujos y esquemas de algunos de los mecanismos utilizados hoy diariamente, incluido varios tipos de engranajes de tipo helicoidal. En 1874 en norteamericano William Gleason inventó la primera fresadora de engranajes cónicos.
  • 6.
    En 1897 elinventor alemán Robert Hermann pfauter (1854 -1914) inventó y planteó una máquina universal de dentar engranajes rectos y helicoidales. En 1906 el ingeniero y empresario alemán Friedrich Wilhelm Lorenz ( 1842 – 1924) se especializó en crear maquinaria y equipo mecanizado de engranaje y en 1906 fabricó una talladora de engranajes capaz de mecanizar los dientes de una rueda de 6 m de diámetro, módulo 100 y una longitud del dentado de 1.5 m. A finales del siglo XIX el inventor y fundador de la empresa Fellows Gear Shaper Company Edwin R Fellows ( 1846 – 1945) inventó un método revolucionario para mecanizar tornillos sin fin glóbicos tales como los que se montaban en las cajas de dirección de los vehículos antes de que fuesen hidráulicas
  • 7.
    Historia Levas La información sobreel inventor de la Leva es muy poca, solo se sabe que fue creada para el mejoramiento de los motores y fue un gran avance tecnológico en el campo de la mecánica. La Leva ha tenido varias innovaciones para la creación y el funcionamiento de motores. Actualmente, existe un software desarrollado por Robert L. Norton llamado Dynacam, que de acuerdo a los datos de subida, detenimiento y bajada permite seleccionar las ecuaciones de movimiento y hace el dibujo de la leva junto a los diagramas SVAJ, además de calcular las fuerzas dinámicas que actúan sobre la leva.
  • 8.
    Funcionamiento ​Levas Están orientadas dediferente manera para activar diferentes mecanismos a intervalos repetitivos como las válvulas que constituye como temporizador mecánico clínico. El giro del eje hace que el perfil o contorno de la leva conecte con una pieza conocida como seguidor, En un motor controla la apertura y el cierre de las válvulas entonces por lo que hay es que siempre va a haber la misma cantidad de levas y válvulas. Este sirve para las bicicletas y los carros. El árbol de levas es una barra o un eje de rotación que tiene unas palas o levas que acciona la apertura y el cierre de dichas válvulas mediante un sistema de muelles, Los usos de los árboles de levas son muy variados aunque su aplicación más desarrollada es la relacionada con el motor de combustión interna. Mecanismo autómata - Autómata, del latín autómata y este del griego autómatos (​αὐτόματος), espontaneo o con movimiento propio. Según la RAE, máquina que imita la figura y los movimientos de un ser animado. Un equivalente tecnológico en la actualidad serían los robots autónomos. Si el robot es un antropomorfo se conoce como androide. Tipos de autómatas - ​Cabezas y máquina parlantes Dentro de los autómatas hay un grupo que ha tenido una gran disfunción a lo largo de la historia, las cabezas parlantes, seres que se creían entre la mecánica y la magia que hablaban, aconsejaban a sus dueños o predecían el futuro. La leyenda y el mito han influido mucho en este tipo de mecanismos encontrándose las primeras versiones en antiguos cuentos árabes. Uno de los ejemplos más famosos es la cabeza con forma de hombre de Roger Bacon (1214-1294), hecha de latón, y que podía responder a preguntas sobre el futuro, la de Alberto Magno con forma de mujer, de San Valentín Merbitz que decía que hablaba varios idiomas, entre otros.
  • 10.
    Engranajes Se utiliza paratransmitir potencia mecánica a otro objeto mecánico. ​ Los engranajes están formados por dos ruedas dentadas,​ la grande se llama corona y la pequeña piñón. ​ Un engranaje sirve para transmitir movimiento circular mediante el contacto de ruedas dentadas. Usa el magnetismo producido por una corriente eléctrica que gira un rotor que está conectado a un eje. La energía es transferida desde el rotor al eje y luego es usada para darle energía a un dispositivo conectado. Una rueda dentada es un mecanismo de forma circular que transmite movimiento mediante dientes ellos rodean la rueda en todo su perímetro. Existen diferentes tipos de ruedas dentadas dependiendo de su forma como ruedas dentadas cónicas: helicoidales, cilíndricas, etc. Cuando dos engranajes se juntan, el primero presiona los dientes del segundo, por lo que este también gira. Otra posibilidad es transmitir la fuerza motriz a otro engranaje en forma de par y velocidad por ejemplo a través de una cadena como ocurre en una bicicleta, en un par de engranajes se pueden cambiar los pares y las velocidades. Para eso solo se deben combinar engranajes de diferente tamaño y número de dientes.
  • 12.
    Partes Levas El árbol delevas está compuesto por cinco partes bien diferenciadas, con funciones individuales que intervienen en el funcionamiento y rendimiento del motor. · Tronco: Es la barra que actúa como eje de la pieza y se encuentra conectada en los extremos por medio de engranajes. Pero los engranajes que forman parte de esta pieza no son anexados. El ritmo de giro está regulado por el sistema de distribución, que puede ser cadena o correa de distribución. En el siguiente artículo encontrarás información sobre los diferentes tipos de correa de distribución. · Levas Las levas o lóbulos tienen la función de abrir y cerrar las válvulas de admisión y escape. El calado, rampa y cresta de las levas marcan el ritmo de la frecuencia de apertura y cierre. Cuando se cambia la velocidad, estas levas cambian la velocidad del ritmo. La altura de la cresta, la agresividad con la que crece la rampa y el tamaño y forma de los flancos determinan el ritmo de la frecuencia de inyección. Por lo tanto, intervienen directamente en el rendimiento del vehículo, incluyendo su efectividad del uso de combustible. · Muñones de apoyo: Estos son los encargados de aportar estabilidad y durabilidad al árbol de levas. Están fabricados con hierro macizo y son parte de la propia pieza por el esfuerzo al que se somete. Cada pieza suele tener entre 2 y 4 muñones de apoyo. ·​ ​ ​Piñón de accionamiento del distribuidor: La posición y forma de esta parte permite conectarse con el correspondiente distribuidor, para que sea posible mantener el ritmo de frecuencias de apertura y cierre de válvulas. ·​ ​ ​Leva excéntrica para la bomba de combustible La bomba de combustible también se encuentra conectada al árbol de levas. Esto ocurre a través de la parte llamada leva excéntrica que permite sincronizar los movimientos de apertura y cierre de dicha bomba con las válvulas de admisión y escape.
  • 13.
    Engranaje ·​ ​Tabique obrazos Son los elementos que se encargan de unir el cubo con la corona, en algunas ocasiones podemos encontrar engranes con el cuerpo completo y en otras ocasiones unas ranuras en el cuerpo. ·​ ​Corona Es la circunferencia en donde se encuentran los dientes. ·​ ​Cubo Esta parte es el agujero central en donde se coloca un eje para transmitir el movimiento. ·​ ​Diente Es la parte que sobresale de los engranes y puede variar el número, forma y tamaño dependiendo de cada engrane. También podemos encontrar algunas partes importantes en los dientes como son: Cresta​: Parte exterior del diente Cara​: Parte lateral superior del diente Flanco​: Parte inferior del diente Fondo o valle​: Es donde inicia el diente
  • 14.
    En cuanto alas características de un engrane podemos encontrar una gran variedad, ya que estas datan aspectos importantes para el funcionamiento de estos dispositivos. Número de dientes: Número de dientes totales que tiene un engrane. Altura de los dientes: Medida que va desde el fondo hasta la cresta. Pie del diente: También se le conoce como dedendum y es la parte que esta entre la circunferencia primitiva y la interior. Cabeza del diente: También se le conoce como adendum y va desde el diámetro de la circunferencia exterior y la primitiva. Largo del diente: Longitud total del diente. Diámetro exterior: Circunferencia total que va desde la crestas de los dientes. Circunferencia primitiva: Circunferencia en la cual los dientes hacen contacto entre si. Diámetro interior: Circunferencia entre el fondo de los dientes. ·​ ​Ángulo de presión Paso circular: Distancia que existe desde una parte del diente a la misma parte de otro, para tomar esta medida se toma en cuenta la circunferencia primitiva. ·​ ​Espesor Grueso que tiene un engrane.
  • 15.
    Tipos Levas ​1. Leva cilíndrica a.Leva cilíndrica ranurada​: Leva de tipo axial con forma cilíndrica y una o más ranuras labradas sobre el cilindro que, al girar la leva, provoca el desplazamiento del seguidor o seguidores en dirección paralela al eje del giro de la leva. En la figura se aprecia una leva cilíndrica ranurada y su aplicación una caja de cambio de motocicleta. b. Leva cilíndrica de cara:​ Leva de tipo axial con forma de un cilindro al que se le ha practicado una selección oblicuar respecto a su eje, sección sobre la que apoya al seguidor, que se mueve en dirección paralela al eje de giro de la leva.
  • 16.
    2. Leva detraslado o traslación El contorno o forma de la levada de traslación se determina por el movimiento específico del seguidor. Este tipo de leva es la forma básica, puesto que todas las superficies uniformes o, más frecuentes, con inclinaciones variables. Las desventajas de estas levas, es que se obtiene el mismo movimiento en el orden inverso durante el movimiento de retorno; eso se puede evitar si envolvemos la cuña alrededor del círculo para formar una leva de disco. 3.​ ​Leva de disco: ​En el caso de las levas de disco, el cuerpo de estas tienen forma de un disco con el contorno de la levada formando sobre la circunferencia, en estas leva por lo general la línea de acción del seguidor es perpendicular al eje de la leva y hace contacto con la leva con ayuda de un resorte.
  • 17.
    Clasificaciones de losseguidores: - Por la manera de hacer contacto con la levada. - De cuchilla (varilla de punzón). - De carretilla o rodaja (varilla de rodaja). - De cara plana. - De cara esférica. - Por posición con respecto al eje de la leva. - Centrado.-Los seguidores representados en la (figura 35 a 38 son de este tipo) - Descentrado (figuras 39 y 41) - Para leva cerrada (figura 42)
  • 18.
    Tipos De Engranajes Laprincipal clasificación de los engranajes se efectúa según la disposición de sus ejes de rotación y según los tipos de dentado. Ejes paralelos . Cilíndricos de dientes rectos . Cilíndricos de dientes helicoidales . Doble helicoidales Ejes perpendiculares . Helicoidales cruzados . Cónicos de dientes rectos . Cónicos de dientes helicoidales . Cónicos hipoides . De rueda y tornillo sin fin Por aplicaciones especiales se pueden citar .planetarios . Interiores . De cremallera Por la forma de transmitir el movimiento se pueden citar . Transmisión simple . Transmisión con engranaje
  • 19.
    . Transmisión compuesta Transmisiónmediante cadena o polea dentada . Mecanismo piñón cadena . Polea dentada
  • 21.
    Conclusiones Finalmente vemos queestos artefactos pertenecen a un sin número de mecanismos para un fin tecnológico, gracias a estos podemos conocer lo que hoy en día es la tecnología y la infinidad de inventos y avances que se han realizado a través de los tiempos con pequeñas piezas inventos y mecanismos con el fin de obtener un mejor diario vivir, estos que por su genialidad y dinamismo, han dado paso a enormes avances, son estos los que originan la globalización tecnológica, somos testigos de cómo esta mejora cada dia y hace más sencilla la vida cotidiana. Referencias https://es.wikipedia.org/wiki/Leva_(mec%C3%A1nica) https://www.google.com/search?sxsrf=ALeKk00xRlIAPYm7d2jG8pDzbR55yDdalQ%3A15 92697994464&ei=iqTuXpvzG8CWwbkP6eoZ&q=funcionamientos+de+levas https://blog.igus.es/knowledgehttps://www.google.com/search?sxsrf=ALeKk03I85ppfSezw WJoaqkx7vs2o8W-5g%3A1592698156272&ei=LKXuXu2aEK-SwbkPmbqG0A0&q=funcio namientos+de+engranajes&oq=funcionamientos+de+engranajes&gs_lcp=CgZwc3ktYWIQA zIGCAAQFhAeMgYIABAWEB4yBggAEBYQHjIGCAAQFhAeMggIABAWEAoQHjIICA AQFhAKEB46CggjELADECcQiwM6BAgjECc6AggAUMYlWNVxYKx0aANwAHgBgA GfA4gBqiKSAQowLjIuMTYuMC4xmAEAoAEBqgEHZ3dzLXdpergBAg&sclient=psy-ab &ved=0ahUKEwjt4Nr-zpHqAhUvSTABHRmdAdoQ4dUDCAw&uact=5-base/como-funcio na-un-engranaje-impreso-en-3d/ https://www.youtube.com/watch?v=fkRzg2wDvpc https://www.youtube.com/watch?v=WW5j6chAfUM&t=52s https://www.youtube.com/watch?v=urzPk17qBfY&t=102s http://levasyengranajes.blogspot.com/ https://www.youtube.com/watch?v=rOdsyFOgUH8 https://www.youtube.com/watch?v=f2qNvEO-5ZE https://es.scribd.com/document/361847571/Levas-y-Engranajes https://www.edu.xunta.gal/espazoAbalar/sites/espazoAbalar/files/datos/1464947673/contido/ 43_engranajes.html
  • 22.
    Blogs Grupo Nº 6 AlisonNatalia pomeo Cardoza: ​https://alison079.blogspot.com/p/periodo-2-e-2020.html Natalia Patricia Pantoja Garcia: ​https://pantojanatalia.blogspot.com/p/periodo-2.html Lina Marcela Pillimue Torres: ​https://hsijoihcoihcoh.blogspot.com/p/periodo-2-2020.html Michelle Dayana Hurtado González: https://mhurtadogonzalez689.blogspot.com/2020/04/periodo-2-2020_27.html?m=1 Valentina Ceballos Vallejo: ​https://valentinac2006.blogspot.com/p/p22020.html?m=1