TRABAJO DE TECNOLOGÍA
LAS POLEAS Y ENGRANAJES
LUZ ANGIE BOLAÑOS
JHONATHAN COBO
VALERIA DÁVILA
JUAN ESTEBAN MARTÍNEZ
DAVID LOPEZ
GRADO: 9-3
PROFESOR: GUILLERMO MONDRAGON
INSTITUCION EDUCATIVA LICEO DEPARTAMENTAL
SANTIAGO DE CALI
2020
TABLA DE CONTENIDO
JHONATHAN COBO
1. Desarrollo temático………………………………………....……………………….3
Historia………………………………………………………………….………..6-7-8
2. Mapas conceptuales……………………………………………………….……9-10
3. La polea y su uso en la actualidad……………………………..…………….11-12
4. Conclusiones……………………………………………………………..………...13
5. Referencias………………………………………………………....………………14
6. Roles de el grupo……………………………………………………….………….15
DESARROLLO TEMÁTICO
JHONATHAN COBO
LAS POLEAS:
Es una rueda que gira alrededor de un eje,presenta una acanaladura( un canal) en
su periferia por donde discurre una cuerda en cuyos extremos se sitúan una fuerza y
una resistencia. se trata de un caso particular de palanca. existen tres tipos de poleas:
1. Polea simple:En ella el esfuerzo que se realiza es igual al peso que se levanta
aunque se facilita el esfuerzo por la dirección en la que se realiza ( hacia abajo
es más fácil hacer fuerza que hacia arriba)
F=R
Ejemplos de estas poleas son: aparatos de musculación, garruchas de pozos
etc
a. Polea móvil: La polea móvil no es otra cosa que una polea de gancho
conectada a una cuerda que tiene uno de sus extremos anclado a un
punto fijo y el otro (extremo móvil) conectado a un mecanismo de
tracción.Estas poleas disponen de un sistema armadura-eje que les
permite permanecer unidas a la carga y arrastrarla en su movimiento (al
tirar de la cuerda la polea se mueve arrastrando la carga).
2. Polipastos: Es una máquina compuesta por dos o más poleas y una cuerda,
cable o cadena que alternativamente va pasando por las diversas gargantas
de cada una de estas poleas. Se utiliza para levantar o mover una carga con
una gran ventaja mecánica, ya que así se necesita aplicar una fuerza mucho
menor que el peso que hay que mover.
A) Hay una fija y las demás móviles
F=R/2
B) Hay la mitad de poleas fijas y la mitad de móviles
F=R/2*N
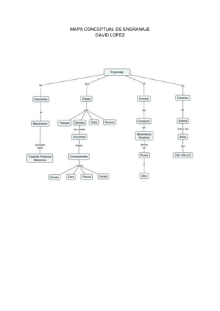
Engranaje: Se denomina engranaje al mecanismo utilizado para transmitir potencia
mecánica de un componente a otro. Los engranajes están formados por dos ruedas
dentadas, de las cuales la mayor se denomina corona y el menor piñón. Un
engranaje sirve para transmitir movimiento circular mediante el contacto de ruedas
dentadas.
Una de las aplicaciones más importantes de los engranajes es la transmisión del
movimiento desde el eje de una fuente de energía, como puede ser un motor de
combustión interna o un motor eléctrico, hasta otro eje situado a cierta distancia y
que ha de realizar un trabajo.
Partes y Características de un engranaje: Al ser un elemento bastante sencillo en
cuanto a su construcción se refiere podemos encontrar algunas partes principales.
Tabique o brazos:Sonlos elementos que se encargan de unir el cubo con la
corona, en algunas ocasiones podemos encontrar engranes con el cuerpo completo
y en otras ocasiones unas ranuras en el cuerpo.
Corona: Es la circunferencia en donde se encuentran los dientes.
Cubo: Esta parte es el agujero central en donde se coloca un eje para transmitir el
movimiento.
Diente: Es la parte que sobresale de los engranes y puede variar el número, forma
y tamaño dependiendo de cada engrane.
También podemos encontrar algunas partes importantes en los dientes como son:
● Cresta: Parte exterior del diente
● Cara: Parte lateral superior del diente
● Flanco: Parte inferior del diente
● Fondo o valle: Es donde inicia el diente
HISTORIA
VALERIA DAVILA
ENGRANAJES:
Desde épocas muy lejanas se han utilizado cuerdas y elementos fabricados en
madera para solucionar los problemas de transporte, impulsión elevación y
movimiento .Nadie sabe a ciencia cierta dónde ni cuándo se inventaron los
engranajes. La literatura de la antigua
China, Grecia, Turquía y Damasco
mencionan engranajes pero no
aportan muchos detalles de los
mismos.El mecanismo de engranajes
más antiguo de cuyos restos
disponemos es el mecanismo de
Anticitera. Se trata de una calculadora
astronómica datada entre el 150 y el
100 a. C. y compuesta por al menos
30 engranajes de bronce con dientes
triangulares. Presenta características
tecnológicas avanzadas como por ejemplo trenes de engranajes epicicloidales que,
hasta el descubrimiento de este mecanismo, se creían inventados en el siglo XIX. Por
citas de Cicerón se sabe que
el de Anticitera no fue un ejemplo aislado sino que existieron al menos otros dos
mecanismos similares en esa época, construidos por Arquímedes y por Posidonio.
Por otro lado, a Arquímedes se le suele considerar uno de los inventores de los
engranajes porque diseñó un tornillo sin fin.
En China también se han conservado ejemplos muy antiguos de máquinas con
engranajes. Un ejemplo es el llamado "carro que apunta hacia el Sur" (120-250 d.C.),
un ingenioso mecanismo que mantenía el
brazo de una figura humana apuntando
siempre hacia el Sur gracias al uso de
engranajes diferenciales epicicloidales.
Algo anteriores, de en torno a 50 d. C., son
los engranajes helicoidales tallados en
madera y hallados en una tumba real en la
ciudad china de Shensi.
No está claro cómo se transmitió la
tecnología de los engranajes en los siglos
siguientes. Es posible que el conocimiento
de la época del mecanismo de Anticitera
sobreviviese y contribuyese al
florecimiento de la ciencia y la tecnología
en el mundo islámico de los siglos IX al XIII. Por ejemplo, un manuscrito andalusí del
siglo XI menciona por vez primera el uso en relojes mecánicos tanto de engranajes
epicíclicos como de engranajes segmentados.
POLEAS:
La única nota histórica sobre su uso se debe a Plutarco, quien en su obra Vidas
paralelas (c. 100 a. C.) relata que Arquímedes, en carta al rey Hierón de Siracusa, a
quien le unía gran amistad, afirmó que con
una fuerza dada podía mover cualquier peso
e incluso se jactó de que si existiera otra
Tierra, yendo a ella podría mover ésta.
Hierón, asombrado, solicitó a Arquímedes
que realizara una demostración.
Acordaron que el objeto a mover fuera un
barco de la armada del rey, ya que Hierón
creía que este no podría sacarse de la
dársena y llevarse a dique seco sin el empleo
de un gran
esfuerzo y numerosos hombres. Según
relata Plutarco, tras cargar el barco con
muchos pasajeros y con las bodegas
repletas, Arquímedes se sentó a cierta
distancia y tirando de la cuerda alzó sin gran
esfuerzo el barco, sacándolo del agua tan derecho y estable como si aún
permaneciera en el mar.
No se sabe quién inventó la polea. Como ocurre con todas las máquinas simples, el
origen de la polea es desconocido. Cuando los pueblos primitivos levantan objetos
pesados lanzando lianas u otras cuerdas toscas por encima de las ramas de los
árboles, estaban usando el concepto de una única polea fija para cambiar la dirección
de una fuerza. Pero como no había una rueda que girase, su uso producía una
fricción considerable. Se cree que hacia el 1500 a. C. los habitantes de Mesopotamia
usaban poleas de cuerda para elevar agua.
MAPAS CONCEPTUALES
MAPA CONCEPTUAL DE POLEAS
JUAN ESTEBAN MARTINEZ
MAPA CONCEPTUAL DE ENGRANAJE
DAVID LOPEZ
La Polea: Su uso en la actualidad
LUZ ANGIE BOLAÑOS ORDOÑEZ
En nuestra vida cotidiana en la actualidad, hemos concluido que el uso de las
poleas se usan mucho en las labores de:
Los ascensores:
Ya que los ascensores funcionan a través de un sistema de poleas electrónico de un
gran alcance. Es tanto así que los ascensores hacen uso de varios sistemas de poleas
y contrapesos para proporcionar el sistema de elevación con potencia y seguridad.
Las poleas de construcción: Las poleas de la construcción también es una de las
poleas más básicas y comunes.
Las máquinas de ejercicios:
La mayoría de máquinas para ejercicios de levantamientos de pesas, también hacen
uso de las poleas como una forma de controlar el ángulo en el que los pesos se
levantan manteniendo los mismos pesos en un lugar decidido.
Los pozos:
Los pozos de agua, a menudo están equipados con un sistema de poleas, para
ayudar a sacar agua.
CONCLUSIONES
LUZ ANGIE BOLAÑOS ORDOÑEZ
JUAN ESTEBAN MARTINEZ
En conclusión es un mecanismo de transmisión de movimiento y velocidad, consiste
en la polea, es una máquina que sirve para transmitir una fuerza, su función se trata
de una rueda que, con el concurso de una cuerda o cable que se hace pasar por el
canal, se usa como elemento de transmisión para cambiar la dirección de la fuerza o
movimiento en máquinas y mecanismos. Sirve para reducir la magnitud de la fuerza
necesaria para mover un peso según su velocidad.
Una de las aplicaciones de los engranajes es la transmisión del movimiento desde el
eje de una fuente de energía, una de las ruedas está conectada por la fuente de
energía y es conocido como engranaje motor y la otra está conectada al eje que debe
recibir el movimiento del eje motor y que se denomina engranaje conducido.
El engranaje es la solución más simple a la transmisión de movimiento. Como hemos
visto su construcción es compleja pero de fácil entendimiento. Queda claro que han
sido fundamentales para el desarrollo de la industria. El gran desarrollo que este tipo
de mecanismos ha tenido demuestra que sus aplicaciones son muy variadas.
REFERENCIAS
LUZ ANGIE BOLAÑOS: https://es.slideshare.net/nico1234/poleas-y-engranajes
JHONATHAN COBO: https://auladetecnologias.blogspot.com/2009/03/simulacion-
de-mecanismos.html
https://www.ingmecafenix.com/mecanica/tipos-de-engrane/
http://contenidos.educarex.es/mci/2009/43/TEMA5/poleas1.html
VALERIA DAVILA:
https://es.wikipedia.org/wiki/Engranaje#:~:text=Se%20denomina%20engranaje%20a
l%20mecanismo,el%20contacto%20de%20ruedas%20dentadas
https://www.quieninvento.org/quien-invento-la-polea/
JUAN ESTEBAN MARTINEZ: https://www.canva.com/
DAVID LOPEZ: https://cmap.ihmc.us/cmaptools/cmaptools-download/
INFORME
VALERIA DAVILA
Movimiento con operaciones mecánicos
Tema: Poleas y Engranajes
Monitora : Valeria Davila
Relator : Juan Martinez
Vigía de tiempo: creación de grupo de Whatsapp creado por el estudiante David
Lopez el dia 17 de junio de 2020 a las 9:18 am
1 ) Videoconferencia que duró tres horas
2) Videoconferencia que duró dos horas
Periodista: Luz Angie Bolaños

Poleas y engranajes (8)

  • 1.
    TRABAJO DE TECNOLOGÍA LASPOLEAS Y ENGRANAJES LUZ ANGIE BOLAÑOS JHONATHAN COBO VALERIA DÁVILA JUAN ESTEBAN MARTÍNEZ DAVID LOPEZ GRADO: 9-3 PROFESOR: GUILLERMO MONDRAGON INSTITUCION EDUCATIVA LICEO DEPARTAMENTAL SANTIAGO DE CALI 2020
  • 2.
    TABLA DE CONTENIDO JHONATHANCOBO 1. Desarrollo temático………………………………………....……………………….3 Historia………………………………………………………………….………..6-7-8 2. Mapas conceptuales……………………………………………………….……9-10 3. La polea y su uso en la actualidad……………………………..…………….11-12 4. Conclusiones……………………………………………………………..………...13 5. Referencias………………………………………………………....………………14 6. Roles de el grupo……………………………………………………….………….15
  • 3.
    DESARROLLO TEMÁTICO JHONATHAN COBO LASPOLEAS: Es una rueda que gira alrededor de un eje,presenta una acanaladura( un canal) en su periferia por donde discurre una cuerda en cuyos extremos se sitúan una fuerza y una resistencia. se trata de un caso particular de palanca. existen tres tipos de poleas: 1. Polea simple:En ella el esfuerzo que se realiza es igual al peso que se levanta aunque se facilita el esfuerzo por la dirección en la que se realiza ( hacia abajo es más fácil hacer fuerza que hacia arriba) F=R Ejemplos de estas poleas son: aparatos de musculación, garruchas de pozos etc a. Polea móvil: La polea móvil no es otra cosa que una polea de gancho conectada a una cuerda que tiene uno de sus extremos anclado a un punto fijo y el otro (extremo móvil) conectado a un mecanismo de tracción.Estas poleas disponen de un sistema armadura-eje que les permite permanecer unidas a la carga y arrastrarla en su movimiento (al tirar de la cuerda la polea se mueve arrastrando la carga).
  • 4.
    2. Polipastos: Esuna máquina compuesta por dos o más poleas y una cuerda, cable o cadena que alternativamente va pasando por las diversas gargantas de cada una de estas poleas. Se utiliza para levantar o mover una carga con una gran ventaja mecánica, ya que así se necesita aplicar una fuerza mucho menor que el peso que hay que mover. A) Hay una fija y las demás móviles F=R/2 B) Hay la mitad de poleas fijas y la mitad de móviles F=R/2*N Engranaje: Se denomina engranaje al mecanismo utilizado para transmitir potencia mecánica de un componente a otro. Los engranajes están formados por dos ruedas dentadas, de las cuales la mayor se denomina corona y el menor piñón. Un engranaje sirve para transmitir movimiento circular mediante el contacto de ruedas dentadas. Una de las aplicaciones más importantes de los engranajes es la transmisión del movimiento desde el eje de una fuente de energía, como puede ser un motor de
  • 5.
    combustión interna oun motor eléctrico, hasta otro eje situado a cierta distancia y que ha de realizar un trabajo. Partes y Características de un engranaje: Al ser un elemento bastante sencillo en cuanto a su construcción se refiere podemos encontrar algunas partes principales. Tabique o brazos:Sonlos elementos que se encargan de unir el cubo con la corona, en algunas ocasiones podemos encontrar engranes con el cuerpo completo y en otras ocasiones unas ranuras en el cuerpo. Corona: Es la circunferencia en donde se encuentran los dientes. Cubo: Esta parte es el agujero central en donde se coloca un eje para transmitir el movimiento. Diente: Es la parte que sobresale de los engranes y puede variar el número, forma y tamaño dependiendo de cada engrane.
  • 6.
    También podemos encontraralgunas partes importantes en los dientes como son: ● Cresta: Parte exterior del diente ● Cara: Parte lateral superior del diente ● Flanco: Parte inferior del diente ● Fondo o valle: Es donde inicia el diente HISTORIA VALERIA DAVILA ENGRANAJES: Desde épocas muy lejanas se han utilizado cuerdas y elementos fabricados en madera para solucionar los problemas de transporte, impulsión elevación y movimiento .Nadie sabe a ciencia cierta dónde ni cuándo se inventaron los engranajes. La literatura de la antigua China, Grecia, Turquía y Damasco mencionan engranajes pero no aportan muchos detalles de los mismos.El mecanismo de engranajes más antiguo de cuyos restos disponemos es el mecanismo de Anticitera. Se trata de una calculadora astronómica datada entre el 150 y el 100 a. C. y compuesta por al menos 30 engranajes de bronce con dientes triangulares. Presenta características tecnológicas avanzadas como por ejemplo trenes de engranajes epicicloidales que, hasta el descubrimiento de este mecanismo, se creían inventados en el siglo XIX. Por citas de Cicerón se sabe que el de Anticitera no fue un ejemplo aislado sino que existieron al menos otros dos mecanismos similares en esa época, construidos por Arquímedes y por Posidonio.
  • 7.
    Por otro lado,a Arquímedes se le suele considerar uno de los inventores de los engranajes porque diseñó un tornillo sin fin. En China también se han conservado ejemplos muy antiguos de máquinas con engranajes. Un ejemplo es el llamado "carro que apunta hacia el Sur" (120-250 d.C.), un ingenioso mecanismo que mantenía el brazo de una figura humana apuntando siempre hacia el Sur gracias al uso de engranajes diferenciales epicicloidales. Algo anteriores, de en torno a 50 d. C., son los engranajes helicoidales tallados en madera y hallados en una tumba real en la ciudad china de Shensi. No está claro cómo se transmitió la tecnología de los engranajes en los siglos siguientes. Es posible que el conocimiento de la época del mecanismo de Anticitera sobreviviese y contribuyese al florecimiento de la ciencia y la tecnología en el mundo islámico de los siglos IX al XIII. Por ejemplo, un manuscrito andalusí del siglo XI menciona por vez primera el uso en relojes mecánicos tanto de engranajes epicíclicos como de engranajes segmentados. POLEAS: La única nota histórica sobre su uso se debe a Plutarco, quien en su obra Vidas paralelas (c. 100 a. C.) relata que Arquímedes, en carta al rey Hierón de Siracusa, a quien le unía gran amistad, afirmó que con una fuerza dada podía mover cualquier peso e incluso se jactó de que si existiera otra Tierra, yendo a ella podría mover ésta. Hierón, asombrado, solicitó a Arquímedes que realizara una demostración. Acordaron que el objeto a mover fuera un barco de la armada del rey, ya que Hierón creía que este no podría sacarse de la dársena y llevarse a dique seco sin el empleo de un gran esfuerzo y numerosos hombres. Según relata Plutarco, tras cargar el barco con muchos pasajeros y con las bodegas repletas, Arquímedes se sentó a cierta distancia y tirando de la cuerda alzó sin gran
  • 8.
    esfuerzo el barco,sacándolo del agua tan derecho y estable como si aún permaneciera en el mar. No se sabe quién inventó la polea. Como ocurre con todas las máquinas simples, el origen de la polea es desconocido. Cuando los pueblos primitivos levantan objetos pesados lanzando lianas u otras cuerdas toscas por encima de las ramas de los árboles, estaban usando el concepto de una única polea fija para cambiar la dirección de una fuerza. Pero como no había una rueda que girase, su uso producía una fricción considerable. Se cree que hacia el 1500 a. C. los habitantes de Mesopotamia usaban poleas de cuerda para elevar agua.
  • 9.
    MAPAS CONCEPTUALES MAPA CONCEPTUALDE POLEAS JUAN ESTEBAN MARTINEZ
  • 10.
    MAPA CONCEPTUAL DEENGRANAJE DAVID LOPEZ
  • 11.
    La Polea: Suuso en la actualidad LUZ ANGIE BOLAÑOS ORDOÑEZ En nuestra vida cotidiana en la actualidad, hemos concluido que el uso de las poleas se usan mucho en las labores de: Los ascensores: Ya que los ascensores funcionan a través de un sistema de poleas electrónico de un gran alcance. Es tanto así que los ascensores hacen uso de varios sistemas de poleas y contrapesos para proporcionar el sistema de elevación con potencia y seguridad. Las poleas de construcción: Las poleas de la construcción también es una de las poleas más básicas y comunes.
  • 12.
    Las máquinas deejercicios: La mayoría de máquinas para ejercicios de levantamientos de pesas, también hacen uso de las poleas como una forma de controlar el ángulo en el que los pesos se levantan manteniendo los mismos pesos en un lugar decidido. Los pozos: Los pozos de agua, a menudo están equipados con un sistema de poleas, para ayudar a sacar agua.
  • 13.
    CONCLUSIONES LUZ ANGIE BOLAÑOSORDOÑEZ JUAN ESTEBAN MARTINEZ En conclusión es un mecanismo de transmisión de movimiento y velocidad, consiste en la polea, es una máquina que sirve para transmitir una fuerza, su función se trata de una rueda que, con el concurso de una cuerda o cable que se hace pasar por el canal, se usa como elemento de transmisión para cambiar la dirección de la fuerza o movimiento en máquinas y mecanismos. Sirve para reducir la magnitud de la fuerza necesaria para mover un peso según su velocidad. Una de las aplicaciones de los engranajes es la transmisión del movimiento desde el eje de una fuente de energía, una de las ruedas está conectada por la fuente de energía y es conocido como engranaje motor y la otra está conectada al eje que debe recibir el movimiento del eje motor y que se denomina engranaje conducido. El engranaje es la solución más simple a la transmisión de movimiento. Como hemos visto su construcción es compleja pero de fácil entendimiento. Queda claro que han sido fundamentales para el desarrollo de la industria. El gran desarrollo que este tipo de mecanismos ha tenido demuestra que sus aplicaciones son muy variadas.
  • 14.
    REFERENCIAS LUZ ANGIE BOLAÑOS:https://es.slideshare.net/nico1234/poleas-y-engranajes JHONATHAN COBO: https://auladetecnologias.blogspot.com/2009/03/simulacion- de-mecanismos.html https://www.ingmecafenix.com/mecanica/tipos-de-engrane/ http://contenidos.educarex.es/mci/2009/43/TEMA5/poleas1.html VALERIA DAVILA: https://es.wikipedia.org/wiki/Engranaje#:~:text=Se%20denomina%20engranaje%20a l%20mecanismo,el%20contacto%20de%20ruedas%20dentadas https://www.quieninvento.org/quien-invento-la-polea/ JUAN ESTEBAN MARTINEZ: https://www.canva.com/ DAVID LOPEZ: https://cmap.ihmc.us/cmaptools/cmaptools-download/
  • 15.
    INFORME VALERIA DAVILA Movimiento conoperaciones mecánicos Tema: Poleas y Engranajes Monitora : Valeria Davila Relator : Juan Martinez Vigía de tiempo: creación de grupo de Whatsapp creado por el estudiante David Lopez el dia 17 de junio de 2020 a las 9:18 am 1 ) Videoconferencia que duró tres horas 2) Videoconferencia que duró dos horas Periodista: Luz Angie Bolaños