Manual para el desarrollo en el aula del CNB de bachillerato en Ciencias y Letras con orientación en Educación
Subárea curricular Química, quinto grado
1
Manual para el desarrollo
en el aula
Subárea Curricular
Química
Bachillerato en Ciencias y Letras
con orientación en Educación
Quinto grado
CURRICULUM NACIONAL BASE CNB
Guatemala, 2013
Manual para el desarrollo en el aula del CNB de bachillerato en Ciencias y Letras con orientación en Educación
subárea curricular Química, quinto grado
2
Autoridades del Ministerio de Educación
Cynthia Carolina Del Águila Mendizábal
Ministra de Educación
Olga Evelyn Amado Jacobo de Segura
Viceministra Técnica de Educación
Alfredo Gustavo García Archila
Viceministro Administrativo de Educación
Gutberto Nicolás Leiva Álvarez
Viceministro de Educación Bilingüe Intercultural
Eligio Sic Ixpancoc
Viceministro de Diseño y Verificación de la Calidad Educativa
Mónica Flores Reyes
Directora General de Currículo
Verónica Mérida Arellano
Subdirectora de Diseño y Desarrollo Curricular
Miriam Maribel Glinz Palencia
Subdirectora de Evaluación Curricular
Elaborado por: Erick F. Ruedas Reynosa
Revisado por: Sofía Gutiérrez
Ministerio de Educación, 2013.
Dirección General de Currículo –DIGECUR–
6ª. Calle 1-36, zona 10, Edificio Valsari, quinto nivel, Guatemala, C.A. 01010
Se puede reproducir total o parcialmente siempre y cuando se cite al Ministerio de Educación —
MINEDUC—, como fuente de origen y que no sea con usos comerciales para transmitirlo.
Manual para el desarrollo en el aula del CNB de bachillerato en Ciencias y Letras con orientación en Educación
Subárea curricular Química, quinto grado
3
Presentación
El Ministerio de Educación de Guatemala realiza importantes reformas en el
sistema educativo con la finalidad de mejorar la calidad de formación estudiantil
a nivel nacional. Entre estas reformas, se encuentra el Curriculum Nacional
Base del bachillerato en Ciencias y Letras con orientación en Educación.
Considerando que los docentes son actores importantes en el proceso de
aprendizaje-evaluación-enseñanza, en su calidad de mediadores del
conocimiento, el Ministerio de Educación se ha propuesto proveerles de las
herramientas necesarias para favorecer su incorporación al nuevo modelo
educativo organizado en competencias, el cual responde a las actuales
necesidades del país.
El Manual para la subárea de curricular de Química, constituye una guía para
que los docentes la faciliten en quinto grado del bachillerato en Ciencias y
Letras con orientación en Educación, con la seguridad de que les servirá como
un punto de apoyo para impulsar el cambio, hacia un nuevo modelo de
enseñanza que fomente el aprendizaje significativo y el desarrollo de
competencias en los estudiantes para que logren desempeñarse eficientemente
en el nivel de enseñanza superior y/o en el campo laboral de su especialidad.
Manual para el desarrollo en el aula del CNB de bachillerato en Ciencias y Letras con orientación en Educación
subárea curricular Química, quinto grado
4
Contenido
Sección I: Parte introductoria.................................................................................................................. 6
Ubicación temática.............................................................................................................................. 6
Mapa conceptual 1.............................................................................................................................. 7
Reforma Educativa .............................................................................................................................. 8
La subárea de Química en los componentes del Currículo................................................................. 9
Ejes del currículo ............................................................................................................................... 10
¿Cómo se describe la......................................................................................................................... 10
subárea de Química en el.................................................................................................................. 10
CNB?.................................................................................................................................................. 10
Sección II................................................................................................................................................ 12
Mapa conceptual 2............................................................................................................................ 13
Enfoque basado en competencias .................................................................................................... 14
Elementos de la planificación de los aprendizajes............................................................................ 15
Aspectos importantes a considerar en la planificación en la subárea de Química:.......................... 16
Estructuras organizativas de planificación........................................................................................ 17
Proceso de planificación en la subárea de Química.......................................................................... 19
La planificación de los aprendizajes de Química............................................................................... 20
Las estrategias de enseñanza y aprendizaje ..................................................................................... 28
Otras estrategias de aprendizaje en el desarrollo de la subárea de Química................................... 32
Fases del Aprendizaje Significativo en el desarrollo de la subárea de Química................................ 35
Uso de los organizadores previos o puentes cognitivos en Química................................................ 43
Uso de los mapas conceptuales en la enseñanza y aprendizaje de la Química:............................... 45
El desarrollo de los aprendizajes de Química.................................................................................... 47
Organización de una práctica de laboratorio.................................................................................... 48
Ejemplo de una práctica de laboratorio............................................................................................ 51
Desarrollo de una sesión de aprendizaje, basado en problemas ABP .............................................. 52
Sección III: Evaluación ........................................................................................................................... 54
Mapa conceptual 3............................................................................................................................ 55
Evaluación de los aprendizajes.......................................................................................................... 56
Técnicas e instrumentos de evaluación ............................................................................................ 57
Manual para el desarrollo en el aula del CNB de bachillerato en Ciencias y Letras con orientación en Educación
Subárea curricular Química, quinto grado
5
Elementos de la evaluación............................................................................................................... 59
Actividades de evaluación................................................................................................................. 60
Proceso de mejoramiento de los aprendizajes................................................................................. 61
Bibliografía......................................................................................................................................... 65
Manual para el desarrollo en el aula del CNB de bachillerato en Ciencias y Letras con orientación en Educación
subárea curricular Química, quinto grado
6
Sección I: Parte introductoria
Ubicación temática
La mayoría de guatemaltecos compartimos la
idea de que la educación en nuestro país
necesita cambiar. Llegar a esta conclusión
resulta fácil; no así definir la educación que
deseamos: ¿Cómo debe ser esa educación de
manera que permita la formación integral de las
personas para que sean capaces de construir
una nación justa, respetuosa, próspera y en
armonía? De cuestionamientos como el anterior
surge la Reforma Educativa con la cual se
propone satisfacer la necesidad de un futuro
mejor.
Desde la perspectiva anterior, la Transformación
Curricular se establece como un proceso de
cambio que incluye los diversos elementos y
componentes del currículum. Esto también
significa cambios profundos en los procesos de
enseñanza y de aprendizaje; se recurre a
enfoques pedagógicos didácticos activos,
participativos y propositivos que dan realce al
papel que juega la educación como factor
primordial en el cambio social.
La Transformación Curricular se orienta a la
construcción de un Nuevo Paradigma Curricular
que trasciende las prácticas actuales y conduce
a una nueva concepción de escuela, de
estudiante, de docente, de padre y madre de
familia, en general, de cada actor del proceso
educativo. Se generan nuevos motivos para
educar y modos diferentes de hacerlo para
formar un nuevo ser humano y, por lo tanto, una
nueva sociedad.
• ¿Qué sabemos de la Reforma Educativa
Guatemalteca?
• ¿De dónde surge?
• ¿Qué demandas plantea en el ámbito
educativo?
Estas son algunas de las preguntas que se responderán
a lo largo de este documento.
Fuente: El Nuevo Curriculum, su orientación y aplicación, MINEDUC, 2005,
Guatemala. Adaptado
“El reconocimiento y valoración de
Guatemala como Estado pluriétnico y
multilingüe da relevancia a
la necesidad de transformar el sistema
educativo para que refleje la diversidad
cultural y responda a las necesidades y
demandas sociales de sus habitantes.”
( Diseño de Reforma
Educativa, 1998 )
El Nuevo Currículum:
Diseño original: José Fernando Pineda Ocaña, MINEDUC,
2005.
O
N
Manual para el desarrollo en el aula del CNB de bachillerato en Ciencias y Letras con orientación en Educación
Subárea curricular Química, quinto grado
7
Mapa conceptual 1
Fundamentos del Curriculum
Diseño original: Silvia Rosal Lazo, Consultora, MINEDUC, 2012
Generó
Se sustenta en
Cuyo producto es
Que se compone de
Quepuedenser
Sondetipo
Establece un
Manual para el desarrollo en el aula del CNB de bachillerato en Ciencias y Letras con orientación en Educación
subárea curricular Química, quinto grado
8
Escribo lo que significan para mí los
términos siguientes:
• Currículum
• Competencia
• Indicador de logro
Luego comparo respuestas con los
compañeros.
De acuerdo con el CNB de los diferentes
niveles educativos, El nuevo Curriculum, “el
el proyecto educativo del Estado
guatemalteco para el desarrollo integral de la
persona humana, de los pueblos
guatemalteco y la nación plural.
Desde la perspectiva del CNB, el concepto
de competencia está referido a “la capacidad
que adquiere una persona para afrontar y dar
solución a problemas de la vida cotidiana y
generar nuevos conocimientos.
La competencia integra la capacidad a
desarrollar por la persona, área del
conocimiento, ámbito del contexto donde se
aplicará, sentido o para qué servirá.
Los indicadores de logro se refieren a la
actuación; es decir, a la utilización del
conocimiento. Son comportamientos
manifiestos, evidencias o conjunto de rasgos
observables del desempeño humano que,
gracias a una argumentación teórica
fundamentada, permiten afirmar que aquello
previsto se ha alcanzado.
Reforma Educativa
A partir de los Acuerdos de Paz, Guatemala
inicia el proceso de Reforma Educativa, con el
objetivo de fortalecer la identidad cultural y el
desarrollo de los Pueblos. El medio para
lograrlo es la educación integral. Es por ello que
se impulsa la Transformación curricular. Su
objetivo es la construcción de una sociedad
más justa. Esto requiere una serie de cambios
en el currículo, que mejoren el proceso de
aprendizaje – evaluación – enseñanza. En el
nuevo paradigma educativo el docente es un
mediador.
Transformación Curricular
Es la renovación técnico- pedagógica de los
esquemas, métodos, contenidos y
procedimientos didácticos en los procesos de
aprendizaje, enseñanza y evaluación.
Una nueva visión
El nuevo paradigma se cimenta en una nueva
visión: Guatemala es un estado multiétnico,
multicultural y multilingüe, que se está
desarrollando como una nación justa,
democrática, pluralista y pacifista.
Manual para el desarrollo en el aula del CNB de bachillerato en Ciencias y Letras con orientación en Educación
Subárea curricular Química, quinto grado
9
La subárea de Química en los componentes
del Currículo
El nuevo currículo está centrado en la persona, organizado en
competencias, ejes y áreas, para el desarrollo de los
aprendizajes. Considera el tipo de sociedad y de ser humano
que se desea formar. Este currículo busca formar personas
competentes, que más poseer conocimientos, sepan utilizarlos
de manera adecuada en las situaciones cotidianas y lo usen de
forma flexible ante nuevas situaciones.
Competencias marco
Constituyen los grandes propósitos de la educación y las metas
a lograr en la formación de las y los guatemaltecos. Por esto, las
actividades o situaciones de aprendizaje que se presenten a los
estudiantes deben perseguir el logro de alguna de estas. Las
principales competencias marco vinculadas con la subárea de
Química son:
Actividad 1:
1. Descubro los perfiles
de egreso.
2. Para ello descargo el
CNB de Bachillerato
en Ciencias y Letras
con orientación en
Educación en la
página del Ministerio
de Educación:
www.mineduc.edu.gt
3. Busco el perfil de
egreso en el CNB y
determino cuáles son
los rasgos que desde
la subárea de Química
pueden desarrollarse.
4. Asocio por lo menos
una competencia por
medio de la cual
puedo contribuir a
formar cada rasgo
identificado.
http://desarrollosostenibleconstit
ucion.blogspot.com/2011/06/defi
nicion-de-desarrollo-
sostenible.html
Manual para el desarrollo en el aula del CNB de bachillerato en Ciencias y Letras con orientación en Educación
subárea curricular Química, quinto grado
10
Las grandes intenciones del Curriculum,
se concretizan cuando la educación
busca dar respuesta a las expectativas,
demandas, necesidades y problemas de
la realidad local, regional, nacional y
mundial. Los Ejes del Curriculum, son los
componentes que vinculan esa realidad,
con los aprendizajes.
El contenido o significado de los Ejes, se
organizó en componentes y
subcomponentes. Se consideran tres
Ejes del Currículum prioritarios:
Multiculturalidad e Interculturalidad,
Equidad de Género y Educación en
Valores.
http://www.iep.chiapas.gob.mx/img/ejes.png
Es necesario vincular los ejes del
Currículo con los temas propios de la
subárea de Química, para que éstos
sean pertinentes. Esto requiere de la
creatividad del docente. Se sugiere
establecer temas generadores, a partir de
los cuales se buscan relaciones con uno
o más ejes, pero, estos se concretan en
las actividades de aprendizaje que los
estudiantes realizan.
Ejes del currículo
El Curriculum de Bachillerato en Ciencias y Letras
con orientación en Educación (2012:36) define los
ejes como: “conceptos, principios, valores,
habilidades e ideas fuerza que, integradas dan
direccionalidad y orientación a la reforma del
sistema y sector educativo. Orientan la atención de
las grandes intenciones, necesidades y problemas
de la sociedad, susceptibles de ser tratados desde
la educación.”
Los ejes tienen las siguientes funciones:
• Visibilizar los problemas sociales para
desarrollar una perspectiva social crítica.
• Relacionar de forma estrecha la escuela con la
vida cotidiana, a nivel local, regional y nacional.
• Generar contenidos y situaciones de
aprendizaje que se proyecten hacia el
ambiente familiar, comunitario, regional y
nacional.
http://www.madrimasd.org/blogs/quimicaysociedad/files/2012/09/Todo-
es-Quimica-v2012_Original_CM.jpg
Actividad 2: Respondo a lo siguiente:
¿Cuáles son los Ejes del Curriculum que más se
vinculan con la subárea de Química?
La respuesta a esta interrogante, la deducirá usted, al
comparar los Ejes, con los componentes de la
subárea, que se encuentran en el CNB de la Carrera
de bachillerato con Orientación en Educación.
Manual para el desarrollo en el aula del CNB de bachillerato en Ciencias y Letras con orientación en Educación
Subárea curricular Química, quinto grado
11
¿Cómo se describe la subárea de
Química en el CNB?
La subárea de Química promueve en los
estudiantes el desarrollo de habilidades y
destrezas, para interpretar los fenómenos
naturales que ocurren en su entorno y de
esta manera utilizarlas en el manejo de
sustancias químicas presentes en su
ambiente.
Desde la subárea, se aborda inicialmente,
la importancia de la Química y su relación
con otras ciencias, se enfoca hacia la
utilización del método científico,
primordialmente, así como la utilización de
las herramientas matemáticas en la
medición e interpretación de los
fenómenos naturales.
Una vez que los estudiantes poseen las
habilidades y destrezas matemáticas para
el desarrollo de la subárea, se continúa
con el análisis de la estructura de la
materia, sus propiedades, así como los
cambios físicos y químicos que
experimenta. Luego se introduce en el
campo de la estructura, clasificación y
nomenclatura de las sustancias químicas,
que son temas fundamentales para la
comprensión de las interacciones químicas
que ocurren en la materia.
Además, se analizan diversas teorías
como la atómica y la cinética que explican
el comportamiento de la materia en sus
diferentes estados, los números cuánticos,
configuración electrónica, estructuras de
Lewis y la regla del octeto para la
descripción de compuestos químicos. Se
abordan las leyes de los gases y el estudio
de las leyes de conservación de masa y
energía, así como las aplicaciones en las
áreas de estequiometria, calorimetría y
termodinámica; finalmente los cambios
químicos que experimenta la materia.
¿Cuáles son las competencias de Área y
Subárea?
El área de Ciencias Naturales está integrada por
varias subáreas, entre ellas, Química. Esta Subárea,
constituye un medio para conocer y convivir en el
medio en que las personas interactúan. Las
Ciencias Naturales y las subáreas que la integran,
tienen el propósito de desarrollar en el estudiante
herramientas básicas para la construcción de
aprendizajes que les permita la solución de
situaciones problema de su cotidianidad
Competencias de la subárea, según el
CNB:
1. Utiliza principios, leyes, criterios,
métodos y mecanismos de naturaleza
científica en el desarrollo de procesos
de investigación en el campo de la
Química.
2. Utiliza información relacionada con la
constitución, clasificación y
organización de la materia, en la
representación de las sustancias
químicas presentes en su entorno
inmediato.
3. Interpreta los cambios químicos que
ocurren en la materia de su entorno
inmediato, a partir del empleo de
fórmulas y ecuaciones químicas.
4. Interpreta los fenómenos que ocurren
en sustancias gaseosas, las leyes y
los principios que los explican, así
como el origen y transferencia de
energía entre sistemas
termodinámicos, a partir de las
reacciones químicas que ocurren en
su medio circundante.
Actividad 3:
Analizo las competencias del área de Ciencias
Naturales en el CNB y propongo una actividad
vinculada con un bloque de contenidos que apoye en
el desarrollo de las competencias de la subárea de
Química.
Manual para el desarrollo en el aula del CNB de bachillerato en Ciencias y Letras con orientación en Educación
subárea curricular Química, quinto grado
12
Sección II
Metodología
Ubicación temática
La Transformación Curricular establece una transición
desde el modelo educativo centrado en la enseñanza,
hacia el modelo centrado en el aprendizaje del
estudiante. Este cambio es toda una renovación
metodológica, que pretende llegar a las aulas. Para
lograrlo el docente debe propiciar:
Durante el desarrollo de este bloque se analizará el
aprendizaje basado en competencias y ejemplificará la
relación entre planificación, metodología y evaluación,
según el diseño curricular vigente.
Se describe el desarrollo de una clase, tomando en
cuenta los lineamientos curriculares para el logro del
aprendizaje significativo. También las diferentes
estrategias de aprendizaje – evaluación – enseñanza,
mediante las cuales el docente propicia situaciones de
aprendizaje significativo.
• ¿Cómo logra usted aprendizajes significativos en
los estudiantes?
• ¿A qué medios recurriría usted para asegurar los
cambios necesarios?
• ¿De qué manera ayudaría usted a los
estudiantes a encontrar nuevos caminos,
explorar y a crear?
Fuente: MINEDUC. 2012, Manual para el desarrollo en el aula. Subárea de
Física. DIGECUR. Adaptado.
¿Qué dice en el CNB en relación
con la metodología para el desarrollo
de los aprendizajes del área de
Ciencias Naturales?
“Mediante los aprendizajes del área,
se pretende que los estudiantes
desarrollen destrezas relacionadas
con la capacidad de observación,
experimentación, análisis,
razonamiento y comunicación eficaz
de ideas, para formular, resolver e
interpretar problemas que involucran
las diferentes manifestaciones de la
vida y su contexto”. Ministerio de
Educación, Guatemala (2012)
http://www.cbi.edu.pe/beataimelda/Imagenes/cienc
ias/P1010996.jpg
• Estudiantes protagonistas del proceso educativo.
• El aprendizaje autónomo de los estudiantes.
• El trabajo cooperativo entre estudiantes y
docentes.
• Actividades de aprendizaje-evaluación –
enseñanza.
• La evaluación de proceso y aprender del error.
Manual para el desarrollo en el aula del CNB de bachillerato en Ciencias y Letras con orientación en Educación
Subárea curricular Química, quinto grado
13
Mapa conceptual 2
Metodología
Diseño original: Silvia Rosal Lazo, Consultora, MINEDUC, 2012. Adaptado
Manual para el desarrollo en el aula del CNB de bachillerato en Ciencias y Letras con orientación en Educación
subárea curricular Química, quinto grado
14
Enfoque basado en competencias
Orientar la educación hacia el desarrollo de
competencias se convierte en una estrategia para
formar personas capaces de ejercer los derechos civiles
y democráticos del ciudadano y ciudadana
contemporáneos. Estas capacidades le permiten
participar en un mundo que requiere de amplios
conocimientos, habilidades y destrezas para adaptarse
al mundo cambiante.
En el CNB de los diferentes niveles educativos, se
define la competencia como: “la capacidad o disposición
que ha desarrollado una persona para afrontar y dar
solución a problemas de la vida cotidiana y a generar
nuevos conocimientos”.
Las competencias se fundamentan en tres elementos
que interactúan: el individuo, el área de conocimiento y
el contexto. Para que una persona sea competente se
requiere que utilice su conocimiento en forma flexible y
que le permita enfrentar nuevas situaciones de manera
que pueda formular opciones de solución.
Este nuevo enfoque exige repensar y renovar la práctica
educativa, porque sus fines son más amplios. Se valora
mucho más su función formativa y constructiva, donde el
estudiante desarrolla al máximo sus posibilidades.
http://www.emotivacion.com/wp-content/uploads/images54.jpg
Enfoque basado en objetivos
El Currículo actual, está basado
en competencias, pero antes
estuvo basado en objetivos. Para
comprender cuál es la diferencia
entre cada enfoque, es necesario
clarificar ambos conceptos.
“Podemos definir los objetivos
como los cambios esperados en
los alumnos. Los objetivos son,
por definición, los resultados
pretendidos.” Morales (2010:16)
En el campo de la educación, un
objetivo didáctico perseguía un
resultado esperado, deseado o
procurado en el alumno. Los
objetivos pretendían cosas muy
puntuales.
De acuerdo a Morales (2010:16):
“Un objetivo didáctico es un
cambio en el alumno, por
ejemplo al finalizar el curso:
• conoce lo que no conocía
• entiende lo que no entendía
• hace lo que no sabía hacer
• ama lo que no amaba
• le gusta lo que no le
gustaba…”
Para que un objetivo quedara
claro, debía expresarse con un
verbo que expresara lo que el
alumno alcanzaría o realizaría.
Manual para el desarrollo en el aula del CNB de bachillerato en Ciencias y Letras con orientación en Educación
Subárea curricular Química, quinto grado
15
Elementos de la planificación de los
aprendizajes
Los componentes mínimos que los docentes deben tener en
cuenta en la planificación de los aprendizajes son:
competencias, indicadores de logro, aprendizajes esperados
o contenidos, procedimientos (actividades), recursos y las
actividades de evaluación, sin importar el formato que se
utilice (vertical u horizontal).
Indicadores de logro y contenidos:
Los primeros, se refieren a la actuación; es decir, la
utilización del conocimiento. Son comportamientos
manifiestos, evidencias o conjunto de rasgos observables del
desempeño humano que, gracias a una argumentación
teórica bien fundamentada, permiten afirmar que aquello
previsto se ha alcanzado.
En el nuevo enfoque curricular, los contenidos son
únicamente los medios que permiten el desarrollo de las
competencias. Se clasifican en declarativos,
procedimentales y actitudinales.
A continuación, se analiza
un ejemplo relacionados con
los componentes de la
competencia en la subárea
de Química:
Competencia 2:
“Utiliza información
relacionada con la
constitución, clasificación y
organización de la materia,
en la representación de las
sustancias químicas
presentes en su entorno
inmediato” (CNB, 2012)
¿A qué se refieren cada tipo
de contenido mencionados
en la columna anterior? (Al
respecto, infórmese en el
CNB del Bachillerato en CC
y LL con orientación en
Educación)
Actividad 6: A partir de
la información leída en
la columna anterior y la
que le proporciona la
competencia
mencionada, indique:
• ¿Cuál es el
contexto al que
hace referencia la
competencia?
• ¿Quién es el
individuo? ¿Cómo
lo dedujo?
• ¿Cuál es la
especialidad?
• ¿Qué nuevos
conocimientos
pueden generar los
estudiantes una
vez alcanzada la
competencia?
Constituyen
La capacidad que adquiere una persona para afrontar y
dar solución a problemas de la vida cotidiana y generar
nuevos conocimientos
EL INDIVIDUOEL CONTEXTO
LA COMPETENCIA
LA ESPECIALIDAD
Las habilidades y destrezas para resolver un problema o enfrentar la realidad
mediante la interrelación de las diferentes áreas del conocimiento.
Nuevos conocimientos
Se refiere a
Se compone de
Que generan
Manual para el desarrollo en el aula del CNB de bachillerato en Ciencias y Letras con orientación en Educación
subárea curricular Química, quinto grado
16
Aspectos importantes a
considerar en la planificación en
la subárea de Química:
• Los procedimientos: son las diferentes
acciones que se realizan en el aula. Es
necesario considerar en el desarrollo de
los mismos, los momentos didácticos:
inicio, desarrollo y cierre.
Estos se desarrollan mediante diferentes
actividades, que van de lo simple a lo
complejo, que desarrollan destrezas de
pensamiento del nivel literal o simple y
otras que lo desarrollan al más alto nivel
o complejo.
El desarrollo de procedimientos debe
centrarse en una secuencia que parta de
lo fácil y concreto, refiriéndose a las
habilidades de pensamiento requeridas
para su ejecución.
• Actividades de evaluación: se refieren a
las construcciones que realizan los
estudiantes para demostrar –al inicio,
durante y al final del proceso-, el nivel de
logro de las competencias.
• Recursos materiales: se consideran
todos aquellos elementos y objetos al
alcance de los docentes y otros que
puedan gestionar. Entre estos están los
materiales del entorno y los materiales
estructurados.
• Recursos humanos: comprende a
directores, docentes, estudiantes,
madres y padres de familia, y comunidad
educativa en general.
• Textos escolares: constituyen el apoyo o
recurso que pueden utilizar los
estudiantes en su trabajo en el aula.
Importancia de la planificación de los
aprendizajes:
La planificación es una herramienta técnica
que coadyuva a la toma de decisiones para
los docentes, por ser producto de la
evaluación de los aprendizajes y el
desarrollo de los alumnos. Tiene como
propósito facilitar la organización de
elementos que orienten el proceso educativo
y por lo tanto, es importante lograr una
relación coherente entre los resultados de la
evaluación, lo que se piensa (el plan) y lo
que se hace (desarrollo del plan o
planificación).
http://wwwmaterialdelaboratorio.blogspot.com/2009/10/tambie
n-un-laboratorio-quimico.html
Fuente:
http://portaleducativo.edu.ve/Políticas_edu/lineamientos_m
ppe/documentos/Evaluacionyplanificacion.pdf
Manual para el desarrollo en el aula del CNB de bachillerato en Ciencias y Letras con orientación en Educación
Subárea curricular Química, quinto grado
17
Estructuras organizativas de planificación
Estructura Proceso Beneficios Dificultades de aplicación
Unidades de aprendizaje
a partir de un tema
generador
1. Asignar el nombre de
la unidad.
2. Identificar las
competencias e
indicadores de logro
propios de la subárea
de Química y otras
áreas relacionadas
con la temática
seleccionada.
3. Planificar actividades
de evaluación
durante el proceso
para afianzar o
redirigir las
experiencias de
aprendizaje.
4. Seleccionar los
contenidos
declarativos,
procedimentales y
actitudinales
necesarios para
alcanzar las
competencias.
5. Diseño de estrategias
que lleven al
desarrollo de las
competencias
identificadas.
• Responde a las
necesidades del
aula
• Relación evidente
con el CNB.
• Requiere buena
comunicación entre
docentes
Aprendizaje basado en
Problemas –ABP-
1. Lectura del problema.
2. Identificación de lo
que conoce del
problema.
3. Identificación de lo
que desconoce del
problema.
4. Lista lo que necesita
para resolver el
problema.
5. Organización de la
búsqueda de
información.
6. Monitoreo y
evaluación del
avance.
7. Presenta resultados
• Pueden existir
diversas soluciones
• Participación activa
de los estudiantes
• El rol del docente es
de asesor alguien
más
• El alumno tiene un
papel activo en su
evaluación y en la
de su grupo
• Exige reflexión y toma
de decisiones por
parte de los
estudiantes.
• Los problemas pueden
ser muy amplios
Prácticas de laboratorio o
experiencias 1. Determinar la
competencia de la
• Pueden simular o
replicar fenómenos
• Pueden requerir
materiales específicos
Manual para el desarrollo en el aula del CNB de bachillerato en Ciencias y Letras con orientación en Educación
subárea curricular Química, quinto grado
18
Importante: a) ¿Cuáles de las anteriores estructuras considera que son las que más se emplean en el
desarrollo de los aprendizajes de Química? ¿Por qué? b) ¿Cuáles otras ha empleado usted?
práctica.
2. Identificación de los
conceptos previos
necesarios para el
análisis de la
práctica.
3. Obtención de
materiales a emplear.
4. Desarrollo de la
actividad con
instrucciones
precisas.
5. Preparación de
tablas de resultados
y observaciones.
6. Análisis de
resultados.
7. Desarrollo de
conclusiones y
recomendaciones.
8. Informe final
de la naturaleza.
• Se desarrolla en
ambientes
controlados
• Se utiliza el método
científico
• Pueden realizarse
análisis estadísticos
• Pueden hacerse
generalizaciones
que no siempre son
fáciles de conseguir
• Requieren de
medición precisa para
prevenir errores en las
conclusiones
Aprendizaje Colaborativo
y Cooperativo
1. Establecimiento de
las metas de los
aprendizajes a lograr.
2. Preparación de
actividades para
alcanzar las metas y
garanticen
interdependencia
grupal.
3. Determinación de los
criterios de
asignación de
grupos.
4. Planificación de la
evaluación grupal e
individual.
5. Planificación del
seguimiento del
grupo
• Desarrollo de
habilidades
interpersonales
• Desarrolla
habilidades
intelectuales de alto
nivel
• Trabajan todos
• Genera redes de
apoyo para
estudiantes en
riesgo
• Genera motivación
• Promueve
aprendizaje
profundo
• Requiere grupos
pequeños
• Puede requerir mayor
cantidad de tiempo
• Pueden existir
problemas de
comunicación y de
afinidad entre los
estudiantes
Manual para el desarrollo en el aula del CNB de bachillerato en Ciencias y Letras con orientación en Educación
Subárea curricular Química, quinto grado
19
“La enseñanza de la
química en la escuela
secundaria debe promover
la formación de
ciudadanos y ciudadanas
científicas y
tecnológicamente
alfabetizados. Como
consecuencia del cambio
de paradigma, por el cual
se acepta que el lenguaje
de la ciencia, sus procesos
de producción, sus
métodos constituyen una
parte imprescindible en la
cultura de esta época,
surge la necesidad que
esta asignatura*
ofrezca a
los estudiantes de la
escuela secundaria
oportunidades para
acceder a aquellos
saberes que les permitan
ir construyendo una
“cultura científica básica”.
Ministerio de Educación de
Argentina (2009)
Proceso de planificación en la subárea de
Química
Este esquema muestra el proceso de planificación aplicable a
cualquier estructura organizativa.
El proceso de la planificación docente inicia con el diagnóstico,
fase que constituye una investigación la cual busca clarificar y
determinar los intereses, necesidades, aspiraciones y
problemas que viven los estudiantes, la institución educativa y
la comunidad.
Es importante prever las acciones que realizará con los
estudiantes de manera que le sirvan para orientar su trabajo,
facilitar el aprendizaje significativo y establecer el nivel de logro
a ser alcanzado en el desarrollo de las competencias.
1. Diagnóstico o
evaluación de
estudiantes, de la
institución y la
comunidad.
4. Selección de estrategias y
recursos para el trabajo con:
• Estudiantes, familias y
comunidad.
• Organización del
ambiente.
• Diferentes ambientes de
la rutina diaria.
3. Selección de las
técnicas e
instrumentos de
evaluación
2. Determinación de
competencias,
indicadores de
logro y
aprendizajes
esperados.
Actividad 7:
Es importante que
ahora, comparta
con otro
compañero la
relación que
encuentran entre
la planificación, la
metodología y la
evaluación del
proceso de
aprendizaje de los
estudiantes.
Manual para el desarrollo en el aula del CNB de bachillerato en Ciencias y Letras con orientación en Educación
subárea curricular Química, quinto grado
20
La planificación de los aprendizajes de Química
En párrafos anteriores, se mencionó la importancia que tiene la integración de áreas
curriculares, para el logro de las competencias. En el caso del Ciclo Básico y Diversificado,
una manera de facilitar este proceso es mediante la formulación de fenómenos, intereses,
necesidades y problemas, para los cuales se desea plantear una explicación o solución.
http://tralix.files.wordpress.com/2012/02/jigsaw-puzzle-kids-games-online.jpg
En este sentido, se sugiere empezar por enlistar una serie de fenómenos, intereses,
necesidades y problemas locales, para cuya explicación o solución, sea necesario emplear
conocimientos, habilidades, destrezas y actitudes propias del área de la Química.
Por ejemplo, observe el siguiente listado:
• Respiración humana
• Emisión de monóxido de carbono
• Lluvia ácida
• Fumigación mediante pesticidas de origen químico
• Contaminación del río
• Oxidación del hierro
• La digestión de los alimentos
• Otros
Después, es importante que usted los priorice, considerando el contexto y los enliste
conforme se abordarán durante un período de tiempo determinado, así, por ejemplo:
1. Fumigación con pesticidas químicos
2. Contaminación del río
3. Emisión de monóxido de carbono
4. Respiración humana
5. La digestión humana
6. Otros.…
Para el desarrollo de este ejemplo, se partirá de la suposición que partir de un diagnóstico y
consenso realizado en la comunidad educativa, se determinó que el uso de plaguicidas
Manual para el desarrollo en el aula del CNB de bachillerato en Ciencias y Letras con orientación en Educación
Subárea curricular Química, quinto grado
21
químicos, es un fenómeno que urge analizar con los estudiantes y la comunidad educativa,
probablemente porque es una práctica frecuente en la comunidad y está causando
problemas en la salud de los habitantes.
Basándose en el fenómeno seleccionado, se procede con la selección de las competencias,
indicadores de logro y contenidos de la subárea de Química, cuyo desarrollo sea propicio,
considerando el fenómeno, problema, necesidad o interés priorizado.
Por ejemplo, en el ejemplo que nos ocupa, es necesario, entre otros, el desarrollo de los
aprendizajes siguientes:
Competencias Indicadores de logro Contenidos
1. Utiliza principios, leyes, criterios,
métodos y mecanismos de naturaleza
científica en el desarrollo de procesos
e investigaciones en el campo de la
Química.
1.1. Explica la importancia de los métodos
que se emplean en el análisis de los
fenómenos químicos que ocurren en su
entorno.
1.1.1. Ilustración de lo que significa el
concepto de Química, a partir del contexto
local y su relación con otras ciencias.
1.2. Describe la importancia de la Química
en función de su desarrollo y aplicaciones.
1.2.3. Identificación de las aplicaciones de
la Química en el entorno inmediato.
1.2.4. Descripción de los aportes de la
Química en los ámbitos del desarrollo
humano.
1.3. Aplica los conceptos fundamentales de
las Matemáticas, en la solución de
problemas del campo de
la Química, en los que utiliza los recursos
y la tecnología a su alcance
1.3.5. Utilización de factores de
conversión que le permiten determinar las
cantidades en diferentes sistemas de
medidas.
2. Utiliza información relacionada con
la constitución, clasificación y
organización
2.1. Describe la estructura, propiedades y
fenómenos que se producen en la materia.
2.1.6. Identificación del estado en que se
encuentran las sustancias en la naturaleza.
2.1.7. Clasificación de los estados físicos
de la materia.
2.1.8. Diferenciación de los cambios de
estado de la materia.
Daños al medio ambiente:
• Contaminación del agua y
atmósfera
• Reducción de la biodiversidad
• Reducción de la fijación de
nitrógeno
• Reducción de los polinizadores
• Destrucción de hábitat de algunas
especies
• Incremento de la resistencia a
plaguicidas en determinadas
especies.
Manual para el desarrollo en el aula del CNB de bachillerato en Ciencias y Letras con orientación en Educación
subárea curricular Química, quinto grado
22
Competencias Indicadores de logro Contenidos
2.2. Utiliza la tabla periódica y la
nomenclatura en la resolución de
problemas químicos, y en actividades
científicas y educativas del entorno.
2.2.2. Identificación de los nombres y
símbolos de los elementos químicos.
3. Interpreta los cambios químicos que
ocurren en la materia de su entorno
inmediato a partir del empleo de fórmulas
y ecuaciones químicas.
3.1. Representa los cambios químicos que
ocurren en la materia de su entorno
natural.
3.1. Representa los cambios químicos que
ocurren en la materia de su entorno
natural.
3.6. Representa reacciones químicas que se
llevan a cabo en la naturaleza, en procesos
humanos y su efecto en los organismos
vivos.
3.6.1. Explicación de las causas del efecto
invernadero, el deterioro de la capa de
ozono, la lluvia ácida y el calentamiento
global.
3.7. Diferencia características y
propiedades de la materia y del universo,
desde la práctica de los Pueblos.
3.7.4. Aplicación de los principios
químicos en las prácticas cotidianas
propias de las culturas guatemaltecas.
¿Considera usted que son suficientes los aprendizajes seleccionados anteriormente? o
¿Qué otros aprendizajes considera necesarios desarrollar a partir del problema que genera
el uso de pesticidas químicos?
En la selección de los aprendizajes anteriores, es necesario, que el docente tenga dominio
de la subárea de Química, lo que le permitirá identificar macro- conceptos, principios y leyes
que están implícitos en el fenómeno, problema, necesidad o interés, a partir del cual
selecciona los aprendizajes en la Malla Curricular respectiva
Por tal razón, es necesario que el docente identifique los macro-conceptos, principios y
leyes implícitos en el fenómeno:
• Contaminantes químicos
• Química y su importancia
• Factores de conversión
• Estados y cambios de estado de la materia
• Nomenclatura de compuestos químicos
• Reacciones químicas y sus efectos
• Leyes de los gases
Luego de seleccionar los aprendizajes, usted procederá con la formulación de las
actividades de aprendizaje y evaluación correspondientes. También definirá los recursos a
utilizar y el tiempo. Esta información la incluirá en un formato horizontal o vertical, similar al
que se muestra a continuación. Recuerde especificar la información general al inicio del
formato. Así, por ejemplo:
Tema o fenómeno: Los plaguicidas químicos y sus efectos en el medio ambiente
Manual para el desarrollo en el aula del CNB de bachillerato en Ciencias y Letras con orientación en Educación
Subárea curricular Química, quinto grado
23
I. Parte informativa:
Nombre del centro educativo:__________________________________________________
Lugar:_____________________________________Grado:__________________________
Sección: ___________________ No. de estudiantes: ______________ M ____ F ________
Nombre del docente: ______________________________ Duración: del ______de ______
al _____ de ___________ del año _____________
Competencias Indicadores de
logro
Contenidos Actividades de
aprendizaje y
evaluación
Técnicas e
Instrumentos
para evaluar
Recursos Tiempo
1. Utiliza principios,
leyes, criterios,
métodos y
mecanismos de
naturaleza científica
en el desarrollo de
procesos e
investigaciones en el
campo de la
Química.
1.1. Explica la
importancia de
los métodos
que se emplean
en el análisis de
los fenómenos
químicos que
ocurren en su
entorno.
1.1.1. Ilustración
de lo que significa
el concepto de
Química, a partir
del contexto local
y su relación con
otras ciencias.
Los estudiantes, en
parejas, conversan
acerca de la
importancia de la
Química en las
actividades cotidianas.
Nombran las
principales, que
ocurren en su
entorno, las enlistan y
explican por qué las
asocian con la
Química.
En equipos, indagan
acerca de los
pesticidas, tipos, los
más usados en la
comunidad
aplicaciones,
beneficios y/o daños
que provocan al
ambiente. Luego
exponen la
información
recopilada, utilizando
carteles u otros
recursos.
El docente distribuye a
los equipos
información en
relación con los
pesticidas orgánicos
caseros: ventajas,
desventajas, ejemplos
de cómo prepararlos,
etc., Luego analizan la
forma como se
elaboran estos
pesticidas y las
proporciones en que
deberán incluir las
sustancias. Realizan
conversiones entre
Mediante una
escala de
observación, se
evalúa la
asociación de las
actividades con la
química.
Los equipos
coevaluan las
exposiciones,
mediante una
lista de cotejo.
Mediante
preguntas, se
evalúa la
comprensión
lectora y
utilizando una
lista de cotejo; la
preparación de un
pesticida casero.
Es importante
incluir las
conversiones.
• Humanos
• Libros
• Revistas
• Periódicos
• Internet
• Carteles
• Otros
• Fotocopias
• Sustancias
orgánicas
• Recipientes
• Balanzas
• Otros
4 semanas
1.2. Describe la
importancia de
la Química en
función de su
desarrollo y
aplicaciones.
1.2.3.
Identificación de
las aplicaciones
de la Química en
el entorno
inmediato.
1.2.4. Descripción
de los aportes de
la Química en los
ámbitos del
desarrollo
humano.
1.3. Aplica los
conceptos
fundamentales
de las
Matemáticas,
en la solución
de problemas
del campo de
la Química, en
los que utiliza
los recursos y la
tecnología a su
alcance
1.3.5. Utilización
de factores de
conversión que le
permiten
determinar las
cantidades en
diferentes
sistemas de
medidas.
Manual para el desarrollo en el aula del CNB de bachillerato en Ciencias y Letras con orientación en Educación
subárea curricular Química, quinto grado
24
Competencias Indicadores de
logro
Contenidos Actividades de
aprendizaje y
evaluación
Técnicas e
Instrumentos
para evaluar
Recursos Tiempo
medidas (kg a libras,
por ejemplo) y
efectúan mediciones
2. Utiliza información
relacionada con la
constitución,
clasificación y
organización.
2.1. Describe la
estructura,
propiedades y
fenómenos que
se producen en
la materia.
2.1.6.
Identificación del
estado en que se
encuentran las
sustancias en la
naturaleza.
En una hoja que
incluya ilustraciones,
los estudiantes
escriben el nombre de
los estados de la
materia y sus
cambios. Elementos
químicos y
compuestos que
observen.
Los estudiantes, en
equipos, indagan
acerca de los tipos de
plaguicidas en relación
con su composición
química. Exponen,
mediante
ilustraciones, los
principales elementos
y compuestos que los
configuran, así como
sus efectos en el ser
humano y el
ambiente. Por ejemplo
en el tipo Arsenicales:
el Arsénico y sus
compuestos como el
trióxido de arsénico,
arsenito de sodio, etc.
Además, identifican
los estados de los
compuestos
principales en los
plaguicidas.
El docente aprovecha
la exposición de los
estudiantes, para
describirles los
compuestos,
formación y
nomenclatura de un
tipo de plaguicida.
Organizan una
actividad para dar a
conocer a la
comunidad los efectos
nocivos de algunos
compuestos que
conforman los
plaguicidas químicos.
Se evalúan los
aciertos de los
estudiantes a
partir de una
escala de
observación:
estados, cambios
de estado,
elementos y
compuestos.
Mediante una
lista de cotejo, se
evalúa el reporte
escrito acerca de
la indagación y la
representación de
los elementos,
compuestos y sus
estados de
agregación.
Se evalúa la
organización,
ejecución y
resultados de la
actividad,
mediante una
escala de rango.
• Libros
• Revistas
• Periódicos
• Internet
• Carteles
• Otros
• Pizarra
• Carteles
• Ilustraciones
• Otros
• Carteles
• Pancartas
• Altoparlantes
• Otros.
6 semanas
Manual para el desarrollo en el aula del CNB de bachillerato en Ciencias y Letras con orientación en Educación
Subárea curricular Química, quinto grado
25
Competencias Indicadores de
logro
Contenidos Actividades de
aprendizaje y
evaluación
Técnicas e
Instrumentos
para evaluar
Recursos Tiempo
2.1.7.
Clasificación de
los estados físicos
de la materia.
Inicialmente, los
estudiantes dibujan o
pegan recortes de
sustancias que se
presentan en el
entorno en diferentes
estados.
Después, el docente
les presenta una
analogía de cada
estado de agregación
(nivel molecular), con
eventos que ocurren
en el entorno.
Los estudiantes
indagan acerca de los
estados de agregación
en los que se
encuentran los
plaguicidas y cómo
actúan en la superficie
de las plantas
atendiendo su estado
de agregación,
ventajas y
desventajas.
Se presenta a los
estudiantes un
esquema que muestre
el cambio de estado
de la materia y luego
discuten en equipos,
cómo ocurre esto en
los plaguicidas a
partir del estado en
que se encuentren y
cuáles son los cambios
de estado que
experimentan. Leen
información acerca de
cómo afecta el cambio
de estado de estas
sustancias al medio
ambiente y la salud
humana y vegetal y
exponen lo indagado
en clase.
Finalmente, organizan
una campaña, en la
que informan a la
comunidad los efectos
negativos de los
plaguicidas en el
medio ambiente,
Mediante una
escala de
observación, el
docente evalúa la
diferenciación de
los estudiantes de
los estados de la
materia
Elaboran un
informe acerca de
lo indagado, el
cual coevalúan en
equipos de
acuerdo con las
orientaciones del
docente.
Mediante una
lista de cotejo, el
docente evalúa el
esquema; la
discusión y
exposición, a
través de una
escala de rango.
Al concluir la
actividad, se
reúnen en
equipos para
autoevaluar y
coevaluar el
• Carteles
• Pegamento
• Hojas de papel
bond
• Computadoras
• Impresoras
• Proyector
• Pizarra
• Otros
2.1.8.
Diferenciación de
los cambios de
estado de la
materia.
Manual para el desarrollo en el aula del CNB de bachillerato en Ciencias y Letras con orientación en Educación
subárea curricular Química, quinto grado
26
Competencias Indicadores de
logro
Contenidos Actividades de
aprendizaje y
evaluación
Técnicas e
Instrumentos
para evaluar
Recursos Tiempo
considerando los
cambios de estado
que estos
experimentan.
trabajo, mediante
las orientaciones
del docente.
2.2. Utiliza la
tabla periódica
y la
nomenclatura
en la resolución
de problemas
químicos, y en
actividades
científicas y
educativas del
entorno.
2.2.2.
Identificación de
los nombres y
símbolos de los
elementos
químicos.
Se presenta a los
estudiantes
ilustraciones de
elementos y
compuesto químicos
presentes en su
entorno, a partir de
las cuales, nombran
los elementos y
compuestos químicos
presentados.
Indagan acerca del
nombre de los
compuestos de
acuerdo con las reglas
de la nomenclatura
química y exponen sus
hallazgos en clase. El
docente los orienta en
sus intervenciones.
En quipos, elaboran
esquemas gráficos que
muestren los tres
sistemas de
nomenclatura química
y sus reglas e ilustran
con ejemplos del
entorno inmediato.
Indagan en medios
informativos al
alcance, acerca de los
efectos de los
plaguicidas en las
formas de vida a nivel
local. Elaboran un
listado de los
plaguicidas más
utilizados en
Guatemala y que
estén causando
afecciones y muertes
entre los pobladores.
Seleccionan uno de
estos e identifican los
nombres de los
elementos químicos
que los constituyen y
principales
compuestos.
Por último, en
equipos, elaboran
El docente evalúa
aciertos y errores
de los
estudiantes.
Mediante una
lista de cotejo u
otro instrumento
de observación,
se evalúa la
participación de
los estudiantes.
El docente evalúa
los ejemplos
citado por los
estudiantes, a
partir de las reglas
de nomenclatura
Elaboran un
informe acerca de
lo indagado, el
cual se evalúa por
medio de una
escala de rango.
Se evalúa el
listado de
elementos y
compuestos
utilizando lista de
cotejo u escala de
observación.
Mediante una
• Carteles
• Pegamento
• Hojas de papel
bond
• Computadoras
• Impresoras
• Proyector
• Pizarra
• Otros
• Libros de texto
• Internet
• Revistas
científicas
• Otros
• Pliegos de
papel bond
• Marcadores
• Ilustraciones
• Otros.
• Libros de texto
• Internet
• Revistas
científicas
• Hojas de papel
bond
• Bolígrafos
• Otros.
• Hojas de papel
4 semanas
Manual para el desarrollo en el aula del CNB de bachillerato en Ciencias y Letras con orientación en Educación
Subárea curricular Química, quinto grado
27
Competencias Indicadores de
logro
Contenidos Actividades de
aprendizaje y
evaluación
Técnicas e
Instrumentos
para evaluar
Recursos Tiempo
composiciones, en las
que describen los
principales plaguicidas
utilizados en el
entorno, efectos
químicos en los seres
vivos y sugerencias
para sustituirlos o
contrarrestar sus
efectos.
rúbrica o escala
de rango, se
evalúa la
composición y su
contenido.
bond
• Bolígrafos
• Otros.
3. Interpreta los
cambios químicos
que ocurren en la
materia de su
entorno inmediato a
partir del empleo de
fórmulas y
ecuaciones
químicas.
3.1. Representa
los cambios
químicos que
ocurren en la
materia de su
entorno
natural.
3.1. Representa
los cambios
químicos que
ocurren en la
materia de su
entorno natural.
Los estudiantes, en
parejas, ilustran
ejemplos de cambios
químicos que ocurren
en su medio
ambiente.
Observan imágenes
acerca de los daños
que provocan los
plaguicidas a la
atmósfera e indagan
acerca de los
principales
compuestos que la
afectan y están
presentes en los
plaguicidas. Elaboran
trifoliares y
comunican la
información
recopilada.
Organizan
conferencias con
expertos, quienes les
informen acerca de los
plaguicidas y sus
efectos en el medio
ambiente.
Indagan acerca de las
prácticas culturales
que coadyuvan al
combate de las plagas
en las comunidades,
ilustran procesos
químicos empleados
en su producción y los
efectos provocados en
el medio ambiente.
Se emplea una
escala de
observación, para
verificar aciertos y
errores.
Se evalúa el
proceso de
indagación y la
información
descrita en los
trifoliares,
mediante una
rúbrica.
Elaboran un
comentario crítico
en relación con lo
escuchado en la
conferencia y se
emplea la
coevaluación y
heteroevaluación.
En equipos,
exponen la
información
recopilada y cada
equipo coevalúa
la participación de
sus comparñeros.
• Pliegos de
papel bond
• Marcadores
• Ilustraciones
• Otros.
• Libros de texto
• Internet
• Revistas
científicas
• Hojas de papel
bond
• Bolígrafos
• Otros.
• Expertos en la
temática
• Libros de texto
• Internet
• Revistas
científicas
• Hojas de papel
bond
• Bolígrafos
• Otros.
3.6. Representa
reacciones
químicas que se
llevan a cabo en
la naturaleza,
en procesos
humanos y su
efecto en los
organismos
vivos.
3.6.1. Explicación
de las causas del
efecto
invernadero, el
deterioro de la
capa de ozono, la
lluvia ácida y el
calentamiento
global.
3.7. Diferencia
características y
propiedades de
la materia y del
universo, desde
la práctica de
los Pueblos.
3.7.4. Aplicación
de los principios
químicos en las
prácticas
cotidianas propias
de las culturas
guatemaltecas.
Manual para el desarrollo en el aula del CNB de bachillerato en Ciencias y Letras con orientación en Educación
subárea curricular Química, quinto grado
28
Las estrategias de enseñanza y
aprendizaje
Díaz Barriga y Hernández (1999), citados por
(Muñoz, 2006), afirman que son “procedimientos
flexibles y adaptativos a distintas circunstancias
de enseñanza”.
De acuerdo con los autores, existen estrategias
de enseñanza para diferentes momentos, a
saber: preinstruccionales, coinstruccionales y
postinstruccionales.
Esta clasificación, obedece a los propósitos que
se persiguen durante cada momento de la
secuencia de enseñanza.
“Las preinstruccionales, preparan y alertan al
aprendiz en relación al qué y cómo va a aprender
(activación de conocimientos y experiencias
previas).
“Las coinstruccionales, apoyan los contenidos
curriculares durante el proceso de enseñanza.
“Las estrategias postinstruccionales, se
presentan después del contenido que se va a
aprender”. (Loc. Cit.)
Estrategias de
enseñanza
Ejemplos
Preinstruccionales • Lluvia de ideas
• Organizadores
previos
Coinstruccionales
• Ilustraciones
• Redes
semánticas
• Mapas
conceptuales
• Analogías
• Cuadros
Postinstruccionales
• Resúmenes
• Organizadores
gráficos
• Redes
semánticas
• Mapas
conceptuales
De acuerdo con Díaz Barriga y Hernández
(1999), las principales estrategias de
enseñanza son las siguientes (adaptado):
• Aprendizajes esperados: se refiere a
describir a los estudiantes los
aprendizajes a lograr durante un periodo
de tiempo determinado, las actividades
que se realizarán y cómo se evaluará el
nivel de logro.
• Resumen: síntesis y abstracción de la
información relevante de un discurso
oral y escrito. Enfatiza conceptos clave,
principios, términos y argumento central.
• Organizador previo: información de tipo
introductorio y contextual. Es elaborado
con un nivel superior de abstracción,
generalidad e inclusividad de la
información que se aprenderá.
Fuente: http://peremarques.pangea.org/uabpp/actodid.JPG
• Ilustraciones: representación visual de
los conceptos, objetos o situaciones de
una teoría o tema específico…
• Analogía: proposición que indica que
una cosa o evento (concreto o familiar)
es similar a otro (desconocido y
abstracto o complejo).
• Y otras…
Manual para el desarrollo en el aula del CNB de bachillerato en Ciencias y Letras con orientación en Educación
Subárea curricular Química, quinto grado
29
En el esquema siguiente, se resumen las principales estrategias de enseñanza:
Estrategia de enseñanza Definición Efecto esperado en el estudiante
Aprendizajes esperados Enunciados que establecen las
condiciones, tipo de actividad y forma de
evaluación.
El alumno sabe qué se espera de
él al terminar la actividad.
Contextualiza su aprendizaje y le
da sentido.
Resúmenes Síntesis y abstracción de la información
relevante de un discurso oral o escrito.
Enfatizan conceptos clave, principios y
argumento central.
Facilitan que recuerde y
comprenda la información
relevante del contenido por
aprender.
Organizadores previos Información de tipo introductorio y
contextual. Tienden un puente cognitivo
entre la información nueva y la previa.
Hacen más accesible y familiar el
contenido. Con ellos se logra una
visión global y contextual.
Ilustraciones Representaciones visuales de objetos o
situaciones sobre una teoría o tema
específico (fotografías, dibujos,
esquemas, diagramas).
Facilitan la codificación vidual de la
información.
Organizadores gráficos Representaciones visuales de conceptos,
explicaciones o patrones de información
(cuadros sinópticos, secuencias, tipo
panal, radiales)
Permiten diferenciar, comparar,
clasificar, agrupar, categorizar,
secuenciar y organizar
conocimientos.
Analogías Proposiciones que indican que una cosa o
evento (concreto y familiar) es semejante
a otro (desconocido, abstracto o
complejo).
Sirven para comprender
información abstracta. Se traslada
lo aprendido a otros ámbitos.
Preguntas intercaladas Preguntas insertadas en la situación de
enseñanza o en un texto. Mantienen la
atención y favorecen la práctica, la
retención y la obtención de información
relevante.
Permiten que practique y consolide
lo aprendido. Mejor la codificación
de la información relevante.
Permite la autoevaluación gradual.
Señalizaciones Señalamientos que se hacen en un texto
o en la situación de enseñanza para
enfatizar u organizar elementos
relevantes del contenido por aprender.
Orientan y guían su atención y
aprendizaje. Identifican la
información principal; mejora la
codificación selectiva.
Mapas y redes
conceptuales
Representaciones gráficas de esquemas
de conocimientos (indican conceptos,
proposiciones y explicaciones).
Realizan una codificación visual y
semántica de las relaciones entre
conceptos, proposiciones y
explicaciones.
Organizadores textuales Organizaciones retóricas de un discurso
que influyen en la comprensión y el
recuerdo.
Facilitan el recuerdo y la
comprensión de las partes más
importantes del discurso.
Fuente: Díaz – Barriga y Hernández, 2002. Estrategias docentes para un aprendizaje significativo. Cuadro 5.2 y 5.4
Manual para el desarrollo en el aula del CNB de bachillerato en Ciencias y Letras con orientación en Educación
subárea curricular Química, quinto grado
30
En relación con las estrategias de enseñanza que activan los conocimientos previos,
(Barriga, s/f), plantea la “actividad focal introductoria”. Entre estas, se refiere a aquellas que
“presentan situaciones sorprendentes, incongruentes o discrepantes con los conocimientos
previos de los alumnos”. Concretametne, lo que se busca con la aplicación de estas
estrategias es provocar en los estudiantes, lo que Piaget denominó “conflicto cognitivo”.
A continuación se analiza un ejemplo de aplicación en química:
Se parte del supuesto que el contenido procedimental a desarrollar es “identificación de
compuestos binarios, terciarios y cuaternarios”, correspondiente al Indicador de Logro 3.3 de
la Competencia No. 3, entonces, una actividad focal introductoria, consiste en presentarles a
los estudiantes dos o más sustancias compuestas, presentes en el entorno de los
estudiantes, por ejemplo, utilizando sales binarias y terciarias como el caso del cloruro de
sodio y el bicarbonato. Es este caso, se inicia por mostrarles imágenes como las siguientes:
Después se les cuestiona acerca de cuáles son algunas diferencias y semejanzas físicas y
químicas que encuentra en ambas sustancias, que las comente con otros compañeros. En
relación con las químicas: ¿Qué elementos hacen que un compuesto se denomine Cloruro y
el otro Bicarbonato? ¿Cómo se escribe el nombre químico de uno y otro compuesto? ¿Qué
elementos químicos tienen en común? En cantidades superiores a lo normal ¿qué daños
provocan al organismo?
El ejemplo anterior es una forma estimular un conflicto cognitivo en los estudiantes acerca
de un contenido procedimental en Química ¿Cuál otro propone usted?
Otra estrategia de enseñanza son los organizadores previos, los cuales se utilizan como
puentes cognitivos que conectan la información conocida y lo que se necesita conocer. A
continuación analizaremos un ejemplo práctico:
http://www.meiqe.com/gran-porcentaje-de-la-
poblacion-mundial-consume-sal-mas-de-lo-que-
debe/
http://recetasvegetarianas7.files.wordpress.com/
2013/02/alcalinizacic3b3n-milagrosa-
Manual para el desarrollo en el aula del CNB de bachillerato en Ciencias y Letras con orientación en Educación
Subárea curricular Química, quinto grado
31
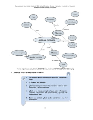
A continuación se le presenta el siguiente mapa conceptual:
Cuando el mapa conceptual, es utilizado antes del desarrollo de los nuevos conocimientos,
está cumpliendo con la función de organizador previo, porque en este caso, proporciona una
visión general al estudiante acerca de los aprendizajes a lograr. Lo importante en esta fase
es que el docente les facilite un organizador gráfico, a partir del cual, los cuestiona. En el
ejemplo que nos ocupa, -considerando las sustancias presentes en su entorno-, que enliste
algunas sustancias puras o determinadas mezclas que haya visto en el medio circundante.
¿Sabía usted que los mapas conceptuales también son herramientas que los estudiantes
puede utilizar en la resolución de problemas?
Al respecto, (Reyes, Frontal y otros, 2004), formulan una serie de pasos en la elaboración
de un mapa conceptual destinado a la resolución de problemas:
• Lectura del enunciado del problema.
• Extraer los conceptos básicos presentes implícita o explícitamente en el enunciado
del problema.
• Elaborar una lista de los conceptos, del más general al más específico.
• Construir el mapa estableciendo las relaciones entre los conceptos.
• Reelaborar el mapa, al menos una vez, para encontrar nuevas relaciones entre los
conceptos implicado.
• Resolver el problema siguiendo el procedimiento establecido en el mapa conceptual.
Por ejemplo, considere el problema siguiente:
Manual para el desarrollo en el aula del CNB de bachillerato en Ciencias y Letras con orientación en Educación
subárea curricular Química, quinto grado
32
Entonces, se elabora un mapa conceptual como el siguiente:
Esquema original de Reyes, Frontal y otros, (2004)
Otras estrategias de aprendizaje en el desarrollo de la subárea de
Química
Como su nombre lo indica, estas estrategias, son utilizadas por los estudiantes, a diferencia
de las analizadas en los párrafos anteriores. Por ejemplo, si los estudiantes elaboran un
mapa conceptual o utilizan el parafraseo con el propósito de integrar y relacionar la nueva
información que se aprenderá, con los ya existentes, estamos ante las estrategias de
Una solución acuosa de sulfato de magnesio al 20 % en peso. Cuál es la
molalidad de la solución y la fracción molar de MgSO4 y H2O?
Manual para el desarrollo en el aula del CNB de bachillerato en Ciencias y Letras con orientación en Educación
Subárea curricular Química, quinto grado
33
organización (Díaz Barriga y Hernández, 2003), pero también las hay de elaboración, en
esta clasificación, se emplea el resúmen, analogías, inferencias, imágenes mentales y
otras. De acuerdo con (Pozo, 1990) ambas estrategias desarrollan el proceso denominado
Aprendizaje Significativo.
A continuación se analiza un ejemplo del parafraseo y su utilización en la subárea de
Química:
Considere la siguiente información extraída de un libro de texto de Química:
Al parafrasear esta información se expresaría de la forma siguiente:
El agua que bebemos, está compuesta de Hidrógeno y Oxígeno, los cuales en forma
separada, son sustancias puras, porque poseen características diferentes. Se componen de
átomos de un sólo tipo y su apariencia física es diferente. Este tipo de sustancias se
denominan elementos, de los cuales, 90 son naturales y 23 de origen artificial. En total se
conocen 113.
Entonces, a partir del ejemplo anterior, ¿qué significa parafrasear las ideas originales de un
autor? Por favor, compare su respuesta con la definición que se localiza al ladillo de esta
página.
Según ese autor, algunas ideas para parafrasear son:
• Utilizar sinónimos para todas las palabras que no sean genéricas (principales)
• Cambiar la voz pasiva por activa o viceversa
• Cambiar la estructura de las palabras, oraciones u párrafos.
• Resumir frases y párrafos
•
Elementos y átomos
“Al hacer pasar una corriente eléctrica por agua pura, esta se descompone en
hidrógeno y oxígeno gaseosos. Las sustancias como el hidrógeno y oxígeno formadas
por un solo tipo de átomos se clasifican como elementos. En la actualidad se conocen
113 elementos; de ellos, sólo 90 aproximadamente se encuentran en la naturaleza y el
resto fue creado por los científicos”. (Treichel, 2005)
Actividad 8:
Estimado Profesor: ¿Qué le parece si se anima a parafrasear otro texto relacionado con los
aprendizaje de la Química? Sería importante, además, que comente su experiencia con
otros compañeros.
Manual para el desarrollo en el aula del CNB de bachillerato en Ciencias y Letras con orientación en Educación
subárea curricular Química, quinto grado
34
Otra estrategia que favorece el desarrollo del aprendizaje significativo en la subárea de
Química, es el denominado Mapa Mental. Analice usted, el ejemplo siguiente:
Fuente:
http://www.tochtli.fisica.uson.mx/educacion/aprender_a_aprender/Aprender_a_aprender_estategias_de_aprendizaje.pdf
Técnicas para la elaboración de mapas mentales:
• Utilizar un mínimo de palabras posibles. De preferencia palabras clave o mejor aún,
imágenes.
• Inicial siempre en el centro de la hoja, colocando la idea central, que deberá siempre
desarrollar hacia afuera de manera irradiante.
• La idea central debe estar representada con una imagen clara y llamativa que
sintetice el tema general del mapa mental.
• Mediante una lluvia de ideas, se desarrollan aquellas que acompañarán a la idea
central.
Manual para el desarrollo en el aula del CNB de bachillerato en Ciencias y Letras con orientación en Educación
Subárea curricular Química, quinto grado
35
• Por medio de ramas se enlaza la idea o tema central con ideas relacionadas o
subtemas.
• Subrayar las palabras clave o encerrarlas en un círculo colorido, para reforzar la
estructura del mapa.
• Utilizar letra de molde.
• Utilizar colores para diferenciar los temas, sus asociaciones o para resaltar algún
contenido.
• Pensar de manera tridimensional.
• Utilizar flechas, íconos o cualquier elemento visual que permita diferenciar y hacer
más clara la relación entre ideas.
• Si se agotan las ideas en un subtema, pasar a otro inmediatamente.
• Escribir las ideas que surgen, tal y como llegan, no se juzgan, no tratar de
modificarlas.
• Si se termina el espacio en una hoja, no hay problema, pegar otra. La mente no se
guía por el tamaño del papel.
• Utilizar al máximo la creatividad.
Fuente: http://www.facmed.unam.mx/emc/computo/mapas/mapasmentales.htm. Adaptado
Luego de analizar los mapas mentales y cómo se elaboran, es el momento propicio, para
que usted y otros compañeros docentes, se animen a la construcción de un mapa, a partir
de un tema propio de la Química. ¡Ánimo!
Fases del Aprendizaje Significativo en el desarrollo de la subárea
de Química
¡Felicitaciones, por su avance en la lectura de este documento! Esto le facilitará aprender en
qué consiste la aplicación de las fases y los pasos del Aprendizaje Significativo, según los
lineamientos establecidos por la Dirección General de Currículo –DIGECUR-, en relación
con la elaboración de materiales de apoyo curricular. (Ministerio de Educación, 2012)
Fases del aprendizaje significativo, según Shuell, 1990
Fase inicial Fase intermedia Fase final
El estudiante:
• Percibe la información en partes
asiladas conceptualmente.
• Tiende a memorizar o interpretar.
• Realiza un procesamiento de la
información global.
• El contenido aprendido es concreto y
vinculado al contexto específico.
• Emplea estrategias de repaso para
aprender la información.
• Va construyendo un panorama para
El estudiante:
• Encuentra relaciones y similitudes en
partes aisladas para configurar
esquemas.
• Comprende los contenidos de una
forma más profunda por aplicarlos a
situaciones diversas.
• El conocimiento es más abstracto y
puede ser generalizado a varias
situaciones; es más independiente del
contexto.
El estudiante:
• Utiliza una mayor integración de
estructuras y esquemas.
• Tiene un mayor control automático en
situaciones de cambio.
• Tiene menor control consciente; la
ejecución llega a ser automática,
inconsciente y sin tanto esfuerzo.
• El aprendizaje se articula en torno a la
acumulación de nuevos hechos en los
esquemas que ya tenía (dominio) y un
Manual para el desarrollo en el aula del CNB de bachillerato en Ciencias y Letras con orientación en Educación
subárea curricular Química, quinto grado
36
Fase inicial Fase intermedia Fase final
representarse el nuevo dominio basado
en dominios nuevos.
• Usa estrategias de procesamiento más
sofisticadas.
• Emplea la organización y el mapeo
cognitivo.
incremento en los niveles de
interrelación entre los elementos de las
estructuras.
De acuerdo con las estrategias de enseñanza, analizadas en los párrafos anteriores, el
docente de Química, dispone de una serie de opciones para el inicio del proceso de
enseñanza y aprendizaje. De acuerdo con Barriga y Hernández, se denominada “Actividad
focal introductoria” (Op.Cit. 1999). Estas se refieren “al conjunto de estrategias que buscan
atraer la atención de los alumnos, activar los conocimientos previos o incluso crear una
situación motivacional de inicio” (Loc. Cit). La DIGECUR denomina a estas actividades,
“Desafío” (Op. Cit. 2012).
Vamos a suponer que usted desarrollará los aprendizajes siguientes:
Competencia Indicador de logro Contenidos
3. Interpreta los cambios químicos
que ocurren en la materia de su
entorno inmediato, a partir del
empleo de fórmulas y ecuaciones
químicas.
3.4. Resuelve problemas
estequiométricos en los que hace
uso de las ecuaciones químicas.
Relación de la ecuación química
con la reacción química.
Predicción del comportamiento de
una reacción química.
Utilización de diferentes métodos
para balancear una ecuación
química.
Resolución de problemas con
ecuaciones químicas.
Y los saberes que se indican a continuación:
Conocimientos Habilidades Actitudes y valores
• Interpreta el significado el
concepto de mol.
• Describe el significado de
las leyes ponderales.
• Interpreta las
implicaciones ecológicas,
industriales y económicas
de los cálculos
estequiométricos.
• Realiza cálculos
estequiométricos en los
que utiliza la noción de
mol y otros conceptos
asociados, aplicando las
leyes ponderales.
• Desarrolla actividades
experimentales aplicando
las leyes ponderales y el
método científico.
• Valora la importancia del
mol para realizar cálculos
en el laboratorio y la
industria química,
• Reflexiona sobre la
importancia de la
aplicación de cálculos
estequiométricos, para
evitar problemas de
carácter ecológico y
económico.
Manual para el desarrollo en el aula del CNB de bachillerato en Ciencias y Letras con orientación en Educación
Subárea curricular Química, quinto grado
37
¿Cómo se plantea el desafío o actividad focal introductoria?
Una forma es que los docentes, en un cartel, les presenten las interrogantes siguientes:
El desafío propicia un conflicto cognitivo en los estudiantes, para despertarles el interés en
aprender nuevos conocimientos, habilidades, destrezas y actitudes, que les permitan
resolver problemas cotidianos, en este caso, relacionados con la Química.
A continuación, se procede a indagar en los estudiantes los conocimientos
previos:
En el ejemplo que nos ocupa, ¿qué estrategia de enseñanza o aprendizaje utilizaría para
generarlos (de acuerdo con lo analizado en los párrafos anteriores)?
Al respecto, el organizador gráfico, puede ser de mucha utilidad. Así, por ejemplo, se
distribuye en fichas el esquema siguiente:
¿Sabías que en el entorno donde vives, con frecuencia ocurren reacciones
químicas? Por ejemplo: cuando quemas un papel, disuelves un antiácido en
agua y otras más. ¿Cómo representarías en forma simbólica esas reacciones?
¿Qué utilidad tienen para el ser humano estas representaciones y cómo las
emplea?
Los estudiantes
escriben en cada
círculo,
diferentes
conceptos que
recuerden y se
relacionen con
las reacciones
Manual para el desarrollo en el aula del CNB de bachillerato en Ciencias y Letras con orientación en Educación
subárea curricular Química, quinto grado
38
Previo al desarrollo de los nuevos conocimientos o “aprendizajes puntuales” (Rogiers,
2000), es necesario propiciar puentes cognitivos (Ausubel, 1980-2000).
En relación con las reacciones químicas, es útil recurrir a las analogías, como estrategia
para conectar lo que saben los estudiantes acerca de las reacciones químicas y lo nuevo
por conocer.
Así, se recurre a una “situación análoga imaginada”, (Aragón, Oliva y Navarrete, 2009), la
cual consiste en emplear plastilina de dos colores diferentes, teniendo en su interior, las del
mismo color, un imán. Inicialmente, se proporciona a los estudiantes una caja que tiene dos
bolas de diferente color (una con imán en el interior y otra no) unidas débilmente mediante la
plastilina y otra bola separada de las anteriores con un imán en el interior. Se les pide que
simulen la “reacción”, agitando la caja y anotando las observaciones. (Ibíd., 2009) Adptado.
A continuación, el docente, les formula preguntas como las siguientes:
¿Cómo se desarrollan los nuevos conocimientos?
Después del puente cognitivo, se procede con la construcción de los nuevos conocimientos.
Como recordará usted, en párrafos anteriores se mencionó que para esto, se disponen tanto
de herramientas de enseñanza como las de aprendizaje.
Una opción, es darle continuidad a la “la situación analógica imaginada”, analizada en los
párrafos anteriores. Ahora, los estudiantes, en equipos, deberán representar lo que ocurre
en un cambio químico. Por ejemplo, utilizando círculos de diferentes colores, disocian los
elementos que constituyen un compuesto cualquiera, de la forma siguiente:
 ¿Qué se requiere para que las bolas choquen y luego se unan de otra forma?
 ¿Qué provoca que se unan las dos bolas plastilinas que poseen imán?
 ¿En qué se parece lo que ocurrió, a la formación de compuestos?
 ¿Qué es lo que cumple con la función de los imanes en un compuesto químico?
 Cómo se clasifican los elementos químicos que se parece a la bola de plastilina
que no posee imán? ¿Por qué se clasifican así?
Manual para el desarrollo en el aula del CNB de bachillerato en Ciencias y Letras con orientación en Educación
Subárea curricular Química, quinto grado
39
Nitrógeno
Hidrógeno
A partir de la reacción química anterior, (es importante no mencionar aún, el término
ecuación) los estudiantes, en grupos, resuelven situaciones problema como las siguientes
(se auxilian, indagando en libros de texto o documentos que ellos consiguen días antes de la
sesión de aprendizaje):
• A partir de la indagación, los estudiantes identifican ¿Cuál es el compuesto que
se está disociando?
• ¿Qué representan las esferas? ¿Por qué se usa dos colores diferentes?
• Continúan indagando acerca de las Leyes Ponderales, las comparan con lo
ocurrido en la reacción química anterior y luego analizan si es correcta la
cantidad de Nitrógeno e Hidrógeno producido, a partir de la molécula de
Amoniaco y argumentan su respuesta. Es importante que el docente oriente el
análisis y discusión en cada equipo, hasta alcanzar las conclusiones esperadas.
Una vez que los estudiantes analizaron la aplicación de las Leyes Ponderales en la reacción
química en mención, es necesario introducirlos al concepto de Mol. Para esto, puede
recurrirse a la realización de una actividad que integre competencias del área de
Comunicación y Lenguaje. Esta consistirá en que los estudiantes en parejas, leen un texto
relacionado con el surgimiento del concepto de mol, para lo que se sugiere la siguiente
dirección electrónica: http://www.elementos.buap.mx/num10/pdf/27.pdf. Es importante que a
partir de la lectura, el docente, previamente, haya formulado una serie de interrogantes, las
cuales distribuirá a los equipos, que luego de responderlas, dan a conocer sus respuestas al
resto de compañeros.
Después, se rescata de la lectura, el significado del concepto de Mol y traslada a las
reacciones químicas. Para esto, es útil retomar la reacción química analizada en los párrafos
anteriores y lo comprendido en la lectura en relación con “el mol”, a partir de la cual, se les
formulan indicaciones como las siguientes:
+
Manual para el desarrollo en el aula del CNB de bachillerato en Ciencias y Letras con orientación en Educación
subárea curricular Química, quinto grado
40
En este momento, es imprescindible que el docente introduzca el tema acerca del balanceo
de ecuaciones, para lo cual, les interroga acerca de lo que ellos saben acerca del significado
del concepto “balance”. Luego de escuchar las opiniones, se les presenta una imagen como
la siguiente:
Fuente: http://static6.depositphotos.com/1022150/621/i/950/depositphotos_6217704-Balance-3d-abstract-illustration.jpg
Esto indica que se continúa utilizando la estrategia de la “analogía”, a partir de la cual, los
estudiantes, deducen que en una reacción química, los compuestos que reaccionan,
producen determinadas sustancias, en proporciones equivalentes a la cantidad de átomos
de los elementos presentes en estos compuestos, lo que se traducen en unidades mol, a
partir de la lectura realizada anteriormente. Este es el momento propicio, para que el
docente los introduzca al concepto de “ecuación química” y los oriente a la asociación de
este concepto, con lo que ocurre en la reacción química, de tal forma que identifiquen en la
ecuación, la reacción química que tiene lugar.
Se continúa con la presentación de la reacción química analizada en los párrafos anteriores,
pero esta vez, incluidos los coeficientes numéricos, de tal forma, que no se evidencie
proporcionalidad en las sustancias que intervienen, por ejemplo:
NH3 (g) ↔ 3N2 (g) + H2 (g)
Considerando la información de la lectura realizada relacionada con el concepto de Mol y la
ecuación química anterior, se les formulan interrogantes como las siguientes:
• En esta ecuación ¿Qué es lo que indica la cantidad de moles de sustancia que
reaccionan y los que se producen?
• ¿Cuántos moles de Nitrógeno molecular se producen?
• ¿Cuántos moles de Hidrógeno molecular se producen?
• Representen, mediante símbolos químicos, la reacción química
analizada.
• Nombren el compuesto disociado (atendiendo las reglas de
nomenclatura química)
• De acuerdo con las lecturas que realizaron, responde la reacción
química a la Ley de proporciones constantes? ¿Por qué?
• ¿Qué se puede hacer en caso que no se cumpla dicha Ley?
Manual para el desarrollo en el aula del CNB de bachillerato en Ciencias y Letras con orientación en Educación
Subárea curricular Química, quinto grado
41
• Al comparar las sustancias en ambos lados de la ecuación ¿Responden a la ley de
proporciones constantes? ¿Por qué?
• ¿Qué cambios realizarían para que la ecuación responda a esta Ley?
• ¿Qué significa el doble sentido de la flecha en la ecuación química?
Concluido el análisis anterior, el docente los orienta, en relación con los posibles errores en
los que los estudiantes incurrieron y resalta los aciertos alcanzados.
A continuación, es el momento propicio para que el docente les muestre un organizador
gráfico como el siguiente:
2H2 + O2 → 2H2O
2 moles de H2 1 mol de O2 2 moles de H2
2 x 6 x 1023
moléculas de
H2O
2 x 6 x 1023
moléculas de
O2
2 x 6 x 1023
moléculas de H2O
4 átomos de Hidrógeno 2 átomos de Oxígeno 4 átomos de Hidrógeno
2 átomos de oxígeno
4 g 32 g 36 g
Fuente: bioquimab.files.wordpress.com/2012/04/estequiometria-ii.pptx‎
Con base en la información, el docente cuestiona a los estudiantes acerca de la relación que
observan entre moles, moléculas, átomos y unidades de masa, indicadas en cada una de
las columnas, además, orientarlos a que identifiquen cómo deducir esta información a partir
de la ecuación analizada, lo cual incluye que determinen la cantidad de masa para cada
sustancia que interviene en la reacción, por ejemplo.
Una vez que analizaron el esquema anterior, en equipos, elaboran un listado de cinco o más
ecuaciones químicas y durante la sesión de aprendizaje, procedan a efectuar un análisis, a
partir del esquema anterior.
Con el propósito de establecer el nivel de los aprendizajes alcanzados hasta el momento, el
docente plantea a los estudiantes un problema como el siguiente (la resolución es en forma
individual y empleando el esquema utilizado en las actividades realizadas en clase):
Para la siguiente ecuación química no balanceada, identifica: la cantidad de moles
(reactivos y productos), cantidad de moléculas (reactivos y productos) y masa en
gramos. C3H8 + 5O2 → 3CO2 + 4 H2O
Manual para el desarrollo en el aula del CNB de bachillerato en Ciencias y Letras con orientación en Educación
subárea curricular Química, quinto grado
42
¿Cómo lograr la integración de los aprendizajes?
La secuencia de aprendizaje finaliza, procurando que los estudiantes integren los
conocimientos adquiridos a la solución de problemas locales, susceptibles a la aplicación de
conceptos, principios y leyes vinculadas con la Química.
Así, inicialmente, se formulan a los estudiantes, cuestionamientos vinculados con el qué
hacer cotidiano de los seres humanos, y que provoquen conflicto cognitivo en sus
estructuras mentales:
• ¿Qué ejemplos relacionados con el empleo de la estequiometria en la vida cotidiana
proponen?
• ¿Cómo emplearían la estequiometria en la cocina, industria y otro ámbito laboral?
Se continúa con ejemplos de problemas relacionados con el deterioro ambiental que
requieren el empleo de recursos propios del campo de estudio de la Química. En este
sentido, se propone plantearles a los estudiantes problemas, como el siguiente:
Fuente: Revista Colombiana de Ciencias Pecuarias, http://www.scielo.unal.edu.co/scielo.php?script=sci_arttext&pid=S0120-
06902005000100006&lng=es&nrm=
Con la información descrita en el recuadro anterior, los estudiantes, en equipos, representan
la reacción de formación del metano, mediante la utilización de material de desecho, pintura
y otros que sean necesarios. Para esto, desarrollarán un proceso de investigación a partir de
diferentes fuentes de información.
Concluida esta actividad, escriben la ecuación balanceada que simboliza esta reacción y
responden a interrogantes como las siguientes:
• ¿Cómo se llaman los compuestos que reaccionan?
• ¿Cuántos moles de cada compuesto reaccionan?
• ¿Cuántos moles de producto se obtienen? ¿Cuál es el compuesto que se formó?
• Desde el punto de vista químico ¿Qué daños provoca el metano a la atmósfera?
¿Por qué?
• Otras que el docente considere pertinentes.
La agricultura y la producción pecuaria, contribuyen ampliamente a las emisiones antropogénicas de metano,
dióxido de carbono y oxido nitroso a la atmósfera. El aumento de las concentraciones de estos gases, provoca
un calentamiento de la superficie terrestre y la destrucción de la capa de ozono en la estratósfera. Dentro de la
gama de gases a los que se les atribuye efecto invernadero, se considera el bióxido de carbono el más
abundante y el que actualmente, tiene un mayor aporte al incremento del calentamiento global. Hoy día, las
concentraciones de metano, son inferiores a las de dióxido de carbono, sin embargo, el primero, se está
incrementando rápidamente y además, posee un efecto de 21 a 30 veces más contaminante con respecto al
dióxido de carbono, considerándose que en el tiempo, el metano pueda ser predominante.
Manual para el desarrollo en el aula del CNB de bachillerato en Ciencias y Letras con orientación en Educación
Subárea curricular Química, quinto grado
43
Uso de los organizadores previos o puentes cognitivos en Química
En los párrafos siguientes, se ejemplificará el uso de los puentes cognitivos, para lo cual, se
tomará como base el contenido procedimental “descripción de los tipos de enlace: iónico,
covalente y metálico”, correspondiente al indicador 2.4 y la competencia No. 2.
El organizador previo o puente cognitivo que se formule con el propósito desarrollar el
aprendizaje, deberá provocar la incorporación del nuevo conocimiento antes mencionado, a
la estructura cognitiva del estudiantes.
En este sentido, se propone la siguiente analogía o comparación:
“Los enlaces químicos covalentes que unen los átomos, pueden compararse a la lucha que
entre dos personas que tiran de una cuerda”.1
En el ejemplo anterior, se establecen relaciones entre las personas y los enlaces. Es claro
que en esta comparación, los enlaces están representados por las cuerda de la que tiran
ambas personas, además, se verifica una distancia entre las personas, como ocurre entre
los átomos que se enlazan, pero lo más importante es que en este tipo de enlace, los
átomos luchan por los electrones, a similitud de lo que ocurre con las personas que tiran de
la cuerda.
Entonces, ¿en qué consisten las “redes semánticas”? ¿Cuál es un ejemplo en la
enseñanza de la Química?
¡El siguiente esquema, constituye una excelente oportunidad para analizar en qué consiste
una red semántica!
1
Ejemplo de Paul Thagard, (1992), citado en (González, s/f)
Manual para el desarrollo en el aula del CNB de bachillerato en Ciencias y Letras con orientación en Educación
subárea curricular Química, quinto grado
44
Fuente: http://redconceptual.net/qu%C3%ADmica_moderna/_16770164207927684091/m.png
• Analice ahora el esquema anterior:
1. ¿Se observa algún ordenamiento entre los conceptos o
ideas?
2. ¿Cuál es la idea principal?
3. ¿Cómo están representadas las relaciones entre las ideas
principales y las secundarias?
4. ¿Cuál es el macro-concepto al que están referidas las
unidades estructurales allí representadas y que no está
presente en la red?
5. Según su análisis ¿Qué partes conforman una red
semántica?
Manual para el desarrollo en el aula del CNB de bachillerato en Ciencias y Letras con orientación en Educación
Subárea curricular Química, quinto grado
45
A partir de sus respuestas, resulta importante que las compare, con la información siguiente:
• En una red semántica se tienen una serie de “nodos”, en los que se ubican las ideas
principales y secundarias.
• Se agrupan palabras que se relacionan con el tema
• Redes de información que no poseen un orden jerárquico.
• Es de fácil comprensión
• En una red semántica se muestran relaciones entre ideas, las que están
representadas mediante líneas o flechas conectoras.
Uso de los mapas conceptuales en la enseñanza y aprendizaje de la
Química:
Importante que observe el esquema siguiente:
El mapa conceptual
muestra la jerarquización
ente conceptos. Esto es
lo que lo diferencia de la
red semántica. ¿Cuál es
su opinión al respecto?
Manual para el desarrollo en el aula del CNB de bachillerato en Ciencias y Letras con orientación en Educación
subárea curricular Química, quinto grado
46
En el siguiente cuadro, se muestra el mapa conceptual y la red semántica, compare la
información con los ejemplos propuestos y establezca sus propias conclusiones al respecto.
Características Mapa conceptual Red semántica
Nodos Se completan con sustantivos,
verbos o adjetivos.
Se admiten expresiones
matemáticas.
Se completan con sustantivos o
sustantivos más adjetivos. Que
sean conceptos relevantes del
tema.
La repetición de nodos está
prohibida.
No se aceptan fórmulas
matemáticas, excepto unidas por la
leyenda.
Leyendas que unen los nodos Se utilizan cualquier clase de
palabras para formar proposiciones
entre nodos.
La extensión de una oración puede
abarcar más de dos nodos
consecutivos.
Se utilizan palabras y verbos muy
precisos, para formar proposiciones
entre nodos que completan una
oración nuclear de óptimo
significado entre dos nodos.
Las oraciones nucleares se leen
siguiendo el recorrido de la flecha.
Jerarquía gráfica Es absolutamente necesaria.
Esta jerarquía vertical debe reflejar
la jerarquía conceptual específica
del tema.
No es necesaria. Los conceptos
más importantes son los más
relacionados.
Manual para el desarrollo en el aula del CNB de bachillerato en Ciencias y Letras con orientación en Educación
Subárea curricular Química, quinto grado
47
El desarrollo de los aprendizajes de Química
Una sesión de aprendizaje implica la distribución de las
actividades de aprendizaje “paso a paso”, de manera que
logren su desarrollo dentro del tiempo de duración
estipulado. Previo a diseñar una sesión de aprendizaje, el
docente debiera cuestionarse:
• ¿Qué necesito saber?
• ¿Qué necesito saber hacer?
• ¿Cuán bien lo estoy haciendo?
Estas preguntas de autoevaluación ayudan a preparar una
clase ordenada, organizada, con un propósito definido y se
aprovecha el tiempo al máximo.
De acuerdo con el enfoque que presenta el
CNB, una clase debe tener el siguiente diseño para lograr
aprendizajes significativos:
Diseño original: Silvia Rosal Lazo. Consultora, MINEDUC. 2012
La propuesta de estructura que presenta tiene la bondad de
no ser la única, pero sí un aporte concreto destinados a
apoyar el aprendizaje.
Analogías
Observe las dos imágenes y
formule una analogía con
cada una de ellas. Las dos
imágenes representan
distintas formas de organizar
una clase.
• ¿Qué tipo de
organización representa
esta imagen? ¿Por qué?
http://us.123rf.com/
• ¿Cómo puede
representarse en un
esquema este tipo de
organización?
http://1.bp.blogspot.com
¿Con cuál se desarrolla de
mejor forma un aprendizaje
significativo? ¿Por qué?
Fuente: Manual para el desarrollo en el
aula. Subárea de Física. 2012
Evaluación continua durante el proceso
Manual para el desarrollo en el aula del CNB de bachillerato en Ciencias y Letras con orientación en Educación
subárea curricular Química, quinto grado
48
Para llevar a cabo la
experimentación en la
subárea de Química, se
deben conocer las normas
generales de laboratorio, los
nombres y utilidad del
material y equipos básicos,
las diferentes técnicas de
limpieza del material de
vidrio, la clasificación de
peligrosidad de los reactivos,
los riesgos, la forma de
eliminación de los residuos,
la descripción y abreviaturas
utilizadas y los primeros
auxilios en caso de
accidente.
http://www.materialesde.com/wp-
content/uploads/2011/08/instrumento
s.jpg
Algunas actividades de las
prácticas de laboratorio, desde
el nuevo enfoque curricular son:
1. Selección de los
aprendizajes a desarrollar.
2. Obtención del equipo y
materiales a utilizar
3. Desarrollo del
procedimiento
4. Organización de la
información
5. Análsis de resultados
6. Aprendizajes logrados
7. Conclusiones y
recomendaciones
8. Elaboración del informe
final
Organización de una práctica de
laboratorio
Desde el enfoque constructivista, las prácticas de
laboratorio de Química, están orientadas a simular o
reproducir algunos fenómenos objeto de estudio. Su
propósito es facilitar elementos de análisis, que les
permitan a los estudiantes descubrir principios, leyes y
conceptos fundamentales, para luego conducirlos a la
generalización y aplicación de los conocimientos,
habilidades, destrezas y actitudes aprendidas a partir de
su contexto. En este sentido el docente debe estar
consciente que desde el nuevo enfoque, no se busca
aplicar la teoría, por el contrario, los estudiantes
experimentan para lograr descubrir, luego aplican y
después generalizan. Ya no se parte de teorías, se
descubren, a través de la mediación del docente.
http://encina.pntic.mec.es/~ayug0000/fisica2.jpg
1. Determinar los aprendizajes a lograr durante la
práctica
Se usa como referencia la Malla Curricular de Química. Es
necesario seleccionar los componentes que orientarán el
trabajo práctico y experimental a realizar. Para el
desarrollo de este ejemplo considere los siguientes:
Competencia 3. Interpreta los cambios químicos que ocurren en la
materia de su entorno inmediato a partir del empleo de
fórmulas y ecuaciones químicas.
Indicador de
logro
1.1. Representa los cambios químicos que ocurren en
la materia de su entorno natural.
Contenidos
• Representación de lo que significa el concepto de
reacción química.
• Descripción de los cambios químicos que
observa en fenómenos que ocurren en su
entorno.
Manual para el desarrollo en el aula del CNB de bachillerato en Ciencias y Letras con orientación en Educación
Subárea curricular Química, quinto grado
49
2. Obtención del equipo y materiales a utilizar:
La selección y preparación de los materiales a emplear
dependerán de la experiencia a desarrollar. En lo posible, se
buscan que sean abiertas a la creatividad de los estudiantes y
flexibles de acuerdo a sus necesidades educativas. Los
materiales deben ser fáciles de conseguir. En nuestro ejemplo
se necesita:
• Agua oxigenada al 30%
• Detergente disuelto en agua (un chorrito).
• 1 g de Yoduro de Potasio, como catalizador.
• Guantes
3. Desarrollo del procedimiento:
Pasos:
a) Colocar 30 ml de agua oxigenada concentrada en una
probeta.
b) Añadir el chorrito de detergente.
c) Para finalizar, se añade media espátula de Kl (acelerador
de la reacción).
4. Organización de la información:
Se emplean tablas en la recopilación de resultados de las
mediciones y observaciones a partir de los experimentos.
Estas deben prepararse antes de la práctica para que estén
listas para usarse durante la misma. En la experiencia que nos
ocupa, la tabla sugerida puede ser la siguiente:
Pasos
Descripción de cambios
observados
a
b
c
5. Análisis de resultados:
Con base en los datos obtenidos y en los conceptos clave,
necesarios para la práctica se analizan los resultados. Este
análisis puede ser guiado por medio de preguntas. Por ejemplo:
¿Qué produjo la formación de espuma? ¿Qu|é cualidad se percibe
a partir de la espuma producida? ¿Qué tipo de reacción es? ¿Qué
características presenta esta reacción?
¿Qué ocurrió durante el
experimento?
El agua oxigenada, H2O2,
se descompone,
produciendo oxígeno. Esto
se demuestra mediante la
generación de espuma
(gracias al detergente). La
reacción que se produce
es exotérmica. Así que se
percibe el calor, con sólo
poner la mano encima de
la espuma con agua
oxigenada.
Termoquímica:
Es la parte de la química
que se encarga del
estudio del cambio
energético de un sistema
químico con el exterior.
Energía: capacidad de un
sistema de realizar un
trabajo.
Todas las reacciones
químicas están
acompañadas ya sea por
una absorción o una
liberación de energía, que
en general se manifiesta
mediante la generación de
calor. En general, esta
forma de energía depende
de la naturaleza química
de cada producto y cada
reactivo; también de sus
estados físicos.
Manual para el desarrollo en el aula del CNB de bachillerato en Ciencias y Letras con orientación en Educación
subárea curricular Química, quinto grado
50
6. Aprendizajes logrados:
Esta fase, marca la diferencia entre la manera tradicional como
se desarrollaban las prácticas de laboratorio y la concepción
actual. Aquí se espera que los estudiantes escriban lo que
aprendieron y luego lo comparen con los principios, leyes y
teorías existentes, lo que se traduce en un aprendizaje por
descubrimiento.
7. Conclusiones y recomendaciones:
Con ayuda de las respuestas a las preguntas de análisis se
redactan afirmaciones que resumen los hallazgos de la
práctica. Estas afirmaciones deben tener un fundamento
teórico. También se redactan recomendaciones cuando el caso
así lo amerita. Estas pueden estar orientadas a aspectos que
pueden mejorarse durante la práctica o a la sugerencia de
nuevos pasos o materiales a utilizar.
8. Elaboración del informe final:
Los estudiantes desarrollan un informe donde se resume el
proceso a partir de lo experimentado. Contiene las siguientes
secciones como mínimo:
a. Título. Es el nombre de la práctica desarrollada.
b. Integrantes. Se escriben los nombres de los estudiantes
que realizaron la práctica de laboratorio o vivencia.
c. Introducción. Es un breve resumen de la práctica o
vivencia, donde se escriben los propósitos de la misma y
los principales hallazgos, descubrimientos y observaciones.
d. Marco teórico. Es un breve desarrollo temático de acuerdo
a la práctica de laboratorio donde se fundamente las leyes
Físicas demostradas en la práctica de laboratorio.
e. Metodología. En este punto, los estudiantes describen el
proceso realizado durante la experiencia.
f. Resultados. Se muestran los resultados obtenidos durante
su práctica de laboratorio de forma organizada,
principalmente por medio de tablas o gráficas que indiquen
claramente las magnitudes medidas; así, como la
incertidumbre de los instrumentos usados para realizar las
mediciones.
g. Discusión de resultados. Los estudiantes analizan los
datos, realizaran cálculos con ellos y combina los
fundamentos teóricos para justificar los resultados
obtenidos.
h. Conclusiones. Los estudiantes describen sus hallazgos
con fundamento científico y describen sus posibles fuentes
de error.
i. Fuentes consultadas. Se incluyen bibliografías, e-grafía y
otras fuentes.
http://fcm.ens.uabc.mx/~chelo/estadist
ica/barras.jpg
Las gráficas ayudan a
interpretar los resultados y
a llegar a conclusiones.
Completo la tabla con
base en mi aprendizaje de
las prácticas de
laboratorio:
Lo que ya sabía
antes de la vivencia
o práctica de
laboratorio
Lo que quiero saber
(dudas)
Lo que aprendí
Manual para el desarrollo en el aula del CNB de bachillerato en Ciencias y Letras con orientación en Educación
Subárea curricular Química, quinto grado
51
Ejemplo de una práctica de laboratorio
La glucosa, en un medio alcalino, se oxida fácilmente y
reacciona con el oxígeno del aire, para formar ácido glucónico
Glucosa + Oxígeno Ácido Glucónico + OH-
NaOH
¿Qué se necesita?
• 10 g de NaOH
• 20 g de glucosa
• 0.5 g de azul de
metileno
• Agua
¿Cómo se hace?
Se preparan las
siguientes disoluciones:
2. Disolución A: se
disuelven 10 g de
NaOH en ½ litro de
agua.
3. Disolución B: se
disuelven 20 g de
glucosa en ½ litro de
agua.
4. Disolución C: se
disuelven 0.5 g de
azul de metileno en
50 ml de agua.
Como ya se mencionó, debido a la reacción de oxidación de la glucosa, se consume todo
el oxígeno. La glucosa reacciona con el azul de metileno que pasa a su forma reducida
que es incolora. Al agitar el frasco, el oxígeno disuelto en el aire, se incorpora a la
disolución y reacciona con el azul de metileno, oxidándolo y tornándolo de color azul. Al
mismo tiempo, esta forma oxidada, lentamente oxida la glucosa, mientras que ella se
reduce, volviendo a su forma incolora inicial, reducida.
Las reacciones de óxido-reducción, tienen gran importancia, tanto desde un punto de vista
industrial, como el biológico y están presentes en procesos como la respiración y
fotosíntesis, donde se producen secuencias de reacciones de este tipo en forma continua.
En una solución que contenga NaOH y glucosa, al incorporarse azul de
metileno, ésta, se tornará de color azul, pero luego de unos minutos,
será incolora. Al poco tiempo después volverá a tornarse azul, tras un
leve movimiento del recipiente.
Manual para el desarrollo en el aula del CNB de bachillerato en Ciencias y Letras con orientación en Educación
subárea curricular Química, quinto grado
52
Desarrollo de una sesión de aprendizaje, basado
en problemas ABP
1. INICIO
a. Selección del problema:
Se formula un problema que esté relacionado con la
competencia de la subárea de Química que se necesita
desarrollar. En el siguiente ejemplo se utilizarán los siguientes
componentes del CNB:
Competencia Interpreta los cambios químicos que ocurren en la materia de
su entorno inmediato a partir del empleo de fórmulas y
ecuaciones químicas.
Indicador de logro Análisis de las reacciones químicas de oxido reducción y
neutralización que ocurren en su entorno.
Contenido • Identificación de reacciones de neutralización y sus
aplicaciones en la vida diaria.
• Análisis de las reacciones químicas que ocurren en su
entorno inmediato, a partir de la experimentación.
b. Formulación del problema:
Se plantea la situación-problema, a partir de un desafío, que
se formula a los estudiantes, por ejemplo:
c. Identificación de lo que saben acerca del problema
(conocimientos previos)
Mediante una lluvia de ideas, los estudiantes expresan en forma
oral, los beneficios o daños que producen en los seres humanos y
el medio ambiente, las sustancias ácidas o básicas.
El aprendizaje basado en
problemas es un método
en el que el estudiante es
protagonista de su propio
aprendizaje. Con este
sistema se le da igual
importancia al aprendizaje
de conocimientos y al
desarrollo de habilidades
y actitudes.
Tradicionalmente se ha
utilizado principalmente
de forma individual. Aquí
se propone una
organización en equipo
grupo para lograr un
aprendizaje significativo
A través de este método
el estudiante…
• Asume la
responsabilidad de su
propio aprendizaje
• Profundiza en los
conceptos relevantes
• Desarrolla
habilidades
interpersonales,
intelectuales y
emocionales que le
permitan el trabajo en
equipo.
• Desarrolla el
razonamiento y la
creatividad
• Desarrolla la
capacidad de
enfrentar situaciones
ambiguas como en la
vida real
• Desarrolla la
habilidad de buscar y
seleccionar la
información con
visión crítica.
Desarrolla la capacidad
para identificar
mecanismos, estrategias
o procedimientos que
explican los aspectos
esenciales para resolver
el problema planteado.
Las reacciones químicas de neutralización son útiles cuando se necesita
establecer un equilibrio entre una sustancia ácida y básica. Así, por ejemplo,
cuando se mezcla ácido clorhídrico con una solución de hidróxido de sodio,
ocurre la siguiente reacción: HCl (ac) + NaOH(ac) NaCl(ac) + H2O(l)
El producto de esta reacción es la sal de mesa, la cual es una sustancia neutra,
no obstante, parte de un ácido y una base, las cuales son nocivas para la salud
humana.
¿Cómo pueden utilizarse las reacciones químicas de neutralización, para la
conservación de la salud humana y el equilibrio ambiental?
MgO(s) + SO3(g) MgSO4 (s)
Óxido básico Óxido ácido Sal
Manual para el desarrollo en el aula del CNB de bachillerato en Ciencias y Letras con orientación en Educación
Subárea curricular Química, quinto grado
53
2. DESARROLLO
a) Propiciando puentes cognitivos:
En el ejemplo que nos ocupa, los estudiantes leen
información relacionada con problemas ambientales o
el deterioro de la salud humana, causados por la
presencia de sustancias ácidas o básicas, por ejemplo
los efectos de la lluvia ácida en las formas de vida.
También se puede invitar a expertos para que
desarrollen el tema en un panel foro. Analizan la
importancia de las reacciones de neutralización en
estos problemas.
b) Nuevos aprendizajes:
En equipos, buscan la información que necesitan, para
la resolución del problema formulado: procesos de
resolución de diferentes problemas ambientales y de
salud, reacciones de neutralización, etc. Para esto,
consultan diversas fuentes de información.
http://dme.unab.cl/rcompartidos/imgsitio/page/curso_FD02.jpg
3. CIERRE
a) Integración de los aprendizajes:
Por ejemplo, el docente les formula interrogantes
como las siguientes: ¿Por qué se procede la acidez
estomacal en los humanos? ¿Qué reacciones
químicas intervienen en el fenómeno? ¿Cómo se
contrarresta? ¿Cuál es la reacción química que
neutraliza la acidez estomacal? Para esto, en equipos,
indagan en diferentes fuentes, la información que
necesitan y realizan otras acciones para responderlas.
b) Evaluación: puede efectuarse aplicando una escala de
rango a la actividad anterior, por ejemplo.
Los docentes seleccionarán
problemas que cumplan
con las características
siguientes:
• Ser un desafío para los
estudiantes.
• Que el grado de
dificultad, les permita
construir nuevos
conocimientos.
• Que desarrolle
competencias
• Su solución implique
reflexión y toma de
decisiones.
• Contextualizados
Actividad 9:
El ABP, constituye
una oportunidad
para incentivar en
los estudiantes el
trabajo en equipo:
El docente
organiza a los
estudiantes en
equipos y
proponen una
situación–problema
relacionada con la
subárea de
Química, expresan
lo que saben
acerca del
problema, indagan
acerca de la
información que
necesitan y
aportan ideas para
resolverlos y por
último,
comunicarán los
resultados
obtenidos.
Manual para el desarrollo en el aula del CNB de bachillerato en Ciencias y Letras con orientación en Educación
subárea curricular Química, quinto grado
54
Sección III: Evaluación
Ubicación temática
Desde el nuevo paradigma educativo, impulsado desde el
Curriculum Nacional Base, la evaluación es concebida como
un proceso continuo, mediante el cual, se mide el nivel de
logro de las competencias establecidas, proceso que permite
la toma de decisiones y los ajustes necesarios en la
planificación de los aprendizajes.
La evaluación, así concebida, propicia la aplicación de
innumerables técnicas e instrumentos, los cuales posibilitan
un proceso de aprendizaje basado en la dinámica, la
participación, el aprendizaje colectivo e individual, así como
en la investigación.
En este bloque se
analiza la
importancia de la
evaluación en el
proceso
Aprendizaje-
Evaluación-
Enseñanza de la
Química, los
elementos a
considerar durante
la evaluación,
funciones y se
reflexiona acerca
de algunas
técnicas,
instrumentos y
http://cnbguatemala.org/images/c/ca/Proceso_de_evaluaci%C3%B3n.png
criterios de evaluación. También se presenta un ejemplo de
evaluación formativa y evaluación sumativa utilizando la
organización del aprendizaje basado en problemas.
En este sentido, el propósito de la sección es comprender
que la evaluación es un proceso de mejoramiento continuo y
que sirve para tomar decisiones sobre los resultados de la
evaluación con el fin de mejorar los aprendizajes.
Fuente: MINEDUC. 2012. Manual para el desarrollo en el aula. Subárea de Física.
DIGECUR. Adaptado.
“Creo en el desafío de
educar para un mundo
global, desde una
enseñanza de vida, con
realidades o problemas cada
vez más multidisciplinarios.
Creo en una escuela que
deja a un lado la
memorización de datos
fragmentados en disciplinas
disociadas y que pase a ser
una escuela de comprensión
de conceptos humanos, que
permitan a la persona actuar
en la vida.
Creo en una escuela para
pensar, para pensar sobre
cómo pensamos. Creo en
una escuela con un espíritu
que anime a la búsqueda de
valores y los descubre en
sus alumnos.” ( Elena María
Ortiz de Maschwitz, 1999)
Y…usted, ¿en qué cree?
“Otro de los cambios que
propone la Transformación
curricular se refiere a una
concepción diferente de lo
que significa evaluar.
Contrario a lo que ha
constituido la práctica de
medición de los
aprendizajes en los últimos
años, el currículo propone
que la evaluación mantenga
una función formativa. Esto
lleva a los y las docentes a
realizar apreciaciones a lo
largo del desarrollo de los
procesos de enseñanza y de
aprendizaje y a utilizar sus
resultados para modificar las
deficiencias que se
observan”. (Op. Cit. 2005)
Manual para el desarrollo en el aula del CNB de bachillerato en Ciencias y Letras con orientación en Educación
Subárea curricular Química, quinto grado
55
Mapa conceptual 3
Evaluación
Avanzar a nuevos
conocimientos
Desempeño
Evaluación de los
aprendizajes
Continuo Técnicas
Criterios e
indicadores de
logro
Resultados
Observación
Toma de
decisiones
Profundizar el
conocimiento
Reorientar el
aprendizaje
Ensayo
Diario
Portafolio
Texto
paralelo
Debate
UtilizaUn proceso
Que se usan enQue puede ser
Usa instrumentos
como
Usa instrumentos
como
Como
Lista de
cotejo
Escala de
rango
Rúbrica
Diagnóstico
Formativo
Sumativa
Produce
Manual para el desarrollo en el aula del CNB de bachillerato en Ciencias y Letras con orientación en Educación
subárea curricular Química, quinto grado
56
Evaluación de los aprendizajes
Otro de los cambios que propone la Transformación
curricular se refiere a una concepción diferente de lo que
significa evaluar. Contrario a lo que ha constituido la práctica
de medición de los aprendizajes en los últimos años, el
currículo propone que la evaluación mantenga una función
formativa. Esto lleva a los y las docentes a realizar
apreciaciones a lo largo del desarrollo de los procesos de
enseñanza y de aprendizaje y a utilizar sus resultados para
modificar las deficiencias que se observan. (Op. Cit. 2005)
El manual “Herramientas de Evaluación en el Aula” (2011:8)
define la evaluación de los aprendizajes de la siguiente
forma:
“Es el proceso pedagógico, sistemático, instrumental,
participativo, flexible, analítico y reflexivo que permite
interpretar la información obtenida acerca del nivel de logro
que han alcanzado las y los estudiantes, en las
competencias esperadas para el mejoramiento y logro del
aprendizaje”.
Cuando los docentes preparan una forma de evaluación,
necesitan tener claro qué competencia quieren evaluar.
Luego identificar los indicadores de logro que permiten
determinar si los estudiantes alcanzaron o no la competencia
en un nivel de logro determinado. Otro uso importante de los
indicadores de logro es que sirven de medio para definir un
proceso de mejoramiento inmediato de los aprendizajes.
Desde la concepción del nuevo Curriculum, la evaluación ya
no se centra en los contenidos, sino en las evidencias de
aprendizaje. Los contenidos son un medio para desarrollar
las competencias. Además, en su aplicación, es necesario
considerar la riqueza de la diversidad natural, social, étnica,
cultural y lingüística de Guatemala.
Además del carácter
formativo, a la evaluación se
le considera como una
actividad sistemática,
continua, integral,
orientadora e instrumental.
Entre sus propósitos esta:
detectar los problemas en el
proceso aprendizaje-
evaluación-enseñanza y en
los procedimientos
pedagógicos utilizados de
cara a mejorar la calidad
educativa y como
consecuencia, corregir,
modificar o confirmar el
Curriculum y la metodología
utilizada en su desarrollo.
(Op. Cit. 2005). Adaptado.
Escribo acerca de lo
que significan los
siguientes términos:
• Evaluación
• Medición
• Competencias
• Contenidos
• Indicador de logro
Formamos grupos de
acuerdo al grado que
facilitamos y
comentamos nuestras
anotaciones. Luego
establecemos de
forma gráfica la
relación que existe
entre los conceptos.
Manual para el desarrollo en el aula del CNB de bachillerato en Ciencias y Letras con orientación en Educación
Subárea curricular Química, quinto grado
57
Técnicas e instrumentos de evaluación
Una técnica de evaluación responde a la
pregunta ¿cómo se va a evaluar?, es el
procedimiento mediante el cual se llevará a cabo
la evaluación: las técnicas de observación y las
técnicas de valuación del desempeño.
Un instrumento de evaluación responde a la
pregunta ¿con qué se va a evaluar? es el medio
a través del cual se obtendrá la información: lista
de cotejo, pruebas, estudio de casos, portafolio,
entre otros.
Técnicas de evaluación informal:
• La observación: proceso por el cual se
pretende llegar a la descripción del
desempeño de un estudiante o grupo en
particular..
• Diario de clase: se centra en técnicas de
observación y registro de los
acontecimientos. Permite a los estudiantes
reflexionar sobre distintos aspectos del
proceso educativo como el contexto o
ambiente de la clase.
• La pregunta: se emplea para explorar los
conocimientos previos de los estudiantes,
estimar el nivel de comprensión con respecto
a un evento educativo y llevarlos a la
reflexión.
• Registro anecdótico: permite a los
estudiantes anotar y describir episodios o
secuencias importantes para evaluar lo que
interesa de un estudiante o grupo de
estudiantes.
• Listas de control: son herramientas de
evaluación que se utilizan durante una
observación. Permite a los docentes
identificar desempeños, en relación con las
competencias a lograr en los estudiantes.
• Listas de cotejo: son herramientas de
evaluación para la observación que permite
identificar comportamientos relacionados con
actitudes, habilidades, y conocimiento de
contenidos conceptuales, procedimentales y
actitudinales.
Técnicas de evaluación informal:
Las técnicas informales se utilizan para
evaluar comportamientos, habilidades,
actitudes, valores y para determinar los
conocimientos y experiencias previas de
los y las estudiantes. Se hace necesario
prever y explicar lo que se ha de evaluar
desde el principio, asignar tiempo
adicional para efectuar las correcciones,
reforzar puntos débiles y asignar
actividades adicionales o
complementarias.
Características:
• Brevedad de su duración
• No se les percibe como actividades
que implican medición de los
aprendizajes.
http://www.tablerodecomando.com/wp-
content/uploads/2012/04/indicadores-de-gestion-
proceso-baja.jpg
Manual para el desarrollo en el aula del CNB de bachillerato en Ciencias y Letras con orientación en Educación
subárea curricular Química, quinto grado
58
Técnicas de evaluación Instrumentos de evaluación Criterios
Observación
Permiten evaluar una ejecución
de forma objetiva e integral,
considerando conocimientos,
actitudes, habilidades y valores.
• Lista de cotejo
• Escala de calificación o
rango
• Rúbrica global u holista
• Rúbrica analítica
Se seleccionan de acuerdo a la
competencia que se está
evaluando.
Desempeño
Evalúan lo que los estudiantes
pueden hacer, es decir, que el
estudiante demuestra sus
conocimientos o habilidades
con una respuesta o un
producto.
• Portafolio
• Diario de clase
• Debate
• Ensayo
• Demostración
• Estudio de caso
• Mapa conceptual
• Resolución de problemas
• Proyecto
• Texto paralelo
• Situación problema
• La pregunta
Primero se selecciona el
instrumento de observación que
se utilizará para evaluar el
producto y luego los criterios de
acuerdo a la competencia que
se está evaluando.
El manual “Herramientas de Evaluación en el Aula” puede descargarse de la página del Ministerio de
Educación. Allí se describe cada instrumento de evaluación y la forma de utilización.
*Para efectos del llenado de la columna 3, se sugiere consultar ejemplos de criterios de evaluación en
el CNB correspondiente.
Actividad de evaluación Instrumento Criterios de evaluación*
Representación de enlaces
iónicos y covalentes a partir de
compuestos binarios.
Portafolio relacionado con la
unidad de aprendizaje de
Estequiometria
Analizo las siguientes situaciones que pueden presentarse en el aprendizaje de la
Física. Selecciono el instrumento que considero más apropiados para evaluar el
aprendizaje y propongo al menos dos criterios para utilizarlos en el instrumento
seleccionado.
Manual para el desarrollo en el aula del CNB de bachillerato en Ciencias y Letras con orientación en Educación
Subárea curricular Química, quinto grado
59
Elementos de la evaluación
Para que el proceso de evaluación se realice de forma eficiente es necesario tomar
en cuenta los elementos que intervienen en ella y en el proceso de aprendizaje-
evaluación-enseñanza. Deben planificarse con antelación para asegurar el
cumplimiento de los mismos.
A continuación se describen los elementos de la evaluación, los cuales deben seguir
el orden que se presenta a continuación:
Manual para el desarrollo en el aula del CNB de bachillerato en Ciencias y Letras con orientación en Educación
subárea curricular Química, quinto grado
60
Actividades de evaluación
En el documento Evaluación de los Aprendizajes (MINEDUC 2010) se definen las
estrategias de evaluación como el conjunto de actividades que se realizan para:
• Explorar y establecer el nivel de preparación, los intereses y expectativas de los
estudiantes
• Informar y reorientar a los actores educativos sobre el accionar pedagógico
• Proporcionar información significativa acerca de lo que han aprendido las y los
estudiantes, para poder determinar si han adquirido las capacidades previstas en
función a las competencias.
Por lo tanto la función de las estrategias de evaluación depende del momento de su
aplicación, pudiendo realizarse al inicio, durante y al final del proceso de aprendizaje, tal
como se puede observar en el siguiente esquema.
Las estrategias de evaluación están relacionadas estrechamente con las actividades de
aprendizaje, las cuales deben ser acordes a las competencias que se desean desarrollar.
A continuación se presentan las funciones de la evaluación de acuerdo al momento de su
aplicación.
Evaluación Función
Diagnóstica
Indagar el nivel de preparación y expectativas que tiene
cada estudiante al inicio del ciclo escolar o de cada
unida de aprendizaje.
Permite adaptar el proceso de aprendizaje-evaluación-
enseñanza de acuerdo a las necesidades de los
estudiantes.
Manual para el desarrollo en el aula del CNB de bachillerato en Ciencias y Letras con orientación en Educación
Subárea curricular Química, quinto grado
61
Formativa
Analizar el avance del desarrollo de las competencias
de los estudiantes.
Permite establecer las dificultades que tiene cada
estudiante, aprender de los errores y tomar decisiones
en cuanto al desarrollo del proceso de aprendizaje-
evaluación-enseñanza.
Sumativa
Establecer el nivel de logro de la competencia
alcanzado por los estudiantes al finalizar el proceso de
aprendizaje-evaluación-enseñanza de las unidades de
aprendizaje y del ciclo escolar.
Su finalidad es acreditar la promoción de los
estudiantes.
Con frecuencia la evaluación se realiza en una sola vía el docente al estudiante, sin
embargo los estudiantes y la comunidad educativa también deben ser partícipes de dicho
proceso, de acuerdo a sus participantes la evaluación puede ser:
Evaluación Participantes
Autoevaluación
Los estudiantes participan en la evaluación de su propio
proceso de aprendizaje.
Coevaluación
Los compañeros evalúan el desempeño de otros
estudiantes.
Heteroevaluación
Comúnmente es realizada por el docente, sin embargo
también la pueden realizar los padres de familia o
cualquier otro miembro de la comunidad educativa.
Proceso de mejoramiento de los aprendizajes
El mejoramiento de los aprendizajes es un proceso continuo que está constituido por las
actividades de aprendizaje y evaluación que el docente desarrolla en el proceso de
aprendizaje-evaluación-enseñanza. Lo que persigue el proceso de mejoramiento es
aumentar el nivel de logro de los aprendizajes por parte de los estudiantes, lo más
importante no es mejorar la nota o calificación, sino que los estudiantes estén mejor
preparados para continuar con su ciclo de aprendizaje.
El proceso de mejoramiento se fortalece cuando la idea de evaluación cambia, de ser vista
como una simple prueba, examen o test al final de un periodo temporal determinado, a ser
visualizada como un proceso que conlleva etapas que se desarrollarán sistemáticamente.
Cuando se observan las planificaciones docentes, se puede encontrar lo siguiente:
Manual para el desarrollo en el aula del CNB de bachillerato en Ciencias y Letras con orientación en Educación
subárea curricular Química, quinto grado
62
• La evaluación se coloca al final del formato de planificación; con esta ubicación ya se
envía el mensaje que la evaluación se desarrollará únicamente al final del proceso.
• Se anotan actividades de evaluación genéricas que se repiten en todas las unidades
como por ejemplo: «Se realizarán preguntas orales, preguntas escritas, pruebas,
ejercicios, cuestionarios, entre otros».
Si la evaluación es concebida como una actividad que se describe poco e improvisadamente
se busca la forma de realizarla, se mantiene genérica y se considera independiente de las
actividades de aprendizaje, estamos ante una concepción que responde a un enfoque
tradicional de evaluación, la cual no concuerda con el planteamiento actual de un currículo
organizado en torno a competencias, que deben ser evaluadas a través de los indicadores
de logro y sus respectivos criterios de evaluación.
Al hablar de proceso, se considera la evaluación desarrollada mediante una serie de etapas
que los docentes deben tomar en cuenta en su planificación y describirlas con sumo detalle.
Es por ello que cada unidad de aprendizaje planificada debe contener su propio proceso de
evaluación (diagnóstica, formativa y sumativa) y su respectivo proceso de mejoramiento,
compuesto por las actividades inmediatas que pretenden la mejora y verificación del
aprendizaje. Al desarrollar las unidades a lo largo del año escolar, este ciclo se repite, pues
inicia y termina con cada unidad de aprendizaje.
El proceso de mejoramiento lo constituyen todas aquellas actividades de evaluación que
permiten a los estudiantes mejorar su aprendizaje, a través de este proceso los estudiantes
luego de detectar sus errores o aspectos débiles, tienen la oportunidad de mostrar que han
aprendido como hacerlo.
En el currículo vigente, la evaluación constituye uno de los elementos clave del currículo y
de la planificación docente, que debe definirse con detalle y cuya importancia radica en la
verificación del logro de los aprendizajes, puesto que es la evaluación la que determina el
paso de los estudiantes de un grado al inmediato superior. Es por ello que se debe
planificar cómo se llevará a cabo cada una de las actividades de evaluación y su respectivo
proceso de mejoramiento con el mayor detalle posible y que sea conocido por todos los
estudiantes desde el principio de la unidad. Debe estar documentado, por lo tanto, cómo se
realizará cada una de las actividades de evaluación, según los indicadores de logro y
criterios de evaluación, sin olvidar las acciones posteriores que permitan mejorar el
aprendizaje de los estudiantes.
No debemos olvidar que la forma en que los docentes desarrollan la evaluación orienta la
forma en que los estudiantes se preparan para la misma. Si se va a evaluar de una forma
memorística, los estudiantes se esfuerzan por memorizar. En cambio, si se presentan
actividades de análisis, síntesis o inferencias, poco a poco los estudiantes desarrollarán
habilidad para este tipo de acciones; además se darán cuenta de la importancia de
argumentar sus propuestas, fruto de procesos cognitivos superiores.
Manual para el desarrollo en el aula del CNB de bachillerato en Ciencias y Letras con orientación en Educación
Subárea curricular Química, quinto grado
63
Un esquema simplificado del proceso de evaluación que se desarrolla en una unidad de
aprendizaje es el siguiente:
Al inicio del proceso, la evaluación diagnóstica recolecta información acerca de los
conocimientos previos que tienen los estudiantes, de tal forma que su función es orientar los
procesos de aprendizaje que se van a iniciar.
Toda evaluación que se lleve a cabo entre la diagnóstica y la sumativa, resulta ser
evaluación formativa y debe planificarse, toda vez que los docentes necesiten verificar el
nivel de logro que se ha desarrollado en determinado momento; cada evaluación formativa
debe tener también su respectiva oportunidad de mejoramiento.
Para llevar a cabo el proceso de mejoramiento, por lo tanto, se debe en primer lugar haber
realizado un proceso de evaluación formativa, utilizando las herramientas adecuadas y
construyendo los criterios específicos que determinen lo que se desea lograr. Por medio de
dicha evaluación se determinan los niveles de logro alcanzados. Si el logro es altamente
satisfactorio, se debe continuar con nuevos aprendizajes. Caso contrario, se debe
determinar exactamente qué fue lo que hizo falta para lograr dichos niveles satisfactorios; en
algunos casos es posible determinar los errores cometidos o los detalles que se obviaron,
luego de dar a conocer esta información, los estudiantes tienen una nueva oportunidad en la
cual puedan mostrar que pueden hacerlo mejor.
En este ciclo, las etapas de evaluación formativa y mejoramiento deben desarrollarse tantas
veces como los docentes consideren necesarias dentro del periodo temporal que integra la
unidad de aprendizaje planificada, de acuerdo al desarrollo de la misma. Sin embargo el
proceso de mejoramiento no debe ser visto como un interminable ciclo de segunda, tercera,
Manual para el desarrollo en el aula del CNB de bachillerato en Ciencias y Letras con orientación en Educación
subárea curricular Química, quinto grado
64
cuarta y más oportunidades, pues transcurriría el tiempo y no se lograrían otros aprendizajes
propuestos.
Se necesita, por consiguiente, que los estudiantes se comprometan con su propio
aprendizaje, que estén claros de que si se tienen buenos resultados desde la primera vez,
eso permitirá que ellos mismos crezcan en conocimiento más rápidamente.
Dado que algunas veces la comunicación docente-estudiantes no es lo suficientemente
clara, los docentes deben esforzarse para informar previamente sobre la importancia de los
aprendizajes a desarrollar y, de preferencia, construir los criterios de evaluación en forma
conjunta con los estudiantes; de esa forma se tiene claro lo que se desea lograr y lo que
constituye un alto desempeño.
Se debe además utilizar una amplia gama de recursos para el aprendizaje como los
organizadores visuales, que permiten a los estudiantes analizar y sintetizar la información.
Los docentes deben, además, utilizar diversas herramientas de evaluación a lo largo del año
escolar.
Desde la perspectiva de la evaluación el camino que conduce al logro de las competencias
es la verificación de:
Si los estudiantes no desarrollan los criterios o indicadores en un nivel satisfactorio, deben
tener su respectivo proceso de mejoramiento, antes de continuar con nuevas actividades de
aprendizaje.
Al final de la unidad de aprendizaje se registra la suma de los logros obtenidos, lo cual se
traduce en las calificaciones que al final de año indicarán la promoción de los estudiantes al
grado inmediato superior.
Manual para el desarrollo en el aula del CNB de bachillerato en Ciencias y Letras con orientación en Educación
Subárea curricular Química, quinto grado
65
Bibliografía
• Díaz- Barriga, Frida y Gerardo Hernández .2002. Estrategias docentes para un
aprendizaje significativo: Una Interpretación constructivista. México, McGraw-Hill.
• MINEDUC. 2005. El Nuevo Currículum, su orientación y aplicación. Guatemala.
DIGECADE.
• MINEDUC. 2010. Fundamentos del Currículo. El currículo organizado en
competencias. Guatemala, DIGECADE.
• MINEDUC. 2011. Herramientas de evaluación en el aula. Guatemala, Juárez y
Asociados.
• MINEDUC. 2012. Currículum Nacional Base. Bachillerato en Ciencias y Letras con
orientación en Educación. Guatemala, DIGECUR.
• MINEDUC. 2012. El Currículo organizado en competencias: fundamentos, planificación y
evaluación de los aprendizajes. Guatemala. DIGECUR.
• MINEDUC. 2012. Lineamientos curriculares para la elaboración de materiales de
aprendizaje. Guatemala, DIGECUR.
e-grafía
• ¿Qué es parafrasear?, (2012). Disponible en:
http://efrenvidrio.blogspot.com/2012/05/que-es-parafrasear-pag.html
• Estrategias para el aprendizaje significativo (s/f). Disponible en:
http://courseware.url.edu.gt/PROFASR/Estudiantes/Facultad%20de%20Ciencias%20Pol
%C3%ADticas%20y%20Sociales/Poder%20y%20Pluriculturalidad%20Social%20en%20
Guatemala/Textos%20pedag%C3%B3gicos%20de%20apoyo/Aprendizaje%20significativ
o.pdf
• Osorio y Gómez, (2004). Experimentos de Química para Jóvenes. Disponible en:
http://matematicas.udea.edu.co/~carlopez/expe_jovenes.pdf
• La función mediadora del docente y la intervención educativa, (2013). Disponible en:
http://www.reducativa.com/verarticulo.php?id=34
• Reacciones de neutralización y sales. Disponible en:
http://quimicanacio.com.ar/archivos/unidad2/3-
%20reacciones%20de%20neutralizaci%C3%B3n.pdf
Manual para el desarrollo en el aula del CNB de bachillerato en Ciencias y Letras con orientación en Educación
subárea curricular Química, quinto grado
66
• Soler, (2008). La Química a tu alcance. Disponible en: http://maguiso5.tiddlyspot.com/
• Reyes, Fontal y otros, (2004). Uso de mapas conceptuales en química. Disponible en:
http://www.saber.ula.ve/bitstream/123456789/16705/1/mapas.pdf
• Weaver, (s/f). Química y Reactividad Química. Disponible en:
http://books.google.com.gt/books?id=4vL3SjWjEcQC&pg=PA815&lpg=PA815&dq=parafr
aseo+en+qu%C3%ADmica&source=bl&ots=PsphdI2nZn&sig=sMai7S8Txq0g3jjkb3FxnE
qbusg&hl=es&sa=X&ei=jPHSUbHtAZK49gSW8YHwDA&ved=0CDsQ6AEwAw#v=onepa
ge&q=parafraseo%20en%20qu%C3%ADmica&f=false

Manual quimica

  • 1.
    Manual para eldesarrollo en el aula del CNB de bachillerato en Ciencias y Letras con orientación en Educación Subárea curricular Química, quinto grado 1 Manual para el desarrollo en el aula Subárea Curricular Química Bachillerato en Ciencias y Letras con orientación en Educación Quinto grado CURRICULUM NACIONAL BASE CNB Guatemala, 2013
  • 2.
    Manual para eldesarrollo en el aula del CNB de bachillerato en Ciencias y Letras con orientación en Educación subárea curricular Química, quinto grado 2 Autoridades del Ministerio de Educación Cynthia Carolina Del Águila Mendizábal Ministra de Educación Olga Evelyn Amado Jacobo de Segura Viceministra Técnica de Educación Alfredo Gustavo García Archila Viceministro Administrativo de Educación Gutberto Nicolás Leiva Álvarez Viceministro de Educación Bilingüe Intercultural Eligio Sic Ixpancoc Viceministro de Diseño y Verificación de la Calidad Educativa Mónica Flores Reyes Directora General de Currículo Verónica Mérida Arellano Subdirectora de Diseño y Desarrollo Curricular Miriam Maribel Glinz Palencia Subdirectora de Evaluación Curricular Elaborado por: Erick F. Ruedas Reynosa Revisado por: Sofía Gutiérrez Ministerio de Educación, 2013. Dirección General de Currículo –DIGECUR– 6ª. Calle 1-36, zona 10, Edificio Valsari, quinto nivel, Guatemala, C.A. 01010 Se puede reproducir total o parcialmente siempre y cuando se cite al Ministerio de Educación — MINEDUC—, como fuente de origen y que no sea con usos comerciales para transmitirlo.
  • 3.
    Manual para eldesarrollo en el aula del CNB de bachillerato en Ciencias y Letras con orientación en Educación Subárea curricular Química, quinto grado 3 Presentación El Ministerio de Educación de Guatemala realiza importantes reformas en el sistema educativo con la finalidad de mejorar la calidad de formación estudiantil a nivel nacional. Entre estas reformas, se encuentra el Curriculum Nacional Base del bachillerato en Ciencias y Letras con orientación en Educación. Considerando que los docentes son actores importantes en el proceso de aprendizaje-evaluación-enseñanza, en su calidad de mediadores del conocimiento, el Ministerio de Educación se ha propuesto proveerles de las herramientas necesarias para favorecer su incorporación al nuevo modelo educativo organizado en competencias, el cual responde a las actuales necesidades del país. El Manual para la subárea de curricular de Química, constituye una guía para que los docentes la faciliten en quinto grado del bachillerato en Ciencias y Letras con orientación en Educación, con la seguridad de que les servirá como un punto de apoyo para impulsar el cambio, hacia un nuevo modelo de enseñanza que fomente el aprendizaje significativo y el desarrollo de competencias en los estudiantes para que logren desempeñarse eficientemente en el nivel de enseñanza superior y/o en el campo laboral de su especialidad.
  • 4.
    Manual para eldesarrollo en el aula del CNB de bachillerato en Ciencias y Letras con orientación en Educación subárea curricular Química, quinto grado 4 Contenido Sección I: Parte introductoria.................................................................................................................. 6 Ubicación temática.............................................................................................................................. 6 Mapa conceptual 1.............................................................................................................................. 7 Reforma Educativa .............................................................................................................................. 8 La subárea de Química en los componentes del Currículo................................................................. 9 Ejes del currículo ............................................................................................................................... 10 ¿Cómo se describe la......................................................................................................................... 10 subárea de Química en el.................................................................................................................. 10 CNB?.................................................................................................................................................. 10 Sección II................................................................................................................................................ 12 Mapa conceptual 2............................................................................................................................ 13 Enfoque basado en competencias .................................................................................................... 14 Elementos de la planificación de los aprendizajes............................................................................ 15 Aspectos importantes a considerar en la planificación en la subárea de Química:.......................... 16 Estructuras organizativas de planificación........................................................................................ 17 Proceso de planificación en la subárea de Química.......................................................................... 19 La planificación de los aprendizajes de Química............................................................................... 20 Las estrategias de enseñanza y aprendizaje ..................................................................................... 28 Otras estrategias de aprendizaje en el desarrollo de la subárea de Química................................... 32 Fases del Aprendizaje Significativo en el desarrollo de la subárea de Química................................ 35 Uso de los organizadores previos o puentes cognitivos en Química................................................ 43 Uso de los mapas conceptuales en la enseñanza y aprendizaje de la Química:............................... 45 El desarrollo de los aprendizajes de Química.................................................................................... 47 Organización de una práctica de laboratorio.................................................................................... 48 Ejemplo de una práctica de laboratorio............................................................................................ 51 Desarrollo de una sesión de aprendizaje, basado en problemas ABP .............................................. 52 Sección III: Evaluación ........................................................................................................................... 54 Mapa conceptual 3............................................................................................................................ 55 Evaluación de los aprendizajes.......................................................................................................... 56 Técnicas e instrumentos de evaluación ............................................................................................ 57
  • 5.
    Manual para eldesarrollo en el aula del CNB de bachillerato en Ciencias y Letras con orientación en Educación Subárea curricular Química, quinto grado 5 Elementos de la evaluación............................................................................................................... 59 Actividades de evaluación................................................................................................................. 60 Proceso de mejoramiento de los aprendizajes................................................................................. 61 Bibliografía......................................................................................................................................... 65
  • 6.
    Manual para eldesarrollo en el aula del CNB de bachillerato en Ciencias y Letras con orientación en Educación subárea curricular Química, quinto grado 6 Sección I: Parte introductoria Ubicación temática La mayoría de guatemaltecos compartimos la idea de que la educación en nuestro país necesita cambiar. Llegar a esta conclusión resulta fácil; no así definir la educación que deseamos: ¿Cómo debe ser esa educación de manera que permita la formación integral de las personas para que sean capaces de construir una nación justa, respetuosa, próspera y en armonía? De cuestionamientos como el anterior surge la Reforma Educativa con la cual se propone satisfacer la necesidad de un futuro mejor. Desde la perspectiva anterior, la Transformación Curricular se establece como un proceso de cambio que incluye los diversos elementos y componentes del currículum. Esto también significa cambios profundos en los procesos de enseñanza y de aprendizaje; se recurre a enfoques pedagógicos didácticos activos, participativos y propositivos que dan realce al papel que juega la educación como factor primordial en el cambio social. La Transformación Curricular se orienta a la construcción de un Nuevo Paradigma Curricular que trasciende las prácticas actuales y conduce a una nueva concepción de escuela, de estudiante, de docente, de padre y madre de familia, en general, de cada actor del proceso educativo. Se generan nuevos motivos para educar y modos diferentes de hacerlo para formar un nuevo ser humano y, por lo tanto, una nueva sociedad. • ¿Qué sabemos de la Reforma Educativa Guatemalteca? • ¿De dónde surge? • ¿Qué demandas plantea en el ámbito educativo? Estas son algunas de las preguntas que se responderán a lo largo de este documento. Fuente: El Nuevo Curriculum, su orientación y aplicación, MINEDUC, 2005, Guatemala. Adaptado “El reconocimiento y valoración de Guatemala como Estado pluriétnico y multilingüe da relevancia a la necesidad de transformar el sistema educativo para que refleje la diversidad cultural y responda a las necesidades y demandas sociales de sus habitantes.” ( Diseño de Reforma Educativa, 1998 ) El Nuevo Currículum: Diseño original: José Fernando Pineda Ocaña, MINEDUC, 2005. O N
  • 7.
    Manual para eldesarrollo en el aula del CNB de bachillerato en Ciencias y Letras con orientación en Educación Subárea curricular Química, quinto grado 7 Mapa conceptual 1 Fundamentos del Curriculum Diseño original: Silvia Rosal Lazo, Consultora, MINEDUC, 2012 Generó Se sustenta en Cuyo producto es Que se compone de Quepuedenser Sondetipo Establece un
  • 8.
    Manual para eldesarrollo en el aula del CNB de bachillerato en Ciencias y Letras con orientación en Educación subárea curricular Química, quinto grado 8 Escribo lo que significan para mí los términos siguientes: • Currículum • Competencia • Indicador de logro Luego comparo respuestas con los compañeros. De acuerdo con el CNB de los diferentes niveles educativos, El nuevo Curriculum, “el el proyecto educativo del Estado guatemalteco para el desarrollo integral de la persona humana, de los pueblos guatemalteco y la nación plural. Desde la perspectiva del CNB, el concepto de competencia está referido a “la capacidad que adquiere una persona para afrontar y dar solución a problemas de la vida cotidiana y generar nuevos conocimientos. La competencia integra la capacidad a desarrollar por la persona, área del conocimiento, ámbito del contexto donde se aplicará, sentido o para qué servirá. Los indicadores de logro se refieren a la actuación; es decir, a la utilización del conocimiento. Son comportamientos manifiestos, evidencias o conjunto de rasgos observables del desempeño humano que, gracias a una argumentación teórica fundamentada, permiten afirmar que aquello previsto se ha alcanzado. Reforma Educativa A partir de los Acuerdos de Paz, Guatemala inicia el proceso de Reforma Educativa, con el objetivo de fortalecer la identidad cultural y el desarrollo de los Pueblos. El medio para lograrlo es la educación integral. Es por ello que se impulsa la Transformación curricular. Su objetivo es la construcción de una sociedad más justa. Esto requiere una serie de cambios en el currículo, que mejoren el proceso de aprendizaje – evaluación – enseñanza. En el nuevo paradigma educativo el docente es un mediador. Transformación Curricular Es la renovación técnico- pedagógica de los esquemas, métodos, contenidos y procedimientos didácticos en los procesos de aprendizaje, enseñanza y evaluación. Una nueva visión El nuevo paradigma se cimenta en una nueva visión: Guatemala es un estado multiétnico, multicultural y multilingüe, que se está desarrollando como una nación justa, democrática, pluralista y pacifista.
  • 9.
    Manual para eldesarrollo en el aula del CNB de bachillerato en Ciencias y Letras con orientación en Educación Subárea curricular Química, quinto grado 9 La subárea de Química en los componentes del Currículo El nuevo currículo está centrado en la persona, organizado en competencias, ejes y áreas, para el desarrollo de los aprendizajes. Considera el tipo de sociedad y de ser humano que se desea formar. Este currículo busca formar personas competentes, que más poseer conocimientos, sepan utilizarlos de manera adecuada en las situaciones cotidianas y lo usen de forma flexible ante nuevas situaciones. Competencias marco Constituyen los grandes propósitos de la educación y las metas a lograr en la formación de las y los guatemaltecos. Por esto, las actividades o situaciones de aprendizaje que se presenten a los estudiantes deben perseguir el logro de alguna de estas. Las principales competencias marco vinculadas con la subárea de Química son: Actividad 1: 1. Descubro los perfiles de egreso. 2. Para ello descargo el CNB de Bachillerato en Ciencias y Letras con orientación en Educación en la página del Ministerio de Educación: www.mineduc.edu.gt 3. Busco el perfil de egreso en el CNB y determino cuáles son los rasgos que desde la subárea de Química pueden desarrollarse. 4. Asocio por lo menos una competencia por medio de la cual puedo contribuir a formar cada rasgo identificado. http://desarrollosostenibleconstit ucion.blogspot.com/2011/06/defi nicion-de-desarrollo- sostenible.html
  • 10.
    Manual para eldesarrollo en el aula del CNB de bachillerato en Ciencias y Letras con orientación en Educación subárea curricular Química, quinto grado 10 Las grandes intenciones del Curriculum, se concretizan cuando la educación busca dar respuesta a las expectativas, demandas, necesidades y problemas de la realidad local, regional, nacional y mundial. Los Ejes del Curriculum, son los componentes que vinculan esa realidad, con los aprendizajes. El contenido o significado de los Ejes, se organizó en componentes y subcomponentes. Se consideran tres Ejes del Currículum prioritarios: Multiculturalidad e Interculturalidad, Equidad de Género y Educación en Valores. http://www.iep.chiapas.gob.mx/img/ejes.png Es necesario vincular los ejes del Currículo con los temas propios de la subárea de Química, para que éstos sean pertinentes. Esto requiere de la creatividad del docente. Se sugiere establecer temas generadores, a partir de los cuales se buscan relaciones con uno o más ejes, pero, estos se concretan en las actividades de aprendizaje que los estudiantes realizan. Ejes del currículo El Curriculum de Bachillerato en Ciencias y Letras con orientación en Educación (2012:36) define los ejes como: “conceptos, principios, valores, habilidades e ideas fuerza que, integradas dan direccionalidad y orientación a la reforma del sistema y sector educativo. Orientan la atención de las grandes intenciones, necesidades y problemas de la sociedad, susceptibles de ser tratados desde la educación.” Los ejes tienen las siguientes funciones: • Visibilizar los problemas sociales para desarrollar una perspectiva social crítica. • Relacionar de forma estrecha la escuela con la vida cotidiana, a nivel local, regional y nacional. • Generar contenidos y situaciones de aprendizaje que se proyecten hacia el ambiente familiar, comunitario, regional y nacional. http://www.madrimasd.org/blogs/quimicaysociedad/files/2012/09/Todo- es-Quimica-v2012_Original_CM.jpg Actividad 2: Respondo a lo siguiente: ¿Cuáles son los Ejes del Curriculum que más se vinculan con la subárea de Química? La respuesta a esta interrogante, la deducirá usted, al comparar los Ejes, con los componentes de la subárea, que se encuentran en el CNB de la Carrera de bachillerato con Orientación en Educación.
  • 11.
    Manual para eldesarrollo en el aula del CNB de bachillerato en Ciencias y Letras con orientación en Educación Subárea curricular Química, quinto grado 11 ¿Cómo se describe la subárea de Química en el CNB? La subárea de Química promueve en los estudiantes el desarrollo de habilidades y destrezas, para interpretar los fenómenos naturales que ocurren en su entorno y de esta manera utilizarlas en el manejo de sustancias químicas presentes en su ambiente. Desde la subárea, se aborda inicialmente, la importancia de la Química y su relación con otras ciencias, se enfoca hacia la utilización del método científico, primordialmente, así como la utilización de las herramientas matemáticas en la medición e interpretación de los fenómenos naturales. Una vez que los estudiantes poseen las habilidades y destrezas matemáticas para el desarrollo de la subárea, se continúa con el análisis de la estructura de la materia, sus propiedades, así como los cambios físicos y químicos que experimenta. Luego se introduce en el campo de la estructura, clasificación y nomenclatura de las sustancias químicas, que son temas fundamentales para la comprensión de las interacciones químicas que ocurren en la materia. Además, se analizan diversas teorías como la atómica y la cinética que explican el comportamiento de la materia en sus diferentes estados, los números cuánticos, configuración electrónica, estructuras de Lewis y la regla del octeto para la descripción de compuestos químicos. Se abordan las leyes de los gases y el estudio de las leyes de conservación de masa y energía, así como las aplicaciones en las áreas de estequiometria, calorimetría y termodinámica; finalmente los cambios químicos que experimenta la materia. ¿Cuáles son las competencias de Área y Subárea? El área de Ciencias Naturales está integrada por varias subáreas, entre ellas, Química. Esta Subárea, constituye un medio para conocer y convivir en el medio en que las personas interactúan. Las Ciencias Naturales y las subáreas que la integran, tienen el propósito de desarrollar en el estudiante herramientas básicas para la construcción de aprendizajes que les permita la solución de situaciones problema de su cotidianidad Competencias de la subárea, según el CNB: 1. Utiliza principios, leyes, criterios, métodos y mecanismos de naturaleza científica en el desarrollo de procesos de investigación en el campo de la Química. 2. Utiliza información relacionada con la constitución, clasificación y organización de la materia, en la representación de las sustancias químicas presentes en su entorno inmediato. 3. Interpreta los cambios químicos que ocurren en la materia de su entorno inmediato, a partir del empleo de fórmulas y ecuaciones químicas. 4. Interpreta los fenómenos que ocurren en sustancias gaseosas, las leyes y los principios que los explican, así como el origen y transferencia de energía entre sistemas termodinámicos, a partir de las reacciones químicas que ocurren en su medio circundante. Actividad 3: Analizo las competencias del área de Ciencias Naturales en el CNB y propongo una actividad vinculada con un bloque de contenidos que apoye en el desarrollo de las competencias de la subárea de Química.
  • 12.
    Manual para eldesarrollo en el aula del CNB de bachillerato en Ciencias y Letras con orientación en Educación subárea curricular Química, quinto grado 12 Sección II Metodología Ubicación temática La Transformación Curricular establece una transición desde el modelo educativo centrado en la enseñanza, hacia el modelo centrado en el aprendizaje del estudiante. Este cambio es toda una renovación metodológica, que pretende llegar a las aulas. Para lograrlo el docente debe propiciar: Durante el desarrollo de este bloque se analizará el aprendizaje basado en competencias y ejemplificará la relación entre planificación, metodología y evaluación, según el diseño curricular vigente. Se describe el desarrollo de una clase, tomando en cuenta los lineamientos curriculares para el logro del aprendizaje significativo. También las diferentes estrategias de aprendizaje – evaluación – enseñanza, mediante las cuales el docente propicia situaciones de aprendizaje significativo. • ¿Cómo logra usted aprendizajes significativos en los estudiantes? • ¿A qué medios recurriría usted para asegurar los cambios necesarios? • ¿De qué manera ayudaría usted a los estudiantes a encontrar nuevos caminos, explorar y a crear? Fuente: MINEDUC. 2012, Manual para el desarrollo en el aula. Subárea de Física. DIGECUR. Adaptado. ¿Qué dice en el CNB en relación con la metodología para el desarrollo de los aprendizajes del área de Ciencias Naturales? “Mediante los aprendizajes del área, se pretende que los estudiantes desarrollen destrezas relacionadas con la capacidad de observación, experimentación, análisis, razonamiento y comunicación eficaz de ideas, para formular, resolver e interpretar problemas que involucran las diferentes manifestaciones de la vida y su contexto”. Ministerio de Educación, Guatemala (2012) http://www.cbi.edu.pe/beataimelda/Imagenes/cienc ias/P1010996.jpg • Estudiantes protagonistas del proceso educativo. • El aprendizaje autónomo de los estudiantes. • El trabajo cooperativo entre estudiantes y docentes. • Actividades de aprendizaje-evaluación – enseñanza. • La evaluación de proceso y aprender del error.
  • 13.
    Manual para eldesarrollo en el aula del CNB de bachillerato en Ciencias y Letras con orientación en Educación Subárea curricular Química, quinto grado 13 Mapa conceptual 2 Metodología Diseño original: Silvia Rosal Lazo, Consultora, MINEDUC, 2012. Adaptado
  • 14.
    Manual para eldesarrollo en el aula del CNB de bachillerato en Ciencias y Letras con orientación en Educación subárea curricular Química, quinto grado 14 Enfoque basado en competencias Orientar la educación hacia el desarrollo de competencias se convierte en una estrategia para formar personas capaces de ejercer los derechos civiles y democráticos del ciudadano y ciudadana contemporáneos. Estas capacidades le permiten participar en un mundo que requiere de amplios conocimientos, habilidades y destrezas para adaptarse al mundo cambiante. En el CNB de los diferentes niveles educativos, se define la competencia como: “la capacidad o disposición que ha desarrollado una persona para afrontar y dar solución a problemas de la vida cotidiana y a generar nuevos conocimientos”. Las competencias se fundamentan en tres elementos que interactúan: el individuo, el área de conocimiento y el contexto. Para que una persona sea competente se requiere que utilice su conocimiento en forma flexible y que le permita enfrentar nuevas situaciones de manera que pueda formular opciones de solución. Este nuevo enfoque exige repensar y renovar la práctica educativa, porque sus fines son más amplios. Se valora mucho más su función formativa y constructiva, donde el estudiante desarrolla al máximo sus posibilidades. http://www.emotivacion.com/wp-content/uploads/images54.jpg Enfoque basado en objetivos El Currículo actual, está basado en competencias, pero antes estuvo basado en objetivos. Para comprender cuál es la diferencia entre cada enfoque, es necesario clarificar ambos conceptos. “Podemos definir los objetivos como los cambios esperados en los alumnos. Los objetivos son, por definición, los resultados pretendidos.” Morales (2010:16) En el campo de la educación, un objetivo didáctico perseguía un resultado esperado, deseado o procurado en el alumno. Los objetivos pretendían cosas muy puntuales. De acuerdo a Morales (2010:16): “Un objetivo didáctico es un cambio en el alumno, por ejemplo al finalizar el curso: • conoce lo que no conocía • entiende lo que no entendía • hace lo que no sabía hacer • ama lo que no amaba • le gusta lo que no le gustaba…” Para que un objetivo quedara claro, debía expresarse con un verbo que expresara lo que el alumno alcanzaría o realizaría.
  • 15.
    Manual para eldesarrollo en el aula del CNB de bachillerato en Ciencias y Letras con orientación en Educación Subárea curricular Química, quinto grado 15 Elementos de la planificación de los aprendizajes Los componentes mínimos que los docentes deben tener en cuenta en la planificación de los aprendizajes son: competencias, indicadores de logro, aprendizajes esperados o contenidos, procedimientos (actividades), recursos y las actividades de evaluación, sin importar el formato que se utilice (vertical u horizontal). Indicadores de logro y contenidos: Los primeros, se refieren a la actuación; es decir, la utilización del conocimiento. Son comportamientos manifiestos, evidencias o conjunto de rasgos observables del desempeño humano que, gracias a una argumentación teórica bien fundamentada, permiten afirmar que aquello previsto se ha alcanzado. En el nuevo enfoque curricular, los contenidos son únicamente los medios que permiten el desarrollo de las competencias. Se clasifican en declarativos, procedimentales y actitudinales. A continuación, se analiza un ejemplo relacionados con los componentes de la competencia en la subárea de Química: Competencia 2: “Utiliza información relacionada con la constitución, clasificación y organización de la materia, en la representación de las sustancias químicas presentes en su entorno inmediato” (CNB, 2012) ¿A qué se refieren cada tipo de contenido mencionados en la columna anterior? (Al respecto, infórmese en el CNB del Bachillerato en CC y LL con orientación en Educación) Actividad 6: A partir de la información leída en la columna anterior y la que le proporciona la competencia mencionada, indique: • ¿Cuál es el contexto al que hace referencia la competencia? • ¿Quién es el individuo? ¿Cómo lo dedujo? • ¿Cuál es la especialidad? • ¿Qué nuevos conocimientos pueden generar los estudiantes una vez alcanzada la competencia? Constituyen La capacidad que adquiere una persona para afrontar y dar solución a problemas de la vida cotidiana y generar nuevos conocimientos EL INDIVIDUOEL CONTEXTO LA COMPETENCIA LA ESPECIALIDAD Las habilidades y destrezas para resolver un problema o enfrentar la realidad mediante la interrelación de las diferentes áreas del conocimiento. Nuevos conocimientos Se refiere a Se compone de Que generan
  • 16.
    Manual para eldesarrollo en el aula del CNB de bachillerato en Ciencias y Letras con orientación en Educación subárea curricular Química, quinto grado 16 Aspectos importantes a considerar en la planificación en la subárea de Química: • Los procedimientos: son las diferentes acciones que se realizan en el aula. Es necesario considerar en el desarrollo de los mismos, los momentos didácticos: inicio, desarrollo y cierre. Estos se desarrollan mediante diferentes actividades, que van de lo simple a lo complejo, que desarrollan destrezas de pensamiento del nivel literal o simple y otras que lo desarrollan al más alto nivel o complejo. El desarrollo de procedimientos debe centrarse en una secuencia que parta de lo fácil y concreto, refiriéndose a las habilidades de pensamiento requeridas para su ejecución. • Actividades de evaluación: se refieren a las construcciones que realizan los estudiantes para demostrar –al inicio, durante y al final del proceso-, el nivel de logro de las competencias. • Recursos materiales: se consideran todos aquellos elementos y objetos al alcance de los docentes y otros que puedan gestionar. Entre estos están los materiales del entorno y los materiales estructurados. • Recursos humanos: comprende a directores, docentes, estudiantes, madres y padres de familia, y comunidad educativa en general. • Textos escolares: constituyen el apoyo o recurso que pueden utilizar los estudiantes en su trabajo en el aula. Importancia de la planificación de los aprendizajes: La planificación es una herramienta técnica que coadyuva a la toma de decisiones para los docentes, por ser producto de la evaluación de los aprendizajes y el desarrollo de los alumnos. Tiene como propósito facilitar la organización de elementos que orienten el proceso educativo y por lo tanto, es importante lograr una relación coherente entre los resultados de la evaluación, lo que se piensa (el plan) y lo que se hace (desarrollo del plan o planificación). http://wwwmaterialdelaboratorio.blogspot.com/2009/10/tambie n-un-laboratorio-quimico.html Fuente: http://portaleducativo.edu.ve/Políticas_edu/lineamientos_m ppe/documentos/Evaluacionyplanificacion.pdf
  • 17.
    Manual para eldesarrollo en el aula del CNB de bachillerato en Ciencias y Letras con orientación en Educación Subárea curricular Química, quinto grado 17 Estructuras organizativas de planificación Estructura Proceso Beneficios Dificultades de aplicación Unidades de aprendizaje a partir de un tema generador 1. Asignar el nombre de la unidad. 2. Identificar las competencias e indicadores de logro propios de la subárea de Química y otras áreas relacionadas con la temática seleccionada. 3. Planificar actividades de evaluación durante el proceso para afianzar o redirigir las experiencias de aprendizaje. 4. Seleccionar los contenidos declarativos, procedimentales y actitudinales necesarios para alcanzar las competencias. 5. Diseño de estrategias que lleven al desarrollo de las competencias identificadas. • Responde a las necesidades del aula • Relación evidente con el CNB. • Requiere buena comunicación entre docentes Aprendizaje basado en Problemas –ABP- 1. Lectura del problema. 2. Identificación de lo que conoce del problema. 3. Identificación de lo que desconoce del problema. 4. Lista lo que necesita para resolver el problema. 5. Organización de la búsqueda de información. 6. Monitoreo y evaluación del avance. 7. Presenta resultados • Pueden existir diversas soluciones • Participación activa de los estudiantes • El rol del docente es de asesor alguien más • El alumno tiene un papel activo en su evaluación y en la de su grupo • Exige reflexión y toma de decisiones por parte de los estudiantes. • Los problemas pueden ser muy amplios Prácticas de laboratorio o experiencias 1. Determinar la competencia de la • Pueden simular o replicar fenómenos • Pueden requerir materiales específicos
  • 18.
    Manual para eldesarrollo en el aula del CNB de bachillerato en Ciencias y Letras con orientación en Educación subárea curricular Química, quinto grado 18 Importante: a) ¿Cuáles de las anteriores estructuras considera que son las que más se emplean en el desarrollo de los aprendizajes de Química? ¿Por qué? b) ¿Cuáles otras ha empleado usted? práctica. 2. Identificación de los conceptos previos necesarios para el análisis de la práctica. 3. Obtención de materiales a emplear. 4. Desarrollo de la actividad con instrucciones precisas. 5. Preparación de tablas de resultados y observaciones. 6. Análisis de resultados. 7. Desarrollo de conclusiones y recomendaciones. 8. Informe final de la naturaleza. • Se desarrolla en ambientes controlados • Se utiliza el método científico • Pueden realizarse análisis estadísticos • Pueden hacerse generalizaciones que no siempre son fáciles de conseguir • Requieren de medición precisa para prevenir errores en las conclusiones Aprendizaje Colaborativo y Cooperativo 1. Establecimiento de las metas de los aprendizajes a lograr. 2. Preparación de actividades para alcanzar las metas y garanticen interdependencia grupal. 3. Determinación de los criterios de asignación de grupos. 4. Planificación de la evaluación grupal e individual. 5. Planificación del seguimiento del grupo • Desarrollo de habilidades interpersonales • Desarrolla habilidades intelectuales de alto nivel • Trabajan todos • Genera redes de apoyo para estudiantes en riesgo • Genera motivación • Promueve aprendizaje profundo • Requiere grupos pequeños • Puede requerir mayor cantidad de tiempo • Pueden existir problemas de comunicación y de afinidad entre los estudiantes
  • 19.
    Manual para eldesarrollo en el aula del CNB de bachillerato en Ciencias y Letras con orientación en Educación Subárea curricular Química, quinto grado 19 “La enseñanza de la química en la escuela secundaria debe promover la formación de ciudadanos y ciudadanas científicas y tecnológicamente alfabetizados. Como consecuencia del cambio de paradigma, por el cual se acepta que el lenguaje de la ciencia, sus procesos de producción, sus métodos constituyen una parte imprescindible en la cultura de esta época, surge la necesidad que esta asignatura* ofrezca a los estudiantes de la escuela secundaria oportunidades para acceder a aquellos saberes que les permitan ir construyendo una “cultura científica básica”. Ministerio de Educación de Argentina (2009) Proceso de planificación en la subárea de Química Este esquema muestra el proceso de planificación aplicable a cualquier estructura organizativa. El proceso de la planificación docente inicia con el diagnóstico, fase que constituye una investigación la cual busca clarificar y determinar los intereses, necesidades, aspiraciones y problemas que viven los estudiantes, la institución educativa y la comunidad. Es importante prever las acciones que realizará con los estudiantes de manera que le sirvan para orientar su trabajo, facilitar el aprendizaje significativo y establecer el nivel de logro a ser alcanzado en el desarrollo de las competencias. 1. Diagnóstico o evaluación de estudiantes, de la institución y la comunidad. 4. Selección de estrategias y recursos para el trabajo con: • Estudiantes, familias y comunidad. • Organización del ambiente. • Diferentes ambientes de la rutina diaria. 3. Selección de las técnicas e instrumentos de evaluación 2. Determinación de competencias, indicadores de logro y aprendizajes esperados. Actividad 7: Es importante que ahora, comparta con otro compañero la relación que encuentran entre la planificación, la metodología y la evaluación del proceso de aprendizaje de los estudiantes.
  • 20.
    Manual para eldesarrollo en el aula del CNB de bachillerato en Ciencias y Letras con orientación en Educación subárea curricular Química, quinto grado 20 La planificación de los aprendizajes de Química En párrafos anteriores, se mencionó la importancia que tiene la integración de áreas curriculares, para el logro de las competencias. En el caso del Ciclo Básico y Diversificado, una manera de facilitar este proceso es mediante la formulación de fenómenos, intereses, necesidades y problemas, para los cuales se desea plantear una explicación o solución. http://tralix.files.wordpress.com/2012/02/jigsaw-puzzle-kids-games-online.jpg En este sentido, se sugiere empezar por enlistar una serie de fenómenos, intereses, necesidades y problemas locales, para cuya explicación o solución, sea necesario emplear conocimientos, habilidades, destrezas y actitudes propias del área de la Química. Por ejemplo, observe el siguiente listado: • Respiración humana • Emisión de monóxido de carbono • Lluvia ácida • Fumigación mediante pesticidas de origen químico • Contaminación del río • Oxidación del hierro • La digestión de los alimentos • Otros Después, es importante que usted los priorice, considerando el contexto y los enliste conforme se abordarán durante un período de tiempo determinado, así, por ejemplo: 1. Fumigación con pesticidas químicos 2. Contaminación del río 3. Emisión de monóxido de carbono 4. Respiración humana 5. La digestión humana 6. Otros.… Para el desarrollo de este ejemplo, se partirá de la suposición que partir de un diagnóstico y consenso realizado en la comunidad educativa, se determinó que el uso de plaguicidas
  • 21.
    Manual para eldesarrollo en el aula del CNB de bachillerato en Ciencias y Letras con orientación en Educación Subárea curricular Química, quinto grado 21 químicos, es un fenómeno que urge analizar con los estudiantes y la comunidad educativa, probablemente porque es una práctica frecuente en la comunidad y está causando problemas en la salud de los habitantes. Basándose en el fenómeno seleccionado, se procede con la selección de las competencias, indicadores de logro y contenidos de la subárea de Química, cuyo desarrollo sea propicio, considerando el fenómeno, problema, necesidad o interés priorizado. Por ejemplo, en el ejemplo que nos ocupa, es necesario, entre otros, el desarrollo de los aprendizajes siguientes: Competencias Indicadores de logro Contenidos 1. Utiliza principios, leyes, criterios, métodos y mecanismos de naturaleza científica en el desarrollo de procesos e investigaciones en el campo de la Química. 1.1. Explica la importancia de los métodos que se emplean en el análisis de los fenómenos químicos que ocurren en su entorno. 1.1.1. Ilustración de lo que significa el concepto de Química, a partir del contexto local y su relación con otras ciencias. 1.2. Describe la importancia de la Química en función de su desarrollo y aplicaciones. 1.2.3. Identificación de las aplicaciones de la Química en el entorno inmediato. 1.2.4. Descripción de los aportes de la Química en los ámbitos del desarrollo humano. 1.3. Aplica los conceptos fundamentales de las Matemáticas, en la solución de problemas del campo de la Química, en los que utiliza los recursos y la tecnología a su alcance 1.3.5. Utilización de factores de conversión que le permiten determinar las cantidades en diferentes sistemas de medidas. 2. Utiliza información relacionada con la constitución, clasificación y organización 2.1. Describe la estructura, propiedades y fenómenos que se producen en la materia. 2.1.6. Identificación del estado en que se encuentran las sustancias en la naturaleza. 2.1.7. Clasificación de los estados físicos de la materia. 2.1.8. Diferenciación de los cambios de estado de la materia. Daños al medio ambiente: • Contaminación del agua y atmósfera • Reducción de la biodiversidad • Reducción de la fijación de nitrógeno • Reducción de los polinizadores • Destrucción de hábitat de algunas especies • Incremento de la resistencia a plaguicidas en determinadas especies.
  • 22.
    Manual para eldesarrollo en el aula del CNB de bachillerato en Ciencias y Letras con orientación en Educación subárea curricular Química, quinto grado 22 Competencias Indicadores de logro Contenidos 2.2. Utiliza la tabla periódica y la nomenclatura en la resolución de problemas químicos, y en actividades científicas y educativas del entorno. 2.2.2. Identificación de los nombres y símbolos de los elementos químicos. 3. Interpreta los cambios químicos que ocurren en la materia de su entorno inmediato a partir del empleo de fórmulas y ecuaciones químicas. 3.1. Representa los cambios químicos que ocurren en la materia de su entorno natural. 3.1. Representa los cambios químicos que ocurren en la materia de su entorno natural. 3.6. Representa reacciones químicas que se llevan a cabo en la naturaleza, en procesos humanos y su efecto en los organismos vivos. 3.6.1. Explicación de las causas del efecto invernadero, el deterioro de la capa de ozono, la lluvia ácida y el calentamiento global. 3.7. Diferencia características y propiedades de la materia y del universo, desde la práctica de los Pueblos. 3.7.4. Aplicación de los principios químicos en las prácticas cotidianas propias de las culturas guatemaltecas. ¿Considera usted que son suficientes los aprendizajes seleccionados anteriormente? o ¿Qué otros aprendizajes considera necesarios desarrollar a partir del problema que genera el uso de pesticidas químicos? En la selección de los aprendizajes anteriores, es necesario, que el docente tenga dominio de la subárea de Química, lo que le permitirá identificar macro- conceptos, principios y leyes que están implícitos en el fenómeno, problema, necesidad o interés, a partir del cual selecciona los aprendizajes en la Malla Curricular respectiva Por tal razón, es necesario que el docente identifique los macro-conceptos, principios y leyes implícitos en el fenómeno: • Contaminantes químicos • Química y su importancia • Factores de conversión • Estados y cambios de estado de la materia • Nomenclatura de compuestos químicos • Reacciones químicas y sus efectos • Leyes de los gases Luego de seleccionar los aprendizajes, usted procederá con la formulación de las actividades de aprendizaje y evaluación correspondientes. También definirá los recursos a utilizar y el tiempo. Esta información la incluirá en un formato horizontal o vertical, similar al que se muestra a continuación. Recuerde especificar la información general al inicio del formato. Así, por ejemplo: Tema o fenómeno: Los plaguicidas químicos y sus efectos en el medio ambiente
  • 23.
    Manual para eldesarrollo en el aula del CNB de bachillerato en Ciencias y Letras con orientación en Educación Subárea curricular Química, quinto grado 23 I. Parte informativa: Nombre del centro educativo:__________________________________________________ Lugar:_____________________________________Grado:__________________________ Sección: ___________________ No. de estudiantes: ______________ M ____ F ________ Nombre del docente: ______________________________ Duración: del ______de ______ al _____ de ___________ del año _____________ Competencias Indicadores de logro Contenidos Actividades de aprendizaje y evaluación Técnicas e Instrumentos para evaluar Recursos Tiempo 1. Utiliza principios, leyes, criterios, métodos y mecanismos de naturaleza científica en el desarrollo de procesos e investigaciones en el campo de la Química. 1.1. Explica la importancia de los métodos que se emplean en el análisis de los fenómenos químicos que ocurren en su entorno. 1.1.1. Ilustración de lo que significa el concepto de Química, a partir del contexto local y su relación con otras ciencias. Los estudiantes, en parejas, conversan acerca de la importancia de la Química en las actividades cotidianas. Nombran las principales, que ocurren en su entorno, las enlistan y explican por qué las asocian con la Química. En equipos, indagan acerca de los pesticidas, tipos, los más usados en la comunidad aplicaciones, beneficios y/o daños que provocan al ambiente. Luego exponen la información recopilada, utilizando carteles u otros recursos. El docente distribuye a los equipos información en relación con los pesticidas orgánicos caseros: ventajas, desventajas, ejemplos de cómo prepararlos, etc., Luego analizan la forma como se elaboran estos pesticidas y las proporciones en que deberán incluir las sustancias. Realizan conversiones entre Mediante una escala de observación, se evalúa la asociación de las actividades con la química. Los equipos coevaluan las exposiciones, mediante una lista de cotejo. Mediante preguntas, se evalúa la comprensión lectora y utilizando una lista de cotejo; la preparación de un pesticida casero. Es importante incluir las conversiones. • Humanos • Libros • Revistas • Periódicos • Internet • Carteles • Otros • Fotocopias • Sustancias orgánicas • Recipientes • Balanzas • Otros 4 semanas 1.2. Describe la importancia de la Química en función de su desarrollo y aplicaciones. 1.2.3. Identificación de las aplicaciones de la Química en el entorno inmediato. 1.2.4. Descripción de los aportes de la Química en los ámbitos del desarrollo humano. 1.3. Aplica los conceptos fundamentales de las Matemáticas, en la solución de problemas del campo de la Química, en los que utiliza los recursos y la tecnología a su alcance 1.3.5. Utilización de factores de conversión que le permiten determinar las cantidades en diferentes sistemas de medidas.
  • 24.
    Manual para eldesarrollo en el aula del CNB de bachillerato en Ciencias y Letras con orientación en Educación subárea curricular Química, quinto grado 24 Competencias Indicadores de logro Contenidos Actividades de aprendizaje y evaluación Técnicas e Instrumentos para evaluar Recursos Tiempo medidas (kg a libras, por ejemplo) y efectúan mediciones 2. Utiliza información relacionada con la constitución, clasificación y organización. 2.1. Describe la estructura, propiedades y fenómenos que se producen en la materia. 2.1.6. Identificación del estado en que se encuentran las sustancias en la naturaleza. En una hoja que incluya ilustraciones, los estudiantes escriben el nombre de los estados de la materia y sus cambios. Elementos químicos y compuestos que observen. Los estudiantes, en equipos, indagan acerca de los tipos de plaguicidas en relación con su composición química. Exponen, mediante ilustraciones, los principales elementos y compuestos que los configuran, así como sus efectos en el ser humano y el ambiente. Por ejemplo en el tipo Arsenicales: el Arsénico y sus compuestos como el trióxido de arsénico, arsenito de sodio, etc. Además, identifican los estados de los compuestos principales en los plaguicidas. El docente aprovecha la exposición de los estudiantes, para describirles los compuestos, formación y nomenclatura de un tipo de plaguicida. Organizan una actividad para dar a conocer a la comunidad los efectos nocivos de algunos compuestos que conforman los plaguicidas químicos. Se evalúan los aciertos de los estudiantes a partir de una escala de observación: estados, cambios de estado, elementos y compuestos. Mediante una lista de cotejo, se evalúa el reporte escrito acerca de la indagación y la representación de los elementos, compuestos y sus estados de agregación. Se evalúa la organización, ejecución y resultados de la actividad, mediante una escala de rango. • Libros • Revistas • Periódicos • Internet • Carteles • Otros • Pizarra • Carteles • Ilustraciones • Otros • Carteles • Pancartas • Altoparlantes • Otros. 6 semanas
  • 25.
    Manual para eldesarrollo en el aula del CNB de bachillerato en Ciencias y Letras con orientación en Educación Subárea curricular Química, quinto grado 25 Competencias Indicadores de logro Contenidos Actividades de aprendizaje y evaluación Técnicas e Instrumentos para evaluar Recursos Tiempo 2.1.7. Clasificación de los estados físicos de la materia. Inicialmente, los estudiantes dibujan o pegan recortes de sustancias que se presentan en el entorno en diferentes estados. Después, el docente les presenta una analogía de cada estado de agregación (nivel molecular), con eventos que ocurren en el entorno. Los estudiantes indagan acerca de los estados de agregación en los que se encuentran los plaguicidas y cómo actúan en la superficie de las plantas atendiendo su estado de agregación, ventajas y desventajas. Se presenta a los estudiantes un esquema que muestre el cambio de estado de la materia y luego discuten en equipos, cómo ocurre esto en los plaguicidas a partir del estado en que se encuentren y cuáles son los cambios de estado que experimentan. Leen información acerca de cómo afecta el cambio de estado de estas sustancias al medio ambiente y la salud humana y vegetal y exponen lo indagado en clase. Finalmente, organizan una campaña, en la que informan a la comunidad los efectos negativos de los plaguicidas en el medio ambiente, Mediante una escala de observación, el docente evalúa la diferenciación de los estudiantes de los estados de la materia Elaboran un informe acerca de lo indagado, el cual coevalúan en equipos de acuerdo con las orientaciones del docente. Mediante una lista de cotejo, el docente evalúa el esquema; la discusión y exposición, a través de una escala de rango. Al concluir la actividad, se reúnen en equipos para autoevaluar y coevaluar el • Carteles • Pegamento • Hojas de papel bond • Computadoras • Impresoras • Proyector • Pizarra • Otros 2.1.8. Diferenciación de los cambios de estado de la materia.
  • 26.
    Manual para eldesarrollo en el aula del CNB de bachillerato en Ciencias y Letras con orientación en Educación subárea curricular Química, quinto grado 26 Competencias Indicadores de logro Contenidos Actividades de aprendizaje y evaluación Técnicas e Instrumentos para evaluar Recursos Tiempo considerando los cambios de estado que estos experimentan. trabajo, mediante las orientaciones del docente. 2.2. Utiliza la tabla periódica y la nomenclatura en la resolución de problemas químicos, y en actividades científicas y educativas del entorno. 2.2.2. Identificación de los nombres y símbolos de los elementos químicos. Se presenta a los estudiantes ilustraciones de elementos y compuesto químicos presentes en su entorno, a partir de las cuales, nombran los elementos y compuestos químicos presentados. Indagan acerca del nombre de los compuestos de acuerdo con las reglas de la nomenclatura química y exponen sus hallazgos en clase. El docente los orienta en sus intervenciones. En quipos, elaboran esquemas gráficos que muestren los tres sistemas de nomenclatura química y sus reglas e ilustran con ejemplos del entorno inmediato. Indagan en medios informativos al alcance, acerca de los efectos de los plaguicidas en las formas de vida a nivel local. Elaboran un listado de los plaguicidas más utilizados en Guatemala y que estén causando afecciones y muertes entre los pobladores. Seleccionan uno de estos e identifican los nombres de los elementos químicos que los constituyen y principales compuestos. Por último, en equipos, elaboran El docente evalúa aciertos y errores de los estudiantes. Mediante una lista de cotejo u otro instrumento de observación, se evalúa la participación de los estudiantes. El docente evalúa los ejemplos citado por los estudiantes, a partir de las reglas de nomenclatura Elaboran un informe acerca de lo indagado, el cual se evalúa por medio de una escala de rango. Se evalúa el listado de elementos y compuestos utilizando lista de cotejo u escala de observación. Mediante una • Carteles • Pegamento • Hojas de papel bond • Computadoras • Impresoras • Proyector • Pizarra • Otros • Libros de texto • Internet • Revistas científicas • Otros • Pliegos de papel bond • Marcadores • Ilustraciones • Otros. • Libros de texto • Internet • Revistas científicas • Hojas de papel bond • Bolígrafos • Otros. • Hojas de papel 4 semanas
  • 27.
    Manual para eldesarrollo en el aula del CNB de bachillerato en Ciencias y Letras con orientación en Educación Subárea curricular Química, quinto grado 27 Competencias Indicadores de logro Contenidos Actividades de aprendizaje y evaluación Técnicas e Instrumentos para evaluar Recursos Tiempo composiciones, en las que describen los principales plaguicidas utilizados en el entorno, efectos químicos en los seres vivos y sugerencias para sustituirlos o contrarrestar sus efectos. rúbrica o escala de rango, se evalúa la composición y su contenido. bond • Bolígrafos • Otros. 3. Interpreta los cambios químicos que ocurren en la materia de su entorno inmediato a partir del empleo de fórmulas y ecuaciones químicas. 3.1. Representa los cambios químicos que ocurren en la materia de su entorno natural. 3.1. Representa los cambios químicos que ocurren en la materia de su entorno natural. Los estudiantes, en parejas, ilustran ejemplos de cambios químicos que ocurren en su medio ambiente. Observan imágenes acerca de los daños que provocan los plaguicidas a la atmósfera e indagan acerca de los principales compuestos que la afectan y están presentes en los plaguicidas. Elaboran trifoliares y comunican la información recopilada. Organizan conferencias con expertos, quienes les informen acerca de los plaguicidas y sus efectos en el medio ambiente. Indagan acerca de las prácticas culturales que coadyuvan al combate de las plagas en las comunidades, ilustran procesos químicos empleados en su producción y los efectos provocados en el medio ambiente. Se emplea una escala de observación, para verificar aciertos y errores. Se evalúa el proceso de indagación y la información descrita en los trifoliares, mediante una rúbrica. Elaboran un comentario crítico en relación con lo escuchado en la conferencia y se emplea la coevaluación y heteroevaluación. En equipos, exponen la información recopilada y cada equipo coevalúa la participación de sus comparñeros. • Pliegos de papel bond • Marcadores • Ilustraciones • Otros. • Libros de texto • Internet • Revistas científicas • Hojas de papel bond • Bolígrafos • Otros. • Expertos en la temática • Libros de texto • Internet • Revistas científicas • Hojas de papel bond • Bolígrafos • Otros. 3.6. Representa reacciones químicas que se llevan a cabo en la naturaleza, en procesos humanos y su efecto en los organismos vivos. 3.6.1. Explicación de las causas del efecto invernadero, el deterioro de la capa de ozono, la lluvia ácida y el calentamiento global. 3.7. Diferencia características y propiedades de la materia y del universo, desde la práctica de los Pueblos. 3.7.4. Aplicación de los principios químicos en las prácticas cotidianas propias de las culturas guatemaltecas.
  • 28.
    Manual para eldesarrollo en el aula del CNB de bachillerato en Ciencias y Letras con orientación en Educación subárea curricular Química, quinto grado 28 Las estrategias de enseñanza y aprendizaje Díaz Barriga y Hernández (1999), citados por (Muñoz, 2006), afirman que son “procedimientos flexibles y adaptativos a distintas circunstancias de enseñanza”. De acuerdo con los autores, existen estrategias de enseñanza para diferentes momentos, a saber: preinstruccionales, coinstruccionales y postinstruccionales. Esta clasificación, obedece a los propósitos que se persiguen durante cada momento de la secuencia de enseñanza. “Las preinstruccionales, preparan y alertan al aprendiz en relación al qué y cómo va a aprender (activación de conocimientos y experiencias previas). “Las coinstruccionales, apoyan los contenidos curriculares durante el proceso de enseñanza. “Las estrategias postinstruccionales, se presentan después del contenido que se va a aprender”. (Loc. Cit.) Estrategias de enseñanza Ejemplos Preinstruccionales • Lluvia de ideas • Organizadores previos Coinstruccionales • Ilustraciones • Redes semánticas • Mapas conceptuales • Analogías • Cuadros Postinstruccionales • Resúmenes • Organizadores gráficos • Redes semánticas • Mapas conceptuales De acuerdo con Díaz Barriga y Hernández (1999), las principales estrategias de enseñanza son las siguientes (adaptado): • Aprendizajes esperados: se refiere a describir a los estudiantes los aprendizajes a lograr durante un periodo de tiempo determinado, las actividades que se realizarán y cómo se evaluará el nivel de logro. • Resumen: síntesis y abstracción de la información relevante de un discurso oral y escrito. Enfatiza conceptos clave, principios, términos y argumento central. • Organizador previo: información de tipo introductorio y contextual. Es elaborado con un nivel superior de abstracción, generalidad e inclusividad de la información que se aprenderá. Fuente: http://peremarques.pangea.org/uabpp/actodid.JPG • Ilustraciones: representación visual de los conceptos, objetos o situaciones de una teoría o tema específico… • Analogía: proposición que indica que una cosa o evento (concreto o familiar) es similar a otro (desconocido y abstracto o complejo). • Y otras…
  • 29.
    Manual para eldesarrollo en el aula del CNB de bachillerato en Ciencias y Letras con orientación en Educación Subárea curricular Química, quinto grado 29 En el esquema siguiente, se resumen las principales estrategias de enseñanza: Estrategia de enseñanza Definición Efecto esperado en el estudiante Aprendizajes esperados Enunciados que establecen las condiciones, tipo de actividad y forma de evaluación. El alumno sabe qué se espera de él al terminar la actividad. Contextualiza su aprendizaje y le da sentido. Resúmenes Síntesis y abstracción de la información relevante de un discurso oral o escrito. Enfatizan conceptos clave, principios y argumento central. Facilitan que recuerde y comprenda la información relevante del contenido por aprender. Organizadores previos Información de tipo introductorio y contextual. Tienden un puente cognitivo entre la información nueva y la previa. Hacen más accesible y familiar el contenido. Con ellos se logra una visión global y contextual. Ilustraciones Representaciones visuales de objetos o situaciones sobre una teoría o tema específico (fotografías, dibujos, esquemas, diagramas). Facilitan la codificación vidual de la información. Organizadores gráficos Representaciones visuales de conceptos, explicaciones o patrones de información (cuadros sinópticos, secuencias, tipo panal, radiales) Permiten diferenciar, comparar, clasificar, agrupar, categorizar, secuenciar y organizar conocimientos. Analogías Proposiciones que indican que una cosa o evento (concreto y familiar) es semejante a otro (desconocido, abstracto o complejo). Sirven para comprender información abstracta. Se traslada lo aprendido a otros ámbitos. Preguntas intercaladas Preguntas insertadas en la situación de enseñanza o en un texto. Mantienen la atención y favorecen la práctica, la retención y la obtención de información relevante. Permiten que practique y consolide lo aprendido. Mejor la codificación de la información relevante. Permite la autoevaluación gradual. Señalizaciones Señalamientos que se hacen en un texto o en la situación de enseñanza para enfatizar u organizar elementos relevantes del contenido por aprender. Orientan y guían su atención y aprendizaje. Identifican la información principal; mejora la codificación selectiva. Mapas y redes conceptuales Representaciones gráficas de esquemas de conocimientos (indican conceptos, proposiciones y explicaciones). Realizan una codificación visual y semántica de las relaciones entre conceptos, proposiciones y explicaciones. Organizadores textuales Organizaciones retóricas de un discurso que influyen en la comprensión y el recuerdo. Facilitan el recuerdo y la comprensión de las partes más importantes del discurso. Fuente: Díaz – Barriga y Hernández, 2002. Estrategias docentes para un aprendizaje significativo. Cuadro 5.2 y 5.4
  • 30.
    Manual para eldesarrollo en el aula del CNB de bachillerato en Ciencias y Letras con orientación en Educación subárea curricular Química, quinto grado 30 En relación con las estrategias de enseñanza que activan los conocimientos previos, (Barriga, s/f), plantea la “actividad focal introductoria”. Entre estas, se refiere a aquellas que “presentan situaciones sorprendentes, incongruentes o discrepantes con los conocimientos previos de los alumnos”. Concretametne, lo que se busca con la aplicación de estas estrategias es provocar en los estudiantes, lo que Piaget denominó “conflicto cognitivo”. A continuación se analiza un ejemplo de aplicación en química: Se parte del supuesto que el contenido procedimental a desarrollar es “identificación de compuestos binarios, terciarios y cuaternarios”, correspondiente al Indicador de Logro 3.3 de la Competencia No. 3, entonces, una actividad focal introductoria, consiste en presentarles a los estudiantes dos o más sustancias compuestas, presentes en el entorno de los estudiantes, por ejemplo, utilizando sales binarias y terciarias como el caso del cloruro de sodio y el bicarbonato. Es este caso, se inicia por mostrarles imágenes como las siguientes: Después se les cuestiona acerca de cuáles son algunas diferencias y semejanzas físicas y químicas que encuentra en ambas sustancias, que las comente con otros compañeros. En relación con las químicas: ¿Qué elementos hacen que un compuesto se denomine Cloruro y el otro Bicarbonato? ¿Cómo se escribe el nombre químico de uno y otro compuesto? ¿Qué elementos químicos tienen en común? En cantidades superiores a lo normal ¿qué daños provocan al organismo? El ejemplo anterior es una forma estimular un conflicto cognitivo en los estudiantes acerca de un contenido procedimental en Química ¿Cuál otro propone usted? Otra estrategia de enseñanza son los organizadores previos, los cuales se utilizan como puentes cognitivos que conectan la información conocida y lo que se necesita conocer. A continuación analizaremos un ejemplo práctico: http://www.meiqe.com/gran-porcentaje-de-la- poblacion-mundial-consume-sal-mas-de-lo-que- debe/ http://recetasvegetarianas7.files.wordpress.com/ 2013/02/alcalinizacic3b3n-milagrosa-
  • 31.
    Manual para eldesarrollo en el aula del CNB de bachillerato en Ciencias y Letras con orientación en Educación Subárea curricular Química, quinto grado 31 A continuación se le presenta el siguiente mapa conceptual: Cuando el mapa conceptual, es utilizado antes del desarrollo de los nuevos conocimientos, está cumpliendo con la función de organizador previo, porque en este caso, proporciona una visión general al estudiante acerca de los aprendizajes a lograr. Lo importante en esta fase es que el docente les facilite un organizador gráfico, a partir del cual, los cuestiona. En el ejemplo que nos ocupa, -considerando las sustancias presentes en su entorno-, que enliste algunas sustancias puras o determinadas mezclas que haya visto en el medio circundante. ¿Sabía usted que los mapas conceptuales también son herramientas que los estudiantes puede utilizar en la resolución de problemas? Al respecto, (Reyes, Frontal y otros, 2004), formulan una serie de pasos en la elaboración de un mapa conceptual destinado a la resolución de problemas: • Lectura del enunciado del problema. • Extraer los conceptos básicos presentes implícita o explícitamente en el enunciado del problema. • Elaborar una lista de los conceptos, del más general al más específico. • Construir el mapa estableciendo las relaciones entre los conceptos. • Reelaborar el mapa, al menos una vez, para encontrar nuevas relaciones entre los conceptos implicado. • Resolver el problema siguiendo el procedimiento establecido en el mapa conceptual. Por ejemplo, considere el problema siguiente:
  • 32.
    Manual para eldesarrollo en el aula del CNB de bachillerato en Ciencias y Letras con orientación en Educación subárea curricular Química, quinto grado 32 Entonces, se elabora un mapa conceptual como el siguiente: Esquema original de Reyes, Frontal y otros, (2004) Otras estrategias de aprendizaje en el desarrollo de la subárea de Química Como su nombre lo indica, estas estrategias, son utilizadas por los estudiantes, a diferencia de las analizadas en los párrafos anteriores. Por ejemplo, si los estudiantes elaboran un mapa conceptual o utilizan el parafraseo con el propósito de integrar y relacionar la nueva información que se aprenderá, con los ya existentes, estamos ante las estrategias de Una solución acuosa de sulfato de magnesio al 20 % en peso. Cuál es la molalidad de la solución y la fracción molar de MgSO4 y H2O?
  • 33.
    Manual para eldesarrollo en el aula del CNB de bachillerato en Ciencias y Letras con orientación en Educación Subárea curricular Química, quinto grado 33 organización (Díaz Barriga y Hernández, 2003), pero también las hay de elaboración, en esta clasificación, se emplea el resúmen, analogías, inferencias, imágenes mentales y otras. De acuerdo con (Pozo, 1990) ambas estrategias desarrollan el proceso denominado Aprendizaje Significativo. A continuación se analiza un ejemplo del parafraseo y su utilización en la subárea de Química: Considere la siguiente información extraída de un libro de texto de Química: Al parafrasear esta información se expresaría de la forma siguiente: El agua que bebemos, está compuesta de Hidrógeno y Oxígeno, los cuales en forma separada, son sustancias puras, porque poseen características diferentes. Se componen de átomos de un sólo tipo y su apariencia física es diferente. Este tipo de sustancias se denominan elementos, de los cuales, 90 son naturales y 23 de origen artificial. En total se conocen 113. Entonces, a partir del ejemplo anterior, ¿qué significa parafrasear las ideas originales de un autor? Por favor, compare su respuesta con la definición que se localiza al ladillo de esta página. Según ese autor, algunas ideas para parafrasear son: • Utilizar sinónimos para todas las palabras que no sean genéricas (principales) • Cambiar la voz pasiva por activa o viceversa • Cambiar la estructura de las palabras, oraciones u párrafos. • Resumir frases y párrafos • Elementos y átomos “Al hacer pasar una corriente eléctrica por agua pura, esta se descompone en hidrógeno y oxígeno gaseosos. Las sustancias como el hidrógeno y oxígeno formadas por un solo tipo de átomos se clasifican como elementos. En la actualidad se conocen 113 elementos; de ellos, sólo 90 aproximadamente se encuentran en la naturaleza y el resto fue creado por los científicos”. (Treichel, 2005) Actividad 8: Estimado Profesor: ¿Qué le parece si se anima a parafrasear otro texto relacionado con los aprendizaje de la Química? Sería importante, además, que comente su experiencia con otros compañeros.
  • 34.
    Manual para eldesarrollo en el aula del CNB de bachillerato en Ciencias y Letras con orientación en Educación subárea curricular Química, quinto grado 34 Otra estrategia que favorece el desarrollo del aprendizaje significativo en la subárea de Química, es el denominado Mapa Mental. Analice usted, el ejemplo siguiente: Fuente: http://www.tochtli.fisica.uson.mx/educacion/aprender_a_aprender/Aprender_a_aprender_estategias_de_aprendizaje.pdf Técnicas para la elaboración de mapas mentales: • Utilizar un mínimo de palabras posibles. De preferencia palabras clave o mejor aún, imágenes. • Inicial siempre en el centro de la hoja, colocando la idea central, que deberá siempre desarrollar hacia afuera de manera irradiante. • La idea central debe estar representada con una imagen clara y llamativa que sintetice el tema general del mapa mental. • Mediante una lluvia de ideas, se desarrollan aquellas que acompañarán a la idea central.
  • 35.
    Manual para eldesarrollo en el aula del CNB de bachillerato en Ciencias y Letras con orientación en Educación Subárea curricular Química, quinto grado 35 • Por medio de ramas se enlaza la idea o tema central con ideas relacionadas o subtemas. • Subrayar las palabras clave o encerrarlas en un círculo colorido, para reforzar la estructura del mapa. • Utilizar letra de molde. • Utilizar colores para diferenciar los temas, sus asociaciones o para resaltar algún contenido. • Pensar de manera tridimensional. • Utilizar flechas, íconos o cualquier elemento visual que permita diferenciar y hacer más clara la relación entre ideas. • Si se agotan las ideas en un subtema, pasar a otro inmediatamente. • Escribir las ideas que surgen, tal y como llegan, no se juzgan, no tratar de modificarlas. • Si se termina el espacio en una hoja, no hay problema, pegar otra. La mente no se guía por el tamaño del papel. • Utilizar al máximo la creatividad. Fuente: http://www.facmed.unam.mx/emc/computo/mapas/mapasmentales.htm. Adaptado Luego de analizar los mapas mentales y cómo se elaboran, es el momento propicio, para que usted y otros compañeros docentes, se animen a la construcción de un mapa, a partir de un tema propio de la Química. ¡Ánimo! Fases del Aprendizaje Significativo en el desarrollo de la subárea de Química ¡Felicitaciones, por su avance en la lectura de este documento! Esto le facilitará aprender en qué consiste la aplicación de las fases y los pasos del Aprendizaje Significativo, según los lineamientos establecidos por la Dirección General de Currículo –DIGECUR-, en relación con la elaboración de materiales de apoyo curricular. (Ministerio de Educación, 2012) Fases del aprendizaje significativo, según Shuell, 1990 Fase inicial Fase intermedia Fase final El estudiante: • Percibe la información en partes asiladas conceptualmente. • Tiende a memorizar o interpretar. • Realiza un procesamiento de la información global. • El contenido aprendido es concreto y vinculado al contexto específico. • Emplea estrategias de repaso para aprender la información. • Va construyendo un panorama para El estudiante: • Encuentra relaciones y similitudes en partes aisladas para configurar esquemas. • Comprende los contenidos de una forma más profunda por aplicarlos a situaciones diversas. • El conocimiento es más abstracto y puede ser generalizado a varias situaciones; es más independiente del contexto. El estudiante: • Utiliza una mayor integración de estructuras y esquemas. • Tiene un mayor control automático en situaciones de cambio. • Tiene menor control consciente; la ejecución llega a ser automática, inconsciente y sin tanto esfuerzo. • El aprendizaje se articula en torno a la acumulación de nuevos hechos en los esquemas que ya tenía (dominio) y un
  • 36.
    Manual para eldesarrollo en el aula del CNB de bachillerato en Ciencias y Letras con orientación en Educación subárea curricular Química, quinto grado 36 Fase inicial Fase intermedia Fase final representarse el nuevo dominio basado en dominios nuevos. • Usa estrategias de procesamiento más sofisticadas. • Emplea la organización y el mapeo cognitivo. incremento en los niveles de interrelación entre los elementos de las estructuras. De acuerdo con las estrategias de enseñanza, analizadas en los párrafos anteriores, el docente de Química, dispone de una serie de opciones para el inicio del proceso de enseñanza y aprendizaje. De acuerdo con Barriga y Hernández, se denominada “Actividad focal introductoria” (Op.Cit. 1999). Estas se refieren “al conjunto de estrategias que buscan atraer la atención de los alumnos, activar los conocimientos previos o incluso crear una situación motivacional de inicio” (Loc. Cit). La DIGECUR denomina a estas actividades, “Desafío” (Op. Cit. 2012). Vamos a suponer que usted desarrollará los aprendizajes siguientes: Competencia Indicador de logro Contenidos 3. Interpreta los cambios químicos que ocurren en la materia de su entorno inmediato, a partir del empleo de fórmulas y ecuaciones químicas. 3.4. Resuelve problemas estequiométricos en los que hace uso de las ecuaciones químicas. Relación de la ecuación química con la reacción química. Predicción del comportamiento de una reacción química. Utilización de diferentes métodos para balancear una ecuación química. Resolución de problemas con ecuaciones químicas. Y los saberes que se indican a continuación: Conocimientos Habilidades Actitudes y valores • Interpreta el significado el concepto de mol. • Describe el significado de las leyes ponderales. • Interpreta las implicaciones ecológicas, industriales y económicas de los cálculos estequiométricos. • Realiza cálculos estequiométricos en los que utiliza la noción de mol y otros conceptos asociados, aplicando las leyes ponderales. • Desarrolla actividades experimentales aplicando las leyes ponderales y el método científico. • Valora la importancia del mol para realizar cálculos en el laboratorio y la industria química, • Reflexiona sobre la importancia de la aplicación de cálculos estequiométricos, para evitar problemas de carácter ecológico y económico.
  • 37.
    Manual para eldesarrollo en el aula del CNB de bachillerato en Ciencias y Letras con orientación en Educación Subárea curricular Química, quinto grado 37 ¿Cómo se plantea el desafío o actividad focal introductoria? Una forma es que los docentes, en un cartel, les presenten las interrogantes siguientes: El desafío propicia un conflicto cognitivo en los estudiantes, para despertarles el interés en aprender nuevos conocimientos, habilidades, destrezas y actitudes, que les permitan resolver problemas cotidianos, en este caso, relacionados con la Química. A continuación, se procede a indagar en los estudiantes los conocimientos previos: En el ejemplo que nos ocupa, ¿qué estrategia de enseñanza o aprendizaje utilizaría para generarlos (de acuerdo con lo analizado en los párrafos anteriores)? Al respecto, el organizador gráfico, puede ser de mucha utilidad. Así, por ejemplo, se distribuye en fichas el esquema siguiente: ¿Sabías que en el entorno donde vives, con frecuencia ocurren reacciones químicas? Por ejemplo: cuando quemas un papel, disuelves un antiácido en agua y otras más. ¿Cómo representarías en forma simbólica esas reacciones? ¿Qué utilidad tienen para el ser humano estas representaciones y cómo las emplea? Los estudiantes escriben en cada círculo, diferentes conceptos que recuerden y se relacionen con las reacciones
  • 38.
    Manual para eldesarrollo en el aula del CNB de bachillerato en Ciencias y Letras con orientación en Educación subárea curricular Química, quinto grado 38 Previo al desarrollo de los nuevos conocimientos o “aprendizajes puntuales” (Rogiers, 2000), es necesario propiciar puentes cognitivos (Ausubel, 1980-2000). En relación con las reacciones químicas, es útil recurrir a las analogías, como estrategia para conectar lo que saben los estudiantes acerca de las reacciones químicas y lo nuevo por conocer. Así, se recurre a una “situación análoga imaginada”, (Aragón, Oliva y Navarrete, 2009), la cual consiste en emplear plastilina de dos colores diferentes, teniendo en su interior, las del mismo color, un imán. Inicialmente, se proporciona a los estudiantes una caja que tiene dos bolas de diferente color (una con imán en el interior y otra no) unidas débilmente mediante la plastilina y otra bola separada de las anteriores con un imán en el interior. Se les pide que simulen la “reacción”, agitando la caja y anotando las observaciones. (Ibíd., 2009) Adptado. A continuación, el docente, les formula preguntas como las siguientes: ¿Cómo se desarrollan los nuevos conocimientos? Después del puente cognitivo, se procede con la construcción de los nuevos conocimientos. Como recordará usted, en párrafos anteriores se mencionó que para esto, se disponen tanto de herramientas de enseñanza como las de aprendizaje. Una opción, es darle continuidad a la “la situación analógica imaginada”, analizada en los párrafos anteriores. Ahora, los estudiantes, en equipos, deberán representar lo que ocurre en un cambio químico. Por ejemplo, utilizando círculos de diferentes colores, disocian los elementos que constituyen un compuesto cualquiera, de la forma siguiente:  ¿Qué se requiere para que las bolas choquen y luego se unan de otra forma?  ¿Qué provoca que se unan las dos bolas plastilinas que poseen imán?  ¿En qué se parece lo que ocurrió, a la formación de compuestos?  ¿Qué es lo que cumple con la función de los imanes en un compuesto químico?  Cómo se clasifican los elementos químicos que se parece a la bola de plastilina que no posee imán? ¿Por qué se clasifican así?
  • 39.
    Manual para eldesarrollo en el aula del CNB de bachillerato en Ciencias y Letras con orientación en Educación Subárea curricular Química, quinto grado 39 Nitrógeno Hidrógeno A partir de la reacción química anterior, (es importante no mencionar aún, el término ecuación) los estudiantes, en grupos, resuelven situaciones problema como las siguientes (se auxilian, indagando en libros de texto o documentos que ellos consiguen días antes de la sesión de aprendizaje): • A partir de la indagación, los estudiantes identifican ¿Cuál es el compuesto que se está disociando? • ¿Qué representan las esferas? ¿Por qué se usa dos colores diferentes? • Continúan indagando acerca de las Leyes Ponderales, las comparan con lo ocurrido en la reacción química anterior y luego analizan si es correcta la cantidad de Nitrógeno e Hidrógeno producido, a partir de la molécula de Amoniaco y argumentan su respuesta. Es importante que el docente oriente el análisis y discusión en cada equipo, hasta alcanzar las conclusiones esperadas. Una vez que los estudiantes analizaron la aplicación de las Leyes Ponderales en la reacción química en mención, es necesario introducirlos al concepto de Mol. Para esto, puede recurrirse a la realización de una actividad que integre competencias del área de Comunicación y Lenguaje. Esta consistirá en que los estudiantes en parejas, leen un texto relacionado con el surgimiento del concepto de mol, para lo que se sugiere la siguiente dirección electrónica: http://www.elementos.buap.mx/num10/pdf/27.pdf. Es importante que a partir de la lectura, el docente, previamente, haya formulado una serie de interrogantes, las cuales distribuirá a los equipos, que luego de responderlas, dan a conocer sus respuestas al resto de compañeros. Después, se rescata de la lectura, el significado del concepto de Mol y traslada a las reacciones químicas. Para esto, es útil retomar la reacción química analizada en los párrafos anteriores y lo comprendido en la lectura en relación con “el mol”, a partir de la cual, se les formulan indicaciones como las siguientes: +
  • 40.
    Manual para eldesarrollo en el aula del CNB de bachillerato en Ciencias y Letras con orientación en Educación subárea curricular Química, quinto grado 40 En este momento, es imprescindible que el docente introduzca el tema acerca del balanceo de ecuaciones, para lo cual, les interroga acerca de lo que ellos saben acerca del significado del concepto “balance”. Luego de escuchar las opiniones, se les presenta una imagen como la siguiente: Fuente: http://static6.depositphotos.com/1022150/621/i/950/depositphotos_6217704-Balance-3d-abstract-illustration.jpg Esto indica que se continúa utilizando la estrategia de la “analogía”, a partir de la cual, los estudiantes, deducen que en una reacción química, los compuestos que reaccionan, producen determinadas sustancias, en proporciones equivalentes a la cantidad de átomos de los elementos presentes en estos compuestos, lo que se traducen en unidades mol, a partir de la lectura realizada anteriormente. Este es el momento propicio, para que el docente los introduzca al concepto de “ecuación química” y los oriente a la asociación de este concepto, con lo que ocurre en la reacción química, de tal forma que identifiquen en la ecuación, la reacción química que tiene lugar. Se continúa con la presentación de la reacción química analizada en los párrafos anteriores, pero esta vez, incluidos los coeficientes numéricos, de tal forma, que no se evidencie proporcionalidad en las sustancias que intervienen, por ejemplo: NH3 (g) ↔ 3N2 (g) + H2 (g) Considerando la información de la lectura realizada relacionada con el concepto de Mol y la ecuación química anterior, se les formulan interrogantes como las siguientes: • En esta ecuación ¿Qué es lo que indica la cantidad de moles de sustancia que reaccionan y los que se producen? • ¿Cuántos moles de Nitrógeno molecular se producen? • ¿Cuántos moles de Hidrógeno molecular se producen? • Representen, mediante símbolos químicos, la reacción química analizada. • Nombren el compuesto disociado (atendiendo las reglas de nomenclatura química) • De acuerdo con las lecturas que realizaron, responde la reacción química a la Ley de proporciones constantes? ¿Por qué? • ¿Qué se puede hacer en caso que no se cumpla dicha Ley?
  • 41.
    Manual para eldesarrollo en el aula del CNB de bachillerato en Ciencias y Letras con orientación en Educación Subárea curricular Química, quinto grado 41 • Al comparar las sustancias en ambos lados de la ecuación ¿Responden a la ley de proporciones constantes? ¿Por qué? • ¿Qué cambios realizarían para que la ecuación responda a esta Ley? • ¿Qué significa el doble sentido de la flecha en la ecuación química? Concluido el análisis anterior, el docente los orienta, en relación con los posibles errores en los que los estudiantes incurrieron y resalta los aciertos alcanzados. A continuación, es el momento propicio para que el docente les muestre un organizador gráfico como el siguiente: 2H2 + O2 → 2H2O 2 moles de H2 1 mol de O2 2 moles de H2 2 x 6 x 1023 moléculas de H2O 2 x 6 x 1023 moléculas de O2 2 x 6 x 1023 moléculas de H2O 4 átomos de Hidrógeno 2 átomos de Oxígeno 4 átomos de Hidrógeno 2 átomos de oxígeno 4 g 32 g 36 g Fuente: bioquimab.files.wordpress.com/2012/04/estequiometria-ii.pptx‎ Con base en la información, el docente cuestiona a los estudiantes acerca de la relación que observan entre moles, moléculas, átomos y unidades de masa, indicadas en cada una de las columnas, además, orientarlos a que identifiquen cómo deducir esta información a partir de la ecuación analizada, lo cual incluye que determinen la cantidad de masa para cada sustancia que interviene en la reacción, por ejemplo. Una vez que analizaron el esquema anterior, en equipos, elaboran un listado de cinco o más ecuaciones químicas y durante la sesión de aprendizaje, procedan a efectuar un análisis, a partir del esquema anterior. Con el propósito de establecer el nivel de los aprendizajes alcanzados hasta el momento, el docente plantea a los estudiantes un problema como el siguiente (la resolución es en forma individual y empleando el esquema utilizado en las actividades realizadas en clase): Para la siguiente ecuación química no balanceada, identifica: la cantidad de moles (reactivos y productos), cantidad de moléculas (reactivos y productos) y masa en gramos. C3H8 + 5O2 → 3CO2 + 4 H2O
  • 42.
    Manual para eldesarrollo en el aula del CNB de bachillerato en Ciencias y Letras con orientación en Educación subárea curricular Química, quinto grado 42 ¿Cómo lograr la integración de los aprendizajes? La secuencia de aprendizaje finaliza, procurando que los estudiantes integren los conocimientos adquiridos a la solución de problemas locales, susceptibles a la aplicación de conceptos, principios y leyes vinculadas con la Química. Así, inicialmente, se formulan a los estudiantes, cuestionamientos vinculados con el qué hacer cotidiano de los seres humanos, y que provoquen conflicto cognitivo en sus estructuras mentales: • ¿Qué ejemplos relacionados con el empleo de la estequiometria en la vida cotidiana proponen? • ¿Cómo emplearían la estequiometria en la cocina, industria y otro ámbito laboral? Se continúa con ejemplos de problemas relacionados con el deterioro ambiental que requieren el empleo de recursos propios del campo de estudio de la Química. En este sentido, se propone plantearles a los estudiantes problemas, como el siguiente: Fuente: Revista Colombiana de Ciencias Pecuarias, http://www.scielo.unal.edu.co/scielo.php?script=sci_arttext&pid=S0120- 06902005000100006&lng=es&nrm= Con la información descrita en el recuadro anterior, los estudiantes, en equipos, representan la reacción de formación del metano, mediante la utilización de material de desecho, pintura y otros que sean necesarios. Para esto, desarrollarán un proceso de investigación a partir de diferentes fuentes de información. Concluida esta actividad, escriben la ecuación balanceada que simboliza esta reacción y responden a interrogantes como las siguientes: • ¿Cómo se llaman los compuestos que reaccionan? • ¿Cuántos moles de cada compuesto reaccionan? • ¿Cuántos moles de producto se obtienen? ¿Cuál es el compuesto que se formó? • Desde el punto de vista químico ¿Qué daños provoca el metano a la atmósfera? ¿Por qué? • Otras que el docente considere pertinentes. La agricultura y la producción pecuaria, contribuyen ampliamente a las emisiones antropogénicas de metano, dióxido de carbono y oxido nitroso a la atmósfera. El aumento de las concentraciones de estos gases, provoca un calentamiento de la superficie terrestre y la destrucción de la capa de ozono en la estratósfera. Dentro de la gama de gases a los que se les atribuye efecto invernadero, se considera el bióxido de carbono el más abundante y el que actualmente, tiene un mayor aporte al incremento del calentamiento global. Hoy día, las concentraciones de metano, son inferiores a las de dióxido de carbono, sin embargo, el primero, se está incrementando rápidamente y además, posee un efecto de 21 a 30 veces más contaminante con respecto al dióxido de carbono, considerándose que en el tiempo, el metano pueda ser predominante.
  • 43.
    Manual para eldesarrollo en el aula del CNB de bachillerato en Ciencias y Letras con orientación en Educación Subárea curricular Química, quinto grado 43 Uso de los organizadores previos o puentes cognitivos en Química En los párrafos siguientes, se ejemplificará el uso de los puentes cognitivos, para lo cual, se tomará como base el contenido procedimental “descripción de los tipos de enlace: iónico, covalente y metálico”, correspondiente al indicador 2.4 y la competencia No. 2. El organizador previo o puente cognitivo que se formule con el propósito desarrollar el aprendizaje, deberá provocar la incorporación del nuevo conocimiento antes mencionado, a la estructura cognitiva del estudiantes. En este sentido, se propone la siguiente analogía o comparación: “Los enlaces químicos covalentes que unen los átomos, pueden compararse a la lucha que entre dos personas que tiran de una cuerda”.1 En el ejemplo anterior, se establecen relaciones entre las personas y los enlaces. Es claro que en esta comparación, los enlaces están representados por las cuerda de la que tiran ambas personas, además, se verifica una distancia entre las personas, como ocurre entre los átomos que se enlazan, pero lo más importante es que en este tipo de enlace, los átomos luchan por los electrones, a similitud de lo que ocurre con las personas que tiran de la cuerda. Entonces, ¿en qué consisten las “redes semánticas”? ¿Cuál es un ejemplo en la enseñanza de la Química? ¡El siguiente esquema, constituye una excelente oportunidad para analizar en qué consiste una red semántica! 1 Ejemplo de Paul Thagard, (1992), citado en (González, s/f)
  • 44.
    Manual para eldesarrollo en el aula del CNB de bachillerato en Ciencias y Letras con orientación en Educación subárea curricular Química, quinto grado 44 Fuente: http://redconceptual.net/qu%C3%ADmica_moderna/_16770164207927684091/m.png • Analice ahora el esquema anterior: 1. ¿Se observa algún ordenamiento entre los conceptos o ideas? 2. ¿Cuál es la idea principal? 3. ¿Cómo están representadas las relaciones entre las ideas principales y las secundarias? 4. ¿Cuál es el macro-concepto al que están referidas las unidades estructurales allí representadas y que no está presente en la red? 5. Según su análisis ¿Qué partes conforman una red semántica?
  • 45.
    Manual para eldesarrollo en el aula del CNB de bachillerato en Ciencias y Letras con orientación en Educación Subárea curricular Química, quinto grado 45 A partir de sus respuestas, resulta importante que las compare, con la información siguiente: • En una red semántica se tienen una serie de “nodos”, en los que se ubican las ideas principales y secundarias. • Se agrupan palabras que se relacionan con el tema • Redes de información que no poseen un orden jerárquico. • Es de fácil comprensión • En una red semántica se muestran relaciones entre ideas, las que están representadas mediante líneas o flechas conectoras. Uso de los mapas conceptuales en la enseñanza y aprendizaje de la Química: Importante que observe el esquema siguiente: El mapa conceptual muestra la jerarquización ente conceptos. Esto es lo que lo diferencia de la red semántica. ¿Cuál es su opinión al respecto?
  • 46.
    Manual para eldesarrollo en el aula del CNB de bachillerato en Ciencias y Letras con orientación en Educación subárea curricular Química, quinto grado 46 En el siguiente cuadro, se muestra el mapa conceptual y la red semántica, compare la información con los ejemplos propuestos y establezca sus propias conclusiones al respecto. Características Mapa conceptual Red semántica Nodos Se completan con sustantivos, verbos o adjetivos. Se admiten expresiones matemáticas. Se completan con sustantivos o sustantivos más adjetivos. Que sean conceptos relevantes del tema. La repetición de nodos está prohibida. No se aceptan fórmulas matemáticas, excepto unidas por la leyenda. Leyendas que unen los nodos Se utilizan cualquier clase de palabras para formar proposiciones entre nodos. La extensión de una oración puede abarcar más de dos nodos consecutivos. Se utilizan palabras y verbos muy precisos, para formar proposiciones entre nodos que completan una oración nuclear de óptimo significado entre dos nodos. Las oraciones nucleares se leen siguiendo el recorrido de la flecha. Jerarquía gráfica Es absolutamente necesaria. Esta jerarquía vertical debe reflejar la jerarquía conceptual específica del tema. No es necesaria. Los conceptos más importantes son los más relacionados.
  • 47.
    Manual para eldesarrollo en el aula del CNB de bachillerato en Ciencias y Letras con orientación en Educación Subárea curricular Química, quinto grado 47 El desarrollo de los aprendizajes de Química Una sesión de aprendizaje implica la distribución de las actividades de aprendizaje “paso a paso”, de manera que logren su desarrollo dentro del tiempo de duración estipulado. Previo a diseñar una sesión de aprendizaje, el docente debiera cuestionarse: • ¿Qué necesito saber? • ¿Qué necesito saber hacer? • ¿Cuán bien lo estoy haciendo? Estas preguntas de autoevaluación ayudan a preparar una clase ordenada, organizada, con un propósito definido y se aprovecha el tiempo al máximo. De acuerdo con el enfoque que presenta el CNB, una clase debe tener el siguiente diseño para lograr aprendizajes significativos: Diseño original: Silvia Rosal Lazo. Consultora, MINEDUC. 2012 La propuesta de estructura que presenta tiene la bondad de no ser la única, pero sí un aporte concreto destinados a apoyar el aprendizaje. Analogías Observe las dos imágenes y formule una analogía con cada una de ellas. Las dos imágenes representan distintas formas de organizar una clase. • ¿Qué tipo de organización representa esta imagen? ¿Por qué? http://us.123rf.com/ • ¿Cómo puede representarse en un esquema este tipo de organización? http://1.bp.blogspot.com ¿Con cuál se desarrolla de mejor forma un aprendizaje significativo? ¿Por qué? Fuente: Manual para el desarrollo en el aula. Subárea de Física. 2012 Evaluación continua durante el proceso
  • 48.
    Manual para eldesarrollo en el aula del CNB de bachillerato en Ciencias y Letras con orientación en Educación subárea curricular Química, quinto grado 48 Para llevar a cabo la experimentación en la subárea de Química, se deben conocer las normas generales de laboratorio, los nombres y utilidad del material y equipos básicos, las diferentes técnicas de limpieza del material de vidrio, la clasificación de peligrosidad de los reactivos, los riesgos, la forma de eliminación de los residuos, la descripción y abreviaturas utilizadas y los primeros auxilios en caso de accidente. http://www.materialesde.com/wp- content/uploads/2011/08/instrumento s.jpg Algunas actividades de las prácticas de laboratorio, desde el nuevo enfoque curricular son: 1. Selección de los aprendizajes a desarrollar. 2. Obtención del equipo y materiales a utilizar 3. Desarrollo del procedimiento 4. Organización de la información 5. Análsis de resultados 6. Aprendizajes logrados 7. Conclusiones y recomendaciones 8. Elaboración del informe final Organización de una práctica de laboratorio Desde el enfoque constructivista, las prácticas de laboratorio de Química, están orientadas a simular o reproducir algunos fenómenos objeto de estudio. Su propósito es facilitar elementos de análisis, que les permitan a los estudiantes descubrir principios, leyes y conceptos fundamentales, para luego conducirlos a la generalización y aplicación de los conocimientos, habilidades, destrezas y actitudes aprendidas a partir de su contexto. En este sentido el docente debe estar consciente que desde el nuevo enfoque, no se busca aplicar la teoría, por el contrario, los estudiantes experimentan para lograr descubrir, luego aplican y después generalizan. Ya no se parte de teorías, se descubren, a través de la mediación del docente. http://encina.pntic.mec.es/~ayug0000/fisica2.jpg 1. Determinar los aprendizajes a lograr durante la práctica Se usa como referencia la Malla Curricular de Química. Es necesario seleccionar los componentes que orientarán el trabajo práctico y experimental a realizar. Para el desarrollo de este ejemplo considere los siguientes: Competencia 3. Interpreta los cambios químicos que ocurren en la materia de su entorno inmediato a partir del empleo de fórmulas y ecuaciones químicas. Indicador de logro 1.1. Representa los cambios químicos que ocurren en la materia de su entorno natural. Contenidos • Representación de lo que significa el concepto de reacción química. • Descripción de los cambios químicos que observa en fenómenos que ocurren en su entorno.
  • 49.
    Manual para eldesarrollo en el aula del CNB de bachillerato en Ciencias y Letras con orientación en Educación Subárea curricular Química, quinto grado 49 2. Obtención del equipo y materiales a utilizar: La selección y preparación de los materiales a emplear dependerán de la experiencia a desarrollar. En lo posible, se buscan que sean abiertas a la creatividad de los estudiantes y flexibles de acuerdo a sus necesidades educativas. Los materiales deben ser fáciles de conseguir. En nuestro ejemplo se necesita: • Agua oxigenada al 30% • Detergente disuelto en agua (un chorrito). • 1 g de Yoduro de Potasio, como catalizador. • Guantes 3. Desarrollo del procedimiento: Pasos: a) Colocar 30 ml de agua oxigenada concentrada en una probeta. b) Añadir el chorrito de detergente. c) Para finalizar, se añade media espátula de Kl (acelerador de la reacción). 4. Organización de la información: Se emplean tablas en la recopilación de resultados de las mediciones y observaciones a partir de los experimentos. Estas deben prepararse antes de la práctica para que estén listas para usarse durante la misma. En la experiencia que nos ocupa, la tabla sugerida puede ser la siguiente: Pasos Descripción de cambios observados a b c 5. Análisis de resultados: Con base en los datos obtenidos y en los conceptos clave, necesarios para la práctica se analizan los resultados. Este análisis puede ser guiado por medio de preguntas. Por ejemplo: ¿Qué produjo la formación de espuma? ¿Qu|é cualidad se percibe a partir de la espuma producida? ¿Qué tipo de reacción es? ¿Qué características presenta esta reacción? ¿Qué ocurrió durante el experimento? El agua oxigenada, H2O2, se descompone, produciendo oxígeno. Esto se demuestra mediante la generación de espuma (gracias al detergente). La reacción que se produce es exotérmica. Así que se percibe el calor, con sólo poner la mano encima de la espuma con agua oxigenada. Termoquímica: Es la parte de la química que se encarga del estudio del cambio energético de un sistema químico con el exterior. Energía: capacidad de un sistema de realizar un trabajo. Todas las reacciones químicas están acompañadas ya sea por una absorción o una liberación de energía, que en general se manifiesta mediante la generación de calor. En general, esta forma de energía depende de la naturaleza química de cada producto y cada reactivo; también de sus estados físicos.
  • 50.
    Manual para eldesarrollo en el aula del CNB de bachillerato en Ciencias y Letras con orientación en Educación subárea curricular Química, quinto grado 50 6. Aprendizajes logrados: Esta fase, marca la diferencia entre la manera tradicional como se desarrollaban las prácticas de laboratorio y la concepción actual. Aquí se espera que los estudiantes escriban lo que aprendieron y luego lo comparen con los principios, leyes y teorías existentes, lo que se traduce en un aprendizaje por descubrimiento. 7. Conclusiones y recomendaciones: Con ayuda de las respuestas a las preguntas de análisis se redactan afirmaciones que resumen los hallazgos de la práctica. Estas afirmaciones deben tener un fundamento teórico. También se redactan recomendaciones cuando el caso así lo amerita. Estas pueden estar orientadas a aspectos que pueden mejorarse durante la práctica o a la sugerencia de nuevos pasos o materiales a utilizar. 8. Elaboración del informe final: Los estudiantes desarrollan un informe donde se resume el proceso a partir de lo experimentado. Contiene las siguientes secciones como mínimo: a. Título. Es el nombre de la práctica desarrollada. b. Integrantes. Se escriben los nombres de los estudiantes que realizaron la práctica de laboratorio o vivencia. c. Introducción. Es un breve resumen de la práctica o vivencia, donde se escriben los propósitos de la misma y los principales hallazgos, descubrimientos y observaciones. d. Marco teórico. Es un breve desarrollo temático de acuerdo a la práctica de laboratorio donde se fundamente las leyes Físicas demostradas en la práctica de laboratorio. e. Metodología. En este punto, los estudiantes describen el proceso realizado durante la experiencia. f. Resultados. Se muestran los resultados obtenidos durante su práctica de laboratorio de forma organizada, principalmente por medio de tablas o gráficas que indiquen claramente las magnitudes medidas; así, como la incertidumbre de los instrumentos usados para realizar las mediciones. g. Discusión de resultados. Los estudiantes analizan los datos, realizaran cálculos con ellos y combina los fundamentos teóricos para justificar los resultados obtenidos. h. Conclusiones. Los estudiantes describen sus hallazgos con fundamento científico y describen sus posibles fuentes de error. i. Fuentes consultadas. Se incluyen bibliografías, e-grafía y otras fuentes. http://fcm.ens.uabc.mx/~chelo/estadist ica/barras.jpg Las gráficas ayudan a interpretar los resultados y a llegar a conclusiones. Completo la tabla con base en mi aprendizaje de las prácticas de laboratorio: Lo que ya sabía antes de la vivencia o práctica de laboratorio Lo que quiero saber (dudas) Lo que aprendí
  • 51.
    Manual para eldesarrollo en el aula del CNB de bachillerato en Ciencias y Letras con orientación en Educación Subárea curricular Química, quinto grado 51 Ejemplo de una práctica de laboratorio La glucosa, en un medio alcalino, se oxida fácilmente y reacciona con el oxígeno del aire, para formar ácido glucónico Glucosa + Oxígeno Ácido Glucónico + OH- NaOH ¿Qué se necesita? • 10 g de NaOH • 20 g de glucosa • 0.5 g de azul de metileno • Agua ¿Cómo se hace? Se preparan las siguientes disoluciones: 2. Disolución A: se disuelven 10 g de NaOH en ½ litro de agua. 3. Disolución B: se disuelven 20 g de glucosa en ½ litro de agua. 4. Disolución C: se disuelven 0.5 g de azul de metileno en 50 ml de agua. Como ya se mencionó, debido a la reacción de oxidación de la glucosa, se consume todo el oxígeno. La glucosa reacciona con el azul de metileno que pasa a su forma reducida que es incolora. Al agitar el frasco, el oxígeno disuelto en el aire, se incorpora a la disolución y reacciona con el azul de metileno, oxidándolo y tornándolo de color azul. Al mismo tiempo, esta forma oxidada, lentamente oxida la glucosa, mientras que ella se reduce, volviendo a su forma incolora inicial, reducida. Las reacciones de óxido-reducción, tienen gran importancia, tanto desde un punto de vista industrial, como el biológico y están presentes en procesos como la respiración y fotosíntesis, donde se producen secuencias de reacciones de este tipo en forma continua. En una solución que contenga NaOH y glucosa, al incorporarse azul de metileno, ésta, se tornará de color azul, pero luego de unos minutos, será incolora. Al poco tiempo después volverá a tornarse azul, tras un leve movimiento del recipiente.
  • 52.
    Manual para eldesarrollo en el aula del CNB de bachillerato en Ciencias y Letras con orientación en Educación subárea curricular Química, quinto grado 52 Desarrollo de una sesión de aprendizaje, basado en problemas ABP 1. INICIO a. Selección del problema: Se formula un problema que esté relacionado con la competencia de la subárea de Química que se necesita desarrollar. En el siguiente ejemplo se utilizarán los siguientes componentes del CNB: Competencia Interpreta los cambios químicos que ocurren en la materia de su entorno inmediato a partir del empleo de fórmulas y ecuaciones químicas. Indicador de logro Análisis de las reacciones químicas de oxido reducción y neutralización que ocurren en su entorno. Contenido • Identificación de reacciones de neutralización y sus aplicaciones en la vida diaria. • Análisis de las reacciones químicas que ocurren en su entorno inmediato, a partir de la experimentación. b. Formulación del problema: Se plantea la situación-problema, a partir de un desafío, que se formula a los estudiantes, por ejemplo: c. Identificación de lo que saben acerca del problema (conocimientos previos) Mediante una lluvia de ideas, los estudiantes expresan en forma oral, los beneficios o daños que producen en los seres humanos y el medio ambiente, las sustancias ácidas o básicas. El aprendizaje basado en problemas es un método en el que el estudiante es protagonista de su propio aprendizaje. Con este sistema se le da igual importancia al aprendizaje de conocimientos y al desarrollo de habilidades y actitudes. Tradicionalmente se ha utilizado principalmente de forma individual. Aquí se propone una organización en equipo grupo para lograr un aprendizaje significativo A través de este método el estudiante… • Asume la responsabilidad de su propio aprendizaje • Profundiza en los conceptos relevantes • Desarrolla habilidades interpersonales, intelectuales y emocionales que le permitan el trabajo en equipo. • Desarrolla el razonamiento y la creatividad • Desarrolla la capacidad de enfrentar situaciones ambiguas como en la vida real • Desarrolla la habilidad de buscar y seleccionar la información con visión crítica. Desarrolla la capacidad para identificar mecanismos, estrategias o procedimientos que explican los aspectos esenciales para resolver el problema planteado. Las reacciones químicas de neutralización son útiles cuando se necesita establecer un equilibrio entre una sustancia ácida y básica. Así, por ejemplo, cuando se mezcla ácido clorhídrico con una solución de hidróxido de sodio, ocurre la siguiente reacción: HCl (ac) + NaOH(ac) NaCl(ac) + H2O(l) El producto de esta reacción es la sal de mesa, la cual es una sustancia neutra, no obstante, parte de un ácido y una base, las cuales son nocivas para la salud humana. ¿Cómo pueden utilizarse las reacciones químicas de neutralización, para la conservación de la salud humana y el equilibrio ambiental? MgO(s) + SO3(g) MgSO4 (s) Óxido básico Óxido ácido Sal
  • 53.
    Manual para eldesarrollo en el aula del CNB de bachillerato en Ciencias y Letras con orientación en Educación Subárea curricular Química, quinto grado 53 2. DESARROLLO a) Propiciando puentes cognitivos: En el ejemplo que nos ocupa, los estudiantes leen información relacionada con problemas ambientales o el deterioro de la salud humana, causados por la presencia de sustancias ácidas o básicas, por ejemplo los efectos de la lluvia ácida en las formas de vida. También se puede invitar a expertos para que desarrollen el tema en un panel foro. Analizan la importancia de las reacciones de neutralización en estos problemas. b) Nuevos aprendizajes: En equipos, buscan la información que necesitan, para la resolución del problema formulado: procesos de resolución de diferentes problemas ambientales y de salud, reacciones de neutralización, etc. Para esto, consultan diversas fuentes de información. http://dme.unab.cl/rcompartidos/imgsitio/page/curso_FD02.jpg 3. CIERRE a) Integración de los aprendizajes: Por ejemplo, el docente les formula interrogantes como las siguientes: ¿Por qué se procede la acidez estomacal en los humanos? ¿Qué reacciones químicas intervienen en el fenómeno? ¿Cómo se contrarresta? ¿Cuál es la reacción química que neutraliza la acidez estomacal? Para esto, en equipos, indagan en diferentes fuentes, la información que necesitan y realizan otras acciones para responderlas. b) Evaluación: puede efectuarse aplicando una escala de rango a la actividad anterior, por ejemplo. Los docentes seleccionarán problemas que cumplan con las características siguientes: • Ser un desafío para los estudiantes. • Que el grado de dificultad, les permita construir nuevos conocimientos. • Que desarrolle competencias • Su solución implique reflexión y toma de decisiones. • Contextualizados Actividad 9: El ABP, constituye una oportunidad para incentivar en los estudiantes el trabajo en equipo: El docente organiza a los estudiantes en equipos y proponen una situación–problema relacionada con la subárea de Química, expresan lo que saben acerca del problema, indagan acerca de la información que necesitan y aportan ideas para resolverlos y por último, comunicarán los resultados obtenidos.
  • 54.
    Manual para eldesarrollo en el aula del CNB de bachillerato en Ciencias y Letras con orientación en Educación subárea curricular Química, quinto grado 54 Sección III: Evaluación Ubicación temática Desde el nuevo paradigma educativo, impulsado desde el Curriculum Nacional Base, la evaluación es concebida como un proceso continuo, mediante el cual, se mide el nivel de logro de las competencias establecidas, proceso que permite la toma de decisiones y los ajustes necesarios en la planificación de los aprendizajes. La evaluación, así concebida, propicia la aplicación de innumerables técnicas e instrumentos, los cuales posibilitan un proceso de aprendizaje basado en la dinámica, la participación, el aprendizaje colectivo e individual, así como en la investigación. En este bloque se analiza la importancia de la evaluación en el proceso Aprendizaje- Evaluación- Enseñanza de la Química, los elementos a considerar durante la evaluación, funciones y se reflexiona acerca de algunas técnicas, instrumentos y http://cnbguatemala.org/images/c/ca/Proceso_de_evaluaci%C3%B3n.png criterios de evaluación. También se presenta un ejemplo de evaluación formativa y evaluación sumativa utilizando la organización del aprendizaje basado en problemas. En este sentido, el propósito de la sección es comprender que la evaluación es un proceso de mejoramiento continuo y que sirve para tomar decisiones sobre los resultados de la evaluación con el fin de mejorar los aprendizajes. Fuente: MINEDUC. 2012. Manual para el desarrollo en el aula. Subárea de Física. DIGECUR. Adaptado. “Creo en el desafío de educar para un mundo global, desde una enseñanza de vida, con realidades o problemas cada vez más multidisciplinarios. Creo en una escuela que deja a un lado la memorización de datos fragmentados en disciplinas disociadas y que pase a ser una escuela de comprensión de conceptos humanos, que permitan a la persona actuar en la vida. Creo en una escuela para pensar, para pensar sobre cómo pensamos. Creo en una escuela con un espíritu que anime a la búsqueda de valores y los descubre en sus alumnos.” ( Elena María Ortiz de Maschwitz, 1999) Y…usted, ¿en qué cree? “Otro de los cambios que propone la Transformación curricular se refiere a una concepción diferente de lo que significa evaluar. Contrario a lo que ha constituido la práctica de medición de los aprendizajes en los últimos años, el currículo propone que la evaluación mantenga una función formativa. Esto lleva a los y las docentes a realizar apreciaciones a lo largo del desarrollo de los procesos de enseñanza y de aprendizaje y a utilizar sus resultados para modificar las deficiencias que se observan”. (Op. Cit. 2005)
  • 55.
    Manual para eldesarrollo en el aula del CNB de bachillerato en Ciencias y Letras con orientación en Educación Subárea curricular Química, quinto grado 55 Mapa conceptual 3 Evaluación Avanzar a nuevos conocimientos Desempeño Evaluación de los aprendizajes Continuo Técnicas Criterios e indicadores de logro Resultados Observación Toma de decisiones Profundizar el conocimiento Reorientar el aprendizaje Ensayo Diario Portafolio Texto paralelo Debate UtilizaUn proceso Que se usan enQue puede ser Usa instrumentos como Usa instrumentos como Como Lista de cotejo Escala de rango Rúbrica Diagnóstico Formativo Sumativa Produce
  • 56.
    Manual para eldesarrollo en el aula del CNB de bachillerato en Ciencias y Letras con orientación en Educación subárea curricular Química, quinto grado 56 Evaluación de los aprendizajes Otro de los cambios que propone la Transformación curricular se refiere a una concepción diferente de lo que significa evaluar. Contrario a lo que ha constituido la práctica de medición de los aprendizajes en los últimos años, el currículo propone que la evaluación mantenga una función formativa. Esto lleva a los y las docentes a realizar apreciaciones a lo largo del desarrollo de los procesos de enseñanza y de aprendizaje y a utilizar sus resultados para modificar las deficiencias que se observan. (Op. Cit. 2005) El manual “Herramientas de Evaluación en el Aula” (2011:8) define la evaluación de los aprendizajes de la siguiente forma: “Es el proceso pedagógico, sistemático, instrumental, participativo, flexible, analítico y reflexivo que permite interpretar la información obtenida acerca del nivel de logro que han alcanzado las y los estudiantes, en las competencias esperadas para el mejoramiento y logro del aprendizaje”. Cuando los docentes preparan una forma de evaluación, necesitan tener claro qué competencia quieren evaluar. Luego identificar los indicadores de logro que permiten determinar si los estudiantes alcanzaron o no la competencia en un nivel de logro determinado. Otro uso importante de los indicadores de logro es que sirven de medio para definir un proceso de mejoramiento inmediato de los aprendizajes. Desde la concepción del nuevo Curriculum, la evaluación ya no se centra en los contenidos, sino en las evidencias de aprendizaje. Los contenidos son un medio para desarrollar las competencias. Además, en su aplicación, es necesario considerar la riqueza de la diversidad natural, social, étnica, cultural y lingüística de Guatemala. Además del carácter formativo, a la evaluación se le considera como una actividad sistemática, continua, integral, orientadora e instrumental. Entre sus propósitos esta: detectar los problemas en el proceso aprendizaje- evaluación-enseñanza y en los procedimientos pedagógicos utilizados de cara a mejorar la calidad educativa y como consecuencia, corregir, modificar o confirmar el Curriculum y la metodología utilizada en su desarrollo. (Op. Cit. 2005). Adaptado. Escribo acerca de lo que significan los siguientes términos: • Evaluación • Medición • Competencias • Contenidos • Indicador de logro Formamos grupos de acuerdo al grado que facilitamos y comentamos nuestras anotaciones. Luego establecemos de forma gráfica la relación que existe entre los conceptos.
  • 57.
    Manual para eldesarrollo en el aula del CNB de bachillerato en Ciencias y Letras con orientación en Educación Subárea curricular Química, quinto grado 57 Técnicas e instrumentos de evaluación Una técnica de evaluación responde a la pregunta ¿cómo se va a evaluar?, es el procedimiento mediante el cual se llevará a cabo la evaluación: las técnicas de observación y las técnicas de valuación del desempeño. Un instrumento de evaluación responde a la pregunta ¿con qué se va a evaluar? es el medio a través del cual se obtendrá la información: lista de cotejo, pruebas, estudio de casos, portafolio, entre otros. Técnicas de evaluación informal: • La observación: proceso por el cual se pretende llegar a la descripción del desempeño de un estudiante o grupo en particular.. • Diario de clase: se centra en técnicas de observación y registro de los acontecimientos. Permite a los estudiantes reflexionar sobre distintos aspectos del proceso educativo como el contexto o ambiente de la clase. • La pregunta: se emplea para explorar los conocimientos previos de los estudiantes, estimar el nivel de comprensión con respecto a un evento educativo y llevarlos a la reflexión. • Registro anecdótico: permite a los estudiantes anotar y describir episodios o secuencias importantes para evaluar lo que interesa de un estudiante o grupo de estudiantes. • Listas de control: son herramientas de evaluación que se utilizan durante una observación. Permite a los docentes identificar desempeños, en relación con las competencias a lograr en los estudiantes. • Listas de cotejo: son herramientas de evaluación para la observación que permite identificar comportamientos relacionados con actitudes, habilidades, y conocimiento de contenidos conceptuales, procedimentales y actitudinales. Técnicas de evaluación informal: Las técnicas informales se utilizan para evaluar comportamientos, habilidades, actitudes, valores y para determinar los conocimientos y experiencias previas de los y las estudiantes. Se hace necesario prever y explicar lo que se ha de evaluar desde el principio, asignar tiempo adicional para efectuar las correcciones, reforzar puntos débiles y asignar actividades adicionales o complementarias. Características: • Brevedad de su duración • No se les percibe como actividades que implican medición de los aprendizajes. http://www.tablerodecomando.com/wp- content/uploads/2012/04/indicadores-de-gestion- proceso-baja.jpg
  • 58.
    Manual para eldesarrollo en el aula del CNB de bachillerato en Ciencias y Letras con orientación en Educación subárea curricular Química, quinto grado 58 Técnicas de evaluación Instrumentos de evaluación Criterios Observación Permiten evaluar una ejecución de forma objetiva e integral, considerando conocimientos, actitudes, habilidades y valores. • Lista de cotejo • Escala de calificación o rango • Rúbrica global u holista • Rúbrica analítica Se seleccionan de acuerdo a la competencia que se está evaluando. Desempeño Evalúan lo que los estudiantes pueden hacer, es decir, que el estudiante demuestra sus conocimientos o habilidades con una respuesta o un producto. • Portafolio • Diario de clase • Debate • Ensayo • Demostración • Estudio de caso • Mapa conceptual • Resolución de problemas • Proyecto • Texto paralelo • Situación problema • La pregunta Primero se selecciona el instrumento de observación que se utilizará para evaluar el producto y luego los criterios de acuerdo a la competencia que se está evaluando. El manual “Herramientas de Evaluación en el Aula” puede descargarse de la página del Ministerio de Educación. Allí se describe cada instrumento de evaluación y la forma de utilización. *Para efectos del llenado de la columna 3, se sugiere consultar ejemplos de criterios de evaluación en el CNB correspondiente. Actividad de evaluación Instrumento Criterios de evaluación* Representación de enlaces iónicos y covalentes a partir de compuestos binarios. Portafolio relacionado con la unidad de aprendizaje de Estequiometria Analizo las siguientes situaciones que pueden presentarse en el aprendizaje de la Física. Selecciono el instrumento que considero más apropiados para evaluar el aprendizaje y propongo al menos dos criterios para utilizarlos en el instrumento seleccionado.
  • 59.
    Manual para eldesarrollo en el aula del CNB de bachillerato en Ciencias y Letras con orientación en Educación Subárea curricular Química, quinto grado 59 Elementos de la evaluación Para que el proceso de evaluación se realice de forma eficiente es necesario tomar en cuenta los elementos que intervienen en ella y en el proceso de aprendizaje- evaluación-enseñanza. Deben planificarse con antelación para asegurar el cumplimiento de los mismos. A continuación se describen los elementos de la evaluación, los cuales deben seguir el orden que se presenta a continuación:
  • 60.
    Manual para eldesarrollo en el aula del CNB de bachillerato en Ciencias y Letras con orientación en Educación subárea curricular Química, quinto grado 60 Actividades de evaluación En el documento Evaluación de los Aprendizajes (MINEDUC 2010) se definen las estrategias de evaluación como el conjunto de actividades que se realizan para: • Explorar y establecer el nivel de preparación, los intereses y expectativas de los estudiantes • Informar y reorientar a los actores educativos sobre el accionar pedagógico • Proporcionar información significativa acerca de lo que han aprendido las y los estudiantes, para poder determinar si han adquirido las capacidades previstas en función a las competencias. Por lo tanto la función de las estrategias de evaluación depende del momento de su aplicación, pudiendo realizarse al inicio, durante y al final del proceso de aprendizaje, tal como se puede observar en el siguiente esquema. Las estrategias de evaluación están relacionadas estrechamente con las actividades de aprendizaje, las cuales deben ser acordes a las competencias que se desean desarrollar. A continuación se presentan las funciones de la evaluación de acuerdo al momento de su aplicación. Evaluación Función Diagnóstica Indagar el nivel de preparación y expectativas que tiene cada estudiante al inicio del ciclo escolar o de cada unida de aprendizaje. Permite adaptar el proceso de aprendizaje-evaluación- enseñanza de acuerdo a las necesidades de los estudiantes.
  • 61.
    Manual para eldesarrollo en el aula del CNB de bachillerato en Ciencias y Letras con orientación en Educación Subárea curricular Química, quinto grado 61 Formativa Analizar el avance del desarrollo de las competencias de los estudiantes. Permite establecer las dificultades que tiene cada estudiante, aprender de los errores y tomar decisiones en cuanto al desarrollo del proceso de aprendizaje- evaluación-enseñanza. Sumativa Establecer el nivel de logro de la competencia alcanzado por los estudiantes al finalizar el proceso de aprendizaje-evaluación-enseñanza de las unidades de aprendizaje y del ciclo escolar. Su finalidad es acreditar la promoción de los estudiantes. Con frecuencia la evaluación se realiza en una sola vía el docente al estudiante, sin embargo los estudiantes y la comunidad educativa también deben ser partícipes de dicho proceso, de acuerdo a sus participantes la evaluación puede ser: Evaluación Participantes Autoevaluación Los estudiantes participan en la evaluación de su propio proceso de aprendizaje. Coevaluación Los compañeros evalúan el desempeño de otros estudiantes. Heteroevaluación Comúnmente es realizada por el docente, sin embargo también la pueden realizar los padres de familia o cualquier otro miembro de la comunidad educativa. Proceso de mejoramiento de los aprendizajes El mejoramiento de los aprendizajes es un proceso continuo que está constituido por las actividades de aprendizaje y evaluación que el docente desarrolla en el proceso de aprendizaje-evaluación-enseñanza. Lo que persigue el proceso de mejoramiento es aumentar el nivel de logro de los aprendizajes por parte de los estudiantes, lo más importante no es mejorar la nota o calificación, sino que los estudiantes estén mejor preparados para continuar con su ciclo de aprendizaje. El proceso de mejoramiento se fortalece cuando la idea de evaluación cambia, de ser vista como una simple prueba, examen o test al final de un periodo temporal determinado, a ser visualizada como un proceso que conlleva etapas que se desarrollarán sistemáticamente. Cuando se observan las planificaciones docentes, se puede encontrar lo siguiente:
  • 62.
    Manual para eldesarrollo en el aula del CNB de bachillerato en Ciencias y Letras con orientación en Educación subárea curricular Química, quinto grado 62 • La evaluación se coloca al final del formato de planificación; con esta ubicación ya se envía el mensaje que la evaluación se desarrollará únicamente al final del proceso. • Se anotan actividades de evaluación genéricas que se repiten en todas las unidades como por ejemplo: «Se realizarán preguntas orales, preguntas escritas, pruebas, ejercicios, cuestionarios, entre otros». Si la evaluación es concebida como una actividad que se describe poco e improvisadamente se busca la forma de realizarla, se mantiene genérica y se considera independiente de las actividades de aprendizaje, estamos ante una concepción que responde a un enfoque tradicional de evaluación, la cual no concuerda con el planteamiento actual de un currículo organizado en torno a competencias, que deben ser evaluadas a través de los indicadores de logro y sus respectivos criterios de evaluación. Al hablar de proceso, se considera la evaluación desarrollada mediante una serie de etapas que los docentes deben tomar en cuenta en su planificación y describirlas con sumo detalle. Es por ello que cada unidad de aprendizaje planificada debe contener su propio proceso de evaluación (diagnóstica, formativa y sumativa) y su respectivo proceso de mejoramiento, compuesto por las actividades inmediatas que pretenden la mejora y verificación del aprendizaje. Al desarrollar las unidades a lo largo del año escolar, este ciclo se repite, pues inicia y termina con cada unidad de aprendizaje. El proceso de mejoramiento lo constituyen todas aquellas actividades de evaluación que permiten a los estudiantes mejorar su aprendizaje, a través de este proceso los estudiantes luego de detectar sus errores o aspectos débiles, tienen la oportunidad de mostrar que han aprendido como hacerlo. En el currículo vigente, la evaluación constituye uno de los elementos clave del currículo y de la planificación docente, que debe definirse con detalle y cuya importancia radica en la verificación del logro de los aprendizajes, puesto que es la evaluación la que determina el paso de los estudiantes de un grado al inmediato superior. Es por ello que se debe planificar cómo se llevará a cabo cada una de las actividades de evaluación y su respectivo proceso de mejoramiento con el mayor detalle posible y que sea conocido por todos los estudiantes desde el principio de la unidad. Debe estar documentado, por lo tanto, cómo se realizará cada una de las actividades de evaluación, según los indicadores de logro y criterios de evaluación, sin olvidar las acciones posteriores que permitan mejorar el aprendizaje de los estudiantes. No debemos olvidar que la forma en que los docentes desarrollan la evaluación orienta la forma en que los estudiantes se preparan para la misma. Si se va a evaluar de una forma memorística, los estudiantes se esfuerzan por memorizar. En cambio, si se presentan actividades de análisis, síntesis o inferencias, poco a poco los estudiantes desarrollarán habilidad para este tipo de acciones; además se darán cuenta de la importancia de argumentar sus propuestas, fruto de procesos cognitivos superiores.
  • 63.
    Manual para eldesarrollo en el aula del CNB de bachillerato en Ciencias y Letras con orientación en Educación Subárea curricular Química, quinto grado 63 Un esquema simplificado del proceso de evaluación que se desarrolla en una unidad de aprendizaje es el siguiente: Al inicio del proceso, la evaluación diagnóstica recolecta información acerca de los conocimientos previos que tienen los estudiantes, de tal forma que su función es orientar los procesos de aprendizaje que se van a iniciar. Toda evaluación que se lleve a cabo entre la diagnóstica y la sumativa, resulta ser evaluación formativa y debe planificarse, toda vez que los docentes necesiten verificar el nivel de logro que se ha desarrollado en determinado momento; cada evaluación formativa debe tener también su respectiva oportunidad de mejoramiento. Para llevar a cabo el proceso de mejoramiento, por lo tanto, se debe en primer lugar haber realizado un proceso de evaluación formativa, utilizando las herramientas adecuadas y construyendo los criterios específicos que determinen lo que se desea lograr. Por medio de dicha evaluación se determinan los niveles de logro alcanzados. Si el logro es altamente satisfactorio, se debe continuar con nuevos aprendizajes. Caso contrario, se debe determinar exactamente qué fue lo que hizo falta para lograr dichos niveles satisfactorios; en algunos casos es posible determinar los errores cometidos o los detalles que se obviaron, luego de dar a conocer esta información, los estudiantes tienen una nueva oportunidad en la cual puedan mostrar que pueden hacerlo mejor. En este ciclo, las etapas de evaluación formativa y mejoramiento deben desarrollarse tantas veces como los docentes consideren necesarias dentro del periodo temporal que integra la unidad de aprendizaje planificada, de acuerdo al desarrollo de la misma. Sin embargo el proceso de mejoramiento no debe ser visto como un interminable ciclo de segunda, tercera,
  • 64.
    Manual para eldesarrollo en el aula del CNB de bachillerato en Ciencias y Letras con orientación en Educación subárea curricular Química, quinto grado 64 cuarta y más oportunidades, pues transcurriría el tiempo y no se lograrían otros aprendizajes propuestos. Se necesita, por consiguiente, que los estudiantes se comprometan con su propio aprendizaje, que estén claros de que si se tienen buenos resultados desde la primera vez, eso permitirá que ellos mismos crezcan en conocimiento más rápidamente. Dado que algunas veces la comunicación docente-estudiantes no es lo suficientemente clara, los docentes deben esforzarse para informar previamente sobre la importancia de los aprendizajes a desarrollar y, de preferencia, construir los criterios de evaluación en forma conjunta con los estudiantes; de esa forma se tiene claro lo que se desea lograr y lo que constituye un alto desempeño. Se debe además utilizar una amplia gama de recursos para el aprendizaje como los organizadores visuales, que permiten a los estudiantes analizar y sintetizar la información. Los docentes deben, además, utilizar diversas herramientas de evaluación a lo largo del año escolar. Desde la perspectiva de la evaluación el camino que conduce al logro de las competencias es la verificación de: Si los estudiantes no desarrollan los criterios o indicadores en un nivel satisfactorio, deben tener su respectivo proceso de mejoramiento, antes de continuar con nuevas actividades de aprendizaje. Al final de la unidad de aprendizaje se registra la suma de los logros obtenidos, lo cual se traduce en las calificaciones que al final de año indicarán la promoción de los estudiantes al grado inmediato superior.
  • 65.
    Manual para eldesarrollo en el aula del CNB de bachillerato en Ciencias y Letras con orientación en Educación Subárea curricular Química, quinto grado 65 Bibliografía • Díaz- Barriga, Frida y Gerardo Hernández .2002. Estrategias docentes para un aprendizaje significativo: Una Interpretación constructivista. México, McGraw-Hill. • MINEDUC. 2005. El Nuevo Currículum, su orientación y aplicación. Guatemala. DIGECADE. • MINEDUC. 2010. Fundamentos del Currículo. El currículo organizado en competencias. Guatemala, DIGECADE. • MINEDUC. 2011. Herramientas de evaluación en el aula. Guatemala, Juárez y Asociados. • MINEDUC. 2012. Currículum Nacional Base. Bachillerato en Ciencias y Letras con orientación en Educación. Guatemala, DIGECUR. • MINEDUC. 2012. El Currículo organizado en competencias: fundamentos, planificación y evaluación de los aprendizajes. Guatemala. DIGECUR. • MINEDUC. 2012. Lineamientos curriculares para la elaboración de materiales de aprendizaje. Guatemala, DIGECUR. e-grafía • ¿Qué es parafrasear?, (2012). Disponible en: http://efrenvidrio.blogspot.com/2012/05/que-es-parafrasear-pag.html • Estrategias para el aprendizaje significativo (s/f). Disponible en: http://courseware.url.edu.gt/PROFASR/Estudiantes/Facultad%20de%20Ciencias%20Pol %C3%ADticas%20y%20Sociales/Poder%20y%20Pluriculturalidad%20Social%20en%20 Guatemala/Textos%20pedag%C3%B3gicos%20de%20apoyo/Aprendizaje%20significativ o.pdf • Osorio y Gómez, (2004). Experimentos de Química para Jóvenes. Disponible en: http://matematicas.udea.edu.co/~carlopez/expe_jovenes.pdf • La función mediadora del docente y la intervención educativa, (2013). Disponible en: http://www.reducativa.com/verarticulo.php?id=34 • Reacciones de neutralización y sales. Disponible en: http://quimicanacio.com.ar/archivos/unidad2/3- %20reacciones%20de%20neutralizaci%C3%B3n.pdf
  • 66.
    Manual para eldesarrollo en el aula del CNB de bachillerato en Ciencias y Letras con orientación en Educación subárea curricular Química, quinto grado 66 • Soler, (2008). La Química a tu alcance. Disponible en: http://maguiso5.tiddlyspot.com/ • Reyes, Fontal y otros, (2004). Uso de mapas conceptuales en química. Disponible en: http://www.saber.ula.ve/bitstream/123456789/16705/1/mapas.pdf • Weaver, (s/f). Química y Reactividad Química. Disponible en: http://books.google.com.gt/books?id=4vL3SjWjEcQC&pg=PA815&lpg=PA815&dq=parafr aseo+en+qu%C3%ADmica&source=bl&ots=PsphdI2nZn&sig=sMai7S8Txq0g3jjkb3FxnE qbusg&hl=es&sa=X&ei=jPHSUbHtAZK49gSW8YHwDA&ved=0CDsQ6AEwAw#v=onepa ge&q=parafraseo%20en%20qu%C3%ADmica&f=false