UNIVERSIDAD AUTÓNOMA DE TLAXCALA
                             FACULTAD DE CIENCIAS DE LA EDUCACIÓN
                 LICENCIATURA EN COMUNICACIÓN E INNOVACIÓN EDUCATIVA
                                                            Presenta: Eliana Alvarado Carrasco

                                                                                     Grupo: 315

                                    ¿Que es el teletrabajo?



                                Trabajo a domicilio es aquel
 España articulo 13             que la prestación de actividad           Variación de pagos.
                                laboral se realiza a domicilio.



                                                                       Los                empresarios,
Argentina ley 12.713            Realización de actos, ejecución        intermediarios y talleristas son
                                de obras o prestación de               responsables    de     cualquier
                                servicios.                             accidente.




 Colombia         Es una forma de organización                 Autónomos: su domicilio, u oficina para
                  laboral que consiste en el                   trabajar.
                  desempeño de actividades          o
                  prestación de servicios a terceros.          Móviles: no tienen un lugar establecido.

                                                               Suplementarios: 2 o 3 días a la semana.



Costa Rica
                         Elaboran artículos en su hogar u
                         otro sitio elegido por ellos.




                       Prestar servicios en un lugar fuera de la empresa
  Chile
                       mediante la utilización de medios informáticos o de
                       telecomunicaciones.
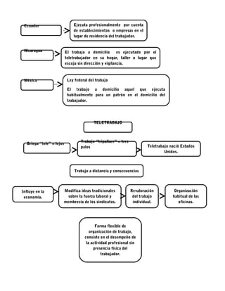
Ecuador                      Ejecuta profesionalmente por cuenta
                              de establecimientos o empresas en el
                              lugar de residencia del trabajador.


 Nicaragua                El trabajo a domicilio        es ejecutado por el
                          teletrabajador en su hogar, taller o lugar que
                          escoja sin dirección y vigilancia.



 México                    Ley federal del trabajo

                           El trabajo a domicilio aquel que ejecuta
                           habitualmente para un patrón en el domicilio del
                           trabajador.




                                          TELETRABAJO



                                  Trabajo “tripaliare” = tres
  Griega “tele” = lejos
                                  palos                                 Teletrabajo nació Estados
                                                                                 Unidos.



                               Trabajo a distancia y consecuencias




Influye en la         Modifica ideas tradicionales              Revaloración          Organización
 economía.              sobre la fuerza laboral y                del trabajo         habitual de las
                      membrecía de los sindicatos.               individual.            oficinas.




                                          Forma flexible de
                                       organización de trabajo,
                                    consiste en el desempeño de
                                     la actividad profesional sin
                                         presencia física del
                                              trabajador.
Ecuador                      Ejecuta profesionalmente por cuenta
                              de establecimientos o empresas en el
                              lugar de residencia del trabajador.


 Nicaragua                El trabajo a domicilio        es ejecutado por el
                          teletrabajador en su hogar, taller o lugar que
                          escoja sin dirección y vigilancia.



 México                    Ley federal del trabajo

                           El trabajo a domicilio aquel que ejecuta
                           habitualmente para un patrón en el domicilio del
                           trabajador.




                                          TELETRABAJO



                                  Trabajo “tripaliare” = tres
  Griega “tele” = lejos
                                  palos                                 Teletrabajo nació Estados
                                                                                 Unidos.



                               Trabajo a distancia y consecuencias




Influye en la         Modifica ideas tradicionales              Revaloración          Organización
 economía.              sobre la fuerza laboral y                del trabajo         habitual de las
                      membrecía de los sindicatos.               individual.            oficinas.




                                          Forma flexible de
                                       organización de trabajo,
                                    consiste en el desempeño de
                                     la actividad profesional sin
                                         presencia física del
                                              trabajador.
Ecuador                      Ejecuta profesionalmente por cuenta
                              de establecimientos o empresas en el
                              lugar de residencia del trabajador.


 Nicaragua                El trabajo a domicilio        es ejecutado por el
                          teletrabajador en su hogar, taller o lugar que
                          escoja sin dirección y vigilancia.



 México                    Ley federal del trabajo

                           El trabajo a domicilio aquel que ejecuta
                           habitualmente para un patrón en el domicilio del
                           trabajador.




                                          TELETRABAJO



                                  Trabajo “tripaliare” = tres
  Griega “tele” = lejos
                                  palos                                 Teletrabajo nació Estados
                                                                                 Unidos.



                               Trabajo a distancia y consecuencias




Influye en la         Modifica ideas tradicionales              Revaloración          Organización
 economía.              sobre la fuerza laboral y                del trabajo         habitual de las
                      membrecía de los sindicatos.               individual.            oficinas.




                                          Forma flexible de
                                       organización de trabajo,
                                    consiste en el desempeño de
                                     la actividad profesional sin
                                         presencia física del
                                              trabajador.
Ecuador                      Ejecuta profesionalmente por cuenta
                              de establecimientos o empresas en el
                              lugar de residencia del trabajador.


 Nicaragua                El trabajo a domicilio        es ejecutado por el
                          teletrabajador en su hogar, taller o lugar que
                          escoja sin dirección y vigilancia.



 México                    Ley federal del trabajo

                           El trabajo a domicilio aquel que ejecuta
                           habitualmente para un patrón en el domicilio del
                           trabajador.




                                          TELETRABAJO



                                  Trabajo “tripaliare” = tres
  Griega “tele” = lejos
                                  palos                                 Teletrabajo nació Estados
                                                                                 Unidos.



                               Trabajo a distancia y consecuencias




Influye en la         Modifica ideas tradicionales              Revaloración          Organización
 economía.              sobre la fuerza laboral y                del trabajo         habitual de las
                      membrecía de los sindicatos.               individual.            oficinas.




                                          Forma flexible de
                                       organización de trabajo,
                                    consiste en el desempeño de
                                     la actividad profesional sin
                                         presencia física del
                                              trabajador.

Mapa conceptual

  • 1.
    UNIVERSIDAD AUTÓNOMA DETLAXCALA FACULTAD DE CIENCIAS DE LA EDUCACIÓN LICENCIATURA EN COMUNICACIÓN E INNOVACIÓN EDUCATIVA Presenta: Eliana Alvarado Carrasco Grupo: 315 ¿Que es el teletrabajo? Trabajo a domicilio es aquel España articulo 13 que la prestación de actividad Variación de pagos. laboral se realiza a domicilio. Los empresarios, Argentina ley 12.713 Realización de actos, ejecución intermediarios y talleristas son de obras o prestación de responsables de cualquier servicios. accidente. Colombia Es una forma de organización Autónomos: su domicilio, u oficina para laboral que consiste en el trabajar. desempeño de actividades o prestación de servicios a terceros. Móviles: no tienen un lugar establecido. Suplementarios: 2 o 3 días a la semana. Costa Rica Elaboran artículos en su hogar u otro sitio elegido por ellos. Prestar servicios en un lugar fuera de la empresa Chile mediante la utilización de medios informáticos o de telecomunicaciones.
  • 2.
    Ecuador Ejecuta profesionalmente por cuenta de establecimientos o empresas en el lugar de residencia del trabajador. Nicaragua El trabajo a domicilio es ejecutado por el teletrabajador en su hogar, taller o lugar que escoja sin dirección y vigilancia. México Ley federal del trabajo El trabajo a domicilio aquel que ejecuta habitualmente para un patrón en el domicilio del trabajador. TELETRABAJO Trabajo “tripaliare” = tres Griega “tele” = lejos palos Teletrabajo nació Estados Unidos. Trabajo a distancia y consecuencias Influye en la Modifica ideas tradicionales Revaloración Organización economía. sobre la fuerza laboral y del trabajo habitual de las membrecía de los sindicatos. individual. oficinas. Forma flexible de organización de trabajo, consiste en el desempeño de la actividad profesional sin presencia física del trabajador.
  • 3.
    Ecuador Ejecuta profesionalmente por cuenta de establecimientos o empresas en el lugar de residencia del trabajador. Nicaragua El trabajo a domicilio es ejecutado por el teletrabajador en su hogar, taller o lugar que escoja sin dirección y vigilancia. México Ley federal del trabajo El trabajo a domicilio aquel que ejecuta habitualmente para un patrón en el domicilio del trabajador. TELETRABAJO Trabajo “tripaliare” = tres Griega “tele” = lejos palos Teletrabajo nació Estados Unidos. Trabajo a distancia y consecuencias Influye en la Modifica ideas tradicionales Revaloración Organización economía. sobre la fuerza laboral y del trabajo habitual de las membrecía de los sindicatos. individual. oficinas. Forma flexible de organización de trabajo, consiste en el desempeño de la actividad profesional sin presencia física del trabajador.
  • 4.
    Ecuador Ejecuta profesionalmente por cuenta de establecimientos o empresas en el lugar de residencia del trabajador. Nicaragua El trabajo a domicilio es ejecutado por el teletrabajador en su hogar, taller o lugar que escoja sin dirección y vigilancia. México Ley federal del trabajo El trabajo a domicilio aquel que ejecuta habitualmente para un patrón en el domicilio del trabajador. TELETRABAJO Trabajo “tripaliare” = tres Griega “tele” = lejos palos Teletrabajo nació Estados Unidos. Trabajo a distancia y consecuencias Influye en la Modifica ideas tradicionales Revaloración Organización economía. sobre la fuerza laboral y del trabajo habitual de las membrecía de los sindicatos. individual. oficinas. Forma flexible de organización de trabajo, consiste en el desempeño de la actividad profesional sin presencia física del trabajador.
  • 5.
    Ecuador Ejecuta profesionalmente por cuenta de establecimientos o empresas en el lugar de residencia del trabajador. Nicaragua El trabajo a domicilio es ejecutado por el teletrabajador en su hogar, taller o lugar que escoja sin dirección y vigilancia. México Ley federal del trabajo El trabajo a domicilio aquel que ejecuta habitualmente para un patrón en el domicilio del trabajador. TELETRABAJO Trabajo “tripaliare” = tres Griega “tele” = lejos palos Teletrabajo nació Estados Unidos. Trabajo a distancia y consecuencias Influye en la Modifica ideas tradicionales Revaloración Organización economía. sobre la fuerza laboral y del trabajo habitual de las membrecía de los sindicatos. individual. oficinas. Forma flexible de organización de trabajo, consiste en el desempeño de la actividad profesional sin presencia física del trabajador.