Incrustar presentación
Descargar para leer sin conexión







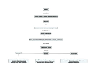
El documento presenta un mapa conceptual sobre la gerencia de proyectos y el ciclo de vida de un proyecto. Explica los conceptos básicos de los proyectos, el ciclo de vida que incluye las fases de inicio, planificación, ejecución, seguimiento, control y cierre, y describe los roles del gerente y director de proyectos. Incluye referencias bibliográficas sobre gerencia de proyectos de tecnología educativa.






