Incrustar presentación
Descargar para leer sin conexión




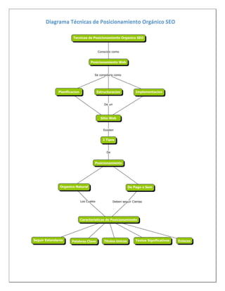
El documento presenta tres diagramas sobre temas relacionados con el posicionamiento de sitios web. El primer diagrama trata sobre el sistema de ranking de sitios web. El segundo diagrama cubre estrategias de posicionamiento por pago (SEM). Y el tercer diagrama presenta técnicas de posicionamiento orgánico (SEO).



