REALIDAD




                  CONJUNTO DE LAS COSAS EXISTENTES




      REALISMO INGENUO                          REALISMO CRÍTICO




  AFIRMA SIMPLEMENTE QUE LAS          LA REALIDAD EXISTE Y ES INDEPENDIENTE
    COSAS EXISTEN Y QUE SON                  DE NOSOTROS, NO PUEDE
EXACTAMENTE TAL COMO NOSOTROS               SER CONOCIDA DE MANERA
         LAS PENSAMOS                      ABSOLUTA, SINO APROXIMADO
SUJETO




                                EL SUJETO ES EL SER QUE
AQUÉL QUE REALIZA LA            TIENE EXPERIENCIAS O SE
   ACTIVIDAD DEL                MANTIENE RELACIONADO
  CONOCIMIENTO                    CON OTRA ENTIDAD O
                                    CON UN OBJETO
CONOCIMIENTO




                               ES UN CONJUNTO
                  DE INFORMACIÓN ALMACENADA MEDIANTE
                       LA EXPERIENCIA O EL APRENDIZAJE




                                   TIPOS




    CONOCIMIENTO EMPÍRICO                        CONOCIMIENTO CIENTÍFICO




                                           ES UN SABER CRÍTICO CON FUNDAMENTOS
BASADO EN LA EXPERIENCIA Y EN LA
                                            Y QUE EXPLICA LOS SUCESOS A PARTIR DE
          PERCEPCIÓN
                                                            LEYES
CIENCIA




                                          ES EL CONJUNTO DE
                                            CONOCIMIENTOS
ES UN PROCESO MEDIANTE EL
                                          SISTEMÁTICAMENTE
     CUAL SE ADQUIERE
                                      ESTRUCTURADOS OBTENIDOS
      CONOCIMIENTO
                                      MEDIANTE LA OBSERVACIÓN
                                          Y EXPERIMENTACIÓN
INVESTIGACIÓN




                         ES UNA ACTIVIDAD ORIENTADA A LA OBTENCIÓN
                                 DE NUEVOS CONOCIMIENTOS




                                           TIPOS




                BÁSICA                                               CAMPO




     CONTRIBUYE A LA AMPLIACIÓN DEL
                                                   SE TRATA DE LA INVESTIGACIÓN APLICADA PARA
CONOCIMIENTO CIENTÍFICO, CREANDO NUEVAS
                                                   COMPRENDER Y RESOLVER ALGUNA SITUACIÓN
 TEORÍAS O MODIFICANDO LAS YA EXISTENTES
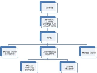
MÉTODO




                                 SE REFIERE
                                 AL MEDIO
                              UTILIZADO PARA
                              LLEGAR A UN FIN




                                  TIPOS




MÉTODO LÓGICO                 MÉTODO LÓGICO
                                                            MÉTODO LÓGICO
  DEDUCTIVO                     INDUCTIVO




                 MÉTODO
                                                 MÉTODO
                HIPOTÉTICO-
                                                ANALÍTICO
                DEDUCTIVO
Mapas equipo 3

Mapas equipo 3

  • 2.
    REALIDAD CONJUNTO DE LAS COSAS EXISTENTES REALISMO INGENUO REALISMO CRÍTICO AFIRMA SIMPLEMENTE QUE LAS LA REALIDAD EXISTE Y ES INDEPENDIENTE COSAS EXISTEN Y QUE SON DE NOSOTROS, NO PUEDE EXACTAMENTE TAL COMO NOSOTROS SER CONOCIDA DE MANERA LAS PENSAMOS ABSOLUTA, SINO APROXIMADO
  • 3.
    SUJETO EL SUJETO ES EL SER QUE AQUÉL QUE REALIZA LA TIENE EXPERIENCIAS O SE ACTIVIDAD DEL MANTIENE RELACIONADO CONOCIMIENTO CON OTRA ENTIDAD O CON UN OBJETO
  • 4.
    CONOCIMIENTO ES UN CONJUNTO DE INFORMACIÓN ALMACENADA MEDIANTE LA EXPERIENCIA O EL APRENDIZAJE TIPOS CONOCIMIENTO EMPÍRICO CONOCIMIENTO CIENTÍFICO ES UN SABER CRÍTICO CON FUNDAMENTOS BASADO EN LA EXPERIENCIA Y EN LA Y QUE EXPLICA LOS SUCESOS A PARTIR DE PERCEPCIÓN LEYES
  • 5.
    CIENCIA ES EL CONJUNTO DE CONOCIMIENTOS ES UN PROCESO MEDIANTE EL SISTEMÁTICAMENTE CUAL SE ADQUIERE ESTRUCTURADOS OBTENIDOS CONOCIMIENTO MEDIANTE LA OBSERVACIÓN Y EXPERIMENTACIÓN
  • 6.
    INVESTIGACIÓN ES UNA ACTIVIDAD ORIENTADA A LA OBTENCIÓN DE NUEVOS CONOCIMIENTOS TIPOS BÁSICA CAMPO CONTRIBUYE A LA AMPLIACIÓN DEL SE TRATA DE LA INVESTIGACIÓN APLICADA PARA CONOCIMIENTO CIENTÍFICO, CREANDO NUEVAS COMPRENDER Y RESOLVER ALGUNA SITUACIÓN TEORÍAS O MODIFICANDO LAS YA EXISTENTES
  • 7.
    MÉTODO SE REFIERE AL MEDIO UTILIZADO PARA LLEGAR A UN FIN TIPOS MÉTODO LÓGICO MÉTODO LÓGICO MÉTODO LÓGICO DEDUCTIVO INDUCTIVO MÉTODO MÉTODO HIPOTÉTICO- ANALÍTICO DEDUCTIVO