NOCIONES DE ECOLOGÍA
1.INTRODUCCIÓN
La ecología es el estudio de todo lo relacionado con los
fenómenos, las formas y los ambientes de los seres vivos
(oikos ="casa", "hogar", logos= "ciencia“). Incluye el
estudio de los animales y las plantas en relación con sus
hábitos y sus hábitats: Desde por qué trina un pájaro hasta
su forma de reproducción o cómo se alimenta, o qué come;
todo esto y más es estudiado por la ecología.
2. ¿QUÉ ES LA ECOLOGÍA?

Orígenes del término                  Definición                        Tipos de estudio


   El biólogo alemán           Conjunto de conocimientos                    Sinecología:
 Ernst Haeckel se cree                referentes a                      Comunidades mixtas.
   que lo definió por                                                      Autoecología:
       primera vez
                                                                          Especies aisladas
                         La economía de la   Relaciones del animal en
                             naturaleza         diferentes medios
Factores
                                               limitantes



                   Bióticos                                                 Abióticos




Positivos
                                                                                     Precipitación
              Neutros
                              Negativos                          Temperatura




                                                                    Estos son los principales,
                                                                      pero hay muchísimos
          Estos son aquellos
                                                                  factores abióticos, se podría
       relacionados con la vida,
                                                                   decir que estos son los que
    intervienen en los abióticos y
                                                                  no tienen relación con la vida
               al revés.
                                                                   aunque si con los factores
                                                                    bióticos, que si la tienen




                                          Rangos de tolerancia


                                               Temperatura
Niveles de integración de los materiales biológicos

                Materiales                    Se integran en
                biologicos                                                       Niveles
              Proteínas, lípidos,                                               Célula, individuo,
              ácidos nucléicos, etc.                                            población, comunidad…


                                                        Maquinaria metabólica


     Noosfera                                    Células

                                                          Conjunto de       Sistema biológico funcional

     Transformación por la                                                 Individuos
     inteligencia humana

                                                                                      Conjunto de
                Biosfera                                                                                  Demo. Misma especie

                                                                                                    Poblaciones
                             Conjunto de

                                                                                                    Conjunto de
                                           Ecosistema                                                             Biocenosis. Mismo lugar

                                                                                                           Comunidad

                                                        Integrada en su medio forma
Cadena Trófica y Flujo de Energía

                                                                                              Cadena trófica
                                                                                                                                         Nivel trófico: posición de los seres
                                                                                                                                         vivos en la cadena alimenticia
Nivel trófico secundario
o superior                                                                                      Organismos
                         Detritívoros
                                                                                                                           Productores
                                                                             Consumidores
                                                                                                                           /autótrofos

                  Omnívoros
                                                                                                                                                                     Etc.
     Todos los niveles
                                                                                             Bacterias
                                    Carnívoros
                                                                                                                    Plantas                      Algas
                                                               Herbívoros

                                Nivel trófico secundario
                                o superior
                                                            Nivel trófico primario




                                                                                                            Consumidores
                                        Sol (fuente
                                         primaria)
                                                                                                                                  Energía y nutrientes inorgánicos
                                                           Energía          Energía y nutrientes inorgánicos
                                                                                                                                                Des-
                                                                        Productores                                                         componedores


                                                                                             Energía
                                                Nutrientes
                                                                     Energía                                 Energía
                                 Nutrientes
                                inorgánicos                                          Calor


                                                                                               Nutrientes
El ciclo del agua                                                                                                         Evaporación
                                                                   Vapor                                                     directa
                                                                                     Produce
                                                                                                                                          Transpiración

                                                                                                     Evapo-
                                                                                                                            Puede ser
                Hidrosfera                                                                        transpiración
               (constante)

                                                                                                                                    Sublimación
                                                   Condensación                                                                       (poca)
              Se distribuye

                                                                                                   Evaporación
Ríos
                                    Aguas
                                                                                                     directa                                   Destino
                 Mares y         subterraneas
                                                        Produce
                 océanos


                                                                                              Puede ser                          Filtración
                                                    Niebla ,
              Ciclo del agua:
                                                    nubes
                                                                                                             Se infiltra
                                                                            Precipitación


         Mantenido por
                                                                                                            Se escurre
                                                                   Puede ser                                  por la
                                                                                                                                     Escorrentía
                                                                                                            superficie
        Sol                   Gravedad
                                                   Lluvia
                                                 (Líquido)
                                                                Nieve,
    Paso del agua desde                                        granizo
  líquida y sólida a vapor,                                    (sólido) Agua que pasa de la atmósfera a
   y también es el origen                                                   la superficie terrestre por
     de las circulaciones                                               condensación del vapor de agua
      atmosféricas que         Precipitación y
                                                                          (rocío) o por congelación del
  transportan el vapor de      escurrimiento                                   vapor (helada) y por
     agua y mueven las                                                    intercepción de las gotas de
            nubes.                                                       agua de las nieblas (nubes que
                                                                             tocan el suelo o el mar).
Ecología de las Aguas Dulces - 1
                                                                                             Tipos de ambientes
                                                                                                dulceacuícolas


                                              Aguas lénticas o
                                                estancadas


                               Lagos                    Lagunas            Charcas   Pantanos
Origen:
Acción de los glaciares
Garganta entre dos montañas
Excavación
Deposición de morrenas
Obstrucción de hielo
Movimientos tectónicos, etc.
                                                                                                                Aguas lóticas o
                                Clasificación por su estratificación térmica:
                                                                                                                  corrientes



           Fríos dimícticos
                                                                                      Manantiales
                        Templados y
                        subtropicales                                                               Barrancos
                        monomícticos
                                         Tropicales                                                               Riachuelos
                                        oligomícticos
                                                                                                                                  Ríos
                                                    Templados
                                                    dimícticos
Ecología de las Aguas Dulces - 2



                                                             Factores que
                                                            influyen en el
                                                            medio acuático



      Temperatura

                       Iluminación
                                                   Gases               Sales           PH
                                                  disueltos          minerales

  Propiedades térmicas del agua

       Calor
     específico
                                                           Oxígeno
                                                                           Anhídrido
                  Calor latente
                   de fusión
                                                                           carbónico


                                  Evaporación


                                                Densidad
Ecología de las Aguas Dulces - 3
                                                                Clasificación de
                                                                los organismos
                                                                 de agua dulce



                Placton
                                                                                                                  Perifiton
                               Necton
                                                                                                 Seston
                                                       Bentos                  Neuston




                  Viven
            suspendidos en                                                                                     Se adhieren a
             las aguas y se                                                                                    hojas y plantas
               desplazan a       Nadan                                     Caminan por la                         fijadas al
              través de los   libremente           Dependen del             superficie del                         fondos
                                                                                               Mezcla de
            movimientos de                          fondo de las                agua         seres vivientes
               las mismas                              aguas




                                                 Zooplacton (consumidores
Fitoplacton (productores):
                                          primarios o herbívoros y consumidores
Diatomeas, dinoflagelados,
                                        secundarios):Protozoarios, celenterados, ro
 clorofíceas, cianofíceas y
                                          tíferos, briozoarios , algunos crustáceos,
      euglenofíceas.
                                             larvas y huevos de insectos y peces
Recursos Naturales - 1

                                           Son los elementos y
                                         fuerzas de la naturaleza
                                          que el hombre puede
                                           utilizar y aprovechar

               Según su regeneración pueden ser             Según su origen pueden ser



                         No
 Renovables                                                                  Bióticos                Abióticos
                      Renovables

                                                              Se obtienen de la biosfera   No derivan de materia orgánica




Agua             Minerales

 Animales            Combustibles
                        fósiles

       Suelo
Recursos Naturales - 2



                                    El agua

                               Es             Formas

Líquido más
                                                       Mares y
 abundante
                                                       océanos
 de la tierra
             Recurso
                                                               Aguas
           natural más
                                                            superficiales
           importante
                  Base de la                                          Aguas de
                    vida                                              subsuelo
Recursos Naturales - 3
                                               La atmósfera

                                                                                   Su gases forman la
                 Su contaminación                              Es                  mezcla que llamamos aire
                 puede dar lugar a
                                                       Capa gaseosa que
 Problemas                                               rodea el globo                                  Composición
                                                      terráqueo. Formada
respiratorios                                        por capas concéntricas                                del aire
Los materiales
 se estropean
                     No mantienen                                                              Nitrógeno
                   altura constante
                                        Capas bajas                    Capas altas
 Las plantas                                                                                      79%
son dañadas
                                                                                                           Oxígeno 21% Es el más
                                                                                                          importante, usado para
                                                                                                           respirar. Su proceso de
                         Troposfera                          Ionosfera                                   intercambio de denomina
                                                                                                             Ciclo del Oxígeno
                                                                                                 Gases
                                      Estratosfera                      Exosfera
                                                                                               nobles 1%
                                                                                               Dióxido de
                                                                                                carbono
                                                                                                 0,03%
Recursos Naturales - 4


                                                        El suelo

                                                                                   Imposibilitación de su
                              Importancia                                          utilización óptima por
                                                                                   exceso de

En él las plantas
  crecen y se                               Formación                                     Acidez
  desarrollan

                                                                                                     Salinidad

                                                                            Formas de
                         Largo proceso de
                         descomposición
                                                                            evitarlos
                            de las rocas

                                                        Proporcionar
                              Intervienen                cobertura        Restituir
                                                           vegetal       nutrientes
                              elementos                                   perdidos       Preparar surcos
                                                                       (fertilización)     en zonas de      Evitar talas
                    Físicos                                                                 pendiente
                                                                                                            desmedidas
                              Químicos
                                         Biológicos
Recursos Naturales - 5

                                         Recursos
                                         marinos

                         Importancia

                                                           Fuente de
        Origen de la              Fuente esencial
                                                         recursos muy
            vida                   de alimentos
                                                            valiosos




                         Carbón
                                  Petróleo
                                             Gas
          Sirven para elaborar                      Uranio
           papel, cartón, cola,                              Algas
          alcohol, levaduras y
                abonos                                                  Sal
Recursos Naturales - 6




                                        Flora y fauna

                               Son                         Sus relaciones
                                                           tróficas determinan
                   Recursos
                   naturales                                     Las cadenas
                  renovables        Los                          alimenticias
                               componentes
                               bióticos de la
Problema de merma de la         naturaleza
capacidad de regeneración
                                     Junto con los
                                     abióticos forman el
      Industria
            Agricultura
                                            Medio
                                            natural
Recursos Naturales - 7

                                                    La
                                               contaminación

                          Es
                                                                Otras fuentes

Presencia de sustancias
  nocivas y molestas                         Fuentes
  depositadas por la                         principales
   actividad humana
                                                                                Ruido

                                                                                        Calor
                           Emanaciones industriales
                           Aguas residuales de origen
                              industrial
                           Aguas albañales
                           Productos químicos procedentes
                              de la actividad agropecuaria
                           Residuos sólidos
                           Emanaciones gaseosas
                           Dispersión de hidrocarburos en las
                              vías fluviales y marítimas
Zonación                                                                                    Biomas del mundo-1
               según latitud                                   Subdivisiones
                                                               de la biosfera


                                                                Zonación definida



                                                                              Zonación
                                                                            según altitud



                                           Dominio                                                       Dominio
                         0-11.000 km
                     Media de 3800 m       oceánico                                                      terrestre

                                       Dos clasificaciones
               Nerítica                                         Eufótica                     Nieves
                                                                                                              >6000m
                                                                                             eternas
              0-200m                                              <100m
Bioelementos variables          Provincias             Zonas      Organismos autótrofos                                          <5200m
                                                                                              Vegetales              Praderas
                                                                                            fotosintéticos            alpinas
                                                                                                                                 Gran insolación
                                                                                                                                 Grandes variaciones térmicas
              Oceánica                                          Disfótica                                                        Menor presión atmosférica

               > 200m                                              > 100m
                                                                                                                     Bosques
         9/19 del total                                            No hay organismos                                            <4000-4500m
                                                                   autótrofos



                                                                                                                       Etc.
Desde el límite natural de los árboles hacia los polos
                                 Gran duración del período invernal
                                             Temperaturas muy bajas                     Tundra                     Perennifolio                        Esclerófilo

                                               Biomasa muy pequeña                                              Coníferas
                                                                                                                                                            Hojas perennes
                                                                                                                                                            duras y gruesas
                                                                                                                                     Bosque
                                                                                                                                   mediterráneo
                         45º y 57º de latitud norte
         Precipitaciones débiles pero distribuidas              Taiga                                                             Zonas templado-cálidas
Biomasa media con diversidad de especies reducida                                                                                 30º a 50º de latitud N y S
                                                                                                        Biomas                    Pluviometría menor que en bosques caducifolios
                                                                                                                                  Estación seca muy marcada
                                                                                                       terrestres
                            Importante biomasa                   Bosques
       40º a 55º de latitud N. En pocas regiones               caducifolios
                                Zonas templadas
                        Abundante pluviometría
                                                                templados
                                                                                                                                                           Selvas
                                                                                                                                                   Precipitaciones abundantes
                                                                                                                                               Insolación máxima y constante
                                                                                                                                       Albergan la mayor cantidad de biomasa
                          Máxima extensión a nivel de los trópicos              Desiertos                                                         Entre los 10º de latitud N y S
                       Biomasa más pequeña de todos los biomas
                                          Precipitaciones mínimas
                           Suceden a la sabana sin transición neta
                                                                                            Zonación definida                          Estepas,
                                                                                                                                       sabanas
                                                                                                                                      Gran estrato herbáceo
                                                                                                                   Albergan la mayor biomasa de mamíferos
                                                                                                                La pluviometría se reduce respecto a la selva
                                                                    Zonación                                                  Más pobres en plantas leñosas
           Zonación no claramente definida
                                                                  según latitud
                                     Biomas
                                     marinos

                                                                     Independiente de
    Algunos biomas localizados en latitud
                                                                          latitud
                                                                                                                             Biomas del mundo-2
       Arrecifes               Biocenosis
       de coral              circunpolares                                    Estuarios y
                                                                               marismas
       Agua > 20º        Gran concentración de
                           fosfatos y nitratos                           Gran concentración de
                                                                           fosfatos y nitratos
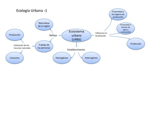
Ecología Urbana -1                                                                     Proximidad a
                                                                                            los lugares de
                                                                                              producción

                         Naturaleza
                                                                                                     Proximidad a
                         de la región                                                                 fuentes de
                                                                                                        agua y
                                                     Ecosistema             Influencia en            combustible
Producción                          Refleja            urbano               localización
                                                       (URBS)
                          Trabajo de                                                                            Protección
    Utilización de los
    recursos naturales   las personas
                                                 Establecimiento


Consumo                                  Homogéneo                 Heterogéneo

Nociones de ecología

  • 1.
  • 2.
    1.INTRODUCCIÓN La ecología esel estudio de todo lo relacionado con los fenómenos, las formas y los ambientes de los seres vivos (oikos ="casa", "hogar", logos= "ciencia“). Incluye el estudio de los animales y las plantas en relación con sus hábitos y sus hábitats: Desde por qué trina un pájaro hasta su forma de reproducción o cómo se alimenta, o qué come; todo esto y más es estudiado por la ecología.
  • 3.
    2. ¿QUÉ ESLA ECOLOGÍA? Orígenes del término Definición Tipos de estudio El biólogo alemán Conjunto de conocimientos Sinecología: Ernst Haeckel se cree referentes a Comunidades mixtas. que lo definió por Autoecología: primera vez Especies aisladas La economía de la Relaciones del animal en naturaleza diferentes medios
  • 4.
    Factores limitantes Bióticos Abióticos Positivos Precipitación Neutros Negativos Temperatura Estos son los principales, pero hay muchísimos Estos son aquellos factores abióticos, se podría relacionados con la vida, decir que estos son los que intervienen en los abióticos y no tienen relación con la vida al revés. aunque si con los factores bióticos, que si la tienen Rangos de tolerancia Temperatura
  • 5.
    Niveles de integraciónde los materiales biológicos Materiales Se integran en biologicos Niveles Proteínas, lípidos, Célula, individuo, ácidos nucléicos, etc. población, comunidad… Maquinaria metabólica Noosfera Células Conjunto de Sistema biológico funcional Transformación por la Individuos inteligencia humana Conjunto de Biosfera Demo. Misma especie Poblaciones Conjunto de Conjunto de Ecosistema Biocenosis. Mismo lugar Comunidad Integrada en su medio forma
  • 6.
    Cadena Trófica yFlujo de Energía Cadena trófica Nivel trófico: posición de los seres vivos en la cadena alimenticia Nivel trófico secundario o superior Organismos Detritívoros Productores Consumidores /autótrofos Omnívoros Etc. Todos los niveles Bacterias Carnívoros Plantas Algas Herbívoros Nivel trófico secundario o superior Nivel trófico primario Consumidores Sol (fuente primaria) Energía y nutrientes inorgánicos Energía Energía y nutrientes inorgánicos Des- Productores componedores Energía Nutrientes Energía Energía Nutrientes inorgánicos Calor Nutrientes
  • 7.
    El ciclo delagua Evaporación Vapor directa Produce Transpiración Evapo- Puede ser Hidrosfera transpiración (constante) Sublimación Condensación (poca) Se distribuye Evaporación Ríos Aguas directa Destino Mares y subterraneas Produce océanos Puede ser Filtración Niebla , Ciclo del agua: nubes Se infiltra Precipitación Mantenido por Se escurre Puede ser por la Escorrentía superficie Sol Gravedad Lluvia (Líquido) Nieve, Paso del agua desde granizo líquida y sólida a vapor, (sólido) Agua que pasa de la atmósfera a y también es el origen la superficie terrestre por de las circulaciones condensación del vapor de agua atmosféricas que Precipitación y (rocío) o por congelación del transportan el vapor de escurrimiento vapor (helada) y por agua y mueven las intercepción de las gotas de nubes. agua de las nieblas (nubes que tocan el suelo o el mar).
  • 8.
    Ecología de lasAguas Dulces - 1 Tipos de ambientes dulceacuícolas Aguas lénticas o estancadas Lagos Lagunas Charcas Pantanos Origen: Acción de los glaciares Garganta entre dos montañas Excavación Deposición de morrenas Obstrucción de hielo Movimientos tectónicos, etc. Aguas lóticas o Clasificación por su estratificación térmica: corrientes Fríos dimícticos Manantiales Templados y subtropicales Barrancos monomícticos Tropicales Riachuelos oligomícticos Ríos Templados dimícticos
  • 9.
    Ecología de lasAguas Dulces - 2 Factores que influyen en el medio acuático Temperatura Iluminación Gases Sales PH disueltos minerales Propiedades térmicas del agua Calor específico Oxígeno Anhídrido Calor latente de fusión carbónico Evaporación Densidad
  • 10.
    Ecología de lasAguas Dulces - 3 Clasificación de los organismos de agua dulce Placton Perifiton Necton Seston Bentos Neuston Viven suspendidos en Se adhieren a las aguas y se hojas y plantas desplazan a Nadan Caminan por la fijadas al través de los libremente Dependen del superficie del fondos Mezcla de movimientos de fondo de las agua seres vivientes las mismas aguas Zooplacton (consumidores Fitoplacton (productores): primarios o herbívoros y consumidores Diatomeas, dinoflagelados, secundarios):Protozoarios, celenterados, ro clorofíceas, cianofíceas y tíferos, briozoarios , algunos crustáceos, euglenofíceas. larvas y huevos de insectos y peces
  • 11.
    Recursos Naturales -1 Son los elementos y fuerzas de la naturaleza que el hombre puede utilizar y aprovechar Según su regeneración pueden ser Según su origen pueden ser No Renovables Bióticos Abióticos Renovables Se obtienen de la biosfera No derivan de materia orgánica Agua Minerales Animales Combustibles fósiles Suelo
  • 12.
    Recursos Naturales -2 El agua Es Formas Líquido más Mares y abundante océanos de la tierra Recurso Aguas natural más superficiales importante Base de la Aguas de vida subsuelo
  • 13.
    Recursos Naturales -3 La atmósfera Su gases forman la Su contaminación Es mezcla que llamamos aire puede dar lugar a Capa gaseosa que Problemas rodea el globo Composición terráqueo. Formada respiratorios por capas concéntricas del aire Los materiales se estropean No mantienen Nitrógeno altura constante Capas bajas Capas altas Las plantas 79% son dañadas Oxígeno 21% Es el más importante, usado para respirar. Su proceso de Troposfera Ionosfera intercambio de denomina Ciclo del Oxígeno Gases Estratosfera Exosfera nobles 1% Dióxido de carbono 0,03%
  • 14.
    Recursos Naturales -4 El suelo Imposibilitación de su Importancia utilización óptima por exceso de En él las plantas crecen y se Formación Acidez desarrollan Salinidad Formas de Largo proceso de descomposición evitarlos de las rocas Proporcionar Intervienen cobertura Restituir vegetal nutrientes elementos perdidos Preparar surcos (fertilización) en zonas de Evitar talas Físicos pendiente desmedidas Químicos Biológicos
  • 15.
    Recursos Naturales -5 Recursos marinos Importancia Fuente de Origen de la Fuente esencial recursos muy vida de alimentos valiosos Carbón Petróleo Gas Sirven para elaborar Uranio papel, cartón, cola, Algas alcohol, levaduras y abonos Sal
  • 16.
    Recursos Naturales -6 Flora y fauna Son Sus relaciones tróficas determinan Recursos naturales Las cadenas renovables Los alimenticias componentes bióticos de la Problema de merma de la naturaleza capacidad de regeneración Junto con los abióticos forman el Industria Agricultura Medio natural
  • 17.
    Recursos Naturales -7 La contaminación Es Otras fuentes Presencia de sustancias nocivas y molestas Fuentes depositadas por la principales actividad humana Ruido Calor Emanaciones industriales Aguas residuales de origen industrial Aguas albañales Productos químicos procedentes de la actividad agropecuaria Residuos sólidos Emanaciones gaseosas Dispersión de hidrocarburos en las vías fluviales y marítimas
  • 18.
    Zonación Biomas del mundo-1 según latitud Subdivisiones de la biosfera Zonación definida Zonación según altitud Dominio Dominio 0-11.000 km Media de 3800 m oceánico terrestre Dos clasificaciones Nerítica Eufótica Nieves >6000m eternas 0-200m <100m Bioelementos variables Provincias Zonas Organismos autótrofos <5200m Vegetales Praderas fotosintéticos alpinas Gran insolación Grandes variaciones térmicas Oceánica Disfótica Menor presión atmosférica > 200m > 100m Bosques 9/19 del total No hay organismos <4000-4500m autótrofos Etc.
  • 19.
    Desde el límitenatural de los árboles hacia los polos Gran duración del período invernal Temperaturas muy bajas Tundra Perennifolio Esclerófilo Biomasa muy pequeña Coníferas Hojas perennes duras y gruesas Bosque mediterráneo 45º y 57º de latitud norte Precipitaciones débiles pero distribuidas Taiga Zonas templado-cálidas Biomasa media con diversidad de especies reducida 30º a 50º de latitud N y S Biomas Pluviometría menor que en bosques caducifolios Estación seca muy marcada terrestres Importante biomasa Bosques 40º a 55º de latitud N. En pocas regiones caducifolios Zonas templadas Abundante pluviometría templados Selvas Precipitaciones abundantes Insolación máxima y constante Albergan la mayor cantidad de biomasa Máxima extensión a nivel de los trópicos Desiertos Entre los 10º de latitud N y S Biomasa más pequeña de todos los biomas Precipitaciones mínimas Suceden a la sabana sin transición neta Zonación definida Estepas, sabanas Gran estrato herbáceo Albergan la mayor biomasa de mamíferos La pluviometría se reduce respecto a la selva Zonación Más pobres en plantas leñosas Zonación no claramente definida según latitud Biomas marinos Independiente de Algunos biomas localizados en latitud latitud Biomas del mundo-2 Arrecifes Biocenosis de coral circunpolares Estuarios y marismas Agua > 20º Gran concentración de fosfatos y nitratos Gran concentración de fosfatos y nitratos
  • 20.
    Ecología Urbana -1 Proximidad a los lugares de producción Naturaleza Proximidad a de la región fuentes de agua y Ecosistema Influencia en combustible Producción Refleja urbano localización (URBS) Trabajo de Protección Utilización de los recursos naturales las personas Establecimiento Consumo Homogéneo Heterogéneo