1
2 
Índice 
I. CLASIFICACIÓN ARANCELARIA ................................................................................... 3 
1.1. Nombre del Producto ................................................................................................. 3 
1.2. Nombre científico ........................................................................................................ 3 
1.3. Código arancelario ..................................................................................................... 4 
1.4. Otras presentaciones ................................................................................................. 4 
II. CARACTERÍSTICAS GENERALES DEL AGUAYMANTO.......................................... 5 
2.1. Características del Producto ..................................................................................... 5 
2.2. Producción Nacional por Regiones ......................................................................... 5 
2.3. Producción Mundial .................................................................................................... 6 
2.4. Climas y Suelos Apropiados ..................................................................................... 6 
2.5. Siembra ........................................................................................................................ 6 
2.6. Fertilización ................................................................................................................. 7 
2.7. Cosecha ....................................................................................................................... 7 
2.8. Plagas ........................................................................................................................... 9 
2.9. Enfermedades ........................................................................................................... 10 
2.10. Beneficios y Propiedades del Producto ............................................................ 12 
2.11. Costos de Producción. ......................................................................................... 14 
2.12. Logística Interna ................................................................................................... 15 
2.13. FODA del Producto .............................................................................................. 17 
III. SITUACIÓN COMERCIAL .......................................................................................... 19 
3.1. Evolución de las Exportaciones Peruanas ........................................................... 19 
3.2. Principales Empresas Exportadoras Peruanas ................................................... 20 
3.3. Principales Mercados de Destino .......................................................................... 21 
3.4. Principales Exportadores Mundiales ..................................................................... 23 
3.5. Principales Importadores Mundiales ..................................................................... 25 
3.6. Pre-selección de Mercados Objetivos ................................................................... 27 
3.7. FODA Comercial ....................................................................................................... 29 
IV. ANÁLISIS DEL MERCADO OBJETIVO .................................................................... 30 
4.1. Correlación Arancelaria en los posibles países de destino. .............................. 30 
4.2. Negociación Internacional. ...................................................................................... 30 
4.3. Condiciones de Acceso a Nivel Arancelario......................................................... 32 
V. OPORTUNIDAD LOCAL .................................................................................................... 36
3 
PERFIL COMERCIAL DEL 
AGUAYMANTO DESHIDRATADO 
I. CLASIFICACIÓN ARANCELARIA 
1.1. Nombre del Producto 
Aguaymanto Deshidratado 
1.2. Nombre científico 
Physalis peruviana L. 
1.2.1 Nombres Vulgares en otros idiomas 
A continuación se consideran los nombres que se les da al aguaymanto, como referencia para el etiquetado del desarrollo del producto.
4 
1.3. Código arancelario Para el aguaymanto deshidratado: 0813.40.00.00: Las demás frutas u otros frutos secos. 
Si bien esta subpartida nacional es general o bolsa lo que implica que se exportan otros productos; para el presente informe comercial se ha considerado únicamente los registros de aguaymanto deshidratado o seco. 
1.4. Otras presentaciones 
Se puede consumir sola, en almíbar, postres y con otras frutas dulces 
1.4.1. Aguaymanto
5 
II. CARACTERÍSTICAS GENERALES DEL AGUAYMANTO 
2.1. Características del Producto 
Es una fruta redonda, amarilla, dulce y pequeña (entre 1,25 y 2 cm de diámetro), originaria de América, donde se conocen más de 50 especies en estado silvestre. Aunque se conoce desde épocas precolombinas y es un alimento silvestre tradicional en zonas andinas, que alcanza hasta dos metros de altura, puede llegar a generar 30 tallos huecos, sus hojas son acorazonadas y con vellosidades; tiene una raíz principal, de la que salen raíces laterales, las flores tienen cinco pétalos de color amarillo, el fruto es una baya globosa y jugosa, con una pulpa agridulce dentro de la cual se encuentran gran número de semillas; el fruto puede pesar de 4 a 10 gramos y permanece cubierto por el cáliz o capacho, o durante todo su desarrollo. 
2.1.1. Usos 
Fruto fresco: se consume la fruta entera, en ensaladas o en cócteles y se pueden hacer jugos, salsas, pasteles y helados. 
Fruta procesada: se elabora néctares, mermeladas, se puede deshidratar y conservar en almíbar. 
Medicinales: la cocción de las hojas se utiliza como un líquido diurético y antiasmático. Las hojas calientes se colocan sobre las inflamaciones para aliviarlas. 
Otros: puede servir como planta de cobertura para proteger los terrenos de la erosión. La planta de uchuva contiene esteroides que actúan como repelentes contra varios coleópteros, sin embargo esta propiedad, hasta ahora, no ha sido investigada. 
2.2. Producción Nacional por Regiones 
La Región de Cajamarca, se ha consolidado como la primera región productora de aguaymanto del Perú, en la Sierra Norte (Cajamarca y parte de Amazona); Sierra Central (Ancash, Huánuco y Huancayo) y Sierra Sur (Cuzco). 
Sierra de Ancash: (Huari, Yungay, Recuay, Carhuaz, Ocros). Cajamarca (Celendin), Junin (Huancayo, Valle del Mantaro), Ayacucho, Cuzco y Puno.
6 
2.3. Producción Mundial 
Actualmente se cultiva en Ecuador, Sudáfrica, Australia, India, Egipto y Colombia, que es el principal productor y exportador del mundo. 
2.4. Climas y Suelos Apropiados 
2.4.1 Climas 
Se cultivan a altitudes entre los 1.800 y los 3000 msnm, se ha observado que los mayores tamaños de fruto se alcanzan entre 2500 a 3000 msnm y la mejor apariencia de capuchón entre 1800 a 2700 msnm. En la ciudad de Tarma se cultiva el fruto a 3050 msnm, Prospera con precipitaciones entre 600 a 800 mm año. La temperatura promedio para el cultivo varía entre los 13 y 18°C. Los arándanos florecen de abril a junio, cuyos frutos maduran desde julio, mientras que las frambuesas necesitan condiciones climáticas óptimas del invierno, con temperaturas bajas y constantes, pero no excesivas, y veranos relativamente frescos, caracterizados por una cierta oscilación térmica entre el día y la noche. 
2.4.2 Suelos 
Los suelos más recomendados para el cultivo de la uchuva son los que poseen estructura granular y una textura areno-arcillosa, preferiblemente que contengan altos contenidos de materia orgánica y un pH entre 5,5 y 6,8. 
El frambueso precisa de suelos sueltos, no compactos, ya que su sistema radicular no tolera los encharcamientos de agua. El suelo ha de ser rico en materia orgánica, con elevada capacidad de retención de agua, profundo y suelto. 
2.5. Siembra 
Se debe emplear semillas (gr/ha-): de 6 a 12 g/ha. Semillas frescas para lograr el mayor porcentaje de germinación. 
El distanciamiento en las zonas de ladera (1.5m entre planta y 2.0m entre surco); zonas planas con poda (1.0mx 2.0m.), sin poda (1.5m.entre planta y 2.0m.entre surco) con profundidad de 3cm. en ladera y en terrenos planos. 
Los plantones deben tener de 10 a 15 cm, buenas cualidades, sin presencia de plagas y enfermedades.
7 
 Colocar las plantas sobre el abonamiento y agregar tierra alrededor del plantón. 
 Compactar ligeramente para conseguir contacto del suelo con las raíces del plantón. 
 Evitar dejar hoyos alrededor del plantón, donde pueden ocurrir anegamientos. 
2.6. Fertilización 
Se realiza de 20 a 30 días antes de la siembra y sigue el siguiente proceso: 
- Retirar el suelo del hoyo. 
- Mezclar el abono con el suelo retirado del hoyo. 
- Agregar el preparado (abono y suelo) al fondo del hoyo. 
- Cubrir con una ligera capa de tierra. 
No colocar abono cerca de la planta o a las raíces, porque pueden ocasionar toxicidad (“quemaduras”), en raíces. 
Figura 1 
Fuente: CEDEPAS 
2.7. Cosecha 
Se inicia a partir del 5° al 9° mes después de la siembra, esto depende de las condiciones climáticas de cada zona. 
El inicio de cosecha es cuando el fruto presenta un color amarillo- naranja y el capacho o cáliz muestra una coloración verde amarillento, aunque el estado de cosecha depende del fin que se dará al fruto. Cuando se inician las cosechas
8 
deben hacerse cada 15 días y luego semanalmente para evitar que la fruta sobre madure y se malogre durante el traslado hasta el destino final. 
Las cosechas pueden prologarse durante un año o año y medio desde la primera cosecha; luego la fruta cosechada es de menor calidad y tamaño. 
A) Recolección: la recolección del fruto se debe realizar dependiendo del destino que va a tener y del tiempo que va a permanecer en manejo post-cosecha. Generalmente la característica utilizada para decidir el momento de cosecha es el grado de madurez fisiológica. Se recolecta desde que haya completado totalmente su madurez fisiológica, aunque todavía presente un color verde. El fruto se recolecta solamente cuando hay tiempo seco y las plantas estén totalmente secas. La cosecha se hace generalmente a mano cada 2 o 3 semanas, aunque algunos agricultores prefieren sacudir la mata y recoger los frutos que caen al suelo con el objeto de obtener mayor uniformidad en la madurez. 
B) Pelado: dependiendo del mercado y de las exigencias del consumidor, el producto se presenta con o sin cáliz por lo que se debe dejar o separar del fruto. Esta operación se realiza en el campo o en el centro de acopio manualmente. 
C) Secado: cuando el producto se va a presentar con cáliz, se debe realizar un secado para reducir la humedad de este. Generalmente los frutos se extienden a temperatura de 12ºC sobre láminas o mesones, evitando el apilamiento. Se utilizan ventiladores, este proceso aproximadamente dura 8 horas y sin ventiladores hasta 3 días. 
D) Limpieza: se retiran los materiales extraños que trae el producto de campo. Generalmente se hace una limpieza en seco por medio de ventilación. 
E) Selección y clasificación: se hace una selección de los frutos de acuerdo al tamaño, la madurez y la sanidad retirando los frutos que no reúnen los requisitos mínimos para el mercado. Se realiza una clasificación del producto de acuerdo a su calidad. 
F) Empaque: para el manejo durante la cosecha y en los centros de acopio y comercialización, el producto se empaca en canastillas plásticas de 20 Kg. Para la presentación directa al consumidor, se puede empacar con cáliz o sin él, dependiendo de las exigencias del mercado y de la manipulación post- cosecha. Cuando se empaca sin cáliz se hacen en bolsas plásticas de 0.5 a 1.0 Kg., en bandejas de icopor o en canastillas plásticas de tamaño pequeño (100 a 250 gramos) recubiertas con una película de PVC o de polipropileno microperforado. Cuando se presenta con cáliz, se empaca en cajas de cartón de 3 Kg. de capacidad, en cestas de plástico de 125 gramos o en recipientes plásticos perforados de 250 a 450 gramos. 
G) Almacenamiento: la uchuva se conserva más, si se almacena con cáliz que sin él. Frutos con cáliz almacenados a una temperatura de 18ºC y a una
9 
humedad relativa de 70% conservan su calidad aproximadamente por 20 días, mientras que los frutos sin cáliz a esas mismas condiciones solo conservan su calidad por 3 días. Lo mismo ocurre en condiciones de refrigeración a 6ºC y con 70% de humedad relativa, ya que el fruto con cáliz se puede almacenar hasta por 30 días, mientras que el fruto sin cáliz solo se puede almacenar por 5 días. 
H) Transporte: para el transporte a largas distancias se utilizan furgones refrigerados. 
I) Daños: los problemas más característicos que se presentan en la post- cosecha son rajaduras, hongos en el cáliz, hongos en el fruto, ablandamiento, deshidratación, pudrición y cambios sensoriales. 
2.8. Plagas 
A) Mancha gris (Cercospora) 
La Cercospora es un hongo que ocasiona manchas circulares tanto en hojas y frutos del aguaymanto, quitándole calidad a la cubierta o cáliz de los frutos. 
B) Muerte Regresiva /Phoma) 
Es un hongo que ataca la parte aérea del aguaymanto (hojas, brotes y frutos), se caracteriza por presentarse en forma de mancha amplia y húmeda, en frutos, tallos y ápices. 
C) Pulgilla (Epitrix sp.) 
Se presentan en el campo inmediatamente después del trasplante y se expresan como pequeños orificios o perforaciones que dejan los insectos adultos a medida que se alimentan. En esta etapa del cultivo, los ataques de la pulguilla son importantes porque retrasan el desarrollo normal de la planta. La pulguilla puede afectar las plantas en cualquier estado de desarrollo, sin embargo en las plantas adultas el daño se aprecia menos. La pulguilla se encuentra en todas las zonas donde se cultiva la uchuva. 
D) Perforador del fruto (Heliothis subflexa) 
La mariposa adulta pone sus huevos en los tallos, en las hojas cerca de los frutos recién cuajados, o en malezas aledañas. Los daños los produce la larva desde sus primeros instares. Una vez la larva eclosiona, perfora el capacho en estado verde y se
10 
alimenta del fruto también en estado verde. La larva pasa a otros frutos para continuar su alimentación. La presencia de la plaga se nota únicamente cuando hace el orificio de salida para alimentarse en otro fruto o para empujar, o por la presencia de excrementos en el ápice del capacho. 
E) Mosca blanca o palomilla (Trialeurodes vaporariorum) 
La mosca blanca afecta a diversas especies agrícolas, principalmente las de hoja ancha. Se localiza en el envés de la hoja, en diferentes estados desde huevos hasta adultos. El daño principal consiste en que la mosca chupa la savia para su alimentación. Aunque hasta el presente, no se conoce que trasmita algún virus en el cultivo de la uchuva, puede trasmitir algunos de ellos, como es el caso del amarillamiento de venas de la papa (PYVV). 
F) Afidos o pulgones (Aphis sp.) 
Los áfidos o pulgones son una plaga común en el cultivo del aguaymanto. Atacan el interior del capacho, depositando excrementos que deterioran su apariencia. Los ataques se presentan en algunas plantas y no en forma generalizada en el cultivo. A diferencia de otros cultivos, no se han detectado ocasionando daños en las hojas. 
2.9. Enfermedades 
A) Mancha gris (Cercospora sp.) 
Se presenta con mayor intensidad en épocas de humedad alta. Es la enfermedad foliar más limitante de la uchuva. Se representa como lesiones de forma angular o redonda de color verde claro. En el cáliz la mancha se hace rápidamente difusa alcanzando en corto tiempo toda la superficie. La infección ocurre primero en las hojas má viejas y avanza hacia el follaje nuevo. En estado avanzado ocasiona defoliación y pérdida de fructificación prematura. 
B) Mancha negra de las hojas (Alternaría sp.) 
La enfermedad se presenta en el campo afectando las hojas más viejas. Se inicia con pequeñas manchas de color negro que se pueden juntar hasta formar una mancha más grande. La mayoría de las veces se observan círculos concéntricos y la lesión se acompaña de un halo clorótico que circunda dicha lesión. Cuando la enfermedad no ha sido controlada, la hoja entera se torna clorótica y se seca. 
C) Moho gris (Botrytis sp.) 
De muestras de frutos enfermos provenientes de varias zonas del país se han aislado algunos hongos afectando considerablemente el fruto. Los síntomas consisten en manchas necróticas de forma irregular que al colocarlos en condiciones de cámara húmeda desarrollan un micelio
11 
de color gris, que puede cubrir completamente el fruto. El daño deteriora la calidad del fruto, haciéndolo inservible para la comercialización. También afecta eventualmente las hojas. 
D) Ojo gallo 
En condiciones de campo, la enfermedad se presenta afectando principalmente las hojas, como manchas necróticas de color, marrón oscuro, rodeadas de un halo clorótico y formando en el centro un punto de color claro dando la forma de un ojo. 
E) Nematodos (Meloidogine) 
Los nematodos que atacan plantas rompen y deforman las raíces causando cambios internos que interrumpen el paso normal del agua y nutrientes y detienen el crecimiento de las plantas. Las hojas se pueden tornar cloróticas, aunque en épocas muy secas puede no producirse clorosis y marchitase la planta. En general, los síntomas que se presentan son similares a la deficiencia de agua y nutrientes. Los nemátodos se encuentran agregados y cuando las poblaciones son altas, se presentan parches de plantas enanas en los lotes. 
F) Esclerotiniosis, Moho blanco, pudrición dura (Sclerotinia sclerotiorum de bary) 
Los síntomas de la enfermedad se pueden expresar en cualquier órgano de la planta. Cuando el ataque es fuerte, la zona central del tallo se destruye y es reemplazada por un moho blanquecino, el cual da lugar a esclerocios de color oscuro, que son las semillas del patógeno. A veces el capacho también es afectado por la enfermedad, el cual se decolora casi totalmente y en este caso el esclerocio, se forma dentro del capacho.
12 
2.10. Beneficios y Propiedades del Producto 
2.10.1. Beneficios 
Según investigaciones por ser digestivo, ayuda a prevenir cáncer del estómago, colon y del intestino. El fruto sirve para purificar la sangre, ayuda a eliminar la albúmina de los riñones, reconstituye el nervio óptico, limpia las cataratas, contribuye contra la diabetes, la artritis incipiente y alivia eficazmente las afecciones de la garganta. Por su contenido de vitamina A se le considera un fruto carotenógeno. 
Ayuda a combatir las siguientes enfermedades: 
 Amibiasis: Controla la amibiasis. 
 Antirreumático: 
 Asma: Combate el asma. 
 Bronquios: Alivia los problemas bronquiales. 
 Calcio: Ayuda con la formación de los dientes y los huesos. 
 Cáncer (Colon, Intestino, estomago): Previene la aparición del cáncer por sus propiedades digestivas. 
 Cansancio mental: Combate el cansancio mental. 
 Colesterol: Disminuye los niveles del colesterol en la sangre. 
 Depresión: Combate la depresión. 
 Diabetes: Consumir el fruto del aguaymanto ya que tiene una sustancia similar a la insulina. 
 Envejecimiento: El consumo de este previene el envejecimiento. 
 Garganta: Alivia los problemas de la garganta. 
 Heridas: Favorece la cicatrización de las heridas. 
 Menopausia: Alivia los síntomas característicos de este periodo. 
 Menstruación: Alivia los cólicos menstruales. 
 Próstata: Favorece el tratamiento de las personas con problemas de la próstata gracias a sus propiedades diuréticas. 
 Sinusitis: Combate la sinusitis. 
 Sistema Inmunológico: Fortalece. 
 Stress: Combate el stress.
13 
 Tranquilizante: Consumir aguaymanto ya que contiene flavonoides. 
 Vista: El jugo de la fruta, cura las nubosidades del ojo, 3 gotas 2 o 3 veces por día. 
2.10.2. Propiedades 
Tabla 1: Información Nutricional
14 
2.11. Costos de Producción. 
Los rendimientos en promedio del aguaymanto, son de 25 000 kg por hectáreas, equivalente a 10 kg por planta durante todo el periodo productivo. 
Tabla 2: Costos 
Fuente: Agrorural
15 
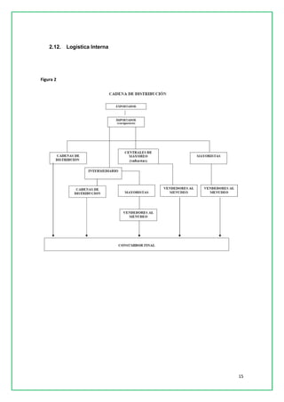
2.12. Logística Interna 
Figura 2
16 
2.12.1. Obtención frutos deshidratados 
A) Aguaymanto: Este es un proceso para obtener uchuvas deshidratadas (con bajo contenido de humedad), enteras, por medio de ósmosis directa y convección de aire caliente, para consumir como pasaboca o con otros productos. Su apariencia final es parecida a la de una uva pasa, con piel arrugada y ligeramente transparente, de un color anaranjado oscuro. Presenta intensos sabores dulce-ácido y una consistencia gomosa y pegajosa. El producto se puede conservar alrededor de un año en condiciones de humedad inferiores a 50%. 
2.12.2. Diagrama de deshidratado del Aguaymanto 
Figura 3 
Fuente: FAO 
- 
- Recepción 
- Separación: Si trae cáliz, este se debe separar de la fruta. 
- Selección: Se descarta el producto dañado. 
- Clasificación: Se clasifica el producto por grados de madurez y se determina cual es apto para el proceso. 
- Lavado y desinfección 
- Escaldado: en agua.
17 
- Preparación del jarabe: preparar el medio propicio (agente osmótico) para la osmodeshidratación (mayor a 60ºBrix). 
- Osmodeshidratación: Colocar en empaques plásticos el jarabe (agente osmótico) y las uchuvas. 
- Separación de la mezcla: separar las uchuvas del agente osmótico. El jarabe debe ser evaluado químicamente y todavía puede ser apto para otras osmodeshidrataciones. 
- Secado: se complementa la deshidratación por medio de aire caliente. 
- Empaque: en frascos de vidrio o envases plásticos con tapa. Puede presentarse en capacidades de 50 a 500 gramos. 
- Almacenamiento: en un sitio fresco, no húmedo o refrigerado en un empaque que presente una barrera a la humedad del ambiente. Se debe almacenar preferiblemente no expuesto a la luz. 
2.13. FODA del Producto 
2.13.1 Fortalezas 
- Posee un alto valor nutricional en antioxidantes. 
- Totalmente beneficioso para combatir la diabetes, problemas, cáncer al colon, visión, entre otros. 
- Bajos costos de producción. 
- Pisos ecológicos apropiados para el cultivo. 
- Cultivo de aguaymanto orgánico en nuestro país. 
- Vida útil prolongada sin riesgos de descomposición 
2.13.2 Oportunidades 
- Zonas de adecuadas condiciones climáticas y agronómicas. 
- Es un producto totalmente silvestre, con capacidad para la selección de semillas con características óptimas para la mejora de la producción.
18 
2.13.3 Debilidades 
- Limitado conocimiento del cultivo del producto. 
- Limitados equipos para el deshidratado óptimo del producto. 
- Deficiencias en el desarrollo de capacidades para la transformación de la materia prima. 
2.13.4 Amenazas 
- Cambios bruscos de temperatura por efecto del cambio climático. 
- Desarrollo tecnológico avanzado en otros países sudamericanos en la producción. 
- Posible crisis Internacional con efectos de recesión económica.
19 
III. SITUACIÓN COMERCIAL 
Si bien esta subpartida nacional 0813.40.00.00 correspondiente a “las demás frutas u otros frutos secos”, es general o bolsa lo que implica que se exportan otros productos; para el presente informe comercial se ha considerado únicamente los registros de aguaymanto deshidratado o seco. 
3.1. Evolución de las Exportaciones Peruanas 
Tabla 3 Aguaymanto Deshidratado 2008 2009 2010 2011 2012 VAR. % 
FOB (US$) 
28,002.88 
30,596.65 
125,554.46 
580,997.44 
515,749.67 
-0.11 
PESO (Kg.) 
2,088.18 
2,510.07 
10,267.14 
38,753.81 
39,807.42 
0.03 
Fuente: SUNAT 
Elaboración: Asociación Regional de Exportadores – AREX Lambayeque 
Según la tabla 3, las exportaciones de aguaymanto deshidratado en valor FOB, desde el año 2008, presentan un crecimiento notables, como consecuencia de las preferencias alimenticias de los países del hemisferio norte, a las cuales se dirigen nuestros envíos. En el año 2008 se realizaron despachos por un monto total de US$ 28, 002.88, mientras que en el año 2012 se exportó un total de US$ 515, 749.67. 
Cabe indicar que los volúmenes se han ido incrementando progresivamente, sin embargo en el año 2912 muestra una variación negativa de 0.11% respecto al 2011. 
Figura 4
20 
3.2. Principales Empresas Exportadoras Peruanas 
Tabla 4 
Las principales empresas exportadoras de este producto, destaca Villa Andina, que exportó una cantidad de US$ 257, 780, en el año 2012, variando negativamente en 2.57%, en comparación al año 2011, cuya participación en el total de envíos es de 49.98%, no obstante, es la empresa Ecoandino, que resalta por mantener una tendencia alcista, cuyo monto de exportación en el año 2008 fue de US$ 13, 666 y en el 2012, despachó un total de US$ 89, 362, alcanzando una variación de 101.77%, en relación al 2011. 
Tabla 5
21 
3.3. Principales Mercados de Destino 
Tabla 6 
Las exportaciones de aguaymanto deshidratado, durante el periodo el último quinquenio, estuvieron dirigidas principalmente al mercado de Alemania, que importó un total de US$ 177, 577, en el año 2012, país que se destaca por el consumo de productos orgánicos en más del 50% de su población, cuya participación en los envíos totales fue de 16.45%, en el año 2012. Sin embargo la tasa de crecimiento, en relación al año 2011, tuvo una variación negativa de 45.59%. 
Cabe indicar que los países del hemisferio norte, han incrementado el consumo de productos exóticos y orgánicos, entre ellos, Reino Unido (118.49%), Francia (128.74%), República checa /359.38%), que figuran como principales destinos del aguaymanto deshidratado, cuyas tasas de crecimiento presentan índices altamente positivos en comparación al año 2011, a excepción de Estados Unidos, que por el efecto de la Crisis Financiera y la leve recesión, presentó una contracción de 45.59% 
Figura 5: Participación de los principales mercados en valor FOB
22 
Tabla 7 
En relación a los volúmenes despachados a los principales destinos, estos muestran una tendencia positiva, como consecuencia del desarrollo de la producción con estándares de calidad, de acuerdo a la tabla, Estados Unidos, disminuyó, sus importaciones, pasando de 11, 697 kg en el año 2011, a 6,742 kg en el año 2012, variación equivalente - 42.36%. 
Figura 6: Participación de los principales mercados en kilogramos
23 
3.4. Principales Exportadores Mundiales 
Tabla 8: Principales Exportadores Mundiales – Código Sistema Armonizado 081340 (incluye al Aguaymanto deshidratado), en miles de dólares 
Dentro del ranking de los principales exportadores mundiales del sistema armonizado 081340 correspondiente a las demás frutos secos, destacan países asiáticos como, Tailandia cuyos envíos se han ido incrementando durante el último quinquenio, participando en el mercado con el 43.13%, sufriendo una variación de 27.63%, en el año 2012, en comparación al 2011, asimismo China que creció en 5.08%. Estados Unidos 5.13%. España 16.207%, Alemania, Pakistán y Francia en 15.17%, 48.20% y 9.40%, respectivamente. No obstante India muestra un decrecimiento de 40.59% 
Figura 7: Participación de los principales Exportadores Mundiales - Código Sistema Armonizado 081340 (incluye aguaymanto deshidratado), en miles de dólares
24 
Tabla 9: Principales Exportadores Mundiales – Código Sistema Armonizado 081340 (incluye al Aguaymanto deshidratado), en toneladas 
Figura 8: Participación de los principales Exportadores Mundiales - Código Sistema Armonizado 081340 (incluye aguaymanto deshidratado), en toneladas
25 
3.5. Principales Importadores Mundiales 
Tabla 10: Principales Importadores Mundiales – Código Sistema Armonizado 081340 (incluye al Aguaymanto deshidratado), en miles de dólares 
De acuerdo a la tabla 10, dentro de los principales importadores mundiales del sistema armonizado 081340 destaca Vietnam, que tuvo una cuota de mercado de 28.58% en las importaciones totales, con un monto de US$ 237, 754, cuya variación en sus adquisiciones es de 28.58%, en el año 2012, respecto al 2011; asimismo observamos a Estados Unidos que creció en 17.80%, importando una cantidad de US$ 95, 636. Otro de los mercados es Japón que tuvo un superávit de 21.70%, resaltando sobre todo a Kazajstán, que creció en el último año en 246.97%. 
Es importante mencionar, que China, Alemania, México y Francia, disminuyeron importaciones en 4.31%, 18.03%, 13.05% y 1.87%, respectivamente. 
Figura 9: Participación de los principales Importadores Mundiales - Código Sistema Armonizado 081340 (incluye aguaymanto deshidratado), en miles de dólares
26 
Tabla 11: Principales Importadores Mundiales – Código Sistema Armonizado 081340 (incluye al Aguaymanto deshidratado), en toneladas 
Figura 10: Participación de los principales Importadores Mundiales - Código Sistema Armonizado 081340 (incluye aguaymanto deshidratado), en toneladas
27 
3.6. Pre-selección de Mercados Objetivos 
3.6.1. Estados Unidos 
Estados Unidos es uno de los mercados potenciales para los envíos de productos deshidratados como el aguaymanto, que prefiere productos orgánicos, ecológicos o naturales, que puedan ser consumidos en nichos de alta diferenciación y a precios atractivos. 
Estos empleados para la elaboración de “snaks”. Bajos o libres de grasa, los cuales causan impactos muy positivos al verlos como alimentos saludables, ayudando a combatir enfermedades de obesidad y diabetes. 
Uno de los principales retailers americanos es Walmart, donde se comercializan la bolsa de 5 onzas a US$ 2.98, bajo la presentación de mixes1 
3.6.2. Canadá 
El consumo per cápita anual de frutas secas de 1,5 Kg. y frutos secos 9,4 Kg. Respectivamente, este dato se constata a través del incremento sostenido en las importaciones de alimentos deshidratados no exóticos y frutas secas desde países en desarrollo durante la última década 
El interés por la salud y la nutrición por parte de muchos canadienses y un mayor interés en la cocina étnica han llevado a incrementar las ventas de este tipo de productos. Por otro lado se observa un incremento de las ventas a granel y los hábitos de alimentación más saludables han impulsado el desarrollo de una amplia variedad de frutas secas y frutos secos que se venden bajo marcas propias en los canales retail. 
Los minoristas ofrecen frutas y frutos secos frente a las registradoras, en envases atractivos y fáciles de llevar, así como también desarrollan atractivas mezclas o mix con bocadillos de frutos secos y frutas secas para estimular las ventas. 
3.6.3. Japón 
La demanda de frutos secos en años recientes ha estado ayudada por un uso más extenso de frutos secos en confitería y en culinaria china. 
La importación de frutos secos y frutas deshidratadas está sujeta a la Ley de protección de plantas y la Ley de saneamiento de alimentos. 
1 http://www.walmart.com/ip/Great-Value-Dried-Mixed-Berry-5-oz/13033153, Este es la presentación que se tiene en los mercados para las frutas deshidratadas, en especial para los Berries.
28 
Los japoneses han mostrado una tendencia hacia la occidentalización de sus costumbres. Precisamente por la escasez de tiempo, no todos los miembros de la familia desayunan o almuerzan en casa: los jóvenes lo hacen en el centro de estudios y los adultos en sus lugares de trabajo que, por lo general, quedan lejos de las viviendas. 
Esto ha hecho que la comida más importante sea la cena, por ser la que generalmente se hace en casa y porque es el momento en que todos los miembros de la familia pueden estar presente 
3.6.4. Alemania 
El canal de distribución para frutas deshidratadas es relativamente corto. Las frutas deshidratadas son regularmente importadas hacia una zona central localizada en la Unión Europea, casi siempre a Los Países Bajos y Alemania, y desde ahí, re-exportados y distribuidos a otros países de la UE. Las frutas deshidratadas a granel que entra a la UE es importada por agentes especializados e importadores/comercializadores quienes lo hacen por cuenta propia y venden a empacadores quien compran principalmente en granel. En la mayoría de países, los agentes o importadores actúan como intermediarios, aunque también algunos de los empacadores importan directamente 
Un empacador puede participar brevemente en la cadena, pero está principalmente involucrado en re-empacar las frutas deshidratadas dentro de empaques más pequeños para ser enviados a los mercados de alimentos procesados, al detalle y al de “catering” en donde el uso
29 
3.7. FODA Comercial 
Fortalezas 
- Poseer un cultivo con altas perspectivas de exportación. 
- Ayuda a combatir la diabetes, una enfermedad que ataca a gran parte de la población mundial 
- Bajos costos de producción. 
- Cuenta con gran aceptación en el mercado Europeo, Americano y Asiático por su agradable sabor, aroma exótico y suave textura, siendo una buena alternativa para el consumidor moderno. 
Oportunidades 
- Tendencia a consumir producto sanos y orgánicos, y de sabores exóticos. 
- Poseer tratados de Libre Comercio, con quienes se pueden negociar el ingreso del producto. 
- Innovación en los productos, tomando en cuenta la preferencia de los consumidores por productos saludables, prácticos y convenientes. 
- Alto poder adquisitivo de consumidores de frutas. 
Debilidades 
- La producción nacional de aguaymanto no ha tenido un gran desarrollo ni tecnificación. 
- Reducida oferta exportable para demandas de millones de dólares. 
- Los exportadores son solo acopiadores y no desarrolla óptimamente la cadena de valor. 
Amenazas 
- Tener como competencia a Colombia que es el principal productor y exportador de aguaymanto y que tiene un TLC con la Unión Europea y principales socios comerciales de Perú. 
- Variación de las temperaturas como consecuencia de cambio climático. 
- Incremento en la oferta, por parte de otros países. 
- La crisis económica financiera por las cual pasan algunos países con lo que se delimitarían las exportaciones.
30 
IV. ANÁLISIS DEL MERCADO OBJETIVO 
4.1. Correlación Arancelaria en los posibles países de destino. 
Para detallar la correlación arancelaria, se tomará en cuenta el Sistema Armonizado, para indicar la partida correcta entre los países potenciales para la exportación de aguaymanto deshidratado. PAÍS PARTIDA ARANCELARIA 
Estados Unidos 
0813.40.90.00 
Canadá 
0813.40.00.90 
Japón 
0813.40.02.90 
Alemania 
0813.40.95.00 
Fuente: TradeMap 
4.2. Negociación Internacional. 
El Perú cuenta con numerosos acuerdos comerciales los cuales permiten que la oferta exportable peruana sea más competitiva en el mercado internacional; en la siguiente tabla se listan los acuerdos comerciales vigentes firmados por Perú y las preferencias arancelarias brindadas a la subpartida nacional: 0813.40.00.00 “las demas frutas u otros frutos seco”. 
Tabla N° 12: ACUERDOS COMERCIALES Y TRATADOS DE LIBRE COMERCIO FIRMADOS POR PERU Y EN VIGENCIA 
Subpartida: 0813.40.00.00 LAS DEMAS FRUTAS U OTROS FRUTOS SECOS 
Acuerdo Comercial Subpartida Equivalente Derecho Arancelario Preferencia Arancelaria Arancel a pagar 2013 Observaciones 
Comunidad Andina - CAN 
0813.40.00.00 
15% - Bolivia 15% - Colombia 25% - Ecuador + 0.5% (*) 
100% 
0% 
(*) Tasa para el Fondo de Desarrollo a la Infancia 
Acuerdo de Complementación Económica Perú - Cuba (ACE N° 50) 
0813.40.00.00 
15% 
No otorga 
10% * 
* Tratamiento OMC, cláusula de Nación más Favorecida NMF 
Acuerdo de Complementación Económica Perú - Mercosur (ACE N° 58) 
0813.40.90.00 
10% - Argentina + 0.50% (*) 10% - Brasil 10% - Paraguay 10% - Uruguay 
100% 100% 100% 100% 
0% 0% 0% 0% 
(*) Tasa por Servicio de Estadística. 
Acuerdo de Integración Comercial Perú - México 
0813.40.99.00 
20% 
Desgravación en 10 años 
16% 
Liberado al 100% a partir del 1° Enero del año 2021.
31 
TLC Perú – Chile 
0813.40.91.00 orgánicos 0813.40.99.00 Los demás 
6% 
100% 
0% 
- 
TLC Perú - Tailandia 
0813.40.90 
60% + 50 Bath /Kg. 
- 
40% + 33.5 Bath /Kg. * 
* Tratamiento OMC, cláusula de Nación más Favorecida NMF. Bath es la moneda de Tailandia 
TLC Perú - Singapur 
0813.40.90 
0% 
100% 
0% 
- 
TLC Perú – Canadá 
0813.40.00.90 
0% 
100% 
0% 
- 
TLC Perú – China 
0813.40.90 
25% 
Desgravación en 10 años 
15.0% 
Liberado al 100% a partir del 1° Enero del año 2019. 
TLC Perú - EFTA (Asociación Europea de Libre Comercio: Suiza, Islandia, Liechtenstein y Noruega) 
0813.40.09.00 0813.40.02.00 0813.40.89.00 0813.40.89.00 
0%. - Islandia 188% + 0.39 Nok/Kg.- Noruega 0% - Suiza 0% - Liechtenstein 
100% 100% 100% 100% 
0% 0% 0% 0% 
Nok (krone) moneda de Noruega 
TLC Perú - Estados Unidos 
0813.40.90.00 
2.5% 
100% 
0% 
- 
TLC Perú - Corea del Sur 
0813.40.90.00 
45% 
Desgravación en 10 años 
31.5% 
Liberado al 100% a partir del 1° Enero del año 2020. 
TLC Perú – Panamá 
0813.40.00.00 
10% 
100% 
0% 
- 
Acuerdo de Asociación Económica Perú - Japón 
0813.40.02.90 
15% 
100% 
5.6% 
Derecho arancelario otorgado por Japón según arancel 2013 
TLC Perú - Unión Europea 
0813.40.95.00 
2.4% 
100% 
0% 
- 
TLC Perú - Costa Rica 
0813.40.00.00 
15% 
100% 
0% 
- 
TLC Perú - Venezuela 
0813.40.90.00 
15% 
100% 
0% 
- 
Fuentes: Ministerio de Comercio Exterior y Turismo – MINCETUR 
Comunidad Andina – CAN 
Asociación Latinoamericana de Integración – ALADI 
Organización Mundial de Comercio – OMC 
Japan Customs 
Arancel de la Unión Europea (Taric) 
Fecha de ingreso a las fuentes: 18 de Octubre del 2013. 
Nota: Se podrían considerar algunas preferencias arancelarias con otros países miembros de la OMC y APEC para productos originarios de Perú; considerando la cláusula de la nación más favorecida (NMF).
32 
4.3. Condiciones de Acceso a Nivel Arancelario 
Dependiendo del mercado de destino, se debe coordinar con el importador o comprador, las exigencias que correspondan a su aduana para el ingreso de la mercadería; estando a cargo del exportador gestionar dicha documentación en el mercado de origen. Normalmente para productos alimenticios se suele solicitar: 
- Certificado sanitario (tramitarlos en SENASA (Servicio Nacional de Sanidad Agraria) 
- Certificado de origen, verifica la procedencia del producto y en caso el importador se beneficie de la preferencia arancelaria mediante un acuerdo comercial firmado; entre otros. (Tramitarlos en las Cámaras de Comercio de cada Región) 
- Certificado de calidad. (Tramitarlos en las empresas privadas del medio). 
4.3.1. Estados Unidos: 
Para poder exportar aguaymanto deshidratado, en los dos mercados señalados, hay que tomar en cuenta las legislaciones que existen respecto a calidad, empaque y etiquetado. 
Para Estado Unidos la Food and Drug Administration (FDA), es la responsable de legislar las normas de etiquetado y envasado así como también los estándares de calidad indispensables para la exportación. 
4.3.2. Canadá 
A diferencia de otros productos de alimentación, el aguaymanto deshidratadas no está sujeto ni a cuotas ni a permisos de importación. Tampoco requiere de certificaciones fitosanitarias especiales, siendo muy pocas las exigencias que la rigen. 
Específicamente están sujetos a los requerimientos de empaque y etiquetado, composición y seguridad alimenticia según lo establecen las regulaciones Food and Drug Act and Regulations y Consumer Packaging and Labeling Act and Regulations. 
Los productos comestibles agrícolas, ya sean secos, frescos, o procesados (enlatados, conservados, o congelados) están regulados por las disposiciones de la Canadian Food Inspection Agency (CFIA). 
Los alimentos deben ser sanos, saludables, aptos para el consumo humano, fabricados a partir de materia prima en buen estado y envasados con garantías sanitarias. Una vez cumplidos dichos requisitos, lo único que se necesita es que una Declaración de Importación (Import Declaration) acompañe el envío por duplicado. Esta declaración deberá ser completada por el importador o su representante.
33 
El etiquetado bilingüe en inglés y francés es exigido para todos los bienes y productos pre-empaquetados vendidos en cualquier parte de Canadá. Existen excepciones a esta regla para algunos productos específicos. Los productos que se introducen como muestras comerciales (“commercial samples”) pueden ser exonerados hasta por un año en relación al etiquetado bilingüe y a las exigencias referentes a la estandarización de empaquetados2 
4.3.3. Japón 
Según la Ley sobre Condiciones Sanitarias de los Alimentos, las etiquetas de productos alimenticios elaborados deben indicar las sustancias alergénicas que puedan contener 
Todos los alimentos, bebidas no alcohólicas y productos forestales provenientes de territorios extranjeros deben contar con una certificación JAS para poder ingresar a terrtorio japonés. 
Es de vital importancia, cumplir con los siguientes requisitos: 
La certificación JAS puede ser: 
• Certificación JAS General: que garantiza la calidad del producto, refiriéndose a su contenido, composición o desempeño. 
• Certificación JAS Específica: que norma los procedimientos de producción, tales como los de alimentos orgánicos. 
Normas JIS (Japan Industrial Standards) 
Estas normas son de aplicación voluntaria. Sirven para la acreditación y certificación de los productos industriales. Es muy conveniente contar con esta certificación ya que pueden resultar determinantes en la decisión de compra de los clientes potenciales. Las JIS son aplicadas a cerca de 600 productos industriales y consisten en alrededor de 8,500 estándares. 
Food Sanitation Law 
Esta ley prohíbe las ventas de alimentos que contienen substancias toxicas y perjudiciales para los humanos. Las frutas deshidratadas envasadas deben ser etiquetadas según lo estipulado en esta ley de acuerdo a los ítems listados a continuación: 
• Nombre del Producto 
• Si es comestible o no 
• Aditivos (si corresponde) 
• Fecha vencimiento 
2 http://www.inspection.gc.ca/english/fssa/labeti/guide/toce.shtml
34 
• Método de preservación 
• Si debe calentarlo antes de comer 
• Nombre y dirección del importador 
Productos Orgánicos 
Deben contar con la certificación de Japón a través de la marca JAS de productos orgánicos (logo JAS color verde. Para la certificación, se inspeccionan las tierras de cultivo y la planta de procesamiento, no el producto final en sí. El ente encargado de esta certificación es el MAFF (Ministerio de Agricultura, Pesca y Bosques de Japón). 
Licencia de importación 
Cabe notar que los productos importados por Japón deben ser recibidos por una empresa que tenga licencia de importador. En el caso de envío de muestras, se debe consignar la leyenda “samples of no commercial value, prices for customs purposes only”. 
Figura 11: Canales de Distribución para las Frutas Deshidratadas
35 
4.3.4. Alemania 
Requerimientos de Mercado 
Las reglas y regulaciones que la Unión Europea tiene para el comercio de productos alimenticios son muy estrictas. Las más importantes relacionadas a las frutas deshidratadas son: 
- Niveles máximos de Residuos / Pesticidas: Es una regulación de los niveles aprobados de pesticidas encontrados en frutas deshidratadas importadas por la Unión Europea mostradas en la Directiva 90/642/EEC. 
- Niveles máximos de Residuos / Pesticidas: Es una regulación de los niveles aprobados de pesticidas encontrados en frutas deshidratadas importadas por la Unión Europea mostradas en la Directiva 90/642/EEC. 
Sobre la producción: 
- Lavado: 1%-10% solución salina; 0.1%-5% solución de agua de soda, o agua caliente. 
- Blanqueo: hervir en agua acidificada o vapor, colocando la fruta sobre emanaciones de sulfuro o sumergiéndola en una solución de agua de sulfato. 
- Secado: Por medio de calor del sol o técnicas convencionales. 
- Dependiendo de las especificaciones del comprador, azúcar pupara estabilizar y aumentar la vida del producto, y dióxido sulfúrico puede también ser agregado para aclarar y ayudar a preservar el color. 
- Almacenamiento y transporte: si el producto posee un contenido alto en humedad, el almacenamiento y transporte frío será necesario. 
Empaque 
Generalmente la política de empacado no afecta a los productores extranjeros porque el que se vuelve responsable de empaque del producto es el importador. Las frutas deshidratadas para exportación son generalmente empacadas en cajas de cartón con polietileno especiales para exportación, conteniendo de dos a 4 cajas de 5 kilogramos cada una. Últimamente, las frutas deshidratadas son empacadas en bolsas de polietileno, que van dentro de cajas de cartón corrugado o de múltiples compartimientos y en peso varían entre los 5 y 25 kilogramos.
36 
V. OPORTUNIDAD LOCAL 5.1. Perú PRONATUR E.I.R.L. RUC: 20395379233 Departamento: Lambayeque Apoderado: Miguel Reyes Custodio Teléfono: +51 (074) 202725 Correo Electrónico: trading@pronatur.com.pe Página Web: http://www.pronatur.com.pe/ AGROANDINO SRL RUC: 20513346396 Departamento: Cajamarca CEO: Oscar Schiappa-Pietra Teléfono: (0051) 98675-6617 Correo Electrónico: oschiappa@agroandino-peru.com Página Web: http://www.agroandino-peru.com/

Perfil comercial aguaymanto

  • 1.
  • 2.
    2 Índice I.CLASIFICACIÓN ARANCELARIA ................................................................................... 3 1.1. Nombre del Producto ................................................................................................. 3 1.2. Nombre científico ........................................................................................................ 3 1.3. Código arancelario ..................................................................................................... 4 1.4. Otras presentaciones ................................................................................................. 4 II. CARACTERÍSTICAS GENERALES DEL AGUAYMANTO.......................................... 5 2.1. Características del Producto ..................................................................................... 5 2.2. Producción Nacional por Regiones ......................................................................... 5 2.3. Producción Mundial .................................................................................................... 6 2.4. Climas y Suelos Apropiados ..................................................................................... 6 2.5. Siembra ........................................................................................................................ 6 2.6. Fertilización ................................................................................................................. 7 2.7. Cosecha ....................................................................................................................... 7 2.8. Plagas ........................................................................................................................... 9 2.9. Enfermedades ........................................................................................................... 10 2.10. Beneficios y Propiedades del Producto ............................................................ 12 2.11. Costos de Producción. ......................................................................................... 14 2.12. Logística Interna ................................................................................................... 15 2.13. FODA del Producto .............................................................................................. 17 III. SITUACIÓN COMERCIAL .......................................................................................... 19 3.1. Evolución de las Exportaciones Peruanas ........................................................... 19 3.2. Principales Empresas Exportadoras Peruanas ................................................... 20 3.3. Principales Mercados de Destino .......................................................................... 21 3.4. Principales Exportadores Mundiales ..................................................................... 23 3.5. Principales Importadores Mundiales ..................................................................... 25 3.6. Pre-selección de Mercados Objetivos ................................................................... 27 3.7. FODA Comercial ....................................................................................................... 29 IV. ANÁLISIS DEL MERCADO OBJETIVO .................................................................... 30 4.1. Correlación Arancelaria en los posibles países de destino. .............................. 30 4.2. Negociación Internacional. ...................................................................................... 30 4.3. Condiciones de Acceso a Nivel Arancelario......................................................... 32 V. OPORTUNIDAD LOCAL .................................................................................................... 36
  • 3.
    3 PERFIL COMERCIALDEL AGUAYMANTO DESHIDRATADO I. CLASIFICACIÓN ARANCELARIA 1.1. Nombre del Producto Aguaymanto Deshidratado 1.2. Nombre científico Physalis peruviana L. 1.2.1 Nombres Vulgares en otros idiomas A continuación se consideran los nombres que se les da al aguaymanto, como referencia para el etiquetado del desarrollo del producto.
  • 4.
    4 1.3. Códigoarancelario Para el aguaymanto deshidratado: 0813.40.00.00: Las demás frutas u otros frutos secos. Si bien esta subpartida nacional es general o bolsa lo que implica que se exportan otros productos; para el presente informe comercial se ha considerado únicamente los registros de aguaymanto deshidratado o seco. 1.4. Otras presentaciones Se puede consumir sola, en almíbar, postres y con otras frutas dulces 1.4.1. Aguaymanto
  • 5.
    5 II. CARACTERÍSTICASGENERALES DEL AGUAYMANTO 2.1. Características del Producto Es una fruta redonda, amarilla, dulce y pequeña (entre 1,25 y 2 cm de diámetro), originaria de América, donde se conocen más de 50 especies en estado silvestre. Aunque se conoce desde épocas precolombinas y es un alimento silvestre tradicional en zonas andinas, que alcanza hasta dos metros de altura, puede llegar a generar 30 tallos huecos, sus hojas son acorazonadas y con vellosidades; tiene una raíz principal, de la que salen raíces laterales, las flores tienen cinco pétalos de color amarillo, el fruto es una baya globosa y jugosa, con una pulpa agridulce dentro de la cual se encuentran gran número de semillas; el fruto puede pesar de 4 a 10 gramos y permanece cubierto por el cáliz o capacho, o durante todo su desarrollo. 2.1.1. Usos Fruto fresco: se consume la fruta entera, en ensaladas o en cócteles y se pueden hacer jugos, salsas, pasteles y helados. Fruta procesada: se elabora néctares, mermeladas, se puede deshidratar y conservar en almíbar. Medicinales: la cocción de las hojas se utiliza como un líquido diurético y antiasmático. Las hojas calientes se colocan sobre las inflamaciones para aliviarlas. Otros: puede servir como planta de cobertura para proteger los terrenos de la erosión. La planta de uchuva contiene esteroides que actúan como repelentes contra varios coleópteros, sin embargo esta propiedad, hasta ahora, no ha sido investigada. 2.2. Producción Nacional por Regiones La Región de Cajamarca, se ha consolidado como la primera región productora de aguaymanto del Perú, en la Sierra Norte (Cajamarca y parte de Amazona); Sierra Central (Ancash, Huánuco y Huancayo) y Sierra Sur (Cuzco). Sierra de Ancash: (Huari, Yungay, Recuay, Carhuaz, Ocros). Cajamarca (Celendin), Junin (Huancayo, Valle del Mantaro), Ayacucho, Cuzco y Puno.
  • 6.
    6 2.3. ProducciónMundial Actualmente se cultiva en Ecuador, Sudáfrica, Australia, India, Egipto y Colombia, que es el principal productor y exportador del mundo. 2.4. Climas y Suelos Apropiados 2.4.1 Climas Se cultivan a altitudes entre los 1.800 y los 3000 msnm, se ha observado que los mayores tamaños de fruto se alcanzan entre 2500 a 3000 msnm y la mejor apariencia de capuchón entre 1800 a 2700 msnm. En la ciudad de Tarma se cultiva el fruto a 3050 msnm, Prospera con precipitaciones entre 600 a 800 mm año. La temperatura promedio para el cultivo varía entre los 13 y 18°C. Los arándanos florecen de abril a junio, cuyos frutos maduran desde julio, mientras que las frambuesas necesitan condiciones climáticas óptimas del invierno, con temperaturas bajas y constantes, pero no excesivas, y veranos relativamente frescos, caracterizados por una cierta oscilación térmica entre el día y la noche. 2.4.2 Suelos Los suelos más recomendados para el cultivo de la uchuva son los que poseen estructura granular y una textura areno-arcillosa, preferiblemente que contengan altos contenidos de materia orgánica y un pH entre 5,5 y 6,8. El frambueso precisa de suelos sueltos, no compactos, ya que su sistema radicular no tolera los encharcamientos de agua. El suelo ha de ser rico en materia orgánica, con elevada capacidad de retención de agua, profundo y suelto. 2.5. Siembra Se debe emplear semillas (gr/ha-): de 6 a 12 g/ha. Semillas frescas para lograr el mayor porcentaje de germinación. El distanciamiento en las zonas de ladera (1.5m entre planta y 2.0m entre surco); zonas planas con poda (1.0mx 2.0m.), sin poda (1.5m.entre planta y 2.0m.entre surco) con profundidad de 3cm. en ladera y en terrenos planos. Los plantones deben tener de 10 a 15 cm, buenas cualidades, sin presencia de plagas y enfermedades.
  • 7.
    7  Colocarlas plantas sobre el abonamiento y agregar tierra alrededor del plantón.  Compactar ligeramente para conseguir contacto del suelo con las raíces del plantón.  Evitar dejar hoyos alrededor del plantón, donde pueden ocurrir anegamientos. 2.6. Fertilización Se realiza de 20 a 30 días antes de la siembra y sigue el siguiente proceso: - Retirar el suelo del hoyo. - Mezclar el abono con el suelo retirado del hoyo. - Agregar el preparado (abono y suelo) al fondo del hoyo. - Cubrir con una ligera capa de tierra. No colocar abono cerca de la planta o a las raíces, porque pueden ocasionar toxicidad (“quemaduras”), en raíces. Figura 1 Fuente: CEDEPAS 2.7. Cosecha Se inicia a partir del 5° al 9° mes después de la siembra, esto depende de las condiciones climáticas de cada zona. El inicio de cosecha es cuando el fruto presenta un color amarillo- naranja y el capacho o cáliz muestra una coloración verde amarillento, aunque el estado de cosecha depende del fin que se dará al fruto. Cuando se inician las cosechas
  • 8.
    8 deben hacersecada 15 días y luego semanalmente para evitar que la fruta sobre madure y se malogre durante el traslado hasta el destino final. Las cosechas pueden prologarse durante un año o año y medio desde la primera cosecha; luego la fruta cosechada es de menor calidad y tamaño. A) Recolección: la recolección del fruto se debe realizar dependiendo del destino que va a tener y del tiempo que va a permanecer en manejo post-cosecha. Generalmente la característica utilizada para decidir el momento de cosecha es el grado de madurez fisiológica. Se recolecta desde que haya completado totalmente su madurez fisiológica, aunque todavía presente un color verde. El fruto se recolecta solamente cuando hay tiempo seco y las plantas estén totalmente secas. La cosecha se hace generalmente a mano cada 2 o 3 semanas, aunque algunos agricultores prefieren sacudir la mata y recoger los frutos que caen al suelo con el objeto de obtener mayor uniformidad en la madurez. B) Pelado: dependiendo del mercado y de las exigencias del consumidor, el producto se presenta con o sin cáliz por lo que se debe dejar o separar del fruto. Esta operación se realiza en el campo o en el centro de acopio manualmente. C) Secado: cuando el producto se va a presentar con cáliz, se debe realizar un secado para reducir la humedad de este. Generalmente los frutos se extienden a temperatura de 12ºC sobre láminas o mesones, evitando el apilamiento. Se utilizan ventiladores, este proceso aproximadamente dura 8 horas y sin ventiladores hasta 3 días. D) Limpieza: se retiran los materiales extraños que trae el producto de campo. Generalmente se hace una limpieza en seco por medio de ventilación. E) Selección y clasificación: se hace una selección de los frutos de acuerdo al tamaño, la madurez y la sanidad retirando los frutos que no reúnen los requisitos mínimos para el mercado. Se realiza una clasificación del producto de acuerdo a su calidad. F) Empaque: para el manejo durante la cosecha y en los centros de acopio y comercialización, el producto se empaca en canastillas plásticas de 20 Kg. Para la presentación directa al consumidor, se puede empacar con cáliz o sin él, dependiendo de las exigencias del mercado y de la manipulación post- cosecha. Cuando se empaca sin cáliz se hacen en bolsas plásticas de 0.5 a 1.0 Kg., en bandejas de icopor o en canastillas plásticas de tamaño pequeño (100 a 250 gramos) recubiertas con una película de PVC o de polipropileno microperforado. Cuando se presenta con cáliz, se empaca en cajas de cartón de 3 Kg. de capacidad, en cestas de plástico de 125 gramos o en recipientes plásticos perforados de 250 a 450 gramos. G) Almacenamiento: la uchuva se conserva más, si se almacena con cáliz que sin él. Frutos con cáliz almacenados a una temperatura de 18ºC y a una
  • 9.
    9 humedad relativade 70% conservan su calidad aproximadamente por 20 días, mientras que los frutos sin cáliz a esas mismas condiciones solo conservan su calidad por 3 días. Lo mismo ocurre en condiciones de refrigeración a 6ºC y con 70% de humedad relativa, ya que el fruto con cáliz se puede almacenar hasta por 30 días, mientras que el fruto sin cáliz solo se puede almacenar por 5 días. H) Transporte: para el transporte a largas distancias se utilizan furgones refrigerados. I) Daños: los problemas más característicos que se presentan en la post- cosecha son rajaduras, hongos en el cáliz, hongos en el fruto, ablandamiento, deshidratación, pudrición y cambios sensoriales. 2.8. Plagas A) Mancha gris (Cercospora) La Cercospora es un hongo que ocasiona manchas circulares tanto en hojas y frutos del aguaymanto, quitándole calidad a la cubierta o cáliz de los frutos. B) Muerte Regresiva /Phoma) Es un hongo que ataca la parte aérea del aguaymanto (hojas, brotes y frutos), se caracteriza por presentarse en forma de mancha amplia y húmeda, en frutos, tallos y ápices. C) Pulgilla (Epitrix sp.) Se presentan en el campo inmediatamente después del trasplante y se expresan como pequeños orificios o perforaciones que dejan los insectos adultos a medida que se alimentan. En esta etapa del cultivo, los ataques de la pulguilla son importantes porque retrasan el desarrollo normal de la planta. La pulguilla puede afectar las plantas en cualquier estado de desarrollo, sin embargo en las plantas adultas el daño se aprecia menos. La pulguilla se encuentra en todas las zonas donde se cultiva la uchuva. D) Perforador del fruto (Heliothis subflexa) La mariposa adulta pone sus huevos en los tallos, en las hojas cerca de los frutos recién cuajados, o en malezas aledañas. Los daños los produce la larva desde sus primeros instares. Una vez la larva eclosiona, perfora el capacho en estado verde y se
  • 10.
    10 alimenta delfruto también en estado verde. La larva pasa a otros frutos para continuar su alimentación. La presencia de la plaga se nota únicamente cuando hace el orificio de salida para alimentarse en otro fruto o para empujar, o por la presencia de excrementos en el ápice del capacho. E) Mosca blanca o palomilla (Trialeurodes vaporariorum) La mosca blanca afecta a diversas especies agrícolas, principalmente las de hoja ancha. Se localiza en el envés de la hoja, en diferentes estados desde huevos hasta adultos. El daño principal consiste en que la mosca chupa la savia para su alimentación. Aunque hasta el presente, no se conoce que trasmita algún virus en el cultivo de la uchuva, puede trasmitir algunos de ellos, como es el caso del amarillamiento de venas de la papa (PYVV). F) Afidos o pulgones (Aphis sp.) Los áfidos o pulgones son una plaga común en el cultivo del aguaymanto. Atacan el interior del capacho, depositando excrementos que deterioran su apariencia. Los ataques se presentan en algunas plantas y no en forma generalizada en el cultivo. A diferencia de otros cultivos, no se han detectado ocasionando daños en las hojas. 2.9. Enfermedades A) Mancha gris (Cercospora sp.) Se presenta con mayor intensidad en épocas de humedad alta. Es la enfermedad foliar más limitante de la uchuva. Se representa como lesiones de forma angular o redonda de color verde claro. En el cáliz la mancha se hace rápidamente difusa alcanzando en corto tiempo toda la superficie. La infección ocurre primero en las hojas má viejas y avanza hacia el follaje nuevo. En estado avanzado ocasiona defoliación y pérdida de fructificación prematura. B) Mancha negra de las hojas (Alternaría sp.) La enfermedad se presenta en el campo afectando las hojas más viejas. Se inicia con pequeñas manchas de color negro que se pueden juntar hasta formar una mancha más grande. La mayoría de las veces se observan círculos concéntricos y la lesión se acompaña de un halo clorótico que circunda dicha lesión. Cuando la enfermedad no ha sido controlada, la hoja entera se torna clorótica y se seca. C) Moho gris (Botrytis sp.) De muestras de frutos enfermos provenientes de varias zonas del país se han aislado algunos hongos afectando considerablemente el fruto. Los síntomas consisten en manchas necróticas de forma irregular que al colocarlos en condiciones de cámara húmeda desarrollan un micelio
  • 11.
    11 de colorgris, que puede cubrir completamente el fruto. El daño deteriora la calidad del fruto, haciéndolo inservible para la comercialización. También afecta eventualmente las hojas. D) Ojo gallo En condiciones de campo, la enfermedad se presenta afectando principalmente las hojas, como manchas necróticas de color, marrón oscuro, rodeadas de un halo clorótico y formando en el centro un punto de color claro dando la forma de un ojo. E) Nematodos (Meloidogine) Los nematodos que atacan plantas rompen y deforman las raíces causando cambios internos que interrumpen el paso normal del agua y nutrientes y detienen el crecimiento de las plantas. Las hojas se pueden tornar cloróticas, aunque en épocas muy secas puede no producirse clorosis y marchitase la planta. En general, los síntomas que se presentan son similares a la deficiencia de agua y nutrientes. Los nemátodos se encuentran agregados y cuando las poblaciones son altas, se presentan parches de plantas enanas en los lotes. F) Esclerotiniosis, Moho blanco, pudrición dura (Sclerotinia sclerotiorum de bary) Los síntomas de la enfermedad se pueden expresar en cualquier órgano de la planta. Cuando el ataque es fuerte, la zona central del tallo se destruye y es reemplazada por un moho blanquecino, el cual da lugar a esclerocios de color oscuro, que son las semillas del patógeno. A veces el capacho también es afectado por la enfermedad, el cual se decolora casi totalmente y en este caso el esclerocio, se forma dentro del capacho.
  • 12.
    12 2.10. Beneficiosy Propiedades del Producto 2.10.1. Beneficios Según investigaciones por ser digestivo, ayuda a prevenir cáncer del estómago, colon y del intestino. El fruto sirve para purificar la sangre, ayuda a eliminar la albúmina de los riñones, reconstituye el nervio óptico, limpia las cataratas, contribuye contra la diabetes, la artritis incipiente y alivia eficazmente las afecciones de la garganta. Por su contenido de vitamina A se le considera un fruto carotenógeno. Ayuda a combatir las siguientes enfermedades:  Amibiasis: Controla la amibiasis.  Antirreumático:  Asma: Combate el asma.  Bronquios: Alivia los problemas bronquiales.  Calcio: Ayuda con la formación de los dientes y los huesos.  Cáncer (Colon, Intestino, estomago): Previene la aparición del cáncer por sus propiedades digestivas.  Cansancio mental: Combate el cansancio mental.  Colesterol: Disminuye los niveles del colesterol en la sangre.  Depresión: Combate la depresión.  Diabetes: Consumir el fruto del aguaymanto ya que tiene una sustancia similar a la insulina.  Envejecimiento: El consumo de este previene el envejecimiento.  Garganta: Alivia los problemas de la garganta.  Heridas: Favorece la cicatrización de las heridas.  Menopausia: Alivia los síntomas característicos de este periodo.  Menstruación: Alivia los cólicos menstruales.  Próstata: Favorece el tratamiento de las personas con problemas de la próstata gracias a sus propiedades diuréticas.  Sinusitis: Combate la sinusitis.  Sistema Inmunológico: Fortalece.  Stress: Combate el stress.
  • 13.
    13  Tranquilizante:Consumir aguaymanto ya que contiene flavonoides.  Vista: El jugo de la fruta, cura las nubosidades del ojo, 3 gotas 2 o 3 veces por día. 2.10.2. Propiedades Tabla 1: Información Nutricional
  • 14.
    14 2.11. Costosde Producción. Los rendimientos en promedio del aguaymanto, son de 25 000 kg por hectáreas, equivalente a 10 kg por planta durante todo el periodo productivo. Tabla 2: Costos Fuente: Agrorural
  • 15.
    15 2.12. LogísticaInterna Figura 2
  • 16.
    16 2.12.1. Obtenciónfrutos deshidratados A) Aguaymanto: Este es un proceso para obtener uchuvas deshidratadas (con bajo contenido de humedad), enteras, por medio de ósmosis directa y convección de aire caliente, para consumir como pasaboca o con otros productos. Su apariencia final es parecida a la de una uva pasa, con piel arrugada y ligeramente transparente, de un color anaranjado oscuro. Presenta intensos sabores dulce-ácido y una consistencia gomosa y pegajosa. El producto se puede conservar alrededor de un año en condiciones de humedad inferiores a 50%. 2.12.2. Diagrama de deshidratado del Aguaymanto Figura 3 Fuente: FAO - - Recepción - Separación: Si trae cáliz, este se debe separar de la fruta. - Selección: Se descarta el producto dañado. - Clasificación: Se clasifica el producto por grados de madurez y se determina cual es apto para el proceso. - Lavado y desinfección - Escaldado: en agua.
  • 17.
    17 - Preparacióndel jarabe: preparar el medio propicio (agente osmótico) para la osmodeshidratación (mayor a 60ºBrix). - Osmodeshidratación: Colocar en empaques plásticos el jarabe (agente osmótico) y las uchuvas. - Separación de la mezcla: separar las uchuvas del agente osmótico. El jarabe debe ser evaluado químicamente y todavía puede ser apto para otras osmodeshidrataciones. - Secado: se complementa la deshidratación por medio de aire caliente. - Empaque: en frascos de vidrio o envases plásticos con tapa. Puede presentarse en capacidades de 50 a 500 gramos. - Almacenamiento: en un sitio fresco, no húmedo o refrigerado en un empaque que presente una barrera a la humedad del ambiente. Se debe almacenar preferiblemente no expuesto a la luz. 2.13. FODA del Producto 2.13.1 Fortalezas - Posee un alto valor nutricional en antioxidantes. - Totalmente beneficioso para combatir la diabetes, problemas, cáncer al colon, visión, entre otros. - Bajos costos de producción. - Pisos ecológicos apropiados para el cultivo. - Cultivo de aguaymanto orgánico en nuestro país. - Vida útil prolongada sin riesgos de descomposición 2.13.2 Oportunidades - Zonas de adecuadas condiciones climáticas y agronómicas. - Es un producto totalmente silvestre, con capacidad para la selección de semillas con características óptimas para la mejora de la producción.
  • 18.
    18 2.13.3 Debilidades - Limitado conocimiento del cultivo del producto. - Limitados equipos para el deshidratado óptimo del producto. - Deficiencias en el desarrollo de capacidades para la transformación de la materia prima. 2.13.4 Amenazas - Cambios bruscos de temperatura por efecto del cambio climático. - Desarrollo tecnológico avanzado en otros países sudamericanos en la producción. - Posible crisis Internacional con efectos de recesión económica.
  • 19.
    19 III. SITUACIÓNCOMERCIAL Si bien esta subpartida nacional 0813.40.00.00 correspondiente a “las demás frutas u otros frutos secos”, es general o bolsa lo que implica que se exportan otros productos; para el presente informe comercial se ha considerado únicamente los registros de aguaymanto deshidratado o seco. 3.1. Evolución de las Exportaciones Peruanas Tabla 3 Aguaymanto Deshidratado 2008 2009 2010 2011 2012 VAR. % FOB (US$) 28,002.88 30,596.65 125,554.46 580,997.44 515,749.67 -0.11 PESO (Kg.) 2,088.18 2,510.07 10,267.14 38,753.81 39,807.42 0.03 Fuente: SUNAT Elaboración: Asociación Regional de Exportadores – AREX Lambayeque Según la tabla 3, las exportaciones de aguaymanto deshidratado en valor FOB, desde el año 2008, presentan un crecimiento notables, como consecuencia de las preferencias alimenticias de los países del hemisferio norte, a las cuales se dirigen nuestros envíos. En el año 2008 se realizaron despachos por un monto total de US$ 28, 002.88, mientras que en el año 2012 se exportó un total de US$ 515, 749.67. Cabe indicar que los volúmenes se han ido incrementando progresivamente, sin embargo en el año 2912 muestra una variación negativa de 0.11% respecto al 2011. Figura 4
  • 20.
    20 3.2. PrincipalesEmpresas Exportadoras Peruanas Tabla 4 Las principales empresas exportadoras de este producto, destaca Villa Andina, que exportó una cantidad de US$ 257, 780, en el año 2012, variando negativamente en 2.57%, en comparación al año 2011, cuya participación en el total de envíos es de 49.98%, no obstante, es la empresa Ecoandino, que resalta por mantener una tendencia alcista, cuyo monto de exportación en el año 2008 fue de US$ 13, 666 y en el 2012, despachó un total de US$ 89, 362, alcanzando una variación de 101.77%, en relación al 2011. Tabla 5
  • 21.
    21 3.3. PrincipalesMercados de Destino Tabla 6 Las exportaciones de aguaymanto deshidratado, durante el periodo el último quinquenio, estuvieron dirigidas principalmente al mercado de Alemania, que importó un total de US$ 177, 577, en el año 2012, país que se destaca por el consumo de productos orgánicos en más del 50% de su población, cuya participación en los envíos totales fue de 16.45%, en el año 2012. Sin embargo la tasa de crecimiento, en relación al año 2011, tuvo una variación negativa de 45.59%. Cabe indicar que los países del hemisferio norte, han incrementado el consumo de productos exóticos y orgánicos, entre ellos, Reino Unido (118.49%), Francia (128.74%), República checa /359.38%), que figuran como principales destinos del aguaymanto deshidratado, cuyas tasas de crecimiento presentan índices altamente positivos en comparación al año 2011, a excepción de Estados Unidos, que por el efecto de la Crisis Financiera y la leve recesión, presentó una contracción de 45.59% Figura 5: Participación de los principales mercados en valor FOB
  • 22.
    22 Tabla 7 En relación a los volúmenes despachados a los principales destinos, estos muestran una tendencia positiva, como consecuencia del desarrollo de la producción con estándares de calidad, de acuerdo a la tabla, Estados Unidos, disminuyó, sus importaciones, pasando de 11, 697 kg en el año 2011, a 6,742 kg en el año 2012, variación equivalente - 42.36%. Figura 6: Participación de los principales mercados en kilogramos
  • 23.
    23 3.4. PrincipalesExportadores Mundiales Tabla 8: Principales Exportadores Mundiales – Código Sistema Armonizado 081340 (incluye al Aguaymanto deshidratado), en miles de dólares Dentro del ranking de los principales exportadores mundiales del sistema armonizado 081340 correspondiente a las demás frutos secos, destacan países asiáticos como, Tailandia cuyos envíos se han ido incrementando durante el último quinquenio, participando en el mercado con el 43.13%, sufriendo una variación de 27.63%, en el año 2012, en comparación al 2011, asimismo China que creció en 5.08%. Estados Unidos 5.13%. España 16.207%, Alemania, Pakistán y Francia en 15.17%, 48.20% y 9.40%, respectivamente. No obstante India muestra un decrecimiento de 40.59% Figura 7: Participación de los principales Exportadores Mundiales - Código Sistema Armonizado 081340 (incluye aguaymanto deshidratado), en miles de dólares
  • 24.
    24 Tabla 9:Principales Exportadores Mundiales – Código Sistema Armonizado 081340 (incluye al Aguaymanto deshidratado), en toneladas Figura 8: Participación de los principales Exportadores Mundiales - Código Sistema Armonizado 081340 (incluye aguaymanto deshidratado), en toneladas
  • 25.
    25 3.5. PrincipalesImportadores Mundiales Tabla 10: Principales Importadores Mundiales – Código Sistema Armonizado 081340 (incluye al Aguaymanto deshidratado), en miles de dólares De acuerdo a la tabla 10, dentro de los principales importadores mundiales del sistema armonizado 081340 destaca Vietnam, que tuvo una cuota de mercado de 28.58% en las importaciones totales, con un monto de US$ 237, 754, cuya variación en sus adquisiciones es de 28.58%, en el año 2012, respecto al 2011; asimismo observamos a Estados Unidos que creció en 17.80%, importando una cantidad de US$ 95, 636. Otro de los mercados es Japón que tuvo un superávit de 21.70%, resaltando sobre todo a Kazajstán, que creció en el último año en 246.97%. Es importante mencionar, que China, Alemania, México y Francia, disminuyeron importaciones en 4.31%, 18.03%, 13.05% y 1.87%, respectivamente. Figura 9: Participación de los principales Importadores Mundiales - Código Sistema Armonizado 081340 (incluye aguaymanto deshidratado), en miles de dólares
  • 26.
    26 Tabla 11:Principales Importadores Mundiales – Código Sistema Armonizado 081340 (incluye al Aguaymanto deshidratado), en toneladas Figura 10: Participación de los principales Importadores Mundiales - Código Sistema Armonizado 081340 (incluye aguaymanto deshidratado), en toneladas
  • 27.
    27 3.6. Pre-selecciónde Mercados Objetivos 3.6.1. Estados Unidos Estados Unidos es uno de los mercados potenciales para los envíos de productos deshidratados como el aguaymanto, que prefiere productos orgánicos, ecológicos o naturales, que puedan ser consumidos en nichos de alta diferenciación y a precios atractivos. Estos empleados para la elaboración de “snaks”. Bajos o libres de grasa, los cuales causan impactos muy positivos al verlos como alimentos saludables, ayudando a combatir enfermedades de obesidad y diabetes. Uno de los principales retailers americanos es Walmart, donde se comercializan la bolsa de 5 onzas a US$ 2.98, bajo la presentación de mixes1 3.6.2. Canadá El consumo per cápita anual de frutas secas de 1,5 Kg. y frutos secos 9,4 Kg. Respectivamente, este dato se constata a través del incremento sostenido en las importaciones de alimentos deshidratados no exóticos y frutas secas desde países en desarrollo durante la última década El interés por la salud y la nutrición por parte de muchos canadienses y un mayor interés en la cocina étnica han llevado a incrementar las ventas de este tipo de productos. Por otro lado se observa un incremento de las ventas a granel y los hábitos de alimentación más saludables han impulsado el desarrollo de una amplia variedad de frutas secas y frutos secos que se venden bajo marcas propias en los canales retail. Los minoristas ofrecen frutas y frutos secos frente a las registradoras, en envases atractivos y fáciles de llevar, así como también desarrollan atractivas mezclas o mix con bocadillos de frutos secos y frutas secas para estimular las ventas. 3.6.3. Japón La demanda de frutos secos en años recientes ha estado ayudada por un uso más extenso de frutos secos en confitería y en culinaria china. La importación de frutos secos y frutas deshidratadas está sujeta a la Ley de protección de plantas y la Ley de saneamiento de alimentos. 1 http://www.walmart.com/ip/Great-Value-Dried-Mixed-Berry-5-oz/13033153, Este es la presentación que se tiene en los mercados para las frutas deshidratadas, en especial para los Berries.
  • 28.
    28 Los japoneseshan mostrado una tendencia hacia la occidentalización de sus costumbres. Precisamente por la escasez de tiempo, no todos los miembros de la familia desayunan o almuerzan en casa: los jóvenes lo hacen en el centro de estudios y los adultos en sus lugares de trabajo que, por lo general, quedan lejos de las viviendas. Esto ha hecho que la comida más importante sea la cena, por ser la que generalmente se hace en casa y porque es el momento en que todos los miembros de la familia pueden estar presente 3.6.4. Alemania El canal de distribución para frutas deshidratadas es relativamente corto. Las frutas deshidratadas son regularmente importadas hacia una zona central localizada en la Unión Europea, casi siempre a Los Países Bajos y Alemania, y desde ahí, re-exportados y distribuidos a otros países de la UE. Las frutas deshidratadas a granel que entra a la UE es importada por agentes especializados e importadores/comercializadores quienes lo hacen por cuenta propia y venden a empacadores quien compran principalmente en granel. En la mayoría de países, los agentes o importadores actúan como intermediarios, aunque también algunos de los empacadores importan directamente Un empacador puede participar brevemente en la cadena, pero está principalmente involucrado en re-empacar las frutas deshidratadas dentro de empaques más pequeños para ser enviados a los mercados de alimentos procesados, al detalle y al de “catering” en donde el uso
  • 29.
    29 3.7. FODAComercial Fortalezas - Poseer un cultivo con altas perspectivas de exportación. - Ayuda a combatir la diabetes, una enfermedad que ataca a gran parte de la población mundial - Bajos costos de producción. - Cuenta con gran aceptación en el mercado Europeo, Americano y Asiático por su agradable sabor, aroma exótico y suave textura, siendo una buena alternativa para el consumidor moderno. Oportunidades - Tendencia a consumir producto sanos y orgánicos, y de sabores exóticos. - Poseer tratados de Libre Comercio, con quienes se pueden negociar el ingreso del producto. - Innovación en los productos, tomando en cuenta la preferencia de los consumidores por productos saludables, prácticos y convenientes. - Alto poder adquisitivo de consumidores de frutas. Debilidades - La producción nacional de aguaymanto no ha tenido un gran desarrollo ni tecnificación. - Reducida oferta exportable para demandas de millones de dólares. - Los exportadores son solo acopiadores y no desarrolla óptimamente la cadena de valor. Amenazas - Tener como competencia a Colombia que es el principal productor y exportador de aguaymanto y que tiene un TLC con la Unión Europea y principales socios comerciales de Perú. - Variación de las temperaturas como consecuencia de cambio climático. - Incremento en la oferta, por parte de otros países. - La crisis económica financiera por las cual pasan algunos países con lo que se delimitarían las exportaciones.
  • 30.
    30 IV. ANÁLISISDEL MERCADO OBJETIVO 4.1. Correlación Arancelaria en los posibles países de destino. Para detallar la correlación arancelaria, se tomará en cuenta el Sistema Armonizado, para indicar la partida correcta entre los países potenciales para la exportación de aguaymanto deshidratado. PAÍS PARTIDA ARANCELARIA Estados Unidos 0813.40.90.00 Canadá 0813.40.00.90 Japón 0813.40.02.90 Alemania 0813.40.95.00 Fuente: TradeMap 4.2. Negociación Internacional. El Perú cuenta con numerosos acuerdos comerciales los cuales permiten que la oferta exportable peruana sea más competitiva en el mercado internacional; en la siguiente tabla se listan los acuerdos comerciales vigentes firmados por Perú y las preferencias arancelarias brindadas a la subpartida nacional: 0813.40.00.00 “las demas frutas u otros frutos seco”. Tabla N° 12: ACUERDOS COMERCIALES Y TRATADOS DE LIBRE COMERCIO FIRMADOS POR PERU Y EN VIGENCIA Subpartida: 0813.40.00.00 LAS DEMAS FRUTAS U OTROS FRUTOS SECOS Acuerdo Comercial Subpartida Equivalente Derecho Arancelario Preferencia Arancelaria Arancel a pagar 2013 Observaciones Comunidad Andina - CAN 0813.40.00.00 15% - Bolivia 15% - Colombia 25% - Ecuador + 0.5% (*) 100% 0% (*) Tasa para el Fondo de Desarrollo a la Infancia Acuerdo de Complementación Económica Perú - Cuba (ACE N° 50) 0813.40.00.00 15% No otorga 10% * * Tratamiento OMC, cláusula de Nación más Favorecida NMF Acuerdo de Complementación Económica Perú - Mercosur (ACE N° 58) 0813.40.90.00 10% - Argentina + 0.50% (*) 10% - Brasil 10% - Paraguay 10% - Uruguay 100% 100% 100% 100% 0% 0% 0% 0% (*) Tasa por Servicio de Estadística. Acuerdo de Integración Comercial Perú - México 0813.40.99.00 20% Desgravación en 10 años 16% Liberado al 100% a partir del 1° Enero del año 2021.
  • 31.
    31 TLC Perú– Chile 0813.40.91.00 orgánicos 0813.40.99.00 Los demás 6% 100% 0% - TLC Perú - Tailandia 0813.40.90 60% + 50 Bath /Kg. - 40% + 33.5 Bath /Kg. * * Tratamiento OMC, cláusula de Nación más Favorecida NMF. Bath es la moneda de Tailandia TLC Perú - Singapur 0813.40.90 0% 100% 0% - TLC Perú – Canadá 0813.40.00.90 0% 100% 0% - TLC Perú – China 0813.40.90 25% Desgravación en 10 años 15.0% Liberado al 100% a partir del 1° Enero del año 2019. TLC Perú - EFTA (Asociación Europea de Libre Comercio: Suiza, Islandia, Liechtenstein y Noruega) 0813.40.09.00 0813.40.02.00 0813.40.89.00 0813.40.89.00 0%. - Islandia 188% + 0.39 Nok/Kg.- Noruega 0% - Suiza 0% - Liechtenstein 100% 100% 100% 100% 0% 0% 0% 0% Nok (krone) moneda de Noruega TLC Perú - Estados Unidos 0813.40.90.00 2.5% 100% 0% - TLC Perú - Corea del Sur 0813.40.90.00 45% Desgravación en 10 años 31.5% Liberado al 100% a partir del 1° Enero del año 2020. TLC Perú – Panamá 0813.40.00.00 10% 100% 0% - Acuerdo de Asociación Económica Perú - Japón 0813.40.02.90 15% 100% 5.6% Derecho arancelario otorgado por Japón según arancel 2013 TLC Perú - Unión Europea 0813.40.95.00 2.4% 100% 0% - TLC Perú - Costa Rica 0813.40.00.00 15% 100% 0% - TLC Perú - Venezuela 0813.40.90.00 15% 100% 0% - Fuentes: Ministerio de Comercio Exterior y Turismo – MINCETUR Comunidad Andina – CAN Asociación Latinoamericana de Integración – ALADI Organización Mundial de Comercio – OMC Japan Customs Arancel de la Unión Europea (Taric) Fecha de ingreso a las fuentes: 18 de Octubre del 2013. Nota: Se podrían considerar algunas preferencias arancelarias con otros países miembros de la OMC y APEC para productos originarios de Perú; considerando la cláusula de la nación más favorecida (NMF).
  • 32.
    32 4.3. Condicionesde Acceso a Nivel Arancelario Dependiendo del mercado de destino, se debe coordinar con el importador o comprador, las exigencias que correspondan a su aduana para el ingreso de la mercadería; estando a cargo del exportador gestionar dicha documentación en el mercado de origen. Normalmente para productos alimenticios se suele solicitar: - Certificado sanitario (tramitarlos en SENASA (Servicio Nacional de Sanidad Agraria) - Certificado de origen, verifica la procedencia del producto y en caso el importador se beneficie de la preferencia arancelaria mediante un acuerdo comercial firmado; entre otros. (Tramitarlos en las Cámaras de Comercio de cada Región) - Certificado de calidad. (Tramitarlos en las empresas privadas del medio). 4.3.1. Estados Unidos: Para poder exportar aguaymanto deshidratado, en los dos mercados señalados, hay que tomar en cuenta las legislaciones que existen respecto a calidad, empaque y etiquetado. Para Estado Unidos la Food and Drug Administration (FDA), es la responsable de legislar las normas de etiquetado y envasado así como también los estándares de calidad indispensables para la exportación. 4.3.2. Canadá A diferencia de otros productos de alimentación, el aguaymanto deshidratadas no está sujeto ni a cuotas ni a permisos de importación. Tampoco requiere de certificaciones fitosanitarias especiales, siendo muy pocas las exigencias que la rigen. Específicamente están sujetos a los requerimientos de empaque y etiquetado, composición y seguridad alimenticia según lo establecen las regulaciones Food and Drug Act and Regulations y Consumer Packaging and Labeling Act and Regulations. Los productos comestibles agrícolas, ya sean secos, frescos, o procesados (enlatados, conservados, o congelados) están regulados por las disposiciones de la Canadian Food Inspection Agency (CFIA). Los alimentos deben ser sanos, saludables, aptos para el consumo humano, fabricados a partir de materia prima en buen estado y envasados con garantías sanitarias. Una vez cumplidos dichos requisitos, lo único que se necesita es que una Declaración de Importación (Import Declaration) acompañe el envío por duplicado. Esta declaración deberá ser completada por el importador o su representante.
  • 33.
    33 El etiquetadobilingüe en inglés y francés es exigido para todos los bienes y productos pre-empaquetados vendidos en cualquier parte de Canadá. Existen excepciones a esta regla para algunos productos específicos. Los productos que se introducen como muestras comerciales (“commercial samples”) pueden ser exonerados hasta por un año en relación al etiquetado bilingüe y a las exigencias referentes a la estandarización de empaquetados2 4.3.3. Japón Según la Ley sobre Condiciones Sanitarias de los Alimentos, las etiquetas de productos alimenticios elaborados deben indicar las sustancias alergénicas que puedan contener Todos los alimentos, bebidas no alcohólicas y productos forestales provenientes de territorios extranjeros deben contar con una certificación JAS para poder ingresar a terrtorio japonés. Es de vital importancia, cumplir con los siguientes requisitos: La certificación JAS puede ser: • Certificación JAS General: que garantiza la calidad del producto, refiriéndose a su contenido, composición o desempeño. • Certificación JAS Específica: que norma los procedimientos de producción, tales como los de alimentos orgánicos. Normas JIS (Japan Industrial Standards) Estas normas son de aplicación voluntaria. Sirven para la acreditación y certificación de los productos industriales. Es muy conveniente contar con esta certificación ya que pueden resultar determinantes en la decisión de compra de los clientes potenciales. Las JIS son aplicadas a cerca de 600 productos industriales y consisten en alrededor de 8,500 estándares. Food Sanitation Law Esta ley prohíbe las ventas de alimentos que contienen substancias toxicas y perjudiciales para los humanos. Las frutas deshidratadas envasadas deben ser etiquetadas según lo estipulado en esta ley de acuerdo a los ítems listados a continuación: • Nombre del Producto • Si es comestible o no • Aditivos (si corresponde) • Fecha vencimiento 2 http://www.inspection.gc.ca/english/fssa/labeti/guide/toce.shtml
  • 34.
    34 • Métodode preservación • Si debe calentarlo antes de comer • Nombre y dirección del importador Productos Orgánicos Deben contar con la certificación de Japón a través de la marca JAS de productos orgánicos (logo JAS color verde. Para la certificación, se inspeccionan las tierras de cultivo y la planta de procesamiento, no el producto final en sí. El ente encargado de esta certificación es el MAFF (Ministerio de Agricultura, Pesca y Bosques de Japón). Licencia de importación Cabe notar que los productos importados por Japón deben ser recibidos por una empresa que tenga licencia de importador. En el caso de envío de muestras, se debe consignar la leyenda “samples of no commercial value, prices for customs purposes only”. Figura 11: Canales de Distribución para las Frutas Deshidratadas
  • 35.
    35 4.3.4. Alemania Requerimientos de Mercado Las reglas y regulaciones que la Unión Europea tiene para el comercio de productos alimenticios son muy estrictas. Las más importantes relacionadas a las frutas deshidratadas son: - Niveles máximos de Residuos / Pesticidas: Es una regulación de los niveles aprobados de pesticidas encontrados en frutas deshidratadas importadas por la Unión Europea mostradas en la Directiva 90/642/EEC. - Niveles máximos de Residuos / Pesticidas: Es una regulación de los niveles aprobados de pesticidas encontrados en frutas deshidratadas importadas por la Unión Europea mostradas en la Directiva 90/642/EEC. Sobre la producción: - Lavado: 1%-10% solución salina; 0.1%-5% solución de agua de soda, o agua caliente. - Blanqueo: hervir en agua acidificada o vapor, colocando la fruta sobre emanaciones de sulfuro o sumergiéndola en una solución de agua de sulfato. - Secado: Por medio de calor del sol o técnicas convencionales. - Dependiendo de las especificaciones del comprador, azúcar pupara estabilizar y aumentar la vida del producto, y dióxido sulfúrico puede también ser agregado para aclarar y ayudar a preservar el color. - Almacenamiento y transporte: si el producto posee un contenido alto en humedad, el almacenamiento y transporte frío será necesario. Empaque Generalmente la política de empacado no afecta a los productores extranjeros porque el que se vuelve responsable de empaque del producto es el importador. Las frutas deshidratadas para exportación son generalmente empacadas en cajas de cartón con polietileno especiales para exportación, conteniendo de dos a 4 cajas de 5 kilogramos cada una. Últimamente, las frutas deshidratadas son empacadas en bolsas de polietileno, que van dentro de cajas de cartón corrugado o de múltiples compartimientos y en peso varían entre los 5 y 25 kilogramos.
  • 36.
    36 V. OPORTUNIDADLOCAL 5.1. Perú PRONATUR E.I.R.L. RUC: 20395379233 Departamento: Lambayeque Apoderado: Miguel Reyes Custodio Teléfono: +51 (074) 202725 Correo Electrónico: trading@pronatur.com.pe Página Web: http://www.pronatur.com.pe/ AGROANDINO SRL RUC: 20513346396 Departamento: Cajamarca CEO: Oscar Schiappa-Pietra Teléfono: (0051) 98675-6617 Correo Electrónico: oschiappa@agroandino-peru.com Página Web: http://www.agroandino-peru.com/