PERFIL DE PLAN ESTRATÉGICO
       PROYEC TO “AULA 2.0”


UN MODELO PARA INTEGRAR LAS TIC’s
     AL CURRÍCULO ESCOLAR
   EN LA INSTITUCIÓN EDUCATIVA
       “BRUNING COLLEGE”
               2012




       Los cambios acelerados que producen en la sociedad las Tecnologías de la
       Información y la Comunicación (TIC’s), a la vez que entrañan grandes
       retos, ofrecen un enorme potencial para transformar la educación. Ellas
       posibilitan realizar los cambios necesarios para ofrecer una educación
       actualizada y de calidad, generando con su utilización adecuada
       Ambientes de Aprendizaje enriquecidos (AAe).
INSTITUCIÓN EDUCATIVA “BRUNING COLLEGE”

I. ASPECTO INFORMATIVO.
1.1   TÍTULO:
      UN MODELO PARA INTEGRAR LAS TIC’s AL CURRÍCULO ESCOLAR
      EN LA INSTITUCIÓN EDUCATIVA “BRUNING COLLEGE”, 2012

1.2   AUTOR:
      1.2.1 Formador:         Lic. Sergio Jerónimo Morante.
         1.2.1.1 E-mail:      cyted_06@hotmail.com

1.4   LUGAR DE EJECUCIÓN:

      1.4.1 Centro Educativo “Brüning College” - Chiclayo.

1.5   DURACIÓN ESTIMADA PRIMERA FASE:

      1.5.1 01 año.

1.6   FECHA DE INICIO:

      1.6.1 Enero 2012.

1.7   FECHA DE FINALIZACIÓN:
                                                                          1
      1.7.1 Diciembre 2012.

1.8   BENEFICIARIOS DEL PROYECTO:

      1.8.1 Comunidad educativa del Centro Educativo “Brüning College”.
II. ASPECTO DEL PLAN.

 2.1   El Problema.
       Los cambios acelerados que producen en la sociedad las Tecnologías de la
       Información y las Comunicaciones (TIC’s), a la vez que entrañan grandes retos,
       ofrecen un enorme potencial para transformar la educación. Ellas posibilitan
       realizar los cambios necesarios para ofrecer una educación actualizada y de
       calidad, generando con su utilización adecuada Ambientes de Aprendizaje
       enriquecidos (AAe).

       A nuestro nuevo gobierno se le presenta la gran oportunidad de aprovechar ese
       potencial para: modernizar y renovar nuestro sistema educativo; mejorar la
       calidad de nuestras escuelas; reducir la inequidad de oportunidades disponibles
       para jóvenes de estratos socioeconómicos bajos; y preparar a nuestra población
       para enfrentar con éxito los retos que entraña la economía globalizada en la que
       están viviendo y que es especialmente competitiva por ser producto de la
       sociedad del conocimiento que caracteriza este Siglo XXI.

       Si nos preguntamos “El porqué de las TIC’s en educación”, la repuesta nos lleva
       a considerar tres razones de peso. La primera, tiene que ver con la avalancha de   2
       información o de contenidos de conocimiento disponibles ahora en Internet; la
       segunda hace referencia al potencial de las TIC para actualizar, transformar y
       enriquecer, a bajo costo, los ambientes de aprendizaje en los que se educan
       niños y jóvenes peruanos; la tercera, atiende la necesidad de desarrollar las
       competencias en TIC’s para poder responder a las nuevas demandas originadas
       en la revolución, que en los distintos campos del quehacer humano, han
       generado estas. Debe quedar muy claro que las demandas anteriores las debe
       atender nuestro sistema escolar si es que se pretende alcanzar altos estándares
       de calidad.

       Sin embargo, para que un sistema educativo pueda atender dichas demandas,
       sus docentes deben diseñan, implementar y evaluar experiencias de aprendizaje
       enriquecidas con TIC’s. Al respecto, entidades tan reconocidas como UNESCO
       (www.unesco.org) y la Sociedad Internacional para las Tecnologías en
       Educación (ISTE: http://www.iste.org/standards.aspx) establecen claramente las
       competencias en TIC’s que deben demostrar los docentes y los estándares que
       en estas deben alcanzar los estudiantes en el transcurso de la educación
Primaria y Secundaria. Dice la primera en su documento “Estándares UNESCO
de Competencia en TIC para Docentes:

(http://es.scribd.com/doc/2366265/Competencias-TIC-docentes-UNESCO)”
que equipados con esas competencias los docentes pueden ayudar a                          los
estudiantes a adquirir las capacidades necesarias para llegar a ser:

    competentes para utilizar tecnologías de la información (TI’s);
    buscadores, analizadores y evaluadores de información;
    solucionadores de problemas y tomadores de decisiones;
    usuarios creativos y eficaces de herramientas de productividad;
    comunicadores, colaboradores, publicadores y productores;
    y ciudadanos informados, responsables y capaces de contribuir a la
     sociedad.




                                                                                                3



     Fuente: NETS for Teachers: National Educational Technology Standards for Teachers,
     Second Edition, © 2008, ISTE® (International Society for Technology in Education),
     http://www.iste.org - All rights reserved.

Respecto a los estándares para estudiantes, ISTE estableció claramente “lo que
los estudiantes deben saber y ser capaces de hacer para aprender
efectivamente y vivir productivamente en un mundo cada vez más digital.

Estos estándares para estudiantes están compuestos por 6 categorías que son:
   1. Creatividad e Innovación
   2. Comunicación y Colaboración
   3. Investigación y Localización efectiva de Información
   4. Pensamiento Crítico, Solución de problemas y Toma de decisiones
   5. Ciudadanía Digital
   6. Operación y Conceptos de TIC.
Fuente: NETS for Students: National Educational Technology Standards for Teachers,
     Second Edition, © 2008, ISTE® (International Society for Technology in Education),
     http://www.iste.org - All rights reserved.


Inicialmente,   estos    estándares     fueron     propuestos      para    las   escuelas
norteamericanas, y dado el éxito de ellos, se han ido expandiendo a mucho
países del mundo.

Si revisamos cuidadosamente la realidad americana, observamos que esta                      4
sociedad para la que se formularon inicialmente está tan permeada por
computadores y periféricos que a la competencia en su manejo y uso adecuado
la ubican en último lugar (“Operación y Conceptos TIC”). Situación ésta bien
diferente a la que se vive en los países como el nuestro donde se requiere
priorizar la enseñanza en el uso de las TIC’s, pues no solo sirve de base a todo
lo demás, sino que para muchos estudiantes la Institución Educativa es la única
posibilidad que tienen de relacionarse con ellas.

Si bien es cierto que las competencias en TIC’s que deben demostrar los
docentes constituyen una variable de primer orden, también existen otros
factores que se deben atender para generar Ambientes de Aprendizaje
enriquecidos con TIC’s.

Por la importancia que tienen esos otros factores y fruto de la experiencia del
autor asesorando y acompañando Instituciones Educativas en el uso efectivo de
las TIC’s, y basado en experiencias exitosas de integración de las TIC’s a las
escuelas, en países como Colombia, nació y se refinó el Modelo que propongo,
bajo el nombre de AULA 2.0. Con él se busca no solamente transformar las
Instituciones Educativas sino generar los Ambientes de Aprendizaje enriquecidos
que aseguren a los estudiantes una educación no solo de calidad sino acorde
        con las exigencias del mundo actual que les posibilite una participación plena,
        tanto en la sociedad del conocimiento, como en el mercado laboral.

2.2     PRESUPUESTO.
        “Un modelo de integración de las Tecnologías de la Información y las
        Comunicaciones (TIC‟s): „PROYECTO AULA 2.0‟ promueve significativamente
        ambientes de aprendizaje enriquecidos (AAe), y desarrolla estándares
        internacionales en TIC‟s en maestros y estudiantes del Centro Educativo
        „Brüning College, de la ciudad de Chiclayo”.


2.3     OBJETIVOS GENERALES Y ESPECÍFICO
2.3.1       OBJETIVO GENERAL
        Mejorar el rendimiento escolar de los alumnos a través de un programa de
        integración usando TIC’s en el proceso de enseñanza aprendizaje de la
        Institución “Brüning College durante el periodo 2012”


2.3.2       OBJETIVOS ESPECÍFICOS
        
                                                                                             5
             Promover el uso de recursos TIC para mejorar el aprendizaje de los alumnos.
            Desarrollar destrezas en los docentes en el uso de las TIC para mejorar el
             proceso de enseñanza.
            Fomentar en los estudiantes la búsqueda de información utilizando los
             recursos TIC.
            Incorporar el uso progresivo de las TIC en el proceso de enseñanza
             aprendizaje.
            Fomentar el trabajo cooperativo utilizando los entornos virtuales de
             aprendizaje.
            Evaluar el impacto de la plataforma virtual de aprendizaje


2.4     APORTES DE LA INNOVACIÓN A NIVEL INTRA ESCUELA
        Es una alternativa viable para que el alumno construya su propio aprendizaje a
        su ritmo a partir de la experiencia, problemas de casos o simulaciones y del
        trabajo cooperativo y colaborativo para desarrollar el pensamiento crítico y
        creativo.

        Mejora el nivel de socialización a través del trabajo colaborativo del alumnado de
        Educación Primaria y Secundaria.
Perfeccionamiento del proceso enseñanza – aprendizaje, integrando las TIC’s al
        currículo de primaria y secundaria caracterizado por estrategias interactivas.

        Desarrolla capacidades y habilidades para la comunicación crónica y asincrónica
        entre docentes, alumnos y sus pares.

        Integra el trabajo cooperativo de toda la comunidad educativa comprometida en
        el proyecto, mediante diversas actividades.

        Despierta el interés de los padres de familia para mantenerse informados en la
        educación de sus hijos.

2.5     APORTES DE LA INNOVACIÓN A NIVEL EXTRA ESCUELA
        Posibilita la participación en concursos y eventos a nivel regional y nacional.

        Se difundirá el impacto a nivel local, regional y nacional, que permitan valorar el
        trabajo de la comunidad educativa y el logro de competencias de los alumnos
        para que pueda ser reproducido en las demás instituciones Educativas del país.

        Permitirá constituirse como paradigma a nivel de la región Lambayeque para el
        proceso de enseñanza aprendizaje en las instituciones educativas nacionales y
        privadas.

        La comunidad lambayecana estará disminuyendo la brecha digital de nuestro             6
        país para empezar a involucrarse en este reto del nuevo siglo que es la sociedad
        del conocimiento.

2.6     ESTRATEGIA OPERATIVA
2.6.1    Recursos humanos a cargo del proyecto.
        La estrategia operativa estará a cargo principalmente del ejecutor del proyecto.
        Es bueno precisa que el autor tiene la experiencia profesional en el rubro de la
        Informática Educativa de más de 23 años; cuenta además con segunda
        especialidad en Planificación y Diseño Curricular, y maestría en Tecnologías de
        la Información e Informática Educativa.


2.6.2    La Propuesta.
        El Modelo de Integración de las TIC al currículo escolar: “PROYECTO AULA 2.0”
        consta de cinco ejes fundamentales que a criterio del autor debe atender
        cualquier Institución Educativa que quiera lograr transformaciones significativas
        en la enseñanza de las TIC’s y en la integración de éstas en sus procesos
        educativos. Presentamos a continuación tanto la gráfica del Modelo como la
        definición de cada uno de los ejes.
Estructura            Liderazgo        Cultura Institucional
                          Institucional


                                                DIRECCIÓN
Software educativo:                           INSTITUCIONAL
 (comercial y libre)
                                                                                             Adquisición de
Blogs, Webquest, Wiki                                                                          Hardware
                          DESARROLLO DE                        INFRAESTRUCTURA
Campus y Aula Virtual   RECURSOS DIGITALES                           TIC’s                    Conectividad

     Sitio Web                                                                               Soporte técnico

  Vídeo tutoriales                           AMBIENTES DE
                                              APRENDIZAJE
 Asesoría Técnico -
                                             ENRIQUECIDOS
                                                                                            Diseño Curricular
    Pedagógica                                 POR LAS TIC
                                                                                              Programa de
     Estándares                                                                              certificaciones
Internacionales TIC’s                                                                           técnicas

 Software Educativo     DOCENTES DE OTRAS                     ÁREA EDUCACIÓN PARA             Competencias
                              ÁREAS                                EL TRABAJO             internacionales en TIC
Capacitación Docente     «LABORATORIO DE                         PROGRAMA DE
                           INTEGRACIÓN                          CERTIFICACIONES            Libros texto y DVD
    Proyectos de           CURRICULAR»                             TÉCNICAS EN
     integración                                                  INFORMÁTICA
                                                                                                Asesoría
    colaborativos
                                                                                              Capacitación
Estamos convencidos que para que la integración de las TIC’s en el currículo
escolar sea un proceso firme, que a la vez que vaya transformando a la I.E. y
permita alcanzar los resultados deseados, el proceso que se siga debe ser no
solo gradual sino atender el comportamiento de las diversas variables
relacionadas con sus cinco ejes:


  1) EJE 1: Dirección Institucional:
     Hace referencia al liderazgo administrativo, pedagógico y técnico requerido
     por parte de las directivas de la Institución Educativa y, a los cambios
     necesarios en su estructura y en su cultura organizacional.

  2) EJE 2: Infraestructura TIC´s:

     Atiende los recursos tecnológicos propiamente dichos: hardware, software
     (sistema operativo y otras aplicaciones básicas), conectividad y soporte
     técnico, requeridos por la Institución Educativa en sus distintas áreas
     organizacionales.

  3) EJE 3: Área Educación Para El Trabajo: “Programa de Certificaciones
             Técnicas ”

     Existe una diversidad de situaciones que se evidencian actualmente: por
     un lado están las instituciones educativas públicas que, a través del Área
     de Educación para el Trabajo, en su aula de Innovación, imparten el
     aprendizaje en Informática, como base de aprendizaje para el desarrollo de
     proyectos en otras áreas de estudio. Y están las instituciones privadas,
     quienes formalmente cuentan con la asignatura de Informática (o
     computación), a través del Área de Educación para el Trabajo.

     Desde nuestra perspectiva, entendemos el Área de Educación para el
     Trabajo, componente Tecnología, como un espacio en donde se deben
     atender, fundamentalmente dos aspectos:

          Desarrollar las competencias tecnológicas que sirvan de soporte para
           el desarrollo de proyectos de integración curricular, y

          Ofrecer al estudiante, la posibilidad de emplear la tecnología como
           medio laboral, de corto, mediano, y largo plazo.

     Ante estas situaciones, proponemos el desarrollo de un plan de
     certificaciones técnicas que deben ser atendidas, a través del programa de
     alianza educativa con la Universidad de Lambayeque.
4) EJE 4: Docentes de otras áreas: “Laboratorio de Integración
                   Curricular”

      Se refiere a las competencias que los docentes deben tener para poder
      integrar las TIC’s en la enseñanza de sus materias/asignatura. Ello se hace
      posible, a través de la implementación del Laboratorio de Integración
      Curricular, articulado con el Área de Educación para el Trabajo –
      Informática/Tecnología.

  5) EJE 5: Desarrollo de recursos digitales

      En este eje, se atiende la disponibilidad, producción, y correcta utilización
      de Software y recursos Web que la Institución “Brüning College” requiera:
      sitio Web institucional, Campus y aulas virtuales, etc.

EL LABORATORIO DE INTEGRACIÓN CURRICULAR Y EL APRENDIZAJE
POR PROYECTOS.

Como se aprecia en el modelo (página 7), entendemos la Integración de las
Tecnologías de la Información y la Comunicación (TIC’s) al currículo de
Instituciones Educativas (IE), como la generación de Ambientes de Aprendizaje
enriquecidos (AAe) con el uso intencionado, enfocado y efectivo de las TIC’s.
Con estos AAe se busca promover, facilitar y enriquecer la comprensión de
                                                                                      9
temas y conceptos propios e importantes de las asignaturas fundamentales
dentro del proceso educativo, profundizar en ellos y realizar investigación sobre
los mismos.

Proponemos el Aprendizaje por Proyectos (ApP) como estrategia de elección
para generar estos Ambientes en el aula de clase. El ApP es una metodología de
aprendizaje activo ampliamente utilizada por docentes de todo el mundo, que en
una de sus modalidades, requiere que los estudiantes se enfoquen en resolver
un problema o tarea con el uso efectivo de las TIC’s más adecuadas. Uno de sus
componentes más útiles es la creación de Proyectos de Clase orientados
siempre a aprender “haciendo algo” que tienen como clave para su uso exitoso,
por una parte, posibilitar a los estudiantes involucrarse en actividades auténticas
que les interesen y, por la otra, construir nuevo conocimiento a partir del que
ellos ya tienen.
Otro de los hallazgos, a lo largo de varios años de asesoría y acompañamiento a
Instituciones Educativas, es que una manera práctica y efectiva para lograr hacer
Integración de las TIC’s con otras materias/asignaturas curriculares, es
generando dentro del PEI (Proyecto Educativo Institucional) de la I.E. el
“Laboratorio de Integración” (LI). En éste, se trabaja por proyectos (ApP),
desarrollando Productos para el Aula, en los que se involucran (integran)
asignaturas, tales como: Informática y Matemáticas o Lenguaje o Ciencias
Sociales o Ciencias Naturales, etc.

Este Laboratorio de Integración puede canalizarse a través de la asignatura de
Informática, si ésta existiere. De no haber dicha asignatura, se busca generar
desde las áreas diversas, los proyectos de integración, en donde el Laboratorio
de Informática se convierte en uno de los ambientes que congregan a los
profesores y alumnos, en horarios adecuados y en donde un experto en
tecnología con experiencia docente, asume la conducción y liderazgo de este
Laboratorio de Integración.

El docente que asume el laboratorio de integración, y el universo de maestros,
reciben las capacitaciones y acompañamiento adecuado para garantizar el éxito
de los proyectos.

El propósito fundamental del LI es ofrecer las condiciones necesarias para
desarrollar experiencias de aprendizaje conjuntas en las que participen tanto el
experto en tecnología, como el de área/asignatura, realizando Productos de
Aula. Estos Productos ya sean proyectos de clase, actividades de informática o     10
WebQuest, los diseña el docente de área buscando que, al trabajarlos, los
estudiantes usen efectivamente las TIC’s (integración) para alcanzar los
objetivos de aprendizaje que para su materia ha establecido.

Aunque por las razones anteriores, la presencia del maestro de área es
fundamental, también lo es la del experto en informática quien debe participar
activamente no solo en la planeación y formulación de los Productos sino
sugiriendo, orientando y ayudando a los docentes de área y a sus estudiantes, a
escoger la(s) herramienta(s) informáticas más adecuadas y a utilizarla(s)
efectivamente para desarrollar el Producto de Aula seleccionado. También está
dentro de sus funciones dar el apoyo necesario para solucionar problemas
técnicos menores. Por todo lo anterior, los horarios de ambos docentes en la(s)
sala(s) de informática para trabajar en el LI, deben coincidir.
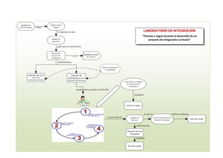
LABORATORIO DE INTEGRACIÓN
“Proceso a seguir durante el desarrollo de un
     proyecto de integración curricular”
PROGRAMA         DE     CERTIFICACIONES        TÉCNICAS      EN
                INFORMÁTICA (CeTI)



Las instituciones educativas del país, tienen enfoques muy diversos en relación
al área de Educación para el Trabajo.

Si miramos las instituciones educativas públicas, notamos que éstas realizan
actividades productivas de ebanistería, mecánica, electricidad, electrónica, etc.
Muchas escuelas cuentan con computadoras en laboratorio equipados por el
Gobierno, pero se desatiende la posibilidad de aprovechar al máximo el potencial
de estas salas de Informática, al no contar con una política y planes de
ejecución, de certificaciones técnicas en Informática que sirvan de medios
laborales en el corto, mediano, y largo plazo.

En cuanto a las instituciones privadas, ya hay un relativo número de ellas que
han tomado conciencia de la necesidad de certificar a sus estudiantes bajo los
rigores correspondientes. Estos procesos de certificaciones, se vienen
realizando con reconocidas universidades del país, tal es el caso de la
Universidad Peruana de Ciencias Aplicadas y la Universidad Católica, por citar
dos de ellas.

Por los años de experiencia asesorando estos procesos de certificaciones a
instituciones educativas, he podido evidenciar la necesidad de reflexionar con
mayor profundidad acerca de las metodologías empleadas por instituciones
como las anteriormente citadas, pues, en relación a los estándares NETS
indicados anteriormente, solamente están abordando el desarrollo del último de
los estándares: “Operaciones y Conceptos de las TIC‟s”. Además, queda
largamente mejorar los procesos metodológicos, pues existe una evidente
presencia conductista en el desarrollo de sus asignaturas, lejos de las
necesidades que demandan los tiempos de hoy.
Es necesario realizar procesos de certificaciones en Informática, pero apuntando
        a desarrollar competencias más allá de las “Operaciones y Conceptos de las
        TIC´s”, y promover metodologías, que estén influenciadas por corrientes
        conectivistas y de la Teoría de Sistemas. El programa de certificaciones que se
        propone, camina por esta ruta.

        Para realizar con éxito el programa de certificaciones (CeTI), se realizará una
        Alianza Educativa con la Universidad de Lambayeque y complementará dicha
        Alianza Educativa con las siguientes acciones:

            Implementar el programa curricular de Informática, acorde con las
             demandas de la Alianza Educativa, institución Brüning College, y el
             desarrollo de estándares NETS.

            Implementar un programa de capacitación docente en la metodología del
             programa de certificaciones.

            Producir material bibliográfico complementario (cuadernos de actividades)
             para cada asignatura considerada dentro del programa de Alianza
             Educativa.

            Diseñar vídeo tutoriales complementarios a los materiales impresos.
                                                                                           13
            Asignar un campus virtual para el programa de certificaciones.

            Implementar un plan de asesoría y monitoreo docente en el desarrollo del
             programa de certificaciones.

            Asignar espacios a la página web institucional para un campus virtual que
             consolide el programa de certificaciones.

2.6.3    Sostenibilidad de la Propuesta.
         La sostenibilidad: A nivel institucional la propuesta de innovación es de gran
         envergadura; se parte de un proyecto piloto el cual será netamente de
         adaptación, luego se reformularan algunos cambios necesarios y finalmente ya
         se estaría dando por concluido la operatividad al 100% de la plataforma,
         además de implementar nuevas estrategias de enseñanza como el aprendizaje
         basado en proyecto (APP), el trabajo colaborativo etc. Para integrar totalmente
         las TIC’s en el proceso de enseñanza aprendizaje.
         En cuanto a la plana docente se capacitaran constantemente en MOODLE,
         software interactivo y multimedia durante la etapa de adaptación y monitoreo y
         cada docente al finalizar el proyecto estará en la capacidad de configurar sus
propios curso virtuales así como el material interactivo multimedia para el
      proceso de enseñanza aprendizaje.



VII   PRESUPUESTO Y FINANCIAMIENTO.
         La Institución Educativa “Brüning College”, asumirá los costos de
          financiamiento que conlleve la aplicación de la totalidad o parte del
          presente PLAN.




                                                                                    14

Perfil de proyecto brucol

  • 1.
    PERFIL DE PLANESTRATÉGICO PROYEC TO “AULA 2.0” UN MODELO PARA INTEGRAR LAS TIC’s AL CURRÍCULO ESCOLAR EN LA INSTITUCIÓN EDUCATIVA “BRUNING COLLEGE” 2012 Los cambios acelerados que producen en la sociedad las Tecnologías de la Información y la Comunicación (TIC’s), a la vez que entrañan grandes retos, ofrecen un enorme potencial para transformar la educación. Ellas posibilitan realizar los cambios necesarios para ofrecer una educación actualizada y de calidad, generando con su utilización adecuada Ambientes de Aprendizaje enriquecidos (AAe).
  • 2.
    INSTITUCIÓN EDUCATIVA “BRUNINGCOLLEGE” I. ASPECTO INFORMATIVO. 1.1 TÍTULO: UN MODELO PARA INTEGRAR LAS TIC’s AL CURRÍCULO ESCOLAR EN LA INSTITUCIÓN EDUCATIVA “BRUNING COLLEGE”, 2012 1.2 AUTOR: 1.2.1 Formador: Lic. Sergio Jerónimo Morante. 1.2.1.1 E-mail: cyted_06@hotmail.com 1.4 LUGAR DE EJECUCIÓN: 1.4.1 Centro Educativo “Brüning College” - Chiclayo. 1.5 DURACIÓN ESTIMADA PRIMERA FASE: 1.5.1 01 año. 1.6 FECHA DE INICIO: 1.6.1 Enero 2012. 1.7 FECHA DE FINALIZACIÓN: 1 1.7.1 Diciembre 2012. 1.8 BENEFICIARIOS DEL PROYECTO: 1.8.1 Comunidad educativa del Centro Educativo “Brüning College”.
  • 3.
    II. ASPECTO DELPLAN. 2.1 El Problema. Los cambios acelerados que producen en la sociedad las Tecnologías de la Información y las Comunicaciones (TIC’s), a la vez que entrañan grandes retos, ofrecen un enorme potencial para transformar la educación. Ellas posibilitan realizar los cambios necesarios para ofrecer una educación actualizada y de calidad, generando con su utilización adecuada Ambientes de Aprendizaje enriquecidos (AAe). A nuestro nuevo gobierno se le presenta la gran oportunidad de aprovechar ese potencial para: modernizar y renovar nuestro sistema educativo; mejorar la calidad de nuestras escuelas; reducir la inequidad de oportunidades disponibles para jóvenes de estratos socioeconómicos bajos; y preparar a nuestra población para enfrentar con éxito los retos que entraña la economía globalizada en la que están viviendo y que es especialmente competitiva por ser producto de la sociedad del conocimiento que caracteriza este Siglo XXI. Si nos preguntamos “El porqué de las TIC’s en educación”, la repuesta nos lleva a considerar tres razones de peso. La primera, tiene que ver con la avalancha de 2 información o de contenidos de conocimiento disponibles ahora en Internet; la segunda hace referencia al potencial de las TIC para actualizar, transformar y enriquecer, a bajo costo, los ambientes de aprendizaje en los que se educan niños y jóvenes peruanos; la tercera, atiende la necesidad de desarrollar las competencias en TIC’s para poder responder a las nuevas demandas originadas en la revolución, que en los distintos campos del quehacer humano, han generado estas. Debe quedar muy claro que las demandas anteriores las debe atender nuestro sistema escolar si es que se pretende alcanzar altos estándares de calidad. Sin embargo, para que un sistema educativo pueda atender dichas demandas, sus docentes deben diseñan, implementar y evaluar experiencias de aprendizaje enriquecidas con TIC’s. Al respecto, entidades tan reconocidas como UNESCO (www.unesco.org) y la Sociedad Internacional para las Tecnologías en Educación (ISTE: http://www.iste.org/standards.aspx) establecen claramente las competencias en TIC’s que deben demostrar los docentes y los estándares que en estas deben alcanzar los estudiantes en el transcurso de la educación
  • 4.
    Primaria y Secundaria.Dice la primera en su documento “Estándares UNESCO de Competencia en TIC para Docentes: (http://es.scribd.com/doc/2366265/Competencias-TIC-docentes-UNESCO)” que equipados con esas competencias los docentes pueden ayudar a los estudiantes a adquirir las capacidades necesarias para llegar a ser:  competentes para utilizar tecnologías de la información (TI’s);  buscadores, analizadores y evaluadores de información;  solucionadores de problemas y tomadores de decisiones;  usuarios creativos y eficaces de herramientas de productividad;  comunicadores, colaboradores, publicadores y productores;  y ciudadanos informados, responsables y capaces de contribuir a la sociedad. 3 Fuente: NETS for Teachers: National Educational Technology Standards for Teachers, Second Edition, © 2008, ISTE® (International Society for Technology in Education), http://www.iste.org - All rights reserved. Respecto a los estándares para estudiantes, ISTE estableció claramente “lo que los estudiantes deben saber y ser capaces de hacer para aprender efectivamente y vivir productivamente en un mundo cada vez más digital. Estos estándares para estudiantes están compuestos por 6 categorías que son: 1. Creatividad e Innovación 2. Comunicación y Colaboración 3. Investigación y Localización efectiva de Información 4. Pensamiento Crítico, Solución de problemas y Toma de decisiones 5. Ciudadanía Digital 6. Operación y Conceptos de TIC.
  • 5.
    Fuente: NETS forStudents: National Educational Technology Standards for Teachers, Second Edition, © 2008, ISTE® (International Society for Technology in Education), http://www.iste.org - All rights reserved. Inicialmente, estos estándares fueron propuestos para las escuelas norteamericanas, y dado el éxito de ellos, se han ido expandiendo a mucho países del mundo. Si revisamos cuidadosamente la realidad americana, observamos que esta 4 sociedad para la que se formularon inicialmente está tan permeada por computadores y periféricos que a la competencia en su manejo y uso adecuado la ubican en último lugar (“Operación y Conceptos TIC”). Situación ésta bien diferente a la que se vive en los países como el nuestro donde se requiere priorizar la enseñanza en el uso de las TIC’s, pues no solo sirve de base a todo lo demás, sino que para muchos estudiantes la Institución Educativa es la única posibilidad que tienen de relacionarse con ellas. Si bien es cierto que las competencias en TIC’s que deben demostrar los docentes constituyen una variable de primer orden, también existen otros factores que se deben atender para generar Ambientes de Aprendizaje enriquecidos con TIC’s. Por la importancia que tienen esos otros factores y fruto de la experiencia del autor asesorando y acompañando Instituciones Educativas en el uso efectivo de las TIC’s, y basado en experiencias exitosas de integración de las TIC’s a las escuelas, en países como Colombia, nació y se refinó el Modelo que propongo, bajo el nombre de AULA 2.0. Con él se busca no solamente transformar las Instituciones Educativas sino generar los Ambientes de Aprendizaje enriquecidos
  • 6.
    que aseguren alos estudiantes una educación no solo de calidad sino acorde con las exigencias del mundo actual que les posibilite una participación plena, tanto en la sociedad del conocimiento, como en el mercado laboral. 2.2 PRESUPUESTO. “Un modelo de integración de las Tecnologías de la Información y las Comunicaciones (TIC‟s): „PROYECTO AULA 2.0‟ promueve significativamente ambientes de aprendizaje enriquecidos (AAe), y desarrolla estándares internacionales en TIC‟s en maestros y estudiantes del Centro Educativo „Brüning College, de la ciudad de Chiclayo”. 2.3 OBJETIVOS GENERALES Y ESPECÍFICO 2.3.1 OBJETIVO GENERAL Mejorar el rendimiento escolar de los alumnos a través de un programa de integración usando TIC’s en el proceso de enseñanza aprendizaje de la Institución “Brüning College durante el periodo 2012” 2.3.2 OBJETIVOS ESPECÍFICOS  5 Promover el uso de recursos TIC para mejorar el aprendizaje de los alumnos.  Desarrollar destrezas en los docentes en el uso de las TIC para mejorar el proceso de enseñanza.  Fomentar en los estudiantes la búsqueda de información utilizando los recursos TIC.  Incorporar el uso progresivo de las TIC en el proceso de enseñanza aprendizaje.  Fomentar el trabajo cooperativo utilizando los entornos virtuales de aprendizaje.  Evaluar el impacto de la plataforma virtual de aprendizaje 2.4 APORTES DE LA INNOVACIÓN A NIVEL INTRA ESCUELA Es una alternativa viable para que el alumno construya su propio aprendizaje a su ritmo a partir de la experiencia, problemas de casos o simulaciones y del trabajo cooperativo y colaborativo para desarrollar el pensamiento crítico y creativo. Mejora el nivel de socialización a través del trabajo colaborativo del alumnado de Educación Primaria y Secundaria.
  • 7.
    Perfeccionamiento del procesoenseñanza – aprendizaje, integrando las TIC’s al currículo de primaria y secundaria caracterizado por estrategias interactivas. Desarrolla capacidades y habilidades para la comunicación crónica y asincrónica entre docentes, alumnos y sus pares. Integra el trabajo cooperativo de toda la comunidad educativa comprometida en el proyecto, mediante diversas actividades. Despierta el interés de los padres de familia para mantenerse informados en la educación de sus hijos. 2.5 APORTES DE LA INNOVACIÓN A NIVEL EXTRA ESCUELA Posibilita la participación en concursos y eventos a nivel regional y nacional. Se difundirá el impacto a nivel local, regional y nacional, que permitan valorar el trabajo de la comunidad educativa y el logro de competencias de los alumnos para que pueda ser reproducido en las demás instituciones Educativas del país. Permitirá constituirse como paradigma a nivel de la región Lambayeque para el proceso de enseñanza aprendizaje en las instituciones educativas nacionales y privadas. La comunidad lambayecana estará disminuyendo la brecha digital de nuestro 6 país para empezar a involucrarse en este reto del nuevo siglo que es la sociedad del conocimiento. 2.6 ESTRATEGIA OPERATIVA 2.6.1 Recursos humanos a cargo del proyecto. La estrategia operativa estará a cargo principalmente del ejecutor del proyecto. Es bueno precisa que el autor tiene la experiencia profesional en el rubro de la Informática Educativa de más de 23 años; cuenta además con segunda especialidad en Planificación y Diseño Curricular, y maestría en Tecnologías de la Información e Informática Educativa. 2.6.2 La Propuesta. El Modelo de Integración de las TIC al currículo escolar: “PROYECTO AULA 2.0” consta de cinco ejes fundamentales que a criterio del autor debe atender cualquier Institución Educativa que quiera lograr transformaciones significativas en la enseñanza de las TIC’s y en la integración de éstas en sus procesos educativos. Presentamos a continuación tanto la gráfica del Modelo como la definición de cada uno de los ejes.
  • 8.
    Estructura Liderazgo Cultura Institucional Institucional DIRECCIÓN Software educativo: INSTITUCIONAL (comercial y libre) Adquisición de Blogs, Webquest, Wiki Hardware DESARROLLO DE INFRAESTRUCTURA Campus y Aula Virtual RECURSOS DIGITALES TIC’s Conectividad Sitio Web Soporte técnico Vídeo tutoriales AMBIENTES DE APRENDIZAJE Asesoría Técnico - ENRIQUECIDOS Diseño Curricular Pedagógica POR LAS TIC Programa de Estándares certificaciones Internacionales TIC’s técnicas Software Educativo DOCENTES DE OTRAS ÁREA EDUCACIÓN PARA Competencias ÁREAS EL TRABAJO internacionales en TIC Capacitación Docente «LABORATORIO DE PROGRAMA DE INTEGRACIÓN CERTIFICACIONES Libros texto y DVD Proyectos de CURRICULAR» TÉCNICAS EN integración INFORMÁTICA Asesoría colaborativos Capacitación
  • 9.
    Estamos convencidos quepara que la integración de las TIC’s en el currículo escolar sea un proceso firme, que a la vez que vaya transformando a la I.E. y permita alcanzar los resultados deseados, el proceso que se siga debe ser no solo gradual sino atender el comportamiento de las diversas variables relacionadas con sus cinco ejes: 1) EJE 1: Dirección Institucional: Hace referencia al liderazgo administrativo, pedagógico y técnico requerido por parte de las directivas de la Institución Educativa y, a los cambios necesarios en su estructura y en su cultura organizacional. 2) EJE 2: Infraestructura TIC´s: Atiende los recursos tecnológicos propiamente dichos: hardware, software (sistema operativo y otras aplicaciones básicas), conectividad y soporte técnico, requeridos por la Institución Educativa en sus distintas áreas organizacionales. 3) EJE 3: Área Educación Para El Trabajo: “Programa de Certificaciones Técnicas ” Existe una diversidad de situaciones que se evidencian actualmente: por un lado están las instituciones educativas públicas que, a través del Área de Educación para el Trabajo, en su aula de Innovación, imparten el aprendizaje en Informática, como base de aprendizaje para el desarrollo de proyectos en otras áreas de estudio. Y están las instituciones privadas, quienes formalmente cuentan con la asignatura de Informática (o computación), a través del Área de Educación para el Trabajo. Desde nuestra perspectiva, entendemos el Área de Educación para el Trabajo, componente Tecnología, como un espacio en donde se deben atender, fundamentalmente dos aspectos:  Desarrollar las competencias tecnológicas que sirvan de soporte para el desarrollo de proyectos de integración curricular, y  Ofrecer al estudiante, la posibilidad de emplear la tecnología como medio laboral, de corto, mediano, y largo plazo. Ante estas situaciones, proponemos el desarrollo de un plan de certificaciones técnicas que deben ser atendidas, a través del programa de alianza educativa con la Universidad de Lambayeque.
  • 10.
    4) EJE 4:Docentes de otras áreas: “Laboratorio de Integración Curricular” Se refiere a las competencias que los docentes deben tener para poder integrar las TIC’s en la enseñanza de sus materias/asignatura. Ello se hace posible, a través de la implementación del Laboratorio de Integración Curricular, articulado con el Área de Educación para el Trabajo – Informática/Tecnología. 5) EJE 5: Desarrollo de recursos digitales En este eje, se atiende la disponibilidad, producción, y correcta utilización de Software y recursos Web que la Institución “Brüning College” requiera: sitio Web institucional, Campus y aulas virtuales, etc. EL LABORATORIO DE INTEGRACIÓN CURRICULAR Y EL APRENDIZAJE POR PROYECTOS. Como se aprecia en el modelo (página 7), entendemos la Integración de las Tecnologías de la Información y la Comunicación (TIC’s) al currículo de Instituciones Educativas (IE), como la generación de Ambientes de Aprendizaje enriquecidos (AAe) con el uso intencionado, enfocado y efectivo de las TIC’s. Con estos AAe se busca promover, facilitar y enriquecer la comprensión de 9 temas y conceptos propios e importantes de las asignaturas fundamentales dentro del proceso educativo, profundizar en ellos y realizar investigación sobre los mismos. Proponemos el Aprendizaje por Proyectos (ApP) como estrategia de elección para generar estos Ambientes en el aula de clase. El ApP es una metodología de aprendizaje activo ampliamente utilizada por docentes de todo el mundo, que en una de sus modalidades, requiere que los estudiantes se enfoquen en resolver un problema o tarea con el uso efectivo de las TIC’s más adecuadas. Uno de sus componentes más útiles es la creación de Proyectos de Clase orientados siempre a aprender “haciendo algo” que tienen como clave para su uso exitoso, por una parte, posibilitar a los estudiantes involucrarse en actividades auténticas que les interesen y, por la otra, construir nuevo conocimiento a partir del que ellos ya tienen. Otro de los hallazgos, a lo largo de varios años de asesoría y acompañamiento a Instituciones Educativas, es que una manera práctica y efectiva para lograr hacer Integración de las TIC’s con otras materias/asignaturas curriculares, es generando dentro del PEI (Proyecto Educativo Institucional) de la I.E. el
  • 11.
    “Laboratorio de Integración”(LI). En éste, se trabaja por proyectos (ApP), desarrollando Productos para el Aula, en los que se involucran (integran) asignaturas, tales como: Informática y Matemáticas o Lenguaje o Ciencias Sociales o Ciencias Naturales, etc. Este Laboratorio de Integración puede canalizarse a través de la asignatura de Informática, si ésta existiere. De no haber dicha asignatura, se busca generar desde las áreas diversas, los proyectos de integración, en donde el Laboratorio de Informática se convierte en uno de los ambientes que congregan a los profesores y alumnos, en horarios adecuados y en donde un experto en tecnología con experiencia docente, asume la conducción y liderazgo de este Laboratorio de Integración. El docente que asume el laboratorio de integración, y el universo de maestros, reciben las capacitaciones y acompañamiento adecuado para garantizar el éxito de los proyectos. El propósito fundamental del LI es ofrecer las condiciones necesarias para desarrollar experiencias de aprendizaje conjuntas en las que participen tanto el experto en tecnología, como el de área/asignatura, realizando Productos de Aula. Estos Productos ya sean proyectos de clase, actividades de informática o 10 WebQuest, los diseña el docente de área buscando que, al trabajarlos, los estudiantes usen efectivamente las TIC’s (integración) para alcanzar los objetivos de aprendizaje que para su materia ha establecido. Aunque por las razones anteriores, la presencia del maestro de área es fundamental, también lo es la del experto en informática quien debe participar activamente no solo en la planeación y formulación de los Productos sino sugiriendo, orientando y ayudando a los docentes de área y a sus estudiantes, a escoger la(s) herramienta(s) informáticas más adecuadas y a utilizarla(s) efectivamente para desarrollar el Producto de Aula seleccionado. También está dentro de sus funciones dar el apoyo necesario para solucionar problemas técnicos menores. Por todo lo anterior, los horarios de ambos docentes en la(s) sala(s) de informática para trabajar en el LI, deben coincidir.
  • 12.
    LABORATORIO DE INTEGRACIÓN “Procesoa seguir durante el desarrollo de un proyecto de integración curricular”
  • 13.
    PROGRAMA DE CERTIFICACIONES TÉCNICAS EN INFORMÁTICA (CeTI) Las instituciones educativas del país, tienen enfoques muy diversos en relación al área de Educación para el Trabajo. Si miramos las instituciones educativas públicas, notamos que éstas realizan actividades productivas de ebanistería, mecánica, electricidad, electrónica, etc. Muchas escuelas cuentan con computadoras en laboratorio equipados por el Gobierno, pero se desatiende la posibilidad de aprovechar al máximo el potencial de estas salas de Informática, al no contar con una política y planes de ejecución, de certificaciones técnicas en Informática que sirvan de medios laborales en el corto, mediano, y largo plazo. En cuanto a las instituciones privadas, ya hay un relativo número de ellas que han tomado conciencia de la necesidad de certificar a sus estudiantes bajo los rigores correspondientes. Estos procesos de certificaciones, se vienen realizando con reconocidas universidades del país, tal es el caso de la Universidad Peruana de Ciencias Aplicadas y la Universidad Católica, por citar dos de ellas. Por los años de experiencia asesorando estos procesos de certificaciones a instituciones educativas, he podido evidenciar la necesidad de reflexionar con mayor profundidad acerca de las metodologías empleadas por instituciones como las anteriormente citadas, pues, en relación a los estándares NETS indicados anteriormente, solamente están abordando el desarrollo del último de los estándares: “Operaciones y Conceptos de las TIC‟s”. Además, queda largamente mejorar los procesos metodológicos, pues existe una evidente presencia conductista en el desarrollo de sus asignaturas, lejos de las necesidades que demandan los tiempos de hoy.
  • 14.
    Es necesario realizarprocesos de certificaciones en Informática, pero apuntando a desarrollar competencias más allá de las “Operaciones y Conceptos de las TIC´s”, y promover metodologías, que estén influenciadas por corrientes conectivistas y de la Teoría de Sistemas. El programa de certificaciones que se propone, camina por esta ruta. Para realizar con éxito el programa de certificaciones (CeTI), se realizará una Alianza Educativa con la Universidad de Lambayeque y complementará dicha Alianza Educativa con las siguientes acciones:  Implementar el programa curricular de Informática, acorde con las demandas de la Alianza Educativa, institución Brüning College, y el desarrollo de estándares NETS.  Implementar un programa de capacitación docente en la metodología del programa de certificaciones.  Producir material bibliográfico complementario (cuadernos de actividades) para cada asignatura considerada dentro del programa de Alianza Educativa.  Diseñar vídeo tutoriales complementarios a los materiales impresos. 13  Asignar un campus virtual para el programa de certificaciones.  Implementar un plan de asesoría y monitoreo docente en el desarrollo del programa de certificaciones.  Asignar espacios a la página web institucional para un campus virtual que consolide el programa de certificaciones. 2.6.3 Sostenibilidad de la Propuesta. La sostenibilidad: A nivel institucional la propuesta de innovación es de gran envergadura; se parte de un proyecto piloto el cual será netamente de adaptación, luego se reformularan algunos cambios necesarios y finalmente ya se estaría dando por concluido la operatividad al 100% de la plataforma, además de implementar nuevas estrategias de enseñanza como el aprendizaje basado en proyecto (APP), el trabajo colaborativo etc. Para integrar totalmente las TIC’s en el proceso de enseñanza aprendizaje. En cuanto a la plana docente se capacitaran constantemente en MOODLE, software interactivo y multimedia durante la etapa de adaptación y monitoreo y cada docente al finalizar el proyecto estará en la capacidad de configurar sus
  • 15.
    propios curso virtualesasí como el material interactivo multimedia para el proceso de enseñanza aprendizaje. VII PRESUPUESTO Y FINANCIAMIENTO.  La Institución Educativa “Brüning College”, asumirá los costos de financiamiento que conlleve la aplicación de la totalidad o parte del presente PLAN. 14