PIP: “CREACIÓN DEL SERVICIO DE TRANSITABILIDAD
PEATONAL EN EL SECTOR SAN JACINTO, VILLA EL
SALVADOR Y SAN PEDRO EN EL DISTRITO SANTIAGO,
PROVINCIA DE ICA - ICA”.
MUNICIPALIDAD DISTRITAL DE
SANTIAGO
PIP: CREACIÓN DEL SERVICIO DE TRANSITABILIDAD PEATONAL EN EL SECTOR SAN
JACINTO, VILLA EL SALVADOR Y SAN PEDRO EN EL DISTRITO SANTIAGO, PROVINCIA DE
ICA - ICA.
Consultor: Pág. 1
ÍNDICE
I. RESUMEN EJECUTIVO 2
A. Información General 3
B. Planteamiento de PIP 5
C. Determinación de la Brecha Oferta Demanda 6
D. Análisis Técnico del Proyecto 7
E. Costo del PIP 8
F. Evaluación Social 10
G. Sostenibilidad del PIP 12
H. Impacto Ambiental 12
I. Gestión del PIP 13
J. Matriz de Marco Lógico 15
II. ASPECTOS GENERALES 17
2.1 Nombre del proyecto y localización 18
2.2 Institucionalidad 20
2.3 Marco de referencia 21
III. IDENTIFICACIÓN 30
3.1 Diagnóstico 31
3.2 Definición de problema, sus causas y efectos 62
3.3 Planteamiento del Proyecto 65
IV. FORMULACIÓN 69
4.1 Definición del horizonte de evaluación del proyecto 70
4.2 Determinación de la brecha oferta - demanda 70
4.2.1 Análisis de la demanda 70
4.2.2 Análisis de la oferta 75
4.2.3 Determinación de la brecha 78
4.3 Análisis técnico de las alternativas 79
4.4 Costos a precios de mercado 85
V. EVALUACIÓN 89
5.1 Evaluación social 90
5.1.1 Beneficios sociales 90
5.1.2 Costos sociales 91
5.1.3 Indicadores de rentabilidad 94
5.1.4 Análisis de sensibilidad 95
5.2 Análisis de sostenibilidad 96
5.3 Impacto Ambiental 97
5.4 Gestión del Proyecto 100
5.5 Matriz de marco lógico para la alternativa seleccionada 106
VI. CONCLUSIONES Y RECOMENDACIONES 108
6.1. Conclusiones 109
6.2. Recomendaciones 109
VII. ANEXOS 110
PIP: CREACIÓN DEL SERVICIO DE TRANSITABILIDAD PEATONAL EN EL SECTOR SAN
JACINTO, VILLA EL SALVADOR Y SAN PEDRO EN EL DISTRITO SANTIAGO, PROVINCIA DE
ICA - ICA.
Consultor: Pág. 2
I. RESUMEN EJECUTIVO
PIP: CREACIÓN DEL SERVICIO DE TRANSITABILIDAD PEATONAL EN EL SECTOR SAN
JACINTO, VILLA EL SALVADOR Y SAN PEDRO EN EL DISTRITO SANTIAGO, PROVINCIA DE
ICA - ICA.
Consultor: Pág. 3
1. RESUMEN EJECUTIVO
A. INFORMACIÓN GENERAL
Nombre del proyecto
CREACIÓN DEL SERVICIO DE TRANSITABILIDAD PEATONAL EN EL SECTOR SAN JACINTO, VILLA EL
SALVADOR Y SAN PEDRO EN EL DISTRITO SANTIAGO, PROVINCIA DE ICA - ICA
Localización.
REGIÓN: ICA
PROVINCIA: ICA
DISTRITO: SANTIAGO
CENTRO POBLADO: SAN JACINTO, VILLA EL SALVADOR Y SAN PEDRO
Ubicación: Nacional – Regional – Provincial – Distrital
PIP: CREACIÓN DEL SERVICIO DE TRANSITABILIDAD PEATONAL EN EL SECTOR SAN
JACINTO, VILLA EL SALVADOR Y SAN PEDRO EN EL DISTRITO SANTIAGO, PROVINCIA DE
ICA - ICA.
Consultor: Pág. 4
Ubicación zonal.
CENTRO POBLADO SAN JACINTO, VILLA EL SALVADOR Y SAN PEDRO.
CENTROS POBLADOS
INVOLUCRADOS
1. SAN JACINTO
2. VILLA EL SALVADOR
3. SAN PEDRO
PIP: CREACIÓN DEL SERVICIO DE TRANSITABILIDAD PEATONAL EN EL SECTOR SAN
JACINTO, VILLA EL SALVADOR Y SAN PEDRO EN EL DISTRITO SANTIAGO, PROVINCIA DE
ICA - ICA.
Consultor: Pág. 5
Institucionalidad
Unidad formuladora.
SECTOR: GOBIERNOS LOCALES
PLIEGO: MUNICIPALIDAD DISTRITAL DE SANTIAGO
NOMBRE: SUBGERENCIA DE PLANES Y PROGRAMAS
PERSONA RESPONSABLE DE
FORMULAR EL PIP MENOR:
ECON. JULIO CESAR RAMIREZ HUALPA
PERSONA RESPONSABLE DE LA
UNIDAD FORMULADORA:
YNES AURELIA CUCHO PENA
DIRECCIÓN: PANAMERICANA SUR KM 318 PLAZA DE ARMAS
TELÉFONO: 056 - 402063
Unidad ejecutora.
SECTOR: GOBIERNOS LOCALES
NOMBRE: MUNICIPALIDAD DISTRITAL DE SANTIAGO
PERSONA RESPONSABLE DE LA
UNIDAD EJECUTORA:
FERNANDO BALUARTE CURTO
ÓRGANO TÉCNICO
RESPONSABLE:
GERENCIA DE OBRAS Y DESARROLLO URBANO
B. PLANTEAMIENTO DEL PROYECTO
Objetivo del proyecto.
SEGURIDAD Y ADECUADAS CONDICIONES PARA EL TRÁSITO PEATONAL HACIA EL SECTOR DE SAN
JACINTO, VILLA EL SALVADOR Y SAN PEDRO DEL DISTRITO DE SANTIAGO, PROVINCIA DE ICA - ICA.
Medios fundamentales
MF 1: ADECUADA INFRAESTRUCTURA DE CRUCE PEATONAL.
MF 2: ADECUADAS CONDICIONES ESTRUCTURALES DEL PUENTE PEATONAL.
Alternativas de solución.
Alternativa 1.
Construcción del puente peatonal, longitud=50.00m, ancho=2.00m, con concreto simple de
F'C=140kg/cm2 +30% pm y concreto armado en zapatas F'C=210 kg/cm2 y acero de refuerzo FY=4,200
kg/cm2, Colocación de cables de cable tipo boa de 1 3/8" de 160m, péndolas de acero liso de 5/8" (56
PIP: CREACIÓN DEL SERVICIO DE TRANSITABILIDAD PEATONAL EN EL SECTOR SAN
JACINTO, VILLA EL SALVADOR Y SAN PEDRO EN EL DISTRITO SANTIAGO, PROVINCIA DE
ICA - ICA.
Consultor: Pág. 6
unid) y baranda con malla metálica olímpica alambre Nº 12 x cocadas de 2"x2, colocación de carros de
dilatación (4 unid) y accesorios varios (256unid), elementos de madera como vigas, largueros, tablero
de madera, baranda, parantes y diagonal (1,263.40m).
C. DETERMINACIÓN DE LA BRECHA OFERTA Y DEMANDA
Al no existir oferta actual de una infraestructura peatonal no existe oferta y se ha determinado que la
demanda proyectada es igual a la demanda insatisfecha ya que las condiciones actuales de las zonas a
intervenir no ofrecen garantías de una adecuada transitabilidad estimados en la demanda, siendo el
déficit el 100,0%.
Cuadro N°01 – RE
SIN PROYECTO CON PROYECTO
INFAESTRUCTURA
Longitud ---- 50.00
Ancho de calzada (m) ---- 2.00
Area (m2) ---- 100.00
Tipo de piso ---- Entablado
Espesor de madera ---- 1.5"
% en buen estado 0.00% 100.00%
ZAPATAS, PLACAS, COLUMNAS, VIGAS
Concreto simple ---- F'C=140kg/cm2 +30% pm
Concreto armado ---- F'C=210 kg/cm2
Cables ---- tipo boa de 1 3/8" de 160 m
Péndolas ----
de acero liso de 5/8" de 32
unidades
Mallas ----
olímpica alambre Nº 12 x
cocadas de 2"x2
---- 4 unid y 256 unidades
---- 1,263.40m.
Elaboración: Consultor
Carros de dilatación y accesorios (Carro
de dilatación, templador de eje,
grapas, platinas y pernos)
Elementos de madera
(vigas, largueros, tablero de madera,
baranda, parantes y diagonal)
CARACTERISTICAS TÉCNICAS
BALANCE DE OFERTA Y DEMANDA
PIP: CREACIÓN DEL SERVICIO DE TRANSITABILIDAD PEATONAL EN EL SECTOR SAN
JACINTO, VILLA EL SALVADOR Y SAN PEDRO EN EL DISTRITO SANTIAGO, PROVINCIA DE
ICA - ICA.
Consultor: Pág. 7
Cuadro N°02 – RE
Beneficiarios directos
Para el presente proyecto se ha considerado como beneficiarios directos a los siguientes actores
involucrados.
Cuadro N° 03 - RE
D. ANÁLISIS TÉCNICO DEL PIP.
Los aspectos técnicos del proyecto están referidos a las características técnicas de la infraestructura
peatonal y están en concordancia con los reglamentos vigentes de diseño y construcción de
infraestructuras de este tipo.
El propósito del presente proyecto es crear los servicio de transitabilidad peatonal; por lo que la
inversión de la alternativa, asciende a S/. 422,249.54 planteada como alternativa de solución que
recomienda lo siguiente.
ITEM COMPONENTES Unidad 2018 2019 2020 2021 2022 2023 2024 2025 2026 2027 2028
Demanda Puentepeatonal m2 100.00 100.00 100.00 100.00 100.00 100.00 100.00 100.00 100.00 100.00 100.00
Oferta Puentepeatonal m2 0.00 0.00 0.00 0.00 0.00 0.00 0.00 0.00 0.00 0.00 0.00
Brecha Puentepeatonal m2 -100.00 -100.00 -100.00 -100.00 -100.00 -100.00 -100.00 -100.00 -100.00 -100.00 -100.00
Elaboración:Consultor
BALANCEDEOFERTA - DEMANDA
Año"0" 1 2 3 4 5 6 7 8 9 10
2018 2019 2020 2021 2022 2023 2024 2025 2026 2027 2028
SANJACINTO 330 341 352 363 375 387 399 412 425 439 453
VILLAELSALVADOR 360 372 384 396 409 422 436 450 464 479 494
SANPEDRO 264 272 281 290 299 309 319 329 340 351 362
TOTAL 954 985 1,017 1,049 1,083 1,118 1,154 1,191 1,229 1,269 1,309
Elaboración:Consultor.
CentroPoblado
CENTROPOBLADOSINVOLUCRADOS: BENEFICIARIOSDEL PROYECTO(PERSONAS),2018 -2028
PIP: CREACIÓN DEL SERVICIO DE TRANSITABILIDAD PEATONAL EN EL SECTOR SAN
JACINTO, VILLA EL SALVADOR Y SAN PEDRO EN EL DISTRITO SANTIAGO, PROVINCIA DE
ICA - ICA.
Consultor: Pág. 8
ALTERNATIVA 1
COMPONENTE 1: ADECUADA INFRAESTRUCTURA DE CRUCE PEATONAL.
Construcción del puente peatonal, longitud=50.00m, ancho=2.00m, con concreto simple de
F'C=140kg/cm2 +30% pm y concreto armado en zapatas F'C=210 kg/cm2 y acero de refuerzo FY=4,200
kg/cm2.
COMPONENTE 2: ADECUADAS CONDICIONES ESTRUCTURALES DEL PUENTE PEATONAL.
Colocación de cables de cable tipo boa de 1 3/8" de 160m, péndolas de acero liso de 5/8" (56 unid) y
baranda con malla metálica olímpica alambre Nº 12 x cocadas de 2"x2, colocación de carros de
dilatación (4 unid) y accesorios varios (256unid), elementos de madera como vigas, largueros, tablero
de madera, baranda, parantes y diagonal (1,263.40m).
E. COSTOS DEL PIP.
Costos de inversión.
El costo de la inversión a precios privados de la alternativa para el presente proyecto asciende a S/.
650,292.13 soles.
Cuadro N° 04 - RE
DESCRIPCIÓN DE RUBROS UNIDAD CANTIDAD
COSTO
UNITARIO
COSTO PARCIAL
INVERSIÓN TANGIBLE
1. Adecuada infraestructura para el tránsito
peatonal y vehicular.
Glb 1.00 317,762.75 317,762.75
COSTO DIRECTO 317,762.75 317,762.75
GASTOS GENERALES (7%) 22,243.39
UTILIDAD (7%) 22,243.39
SUPERVISIÓN 30,000.00
EXPEDIENTE TÉCNICO 30,000.00
422,249.54
COSTOS DE INVERSIÓN A PRECIOS PRIVADOS - ALTERNATIVA ÚNICA
INVERSIÓN TOTAL
PIP: CREACIÓN DEL SERVICIO DE TRANSITABILIDAD PEATONAL EN EL SECTOR SAN
JACINTO, VILLA EL SALVADOR Y SAN PEDRO EN EL DISTRITO SANTIAGO, PROVINCIA DE
ICA - ICA.
Consultor: Pág. 9
Para el calculo de los costos de infraestructura se ha considerado los precios de materiales, insumos y
suministros según los precios de mercado.
Costos de operación y mantenimiento.
Cuadro N° 05 – RE
Según la alternativa seleccionada es importante indicar que los costos de inversión por beneficiario
son los siguientes:
Cuadro N° 06 - RE
"0" 1 2 3 4 5 6 7 8 9 10
2018 2019 2020 2021 2022 2023 2024 2025 2026 2027 2028
SIN PROYECTO 0.0 0.0 0.0 0.0 0.0 0.0 0.0 0.0 0.0 0.0 0.0
OPERACIÓN 0.0 0.0 0.0 0.0 0.0 0.0 0.0 0.0 0.0 0.0 0.0
MANTENIMIENTO 0.0 0.0 0.0 0.0 0.0 0.0 0.0 0.0 0.0 0.0 0.0
CON PROYECTO
OPERACIÓN 2,083.50 2,083.50 2,083.50 2,083.50 2,083.50 3,839.50 2,083.50 2,083.50 2,083.50 2,083.50 3,839.50
MANTENIMIENTO 2,083.50 2,083.50 2,083.50 2,083.50 2,083.50 3,839.50 2,083.50 2,083.50 2,083.50 2,083.50 3,839.50
Elaboración:Consultor
DESCRIPCIÓN
COSTO DE OPERACIÓN Y MANTENIMIENTO
1.00 S/. 422,249.54 11,411 37.00
Elaboración: Consultor.
COSTOS DE INVERSIÓN POR BENEFICIARIO, EN NUEVOS SOLES
N° BENEFICIARIOSALTERNATIVAITEM
COSTO DE INVERSIÓN
POR BENEFICIARIO
PIP: CREACIÓN DEL SERVICIO DE TRANSITABILIDAD PEATONAL EN EL SECTOR SAN
JACINTO, VILLA EL SALVADOR Y SAN PEDRO EN EL DISTRITO SANTIAGO, PROVINCIA DE
ICA - ICA.
Consultor: Pág. 10
F. EVALUACIÓN SOCIAL.
Beneficios
Los beneficios cuantificables y no cuantificables que resultan de la construcción de infraestructura
peatonal en los centros poblados y/o sector San Jacinto, Villa El Salvador y San Pero:
 Reducción de polvo en el recorrido de la vía, con el consiguiente ahorro en el mantenimiento
y limpieza de las mismas.
 Aumento en la seguridad del transporte de peatones, sustituyendo la ruta más larga.
 Aumento en el valor de los predios de la zona.
 Ahorro de costos de operación vehicular en los periodos considerados críticos.
 Facilitar el tránsito de los peatones y además de proporcionar seguridad.
 Disminución de la contaminación al bajar los niveles de polvo en suspensión.
 Reducción de la incidencia de enfermedades respiratorias y transmisibles; al disminuir
drásticamente las partículas de polvo en suspensión en la avenida.
El proyecto contempla beneficios cualitativos como son la mejora de la calidad de vida de la
población involucrada, siendo el promedio de beneficiarios 318 en el horizonte del proyecto.
Cuadro N° 07 – RE
Año "0" 1 2 3 4 5 6 7 8 9 10
2018 2019 2020 2021 2022 2023 2024 2025 2026 2027 2028
SANJACINTO 330 341 352 363 375 387 399 412 425 439 453
VILLAELSALVADOR 360 372 384 396 409 422 436 450 464 479 494
SANPEDRO 264 272 281 290 299 309 319 329 340 351 362
TOTAL 954 985 1,017 1,049 1,083 1,118 1,154 1,191 1,229 1,269 1,309
Elaboración:Consultor.
Centro Poblado
CENTRO POBLADOSINVOLUCRADOS: BENEFICIARIOSDEL PROYECTO (PERSONAS),2018 - 2028
PIP: CREACIÓN DEL SERVICIO DE TRANSITABILIDAD PEATONAL EN EL SECTOR SAN
JACINTO, VILLA EL SALVADOR Y SAN PEDRO EN EL DISTRITO SANTIAGO, PROVINCIA DE
ICA - ICA.
Consultor: Pág. 11
Costos sociales
Cuadro N° 08 - RE
Indicadores de Rentabilidad Social
El indicador de rentabilidad social que se utilizará es el ratio Costo Eficacia (VACS/ICE), para lo cual
inicialmente se calcula el VACS, el indicador de eficacia (Población beneficiaria), que para el presente
proyecto se tiene los siguientes datos:
Cuadro N° 09 - RE
DESCRIPCIÓN DE RUBROS UNIDAD CANTIDAD
COSTO
UNITARIO
COSTO PARCIAL FC
INVERSIÓN TANGIBLE
1. Adecuada infraestructura para el tránsito
peatonal y vehicular.
Glb 1.00 317,762.75 251,032.57 0.79
COSTO DIRECTO 317,762.75 251,032.57
GASTOS GENERALES (7%) 17,572.28 0.79
UTILIDAD (7%) 17,572.28 0.79
SUPERVISIÓN 23,700.00 0.79
EXPEDIENTE TÉCNICO 23,700.00 0.79
333,577.13
COSTOS DE INVERSIÓN A PRECIOS SOCIALES - ALTERNATIVA ÚNICA
INVERSIÓN TOTAL
VAC ICE
Aumento 30.00% de la Inversión S/. 453,705.28 400.80 hab.S/.
Aumento 10.00% de la Inversión S/. 386,989.85 341.86 hab.S/.
Inversión S/. 357,558.73 31.33 hab.S/.
Disminución 10.00% de la Inversión S/. 320,274.42 282.93 hab.S/.
Disminución 30.00% de la Inversión S/. 253,559.00 223.99 hab.S/.
Elaboración: Consultor.
VARIACIONES
PISTAS Y VEREDAS ALTERNATIVA 01
ANALISIS DE SENSIBILIDAD DEL PIP
PIP: CREACIÓN DEL SERVICIO DE TRANSITABILIDAD PEATONAL EN EL SECTOR SAN
JACINTO, VILLA EL SALVADOR Y SAN PEDRO EN EL DISTRITO SANTIAGO, PROVINCIA DE
ICA - ICA.
Consultor: Pág. 12
G. SOSTENIBILIDAD DEL PIP.
Para el análisis de sostenibilidad se ha considerado medidas que garantice que el proyecto genere
resultados a lo largo de su vida útil.
Los costos de operación y mantenimiento de la infraestructura peatonal estarán a cargo de la
Municipalidad Distrital de Santiago.
a. La capacidad de ejecución, la Unidad Ejecutora responsable de las obras del proyecto en este
caso la constituye la Gerencia de Obras y Desarrollo Urbano del Distrito de Santiago.
b. El financiamiento de las inversiones para la ejecución de la obra está garantizado por la
Municipalidad Distrital de Santiago con recursos determinados, que aportará con el 100,0%
de las inversiones constituyendo un monto total S/. 422,249.54soles.
c. Financiamiento de los costos de operación y mantenimiento serán financiado es su totalidad
por la Municipalidad Distrital Santiago, el cual asciende S/. 35,984.00 soles anuales.
d. Participación de los beneficiarios, el proyecto cuenta con la aceptabilidad social de la
población directamente beneficiaria, quienes se han comprometido con el cuidado de la
obra.
H. IMPACTO AMBIENTAL.
Dadas las características de las obra a ejecutar por el proyecto, tras la identificación de los impactos
negativos para el medio ambiente de los centros poblados involucrados, tanto en la ejecución de la
obra como en su operación no se percibe un impacto ambiental negativo que no pueda ser mitigado,
el costo de la mitigación ambiental es de S/. 3,700.00soles y está incluido en el presupuesto del
proyecto.
PIP: CREACIÓN DEL SERVICIO DE TRANSITABILIDAD PEATONAL EN EL SECTOR SAN
JACINTO, VILLA EL SALVADOR Y SAN PEDRO EN EL DISTRITO SANTIAGO, PROVINCIA DE
ICA - ICA.
Consultor: Pág. 13
Cuadro N° 10 - RE
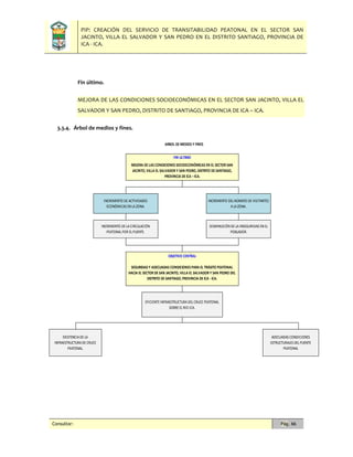
I. Gestión del Proyecto.
Dentro de este ítem se definirá los roles y funciones que cumplirá cada uno de los actores que
participarán en la ejecución y operación del proyecto de inversión pública.
Cuadro N° 11 - RE
UNIDAD CANTIDAD
COSTO
UNITARIO
COSTO PARCIAL
Mes 2 650.00 1,300.00
m3 15 125.00 1,875.00
Und 1 150.00 150.00
Glb 1 375.00 375.00
3,700.00
DESCRIPCIÓN DE RUBROS
COSTOS DE MEDIDAS DE MITIGACION AMBIENTAL
Educación Ambiental y seguridad a trabajadores
Regado durante trabajos de movimiento de tierras
Carteles informativos
Implementos de seguridad
TOTAL
Fuente: M unicipalidad Distrital de Santiago
Elaboración: Consultor.
MUNICIPALIDAD DISTRITAL DE SANTIAGO: ORGANIZACIÓN Y GESTIÓN.
Contratista (Modalidad de
ejecución Administración
Indirecta).
ROLES Y FUNCIONES
La Municipalidad Distrital de Santiago, se encargará de la Licitación del
Expediente Técnico y/o Estudio Definitivo de la Obra, para lo cual cuenta
con ámplia trayectoria y experiencia demostrada en las obras por
contrata, asimismo la institución de acuerdo al programa de inversiones
se encargará del proceso de licitación de acuerdo a los lineamientos del
OSCE (Organismo Supervisor de Contratación con el Estado).
El contratista gandor de la buena pro, será responsable de entregar el
Expediente Técnico y posteriormente la Obra, para lo cual contará con la
opinión favorable de la Supervisión y recepción de Obra.
RUBROS
Municipalidad Distrital de
Santiago
PIP: CREACIÓN DEL SERVICIO DE TRANSITABILIDAD PEATONAL EN EL SECTOR SAN
JACINTO, VILLA EL SALVADOR Y SAN PEDRO EN EL DISTRITO SANTIAGO, PROVINCIA DE
ICA - ICA.
Consultor: Pág. 14
Para el logro de las actividades previstas en el presente estudio de pre inversión, es necesario
determinar la secuencia, duración, responsables y recursos necesarios, los mismos que se detallan a
continuación en los diagramas con el fin de indicar la secuencia, duración e identificar la ruta crítica
que se tendrá en el plan de implementación.
Cuadro N° 12 – RE
Cuadro N° 13 – RE
Cuadro N° 14 – RE
MAR ABR MAY JUN
1. Adecuada infraestructura para el tránsito
peatonal y vehicular.
M.D. Santiago
GASTOS GENERALES (7%)
UTILIDAD (7%)
SUPERVISIÓN
EXPEDIENTE TÉCNICO
OPERACIÓN Y MANTENIMIENTO
Elaboración:Consultor.
MESES
CRONOGRAMA DE ACTIVIDADES DEL PROYECTO DE LA ALTERNATIVA DE SOLUCIÓN
COMPONENTES
Entidad
Encargada
POST INVERSIÓN
Año 1 … Año 10
MAR ABR MAY JUN
1. Adecuada infraestructura para el tránsito
peatonal y vehicular.
50% 50% 100%
GASTOS GENERALES (7%) 50% 50% 100%
UTILIDAD (7%) 50% 50% 100%
SUPERVISIÓN 50% 50% 100%
EXPEDIENTE TÉCNICO 100% 100%
TOTAL 100%
Elaboración: Consultor.
MESES
COMPONENTES TOTAL
CRONOGRAMA DE METAS FISICAS DEL PROYECTO DE LA ALTERNATIVA SELECCIONADA
MAR ABR MAY JUN
1. Adecuada infraestructura para el tránsito
peatonal y vehicular.
158,881.38 158,881.38 317,762.75
GASTOS GENERALES (7%) 11,121.70 11,121.70 22,243.39
UTILIDAD (7%) 11,121.70 11,121.70 22,243.39
SUPERVISIÓN 15,000.00 15,000.00 30,000.00
EXPEDIENTE TÉCNICO 30,000.00 30,000.00
TOTAL 0.00 30,000.00 196,124.77 196,124.77 422,249.54
Elaboración: Consultor.
MESES
COMPONENTES
CRONOGRAMA DE METAS FINANCIERAS DEL PROYECTO DE LA ALTERNATIVA SELECCIONADA
TOTAL
PIP: CREACIÓN DEL SERVICIO DE TRANSITABILIDAD PEATONAL EN EL SECTOR SAN
JACINTO, VILLA EL SALVADOR Y SAN PEDRO EN EL DISTRITO SANTIAGO, PROVINCIA DE
ICA - ICA.
Consultor: Pág. 15
J. MARCO LÓGICO
Cuadro N° 15 – RE
RESUMEN DE OBJETIVOS MEDIOS DE VERIFICACIÓN SUPUESTOS
Disponibilidad presupuestaria y
capacidad técnica de la Municipalidad
Distrital de Santiago.
Informe de la Gerencia de Obras y
Desarrollo Urbano de la Municipalidad
Distrital de Santiago.
Acta de entrega de Obras.
Consulta amigable.
Info Obras.
A final del primer año del proyecto se contará con el 100% de la infraestructura peatonal
del cruce de rio Ica.
Existen recursos económicos suficientes
para garantizar la continuidad de
mantenimiento de la infraestructura
peatonal.
Transitabilidad peatonal en un 100% .
50% de reducción de costo de mantenimiento del puente peatonal.
La polucion del aire contaminada sera disminuida en un 100,0%.
Estudio de Tráfico Peatonal y Vehicular
en los centros poblados involucrados.
Población sigue transitando por esta viía
peatonal con la misma frecuencia.
INDICADORES
Incremento del bienestar de los vecinos al 100% para el año 2016 luego de finalizado la
construcción de la obra.
Encuesta de Hogares
Información Estadística del INEI.
COMPONENTESFIN
MEJORA DE LAS CONDICIONES SOCIOECONÓMICAS
EN EL SECTOR SAN JACINTO, VILLA EL SALVADOR Y
SAN PEDRO, DISTRITO DE SANTIAGO, PROVINCIA
DE ICA – ICA.
PROPÓSITO
SEGURIDAD Y ADECUADAS CONDICIONES PARA EL
TRÁSITO PEATONAL HACIA EL SECTOR DE SAN
JACINTO, VILLA EL SALVADOR Y SAN PEDRO DEL
DISTRITO DE SANTIAGO, PROVINCIA DE ICA - ICA.
1.- ADECUADA INFRAESTRUCTURA DE CRUCE
PEATONAL.
PIP: CREACIÓN DEL SERVICIO DE TRANSITABILIDAD PEATONAL EN EL SECTOR SAN
JACINTO, VILLA EL SALVADOR Y SAN PEDRO EN EL DISTRITO SANTIAGO, PROVINCIA DE
ICA - ICA.
Consultor: Pág. 16
Documento de liquidación de obras y
documentos de ejecución de Gastos.
317,762.75
Informe de Valorización de la ejecución
de obra.
Gastos Generales 7,0% S/. 22,243.39
Informe de Supervisión y/o Inspección.
Utilidad 7,0% S/. 22,243.39
Supervisión S/. 30,000.00
Expediente Técnico S/. 30,000.00
Inversión Total S/. 422,249.54
Facturas, recibos, guías, reporte de
avance de la Unidad Ejecutora y Acta de
Recepción del proyecto.
Expediente Técnico y/o Estudio
Definitivo, acta de inicio de ejecución
del proyecto.
El costo total a incurrir para el cumplimiento de las metas
comprende:
Construcción del puente peatonal, longitud=50.00m, ancho=2.00m,
con concreto simple de F'C=140kg/cm2 +30% pm y concreto armado
en zapatas F'C=210 kg/cm2 y acero de refuerzo FY=4,200 kg/cm2, y
Colocación de cable tipo boa de 1 3/8" de 160m, péndolas de acero
liso de 5/8" (56 unid) y baranda con malla metálica olímpica alambre
Nº 12 x cocadas de 2"x2, colocación de carros de dilatación (4 unid) y
accesorios varios (256unid), elementos de madera como vigas,
largueros, tablero de madera, baranda, parantes y diagonal
(1,263.40m). S/.
ACCIONES
1.1 Construcción del puente peatonal.
PIP: CREACIÓN DEL SERVICIO DE TRANSITABILIDAD PEATONAL EN EL SECTOR SAN
JACINTO, VILLA EL SALVADOR Y SAN PEDRO EN EL DISTRITO SANTIAGO, PROVINCIA DE
ICA - ICA.
Consultor: Pág. 17
II. ASPECTOS GENERALES
PIP: CREACIÓN DEL SERVICIO DE TRANSITABILIDAD PEATONAL EN EL SECTOR SAN
JACINTO, VILLA EL SALVADOR Y SAN PEDRO EN EL DISTRITO SANTIAGO, PROVINCIA DE
ICA - ICA.
Consultor: Pág. 18
2. ASPECTOS GENERALES
2.1. Nombre del proyecto.
CREACIÓN DEL SERVICIO DE TRANSITABILIDAD PEATONAL EN EL SECTOR SAN JACINTO, VILLA EL
SALVADOR Y SAN PEDRO EN EL DISTRITO SANTIAGO, PROVINCIA DE ICA – ICA
 Localización.
Región Ica.
Provincia Ica.
Distrito Santiago
Centro Poblado: San Jacinto, Villa El Salvador y San Pedro
 Ubicación.
Ubicación: Nacional – Regional – Provincial – Distrital
PIP: CREACIÓN DEL SERVICIO DE TRANSITABILIDAD PEATONAL EN EL SECTOR SAN
JACINTO, VILLA EL SALVADOR Y SAN PEDRO EN EL DISTRITO SANTIAGO, PROVINCIA DE
ICA - ICA.
Consultor: Pág. 19
UBICACIÓN ZONAL:
CENTRO POBLADO SAN JACINTO, VILLA EL SALVADOR Y SAN PEDRO.
CENTROS POBLADOS
INVOLUCRADOS
4. SAN JACINTO
5. VILLA EL SALVADOR
6. SAN PEDRO
PIP: CREACIÓN DEL SERVICIO DE TRANSITABILIDAD PEATONAL EN EL SECTOR SAN
JACINTO, VILLA EL SALVADOR Y SAN PEDRO EN EL DISTRITO SANTIAGO, PROVINCIA DE
ICA - ICA.
Consultor: Pág. 20
2.2. Institucionalidad.
2.2.1. Unidad formuladora.
SECTOR: GOBIERNOS LOCALES
PLIEGO: MUNICIPALIDAD DISTRITAL DE SANTIAGO
NOMBRE: SUBGERENCIA DE PLANES Y PROGRAMAS
PERSONA RESPONSABLE DE
FORMULAR EL PIP MENOR:
ECON. JULIO CESAR RAMIREZ HUALPA
PERSONA RESPONSABLE DE LA
UNIDAD FORMULADORA:
YNES AURELIA CUCHO PENA
DIRECCIÓN: PANAMERICANA SUR KM 318 PLAZA DE ARMAS
TELÉFONO: 056 - 402063
2.2.2. Unidad Ejecutora.
SECTOR: GOBIERNOS LOCALES
NOMBRE: MUNICIPALIDAD DISTRITAL DE SANTIAGO
PERSONA RESPONSABLE DE LA
UNIDAD EJECUTORA:
ING. FERNANDO BALUARTE CURTO
ÓRGANO TÉCNICO
RESPONSABLE:
GERENCIA DE OBRAS Y DESARROLLO URBANO
La Municipalidad Distrital de Santiago cuenta con una Unidad Ejecutora y tiene la capacidad técnica,
administrativa, económica, financiera y experiencia para llevar a cabo los Proyectos de Inversión
Pública y/o a través de otras fuentes de financiamiento; por lo cual está expedito a convocar a
proceso el estudio del perfil de proyecto y ejecución del proyecto en un período establecido, con la
respectiva supervisión para el cumplimiento de los objetivos eficientemente.
2.2.3. Área técnica designada (AT).
El órgano encargado de la conducción, la coordinación y el desarrollo de los aspectos técnicos
corresponden a la Gerencia de Obras y Desarrollo Urbano además de la Unidad Ejecutora de la
municipalidad distrital de Santiago.
2.2.4. Órgano Técnico.
La entidad encargada de asumir el compromiso de gastos de operación y mantenimiento post
ejecución del proyecto, mediante carta de compromiso para la sostenibilidad del proyecto es la
Municipalidad Distrital de Santiago.
PIP: CREACIÓN DEL SERVICIO DE TRANSITABILIDAD PEATONAL EN EL SECTOR SAN
JACINTO, VILLA EL SALVADOR Y SAN PEDRO EN EL DISTRITO SANTIAGO, PROVINCIA DE
ICA - ICA.
Consultor: Pág. 21
2.2.5. Pertinencia del proyecto.
El proyecto “CREACIÓN DEL SERVICIO DE TRANSITABILIDAD PEATONAL EN EL SECTOR SAN
JACINTO, VILLA EL SALVADOR Y SAN PEDRO EN EL DISTRITO SANTIAGO, PROVINCIA DE ICA - ICA” es
pertinente.
 Contempla la adecuada infraestructura para el tránsito peatonal.
 Los medios y acciones consideradas para la intervención del proyecto se ejecutarán de forma
independiente y paralela en los plazos estimados.
 La ejecución del proyecto generará beneficios en el horizonte del proyecto a la población de
los centros poblados involucrados; a través de la creación de la transitabilidad peatonal.
 La financiación se dará a través del gobierno local por la modalidad por CONTRATA o
ADMINISTRACIÓN INDIRECTA.
 La municipalidad distrital tiene la capacidad de convocar, elaborar y/o ejecutar proyectos de
similar naturaleza por competencias directas de acuerdo a la Ley Orgánica de
Municipalidades y de la misma forma la Operación y Mantenimiento del mismo.
 Los grupos y entidades involucradas asumen compromisos de Operación y Mantenimiento
en el horizonte del proyecto por ser de interés público y privado.
2.3. MARCO DE REFERENCIA.
2.3.1. Antecedentes del Proyecto de Inversión Pública (PIP).
El Centro Poblado y/o sector San Jacinto, Villa El Salvador y San Pedro es una ciudad con una actividad
económica basada principalmente en la agricultura y con un patrón de asentamiento poblacional
desordenado, sobre todo en las zonas periféricas de la ciudad; problema que se viene acrecentando
con el transcurrir de los años.
La Municipalidad Distrital de Santiago es una entidad básica de la organización territorial de la
Provincia de Ica y un canal inmediato de participación vecinal en los asuntos públicos, que
institucionalizan y gestionan con autonomía los intereses propios de las correspondientes
colectividades; siendo elementos esenciales del gobierno local, el territorio, la población y la
PIP: CREACIÓN DEL SERVICIO DE TRANSITABILIDAD PEATONAL EN EL SECTOR SAN
JACINTO, VILLA EL SALVADOR Y SAN PEDRO EN EL DISTRITO SANTIAGO, PROVINCIA DE
ICA - ICA.
Consultor: Pág. 22
organización. Además, de ser un órgano de gobierno promotor del desarrollo local, con personería
jurídica de derecho público y plena capacidad para el cumplimiento de sus fines.
La iniciativa de este proyecto se genera básicamente a pedido de los pobladores afectados por el
problema, gestionando en reiteradas oportunidades ser atendidos por su autoridad local con la
finalidad de mitigar dicho problema. La importancia y necesidad de este proyecto es una necesidad
sentida desde hace muchos años.
Es así, que los representantes de los sectores involucrados llevaron la propuesta para ser atendidos y
priorizados, teniendo como resultado la participación directa de la Municipalidad Distrital de Santiago
en la intervención del área afectada por el problema, mediante un proyecto sobre la intervención de
vías peatonales.
Con éste proyecto la población beneficiaria gozará de adecuadas condiciones en infraestructura para
el tránsito peatonal, mejorando sus condiciones de vida.
Asimismo, el proyecto forma parte del Plan de Desarrollo Urbano de la Municipalidad Distrital de
Santiago.
2.3.2. Análisis de consistencia de los lineamientos de política nacional, sectorial-funcional, la
normatividad vigente, los Planes de Desarrollo y el Programa Multianual de Inversión
Pública e Instrumento Legal o de Gestión.
2.3.2.1. Marco social.
La población del Centro Poblado y/o sectores San Jacinto, Villa El Salvador y San Pedro acordó
priorizar el proyecto de “CREACIÓN DEL SERVICIO DE TRANSITABILIDAD PEATONAL EN EL SECTOR
SAN JACINTO, VILLA EL SALVADOR Y SAN PEDRO EN EL DISTRITO SANTIAGO, PROVINCIA DE ICA -
ICA”; el proyecto nace como resultado de una necesidad sentida y por iniciativa de la población
organizada del Centro Poblado.
PIP: CREACIÓN DEL SERVICIO DE TRANSITABILIDAD PEATONAL EN EL SECTOR SAN
JACINTO, VILLA EL SALVADOR Y SAN PEDRO EN EL DISTRITO SANTIAGO, PROVINCIA DE
ICA - ICA.
Consultor: Pág. 23
2.3.2.2. Marco económico.
En el aspecto económico, normativo y funcional de la Municipalidad es fomentar y promocionar el
Desarrollo Económico Local en las diferentes actividades económicas para el beneficio de la
población, sustentadas en el marco del proceso de descentralización local para el fortalecimiento de
sus gestiones de interés local y regional.
El problema económico que se destaca en la localidad es que la población incurre en costos de salud
producto de las partículas de polvo originando enfermedades y alergias a los niños y personas
adultas, así como también las enfermedades por el agua estancados productos del inadecuado
almacenamiento.
2.3.2.3. Marco cultural.
A través de este proyecto se mejorará el ornato del sector que repercutirá en valorar y promover el
turismo del Centro Poblado y/o sectores San Jacinto, Villa El Salvador y San Pedro, puesto que existen
festividades por el aniversario, fiestas folclóricas y yunzas, además las ferias que se desarrollan en la
zona de influencia del proyecto.
2.3.2.4. Marco legal.
1. Constitución Política del Perú
Artículo 195° los Gobiernos locales promueven el desarrollo y la economía local, y la prestación de los
servicios públicos de su responsabilidad, en armonía con las políticas y planes nacionales y regionales
de desarrollo.
Son competencias para:
Art. 7°. Fomentar la competitividad, las inversiones y el financiamiento para la ejecución de proyectos
y obras de infraestructura local.
Art. 8°. Desarrollar y regular actividades y/o servicios en materia de educación, salud, vivienda,
saneamiento, medio ambiente, sustentabilidad de los recursos naturales, transporte colectivo,
PIP: CREACIÓN DEL SERVICIO DE TRANSITABILIDAD PEATONAL EN EL SECTOR SAN
JACINTO, VILLA EL SALVADOR Y SAN PEDRO EN EL DISTRITO SANTIAGO, PROVINCIA DE
ICA - ICA.
Consultor: Pág. 24
circulación y tránsito, turismo, conservación de monumentos arqueológicos e históricos, cultura,
recreación y deporte, conforme a ley.
2. Ley Orgánica de Gobiernos Regionales, Ley 27867
Art. 56°, en el contexto de las funciones específicas que ejercen los Gobiernos Regionales en materia
de transporte, planificar, administrar y ejecutar el desarrollo de la infraestructura vial regional, no
comprendida en la red vial nacional o rural, debidamente priorizada dentro de los planes de
desarrollo regional, así mismo promover la inversión privada, nacional y extranjera en proyecto de
infraestructura y de transporte.
Los gobiernos municipales como parte del gobierno central una de sus funciones específicas es
promover la inversión en infraestructura vial.
3. Ley Orgánica de Municipalidad, Ley 27972 Título V, Cap. 1, Art. 73° (inciso 2)
Que establece: las municipalidades, asumen competencias y funciones en materia de tránsito,
circulación y transporte público, educación, cultura, etc.”, lo cual deja en manifiesto el compromiso
de los órganos locales por asumir estas responsabilidades.
Las actividades que el presente proyecto implementara se encuentran contempladas dentro de las
competencias y funciones de los órganos provinciales y locales, de acuerdo a la normatividad vigente
y expresado en la Ley Orgánica de Municipalidades, Título V, Cap. II, Artículo 79° (Inciso 4.1), que
establece: “ejecutar directamente o proveer la ejecución de las obras de infraestructuras urbana o
rural que sean indispensables para el desenvolvimiento de la vida del vecindario, el transporte y la
comunidad del distrito, tales como pistas o calzadas, vías, puentes, etc. en coordinación con la
municipalidad Distrital Respectiva”
4. Ley de Organización y Funciones del Ministerio de Vivienda, Construcción y saneamiento, ley
N° 27792.
Art. 1.- La presente ley determina y regula el ámbito, estructura orgánica básica, competencia y
funciones del ministerio y vivienda, construcción y saneamiento, organismo rector del sector
vivienda, construcción y saneamiento.
PIP: CREACIÓN DEL SERVICIO DE TRANSITABILIDAD PEATONAL EN EL SECTOR SAN
JACINTO, VILLA EL SALVADOR Y SAN PEDRO EN EL DISTRITO SANTIAGO, PROVINCIA DE
ICA - ICA.
Consultor: Pág. 25
5. Sistema Nacional de Defensa Civil1
- Plan Nacional de Prevención y Atención de Desastres2
(SNPAD).
Optimizar la gestión de desastres a nivel nacional, incorporar el concepto de prevención en el
proceso del desarrollo y lograr un sistema integrado, ordenado, eficiente y descentralizado con
participación de las autoridades y población en general, eliminando o reduciendo las pérdidas de
vidas, bienes materiales y ambientales, y por ende el impacto socio-económico.
Objetivo general
Evitar o mitigar la pérdida de vidas, de bienes materiales y el deterioro del medio ambiente, que
como consecuencia de la manifestación de los peligros naturales y/o antrópicos en cualquier
ámbito del territorio nacional, pueda convertirse en emergencia o desastre, atentando contra el
desarrollo sostenible del Perú.
Objetivos específicos
 Estimar los riesgos a desastres, que a consecuencia de la manifestación de los peligros
naturales y/o antrópicos puedan presentarse en cualquier punto del territorio nacional.
 Educar, capacitar y preparar a la población para planificar y ejecutar acciones de
prevención principalmente e incrementar su capacidad de respuesta efectiva en caso de
desastres.
 Promover la priorización de ejecución de los planes y programas de desarrollo que
consideren la prevención como uno de sus componentes principales.
 Coordinar la participación interinstitucional para desarrollar una planificación conjunta
que propicie el desarrollo sostenible del país minimizando el efecto de los desastres.
 Fortalecer institucional y operativamente el Sistema Nacional de Defensa Civil para la
 Prevención y Atención de Desastres.
SINADECI – SINPAD, exhorta que todas las entidades, organismos públicos y privados
relacionados con la Defensa Civil elaborarán y ejecutarán su Plan de Prevención y Atención de
Desastres estando obligados a mantenerlo actualizado en el ámbito de su competencia.
1
SINADECI – Sistema Nacional de Defensa Civil
2
SINPAD – Sistema Nacional de Prevención y Atención de Desastres.
PIP: CREACIÓN DEL SERVICIO DE TRANSITABILIDAD PEATONAL EN EL SECTOR SAN
JACINTO, VILLA EL SALVADOR Y SAN PEDRO EN EL DISTRITO SANTIAGO, PROVINCIA DE
ICA - ICA.
Consultor: Pág. 26
2.3.2.5. Marco Político
1. Acuerdo Nacional
En el Acuerdo Nacional se plantea el compromiso a desarrollar la infraestructura y la vivienda con el
fin de eliminar el déficit, hacer al país más competitivo, permitir el desarrollo sostenible y
proporcionar a cada familia las condiciones necesarias para un desarrollo saludable en un entorno
adecuado. El estado, en su niveles nacional, regional y local, será el facilitador y regulador de estas
actividades y fomentara la transferencia de su diseño, construcción, promoción mantenimiento u
operación, según sea el caso, al sector privado.
Con el objetivo de desarrollar la infraestructura del país, el Estado: (a) elaborará un plan nacional de
infraestructura identificando ejes nacionales de integración y crecimiento para desarrollar una red
energética, vial, portuaria, aeroportuaria y de telecomunicaciones, que permita fluidez en los
negocios y en la toma de decisiones; (b) otorgará un tratamiento especial a las obras de servicio
social, con especial énfasis en la infraestructura de salud, educación, saneamiento, riego y drenaje,
para lo cual buscará la participación de la empresa privada en su gestión; (c) promoverá el desarrollo
de corredores turísticos y de exportación, que permitan trasladar productos a costos razonables,
facilitar las cadenas de producción y consolidar una integración fronteriza acorde con los planes
nacionales; (d) edificará infraestructura local con participación de la población en su construcción y
mantenimiento. Asimismo, con el objetivo de desarrollar la vivienda, el Estado: (e) elaborará un plan
nacional de vivienda y la normatividad necesaria para simplificar la construcción y el registro de
viviendas en tiempo y costo, y permitir su densificación, abaratamiento y seguridad; (f) contribuirá a
consolidar un sistema habitacional integrado al sistema económico privado, con el Estado en un rol
subsidiario, facilitador y regulador; (g) apoyará a las familias para facilitar el acceso a una vivienda
digna; (h) fomentará la implantación de técnicas de construcción masiva e industrializada de
viviendas, conjuntamente con la utilización de sistemas de gestión de la calidad; (j) fomentará la
capacitación y acreditación de la mano de obra en construcción; (k) fomentará el saneamiento físico
legal, así como la titulación de las viviendas para incorporar a los sectores de bajos recursos al sistema
formal; y (l) buscará mejorar la calidad de las viviendas autoconstruidas.
2. Política General de Gobierno
Se asume en el congreso de la República, al asumir la Presidencia, Ollanta Humala expresó que la
política general julio 2011 – julio 2016 se caracterizará por adoptar un modelo propio de crecimiento
económico con inclusión social, estabilidad y democracia; con un estado promotor del crecimiento
que prioriza la mejora de infraestructura urbana y rural.
PIP: CREACIÓN DEL SERVICIO DE TRANSITABILIDAD PEATONAL EN EL SECTOR SAN
JACINTO, VILLA EL SALVADOR Y SAN PEDRO EN EL DISTRITO SANTIAGO, PROVINCIA DE
ICA - ICA.
Consultor: Pág. 27
El diagnostico asociado a los desafíos que plantea la inclusión social revela las dramáticas condiciones
en las que vive un sector mayoritario de nuestra población, por lo expuesto, la necesidad urgente de
crear leyes que favorezcan la educación con inclusión, creara conciencia social, partiendo de la
formación de cada ciudadano y su consecuente capacidad organizativa para dirigir actividades de
familia, la localidad y el país.
2.3.2.6. Análisis de consistencia con lineamientos de política
Se determina los lineamientos del sector Transporte en sus diferentes ámbitos de intervención y
políticas de desarrollo educativo.
 Plan Bicentenario el Perú hacia el 2021
En lo que se refiere a la infraestructura, el Plan Bicentenario considera imprescindible definir
estrategias que contribuyan a cerrar las diferentes brechas de desigualdad de recursos y capacidades
entre lima y las regiones, y entre las propias regiones. Desarrollar una infraestructura económica y
productiva suficiente y adecuada, descentralizada y de uso público es un objetivo estratégico
fundamental.
Objetivo Nacional.- “Desarrollo Regional equilibrado e infraestructura adecuada”.
Generar el desarrollo descentralizado de la infraestructura productiva y social, a fin de lograr una
ocupación equilibrada del territorio y la competitividad de las actividades regionales. Con tal
propósito, se establecerán espacios transversales de planificación Macroregional del norte, centro y
sur.
 Ley General de Transporte N° 27181
Artículo 03°.- Objetivo de la acción estatal.
La acción estatal en materia de transporte y tránsito terrestre se orienta a la satisfacción de las
necesidades de los usuarios y al resguardo de sus condiciones de seguridad y salud, así como a la
protección del ambiente y la comunidad en su conjunto.
Artículo 18°.- De las competencias de las municipalidades distritales.
a) En materia de transporte: en general, las que los reglamentos nacionales y las normas emitidas por
la Municipalidad Provincial respectiva les señalen y en particular, la regulación del transporte menor
(mototaxis y similares).
PIP: CREACIÓN DEL SERVICIO DE TRANSITABILIDAD PEATONAL EN EL SECTOR SAN
JACINTO, VILLA EL SALVADOR Y SAN PEDRO EN EL DISTRITO SANTIAGO, PROVINCIA DE
ICA - ICA.
Consultor: Pág. 28
b) En materia de tránsito: la gestión y fiscalización, dentro de su jurisdicción, en concordancia con las
disposiciones que emita la municipalidad provincial respectiva y los reglamentos nacionales
pertinentes.
c) En materia de vialidad: la instalación, mantenimiento y renovación de los sistemas de señalización
de tránsito en su jurisdicción, conforme al reglamento nacional respectivo.
 Planes de Desarrollo Concertado – Proyecto de Infraestructura Vial
Objetivos estratégicos, contar con una infraestructura Vial adecuada para la demanda de la población
garantizando las condiciones óptimas para el desarrollo socio económico de nuestra comunidad.
Métodos y estrategias, destinar presupuestos de la Municipalidad Distrital de Santiago en cada
proceso del desarrollo del proyecto, a la vez contar con la participación ciudadana.
Metas, mejorar en término de avance significativo en el corto plazo la infraestructura vial en nuestro
distrito.
 CLASIFICADOR DE RESPONSABILIDAD FUNCIONAL DEL SISTEMA NACIONAL DE
PROGRAMACIÓN MULTIANUAL Y GESTIÓN DE INVERSIONES Responsabilidad Funcional
(ANEXO N° 07 – INVIERTE.PE)
A continuación se muestra la función en la que recae el presente proyecto, conforme lo dispuesto en
el numeral 2.2 del Artículo 5° del Sistema Nacional de Inversiones Publica, aprobado mediante decreto
Supremo N° 102-2007-EF.
De acuerdo al clasificador funcional programático se intervendrá al PIP del sector Transporte a través
de:
FUNCIÓN 15: Corresponde al nivel máximo de agregación de las acciones para la consecución de los
objetivos vinculados al desarrollo de la infraestructura aérea, terrestre y acuática, así como al empleo
de los diversos medios de transporte.
PROGRAMA 033: Conjunto de acciones orientadas al planeamiento, coordinación, ejecución y control
necesarias para el desempeño de las acciones destinadas al servicio del transporte terrestre. Incluye
las acciones orientadas al control y seguridad del tráfico por carretera así como la implementación y
operación de la infraestructura de la red vial nacional, departamental y vecinal.
PIP: CREACIÓN DEL SERVICIO DE TRANSITABILIDAD PEATONAL EN EL SECTOR SAN
JACINTO, VILLA EL SALVADOR Y SAN PEDRO EN EL DISTRITO SANTIAGO, PROVINCIA DE
ICA - ICA.
Consultor: Pág. 29
SUBPROGRAMA 0066: Comprende las acciones de planeamiento, supervisión, expropiación,
construcción, mantenimiento, mejoramiento, rehabilitación y otras acciones inherentes a la red vial
vecinal orientadas a garantizar su operatividad.
Cuadro N° 01 - AG
FUNCION: 15 Transporte.
PROGRAMA: 033 Transporte Terrestre.
SUB PROGRAMA: 0074 Vias Vecinales.
SECTOR RESPONSABLE Transporte y Comunicaciones.
RESPONSABILIDAD FUNCIONAL
PIP: CREACIÓN DEL SERVICIO DE TRANSITABILIDAD PEATONAL EN EL SECTOR SAN
JACINTO, VILLA EL SALVADOR Y SAN PEDRO EN EL DISTRITO SANTIAGO, PROVINCIA DE
ICA - ICA.
Consultor: Pág. 30
III. IDENTIFICACIÓN
PIP: CREACIÓN DEL SERVICIO DE TRANSITABILIDAD PEATONAL EN EL SECTOR SAN
JACINTO, VILLA EL SALVADOR Y SAN PEDRO EN EL DISTRITO SANTIAGO, PROVINCIA DE
ICA - ICA.
Consultor: Pág. 31
3. IDENTIFICACIÓN.
3.1. DIAGNÓSTICO DE LA SITUACIÓN ACTUAL.
3.1.1. ÁREA DE ESTUDIO Y ÁREA DE INFLUENCIA.
a. EL ÁREA DE ESTUDIO.
Imagen N° 01 – I
CENTRO POBLADO SAN JACINTO, VILLA EL SALVADOR Y SAN PEDRO.
CENTROS POBLADOS
INVOLUCRADOS
7. SAN JACINTO
8. VILLA EL SALVADOR
9. SAN PEDRO
PIP: CREACIÓN DEL SERVICIO DE TRANSITABILIDAD PEATONAL EN EL SECTOR SAN
JACINTO, VILLA EL SALVADOR Y SAN PEDRO EN EL DISTRITO SANTIAGO, PROVINCIA DE
ICA - ICA.
Consultor: Pág. 32
b. EL ÁREA DE INFLUENCIA.
El área de influencia se encuentra en el distrito de Santiago, Centro Poblado y/o sectores San
Jacinto, Villa El Salvador y San Pedro.
Imagen N° 02 – I
CENTRO POBLADO SAN JACINTO
CENTRO POBLADO VILLA EL SALVADOR
CENTRO POBLADO SAN JACINTO
CENTRO POBLADO VILLA EL
SALVADOR
PIP: CREACIÓN DEL SERVICIO DE TRANSITABILIDAD PEATONAL EN EL SECTOR SAN
JACINTO, VILLA EL SALVADOR Y SAN PEDRO EN EL DISTRITO SANTIAGO, PROVINCIA DE
ICA - ICA.
Consultor: Pág. 33
CENTRO POBLADO SAN PEDRO
Para el desarrollo del proyecto el área de estudio e influencia corresponden al mismo espacio
geográfico o radio de acción en localización, tamaño, tecnología y desarrollo de la transitabilidad
peatonal a través de 2 casos según3
:
1. Análisis del sistema de transporte: se evalúa los bienes y servicios de transporte urbano a nivel
de las vías del centro poblado y de la misma forma el tránsito peatonal, considerando el cambio
del volumen durante el horizonte del proyecto.
2. Análisis del sistema económico: se evalúa los sistemas económicos relacionados al trasporte
vehicular y peatonal, observándose su impacto y desarrollo a través de la zonificación y
señalización de vías además de la cartografía o mapas catastrales.
c. Características físicas.
Ubicación geográfica.
El distrito de Santiago se encuentra ubicado a 14º 04’ 00” de Latitud Sur, a 75º 43’ 24” de
Latitud Oeste, según el Instituto Geográfico Nacional y a 306 km al sur de la ciudad de Lima,
Capital de la República;
3
Guía metodológica para la identificación, formulación y evaluación social de proyectos de viabilidad urbana, a nivel de perfil.
CENTRO POBLADO SAN PEDRO
PIP: CREACIÓN DEL SERVICIO DE TRANSITABILIDAD PEATONAL EN EL SECTOR SAN
JACINTO, VILLA EL SALVADOR Y SAN PEDRO EN EL DISTRITO SANTIAGO, PROVINCIA DE
ICA - ICA.
Consultor: Pág. 34
El área intervenida con el proyecto se encuentra ubicada en el Centro Poblado y/o sectores
San Jacinto, Villa El Salvador y San Pedro en los siguientes ubigeos, coordenadas y UTM.
Extensión y altitud.
De acuerdo a los datos del Instituto Nacional de Estadística – INEI, el distrito de Santiago tiene un
extensión territorial de 887,51km², que representa el 0,11% del área total de la provincia de Ica. El
territorio distrital, se encuentra sobre altitud de 406 metros sobre el nivel del mar (msnm).
UBIGEO DEPARTAMENTO PROVINCIA DISTRITO LOCALIDAD
1101110003 ICA ICA SANTIAGO SAN JACINTO
1101110003 ICA ICA SANTIAGO
VILLA EL
SALVADOR
1101110003 ICA ICA SANTIAGO SAN PEDRO
Elaboración: Consultor
LOCALIZACIÓN GEOGRÁFICA DEL PROYECTO DE INVERSIÓN
LOCALIDAD S W
SAN JACINTO 14°14'72.4’’ 75°74'27.6"
VILLA EL SALVADOR 14°14'62.2’’ 75°73'56.4"
SAN PEDRO 14°13'44.7’’ 75°73'55.4"
Elaboración: Consultor
COORDENADA GEOGRAFICA
UTM ESTE X UTM NORTE Y HUSO HEMISFERIO
SAN JACINTO 426515.49 8557941.32 8420423.89 SUR
VILLA EL SALVADOR 426515.49 8557941.32 8420423.89 SUR
SAN PEDRO 426515.49 8557941.32 8420423.89 SUR
COORDENADAS UTM: SECTORES A INTERVENIR
DESCRIPCION
INICIO UTM
PIP: CREACIÓN DEL SERVICIO DE TRANSITABILIDAD PEATONAL EN EL SECTOR SAN
JACINTO, VILLA EL SALVADOR Y SAN PEDRO EN EL DISTRITO SANTIAGO, PROVINCIA DE
ICA - ICA.
Consultor: Pág. 35
Límites, los límites políticos del distrito de Santiago son los siguientes:
Por el Norte: Con los distritos de Ica, Pueblo Nuevo y Tate.
Por el Nor – Este: Con el distrito de Yauca del Rosario.
Por el Sur: Con el distrito de Changuillo de la provincia de Nasca
Por el Este: Con los distritos de Santa Cruz y Tibillo de la provincia de Palpa
Por el Oeste: Con el distrito de Ocucaje y el Océano Pacífico.
Tipo de zona.
El estudio socioeconómico está enmarcado en el ámbito rural del distrito de Santiago, Centro
Poblado y/o sectores San Jacinto, Villa El Salvador y San Pedro.
d. Características físicas.
Accesibilidad.
Para acceder al distrito de Santiago se ingresa por una vía la Panamericana Sur desde la capital de
república, capital de la provincia y distritos colindantes a la altura del km 306. El promedio de
horas empleados para desplazarse desde la capital de la república es de 5 horas, en cambio de 10
a 15 minutos desde la capital de provincia de Ica.
La accesibilidad al Centro Poblado y/o sectores San Jacinto, Villa El Salvador y San Pedro es a
través de la Panamericana Sur Km 312 al margen derecho con dirección de Norte a Sur con
tiempos promedios de recorrido de 11 minutos desde la capital del distrito de Santiago.
LUGAR DISTANCIA (KM)
TIEMPO
(MINUTOS)
SANTIAGO - -
TACARACA 4.50 5.00
SAN PEDRO 7.50 12.00
VILLA EL SALVADOR 7.10 12.00
SAN JACINTO 8.20 14.00
TOTAL 6.83 10.75
Elaboración: Consultor
CENTROS POBLADOS INVOLUCRADO: DISTANCIAS Y
TIEMPO DE RECORRIDO
PIP: CREACIÓN DEL SERVICIO DE TRANSITABILIDAD PEATONAL EN EL SECTOR SAN
JACINTO, VILLA EL SALVADOR Y SAN PEDRO EN EL DISTRITO SANTIAGO, PROVINCIA DE
ICA - ICA.
Consultor: Pág. 36
e. Características socioeconómicas:
Actividades económicas que se desarrollan y su temporalidad.
Población económicamente Activa:
Cuadro N° 01 – I
La población económicamente activa del distrito de Santiago, la PEA ocupada constituye 48,0%,
la PEA desocupada 1,0%, la No PEA 51,0%, observándose una población ociosa mayor al 50,0%,
situación que la población actualmente trabaja por temporadas en las empresas agrícolas y/o
agroindustriales.
Cuadro N° 02 – I
PIP: CREACIÓN DEL SERVICIO DE TRANSITABILIDAD PEATONAL EN EL SECTOR SAN
JACINTO, VILLA EL SALVADOR Y SAN PEDRO EN EL DISTRITO SANTIAGO, PROVINCIA DE
ICA - ICA.
Consultor: Pág. 37
Las actividades económicas de la población según agrupación están caracterizadas por la
agricultura y la ganadería con 61,0% de participación, industrias manufactureras 8,0%, comercio
por menor, Transporte almacenamiento y comunicaciones 5,0%, enseñanza 6,0% y otras
actividades 20,0% del total.
Actividad agrícola.
Una de las actividades económicas más importantes de los pobladores del distrito de Santiago es
la agricultura, la cual se desarrolla en 40,769 has; donde se observa el mayor predominio de (60 a
más has) en unidades agropecuarias de 6 grupos.
Los productos agrícolas de mayor producción está compuesta por los productos agrícolas:
algodón, maíz amarillo duro, uva, plata, paprika, esparrago y alcachofa que ocupan más del 90,0%
de la superficie cultivada.
Cuadro N° 03 – I
La condición jurídica de las unidades agrícolas están las S.A.C., S.A.A. S.R.L., cooperativas agrarias
y comunidad campesina siendo los que tienen a su poder la mayoría de las unidades agrícolas.
La particularidad de la población del Centro Poblado y/o Sector San Jacinto, Villa El Salvador y San
Pedro, que más de un 90,0% labora en las empresas agrícolas, una minoría se dedica al comercio
por menor, no obstante, los trabajos son por temporadas, en cuanto a sus unidades agrícolas
solo realizan una campaña al año por el factor del recurso hídrico aprovechándolos en las épocas
PIP: CREACIÓN DEL SERVICIO DE TRANSITABILIDAD PEATONAL EN EL SECTOR SAN
JACINTO, VILLA EL SALVADOR Y SAN PEDRO EN EL DISTRITO SANTIAGO, PROVINCIA DE
ICA - ICA.
Consultor: Pág. 38
de avenida de agua; es decir, el sustento económico de las familias es el trabajo en los predios
agrícolas y sus unidades agrícolas.
Actividad pecuaria.
El distrito de Santiago, presenta buenas condiciones para el desarrollo de la actividad pecuaria,
cuenta con extensiones de terreno agrícola, recursos naturales (forraje) y clima apropiado para el
desarrollo pecuario. Al igual que en la agricultura, la actividad pecuaria presenta restricciones,
debido a la falta de asistencia técnica en el manejo de pastos, preparación de alimentos
concentrados y manejo sanitario.
Cuadro N°04 – I
El cuadro superior muestra que del total de especies con los que cuenta el distrito es el ganado
ovino con 56,0% de participación y 44,0% de ganado vacuno, con la particularidad que la
producción pecuaria se da únicamente en el área rural o predios agrícolas, es decir, los
beneficiarios directos son la población involucrada, por su localización.
f. Características demográficas.
La población de referencia del distrito de Santiago para el 2007 alcanzó era de 23,657 habitantes
y para el año 2016 cuenta con una población de 30,049 habitantes (Población proyectada a una
tasa de crecimiento del distrito 3,2%).
PIP: CREACIÓN DEL SERVICIO DE TRANSITABILIDAD PEATONAL EN EL SECTOR SAN
JACINTO, VILLA EL SALVADOR Y SAN PEDRO EN EL DISTRITO SANTIAGO, PROVINCIA DE
ICA - ICA.
Consultor: Pág. 39
Cuadro N°05 – I
g. Disponibilidad de saneamiento básico (agua potable, alcantarillado o disposición de excretas),
energía, telecomunicaciones.
Servicio de agua y alcantarillado.
En el distrito de Santiago se puede observar que el 36,0% de las viviendas se abastece de agua
mediante una red pública dentro de la vivienda, lo que representa un considerable porcentaje;
pero también es alarmante que un 44,0% de las viviendas obtenga el agua a través de un pozo lo
que indica las malas condiciones de vida de la población.
Cuadro N°07 – I
En el distrito de Santiago se puede observar que el 27,0% de viviendas cuenta con el servicio de
red pública de alcantarillado, el 55,00% de viviendas con pozo negro/ciego, y es alarmante que un
9,0% de viviendas no cuente con este servicio, lo que indica las bajas condiciones de calidad de
vida de población.
Área Hombre Mujer Total Área Hombre Mujer Total
Urbano 8,292 8,344 16,636 Urbano 11,217 11,288 22,505
Rural 3,579 3,442 7,021 Rural 4,842 4,656 9,498
Total 11,871 11,786 23,657 Total 16,059 15,944 32,003
Fuente:Censo XIdepoblaciónyVIdevivienda,2007. Poblaciónestimadaenbasealcenso INEI-2007alaño 2018.
Elaboración:consultor. Fuente:Censo XIdepoblaciónyVIdevivienda,2007.
Elaboración:consultor.
DISTRITO DESANTIAGO: POBLACIÓN,2018DISTRITO DESANTIAGO: POBLACIÓN,2007
PIP: CREACIÓN DEL SERVICIO DE TRANSITABILIDAD PEATONAL EN EL SECTOR SAN
JACINTO, VILLA EL SALVADOR Y SAN PEDRO EN EL DISTRITO SANTIAGO, PROVINCIA DE
ICA - ICA.
Consultor: Pág. 40
Cuadro N°08 – I
Residuos sólidos.
En el distrito de Santiago cuenta con el servicio de recojo de basura 3 veces por semana. Uno de
los grandes problemas por resolver en el distrito y principales centros poblados es la disposición
final de los residuos sólidos generados por las viviendas; siendo muy importante considerar la
construcción de relleno sanitario.
Servicio de energía eléctrica.
El servicio de energía eléctrica en el distrito de Santiago es proveído por ELECTRODUNAS S.A.A.
de Ica; según los resultados del censo 2007, en el distrito el 75,0% dispone de energía eléctrica,
mientras que 25,0% no dispone del servicio, con respecto al 2007 la cobertura del servicio de
energía eléctrica se ha incrementado significativamente en la misma magnitud de la cobertura
distrital.
Cuadro N°09 – I
Servicios de telecomunicaciones.
El servicio de telecomunicación en el distrito de Santiago, la población tiene acceso casi en su
totalidad, afirmándose su comunicación masiva a través de la telefonía móvil, como también la
telefonía fija, radio y tv y en menor cuantía el Internet.
Tipo de área Si No Total
Urbano 14,174 1,361 15,535
Rural 5,803 761 6,564
Total 19,977 2,122 22,099
Fuente: Censo XI de Población y VI de Vivienda, 2007
Elaboración: Consultor.
DISTRITO DE SANTIAGO: POBLACIÓN QUE SABE LEER Y ESCRIBIR POR SEXO , SEGÚN
ÁREA, 2007
PIP: CREACIÓN DEL SERVICIO DE TRANSITABILIDAD PEATONAL EN EL SECTOR SAN
JACINTO, VILLA EL SALVADOR Y SAN PEDRO EN EL DISTRITO SANTIAGO, PROVINCIA DE
ICA - ICA.
Consultor: Pág. 41
Servicio de salud.
En el distrito de Santiago, hay 3 Establecimientos de Salud, un centro de salud se ubica en la
capital del distrito desde allí brinda los servicios de salud hacia los centros poblados.
Se ha observado que las causas de la morbilidad infantil debido a Enfermedades Diarreicas
Agudas, se dan como producto del consumo de agua contaminada, la inadecuada disposición de
excretas y el consumo de alimentos contaminados o aquellos de consumo crudo mal lavados.
Según los resultados de la ficha de ocurrencia durante los últimos años las enfermedades más
frecuentes en niños menores de 10 años; son las enfermedades diarreicas, parasitarias,
dermatológicas, conjuntivitis, tifoidea y hepatitis.
En caso de atención especializada y cirugías de alto riesgo los pacientes son derivados al Hospital
Regional y Socorro de Ica.
Cuadro N°10 – I
Del total de casos del distrito de Santiago,
Se ha analizado los casos del Centro Poblado y/o sectores San Jacinto, Villa El Salvador: la
población que está asegurado al SIS representa un 7,0%, población asegurado en otros seguros
8,0%, población asegurado a ESSALUD 38,0% y la población que no tienen ningún seguro 47,0%
siendo la brecha alta, observándose el limitado acceso de población involucrada, siendo los más
vulnerables los niños y adultos mayores.
Aspectos nutricionales.
El problema de la desnutrición principalmente es observado en familias de bajos ingresos y
limitados niveles de instrucción, estas características adicionadas a la ingesta inadecuada por la
mala utilización de alimentos condicionan la presencia de procesos infecciosos frecuentes como
Item
Solo esta asegurado
al SIS
Esta asegurado
en el SIS,
ESSALUD y otro
Esta asegurado
en el SIS y
ESSALUD
Esta
asegurado en
el SIS y Otro
Esta
asegurado en
ESSALUD y
Otro
Esta
asegurado en
ESSALUD
Esta
asegurado en
Otro
No tiene
ningun seguro
Total
Urbano 82 0 0 1 0 456 114 540 1,193
Rural 37 0 0 0 0 186 22 254 499
Total 118 0 0 1 0 643 135 795 1,693
Fuente:Censo XIde Población yVIde Vivienda,2007
Elaboración:Consultor.
DISTRITO DE SANTIAGO: POBLACION AFILIADA A SEGUROS DE SALUD DEL CENTRO POBLADO LUJARAJA, SEGÚN AREA, 2016
PIP: CREACIÓN DEL SERVICIO DE TRANSITABILIDAD PEATONAL EN EL SECTOR SAN
JACINTO, VILLA EL SALVADOR Y SAN PEDRO EN EL DISTRITO SANTIAGO, PROVINCIA DE
ICA - ICA.
Consultor: Pág. 42
enfermedades diarreicas que desencadenan el círculo vicioso de desnutrición; problemas que son
posibles de superarse con la práctica de estilos de vida saludable que promueve el Ministerio de
Salud y otros programas de Cooperación Técnica. En la situación actual la brecha de desnutrición
crónica4
se estima 11,92%, siendo las familias más vulnerables ubicadas en las periferias del casco
urbano del distrito de Santiago.
Mortalidad infantil.
La mortalidad infantil también representa un serio problema de salud pública a nivel distrital;
siendo las principales causas las IRAs (Infecciones Respiratorias Agudas) e EDAs (enfermedades
Diarreicas Agudas), enfermedades infecciosas muy contagiosas que se transfieren rápidamente
por las condiciones de hacinamiento y poca ventilación de viviendas y el acceso a servicios
básicos de los pobladores. La desnutrición acrecienta indirectamente la mortalidad infantil,
disminuyendo la capacidad de recuperación de los niños con IRAs y EDAs.
Servicio de educación.
Los servicios de educación en el distrito de Santiago son brindados por el Estado impartiéndose
la educación a nivel inicial no escolarizado y escolarizado, primario y secundario. La percepción
local de la calidad del servicio educativo que se brinda en el distrito es “baja”. Los pobladores
precisan como principales problemas educativos: la escasa implementación de las instituciones
educativas con material didáctico, deficiente dotación de equipos necesarios para brindar una
educación de mejor calidad y el limitado acceso a capacitaciones para el personal docente y
directivos.
El distrito de Santiago tiene un 90.0% de alfabetismo, es decir que sabe leer y escribir, el 10.0% que
no sabe leer ni escribir, la cual está asociado a la pobreza, lo que implica que el acceso de
oportunidades a la educación aún existe limitaciones excluyéndose ciertos grupos y sectores
poblacionales.
El distrito de Santiago, de acuerdo al padrón de centros educativos al 2015 del Ministerio de
Educación cuenta a la fecha: 1 CETPRO (Centro de Educación Técnico-Productiva), 1 Educación
Básica Alternativa, 2 inicial - cuna – jardín, 25 inicial – jardín, 23 del nivel primario y 5 del nivel
secundaria con un total de 6,652 estudiantes, 354 docentes y 495 secciones. La infraestructura de
las instituciones educativas en su mayoría se encuentra en regulares condiciones siendo
4
Fondo de Promoción a la Inversión Pública Regional y Local (FONIPREL):
PIP: CREACIÓN DEL SERVICIO DE TRANSITABILIDAD PEATONAL EN EL SECTOR SAN
JACINTO, VILLA EL SALVADOR Y SAN PEDRO EN EL DISTRITO SANTIAGO, PROVINCIA DE
ICA - ICA.
Consultor: Pág. 43
necesario su mejoramiento. La población estudiantil representa el 28,0% de la población total de
distrito.
Cuadro N°11 – I
En el área de influencia del proyecto del Centro Poblado y/o sectores San Jacinto, Villa El Salvador
y San Pedro, hay 01 I.E. del nivel inicial, 01 I.E. del nivel primario.
Cuadro N°12 – I
La población alfabeto del Centro Poblado y/o sectores San Jacinto, Villa El Salvador y San Pedro
representa el 90,0%, mientras que un 10,0% no sabe leer ni escribir.
h. Características climáticas: temperatura promedio, presencia de lluvias esporádicas, etc.
Tipo de área Si No Total
Urbano 643 27 671
Rural 263 21 283
Total 906 48 954
Fuente: Censo XI de Población y VI de Vivienda, 2007
Elaboración: Consultor.
DISTRITO DE SANTIAGO: POBLACIÓN QUE SABE LEER Y ESCRIBIR POR SEXO DEL CENTRO
POBLADO SAN JACINTO, VILLA EL SALVADOR Y SAN PEDRO, SEGÚN ÁREA, 2018
PIP: CREACIÓN DEL SERVICIO DE TRANSITABILIDAD PEATONAL EN EL SECTOR SAN
JACINTO, VILLA EL SALVADOR Y SAN PEDRO EN EL DISTRITO SANTIAGO, PROVINCIA DE
ICA - ICA.
Consultor: Pág. 44
Temperatura y clima, de acuerdo a la estación meteorológica del distrito de Santiago, las
temperaturas máximas mensuales, en promedio presentan valores entre 22ºC y 30°C en los meses
de Setiembre a Febrero respectivamente. El clima de la zona es cálido. En verano la variación
diurna del viento es menos definida debido al fuerte calentamiento de la superficie accidentada y
desértica, la cual crea una capa de aire mezclada en la medida que el viento incrementa su
velocidad, incrementando también los procesos de mezcla o dispersión de las partículas o gases.
Humedad, en el distrito de Santiago normalmente en las horas de la mañana, durante todo el
año, muestra un clima cálido. Los valores de la humedad relativa del día llegan a valores que
fluctúan entre 50,0% y 60,0%. Ambas condiciones presentan valores bajos respecto a localidades
más cercanas al litoral costero.
i. Análisis de peligros.
Los peligros naturales más frecuentes a los que está expuesta el área de estudio son: Sismos,
vientos fuertes (vientos paracas) y sequía, que representan la inseguridad física.
El distrito de Santiago y sus centros poblados por su ubicación geográfica es vulnerable a
amenazas o peligros de origen principalmente natural y escasamente antropogénico; los peligros
de origen natural son los sismos y paracas.
Vientos paracas, los vientos paracas son un fenómeno natural, que se manifiesta a través de
fuertes masas de aire que forman en el pacífico sur. Estos vientos fuertes soplan en sentido oeste
– este, sobre el territorio del desierto costanero conformado en su mayoría por arenales; estos
vientos afectan en gran medida el crecimiento de las plantas en los campos agrícolas, limitando la
polinización natural, por lo que disminuye la producción agrícola.
Sismos, la mayor parte de los sismos ocurridos en la provincia de Ica de donde forma parte el
distrito de Santiago y sus centros poblados son ocasionados por la interacción entre la placa de
Nasca y la placa sudamericana a ángulos variables, debido a que la parte subyacente de la placa
de Nasca sea más profunda conforme avanza bajo el continente.
El sismo más importante y de reciente ocurrencia es el del 15 de Agosto del 2007, afectando más
del 80,0% de las viviendas, la mayoría de estas viviendas están construidas con material de adobe
y en menor proporción con material noble, se suman el deterioro de la infraestructura de las
PIP: CREACIÓN DEL SERVICIO DE TRANSITABILIDAD PEATONAL EN EL SECTOR SAN
JACINTO, VILLA EL SALVADOR Y SAN PEDRO EN EL DISTRITO SANTIAGO, PROVINCIA DE
ICA - ICA.
Consultor: Pág. 45
instituciones educativas, infraestructura de riego e infraestructura de agua potable y
saneamiento entre otros; por lo cual la zona es declarada altamente sísmica.
Sequías, el distrito de Santiago tiene la característica de estar situada al margen izquierdo del rio
Ica, así como sus centros poblados. Los períodos de sequias generalmente se manifiestan
durante los meses de setiembre a noviembre. Los principales efectos de las sequías, se reflejan
sobre todo en la actividad agrícola que se manifiesta con baja productividad agrícola y/o pérdida
de los cultivos que origina una escasa rentabilidad y reducción de los ingresos económicos de las
familias productoras.
Para identificación de peligros en la zona afectada se ha recurrido a información de carácter
primario y secundario:
a. Estudios y documentos: En el Compendio Estadístico de Emergencias más impactantes
ocurridas en el Perú 1970 – 2022, y; Compendio Estadístico de Prevención de Desastres
2010 - Perú, se encuentran los grandes desastres en el período 2001 – 2010; en el cual se
encuentra el informe sobre las inundaciones y sismos.
b. Informe que narra los desastres ocasionados a raíz de estos eventos de la naturaleza.
c. Sismos: con fecha 12 de Noviembre de 1996 y 15 de agosto del 2007, se producen el
violento terremoto en el sur del país con las siguientes características:
Cuadro N° 13 - I
Ítem 12 de Noviembre del 1996. El 15 de Agosto del 2007
Magnitud: 6,4 en la Escala de Richter 7,0 Ml (E.R.) - 7,9 Mw Magnitud Momento
Epicentro: a 135 Km al Sur Oeste de Nazca
60 Km - al Oeste de Pisco (en el mar).
Duración: 04 minutos.
Intensidad:
VIII Grados en Nazca y Palpa, V Grados en
Ica, IV Grados en Camaná, III-IV Grados en
Moquegua, III Grados en Tacna y II Grados
en la Ciudad de Lima.
VII Pisco, VI Lima, V Huancavelica, IV Huaraz,
Huánuco, III Abancay, Cajamarca, Mollendo
y Camaná, II Chachapoyas,
Arequipa y Chiclayo.
Profundidad: 46 Km. 40 Km.
Área afectada:
La extensión de la superficie afectada es de
70 369,06 km2 que corresponden a las
provincias de Ica, Pisco, Nazca y Palpa en el
departamento de Ica, Caravelí y Caylloma en
el Departamento de Arequipa, Lucanas y
Coracora en Ayacucho y Huaytará en
Huancavelica.
Ica: 363 841 damnificados y 157 369
afectados; Huancavelica: 10 810
damnificados y 20 870 afectados;
Ayacucho: 460 damnificados y 2 450
afectados; Junín: 20 damnificados; Lima: 59
483 damnificados y 40 371 afectados.
Además
Un total de 596 fallecidos y 1.292 heridos.
PIP: CREACIÓN DEL SERVICIO DE TRANSITABILIDAD PEATONAL EN EL SECTOR SAN
JACINTO, VILLA EL SALVADOR Y SAN PEDRO EN EL DISTRITO SANTIAGO, PROVINCIA DE
ICA - ICA.
Consultor: Pág. 46
Conocimiento Local; Los beneficiarios manifiestan que los dos hechos de mayor impacto fueron:
Sismos: de los años ocurridos en 1996 y el de 2007, este último fue presenciado por más del 90%
de la población, quienes viven inseguros y temen que este fenómeno vuelva a ocurrir y con ello
se pierdan vidas humanas.
Análisis de peligros en el Centro Poblado y/o sectores San Jacinto, Villa El Salvador y San Pedro.
Se ha realizado un análisis sobre los posibles desastres o eventos naturales a ocurrir y qué
medidas deberían tomarse en caso exista ese riesgo a fin de evitar que se afecte al Centro
Poblado y/o sectores San Jacinto, Villa El Salvador y San Pedro.
Parte A: Aspectos generales Sobre la ocurrencia de peligros en la zona.
Cuadro N° 14 - I
Peligros SI NO Comentarios Peligros SI NO Comentarios
Innundaciones x Innundaciones x
Lluvias Intensas x Lluvias Intensas x
Heladas Heladas x
Friajes Friajes x
Nevadas Nevadas x
Sismos x
15 de agosto 2007 (7,9°), 28
de octubre 2011 (6,7°), 30 de
enero 2012 (6,2°)
Sismos x
Huaycos x Huaycos x
Derrumbes /
Deslizamientos
x
Derrumbes /
Deslizamientos
x
Tsunamis x Tsunamis x
Incendios Urbanos x Incendios Urbanos x
Derrames Tóxicos x Derrames Tóxicos x
Otros x Otros x
No
No
Fuente:Instituto Nacional de Defensa Civil
Elaboración:Consultor
3.- Existe la posibilidad de ocurrencia de algunos de los peligros señalados en las preguntas anteriores durante
la vida útildelproyecto.
4.- La información existente sobre la ocurrencia de peligros naturales en la zona es suficiente para tomar
decisiones para la la formulación y evaluación de proyectos.
Analisis de Riesgo: Formato 1: Identificación de peligros en la zona de ejecución del proyecto.
Aspectos generales sobre la ocurrencia de peligros en la zona
1.- Existen antecedentes de peligros en la zona en la cual se pretende ejecutar el
proyecto.
2.- Extisten estudios que pronostican la probable ocurrencia de
peligros en la zona bajo análisis ¿Que tipo de peligros?
Si
x
Si
x
PIP: CREACIÓN DEL SERVICIO DE TRANSITABILIDAD PEATONAL EN EL SECTOR SAN
JACINTO, VILLA EL SALVADOR Y SAN PEDRO EN EL DISTRITO SANTIAGO, PROVINCIA DE
ICA - ICA.
Consultor: Pág. 47
Parte B: Preguntas frecuentes sobre características específicas de peligros.
Cuadro N° 15 - I
Resultado.
B M A S.I B M A S.I ( c) = (a) * (b)
Inundación.
♦ Existen zonas con problemas de inundación x
♦ Existe sedimentación en el río o quebrada x
♦ Cambia el flujo del río o acequia principal que estará x
Lluvias intensas.
Derrumbes / Deslizamientos.
♦ Existen procesos de erosión x
♦ Existe mal drenaje del suelo x
♦ Existen antecedentes de inestabilidad o fallas x
♦ Existen antecedentes de deslizamientos x
♦ Existen antecedentes de derrumbes x
Heladas x
Friajes x
Nevadas x
Sismos x 2 2 4
Sequias x 1 1 2
Huaycos x
Incendios Urbanos x
Derrames Tóxicos x
Otros x
PROMEDIO 3.0
Fuente: Instituto Nacional de Defensa Civil
Elaboración: Consultor
ESTIMACIÓN DEL GRADO DE PELIGRO EN LA ZONA DE INFLUENCIA DEL PROYECTO
B=Bajo: 1; M=Medio: 2; A=Alto: 3; S.I.=Sin información; 4.
Frecuencia (a): Se define de acuerdo con el periodo de recurrencia de cada cada uno de los peligros identificados, lo cual
se puede realizar sobre la base de información histórica o en estudio de prospectiva.
Para definir el grado de Frecuencia (a) Severidad (b) utilizar la siguiente escala:
Severidad (b): Se define como el grado de impacto de un peligro (intensidad, área de impacto).
Analisis de Riesgo: Formato 2: Preguntas sobre características específicas de peligro.
Peligros SI NO
Frecuencia (a) Frecuencia (b)
PIP: CREACIÓN DEL SERVICIO DE TRANSITABILIDAD PEATONAL EN EL SECTOR SAN
JACINTO, VILLA EL SALVADOR Y SAN PEDRO EN EL DISTRITO SANTIAGO, PROVINCIA DE
ICA - ICA.
Consultor: Pág. 48
Conclusión: De acuerdo con los resultados en el segundo cuadro, la zona en la cual se
desarrollara el proyecto es de peligro Medio. Esta información se analizará de manera conjunta
con el análisis de vulnerabilidad, para determinar el nivel de riesgo.
Rango de peligro:
Grado de
peligro
Bajo > 0.0 – 2.5 >
Medio > 2.5 – 5.0>
Alto > 5.0 – 7.5>
Tomando como base el rango de peligro nos muestra que la zona de influencia del proyecto
presenta un grado de PELIGRO MEDIO, siendo los peligros más relevantes para la zona los sismos
y sequias.
El resto de los peligros identificados son poco relevantes para la zona, debido a su baja
frecuencia de ocurrencia y baja severidad.
Los impactos ambientales que se estuviesen generando.
Análisis de Vulnerabilidad.
j. Análisis de vulnerabilidad.
Los principales factores de vulnerabilidad de los vientos paracas son:
El grado de exposición, principalmente por la ubicación de los centros urbanos y/o localidades
involucradas del estudio. Así mismo, son vulnerables, por la rusticidad de la construcción de sus
viviendas y porque estas no disponen de medios de protección que permita resistir estos fuertes
vientos, además presenta fragilidad en las unidades sociales, sobre todo en la infraestructura y
medios de vida de la población.
Los principales factores de vulnerabilidad del sismo son:
Fragilidad sobre todo referida al tipo de infraestructura habitacional, ya que la mayoría de las
localidades involucradas del estudio está construida con material rústico, tienen diseños técnicos
que no consideran aspectos de seguridad antisísmica y son antiguas, además se observa escasa
resiliencia debido a que la población y la sociedad civil en general se encuentra poco organizada,
así como, los Comités de Defensa Civil son poco funcionales.
PIP: CREACIÓN DEL SERVICIO DE TRANSITABILIDAD PEATONAL EN EL SECTOR SAN
JACINTO, VILLA EL SALVADOR Y SAN PEDRO EN EL DISTRITO SANTIAGO, PROVINCIA DE
ICA - ICA.
Consultor: Pág. 49
Cuadro N° 16 - I
Cuadro N° 17 - I
En el análisis de los Peligros se determinó que existía un PELIGRO MEDIO en la zona donde se
desarrolla el proyecto y en el análisis de Vulnerabilidades se determinó que existía una
VULNERABILIDAD MEDIA, por lo que el proyecto enfrentará condiciones de RIESGO MEDIO.
Bajo Medio Alto
x
x
x
x
x
x
x
x
x
x
Fuente:Instituto Nacional de Defensa Civil
Elaboración:Consultor
(A) Localización delProyecto respecto alpeligro
(H) Nivelde organización de la población
(I) Conocimiento sobre ocurrencia de desastres por parte de la
(J) Actitud de la poblacion frente a los desatres
(K) Existencia de recursos financieros para respuestas ante
Fragilidad
Resiliencia
(C) Tipo de Construcción
(D) Aplicación de normas de construcción
(E) Actividad economica de la zona
(G) Integración institucionalde la zona
(F) Situación de pobreza de la zona
Facctor de Vulnerabilidad Variable
(B) Caracteristicas delterreno
Grado de Vulnerabilidad
Analisis de Riesgo: Formato 3: Identificación de Grado de vulneravilidad por factores de exposición, fragilidad y resiliencia.
Identificación del grado de Vulnerabilidad
Exposición
Grado de
Grado de Peligros Bajo
Medio
Alto
Fuente: Instituto Nacional de Defensa Civil
Elaboración: Consultor
ESCALA DEL NIVEL DE RIESGOS, CONSIDERANDO NIVEL DE PELIGROS Y VULNERABILIDAD
Definición de Peligros / Vulnerabilidad
Bajo AltoMedio
x
PIP: CREACIÓN DEL SERVICIO DE TRANSITABILIDAD PEATONAL EN EL SECTOR SAN
JACINTO, VILLA EL SALVADOR Y SAN PEDRO EN EL DISTRITO SANTIAGO, PROVINCIA DE
ICA - ICA.
Consultor: Pág. 50
Cuadro N° 18 - I
Si No
C. Análisis de vulnerabilidad por resilencia.
Fuente: Instituto Nacional de Defensa Civil
Elaboración: Consultor
2. ¿Si la localización de la prevista para el proyecto lo expone a situaciones
de peligro? ¿ es posible, técnicamente, cambiar la ubicación del proyecto a
una zona menos expuesta?
A. Analisis de vulnerabilidad por Exposición (Localización)
1. ¿La Localización escogida por la ubicación del proyecto evita su
exposición a peligros?
Formato N° 2: Lista de verificación sobre la Generación de vulnerabilidades po Exposición, Fragilidad o Resilencia en el Proyecto.
EVALUACIÓN DE VULNERABILIDAD
Preguntas
X
X
Comentario
En el caso de las infraestructuras, la ubicación ha sido
determinada considerando el tipo de peligro.
B. Analisis de vulnerabilidades por Fragilidad (tamaño, tecnología)
1. ¿La construcción de la infraestructura sigue la normativa vigente, de
acuerdo con el tipo de infraestructura de que se trate? Ejemplo Norma
Antisísmico.
X
1. En la zona de ejecución del proyecto, ¿existen mecanismos técnicos para
hacer frente a la ocurrencia de desastres?
2. En la zona de ejecución del proyecto, ¿existen mecanismo financieros
para hacer frente a los daños ocasionados por la ocurrencia de desastres?
3. En la zona de ejecución del proyecto, ¿existen mecanismos organizativos
para hacer frente a los daños ocasionados por la ocurrencia de desastres?
4. ¿El proyecto incluye mecanismo técnicos, financiero y o organizativos
para hacer frente a los daños ocasiona por la ocurrencia de desastres?
5. ¿La población beneficiaria del proyecto conoce los potenciales daños que
se generarían si el proyecto se ve afectado por una situación de peligro?
2. ¿Los materiales de contrucción consideran las características geográficas
y físicas de la zona de ejecución del proyecto?
3. ¿El diseño toma en cuenta las características geográficas y físicas de la
zona de ejecucióndel proyecto?
4. ¿La decisión de tamaño del proyecto considera las características
geográficas y físicas de la zona de ejecución del proyecto?
5. ¿La tecnología propuesta para el proyecto considera las características
geográficas y físicas de la zona de ejecución del proyecto?
6. ¿Las decisiones de fecha de inicio y de ejecución del proyecto toman en
cuenta las características geográficas, climáticas y físicas de la zona de
ejecución del proyecto?
El proyecto incluye un programa de capacitación y
sensibilización el cual pone en conocimiento a la población de
cómo prevenir la ocurrencia de situaciones de peligro.
El proyecto contempla mecanismos técnicos y organizativos
para prevenir y reducir los efectos de la ocurrencia de eventos
que puedan afectar al proyecto.
X
El cronograma de intervención para la construcción de las
infraestructuras están ajustadas estrictamente a las
condiciones climáticas y sus variaciones estaciónales.
X
X
X
X
X
X
X
X
Las infraestructuras diseñadas por el proyecto “CREACIÓN DEL
SERVICIO DE TRANSITABILIDAD PEATONAL EN EL SECTOR SAN
JACINTO, VILLA EL SALVADOR Y SAN PEDRO EN EL DISTRITO
SANTIAGO, PROVINCIA DE ICA - ICA” incluye en su diseño todas
las exigencias requeridas por la normatividad correspondiente.
En el caso de las infraestructuras se ubican en la zona rural del
Centro Poblado y/o sectores SAN JACINTO, VILLA EL SALVADOR
Y SAN PEDRO.
Para la construcción de las infraestructuras se utilizará
materiales de la zona que son las piedras y se adaptan a las
condiciones de la zona.
El diseño esta adecuado a las condiciones geográficas y físicas
de la zona.
Los tamaños de las infraestructuras se han diseñado en base a
las condiciones geográficas y físicas de la zona.
La tecnología para la construcción de las infraestructuras está
acorde a las condiciones geográficas de la zona.
La Municipalidad Distrital de Santiago cuentan con maquinarias y
equipamiento para atender los eventos que puedan afectar a la
población y la infraestructuras.
La Municipalidad Distrital de Santiago dispone de un presupuesto
para atender emergencias, la cual está considerada dentro de
sus funciones como ente responsable de DEFENSA CIVIL en su
ámbito jurisdiccional.
La Municipalidad Distrital de Santiago preside la Comisión de
Defensa Civil, así mismo la población de los sectores están
organizados en comités de defensas.
PIP: CREACIÓN DEL SERVICIO DE TRANSITABILIDAD PEATONAL EN EL SECTOR SAN
JACINTO, VILLA EL SALVADOR Y SAN PEDRO EN EL DISTRITO SANTIAGO, PROVINCIA DE
ICA - ICA.
Consultor: Pág. 51
3.1.2. LA UNIDAD PRODUCTORA DE BIENES O SERVICIOS (UP) EN LOS QUE INTERVENDRÁ EL PIP.
DIAGNÓSTICO DE LOS SERVICIOS.
TROCHA CARROZABLE:
Actualmente la vías de conducción terrestre y peatonal del Centro Poblado y/o sectores San
Jacinto, Villa El Salvador y San Pedro presenta una superficie de tierra, su topografía es de 0% a 1%
de pendientes, con alto grado de erosión y deterioro, presencia de baches y ondulaciones como
consecuencia del uso vehicular a diario, el inadecuado estado de la trocha e inexistencia alguna
de vías peatonales en los pases del rio de Ica, así como la constante generación de polvo,
lodazales, problemas de contaminación ambiental, costo de operación vehicular, dificultad para
el tránsito peatonal, deterioro del patrimonio público y privado, generación de focos de
contaminación (acumulación de desmonte y basura), incidencia en el desmedro de la salud de las
personas produciendo problemas respiratorios que es permanente durante todo el año.
PONTONES, ALCANTARILLAS, CUNETAS, PONTONES, ETC.
La infraestructura peatonal se encuentra en total abandono sobre todo en el paso del rio Ica
hacia los sectores involucrados, no existiendo desde hace varios años intentos de solución alguna
ya sea para el tránsito vehicular y peatonal.
La intervención del servicio de transitabilidad peatonal permitirá reducir la brecha de vías
peatonales a través de la construcción del puente peatonal, además de la operación y
mantenimiento adecuado de la infraestructura durante el horizonte del proyecto.
En la actualidad no existe puente o infraestructura de similar naturaleza que permita que la
población de los sectores involucrados se trasladen hacia la capital del distrito o viceversa sobre
todo en los periodos de avenida de agua de lluvia (Diciembre – Marzo), siendo ésta la única vía de
acceso más cercana hacia los sectores mencionados.
PIP: CREACIÓN DEL SERVICIO DE TRANSITABILIDAD PEATONAL EN EL SECTOR SAN
JACINTO, VILLA EL SALVADOR Y SAN PEDRO EN EL DISTRITO SANTIAGO, PROVINCIA DE
ICA - ICA.
Consultor: Pág. 52
Características de los bienes:
Las características del acceso a través de la vía carrozable se puede mencionar que actualmente
la superficie (suelo) se encuentra en estado natural y sin compactar y no se observa la
intervención de vías y sus componen siendo esto una situación problemática en épocas de
verano e invierno:
La situación en verano se convierte en una grave situación ya que en estas épocas las vías se
convierten en barro, las cuales afectan la salud de las personas con enfermedades respiratorias y
enfermedades de la visión provocados por la contaminación por partículas de polvo, asimismo el
daño de la propiedad pública y privada por el ingreso de polvo a las viviendas, situación que se
hace cada vez más notorio cuando existe tránsito vehicular permanente.
Por todo podemos mencionar los principales indicadores de la situación actual en desmedro de la
población son los siguientes:
 Incremento de contaminación por partículas de polvo 90%
 Daños al patrimonio público y privado 80%
 Obstrucción del desplazamiento normal de peatones y vehículos 80%
Se determinó que aproximadamente transitan por estas vías unas 34 personas por día que hacen
uso de la infraestructura para dirigirse a cada centro poblado y de ésta a sus casas, centros
laborales, instituciones educativas y otros.
La particularidad de mayor tráfico vehicular y peatonal es la población, siendo la mayor carga
peatonal por día.
El análisis de riesgo a nivel de infraestructura peatonal y sus componentes se presenta riesgo por
su ubicación en el rio de Ica en la jurisdicción de los centros poblados y/o sectores de San Jacinto,
Villa El Salvador y San Pedro (margen derecho del rio Ica), y el centro poblado de Tacaraca
(margen izquierdo del rio Ica); sin embargo a nivel de macro localización se prevé riesgos de
erosión de terrenos y/o licuación de suelos ante la presencia de sismos de mayor grado, pero
según los antecedentes históricos para el sector únicamente han sido afectados la viviendas de
infraestructura precaria, mientras que los sistemas de vías de tránsito no han sido afectados, a
pesar de que el periodo de retorno de los eventos naturales son de periodos no muy largos. En
PIP: CREACIÓN DEL SERVICIO DE TRANSITABILIDAD PEATONAL EN EL SECTOR SAN
JACINTO, VILLA EL SALVADOR Y SAN PEDRO EN EL DISTRITO SANTIAGO, PROVINCIA DE
ICA - ICA.
Consultor: Pág. 53
caso se considerase la ocurrencia del evento natural sismo, existe la posibilidad de afectar las
camas y/o cimientos de las vías por las cuales es necesario considerar los diseños técnicos para
una infraestructura que minimice los riesgos y vulnerabilidad del bien o servicio a intervenir.
El lugar donde se ejecutará el proyecto corresponde al Centro Poblado y/o sectores de San
Jacinto, Villa El Salvador y San Pedro (sector rio Ica), donde se intervendrá principales pasajes y
sus componentes.
A continuación se presenta la situación actual infraestructura peatonal del cruce del rio Ica.
Cuadro N° 19 – I
VIA DE ACCESO SANTIAGO – TACARACA
Vía de acceso asfaltada (Panamericana Sur) comprende accesibilidad vehicular con una longitud de 5km.
Zona Descripción Longitud (m)
Ancho
promedio (M)
Area
Promedio
(m2)
Estado Actual Señalización Clasificación
Santiago - Tacaraca. Vía Nacional 4,500.00 6.0 27,000.00 Asfaltado Si Si
Tacaraca - San Pedro -
Villa El Salvador - San
Jacinto.
Trocha Carrozable 3,000.00 3.0 9,000.00
Inadecuado
Superficie natural -
tierra
No No
Tacaraca - Rio Ica. Trocha Carrozable 1,590.00 3.0 4,770.00
Inadecuado
Superficie natural -
tierra
No No
Rio Ica. Trocha Carrozable 100.00 3.0 300.00
Inadecuado
Superficie natural -
tierra
No No
Totales 9,190.00 40,770.00
Fuente: Estudio Tráfico del 09 al 15 de Abril del 2018
Elaboración: Consultor
CARACTERISTICAS ACTUALES DEL PASE DE RIO ICA (VIA DE TRANSITABILIDAD PEATONAL).
PIP: CREACIÓN DEL SERVICIO DE TRANSITABILIDAD PEATONAL EN EL SECTOR SAN
JACINTO, VILLA EL SALVADOR Y SAN PEDRO EN EL DISTRITO SANTIAGO, PROVINCIA DE
ICA - ICA.
Consultor: Pág. 54
VIA DE ACCESO TACARACA – SAN PEDRO – VILLA EL SALVADOR – SAN JACINTO
Vía de acceso de trocha carrozable comprende accesibilidad vehicular y peatonal con una longitud de
7.5km de superficie de tierra, con ancho de la vía de 3m.
El tipo de suelo es arenoso – limoso, con una pendiente uniforme que van desde el 0% hasta el 1,0% de
inclinación gradiente.
PIP: CREACIÓN DEL SERVICIO DE TRANSITABILIDAD PEATONAL EN EL SECTOR SAN
JACINTO, VILLA EL SALVADOR Y SAN PEDRO EN EL DISTRITO SANTIAGO, PROVINCIA DE
ICA - ICA.
Consultor: Pág. 55
INFRAESTRUCTURA DE TRANSITABILIDAD VEHICULAR Y PEATONAL (DEL RIO ICA)
Situación actual de la infraestructura vial y
peatonal (en el paso del rio Ica) vía de
interconexión entre la capital del distrito de
Santiago y los sectores San Jacinto, Villa El
Salvador y San Pedro.
PIP: CREACIÓN DEL SERVICIO DE TRANSITABILIDAD PEATONAL EN EL SECTOR SAN
JACINTO, VILLA EL SALVADOR Y SAN PEDRO EN EL DISTRITO SANTIAGO, PROVINCIA DE
ICA - ICA.
Consultor: Pág. 56
INFRAESTRUCTURA PEATONAL DESCRIPCIÓN
En el centro poblado San Jacinto, Villa El Salvador y
San Pedro, la vía de interconexión con la capital del
distrito es a través del rio Ica con una longitud de
100m en ambos márgenes colmatados de arena, tierra
y basura y restos orgánicos.
Rio de Ica:
RIO DE ICA UM
1.- LONGITUD 100ML
2.- CAUDAL 600M3/S
3.- PENDIENTE 1%
4.- MARGENES (IZQ – DER) 50/50M
5.- PERIODO DE RETORNO 50 AÑOS/419M3
La creación del puente peatonal se intervendrá sobre
el rio Ica, puesto que presenta una dificultad para para
transitar en periodos de avenida de agua de lluvia,
fecha que se neutraliza el tránsito vehicular y
peatonal. En este punto no se observa defensas
rivereñas, descolmatación y menos badenes que
permita el paso de vehículos cuando el caudal es aún
bajo.
Infraestructura vial y peatonal:
INF. VIAL / PEATONAL UM
1.- Trocha carrozable
(ancho)
3 – 4M
2.- Vía peatonal. 0M
En cuanto a la infraestructura peatonal, no cuenta con
puente y/o similares en 100,0%, la transitabilidad de la
población es a través de la ciudad de Ica.
ESTE NORTE ESTE NORTE
RIO ICA 421191.46 8435895.57 421141.7 8435882.99
UP: RIO ICA,COORDENADAS UTM,USO: 18,HEMISFERIO: SUR
DESCRIPCION
INICIO FINAL
PIP: CREACIÓN DEL SERVICIO DE TRANSITABILIDAD PEATONAL EN EL SECTOR SAN
JACINTO, VILLA EL SALVADOR Y SAN PEDRO EN EL DISTRITO SANTIAGO, PROVINCIA DE
ICA - ICA.
Consultor: Pág. 57
La señalización en las riveras del rio es nula debido al mismo estado situacional actual; ante la existencia
del tráfico vehicular y peatonal es de necesidad prioritaria la creación del servicio de transitabilidad
peatonal.
El sentido de transitabilidad está determinado por el acceso de la panamericana sur hacia el margen
derecho con dirección de Norte a Sur y viceversa.
SENTIDO DE TRANSITABILIDAD DE LA VÍA SANTIAGO –TACARACA – SAN PEDRO – VILLA EL SALVADOR
– SAN JACINTO
PIP: CREACIÓN DEL SERVICIO DE TRANSITABILIDAD PEATONAL EN EL SECTOR SAN
JACINTO, VILLA EL SALVADOR Y SAN PEDRO EN EL DISTRITO SANTIAGO, PROVINCIA DE
ICA - ICA.
Consultor: Pág. 58
3.1.3. LOS INVOLUCRADOS EN EL PIP.
El proyecto ha generado una respuesta favorable y positiva de las diferentes entidades y
organizaciones públicas del Distrito de Santiago, debido a que su concepción surge de una
necesidad sentida por muchos años por la población de dicho sector, la misma que está
relacionada con la problemática de la transitabilidad vehicular y peatonal, que se ve restringida
por las deficiencias de la infraestructura vial y peatonal existente.
En la reunión y entrevistas con los pobladores del Centro Poblado y/o sectores San Jacinto,
Villa El Salvador y San Pedro mostraron su entusiasmo e interés, puesto que es un sueño desde
hace muchos años para que se efectúe el proyecto que tiene como fin último mejorar las
condiciones de la calidad de vida de la población de los sectores involucrados.
ENTREVISTAS A LOS BENEFICIARIOS DE LOS SECTORES INVOLUCRADOS
Imagen N° 12 – I
La identificación, selección y preparación del proyecto cuenta con la participación activa de la
población beneficiaria (Grupos Involucrados) y de la Municipalidad Distrital de Santiago y otros
(Entidades Involucradas).
Los involucrados en este proyecto de pre inversión son:
PIP: CREACIÓN DEL SERVICIO DE TRANSITABILIDAD PEATONAL EN EL SECTOR SAN
JACINTO, VILLA EL SALVADOR Y SAN PEDRO EN EL DISTRITO SANTIAGO, PROVINCIA DE
ICA - ICA.
Consultor: Pág. 59
1. Gobierno Local (Municipalidad distrital de Santiago).
La Municipalidad Distrital de Santiago a través de la Gerencia de Obras y Desarrollo Urbano
tiene la responsabilidad de formular el Proyecto y brindar la Asistencia Técnica, además apoyar
el proceso de implementación del Proyecto y la elaboración de los Expediente Técnicos y
Estudios Definitivos, también se encargarán de la operación y mantenimiento de la
infraestructura peatonal una vez ejecutado el proyecto, garantizando la sostenibilidad del
proyecto durante su vida útil en el horizonte del proyecto.
2. Ministerio de Transporte y Comunicaciones (MTC).
Participa definiendo las pautas de las Normas Técnicas de Diseño, construcción y
mantenimiento de carreteras, caminos y vías urbanas (Ley General de Transporte y Tránsito
Terrestre LEY Nº 27181), es decir, establece la normatividad y las pautas que se deben tener en
cuenta en la elaboración de proyectos de pavimentación.
3. Centro de Salud Santiago (Categoría I-3).
Representante local del Sector con intereses de mejorar la salud de la población con
lineamientos estratégicos tendientes a reducir la incidencia de enfermedades y encargados de
velar por los indicadores de salud de la población objetivo, la misma que reportaría la
información correspondiente a la aparición de enfermedades ocasionados por la acumulación
de desmontes, arrojo de basura y suspensión de partículas de polvo en el medio ambiente
(puntos críticos) con la exposición de la población a la contaminación ambiental.
4. Beneficiarios del Centro Poblado.
La población del Centro Poblado y/o sectores de San Jacinto, Villa El Salvador y San Pedro son
los beneficiarios directos, a través de sus Organizaciones Sociales de Base, en sesión plenaria
del Presupuesto Participativo para el año 2016, priorizaron el proyecto en estudio.
Así mismo los pobladores se han comprometido en el cuidado y mantenimiento del proyecto a
intervenir.
PIP: CREACIÓN DEL SERVICIO DE TRANSITABILIDAD PEATONAL EN EL SECTOR SAN
JACINTO, VILLA EL SALVADOR Y SAN PEDRO EN EL DISTRITO SANTIAGO, PROVINCIA DE
ICA - ICA.
Consultor: Pág. 60
Cuadro N°20 – I
Las entidades involucradas, se han comprometido en apoyar la ejecución del Proyecto de Inversión
Pública, para solucionar el problema que afecta al Centro Poblado y/o sectores San Jacinto, Villa El
Salvador y San Pedro. Es necesario indicar que no existen entre los entes involucrados conflicto
alguno de intereses y todos coinciden en la prioridad de formulación y ejecución del mencionado
proyecto.
1. Población de referencial:
La población de referencia lo constituye el total de la población del Centro Poblado y/o sectores San
Jacinto, Villa El Salvador y San Pedro del distrito de Santiago. En vista que se cuenta con información
de los censos de los años 1993 y 2007 para determinar la población al presente año se ha utilizado la
tasa de crecimiento intercensal, en consecuencia, la población de referencia al año 2018, la población
es de 954 habitantes.
ENTIDADES INVOLUCRADAS
GRUPOS INVOLUCRADOS
Elaboración: Consultor
MATRIZ DE ANALISIS DE GRUPOS INVOLUCRADOS
ESTRATEGIAS
ACUERDOS Y
COMPROMISOS
Bajo nivel socioeconómico
de los pobladores y
agricultores de la zona
afectada.
Buscar financiamiento para
la construcción de pistas y
veredas.
INVOLUCRADOS PROBLEMAS PERCIBIDOS INTERESES
Municipalidad Distrital de
Santiago.
Promover una adecuada
prestación de los servicios
públicos locales asi como
desarrollo integral, sostenible y
armónico de su circunscripción,
promoviendo el desarrollo.
Gestión ante Instituciones
Públicas para obtener
financiamiento para la
ejecucion del Proyecto.
Dificultad para el
desplazamiento peatonal
debido a la inadecuada
via peatonal.
Dificultad en el tránsito
vehicular debido a la
inadecuada via vehicular.
Disponibilidad de la
población para participar
en la ejecución del
proyecto.
Beneficiarios directos
(Pobladores del Centro
Poblado: San Jacinto, Villa
El Salvador y San Pedro)
Contar con una adecuada via
peatonal.
Predisposición de la población
beneficiaria a participar en el
mantenimiento bien o servicio.
Apoyar facilitando todas
las acciones a su alcance
para la ejecución del
proyecto de pistas y
veredas.
Centro de Salud de
Santiago.
Ministerio de Transporte y
Comunicaciones.
Deficit de infraestructura
vial urbana y rural.
Mayor infraestructura vial y
mejor desarrollo urbano
Intervención acorde con los
lineamientos de política
sectorial.
Prioriza la intervención de
los servicios de
infraestructura.
Informe de monitoreo de la
reducción de los casos de
enfermedades a la
contaminación ambiental.
Incremento de la
incidencia de
enfermedades
relacionadas con la
exposición de partículas
de polvos.
Coordinar con los
trabajadores para mejorar
el servicio de a atención.
Informes trimestrales de
principales causas de
enfermedades en la
población.
PIP: CREACIÓN DEL SERVICIO DE TRANSITABILIDAD PEATONAL EN EL SECTOR SAN
JACINTO, VILLA EL SALVADOR Y SAN PEDRO EN EL DISTRITO SANTIAGO, PROVINCIA DE
ICA - ICA.
Consultor: Pág. 61
Cuadro N°21 – I
2. Población demandante potencial.
Es la población comprendida en el Centro Poblado y/o sectores San Jacinto, Villa El Salvador y San
Pedro que hace de la vía peatonal para el acceso centros laborales y además del uso de vehículos ya
sea para el transporte público y/o privado; población que se beneficia de mejorar este servicio de
infraestructura peatonal.
Cuadro N°22 – I
Para estimar la población demandante potencial se ha tomado como referencia la población del
último Censo del INEI – 2007, y la tasa intercensal distrital de 3.2% anual, para el análisis se tomará una
población constates para el año 2018.
Área Hombre Mujer Total
Rural
SAN JACINTO 166 164 330
VILLA EL SALVADOR 181 179 360
SAN PEDRO 132 132 264
TOTAL 479 475 954
Población estimadaen base al censo INEI - 2007 al año 2018.
Fuente: Censo XI de población y VI de vivienda, 2007.
Elaboración: consultor.
CENTRO POBLADO SAN JACINTO, VILLA EL SALVADOR Y SAN
PEDRO: POBLACIÓN, 2018
Área Hombre Mujer Total
RURAL
SAN JACINTO 166 164 330
VILLA EL SALVADOR 181 179 360
SAN PEDRO 132 132 264
TOTAL 479 475 954
Población estimadaen base al censo INEI - 2007 al año 2018.
Fuente: Censo XI de población y VI de vivienda, 2007.
Elaboración: consultor.
CENTRO POBLADO SAN JACINTO, VILLA EL SALVADOR Y SAN
PEDRO: Población demandante potencial, 2018
PIP: CREACIÓN DEL SERVICIO DE TRANSITABILIDAD PEATONAL EN EL SECTOR SAN
JACINTO, VILLA EL SALVADOR Y SAN PEDRO EN EL DISTRITO SANTIAGO, PROVINCIA DE
ICA - ICA.
Consultor: Pág. 62
3. Población demandante efectiva.
La población objetivo, es la población directamente afectada con el proyecto, para este caso la
población demandante potencial será igual a la población demandante efectiva del Centro Poblado
y/o sectores San Jacinto, Villa El Salvador y San Pedro que se estiman 954 habitantes distribuidos en
159 viviendas, donde el 50.2% son hombres y 49.8 son mueres. Asimismo se identificó al 100% de su
población es de ámbito rural.
Al analizar la estructura de edades en el CC.PP., se observa los grupos etarios predominantes
corresponde a la población adulta entre los 10 a 30 años con el 40.0%, seguido entre 30 a 50 años con
25.0%, mientras que entre 0 a 9 años con el 20.0% y un 15.0% que corresponden a la población mayor
de 60 años.
Cuadro N°23 – I
La población demandante efectiva, al 2018 se estima 954 habitantes, con 49,80% de participación de
los hombres y 50,20% de participación de mujeres con una tasa de crecimiento de 3,2%.
3.2. DEFINICIÓN DEL PROBLEMA, SUS CAUSAS Y EFECTOS
Actualmente en el Centro Poblado y/o sectores San Jacinto, Villa El Salvador y San Pedro existe una
vía para la transitabilidad vehicular y peatonal, solo existe terreno perfilado y polvorientas en
condiciones inadecuadas de geometría irregular discontinuo piso de tierra, poniendo en riesgo las
condiciones de vida de los transeúntes en general que hacen uso de estas vías para llegar a su
vivienda y/o centros laborales.
Área Hombre Mujer Total
RURAL
SAN JACINTO 166 164 330
VILLA EL SALVADOR 181 179 360
SAN PEDRO 132 132 264
TOTAL 479 475 954
Población estimadaen base al censo INEI - 2007 al año 2018.
Fuente: Censo XI de población y VI de vivienda, 2007.
Elaboración: consultor.
CENTRO POBLADO SAN JACINTO, VILLA EL SALVADOR Y SAN
PEDRO: Población demandante efectiva, 2018
PIP: CREACIÓN DEL SERVICIO DE TRANSITABILIDAD PEATONAL EN EL SECTOR SAN
JACINTO, VILLA EL SALVADOR Y SAN PEDRO EN EL DISTRITO SANTIAGO, PROVINCIA DE
ICA - ICA.
Consultor: Pág. 63
3.2.1. Identificación del Problema Central.
El problema central ha sido identificado como:
INSEGURIDAD E INADECUADAS CONDICIONES PARA EL TRÁSITO PEATONAL HACIA EL SECTOR DE
SAN JACINTO, VILLA EL SALVADOR Y SAN PEDRO DEL DISTRITO DE SANTIAGO, PROVINCIA DE ICA -
ICA.
3.2.2. Análisis de las principales causas.
Causas directas:
 DEFICIENTE INFRAESTRUCTURA DEL CRUCE PEATONAL SOBRE EL RIO ICA.
Causas indirectas:
 INEXISTENCIA DE LA INFRAESTRUCTURA DE CRUCE PEATONAL.
 INADECUADAS CONDICIONES ESTRUCTURALES DEL PUENTE PEATONAL.
3.2.3. Efectos.
Los efectos han sido clasificados en efectos directos, indirectos y efecto final de la siguiente
manera.
Efecto directo:
 DISMINUCIÓN DE LA CIRCULACIÓN PEATONAL POR EL PUENTE.
 INCREMENTO DE LA INSEGURIDAD EN EL POBLADOR.
Efectos indirectos:
 DISMINUCIÓN DE ACTIVIDADES ECONÓMICAS EN LA ZONA.
 DISMINUCIÓN DEL NÚMERO DE VISITANTES A LA ZONA.
PIP: CREACIÓN DEL SERVICIO DE TRANSITABILIDAD PEATONAL EN EL SECTOR SAN
JACINTO, VILLA EL SALVADOR Y SAN PEDRO EN EL DISTRITO SANTIAGO, PROVINCIA DE
ICA - ICA.
Consultor: Pág. 64
Efecto final:
DETERIORO DE LAS CONDICIONES SOCIOECONÓMICAS EN EL SECTOR SAN JACINTO, VILLA EL
SALVADOR Y SAN PEDRO, DISTRITO DE SANTIAGO, PROVINCIA DE ICA – ICA.
La determinación del problema central, causa y efecto condiciona la calidad de servicio de
transitabilidad peatonal y vehicular con pavimento en mal estado, puntos críticos en las vías,
condiciones de vulnerabilidad y carencia de señalización para un efecto positivo del sentido de
transitabilidad.
De la misma forma a través de la observación de las variables evaluadas condicionan el nivel y calidad
de vida de la población del centro poblado.
3.2.4. Árbol de causas y efectos.
DETERIORODELAS CONDICIONES SOCIOECONÓMICAS EN EL SECTOR SAN JACINTO, VILLA
EL SALVADOR Y SAN PEDRO, DISTRITODESANTIAGO, PROVINCIA DEICA –ICA.
DEFICIENTE INFRAESTRUCTURA DEL CRUCE PEATONAL
SOBRE EL RIO ICA.
ARBOL DE CAUSAS Y EFECTOS
INEXISTENCIA DE LA
INFRAESTRUCTURA DE
CRUCE PEATONAL.
INADECUADAS
CONDICIONES
ESTRUCTURALES DEL
PUENTE PEATONAL
DISMINUCIÓN DE ACTIVIDADES
ECONÓMICAS EN LA ZONA.
DISMINUCIÓN DEL NÚMERO DE
VISITANTES A LA ZONA.
INCREMENTO DE LA INSEGURIDAD EN
EL POBLADOR.
DISMINUCIÓN DE LA CIRCULACIÓN
PEATONAL POR EL PUENTE.
INSEGURIDAD E INADECUADAS CONDICIONES PARA EL TRÁSITO
PEATONAL HACIA EL SECTOR DE SAN JACINTO, VILLA EL SALVADOR Y SAN
PEDRO DEL DISTRITO DE SANTIAGO, PROVINCIA DE ICA - ICA.
PROBLEMA CENTRAL
EFECTO FINAL
PIP: CREACIÓN DEL SERVICIO DE TRANSITABILIDAD PEATONAL EN EL SECTOR SAN
JACINTO, VILLA EL SALVADOR Y SAN PEDRO EN EL DISTRITO SANTIAGO, PROVINCIA DE
ICA - ICA.
Consultor: Pág. 65
3.3. PLANTEAMIENTO DEL PROYECTO.
3.3.1. Objetivo central.
SEGURIDAD Y ADECUADAS CONDICIONES PARA EL TRÁSITO PEATONAL HACIA EL SECTOR DE
SAN JACINTO, VILLA EL SALVADOR Y SAN PEDRO DEL DISTRITO DE SANTIAGO, PROVINCIA
DE ICA - ICA.
Superado la creación de los servicios de transitabilidad peatonal, además del fortalecimiento
de capacidades se disminuirá la generación de polvo y barro, recuperación de los valores
socioeconómicos y mejora de la salud de las personas.
3.3.2. Análisis de los medios.
Medios directos
 EFICIENTE INFRAESTRUCTURA DEL CRUCE PEATONAL SOBRE EL RIO ICA.
Medio de primer nivel.
 EXISTENCIA DE LA INFRAESTRUCTURA DE CRUCE PEATONAL..
 ADECUADAS CONDICIONES ESTRUCTURALES DEL PUENTE PEATONAL.
3.3.3. Análisis de fines.
Fines directos.
 INCREMENTO DE LA CIRCULACIÓN PEATONAL POR EL PUENTE.
 DISMINUCIÓN DE LA INSEGURIDAD EN EL POBLADOR.
Fines indirectos.
 INCREMENTO DE ACTIVIDADES ECONÓMICAS EN LA ZONA.
 INCREMENTO DEL NÚMERO DE VISITANTES A LA ZONA.
PIP: CREACIÓN DEL SERVICIO DE TRANSITABILIDAD PEATONAL EN EL SECTOR SAN
JACINTO, VILLA EL SALVADOR Y SAN PEDRO EN EL DISTRITO SANTIAGO, PROVINCIA DE
ICA - ICA.
Consultor: Pág. 66
Fin último.
MEJORA DE LAS CONDICIONES SOCIOECONÓMICAS EN EL SECTOR SAN JACINTO, VILLA EL
SALVADOR Y SAN PEDRO, DISTRITO DE SANTIAGO, PROVINCIA DE ICA – ICA.
3.3.4. Árbol de medios y fines.
FIN ULTIMO
MEJORA DE LAS CONDICIONES SOCIOECONÓMICAS EN EL SECTOR SAN
JACINTO, VILLA EL SALVADOR Y SAN PEDRO, DISTRITO DE SANTIAGO,
PROVINCIA DE ICA – ICA.
ADECUADAS CONDICIONES
ESTRUCTURALES DEL PUENTE
PEATONAL
ARBOL DE MEDIOS Y FINES
EXISTENCIA DE LA
INFRAESTRUCTURA DE CRUCE
PEATONAL.
INCREMENTO DE ACTIVIDADES
ECONÓMICAS EN LA ZONA.
INCREMENTO DE LA CIRCULACIÓN
PEATONAL POR EL PUENTE.
INCREMENTO DEL NÚMERO DE VISITANTES
A LA ZONA.
DISMINUCIÓN DE LA INSEGURIDAD EN EL
POBLADOR.
EFICIENTE INFRAESTRUCTURA DEL CRUCE PEATONAL
SOBRE EL RIO ICA.
OBJETIVO CENTRAL
SEGURIDAD Y ADECUADAS CONDICIONES PARA EL TRÁSITO PEATONAL
HACIA EL SECTOR DE SAN JACINTO, VILLA EL SALVADOR Y SAN PEDRO DEL
DISTRITO DE SANTIAGO, PROVINCIA DE ICA - ICA.
PIP: CREACIÓN DEL SERVICIO DE TRANSITABILIDAD PEATONAL EN EL SECTOR SAN
JACINTO, VILLA EL SALVADOR Y SAN PEDRO EN EL DISTRITO SANTIAGO, PROVINCIA DE
ICA - ICA.
Consultor: Pág. 67
3.3.5. ALTERNATIVAS DE SOLUCIÓN.
1. Medios fundamentales
MF 1: ADECUADA INFRAESTRUCTURA DE CRUCE PEATONAL.
MF 2: ADECUADAS CONDICIONES ESTRUCTURALES DEL PUENTE PEATONAL.
2. Clasificación de medios fundamentales
MF1 y MF2: Son imprescindibles
MF1 y MF2: Son complementarios
ACCIÓN 2.1
Colocación decables decabletipo boa de1 3/8"de160m,
péndolas deacero liso de5/8"(56 unid)y baranda con
malla metálica olímpica alambreNº12X cocadas de2"x2,
colocación decarros dedilatación (4 unid)y accesorios
varios (256unid),elementos demadera como vigas,
largueros,tablero demadera,baranda,parantes y diagonal
(1,263.40m).
Construcción del puentepeatonal,longitud=50.00m,
ancho=2.00m,con concreto simpledeF'C=140kg/cm2 +30%pm
y concreto armado deconcreto en zapatas F'C=210 kg/cm2 y
acero derefuerzo FY=4,200 kg/cm2.
ACCIÓN 1.1
ADECUADASCONDICIONESESTRUCTURALESDEL PUENTE
PEATONAL
MEDIO FUNDAMENTAL 2
ADECUADA INFRAESTRUCTURA DECRUCEPEATONAL.
MEDIO FUNDAMENTAL 1
ARBOL DEMEDIOSFUNDAMENTALESY ACCIONESPROPUESTAS
ALTERNATIVAUNICA
PIP: CREACIÓN DEL SERVICIO DE TRANSITABILIDAD PEATONAL EN EL SECTOR SAN
JACINTO, VILLA EL SALVADOR Y SAN PEDRO EN EL DISTRITO SANTIAGO, PROVINCIA DE
ICA - ICA.
Consultor: Pág. 68
3. Identificación de acciones.
Acción 1.1: Construcción del puente peatonal, longitud=50.00m, ancho=2.00m, con concreto
simple de F'C=140kg/cm2 +30% pm y concreto armado de concreto en zapatas F'C=210 kg/cm2 y
acero de refuerzo FY=4,200 kg/cm2.
Acción 2.1: Colocación de cables de cable tipo boa de 1 3/8" de 160m, péndolas de acero liso de
5/8" (56 unid) y baranda con malla metálica olímpica alambre Nº 12X cocadas de 2"x2,
colocación de carros de dilatación (4 unid) y accesorios varios (256unid), elementos de madera
como vigas, largueros, tablero de madera, baranda, parantes y diagonal (1,263.40m).
4. Planteamiento de las alternativas de solución
Alternativa 1.
Construcción del puente peatonal, longitud=50.00m, ancho=2.00m, con concreto simple de
F'C=140kg/cm2 +30% pm y concreto armado en zapatas F'C=210 kg/cm2 y acero de refuerzo
FY=4,200 kg/cm2
y colocación de cables de cable tipo boa de 1 3/8" de 160m, péndolas de acero
liso de 5/8" (56 unid) y baranda con malla metálica olímpica alambre Nº 12 x cocadas de 2"x2,
colocación de carros de dilatación (4 unid) y accesorios varios (256unid), elementos de madera
como vigas, largueros, tablero de madera, baranda, parantes y diagonal (1,263.40m).
PIP: CREACIÓN DEL SERVICIO DE TRANSITABILIDAD PEATONAL EN EL SECTOR SAN
JACINTO, VILLA EL SALVADOR Y SAN PEDRO EN EL DISTRITO SANTIAGO, PROVINCIA DE
ICA - ICA.
Consultor: Pág. 69
IV. FORMULACIÓN
PIP: CREACIÓN DEL SERVICIO DE TRANSITABILIDAD PEATONAL EN EL SECTOR SAN
JACINTO, VILLA EL SALVADOR Y SAN PEDRO EN EL DISTRITO SANTIAGO, PROVINCIA DE
ICA - ICA.
Consultor: Pág. 70
4. FORMULACIÓN.
4.1. Definición del horizonte de evaluación del proyecto.
El horizonte de evaluación establecido para el presente proyecto es de 10 años, el mismo que es
compatible con la vida útil de los principales componentes (Puente peatonal). Así mismo, es el
periodo óptimo establecido en el instructivo del MTC (Instructivo de la Ficha Técnica Simplificada -
Versión 1.0 - Ficha tiene carácter de Declaración Jurada - DS. Nº 027-2017-EF).
Cuadro Nº 01 – F
4.2. DETERMINACIÓN DE LA BRECHA OFERTA – DEMANDA.
4.2.1. ANÁLISIS DE LA DEMANDA:
El área de influencia directa del proyecto es el cruce del rio Ica desde la capital del distrito de Santiago
hacia los Centros Poblados San Jacinto, Villa El Salvador y San Pedro, los beneficiarios directos la
población que transita de los centros poblados involucrados, como también se observa el flujo
vehicular de diferentes tipos, así mismo se desarrolló el Estudio de Tráfico Vehicular para motos,
autos, station Wagon, camionetas, camiones y peatones.
1. Demanda actual
La demanda se calcula en función a la necesidad de la población del área de influencia o beneficiarios
directos; estas necesidades concurren en la disposición de contar con la infraestructura peatonal
(para el flujo peatonal). La población del área de influencia asciende a 954 habitantes (Datos
proyectados al 2018). Asimismo para obtener el IMD (Índice Medio Diario) y el IMDA (Índice Medio
Diario Anual), que se usa en la estimación de la demanda para el diseño de vias, el Consultor tomó
muestras del flujo peatonal en un punto estratégico como la vía más transitada [vía de acceso].
2 3 1 … … 10
Elaboración: Consultor.
INVERSIÓN
HORIZONTE DE EVALUACIÓN Y EJECUCIÓN DEL PROYECTO
Estudio de Pre Inversión a Nivel de
perfil y Expediente Técnico.
Limpieza de terreno, construcción del
puente peatonal e instalación
accesorios y otros.
Operación y Mantenimiento -
Evaluación Expost
PRE INVERSIÓN
Mes
POST INVERSIÓN
Año 1 Año 10
1
Mes
PIP: CREACIÓN DEL SERVICIO DE TRANSITABILIDAD PEATONAL EN EL SECTOR SAN
JACINTO, VILLA EL SALVADOR Y SAN PEDRO EN EL DISTRITO SANTIAGO, PROVINCIA DE
ICA - ICA.
Consultor: Pág. 71
Nota: El estudio de tráfico se realizó los días 09 y 15 de abril del 2018, donde se obtuvo como
resultado que el flujo vehicular moderado, por lo tanto las variables ahorro de tiempo de las personas
y ahorro en los costos de operación y mantenimiento es significativo para el análisis y estimación de
la demanda y los beneficios atribuibles al proyecto.
Cuadro Nº 02 – F
Cuadro Nº 03 – F
Para el cálculo del flujo peatonal se debe tomar muestras en similares cantidades de días a la toma
muestra del flujo vehicular, para así, con este valor más adelante poder diseñar la dimensionalidad de
la infraestructura peatonal. Se está tomando como demanda actual al flujo peatonal ya que éste,
obedece a medidas preestablecidas, se está tomando como demanda actual a la necesidad
insatisfecha para el tránsito peatonal conformado.
IMD Dia
(Lunes)
IMD Dia
(martes)
IMD Dia
(miercoles)
IMD Dia
(Jueves)
IMD Dia
(Viernes)
IMD Dia
(Sabado)
IMD Dia
(Domingo)
Moto 3 2 2 2 2 3 2 2
Auto 3 3 3 3 3 4 3 3
Station wagon 3 4 4 4 3 4 3 4
Camioneta 2 2 3 3 3 3 2 3
Camion 2E 3 2 2 3 3 2 3 3
Camion >=3E 3 2 2 2 2 2 2 2
TOTAL 17 15 16 17 16 18 15 17
Fuente: Estudio Tráfico del 9 al 15 de Abril del 2018
Elaboración: Consultor
IMDTipo de Vehiculo
CALCULO DEL INDICE DIARIO (IMD)
Trafico Vehicular en dos sentido por dia
Moto 2 1.054918259 2
Auto 3 1.054918259 3
Station wagon 4 1.054918259 4
Camioneta 3 1.054918259 3
Camion 2E 3 1.022044440 3
Camion >=3E 2 1.022044440 2
TOTAL 17 17
Nota: M inisterio de Transportes y Telecomunicaciones - M TC
Fuente: Estudio Tráfico del 9 al 15 de Abril del 2018
Tipo de Vehiculo IMD FC
IMDa=IMD x
FC
CALCULO DEL INDICE MEDIO DIARIO
PIP: CREACIÓN DEL SERVICIO DE TRANSITABILIDAD PEATONAL EN EL SECTOR SAN
JACINTO, VILLA EL SALVADOR Y SAN PEDRO EN EL DISTRITO SANTIAGO, PROVINCIA DE
ICA - ICA.
Consultor: Pág. 72
La longitud del rio Ica para trasladarse a los Centro Poblados involucrados es de 50ml con un ancho
de 2ml (de acuerdo a las dimensiones recomendables por el Reglamento Nacional de Edificaciones –
RNE y Resolución Directoral N°09-2016-MTC/14).
2. Demanda potencial y su proyección.
Para el cálculo de la demanda proyectada durante el horizonte del proyecto, se ha considerado lo
siguiente:
 El promedio de la tasa de crecimiento poblacional anual del Distrito de Santiago a razón de la
evolución de la población de los centros poblados involucrados, como ya describimos
anteriormente es positivo equivalente a 3.2% lo cual se usó para realizar las proyecciones
para el año 2028.
 La población del área de influencia directa del proyecto es de 954 habitantes de los Centros
Poblados involucrados en el Año Cero (Año 0).
 Se asumirá una tasa de crecimiento vehicular promedio anual de 0.32% para vehículos ligeros
o menores (autos y camionetas), similar a la tasa de crecimiento poblacional anual del
distrito de Santiago (3.2%). Esta consideración de vehículos para la infraestructura peatonal
es referencial en la medida de que en los periodos de avenida de agua de lluvia (meses de
diciembre – marzo) se realizará el transbordo correspondiente entre los extremos de la
infraestructura peatonal.
 El IMDA en el Año Cero del proyecto para las vías peatonales del Centros Poblados
involucrados es de 47Veh./día.
Para la proyección de la demanda en la situación “con proyecto”, se tiene en cuenta el IMDA y la
población, utilizándose la formula y variables siguientes:
Pt=P0 x (1+r)n
Dónde:
Pt = Población en el año “t” o el IMDa en el Año “t”
P0 = Población en el “año Base” o el IMDa en el “Año Base”
R = Tasa de crecimiento anual (0.32% poblacional y de vehículos ligeros)
n = Número de Años
PIP: CREACIÓN DEL SERVICIO DE TRANSITABILIDAD PEATONAL EN EL SECTOR SAN
JACINTO, VILLA EL SALVADOR Y SAN PEDRO EN EL DISTRITO SANTIAGO, PROVINCIA DE
ICA - ICA.
Consultor: Pág. 73
En el Cuadro Nº 04 – F y el Cuadro N° 05 – F y el Cuadro N° 06 – F se presenta la proyección de la
demanda vehicular, así como la población demandante, en la situación “con proyecto”, considerando
además un tránsito generado equivalente al 32,0% del tráfico normal. Se toma este valor debido a que
una vez construida la infraestructura se generará un mayor tránsito peatonal por la zona.
Cuadro N°04 – F
Cuadro N°05 – F
Moto Auto Station Wagon Camioneta Camion 2 ejes Camion >3 ejes
Total IMDA
Trafico Normal
0 954 2 3 4 3 3 2 17
1 985 3 4 5 4 4 3 23
2 1,017 4 5 6 5 5 4 29
3 1,050 5 6 7 6 6 5 35
4 1,084 6 7 8 7 7 6 41
5 1,119 7 8 9 8 8 7 47
6 1,155 8 9 10 9 9 8 53
7 1,192 9 10 11 10 10 9 59
8 1,230 10 11 12 11 11 10 65
9 1,269 11 12 13 12 12 11 71
10 1,310 12 13 14 13 13 12 77
TOTAL (AÑO 1 - AÑO 10) 12,365 77 88 99 88 88 77 517
PROMEDIO 1,124 7 8 9 8 8 7 47
Fuente:Estudio Tráfico del 9 al 15 de Abril del 2018
Elaboración:Consultor
IMDa
PROYECCION DE LA DEMANDA Y DEL IMDa: (TRAFICO NORMAL)
Año
Población
Demandante
Directa
Moto Auto Station Wagon Camioneta Camion 2 ejes Camion >3 ejes
Total IMDA
Trafico
Generado
0 954 1 1 1 1 1 1 6
1 985 2 2 2 2 2 2 12
2 1,017 3 3 3 3 3 3 18
3 1,050 4 4 4 4 4 4 24
4 1,084 5 5 5 5 5 5 30
5 1,119 6 6 6 6 6 6 36
6 1,155 7 7 7 7 7 7 42
7 1,192 8 8 8 8 8 8 48
8 1,230 9 9 9 9 9 9 54
9 1,269 10 10 10 10 10 10 60
10 1,310 11 11 11 11 11 11 66
TOTAL (AÑO 1 - AÑO 10) 12,365 66 66 66 66 66 66 396
PROMEDIO 1,124 6 6 6 6 6 6 36
Fuente:Estudio Tráfico del 9 al 15 de Abril del 2018
Elaboración:Consultor
Año
Población
Demandante
Directa
IMDa
PROYECCION DE LA DEMANDA Y DEL IMDa: (TRAFICO GENERADO)
PIP: CREACIÓN DEL SERVICIO DE TRANSITABILIDAD PEATONAL EN EL SECTOR SAN
JACINTO, VILLA EL SALVADOR Y SAN PEDRO EN EL DISTRITO SANTIAGO, PROVINCIA DE
ICA - ICA.
Consultor: Pág. 74
Cuadro N°06 – F
En el proyecto no se está tomando en consideración el tránsito desviado, asimismo en el cuadro N° 07 - F
se presenta las proyecciones de la demanda tomando las consideraciones anteriores para el tramo en
estudio.
Asimismo, se presenta la proyección de la demanda peatonal, se considera las áreas dispuestas para tal
fin, en el pase del rio Ica hacia los centros poblados involucrados que se muestran en el cuadro N° 07 – F.
Cuadro N°07 – F
Moto Auto Station Wagon Camioneta Camion 2 ejes Camion >3 ejes Total IMDA
0 954 3 4 5 4 4 3 20
1 985 5 6 7 6 6 4 29
2 1,017 7 8 9 8 8 5 38
3 1,050 9 10 11 10 10 6 47
4 1,084 11 12 13 12 12 7 56
5 1,119 13 14 15 14 14 8 65
6 1,155 15 16 17 16 16 9 74
7 1,192 17 18 19 18 18 10 83
8 1,230 19 20 21 20 20 11 92
9 1,269 21 22 23 22 22 12 101
10 1,310 23 24 25 24 24 13 110
TOTAL (AÑO 1 - AÑO 10) 12,365 143 154 165 154 154 88 715
PROMEDIO 1,124 13 14 15 14 14 8 65
Fuente:Estudio Tráfico del 9 al 15 de Abril del 2018
Elaboración:Consultor
Año
Población
Demandante
Directa
IMDa
PROYECCIÓN DE LA DEMANDA Y DEL IMDa: (TRAFICO NORMAL + TRAFICO GENERADO)
0 954 100.00
1 985 100.00
2 1,017 100.00
3 1,050 100.00
4 1,084 100.00
5 1,119 100.00
6 1,155 100.00
7 1,192 100.00
8 1,230 100.00
9 1,269 100.00
10 1,310 100.00
TOTAL (AÑO 1 - AÑO 10) 11,411 1,000.00
PROMEDIO 1,141 100.00
Fuente: Estudio Tráfico del 9 al 15 de Abril del 2018
Elaboración: Consultor
Población
Demandante
Directa
Año
PROYECCION DE LA DEMANDA POTENCIAL
Puente
peatonal (m2)
PIP: CREACIÓN DEL SERVICIO DE TRANSITABILIDAD PEATONAL EN EL SECTOR SAN
JACINTO, VILLA EL SALVADOR Y SAN PEDRO EN EL DISTRITO SANTIAGO, PROVINCIA DE
ICA - ICA.
Consultor: Pág. 75
Cuadro N°08 – F
En el cuadro superior se observa la proyección de la demanda de para la infraestructura vehicula y
peatona; dada la importancia de la infraestructura peatonal del cruce del rio Ica.
4.2.2. ANÁLISIS DE LA OFERTA:
1. Oferta de actual y componentes del sistema de saneamiento.
La oferta actual para el tráfico peatonal está dada por la actual vía principal de mayor demanda de
los Centros Poblados involucrados, las mismas que brindan un inadecuado servicio; que se traduce
en una restringida y lenta transitabilidad del flujo vehicular y peatonal, debido a que tienen una
superficie de rodadura deficiente; esta oferta es medida por el IMDA que registra el tránsito
vehicular y peatonal.
Las principales características técnicas y geométricas de la vía de acceso y cruce del rio Ica hacia los
centros poblados involucrados se resumen en los cuadros siguientes:
Año "0" 1 2 3 4 5 6 7 8 9 10
2018 2019 2020 2021 2022 2023 2024 2025 2026 2027 2028
SANJACINTO 330 341 352 363 375 387 399 412 425 439 453
VILLAELSALVADOR 360 372 384 396 409 422 436 450 464 479 494
SANPEDRO 264 272 281 290 299 309 319 329 340 351 362
TOTAL 954 985 1,017 1,049 1,083 1,118 1,154 1,191 1,229 1,269 1,309
Elaboración:Consultor.
Centro Poblado
CENTRO POBLADOSINVOLUCRADOS: BENEFICIARIOSDEL PROYECTO (PERSONAS),2018 - 2028
PIP: CREACIÓN DEL SERVICIO DE TRANSITABILIDAD PEATONAL EN EL SECTOR SAN
JACINTO, VILLA EL SALVADOR Y SAN PEDRO EN EL DISTRITO SANTIAGO, PROVINCIA DE
ICA - ICA.
Consultor: Pág. 76
Cuadro N°09 – F
En el Cuadro Nº 10 - F se presenta la oferta vehicular “Sin Proyecto” para los tramos establecidos en
el proyecto:
Cuadro N°10 – F
Zona Descripción Longitud (m)
Ancho
promedio (M)
Area Promedio
(m2)
Estado Actual Señalización Clasificación
Santiago - Tacaraca. Vía Nacional 4,500.00 6.0 27,000.00 Asfaltado Si Si
Tacaraca - San Pedro - Villa
El Salvador - San Jacinto.
Trocha
Carrozable
3,000.00 3.0 9,000.00
Inadecuado
Superficie
natural - tierra
No No
Tacaraca - Rio Ica.
Trocha
Carrozable
1,590.00 3.0 4,770.00
Inadecuado
Superficie
natural - tierra
No No
Rio Ica.
Trocha
Carrozable
100.00 3.0 300.00
Inadecuado
Superficie
natural - tierra
No No
Totales 9,190.00 40,770.00
Fuente:Estudio Tráfico del 9 al 15 de Abril del 2018
Elaboración:Consultor
CARACTERISTICAS ACTUALES DEL PASE DE RIO ICA (VIA DE TRANSITABILIDAD PEATONAL).
Moto Auto
Station
Wagon
Camioneta Camion 2 ejes Camion >3 ejes
Total IMDA
Trafico
Generado
0 954 2 3 4 3 3 2 17
1 985 3 4 5 4 4 3 23
2 1,017 4 5 6 5 5 4 29
3 1,050 5 6 7 6 6 5 35
4 1,084 6 7 8 7 7 6 41
5 1,119 7 8 9 8 8 7 47
6 1,155 8 9 10 9 9 8 53
7 1,192 9 10 11 10 10 9 59
8 1,230 10 11 12 11 11 10 65
9 1,269 11 12 13 12 12 11 71
10 1,310 12 13 14 13 13 12 77
TOTAL (AÑO 1 - AÑO 10) 11,411 75 85 95 85 85 75 500
PROMEDIO 1,141 8 9 10 9 9 8 50
Fuente:Estudio Tráfico del 9 al 15 de Abril del 2018
Elaboración:Consultor
Año
Población
Demandante
Directa
IMDA
PROYECCIÓN DE LA OFERTA VEHICULAR " SIN PROYECTO"
PIP: CREACIÓN DEL SERVICIO DE TRANSITABILIDAD PEATONAL EN EL SECTOR SAN
JACINTO, VILLA EL SALVADOR Y SAN PEDRO EN EL DISTRITO SANTIAGO, PROVINCIA DE
ICA - ICA.
Consultor: Pág. 77
2. Oferta optimizada Sin proyecto.
Por las características en que se encuentran las vías y por el servicio que brinda, el querer optimizar
la oferta “Sin Proyecto”, significaría realizar una inversión económica de tal envergadura, que
sobrepasaría el concepto de una optimización, es decir habría que pasar de una infraestructura de
calificación mala a una buena, lo cual equivaldría a construir la infraestructura peatonal en el cruce
del rio Ica; por lo tanto, no es posible optimizar la oferta “Sin Proyecto”.
En este sentido, para efectos de la evaluación, se considerará como oferta optimizada “Sin
Proyecto” a la oferta “Sin Proyecto”.
Cuadro N°11 – F
3. Oferta con proyecto
De acuerdo a las condiciones de transitabilidad vehicular (considerando el IMDA de la demanda
proyectada) y peatonal, la oferta en la situación “Con Proyecto” de las vías vehiculares y peatonales
del cruce del rio Ica hacia los centros poblados involucrados, contempla la construcción de la
infraestructura peatonal.
La construcción de la infraestructura peatonal permitirá una adecuada circulación peatonal,
permitiendo así mejorar la accesibilidad a los centros poblados involucrados generando un bienestar
a la población directamente beneficiaria.
Cuadro N°12 – F
COMPONENTES Unidad 2018 2019 2020 2021 2022 2023 2024 2025 2026 2027 2028
Puente peatonal m2 0.00 0.00 0.00 0.00 0.00 0.00 0.00 0.00 0.00 0.00 0.00
-
Elaboración:Consultor
PROYECCIÓN DE LA OFERTA OPTIMIZADA SIN PROYECTO
COMPONENTES Unidad 2018 2019 2020 2021 2022 2023 2024 2025 2026 2027 2028
Puente peatonal m2 100.00 100 100 100 100 100 100 100 100 100 100
-
Elaboración:Consultor
OFERTA CON PROYECTO
PIP: CREACIÓN DEL SERVICIO DE TRANSITABILIDAD PEATONAL EN EL SECTOR SAN
JACINTO, VILLA EL SALVADOR Y SAN PEDRO EN EL DISTRITO SANTIAGO, PROVINCIA DE
ICA - ICA.
Consultor: Pág. 78
4.2.3. Determinación de la brecha:
La comparación de la oferta actual y la demanda proyectada nos muestra que existe un déficit de
infraestructura por la falta de la construcción de un puente peatonal por lo que en situación con
proyecto dicho déficit se reducirá al 0,0%.
En los cuadros siguientes se muestran las brechas del tránsito peatonal en la situación “sin
proyecto” (oferta actual optimizada) y la situación “con proyecto” (oferta proyectada).
Cuadro N°13 – F
SIN PROYECTO CON PROYECTO
INFAESTRUCTURA
Longitud ---- 50.00
Ancho de calzada (m) ---- 2.00
Area (m2) ---- 100.00
Tipo de piso ---- Entablado
Espesor de madera ---- 1.5"
% en buen estado 0.00% 100.00%
ZAPATAS, PLACAS, COLUMNAS, VIGAS
Concreto simple ---- F'C=140kg/cm2 +30% pm
Concreto armado ---- F'C=210 kg/cm2
Cables ---- tipo boa de 1 3/8" de 160 m
Péndolas ----
de acero liso de 5/8" de 32
unidades
Mallas ----
olímpica alambre Nº 12 x
cocadas de 2"x2
---- 4 unid y 256 unidades
---- 1,263.40m.
Elaboración: Consultor
Carros de dilatación y accesorios
(Carro de dilatación, templador de
eje, grapas, platinas y pernos)
Elementos de madera
(vigas, largueros, tablero de madera,
baranda, parantes y diagonal)
CARACTERISTICAS TÉCNICAS
BALANCE DE OFERTA Y DEMANDA
PIP: CREACIÓN DEL SERVICIO DE TRANSITABILIDAD PEATONAL EN EL SECTOR SAN
JACINTO, VILLA EL SALVADOR Y SAN PEDRO EN EL DISTRITO SANTIAGO, PROVINCIA DE
ICA - ICA.
Consultor: Pág. 79
Cuadro N°14 – F
4.3. ANÁLISIS TÉCNICO DE LAS ALTERNATIVAS.
4.3.1. Aspectos técnicos:
Los aspectos técnicos del proyecto están referidos a las características técnicas de la infraestructura
peatonal y están en concordancia con los reglamentos vigentes de diseño y construcción de
infraestructuras de este tipo (RNE).
1. Localización.
Región: Ica
Provincia: Ica
Distrito: Santiago
Centro Poblado: San Jacinto, Villa El Salvador y San Pedro
2. Tecnología.
La tecnología aplicada es la Tecnología de concretos y estructuras de diferentes dimensiones,
texturas y colores, las cuales se colocan en la zapata de la infraestructura con concreto simple y
armado.
 Creación de la transitabilidad peatonal en el cruce del rio Ica, vía de acceso de la capital del
distrito de Santiago hacia los Centros Poblados y/o sectores San Jacinto, Villa El Salvador y
San Pedro.
 Construcción de zapatas de concreto simple de F'C=140kg/cm2 +30% pm y concreto armado
F'C=210 kg/cm2 con encofrado y desencofrado normal.
 Ensayo de suelos a través de comprensión en testigos cilíndricos y ensayo de suelos con fines
de cimentación y diseño de mezclas.
La implementación de cada uno de los acciones del proyecto se ha realizado con la aplicación de una
tecnología media - alta, que consiste en el uso de máquinas y herramientas para la realización de
trabajos de campo y laboratorio; garantizando la ejecución pertinente del proyecto.
ITEM COMPONENTES Unidad 2018 2019 2020 2021 2022 2023 2024 2025 2026 2027 2028
Demanda Puentepeatonal m2 100.00 100.00 100.00 100.00 100.00 100.00 100.00 100.00 100.00 100.00 100.00
Oferta Puentepeatonal m2 0.00 0.00 0.00 0.00 0.00 0.00 0.00 0.00 0.00 0.00 0.00
Brecha Puentepeatonal m2 -100.00 -100.00 -100.00 -100.00 -100.00 -100.00 -100.00 -100.00 -100.00 -100.00 -100.00
Elaboración:Consultor
BALANCEDEOFERTA - DEMANDA
PIP: CREACIÓN DEL SERVICIO DE TRANSITABILIDAD PEATONAL EN EL SECTOR SAN
JACINTO, VILLA EL SALVADOR Y SAN PEDRO EN EL DISTRITO SANTIAGO, PROVINCIA DE
ICA - ICA.
Consultor: Pág. 80
3. Tamaño.
Corresponde a la parte restrictiva identificada para ofrecer el servicio de transitabilidad del análisis de
la demanda efectiva con proyecto y la oferta optimizada (usuarios que demandarán y ofertaran los
servicios), se determina las necesidades de infraestructura, teniendo en cuenta el Reglamento
Nacional de Gestión de Infraestructura Vial del Ministerio de Transporte y Comunicaciones – MTC;
Capítulo V: de las Vías Urbanas – Artículo 32° [Vías Urbanas], Reglamento Nacional de Edificaciones
[RNE] y Resolución Directoral N°09-2016-MTC/14.
Brecha de infraestructura:
Cuadro N°15– F
Se observa brecha de infraestructura en el horizonte del proyecto en los componentes de
transitabilidad peatonal.
4. Momento.
La capacidad de producción de bienes y servicios para cubrir la oferta – demanda en el horizonte del
proyecto.
La determinación de la brecha se supera en el horizonte del proyecto con la ejecución de
componentes mejorando la infraestructura peatonal.
El periodo de la brecha se superará al finalizar el primer año de ejecución del proyecto con un avance
programado del 100% de la infraestructura peatonal.
El periodo óptimo de diseño comprenderá la capacidad de producción del servicio de transitabilidad
paralelamente al crecimiento de la población en el horizonte del proyecto (10 años).
Posibilidad de implementación modular de la infraestructura de transitabilidad con una programación
del horizonte de 10 años y reprogramación del periodo según tipología del estudio.
ITEM COMPONENTES Unidad 2018 2019 2020 2021 2022 2023 2024 2025 2026 2027 2028
Demanda Puentepeatonal m2 100.00 100.00 100.00 100.00 100.00 100.00 100.00 100.00 100.00 100.00 100.00
Oferta Puentepeatonal m2 0.00 0.00 0.00 0.00 0.00 0.00 0.00 0.00 0.00 0.00 0.00
Brecha Puentepeatonal m2 -100.00 -100.00 -100.00 -100.00 -100.00 -100.00 -100.00 -100.00 -100.00 -100.00 -100.00
Elaboración:Consultor
TAMAÑO PORCOMPONENTESDEL SERVICIO DETRANSITABILIDADVEHICULARY PETONAL
PIP: CREACIÓN DEL SERVICIO DE TRANSITABILIDAD PEATONAL EN EL SECTOR SAN
JACINTO, VILLA EL SALVADOR Y SAN PEDRO EN EL DISTRITO SANTIAGO, PROVINCIA DE
ICA - ICA.
Consultor: Pág. 81
Las restricciones de localización y tecnología para el tipo de infraestructura no presentan limitaciones
para el presente proyecto.
La disponibilidad de recursos para la ejecución del proyecto contempla la adquisición de bienes,
insumos, materiales y servicios de terceros considerándose la variabilidad y su disponibilidad durante
la ejecución del proyecto.
5. Gestión del riesgo.
Los peligros naturales más frecuentes evaluadas son paracas y sismos de mayor significancia que
generan la inseguridad física. En el área de estudio por su ubicación geográfica es vulnerable a
amenazas de origen principalmente natural y escasamente antropogénico. El sismo más importante y
de reciente ocurrencia es el del 15 de Agosto del 2007.
La infraestructura de transitabilidad peatonal del proyecto se tomará las consideraciones técnicas por
erosión y/o licuación de suelos en caso de sismos; las características de la infraestructura de
transitabilidad si implican consideraciones técnicas para la Medida de Reducción de Riesgo.
Primero describiremos las condiciones generales para la formulación de proyecto y luego los
componentes.
6. Norma técnica aplicable al proyecto
Se tiene las siguientes
 Reglamento Nacional de Edificaciones y Resolución Directoral N°09-2016-MTC/14 del
Ministerio de Transporte y Comunicaciones.
7. Descripción de las condiciones generales
El proyecto se va ejecutar en los Centros Poblados y/o sector San Jacinto, Villa El Salvador y San
Pedro, ubicado en el Distrito de Santiago.
El planteamiento de las alternativas a nivel técnico se ha comprendido el análisis de los siguientes
aspectos:
 Mejores materiales.
 Diseño tecnológicos que respondan a un diseño técnico.
PIP: CREACIÓN DEL SERVICIO DE TRANSITABILIDAD PEATONAL EN EL SECTOR SAN
JACINTO, VILLA EL SALVADOR Y SAN PEDRO EN EL DISTRITO SANTIAGO, PROVINCIA DE
ICA - ICA.
Consultor: Pág. 82
 Diseño tecnológico adecuado a las condiciones ambientales especificas (topografías, clima,
intensidad solar, etc.)
 Tecnología más apropiada, tamaños más económicos y eficientes.
 Además del análisis de los aspectos señalados, han existido razones técnicas y económicas
por las cuales se han descartado a priori algunas alternativas de solución.
En el estudio definitivo sólo se podrá realizar pequeños cambios en el trazo (alineamiento horizontal
y vertical) que permita que el tránsito vehicular y peatonal se desarrolle de manera confortable y
segura para la velocidad de diseño y medidas normativas.
En el diseño estructural se tendrá en cuenta la composición del flujo peatonal y los efectos de la
ocurrencia de sismos, asentamiento de suelos y durante el proceso constructivo se realizará la
Mitigación del Impacto Ambiental.
El inicio de la ejecución de la obra debe ser coordinado con los usuarios (transportistas, comerciantes
y otros) de las vías locales, para no perjudicar el desarrollo de las actividades socioeconómicas.
8. Características del suelo.
En base a los trabajos de campo y ensayos de laboratorio se puede concluir lo siguiente:
 Área de estudio: Se encuentra ubicado en el Centro Poblado y/o sector San Jacinto, Villa El
Salvador y San Pedro del distrito de Santiago.
 El proyecto consiste en la construcción del puente peatonal, por medio de una estructura de
concreto y metal.
 El suelo en el área de estudio en general está conformado superficialmente por un material
consistente en un suelo gravoso arenoso limoso, con partículas sub angulosas con tamaños
con tamaños variables mayores de 3” en buen porcentaje, en estado seco, compactado con
un espesor comprendido entre 0.0 a 0.20 m, continuado un suelo arenoso limoso, de color
beige plomizo, de grano fino en estado semi compactado, con puntos blanquezinos aislados,
con restos de conchuelas aisladas y gravas angulosas aisladas de 0.5” a 1 ½”, seco, no
plástico, con un espesor de 0,20 a 1.60m.
 Requerimiento de calidad para efectos de control en campo, tanto los materiales a
emplearse en la conformación de la zapata, placas, columnas y vigas deberán regirse a las
especificaciones.
PIP: CREACIÓN DEL SERVICIO DE TRANSITABILIDAD PEATONAL EN EL SECTOR SAN
JACINTO, VILLA EL SALVADOR Y SAN PEDRO EN EL DISTRITO SANTIAGO, PROVINCIA DE
ICA - ICA.
Consultor: Pág. 83
 La permanencia de las características físicas – mecánicas de los materiales ha de ser utilizado
en la base Granular, debe ser verificado de tal forma que cumplan con las especificaciones
técnicas bajo la estricta responsabilidad de la resistencia y supervisión del proyecto.
4.3.2. Metas de productos:
Alternativas de solución 1, esta alternativa contempla los siguientes componentes y acciones.
Componente 1: ADECUADA INFRAESTRUCTURA DE CRUCE PEATONAL..
Construcción del puente peatonal, longitud=50.00m, ancho=2.00m, con concreto simple de
F'C=140kg/cm2 +30% pm y concreto armado en zapatas F'C=210 kg/cm2 y acero de refuerzo FY=4,200
kg/cm2.
Componente 2: ADECUADAS CONDICIONES ESTRUCTURALES DEL PUENTE PEATONAL.
Colocación de cable tipo boa de 1 3/8" de 160m, péndolas de acero liso de 5/8" (56 unid) y baranda
con malla metálica olímpica alambre Nº 12 x cocadas de 2"x2, colocación de carros de dilatación (4
unid) y accesorios varios (256unid), elementos de madera como vigas, largueros, tablero de madera,
baranda, parantes y diagonal (1,263.40m).
4.3.3. Requerimiento de recursos:
En la fase de inversión: Los recursos necesarios para la ejecución del PIP serán asignados por la
municipalidad distrital de Santiago a través de fuentes como recursos determinados (Canon minero),
según prioridad del sector a intervenir y las líneas estratégicas.
Los recursos en la fase de inversión: Para la fase de inversión se requerirá lo siguiente.
PIP: CREACIÓN DEL SERVICIO DE TRANSITABILIDAD PEATONAL EN EL SECTOR SAN
JACINTO, VILLA EL SALVADOR Y SAN PEDRO EN EL DISTRITO SANTIAGO, PROVINCIA DE
ICA - ICA.
Consultor: Pág. 84
Cuadro N°16 – F
La tecnología propuesta para el proyecto considera las características geográficas y físicas de la zona
de ejecución del proyecto.
DESCRIPCIÓN DE RUBROS
UNIDAD DE
MEDIDA
METAS
INFRAESTRUCTURA
TRABAJO PROVISIONALES
CARTEL DE OBRA
UND 1.00
TRABAJO PRELIMINARES
LIMPIEZA DE TERRENO MANUAL M2 200.00
TRAZO, NIVELACIÓN Y REPLANTEO M2 1,100.00
SEGURIDAD Y SALUD
ELABORACIÓN, IMPLEMENTACIÓN Y
ADMINISTRACIÓN DEL PLAN DE TRABAJO
GLB 1.00
MOVIMIENTO DE TIERRAS
EXCAVACION DE SANJA PARA CIMENTACION Y
CAMARA DE ANCLAJE
ELIMINACIÓN DE MATERIAL EXCEDENTE
M3 344.24
CONCRETO SIMPLE
SOLADOS e = 15 CM. P/ZAPATAS
CONCRETO CICLOPEO FC=140KG/CM2 +30% PM
M3 40.60
CONCRETO ARMADO
CONCRETO ZAPATAS f'c=210 kg/cm2
ACERO DE REFUERZO fy=4,200 kg/cm2
M3 80.18
CABLES, PENDOLAS, MALLAS, ETC.
CABLES ML 160.00
PENDOLAS UND 32.00
ACCESORIOS GLB 1.00
CARROS DE DILATACIÓN
CARRO DE DILATACIÓN, TEMPLADOR DE EJE,
GRAPAS, PLATINAS Y PERNOS
UND 260.00
ELEMENTOS MADERA
VIGAS, LARGUEROS, TABLERO, BARANDA,
PARANTES Y DIAGONALES
ML 1,263.40
FLETE
TRANSPORTE DE MATERIAL
GLB 1.00
ALTERNATIVA ÚNICA
PIP: CREACIÓN DEL SERVICIO DE TRANSITABILIDAD PEATONAL EN EL SECTOR SAN
JACINTO, VILLA EL SALVADOR Y SAN PEDRO EN EL DISTRITO SANTIAGO, PROVINCIA DE
ICA - ICA.
Consultor: Pág. 85
Para la etapa de Operación y Mantenimiento se considera las acciones de limpieza general y pintada
de barandas y que para cuya acción se cuenta el apoyo de la Municipalidad de Santiago
conjuntamente con la población.
Cuadro N°17 – F
4.4. COSTOS A PRECIOS DE MERCADO.
4.4.1. Costos de inversión:
Costos en la situación “sin proyecto”
En la situación sin proyecto corresponde a los gastos de operación y mantenimiento que la
población asume básicamente a través de los trabajos cívicos para la limpieza de la superficie de
rodadura del pase del rio de Ica hacia los centros poblados involucrados.
Costos en la situación “con proyecto”
Los Costos de la situación con proyecto están determinados por los costos de la etapa de inversión
y los costos de operación y mantenimiento básicamente para la limpieza y reparación de la estructura
de la infraestructura peatonal, para mantener con niveles aceptables de servicio y seguridad a lo
largo del horizonte del proyecto.
Puente peatonal
A.- Estructuras externas 2,150.00
Limpieza General m2 100.00 6.50 650.00
Reposición de cables, mallas y madera Gbl 1.00 1,500.00 1,500.00
B.- Estructuras de base 2,017.00
Materiales (arenados y/o limpieza) m3 74.69 27.00 2,017.00
TOTAL 4,167.00
Concepto Unidad Cantidad P. Unitario Total
COSTOS DE OPERACIÓN Y MANTENIMIENTO "RUTINARIO" A PRECIOS PRIVADOS ALTERNATIVA ÚNICA
PIP: CREACIÓN DEL SERVICIO DE TRANSITABILIDAD PEATONAL EN EL SECTOR SAN
JACINTO, VILLA EL SALVADOR Y SAN PEDRO EN EL DISTRITO SANTIAGO, PROVINCIA DE
ICA - ICA.
Consultor: Pág. 86
Costos a precios privados – alternativa única
Cuadro N°18 – F
4.4.2. Costos de operación y mantenimiento.
Costos de operación y mantenimiento – sin proyecto.
Los costos en situación sin proyecto el costo es S/0.00 no se incurre en ningún gasto.
Costos de operación y mantenimiento – con proyecto.
La forma de mantenimiento para las alternativas comprende el desarrollo de un conjunto de
actividades de mantenimiento tanto rutinario (anual), como periódico (cada 5 años) que se realizaran
para mantener la infraestructura peatonal.
DESCRIPCIÓN DE RUBROS UNIDAD CANTIDAD
COSTO
UNITARIO
COSTO PARCIAL
INVERSIÓN TANGIBLE
1. Adecuada infraestructura para el tránsito
peatonal y vehicular.
Glb 1.00 317,762.75 317,762.75
COSTO DIRECTO 317,762.75 317,762.75
GASTOS GENERALES (7%) 22,243.39
UTILIDAD (7%) 22,243.39
SUPERVISIÓN 30,000.00
EXPEDIENTE TÉCNICO 30,000.00
422,249.54
COSTOS DE INVERSIÓN A PRECIOS PRIVADOS - ALTERNATIVA ÚNICA
INVERSIÓN TOTAL
PIP: CREACIÓN DEL SERVICIO DE TRANSITABILIDAD PEATONAL EN EL SECTOR SAN
JACINTO, VILLA EL SALVADOR Y SAN PEDRO EN EL DISTRITO SANTIAGO, PROVINCIA DE
ICA - ICA.
Consultor: Pág. 87
Cuadro N°19 – F
Cuadro N°20 – F
4.4.3. Costos incrementales.
Los costos incrementales se muestran en los cuadros siguientes y para el flujo se ha trabajado con
una tasa de descuento del 8,0%. Se incluye también el flujo de costos a precios sociales para lo cual se
han utilizado los factores de corrección (ANEXO N° 03: ARÁMETROS DE EVALUACIÓN SOCIAL) del
Sistema Nacional Invierte Perú.
Puente peatonal
A.- Estructuras externas 2,150.00
Limpieza General m2 100.00 6.50 650.00
Reposición de cables, mallas y madera Gbl 1.00 1,500.00 1,500.00
B.- Estructuras de base 2,017.00
Materiales (arenados y/o limpieza) m3 74.69 27.00 2,017.00
TOTAL 4,167.00
Concepto Unidad Cantidad P. Unitario Total
COSTOS DE OPERACIÓN Y MANTENIMIENTO "RUTINARIO" A PRECIOS PRIVADOS ALTERNATIVA ÚNICA
Puente peatonal
A.- Estructuras externas 4,772.00
Limpieza General m2 100.00 6.50 650.00
Reposición de cables, mallas y madera Gbl 1.00 1,500.00 1,500.00
Reparación de columnas m3 97.10 27.00 2,622.00
B.- Estructuras de base 2,907.00
Materiales (arenados y/o limpieza) m2 68.13 27.00 1,839.54
Pintura de columnas, metales y madera m2 71.17 15.00 1,067.55
TOTAL 7,679.00
COSTOS DE OPERACIÓN Y MANTENIMIENTO "PERIODICO" A PRECIOS PRIVADOS ALTERNATIVA ÚNICA
Concepto Unidad Cantidad P. Unitario Total
PIP: CREACIÓN DEL SERVICIO DE TRANSITABILIDAD PEATONAL EN EL SECTOR SAN
JACINTO, VILLA EL SALVADOR Y SAN PEDRO EN EL DISTRITO SANTIAGO, PROVINCIA DE
ICA - ICA.
Consultor: Pág. 88
Cuadro N°21 – F
El costo de operación y mantniemiento viene a ser la diferencia en la situacion sin proyecto y en la situacion con proyecto del PIP.
0 1 2 3 4 5 6 7 8 9 10
INVERSIÓN TANGIBLE
1. Adecuada infraestructura para el tránsito
peatonal y vehicular.
317,762.75
COSTO DIRECTO
GASTOS GENERALES (7%) 22,243.39
UTILIDAD (7%) 22,243.39
SUPERVISIÓN 30,000.00
EXPEDIENTE TÉCNICO 30,000.00
TOTAL COSTO DE INVERSION 422,249.54
COSTOS OPERACIÓN Y MANTENIMIENTO
SITUACIÓN CON CON PROYECTO
COSTOS DE OPERACIÓN Y MANTENIMIENTO 4,167.00 4,167.00 4,167.00 4,167.00 7,679.00 4,167.00 4,167.00 4,167.00 4,167.00 7,679.00
SITUACION SIN PROYECTO
COSTOS OPERACIÓN Y MANTENIMIENTO 0.00 0.00 0.00 0.00 0.00 0.00 0.00 0.00 0.00 0.00
COSTOS INCREMENTALES 4,167.00 4,167.00 4,167.00 4,167.00 7,679.00 4,167.00 4,167.00 4,167.00 4,167.00 7,679.00
COSTOS INCREMENTALES A PRECIOS PRIVADOS - ALTERNATIVA ÚNICA
DESCRIPCIÓN
PERÍODO
PIP: CREACIÓN DEL SERVICIO DE TRANSITABILIDAD PEATONAL EN EL SECTOR SAN
JACINTO, VILLA EL SALVADOR Y SAN PEDRO EN EL DISTRITO SANTIAGO, PROVINCIA DE
ICA - ICA.
Consultor: Pág. 89
V. EVALUACIÓN
PIP: CREACIÓN DEL SERVICIO DE TRANSITABILIDAD PEATONAL EN EL SECTOR SAN
JACINTO, VILLA EL SALVADOR Y SAN PEDRO EN EL DISTRITO SANTIAGO, PROVINCIA DE
ICA - ICA.
Consultor: Pág. 90
5. EVALUACIÓN.
5.1. EVALUACIÓN SOCIAL
5.1.1. Beneficios sociales:
Beneficios en la situación “sin proyecto”.
Si no existe intervención para mejorar las condiciones de accesibilidad peatonal en el cruce del pase
del rio Ica hacia los centros poblados y/o sectores San Jacinto, Villa El Salvador y San Pedro, la
población seguirá percibiendo los mismos efectos que la situación actual, lo que implica no tener
pase peatonal para la circulación fluida, seguir caminando largos tramos por tierra y arena, seguir
destinando recursos para gastos de salud, etc., por lo tanto los beneficios en términos cualitativos
son iguales que en la situación actual.
Beneficios en la situación “con proyecto”.
Los beneficios cualitativos que generar el proyecto son:
 Reducción de polvo en el recorrido de la vía, con el consiguiente ahorro en el mantenimiento
y limpieza de las mismas.
 Aumento en la seguridad del transporte de peatones, sustituyendo la ruta más larga.
 Aumento en el valor de los predios de la zona.
 Ahorro de costos de operación vehicular en los periodos considerados críticos.
 Facilitar el tránsito de los peatones y además de proporcionar seguridad.
 Disminución de la contaminación al bajar los niveles de polvo en suspensión.
 Reducción de la incidencia de enfermedades respiratorias y transmisibles; al disminuir
drásticamente las partículas de polvo en suspensión en la avenida.
PIP: CREACIÓN DEL SERVICIO DE TRANSITABILIDAD PEATONAL EN EL SECTOR SAN
JACINTO, VILLA EL SALVADOR Y SAN PEDRO EN EL DISTRITO SANTIAGO, PROVINCIA DE
ICA - ICA.
Consultor: Pág. 91
5.1.2. Costos sociales.
Costos de inversión a precios sociales5
– alternativa 1
Cuadro N° 01 – E
5
Decreto Legislativo que crea el Sistema Nacional de Programación Multianual y Gestión de Inversiones y deroga la Ley N° 27293, Ley
del Sistema Nacional de Inversión Pública, aprobado por Decreto Supremo N° 027-2017-EF.Anexo N° 03. PARÁMETROS DE EVALUACIÓN
SOCIAL
Factores de Corrección para convertir precios privados en precios sociales
Valor
0.79
0.75
Fuente: Instructivo de la Ficha Técnica Simplificada -Versión 1.0
Factores de Corrección Social para el modo Transportes y Comunicaciones
Factores de corrección para convertir precios privados en precios
sociales
Nombre del parámetro
Factor de corección para los costos de operación y
mantenimiento
Factor de corección para la inversión
DESCRIPCIÓN DE RUBROS UNIDAD CANTIDAD
COSTO
UNITARIO
COSTO PARCIAL FC
INVERSIÓN TANGIBLE
1. Adecuada infraestructura para el tránsito
peatonal y vehicular.
Glb 1.00 317,762.75 251,032.57 0.79
COSTO DIRECTO 317,762.75 251,032.57
GASTOS GENERALES (7%) 17,572.28 0.79
UTILIDAD (7%) 17,572.28 0.79
SUPERVISIÓN 23,700.00 0.79
EXPEDIENTE TÉCNICO 23,700.00 0.79
333,577.13
COSTOS DE INVERSIÓN A PRECIOS SOCIALES - ALTERNATIVA ÚNICA
INVERSIÓN TOTAL
PIP: CREACIÓN DEL SERVICIO DE TRANSITABILIDAD PEATONAL EN EL SECTOR SAN
JACINTO, VILLA EL SALVADOR Y SAN PEDRO EN EL DISTRITO SANTIAGO, PROVINCIA DE
ICA - ICA.
Consultor: Pág. 92
Costo de operación y mantenimiento a precios sociales – sin proyecto
Los costos en situación sin proyecto el costo es S/0.00 no se incurre en ningún gasto.
Costo de operación y mantenimiento con proyecto
Cuadro N° 02 – E
Cuadro N° 03 – E
Puente peatonal
A.- Estructuras externas 1,612.50
Limpieza General m2 100.00 6.50 487.50 0.75
Reposición de cables, mallas y madera Gbl 1.00 1,500.00 1,125.00 0.75
B.- Estructuras de base 1,512.47
Materiales (arenados y/o limpieza) m3 74.69 27.00 1,512.47 0.75
TOTAL 3,124.97
COSTOS DE OPERACIÓN Y MANTENIMIENTO "RUTINARIO" A PRECIOS SOCIALES ALTERNATIVA ÚNICA
Concepto Unidad Cantidad P. Unitario Total
Factor de
corrección
Puente peatonal
A.- Estructuras externas 3,578.71
Limpieza General m2 100.00 6.50 487.50 0.75
Reposición de cables, mallas y madera Gbl 1.00 1,500.00 1,125.00 0.75
Reparación de columnas m3 97.10 27.00 1,966.21 0.75
B.- Estructuras de base 2,180.32
Materiales (arenados y/o limpieza) m2 68.13 27.00 1,379.65 0.75
Pintura de columnas, metales y madera m2 71.17 15.00 800.66 0.75
TOTAL 5,759.03
Cantidad P. Unitario Total
Factor de
corrección
COSTOS DE OPERACIÓN Y MANTENIMIENTO "PERIODICO" A PRECIOS SOCIALES ALTERNATIVA ÚNICA
Concepto Unidad
PIP: CREACIÓN DEL SERVICIO DE TRANSITABILIDAD PEATONAL EN EL SECTOR SAN
JACINTO, VILLA EL SALVADOR Y SAN PEDRO EN EL DISTRITO SANTIAGO, PROVINCIA DE
ICA - ICA.
Consultor: Pág. 93
COSTOS INCREMENTALES
Cuadro N° 04 – E
0 1 2 3 4 5 6 7 8 9 10
INVERSIÓN TANGIBLE
1. Adecuada infraestructura para el tránsito
peatonal y vehicular.
251,032.57
COSTO DIRECTO
GASTOS GENERALES (7%) 17,572.28
UTILIDAD (7%) 17,572.28
SUPERVISIÓN 23,700.00
EXPEDIENTE TÉCNICO 23,700.00
TOTAL COSTO DE INVERSION 333,577.13
COSTOS OPERACIÓN Y MANTENIMIENTO
SITUACIÓN CON CON PROYECTO
COSTOS DE OPERACIÓN Y MANTENIMIENTO 3,124.97 3,124.97 3,124.97 3,124.97 5,759.03 3,124.97 3,124.97 3,124.97 3,124.97 5,759.03
SITUACION SIN PROYECTO
COSTOS OPERACIÓN Y MANTENIMIENTO 0.00 0.00 0.00 0.00 0.00 0.00 0.00 0.00 0.00 0.00
COSTOS INCREMENTALES 3,124.97 3,124.97 3,124.97 3,124.97 5,759.03 3,124.97 3,124.97 3,124.97 3,124.97 5,759.03
COSTOS INCREMENTALES A PRECIOS SOCIALES - ALTERNATIVA ÚNICA
DESCRIPCIÓN
PERÍODO
PIP: CREACIÓN DEL SERVICIO DE TRANSITABILIDAD PEATONAL EN EL SECTOR SAN
JACINTO, VILLA EL SALVADOR Y SAN PEDRO EN EL DISTRITO SANTIAGO, PROVINCIA DE
ICA - ICA.
Consultor: Pág. 94
5.1.3. Indicadores de rentabilidad social del proyecto
Metodología costo/eficacia.
De acuerdo con las características del presente proyecto, el cual tiene un impacto más cualitativo que
monetario. Por esta razón, la metodología de “Costo – Eficacia”, es la más apropiada, ya que se basa
en cuantificar los beneficios del proyecto y expresarlos en unidades no monetarias, para luego
calcular el costo promedio por unidad de beneficio del proyecto (Nº de beneficiarios).
Para determinar el ratio costo efectividad de la alternativa, se ha tomado como base el valor actual de
los costos sociales y el indicador de efectividad tal como se muestra en la siguiente ecuación:
CE = VACT/IE Dónde:
VACT= Valor actual del flujo de costos totales.
IE = Indicador de Efectividad.
Indicador de Eficacia
El proyecto considera acciones que tienen como objetivo mejorar el servicio transitabilidad
peatonal, por consiguiente mejorar la salud de las personas y reducir el polvo (variable cualitativa)
en los Centros Poblados y/o sectores San Jacinto, Villa El Salvador y San Pedro para el cálculo se está
considerando la población beneficiaria que en la situación con proyecto se estima que crecería en
promedio 3,2% anual.
Cuadro N° 05 – E
Año "0" 1 2 3 4 5 6 7 8 9 10
2018 2019 2020 2021 2022 2023 2024 2025 2026 2027 2028
SAN JACINTO 330 341 352 363 375 387 399 412 425 439 453
VILLA EL SALVADOR 360 372 384 396 409 422 436 450 464 479 494
SAN PEDRO 264 272 281 290 299 309 319 329 340 351 362
TOTAL 954 985 1,017 1,049 1,083 1,118 1,154 1,191 1,229 1,269 1,309
Elaboración:Consultor.
Centro Poblado
CENTRO POBLADOS INVOLUCRADOS: BENEFICIARIOS DEL PROYECTO (PERSONAS), 2018 - 2028
PIP: CREACIÓN DEL SERVICIO DE TRANSITABILIDAD PEATONAL EN EL SECTOR SAN
JACINTO, VILLA EL SALVADOR Y SAN PEDRO EN EL DISTRITO SANTIAGO, PROVINCIA DE
ICA - ICA.
Consultor: Pág. 95
Ratio Costo Eficacia
A continuación se presenta los ratios de costo eficacia, los mismos que varían con el indicador de
eficacia utilizado.
Cuadro N° 06 – E
Como se puede evidenciar el proyecto alternativo evaluado a través de la metodología de CE, se
invertirá S/. 31.33 soles por cada beneficiario; siendo el indicador aceptable dentro de las
consideraciones para el sector correspondiente.
5.1.4. Análisis de sensibilidad.
El análisis de sensibilidad se ha realizado sobre la base de las variables inciertas del proyecto. Se ha
elegido a la variable más incierta como es la variable de inversión, beneficios incrementales, costos
incrementales y el número de usuarios del servicio y se ha determinado que este varía entre +30,0%.
Los resultados de ambas alternativas se detallan en el siguiente cuadro:
Cuadro N° 07 – E
ALTERNATIVA
ÚNICA
357,558.73
11,411
31.33
MD - SANTIAGO
Elaboración: Consultor.
VACS
N° de Beneficiarios
ICE
EVALUACIÓN
SOCIAL
DESCRIPCIÓN
SOSTENIBILIDAD
RESULTADO DE LA EVALUACIÓN SOCIAL
VAC ICE
Aumento 30.00% de la Inversión S/. 453,705.28 400.80 hab.S/.
Aumento 10.00% de la Inversión S/. 386,989.85 341.86 hab.S/.
Inversión S/. 357,558.73 31.33 hab.S/.
Disminución 10.00% de la Inversión S/. 320,274.42 282.93 hab.S/.
Disminución 30.00% de la Inversión S/. 253,559.00 223.99 hab.S/.
Elaboración: Consultor.
VARIACIONES
PISTAS Y VEREDAS ALTERNATIVA ÚNICA
ANALISIS DE SENSIBILIDAD DEL PIP
PIP: CREACIÓN DEL SERVICIO DE TRANSITABILIDAD PEATONAL EN EL SECTOR SAN
JACINTO, VILLA EL SALVADOR Y SAN PEDRO EN EL DISTRITO SANTIAGO, PROVINCIA DE
ICA - ICA.
Consultor: Pág. 96
Se puede apreciar que hay una relación directa entre el Indicador de CE con la inversión, los
beneficios incrementales y los costos de operación y mantenimiento siendo más sensible a las
inversiones.
Se observa el ICE1= 31.33, implica que es menos sensible a las variaciones de las variables, siendo
recomendable la implementación en los escenarios ya previstos.
5.2. ANÁLISIS DE SOSTENIBILIDAD.
La sostenibilidad del proyecto se ha venido gestionando en el transcurso de la elaboración del
presente estudio. Primero gestionado el compromiso de las autoridades involucradas para con el
proyecto, quienes están dispuestos a asumir formalmente las obligaciones para la sostenibilidad del
proyecto.
Para el análisis de sostenibilidad se ha considerado medidas que garantice que el proyecto genere
resultados previstos a lo largo de su vida útil.
La disponibilidad oportuna para la operación y mantenimiento, según fuente de financiamiento, estará a
cargo de la Municipalidad Distrital de Santiago, quien se hará cargo de la Operación y Mantenimiento
del proyecto una vez concluida y entregada la obra a través de una carta de compromiso de
Operación y matenimiento.
Los arreglos institucionales en la fase de inversión y post inversión la institución encargada de asumir
los costos de ejecución del PIP es la Municipalidad Distrital de Santiago, los cuales cuenta con el
personal profesional, con experiencia en la elaboración de Expediente Técnico, Estudio Definitivos,
ejecución y supervisión de proyectos de infraestructuras en la fase de inversión, en la ejecución del
proyecto se recomienda que sea por la modalidad de Administración Indirecta (Por Contrata); los
costos de operación, mantenimiento y monitoreo en las fase de post inversión, se hará cargo la
Municipalidad Distrital de Santiago; en el horizonte de evaluación de 10 años, en tanto que la
participación de los beneficiarios comprende todo el ciclo del proyecto.
La capacidad de gestión del operador está dada por la Municipalidad Distrital de Santiago a través de la
Gerencia de Obras y Desarrollo Urbano, quien prioriza y garantizará los compromisos firmados para la
sostenibilidad del PIP durante la etapa de operación y mantenimiento de la infraestructura, según los
lineamientos estratégicos de competencia institucional.
PIP: CREACIÓN DEL SERVICIO DE TRANSITABILIDAD PEATONAL EN EL SECTOR SAN
JACINTO, VILLA EL SALVADOR Y SAN PEDRO EN EL DISTRITO SANTIAGO, PROVINCIA DE
ICA - ICA.
Consultor: Pág. 97
Los riesgos de desastres naturales, estará analizada a través de las variables que puedan afectar la
Unidad Productora durante la operación del PIP. En una situación sin proyecto en la zona de
intervención, no existe la probabilidad de ocurrencia de peligros que pueda afectar
significativamente al proyecto.
Uso de Bienes y Servicio sobre los cuales se interviene parte de los beneficiarios los directamente
beneficiarios son los habitantes de los centros poblados involucrados, quienes con la ejecución de la
Obra mejoraran sus condiciones de la calidad de vida, haciendo uso de un servicio adecuado de
transitabilidad y percibiendo los efectos positivos que trae consigo la construcción de puente
peatonal. La participación de los beneficios para la sostenibilidad del proyecto, siendo responsable en
el cuidado de la infraestructura.
Conflictos sociales uno de los probables conflictos que se puedan generar es que la Municipalidad
Distrital de Santiago, no efectué las actividades para el adecuado mantenimiento de la infraestructura
peatonal en la fecha oportuna, con lo que se estaría afectando la sostenibilidad del proyecto. Por
parte de la población beneficiaria no existe conflictos sociales por el contrario existe una
participación masiva.
Los riesgos de desastres los riesgos que pudieran ocurrir eventualmente en el área de intervención del
proyecto es positivo, como se describió en el ítem de análisis de riesgo, existe un antecedentes de
peligro en la zona donde se pretende ejecutar el proyecto, considerado mitigables.
5.3. IMPACTO AMBIENTAL.
El proyecto ubicada en la zona rural de los Centros Poblados involucrados, en la etapa de ejecución y
operación del proyecto. De acuerdo a la legislación nacional vigente del Ministerio del Ambiente –
MINAM (Resolución Ministerial N° 052 – 2012 – MINAM).
Analizados los componentes que podrían ser afectados en los criterios de tipo, magnitud, área de
influencia, duración, mitigación y significancia, se han aplicado respetando estrictamente la
normatividad existente en materia ambiental, con un resultado de impacto no significativo.
Identificación de impactos ambientales Negativos y Positivos
Para la identificación de impactos potenciales que puedan generar las actividades y obras asociadas al
proyecto, se utilizan los resultados del monitoreo ambiental y la descripción del medio físico,
biológico y socio-económico cultural, interrelacionado con las actividades del proyecto.
PIP: CREACIÓN DEL SERVICIO DE TRANSITABILIDAD PEATONAL EN EL SECTOR SAN
JACINTO, VILLA EL SALVADOR Y SAN PEDRO EN EL DISTRITO SANTIAGO, PROVINCIA DE
ICA - ICA.
Consultor: Pág. 98
Para una apropiada interpretación de los impactos ambientales, es necesario definir los componentes
ambientales que intervienen, luego identificar cada atributo de cada componente ambiental.
Medio Natural: Con respecto al aire, se producirá emisión de partículas, con respecto al suelo se
contaminará con residuos sólidos acumulados derrame de grasa y aceite.
Medio biológico: No se producirá ningún impacto significativo.
Medio Social: Suspensión de tránsito en la vía de acceso, afecciones respiratorias, generación de
empleo temporal.
Para el análisis de los impactos ambientales potenciales del proyecto se ha utilizado una matriz de
causa – efecto, que posibilita la interrelación entre los componentes ambientales y las actividades del
proyecto, tanto en su etapa/fase de ejecución como en la operación.
Cuadro N° 08 – E
Evaluación de los impactos
Para determinar los impactos se han considerado tres características o propiedades principales de
estos impactos, las cuales están orientadas a calificar el grado de afectación ambiental (magnitud), la
persistencia de los efectos sobre el ambiente (duración) y la capacidad de ser revertidos:
Cuadro Nº 09 - E
Magnitud Alta Medio Baja
Duración Permanente Moderado Temporal
Mitigabilidad Baja Moderado Alta
Aire Agua Suelo Economia Servicio Salud
Ejecución
Construcción de la
infraestructura peatonal
(puente peatonalde cruce
delrio Ica).
Emisión de particulas
generación de
ruidos.
-
Residuos solidos
acumulados
derrame de
grasas y aceite.
Suspensión del
tránsito en la via.
Generación de
Empleo.
-
Posibles accidentes
de los trabajos
Operación y
mantenimiento
Limpieza y usos de
herramientas.
Generación de
ruidos
-
Generación de
residuos solidos.
- - -
Elaboración:Consultor
ANALISIS DE IMPACTOS AMBIENTALES: PONDERACION DE AMBIENTE
Medio Fisico Medio SocialEtapa Actividades del proyecto
Componentes Ambientales
PIP: CREACIÓN DEL SERVICIO DE TRANSITABILIDAD PEATONAL EN EL SECTOR SAN
JACINTO, VILLA EL SALVADOR Y SAN PEDRO EN EL DISTRITO SANTIAGO, PROVINCIA DE
ICA - ICA.
Consultor: Pág. 99
En el cuadro siguiente se describen las ponderaciones del impacto ambiental del Proyecto de
construcción del puente peatonal.
Cuadro Nº 10 - E
Cuadro Nº 11 - E
Cuadro Nº 12 - E
Acciones de mitigación y compensación de impacto en el medio ambiente
Estas acciones tenderán a mitigar y compensar los impactos ambientales negativos producidos en el
entorno debido a la implementación del proyecto así como las actividades de monitoreo de las
decisiones destinadas a cumplir los acuerdos establecidos en la evaluación.
Las medidas de mitigación tienen por finalidad evitar o disminuir los efectos adversos del proyecto en
el entorno, cualquiera sea su fase de ejecución.
Las medidas de compensación tienen por finalidad producir o generar un efecto positivo alternativo
equivalente a un efecto adverso identificado.
Criterio Escala Simbolo Criterio Escala Simbolo Criterio Escala Simbolo
Alta A Permanente A Alta A
Media M Moderada M Media M
Baja B Temporal B Baja B
Elaboración:Consultor
DuraciónMagnitud Mitigabilidad
PONDERACIONDE LOS IMPACTOS AMBIENTALES
Letra
1° Letra
2° Letra
3° Letra
Elaboración: Consultor
MEDICIÓN DE LOS IMPACTOS
Significado
Magnitud de impacto
Duración de impacto
Mitigación del impacto
Aire Agua Suelo Economia Servicio Salud
Ejecución
Construcción de la
infraestructura peatonal
(puente peatonalde cruce
delrio Ica).
BBA - BBA AA - BBA
Operación y
mantenimiento
Limpieza y usos de
herramientas.
BBA - BBA AA - MBA
Elaboración:Consultor
Etapa Actividades del proyecto
Componentes de Ambiente
Medio Fisico Medio Social
MATRIZ DE PONDERACIÓN DE IMPACTOS: PONDERACIONES AMBIENTALES
PIP: CREACIÓN DEL SERVICIO DE TRANSITABILIDAD PEATONAL EN EL SECTOR SAN
JACINTO, VILLA EL SALVADOR Y SAN PEDRO EN EL DISTRITO SANTIAGO, PROVINCIA DE
ICA - ICA.
Consultor: Pág. 100
Costos ambientales de las acciones de prevención y mitigación de impactos en el medio ambiente.
Realizada la identificación y posterior evaluación de los impactos en el medio ambiente además del
planteamiento de las acciones o medidas de mitigación a implementarse es necesario cuantificar los
costos de estas acciones o medidas realizando una programación anual de los costos para cada una
de las actividades de mitigación, compensación y de monitoreo.
El costo de la mitigación ambiental es de S/ 3,700.00 Soles (el monto esta incluidos en el presupuesto
del proyecto) el cual se utilizará en dejar la zona de la cantera en forma adecuada, en la utilización
adecuada de la maquinaria y equipos evitando los ruidos y contaminación del suelo, humedecimiento
del terreno, utilizar materiales que sirvan como barrera del polvo y otras partículas, botaderos en
lugares adecuados, otorgar equipos y condiciones de seguridad al trabajador.
En resumen los impactos ambientales no son significativos ni permanentes.
Cuadro Nº 13 - E
5.4. GESTIÓN DEL PROYECTO.
5.4.1. Para la fase de ejecución:
La organización que se adoptará para la ejecución del proyecto es a través de la Municipalidad
Distrital de Santiago; la Unidad Ejecutora y el Órgano Técnico se designa a la Gerencia de Obras y
Desarrollo Urbano, teniendo en cuenta el antecedente de vida institucional, los años de experiencia
en ejecución de proyectos de Infraestructura, además dispone de capital humano para hacerse cargo
de la supervisión de los componentes que considera el proyecto; además de la capacidad técnica,
administrativa, financiera y experiencia en el desarrollo de proyectos de similar naturaleza.
UNIDAD CANTIDAD
COSTO
UNITARIO
COSTO PARCIAL
Mes 2 650.00 1,300.00
m3 15 125.00 1,875.00
Und 1 150.00 150.00
Glb 1 375.00 375.00
3,700.00
DESCRIPCIÓN DE RUBROS
COSTOS DE MEDIDAS DE MITIGACION AMBIENTAL
Educación Ambiental y seguridad a trabajadores
Regado durante trabajos de movimiento de tierras
Carteles informativos
Implementos de seguridad
TOTAL
PIP: CREACIÓN DEL SERVICIO DE TRANSITABILIDAD PEATONAL EN EL SECTOR SAN
JACINTO, VILLA EL SALVADOR Y SAN PEDRO EN EL DISTRITO SANTIAGO, PROVINCIA DE
ICA - ICA.
Consultor: Pág. 101
Sus funciones para el presente proyecto de la División De Infraestructura y Desarrollo Urbano son:
 Convocar el concurso para la elaboración del estudio definitivo y/o expediente técnico
correspondiente.
 Convocar el concurso para la ejecución y supervisión del proyecto.
 Programar y ejecutar el cronograma de pago según valorización del proyecto.
 Supervisar los avances del proyecto.
 Efectuar la recepción y liquidación del proyecto.
Por consiguiente dada las características del proyecto se requiere contratar una empresa para la
ejecución de la obra, las funciones a desarrollar serán las propias que se establezcan en el contrato,
según el cronograma de ejecución y de acuerdo a la normatividad aplicable.
La programación de las actividades previstas para el logro de las metas del proyecto, está sustentado
en una sola etapa. No obstante, será necesario programar su ejecución haciéndola compatible con la
disponibilidad de recursos de la Entidad Ejecutora. En este sentido se ha previsto una estrategia de
ejecución en 02 actividades (Elaboración del Expediente y/o Estudio Definitivo, construcción de la
obras) cuya adecuada combinación y secuencia tendrá en cuenta las capacidades de gestión y
financiamiento del proyecto.
En el siguiente cuadro se muestran el cronograma de actividades, metas físicas y financieras de la
alternativa seleccionada del PIP.
Cuadro N° 14 – E
MAR ABR MAY JUN
1. Adecuada infraestructura para el tránsito
peatonal y vehicular.
M.D. Santiago
GASTOS GENERALES (7%)
UTILIDAD (7%)
SUPERVISIÓN
EXPEDIENTE TÉCNICO
OPERACIÓN Y MANTENIMIENTO
MESES
CRONOGRAMA DE ACTIVIDADES DEL PROYECTO DE LA ALTERNATIVA DE SOLUCIÓN
COMPONENTES
Entidad
Encargada
POST INVERSIÓN
Año 1 … Año 10
PIP: CREACIÓN DEL SERVICIO DE TRANSITABILIDAD PEATONAL EN EL SECTOR SAN
JACINTO, VILLA EL SALVADOR Y SAN PEDRO EN EL DISTRITO SANTIAGO, PROVINCIA DE
ICA - ICA.
Consultor: Pág. 102
Cuadro N° 15 – E
Cuadro N° 16 – E
La modalidad de ejecución de la obra será por Contrata a través de la Municipalidad Distrital de
Santiago, quien tiene la capacidad logística, técnica, financiera y tienen experiencia demostrada para
la convocatoria para el desarrollo del proyecto. Por lo mismo, se recomienda que la ejecución se
realice bajo la modalidad de ADMINISTRACIÓN INDIRECTA o CONTRATA, teniendo en cuenta los
siguientes criterios:
El trabajo especializado en temas de infraestructura vial y las facilidades logísticas tecnológicos que
se requiere para la ejecución del proyecto, por el cumplimiento de los tiempos según el cronograma
de implementación y por la experiencia en la realización de proyectos de infraestructura urbana y
rural.
MAR ABR MAY JUN
1. Adecuada infraestructura para el tránsito
peatonal y vehicular.
50% 50% 100%
GASTOS GENERALES (7%) 50% 50% 100%
UTILIDAD (7%) 50% 50% 100%
SUPERVISIÓN 50% 50% 100%
EXPEDIENTE TÉCNICO 100% 100%
TOTAL 100%
Elaboración: Consultor.
MESES
COMPONENTES TOTAL
CRONOGRAMA DE METAS FISICAS DEL PROYECTO DE LA ALTERNATIVA SELECCIONADA
MAR ABR MAY JUN
1. Adecuada infraestructura para el tránsito
peatonal y vehicular.
158,881.38 158,881.38 317,762.75
GASTOS GENERALES (7%) 11,121.70 11,121.70 22,243.39
UTILIDAD (7%) 11,121.70 11,121.70 22,243.39
SUPERVISIÓN 15,000.00 15,000.00 30,000.00
EXPEDIENTE TÉCNICO 30,000.00 30,000.00
TOTAL 0.00 30,000.00 196,124.77 196,124.77 422,249.54
Elaboración: Consultor.
MESES
COMPONENTES
CRONOGRAMA DE METAS FINANCIERAS DEL PROYECTO DE LA ALTERNATIVA SELECCIONADA
TOTAL
PIP: CREACIÓN DEL SERVICIO DE TRANSITABILIDAD PEATONAL EN EL SECTOR SAN
JACINTO, VILLA EL SALVADOR Y SAN PEDRO EN EL DISTRITO SANTIAGO, PROVINCIA DE
ICA - ICA.
Consultor: Pág. 103
Cuadro N° 17 – E
Las condiciones previas relevantes para garantizar el inicio oportuno de la ejecución y la eficiente
gestión, la Municipalidad Distrital de Santiago a través de sus roles y funciones que cumplen cada uno
de los actores que participan en la ejecución, operación y mantenimiento del proyecto, garantizando
la gestión eficiente, en las siguientes etapas:
En la etapa de inversión, la Municipalidad Distrital de Santiago comprometida con el desarrollo local
del distrito determinó la necesidad de invertir en proyectos de sostenibilidad de infraestructura
peatonal para mejorar la calidad de vida de la población involucrada.
En la etapa de operación y mantenimiento, asimismo la Municipalidad Distrital de Santiago, es la
encargada de asumir la partida de operación y mantenimiento preventivo de la infraestructura,
oportunamente a lo largo del horizonte de evaluación del proyecto, estimado en 10 años.
Fuente: M unicipalidad Distrital de Santiago
Elaboración: Consultor.
MUNICIPALIDAD DISTRITAL DE SANTIAGO: ORGANIZACIÓN Y GESTIÓN.
Contratista (Modalidad de
ejecución Administración
Indirecta).
ROLES Y FUNCIONES
La Municipalidad Distrital de Santiago, se encargará de la Licitación del
Expediente Técnico y/o Estudio Definitivo de la Obra, para lo cual cuenta
con ámplia trayectoria y experiencia demostrada en las obras por
contrata, asimismo la institución de acuerdo al programa de inversiones
se encargará del proceso de licitación de acuerdo a los lineamientos del
OSCE (Organismo Supervisor de Contratación con el Estado).
El contratista gandor de la buena pro, será responsable de entregar el
Expediente Técnico y posteriormente la Obra, para lo cual contará con la
opinión favorable de la Supervisión y recepción de Obra.
RUBROS
Municipalidad Distrital de
Santiago
PIP: CREACIÓN DEL SERVICIO DE TRANSITABILIDAD PEATONAL EN EL SECTOR SAN
JACINTO, VILLA EL SALVADOR Y SAN PEDRO EN EL DISTRITO SANTIAGO, PROVINCIA DE
ICA - ICA.
Consultor: Pág. 104
Seguidamente se evalúa la viabilidad técnica, institucional y sociocultural:
Viabilidad técnica.
Fase pre – operativa, está a cargo de la Municipalidad Distrital de Santiago cuya entidad cuenta con
los recursos necesarios para convocar al personal adecuado que permitirá hacer efectiva la ejecución
del proyecto y su correspondiente seguimiento y/o supervisión.
Fase operativa, está a cargo de la Gerencia de Obras y Desarrollo Urbano, direccionados para el
financiamiento de la operación y mantenimiento de la infraestructura.
La viabilidad institucional, las dependencias responsables según la fase en la que se encuentre el
proyecto son:
En la fase de pre – inversión participa a través de la Municipalidad Distrital de Santiago, habiendo
asignado la formulación del estudio de pre – inversión a nivel de perfil a un consultor asumiendo la
responsabilidad de la culminación de los estudios respectivos.
Asimismo, en la fase de inversión participa la Municipalidad Distrital de Santiago a través de la división
de Infraestructura y desarrollo urbano, quien se encargará de la ejecución del proyecto.
La Viabilidad sociocultural, el proyecto es viable socioculturalmente puesto que beneficiará a la
población que demanda el servicio transporte vial y por ende mejorar la calidad de vida.
5.4.2. Para la fase de post inversión:
Los responsables de la operación y mantenimiento estarán a cargo de la Municipalidad Distrital de
Santiago, quienes están comprometidos para dar la sostenibilidad del proyecto a través de la
asignación de recursos demandados.
Los recursos de inversión son directamente canalizadas y priorizadas por la Municipalidad Distrital de
Santiago quien financiará el 100,0% de los costos de inversión comprendidos en expediente técnico y
obras civiles, medidas de reducción de riesgo y mitigación ambiental y supervisión del proyecto a
través de los recursos determinados.
PIP: CREACIÓN DEL SERVICIO DE TRANSITABILIDAD PEATONAL EN EL SECTOR SAN
JACINTO, VILLA EL SALVADOR Y SAN PEDRO EN EL DISTRITO SANTIAGO, PROVINCIA DE
ICA - ICA.
Consultor: Pág. 105
Los instrumentos que se requerirá para adecuada gestión de la UP, están establecidas en el Plan de
Desarrollo Concertado del distrito de Santiago; mientras que las condiciones previas relevantes para
el inicio oportuno de la operación, está garantizada toda vez que la Municipalidad Distrital de
Santiago.
5.4.3. Financiamiento:
La Municipalidad Distrital de Santiago, según las prioridades del Plan de Desarrollo Concertado ha
evaluado y puesto a disposición el monto de la inversión necesario para la adecuada prestación del
servicio en todo sus componentes, así mismo, cuenta con los recursos técnicos y administrativos para
la ejecución de la misma.
PIP: CREACIÓN DEL SERVICIO DE TRANSITABILIDAD PEATONAL EN EL SECTOR SAN
JACINTO, VILLA EL SALVADOR Y SAN PEDRO EN EL DISTRITO SANTIAGO, PROVINCIA DE
ICA - ICA.
Consultor: Pág. 106
5.5. MATRIZ DE MARCO LÓGICO PARA LA ALTERNATIVA SELECCIONADA.
Cuadro N° 18 – E
RESUMEN DE OBJETIVOS MEDIOS DE VERIFICACIÓN SUPUESTOS
Disponibilidad presupuestaria y
capacidad técnica de la Municipalidad
Distrital de Santiago.
Informe de la Gerencia de Obras y
Desarrollo Urbano de la Municipalidad
Distrital de Santiago.
Acta de entrega de Obras.
Consulta amigable.
Info Obras.
A final del primer año del proyecto se contará con el 100% de la infraestructura peatonal
del cruce de rio Ica.
Existen recursos económicos suficientes
para garantizar la continuidad de
mantenimiento de la infraestructura
peatonal.
Transitabilidad peatonal en un 100% .
50% de reducción de costo de mantenimiento del puente peatonal.
La polucion del aire contaminada sera disminuida en un 100,0%.
Estudio de Tráfico Peatonal y Vehicular
en los centros poblados involucrados.
Población sigue transitando por esta viía
peatonal con la misma frecuencia.
INDICADORES
Incremento del bienestar de los vecinos al 100% para el año 2016 luego de finalizado la
construcción de la obra.
Encuesta de Hogares
Información Estadística del INEI.
COMPONENTESFIN
MEJORA DE LAS CONDICIONES SOCIOECONÓMICAS
EN EL SECTOR SAN JACINTO, VILLA EL SALVADOR Y
SAN PEDRO, DISTRITO DE SANTIAGO, PROVINCIA
DE ICA – ICA.
PROPÓSITO
SEGURIDAD Y ADECUADAS CONDICIONES PARA EL
TRÁSITO PEATONAL HACIA EL SECTOR DE SAN
JACINTO, VILLA EL SALVADOR Y SAN PEDRO DEL
DISTRITO DE SANTIAGO, PROVINCIA DE ICA - ICA.
1.- ADECUADA INFRAESTRUCTURA DE CRUCE
PEATONAL.
PIP: CREACIÓN DEL SERVICIO DE TRANSITABILIDAD PEATONAL EN EL SECTOR SAN
JACINTO, VILLA EL SALVADOR Y SAN PEDRO EN EL DISTRITO SANTIAGO, PROVINCIA DE
ICA - ICA.
Consultor: Pág. 107
Documento de liquidación de obras y
documentos de ejecución de Gastos.
317,762.75
Informe de Valorización de la ejecución
de obra.
Gastos Generales 7,0% S/. 22,243.39
Informe de Supervisión y/o Inspección.
Utilidad 7,0% S/. 22,243.39
Supervisión S/. 30,000.00
Expediente Técnico S/. 30,000.00
Inversión Total S/. 422,249.54
Facturas, recibos, guías, reporte de
avance de la Unidad Ejecutora y Acta de
Recepción del proyecto.
Expediente Técnico y/o Estudio
Definitivo, acta de inicio de ejecución
del proyecto.
El costo total a incurrir para el cumplimiento de las metas
comprende:
Construcción del puente peatonal, longitud=50.00m, ancho=2.00m,
con concreto simple de F'C=140kg/cm2 +30% pm y concreto armado
en zapatas F'C=210 kg/cm2 y acero de refuerzo FY=4,200 kg/cm2, y
Colocación de cable tipo boa de 1 3/8" de 160m, péndolas de acero
liso de 5/8" (56 unid) y baranda con malla metálica olímpica alambre
Nº 12 x cocadas de 2"x2, colocación de carros de dilatación (4 unid) y
accesorios varios (256unid), elementos de madera como vigas,
largueros, tablero de madera, baranda, parantes y diagonal
(1,263.40m). S/.
ACCIONES
1.1 Construcción del puente peatonal.
PIP: CREACIÓN DEL SERVICIO DE TRANSITABILIDAD PEATONAL EN EL SECTOR SAN
JACINTO, VILLA EL SALVADOR Y SAN PEDRO EN EL DISTRITO SANTIAGO, PROVINCIA DE
ICA - ICA.
Consultor: Pág. 108
VI. CONCLUSIONES Y
RECOMENDACIONES
PIP: CREACIÓN DEL SERVICIO DE TRANSITABILIDAD PEATONAL EN EL SECTOR SAN
JACINTO, VILLA EL SALVADOR Y SAN PEDRO EN EL DISTRITO SANTIAGO, PROVINCIA DE
ICA - ICA.
Consultor: Pág. 109
6. CONCLUSIONES Y RECOMENDACIONES.
6.1. CONCLUSIONES.
 Nombre del PIP: “CREACIÓN DEL SERVICIO DE TRANSITABILIDAD PEATONAL EN EL
SECTOR SAN JACINTO, VILLA EL SALVADOR Y SAN PEDRO EN EL DISTRITO SANTIAGO,
PROVINCIA DE ICA - ICA”
 Tiene como objetivo brindar: “SEGURIDAD Y ADECUADAS CONDICIONES PARA EL
TRÁSITO PEATONAL HACIA EL SECTOR DE SAN JACINTO, VILLA EL SALVADOR Y SAN
PEDRO DEL DISTRITO DE SANTIAGO, PROVINCIA DE ICA - ICA.”
 Las alternativas planteadas para la solución del problema desde el punto de vista
tecnológico son apropiadas para la zona y cumple con las exigencias y estándares
establecidos en el reglamento Nacional de Edificaciones y Lineamientos del Ministerio de
Transporte y Comunicaciones.
 El monto de la inversión de proyecto a precios privados y sociales de la alternativa única
es: S/. 422,249.54 y S/. 333,577.13respectivamente.
 Los resultados de la evaluación social del proyecto con la metodología Costo/Eficacia,
establece que la alternativa única es conveniente.
 El proyecto es factible desde el punto de vista técnico, económico, social, institucional y
ambiental.
 La sostenibilidad del proyecto, institucionalmente está garantizada con la participación
de la Municipalidad Distrital de Santiago y los beneficiarios en todo ciclo del proyecto.
Se recomienda la implementación de la Alternativa Única.
6.2. RECOMENDACIONES.
 Se recomienda se apruebe y se declare viable el presente estudio de Proyecto de
Inversión Pública para los fines de su posterior ejecución.
PIP: CREACIÓN DEL SERVICIO DE TRANSITABILIDAD PEATONAL EN EL SECTOR SAN
JACINTO, VILLA EL SALVADOR Y SAN PEDRO EN EL DISTRITO SANTIAGO, PROVINCIA DE
ICA - ICA.
Consultor: Pág. 110
VII. ANEXOS
PIP: CREACIÓN DEL SERVICIO DE TRANSITABILIDAD PEATONAL EN EL SECTOR SAN
JACINTO, VILLA EL SALVADOR Y SAN PEDRO EN EL DISTRITO SANTIAGO, PROVINCIA DE
ICA - ICA.
Consultor: Pág. 111
ESTUDIO DE TRÁFICO VEHICULAR
NOMBRE DEL PROYECTO
ESTUDIO TRAFICO VEHICULAR
SENTIDO E O DIA MES AÑO
UBICACIÓN 9 4 2018
15 4 2018
MOTO
LINEAL PICK UP PANEL
RURAL
Combi
2 E >=3 E 2 E 3 E 4 E 2S1/2S2 2S3 3S1/3S2 >= 3S3 2T2 2T3 3T2 >=3T3
DIAGRA.
VEH.
2.00 1.00 1.00 1.00 5.00
1.00 1.00 1.00 3.00
2.00 1.00 2.00 2.00 7.00
2.00 1.00 1.00 4.00
1.00 1.00 2.00 1.00 1.00 6.00
1.00 1.00 1.00 3.00
1.00 1.00 1.00 1.00 4.00
1.00 1.00 1.00 3.00
2.00 2.00 1.00 2.00 7.00
1.00 1.00 1.00 3.00
1.00 1.00 1.00 3.00
1.00 2.00 1.00 1.00 5.00
2.00 1.00 1.00 4.00
1.00 1.00 2.00 1.00 5.00
1.00 1.00 1.00 3.00
1.00 1.00 1.00 3.00
2.00 1.00 2.00 5.00
1.00 2.00 1.00 1.00 5.00
1.00 2.00 1.00 2.00 6.00
1.00 1.00 1.00 1.00 4.00
2.00 2.00 1.00 5.00
1.00 1.00 1.00 3.00
1.00 2.00 1.00 4.00
1.00 2.00 1.00 4.00
1.00 1.00 1.00 2.00 5.00
1.00 1.00 1.00 1.00 4.00
1.00 1.00 1.00 3.00
1.00 1.00 1.00 3.00
1.00 2.00 1.00 1.00 5.00
1.00 1.00 1.00 1.00 4.00
TOTAL 16.00 14.00 22.00 25.00 18.00 0.00 0.00 0.00 0.00 0.00 18.00 15.00 0.00 0.00 0.00 0.00 0.00 0.00 0.00 0.00 0.00 128.00
ENCUESTADOR : D.R.CC.
DE
06:45
AM -
7:45 PM
DE
12:30
PM -
1:30 PM
PANAMERICANA SUR VS INT. TACARACA
CREACIÓN DEL SERVICIO DE TRANSITABILIDAD PEATONAL EN EL SECTOR SAN JACINTO, VILLA EL SALVADOR Y SAN PEDRO EN EL DISTRITO SANTIAGO, PROVINCIA DE ICA - ICA.
DE 05:45
PM -
6:45 PM
HORA MOTOTAXI AUTO
STATION
WAGON
CAMIONETAS
MICRO
BUS CAMION SEMI TRAYLER TRAYLER
TOTAL
PIP: CREACIÓN DEL SERVICIO DE TRANSITABILIDAD PEATONAL EN EL SECTOR SAN
JACINTO, VILLA EL SALVADOR Y SAN PEDRO EN EL DISTRITO SANTIAGO, PROVINCIA DE
ICA - ICA.
Consultor: Pág. 112
ESTUDIO DE TRÁFICO PEATONAL
NOMBRE DEL PROYECTO
ESTUDIO TRAFICO PEATONAL
SENTIDO E O DIA MES AÑO
UBICACIÓN 9 4 2018
15 4 2018
DIAGRA.
PEATONAL
8.00 8.00
5.00 5.00
5.00 5.00 10.00
8.00 3.00 11.00
5.00 5.00 10.00
5.00 5.00 10.00
8.00 2.00 10.00
5.00 2.00 7.00
4.00 3.00 7.00
2.00 2.00 4.00
4.00 3.00 7.00
4.00 5.00 9.00
6.00 3.00 9.00
4.00 3.00 7.00
5.00 5.00
4.00 6.00 10.00
2.00 1.00 3.00
4.00 5.00 8.00 17.00
4.00 5.00 9.00
3.00 2.00 5.00
5.00 5.00
4.00 3.00 7.00
5.00 3.00 3.00 11.00
2.00 2.00
4.00 3.00 4.00 11.00
5.00 5.00
5.00 7.00 12.00
3.00 3.00
5.00 5.00 10.00
2.00 5.00 7.00
2.00 2.00
5.00 2.00 7.00
4.00 2.00 6.00
3.00 3.00
4.00 6.00 10.00
3.00 3.00
5.00 5.00 10.00
5.00 2.00 6.00 13.00
5.00 2.00 7.00
2.00 2.00
5.00 4.00 9.00
2.00 2.00
4.00 3.00 7.00
4.00 4.00 8.00
5.00 5.00
TOTAL 108.00 118.00 104.00 330.00
ENCUESTADOR : D.R.CC
PANAMERICANA SUR VS INT. TACARACA
NIÑOS
DE 06:45 AM - 7:45 PM
DE 12:30 PM - 1:30 PM
DE 05:45 PM - 6:45 PM
CREACIÓN DEL SERVICIO DE TRANSITABILIDAD PEATONAL EN EL SECTOR SAN JACINTO, VILLA EL SALVADOR Y SAN
PEDRO EN EL DISTRITO SANTIAGO, PROVINCIA DE ICA - ICA.
HORA JOVENES ADULTOS TOTAL

PIP DE INFRAESTRUCTURA PEATONAL

  • 1.
    PIP: “CREACIÓN DELSERVICIO DE TRANSITABILIDAD PEATONAL EN EL SECTOR SAN JACINTO, VILLA EL SALVADOR Y SAN PEDRO EN EL DISTRITO SANTIAGO, PROVINCIA DE ICA - ICA”. MUNICIPALIDAD DISTRITAL DE SANTIAGO
  • 2.
    PIP: CREACIÓN DELSERVICIO DE TRANSITABILIDAD PEATONAL EN EL SECTOR SAN JACINTO, VILLA EL SALVADOR Y SAN PEDRO EN EL DISTRITO SANTIAGO, PROVINCIA DE ICA - ICA. Consultor: Pág. 1 ÍNDICE I. RESUMEN EJECUTIVO 2 A. Información General 3 B. Planteamiento de PIP 5 C. Determinación de la Brecha Oferta Demanda 6 D. Análisis Técnico del Proyecto 7 E. Costo del PIP 8 F. Evaluación Social 10 G. Sostenibilidad del PIP 12 H. Impacto Ambiental 12 I. Gestión del PIP 13 J. Matriz de Marco Lógico 15 II. ASPECTOS GENERALES 17 2.1 Nombre del proyecto y localización 18 2.2 Institucionalidad 20 2.3 Marco de referencia 21 III. IDENTIFICACIÓN 30 3.1 Diagnóstico 31 3.2 Definición de problema, sus causas y efectos 62 3.3 Planteamiento del Proyecto 65 IV. FORMULACIÓN 69 4.1 Definición del horizonte de evaluación del proyecto 70 4.2 Determinación de la brecha oferta - demanda 70 4.2.1 Análisis de la demanda 70 4.2.2 Análisis de la oferta 75 4.2.3 Determinación de la brecha 78 4.3 Análisis técnico de las alternativas 79 4.4 Costos a precios de mercado 85 V. EVALUACIÓN 89 5.1 Evaluación social 90 5.1.1 Beneficios sociales 90 5.1.2 Costos sociales 91 5.1.3 Indicadores de rentabilidad 94 5.1.4 Análisis de sensibilidad 95 5.2 Análisis de sostenibilidad 96 5.3 Impacto Ambiental 97 5.4 Gestión del Proyecto 100 5.5 Matriz de marco lógico para la alternativa seleccionada 106 VI. CONCLUSIONES Y RECOMENDACIONES 108 6.1. Conclusiones 109 6.2. Recomendaciones 109 VII. ANEXOS 110
  • 3.
    PIP: CREACIÓN DELSERVICIO DE TRANSITABILIDAD PEATONAL EN EL SECTOR SAN JACINTO, VILLA EL SALVADOR Y SAN PEDRO EN EL DISTRITO SANTIAGO, PROVINCIA DE ICA - ICA. Consultor: Pág. 2 I. RESUMEN EJECUTIVO
  • 4.
    PIP: CREACIÓN DELSERVICIO DE TRANSITABILIDAD PEATONAL EN EL SECTOR SAN JACINTO, VILLA EL SALVADOR Y SAN PEDRO EN EL DISTRITO SANTIAGO, PROVINCIA DE ICA - ICA. Consultor: Pág. 3 1. RESUMEN EJECUTIVO A. INFORMACIÓN GENERAL Nombre del proyecto CREACIÓN DEL SERVICIO DE TRANSITABILIDAD PEATONAL EN EL SECTOR SAN JACINTO, VILLA EL SALVADOR Y SAN PEDRO EN EL DISTRITO SANTIAGO, PROVINCIA DE ICA - ICA Localización. REGIÓN: ICA PROVINCIA: ICA DISTRITO: SANTIAGO CENTRO POBLADO: SAN JACINTO, VILLA EL SALVADOR Y SAN PEDRO Ubicación: Nacional – Regional – Provincial – Distrital
  • 5.
    PIP: CREACIÓN DELSERVICIO DE TRANSITABILIDAD PEATONAL EN EL SECTOR SAN JACINTO, VILLA EL SALVADOR Y SAN PEDRO EN EL DISTRITO SANTIAGO, PROVINCIA DE ICA - ICA. Consultor: Pág. 4 Ubicación zonal. CENTRO POBLADO SAN JACINTO, VILLA EL SALVADOR Y SAN PEDRO. CENTROS POBLADOS INVOLUCRADOS 1. SAN JACINTO 2. VILLA EL SALVADOR 3. SAN PEDRO
  • 6.
    PIP: CREACIÓN DELSERVICIO DE TRANSITABILIDAD PEATONAL EN EL SECTOR SAN JACINTO, VILLA EL SALVADOR Y SAN PEDRO EN EL DISTRITO SANTIAGO, PROVINCIA DE ICA - ICA. Consultor: Pág. 5 Institucionalidad Unidad formuladora. SECTOR: GOBIERNOS LOCALES PLIEGO: MUNICIPALIDAD DISTRITAL DE SANTIAGO NOMBRE: SUBGERENCIA DE PLANES Y PROGRAMAS PERSONA RESPONSABLE DE FORMULAR EL PIP MENOR: ECON. JULIO CESAR RAMIREZ HUALPA PERSONA RESPONSABLE DE LA UNIDAD FORMULADORA: YNES AURELIA CUCHO PENA DIRECCIÓN: PANAMERICANA SUR KM 318 PLAZA DE ARMAS TELÉFONO: 056 - 402063 Unidad ejecutora. SECTOR: GOBIERNOS LOCALES NOMBRE: MUNICIPALIDAD DISTRITAL DE SANTIAGO PERSONA RESPONSABLE DE LA UNIDAD EJECUTORA: FERNANDO BALUARTE CURTO ÓRGANO TÉCNICO RESPONSABLE: GERENCIA DE OBRAS Y DESARROLLO URBANO B. PLANTEAMIENTO DEL PROYECTO Objetivo del proyecto. SEGURIDAD Y ADECUADAS CONDICIONES PARA EL TRÁSITO PEATONAL HACIA EL SECTOR DE SAN JACINTO, VILLA EL SALVADOR Y SAN PEDRO DEL DISTRITO DE SANTIAGO, PROVINCIA DE ICA - ICA. Medios fundamentales MF 1: ADECUADA INFRAESTRUCTURA DE CRUCE PEATONAL. MF 2: ADECUADAS CONDICIONES ESTRUCTURALES DEL PUENTE PEATONAL. Alternativas de solución. Alternativa 1. Construcción del puente peatonal, longitud=50.00m, ancho=2.00m, con concreto simple de F'C=140kg/cm2 +30% pm y concreto armado en zapatas F'C=210 kg/cm2 y acero de refuerzo FY=4,200 kg/cm2, Colocación de cables de cable tipo boa de 1 3/8" de 160m, péndolas de acero liso de 5/8" (56
  • 7.
    PIP: CREACIÓN DELSERVICIO DE TRANSITABILIDAD PEATONAL EN EL SECTOR SAN JACINTO, VILLA EL SALVADOR Y SAN PEDRO EN EL DISTRITO SANTIAGO, PROVINCIA DE ICA - ICA. Consultor: Pág. 6 unid) y baranda con malla metálica olímpica alambre Nº 12 x cocadas de 2"x2, colocación de carros de dilatación (4 unid) y accesorios varios (256unid), elementos de madera como vigas, largueros, tablero de madera, baranda, parantes y diagonal (1,263.40m). C. DETERMINACIÓN DE LA BRECHA OFERTA Y DEMANDA Al no existir oferta actual de una infraestructura peatonal no existe oferta y se ha determinado que la demanda proyectada es igual a la demanda insatisfecha ya que las condiciones actuales de las zonas a intervenir no ofrecen garantías de una adecuada transitabilidad estimados en la demanda, siendo el déficit el 100,0%. Cuadro N°01 – RE SIN PROYECTO CON PROYECTO INFAESTRUCTURA Longitud ---- 50.00 Ancho de calzada (m) ---- 2.00 Area (m2) ---- 100.00 Tipo de piso ---- Entablado Espesor de madera ---- 1.5" % en buen estado 0.00% 100.00% ZAPATAS, PLACAS, COLUMNAS, VIGAS Concreto simple ---- F'C=140kg/cm2 +30% pm Concreto armado ---- F'C=210 kg/cm2 Cables ---- tipo boa de 1 3/8" de 160 m Péndolas ---- de acero liso de 5/8" de 32 unidades Mallas ---- olímpica alambre Nº 12 x cocadas de 2"x2 ---- 4 unid y 256 unidades ---- 1,263.40m. Elaboración: Consultor Carros de dilatación y accesorios (Carro de dilatación, templador de eje, grapas, platinas y pernos) Elementos de madera (vigas, largueros, tablero de madera, baranda, parantes y diagonal) CARACTERISTICAS TÉCNICAS BALANCE DE OFERTA Y DEMANDA
  • 8.
    PIP: CREACIÓN DELSERVICIO DE TRANSITABILIDAD PEATONAL EN EL SECTOR SAN JACINTO, VILLA EL SALVADOR Y SAN PEDRO EN EL DISTRITO SANTIAGO, PROVINCIA DE ICA - ICA. Consultor: Pág. 7 Cuadro N°02 – RE Beneficiarios directos Para el presente proyecto se ha considerado como beneficiarios directos a los siguientes actores involucrados. Cuadro N° 03 - RE D. ANÁLISIS TÉCNICO DEL PIP. Los aspectos técnicos del proyecto están referidos a las características técnicas de la infraestructura peatonal y están en concordancia con los reglamentos vigentes de diseño y construcción de infraestructuras de este tipo. El propósito del presente proyecto es crear los servicio de transitabilidad peatonal; por lo que la inversión de la alternativa, asciende a S/. 422,249.54 planteada como alternativa de solución que recomienda lo siguiente. ITEM COMPONENTES Unidad 2018 2019 2020 2021 2022 2023 2024 2025 2026 2027 2028 Demanda Puentepeatonal m2 100.00 100.00 100.00 100.00 100.00 100.00 100.00 100.00 100.00 100.00 100.00 Oferta Puentepeatonal m2 0.00 0.00 0.00 0.00 0.00 0.00 0.00 0.00 0.00 0.00 0.00 Brecha Puentepeatonal m2 -100.00 -100.00 -100.00 -100.00 -100.00 -100.00 -100.00 -100.00 -100.00 -100.00 -100.00 Elaboración:Consultor BALANCEDEOFERTA - DEMANDA Año"0" 1 2 3 4 5 6 7 8 9 10 2018 2019 2020 2021 2022 2023 2024 2025 2026 2027 2028 SANJACINTO 330 341 352 363 375 387 399 412 425 439 453 VILLAELSALVADOR 360 372 384 396 409 422 436 450 464 479 494 SANPEDRO 264 272 281 290 299 309 319 329 340 351 362 TOTAL 954 985 1,017 1,049 1,083 1,118 1,154 1,191 1,229 1,269 1,309 Elaboración:Consultor. CentroPoblado CENTROPOBLADOSINVOLUCRADOS: BENEFICIARIOSDEL PROYECTO(PERSONAS),2018 -2028
  • 9.
    PIP: CREACIÓN DELSERVICIO DE TRANSITABILIDAD PEATONAL EN EL SECTOR SAN JACINTO, VILLA EL SALVADOR Y SAN PEDRO EN EL DISTRITO SANTIAGO, PROVINCIA DE ICA - ICA. Consultor: Pág. 8 ALTERNATIVA 1 COMPONENTE 1: ADECUADA INFRAESTRUCTURA DE CRUCE PEATONAL. Construcción del puente peatonal, longitud=50.00m, ancho=2.00m, con concreto simple de F'C=140kg/cm2 +30% pm y concreto armado en zapatas F'C=210 kg/cm2 y acero de refuerzo FY=4,200 kg/cm2. COMPONENTE 2: ADECUADAS CONDICIONES ESTRUCTURALES DEL PUENTE PEATONAL. Colocación de cables de cable tipo boa de 1 3/8" de 160m, péndolas de acero liso de 5/8" (56 unid) y baranda con malla metálica olímpica alambre Nº 12 x cocadas de 2"x2, colocación de carros de dilatación (4 unid) y accesorios varios (256unid), elementos de madera como vigas, largueros, tablero de madera, baranda, parantes y diagonal (1,263.40m). E. COSTOS DEL PIP. Costos de inversión. El costo de la inversión a precios privados de la alternativa para el presente proyecto asciende a S/. 650,292.13 soles. Cuadro N° 04 - RE DESCRIPCIÓN DE RUBROS UNIDAD CANTIDAD COSTO UNITARIO COSTO PARCIAL INVERSIÓN TANGIBLE 1. Adecuada infraestructura para el tránsito peatonal y vehicular. Glb 1.00 317,762.75 317,762.75 COSTO DIRECTO 317,762.75 317,762.75 GASTOS GENERALES (7%) 22,243.39 UTILIDAD (7%) 22,243.39 SUPERVISIÓN 30,000.00 EXPEDIENTE TÉCNICO 30,000.00 422,249.54 COSTOS DE INVERSIÓN A PRECIOS PRIVADOS - ALTERNATIVA ÚNICA INVERSIÓN TOTAL
  • 10.
    PIP: CREACIÓN DELSERVICIO DE TRANSITABILIDAD PEATONAL EN EL SECTOR SAN JACINTO, VILLA EL SALVADOR Y SAN PEDRO EN EL DISTRITO SANTIAGO, PROVINCIA DE ICA - ICA. Consultor: Pág. 9 Para el calculo de los costos de infraestructura se ha considerado los precios de materiales, insumos y suministros según los precios de mercado. Costos de operación y mantenimiento. Cuadro N° 05 – RE Según la alternativa seleccionada es importante indicar que los costos de inversión por beneficiario son los siguientes: Cuadro N° 06 - RE "0" 1 2 3 4 5 6 7 8 9 10 2018 2019 2020 2021 2022 2023 2024 2025 2026 2027 2028 SIN PROYECTO 0.0 0.0 0.0 0.0 0.0 0.0 0.0 0.0 0.0 0.0 0.0 OPERACIÓN 0.0 0.0 0.0 0.0 0.0 0.0 0.0 0.0 0.0 0.0 0.0 MANTENIMIENTO 0.0 0.0 0.0 0.0 0.0 0.0 0.0 0.0 0.0 0.0 0.0 CON PROYECTO OPERACIÓN 2,083.50 2,083.50 2,083.50 2,083.50 2,083.50 3,839.50 2,083.50 2,083.50 2,083.50 2,083.50 3,839.50 MANTENIMIENTO 2,083.50 2,083.50 2,083.50 2,083.50 2,083.50 3,839.50 2,083.50 2,083.50 2,083.50 2,083.50 3,839.50 Elaboración:Consultor DESCRIPCIÓN COSTO DE OPERACIÓN Y MANTENIMIENTO 1.00 S/. 422,249.54 11,411 37.00 Elaboración: Consultor. COSTOS DE INVERSIÓN POR BENEFICIARIO, EN NUEVOS SOLES N° BENEFICIARIOSALTERNATIVAITEM COSTO DE INVERSIÓN POR BENEFICIARIO
  • 11.
    PIP: CREACIÓN DELSERVICIO DE TRANSITABILIDAD PEATONAL EN EL SECTOR SAN JACINTO, VILLA EL SALVADOR Y SAN PEDRO EN EL DISTRITO SANTIAGO, PROVINCIA DE ICA - ICA. Consultor: Pág. 10 F. EVALUACIÓN SOCIAL. Beneficios Los beneficios cuantificables y no cuantificables que resultan de la construcción de infraestructura peatonal en los centros poblados y/o sector San Jacinto, Villa El Salvador y San Pero:  Reducción de polvo en el recorrido de la vía, con el consiguiente ahorro en el mantenimiento y limpieza de las mismas.  Aumento en la seguridad del transporte de peatones, sustituyendo la ruta más larga.  Aumento en el valor de los predios de la zona.  Ahorro de costos de operación vehicular en los periodos considerados críticos.  Facilitar el tránsito de los peatones y además de proporcionar seguridad.  Disminución de la contaminación al bajar los niveles de polvo en suspensión.  Reducción de la incidencia de enfermedades respiratorias y transmisibles; al disminuir drásticamente las partículas de polvo en suspensión en la avenida. El proyecto contempla beneficios cualitativos como son la mejora de la calidad de vida de la población involucrada, siendo el promedio de beneficiarios 318 en el horizonte del proyecto. Cuadro N° 07 – RE Año "0" 1 2 3 4 5 6 7 8 9 10 2018 2019 2020 2021 2022 2023 2024 2025 2026 2027 2028 SANJACINTO 330 341 352 363 375 387 399 412 425 439 453 VILLAELSALVADOR 360 372 384 396 409 422 436 450 464 479 494 SANPEDRO 264 272 281 290 299 309 319 329 340 351 362 TOTAL 954 985 1,017 1,049 1,083 1,118 1,154 1,191 1,229 1,269 1,309 Elaboración:Consultor. Centro Poblado CENTRO POBLADOSINVOLUCRADOS: BENEFICIARIOSDEL PROYECTO (PERSONAS),2018 - 2028
  • 12.
    PIP: CREACIÓN DELSERVICIO DE TRANSITABILIDAD PEATONAL EN EL SECTOR SAN JACINTO, VILLA EL SALVADOR Y SAN PEDRO EN EL DISTRITO SANTIAGO, PROVINCIA DE ICA - ICA. Consultor: Pág. 11 Costos sociales Cuadro N° 08 - RE Indicadores de Rentabilidad Social El indicador de rentabilidad social que se utilizará es el ratio Costo Eficacia (VACS/ICE), para lo cual inicialmente se calcula el VACS, el indicador de eficacia (Población beneficiaria), que para el presente proyecto se tiene los siguientes datos: Cuadro N° 09 - RE DESCRIPCIÓN DE RUBROS UNIDAD CANTIDAD COSTO UNITARIO COSTO PARCIAL FC INVERSIÓN TANGIBLE 1. Adecuada infraestructura para el tránsito peatonal y vehicular. Glb 1.00 317,762.75 251,032.57 0.79 COSTO DIRECTO 317,762.75 251,032.57 GASTOS GENERALES (7%) 17,572.28 0.79 UTILIDAD (7%) 17,572.28 0.79 SUPERVISIÓN 23,700.00 0.79 EXPEDIENTE TÉCNICO 23,700.00 0.79 333,577.13 COSTOS DE INVERSIÓN A PRECIOS SOCIALES - ALTERNATIVA ÚNICA INVERSIÓN TOTAL VAC ICE Aumento 30.00% de la Inversión S/. 453,705.28 400.80 hab.S/. Aumento 10.00% de la Inversión S/. 386,989.85 341.86 hab.S/. Inversión S/. 357,558.73 31.33 hab.S/. Disminución 10.00% de la Inversión S/. 320,274.42 282.93 hab.S/. Disminución 30.00% de la Inversión S/. 253,559.00 223.99 hab.S/. Elaboración: Consultor. VARIACIONES PISTAS Y VEREDAS ALTERNATIVA 01 ANALISIS DE SENSIBILIDAD DEL PIP
  • 13.
    PIP: CREACIÓN DELSERVICIO DE TRANSITABILIDAD PEATONAL EN EL SECTOR SAN JACINTO, VILLA EL SALVADOR Y SAN PEDRO EN EL DISTRITO SANTIAGO, PROVINCIA DE ICA - ICA. Consultor: Pág. 12 G. SOSTENIBILIDAD DEL PIP. Para el análisis de sostenibilidad se ha considerado medidas que garantice que el proyecto genere resultados a lo largo de su vida útil. Los costos de operación y mantenimiento de la infraestructura peatonal estarán a cargo de la Municipalidad Distrital de Santiago. a. La capacidad de ejecución, la Unidad Ejecutora responsable de las obras del proyecto en este caso la constituye la Gerencia de Obras y Desarrollo Urbano del Distrito de Santiago. b. El financiamiento de las inversiones para la ejecución de la obra está garantizado por la Municipalidad Distrital de Santiago con recursos determinados, que aportará con el 100,0% de las inversiones constituyendo un monto total S/. 422,249.54soles. c. Financiamiento de los costos de operación y mantenimiento serán financiado es su totalidad por la Municipalidad Distrital Santiago, el cual asciende S/. 35,984.00 soles anuales. d. Participación de los beneficiarios, el proyecto cuenta con la aceptabilidad social de la población directamente beneficiaria, quienes se han comprometido con el cuidado de la obra. H. IMPACTO AMBIENTAL. Dadas las características de las obra a ejecutar por el proyecto, tras la identificación de los impactos negativos para el medio ambiente de los centros poblados involucrados, tanto en la ejecución de la obra como en su operación no se percibe un impacto ambiental negativo que no pueda ser mitigado, el costo de la mitigación ambiental es de S/. 3,700.00soles y está incluido en el presupuesto del proyecto.
  • 14.
    PIP: CREACIÓN DELSERVICIO DE TRANSITABILIDAD PEATONAL EN EL SECTOR SAN JACINTO, VILLA EL SALVADOR Y SAN PEDRO EN EL DISTRITO SANTIAGO, PROVINCIA DE ICA - ICA. Consultor: Pág. 13 Cuadro N° 10 - RE I. Gestión del Proyecto. Dentro de este ítem se definirá los roles y funciones que cumplirá cada uno de los actores que participarán en la ejecución y operación del proyecto de inversión pública. Cuadro N° 11 - RE UNIDAD CANTIDAD COSTO UNITARIO COSTO PARCIAL Mes 2 650.00 1,300.00 m3 15 125.00 1,875.00 Und 1 150.00 150.00 Glb 1 375.00 375.00 3,700.00 DESCRIPCIÓN DE RUBROS COSTOS DE MEDIDAS DE MITIGACION AMBIENTAL Educación Ambiental y seguridad a trabajadores Regado durante trabajos de movimiento de tierras Carteles informativos Implementos de seguridad TOTAL Fuente: M unicipalidad Distrital de Santiago Elaboración: Consultor. MUNICIPALIDAD DISTRITAL DE SANTIAGO: ORGANIZACIÓN Y GESTIÓN. Contratista (Modalidad de ejecución Administración Indirecta). ROLES Y FUNCIONES La Municipalidad Distrital de Santiago, se encargará de la Licitación del Expediente Técnico y/o Estudio Definitivo de la Obra, para lo cual cuenta con ámplia trayectoria y experiencia demostrada en las obras por contrata, asimismo la institución de acuerdo al programa de inversiones se encargará del proceso de licitación de acuerdo a los lineamientos del OSCE (Organismo Supervisor de Contratación con el Estado). El contratista gandor de la buena pro, será responsable de entregar el Expediente Técnico y posteriormente la Obra, para lo cual contará con la opinión favorable de la Supervisión y recepción de Obra. RUBROS Municipalidad Distrital de Santiago
  • 15.
    PIP: CREACIÓN DELSERVICIO DE TRANSITABILIDAD PEATONAL EN EL SECTOR SAN JACINTO, VILLA EL SALVADOR Y SAN PEDRO EN EL DISTRITO SANTIAGO, PROVINCIA DE ICA - ICA. Consultor: Pág. 14 Para el logro de las actividades previstas en el presente estudio de pre inversión, es necesario determinar la secuencia, duración, responsables y recursos necesarios, los mismos que se detallan a continuación en los diagramas con el fin de indicar la secuencia, duración e identificar la ruta crítica que se tendrá en el plan de implementación. Cuadro N° 12 – RE Cuadro N° 13 – RE Cuadro N° 14 – RE MAR ABR MAY JUN 1. Adecuada infraestructura para el tránsito peatonal y vehicular. M.D. Santiago GASTOS GENERALES (7%) UTILIDAD (7%) SUPERVISIÓN EXPEDIENTE TÉCNICO OPERACIÓN Y MANTENIMIENTO Elaboración:Consultor. MESES CRONOGRAMA DE ACTIVIDADES DEL PROYECTO DE LA ALTERNATIVA DE SOLUCIÓN COMPONENTES Entidad Encargada POST INVERSIÓN Año 1 … Año 10 MAR ABR MAY JUN 1. Adecuada infraestructura para el tránsito peatonal y vehicular. 50% 50% 100% GASTOS GENERALES (7%) 50% 50% 100% UTILIDAD (7%) 50% 50% 100% SUPERVISIÓN 50% 50% 100% EXPEDIENTE TÉCNICO 100% 100% TOTAL 100% Elaboración: Consultor. MESES COMPONENTES TOTAL CRONOGRAMA DE METAS FISICAS DEL PROYECTO DE LA ALTERNATIVA SELECCIONADA MAR ABR MAY JUN 1. Adecuada infraestructura para el tránsito peatonal y vehicular. 158,881.38 158,881.38 317,762.75 GASTOS GENERALES (7%) 11,121.70 11,121.70 22,243.39 UTILIDAD (7%) 11,121.70 11,121.70 22,243.39 SUPERVISIÓN 15,000.00 15,000.00 30,000.00 EXPEDIENTE TÉCNICO 30,000.00 30,000.00 TOTAL 0.00 30,000.00 196,124.77 196,124.77 422,249.54 Elaboración: Consultor. MESES COMPONENTES CRONOGRAMA DE METAS FINANCIERAS DEL PROYECTO DE LA ALTERNATIVA SELECCIONADA TOTAL
  • 16.
    PIP: CREACIÓN DELSERVICIO DE TRANSITABILIDAD PEATONAL EN EL SECTOR SAN JACINTO, VILLA EL SALVADOR Y SAN PEDRO EN EL DISTRITO SANTIAGO, PROVINCIA DE ICA - ICA. Consultor: Pág. 15 J. MARCO LÓGICO Cuadro N° 15 – RE RESUMEN DE OBJETIVOS MEDIOS DE VERIFICACIÓN SUPUESTOS Disponibilidad presupuestaria y capacidad técnica de la Municipalidad Distrital de Santiago. Informe de la Gerencia de Obras y Desarrollo Urbano de la Municipalidad Distrital de Santiago. Acta de entrega de Obras. Consulta amigable. Info Obras. A final del primer año del proyecto se contará con el 100% de la infraestructura peatonal del cruce de rio Ica. Existen recursos económicos suficientes para garantizar la continuidad de mantenimiento de la infraestructura peatonal. Transitabilidad peatonal en un 100% . 50% de reducción de costo de mantenimiento del puente peatonal. La polucion del aire contaminada sera disminuida en un 100,0%. Estudio de Tráfico Peatonal y Vehicular en los centros poblados involucrados. Población sigue transitando por esta viía peatonal con la misma frecuencia. INDICADORES Incremento del bienestar de los vecinos al 100% para el año 2016 luego de finalizado la construcción de la obra. Encuesta de Hogares Información Estadística del INEI. COMPONENTESFIN MEJORA DE LAS CONDICIONES SOCIOECONÓMICAS EN EL SECTOR SAN JACINTO, VILLA EL SALVADOR Y SAN PEDRO, DISTRITO DE SANTIAGO, PROVINCIA DE ICA – ICA. PROPÓSITO SEGURIDAD Y ADECUADAS CONDICIONES PARA EL TRÁSITO PEATONAL HACIA EL SECTOR DE SAN JACINTO, VILLA EL SALVADOR Y SAN PEDRO DEL DISTRITO DE SANTIAGO, PROVINCIA DE ICA - ICA. 1.- ADECUADA INFRAESTRUCTURA DE CRUCE PEATONAL.
  • 17.
    PIP: CREACIÓN DELSERVICIO DE TRANSITABILIDAD PEATONAL EN EL SECTOR SAN JACINTO, VILLA EL SALVADOR Y SAN PEDRO EN EL DISTRITO SANTIAGO, PROVINCIA DE ICA - ICA. Consultor: Pág. 16 Documento de liquidación de obras y documentos de ejecución de Gastos. 317,762.75 Informe de Valorización de la ejecución de obra. Gastos Generales 7,0% S/. 22,243.39 Informe de Supervisión y/o Inspección. Utilidad 7,0% S/. 22,243.39 Supervisión S/. 30,000.00 Expediente Técnico S/. 30,000.00 Inversión Total S/. 422,249.54 Facturas, recibos, guías, reporte de avance de la Unidad Ejecutora y Acta de Recepción del proyecto. Expediente Técnico y/o Estudio Definitivo, acta de inicio de ejecución del proyecto. El costo total a incurrir para el cumplimiento de las metas comprende: Construcción del puente peatonal, longitud=50.00m, ancho=2.00m, con concreto simple de F'C=140kg/cm2 +30% pm y concreto armado en zapatas F'C=210 kg/cm2 y acero de refuerzo FY=4,200 kg/cm2, y Colocación de cable tipo boa de 1 3/8" de 160m, péndolas de acero liso de 5/8" (56 unid) y baranda con malla metálica olímpica alambre Nº 12 x cocadas de 2"x2, colocación de carros de dilatación (4 unid) y accesorios varios (256unid), elementos de madera como vigas, largueros, tablero de madera, baranda, parantes y diagonal (1,263.40m). S/. ACCIONES 1.1 Construcción del puente peatonal.
  • 18.
    PIP: CREACIÓN DELSERVICIO DE TRANSITABILIDAD PEATONAL EN EL SECTOR SAN JACINTO, VILLA EL SALVADOR Y SAN PEDRO EN EL DISTRITO SANTIAGO, PROVINCIA DE ICA - ICA. Consultor: Pág. 17 II. ASPECTOS GENERALES
  • 19.
    PIP: CREACIÓN DELSERVICIO DE TRANSITABILIDAD PEATONAL EN EL SECTOR SAN JACINTO, VILLA EL SALVADOR Y SAN PEDRO EN EL DISTRITO SANTIAGO, PROVINCIA DE ICA - ICA. Consultor: Pág. 18 2. ASPECTOS GENERALES 2.1. Nombre del proyecto. CREACIÓN DEL SERVICIO DE TRANSITABILIDAD PEATONAL EN EL SECTOR SAN JACINTO, VILLA EL SALVADOR Y SAN PEDRO EN EL DISTRITO SANTIAGO, PROVINCIA DE ICA – ICA  Localización. Región Ica. Provincia Ica. Distrito Santiago Centro Poblado: San Jacinto, Villa El Salvador y San Pedro  Ubicación. Ubicación: Nacional – Regional – Provincial – Distrital
  • 20.
    PIP: CREACIÓN DELSERVICIO DE TRANSITABILIDAD PEATONAL EN EL SECTOR SAN JACINTO, VILLA EL SALVADOR Y SAN PEDRO EN EL DISTRITO SANTIAGO, PROVINCIA DE ICA - ICA. Consultor: Pág. 19 UBICACIÓN ZONAL: CENTRO POBLADO SAN JACINTO, VILLA EL SALVADOR Y SAN PEDRO. CENTROS POBLADOS INVOLUCRADOS 4. SAN JACINTO 5. VILLA EL SALVADOR 6. SAN PEDRO
  • 21.
    PIP: CREACIÓN DELSERVICIO DE TRANSITABILIDAD PEATONAL EN EL SECTOR SAN JACINTO, VILLA EL SALVADOR Y SAN PEDRO EN EL DISTRITO SANTIAGO, PROVINCIA DE ICA - ICA. Consultor: Pág. 20 2.2. Institucionalidad. 2.2.1. Unidad formuladora. SECTOR: GOBIERNOS LOCALES PLIEGO: MUNICIPALIDAD DISTRITAL DE SANTIAGO NOMBRE: SUBGERENCIA DE PLANES Y PROGRAMAS PERSONA RESPONSABLE DE FORMULAR EL PIP MENOR: ECON. JULIO CESAR RAMIREZ HUALPA PERSONA RESPONSABLE DE LA UNIDAD FORMULADORA: YNES AURELIA CUCHO PENA DIRECCIÓN: PANAMERICANA SUR KM 318 PLAZA DE ARMAS TELÉFONO: 056 - 402063 2.2.2. Unidad Ejecutora. SECTOR: GOBIERNOS LOCALES NOMBRE: MUNICIPALIDAD DISTRITAL DE SANTIAGO PERSONA RESPONSABLE DE LA UNIDAD EJECUTORA: ING. FERNANDO BALUARTE CURTO ÓRGANO TÉCNICO RESPONSABLE: GERENCIA DE OBRAS Y DESARROLLO URBANO La Municipalidad Distrital de Santiago cuenta con una Unidad Ejecutora y tiene la capacidad técnica, administrativa, económica, financiera y experiencia para llevar a cabo los Proyectos de Inversión Pública y/o a través de otras fuentes de financiamiento; por lo cual está expedito a convocar a proceso el estudio del perfil de proyecto y ejecución del proyecto en un período establecido, con la respectiva supervisión para el cumplimiento de los objetivos eficientemente. 2.2.3. Área técnica designada (AT). El órgano encargado de la conducción, la coordinación y el desarrollo de los aspectos técnicos corresponden a la Gerencia de Obras y Desarrollo Urbano además de la Unidad Ejecutora de la municipalidad distrital de Santiago. 2.2.4. Órgano Técnico. La entidad encargada de asumir el compromiso de gastos de operación y mantenimiento post ejecución del proyecto, mediante carta de compromiso para la sostenibilidad del proyecto es la Municipalidad Distrital de Santiago.
  • 22.
    PIP: CREACIÓN DELSERVICIO DE TRANSITABILIDAD PEATONAL EN EL SECTOR SAN JACINTO, VILLA EL SALVADOR Y SAN PEDRO EN EL DISTRITO SANTIAGO, PROVINCIA DE ICA - ICA. Consultor: Pág. 21 2.2.5. Pertinencia del proyecto. El proyecto “CREACIÓN DEL SERVICIO DE TRANSITABILIDAD PEATONAL EN EL SECTOR SAN JACINTO, VILLA EL SALVADOR Y SAN PEDRO EN EL DISTRITO SANTIAGO, PROVINCIA DE ICA - ICA” es pertinente.  Contempla la adecuada infraestructura para el tránsito peatonal.  Los medios y acciones consideradas para la intervención del proyecto se ejecutarán de forma independiente y paralela en los plazos estimados.  La ejecución del proyecto generará beneficios en el horizonte del proyecto a la población de los centros poblados involucrados; a través de la creación de la transitabilidad peatonal.  La financiación se dará a través del gobierno local por la modalidad por CONTRATA o ADMINISTRACIÓN INDIRECTA.  La municipalidad distrital tiene la capacidad de convocar, elaborar y/o ejecutar proyectos de similar naturaleza por competencias directas de acuerdo a la Ley Orgánica de Municipalidades y de la misma forma la Operación y Mantenimiento del mismo.  Los grupos y entidades involucradas asumen compromisos de Operación y Mantenimiento en el horizonte del proyecto por ser de interés público y privado. 2.3. MARCO DE REFERENCIA. 2.3.1. Antecedentes del Proyecto de Inversión Pública (PIP). El Centro Poblado y/o sector San Jacinto, Villa El Salvador y San Pedro es una ciudad con una actividad económica basada principalmente en la agricultura y con un patrón de asentamiento poblacional desordenado, sobre todo en las zonas periféricas de la ciudad; problema que se viene acrecentando con el transcurrir de los años. La Municipalidad Distrital de Santiago es una entidad básica de la organización territorial de la Provincia de Ica y un canal inmediato de participación vecinal en los asuntos públicos, que institucionalizan y gestionan con autonomía los intereses propios de las correspondientes colectividades; siendo elementos esenciales del gobierno local, el territorio, la población y la
  • 23.
    PIP: CREACIÓN DELSERVICIO DE TRANSITABILIDAD PEATONAL EN EL SECTOR SAN JACINTO, VILLA EL SALVADOR Y SAN PEDRO EN EL DISTRITO SANTIAGO, PROVINCIA DE ICA - ICA. Consultor: Pág. 22 organización. Además, de ser un órgano de gobierno promotor del desarrollo local, con personería jurídica de derecho público y plena capacidad para el cumplimiento de sus fines. La iniciativa de este proyecto se genera básicamente a pedido de los pobladores afectados por el problema, gestionando en reiteradas oportunidades ser atendidos por su autoridad local con la finalidad de mitigar dicho problema. La importancia y necesidad de este proyecto es una necesidad sentida desde hace muchos años. Es así, que los representantes de los sectores involucrados llevaron la propuesta para ser atendidos y priorizados, teniendo como resultado la participación directa de la Municipalidad Distrital de Santiago en la intervención del área afectada por el problema, mediante un proyecto sobre la intervención de vías peatonales. Con éste proyecto la población beneficiaria gozará de adecuadas condiciones en infraestructura para el tránsito peatonal, mejorando sus condiciones de vida. Asimismo, el proyecto forma parte del Plan de Desarrollo Urbano de la Municipalidad Distrital de Santiago. 2.3.2. Análisis de consistencia de los lineamientos de política nacional, sectorial-funcional, la normatividad vigente, los Planes de Desarrollo y el Programa Multianual de Inversión Pública e Instrumento Legal o de Gestión. 2.3.2.1. Marco social. La población del Centro Poblado y/o sectores San Jacinto, Villa El Salvador y San Pedro acordó priorizar el proyecto de “CREACIÓN DEL SERVICIO DE TRANSITABILIDAD PEATONAL EN EL SECTOR SAN JACINTO, VILLA EL SALVADOR Y SAN PEDRO EN EL DISTRITO SANTIAGO, PROVINCIA DE ICA - ICA”; el proyecto nace como resultado de una necesidad sentida y por iniciativa de la población organizada del Centro Poblado.
  • 24.
    PIP: CREACIÓN DELSERVICIO DE TRANSITABILIDAD PEATONAL EN EL SECTOR SAN JACINTO, VILLA EL SALVADOR Y SAN PEDRO EN EL DISTRITO SANTIAGO, PROVINCIA DE ICA - ICA. Consultor: Pág. 23 2.3.2.2. Marco económico. En el aspecto económico, normativo y funcional de la Municipalidad es fomentar y promocionar el Desarrollo Económico Local en las diferentes actividades económicas para el beneficio de la población, sustentadas en el marco del proceso de descentralización local para el fortalecimiento de sus gestiones de interés local y regional. El problema económico que se destaca en la localidad es que la población incurre en costos de salud producto de las partículas de polvo originando enfermedades y alergias a los niños y personas adultas, así como también las enfermedades por el agua estancados productos del inadecuado almacenamiento. 2.3.2.3. Marco cultural. A través de este proyecto se mejorará el ornato del sector que repercutirá en valorar y promover el turismo del Centro Poblado y/o sectores San Jacinto, Villa El Salvador y San Pedro, puesto que existen festividades por el aniversario, fiestas folclóricas y yunzas, además las ferias que se desarrollan en la zona de influencia del proyecto. 2.3.2.4. Marco legal. 1. Constitución Política del Perú Artículo 195° los Gobiernos locales promueven el desarrollo y la economía local, y la prestación de los servicios públicos de su responsabilidad, en armonía con las políticas y planes nacionales y regionales de desarrollo. Son competencias para: Art. 7°. Fomentar la competitividad, las inversiones y el financiamiento para la ejecución de proyectos y obras de infraestructura local. Art. 8°. Desarrollar y regular actividades y/o servicios en materia de educación, salud, vivienda, saneamiento, medio ambiente, sustentabilidad de los recursos naturales, transporte colectivo,
  • 25.
    PIP: CREACIÓN DELSERVICIO DE TRANSITABILIDAD PEATONAL EN EL SECTOR SAN JACINTO, VILLA EL SALVADOR Y SAN PEDRO EN EL DISTRITO SANTIAGO, PROVINCIA DE ICA - ICA. Consultor: Pág. 24 circulación y tránsito, turismo, conservación de monumentos arqueológicos e históricos, cultura, recreación y deporte, conforme a ley. 2. Ley Orgánica de Gobiernos Regionales, Ley 27867 Art. 56°, en el contexto de las funciones específicas que ejercen los Gobiernos Regionales en materia de transporte, planificar, administrar y ejecutar el desarrollo de la infraestructura vial regional, no comprendida en la red vial nacional o rural, debidamente priorizada dentro de los planes de desarrollo regional, así mismo promover la inversión privada, nacional y extranjera en proyecto de infraestructura y de transporte. Los gobiernos municipales como parte del gobierno central una de sus funciones específicas es promover la inversión en infraestructura vial. 3. Ley Orgánica de Municipalidad, Ley 27972 Título V, Cap. 1, Art. 73° (inciso 2) Que establece: las municipalidades, asumen competencias y funciones en materia de tránsito, circulación y transporte público, educación, cultura, etc.”, lo cual deja en manifiesto el compromiso de los órganos locales por asumir estas responsabilidades. Las actividades que el presente proyecto implementara se encuentran contempladas dentro de las competencias y funciones de los órganos provinciales y locales, de acuerdo a la normatividad vigente y expresado en la Ley Orgánica de Municipalidades, Título V, Cap. II, Artículo 79° (Inciso 4.1), que establece: “ejecutar directamente o proveer la ejecución de las obras de infraestructuras urbana o rural que sean indispensables para el desenvolvimiento de la vida del vecindario, el transporte y la comunidad del distrito, tales como pistas o calzadas, vías, puentes, etc. en coordinación con la municipalidad Distrital Respectiva” 4. Ley de Organización y Funciones del Ministerio de Vivienda, Construcción y saneamiento, ley N° 27792. Art. 1.- La presente ley determina y regula el ámbito, estructura orgánica básica, competencia y funciones del ministerio y vivienda, construcción y saneamiento, organismo rector del sector vivienda, construcción y saneamiento.
  • 26.
    PIP: CREACIÓN DELSERVICIO DE TRANSITABILIDAD PEATONAL EN EL SECTOR SAN JACINTO, VILLA EL SALVADOR Y SAN PEDRO EN EL DISTRITO SANTIAGO, PROVINCIA DE ICA - ICA. Consultor: Pág. 25 5. Sistema Nacional de Defensa Civil1 - Plan Nacional de Prevención y Atención de Desastres2 (SNPAD). Optimizar la gestión de desastres a nivel nacional, incorporar el concepto de prevención en el proceso del desarrollo y lograr un sistema integrado, ordenado, eficiente y descentralizado con participación de las autoridades y población en general, eliminando o reduciendo las pérdidas de vidas, bienes materiales y ambientales, y por ende el impacto socio-económico. Objetivo general Evitar o mitigar la pérdida de vidas, de bienes materiales y el deterioro del medio ambiente, que como consecuencia de la manifestación de los peligros naturales y/o antrópicos en cualquier ámbito del territorio nacional, pueda convertirse en emergencia o desastre, atentando contra el desarrollo sostenible del Perú. Objetivos específicos  Estimar los riesgos a desastres, que a consecuencia de la manifestación de los peligros naturales y/o antrópicos puedan presentarse en cualquier punto del territorio nacional.  Educar, capacitar y preparar a la población para planificar y ejecutar acciones de prevención principalmente e incrementar su capacidad de respuesta efectiva en caso de desastres.  Promover la priorización de ejecución de los planes y programas de desarrollo que consideren la prevención como uno de sus componentes principales.  Coordinar la participación interinstitucional para desarrollar una planificación conjunta que propicie el desarrollo sostenible del país minimizando el efecto de los desastres.  Fortalecer institucional y operativamente el Sistema Nacional de Defensa Civil para la  Prevención y Atención de Desastres. SINADECI – SINPAD, exhorta que todas las entidades, organismos públicos y privados relacionados con la Defensa Civil elaborarán y ejecutarán su Plan de Prevención y Atención de Desastres estando obligados a mantenerlo actualizado en el ámbito de su competencia. 1 SINADECI – Sistema Nacional de Defensa Civil 2 SINPAD – Sistema Nacional de Prevención y Atención de Desastres.
  • 27.
    PIP: CREACIÓN DELSERVICIO DE TRANSITABILIDAD PEATONAL EN EL SECTOR SAN JACINTO, VILLA EL SALVADOR Y SAN PEDRO EN EL DISTRITO SANTIAGO, PROVINCIA DE ICA - ICA. Consultor: Pág. 26 2.3.2.5. Marco Político 1. Acuerdo Nacional En el Acuerdo Nacional se plantea el compromiso a desarrollar la infraestructura y la vivienda con el fin de eliminar el déficit, hacer al país más competitivo, permitir el desarrollo sostenible y proporcionar a cada familia las condiciones necesarias para un desarrollo saludable en un entorno adecuado. El estado, en su niveles nacional, regional y local, será el facilitador y regulador de estas actividades y fomentara la transferencia de su diseño, construcción, promoción mantenimiento u operación, según sea el caso, al sector privado. Con el objetivo de desarrollar la infraestructura del país, el Estado: (a) elaborará un plan nacional de infraestructura identificando ejes nacionales de integración y crecimiento para desarrollar una red energética, vial, portuaria, aeroportuaria y de telecomunicaciones, que permita fluidez en los negocios y en la toma de decisiones; (b) otorgará un tratamiento especial a las obras de servicio social, con especial énfasis en la infraestructura de salud, educación, saneamiento, riego y drenaje, para lo cual buscará la participación de la empresa privada en su gestión; (c) promoverá el desarrollo de corredores turísticos y de exportación, que permitan trasladar productos a costos razonables, facilitar las cadenas de producción y consolidar una integración fronteriza acorde con los planes nacionales; (d) edificará infraestructura local con participación de la población en su construcción y mantenimiento. Asimismo, con el objetivo de desarrollar la vivienda, el Estado: (e) elaborará un plan nacional de vivienda y la normatividad necesaria para simplificar la construcción y el registro de viviendas en tiempo y costo, y permitir su densificación, abaratamiento y seguridad; (f) contribuirá a consolidar un sistema habitacional integrado al sistema económico privado, con el Estado en un rol subsidiario, facilitador y regulador; (g) apoyará a las familias para facilitar el acceso a una vivienda digna; (h) fomentará la implantación de técnicas de construcción masiva e industrializada de viviendas, conjuntamente con la utilización de sistemas de gestión de la calidad; (j) fomentará la capacitación y acreditación de la mano de obra en construcción; (k) fomentará el saneamiento físico legal, así como la titulación de las viviendas para incorporar a los sectores de bajos recursos al sistema formal; y (l) buscará mejorar la calidad de las viviendas autoconstruidas. 2. Política General de Gobierno Se asume en el congreso de la República, al asumir la Presidencia, Ollanta Humala expresó que la política general julio 2011 – julio 2016 se caracterizará por adoptar un modelo propio de crecimiento económico con inclusión social, estabilidad y democracia; con un estado promotor del crecimiento que prioriza la mejora de infraestructura urbana y rural.
  • 28.
    PIP: CREACIÓN DELSERVICIO DE TRANSITABILIDAD PEATONAL EN EL SECTOR SAN JACINTO, VILLA EL SALVADOR Y SAN PEDRO EN EL DISTRITO SANTIAGO, PROVINCIA DE ICA - ICA. Consultor: Pág. 27 El diagnostico asociado a los desafíos que plantea la inclusión social revela las dramáticas condiciones en las que vive un sector mayoritario de nuestra población, por lo expuesto, la necesidad urgente de crear leyes que favorezcan la educación con inclusión, creara conciencia social, partiendo de la formación de cada ciudadano y su consecuente capacidad organizativa para dirigir actividades de familia, la localidad y el país. 2.3.2.6. Análisis de consistencia con lineamientos de política Se determina los lineamientos del sector Transporte en sus diferentes ámbitos de intervención y políticas de desarrollo educativo.  Plan Bicentenario el Perú hacia el 2021 En lo que se refiere a la infraestructura, el Plan Bicentenario considera imprescindible definir estrategias que contribuyan a cerrar las diferentes brechas de desigualdad de recursos y capacidades entre lima y las regiones, y entre las propias regiones. Desarrollar una infraestructura económica y productiva suficiente y adecuada, descentralizada y de uso público es un objetivo estratégico fundamental. Objetivo Nacional.- “Desarrollo Regional equilibrado e infraestructura adecuada”. Generar el desarrollo descentralizado de la infraestructura productiva y social, a fin de lograr una ocupación equilibrada del territorio y la competitividad de las actividades regionales. Con tal propósito, se establecerán espacios transversales de planificación Macroregional del norte, centro y sur.  Ley General de Transporte N° 27181 Artículo 03°.- Objetivo de la acción estatal. La acción estatal en materia de transporte y tránsito terrestre se orienta a la satisfacción de las necesidades de los usuarios y al resguardo de sus condiciones de seguridad y salud, así como a la protección del ambiente y la comunidad en su conjunto. Artículo 18°.- De las competencias de las municipalidades distritales. a) En materia de transporte: en general, las que los reglamentos nacionales y las normas emitidas por la Municipalidad Provincial respectiva les señalen y en particular, la regulación del transporte menor (mototaxis y similares).
  • 29.
    PIP: CREACIÓN DELSERVICIO DE TRANSITABILIDAD PEATONAL EN EL SECTOR SAN JACINTO, VILLA EL SALVADOR Y SAN PEDRO EN EL DISTRITO SANTIAGO, PROVINCIA DE ICA - ICA. Consultor: Pág. 28 b) En materia de tránsito: la gestión y fiscalización, dentro de su jurisdicción, en concordancia con las disposiciones que emita la municipalidad provincial respectiva y los reglamentos nacionales pertinentes. c) En materia de vialidad: la instalación, mantenimiento y renovación de los sistemas de señalización de tránsito en su jurisdicción, conforme al reglamento nacional respectivo.  Planes de Desarrollo Concertado – Proyecto de Infraestructura Vial Objetivos estratégicos, contar con una infraestructura Vial adecuada para la demanda de la población garantizando las condiciones óptimas para el desarrollo socio económico de nuestra comunidad. Métodos y estrategias, destinar presupuestos de la Municipalidad Distrital de Santiago en cada proceso del desarrollo del proyecto, a la vez contar con la participación ciudadana. Metas, mejorar en término de avance significativo en el corto plazo la infraestructura vial en nuestro distrito.  CLASIFICADOR DE RESPONSABILIDAD FUNCIONAL DEL SISTEMA NACIONAL DE PROGRAMACIÓN MULTIANUAL Y GESTIÓN DE INVERSIONES Responsabilidad Funcional (ANEXO N° 07 – INVIERTE.PE) A continuación se muestra la función en la que recae el presente proyecto, conforme lo dispuesto en el numeral 2.2 del Artículo 5° del Sistema Nacional de Inversiones Publica, aprobado mediante decreto Supremo N° 102-2007-EF. De acuerdo al clasificador funcional programático se intervendrá al PIP del sector Transporte a través de: FUNCIÓN 15: Corresponde al nivel máximo de agregación de las acciones para la consecución de los objetivos vinculados al desarrollo de la infraestructura aérea, terrestre y acuática, así como al empleo de los diversos medios de transporte. PROGRAMA 033: Conjunto de acciones orientadas al planeamiento, coordinación, ejecución y control necesarias para el desempeño de las acciones destinadas al servicio del transporte terrestre. Incluye las acciones orientadas al control y seguridad del tráfico por carretera así como la implementación y operación de la infraestructura de la red vial nacional, departamental y vecinal.
  • 30.
    PIP: CREACIÓN DELSERVICIO DE TRANSITABILIDAD PEATONAL EN EL SECTOR SAN JACINTO, VILLA EL SALVADOR Y SAN PEDRO EN EL DISTRITO SANTIAGO, PROVINCIA DE ICA - ICA. Consultor: Pág. 29 SUBPROGRAMA 0066: Comprende las acciones de planeamiento, supervisión, expropiación, construcción, mantenimiento, mejoramiento, rehabilitación y otras acciones inherentes a la red vial vecinal orientadas a garantizar su operatividad. Cuadro N° 01 - AG FUNCION: 15 Transporte. PROGRAMA: 033 Transporte Terrestre. SUB PROGRAMA: 0074 Vias Vecinales. SECTOR RESPONSABLE Transporte y Comunicaciones. RESPONSABILIDAD FUNCIONAL
  • 31.
    PIP: CREACIÓN DELSERVICIO DE TRANSITABILIDAD PEATONAL EN EL SECTOR SAN JACINTO, VILLA EL SALVADOR Y SAN PEDRO EN EL DISTRITO SANTIAGO, PROVINCIA DE ICA - ICA. Consultor: Pág. 30 III. IDENTIFICACIÓN
  • 32.
    PIP: CREACIÓN DELSERVICIO DE TRANSITABILIDAD PEATONAL EN EL SECTOR SAN JACINTO, VILLA EL SALVADOR Y SAN PEDRO EN EL DISTRITO SANTIAGO, PROVINCIA DE ICA - ICA. Consultor: Pág. 31 3. IDENTIFICACIÓN. 3.1. DIAGNÓSTICO DE LA SITUACIÓN ACTUAL. 3.1.1. ÁREA DE ESTUDIO Y ÁREA DE INFLUENCIA. a. EL ÁREA DE ESTUDIO. Imagen N° 01 – I CENTRO POBLADO SAN JACINTO, VILLA EL SALVADOR Y SAN PEDRO. CENTROS POBLADOS INVOLUCRADOS 7. SAN JACINTO 8. VILLA EL SALVADOR 9. SAN PEDRO
  • 33.
    PIP: CREACIÓN DELSERVICIO DE TRANSITABILIDAD PEATONAL EN EL SECTOR SAN JACINTO, VILLA EL SALVADOR Y SAN PEDRO EN EL DISTRITO SANTIAGO, PROVINCIA DE ICA - ICA. Consultor: Pág. 32 b. EL ÁREA DE INFLUENCIA. El área de influencia se encuentra en el distrito de Santiago, Centro Poblado y/o sectores San Jacinto, Villa El Salvador y San Pedro. Imagen N° 02 – I CENTRO POBLADO SAN JACINTO CENTRO POBLADO VILLA EL SALVADOR CENTRO POBLADO SAN JACINTO CENTRO POBLADO VILLA EL SALVADOR
  • 34.
    PIP: CREACIÓN DELSERVICIO DE TRANSITABILIDAD PEATONAL EN EL SECTOR SAN JACINTO, VILLA EL SALVADOR Y SAN PEDRO EN EL DISTRITO SANTIAGO, PROVINCIA DE ICA - ICA. Consultor: Pág. 33 CENTRO POBLADO SAN PEDRO Para el desarrollo del proyecto el área de estudio e influencia corresponden al mismo espacio geográfico o radio de acción en localización, tamaño, tecnología y desarrollo de la transitabilidad peatonal a través de 2 casos según3 : 1. Análisis del sistema de transporte: se evalúa los bienes y servicios de transporte urbano a nivel de las vías del centro poblado y de la misma forma el tránsito peatonal, considerando el cambio del volumen durante el horizonte del proyecto. 2. Análisis del sistema económico: se evalúa los sistemas económicos relacionados al trasporte vehicular y peatonal, observándose su impacto y desarrollo a través de la zonificación y señalización de vías además de la cartografía o mapas catastrales. c. Características físicas. Ubicación geográfica. El distrito de Santiago se encuentra ubicado a 14º 04’ 00” de Latitud Sur, a 75º 43’ 24” de Latitud Oeste, según el Instituto Geográfico Nacional y a 306 km al sur de la ciudad de Lima, Capital de la República; 3 Guía metodológica para la identificación, formulación y evaluación social de proyectos de viabilidad urbana, a nivel de perfil. CENTRO POBLADO SAN PEDRO
  • 35.
    PIP: CREACIÓN DELSERVICIO DE TRANSITABILIDAD PEATONAL EN EL SECTOR SAN JACINTO, VILLA EL SALVADOR Y SAN PEDRO EN EL DISTRITO SANTIAGO, PROVINCIA DE ICA - ICA. Consultor: Pág. 34 El área intervenida con el proyecto se encuentra ubicada en el Centro Poblado y/o sectores San Jacinto, Villa El Salvador y San Pedro en los siguientes ubigeos, coordenadas y UTM. Extensión y altitud. De acuerdo a los datos del Instituto Nacional de Estadística – INEI, el distrito de Santiago tiene un extensión territorial de 887,51km², que representa el 0,11% del área total de la provincia de Ica. El territorio distrital, se encuentra sobre altitud de 406 metros sobre el nivel del mar (msnm). UBIGEO DEPARTAMENTO PROVINCIA DISTRITO LOCALIDAD 1101110003 ICA ICA SANTIAGO SAN JACINTO 1101110003 ICA ICA SANTIAGO VILLA EL SALVADOR 1101110003 ICA ICA SANTIAGO SAN PEDRO Elaboración: Consultor LOCALIZACIÓN GEOGRÁFICA DEL PROYECTO DE INVERSIÓN LOCALIDAD S W SAN JACINTO 14°14'72.4’’ 75°74'27.6" VILLA EL SALVADOR 14°14'62.2’’ 75°73'56.4" SAN PEDRO 14°13'44.7’’ 75°73'55.4" Elaboración: Consultor COORDENADA GEOGRAFICA UTM ESTE X UTM NORTE Y HUSO HEMISFERIO SAN JACINTO 426515.49 8557941.32 8420423.89 SUR VILLA EL SALVADOR 426515.49 8557941.32 8420423.89 SUR SAN PEDRO 426515.49 8557941.32 8420423.89 SUR COORDENADAS UTM: SECTORES A INTERVENIR DESCRIPCION INICIO UTM
  • 36.
    PIP: CREACIÓN DELSERVICIO DE TRANSITABILIDAD PEATONAL EN EL SECTOR SAN JACINTO, VILLA EL SALVADOR Y SAN PEDRO EN EL DISTRITO SANTIAGO, PROVINCIA DE ICA - ICA. Consultor: Pág. 35 Límites, los límites políticos del distrito de Santiago son los siguientes: Por el Norte: Con los distritos de Ica, Pueblo Nuevo y Tate. Por el Nor – Este: Con el distrito de Yauca del Rosario. Por el Sur: Con el distrito de Changuillo de la provincia de Nasca Por el Este: Con los distritos de Santa Cruz y Tibillo de la provincia de Palpa Por el Oeste: Con el distrito de Ocucaje y el Océano Pacífico. Tipo de zona. El estudio socioeconómico está enmarcado en el ámbito rural del distrito de Santiago, Centro Poblado y/o sectores San Jacinto, Villa El Salvador y San Pedro. d. Características físicas. Accesibilidad. Para acceder al distrito de Santiago se ingresa por una vía la Panamericana Sur desde la capital de república, capital de la provincia y distritos colindantes a la altura del km 306. El promedio de horas empleados para desplazarse desde la capital de la república es de 5 horas, en cambio de 10 a 15 minutos desde la capital de provincia de Ica. La accesibilidad al Centro Poblado y/o sectores San Jacinto, Villa El Salvador y San Pedro es a través de la Panamericana Sur Km 312 al margen derecho con dirección de Norte a Sur con tiempos promedios de recorrido de 11 minutos desde la capital del distrito de Santiago. LUGAR DISTANCIA (KM) TIEMPO (MINUTOS) SANTIAGO - - TACARACA 4.50 5.00 SAN PEDRO 7.50 12.00 VILLA EL SALVADOR 7.10 12.00 SAN JACINTO 8.20 14.00 TOTAL 6.83 10.75 Elaboración: Consultor CENTROS POBLADOS INVOLUCRADO: DISTANCIAS Y TIEMPO DE RECORRIDO
  • 37.
    PIP: CREACIÓN DELSERVICIO DE TRANSITABILIDAD PEATONAL EN EL SECTOR SAN JACINTO, VILLA EL SALVADOR Y SAN PEDRO EN EL DISTRITO SANTIAGO, PROVINCIA DE ICA - ICA. Consultor: Pág. 36 e. Características socioeconómicas: Actividades económicas que se desarrollan y su temporalidad. Población económicamente Activa: Cuadro N° 01 – I La población económicamente activa del distrito de Santiago, la PEA ocupada constituye 48,0%, la PEA desocupada 1,0%, la No PEA 51,0%, observándose una población ociosa mayor al 50,0%, situación que la población actualmente trabaja por temporadas en las empresas agrícolas y/o agroindustriales. Cuadro N° 02 – I
  • 38.
    PIP: CREACIÓN DELSERVICIO DE TRANSITABILIDAD PEATONAL EN EL SECTOR SAN JACINTO, VILLA EL SALVADOR Y SAN PEDRO EN EL DISTRITO SANTIAGO, PROVINCIA DE ICA - ICA. Consultor: Pág. 37 Las actividades económicas de la población según agrupación están caracterizadas por la agricultura y la ganadería con 61,0% de participación, industrias manufactureras 8,0%, comercio por menor, Transporte almacenamiento y comunicaciones 5,0%, enseñanza 6,0% y otras actividades 20,0% del total. Actividad agrícola. Una de las actividades económicas más importantes de los pobladores del distrito de Santiago es la agricultura, la cual se desarrolla en 40,769 has; donde se observa el mayor predominio de (60 a más has) en unidades agropecuarias de 6 grupos. Los productos agrícolas de mayor producción está compuesta por los productos agrícolas: algodón, maíz amarillo duro, uva, plata, paprika, esparrago y alcachofa que ocupan más del 90,0% de la superficie cultivada. Cuadro N° 03 – I La condición jurídica de las unidades agrícolas están las S.A.C., S.A.A. S.R.L., cooperativas agrarias y comunidad campesina siendo los que tienen a su poder la mayoría de las unidades agrícolas. La particularidad de la población del Centro Poblado y/o Sector San Jacinto, Villa El Salvador y San Pedro, que más de un 90,0% labora en las empresas agrícolas, una minoría se dedica al comercio por menor, no obstante, los trabajos son por temporadas, en cuanto a sus unidades agrícolas solo realizan una campaña al año por el factor del recurso hídrico aprovechándolos en las épocas
  • 39.
    PIP: CREACIÓN DELSERVICIO DE TRANSITABILIDAD PEATONAL EN EL SECTOR SAN JACINTO, VILLA EL SALVADOR Y SAN PEDRO EN EL DISTRITO SANTIAGO, PROVINCIA DE ICA - ICA. Consultor: Pág. 38 de avenida de agua; es decir, el sustento económico de las familias es el trabajo en los predios agrícolas y sus unidades agrícolas. Actividad pecuaria. El distrito de Santiago, presenta buenas condiciones para el desarrollo de la actividad pecuaria, cuenta con extensiones de terreno agrícola, recursos naturales (forraje) y clima apropiado para el desarrollo pecuario. Al igual que en la agricultura, la actividad pecuaria presenta restricciones, debido a la falta de asistencia técnica en el manejo de pastos, preparación de alimentos concentrados y manejo sanitario. Cuadro N°04 – I El cuadro superior muestra que del total de especies con los que cuenta el distrito es el ganado ovino con 56,0% de participación y 44,0% de ganado vacuno, con la particularidad que la producción pecuaria se da únicamente en el área rural o predios agrícolas, es decir, los beneficiarios directos son la población involucrada, por su localización. f. Características demográficas. La población de referencia del distrito de Santiago para el 2007 alcanzó era de 23,657 habitantes y para el año 2016 cuenta con una población de 30,049 habitantes (Población proyectada a una tasa de crecimiento del distrito 3,2%).
  • 40.
    PIP: CREACIÓN DELSERVICIO DE TRANSITABILIDAD PEATONAL EN EL SECTOR SAN JACINTO, VILLA EL SALVADOR Y SAN PEDRO EN EL DISTRITO SANTIAGO, PROVINCIA DE ICA - ICA. Consultor: Pág. 39 Cuadro N°05 – I g. Disponibilidad de saneamiento básico (agua potable, alcantarillado o disposición de excretas), energía, telecomunicaciones. Servicio de agua y alcantarillado. En el distrito de Santiago se puede observar que el 36,0% de las viviendas se abastece de agua mediante una red pública dentro de la vivienda, lo que representa un considerable porcentaje; pero también es alarmante que un 44,0% de las viviendas obtenga el agua a través de un pozo lo que indica las malas condiciones de vida de la población. Cuadro N°07 – I En el distrito de Santiago se puede observar que el 27,0% de viviendas cuenta con el servicio de red pública de alcantarillado, el 55,00% de viviendas con pozo negro/ciego, y es alarmante que un 9,0% de viviendas no cuente con este servicio, lo que indica las bajas condiciones de calidad de vida de población. Área Hombre Mujer Total Área Hombre Mujer Total Urbano 8,292 8,344 16,636 Urbano 11,217 11,288 22,505 Rural 3,579 3,442 7,021 Rural 4,842 4,656 9,498 Total 11,871 11,786 23,657 Total 16,059 15,944 32,003 Fuente:Censo XIdepoblaciónyVIdevivienda,2007. Poblaciónestimadaenbasealcenso INEI-2007alaño 2018. Elaboración:consultor. Fuente:Censo XIdepoblaciónyVIdevivienda,2007. Elaboración:consultor. DISTRITO DESANTIAGO: POBLACIÓN,2018DISTRITO DESANTIAGO: POBLACIÓN,2007
  • 41.
    PIP: CREACIÓN DELSERVICIO DE TRANSITABILIDAD PEATONAL EN EL SECTOR SAN JACINTO, VILLA EL SALVADOR Y SAN PEDRO EN EL DISTRITO SANTIAGO, PROVINCIA DE ICA - ICA. Consultor: Pág. 40 Cuadro N°08 – I Residuos sólidos. En el distrito de Santiago cuenta con el servicio de recojo de basura 3 veces por semana. Uno de los grandes problemas por resolver en el distrito y principales centros poblados es la disposición final de los residuos sólidos generados por las viviendas; siendo muy importante considerar la construcción de relleno sanitario. Servicio de energía eléctrica. El servicio de energía eléctrica en el distrito de Santiago es proveído por ELECTRODUNAS S.A.A. de Ica; según los resultados del censo 2007, en el distrito el 75,0% dispone de energía eléctrica, mientras que 25,0% no dispone del servicio, con respecto al 2007 la cobertura del servicio de energía eléctrica se ha incrementado significativamente en la misma magnitud de la cobertura distrital. Cuadro N°09 – I Servicios de telecomunicaciones. El servicio de telecomunicación en el distrito de Santiago, la población tiene acceso casi en su totalidad, afirmándose su comunicación masiva a través de la telefonía móvil, como también la telefonía fija, radio y tv y en menor cuantía el Internet. Tipo de área Si No Total Urbano 14,174 1,361 15,535 Rural 5,803 761 6,564 Total 19,977 2,122 22,099 Fuente: Censo XI de Población y VI de Vivienda, 2007 Elaboración: Consultor. DISTRITO DE SANTIAGO: POBLACIÓN QUE SABE LEER Y ESCRIBIR POR SEXO , SEGÚN ÁREA, 2007
  • 42.
    PIP: CREACIÓN DELSERVICIO DE TRANSITABILIDAD PEATONAL EN EL SECTOR SAN JACINTO, VILLA EL SALVADOR Y SAN PEDRO EN EL DISTRITO SANTIAGO, PROVINCIA DE ICA - ICA. Consultor: Pág. 41 Servicio de salud. En el distrito de Santiago, hay 3 Establecimientos de Salud, un centro de salud se ubica en la capital del distrito desde allí brinda los servicios de salud hacia los centros poblados. Se ha observado que las causas de la morbilidad infantil debido a Enfermedades Diarreicas Agudas, se dan como producto del consumo de agua contaminada, la inadecuada disposición de excretas y el consumo de alimentos contaminados o aquellos de consumo crudo mal lavados. Según los resultados de la ficha de ocurrencia durante los últimos años las enfermedades más frecuentes en niños menores de 10 años; son las enfermedades diarreicas, parasitarias, dermatológicas, conjuntivitis, tifoidea y hepatitis. En caso de atención especializada y cirugías de alto riesgo los pacientes son derivados al Hospital Regional y Socorro de Ica. Cuadro N°10 – I Del total de casos del distrito de Santiago, Se ha analizado los casos del Centro Poblado y/o sectores San Jacinto, Villa El Salvador: la población que está asegurado al SIS representa un 7,0%, población asegurado en otros seguros 8,0%, población asegurado a ESSALUD 38,0% y la población que no tienen ningún seguro 47,0% siendo la brecha alta, observándose el limitado acceso de población involucrada, siendo los más vulnerables los niños y adultos mayores. Aspectos nutricionales. El problema de la desnutrición principalmente es observado en familias de bajos ingresos y limitados niveles de instrucción, estas características adicionadas a la ingesta inadecuada por la mala utilización de alimentos condicionan la presencia de procesos infecciosos frecuentes como Item Solo esta asegurado al SIS Esta asegurado en el SIS, ESSALUD y otro Esta asegurado en el SIS y ESSALUD Esta asegurado en el SIS y Otro Esta asegurado en ESSALUD y Otro Esta asegurado en ESSALUD Esta asegurado en Otro No tiene ningun seguro Total Urbano 82 0 0 1 0 456 114 540 1,193 Rural 37 0 0 0 0 186 22 254 499 Total 118 0 0 1 0 643 135 795 1,693 Fuente:Censo XIde Población yVIde Vivienda,2007 Elaboración:Consultor. DISTRITO DE SANTIAGO: POBLACION AFILIADA A SEGUROS DE SALUD DEL CENTRO POBLADO LUJARAJA, SEGÚN AREA, 2016
  • 43.
    PIP: CREACIÓN DELSERVICIO DE TRANSITABILIDAD PEATONAL EN EL SECTOR SAN JACINTO, VILLA EL SALVADOR Y SAN PEDRO EN EL DISTRITO SANTIAGO, PROVINCIA DE ICA - ICA. Consultor: Pág. 42 enfermedades diarreicas que desencadenan el círculo vicioso de desnutrición; problemas que son posibles de superarse con la práctica de estilos de vida saludable que promueve el Ministerio de Salud y otros programas de Cooperación Técnica. En la situación actual la brecha de desnutrición crónica4 se estima 11,92%, siendo las familias más vulnerables ubicadas en las periferias del casco urbano del distrito de Santiago. Mortalidad infantil. La mortalidad infantil también representa un serio problema de salud pública a nivel distrital; siendo las principales causas las IRAs (Infecciones Respiratorias Agudas) e EDAs (enfermedades Diarreicas Agudas), enfermedades infecciosas muy contagiosas que se transfieren rápidamente por las condiciones de hacinamiento y poca ventilación de viviendas y el acceso a servicios básicos de los pobladores. La desnutrición acrecienta indirectamente la mortalidad infantil, disminuyendo la capacidad de recuperación de los niños con IRAs y EDAs. Servicio de educación. Los servicios de educación en el distrito de Santiago son brindados por el Estado impartiéndose la educación a nivel inicial no escolarizado y escolarizado, primario y secundario. La percepción local de la calidad del servicio educativo que se brinda en el distrito es “baja”. Los pobladores precisan como principales problemas educativos: la escasa implementación de las instituciones educativas con material didáctico, deficiente dotación de equipos necesarios para brindar una educación de mejor calidad y el limitado acceso a capacitaciones para el personal docente y directivos. El distrito de Santiago tiene un 90.0% de alfabetismo, es decir que sabe leer y escribir, el 10.0% que no sabe leer ni escribir, la cual está asociado a la pobreza, lo que implica que el acceso de oportunidades a la educación aún existe limitaciones excluyéndose ciertos grupos y sectores poblacionales. El distrito de Santiago, de acuerdo al padrón de centros educativos al 2015 del Ministerio de Educación cuenta a la fecha: 1 CETPRO (Centro de Educación Técnico-Productiva), 1 Educación Básica Alternativa, 2 inicial - cuna – jardín, 25 inicial – jardín, 23 del nivel primario y 5 del nivel secundaria con un total de 6,652 estudiantes, 354 docentes y 495 secciones. La infraestructura de las instituciones educativas en su mayoría se encuentra en regulares condiciones siendo 4 Fondo de Promoción a la Inversión Pública Regional y Local (FONIPREL):
  • 44.
    PIP: CREACIÓN DELSERVICIO DE TRANSITABILIDAD PEATONAL EN EL SECTOR SAN JACINTO, VILLA EL SALVADOR Y SAN PEDRO EN EL DISTRITO SANTIAGO, PROVINCIA DE ICA - ICA. Consultor: Pág. 43 necesario su mejoramiento. La población estudiantil representa el 28,0% de la población total de distrito. Cuadro N°11 – I En el área de influencia del proyecto del Centro Poblado y/o sectores San Jacinto, Villa El Salvador y San Pedro, hay 01 I.E. del nivel inicial, 01 I.E. del nivel primario. Cuadro N°12 – I La población alfabeto del Centro Poblado y/o sectores San Jacinto, Villa El Salvador y San Pedro representa el 90,0%, mientras que un 10,0% no sabe leer ni escribir. h. Características climáticas: temperatura promedio, presencia de lluvias esporádicas, etc. Tipo de área Si No Total Urbano 643 27 671 Rural 263 21 283 Total 906 48 954 Fuente: Censo XI de Población y VI de Vivienda, 2007 Elaboración: Consultor. DISTRITO DE SANTIAGO: POBLACIÓN QUE SABE LEER Y ESCRIBIR POR SEXO DEL CENTRO POBLADO SAN JACINTO, VILLA EL SALVADOR Y SAN PEDRO, SEGÚN ÁREA, 2018
  • 45.
    PIP: CREACIÓN DELSERVICIO DE TRANSITABILIDAD PEATONAL EN EL SECTOR SAN JACINTO, VILLA EL SALVADOR Y SAN PEDRO EN EL DISTRITO SANTIAGO, PROVINCIA DE ICA - ICA. Consultor: Pág. 44 Temperatura y clima, de acuerdo a la estación meteorológica del distrito de Santiago, las temperaturas máximas mensuales, en promedio presentan valores entre 22ºC y 30°C en los meses de Setiembre a Febrero respectivamente. El clima de la zona es cálido. En verano la variación diurna del viento es menos definida debido al fuerte calentamiento de la superficie accidentada y desértica, la cual crea una capa de aire mezclada en la medida que el viento incrementa su velocidad, incrementando también los procesos de mezcla o dispersión de las partículas o gases. Humedad, en el distrito de Santiago normalmente en las horas de la mañana, durante todo el año, muestra un clima cálido. Los valores de la humedad relativa del día llegan a valores que fluctúan entre 50,0% y 60,0%. Ambas condiciones presentan valores bajos respecto a localidades más cercanas al litoral costero. i. Análisis de peligros. Los peligros naturales más frecuentes a los que está expuesta el área de estudio son: Sismos, vientos fuertes (vientos paracas) y sequía, que representan la inseguridad física. El distrito de Santiago y sus centros poblados por su ubicación geográfica es vulnerable a amenazas o peligros de origen principalmente natural y escasamente antropogénico; los peligros de origen natural son los sismos y paracas. Vientos paracas, los vientos paracas son un fenómeno natural, que se manifiesta a través de fuertes masas de aire que forman en el pacífico sur. Estos vientos fuertes soplan en sentido oeste – este, sobre el territorio del desierto costanero conformado en su mayoría por arenales; estos vientos afectan en gran medida el crecimiento de las plantas en los campos agrícolas, limitando la polinización natural, por lo que disminuye la producción agrícola. Sismos, la mayor parte de los sismos ocurridos en la provincia de Ica de donde forma parte el distrito de Santiago y sus centros poblados son ocasionados por la interacción entre la placa de Nasca y la placa sudamericana a ángulos variables, debido a que la parte subyacente de la placa de Nasca sea más profunda conforme avanza bajo el continente. El sismo más importante y de reciente ocurrencia es el del 15 de Agosto del 2007, afectando más del 80,0% de las viviendas, la mayoría de estas viviendas están construidas con material de adobe y en menor proporción con material noble, se suman el deterioro de la infraestructura de las
  • 46.
    PIP: CREACIÓN DELSERVICIO DE TRANSITABILIDAD PEATONAL EN EL SECTOR SAN JACINTO, VILLA EL SALVADOR Y SAN PEDRO EN EL DISTRITO SANTIAGO, PROVINCIA DE ICA - ICA. Consultor: Pág. 45 instituciones educativas, infraestructura de riego e infraestructura de agua potable y saneamiento entre otros; por lo cual la zona es declarada altamente sísmica. Sequías, el distrito de Santiago tiene la característica de estar situada al margen izquierdo del rio Ica, así como sus centros poblados. Los períodos de sequias generalmente se manifiestan durante los meses de setiembre a noviembre. Los principales efectos de las sequías, se reflejan sobre todo en la actividad agrícola que se manifiesta con baja productividad agrícola y/o pérdida de los cultivos que origina una escasa rentabilidad y reducción de los ingresos económicos de las familias productoras. Para identificación de peligros en la zona afectada se ha recurrido a información de carácter primario y secundario: a. Estudios y documentos: En el Compendio Estadístico de Emergencias más impactantes ocurridas en el Perú 1970 – 2022, y; Compendio Estadístico de Prevención de Desastres 2010 - Perú, se encuentran los grandes desastres en el período 2001 – 2010; en el cual se encuentra el informe sobre las inundaciones y sismos. b. Informe que narra los desastres ocasionados a raíz de estos eventos de la naturaleza. c. Sismos: con fecha 12 de Noviembre de 1996 y 15 de agosto del 2007, se producen el violento terremoto en el sur del país con las siguientes características: Cuadro N° 13 - I Ítem 12 de Noviembre del 1996. El 15 de Agosto del 2007 Magnitud: 6,4 en la Escala de Richter 7,0 Ml (E.R.) - 7,9 Mw Magnitud Momento Epicentro: a 135 Km al Sur Oeste de Nazca 60 Km - al Oeste de Pisco (en el mar). Duración: 04 minutos. Intensidad: VIII Grados en Nazca y Palpa, V Grados en Ica, IV Grados en Camaná, III-IV Grados en Moquegua, III Grados en Tacna y II Grados en la Ciudad de Lima. VII Pisco, VI Lima, V Huancavelica, IV Huaraz, Huánuco, III Abancay, Cajamarca, Mollendo y Camaná, II Chachapoyas, Arequipa y Chiclayo. Profundidad: 46 Km. 40 Km. Área afectada: La extensión de la superficie afectada es de 70 369,06 km2 que corresponden a las provincias de Ica, Pisco, Nazca y Palpa en el departamento de Ica, Caravelí y Caylloma en el Departamento de Arequipa, Lucanas y Coracora en Ayacucho y Huaytará en Huancavelica. Ica: 363 841 damnificados y 157 369 afectados; Huancavelica: 10 810 damnificados y 20 870 afectados; Ayacucho: 460 damnificados y 2 450 afectados; Junín: 20 damnificados; Lima: 59 483 damnificados y 40 371 afectados. Además Un total de 596 fallecidos y 1.292 heridos.
  • 47.
    PIP: CREACIÓN DELSERVICIO DE TRANSITABILIDAD PEATONAL EN EL SECTOR SAN JACINTO, VILLA EL SALVADOR Y SAN PEDRO EN EL DISTRITO SANTIAGO, PROVINCIA DE ICA - ICA. Consultor: Pág. 46 Conocimiento Local; Los beneficiarios manifiestan que los dos hechos de mayor impacto fueron: Sismos: de los años ocurridos en 1996 y el de 2007, este último fue presenciado por más del 90% de la población, quienes viven inseguros y temen que este fenómeno vuelva a ocurrir y con ello se pierdan vidas humanas. Análisis de peligros en el Centro Poblado y/o sectores San Jacinto, Villa El Salvador y San Pedro. Se ha realizado un análisis sobre los posibles desastres o eventos naturales a ocurrir y qué medidas deberían tomarse en caso exista ese riesgo a fin de evitar que se afecte al Centro Poblado y/o sectores San Jacinto, Villa El Salvador y San Pedro. Parte A: Aspectos generales Sobre la ocurrencia de peligros en la zona. Cuadro N° 14 - I Peligros SI NO Comentarios Peligros SI NO Comentarios Innundaciones x Innundaciones x Lluvias Intensas x Lluvias Intensas x Heladas Heladas x Friajes Friajes x Nevadas Nevadas x Sismos x 15 de agosto 2007 (7,9°), 28 de octubre 2011 (6,7°), 30 de enero 2012 (6,2°) Sismos x Huaycos x Huaycos x Derrumbes / Deslizamientos x Derrumbes / Deslizamientos x Tsunamis x Tsunamis x Incendios Urbanos x Incendios Urbanos x Derrames Tóxicos x Derrames Tóxicos x Otros x Otros x No No Fuente:Instituto Nacional de Defensa Civil Elaboración:Consultor 3.- Existe la posibilidad de ocurrencia de algunos de los peligros señalados en las preguntas anteriores durante la vida útildelproyecto. 4.- La información existente sobre la ocurrencia de peligros naturales en la zona es suficiente para tomar decisiones para la la formulación y evaluación de proyectos. Analisis de Riesgo: Formato 1: Identificación de peligros en la zona de ejecución del proyecto. Aspectos generales sobre la ocurrencia de peligros en la zona 1.- Existen antecedentes de peligros en la zona en la cual se pretende ejecutar el proyecto. 2.- Extisten estudios que pronostican la probable ocurrencia de peligros en la zona bajo análisis ¿Que tipo de peligros? Si x Si x
  • 48.
    PIP: CREACIÓN DELSERVICIO DE TRANSITABILIDAD PEATONAL EN EL SECTOR SAN JACINTO, VILLA EL SALVADOR Y SAN PEDRO EN EL DISTRITO SANTIAGO, PROVINCIA DE ICA - ICA. Consultor: Pág. 47 Parte B: Preguntas frecuentes sobre características específicas de peligros. Cuadro N° 15 - I Resultado. B M A S.I B M A S.I ( c) = (a) * (b) Inundación. ♦ Existen zonas con problemas de inundación x ♦ Existe sedimentación en el río o quebrada x ♦ Cambia el flujo del río o acequia principal que estará x Lluvias intensas. Derrumbes / Deslizamientos. ♦ Existen procesos de erosión x ♦ Existe mal drenaje del suelo x ♦ Existen antecedentes de inestabilidad o fallas x ♦ Existen antecedentes de deslizamientos x ♦ Existen antecedentes de derrumbes x Heladas x Friajes x Nevadas x Sismos x 2 2 4 Sequias x 1 1 2 Huaycos x Incendios Urbanos x Derrames Tóxicos x Otros x PROMEDIO 3.0 Fuente: Instituto Nacional de Defensa Civil Elaboración: Consultor ESTIMACIÓN DEL GRADO DE PELIGRO EN LA ZONA DE INFLUENCIA DEL PROYECTO B=Bajo: 1; M=Medio: 2; A=Alto: 3; S.I.=Sin información; 4. Frecuencia (a): Se define de acuerdo con el periodo de recurrencia de cada cada uno de los peligros identificados, lo cual se puede realizar sobre la base de información histórica o en estudio de prospectiva. Para definir el grado de Frecuencia (a) Severidad (b) utilizar la siguiente escala: Severidad (b): Se define como el grado de impacto de un peligro (intensidad, área de impacto). Analisis de Riesgo: Formato 2: Preguntas sobre características específicas de peligro. Peligros SI NO Frecuencia (a) Frecuencia (b)
  • 49.
    PIP: CREACIÓN DELSERVICIO DE TRANSITABILIDAD PEATONAL EN EL SECTOR SAN JACINTO, VILLA EL SALVADOR Y SAN PEDRO EN EL DISTRITO SANTIAGO, PROVINCIA DE ICA - ICA. Consultor: Pág. 48 Conclusión: De acuerdo con los resultados en el segundo cuadro, la zona en la cual se desarrollara el proyecto es de peligro Medio. Esta información se analizará de manera conjunta con el análisis de vulnerabilidad, para determinar el nivel de riesgo. Rango de peligro: Grado de peligro Bajo > 0.0 – 2.5 > Medio > 2.5 – 5.0> Alto > 5.0 – 7.5> Tomando como base el rango de peligro nos muestra que la zona de influencia del proyecto presenta un grado de PELIGRO MEDIO, siendo los peligros más relevantes para la zona los sismos y sequias. El resto de los peligros identificados son poco relevantes para la zona, debido a su baja frecuencia de ocurrencia y baja severidad. Los impactos ambientales que se estuviesen generando. Análisis de Vulnerabilidad. j. Análisis de vulnerabilidad. Los principales factores de vulnerabilidad de los vientos paracas son: El grado de exposición, principalmente por la ubicación de los centros urbanos y/o localidades involucradas del estudio. Así mismo, son vulnerables, por la rusticidad de la construcción de sus viviendas y porque estas no disponen de medios de protección que permita resistir estos fuertes vientos, además presenta fragilidad en las unidades sociales, sobre todo en la infraestructura y medios de vida de la población. Los principales factores de vulnerabilidad del sismo son: Fragilidad sobre todo referida al tipo de infraestructura habitacional, ya que la mayoría de las localidades involucradas del estudio está construida con material rústico, tienen diseños técnicos que no consideran aspectos de seguridad antisísmica y son antiguas, además se observa escasa resiliencia debido a que la población y la sociedad civil en general se encuentra poco organizada, así como, los Comités de Defensa Civil son poco funcionales.
  • 50.
    PIP: CREACIÓN DELSERVICIO DE TRANSITABILIDAD PEATONAL EN EL SECTOR SAN JACINTO, VILLA EL SALVADOR Y SAN PEDRO EN EL DISTRITO SANTIAGO, PROVINCIA DE ICA - ICA. Consultor: Pág. 49 Cuadro N° 16 - I Cuadro N° 17 - I En el análisis de los Peligros se determinó que existía un PELIGRO MEDIO en la zona donde se desarrolla el proyecto y en el análisis de Vulnerabilidades se determinó que existía una VULNERABILIDAD MEDIA, por lo que el proyecto enfrentará condiciones de RIESGO MEDIO. Bajo Medio Alto x x x x x x x x x x Fuente:Instituto Nacional de Defensa Civil Elaboración:Consultor (A) Localización delProyecto respecto alpeligro (H) Nivelde organización de la población (I) Conocimiento sobre ocurrencia de desastres por parte de la (J) Actitud de la poblacion frente a los desatres (K) Existencia de recursos financieros para respuestas ante Fragilidad Resiliencia (C) Tipo de Construcción (D) Aplicación de normas de construcción (E) Actividad economica de la zona (G) Integración institucionalde la zona (F) Situación de pobreza de la zona Facctor de Vulnerabilidad Variable (B) Caracteristicas delterreno Grado de Vulnerabilidad Analisis de Riesgo: Formato 3: Identificación de Grado de vulneravilidad por factores de exposición, fragilidad y resiliencia. Identificación del grado de Vulnerabilidad Exposición Grado de Grado de Peligros Bajo Medio Alto Fuente: Instituto Nacional de Defensa Civil Elaboración: Consultor ESCALA DEL NIVEL DE RIESGOS, CONSIDERANDO NIVEL DE PELIGROS Y VULNERABILIDAD Definición de Peligros / Vulnerabilidad Bajo AltoMedio x
  • 51.
    PIP: CREACIÓN DELSERVICIO DE TRANSITABILIDAD PEATONAL EN EL SECTOR SAN JACINTO, VILLA EL SALVADOR Y SAN PEDRO EN EL DISTRITO SANTIAGO, PROVINCIA DE ICA - ICA. Consultor: Pág. 50 Cuadro N° 18 - I Si No C. Análisis de vulnerabilidad por resilencia. Fuente: Instituto Nacional de Defensa Civil Elaboración: Consultor 2. ¿Si la localización de la prevista para el proyecto lo expone a situaciones de peligro? ¿ es posible, técnicamente, cambiar la ubicación del proyecto a una zona menos expuesta? A. Analisis de vulnerabilidad por Exposición (Localización) 1. ¿La Localización escogida por la ubicación del proyecto evita su exposición a peligros? Formato N° 2: Lista de verificación sobre la Generación de vulnerabilidades po Exposición, Fragilidad o Resilencia en el Proyecto. EVALUACIÓN DE VULNERABILIDAD Preguntas X X Comentario En el caso de las infraestructuras, la ubicación ha sido determinada considerando el tipo de peligro. B. Analisis de vulnerabilidades por Fragilidad (tamaño, tecnología) 1. ¿La construcción de la infraestructura sigue la normativa vigente, de acuerdo con el tipo de infraestructura de que se trate? Ejemplo Norma Antisísmico. X 1. En la zona de ejecución del proyecto, ¿existen mecanismos técnicos para hacer frente a la ocurrencia de desastres? 2. En la zona de ejecución del proyecto, ¿existen mecanismo financieros para hacer frente a los daños ocasionados por la ocurrencia de desastres? 3. En la zona de ejecución del proyecto, ¿existen mecanismos organizativos para hacer frente a los daños ocasionados por la ocurrencia de desastres? 4. ¿El proyecto incluye mecanismo técnicos, financiero y o organizativos para hacer frente a los daños ocasiona por la ocurrencia de desastres? 5. ¿La población beneficiaria del proyecto conoce los potenciales daños que se generarían si el proyecto se ve afectado por una situación de peligro? 2. ¿Los materiales de contrucción consideran las características geográficas y físicas de la zona de ejecución del proyecto? 3. ¿El diseño toma en cuenta las características geográficas y físicas de la zona de ejecucióndel proyecto? 4. ¿La decisión de tamaño del proyecto considera las características geográficas y físicas de la zona de ejecución del proyecto? 5. ¿La tecnología propuesta para el proyecto considera las características geográficas y físicas de la zona de ejecución del proyecto? 6. ¿Las decisiones de fecha de inicio y de ejecución del proyecto toman en cuenta las características geográficas, climáticas y físicas de la zona de ejecución del proyecto? El proyecto incluye un programa de capacitación y sensibilización el cual pone en conocimiento a la población de cómo prevenir la ocurrencia de situaciones de peligro. El proyecto contempla mecanismos técnicos y organizativos para prevenir y reducir los efectos de la ocurrencia de eventos que puedan afectar al proyecto. X El cronograma de intervención para la construcción de las infraestructuras están ajustadas estrictamente a las condiciones climáticas y sus variaciones estaciónales. X X X X X X X X Las infraestructuras diseñadas por el proyecto “CREACIÓN DEL SERVICIO DE TRANSITABILIDAD PEATONAL EN EL SECTOR SAN JACINTO, VILLA EL SALVADOR Y SAN PEDRO EN EL DISTRITO SANTIAGO, PROVINCIA DE ICA - ICA” incluye en su diseño todas las exigencias requeridas por la normatividad correspondiente. En el caso de las infraestructuras se ubican en la zona rural del Centro Poblado y/o sectores SAN JACINTO, VILLA EL SALVADOR Y SAN PEDRO. Para la construcción de las infraestructuras se utilizará materiales de la zona que son las piedras y se adaptan a las condiciones de la zona. El diseño esta adecuado a las condiciones geográficas y físicas de la zona. Los tamaños de las infraestructuras se han diseñado en base a las condiciones geográficas y físicas de la zona. La tecnología para la construcción de las infraestructuras está acorde a las condiciones geográficas de la zona. La Municipalidad Distrital de Santiago cuentan con maquinarias y equipamiento para atender los eventos que puedan afectar a la población y la infraestructuras. La Municipalidad Distrital de Santiago dispone de un presupuesto para atender emergencias, la cual está considerada dentro de sus funciones como ente responsable de DEFENSA CIVIL en su ámbito jurisdiccional. La Municipalidad Distrital de Santiago preside la Comisión de Defensa Civil, así mismo la población de los sectores están organizados en comités de defensas.
  • 52.
    PIP: CREACIÓN DELSERVICIO DE TRANSITABILIDAD PEATONAL EN EL SECTOR SAN JACINTO, VILLA EL SALVADOR Y SAN PEDRO EN EL DISTRITO SANTIAGO, PROVINCIA DE ICA - ICA. Consultor: Pág. 51 3.1.2. LA UNIDAD PRODUCTORA DE BIENES O SERVICIOS (UP) EN LOS QUE INTERVENDRÁ EL PIP. DIAGNÓSTICO DE LOS SERVICIOS. TROCHA CARROZABLE: Actualmente la vías de conducción terrestre y peatonal del Centro Poblado y/o sectores San Jacinto, Villa El Salvador y San Pedro presenta una superficie de tierra, su topografía es de 0% a 1% de pendientes, con alto grado de erosión y deterioro, presencia de baches y ondulaciones como consecuencia del uso vehicular a diario, el inadecuado estado de la trocha e inexistencia alguna de vías peatonales en los pases del rio de Ica, así como la constante generación de polvo, lodazales, problemas de contaminación ambiental, costo de operación vehicular, dificultad para el tránsito peatonal, deterioro del patrimonio público y privado, generación de focos de contaminación (acumulación de desmonte y basura), incidencia en el desmedro de la salud de las personas produciendo problemas respiratorios que es permanente durante todo el año. PONTONES, ALCANTARILLAS, CUNETAS, PONTONES, ETC. La infraestructura peatonal se encuentra en total abandono sobre todo en el paso del rio Ica hacia los sectores involucrados, no existiendo desde hace varios años intentos de solución alguna ya sea para el tránsito vehicular y peatonal. La intervención del servicio de transitabilidad peatonal permitirá reducir la brecha de vías peatonales a través de la construcción del puente peatonal, además de la operación y mantenimiento adecuado de la infraestructura durante el horizonte del proyecto. En la actualidad no existe puente o infraestructura de similar naturaleza que permita que la población de los sectores involucrados se trasladen hacia la capital del distrito o viceversa sobre todo en los periodos de avenida de agua de lluvia (Diciembre – Marzo), siendo ésta la única vía de acceso más cercana hacia los sectores mencionados.
  • 53.
    PIP: CREACIÓN DELSERVICIO DE TRANSITABILIDAD PEATONAL EN EL SECTOR SAN JACINTO, VILLA EL SALVADOR Y SAN PEDRO EN EL DISTRITO SANTIAGO, PROVINCIA DE ICA - ICA. Consultor: Pág. 52 Características de los bienes: Las características del acceso a través de la vía carrozable se puede mencionar que actualmente la superficie (suelo) se encuentra en estado natural y sin compactar y no se observa la intervención de vías y sus componen siendo esto una situación problemática en épocas de verano e invierno: La situación en verano se convierte en una grave situación ya que en estas épocas las vías se convierten en barro, las cuales afectan la salud de las personas con enfermedades respiratorias y enfermedades de la visión provocados por la contaminación por partículas de polvo, asimismo el daño de la propiedad pública y privada por el ingreso de polvo a las viviendas, situación que se hace cada vez más notorio cuando existe tránsito vehicular permanente. Por todo podemos mencionar los principales indicadores de la situación actual en desmedro de la población son los siguientes:  Incremento de contaminación por partículas de polvo 90%  Daños al patrimonio público y privado 80%  Obstrucción del desplazamiento normal de peatones y vehículos 80% Se determinó que aproximadamente transitan por estas vías unas 34 personas por día que hacen uso de la infraestructura para dirigirse a cada centro poblado y de ésta a sus casas, centros laborales, instituciones educativas y otros. La particularidad de mayor tráfico vehicular y peatonal es la población, siendo la mayor carga peatonal por día. El análisis de riesgo a nivel de infraestructura peatonal y sus componentes se presenta riesgo por su ubicación en el rio de Ica en la jurisdicción de los centros poblados y/o sectores de San Jacinto, Villa El Salvador y San Pedro (margen derecho del rio Ica), y el centro poblado de Tacaraca (margen izquierdo del rio Ica); sin embargo a nivel de macro localización se prevé riesgos de erosión de terrenos y/o licuación de suelos ante la presencia de sismos de mayor grado, pero según los antecedentes históricos para el sector únicamente han sido afectados la viviendas de infraestructura precaria, mientras que los sistemas de vías de tránsito no han sido afectados, a pesar de que el periodo de retorno de los eventos naturales son de periodos no muy largos. En
  • 54.
    PIP: CREACIÓN DELSERVICIO DE TRANSITABILIDAD PEATONAL EN EL SECTOR SAN JACINTO, VILLA EL SALVADOR Y SAN PEDRO EN EL DISTRITO SANTIAGO, PROVINCIA DE ICA - ICA. Consultor: Pág. 53 caso se considerase la ocurrencia del evento natural sismo, existe la posibilidad de afectar las camas y/o cimientos de las vías por las cuales es necesario considerar los diseños técnicos para una infraestructura que minimice los riesgos y vulnerabilidad del bien o servicio a intervenir. El lugar donde se ejecutará el proyecto corresponde al Centro Poblado y/o sectores de San Jacinto, Villa El Salvador y San Pedro (sector rio Ica), donde se intervendrá principales pasajes y sus componentes. A continuación se presenta la situación actual infraestructura peatonal del cruce del rio Ica. Cuadro N° 19 – I VIA DE ACCESO SANTIAGO – TACARACA Vía de acceso asfaltada (Panamericana Sur) comprende accesibilidad vehicular con una longitud de 5km. Zona Descripción Longitud (m) Ancho promedio (M) Area Promedio (m2) Estado Actual Señalización Clasificación Santiago - Tacaraca. Vía Nacional 4,500.00 6.0 27,000.00 Asfaltado Si Si Tacaraca - San Pedro - Villa El Salvador - San Jacinto. Trocha Carrozable 3,000.00 3.0 9,000.00 Inadecuado Superficie natural - tierra No No Tacaraca - Rio Ica. Trocha Carrozable 1,590.00 3.0 4,770.00 Inadecuado Superficie natural - tierra No No Rio Ica. Trocha Carrozable 100.00 3.0 300.00 Inadecuado Superficie natural - tierra No No Totales 9,190.00 40,770.00 Fuente: Estudio Tráfico del 09 al 15 de Abril del 2018 Elaboración: Consultor CARACTERISTICAS ACTUALES DEL PASE DE RIO ICA (VIA DE TRANSITABILIDAD PEATONAL).
  • 55.
    PIP: CREACIÓN DELSERVICIO DE TRANSITABILIDAD PEATONAL EN EL SECTOR SAN JACINTO, VILLA EL SALVADOR Y SAN PEDRO EN EL DISTRITO SANTIAGO, PROVINCIA DE ICA - ICA. Consultor: Pág. 54 VIA DE ACCESO TACARACA – SAN PEDRO – VILLA EL SALVADOR – SAN JACINTO Vía de acceso de trocha carrozable comprende accesibilidad vehicular y peatonal con una longitud de 7.5km de superficie de tierra, con ancho de la vía de 3m. El tipo de suelo es arenoso – limoso, con una pendiente uniforme que van desde el 0% hasta el 1,0% de inclinación gradiente.
  • 56.
    PIP: CREACIÓN DELSERVICIO DE TRANSITABILIDAD PEATONAL EN EL SECTOR SAN JACINTO, VILLA EL SALVADOR Y SAN PEDRO EN EL DISTRITO SANTIAGO, PROVINCIA DE ICA - ICA. Consultor: Pág. 55 INFRAESTRUCTURA DE TRANSITABILIDAD VEHICULAR Y PEATONAL (DEL RIO ICA) Situación actual de la infraestructura vial y peatonal (en el paso del rio Ica) vía de interconexión entre la capital del distrito de Santiago y los sectores San Jacinto, Villa El Salvador y San Pedro.
  • 57.
    PIP: CREACIÓN DELSERVICIO DE TRANSITABILIDAD PEATONAL EN EL SECTOR SAN JACINTO, VILLA EL SALVADOR Y SAN PEDRO EN EL DISTRITO SANTIAGO, PROVINCIA DE ICA - ICA. Consultor: Pág. 56 INFRAESTRUCTURA PEATONAL DESCRIPCIÓN En el centro poblado San Jacinto, Villa El Salvador y San Pedro, la vía de interconexión con la capital del distrito es a través del rio Ica con una longitud de 100m en ambos márgenes colmatados de arena, tierra y basura y restos orgánicos. Rio de Ica: RIO DE ICA UM 1.- LONGITUD 100ML 2.- CAUDAL 600M3/S 3.- PENDIENTE 1% 4.- MARGENES (IZQ – DER) 50/50M 5.- PERIODO DE RETORNO 50 AÑOS/419M3 La creación del puente peatonal se intervendrá sobre el rio Ica, puesto que presenta una dificultad para para transitar en periodos de avenida de agua de lluvia, fecha que se neutraliza el tránsito vehicular y peatonal. En este punto no se observa defensas rivereñas, descolmatación y menos badenes que permita el paso de vehículos cuando el caudal es aún bajo. Infraestructura vial y peatonal: INF. VIAL / PEATONAL UM 1.- Trocha carrozable (ancho) 3 – 4M 2.- Vía peatonal. 0M En cuanto a la infraestructura peatonal, no cuenta con puente y/o similares en 100,0%, la transitabilidad de la población es a través de la ciudad de Ica. ESTE NORTE ESTE NORTE RIO ICA 421191.46 8435895.57 421141.7 8435882.99 UP: RIO ICA,COORDENADAS UTM,USO: 18,HEMISFERIO: SUR DESCRIPCION INICIO FINAL
  • 58.
    PIP: CREACIÓN DELSERVICIO DE TRANSITABILIDAD PEATONAL EN EL SECTOR SAN JACINTO, VILLA EL SALVADOR Y SAN PEDRO EN EL DISTRITO SANTIAGO, PROVINCIA DE ICA - ICA. Consultor: Pág. 57 La señalización en las riveras del rio es nula debido al mismo estado situacional actual; ante la existencia del tráfico vehicular y peatonal es de necesidad prioritaria la creación del servicio de transitabilidad peatonal. El sentido de transitabilidad está determinado por el acceso de la panamericana sur hacia el margen derecho con dirección de Norte a Sur y viceversa. SENTIDO DE TRANSITABILIDAD DE LA VÍA SANTIAGO –TACARACA – SAN PEDRO – VILLA EL SALVADOR – SAN JACINTO
  • 59.
    PIP: CREACIÓN DELSERVICIO DE TRANSITABILIDAD PEATONAL EN EL SECTOR SAN JACINTO, VILLA EL SALVADOR Y SAN PEDRO EN EL DISTRITO SANTIAGO, PROVINCIA DE ICA - ICA. Consultor: Pág. 58 3.1.3. LOS INVOLUCRADOS EN EL PIP. El proyecto ha generado una respuesta favorable y positiva de las diferentes entidades y organizaciones públicas del Distrito de Santiago, debido a que su concepción surge de una necesidad sentida por muchos años por la población de dicho sector, la misma que está relacionada con la problemática de la transitabilidad vehicular y peatonal, que se ve restringida por las deficiencias de la infraestructura vial y peatonal existente. En la reunión y entrevistas con los pobladores del Centro Poblado y/o sectores San Jacinto, Villa El Salvador y San Pedro mostraron su entusiasmo e interés, puesto que es un sueño desde hace muchos años para que se efectúe el proyecto que tiene como fin último mejorar las condiciones de la calidad de vida de la población de los sectores involucrados. ENTREVISTAS A LOS BENEFICIARIOS DE LOS SECTORES INVOLUCRADOS Imagen N° 12 – I La identificación, selección y preparación del proyecto cuenta con la participación activa de la población beneficiaria (Grupos Involucrados) y de la Municipalidad Distrital de Santiago y otros (Entidades Involucradas). Los involucrados en este proyecto de pre inversión son:
  • 60.
    PIP: CREACIÓN DELSERVICIO DE TRANSITABILIDAD PEATONAL EN EL SECTOR SAN JACINTO, VILLA EL SALVADOR Y SAN PEDRO EN EL DISTRITO SANTIAGO, PROVINCIA DE ICA - ICA. Consultor: Pág. 59 1. Gobierno Local (Municipalidad distrital de Santiago). La Municipalidad Distrital de Santiago a través de la Gerencia de Obras y Desarrollo Urbano tiene la responsabilidad de formular el Proyecto y brindar la Asistencia Técnica, además apoyar el proceso de implementación del Proyecto y la elaboración de los Expediente Técnicos y Estudios Definitivos, también se encargarán de la operación y mantenimiento de la infraestructura peatonal una vez ejecutado el proyecto, garantizando la sostenibilidad del proyecto durante su vida útil en el horizonte del proyecto. 2. Ministerio de Transporte y Comunicaciones (MTC). Participa definiendo las pautas de las Normas Técnicas de Diseño, construcción y mantenimiento de carreteras, caminos y vías urbanas (Ley General de Transporte y Tránsito Terrestre LEY Nº 27181), es decir, establece la normatividad y las pautas que se deben tener en cuenta en la elaboración de proyectos de pavimentación. 3. Centro de Salud Santiago (Categoría I-3). Representante local del Sector con intereses de mejorar la salud de la población con lineamientos estratégicos tendientes a reducir la incidencia de enfermedades y encargados de velar por los indicadores de salud de la población objetivo, la misma que reportaría la información correspondiente a la aparición de enfermedades ocasionados por la acumulación de desmontes, arrojo de basura y suspensión de partículas de polvo en el medio ambiente (puntos críticos) con la exposición de la población a la contaminación ambiental. 4. Beneficiarios del Centro Poblado. La población del Centro Poblado y/o sectores de San Jacinto, Villa El Salvador y San Pedro son los beneficiarios directos, a través de sus Organizaciones Sociales de Base, en sesión plenaria del Presupuesto Participativo para el año 2016, priorizaron el proyecto en estudio. Así mismo los pobladores se han comprometido en el cuidado y mantenimiento del proyecto a intervenir.
  • 61.
    PIP: CREACIÓN DELSERVICIO DE TRANSITABILIDAD PEATONAL EN EL SECTOR SAN JACINTO, VILLA EL SALVADOR Y SAN PEDRO EN EL DISTRITO SANTIAGO, PROVINCIA DE ICA - ICA. Consultor: Pág. 60 Cuadro N°20 – I Las entidades involucradas, se han comprometido en apoyar la ejecución del Proyecto de Inversión Pública, para solucionar el problema que afecta al Centro Poblado y/o sectores San Jacinto, Villa El Salvador y San Pedro. Es necesario indicar que no existen entre los entes involucrados conflicto alguno de intereses y todos coinciden en la prioridad de formulación y ejecución del mencionado proyecto. 1. Población de referencial: La población de referencia lo constituye el total de la población del Centro Poblado y/o sectores San Jacinto, Villa El Salvador y San Pedro del distrito de Santiago. En vista que se cuenta con información de los censos de los años 1993 y 2007 para determinar la población al presente año se ha utilizado la tasa de crecimiento intercensal, en consecuencia, la población de referencia al año 2018, la población es de 954 habitantes. ENTIDADES INVOLUCRADAS GRUPOS INVOLUCRADOS Elaboración: Consultor MATRIZ DE ANALISIS DE GRUPOS INVOLUCRADOS ESTRATEGIAS ACUERDOS Y COMPROMISOS Bajo nivel socioeconómico de los pobladores y agricultores de la zona afectada. Buscar financiamiento para la construcción de pistas y veredas. INVOLUCRADOS PROBLEMAS PERCIBIDOS INTERESES Municipalidad Distrital de Santiago. Promover una adecuada prestación de los servicios públicos locales asi como desarrollo integral, sostenible y armónico de su circunscripción, promoviendo el desarrollo. Gestión ante Instituciones Públicas para obtener financiamiento para la ejecucion del Proyecto. Dificultad para el desplazamiento peatonal debido a la inadecuada via peatonal. Dificultad en el tránsito vehicular debido a la inadecuada via vehicular. Disponibilidad de la población para participar en la ejecución del proyecto. Beneficiarios directos (Pobladores del Centro Poblado: San Jacinto, Villa El Salvador y San Pedro) Contar con una adecuada via peatonal. Predisposición de la población beneficiaria a participar en el mantenimiento bien o servicio. Apoyar facilitando todas las acciones a su alcance para la ejecución del proyecto de pistas y veredas. Centro de Salud de Santiago. Ministerio de Transporte y Comunicaciones. Deficit de infraestructura vial urbana y rural. Mayor infraestructura vial y mejor desarrollo urbano Intervención acorde con los lineamientos de política sectorial. Prioriza la intervención de los servicios de infraestructura. Informe de monitoreo de la reducción de los casos de enfermedades a la contaminación ambiental. Incremento de la incidencia de enfermedades relacionadas con la exposición de partículas de polvos. Coordinar con los trabajadores para mejorar el servicio de a atención. Informes trimestrales de principales causas de enfermedades en la población.
  • 62.
    PIP: CREACIÓN DELSERVICIO DE TRANSITABILIDAD PEATONAL EN EL SECTOR SAN JACINTO, VILLA EL SALVADOR Y SAN PEDRO EN EL DISTRITO SANTIAGO, PROVINCIA DE ICA - ICA. Consultor: Pág. 61 Cuadro N°21 – I 2. Población demandante potencial. Es la población comprendida en el Centro Poblado y/o sectores San Jacinto, Villa El Salvador y San Pedro que hace de la vía peatonal para el acceso centros laborales y además del uso de vehículos ya sea para el transporte público y/o privado; población que se beneficia de mejorar este servicio de infraestructura peatonal. Cuadro N°22 – I Para estimar la población demandante potencial se ha tomado como referencia la población del último Censo del INEI – 2007, y la tasa intercensal distrital de 3.2% anual, para el análisis se tomará una población constates para el año 2018. Área Hombre Mujer Total Rural SAN JACINTO 166 164 330 VILLA EL SALVADOR 181 179 360 SAN PEDRO 132 132 264 TOTAL 479 475 954 Población estimadaen base al censo INEI - 2007 al año 2018. Fuente: Censo XI de población y VI de vivienda, 2007. Elaboración: consultor. CENTRO POBLADO SAN JACINTO, VILLA EL SALVADOR Y SAN PEDRO: POBLACIÓN, 2018 Área Hombre Mujer Total RURAL SAN JACINTO 166 164 330 VILLA EL SALVADOR 181 179 360 SAN PEDRO 132 132 264 TOTAL 479 475 954 Población estimadaen base al censo INEI - 2007 al año 2018. Fuente: Censo XI de población y VI de vivienda, 2007. Elaboración: consultor. CENTRO POBLADO SAN JACINTO, VILLA EL SALVADOR Y SAN PEDRO: Población demandante potencial, 2018
  • 63.
    PIP: CREACIÓN DELSERVICIO DE TRANSITABILIDAD PEATONAL EN EL SECTOR SAN JACINTO, VILLA EL SALVADOR Y SAN PEDRO EN EL DISTRITO SANTIAGO, PROVINCIA DE ICA - ICA. Consultor: Pág. 62 3. Población demandante efectiva. La población objetivo, es la población directamente afectada con el proyecto, para este caso la población demandante potencial será igual a la población demandante efectiva del Centro Poblado y/o sectores San Jacinto, Villa El Salvador y San Pedro que se estiman 954 habitantes distribuidos en 159 viviendas, donde el 50.2% son hombres y 49.8 son mueres. Asimismo se identificó al 100% de su población es de ámbito rural. Al analizar la estructura de edades en el CC.PP., se observa los grupos etarios predominantes corresponde a la población adulta entre los 10 a 30 años con el 40.0%, seguido entre 30 a 50 años con 25.0%, mientras que entre 0 a 9 años con el 20.0% y un 15.0% que corresponden a la población mayor de 60 años. Cuadro N°23 – I La población demandante efectiva, al 2018 se estima 954 habitantes, con 49,80% de participación de los hombres y 50,20% de participación de mujeres con una tasa de crecimiento de 3,2%. 3.2. DEFINICIÓN DEL PROBLEMA, SUS CAUSAS Y EFECTOS Actualmente en el Centro Poblado y/o sectores San Jacinto, Villa El Salvador y San Pedro existe una vía para la transitabilidad vehicular y peatonal, solo existe terreno perfilado y polvorientas en condiciones inadecuadas de geometría irregular discontinuo piso de tierra, poniendo en riesgo las condiciones de vida de los transeúntes en general que hacen uso de estas vías para llegar a su vivienda y/o centros laborales. Área Hombre Mujer Total RURAL SAN JACINTO 166 164 330 VILLA EL SALVADOR 181 179 360 SAN PEDRO 132 132 264 TOTAL 479 475 954 Población estimadaen base al censo INEI - 2007 al año 2018. Fuente: Censo XI de población y VI de vivienda, 2007. Elaboración: consultor. CENTRO POBLADO SAN JACINTO, VILLA EL SALVADOR Y SAN PEDRO: Población demandante efectiva, 2018
  • 64.
    PIP: CREACIÓN DELSERVICIO DE TRANSITABILIDAD PEATONAL EN EL SECTOR SAN JACINTO, VILLA EL SALVADOR Y SAN PEDRO EN EL DISTRITO SANTIAGO, PROVINCIA DE ICA - ICA. Consultor: Pág. 63 3.2.1. Identificación del Problema Central. El problema central ha sido identificado como: INSEGURIDAD E INADECUADAS CONDICIONES PARA EL TRÁSITO PEATONAL HACIA EL SECTOR DE SAN JACINTO, VILLA EL SALVADOR Y SAN PEDRO DEL DISTRITO DE SANTIAGO, PROVINCIA DE ICA - ICA. 3.2.2. Análisis de las principales causas. Causas directas:  DEFICIENTE INFRAESTRUCTURA DEL CRUCE PEATONAL SOBRE EL RIO ICA. Causas indirectas:  INEXISTENCIA DE LA INFRAESTRUCTURA DE CRUCE PEATONAL.  INADECUADAS CONDICIONES ESTRUCTURALES DEL PUENTE PEATONAL. 3.2.3. Efectos. Los efectos han sido clasificados en efectos directos, indirectos y efecto final de la siguiente manera. Efecto directo:  DISMINUCIÓN DE LA CIRCULACIÓN PEATONAL POR EL PUENTE.  INCREMENTO DE LA INSEGURIDAD EN EL POBLADOR. Efectos indirectos:  DISMINUCIÓN DE ACTIVIDADES ECONÓMICAS EN LA ZONA.  DISMINUCIÓN DEL NÚMERO DE VISITANTES A LA ZONA.
  • 65.
    PIP: CREACIÓN DELSERVICIO DE TRANSITABILIDAD PEATONAL EN EL SECTOR SAN JACINTO, VILLA EL SALVADOR Y SAN PEDRO EN EL DISTRITO SANTIAGO, PROVINCIA DE ICA - ICA. Consultor: Pág. 64 Efecto final: DETERIORO DE LAS CONDICIONES SOCIOECONÓMICAS EN EL SECTOR SAN JACINTO, VILLA EL SALVADOR Y SAN PEDRO, DISTRITO DE SANTIAGO, PROVINCIA DE ICA – ICA. La determinación del problema central, causa y efecto condiciona la calidad de servicio de transitabilidad peatonal y vehicular con pavimento en mal estado, puntos críticos en las vías, condiciones de vulnerabilidad y carencia de señalización para un efecto positivo del sentido de transitabilidad. De la misma forma a través de la observación de las variables evaluadas condicionan el nivel y calidad de vida de la población del centro poblado. 3.2.4. Árbol de causas y efectos. DETERIORODELAS CONDICIONES SOCIOECONÓMICAS EN EL SECTOR SAN JACINTO, VILLA EL SALVADOR Y SAN PEDRO, DISTRITODESANTIAGO, PROVINCIA DEICA –ICA. DEFICIENTE INFRAESTRUCTURA DEL CRUCE PEATONAL SOBRE EL RIO ICA. ARBOL DE CAUSAS Y EFECTOS INEXISTENCIA DE LA INFRAESTRUCTURA DE CRUCE PEATONAL. INADECUADAS CONDICIONES ESTRUCTURALES DEL PUENTE PEATONAL DISMINUCIÓN DE ACTIVIDADES ECONÓMICAS EN LA ZONA. DISMINUCIÓN DEL NÚMERO DE VISITANTES A LA ZONA. INCREMENTO DE LA INSEGURIDAD EN EL POBLADOR. DISMINUCIÓN DE LA CIRCULACIÓN PEATONAL POR EL PUENTE. INSEGURIDAD E INADECUADAS CONDICIONES PARA EL TRÁSITO PEATONAL HACIA EL SECTOR DE SAN JACINTO, VILLA EL SALVADOR Y SAN PEDRO DEL DISTRITO DE SANTIAGO, PROVINCIA DE ICA - ICA. PROBLEMA CENTRAL EFECTO FINAL
  • 66.
    PIP: CREACIÓN DELSERVICIO DE TRANSITABILIDAD PEATONAL EN EL SECTOR SAN JACINTO, VILLA EL SALVADOR Y SAN PEDRO EN EL DISTRITO SANTIAGO, PROVINCIA DE ICA - ICA. Consultor: Pág. 65 3.3. PLANTEAMIENTO DEL PROYECTO. 3.3.1. Objetivo central. SEGURIDAD Y ADECUADAS CONDICIONES PARA EL TRÁSITO PEATONAL HACIA EL SECTOR DE SAN JACINTO, VILLA EL SALVADOR Y SAN PEDRO DEL DISTRITO DE SANTIAGO, PROVINCIA DE ICA - ICA. Superado la creación de los servicios de transitabilidad peatonal, además del fortalecimiento de capacidades se disminuirá la generación de polvo y barro, recuperación de los valores socioeconómicos y mejora de la salud de las personas. 3.3.2. Análisis de los medios. Medios directos  EFICIENTE INFRAESTRUCTURA DEL CRUCE PEATONAL SOBRE EL RIO ICA. Medio de primer nivel.  EXISTENCIA DE LA INFRAESTRUCTURA DE CRUCE PEATONAL..  ADECUADAS CONDICIONES ESTRUCTURALES DEL PUENTE PEATONAL. 3.3.3. Análisis de fines. Fines directos.  INCREMENTO DE LA CIRCULACIÓN PEATONAL POR EL PUENTE.  DISMINUCIÓN DE LA INSEGURIDAD EN EL POBLADOR. Fines indirectos.  INCREMENTO DE ACTIVIDADES ECONÓMICAS EN LA ZONA.  INCREMENTO DEL NÚMERO DE VISITANTES A LA ZONA.
  • 67.
    PIP: CREACIÓN DELSERVICIO DE TRANSITABILIDAD PEATONAL EN EL SECTOR SAN JACINTO, VILLA EL SALVADOR Y SAN PEDRO EN EL DISTRITO SANTIAGO, PROVINCIA DE ICA - ICA. Consultor: Pág. 66 Fin último. MEJORA DE LAS CONDICIONES SOCIOECONÓMICAS EN EL SECTOR SAN JACINTO, VILLA EL SALVADOR Y SAN PEDRO, DISTRITO DE SANTIAGO, PROVINCIA DE ICA – ICA. 3.3.4. Árbol de medios y fines. FIN ULTIMO MEJORA DE LAS CONDICIONES SOCIOECONÓMICAS EN EL SECTOR SAN JACINTO, VILLA EL SALVADOR Y SAN PEDRO, DISTRITO DE SANTIAGO, PROVINCIA DE ICA – ICA. ADECUADAS CONDICIONES ESTRUCTURALES DEL PUENTE PEATONAL ARBOL DE MEDIOS Y FINES EXISTENCIA DE LA INFRAESTRUCTURA DE CRUCE PEATONAL. INCREMENTO DE ACTIVIDADES ECONÓMICAS EN LA ZONA. INCREMENTO DE LA CIRCULACIÓN PEATONAL POR EL PUENTE. INCREMENTO DEL NÚMERO DE VISITANTES A LA ZONA. DISMINUCIÓN DE LA INSEGURIDAD EN EL POBLADOR. EFICIENTE INFRAESTRUCTURA DEL CRUCE PEATONAL SOBRE EL RIO ICA. OBJETIVO CENTRAL SEGURIDAD Y ADECUADAS CONDICIONES PARA EL TRÁSITO PEATONAL HACIA EL SECTOR DE SAN JACINTO, VILLA EL SALVADOR Y SAN PEDRO DEL DISTRITO DE SANTIAGO, PROVINCIA DE ICA - ICA.
  • 68.
    PIP: CREACIÓN DELSERVICIO DE TRANSITABILIDAD PEATONAL EN EL SECTOR SAN JACINTO, VILLA EL SALVADOR Y SAN PEDRO EN EL DISTRITO SANTIAGO, PROVINCIA DE ICA - ICA. Consultor: Pág. 67 3.3.5. ALTERNATIVAS DE SOLUCIÓN. 1. Medios fundamentales MF 1: ADECUADA INFRAESTRUCTURA DE CRUCE PEATONAL. MF 2: ADECUADAS CONDICIONES ESTRUCTURALES DEL PUENTE PEATONAL. 2. Clasificación de medios fundamentales MF1 y MF2: Son imprescindibles MF1 y MF2: Son complementarios ACCIÓN 2.1 Colocación decables decabletipo boa de1 3/8"de160m, péndolas deacero liso de5/8"(56 unid)y baranda con malla metálica olímpica alambreNº12X cocadas de2"x2, colocación decarros dedilatación (4 unid)y accesorios varios (256unid),elementos demadera como vigas, largueros,tablero demadera,baranda,parantes y diagonal (1,263.40m). Construcción del puentepeatonal,longitud=50.00m, ancho=2.00m,con concreto simpledeF'C=140kg/cm2 +30%pm y concreto armado deconcreto en zapatas F'C=210 kg/cm2 y acero derefuerzo FY=4,200 kg/cm2. ACCIÓN 1.1 ADECUADASCONDICIONESESTRUCTURALESDEL PUENTE PEATONAL MEDIO FUNDAMENTAL 2 ADECUADA INFRAESTRUCTURA DECRUCEPEATONAL. MEDIO FUNDAMENTAL 1 ARBOL DEMEDIOSFUNDAMENTALESY ACCIONESPROPUESTAS ALTERNATIVAUNICA
  • 69.
    PIP: CREACIÓN DELSERVICIO DE TRANSITABILIDAD PEATONAL EN EL SECTOR SAN JACINTO, VILLA EL SALVADOR Y SAN PEDRO EN EL DISTRITO SANTIAGO, PROVINCIA DE ICA - ICA. Consultor: Pág. 68 3. Identificación de acciones. Acción 1.1: Construcción del puente peatonal, longitud=50.00m, ancho=2.00m, con concreto simple de F'C=140kg/cm2 +30% pm y concreto armado de concreto en zapatas F'C=210 kg/cm2 y acero de refuerzo FY=4,200 kg/cm2. Acción 2.1: Colocación de cables de cable tipo boa de 1 3/8" de 160m, péndolas de acero liso de 5/8" (56 unid) y baranda con malla metálica olímpica alambre Nº 12X cocadas de 2"x2, colocación de carros de dilatación (4 unid) y accesorios varios (256unid), elementos de madera como vigas, largueros, tablero de madera, baranda, parantes y diagonal (1,263.40m). 4. Planteamiento de las alternativas de solución Alternativa 1. Construcción del puente peatonal, longitud=50.00m, ancho=2.00m, con concreto simple de F'C=140kg/cm2 +30% pm y concreto armado en zapatas F'C=210 kg/cm2 y acero de refuerzo FY=4,200 kg/cm2 y colocación de cables de cable tipo boa de 1 3/8" de 160m, péndolas de acero liso de 5/8" (56 unid) y baranda con malla metálica olímpica alambre Nº 12 x cocadas de 2"x2, colocación de carros de dilatación (4 unid) y accesorios varios (256unid), elementos de madera como vigas, largueros, tablero de madera, baranda, parantes y diagonal (1,263.40m).
  • 70.
    PIP: CREACIÓN DELSERVICIO DE TRANSITABILIDAD PEATONAL EN EL SECTOR SAN JACINTO, VILLA EL SALVADOR Y SAN PEDRO EN EL DISTRITO SANTIAGO, PROVINCIA DE ICA - ICA. Consultor: Pág. 69 IV. FORMULACIÓN
  • 71.
    PIP: CREACIÓN DELSERVICIO DE TRANSITABILIDAD PEATONAL EN EL SECTOR SAN JACINTO, VILLA EL SALVADOR Y SAN PEDRO EN EL DISTRITO SANTIAGO, PROVINCIA DE ICA - ICA. Consultor: Pág. 70 4. FORMULACIÓN. 4.1. Definición del horizonte de evaluación del proyecto. El horizonte de evaluación establecido para el presente proyecto es de 10 años, el mismo que es compatible con la vida útil de los principales componentes (Puente peatonal). Así mismo, es el periodo óptimo establecido en el instructivo del MTC (Instructivo de la Ficha Técnica Simplificada - Versión 1.0 - Ficha tiene carácter de Declaración Jurada - DS. Nº 027-2017-EF). Cuadro Nº 01 – F 4.2. DETERMINACIÓN DE LA BRECHA OFERTA – DEMANDA. 4.2.1. ANÁLISIS DE LA DEMANDA: El área de influencia directa del proyecto es el cruce del rio Ica desde la capital del distrito de Santiago hacia los Centros Poblados San Jacinto, Villa El Salvador y San Pedro, los beneficiarios directos la población que transita de los centros poblados involucrados, como también se observa el flujo vehicular de diferentes tipos, así mismo se desarrolló el Estudio de Tráfico Vehicular para motos, autos, station Wagon, camionetas, camiones y peatones. 1. Demanda actual La demanda se calcula en función a la necesidad de la población del área de influencia o beneficiarios directos; estas necesidades concurren en la disposición de contar con la infraestructura peatonal (para el flujo peatonal). La población del área de influencia asciende a 954 habitantes (Datos proyectados al 2018). Asimismo para obtener el IMD (Índice Medio Diario) y el IMDA (Índice Medio Diario Anual), que se usa en la estimación de la demanda para el diseño de vias, el Consultor tomó muestras del flujo peatonal en un punto estratégico como la vía más transitada [vía de acceso]. 2 3 1 … … 10 Elaboración: Consultor. INVERSIÓN HORIZONTE DE EVALUACIÓN Y EJECUCIÓN DEL PROYECTO Estudio de Pre Inversión a Nivel de perfil y Expediente Técnico. Limpieza de terreno, construcción del puente peatonal e instalación accesorios y otros. Operación y Mantenimiento - Evaluación Expost PRE INVERSIÓN Mes POST INVERSIÓN Año 1 Año 10 1 Mes
  • 72.
    PIP: CREACIÓN DELSERVICIO DE TRANSITABILIDAD PEATONAL EN EL SECTOR SAN JACINTO, VILLA EL SALVADOR Y SAN PEDRO EN EL DISTRITO SANTIAGO, PROVINCIA DE ICA - ICA. Consultor: Pág. 71 Nota: El estudio de tráfico se realizó los días 09 y 15 de abril del 2018, donde se obtuvo como resultado que el flujo vehicular moderado, por lo tanto las variables ahorro de tiempo de las personas y ahorro en los costos de operación y mantenimiento es significativo para el análisis y estimación de la demanda y los beneficios atribuibles al proyecto. Cuadro Nº 02 – F Cuadro Nº 03 – F Para el cálculo del flujo peatonal se debe tomar muestras en similares cantidades de días a la toma muestra del flujo vehicular, para así, con este valor más adelante poder diseñar la dimensionalidad de la infraestructura peatonal. Se está tomando como demanda actual al flujo peatonal ya que éste, obedece a medidas preestablecidas, se está tomando como demanda actual a la necesidad insatisfecha para el tránsito peatonal conformado. IMD Dia (Lunes) IMD Dia (martes) IMD Dia (miercoles) IMD Dia (Jueves) IMD Dia (Viernes) IMD Dia (Sabado) IMD Dia (Domingo) Moto 3 2 2 2 2 3 2 2 Auto 3 3 3 3 3 4 3 3 Station wagon 3 4 4 4 3 4 3 4 Camioneta 2 2 3 3 3 3 2 3 Camion 2E 3 2 2 3 3 2 3 3 Camion >=3E 3 2 2 2 2 2 2 2 TOTAL 17 15 16 17 16 18 15 17 Fuente: Estudio Tráfico del 9 al 15 de Abril del 2018 Elaboración: Consultor IMDTipo de Vehiculo CALCULO DEL INDICE DIARIO (IMD) Trafico Vehicular en dos sentido por dia Moto 2 1.054918259 2 Auto 3 1.054918259 3 Station wagon 4 1.054918259 4 Camioneta 3 1.054918259 3 Camion 2E 3 1.022044440 3 Camion >=3E 2 1.022044440 2 TOTAL 17 17 Nota: M inisterio de Transportes y Telecomunicaciones - M TC Fuente: Estudio Tráfico del 9 al 15 de Abril del 2018 Tipo de Vehiculo IMD FC IMDa=IMD x FC CALCULO DEL INDICE MEDIO DIARIO
  • 73.
    PIP: CREACIÓN DELSERVICIO DE TRANSITABILIDAD PEATONAL EN EL SECTOR SAN JACINTO, VILLA EL SALVADOR Y SAN PEDRO EN EL DISTRITO SANTIAGO, PROVINCIA DE ICA - ICA. Consultor: Pág. 72 La longitud del rio Ica para trasladarse a los Centro Poblados involucrados es de 50ml con un ancho de 2ml (de acuerdo a las dimensiones recomendables por el Reglamento Nacional de Edificaciones – RNE y Resolución Directoral N°09-2016-MTC/14). 2. Demanda potencial y su proyección. Para el cálculo de la demanda proyectada durante el horizonte del proyecto, se ha considerado lo siguiente:  El promedio de la tasa de crecimiento poblacional anual del Distrito de Santiago a razón de la evolución de la población de los centros poblados involucrados, como ya describimos anteriormente es positivo equivalente a 3.2% lo cual se usó para realizar las proyecciones para el año 2028.  La población del área de influencia directa del proyecto es de 954 habitantes de los Centros Poblados involucrados en el Año Cero (Año 0).  Se asumirá una tasa de crecimiento vehicular promedio anual de 0.32% para vehículos ligeros o menores (autos y camionetas), similar a la tasa de crecimiento poblacional anual del distrito de Santiago (3.2%). Esta consideración de vehículos para la infraestructura peatonal es referencial en la medida de que en los periodos de avenida de agua de lluvia (meses de diciembre – marzo) se realizará el transbordo correspondiente entre los extremos de la infraestructura peatonal.  El IMDA en el Año Cero del proyecto para las vías peatonales del Centros Poblados involucrados es de 47Veh./día. Para la proyección de la demanda en la situación “con proyecto”, se tiene en cuenta el IMDA y la población, utilizándose la formula y variables siguientes: Pt=P0 x (1+r)n Dónde: Pt = Población en el año “t” o el IMDa en el Año “t” P0 = Población en el “año Base” o el IMDa en el “Año Base” R = Tasa de crecimiento anual (0.32% poblacional y de vehículos ligeros) n = Número de Años
  • 74.
    PIP: CREACIÓN DELSERVICIO DE TRANSITABILIDAD PEATONAL EN EL SECTOR SAN JACINTO, VILLA EL SALVADOR Y SAN PEDRO EN EL DISTRITO SANTIAGO, PROVINCIA DE ICA - ICA. Consultor: Pág. 73 En el Cuadro Nº 04 – F y el Cuadro N° 05 – F y el Cuadro N° 06 – F se presenta la proyección de la demanda vehicular, así como la población demandante, en la situación “con proyecto”, considerando además un tránsito generado equivalente al 32,0% del tráfico normal. Se toma este valor debido a que una vez construida la infraestructura se generará un mayor tránsito peatonal por la zona. Cuadro N°04 – F Cuadro N°05 – F Moto Auto Station Wagon Camioneta Camion 2 ejes Camion >3 ejes Total IMDA Trafico Normal 0 954 2 3 4 3 3 2 17 1 985 3 4 5 4 4 3 23 2 1,017 4 5 6 5 5 4 29 3 1,050 5 6 7 6 6 5 35 4 1,084 6 7 8 7 7 6 41 5 1,119 7 8 9 8 8 7 47 6 1,155 8 9 10 9 9 8 53 7 1,192 9 10 11 10 10 9 59 8 1,230 10 11 12 11 11 10 65 9 1,269 11 12 13 12 12 11 71 10 1,310 12 13 14 13 13 12 77 TOTAL (AÑO 1 - AÑO 10) 12,365 77 88 99 88 88 77 517 PROMEDIO 1,124 7 8 9 8 8 7 47 Fuente:Estudio Tráfico del 9 al 15 de Abril del 2018 Elaboración:Consultor IMDa PROYECCION DE LA DEMANDA Y DEL IMDa: (TRAFICO NORMAL) Año Población Demandante Directa Moto Auto Station Wagon Camioneta Camion 2 ejes Camion >3 ejes Total IMDA Trafico Generado 0 954 1 1 1 1 1 1 6 1 985 2 2 2 2 2 2 12 2 1,017 3 3 3 3 3 3 18 3 1,050 4 4 4 4 4 4 24 4 1,084 5 5 5 5 5 5 30 5 1,119 6 6 6 6 6 6 36 6 1,155 7 7 7 7 7 7 42 7 1,192 8 8 8 8 8 8 48 8 1,230 9 9 9 9 9 9 54 9 1,269 10 10 10 10 10 10 60 10 1,310 11 11 11 11 11 11 66 TOTAL (AÑO 1 - AÑO 10) 12,365 66 66 66 66 66 66 396 PROMEDIO 1,124 6 6 6 6 6 6 36 Fuente:Estudio Tráfico del 9 al 15 de Abril del 2018 Elaboración:Consultor Año Población Demandante Directa IMDa PROYECCION DE LA DEMANDA Y DEL IMDa: (TRAFICO GENERADO)
  • 75.
    PIP: CREACIÓN DELSERVICIO DE TRANSITABILIDAD PEATONAL EN EL SECTOR SAN JACINTO, VILLA EL SALVADOR Y SAN PEDRO EN EL DISTRITO SANTIAGO, PROVINCIA DE ICA - ICA. Consultor: Pág. 74 Cuadro N°06 – F En el proyecto no se está tomando en consideración el tránsito desviado, asimismo en el cuadro N° 07 - F se presenta las proyecciones de la demanda tomando las consideraciones anteriores para el tramo en estudio. Asimismo, se presenta la proyección de la demanda peatonal, se considera las áreas dispuestas para tal fin, en el pase del rio Ica hacia los centros poblados involucrados que se muestran en el cuadro N° 07 – F. Cuadro N°07 – F Moto Auto Station Wagon Camioneta Camion 2 ejes Camion >3 ejes Total IMDA 0 954 3 4 5 4 4 3 20 1 985 5 6 7 6 6 4 29 2 1,017 7 8 9 8 8 5 38 3 1,050 9 10 11 10 10 6 47 4 1,084 11 12 13 12 12 7 56 5 1,119 13 14 15 14 14 8 65 6 1,155 15 16 17 16 16 9 74 7 1,192 17 18 19 18 18 10 83 8 1,230 19 20 21 20 20 11 92 9 1,269 21 22 23 22 22 12 101 10 1,310 23 24 25 24 24 13 110 TOTAL (AÑO 1 - AÑO 10) 12,365 143 154 165 154 154 88 715 PROMEDIO 1,124 13 14 15 14 14 8 65 Fuente:Estudio Tráfico del 9 al 15 de Abril del 2018 Elaboración:Consultor Año Población Demandante Directa IMDa PROYECCIÓN DE LA DEMANDA Y DEL IMDa: (TRAFICO NORMAL + TRAFICO GENERADO) 0 954 100.00 1 985 100.00 2 1,017 100.00 3 1,050 100.00 4 1,084 100.00 5 1,119 100.00 6 1,155 100.00 7 1,192 100.00 8 1,230 100.00 9 1,269 100.00 10 1,310 100.00 TOTAL (AÑO 1 - AÑO 10) 11,411 1,000.00 PROMEDIO 1,141 100.00 Fuente: Estudio Tráfico del 9 al 15 de Abril del 2018 Elaboración: Consultor Población Demandante Directa Año PROYECCION DE LA DEMANDA POTENCIAL Puente peatonal (m2)
  • 76.
    PIP: CREACIÓN DELSERVICIO DE TRANSITABILIDAD PEATONAL EN EL SECTOR SAN JACINTO, VILLA EL SALVADOR Y SAN PEDRO EN EL DISTRITO SANTIAGO, PROVINCIA DE ICA - ICA. Consultor: Pág. 75 Cuadro N°08 – F En el cuadro superior se observa la proyección de la demanda de para la infraestructura vehicula y peatona; dada la importancia de la infraestructura peatonal del cruce del rio Ica. 4.2.2. ANÁLISIS DE LA OFERTA: 1. Oferta de actual y componentes del sistema de saneamiento. La oferta actual para el tráfico peatonal está dada por la actual vía principal de mayor demanda de los Centros Poblados involucrados, las mismas que brindan un inadecuado servicio; que se traduce en una restringida y lenta transitabilidad del flujo vehicular y peatonal, debido a que tienen una superficie de rodadura deficiente; esta oferta es medida por el IMDA que registra el tránsito vehicular y peatonal. Las principales características técnicas y geométricas de la vía de acceso y cruce del rio Ica hacia los centros poblados involucrados se resumen en los cuadros siguientes: Año "0" 1 2 3 4 5 6 7 8 9 10 2018 2019 2020 2021 2022 2023 2024 2025 2026 2027 2028 SANJACINTO 330 341 352 363 375 387 399 412 425 439 453 VILLAELSALVADOR 360 372 384 396 409 422 436 450 464 479 494 SANPEDRO 264 272 281 290 299 309 319 329 340 351 362 TOTAL 954 985 1,017 1,049 1,083 1,118 1,154 1,191 1,229 1,269 1,309 Elaboración:Consultor. Centro Poblado CENTRO POBLADOSINVOLUCRADOS: BENEFICIARIOSDEL PROYECTO (PERSONAS),2018 - 2028
  • 77.
    PIP: CREACIÓN DELSERVICIO DE TRANSITABILIDAD PEATONAL EN EL SECTOR SAN JACINTO, VILLA EL SALVADOR Y SAN PEDRO EN EL DISTRITO SANTIAGO, PROVINCIA DE ICA - ICA. Consultor: Pág. 76 Cuadro N°09 – F En el Cuadro Nº 10 - F se presenta la oferta vehicular “Sin Proyecto” para los tramos establecidos en el proyecto: Cuadro N°10 – F Zona Descripción Longitud (m) Ancho promedio (M) Area Promedio (m2) Estado Actual Señalización Clasificación Santiago - Tacaraca. Vía Nacional 4,500.00 6.0 27,000.00 Asfaltado Si Si Tacaraca - San Pedro - Villa El Salvador - San Jacinto. Trocha Carrozable 3,000.00 3.0 9,000.00 Inadecuado Superficie natural - tierra No No Tacaraca - Rio Ica. Trocha Carrozable 1,590.00 3.0 4,770.00 Inadecuado Superficie natural - tierra No No Rio Ica. Trocha Carrozable 100.00 3.0 300.00 Inadecuado Superficie natural - tierra No No Totales 9,190.00 40,770.00 Fuente:Estudio Tráfico del 9 al 15 de Abril del 2018 Elaboración:Consultor CARACTERISTICAS ACTUALES DEL PASE DE RIO ICA (VIA DE TRANSITABILIDAD PEATONAL). Moto Auto Station Wagon Camioneta Camion 2 ejes Camion >3 ejes Total IMDA Trafico Generado 0 954 2 3 4 3 3 2 17 1 985 3 4 5 4 4 3 23 2 1,017 4 5 6 5 5 4 29 3 1,050 5 6 7 6 6 5 35 4 1,084 6 7 8 7 7 6 41 5 1,119 7 8 9 8 8 7 47 6 1,155 8 9 10 9 9 8 53 7 1,192 9 10 11 10 10 9 59 8 1,230 10 11 12 11 11 10 65 9 1,269 11 12 13 12 12 11 71 10 1,310 12 13 14 13 13 12 77 TOTAL (AÑO 1 - AÑO 10) 11,411 75 85 95 85 85 75 500 PROMEDIO 1,141 8 9 10 9 9 8 50 Fuente:Estudio Tráfico del 9 al 15 de Abril del 2018 Elaboración:Consultor Año Población Demandante Directa IMDA PROYECCIÓN DE LA OFERTA VEHICULAR " SIN PROYECTO"
  • 78.
    PIP: CREACIÓN DELSERVICIO DE TRANSITABILIDAD PEATONAL EN EL SECTOR SAN JACINTO, VILLA EL SALVADOR Y SAN PEDRO EN EL DISTRITO SANTIAGO, PROVINCIA DE ICA - ICA. Consultor: Pág. 77 2. Oferta optimizada Sin proyecto. Por las características en que se encuentran las vías y por el servicio que brinda, el querer optimizar la oferta “Sin Proyecto”, significaría realizar una inversión económica de tal envergadura, que sobrepasaría el concepto de una optimización, es decir habría que pasar de una infraestructura de calificación mala a una buena, lo cual equivaldría a construir la infraestructura peatonal en el cruce del rio Ica; por lo tanto, no es posible optimizar la oferta “Sin Proyecto”. En este sentido, para efectos de la evaluación, se considerará como oferta optimizada “Sin Proyecto” a la oferta “Sin Proyecto”. Cuadro N°11 – F 3. Oferta con proyecto De acuerdo a las condiciones de transitabilidad vehicular (considerando el IMDA de la demanda proyectada) y peatonal, la oferta en la situación “Con Proyecto” de las vías vehiculares y peatonales del cruce del rio Ica hacia los centros poblados involucrados, contempla la construcción de la infraestructura peatonal. La construcción de la infraestructura peatonal permitirá una adecuada circulación peatonal, permitiendo así mejorar la accesibilidad a los centros poblados involucrados generando un bienestar a la población directamente beneficiaria. Cuadro N°12 – F COMPONENTES Unidad 2018 2019 2020 2021 2022 2023 2024 2025 2026 2027 2028 Puente peatonal m2 0.00 0.00 0.00 0.00 0.00 0.00 0.00 0.00 0.00 0.00 0.00 - Elaboración:Consultor PROYECCIÓN DE LA OFERTA OPTIMIZADA SIN PROYECTO COMPONENTES Unidad 2018 2019 2020 2021 2022 2023 2024 2025 2026 2027 2028 Puente peatonal m2 100.00 100 100 100 100 100 100 100 100 100 100 - Elaboración:Consultor OFERTA CON PROYECTO
  • 79.
    PIP: CREACIÓN DELSERVICIO DE TRANSITABILIDAD PEATONAL EN EL SECTOR SAN JACINTO, VILLA EL SALVADOR Y SAN PEDRO EN EL DISTRITO SANTIAGO, PROVINCIA DE ICA - ICA. Consultor: Pág. 78 4.2.3. Determinación de la brecha: La comparación de la oferta actual y la demanda proyectada nos muestra que existe un déficit de infraestructura por la falta de la construcción de un puente peatonal por lo que en situación con proyecto dicho déficit se reducirá al 0,0%. En los cuadros siguientes se muestran las brechas del tránsito peatonal en la situación “sin proyecto” (oferta actual optimizada) y la situación “con proyecto” (oferta proyectada). Cuadro N°13 – F SIN PROYECTO CON PROYECTO INFAESTRUCTURA Longitud ---- 50.00 Ancho de calzada (m) ---- 2.00 Area (m2) ---- 100.00 Tipo de piso ---- Entablado Espesor de madera ---- 1.5" % en buen estado 0.00% 100.00% ZAPATAS, PLACAS, COLUMNAS, VIGAS Concreto simple ---- F'C=140kg/cm2 +30% pm Concreto armado ---- F'C=210 kg/cm2 Cables ---- tipo boa de 1 3/8" de 160 m Péndolas ---- de acero liso de 5/8" de 32 unidades Mallas ---- olímpica alambre Nº 12 x cocadas de 2"x2 ---- 4 unid y 256 unidades ---- 1,263.40m. Elaboración: Consultor Carros de dilatación y accesorios (Carro de dilatación, templador de eje, grapas, platinas y pernos) Elementos de madera (vigas, largueros, tablero de madera, baranda, parantes y diagonal) CARACTERISTICAS TÉCNICAS BALANCE DE OFERTA Y DEMANDA
  • 80.
    PIP: CREACIÓN DELSERVICIO DE TRANSITABILIDAD PEATONAL EN EL SECTOR SAN JACINTO, VILLA EL SALVADOR Y SAN PEDRO EN EL DISTRITO SANTIAGO, PROVINCIA DE ICA - ICA. Consultor: Pág. 79 Cuadro N°14 – F 4.3. ANÁLISIS TÉCNICO DE LAS ALTERNATIVAS. 4.3.1. Aspectos técnicos: Los aspectos técnicos del proyecto están referidos a las características técnicas de la infraestructura peatonal y están en concordancia con los reglamentos vigentes de diseño y construcción de infraestructuras de este tipo (RNE). 1. Localización. Región: Ica Provincia: Ica Distrito: Santiago Centro Poblado: San Jacinto, Villa El Salvador y San Pedro 2. Tecnología. La tecnología aplicada es la Tecnología de concretos y estructuras de diferentes dimensiones, texturas y colores, las cuales se colocan en la zapata de la infraestructura con concreto simple y armado.  Creación de la transitabilidad peatonal en el cruce del rio Ica, vía de acceso de la capital del distrito de Santiago hacia los Centros Poblados y/o sectores San Jacinto, Villa El Salvador y San Pedro.  Construcción de zapatas de concreto simple de F'C=140kg/cm2 +30% pm y concreto armado F'C=210 kg/cm2 con encofrado y desencofrado normal.  Ensayo de suelos a través de comprensión en testigos cilíndricos y ensayo de suelos con fines de cimentación y diseño de mezclas. La implementación de cada uno de los acciones del proyecto se ha realizado con la aplicación de una tecnología media - alta, que consiste en el uso de máquinas y herramientas para la realización de trabajos de campo y laboratorio; garantizando la ejecución pertinente del proyecto. ITEM COMPONENTES Unidad 2018 2019 2020 2021 2022 2023 2024 2025 2026 2027 2028 Demanda Puentepeatonal m2 100.00 100.00 100.00 100.00 100.00 100.00 100.00 100.00 100.00 100.00 100.00 Oferta Puentepeatonal m2 0.00 0.00 0.00 0.00 0.00 0.00 0.00 0.00 0.00 0.00 0.00 Brecha Puentepeatonal m2 -100.00 -100.00 -100.00 -100.00 -100.00 -100.00 -100.00 -100.00 -100.00 -100.00 -100.00 Elaboración:Consultor BALANCEDEOFERTA - DEMANDA
  • 81.
    PIP: CREACIÓN DELSERVICIO DE TRANSITABILIDAD PEATONAL EN EL SECTOR SAN JACINTO, VILLA EL SALVADOR Y SAN PEDRO EN EL DISTRITO SANTIAGO, PROVINCIA DE ICA - ICA. Consultor: Pág. 80 3. Tamaño. Corresponde a la parte restrictiva identificada para ofrecer el servicio de transitabilidad del análisis de la demanda efectiva con proyecto y la oferta optimizada (usuarios que demandarán y ofertaran los servicios), se determina las necesidades de infraestructura, teniendo en cuenta el Reglamento Nacional de Gestión de Infraestructura Vial del Ministerio de Transporte y Comunicaciones – MTC; Capítulo V: de las Vías Urbanas – Artículo 32° [Vías Urbanas], Reglamento Nacional de Edificaciones [RNE] y Resolución Directoral N°09-2016-MTC/14. Brecha de infraestructura: Cuadro N°15– F Se observa brecha de infraestructura en el horizonte del proyecto en los componentes de transitabilidad peatonal. 4. Momento. La capacidad de producción de bienes y servicios para cubrir la oferta – demanda en el horizonte del proyecto. La determinación de la brecha se supera en el horizonte del proyecto con la ejecución de componentes mejorando la infraestructura peatonal. El periodo de la brecha se superará al finalizar el primer año de ejecución del proyecto con un avance programado del 100% de la infraestructura peatonal. El periodo óptimo de diseño comprenderá la capacidad de producción del servicio de transitabilidad paralelamente al crecimiento de la población en el horizonte del proyecto (10 años). Posibilidad de implementación modular de la infraestructura de transitabilidad con una programación del horizonte de 10 años y reprogramación del periodo según tipología del estudio. ITEM COMPONENTES Unidad 2018 2019 2020 2021 2022 2023 2024 2025 2026 2027 2028 Demanda Puentepeatonal m2 100.00 100.00 100.00 100.00 100.00 100.00 100.00 100.00 100.00 100.00 100.00 Oferta Puentepeatonal m2 0.00 0.00 0.00 0.00 0.00 0.00 0.00 0.00 0.00 0.00 0.00 Brecha Puentepeatonal m2 -100.00 -100.00 -100.00 -100.00 -100.00 -100.00 -100.00 -100.00 -100.00 -100.00 -100.00 Elaboración:Consultor TAMAÑO PORCOMPONENTESDEL SERVICIO DETRANSITABILIDADVEHICULARY PETONAL
  • 82.
    PIP: CREACIÓN DELSERVICIO DE TRANSITABILIDAD PEATONAL EN EL SECTOR SAN JACINTO, VILLA EL SALVADOR Y SAN PEDRO EN EL DISTRITO SANTIAGO, PROVINCIA DE ICA - ICA. Consultor: Pág. 81 Las restricciones de localización y tecnología para el tipo de infraestructura no presentan limitaciones para el presente proyecto. La disponibilidad de recursos para la ejecución del proyecto contempla la adquisición de bienes, insumos, materiales y servicios de terceros considerándose la variabilidad y su disponibilidad durante la ejecución del proyecto. 5. Gestión del riesgo. Los peligros naturales más frecuentes evaluadas son paracas y sismos de mayor significancia que generan la inseguridad física. En el área de estudio por su ubicación geográfica es vulnerable a amenazas de origen principalmente natural y escasamente antropogénico. El sismo más importante y de reciente ocurrencia es el del 15 de Agosto del 2007. La infraestructura de transitabilidad peatonal del proyecto se tomará las consideraciones técnicas por erosión y/o licuación de suelos en caso de sismos; las características de la infraestructura de transitabilidad si implican consideraciones técnicas para la Medida de Reducción de Riesgo. Primero describiremos las condiciones generales para la formulación de proyecto y luego los componentes. 6. Norma técnica aplicable al proyecto Se tiene las siguientes  Reglamento Nacional de Edificaciones y Resolución Directoral N°09-2016-MTC/14 del Ministerio de Transporte y Comunicaciones. 7. Descripción de las condiciones generales El proyecto se va ejecutar en los Centros Poblados y/o sector San Jacinto, Villa El Salvador y San Pedro, ubicado en el Distrito de Santiago. El planteamiento de las alternativas a nivel técnico se ha comprendido el análisis de los siguientes aspectos:  Mejores materiales.  Diseño tecnológicos que respondan a un diseño técnico.
  • 83.
    PIP: CREACIÓN DELSERVICIO DE TRANSITABILIDAD PEATONAL EN EL SECTOR SAN JACINTO, VILLA EL SALVADOR Y SAN PEDRO EN EL DISTRITO SANTIAGO, PROVINCIA DE ICA - ICA. Consultor: Pág. 82  Diseño tecnológico adecuado a las condiciones ambientales especificas (topografías, clima, intensidad solar, etc.)  Tecnología más apropiada, tamaños más económicos y eficientes.  Además del análisis de los aspectos señalados, han existido razones técnicas y económicas por las cuales se han descartado a priori algunas alternativas de solución. En el estudio definitivo sólo se podrá realizar pequeños cambios en el trazo (alineamiento horizontal y vertical) que permita que el tránsito vehicular y peatonal se desarrolle de manera confortable y segura para la velocidad de diseño y medidas normativas. En el diseño estructural se tendrá en cuenta la composición del flujo peatonal y los efectos de la ocurrencia de sismos, asentamiento de suelos y durante el proceso constructivo se realizará la Mitigación del Impacto Ambiental. El inicio de la ejecución de la obra debe ser coordinado con los usuarios (transportistas, comerciantes y otros) de las vías locales, para no perjudicar el desarrollo de las actividades socioeconómicas. 8. Características del suelo. En base a los trabajos de campo y ensayos de laboratorio se puede concluir lo siguiente:  Área de estudio: Se encuentra ubicado en el Centro Poblado y/o sector San Jacinto, Villa El Salvador y San Pedro del distrito de Santiago.  El proyecto consiste en la construcción del puente peatonal, por medio de una estructura de concreto y metal.  El suelo en el área de estudio en general está conformado superficialmente por un material consistente en un suelo gravoso arenoso limoso, con partículas sub angulosas con tamaños con tamaños variables mayores de 3” en buen porcentaje, en estado seco, compactado con un espesor comprendido entre 0.0 a 0.20 m, continuado un suelo arenoso limoso, de color beige plomizo, de grano fino en estado semi compactado, con puntos blanquezinos aislados, con restos de conchuelas aisladas y gravas angulosas aisladas de 0.5” a 1 ½”, seco, no plástico, con un espesor de 0,20 a 1.60m.  Requerimiento de calidad para efectos de control en campo, tanto los materiales a emplearse en la conformación de la zapata, placas, columnas y vigas deberán regirse a las especificaciones.
  • 84.
    PIP: CREACIÓN DELSERVICIO DE TRANSITABILIDAD PEATONAL EN EL SECTOR SAN JACINTO, VILLA EL SALVADOR Y SAN PEDRO EN EL DISTRITO SANTIAGO, PROVINCIA DE ICA - ICA. Consultor: Pág. 83  La permanencia de las características físicas – mecánicas de los materiales ha de ser utilizado en la base Granular, debe ser verificado de tal forma que cumplan con las especificaciones técnicas bajo la estricta responsabilidad de la resistencia y supervisión del proyecto. 4.3.2. Metas de productos: Alternativas de solución 1, esta alternativa contempla los siguientes componentes y acciones. Componente 1: ADECUADA INFRAESTRUCTURA DE CRUCE PEATONAL.. Construcción del puente peatonal, longitud=50.00m, ancho=2.00m, con concreto simple de F'C=140kg/cm2 +30% pm y concreto armado en zapatas F'C=210 kg/cm2 y acero de refuerzo FY=4,200 kg/cm2. Componente 2: ADECUADAS CONDICIONES ESTRUCTURALES DEL PUENTE PEATONAL. Colocación de cable tipo boa de 1 3/8" de 160m, péndolas de acero liso de 5/8" (56 unid) y baranda con malla metálica olímpica alambre Nº 12 x cocadas de 2"x2, colocación de carros de dilatación (4 unid) y accesorios varios (256unid), elementos de madera como vigas, largueros, tablero de madera, baranda, parantes y diagonal (1,263.40m). 4.3.3. Requerimiento de recursos: En la fase de inversión: Los recursos necesarios para la ejecución del PIP serán asignados por la municipalidad distrital de Santiago a través de fuentes como recursos determinados (Canon minero), según prioridad del sector a intervenir y las líneas estratégicas. Los recursos en la fase de inversión: Para la fase de inversión se requerirá lo siguiente.
  • 85.
    PIP: CREACIÓN DELSERVICIO DE TRANSITABILIDAD PEATONAL EN EL SECTOR SAN JACINTO, VILLA EL SALVADOR Y SAN PEDRO EN EL DISTRITO SANTIAGO, PROVINCIA DE ICA - ICA. Consultor: Pág. 84 Cuadro N°16 – F La tecnología propuesta para el proyecto considera las características geográficas y físicas de la zona de ejecución del proyecto. DESCRIPCIÓN DE RUBROS UNIDAD DE MEDIDA METAS INFRAESTRUCTURA TRABAJO PROVISIONALES CARTEL DE OBRA UND 1.00 TRABAJO PRELIMINARES LIMPIEZA DE TERRENO MANUAL M2 200.00 TRAZO, NIVELACIÓN Y REPLANTEO M2 1,100.00 SEGURIDAD Y SALUD ELABORACIÓN, IMPLEMENTACIÓN Y ADMINISTRACIÓN DEL PLAN DE TRABAJO GLB 1.00 MOVIMIENTO DE TIERRAS EXCAVACION DE SANJA PARA CIMENTACION Y CAMARA DE ANCLAJE ELIMINACIÓN DE MATERIAL EXCEDENTE M3 344.24 CONCRETO SIMPLE SOLADOS e = 15 CM. P/ZAPATAS CONCRETO CICLOPEO FC=140KG/CM2 +30% PM M3 40.60 CONCRETO ARMADO CONCRETO ZAPATAS f'c=210 kg/cm2 ACERO DE REFUERZO fy=4,200 kg/cm2 M3 80.18 CABLES, PENDOLAS, MALLAS, ETC. CABLES ML 160.00 PENDOLAS UND 32.00 ACCESORIOS GLB 1.00 CARROS DE DILATACIÓN CARRO DE DILATACIÓN, TEMPLADOR DE EJE, GRAPAS, PLATINAS Y PERNOS UND 260.00 ELEMENTOS MADERA VIGAS, LARGUEROS, TABLERO, BARANDA, PARANTES Y DIAGONALES ML 1,263.40 FLETE TRANSPORTE DE MATERIAL GLB 1.00 ALTERNATIVA ÚNICA
  • 86.
    PIP: CREACIÓN DELSERVICIO DE TRANSITABILIDAD PEATONAL EN EL SECTOR SAN JACINTO, VILLA EL SALVADOR Y SAN PEDRO EN EL DISTRITO SANTIAGO, PROVINCIA DE ICA - ICA. Consultor: Pág. 85 Para la etapa de Operación y Mantenimiento se considera las acciones de limpieza general y pintada de barandas y que para cuya acción se cuenta el apoyo de la Municipalidad de Santiago conjuntamente con la población. Cuadro N°17 – F 4.4. COSTOS A PRECIOS DE MERCADO. 4.4.1. Costos de inversión: Costos en la situación “sin proyecto” En la situación sin proyecto corresponde a los gastos de operación y mantenimiento que la población asume básicamente a través de los trabajos cívicos para la limpieza de la superficie de rodadura del pase del rio de Ica hacia los centros poblados involucrados. Costos en la situación “con proyecto” Los Costos de la situación con proyecto están determinados por los costos de la etapa de inversión y los costos de operación y mantenimiento básicamente para la limpieza y reparación de la estructura de la infraestructura peatonal, para mantener con niveles aceptables de servicio y seguridad a lo largo del horizonte del proyecto. Puente peatonal A.- Estructuras externas 2,150.00 Limpieza General m2 100.00 6.50 650.00 Reposición de cables, mallas y madera Gbl 1.00 1,500.00 1,500.00 B.- Estructuras de base 2,017.00 Materiales (arenados y/o limpieza) m3 74.69 27.00 2,017.00 TOTAL 4,167.00 Concepto Unidad Cantidad P. Unitario Total COSTOS DE OPERACIÓN Y MANTENIMIENTO "RUTINARIO" A PRECIOS PRIVADOS ALTERNATIVA ÚNICA
  • 87.
    PIP: CREACIÓN DELSERVICIO DE TRANSITABILIDAD PEATONAL EN EL SECTOR SAN JACINTO, VILLA EL SALVADOR Y SAN PEDRO EN EL DISTRITO SANTIAGO, PROVINCIA DE ICA - ICA. Consultor: Pág. 86 Costos a precios privados – alternativa única Cuadro N°18 – F 4.4.2. Costos de operación y mantenimiento. Costos de operación y mantenimiento – sin proyecto. Los costos en situación sin proyecto el costo es S/0.00 no se incurre en ningún gasto. Costos de operación y mantenimiento – con proyecto. La forma de mantenimiento para las alternativas comprende el desarrollo de un conjunto de actividades de mantenimiento tanto rutinario (anual), como periódico (cada 5 años) que se realizaran para mantener la infraestructura peatonal. DESCRIPCIÓN DE RUBROS UNIDAD CANTIDAD COSTO UNITARIO COSTO PARCIAL INVERSIÓN TANGIBLE 1. Adecuada infraestructura para el tránsito peatonal y vehicular. Glb 1.00 317,762.75 317,762.75 COSTO DIRECTO 317,762.75 317,762.75 GASTOS GENERALES (7%) 22,243.39 UTILIDAD (7%) 22,243.39 SUPERVISIÓN 30,000.00 EXPEDIENTE TÉCNICO 30,000.00 422,249.54 COSTOS DE INVERSIÓN A PRECIOS PRIVADOS - ALTERNATIVA ÚNICA INVERSIÓN TOTAL
  • 88.
    PIP: CREACIÓN DELSERVICIO DE TRANSITABILIDAD PEATONAL EN EL SECTOR SAN JACINTO, VILLA EL SALVADOR Y SAN PEDRO EN EL DISTRITO SANTIAGO, PROVINCIA DE ICA - ICA. Consultor: Pág. 87 Cuadro N°19 – F Cuadro N°20 – F 4.4.3. Costos incrementales. Los costos incrementales se muestran en los cuadros siguientes y para el flujo se ha trabajado con una tasa de descuento del 8,0%. Se incluye también el flujo de costos a precios sociales para lo cual se han utilizado los factores de corrección (ANEXO N° 03: ARÁMETROS DE EVALUACIÓN SOCIAL) del Sistema Nacional Invierte Perú. Puente peatonal A.- Estructuras externas 2,150.00 Limpieza General m2 100.00 6.50 650.00 Reposición de cables, mallas y madera Gbl 1.00 1,500.00 1,500.00 B.- Estructuras de base 2,017.00 Materiales (arenados y/o limpieza) m3 74.69 27.00 2,017.00 TOTAL 4,167.00 Concepto Unidad Cantidad P. Unitario Total COSTOS DE OPERACIÓN Y MANTENIMIENTO "RUTINARIO" A PRECIOS PRIVADOS ALTERNATIVA ÚNICA Puente peatonal A.- Estructuras externas 4,772.00 Limpieza General m2 100.00 6.50 650.00 Reposición de cables, mallas y madera Gbl 1.00 1,500.00 1,500.00 Reparación de columnas m3 97.10 27.00 2,622.00 B.- Estructuras de base 2,907.00 Materiales (arenados y/o limpieza) m2 68.13 27.00 1,839.54 Pintura de columnas, metales y madera m2 71.17 15.00 1,067.55 TOTAL 7,679.00 COSTOS DE OPERACIÓN Y MANTENIMIENTO "PERIODICO" A PRECIOS PRIVADOS ALTERNATIVA ÚNICA Concepto Unidad Cantidad P. Unitario Total
  • 89.
    PIP: CREACIÓN DELSERVICIO DE TRANSITABILIDAD PEATONAL EN EL SECTOR SAN JACINTO, VILLA EL SALVADOR Y SAN PEDRO EN EL DISTRITO SANTIAGO, PROVINCIA DE ICA - ICA. Consultor: Pág. 88 Cuadro N°21 – F El costo de operación y mantniemiento viene a ser la diferencia en la situacion sin proyecto y en la situacion con proyecto del PIP. 0 1 2 3 4 5 6 7 8 9 10 INVERSIÓN TANGIBLE 1. Adecuada infraestructura para el tránsito peatonal y vehicular. 317,762.75 COSTO DIRECTO GASTOS GENERALES (7%) 22,243.39 UTILIDAD (7%) 22,243.39 SUPERVISIÓN 30,000.00 EXPEDIENTE TÉCNICO 30,000.00 TOTAL COSTO DE INVERSION 422,249.54 COSTOS OPERACIÓN Y MANTENIMIENTO SITUACIÓN CON CON PROYECTO COSTOS DE OPERACIÓN Y MANTENIMIENTO 4,167.00 4,167.00 4,167.00 4,167.00 7,679.00 4,167.00 4,167.00 4,167.00 4,167.00 7,679.00 SITUACION SIN PROYECTO COSTOS OPERACIÓN Y MANTENIMIENTO 0.00 0.00 0.00 0.00 0.00 0.00 0.00 0.00 0.00 0.00 COSTOS INCREMENTALES 4,167.00 4,167.00 4,167.00 4,167.00 7,679.00 4,167.00 4,167.00 4,167.00 4,167.00 7,679.00 COSTOS INCREMENTALES A PRECIOS PRIVADOS - ALTERNATIVA ÚNICA DESCRIPCIÓN PERÍODO
  • 90.
    PIP: CREACIÓN DELSERVICIO DE TRANSITABILIDAD PEATONAL EN EL SECTOR SAN JACINTO, VILLA EL SALVADOR Y SAN PEDRO EN EL DISTRITO SANTIAGO, PROVINCIA DE ICA - ICA. Consultor: Pág. 89 V. EVALUACIÓN
  • 91.
    PIP: CREACIÓN DELSERVICIO DE TRANSITABILIDAD PEATONAL EN EL SECTOR SAN JACINTO, VILLA EL SALVADOR Y SAN PEDRO EN EL DISTRITO SANTIAGO, PROVINCIA DE ICA - ICA. Consultor: Pág. 90 5. EVALUACIÓN. 5.1. EVALUACIÓN SOCIAL 5.1.1. Beneficios sociales: Beneficios en la situación “sin proyecto”. Si no existe intervención para mejorar las condiciones de accesibilidad peatonal en el cruce del pase del rio Ica hacia los centros poblados y/o sectores San Jacinto, Villa El Salvador y San Pedro, la población seguirá percibiendo los mismos efectos que la situación actual, lo que implica no tener pase peatonal para la circulación fluida, seguir caminando largos tramos por tierra y arena, seguir destinando recursos para gastos de salud, etc., por lo tanto los beneficios en términos cualitativos son iguales que en la situación actual. Beneficios en la situación “con proyecto”. Los beneficios cualitativos que generar el proyecto son:  Reducción de polvo en el recorrido de la vía, con el consiguiente ahorro en el mantenimiento y limpieza de las mismas.  Aumento en la seguridad del transporte de peatones, sustituyendo la ruta más larga.  Aumento en el valor de los predios de la zona.  Ahorro de costos de operación vehicular en los periodos considerados críticos.  Facilitar el tránsito de los peatones y además de proporcionar seguridad.  Disminución de la contaminación al bajar los niveles de polvo en suspensión.  Reducción de la incidencia de enfermedades respiratorias y transmisibles; al disminuir drásticamente las partículas de polvo en suspensión en la avenida.
  • 92.
    PIP: CREACIÓN DELSERVICIO DE TRANSITABILIDAD PEATONAL EN EL SECTOR SAN JACINTO, VILLA EL SALVADOR Y SAN PEDRO EN EL DISTRITO SANTIAGO, PROVINCIA DE ICA - ICA. Consultor: Pág. 91 5.1.2. Costos sociales. Costos de inversión a precios sociales5 – alternativa 1 Cuadro N° 01 – E 5 Decreto Legislativo que crea el Sistema Nacional de Programación Multianual y Gestión de Inversiones y deroga la Ley N° 27293, Ley del Sistema Nacional de Inversión Pública, aprobado por Decreto Supremo N° 027-2017-EF.Anexo N° 03. PARÁMETROS DE EVALUACIÓN SOCIAL Factores de Corrección para convertir precios privados en precios sociales Valor 0.79 0.75 Fuente: Instructivo de la Ficha Técnica Simplificada -Versión 1.0 Factores de Corrección Social para el modo Transportes y Comunicaciones Factores de corrección para convertir precios privados en precios sociales Nombre del parámetro Factor de corección para los costos de operación y mantenimiento Factor de corección para la inversión DESCRIPCIÓN DE RUBROS UNIDAD CANTIDAD COSTO UNITARIO COSTO PARCIAL FC INVERSIÓN TANGIBLE 1. Adecuada infraestructura para el tránsito peatonal y vehicular. Glb 1.00 317,762.75 251,032.57 0.79 COSTO DIRECTO 317,762.75 251,032.57 GASTOS GENERALES (7%) 17,572.28 0.79 UTILIDAD (7%) 17,572.28 0.79 SUPERVISIÓN 23,700.00 0.79 EXPEDIENTE TÉCNICO 23,700.00 0.79 333,577.13 COSTOS DE INVERSIÓN A PRECIOS SOCIALES - ALTERNATIVA ÚNICA INVERSIÓN TOTAL
  • 93.
    PIP: CREACIÓN DELSERVICIO DE TRANSITABILIDAD PEATONAL EN EL SECTOR SAN JACINTO, VILLA EL SALVADOR Y SAN PEDRO EN EL DISTRITO SANTIAGO, PROVINCIA DE ICA - ICA. Consultor: Pág. 92 Costo de operación y mantenimiento a precios sociales – sin proyecto Los costos en situación sin proyecto el costo es S/0.00 no se incurre en ningún gasto. Costo de operación y mantenimiento con proyecto Cuadro N° 02 – E Cuadro N° 03 – E Puente peatonal A.- Estructuras externas 1,612.50 Limpieza General m2 100.00 6.50 487.50 0.75 Reposición de cables, mallas y madera Gbl 1.00 1,500.00 1,125.00 0.75 B.- Estructuras de base 1,512.47 Materiales (arenados y/o limpieza) m3 74.69 27.00 1,512.47 0.75 TOTAL 3,124.97 COSTOS DE OPERACIÓN Y MANTENIMIENTO "RUTINARIO" A PRECIOS SOCIALES ALTERNATIVA ÚNICA Concepto Unidad Cantidad P. Unitario Total Factor de corrección Puente peatonal A.- Estructuras externas 3,578.71 Limpieza General m2 100.00 6.50 487.50 0.75 Reposición de cables, mallas y madera Gbl 1.00 1,500.00 1,125.00 0.75 Reparación de columnas m3 97.10 27.00 1,966.21 0.75 B.- Estructuras de base 2,180.32 Materiales (arenados y/o limpieza) m2 68.13 27.00 1,379.65 0.75 Pintura de columnas, metales y madera m2 71.17 15.00 800.66 0.75 TOTAL 5,759.03 Cantidad P. Unitario Total Factor de corrección COSTOS DE OPERACIÓN Y MANTENIMIENTO "PERIODICO" A PRECIOS SOCIALES ALTERNATIVA ÚNICA Concepto Unidad
  • 94.
    PIP: CREACIÓN DELSERVICIO DE TRANSITABILIDAD PEATONAL EN EL SECTOR SAN JACINTO, VILLA EL SALVADOR Y SAN PEDRO EN EL DISTRITO SANTIAGO, PROVINCIA DE ICA - ICA. Consultor: Pág. 93 COSTOS INCREMENTALES Cuadro N° 04 – E 0 1 2 3 4 5 6 7 8 9 10 INVERSIÓN TANGIBLE 1. Adecuada infraestructura para el tránsito peatonal y vehicular. 251,032.57 COSTO DIRECTO GASTOS GENERALES (7%) 17,572.28 UTILIDAD (7%) 17,572.28 SUPERVISIÓN 23,700.00 EXPEDIENTE TÉCNICO 23,700.00 TOTAL COSTO DE INVERSION 333,577.13 COSTOS OPERACIÓN Y MANTENIMIENTO SITUACIÓN CON CON PROYECTO COSTOS DE OPERACIÓN Y MANTENIMIENTO 3,124.97 3,124.97 3,124.97 3,124.97 5,759.03 3,124.97 3,124.97 3,124.97 3,124.97 5,759.03 SITUACION SIN PROYECTO COSTOS OPERACIÓN Y MANTENIMIENTO 0.00 0.00 0.00 0.00 0.00 0.00 0.00 0.00 0.00 0.00 COSTOS INCREMENTALES 3,124.97 3,124.97 3,124.97 3,124.97 5,759.03 3,124.97 3,124.97 3,124.97 3,124.97 5,759.03 COSTOS INCREMENTALES A PRECIOS SOCIALES - ALTERNATIVA ÚNICA DESCRIPCIÓN PERÍODO
  • 95.
    PIP: CREACIÓN DELSERVICIO DE TRANSITABILIDAD PEATONAL EN EL SECTOR SAN JACINTO, VILLA EL SALVADOR Y SAN PEDRO EN EL DISTRITO SANTIAGO, PROVINCIA DE ICA - ICA. Consultor: Pág. 94 5.1.3. Indicadores de rentabilidad social del proyecto Metodología costo/eficacia. De acuerdo con las características del presente proyecto, el cual tiene un impacto más cualitativo que monetario. Por esta razón, la metodología de “Costo – Eficacia”, es la más apropiada, ya que se basa en cuantificar los beneficios del proyecto y expresarlos en unidades no monetarias, para luego calcular el costo promedio por unidad de beneficio del proyecto (Nº de beneficiarios). Para determinar el ratio costo efectividad de la alternativa, se ha tomado como base el valor actual de los costos sociales y el indicador de efectividad tal como se muestra en la siguiente ecuación: CE = VACT/IE Dónde: VACT= Valor actual del flujo de costos totales. IE = Indicador de Efectividad. Indicador de Eficacia El proyecto considera acciones que tienen como objetivo mejorar el servicio transitabilidad peatonal, por consiguiente mejorar la salud de las personas y reducir el polvo (variable cualitativa) en los Centros Poblados y/o sectores San Jacinto, Villa El Salvador y San Pedro para el cálculo se está considerando la población beneficiaria que en la situación con proyecto se estima que crecería en promedio 3,2% anual. Cuadro N° 05 – E Año "0" 1 2 3 4 5 6 7 8 9 10 2018 2019 2020 2021 2022 2023 2024 2025 2026 2027 2028 SAN JACINTO 330 341 352 363 375 387 399 412 425 439 453 VILLA EL SALVADOR 360 372 384 396 409 422 436 450 464 479 494 SAN PEDRO 264 272 281 290 299 309 319 329 340 351 362 TOTAL 954 985 1,017 1,049 1,083 1,118 1,154 1,191 1,229 1,269 1,309 Elaboración:Consultor. Centro Poblado CENTRO POBLADOS INVOLUCRADOS: BENEFICIARIOS DEL PROYECTO (PERSONAS), 2018 - 2028
  • 96.
    PIP: CREACIÓN DELSERVICIO DE TRANSITABILIDAD PEATONAL EN EL SECTOR SAN JACINTO, VILLA EL SALVADOR Y SAN PEDRO EN EL DISTRITO SANTIAGO, PROVINCIA DE ICA - ICA. Consultor: Pág. 95 Ratio Costo Eficacia A continuación se presenta los ratios de costo eficacia, los mismos que varían con el indicador de eficacia utilizado. Cuadro N° 06 – E Como se puede evidenciar el proyecto alternativo evaluado a través de la metodología de CE, se invertirá S/. 31.33 soles por cada beneficiario; siendo el indicador aceptable dentro de las consideraciones para el sector correspondiente. 5.1.4. Análisis de sensibilidad. El análisis de sensibilidad se ha realizado sobre la base de las variables inciertas del proyecto. Se ha elegido a la variable más incierta como es la variable de inversión, beneficios incrementales, costos incrementales y el número de usuarios del servicio y se ha determinado que este varía entre +30,0%. Los resultados de ambas alternativas se detallan en el siguiente cuadro: Cuadro N° 07 – E ALTERNATIVA ÚNICA 357,558.73 11,411 31.33 MD - SANTIAGO Elaboración: Consultor. VACS N° de Beneficiarios ICE EVALUACIÓN SOCIAL DESCRIPCIÓN SOSTENIBILIDAD RESULTADO DE LA EVALUACIÓN SOCIAL VAC ICE Aumento 30.00% de la Inversión S/. 453,705.28 400.80 hab.S/. Aumento 10.00% de la Inversión S/. 386,989.85 341.86 hab.S/. Inversión S/. 357,558.73 31.33 hab.S/. Disminución 10.00% de la Inversión S/. 320,274.42 282.93 hab.S/. Disminución 30.00% de la Inversión S/. 253,559.00 223.99 hab.S/. Elaboración: Consultor. VARIACIONES PISTAS Y VEREDAS ALTERNATIVA ÚNICA ANALISIS DE SENSIBILIDAD DEL PIP
  • 97.
    PIP: CREACIÓN DELSERVICIO DE TRANSITABILIDAD PEATONAL EN EL SECTOR SAN JACINTO, VILLA EL SALVADOR Y SAN PEDRO EN EL DISTRITO SANTIAGO, PROVINCIA DE ICA - ICA. Consultor: Pág. 96 Se puede apreciar que hay una relación directa entre el Indicador de CE con la inversión, los beneficios incrementales y los costos de operación y mantenimiento siendo más sensible a las inversiones. Se observa el ICE1= 31.33, implica que es menos sensible a las variaciones de las variables, siendo recomendable la implementación en los escenarios ya previstos. 5.2. ANÁLISIS DE SOSTENIBILIDAD. La sostenibilidad del proyecto se ha venido gestionando en el transcurso de la elaboración del presente estudio. Primero gestionado el compromiso de las autoridades involucradas para con el proyecto, quienes están dispuestos a asumir formalmente las obligaciones para la sostenibilidad del proyecto. Para el análisis de sostenibilidad se ha considerado medidas que garantice que el proyecto genere resultados previstos a lo largo de su vida útil. La disponibilidad oportuna para la operación y mantenimiento, según fuente de financiamiento, estará a cargo de la Municipalidad Distrital de Santiago, quien se hará cargo de la Operación y Mantenimiento del proyecto una vez concluida y entregada la obra a través de una carta de compromiso de Operación y matenimiento. Los arreglos institucionales en la fase de inversión y post inversión la institución encargada de asumir los costos de ejecución del PIP es la Municipalidad Distrital de Santiago, los cuales cuenta con el personal profesional, con experiencia en la elaboración de Expediente Técnico, Estudio Definitivos, ejecución y supervisión de proyectos de infraestructuras en la fase de inversión, en la ejecución del proyecto se recomienda que sea por la modalidad de Administración Indirecta (Por Contrata); los costos de operación, mantenimiento y monitoreo en las fase de post inversión, se hará cargo la Municipalidad Distrital de Santiago; en el horizonte de evaluación de 10 años, en tanto que la participación de los beneficiarios comprende todo el ciclo del proyecto. La capacidad de gestión del operador está dada por la Municipalidad Distrital de Santiago a través de la Gerencia de Obras y Desarrollo Urbano, quien prioriza y garantizará los compromisos firmados para la sostenibilidad del PIP durante la etapa de operación y mantenimiento de la infraestructura, según los lineamientos estratégicos de competencia institucional.
  • 98.
    PIP: CREACIÓN DELSERVICIO DE TRANSITABILIDAD PEATONAL EN EL SECTOR SAN JACINTO, VILLA EL SALVADOR Y SAN PEDRO EN EL DISTRITO SANTIAGO, PROVINCIA DE ICA - ICA. Consultor: Pág. 97 Los riesgos de desastres naturales, estará analizada a través de las variables que puedan afectar la Unidad Productora durante la operación del PIP. En una situación sin proyecto en la zona de intervención, no existe la probabilidad de ocurrencia de peligros que pueda afectar significativamente al proyecto. Uso de Bienes y Servicio sobre los cuales se interviene parte de los beneficiarios los directamente beneficiarios son los habitantes de los centros poblados involucrados, quienes con la ejecución de la Obra mejoraran sus condiciones de la calidad de vida, haciendo uso de un servicio adecuado de transitabilidad y percibiendo los efectos positivos que trae consigo la construcción de puente peatonal. La participación de los beneficios para la sostenibilidad del proyecto, siendo responsable en el cuidado de la infraestructura. Conflictos sociales uno de los probables conflictos que se puedan generar es que la Municipalidad Distrital de Santiago, no efectué las actividades para el adecuado mantenimiento de la infraestructura peatonal en la fecha oportuna, con lo que se estaría afectando la sostenibilidad del proyecto. Por parte de la población beneficiaria no existe conflictos sociales por el contrario existe una participación masiva. Los riesgos de desastres los riesgos que pudieran ocurrir eventualmente en el área de intervención del proyecto es positivo, como se describió en el ítem de análisis de riesgo, existe un antecedentes de peligro en la zona donde se pretende ejecutar el proyecto, considerado mitigables. 5.3. IMPACTO AMBIENTAL. El proyecto ubicada en la zona rural de los Centros Poblados involucrados, en la etapa de ejecución y operación del proyecto. De acuerdo a la legislación nacional vigente del Ministerio del Ambiente – MINAM (Resolución Ministerial N° 052 – 2012 – MINAM). Analizados los componentes que podrían ser afectados en los criterios de tipo, magnitud, área de influencia, duración, mitigación y significancia, se han aplicado respetando estrictamente la normatividad existente en materia ambiental, con un resultado de impacto no significativo. Identificación de impactos ambientales Negativos y Positivos Para la identificación de impactos potenciales que puedan generar las actividades y obras asociadas al proyecto, se utilizan los resultados del monitoreo ambiental y la descripción del medio físico, biológico y socio-económico cultural, interrelacionado con las actividades del proyecto.
  • 99.
    PIP: CREACIÓN DELSERVICIO DE TRANSITABILIDAD PEATONAL EN EL SECTOR SAN JACINTO, VILLA EL SALVADOR Y SAN PEDRO EN EL DISTRITO SANTIAGO, PROVINCIA DE ICA - ICA. Consultor: Pág. 98 Para una apropiada interpretación de los impactos ambientales, es necesario definir los componentes ambientales que intervienen, luego identificar cada atributo de cada componente ambiental. Medio Natural: Con respecto al aire, se producirá emisión de partículas, con respecto al suelo se contaminará con residuos sólidos acumulados derrame de grasa y aceite. Medio biológico: No se producirá ningún impacto significativo. Medio Social: Suspensión de tránsito en la vía de acceso, afecciones respiratorias, generación de empleo temporal. Para el análisis de los impactos ambientales potenciales del proyecto se ha utilizado una matriz de causa – efecto, que posibilita la interrelación entre los componentes ambientales y las actividades del proyecto, tanto en su etapa/fase de ejecución como en la operación. Cuadro N° 08 – E Evaluación de los impactos Para determinar los impactos se han considerado tres características o propiedades principales de estos impactos, las cuales están orientadas a calificar el grado de afectación ambiental (magnitud), la persistencia de los efectos sobre el ambiente (duración) y la capacidad de ser revertidos: Cuadro Nº 09 - E Magnitud Alta Medio Baja Duración Permanente Moderado Temporal Mitigabilidad Baja Moderado Alta Aire Agua Suelo Economia Servicio Salud Ejecución Construcción de la infraestructura peatonal (puente peatonalde cruce delrio Ica). Emisión de particulas generación de ruidos. - Residuos solidos acumulados derrame de grasas y aceite. Suspensión del tránsito en la via. Generación de Empleo. - Posibles accidentes de los trabajos Operación y mantenimiento Limpieza y usos de herramientas. Generación de ruidos - Generación de residuos solidos. - - - Elaboración:Consultor ANALISIS DE IMPACTOS AMBIENTALES: PONDERACION DE AMBIENTE Medio Fisico Medio SocialEtapa Actividades del proyecto Componentes Ambientales
  • 100.
    PIP: CREACIÓN DELSERVICIO DE TRANSITABILIDAD PEATONAL EN EL SECTOR SAN JACINTO, VILLA EL SALVADOR Y SAN PEDRO EN EL DISTRITO SANTIAGO, PROVINCIA DE ICA - ICA. Consultor: Pág. 99 En el cuadro siguiente se describen las ponderaciones del impacto ambiental del Proyecto de construcción del puente peatonal. Cuadro Nº 10 - E Cuadro Nº 11 - E Cuadro Nº 12 - E Acciones de mitigación y compensación de impacto en el medio ambiente Estas acciones tenderán a mitigar y compensar los impactos ambientales negativos producidos en el entorno debido a la implementación del proyecto así como las actividades de monitoreo de las decisiones destinadas a cumplir los acuerdos establecidos en la evaluación. Las medidas de mitigación tienen por finalidad evitar o disminuir los efectos adversos del proyecto en el entorno, cualquiera sea su fase de ejecución. Las medidas de compensación tienen por finalidad producir o generar un efecto positivo alternativo equivalente a un efecto adverso identificado. Criterio Escala Simbolo Criterio Escala Simbolo Criterio Escala Simbolo Alta A Permanente A Alta A Media M Moderada M Media M Baja B Temporal B Baja B Elaboración:Consultor DuraciónMagnitud Mitigabilidad PONDERACIONDE LOS IMPACTOS AMBIENTALES Letra 1° Letra 2° Letra 3° Letra Elaboración: Consultor MEDICIÓN DE LOS IMPACTOS Significado Magnitud de impacto Duración de impacto Mitigación del impacto Aire Agua Suelo Economia Servicio Salud Ejecución Construcción de la infraestructura peatonal (puente peatonalde cruce delrio Ica). BBA - BBA AA - BBA Operación y mantenimiento Limpieza y usos de herramientas. BBA - BBA AA - MBA Elaboración:Consultor Etapa Actividades del proyecto Componentes de Ambiente Medio Fisico Medio Social MATRIZ DE PONDERACIÓN DE IMPACTOS: PONDERACIONES AMBIENTALES
  • 101.
    PIP: CREACIÓN DELSERVICIO DE TRANSITABILIDAD PEATONAL EN EL SECTOR SAN JACINTO, VILLA EL SALVADOR Y SAN PEDRO EN EL DISTRITO SANTIAGO, PROVINCIA DE ICA - ICA. Consultor: Pág. 100 Costos ambientales de las acciones de prevención y mitigación de impactos en el medio ambiente. Realizada la identificación y posterior evaluación de los impactos en el medio ambiente además del planteamiento de las acciones o medidas de mitigación a implementarse es necesario cuantificar los costos de estas acciones o medidas realizando una programación anual de los costos para cada una de las actividades de mitigación, compensación y de monitoreo. El costo de la mitigación ambiental es de S/ 3,700.00 Soles (el monto esta incluidos en el presupuesto del proyecto) el cual se utilizará en dejar la zona de la cantera en forma adecuada, en la utilización adecuada de la maquinaria y equipos evitando los ruidos y contaminación del suelo, humedecimiento del terreno, utilizar materiales que sirvan como barrera del polvo y otras partículas, botaderos en lugares adecuados, otorgar equipos y condiciones de seguridad al trabajador. En resumen los impactos ambientales no son significativos ni permanentes. Cuadro Nº 13 - E 5.4. GESTIÓN DEL PROYECTO. 5.4.1. Para la fase de ejecución: La organización que se adoptará para la ejecución del proyecto es a través de la Municipalidad Distrital de Santiago; la Unidad Ejecutora y el Órgano Técnico se designa a la Gerencia de Obras y Desarrollo Urbano, teniendo en cuenta el antecedente de vida institucional, los años de experiencia en ejecución de proyectos de Infraestructura, además dispone de capital humano para hacerse cargo de la supervisión de los componentes que considera el proyecto; además de la capacidad técnica, administrativa, financiera y experiencia en el desarrollo de proyectos de similar naturaleza. UNIDAD CANTIDAD COSTO UNITARIO COSTO PARCIAL Mes 2 650.00 1,300.00 m3 15 125.00 1,875.00 Und 1 150.00 150.00 Glb 1 375.00 375.00 3,700.00 DESCRIPCIÓN DE RUBROS COSTOS DE MEDIDAS DE MITIGACION AMBIENTAL Educación Ambiental y seguridad a trabajadores Regado durante trabajos de movimiento de tierras Carteles informativos Implementos de seguridad TOTAL
  • 102.
    PIP: CREACIÓN DELSERVICIO DE TRANSITABILIDAD PEATONAL EN EL SECTOR SAN JACINTO, VILLA EL SALVADOR Y SAN PEDRO EN EL DISTRITO SANTIAGO, PROVINCIA DE ICA - ICA. Consultor: Pág. 101 Sus funciones para el presente proyecto de la División De Infraestructura y Desarrollo Urbano son:  Convocar el concurso para la elaboración del estudio definitivo y/o expediente técnico correspondiente.  Convocar el concurso para la ejecución y supervisión del proyecto.  Programar y ejecutar el cronograma de pago según valorización del proyecto.  Supervisar los avances del proyecto.  Efectuar la recepción y liquidación del proyecto. Por consiguiente dada las características del proyecto se requiere contratar una empresa para la ejecución de la obra, las funciones a desarrollar serán las propias que se establezcan en el contrato, según el cronograma de ejecución y de acuerdo a la normatividad aplicable. La programación de las actividades previstas para el logro de las metas del proyecto, está sustentado en una sola etapa. No obstante, será necesario programar su ejecución haciéndola compatible con la disponibilidad de recursos de la Entidad Ejecutora. En este sentido se ha previsto una estrategia de ejecución en 02 actividades (Elaboración del Expediente y/o Estudio Definitivo, construcción de la obras) cuya adecuada combinación y secuencia tendrá en cuenta las capacidades de gestión y financiamiento del proyecto. En el siguiente cuadro se muestran el cronograma de actividades, metas físicas y financieras de la alternativa seleccionada del PIP. Cuadro N° 14 – E MAR ABR MAY JUN 1. Adecuada infraestructura para el tránsito peatonal y vehicular. M.D. Santiago GASTOS GENERALES (7%) UTILIDAD (7%) SUPERVISIÓN EXPEDIENTE TÉCNICO OPERACIÓN Y MANTENIMIENTO MESES CRONOGRAMA DE ACTIVIDADES DEL PROYECTO DE LA ALTERNATIVA DE SOLUCIÓN COMPONENTES Entidad Encargada POST INVERSIÓN Año 1 … Año 10
  • 103.
    PIP: CREACIÓN DELSERVICIO DE TRANSITABILIDAD PEATONAL EN EL SECTOR SAN JACINTO, VILLA EL SALVADOR Y SAN PEDRO EN EL DISTRITO SANTIAGO, PROVINCIA DE ICA - ICA. Consultor: Pág. 102 Cuadro N° 15 – E Cuadro N° 16 – E La modalidad de ejecución de la obra será por Contrata a través de la Municipalidad Distrital de Santiago, quien tiene la capacidad logística, técnica, financiera y tienen experiencia demostrada para la convocatoria para el desarrollo del proyecto. Por lo mismo, se recomienda que la ejecución se realice bajo la modalidad de ADMINISTRACIÓN INDIRECTA o CONTRATA, teniendo en cuenta los siguientes criterios: El trabajo especializado en temas de infraestructura vial y las facilidades logísticas tecnológicos que se requiere para la ejecución del proyecto, por el cumplimiento de los tiempos según el cronograma de implementación y por la experiencia en la realización de proyectos de infraestructura urbana y rural. MAR ABR MAY JUN 1. Adecuada infraestructura para el tránsito peatonal y vehicular. 50% 50% 100% GASTOS GENERALES (7%) 50% 50% 100% UTILIDAD (7%) 50% 50% 100% SUPERVISIÓN 50% 50% 100% EXPEDIENTE TÉCNICO 100% 100% TOTAL 100% Elaboración: Consultor. MESES COMPONENTES TOTAL CRONOGRAMA DE METAS FISICAS DEL PROYECTO DE LA ALTERNATIVA SELECCIONADA MAR ABR MAY JUN 1. Adecuada infraestructura para el tránsito peatonal y vehicular. 158,881.38 158,881.38 317,762.75 GASTOS GENERALES (7%) 11,121.70 11,121.70 22,243.39 UTILIDAD (7%) 11,121.70 11,121.70 22,243.39 SUPERVISIÓN 15,000.00 15,000.00 30,000.00 EXPEDIENTE TÉCNICO 30,000.00 30,000.00 TOTAL 0.00 30,000.00 196,124.77 196,124.77 422,249.54 Elaboración: Consultor. MESES COMPONENTES CRONOGRAMA DE METAS FINANCIERAS DEL PROYECTO DE LA ALTERNATIVA SELECCIONADA TOTAL
  • 104.
    PIP: CREACIÓN DELSERVICIO DE TRANSITABILIDAD PEATONAL EN EL SECTOR SAN JACINTO, VILLA EL SALVADOR Y SAN PEDRO EN EL DISTRITO SANTIAGO, PROVINCIA DE ICA - ICA. Consultor: Pág. 103 Cuadro N° 17 – E Las condiciones previas relevantes para garantizar el inicio oportuno de la ejecución y la eficiente gestión, la Municipalidad Distrital de Santiago a través de sus roles y funciones que cumplen cada uno de los actores que participan en la ejecución, operación y mantenimiento del proyecto, garantizando la gestión eficiente, en las siguientes etapas: En la etapa de inversión, la Municipalidad Distrital de Santiago comprometida con el desarrollo local del distrito determinó la necesidad de invertir en proyectos de sostenibilidad de infraestructura peatonal para mejorar la calidad de vida de la población involucrada. En la etapa de operación y mantenimiento, asimismo la Municipalidad Distrital de Santiago, es la encargada de asumir la partida de operación y mantenimiento preventivo de la infraestructura, oportunamente a lo largo del horizonte de evaluación del proyecto, estimado en 10 años. Fuente: M unicipalidad Distrital de Santiago Elaboración: Consultor. MUNICIPALIDAD DISTRITAL DE SANTIAGO: ORGANIZACIÓN Y GESTIÓN. Contratista (Modalidad de ejecución Administración Indirecta). ROLES Y FUNCIONES La Municipalidad Distrital de Santiago, se encargará de la Licitación del Expediente Técnico y/o Estudio Definitivo de la Obra, para lo cual cuenta con ámplia trayectoria y experiencia demostrada en las obras por contrata, asimismo la institución de acuerdo al programa de inversiones se encargará del proceso de licitación de acuerdo a los lineamientos del OSCE (Organismo Supervisor de Contratación con el Estado). El contratista gandor de la buena pro, será responsable de entregar el Expediente Técnico y posteriormente la Obra, para lo cual contará con la opinión favorable de la Supervisión y recepción de Obra. RUBROS Municipalidad Distrital de Santiago
  • 105.
    PIP: CREACIÓN DELSERVICIO DE TRANSITABILIDAD PEATONAL EN EL SECTOR SAN JACINTO, VILLA EL SALVADOR Y SAN PEDRO EN EL DISTRITO SANTIAGO, PROVINCIA DE ICA - ICA. Consultor: Pág. 104 Seguidamente se evalúa la viabilidad técnica, institucional y sociocultural: Viabilidad técnica. Fase pre – operativa, está a cargo de la Municipalidad Distrital de Santiago cuya entidad cuenta con los recursos necesarios para convocar al personal adecuado que permitirá hacer efectiva la ejecución del proyecto y su correspondiente seguimiento y/o supervisión. Fase operativa, está a cargo de la Gerencia de Obras y Desarrollo Urbano, direccionados para el financiamiento de la operación y mantenimiento de la infraestructura. La viabilidad institucional, las dependencias responsables según la fase en la que se encuentre el proyecto son: En la fase de pre – inversión participa a través de la Municipalidad Distrital de Santiago, habiendo asignado la formulación del estudio de pre – inversión a nivel de perfil a un consultor asumiendo la responsabilidad de la culminación de los estudios respectivos. Asimismo, en la fase de inversión participa la Municipalidad Distrital de Santiago a través de la división de Infraestructura y desarrollo urbano, quien se encargará de la ejecución del proyecto. La Viabilidad sociocultural, el proyecto es viable socioculturalmente puesto que beneficiará a la población que demanda el servicio transporte vial y por ende mejorar la calidad de vida. 5.4.2. Para la fase de post inversión: Los responsables de la operación y mantenimiento estarán a cargo de la Municipalidad Distrital de Santiago, quienes están comprometidos para dar la sostenibilidad del proyecto a través de la asignación de recursos demandados. Los recursos de inversión son directamente canalizadas y priorizadas por la Municipalidad Distrital de Santiago quien financiará el 100,0% de los costos de inversión comprendidos en expediente técnico y obras civiles, medidas de reducción de riesgo y mitigación ambiental y supervisión del proyecto a través de los recursos determinados.
  • 106.
    PIP: CREACIÓN DELSERVICIO DE TRANSITABILIDAD PEATONAL EN EL SECTOR SAN JACINTO, VILLA EL SALVADOR Y SAN PEDRO EN EL DISTRITO SANTIAGO, PROVINCIA DE ICA - ICA. Consultor: Pág. 105 Los instrumentos que se requerirá para adecuada gestión de la UP, están establecidas en el Plan de Desarrollo Concertado del distrito de Santiago; mientras que las condiciones previas relevantes para el inicio oportuno de la operación, está garantizada toda vez que la Municipalidad Distrital de Santiago. 5.4.3. Financiamiento: La Municipalidad Distrital de Santiago, según las prioridades del Plan de Desarrollo Concertado ha evaluado y puesto a disposición el monto de la inversión necesario para la adecuada prestación del servicio en todo sus componentes, así mismo, cuenta con los recursos técnicos y administrativos para la ejecución de la misma.
  • 107.
    PIP: CREACIÓN DELSERVICIO DE TRANSITABILIDAD PEATONAL EN EL SECTOR SAN JACINTO, VILLA EL SALVADOR Y SAN PEDRO EN EL DISTRITO SANTIAGO, PROVINCIA DE ICA - ICA. Consultor: Pág. 106 5.5. MATRIZ DE MARCO LÓGICO PARA LA ALTERNATIVA SELECCIONADA. Cuadro N° 18 – E RESUMEN DE OBJETIVOS MEDIOS DE VERIFICACIÓN SUPUESTOS Disponibilidad presupuestaria y capacidad técnica de la Municipalidad Distrital de Santiago. Informe de la Gerencia de Obras y Desarrollo Urbano de la Municipalidad Distrital de Santiago. Acta de entrega de Obras. Consulta amigable. Info Obras. A final del primer año del proyecto se contará con el 100% de la infraestructura peatonal del cruce de rio Ica. Existen recursos económicos suficientes para garantizar la continuidad de mantenimiento de la infraestructura peatonal. Transitabilidad peatonal en un 100% . 50% de reducción de costo de mantenimiento del puente peatonal. La polucion del aire contaminada sera disminuida en un 100,0%. Estudio de Tráfico Peatonal y Vehicular en los centros poblados involucrados. Población sigue transitando por esta viía peatonal con la misma frecuencia. INDICADORES Incremento del bienestar de los vecinos al 100% para el año 2016 luego de finalizado la construcción de la obra. Encuesta de Hogares Información Estadística del INEI. COMPONENTESFIN MEJORA DE LAS CONDICIONES SOCIOECONÓMICAS EN EL SECTOR SAN JACINTO, VILLA EL SALVADOR Y SAN PEDRO, DISTRITO DE SANTIAGO, PROVINCIA DE ICA – ICA. PROPÓSITO SEGURIDAD Y ADECUADAS CONDICIONES PARA EL TRÁSITO PEATONAL HACIA EL SECTOR DE SAN JACINTO, VILLA EL SALVADOR Y SAN PEDRO DEL DISTRITO DE SANTIAGO, PROVINCIA DE ICA - ICA. 1.- ADECUADA INFRAESTRUCTURA DE CRUCE PEATONAL.
  • 108.
    PIP: CREACIÓN DELSERVICIO DE TRANSITABILIDAD PEATONAL EN EL SECTOR SAN JACINTO, VILLA EL SALVADOR Y SAN PEDRO EN EL DISTRITO SANTIAGO, PROVINCIA DE ICA - ICA. Consultor: Pág. 107 Documento de liquidación de obras y documentos de ejecución de Gastos. 317,762.75 Informe de Valorización de la ejecución de obra. Gastos Generales 7,0% S/. 22,243.39 Informe de Supervisión y/o Inspección. Utilidad 7,0% S/. 22,243.39 Supervisión S/. 30,000.00 Expediente Técnico S/. 30,000.00 Inversión Total S/. 422,249.54 Facturas, recibos, guías, reporte de avance de la Unidad Ejecutora y Acta de Recepción del proyecto. Expediente Técnico y/o Estudio Definitivo, acta de inicio de ejecución del proyecto. El costo total a incurrir para el cumplimiento de las metas comprende: Construcción del puente peatonal, longitud=50.00m, ancho=2.00m, con concreto simple de F'C=140kg/cm2 +30% pm y concreto armado en zapatas F'C=210 kg/cm2 y acero de refuerzo FY=4,200 kg/cm2, y Colocación de cable tipo boa de 1 3/8" de 160m, péndolas de acero liso de 5/8" (56 unid) y baranda con malla metálica olímpica alambre Nº 12 x cocadas de 2"x2, colocación de carros de dilatación (4 unid) y accesorios varios (256unid), elementos de madera como vigas, largueros, tablero de madera, baranda, parantes y diagonal (1,263.40m). S/. ACCIONES 1.1 Construcción del puente peatonal.
  • 109.
    PIP: CREACIÓN DELSERVICIO DE TRANSITABILIDAD PEATONAL EN EL SECTOR SAN JACINTO, VILLA EL SALVADOR Y SAN PEDRO EN EL DISTRITO SANTIAGO, PROVINCIA DE ICA - ICA. Consultor: Pág. 108 VI. CONCLUSIONES Y RECOMENDACIONES
  • 110.
    PIP: CREACIÓN DELSERVICIO DE TRANSITABILIDAD PEATONAL EN EL SECTOR SAN JACINTO, VILLA EL SALVADOR Y SAN PEDRO EN EL DISTRITO SANTIAGO, PROVINCIA DE ICA - ICA. Consultor: Pág. 109 6. CONCLUSIONES Y RECOMENDACIONES. 6.1. CONCLUSIONES.  Nombre del PIP: “CREACIÓN DEL SERVICIO DE TRANSITABILIDAD PEATONAL EN EL SECTOR SAN JACINTO, VILLA EL SALVADOR Y SAN PEDRO EN EL DISTRITO SANTIAGO, PROVINCIA DE ICA - ICA”  Tiene como objetivo brindar: “SEGURIDAD Y ADECUADAS CONDICIONES PARA EL TRÁSITO PEATONAL HACIA EL SECTOR DE SAN JACINTO, VILLA EL SALVADOR Y SAN PEDRO DEL DISTRITO DE SANTIAGO, PROVINCIA DE ICA - ICA.”  Las alternativas planteadas para la solución del problema desde el punto de vista tecnológico son apropiadas para la zona y cumple con las exigencias y estándares establecidos en el reglamento Nacional de Edificaciones y Lineamientos del Ministerio de Transporte y Comunicaciones.  El monto de la inversión de proyecto a precios privados y sociales de la alternativa única es: S/. 422,249.54 y S/. 333,577.13respectivamente.  Los resultados de la evaluación social del proyecto con la metodología Costo/Eficacia, establece que la alternativa única es conveniente.  El proyecto es factible desde el punto de vista técnico, económico, social, institucional y ambiental.  La sostenibilidad del proyecto, institucionalmente está garantizada con la participación de la Municipalidad Distrital de Santiago y los beneficiarios en todo ciclo del proyecto. Se recomienda la implementación de la Alternativa Única. 6.2. RECOMENDACIONES.  Se recomienda se apruebe y se declare viable el presente estudio de Proyecto de Inversión Pública para los fines de su posterior ejecución.
  • 111.
    PIP: CREACIÓN DELSERVICIO DE TRANSITABILIDAD PEATONAL EN EL SECTOR SAN JACINTO, VILLA EL SALVADOR Y SAN PEDRO EN EL DISTRITO SANTIAGO, PROVINCIA DE ICA - ICA. Consultor: Pág. 110 VII. ANEXOS
  • 112.
    PIP: CREACIÓN DELSERVICIO DE TRANSITABILIDAD PEATONAL EN EL SECTOR SAN JACINTO, VILLA EL SALVADOR Y SAN PEDRO EN EL DISTRITO SANTIAGO, PROVINCIA DE ICA - ICA. Consultor: Pág. 111 ESTUDIO DE TRÁFICO VEHICULAR NOMBRE DEL PROYECTO ESTUDIO TRAFICO VEHICULAR SENTIDO E O DIA MES AÑO UBICACIÓN 9 4 2018 15 4 2018 MOTO LINEAL PICK UP PANEL RURAL Combi 2 E >=3 E 2 E 3 E 4 E 2S1/2S2 2S3 3S1/3S2 >= 3S3 2T2 2T3 3T2 >=3T3 DIAGRA. VEH. 2.00 1.00 1.00 1.00 5.00 1.00 1.00 1.00 3.00 2.00 1.00 2.00 2.00 7.00 2.00 1.00 1.00 4.00 1.00 1.00 2.00 1.00 1.00 6.00 1.00 1.00 1.00 3.00 1.00 1.00 1.00 1.00 4.00 1.00 1.00 1.00 3.00 2.00 2.00 1.00 2.00 7.00 1.00 1.00 1.00 3.00 1.00 1.00 1.00 3.00 1.00 2.00 1.00 1.00 5.00 2.00 1.00 1.00 4.00 1.00 1.00 2.00 1.00 5.00 1.00 1.00 1.00 3.00 1.00 1.00 1.00 3.00 2.00 1.00 2.00 5.00 1.00 2.00 1.00 1.00 5.00 1.00 2.00 1.00 2.00 6.00 1.00 1.00 1.00 1.00 4.00 2.00 2.00 1.00 5.00 1.00 1.00 1.00 3.00 1.00 2.00 1.00 4.00 1.00 2.00 1.00 4.00 1.00 1.00 1.00 2.00 5.00 1.00 1.00 1.00 1.00 4.00 1.00 1.00 1.00 3.00 1.00 1.00 1.00 3.00 1.00 2.00 1.00 1.00 5.00 1.00 1.00 1.00 1.00 4.00 TOTAL 16.00 14.00 22.00 25.00 18.00 0.00 0.00 0.00 0.00 0.00 18.00 15.00 0.00 0.00 0.00 0.00 0.00 0.00 0.00 0.00 0.00 128.00 ENCUESTADOR : D.R.CC. DE 06:45 AM - 7:45 PM DE 12:30 PM - 1:30 PM PANAMERICANA SUR VS INT. TACARACA CREACIÓN DEL SERVICIO DE TRANSITABILIDAD PEATONAL EN EL SECTOR SAN JACINTO, VILLA EL SALVADOR Y SAN PEDRO EN EL DISTRITO SANTIAGO, PROVINCIA DE ICA - ICA. DE 05:45 PM - 6:45 PM HORA MOTOTAXI AUTO STATION WAGON CAMIONETAS MICRO BUS CAMION SEMI TRAYLER TRAYLER TOTAL
  • 113.
    PIP: CREACIÓN DELSERVICIO DE TRANSITABILIDAD PEATONAL EN EL SECTOR SAN JACINTO, VILLA EL SALVADOR Y SAN PEDRO EN EL DISTRITO SANTIAGO, PROVINCIA DE ICA - ICA. Consultor: Pág. 112 ESTUDIO DE TRÁFICO PEATONAL NOMBRE DEL PROYECTO ESTUDIO TRAFICO PEATONAL SENTIDO E O DIA MES AÑO UBICACIÓN 9 4 2018 15 4 2018 DIAGRA. PEATONAL 8.00 8.00 5.00 5.00 5.00 5.00 10.00 8.00 3.00 11.00 5.00 5.00 10.00 5.00 5.00 10.00 8.00 2.00 10.00 5.00 2.00 7.00 4.00 3.00 7.00 2.00 2.00 4.00 4.00 3.00 7.00 4.00 5.00 9.00 6.00 3.00 9.00 4.00 3.00 7.00 5.00 5.00 4.00 6.00 10.00 2.00 1.00 3.00 4.00 5.00 8.00 17.00 4.00 5.00 9.00 3.00 2.00 5.00 5.00 5.00 4.00 3.00 7.00 5.00 3.00 3.00 11.00 2.00 2.00 4.00 3.00 4.00 11.00 5.00 5.00 5.00 7.00 12.00 3.00 3.00 5.00 5.00 10.00 2.00 5.00 7.00 2.00 2.00 5.00 2.00 7.00 4.00 2.00 6.00 3.00 3.00 4.00 6.00 10.00 3.00 3.00 5.00 5.00 10.00 5.00 2.00 6.00 13.00 5.00 2.00 7.00 2.00 2.00 5.00 4.00 9.00 2.00 2.00 4.00 3.00 7.00 4.00 4.00 8.00 5.00 5.00 TOTAL 108.00 118.00 104.00 330.00 ENCUESTADOR : D.R.CC PANAMERICANA SUR VS INT. TACARACA NIÑOS DE 06:45 AM - 7:45 PM DE 12:30 PM - 1:30 PM DE 05:45 PM - 6:45 PM CREACIÓN DEL SERVICIO DE TRANSITABILIDAD PEATONAL EN EL SECTOR SAN JACINTO, VILLA EL SALVADOR Y SAN PEDRO EN EL DISTRITO SANTIAGO, PROVINCIA DE ICA - ICA. HORA JOVENES ADULTOS TOTAL