Incrustar presentación
Descargado 46 veces

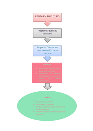
El documento presenta un programa de orientación para la elección de carrera, con el objetivo de ayudar a los estudiantes a pensar en su futuro. El programa incluye realizar una búsqueda de carreras de interés, investigar universidades y hacer un test vocacional para evaluar opciones. Las tareas propuestas son analizar planes de estudio, oportunidades laborales y elegir la carrera más satisfactoria.
