“AÑO DE LA INTEGRACIÓN NACIONAL Y RECONOCIMIENTO
               DE NUESTRA DIVERSIDAD”

            DERECHO ADMINISTRATIVO

PROFESOR: Juan De Dios Huanes Tovar

TEMA: Poder Del Policía

CICLO: II           TURNO: B

ALUMNO: Aguilar Inga Isabel Eloísa

CÓDIGO: 0106120034

                               Chimbote- 24-07-2012
Y es el quien realiza          DIVERSAS                           FUNCION ADMINISTRATIVA
                          UNICO                                                                                            Una de ellas
                                                                                                                 FUNCIONES                                  Quien dispone
                                                ELEMENTO                       Es un
                               E                DEL ESTADO                                                                                               MEDIOS JURIDICOS
                                                                                           PODER                                                                        Denominadas
                      INDIVISIBLE
                                                                                            DEL                                                    POTESTADES ADMINISTRATIVAS
                                                                                                                                                          Q´ imponen sanciones
                                                                                         POLICIA                                        INFRACCIONES          O             CONTROVERSIAS
                                                                                                                                       ADMINISTRATIVAS                        DE POLICIA




                                                                                                                                                              Son las
                                                                           ES UNA POTESTAD DEL ESTADO, manifestada a
                          VIGENCIA /
                                                   Un tema vinculado es
        Se procesa        DECRETOS                                        través del ÓRGANO LEGISLATIVO, expresadas EN
                                                                            LEYES, DECRETOS LEGISLATIVOS Y DECRETOS
                            LEYES                                                                                                                       FUNCIONES DEL POLICIA
                                                                           LEYES (poder de policía nacional), ORDENANZAS
                                                                              REGIONALES (poder de policía regional) y
                                                                            ORDENANZAS MUNICIPALES (poder de policía
                                                                                             municipal).                                                    Objeto              Finalidad
                            TEORIAS


                                                                                                                                                          Ejecución de            Asegurar el
     LA                         LA                                    LA
                                                                  CONTINUIDAD                    ES                                      ES              las Leyes que            desenvolvi
  CADUCIDAD                  REVISIÓN
                                                                                            DISCRECIONAL                            SANCIONADORA           limitan los            miento de la
                                                                                                               En tanto q´                                  derechos                vida en
 Plantea q´ una     vez     Plantea que una           Los Decretos Leyes
                                                                                                                                                          individuales             sociedad


                                                                                                                  En consecuencia
restaurado el Estado de     vez restaurado el      perviven o mantienen su
    Derecho, dichas            Estado de          vigencia –surtiendo todos
   normas dejan ipso          Derecho, los          los efectos legales– no
     facto de tener          Decretos Leyes           obstante producen
vigencia– no ha tenido      deben ser objeto      restauración del Estado de                                                                                 Policía es una función, no
 aceptación en nuestro      de un examen de           Derecho. Usada en                                                                                           un órgano de la
          país                  vigencia            amplios momentos de
                                                                                                                                                                   administración
                                                        nuestra historia
                                                                                                           ES OBLIGACIONAL


                                                                                                                                                         CONTINUACION……………………..
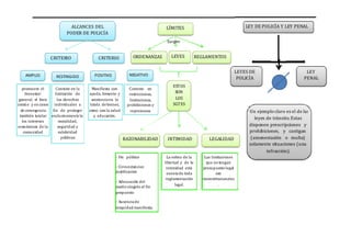
ALCANCES DEL                                     LÍMITES                                   LEY DE POLICÍA Y LEY PENAL
                         PODER DE POLICÍA
                                                                             Surgen


                 CRITERIO                 CRITERIO           ORDENANZAS        LEYES           REGLAMENTOS


                                                                                                                  LEYES DE                        LEY
    AMPLIO          RESTINGIDO         POSITIVO            NEGATIVO
                                                                                                                   POLICÍA                       PENAL
                                                                                ESTOS
   promueve el      Consiste en la    Manifiesta con       Consiste en
     bienestar      limitación de    ayuda, fomento y      restricciones,
                                                                                 SON
 general, el bien    los derechos     asistencia en la     limitaciones,         LOS
común y en casos individuales a      tutela de bienes,    prohibiciones y       SGTES
  de emergencia   fin de proteger    como con la salud     represiones                                                 Un ejemplo claro es el de las
 también tutelar exclusivamente la     y educación.
                                                                                                                          leyes de tránsito. Estas
   los intereses      moralidad,
económicos de la      seguridad y                                                                                      disponen prescripciones y
    comunidad         salubridad                                                                                       prohibiciones, y castigan
                        públicas                         RAZONABILIDAD       INTIMIDAD              LEGALIDAD           (amonestación o multa)
                                                                                                                       solamente situaciones (una
                                                                                                                                infracción).
                                                   - Fin público             La esfera de la      Las limitaciones
                                                                            libertad y de la       que no tengan
                                                   - Circunstancias          intimidad está      presupuesto legal
                                                   justificantes             exenta de toda              son
                                                                             reglamentación      inconstitucionales
                                                   - Adecuación del
                                                                                  legal.                  .
                                                   medio elegido al fin
                                                   propuesto

                                                   - Ausencia de
                                                   iniquidad manifiesta.

Poder del estado dº administrativo- isabel aguilar

  • 1.
    “AÑO DE LAINTEGRACIÓN NACIONAL Y RECONOCIMIENTO DE NUESTRA DIVERSIDAD” DERECHO ADMINISTRATIVO PROFESOR: Juan De Dios Huanes Tovar TEMA: Poder Del Policía CICLO: II TURNO: B ALUMNO: Aguilar Inga Isabel Eloísa CÓDIGO: 0106120034 Chimbote- 24-07-2012
  • 2.
    Y es elquien realiza DIVERSAS FUNCION ADMINISTRATIVA UNICO Una de ellas FUNCIONES Quien dispone ELEMENTO Es un E DEL ESTADO MEDIOS JURIDICOS PODER Denominadas INDIVISIBLE DEL POTESTADES ADMINISTRATIVAS Q´ imponen sanciones POLICIA INFRACCIONES O CONTROVERSIAS ADMINISTRATIVAS DE POLICIA Son las ES UNA POTESTAD DEL ESTADO, manifestada a VIGENCIA / Un tema vinculado es Se procesa DECRETOS través del ÓRGANO LEGISLATIVO, expresadas EN LEYES, DECRETOS LEGISLATIVOS Y DECRETOS LEYES FUNCIONES DEL POLICIA LEYES (poder de policía nacional), ORDENANZAS REGIONALES (poder de policía regional) y ORDENANZAS MUNICIPALES (poder de policía municipal). Objeto Finalidad TEORIAS Ejecución de Asegurar el LA LA LA CONTINUIDAD ES ES las Leyes que desenvolvi CADUCIDAD REVISIÓN DISCRECIONAL SANCIONADORA limitan los miento de la En tanto q´ derechos vida en Plantea q´ una vez Plantea que una Los Decretos Leyes individuales sociedad En consecuencia restaurado el Estado de vez restaurado el perviven o mantienen su Derecho, dichas Estado de vigencia –surtiendo todos normas dejan ipso Derecho, los los efectos legales– no facto de tener Decretos Leyes obstante producen vigencia– no ha tenido deben ser objeto restauración del Estado de Policía es una función, no aceptación en nuestro de un examen de Derecho. Usada en un órgano de la país vigencia amplios momentos de administración nuestra historia ES OBLIGACIONAL CONTINUACION……………………..
  • 3.
    ALCANCES DEL LÍMITES LEY DE POLICÍA Y LEY PENAL PODER DE POLICÍA Surgen CRITERIO CRITERIO ORDENANZAS LEYES REGLAMENTOS LEYES DE LEY AMPLIO RESTINGIDO POSITIVO NEGATIVO POLICÍA PENAL ESTOS promueve el Consiste en la Manifiesta con Consiste en bienestar limitación de ayuda, fomento y restricciones, SON general, el bien los derechos asistencia en la limitaciones, LOS común y en casos individuales a tutela de bienes, prohibiciones y SGTES de emergencia fin de proteger como con la salud represiones Un ejemplo claro es el de las también tutelar exclusivamente la y educación. leyes de tránsito. Estas los intereses moralidad, económicos de la seguridad y disponen prescripciones y comunidad salubridad prohibiciones, y castigan públicas RAZONABILIDAD INTIMIDAD LEGALIDAD (amonestación o multa) solamente situaciones (una infracción). - Fin público La esfera de la Las limitaciones libertad y de la que no tengan - Circunstancias intimidad está presupuesto legal justificantes exenta de toda son reglamentación inconstitucionales - Adecuación del legal. . medio elegido al fin propuesto - Ausencia de iniquidad manifiesta.