Nombre: Ernesto ubera Hernández
Maestro: Gonzalo García flores
Materia: informática
Grado: 2° grupo: “B”
ACTIVIDAD I Identificar un problema
1.- Marca con una  Si o No, según tu opinión, de cada una de las siguientes
proposiciones.
Tiempo 5min.
a) Los problemas son sucesos intrascendentes e inoportunos(no)
b) Los problemas te ayudan a aprender, crecer y cambiar(si)
c) La ignorancia y los problemas están relacionados. (si)
d) Hay que consultar los problemas con la almohada.(no)
e) Cuando no tienes problemas eres feliz.(no)
f) Los problemas se resuelven por sí mismos.(no)
g) Los problemas siempre son malos.(no)
h) Los problemas requieren pensamiento y acción.(si)
2.- Trabajo grupal. Compara las respuestas con tus compañeros. Si crees
necesario corregir alguna proposición, hazlo en un apartado.
Tiempo 5min.
3.- Escribe
Tiempo 5 min.
a) Un problema escolar serio, que no resolviste satisfactoriamente.
Que por culpa de unos nos regañaran a todos por no dejar de hablar en
clase
b) Dos o tres acciones que hiciste para resolverlo.
Hable con la directora.
Hable con la profesora personalmente
Hable con todo e l grupo
c) Razones por las que consideras que no tuviste éxito.
Porque solo le dije yo solo y si hubiéramos ido dotos pues tal ves ai nos haría
caso.
4.- Trabajo grupal. Presenta a tus compañeros lo que acabas de responder,
solicítales consejos y anota las mejores ideas.
Tiempo 6 min.
5.- Escribe
Tiempo 5 min.
a) Un problema escolar serio, que resolviste satisfactoriamente.
Pasar la materia de matematicas
b) Dos o tres acciones que hiciste para resolverlo.
Puse más atención en clase.
No me distraje
Hable con la profesora
c) Razones por las que consideras que tuviste éxito.
Por que así ya obtuve un buen promedio y satisfactorio
6.- Trabajo grupal. Presenta a tus compañeros la información que contestaste,
solicítales consejos y anota las mejores ideas.
Tiempo 6 min.
7.- Escribe la forma en la que resolverías un problema, mediante un Mapa
cognitivo de secuencias.
Tiempo 5 min.
ACTIVIDAD II Algoritmos y sus características.
1.- Lectura.
Método de
solución ante un
problema.
Tranquilizarme
Y razonar el
problema
Identificar bien
el problema
Analizar el
problema
Buscar
soluciones.
Aplicar una
solución.
FIN.-
Tiempo 2 min.
QUE ES UN ALGORITMO
Es una formula para resolver un problema. Es un conjunto de acciones y
secuencias de pasos, que ejecutados en un determinado orden resulten un
problema dado. Existen “n” algoritmos, hay que tomar el más efectivo.
i. La definición de un algoritmo debe describir tres partes: entrada,
proceso y salida.
ii. La programación es adaptar el algoritmo al ordenador.
iii. El algoritmo es independiente según en donde se implemente.
iv. El algoritmo trata de resolver el un problema mediante programas.
2.- De la lectura anterior contesta lo siguiente.
Tiempo 3 min.
a) Componentes del algoritmo. Entrada-proceso-salida
b) Definición corta del algoritmo. Es un conjunto de acciones y secuencias
de pasos que ejecutado da un problema resuelto con buenas acciones
c) Algoritmos existentes. Existen “n” algoritmos de varios tipos
d) Propósito del algoritmo. Resolver un problema mediante programas y
pasos satisfactoriod
3.- Lectura.
Tiempo 3 min.
¿SABIAS QUE?
Mohammed Ibn Musa Abu Djefar, mas conocido como AL-KHWARISMI, o
en español ALJUARISMI escribió un libro con los números índicos.
Pronunciado con la frecuencia suficiente el nombre del matemático, se
trasformo en Algorismo, que fue el nombre que los Europeos dieron el
nombre al nuevo sistema de calculo o representación numérica.
Del mismo nombre proviene la palabra de Algoritmo, que es simplemente un
procedimiento bien definido, paso a paso, en pocas palabras, una receta muy
precisa.
4.- Contesta las siguientes preguntas.
Tiempo 3 min.
a) ¿Cuál es el tema del texto? Aljuarismi
b) ¿Cómo se creo la palabra de “Algorismo”? por que fue el nombre de
los europeos pronunciado con la frecuencia suficiente el nombre del
matemático de sistema
c) ¿Qué palabra se derivó de “Algoritmo”? Algorismo
d) ¿Cómo se define prácticamente? Un proceso definido, ósea una receta
muy precisa y practica acabo
e) ¿De que nacionalidad era el matemático? Fue nacionalidad De la india
f) ¿Hace cuantos años crees que paso esto?
Hace 500 años
5.- Trabajo en bina. Construya un ejemplo de lo que se le solicita.
Tiempo 10min.
a) Algoritmo. Aplicar primeros auxilios.
a) Alejar a toda la gente
b) Hablarle a la persona para que no pierda el conocimiento
c) Checar al herido
d) Decirle a alguien que llame a la ambulancia
b) No algoritmo.
Hacer la tarea o trabajos de clases
c) Algoritmo divertido. Como preparar un paste
d) Como irlo preparando
e) Como revolver los ingredientes
f) Como hornearlo
g) Algoritmo escolar.
6.- Ordena esta secuencia de pasos lógicos con números del 1 al 5
Tiempo 5 min.
( 2 ) Al resultado se le volverá a sumar 5: 10 +5=15
(4 ) Escribir los dígitos por multiplicar: 5x4 =
( 5 ) El resultado total es: 20
(1 ) Se sumaran: 5+5=10
( 3) A este nuevo resultado se le volverá a sumar 5 : 15+5
7.- Elabora un diagrama de secuencias con los siguientes datos.
Tiempo 5min.
ACTIVIDAD III Interpretación de diagramas.
1.- Realiza un algoritmo de los que haces antes de ir a la escuela.
Tiempo: 5 min.
“Un algoritmo también se puede representar de manera gráfica llamado
también diagrama de flujo de algoritmo.”Estos diagramas se construyen por
medio de un conjunto de símbolos que fueron diseñados por el Instituto
Norteamericano de Normas y adoptados en su momento por casi todos los
países.
Se sumaran:
5+5=10
Al resultado se le
volverá a sumar
5:
10+5=15
A este nuevo
resultado se le
volverá a sumar
5: 15+5
Escribir los
dígitos por
multiplicar: 5x4
El resultado
total es 20
1.-me despierto bien
2.-me levanto y prendo el bioler
3.-me vuelvo a costar 30 minutos
4.-me vuelvo a levantar
5.-me meto a bañar
6.-acabo de bañarme y me seco
7.-me visto y me arreglo
8.-desayuno
9.-me lavo la boca
10.-preparo mis cosas de horario
11.-salgo de mi casa hacia la parada del camión
12,.bajo del camión y camino 5 min hacia la escuela
13.-y ya llego a la escuela instituto Gonzalo garcia
2.- Investiga en Internet los símbolos utilizados en el diseño de diagramas de
flujo para un algoritmo.
Tiempo: 10 min.
Inicio/Fin
Conector Enlaza dos partes
Entrada/Salida
Proceso, operación para plantear instrucciones
Decisión, para evaluar una condición
Línea de flujo
3.- Trabajo en parejas. Coloca la información de la figura lógica que le
corresponda.
Tiempo 15 min.
a) Registrar pedidos de lo clientes.
b) Pedidos de los clientes.
c) Archivo maestro del inventario.
d) Archivo maestro de los clientes.
e) Operación del teclado.
f) Reporte de ventas.
g) Procesar pedidos de los clientes.
h) Documentos de embarque.
i) Pedidos pendientes.
j) Factura.
k) Reporte de rechazo de crédito.
En la figura anterior se muestra el procesamiento de los pedidos de los
clientes. La entrada es el pedido del cliente. La base de datos (BD) cuenta con
2 archivos en línea, el archivo maestro del inventario y de clientes. El proceso
es el lugar donde se ejecuta la lógica y el programa para su descripción. La
salida consiste en un número de reportes generados por la impresora.
ACTIVIDAD IV Aplicar algoritmos a problemas
1.- Lectura
Tiempo 5 min.
Diseño de TOP DOWN
Reglas para la realización de diagramas de flujo.
Para dibujar un diagrama de flujo, debemos tomar en cuenta las siguientes reglas:
i. Cada símbolo significa un tipo de operación: Entrada/Salida, Proceso,
Dedición, Transferencia o Bifurcación.
ii. Dentro de cada símbolo escribe un comentario para indicar la operación o
proceso especifico que se a de ejecutar.
iii. Los diagramas de flujos se leen de arriba hacia abajo y de izquierda a
derecha.
iv. Una secuencia de operaciones se ejecuta hasta que un símbolo Terminal
indica la final de la ejecución o un conector de bifurcación transfiere a otro
punto del diagrama.
E
A
B
G
C D
f I H J K
El diseño de TOP Down consiste en encontrar las soluciones del
problema mediante la aplicación sistemática de descomposición en
subproblemas cada vez más pequeños.
La posible descomposición en subproblemas da lugar a la estructura
para el diseño de programas, el cual puede realizarse inicialmente en
forma de algoritmo. La descomposición se hace de lo general a lo
particular. Un rectángulo representa un determinado subproblema, y
los que a su vez ese subproblema puede descomponer.
Prueba de algoritmo.
Una vez que se ha desarrollado el algoritmo, debemos asegurarnos
que funciona. Una manera de efectuar esta comprobación es ejecutar
el algoritmo mentalmente, utilizando datos representativos y
anotando con lápiz y papel los valores que van tomando las
variables en cada paso.
El algoritmo es de carácter general y pueda aplicarse a cualquier
operación matemática o a cualquier problema.
Por ejemplo, en el caso del algoritmo de una multiplicación no solo
se realizará el procedimiento de resolución para la multiplicación de
5 x 4, si no que el mismo algoritmo podrá aplicarse a cualquier
multiplicación.
Es de gran importancia aclarar que los algoritmos en si mismos no
resuelven problemas, se resuelven gracias al producto de ejercer las
operaciones dictadas por el algoritmo.
Para realizar el diagrama de flujo de la multiplicación debemos usar
los valores como variables.
La multiplicación 5 x 4, donde n = 4 y m = 5, x = contador.
2.- Contesta las preguntas según el texto que acabas de leer.
Tiempo 5 min.
a) ¿Crees que un problema se puede subdividir? Si se puede
b) ¿Hay un número establecido de subproblemas? No
c) ¿Por qué? Porque no sabemos el tipo y numero de problemas
que existen
d) ¿Por qué hay que comprobar el algoritmo? para observar si
se pudo resolver bien el problema
e) ¿Cuál es la característica básica del algoritmo? solución de
un problema mediante pasos correctamente
f) ¿Cómo te ayuda el algoritmo? A resolver satisfactoria mente
un problema
g) 3.- Trabajo en equipos: analiza este diagrama de flujo
4- Con el ejemplo anterior reafirmamos cómo se arma un diagrama
de flujo, ahora ordena tú las siguientes partes como creas más
convenientes para que se solucione el problema.
Tiempo 10 min.
PROBLEMA:
¿Cómo hacer un pastel?
Los ingredientes son: Harina, huevo, azúcar, royal, mantequilla.
Bata la mantequilla con el azúcar, vaya añadiendo los huevos hasta
que la consistencia de la pasta sea uniforme (sin grumos), después
de que se logre la mezcla perfecta, añada una cucharadita de royal y
mezcle nuevamente. Mientras tanto en un molde, embarre
mantequilla en todas las paredes del mismo y en la base, coloque un
poco de harina y espolvoree sobre el molde, con la mezcla lista,
viértala en el molde y coloque el pastel al horno por 20 min. A 250º.
4- Con el ejemplo anterior reafirmamos cómo se arma un diagrama
de flujo, ahora ordena tú las siguientes partes como creas más
convenientes para que se solucione el problema.
Tiempo 10 min.
PROBLEMA:
¿Cómo hacer un pastel?
Los ingredientes son: Harina, huevo, azúcar, royal, mantequilla.
Bata la mantequilla con el azúcar, vaya añadiendo los huevos hasta que la
consistencia de la pasta sea uniforme (sin grumos), después de que se logre la
mezcla perfecta, añada una cucharadita de royal y mezcle nuevamente.
Mientras tanto en un molde, embarre mantequilla en todas las paredes del
mismo y en la base, coloque un poco de harina y espolvoree sobre el molde,
con la mezcla lista, viértala en el molde y coloque el pastel al horno por 20
min. A 250º.
Setienen
todoslos
ingredientes
Teorema
de
pitágoras
“Introducir datos”
A,b
C= a*a + b* b
C: a2 + b2
El resultado es H
Fin
no
si
no
si
no
si
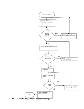
ACTIVIDAD V Importancia de la metodología
Fin
Recetadeun pastel
Ingredientes: Harina, huevo,
Azúcar, royal, mantequilla
Añadir royal
Batir lamantequilla, azúcar y huevo.
Setienen
todoslos
ingredientes
Lamezcla
está uniforme
Engrasar y enharinar el
molde
Mezcla
lista
Verter en el moldee
introducir al horno
Buscar ingredientes
Volver a batir
Checar que falta
1.- Describir paso a paso como llevarías a cabo una de las siguientes
actividades, posteriormente elabora un diagrama de flujo para el caso que
escogiste.
Tiempo 15 min.
 Como organizar una fiesta.
 Como organizar un encuentro deportivo.
 Un pasatiempo que te guste.
Como organizar una fiesta
 Invitaciones (A)
 lista de alimentos(B)
 porciones a comprar(C)
 lugar de la fiesta(D)
 numero de invitaciones(E)
 realización de alimentos(F)
 número de mesas y sillas(G)
 numeró de platos y cubiertos(H)
 numero de bebidas(I)
 música a escuchar(J)
 hora a terminar(K)
A
B
C
D F
E
G
H I J K
2.- Busca en Internet o en un diccionario el término de “metodología”
Tiempo 5 min.
3.- Contesta lo siguiente.
Tiempo 5 min.
¿Qué entiendes por metodología?
QUE ES UN CONJUNTO QUE SE USA PARA CUANDO SE HACE UN PRCESO
RACINALESQUE SE EMPLEA EN UNA GAMA DE OBJETIVOS
¿Por qué es útil?
Porque rijen en investigaciones o exposiciones o tareas que requieren
habilidades de conocimientos y cuidados
¿Cómo, Cuándo y en dónde la puedes utilizar?
Como utilizando nuestras propias ideas y conocimientos cuando el profesor
nos deja un trabajo determinado especifico y en donde en una materias a base
explicar el trabajo a elaborar y eso quiere decir que en nuestra vida cotidiana
4.- Lectura
Tiempo 5 min.
Para la solución eficaz de un problema es obviamente necesario plantearnos unas hipótesis
(alternativas) que requieren de la habilidad de aplicar nuevas soluciones; o la producción de
una idea o concepto que sea novedoso y útil para que satisfaga a su creador como a los
demás.
Análisis de la solución.
Consiste en establecer una serie de preguntas a cerca de lo que establece el problema, para
determinar si se cuenta con los elementos suficientes para llevar a cabo la solución del
mismo, algunas preguntas son:
¿Con qué cuento?
Cuales son los datos con los que se va iniciar el proceso, si los datos con los que cuento son
suficientes para solucionar el problema.
¿Qué hago con esos datos?
Una vez que tenemos todos los datos que necesitamos, debemos de determinar que hacer
con ellos, es decir que formula, cálculos, proceso deben seguir los datos para convertirse en
resultados.
¿Qué espero obtener?
Información obtenida con el procesamiento de los dato y la forma de presentarla; si la
información obtenida no es la deseada, replantear nuevamente un análisis en los puntos
anteriores
5.- Lectura.
Tiempo 5 min.
Una vez definido u analizado el problema, se procede a la creación del algoritmo diagrama
de flujo), en el cual se da la serie de pasos ordenados que nos proporcionen un método
explicito para la solución del problema.
Es recomendable la realización de pruebas de escritorio del algoritmo diseñado, para
determinar su confiabilidad y detectar los errores que se pueden presentar en ciertas
situaciones. Estas pruebas consiste en dar valores a la variable e ir probando el algoritmo
paso a paso para obtener una solución y si esta es satisfactoria continuar con el siguiente
paso de la metodología; de no ser así y de existir errores, deben corregirse y hacer las
pruebas.
El momento de tomar una decisión para la solución es importante; ya que por medio de
esta, podemos estudiar un problema o situación.
6.- Selecciona la alternativa que complete mejor el enunciado.
Tiempo 5 min.
 El primer paso de la solución de un problema es ___identificarlo _________
a) Evaluarlo b) Identificarlo c) Estudiarlo
 Cuando haz identificado el problema, procedes a ____analizarlo________
a) Revisarlo b) Tomar decisiones c) Analizarlo
 El algoritmo es un _proceso__________
a) Proceso b) Paso c) Análisis
 El algoritmo se valida por medio de ___análisis________
a) Análisis b) Ejemplos c) Pruebas
 Esto se hace para comprobar su consistencia y detectar posibles ___errores_____
a) Aciertos b) Errores c) Logros
 Para realizar las pruebas se asigna el valor a las _variables_________
a) Constantes b) Resultantes c) Variables
 El propósito es seleccionar la mejor ___alternativas__________ de solución.
a) Alternativa b) Valoración c) Intención
Portafolio de informtica

Portafolio de informtica

  • 1.
    Nombre: Ernesto uberaHernández Maestro: Gonzalo García flores Materia: informática Grado: 2° grupo: “B”
  • 2.
    ACTIVIDAD I Identificarun problema 1.- Marca con una  Si o No, según tu opinión, de cada una de las siguientes proposiciones. Tiempo 5min. a) Los problemas son sucesos intrascendentes e inoportunos(no) b) Los problemas te ayudan a aprender, crecer y cambiar(si) c) La ignorancia y los problemas están relacionados. (si) d) Hay que consultar los problemas con la almohada.(no) e) Cuando no tienes problemas eres feliz.(no) f) Los problemas se resuelven por sí mismos.(no) g) Los problemas siempre son malos.(no) h) Los problemas requieren pensamiento y acción.(si) 2.- Trabajo grupal. Compara las respuestas con tus compañeros. Si crees necesario corregir alguna proposición, hazlo en un apartado. Tiempo 5min. 3.- Escribe Tiempo 5 min. a) Un problema escolar serio, que no resolviste satisfactoriamente. Que por culpa de unos nos regañaran a todos por no dejar de hablar en clase b) Dos o tres acciones que hiciste para resolverlo. Hable con la directora. Hable con la profesora personalmente Hable con todo e l grupo c) Razones por las que consideras que no tuviste éxito. Porque solo le dije yo solo y si hubiéramos ido dotos pues tal ves ai nos haría caso. 4.- Trabajo grupal. Presenta a tus compañeros lo que acabas de responder, solicítales consejos y anota las mejores ideas. Tiempo 6 min. 5.- Escribe
  • 3.
    Tiempo 5 min. a)Un problema escolar serio, que resolviste satisfactoriamente. Pasar la materia de matematicas b) Dos o tres acciones que hiciste para resolverlo. Puse más atención en clase. No me distraje Hable con la profesora c) Razones por las que consideras que tuviste éxito. Por que así ya obtuve un buen promedio y satisfactorio 6.- Trabajo grupal. Presenta a tus compañeros la información que contestaste, solicítales consejos y anota las mejores ideas. Tiempo 6 min. 7.- Escribe la forma en la que resolverías un problema, mediante un Mapa cognitivo de secuencias. Tiempo 5 min. ACTIVIDAD II Algoritmos y sus características. 1.- Lectura. Método de solución ante un problema. Tranquilizarme Y razonar el problema Identificar bien el problema Analizar el problema Buscar soluciones. Aplicar una solución. FIN.-
  • 4.
    Tiempo 2 min. QUEES UN ALGORITMO Es una formula para resolver un problema. Es un conjunto de acciones y secuencias de pasos, que ejecutados en un determinado orden resulten un problema dado. Existen “n” algoritmos, hay que tomar el más efectivo. i. La definición de un algoritmo debe describir tres partes: entrada, proceso y salida. ii. La programación es adaptar el algoritmo al ordenador. iii. El algoritmo es independiente según en donde se implemente. iv. El algoritmo trata de resolver el un problema mediante programas. 2.- De la lectura anterior contesta lo siguiente. Tiempo 3 min. a) Componentes del algoritmo. Entrada-proceso-salida b) Definición corta del algoritmo. Es un conjunto de acciones y secuencias de pasos que ejecutado da un problema resuelto con buenas acciones c) Algoritmos existentes. Existen “n” algoritmos de varios tipos d) Propósito del algoritmo. Resolver un problema mediante programas y pasos satisfactoriod 3.- Lectura. Tiempo 3 min. ¿SABIAS QUE? Mohammed Ibn Musa Abu Djefar, mas conocido como AL-KHWARISMI, o en español ALJUARISMI escribió un libro con los números índicos. Pronunciado con la frecuencia suficiente el nombre del matemático, se trasformo en Algorismo, que fue el nombre que los Europeos dieron el nombre al nuevo sistema de calculo o representación numérica. Del mismo nombre proviene la palabra de Algoritmo, que es simplemente un procedimiento bien definido, paso a paso, en pocas palabras, una receta muy precisa. 4.- Contesta las siguientes preguntas. Tiempo 3 min.
  • 5.
    a) ¿Cuál esel tema del texto? Aljuarismi b) ¿Cómo se creo la palabra de “Algorismo”? por que fue el nombre de los europeos pronunciado con la frecuencia suficiente el nombre del matemático de sistema c) ¿Qué palabra se derivó de “Algoritmo”? Algorismo d) ¿Cómo se define prácticamente? Un proceso definido, ósea una receta muy precisa y practica acabo e) ¿De que nacionalidad era el matemático? Fue nacionalidad De la india f) ¿Hace cuantos años crees que paso esto? Hace 500 años 5.- Trabajo en bina. Construya un ejemplo de lo que se le solicita. Tiempo 10min. a) Algoritmo. Aplicar primeros auxilios. a) Alejar a toda la gente b) Hablarle a la persona para que no pierda el conocimiento c) Checar al herido d) Decirle a alguien que llame a la ambulancia b) No algoritmo. Hacer la tarea o trabajos de clases c) Algoritmo divertido. Como preparar un paste d) Como irlo preparando e) Como revolver los ingredientes f) Como hornearlo g) Algoritmo escolar. 6.- Ordena esta secuencia de pasos lógicos con números del 1 al 5 Tiempo 5 min. ( 2 ) Al resultado se le volverá a sumar 5: 10 +5=15 (4 ) Escribir los dígitos por multiplicar: 5x4 = ( 5 ) El resultado total es: 20 (1 ) Se sumaran: 5+5=10
  • 6.
    ( 3) Aeste nuevo resultado se le volverá a sumar 5 : 15+5 7.- Elabora un diagrama de secuencias con los siguientes datos. Tiempo 5min. ACTIVIDAD III Interpretación de diagramas. 1.- Realiza un algoritmo de los que haces antes de ir a la escuela. Tiempo: 5 min. “Un algoritmo también se puede representar de manera gráfica llamado también diagrama de flujo de algoritmo.”Estos diagramas se construyen por medio de un conjunto de símbolos que fueron diseñados por el Instituto Norteamericano de Normas y adoptados en su momento por casi todos los países. Se sumaran: 5+5=10 Al resultado se le volverá a sumar 5: 10+5=15 A este nuevo resultado se le volverá a sumar 5: 15+5 Escribir los dígitos por multiplicar: 5x4 El resultado total es 20
  • 7.
    1.-me despierto bien 2.-melevanto y prendo el bioler 3.-me vuelvo a costar 30 minutos 4.-me vuelvo a levantar 5.-me meto a bañar 6.-acabo de bañarme y me seco 7.-me visto y me arreglo 8.-desayuno 9.-me lavo la boca 10.-preparo mis cosas de horario 11.-salgo de mi casa hacia la parada del camión 12,.bajo del camión y camino 5 min hacia la escuela 13.-y ya llego a la escuela instituto Gonzalo garcia 2.- Investiga en Internet los símbolos utilizados en el diseño de diagramas de flujo para un algoritmo. Tiempo: 10 min. Inicio/Fin Conector Enlaza dos partes Entrada/Salida Proceso, operación para plantear instrucciones Decisión, para evaluar una condición Línea de flujo
  • 8.
    3.- Trabajo enparejas. Coloca la información de la figura lógica que le corresponda. Tiempo 15 min. a) Registrar pedidos de lo clientes. b) Pedidos de los clientes. c) Archivo maestro del inventario. d) Archivo maestro de los clientes. e) Operación del teclado. f) Reporte de ventas. g) Procesar pedidos de los clientes. h) Documentos de embarque. i) Pedidos pendientes. j) Factura. k) Reporte de rechazo de crédito. En la figura anterior se muestra el procesamiento de los pedidos de los clientes. La entrada es el pedido del cliente. La base de datos (BD) cuenta con 2 archivos en línea, el archivo maestro del inventario y de clientes. El proceso es el lugar donde se ejecuta la lógica y el programa para su descripción. La salida consiste en un número de reportes generados por la impresora. ACTIVIDAD IV Aplicar algoritmos a problemas 1.- Lectura Tiempo 5 min. Diseño de TOP DOWN Reglas para la realización de diagramas de flujo. Para dibujar un diagrama de flujo, debemos tomar en cuenta las siguientes reglas: i. Cada símbolo significa un tipo de operación: Entrada/Salida, Proceso, Dedición, Transferencia o Bifurcación. ii. Dentro de cada símbolo escribe un comentario para indicar la operación o proceso especifico que se a de ejecutar. iii. Los diagramas de flujos se leen de arriba hacia abajo y de izquierda a derecha. iv. Una secuencia de operaciones se ejecuta hasta que un símbolo Terminal indica la final de la ejecución o un conector de bifurcación transfiere a otro punto del diagrama. E A B G C D f I H J K
  • 9.
    El diseño deTOP Down consiste en encontrar las soluciones del problema mediante la aplicación sistemática de descomposición en subproblemas cada vez más pequeños. La posible descomposición en subproblemas da lugar a la estructura para el diseño de programas, el cual puede realizarse inicialmente en forma de algoritmo. La descomposición se hace de lo general a lo particular. Un rectángulo representa un determinado subproblema, y los que a su vez ese subproblema puede descomponer. Prueba de algoritmo. Una vez que se ha desarrollado el algoritmo, debemos asegurarnos que funciona. Una manera de efectuar esta comprobación es ejecutar el algoritmo mentalmente, utilizando datos representativos y anotando con lápiz y papel los valores que van tomando las variables en cada paso. El algoritmo es de carácter general y pueda aplicarse a cualquier operación matemática o a cualquier problema. Por ejemplo, en el caso del algoritmo de una multiplicación no solo se realizará el procedimiento de resolución para la multiplicación de 5 x 4, si no que el mismo algoritmo podrá aplicarse a cualquier multiplicación. Es de gran importancia aclarar que los algoritmos en si mismos no resuelven problemas, se resuelven gracias al producto de ejercer las operaciones dictadas por el algoritmo. Para realizar el diagrama de flujo de la multiplicación debemos usar los valores como variables. La multiplicación 5 x 4, donde n = 4 y m = 5, x = contador. 2.- Contesta las preguntas según el texto que acabas de leer. Tiempo 5 min. a) ¿Crees que un problema se puede subdividir? Si se puede b) ¿Hay un número establecido de subproblemas? No
  • 10.
    c) ¿Por qué?Porque no sabemos el tipo y numero de problemas que existen d) ¿Por qué hay que comprobar el algoritmo? para observar si se pudo resolver bien el problema e) ¿Cuál es la característica básica del algoritmo? solución de un problema mediante pasos correctamente f) ¿Cómo te ayuda el algoritmo? A resolver satisfactoria mente un problema g) 3.- Trabajo en equipos: analiza este diagrama de flujo 4- Con el ejemplo anterior reafirmamos cómo se arma un diagrama de flujo, ahora ordena tú las siguientes partes como creas más convenientes para que se solucione el problema. Tiempo 10 min. PROBLEMA: ¿Cómo hacer un pastel? Los ingredientes son: Harina, huevo, azúcar, royal, mantequilla. Bata la mantequilla con el azúcar, vaya añadiendo los huevos hasta que la consistencia de la pasta sea uniforme (sin grumos), después de que se logre la mezcla perfecta, añada una cucharadita de royal y mezcle nuevamente. Mientras tanto en un molde, embarre mantequilla en todas las paredes del mismo y en la base, coloque un poco de harina y espolvoree sobre el molde, con la mezcla lista, viértala en el molde y coloque el pastel al horno por 20 min. A 250º.
  • 11.
    4- Con elejemplo anterior reafirmamos cómo se arma un diagrama de flujo, ahora ordena tú las siguientes partes como creas más convenientes para que se solucione el problema. Tiempo 10 min. PROBLEMA: ¿Cómo hacer un pastel? Los ingredientes son: Harina, huevo, azúcar, royal, mantequilla. Bata la mantequilla con el azúcar, vaya añadiendo los huevos hasta que la consistencia de la pasta sea uniforme (sin grumos), después de que se logre la mezcla perfecta, añada una cucharadita de royal y mezcle nuevamente. Mientras tanto en un molde, embarre mantequilla en todas las paredes del mismo y en la base, coloque un poco de harina y espolvoree sobre el molde, con la mezcla lista, viértala en el molde y coloque el pastel al horno por 20 min. A 250º. Setienen todoslos ingredientes Teorema de pitágoras “Introducir datos” A,b C= a*a + b* b C: a2 + b2 El resultado es H Fin
  • 12.
    no si no si no si ACTIVIDAD V Importanciade la metodología Fin Recetadeun pastel Ingredientes: Harina, huevo, Azúcar, royal, mantequilla Añadir royal Batir lamantequilla, azúcar y huevo. Setienen todoslos ingredientes Lamezcla está uniforme Engrasar y enharinar el molde Mezcla lista Verter en el moldee introducir al horno Buscar ingredientes Volver a batir Checar que falta
  • 13.
    1.- Describir pasoa paso como llevarías a cabo una de las siguientes actividades, posteriormente elabora un diagrama de flujo para el caso que escogiste. Tiempo 15 min.  Como organizar una fiesta.  Como organizar un encuentro deportivo.  Un pasatiempo que te guste. Como organizar una fiesta  Invitaciones (A)  lista de alimentos(B)  porciones a comprar(C)  lugar de la fiesta(D)  numero de invitaciones(E)  realización de alimentos(F)  número de mesas y sillas(G)  numeró de platos y cubiertos(H)  numero de bebidas(I)  música a escuchar(J)  hora a terminar(K) A B C D F E G H I J K
  • 14.
    2.- Busca enInternet o en un diccionario el término de “metodología” Tiempo 5 min. 3.- Contesta lo siguiente. Tiempo 5 min. ¿Qué entiendes por metodología? QUE ES UN CONJUNTO QUE SE USA PARA CUANDO SE HACE UN PRCESO RACINALESQUE SE EMPLEA EN UNA GAMA DE OBJETIVOS ¿Por qué es útil? Porque rijen en investigaciones o exposiciones o tareas que requieren habilidades de conocimientos y cuidados ¿Cómo, Cuándo y en dónde la puedes utilizar? Como utilizando nuestras propias ideas y conocimientos cuando el profesor nos deja un trabajo determinado especifico y en donde en una materias a base explicar el trabajo a elaborar y eso quiere decir que en nuestra vida cotidiana 4.- Lectura Tiempo 5 min. Para la solución eficaz de un problema es obviamente necesario plantearnos unas hipótesis (alternativas) que requieren de la habilidad de aplicar nuevas soluciones; o la producción de una idea o concepto que sea novedoso y útil para que satisfaga a su creador como a los demás. Análisis de la solución. Consiste en establecer una serie de preguntas a cerca de lo que establece el problema, para determinar si se cuenta con los elementos suficientes para llevar a cabo la solución del mismo, algunas preguntas son: ¿Con qué cuento? Cuales son los datos con los que se va iniciar el proceso, si los datos con los que cuento son suficientes para solucionar el problema. ¿Qué hago con esos datos? Una vez que tenemos todos los datos que necesitamos, debemos de determinar que hacer con ellos, es decir que formula, cálculos, proceso deben seguir los datos para convertirse en resultados.
  • 15.
    ¿Qué espero obtener? Informaciónobtenida con el procesamiento de los dato y la forma de presentarla; si la información obtenida no es la deseada, replantear nuevamente un análisis en los puntos anteriores 5.- Lectura. Tiempo 5 min. Una vez definido u analizado el problema, se procede a la creación del algoritmo diagrama de flujo), en el cual se da la serie de pasos ordenados que nos proporcionen un método explicito para la solución del problema. Es recomendable la realización de pruebas de escritorio del algoritmo diseñado, para determinar su confiabilidad y detectar los errores que se pueden presentar en ciertas situaciones. Estas pruebas consiste en dar valores a la variable e ir probando el algoritmo paso a paso para obtener una solución y si esta es satisfactoria continuar con el siguiente paso de la metodología; de no ser así y de existir errores, deben corregirse y hacer las pruebas. El momento de tomar una decisión para la solución es importante; ya que por medio de esta, podemos estudiar un problema o situación. 6.- Selecciona la alternativa que complete mejor el enunciado. Tiempo 5 min.  El primer paso de la solución de un problema es ___identificarlo _________ a) Evaluarlo b) Identificarlo c) Estudiarlo  Cuando haz identificado el problema, procedes a ____analizarlo________ a) Revisarlo b) Tomar decisiones c) Analizarlo  El algoritmo es un _proceso__________ a) Proceso b) Paso c) Análisis  El algoritmo se valida por medio de ___análisis________ a) Análisis b) Ejemplos c) Pruebas  Esto se hace para comprobar su consistencia y detectar posibles ___errores_____ a) Aciertos b) Errores c) Logros  Para realizar las pruebas se asigna el valor a las _variables_________ a) Constantes b) Resultantes c) Variables  El propósito es seleccionar la mejor ___alternativas__________ de solución. a) Alternativa b) Valoración c) Intención