2023
Protocolos de vigilancia
en salud pública
Emir Jesús Vergara Castro
Estudiante 9no semestre-Medicina
Universidad de Sucre
Morbilidad Materna Extrema
Introducción
● La Organización Mundial de la Salud (OMS) define la morbilidad
materna extrema (MME) como un estado en el cual una mujer casi
muere, pero sobrevivió a una complicación ocurrida durante el
embarazo, el parto o dentro de los 42 días de la terminación del
embarazo.
● “Una complicación grave que ocurre durante el embarazo, parto y
puerperio, que pone en riesgo la vida de la mujer o requiere una
atención inmediata con el fin de evitar la muerte” (Federación
Latinoamericana de Sociedades de Obstetricia
● y Ginecología (FLASOG))
Según la OMS y FLASOG:
[INS].
Situación epidemiológica
● La tasa de morbilidad materna extrema es superior para los países
de medianos y bajos ingresos, varió de 4,9 %, en América Latina, a
5,7 %, en Asia y 14,9 %, en África, mientras que los estudios realizados
en los países de altos ingresos tenían tasas que van de 0,8 %, en
Europa, y un máximo de 1,4 %, en América del norte.
A nivel Mundial
OMS, INS
Situación epidemiológica
Países como Tanzania ha registrado una razón de 23,6
casos por cada 1.000 nacidos vivos y Nigeria 15,8 casos por
cada 1.000 nacidos vivos.
En Estados Unidos ocurren alrededor de 50 000 casos de morbilidad materna
extrema (near miss) al año, lo que representa el 2,0 % de todos los
Nacimientos.
Situación epidemiológica
● En América Latina se han obtenido incidencias
entre 0,34 y 4,93 % . Brasil en un estudio
transversal realizado en el 2015 reporto una
razón de 9,6 casos por cada 1 000 nacidos vivos.
● En México según un estudio realizado en el 2010,
la prevalencia de la morbilidad materna extrema
fue de 2,1 %
Situación epidemiológica
Desde 2012, año en el cual se
implementó el proceso, se ha
presentado un incremento en el
número de casos y la
razón de morbilidad materna
extrema debido al
fortalecimiento del proceso de
vigilancia del evento y cambio
en la definición de caso que
permite tener una mayor
sensibilidad en el proceso de
identificación de casos
● Se han identificado como causas
principales de morbilidad materna
extrema los trastornos hipertensivos y
las complicaciones hemorrágicas.)
• El grupo de edad con la mayor
proporción de casos de morbilidad
materna extrema ha sido el de 20 a 24
años.
• Las edades extremas tienen la mayor
razón histórica (>35 y <15 años)
A nivel nacional
Situación epidemiológica
A nivel nacional
La morbilidad materna extrema en Colombia durante el 2020 ocurrió en
el 3,9 % de todos los embarazos. La razón de morbilidad materna
extrema para el 2020 fue de 39,5 casos por cada 1.000 nacidos vivos con
un incremento del 5,8 % con relación al año inmediatamente anterior.
Las cinco entidades
territoriales con la mayor razón de morbilidad materna
extrema fueron
PUTUMAYO: (53,5 casos
por cada 1 000 nacidos
vivos
HUILA 52,0 casos por
cada 1 000 nacidos
vivos
CASANARE 49,9 casos por cada
1 000 nacidos vivos
CALDAS 63,1 casos por
cada 1 000 nacidos
vivos
BOGOTÁ 65,6 casos por
cada 1 000 nacidos vivos
COVID-19
● Para el 2020 el 2,5 % (616 casos) de las morbilidades materna
extremas reportadas fueron gestantes COVID-19. se
concentraron principalmente en:
● Bogotá (27,2 %)
● Antioquia (8,7 %)
● Cundinamarca (8,5 %)
● Huila (3,9 %)
● Caldas (3,6 %)
COVID-19
● Las principales características de las gestantes COVID19 que
cursaron con una morbilidad materna extrema fueron:
● Mujeres entre los 20 a 29 años (46,4 %)
● Afiliadas al régimen contributivo y subsidiado (92,4 %)
● Pertenecientes a otros grupos poblaciones (94,3 %)
● Según la nacionalidad el 95,8 % eran colombianas y el 4,1 %
venezolanas
De acuerdo con la causa agrupada de
la MME
● 61,7 % se concentró en los trastornos hipertensivos
● 11,9 % en las complicaciones hemorrágicas
● 10,7 % en la sepsis de origen pulmonar
Estado del Arte
● Stones et al, en el año 1991, describieron por primera vez el
término “near miss morbidity” para definir una categoría de
morbilidad materna que abarca episodios que potencialmente
amenazan la vida de la gestante.
Estado del arte
● Para el objetivo relacionado con salud y bienestar se define que, para
2030, se pondrá fin a las muertes evitables de recién nacidos
● Para Colombia, este evento está priorizado desde la Política de Salud
Sexual y Reproductiva emitida desde 2003, que planteó la necesidad de
mejorar la salud sexual y reproductiva bajo el enfoque de derechos con
énfasis en la implementación de acciones de vigilancia y control a la
gestión en salud pública y epidemiológica
Estado del arte
Conceptualmente existe un espectro
de gravedad clínica, con dos extremos:
gestación sin complicaciones y muerte
materna.
La progresión de normalidad a morbilidad en
sus grados de severidad hacia la mortalidad
se relaciona con el tipo de evento, los
factores sociales y demográficos, las
características del prestador de servicios y la
actitud de la paciente hacia el sistema
Estado del arte
La OMS consolidó una sola definición alineada con la de “muerte
materna” de la Clasificación Estadística Internacional de Enfermedades
y Problemas de Salud Conexos (CIE) versión 10. “una mujer que casi
muere, pero sobrevivió a una complicación ocurrida durante el
embarazo, el parto o dentro de los 42 días siguientes a la terminación
del embarazo’’.
Estado del Arte
● Se reconoce que las intervenciones encaminadas a reducir la
mortalidad materna deben focalizarse en las mujeres en la
categoría de riesgo de morbilidad materna extrema.
Definición operativa del caso
Definición operativa del caso
Los eventos de Interés en Salud Pública
relacionados deben hacer referencia a las
condiciones que afectan la salud materna y
pongan en riesgo su vida, no aquellas que afectan
al recién nacido o producto de la gestación.
Considerar que la falla de órgano se
puede originar por complicaciones causadas por otros
eventos de interés en salud pública (por ejemplo,
malaria, dengue) o lesiones de causa externa que
originan la condición crítica de salud materna durante
la gestación, parto y hasta los 42 días de terminada la
gestación.
Periodicidad del reporte
Acciones individuales y colectivas
Activación de mecanismos de
respuesta inmediata:
La aseguradora mediante la consulta del
Portal Web Sivigila, recepción de la
notificación superinmediata del Monitoreo
especial de EISP No Transmisibles o
comunicación por parte de la UPGD
realizará la atención y tratamiento en el
nivel de complejidad requerido.
Acciones individuales
● La notificación súper inmediata de
morbilidad materna extrema está
necesita contar con la
disponibilidad 24/7 para
notificación inmediata desde la
institución de salud, y la gestión de
situaciones con su respectiva
articulación con su entidad
territorial
Acciones individuales y colectivas
Específica- mente aquella dirigida a
la salud materno-perinatal
establecida en el marco del Modelo
Integral de Atención en Salud-MIAS de
acuerdo con lo establecido en la
Resolución 3280 de 2018.
Implementación de las Rutas Integrales de Atención en
Salud (RIAS)
Acciones individuales y colectivas
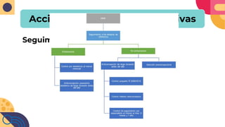
Seguimiento de caso
Acciones individuales y colectivas
Comité de vigilancia comunitaria
Se convocará trimestralmente el comité de vigilancia comunitaria (COVECOM), según lo
establecido en el Decreto 780 de 2016 para la revisión, análisis, monitorización y
evaluación de las acciones de mejoramiento en torno a la salud materno–perinatal en los
ámbitos municipal, distrital y departamental.
● Comités de política social
Por otra parte, se recomienda abordar la situación de la salud materna perinatal
en los comités de política social o consejo municipal de política de infancia y familia
teniendo en cuenta lo establecido en el Decreto 1137 de 1999.
Acciones colectivas
Comportamiento
variables de interés
Razón de morbilidad materna
extrema y variables de interés
Referencias.
1. Instituto nacional de salud(INS). Protocolo de vigilancia de morbilidad materna extrema
(2023). Recuperado de [https://www.ins.gov.co/buscador-
eventos/Lineamientos/PRO_Morbilidad%20Materna%20Extrema.pdf]
2. Instituto nacional de salud (INS). Informe de evento. Morbilidad materna extrema A
periodo epidemiológico V de 2023. Recuperado de: https://www.ins.gov.co/buscador-
eventos/Lineamientos/549_MME_2022.pdf

PROTOCOLO MME.pptx

  • 1.
    2023 Protocolos de vigilancia ensalud pública Emir Jesús Vergara Castro Estudiante 9no semestre-Medicina Universidad de Sucre Morbilidad Materna Extrema
  • 2.
    Introducción ● La OrganizaciónMundial de la Salud (OMS) define la morbilidad materna extrema (MME) como un estado en el cual una mujer casi muere, pero sobrevivió a una complicación ocurrida durante el embarazo, el parto o dentro de los 42 días de la terminación del embarazo. ● “Una complicación grave que ocurre durante el embarazo, parto y puerperio, que pone en riesgo la vida de la mujer o requiere una atención inmediata con el fin de evitar la muerte” (Federación Latinoamericana de Sociedades de Obstetricia ● y Ginecología (FLASOG)) Según la OMS y FLASOG: [INS].
  • 3.
    Situación epidemiológica ● Latasa de morbilidad materna extrema es superior para los países de medianos y bajos ingresos, varió de 4,9 %, en América Latina, a 5,7 %, en Asia y 14,9 %, en África, mientras que los estudios realizados en los países de altos ingresos tenían tasas que van de 0,8 %, en Europa, y un máximo de 1,4 %, en América del norte. A nivel Mundial OMS, INS
  • 4.
    Situación epidemiológica Países comoTanzania ha registrado una razón de 23,6 casos por cada 1.000 nacidos vivos y Nigeria 15,8 casos por cada 1.000 nacidos vivos. En Estados Unidos ocurren alrededor de 50 000 casos de morbilidad materna extrema (near miss) al año, lo que representa el 2,0 % de todos los Nacimientos.
  • 5.
    Situación epidemiológica ● EnAmérica Latina se han obtenido incidencias entre 0,34 y 4,93 % . Brasil en un estudio transversal realizado en el 2015 reporto una razón de 9,6 casos por cada 1 000 nacidos vivos. ● En México según un estudio realizado en el 2010, la prevalencia de la morbilidad materna extrema fue de 2,1 %
  • 6.
    Situación epidemiológica Desde 2012,año en el cual se implementó el proceso, se ha presentado un incremento en el número de casos y la razón de morbilidad materna extrema debido al fortalecimiento del proceso de vigilancia del evento y cambio en la definición de caso que permite tener una mayor sensibilidad en el proceso de identificación de casos ● Se han identificado como causas principales de morbilidad materna extrema los trastornos hipertensivos y las complicaciones hemorrágicas.) • El grupo de edad con la mayor proporción de casos de morbilidad materna extrema ha sido el de 20 a 24 años. • Las edades extremas tienen la mayor razón histórica (>35 y <15 años) A nivel nacional
  • 7.
    Situación epidemiológica A nivelnacional La morbilidad materna extrema en Colombia durante el 2020 ocurrió en el 3,9 % de todos los embarazos. La razón de morbilidad materna extrema para el 2020 fue de 39,5 casos por cada 1.000 nacidos vivos con un incremento del 5,8 % con relación al año inmediatamente anterior.
  • 8.
    Las cinco entidades territorialescon la mayor razón de morbilidad materna extrema fueron PUTUMAYO: (53,5 casos por cada 1 000 nacidos vivos HUILA 52,0 casos por cada 1 000 nacidos vivos CASANARE 49,9 casos por cada 1 000 nacidos vivos CALDAS 63,1 casos por cada 1 000 nacidos vivos BOGOTÁ 65,6 casos por cada 1 000 nacidos vivos
  • 9.
    COVID-19 ● Para el2020 el 2,5 % (616 casos) de las morbilidades materna extremas reportadas fueron gestantes COVID-19. se concentraron principalmente en: ● Bogotá (27,2 %) ● Antioquia (8,7 %) ● Cundinamarca (8,5 %) ● Huila (3,9 %) ● Caldas (3,6 %)
  • 10.
    COVID-19 ● Las principalescaracterísticas de las gestantes COVID19 que cursaron con una morbilidad materna extrema fueron: ● Mujeres entre los 20 a 29 años (46,4 %) ● Afiliadas al régimen contributivo y subsidiado (92,4 %) ● Pertenecientes a otros grupos poblaciones (94,3 %) ● Según la nacionalidad el 95,8 % eran colombianas y el 4,1 % venezolanas
  • 11.
    De acuerdo conla causa agrupada de la MME ● 61,7 % se concentró en los trastornos hipertensivos ● 11,9 % en las complicaciones hemorrágicas ● 10,7 % en la sepsis de origen pulmonar
  • 12.
    Estado del Arte ●Stones et al, en el año 1991, describieron por primera vez el término “near miss morbidity” para definir una categoría de morbilidad materna que abarca episodios que potencialmente amenazan la vida de la gestante.
  • 13.
    Estado del arte ●Para el objetivo relacionado con salud y bienestar se define que, para 2030, se pondrá fin a las muertes evitables de recién nacidos ● Para Colombia, este evento está priorizado desde la Política de Salud Sexual y Reproductiva emitida desde 2003, que planteó la necesidad de mejorar la salud sexual y reproductiva bajo el enfoque de derechos con énfasis en la implementación de acciones de vigilancia y control a la gestión en salud pública y epidemiológica
  • 14.
    Estado del arte Conceptualmenteexiste un espectro de gravedad clínica, con dos extremos: gestación sin complicaciones y muerte materna. La progresión de normalidad a morbilidad en sus grados de severidad hacia la mortalidad se relaciona con el tipo de evento, los factores sociales y demográficos, las características del prestador de servicios y la actitud de la paciente hacia el sistema
  • 15.
    Estado del arte LaOMS consolidó una sola definición alineada con la de “muerte materna” de la Clasificación Estadística Internacional de Enfermedades y Problemas de Salud Conexos (CIE) versión 10. “una mujer que casi muere, pero sobrevivió a una complicación ocurrida durante el embarazo, el parto o dentro de los 42 días siguientes a la terminación del embarazo’’.
  • 16.
    Estado del Arte ●Se reconoce que las intervenciones encaminadas a reducir la mortalidad materna deben focalizarse en las mujeres en la categoría de riesgo de morbilidad materna extrema.
  • 17.
  • 18.
    Definición operativa delcaso Los eventos de Interés en Salud Pública relacionados deben hacer referencia a las condiciones que afectan la salud materna y pongan en riesgo su vida, no aquellas que afectan al recién nacido o producto de la gestación. Considerar que la falla de órgano se puede originar por complicaciones causadas por otros eventos de interés en salud pública (por ejemplo, malaria, dengue) o lesiones de causa externa que originan la condición crítica de salud materna durante la gestación, parto y hasta los 42 días de terminada la gestación.
  • 19.
  • 20.
    Acciones individuales ycolectivas Activación de mecanismos de respuesta inmediata: La aseguradora mediante la consulta del Portal Web Sivigila, recepción de la notificación superinmediata del Monitoreo especial de EISP No Transmisibles o comunicación por parte de la UPGD realizará la atención y tratamiento en el nivel de complejidad requerido. Acciones individuales ● La notificación súper inmediata de morbilidad materna extrema está necesita contar con la disponibilidad 24/7 para notificación inmediata desde la institución de salud, y la gestión de situaciones con su respectiva articulación con su entidad territorial
  • 21.
    Acciones individuales ycolectivas Específica- mente aquella dirigida a la salud materno-perinatal establecida en el marco del Modelo Integral de Atención en Salud-MIAS de acuerdo con lo establecido en la Resolución 3280 de 2018. Implementación de las Rutas Integrales de Atención en Salud (RIAS)
  • 22.
    Acciones individuales ycolectivas Seguimiento de caso
  • 23.
    Acciones individuales ycolectivas Comité de vigilancia comunitaria Se convocará trimestralmente el comité de vigilancia comunitaria (COVECOM), según lo establecido en el Decreto 780 de 2016 para la revisión, análisis, monitorización y evaluación de las acciones de mejoramiento en torno a la salud materno–perinatal en los ámbitos municipal, distrital y departamental. ● Comités de política social Por otra parte, se recomienda abordar la situación de la salud materna perinatal en los comités de política social o consejo municipal de política de infancia y familia teniendo en cuenta lo establecido en el Decreto 1137 de 1999. Acciones colectivas
  • 27.
    Comportamiento variables de interés Razónde morbilidad materna extrema y variables de interés
  • 33.
    Referencias. 1. Instituto nacionalde salud(INS). Protocolo de vigilancia de morbilidad materna extrema (2023). Recuperado de [https://www.ins.gov.co/buscador- eventos/Lineamientos/PRO_Morbilidad%20Materna%20Extrema.pdf] 2. Instituto nacional de salud (INS). Informe de evento. Morbilidad materna extrema A periodo epidemiológico V de 2023. Recuperado de: https://www.ins.gov.co/buscador- eventos/Lineamientos/549_MME_2022.pdf