I
UNIVERSIDAD REGIONAL AUTÓNOMA DE LOS ANDES
“UNIANDES”
CARRERA DE DERECHO
PROYECTO DE INVESTIGACIÓN
TEMA:
DISCRIMINACIÓN HACIA LA COMUNIDAD “LGBTI” EN EL COLEGIO
IBARRA DEL CANTÓN IBARRA
INTEGRANTES:
LIZBETH NAVARRO
TOA ALMEIDA
SEBASTIAN ESPINOSA
CARLOS TINGO
ROBERTO ORTIZ
ASESORA:
AB. LAURA ARAGON
TERCER NIVEL
PARALELO “B”
Ibarra, febrero del 2017
I
CERTIFICACIÓN
En calidad de asesor del proyecto integrador titulado DISCRIMINACIÓN HACIA LA
COMUNIDAD LGBTI EN EL COLEGIO IBARRA DEL CANTÓN IBARRA
elaborado por los siguientes estudiantes: TOA ALMEIDA, LIZBETH NAVARRO,
SEBASTIAN ESPINOSA, CARLOS TINGO, ROBERTO ORTIZ; certifico que el
mismo ha sido desarrollado bajo los lineamientos de la institución por lo que puede ser
sometido a evaluación por parte de los catedráticos.
Ibarra, de Febrero del 2017
Atentamente,
Ab. Laura Aragón
TUTOR
II
CERTIFICACIÓN DE LOS DOCENTES
En calidad de asesores del presente trabajo de investigación certificamos que el
proyecto integrador de la carrera cuyo título es DISCRIMINACION HACIA LA
COMUNIDAD LGBTI EN EL COLEGIO IBARRA DEL CANTON IBARRA ha sido
realizado por los estudiantes TOA ALMEIDA, LIZBETH NAVARRO, SEBASTIAN
ESPINOSA, CARLOS TINGO, ROBERTO ORTIZ este proyecto cumple con los
requisitos metodológicos y científicos que la Universidad Regional Autónoma de los
Andes (UNIANDES) exige, por lo tanto autorizamos su presentación para los trámites
pertinentes
Atentamente,
Dr. Xavier Mantilla Dr. Juan Núñez
Ab. Laura Aragón Dr. Alipio Cadena
Dra. Sandra Yépez Lic. Anita Pastillo
III
CERTIFICACIÓN DE AUTORIA
Nosotros, Lizbeth Gabriela Navarro Bolaños portadora de la cedula de ciudadanía No.
0401984380, Álvaro Sebastián Espinosa Flores portador de la cedula de ciudadanía No.
1004180780, Toa Lizbeth Almeida Calderón portadora de la cédula de ciudadanía No.
1716207376, Carlos Rene Tingo Chicaiza portador de la cedula de ciudadanía No.
1004180780, y Roberto Carlos Ortiz Castillo portador de la cedula de ciudadanía No.
1002928131Declaramos que los resultados obtenidos en la investigación que
presentamos, como informe final del semestre, son originales, auténticos y personales.
En tal virtud, expresamos que el contenido, las conclusiones, efectos legales y
académicos que se desprenden del trabajo propuesto es exclusivamente responsabilidad
de sus autores.
Lizbeth Gabriela Navarro Carlos Rene Tingo
Toa Lizbeth Almeida Álvaro Sebastián Espinosa
Roberto Carlos Ortiz
IV
AGRADECIMIENTO
Agradezco a Dios por haberme acompañado y guiado a lo largo de este nivel, por ser mi
luz, mi camino, mi fortaleza en los momentos de debilidad y por brindarme una vida
colmada de aprendizajes, experiencia y sobre todo felicidad. A mi familia por el apoyo
incondicional brindado. Mi agradecimiento a la Universidad Regional Autónoma de los
Andes “UNIANDES” a los docentes que a lo largo de este tiempo han sabido compartir
sus saberes y conocimientos.
LIZBETH
Este proyecto es el resultado del esfuerzo conjunto de todos los que formamos el grupo
de trabajo. Por esto agradezco a nuestro tutor, Dr. Diego Chamorro, mis compañeros
Lizbeth Navarro, Carlos Tingo y mi persona, quienes a lo largo de este tiempo han
puesto a prueba sus capacidades y conocimientos en el desarrollo de este proyecto el
cual ha finalizado llenando todas nuestras expectativas. A mis padres quienes a lo largo
de toda mi vida han apoyado y motivado mi formación académica, creyeron en mí en
todo momento y no dudaron de mis habilidades. A mis catedráticos a quienes les debo
gran parte de mis conocimientos, gracias a su paciencia y enseñanza y finalmente un
eterno agradecimiento a esta prestigiosa universidad la cual abrió y abre sus puertas a
jóvenes como nosotros, preparándonos para un futuro competitivo y formándonos como
personas de bien.
SEBASTIAN
Agradezco a mis padres por haberme acompañado a lo largo de este semestre, ellos son
las personas a las que más estoy agradecido ya que con su apoyo incondicional puede
culminar este proyecto. A dios por ser mi luz y fortaleza en mis momentos de debilidad,
agradezco a la Universidad Regional Autónoma de los Andes “UNIANDES” y a mis
V
docentes que a lo largo de este tiempo han sabido impregnarme sus conocimientos
necesarios para el desarrollo de este proyecto
TOA
Este proyecto está dedicado a mis padres ya que gracias a ellos puedo estar en esta linda
institución y poder aportar con mis conocimientos. También dedico a mis hermanos.
Dedico también a un ser que fue las más grande ayuda a lo largo de este semestre.
CARLOS
El agradecimiento es principal de este proyecto es a Dios quien me ha guiado y me ha
dado la fortaleza de seguir adelante. A los catedráticos de la Uniandes por quienes he
llegado a obtener los conocimientos necesarios para poder desarrollar el proyecto de
manera exitosa.
ROBERTO
VI
DEDICATORIA
El presente trabajo investigativo dedico a mis padre Marco Patricio y Cecilia Lucia, a
mi hermana Daniela Analhía, quienes han sido pilar fundamental a lo largo de toda mi
vida. A todos quienes depositaron su confianza y estuvieron conmigo a lo largo de este
nivel. Es por ellos y para ellos que he llegado a este punto de vida.
LIZBETH
La concepción de este proyecto está dedicada a mi madre Aida Burgos porque ha
estado conmigo a cada paso que doy, cuidándome y dándome fortaleza para continuar,
quien a lo largo de mi vida ha velado por mi bienestar y educación siendo mi apoyo en
todo momento. Depositando su entera confianza en cada reto que se me presentaba sin
dudar ni un solo momento en mi inteligencia y capacidad. Es por ello que soy lo que
soy ahora.
SEBASTIAN
El presente trabajo investigativo es dedicado mis padres a los que les estoy eternamente
agradecido por todo el apoyo brindado durante el desarrollo de este proyecto. Gracias a
ellos eh logrado muchas cosas ya que ellos han sabido guiarme siempre por el camino
del bien. A Dios por brindarme unos padres y amigos maravillosos con los cuales
cuento para seguir adelante. A mis maestros quienes en el trascurso de este proyecto
investigativo supieron entregarme sus conocimientos, necesarios para realizar este
proyecto integrador Ellos son las personas más indicadas para valorar el mérito de este
trabajo ya que a ellos debemos nuestros conocimientos
TOA
Primeramente a dios por haberme permitido llegar hasta este punto y haberme dado
salud, ser el manantial de vida y darme lo necesario para seguir adelante día a día para
lograr mis objetivos, además de su infinita bondad y amor.
VII
A mi madre por haberme apoyado en todo momento, por sus consejos, sus valores, por
la motivación constante que me ha permitido ser una persona de bien, pero más que
nada, por su amor. A mi padre por los ejemplos de perseverancia y constancia que lo
caracterizan y que me ha infundado siempre, por el valor mostrado para salir adelante y
por su amor a mi hermana por ser el ejemplo de una hermana mayor y de la cual aprendí
aciertos y de momentos difíciles y a todos aquellos que ayudaron directa o
indirectamente a realizar este documento.
CARLOS
Dedicamos este proyecto ante dios por darnos la capacidad y sabiduría para realizar
esta investigación. También a nuestros docentes que de una u otra manera lograron
incentivar esta investigación, lo cual nos dejó nuevos conocimientos.
ROBERTO
VIII
ÍNDICE GENERAL
Contenido
 ANTECEDENTES Y ESTRUCTURA DEL OBJETO DE TRANSFORMACIÓN DE LA
INVESTIGACIÓN................................................................................................................. XII
 SITUACIÓN PROBLEMÁTICA...................................................................................XIII
 DELIMITACION DEL OBJETO DE INVESTIGACION.................................................XIV
 OBJETIVOS...................................................................................................................XV
GENERAL:...........................................................................................................................XV
ESPECÍFICOS:......................................................................................................................XV
CAPÍTULO I..........................................................................................................................18
1. MARCO TEÓRICO..........................................................................................................18
1.1. HOMOSEXUALIDAD (LGTBI).......................................................................................18
1.2. GÉNERO .........................................................................................................................19
CAPITULO II..........................................................................................................................60
2. METODOLOGÍA A EMPLEAR........................................................................................60
2.1. Tipos de investigación.......................................................................................................60
Descriptiva ..............................................................................................................................60
Cualitativa y Cuantitativa..........................................................................................................60
Bibliográfica y documental. ......................................................................................................60
2.2. MÉTODOS.....................................................................................................................60
Analítico – sintético..................................................................................................................60
Método deductivo - inductivo .................................................................................................60
Método histórico lógico...........................................................................................................60
2.3. POBLACIÓN YMUESTRA...........................................................................................61
CAPITULO III.........................................................................................................................63
3. PROPUESTA...................................................................................................................63
3.1. Título de la propuesta........................................................................................................63
3.2. Objetivo general................................................................................................................63
3.3. Justificación......................................................................................................................63
3.4. Desarrollo de la propuesta..................................................................................................63
CONCLUSIONES..................................................................................................................67
RECOMENDACIONES...........................................................................................................68
ANEXO 1................................................................................................................................70
ANEXO 2................................................................................................................................72
ANEXO 3................................................................................................................................77
IX
ANEXO 4................................................................................................................................79
ANEXO 5................................................................................................................................81
BIBLIOGRAFÍA....................................................................................................................83
CUERPOS LEGALES..............................................................................................................84
X
RESUMEN EJECUTIVO
Este trabajo comprende la compilación y análisis de diferentes textos y propuestas
relativas al tema de discriminación hacia la comunidad LGBTI. La fundamentación
teórica abarca las definiciones sobre la discriminación, principio de igualdad, la fobia y
repudio que existe ante este grupo con el criterio de algunos autores. Propone un
esquema de capacitación para la posible disminución de la discriminación, orientada
hacia la comunidad en general, con el fin de mejorar la calidad de vida de este grupo de
personas.
La metodología se refiriere a tipos de investigación, población y muestra, técnicas e
instrumentos, interpretación de los resultados. La técnica utilizada fue la encuesta y
como instrumento el cuestionario, tomando una muestra aleatoria del total de la
población.
Realizada la investigación se concluye que en el Colegio Ibarra se presentan numerosos
casos de DISCRIMINACION HACIA LA COMUNIDAD LGBTI entre estos los que
predominan son, la agresión verbal, física, rechazo y aislamiento de este grupo.
Surge la necesidad de concienciar a la población sobre la igualdad de derechos que este
grupo goza y proponer se realice capacitaciones en donde la población comprenda los
numerosos casos de discriminación, la repercusión de este problema y la vulneración de
los derechos de este grupo; es necesario diseñar una guía jurídica informativa en donde
se explique las características, causas y consecuencias de este fenómeno.
XI
ABSTRACT
This work includes the compilation and analysis of different texts and proposals related
to the issue of discrimination to the LGBTI community. The theoretical basis covers the
definitions about discrimination, the equality principle, phobia and the repudiation that
exists to this group with the criteria of some authors. It proposes a training scheme for
the possible reduction of discrimination, aimed to the community in general, in order to
improve the quality of life of this group of people.
The methodology refers to the kinds of research, population and example, techniques
and instruments, interpretation of results. The technique used for the survey and the
analysis of the questionnaire, with a random sample of the total population.
The investigation concludes that in Ibarra School there are many cases of
DISCRIMINATION TOWARD THE LGBTI COMMUNITY, among which
predominates, verbal, physical aggression, rejection and isolation of this group.
Arises the need to raise the awareness of the population about the equality of rights that
this group has and propose to be realized trainings in which the population understands
the many cases of discrimination that exist, the repercussion of this problem and the
violation of the rights of this group; It is necessary to design an informative legal guide
explaining the characteristics, causes and consequences of this phenome.
XII
 ANTECEDENTES Y ESTRUCTURA DEL OBJETO DE
TRANSFORMACIÓN DE LA INVESTIGACIÓN.
El movimiento social y político LGBTI pretende conseguir la normalización
social y la equiparación de derechos de homosexuales (gais y lesbianas),
transexuales, bisexuales, etc. con los heterosexuales.
Habitualmente se toma la parte por el todo y se consideran como equivalentes el
«movimiento LGBTI y el movimiento de liberación LGBTI, que normalmente
se considera surgido en 1969 con los disturbios de Stonewall. Sin embargo,
existe un continuo histórico de lucha por los derechos de homosexuales desde
finales del siglo XIX, pudiendo dividirse en tres periodos históricos distintivos.
El primer movimiento homosexual hasta la Segunda Guerra Mundial.
El movimiento homófilo, desde 1945 hasta finales de la década de 1960.
El movimiento de liberación LGBIT, desde 1969 hasta la actualidad.
En la mayor parte de Europa y América se ha conseguido la despenalización de
la homosexualidad, no sin dificultades ya que en países democráticos como en
EE.UU tuvo que ser el tribunal Supremo el que derogara las leyes de sodomía
que persistían en 2003. La siguiente reivindicación de los colectivos en los
finales del siglo XX y el comienzo del siglo XXI, además de luchar por la
despenalización de las prácticas homosexuales en el resto del mundo, ha sido
conseguir el reconocimiento de las uniones civiles y el matrimonio entre
personas del mismo sexo para equiparar los derechos de las parejas
homosexuales al del resto de los ciudadanos en materias tan comunes como
herencia, acceso a la seguridad social del compañero, beneficios fiscales, etc.
El primer estado del mundo en legalizar los matrimonios homosexuales fueron
los Países Bajos en 2001, produciéndose el primer matrimonio en el
ayuntamiento Ámsterdam el 1 de abril de ese mismo año.
XIII
 SITUACIÓN PROBLEMÁTICA.
La discriminación hacia la comunidad LGBTI es considerado un problema social con
una onda repercusión en la vida cotidiana de la sociedad en general y que ha merecido
un amplio análisis y reflexión tomando en cuenta que todo problema aparece a raíz de
una dificultad.
En el colegio Ibarra del cantón Ibarra provincia de Imbabura existe casos de
discriminación hacia este grupo cuya causa o antecedente son problemas de identidad,
falta de conocimiento y la falsa percepción de la homosexualidad; consecuencia de esto
se han mostrado problemas como suicidio, homicidio, agresiones físicas y problemas
mentales. .
UNIDAD EDUCATIVA IBARRA CANTÓN IBARRA PROVINCIA DE
IMBABURA
(Identificación del espacio de investigación)
La unidad educativa Ibarra se encuentra ubicado en la parroquia el Sagrario cantón
SAN MIGUEL DE IBARRA del cantón IBARRA en las calles, Av. Mariano Acosta
frente al centro comercial laguna mall
HISTORIA
En la carrera vertiginosa del tiempo permita al hombre hablar de gloriosos
acontecimientos que son historia el Colegio Nacional de Señoritas Ibarra ahora Unidad
Educativa Ibarra tiene su trayectoria y la cronología es añoranza de grandes recuerdos
precisamente en el año 1951 cuando el prestigioso maestro DON JUAN FRANCISCO
CEVALLOS ALMEIDA fue elegido diputado del congreso nacional por la provincia de
Imbabura, llevo consigo su mayor empeño como accionar por el bien de la adecuación y
su meta fue fundar un colegio femenino al servicio de las jóvenes ibarreñas, quienes
tenían como única alternativa las aulas del colegio TEODORO GOMEZ DE LA
TORRE.
La brillante idea se hizo realidad del 17 de septiembre 1951 mediante decreto de
creación número 1883 firmado por CARLOS TAMARIS ministro de educación, en la
presidencia del Sr. GALO PLAZA LASSO, identificándole con el nombre de la ciudad
XIV
que inicialmente y por 12 años consecutivos funciono en las aulas del antiguo y altivo
TORREON precisamente el 7 de enero de 1052, con entusiasmo 11 profesores y 94
alumnas iniciaban sus tareas educativas considerándole como maestros fundadores,
quienes iniciaron las siembra laboriosa en los tres primeros cursos de las secciones de
humanidades modernas, comercio y administración y manualidades femeninas. Pasaron
los años y la siembra laboriosa entrego sus primeros frutos a la sociedad ibarreña, en
1955 egreso la primera promoción de gradadas 9 en humanidades modernas tres en
corte y confección se incorporaron como bachilleres de la república. Fueron
condecoradas con la cadena eslabón del colegio Ibarra obsequiándoles también el
tradicional anillo de oro.
En los primeros meses de 1959 el ministerio de educación y cultura compro el mejor
lote de terreno situado en uno de los mejores sectores de la urbe, la avenida mariano
acosta espacio donde se construyeron las diez primeras aulas como por un costo de
1.388.000 sucres y más adelante en 10961 con el apoyo de DR JOSÉ MARÍA
VELASCO IBARRA presidente constitucional de la república se construye los dos
tramos laterales por un costo de 2.000.000 de sucres lo que constituye toda la parte
frontal
A los 66 años de fructífera labor educativa a concebido construir una historia llena de
realizaciones y dignifica y ubica entre las instituciones emblemáticas de mayor
reconocimiento en el norte del país en la evaluación nacional de instituciones educativas
realizadas el 15b de noviembre del 2010 alcanzo en la provincia y cuarto a nivel
nacional con acreditación a que es excelente
 DELIMITACION DEL OBJETO DE INVESTIGACION
¿Cómo favorecer a la comunidad LGBTI pretendiendo disminuir la discriminación
para que no provoque atónitas emociones en la comunidad, se precautelen los derechos
de este grupo, se aporte al mejoramiento de la calidad de vida y se desarrolle un
desorden social?
XV
 OBJETIVOS.
GENERAL:
 Contribuir con la elaboración de una guía jurídica a los estudiantes del segundo
bachillerato “D” del colegio Ibarra sobre los derechos que tienen los colectivos
(LGTBI) para prevenir discriminación hacia este sector de la sociedad.
ESPECÍFICOS:
 Fundamentar teóricamente sobre la protección jurídica a la comunidad LGBTI de
acuerdo a la constitución, leyes y doctrina legal.
 Diagnosticar mediante encuestas el estado actual del objeto de transformación en
el colegio Ibarra del cantón Ibarra
 Diseñar, entregar y socializar una guía jurídica informativa (tríptico) explicando
las características instituciones y derechos de la comunidad LGBTI ante la
discriminación.
XVI
INTRODUCCIÓN
La discriminación a la comunidad LGBTI es un problema que hoy en día se puede
evidenciar en la sociedad Ecuatoriana, como así también en todo el mundo, sin embargo
no ha surgido recientemente, sino que existe desde hace varios años atrás ya que esta
comunidad ha existido desde tiempos inmemoriales y la visión hacia ella por parte del
hombre también se ha visto sujeta a muchos cambios, como por ejemplo, en la antigua
Grecia no era mal vista la homosexualidad en los hombres, sino que era visto como algo
más común sin tantos matices peyorativos de hecho se considera que en la mitología,
muchos de los Dioses eran homosexuales. Con el paso de los años ésta era considerada
una enfermedad mental y quienes la poseían eran sometidos a tratamientos psiquiátricos
como electrochoques, se evidenció una completa desaprobación a este grupo a tal punto
que empezaron a suscitarse organizaciones destinadas a asesinar y hacer daño tanto
físico y mental a estas personas.
Aunque en la actualidad las leyes y acuerdos de protección de Derechos Humanos
proscriban la discriminación, la intolerancia hacia los homosexuales es practicada en
este mundo que legalmente se pretende de igualdad y libertad. En 55 países se les
persigue y no se admite la libre orientación sexual; como muestras más evidentes están
los asesinatos en Brasil por los denominados "escuadrones de la muerte", las
lapidaciones en Argelia, las operaciones de castigo en Perú, las torturas en Rumanía, el
internamiento en psiquiátricos en Rusia, los crímenes neonazis en EE.UU. y las
ejecuciones en Irán, entre otras expresiones de barbarie. (Ibarra, s.f.)
La difamación y el silencio que se otorga a la realidad de transexuales, lesbianas y gays,
en el ámbito educativo, laboral y social, la tergiversación de su imagen alimentando
prejuicios que presentan a la homosexualidad como una degeneración o una
enfermedad, la ocultación sistemática de imágenes positivas o la no equiparación de
derechos que exigen.
En la sociedad Ecuatoriana antigua se cometieron varios atropellos en contra de la
sociedad gay, la detención masiva de homosexuales sucedida en Cuenca en 1997, puede
dar fe de ello. Esta discriminación en parte se la debe a la mentalidad conservadora que
fue característica de la época. En la actualidad la sociedad se auto cataloga como
“liberal”, es por ello que se observa a personas famosas decir al mundo su orientación
sexual, siendo este un factor primordial para que los homosexuales vayan ganado
XVII
espacio en la comunidad. (Guiracocha, 2011) Pero lo libertar de esta sociedad no es del
todo cierta ya que la iglesia católica todavía conserva gran parte de la mentalidad
conservadora que fue característica de época antigua y conllevó a muchos atropellos en
contra de los homosexuales. Es por esto que se hace necesario analizar la discriminación
homosexual desde los aspectos de influencia de la iglesia católica, la mentalidad
conservadora y el tabú que se manejó y se maneja alrededor de este tema.
A pesar de la disminución de los delitos discriminatorios hacia la comunidad LGBT en
la actualidad de nuestra sociedad aún se presentan muchos casos de suicidios,
homicidios, agresiones físicas y psicológicas hacia ella, además se da lugar a
interrogantes como es el hecho del matrimonio para parejas del mismo sexo, al darse
este hecho podrían también adoptar y formar una familia, ya que todos tenemos derecho
a formar una familia y llevar una vida normal en las mismas condiciones.
18
CAPÍTULO I
1. MARCO TEÓRICO
DEFINICIONES DE TÉRMINOS ASOCIADOS
“Todaslaspersonasdeberían sertratadasde igual manera sin importar
quienesson o a quien aman” Obama
1.1. HOMOSEXUALIDAD (LGTBI)
Atracción sexual que una persona siente hacia otra del mismo sexo. LGBTI son las
siglas para denominar a la comunidad de lesbianas, gays, bisexuales, personas
transexuales e intersexuales
En uso desde los años noventa, el término LGBTI es una prolongación de las siglas
LGB, que a su vez habían reemplazado a la expresión comunidad gay que muchos
homosexuales, bisexuales y transexuales sentían que no les representaba
adecuadamente. Su uso moderno intenta enfatizar la diversidad de las culturas basadas
en la sexualidad y la identidad de género, y se puede aplicar para referirse a alguien que
no es heterosexual, en lugar de aplicarlo exclusivamente a personas que se definen
como homosexuales, bisexuales o transexuales.
Significado de los términos:
Lesbianismo.- término que hace referencia a la homosexualidad femenina, es decir que
una mujer experimenta atracción sexual, física, emocional y sentimental únicamente
hacia otras mujeres.
Gay.- El termino anglosajón gay, en la actualidad, es usado como un sinónimo de
homosexual, procede del latín guadium “gozo” y luego paso a usarse como adjetivo y
significar alegre y gozoso (Etimologías de chile.net, 2016)
Gay es un término cultural, propio de la sociedad moderna que sirve para señalar a
aquellas personas, generalmente hombres, que mantienen una relación sexo – afectiva
con otro hombre. Se podría decir que gay es sinónimo de homosexualidad, aunque la
etimología e historia del término nos cuente una versión diferente.
19
Bisexual.- Bisexual se refiere a las personas que se sienten atraídas hacia personas de
ambos géneros. Mientras que la bisexualidad tradicional es definida como "atracción
hacia hombres y mujeres", comúnmente abarca también la pansexualidad, "una
atracción donde el sexo de la pareja es de poca o ninguna importancia" ( hacia hombres,
mujeres, y cualquier otra identidad sexual). La bisexualidad cubre cualquier orientación
sexual entre homosexualidad y heterosexualidad. (Ágora club , 2009)
Transexual.- persona que adquiere características sexuales del sexo opuesto mediante
intervenciones quirúrgicas y hormonales (RAE, 2017)
Intersexual.- Posesión de características físicas de ambos sexos. Son intersexuales las
personas nacidas sin un sexo cromosomático que las defina como hombre o mujer;
también conocidas vulgarmente como hermafroditas. Normalmente, el sexo de
nacimiento de muchos niños que nacen intersexuales se define con cirugía. Esto suele
provocar después disforia de género.
1.2.Género
La palabra género proviene del latín “genus”, que etimológicamente quiere decir que es
un término técnico específico en ciencias sociales que se refiere al conjunto de
características donde se distingue que cada sociedad asigna a hombres y mujeres.
Cuando se habla de género se está remitiendo a una categoría relacional, que significa
correspondencia entre cosas o relativo a ella y no a una simple clasificación de los
sujetos en grupos identitarios, que significa un nuevo movimiento político francés.
El género es el encargado de establecer en las ciencias sociales normas y leyes para una
posterior relación entre individuos y seres vivos. Sin embargo, el concepto de estas
pautas también ha sido modificado con diferentes intenciones, recreando malas praxis
como la discriminación y el racismo y a partir de estas creando historias y relatos en los
que se desarrollan nuevas condiciones para definir un género. En este orden de ideas se
hace hincapié en la supremacía que tiene el género masculino sobre el género femenino,
dado que en la historia, el sexo femenino ha sido oprimido por considerarlo el “Sexo
débil” hasta el punto que existen creencias de que el hombre es quien debe decidir sobre
el futuro y el desenvolvimiento de la mujer en la sociedad.
Esto sin embargo ha sido modificado con el tiempo ya que el género femenino luego de
tanta opresión se ha levantado y desarrollado aptitudes para contrarrestar el dominio del
20
sexo masculino a fin de generar ellas mismas su independencia de género, la defensa de
la mujer hacia el hombre supone un mayor respeto hacia ese género, tratando de
mantener un equilibrio confortable entre las razas.
Se refiere a la identidad sexual de los seres vivos, la distinción que se hace entre
Femenino y Masculino, este concepto ha evolucionado a tal punto de representar
cualquier referencia a ideales sociológicos, creencias y condiciones de vida, razón por la
cual la palabra género adopto un importante significado en la vida diaria. Las pautas de
un comportamiento social definen perfectamente un género, una clase, una cultura.
1.2. La discriminación
Es toda aquella acción u omisión realizada por personas, grupos o instituciones, en las
que se da un trato diferente a una persona, grupo o institución en términos diferentes al
que se da a sujetos similares, de los que se sigue un prejuicio o consecuencia negativa
para el receptor de ese trato. Habitualmente, este trato se produce en atención a las
cualidades personales del sujeto que es objeto del mismo, aunque también puede
deberse a otros factores, como el origen geográfico, sus decisiones u opiniones en lo
social, lo moral, lo político u otra área de interés social.
(Jaime Marchant) Define la discriminación de género como "la discriminación
conceptualmente es una conducta sistemáticamente injusta y desigual contra un grupo
humano determinado. Discriminar consiste en privarle a un grupo humano de los
mismos derechos que disfrutan otros."
1.2.1. Tipos de discriminación
Discriminación por raza, etnia y xenofobia:
La discriminación racial es un concepto que suele identificarse con el nombre de
racismo y lo que abarca, aunque se trata de conceptos que no coinciden. Mientras que el
racismo es una ideología basada en la superioridad de unas razas o etnias sobre otras, la
discriminación racial es un acto que, aunque suele estar fundado en una ideología
racista, no siempre lo está. En este sentido hay que tener en cuenta que la
discriminación racial positiva (cuando se establecen discriminaciones con el fin de
garantizar la igualdad de las personas afectadas), constituye una forma de
discriminación destinada a combatir el racismo.
21
La discriminación étnica es un género muy específico de discriminación, ya que se
dirige contra personas y/o grupos que se distinguen por sus características raciales,
culturales, nacionales o cualquier otra que las asocie con un grupo que comparte una
herencia común. El vocablo “étnico” o “etnia” proviene del griego y se refiere a los
miembros de un pueblo o nación que tienen un origen compartido.
Discriminación religiosa:
Esta discriminación puede manifestarse en la limitación al acceso a la enseñanza,
servicios de salud, o a cargos públicos e incluso los miembros de las comunidades
religiosas pueden ser encarcelados o asesinados debido a su afiliación o a sus creencias
religiosas. Las Naciones Unidas a lo largo de su historia ha luchado por defender la
libertad de creencia como un derecho humano, dejando plasmada la prohibición de la
discriminación por motivos religiosos en todos sus instrumentos básicos
internacionales. Para este fin el Consejo de Derechos Humanos de las Naciones Unidas
ha designado a un "Relator Especial sobre la libertad de religión o de creencias" a quien
se le ha pedido que identifique obstáculos existentes e incipientes que impiden el goce
del derecho a la libertad de religión o de creencias, y formule recomendaciones sobre
los medios de superar tales obstáculos. Asimismo, ateos son discriminados por negar a
quienes afirman que existen dioses
Discriminación por discapacidad:
El Título I de la Ley de Americanos con Discapacidades de 1990 (en inglés) prohíbe a
los patronos privados, los gobiernos estatales y locales, las agencias de empleo y los
sindicatos de trabajadores discriminar contra individuos calificados con discapacidades
en los procedimientos de solicitud de empleo, contratación, despido, ascenso,
compensación, entrenamiento para el empleo y otros términos, condiciones y privilegios
de empleo. La Ley de Americanos con Discapacidades (ADA, tal su sigla en inglés)
cubre a los patronos con 15 o más empleados, incluyendo los gobiernos estatales y
locales. También se aplica a agencias de empleo y organizaciones laborales. Las
medidas antidiscriminación de la ADA también se aplican a los empleados del sector
federal, conforme al artículo 501 de la Ley de Rehabilitación, según enmendada, y sus
reglas de implementación.
Discriminación por género:
22
La discriminación de género es un fenómeno social que se basa en el conjunto de roles
socialmente construidos, comportamientos, actividades y atributos que una sociedad
considera como apropiados e inapropiados para hombres y mujeres. Puede ocasionar
distintos problemas psíquicos y somatizaciones.
Al referirnos a la discriminación de género entendemos que es toda distinción,
exclusión o restricción en el sexo que tenga por objeto o por resultado, menoscabar o
anular el reconocimiento, goce o ejercicio de un derecho por género.
La perspectiva de género en la Republica dominicana, se ha estudiado tímidamente; por
lo que el desarrollo de los estudios sobre la mujer son muy escasos debido a la falta de
una tradición investigativa en el país, que está todavía en proceso de construcción y
muestra grandes debilidades.
Discriminación por orientación sexual:
Homofobia.- El término homofobia hace referencia a la aversión (fobia, del griego
antiguo “fobos”, ‘pánico’) obsesiva contra hombres o mujeres homosexuales, aunque
generalmente también se incluye a las demás personas que integran a la diversidad
sexual, como es el caso de las personas bisexuales o transexuales, y las que mantienen
actitudes o hábitos comúnmente asociados al otro sexo, como los metrosexuales y los
hombres con ademanes tenidos por femeniles o las mujeres con ademanes tenidos por
varoniles.
Es una enfermedad psico-social que se define por tener odio a los homosexuales. La
homofobia pertenece al mismo grupo que otras enfermedades parecidas, como el
racismo, la xenofobia o el machismo. Este grupo de enfermedades se conoce con el
nombre genérico de fascismo, y se fundamenta en el odio al otro, entendido éste como
una entidad ajena y peligrosa, con valores particulares y extraños, amenazadores para la
sociedad y -lo que es peor- contagiosos (Malato y Agüero 2002).
Los homosexuales, como toda persona humana, son sujetos de derechos fundamentales,
como derecho al trabajo, a una vivienda, etc. Con todo, esos derechos no son absolutos
ya que pueden ser limitados legítimamente por la ley a causa de comportamientos
externos objetivamente desordenados que atenten contra el bien común o contra los más
débiles (ya sea física o moralmente) (Malato y Agüero 2002).
23
La discriminación verdadera, es decir, la que afectaría a una persona con tendencias
homosexuales que quiere vivir castamente, es casi nula porque, por lo general, la
mayoría de las personas con tendencia homosexual que procurar llevar una vida casta
no dan a conocer públicamente su tendencia; en consecuencia el problema de la
discriminación en función de empleo, vivienda, etc. normalmente no se plantea. Por el
contrario, los homosexuales que declaran su homosexualidad son, casi siempre,
personas que consideran su comportamiento o su estilo de vida homosexual como
indiferente, y por eso digno de aprobación pública. Estos normalmente usan el lema de
la "discriminación sexual" como un arma política para manipular la sociedad y la iglesia
(Miguel 1999).
1.2.2. Discriminación Social a la comunidad LGTBI
En la sociedad actual es más aceptada la relación lésbica, de hecho, como se puede ver
en las películas pornográficas aparecen relaciones lésbicas, pero, con mujeres muy
femeninas. En el cine, por ejemplo, el público tiende a ofenderse más cuando ve a dos
hombres besarse, que cuando se trata de dos mujeres (Araya y Echevarria 1998).
Los homosexuales han sido estereotipados como si fueran unas personas promiscuas,
inestables, inmaduros y afeminados; siendo que hoy en día la mayoría de los
homosexuales muestran una masculinidad algo exagerada, músculos, bigotes, pelo
corto, ropa negra y algunos atributos que han ido adquiriendo gracias a la forma en que
se ha vendido la imagen del cuerpo masculino (Araya y Echevarria 1998).
Hay que tener en consideración también que los conceptos que habitualmente se
manejan, y especialmente los relacionados con la sexualidad no responden a una
realidad objetiva, varían en el tiempo y son específicos de cada cultura. Sin embargo,
para cada individuo es fundamental, le sirve para valorar las actuaciones de los demás y
para guiar las propias. Desde pequeños, el general de las personas ha aprendido a
distinguir lo que está bien de lo que está mal, lo normal de lo anormal. Posteriormente
nuestra propia experiencia vital hará que revisemos este sistema normativo y se acepten
aquellas pautas que parezcan correctas o útiles y se desechen las que se consideren
inútiles o ineficaces (Araya y Echevarria 1998).
24
Según los autores Araya y Echevarria 1998, cualquier comportamiento no heterosexual
y, por lo tanto, toda persona con deseos homosexuales, transgrede diversas reglas y
pone en cuestión importantes valores en los que se apoya la sociedad.
Fundamentalmente éstos:
 Transgrede la norma reproductiva
 Interfiere el contrato matrimonial clásico y el sistema de herencia consecuente
 Se enfrenta a la normativa religiosa de nuestra cultura (es considerado
"pecado".)
 Confunde la norma sobre reparto de roles sexuales en que se basa nuestra
organización social del trabajo.
 No hay definido un rol en nuestra sociedad al que estas personas puedan
acogerse. No hay normas sobre cómo actuar o cómo vivir, lo que implica la
inexistencia de una forma "correcta" de comportarse
 Confunde la idea de los sexos y sus caracteres activo/ masculino pasivo/
femenino, y especialmente cuestiona la norma patriarcal según la cual el
hombre-heterosexual-padre activo detenta el poder familiar y social.
La libre aceptación de la homosexualidad interfiere el complejo sistema de valores en el
que se fundamenta nuestra sociedad, y por lo tanto la norma cultural lo ha rechazado.
Sin embargo, prácticamente todos estos valores están siendo puestos en cuestión en la
actualidad. Muy probablemente esta sea la razón por la que la homosexualidad y en
general las prácticas no reproductivas empiezan a valorarse menos negativamente. De
alguna forma el movimiento feminista comparte muchos de los objetivos por los que
luchan los movimientos de liberación homosexual ya que, en el fondo, ambos chocan
contra el sistema normativo patriarcal que subyace a nuestro sistema social (Solé y
Gredilla 2000).
DISCRIMINACIÒN EN LOS ACTOS DE COMERCIO:
Es el intercambio de bienes, valores y servicios entre dos o más personas naturales y jurídicas.
En todo acto de comercio o transacción encontramos la parte real y la parte financiera, la parte
real constituye el objeto mismo de la transacción, como una computadora, un perfume, reloj etc.
Por otro lado la parte financiera es el valor monetario que se paga o recibe por la parte real de la
transacción.
25
Los Actos de Comercio tienen dos funciones claramente establecidas, por un lado delimita la
materia objeto del derecho comercial y, por otro, es fuente de obligaciones que son mercantiles
por emanar de un acto de comercio. Empero, realmente es una misma función, pues de los actos
de comercio emanan obligaciones, por lo cual, el derecho mercantil es predominantemente un
derecho de obligaciones.
Además, por actos de comercio se entiende que son las operaciones que el ordenamiento
jurídico somete, más que a las normas del derecho privado común, a las normas especiales del
derecho comercial.
Los actos de comercio según el código de comercio son:
1.- La compra o permuta de cosas muebles, hecha con ánimo de revenderlas o permutarlas en la
misma forma o en otra
distinta; y la reventa o permuta de estas mismas cosas. Pertenecen también a la jurisdicción mer
cantil las acciones contra los agricultores y criadores por la venta de los frutos de sus cosechas y
ganados, mas no las intentadas contra los comerciantes para el pago de lo que hubieran
comprado para su uso y consumo particular, o para el de sus familias;
2.- La compra y la venta de un establecimiento de comercio, y de las acciones de una sociedad
mercantil;
3.- La comisión o mandato comercial;
4.- Las empresas de almacenes, tiendas, bazares, fondas, cafés y otros establecimientos semejant
es;
5.- El transporte por tierra, ríos o canales navegables, de mercaderías o de personas que ejerzan
el comercio o viajen por alguna operación de tráfico;
6.- El depósito de mercaderías, las agencias de negocios mercantiles y las empresas de martillo
7.- El seguro;
8.- Todo lo concerniente a letras de cambio o pagarés a la orden, aun entre no comerciantes; las
remesas de dinero de una plaza a otra, hechas en virtud de un contrato de cambio, y todo lo
concerniente a libranzas entre comerciantes solamente, o por actos de comercio de parte del que
suscribe la libranza.
9.- Las operaciones de banco;
10.- Las operaciones de correduría;
26
11.- Las operaciones de bolsa;
12.- Las operaciones de construcción y carena de naves, y la compra o venta de naves o de apare
jos y vituallas;
13.- Las asociaciones de armadores;
14.- Las expediciones, transportes, depósitos o consignaciones marítimas;
15.- Los fletamentos, préstamos a la gruesa y más contratos concernientes al comercio marítimo
; y,
16.- Los hechos que producen obligación en los casos de averías, naufragios y salvamento.
Este concepto es estrictamente de derecho positivo y, por tanto, de contenido variable, respecto
a los distintos ordenamientos jurídicos, así como en las diversas épocas y lugares.
Es común para las personas LGBTI enfrentar situaciones de discriminación en el trabajo
a causa de su orientación sexual y/o identidad de género. La discriminación y el acoso
comienzan en la etapa de escolarización, reduciendo de esta manera las perspectivas de
empleo. Posteriormente, la discriminación continúa en el acceso al empleo y en el ciclo
de empleo; en casos extremos, los trabajadores y las trabajadoras LGBT pueden llegar a
sufrir hostigamiento, acoso, abuso sexual o maltrato físico.
A menudo, la causa de discriminación, acoso y exclusión del mercado laboral es la
percepción de no conformidad con la heteronormatividad (la creencia social de que lo
“normal” es ser heterosexual), y también de las ideas preconcebidas sobre la apariencia
y el comportamiento que supuestamente han de tener una mujer y un hombre. Con
frecuencia, una mujer que es percibida como “masculina” o un hombre que es percibido
como “afeminado” en su comportamiento o apariencia son víctimas de discriminación o
acoso. En muchos casos, los trabajadores y las trabajadoras lesbianas, gays y bisexuales
declararon haber sido objeto de preguntas invasivas sobre su vida privada y haber tenido
que justificar por qué no eran heterosexuales. Otros entrevistados/as explicaron cómo
habían tenido que “demostrar” su feminidad o masculinidad para poder ser aceptadas/os
en el lugar de trabajo y que su contribución fuera apreciada. Por ejemplo, tanto el
estudio de Tailandia como el de Argentina dan cuenta del modo en que algunos as
empleadores/as esperan que las mujeres lesbianas afirmen su identidad femenina
cambiando sus maneras y su forma de vestir.
27
El temor a ser víctimas de discriminación y violencia suele inducir a muchos/as
trabajadores y trabajadoras LGBT a mantener en secreto su orientación sexual. Las
lesbianas y los gays encuestadas/os indicaron que en las conversaciones en el trabajo
cambiaban el nombre de su pareja, o simplemente evitaban hablar de su vida privada.
Esta situación puede provocar una angustia considerable y, por consiguiente, mermar la
productividad.
1.3 Análisis científico de la homosexualidad
1.3.1 La antropología
La homosexualidad es un fenómeno sexual que existió al tiempo de surgir la sociedad
humana, razón suficiente para comprender que las primeras manifestaciones
homosexuales se dieron en contextos culturales específicos, esto mismo generó
diferentes posiciones de las mismas ante la situación
1.3.2 Cultura y homosexualidad
El ser humano, por su característica propia de vivir en sociedad, se ha visto obligado a
vivir según las determinaciones y “reglas” que genera dicho grupo humano, de allí que
la conducta humana no sea un estado individual o independiente, sino que es el
resultado de la influencia de la sociedad. Los elementos que esta aporta, tales como las
creencias, ideologías, leyes y costumbres sean quienes ayuden a formar y construir la
personalidad.
La conducta humana no es algo independiente y aislado, sino que está enraizada en una
cultura y construida con los ingredientes que cada una de ellas aporta al individuo y que
éste según sus tendencias personales se apropiará en una medida u otra para construir su
personalidad (LASSO 1981 : 36).
Respecto a la conducta sexual, cada cultura se ha visto en la necesidad de ir delimitando
las diversas posibilidades para que pueda darse el desahogo sexual, entre las que se han
permitido las relaciones homosexuales eventuales y las diversas variantes de la
heterosexualidad, tales como la poligamia, la prostitución, etc.
A razón de los estudios realizados por la antropología cultural, se constató que la
homosexualidad ha estado presente en diversas culturas, con grados de civilización
28
distintos, sin que ello quiera decir que en alguna se haya constituido como forma
dominante de la expresión sexual (MIFSUD 1988: 415).
En este sentido, Emiliano Jiménez Hernández, asegura que la homosexualidad se
encuentra en todas aquellas culturas decadentes, de modo especial en aquellas
sociedades permisivas y tolerantes (cf. JIMENEZ 1990: 153 – 154). Afirmación que
permitiría pensar que la homosexualidad solo se manifiesta en sociedades específicas y
sobre todo marginales, hecho que no sólo es ilógico sino hasta falso. Para la
antropología, la homosexualidad no es resultado de una elección propia de la persona, y
en vista de que la persona no la eligió, ella no es responsable de sus actos y tendencias.
• Al no ser responsable de sus tendencias y actos, no hay razón para condenarlo y
excluirlo del resto humano, pero al formar parte del mismo, habrá que exigirle
responsabilidad en el uso y dominio de sus tendencias.
• La homosexualidad definitiva es una conducta que aparece escasas veces en las
diferentes culturas, sean estas industrializadas o pre industrializados, aunque existen
bastantes razones para pensar que es en las sociedades industrializadas en las que puede
impulsarse su apogeo.
• La homosexualidad transitoria es una conducta que aparece en todas las culturas,
aunque en unas sea totalmente rechazada y en otras, incluso, se las haya
institucionalizado (cf. MIFSUD 1988: 408).
• La homosexualidad masculina es la conducta que más se ha estudiado y regulado,
debido a la influencia “patriarcal-machista” de las culturas, siendo la homosexualidad
femenina una conducta que no ha llamado mucho la atención en el interior de las
culturas.
• En consecuencia, la homosexualidad masculina ha sido observada en base a dos
figuras, la del que penetra (homosexual activo) y la del que es penetrado (homosexual
pasivo). Este último es considerado como el elemento femenino de la relación y es
principalmente sobre él, donde recaen los prejuicios y condenas culturales.
• En resumen, no se debe olvidar que, tanto en varones como en mujeres, la
homosexualidad y la heterosexualidad pueden convivir juntos sin excluirse
29
mutuamente. Hecho por el cual, homosexuales y heterosexuales se desenvuelven al
interior de sus sociedades sin mayores diferencias, pasando inadvertidos unos y otros.
• Lo anterior nos hace recordar, sin embargo, que al ser cada cultura quien determina los
roles y características de macho y hembra (cf. NUGENT 1984:167), cualquier
resquebrajamiento de estas determinantes conllevará cierta condena y por lo mismo un
fuerte condicionamiento social para todos quienes transgreden las normas
1.3.3 La sociología
La Sociología, íntimamente relacionada con la antropología, otorgará mayores luces
respecto a la homosexualidad. No obstante, debe quedar claro que la sociología es una
ciencia que recientemente decidió abordar el tema, debido a que consideraba que la vida
sexual de los hombres no eran parte de sus objetivos científicos. La razón por la que
decidió estudiar el tema, se debe al amplio crecimiento y difusión de la homosexualidad
en la sociedad, lo que la llevó a buscar aquello que hiciese considerar a los
homosexuales como subgrupo social o incluso como una sociedad o cultura homosexual
(cf. POLAINO – LORENTE 1997: 1294).
La sociología, que en un principio no se había sentido en la obligación de decir nada,
por considerar que la vida sexual no era uno de sus objetos principales de estudio ni que
los homosexuales debían ser curados, poco a poco se empezó a interesar por el tema
buscando lo que los homosexuales pudiesen tener de subgrupo social
Un primer avance de la sociología, es el hecho de aceptar que, efectivamente, en la
mayoría de las sociedades no industrializadas se permite el comportamiento
homosexual con diversas connotaciones de rechazo y tolerancia, lo cual permite
comprender la existencia de un determinado porcentaje de homosexuales en todas las
sociedades, incluyendo la nuestra.
Las sociedades humanas históricas no parece que, en general, se hayan librado de
albergar en su seno el fenómeno homosexual. También, como tesis, se afirma la
existencia de una constante estadística homosexual dentro de cifras porcentuales muy
convergentes y nunca excesivamente elevadas. Tampoco se atreve la sociología a
presentar, como conexión necesaria, el crecimiento homosexual con la decadencia o el
ocaso de la civilización o comunidad política de que se trate: quizá más bien al revés
(HIGUERA 1981: 168-169).
30
Por otro lado, independientemente de lo visto en la perspectiva antropológica, la
sociología puede asegurar que las sociedades en las que la heterosexualidad se ha
convertido en la norma de expresión sexual, existe un miedo latente hacia los
comportamientos contrarios a esta norma, siendo más común el que la heterosexualidad
sea exaltada mientras la homosexualidad desalentada (cf. LOPEZ 1977: 153).
Bernhard Haring, quien trata duramente la homosexualidad, considerándola como una
aberración sexual, reconoce que en las sociedades en las que el sexo es tomado como un
artículo más de consumo, y las relaciones sexuales genitales se han convertido en una
práctica descontrolada, es de esperar que la homosexualidad se difunda más
ampliamente (cf. HARING 1986: 89) pese a ser un comportamiento contrario al del
resto social.
Otra seria la realidad, si la homosexualidad fuese considerada como uno de los ideales
de la sexualidad humana; ya que una sociedad en la que ella fuera la única expresión
existente o al menos en el mismo porcentaje que los heterosexuales no tendría razones
para rechazarla, por el contrario sería completamente permisible y hasta deseable.
Si la homofilia fuera uno de los ideales de la sexualidad humana, deberíamos admitir
que una sociedad en la que sólo ella existiera, o en la misma proporción que alcanzan
los heterosexuales, sería plenamente lógica y aceptable (LOPEZ 1992: 234).
La anterior afirmación, está cada vez más lejana a ser real en nuestra sociedad, sin
embargo, la sociología asegura que los “desajustes” o “problemas” sexuales presentes
en la sociedad, serán cada vez más escasos en la medida en que sea la misma sociedad
quien otorgue mejores posibilidades de desarrollo y adaptación sexual a todas las
personas, facilitando de esta manera una expresión normal y transparente a través de su
propio sexo.
Retomando la problemática homosexual, se nota un cambio radical en la mentalidad de
las sociedades, aunque todavía existan una serie de actitudes negativas y hasta
discriminantes: Entre ellas se debe considerar el miedo, el rechazo, la burla y hasta el
desprecio, por lo tanto una mayor relación con las personas homosexuales, contribuirá a
que empiecen a disiparse, o al menos reducirse, estas “tradicionales” actitudes y
creencias, generando de este modo un clima de apertura, comprensión y relación con
quienes tienen esta orientación sexual.
31
En definitiva ésta mayor familiaridad con el universo gay determinaría que comiencen a
disiparse – o, al menos, a neutralizarse- las inveteradas ficciones acerca de las personas
homosexuales y que en un creciente sector de la sociedad se vaya abriendo paso a una
consideración más comprensiva, cuando no decididamente positiva, hacia esta
orientación sexual (MARTIN 1998: 444).
Así mismo, la sociología puede asegurar que los homosexuales en ningún momento se
tornan como personas desviantes de las instituciones a las que pertenecen; existen
homosexuales religiosos más decididos y comprometidos que otros heterosexuales.
Fenómeno similar ocurre en el mundo político, donde los homosexuales por lo general
pertenecen a la línea conservadora o al menos moderada. En lo que respecta a la vida
militar, exceptuando los casos, los homosexuales atraviesan por una etapa de
abstinencia.
De este modo, es preciso reconocer que; ninguno de los hombres o mujeres que hasta el
momento han pisado la faz de la tierra, ha nacido directamente como prostitut@,
drogadict@, alcohólic@, neurótic@, psicótic@, homosexual e incluso sant@. Cada
persona llega a estos “desenlaces” de su vida dependiendo de los diferentes momentos
que ha atravesado en su existencia, razón suficiente para concluir que entre estos tantos
casos de la vida, existen personas sanas, equilibradas y productivas, incluso entre los
homosexuales, a quienes, según José Fernández Martos y John Mc Neill, les ha tocado
jugar y desempeñar un papel muy duro dentro de la sociedad pero que no por ello deja
de ser importante.
Al homosexual le ha tocado en suerte un instrumento nada fácil de dominar, pero yo
creo que no por eso, menos valioso al conjunto. Su mayor sensibilidad, su sangrar con
la conflictividad de lo humano, su indefensión, su capacidad para el matiz, etc., pueden
sernos valiosísimos de integrar en nuestra orquesta tan heterosexual, machista y viril y
que, a fuer de sinceros, no ha pasado todavía después de siglos, de tocar una fanfarria
más ruidosa que atrayente y melódica. (FERNANDEZ – MARTOS 1981: 70)
Según los autores antes mencionados, una aceptación mayor, por parte de la sociedad,
permitiría a los homosexuales dejar de jugar su papel negativo de reivindicación (cf.
SNOEK 1991: 180) para pasar a una etapa de desarrollo en la que las lesbianas y los
homosexuales busquen su identidad personal y grupal y delimiten mejor sus objetivos
en medio de una sociedad dominantemente heterosexual, aportando a este resto con sus
32
cualidades y virtudes propias, tales como son la mayor sensibilidad que poseen, capaces
de “sangrar” con el dolor humano; su talento crítico e innovador; su ideología
profundamente abierta, tolerante y democrática que ayudarían positivamente al
desarrollo de una sociedad, sino más perfecta, sí más humana (cf. FERNÁNDEZ –
MARTOS 1981: 70).
En la televisión
La televisión es considerada hoy día como un medio para expresarse libremente y como
un reflejo de la sociedad. También en algunos casos, la misma televisión impone
modelos a seguir y formas de vida a través de personaje en series, novelas o
publicidades. Según un estudio realizado por Lilian Rubin sobre las relaciones sexuales
entre hombres y mujeres en la sociedad el 18 por ciento es o exclusivamente
homosexual o persistentemente bisexual; entre las mujeres, el 2 por ciento es
plenamente homosexual, el 13 por ciento ha participado en cierta forma de actividad
homosexual, mientras que más del 15 por ciento confesó que había tenido deseos
homosexuales sin haber cedido a ellos”. (1990, Pág. 8)
Rápidamente aparecieron grupos a favor y en contra, (como la Iglesia). Se creó una
nueva mirada hacia la homosexualidad
En los últimos tiempos la televisión ha abierto las puertas a los homosexuales para su
mejor inserción en la comunidad. Algunos éxitos en la pantalla chica permitieron que
esto suceda.
Los homosexuales, como minoría social, trabajan en equipo y se defienden de las
acusaciones diarias que reciben por “ser diferentes”. La comunidad gay es discriminada
por la sociedad, por el hecho de no poseer las mismas ideas. A partir de esta actitud,
surgen los miedos, los ataques físicos y psicológicos. Los medios de comunicación
crean figuras para fomentar estos miedos a lo diferente y a lo desconocido.
Por lo tanto, se concluye que mientras existan en la televisión personajes que
representen de una manera irónica a una minoría social, la comunidad gay no tiene
posibilidades de ser vista de otra manera. Esto se debe a que la influencia que tienen los
medios en la sociedad es enorme comparado con la campaña de concientización que
podrían realizar los homosexuales para su conveniencia.
33
1.3.4. El Derecho ante la discriminación homosexual
1.3.4.1 Los derechos de la comunidad LGBTI
Existen distintas normas tratados y declaraciones de derechos de los grupos LGBTI,
además se busca conocer sobre los avances que se han dado en algunas legislaciones, es
decir, los derechos a los cuales los LGBTI han podido acceder por medio de las luchas
contra un mundo conservador y discriminatorio.
Así, este movimiento comienza su trabajo buscado derechos a las diferencias, a ser
distintos, porque de esta manera se les ha situado en las sociedades.
Si por principio todos los ciudadanos somos sujetos de derechos, se debe contar con los
mismos derechos porque se tratan de ciudadanos contribuyentes que viven en la
sociedad. Estos, luchan por el reconocimiento de sus derechos de orientación sexual,
que poco o nada ha sido regulado.
A finales del siglo XX se dieron muchos cambios importantes relacionados al derecho
de los homosexuales:
1.3.4.2. Tratados internacionales
La declaración de los derechos humanos adopta y proclamada desde el 10 de Diciembre
de 1948, que desde su preámbulo reconoce la dignidad y los derechos iguales e
inalienables de todos los miembros de la familia, también considera la evolución de la
sociedad por lo que busca que se acojan los seres humanos, sin temor o miseria a la
libertad.
En su texto proclama que todos los estados promuevan el respeto a los derechos y
libertades, y asegurarse de su respeto y reconocimiento universal.
Es así que la declaración de los derechos humanos, desde sus primeras líneas habla
sobre la igualdad de las personas y con el fin de evitar todo tipo de discriminación.
De igual manera el artículo 1, establece que todos los seres humanos nacen libres e
iguales en dignidad, derechos y dotados como están de razón y conciencia, deben
comportarse finalmente los unos con los otros aplicable completamente a los LGBT,
que no son más que seres humanos con una simple orientación distinta con los mismos
derechos y deberes que los heterosexuales.
34
En su artículo 2 en su primer párrafo establece que toda persona tiene todos los
derechos y libertadas proclamados en esta declaración, sin distinción alguna de raza,
color, sexo, idioma, religión, opinión política o de cualquier otra índole, origen nacional
o social, posición económica, nacimiento o cualquier otra condición.
Dentro de los derechos humanos, se deben destacar la importancia del Pacto
Internacional de Derechos Económicos, Sociales y Culturales (PIDESC). El cual fue
adoptado y abierto a la firma, rectificación y adherido por la Asamblea General, el 16 de
Diciembre de 1966, siendo parte de los pactos adoptados por las Naciones Unidas.
El pacto internacional de derechos económicos, sociales y culturales, reconoce derechos
y compromisos de los estados, el derecho de toda persona a la educación, el libre
consentimiento para contraer matrimonio de los futuros cónyuges; la protección y
asistencia en favor de los niños y adolescentes sin discriminación alguna por razón de
filiación o cualquier otra condición, también se les reconoce el derecho a participar en la
vida cultural.
Recogiendo estas disposiciones, en iguales términos se pronunció la proclamación de
Teherán, emitida por la Conferencia Internacional de Derechos Humanos. En dicha
ciudad el 13 de mayo de 1968, en el documento en el artículo 1 señala que es
indispensable que la comunidad internacional cumpla su solemne obligación de
fomentar y alentar al respeto a los derechos humanos y a las libertades fundamentales
para todos, sin discriminación alguna.
Por otra parte, la Misión permanente de Brasil en el año 2003, presentó la primera
propuesta a la ONU emitiera una resolución sobre los derechos de las personas LGBTI.
Se planteó un proyecto de resolución sobre los derechos humanos y la inclinación
sexual, en la comisión de derechos humanos en 17 de abril de 2003, conocida como la
resolución Brasileña 7, invocando la declaración universal de los derechos humanos y
oras declaraciones y convenios relativos al principio de no discriminación, sin embargo
este proyecto no contó con el apoyo requerido por lo que fue retirada la propuesta en el
2005, es así como en los años siguientes se fueron presentando proyectos los cuales no
recibirían en apoyo necesario.
Declaración sobre Orientación sexual e Identidad de género de las Naciones Unidas
35
La declaración sobre orientación sexual e identidad de género fue presentada a la
asamblea general de naciones unidas el 18 de diciembre de 2008, en donde condenan
todo tipo de violación, el acoso, discriminación, exclusión, estigmatización y prejuicio
por orientación sexual y por identidad de género, incluyendo la tortura, asesinato,
arrestos. Fue un gran avance para los grupos LGBTI en relación a sus derechos y
protección jurídica
Los países firmantes fueron 66 de los 192 miembros, Ecuador es uno de los 66.
Entre otras cosas se establece realizar un llamado a los estados, para que se
comprometan en la protección de los derechos humanos de las personas, también a que
tomen medidas necesarias, para asegurar que la orientación sexual no pueda ser base de
sanciones penales y también que realicen las investigaciones pertinentes, sobre casos de
violaciones de los derechos humanos.
Una ratificación, es el pacto internacional de derechos civiles y políticos que contiene
clausulas en contra de la no discriminación por orientación sexual, y además establece,
que las leyes en contra de la homosexualidad son una violación a los derechos humanos.
Declaración Montreal sobre los Derechos Humanos de Lesbianas, Gay, Bisexual y
Transexual del 29 de julio de 2006.
Esta declaración engloba una serie de derechos y libertades para los LGBTI, en su
preámbulo comienza con la frase “Todos los seres humanos nacen libres e iguales en
dignidad y derechos”. Adoptada por las Naciones Unidas desde hace ya 60 años atrás.
También establece en su preámbulo que nos debemos acomodar a las nuevas situaciones
por las que pasa el mundo en relación a la raza, religión, sexo, y evitar todo tipo de
discriminación, agregando en el texto la diferente orientación sexual, en donde también
reconoce la violación y discriminación a la que son víctimas estas personas, por la falta
de aceptación de los LGBTI.
Se establece además que existen ciertos lugares que ya no permiten la discriminación
por diferente orientación sexual como es el caso de Asia, América Latina, Europa del
Este. Lo que busca esta declaración es que se garanticen los derechos, cambiar las leyes,
trazar y aplicar nuevas políticas y adaptar prácticas institucionales.
36
Los derechos fundamentales que plantean son: la protección de los derechos básicos de
los LGBTI, los cuales se encuentran establecidos y que jurídicamente no admiten
discusión entre los que tenemos:
-Protección de la violencia de estado y de la violencia privada, en relación con la
despenalización de la homosexualidad, torturas, casos de odios, violación.
-Libertad de expresión, reunión y asociación ya que los grupos LGBTI son víctimas de
actitudes, en donde se restringe el derecho de los mismos, de la libertad de expresión sin
permitirles que se dé el día del orgullo gay, encarcelan a periodistas que dan su punto de
vista, restricciones al libre trabajo por su preferencia sexual.
-Libertad de tener relaciones sexuales con personas del mismo sexo (en privado, con
consentimiento mutuo y entre adultos) lo que se busca con este derecho fundamental es
que los LGBTI tengan libertad sexual, libre decisión de tener relaciones sexuales con
quien quiera para que no exista una violación a la vida privada. Para cumplir este
derecho fundamental como se llama en la declaración, es necesario la derogación de
ciertas normas que van en contra del principio.
En sí, estos son los derechos que se establecen en la Declaración de Montreal. Además
habla sobre los retos mundiales que hacen referencia a las diferentes luchas y adelantos
que se debe hacer para que los estados se apeguen más a la realidad, que se dé un
avance en las políticas internas para la protección, creación de programas de defensa los
grupos LGBTI.
-Un punto muy importante en el ámbito del derecho, es que se exige el derecho de asilo,
basada en un temor bien fundado, de persecución por orientación sexual.
-Se exige también protección para los refugiados.
-Exigencia a los respectivos gobiernos nacionales, derechos de residencia a los
compañeros extranjeros según las mismas condiciones de que disfrutan las parejas
casadas heterosexuales, sin discriminación basada en el sexo, orientación sexual o
identidad de género.
-Reforma a los tratados internacionales en la materia y se conceda a las parejas
homosexuales los mismos derechos que tienen las parejas casadas heterosexuales, entre
los más importantes.
37
Existen muchas declaraciones, convenciones, literatura sobre las intersecciones de
orientación sexual, derechos, antidiscriminación para los grupos LGBTI, pero no se ha
logrado éxito completo en el cumplimiento de los mismos.
1.3.4.2. Reconocimiento constitucional de los derechos de los LGBTI
En l mayoría de los países, la lucha de los grupos homosexuales, históricamente se ha
basado en tres cuestiones: la abolición de las leyes que criminalizan de manera directa o
indirecta la homosexualidad, la prohibición de discriminación por orientación sexual; y
el reconocimiento de las relaciones conyugales y familiares de los LGBT
Estas luchas algunas veces se han reconocido y en otros casos no. En el Ecuador se
dieron dos de las tres peticiones de los LGBTI:
- la despenalización de la homosexualidad y
- el reconocimiento de la prohibición de discriminación por orientación sexual,
justificándolo con el principio de igualdad o delito del odio.
Desde 1998 se incorporaron derechos que no estaban antes reconocidos, dando un gran
avance desde su inicio con el reconocimiento en sociedad.
Se incluyen también cláusulas anti-discriminatorias, previendo la igualdad ante la ley
esto lo podemos observar desde el artículo 23 numeral tres que establece:
“La igualdad ante la ley. Todas las personas serán consideradas iguales y gozarán de los
mismos derechos, libertades y oportunidades, sin discriminación en razón de
nacimiento, edad, sexo, etnia, color, origen social, idioma; religión, filiación política,
posición económica, orientación sexual; estado de salud, discapacidad, o diferencia de
cualquier otra índole.”
No se reconocí únicamente derechos e iguales oportunidades a todas las personas, sino
que además asegura la vigencia de libertades fundamentales.
A demás esta constitución establecía que el Estado debe proteger y fortalecer la
diversidad y pluralidad, que significa un reconocimiento de la diversidad de modelos de
vida.
De la misma manera, se da el reconocimiento de los derechos sexuales y reproductivos,
que antes no se encontraban en la Constitución por ser considerados parte de la vida
38
privada, sin tomar en cuenta que también tiene que ver con la posibilidad de tomar
decisiones personales, y por lo tanto, con el ejercicio pleno de sus derechos como
ciudadanos.
Se reconoce el derecho a tomar decisiones libres y responsables sobre la vida sexual.
El artículo 43 de la Constitución de 2008 reconoce la existencia de violencia sexual, la
prohíbe y señala que se atenderá a las víctimas de ese tipo de prácticas y garantiza el
derecho a la privacidad y a guardar reserva sobre los datos referentes a salud y vida
sexual.
Estos derechos descritos son un reconocimiento a la orientación sexual de las personas,
prohibiciones ante su discriminación o maltrato. También establece la necesidad de
cambiar las relaciones violentas, desiguales y opresivas. En relación a la educación
promueve la equidad de género y elimina todo tipo de discriminación en materia
educativa.
Uno de los avances más grandes de la constitución del 2008, en relación a la anterior es
el reconocimiento de la unión de hecho. Eliminando así la frase de un hombre y una
mujer de la constitución del 98, un derecho con el que no contaban.
39
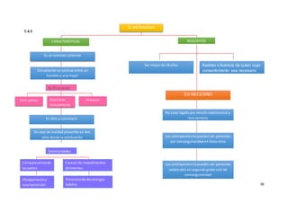
1.4.1
EL MATRIMONIO
Ser mayor de 18 años
CARACTERÍSTICAS
Asenso o licencia de quien cuyo
consentimiento sea necesario
No estar ligado por vínculo matrimonial a
otra persona
REQUISITOS
Los contrayentesnopueden ser parientes
por consanguineidad en línea recta
Es un contrato solemne
Los contrayentesnopueden ser parientes
colaterales en segundo grado civil de
consanguineidad
Únicamente se contrae entre un
hombre y una mujer
Su finesel de:
Vivir juntos ProcrearAuxiliarse
mutuamente
Es libre y voluntario
ES NECESRIO
En caso de nulidad prescribe en dos
años desde la celebración
Solemnidades:
Comparecenciade
laspartes
Carecerde impedimentos
dirimentes
Presenciade dostestigos
hábiles
Otorgamientoy
suscripcióndel
acta
40
LEGALIDAD DEL MATRIMONIO GAY
Matrimonio LGTBI
El matrimonio para lo comunidad LGBTI no es legal en la sociedad ecuatoriana ya que en
el código civil en el artículo 81 se expresa claramente que:
“Matrimonio es un contrato solemne por el cual un hombre y una mujer se unen con el fin
de vivir juntos, procrear y auxiliarse mutuamente.”
Es decir que lo pueden contraer únicamente parejas heterosexuales conformados por un
hombre y una mujer.
Existen otros estados en los que el matrimonio gay es legal como:
Holanda 2000
Bélgica 2003
Canadá 2005
España 2005
Sudáfrica 2006
Noruega 2009
Suecia 2009
Argentina 2010
Islandia 2010
Portugal 2010
Dinamarca 2012
Brasil 2013
Francia 2013
Inglaterra/Gales (Reino Unido) 2013
Nueva Zelanda 2013
41
Uruguay 2013
Escocia (Reino Unido) 2014
Luxemburgo 2014
Estados Unidos 2015
Finlandia 2015
Irlanda 2015
UNIÓN DE HECHO
Concepto:
Es la convivencia habitual, continua y permanente, desenvuelta de modo ostensible, con la
nota de honestidad o fidelidad y sin impedimento para transformarse en matrimonio. Es
también conocida como convivencia o concubinato
Definición legal:
Art. 222 del código civil: “La unión estable y monogámica entre dos personas libres de
vínculo matrimonial que formen un hogar de hecho, por el lapso y bajo las condiciones y
circunstancias que señala la ley, generará los mismos derechos y obligaciones que tienen
las familias constituidas mediante matrimonio, según lo establecido el artículo 69 de la
constitución del Ecuador.”
Al no especificar que los integrantes de esta unión de hecho deban ser hombre y mujer deja
espacio libre a que cualquier persona de cualquier sexo pueda tener una pareja de hecho.
“La unión de hecho estable y monogámica de más de dos años entre un hombre y una
mujer libres de vínculo matrimonial, con el fin de vivir juntos, procrear y auxiliarse
mutuamente, da origen a una sociedad de bienes”
ELEMENTOS DE LA UNION DE HECHO
42
A) Que la unión de hecho puede estar constituida por parejas del mismo sexo, quienes
deben cumplir requisitos a fin de gozar de las garantías legales;
B) La unión debe ser estable y monogámica; es decir firme, sólida y, que quienes la
conforman no tengan otra unión;
C) Que los constituyentes sean mayores de 18 años de edad; y,
D) Que las dos personas sean solteras, divorciadas o viudas;
EFECTOS DE LA UNION DE HECHO
Voluntario: Se lo realiza ante la autoridad competente en cualquier tiempo, o sea ante el
Notario, quien tiene esta facultad amparado en el art.18 numeral 26 de la Ley Notarial que
le confiere la facultad de “Solemnizar la declaración de los convivientes sobre la existencia
de la unión de hecho, previo el cumplimiento de los requisitos establecidos en el artículo
222 del Código Civil. El Notario levantará el acta respectiva, de la que debidamente
protocolizada se conferirá copia certificada a las partes.”
Controvertido: En caso de controversia o para efectos probatorios, se presumirá que la
unión es estable y monogámica, transcurridos al menos dos años de esta.
El Juez para establecer la existencia de esta unión considerará las circunstancias o
condiciones en que ésta se ha desarrollado, lo que significa que de ese modo puede ir
desvaneciéndose dicha presunción.
Regla de valoración de la prueba:
En la formalización de la unión de hecho controvertida se deberá probar lo siguiente:
1.- La unión estable y monogámica por dos años;
2.- Que las personas que forman la unión sean mayores de edad; y,
3.- Que no se encuentren incursos en las causas de nulidad del matrimonio previstas en el
artículo 95 del Código Civil,
43
En caso de que uno de los convivientes se oponga a legalizar la Unión de Hecho, por no
tener la voluntad de hacerlo o estar incapacitado de ello, o por haber fallecido, el otro
conviviente deberá presentar su acción en la Unidad Judicial de Familia en contra de su
pareja o de sus herederos.
DIFERENCIAS CON EL MATRIMONIO
1.-Entre los cónyuges existe la obligación legal de alimentos.
En cambio, en la obligación de hecho se presenta una obligación alimentaria similar a la
que existe entre los cónyuges, sin embargo, esta no es legal sino de carácter natural.
2.- Si se considera el deber de cohabitación, los cónyuges deben hacer vida en común en el
domicilio conyugal, que de incumplirse origina una separación de hecho, susceptible de ser
causal de abandono.
En la unión de hecho, existe un deber natural de cohabitación semejante al legal de los
cónyuges, no obstante el incumplimiento unilateral ocasiona la terminación de la unión de
hecho. Por ello los convivientes no entran en un estado de separación de hecho.
3.- Los cónyuges recíprocamente deben ser fieles, de incumplirse se configura el adulterio,
causal para demandar la separación de cuerpos o divorcio.
En la unión de hecho, por su singularidad, se presenta el deber natural de fidelidad, en todo
caso, solo provocará la terminación de la unión de hecho por decisión del conviviente
ofendido.
LOS EFECTOS PATRIMONIALES
 En el aspecto patrimonial, la unión de hecho origina una comunidad de bienes que
se sujeta a las disposiciones del régimen de sociedad conyugal.
La existencia de la sociedad de bienes está condicionada a que exista la unión de hecho.
ADOPCIÓN DE PAREJAS HOMOSEXUALES
Requisitos para proceder con el trámite de adopción en el Ecuador
44
Artículo 68 de la constitución establece que la adopción sólo queda para parejas de distinto
sexo.
El código de la niñez y adolescencia del Ecuador establece a la adopción en su artículo 152
indica.- La ley admite solamente la adopción plena, en virtud de la cual se establece entre el
o los adoptantes y el adoptado todos los derechos, atributos, deberes, responsabilidades,
prohibiciones, inhabilidades e impedimentos propios de la relación parento filial. En
consecuencia, jurídicamente el hijo adoptivo se asimila en todo al hijo consanguíneo.
La adopción extingue el parentesco entre el adoptado y los miembros de su familia de
origen. No obstante, quedarán subsiguientes los impedimentos matrimoniales que afectaban
al adoptado por causa de las relaciones de parentesco extinguidas.
El código de la niñez y adolescencia ha establecido una relación familiar en donde se le
brinde al menor un hogar estable en el que se pueda desarrollar correctamente.
Art 159. Requisitos para adoptar:
1. Estar domiciliados en Ecuador o en uno de los estados en los cuales el Ecuador haya
suscrito convenios de adopción.
2. Ser legalmente capaces.
3. Estar en pleno ejercicio de los derechos políticos.
4. Ser mayores de veinticinco años.
5. Tener una diferencia de edad no menor de catorce ni mayor de cuarenta y cinco
años con el adoptado. La diferencia mínima se reducirá a diez años
6. En los casos de pareja de adoptantes, ésta debe ser heterosexual y estar unida por más de
tres años, en matrimonio o unión de hecho que cumpla los requisitos legales;
7. Gozar de salud física y mental adecuada para cumplir con las responsabilidades
parentales;
45
8. Disponer de recursos económicos indispensables para garantizar al adoptado la
satisfacción de sus necesidades básicas; y,
9. No registrar antecedentes penales por delitos sancionados con penas de reclusión
Estas son las disposiciones para adoptar en el Ecuador las cuales tienen como finalidad la
protección del menor, encontrarle un lugar adecuado en donde se puede desarrollar, y que
este hogar tenga los medios tanto psicológicos como económicos para su desarrollo
correcto.
Podemos concluir con esto que las parejas adoptantes deben ser heterosexuales y deben
estar unidas por más de tres años, en matrimonio o unión de hecho que cumpla los
requisitos legales. Por lo que no se permite la adopción a parejas homosexuales, a pesar de
que en el Ecuador se permite la unión de hecho homosexual
ADOPCIÓN PARA PAREJAS LGTBI
La adopción por parejas LGTBI es un tema muy debatido, si es que deben o no adoptar,
cuáles son sus derechos y si son los mismos derechos que tienen los heterosexuales, por
qué no se les permite adoptar y formar una familia? Estas son interrogantes que se han
venido dando por muchos años.
La adopción por parejas LGTBI, es un tema de tabú que de una u otra manera está
sucediendo dentro de nuestra sociedad, pero lamentablemente se le esconde debido a que la
adopción no está permitida para las parejas homosexuales, no obstante existe ciertos países
que la permiten en los cuales los menores han gozado las mismas condiciones y se han
desarrollado de la misma manera que en un hogar de padres heterosexuales.
Entre los países que permiten la adopción encontramos a Holanda que fue el primero en
permitirlo con todos los requisitos exigidos por la ley Holandesa para poder hacerlo.
En el caso de Estados Unidos al ser una nación federal existen ciertos departamentos que lo
permiten como el caso de Florida, Nueva York, New Jersey, California, Vermont, entre
otros.
46
Otro de los países que permiten la adopción es Dinamarca, fue el primer país en permitir el
matrimonio entre parejas homosexuales, pero estas parejas solo pueden adoptar a los hijos
de su pareja; lo mismo sucede con Suecia que permite la adopción de parejas homosexuales
incluso de otros países como China, Colombia y Corea del Sur, dándose aquí un problema
por el hecho de que por lo menos en el caso de Colombia no se permite la adopción por
homosexuales. Además en Suecia desde el 2005 se permite que parejas de lesbianas puedan
recurrir al método de la inseminación artificial para poder tener hijos.
TERMINACION Y LEGALIZACION DE LA UNION DE HECHO
47
UNIÓN DE HECHO
Unión de hecho es la unión estable y monogámica entre dos personas libres de
vínculo matrimonial, que sean mayores de edad, y es también conocida como
convivencia o concubinato.
EFECTOS LEGALES
La unión de hecho, genera los mismos derechos y obligaciones que tienen las
familias constituidas mediante matrimonio, y da origen a una sociedad de
bienes.
LEGALIZACIÓN TERMINACIÓN
 La unión de hecho puede estar
constituida por parejas del mismo
sexo, quienes deben cumplir
requisitos a fin de gozar de las
garantías legales.
 Unión debe ser estable y
monogámica; es decir firme,
sólida y, que quienes la
conforman no tengan otra unión
esta unión debe ser de 2 años
para ser considerada.
 Que los constituyentes sean
mayores de 18 años de edad.
 Que las dos personas sean
solteras, divorciadas o viudas.
 MUTUO CONSENTIMIENTO
Voluntad de ambas partes para
terminar dicha unión
48
EFECTOS
FORMALIZACION DE LA UNION DE
HECHO LEGALIZADO
 Voluntaria
 Controvertida
EFECTOS PATRIMONIALES
 POR VOLUNTAD DE
CUALQUIERA DE LOS
CONVIVIENTES EXPRESADO
POR ESCRITO ANTE EL JUEZ
DE LO CIVIL
Esta voluntad debe ser notificada al
otro, en persona. Por lo tanto,
cualquiera de los dos puede poner
fin a la unión en forma individual,
dado que la unión se fundamenta
en la relación afectiva, no puede
obligarse a nadie a permanecer en
dicha unión contra su voluntad.
 MATRIMONIO
El matrimonio de uno de los
convivientes constituye causa de
terminación de la
unión de hecho, puesto que no
cabe mantener al mismo tiempo
ambas situaciones
1.- La unión de
hecho origina una
comunidad de bienes
que se sujeta a las
disposiciones del
régimen de sociedad
conyugal
49
 MUERTE DE UNO DE LOS
CONVIVIENTES
Si uno de los convivientes fallece,
termina automáticamente la Unión
de Hecho, tanto más que surte el
mismo efecto en el caso de la
sociedad de bienes; es decir se
disuelve o se extingue tal unión y
como consecuencia se disuelve o
se extingue la sociedad surgida por
la convivencia; pues la persona
termina con la muerte
2.- La existencia de
la sociedad de
bienes está
condicionada a que
exista la unión de
hecho
50
SOLEMNIDAD
 Refutada
 Voluntaria
 De muerte
OTRAS MANERAS DE
TERMINACIÓN
 No exista fidelidad entre las
partes
 No exista convivencia
ECONOMIA
La palabra economía es una expresión que proviene del latín “oeconomĭa” que viene del
griego ‘oiko’que significa: casa y ‘νομία’ que se traduce como: administración, o sea que
dicha palabra quiere decir: administración de una casa o el que administra un hogar.
Según el Diccionario de la Real Academia Española, la economía se define desde el punto
de vista de tres puntos, que son:
a. Administración eficaz y razonable de los bienes.
b. Conjunto de bienes y actividades que integran la riqueza de una colectividad
o un individuo.
c. Ciencia que estudia los métodos más eficaces para satisfacer las necesidades
humanas materiales, mediante el empleo de bienes escasos.
51
Lionel Robbins dice que: “la economía es la ciencia que se encarga del estudio de la
satisfacción de las necesidades humanas mediante bienes que siendo escasos tienen usos
alternativos entre los cuales hay que optar”. Esta es la que se conoce como la definición
subjetiva o marginalista de la economía.
Desde el punto de vista de Federico Engels, “la economía política es la ciencia que estudia
las leyes que rigen la producción, la distribución, la circulación y el consumo de los bienes
materiales que satisfacen necesidades humanas”. Esta es conocida como la definición
objetiva o marxista de la economía. (Blogspot, 2012)
La economía es la ciencia social que estudia la extracción, producción, intercambio,
distribución y consumo de bienes y servicios La forma o medios de satisfacer
las necesidades humanas mediante recursos que son escasos y pueden ser destinados a
diferentes usos. Forma en la que las personas y sociedades sobreviven, prosperan y
funcionan; en este sentido es nuestro modo de relación con la naturaleza.
CLASIFICACIÓN DE LA ECONOMÍA
La división más usual de la economía es aquella que separa la macroeconomía de la
microeconomía. La distinción entre macro y micro fue introducida en 1933 por el noruego
Ragnar Frisch. El origen de los vocablos ya nos dice mucho sobre su significado. En sus
raíces griegas, macro significa grande y micro pequeño.
La macroeconomía estudia el comportamiento de variables económicas agregadas, es decir,
aquellas variables que se forman con otras variables. Por ejemplo, la producción agregada
de un país se forma con la producción de todas las empresas, familias, individuos y el
sector público de ese país. Otras variables usuales en el estudio macroeconómico son la
inflación y el desempleo. Se considera a John Maynard Keynes como el mayor
contribuyente al análisis macroeconómico.
Microeconomía
La microeconomía, en cambio, estudia el comportamiento de unidades económicas
individuales, como pueden ser individuos, familias, empresas y los mercados en los cuales
ellos operan.. Por esto que también se la suele definir como la ciencia que estudia la
52
asignación de los recursos escasos entre finalidades alternativas. La teoría microeconómica
utiliza modelos formales que intentan explicar y predecir, utilizando supuestos
simplificadores, el comportamiento de los consumidores y productores. En general el
análisis microeconómico se asocia con la teoría de precios y sus derivaciones. Se considera
que el mayor contribuyente al análisis microeconómico ha sido Marshall. (Ecolink, 2014).
Este es un contraste con la macroeconomía, que implica la "suma total de la actividad
económica, abordar los problemas de crecimiento, inflación y desempleo, y con las
políticas económicas nacionales relativas a estas cuestiones".
La Macroeconomía se ocupa también de los efectos de gobierno con sus acciones
microeconómicas (como cambiar los niveles impositivos) sobre los mismos. En particular,
a raíz de la crítica de Lucas, gran parte de la teoría macroeconómica moderna se ha
construido sobre los supuestos básicos sobre el comportamiento a nivel micro.
Uno de los objetivos de la microeconomía es analizar los mecanismos de mercado que
establecen los precios relativos entre bienes y servicios y la asignación de recursos
limitados entre muchos otros usos. La microeconomía analiza los distintos tipos de
mercado que pueden existir en función del número de oferentes y demandantes (de
competencia perfecta, oligopolio, duopolio y monopolio), los fallos del mercado, donde los
mercados no producen resultados eficaces, así como la descripción de las condiciones
teóricas necesarias para la competencia perfecta.
Campos de estudio importantes en la microeconomía incluyen el equilibrio general, los
mercados bajo información asimétrica, elección bajo incertidumbre económica y las
aplicaciones de la teoría de juegos. También se considera la elasticidad de los productos en
el sistema de mercado. (Financiera, 2010)
Economía familiar de la unión de hecho entre parejas del mismo sexo
Toda familia tiene la responsabilidad de proveer de lo necesario para sus propias
necesidades hasta donde le sea posible. La responsabilidad de administrar la economía
familiar debe compartirse entre convivientes con una actitud de confianza y franqueza.
53
Administrar sabiamente las finanzas puede proporcionar seguridad y promover el bienestar
de la familia. Los miembros pueden experimentar problemas financieros debido al
desempleo, al gastar en exceso, en emergencias inesperadas o al mal manejo de las
finanzas. El pagar un médico, vivir dentro de las posibilidades, ahorrar para gastos
imprevistos y evitar las deudas son partes esenciales de la estabilidad económica.
Exposición de los gastos que se atienden.
Hay tres tipos de gastos: Los fijos; variables y el extraordinario.
Gastos fijos: Son aquellos que son invariables y comprenden: el alquiler de la vivienda- o
pagarés, por su compra -, la alimentación, los recibos de la luz, el teléfono, el gas...
Gastos variables: Son los que tienen periodos fijos de desembolso, pero que por ser más o
menos habituales pueden preverse. Como la ropa, el calzado, las reparaciones, etc.
Gastos extraordinarios: Son aquellos que pueden o no presentarse y por tanto, no es
posible contar con ellos. Un ejemplo de estos: Un viaje inesperado, un tratamiento médico,
un accidente o una enfermedad. (Arciniegas, s.f.)
La renta familiar debe repartirse atendiendo en primer lugar a los gastos fijos, a los que se
asignará una cantidad asimismo fija. Después, a los variables, destinándoles una parte
razonable dictada por la lógica y la experiencia. El resto formará una especie de “caja de
compensación” para situaciones imprevisibles que, de no producirse, pasará a incrementar
el ahorro.
¿Para qué sirve un presupuesto?
Un presupuesto es un plan operaciones y recursos de una empresa, o en este caso de la
familia que se formula para lograr en un cierto periodo los objetivos propuestos y se
expresa en términos monetarios.
1. Controlar: El presupuesto hace llevar un seguimiento de todo lo que gasta día a día, y
sabrá así dar prioridades, reducir o eliminar: el solo hecho de ser consciente de cada gasto
ayuda a ahorrar.
54
2. Previsiones: Si Sabe cuál es la situación de su economía familiar hoy, también podrá hacer
previsiones para el mañana: puede ahorrar y hacer planes para afrontar el futuro con
tranquilidad y estabilidad.
3. Emergencias: Si Sabe cuál es la situación de su economía familiar hoy, también podrá
hacer previsiones para el mañana: puede ahorrar y hacer planes para afrontar el futuro con
tranquilidad y estabilidad.
Ingresos y Gastos
Ingresos:
Entendemos por ingresos a todas las ganancias que ingresan al conjunto total del
presupuesto de una entidad, ya sea pública o privada, individual o grupal. En términos más
generales, los ingresos son los elementos tanto monetarios como no monetarios que se
acumulan y que generan como consecuencia un círculo de consumo-ganancia.
Egresos:
Del latín egressus, los egresos son las salidas o las partidas de descargo. El verbo egresar
hace referencia a salir de alguna parte.
Los egresos incluyen los gastos y las inversiones. El gasto es aquella partida contable que
aumenta las pérdidas o disminuye el beneficio, y siempre supone un desembolso financiero,
ya sea movimiento de caja o bancario. El pago de un servicio (por ejemplo, de conexión a
Internet) y el arrendamiento de un local comercial son algunos de los gastos habituales que
forman parte de los egresos de las empresas. (Definición.de, s.f.)
ECONOMÍA FAMILIAR ESTABLE
Cuando la organización de la economía familiar falla, se traduce directamente en problemas
familiares, de pareja, disputas con los hijos porque no se les puede dar todo lo que ellos demandan,
y más; crea un clima de caos intrafamiliar que fácilmente se puede evitar teniendo en cuenta
algunos consejos:
1. Las fianzas se hablan abiertamente: Es importante no crear un tabú sobre los temas
económicos. Enseñarles desde temprano cómo es el buen manejo de ellos, es de gran ayuda
para la economía familiar. Como padres es normal preocuparse por la formación integral de
55
los más pequeños, y el manejo del dinero se convierte en un tema importante, aun si a los
niños no les importa mucho cómo manejar su plata.
2. Manejar un calendario familiar: En este todos los miembros de la familia podrán ingresar
sus deberes y lo que desean. Marcarlo con diferentes colores; por ejemplo, rojo lo más
urgente, naranja lo secundario y rosado lo que se desea a largo plazo. Así toda la familia
estará en sintonía con los deseos y necesidades de los otros y se apoyarán mutuamente a
cumplir sus metas.
DELITOS EN CONTRA DE LA COMUNIDAD LGTBI
En el Código Orgánico Integral Penal encontramos tipificados los delitos que pueden ser
cometidos contra la comunidad LGTBI, como por ejemplo el delito de odio, que es de
índole discriminatoria. Pero antes hay que definir al delito.
Infracción penal, en el artículo 18 encontramos su definición jurídica:
“Es la conducta típica, antijurídica y culpable cuya sanción se encuentra prevista en este
Código.”
Es decir que debe estar prescrita en el código, y debe ser cometida de forma dolosa, o sea
con conocimiento e intención de causar daño.
Clasificación:
Las infracciones se clasifican en delitos y contravenciones.
Delito es la infracción penal sancionada con pena privativa de libertad mayor a treinta días.
Contravención es la infracción penal sancionada con pena no privativa de libertad o
privativa de libertad de hasta treinta días.
La culpabilidad:
Previo a determinar la responsabilidad penal de una persona, respecto de la comisión de la
infracción, hay que verificar si esta persona es imputable, es decir que ese individuo sea
capaz de ser culpable.
Es necesario que existan los presupuestos y elementos propios de la culpabilidad; en este
aspecto deben concurrir además del elemento imputabilidad; el de conocimiento, esto es
56
que el individuo comprenda que la conducta efectuada es de aquellas anotadas como
contrarias a derecho; y, finalmente, el de exigibilidad, esto es que el individuo que realizó
el acto u omisión, tuviera la opción de realizar otra conducta que no sea la punible.
(Arteaga, 2012)
Causas de inculpabilidad:
La inimputabilidad es la falta de capacidad de culpabilidad, es decir, que una persona por
problemas de madurez o psíquicos no reúne los requisitos suficientes para ser declarada
responsable penalmente de actuaciones que pueden ser típicas y antijurídicas.
A juicio de la doctrina (Muñoz Conde), son tres las causas de imputabilidad:
1) minoría de edad, salvo en los supuestos previstos en la Ley de Responsabilidad Penal del
Menor;
2) alteraciones graves en la percepción de la realidad desde el nacimiento o infancia, y 3)
enajenación y trastorno mental transitorio. Algunos de estos supuestos son, asimismo,
causas eximentes de responsabilidad criminal.
FORMAS DE PARTICIPACIÓN EN EL DELITO
Según el COIP existen dos formas de intervenir en un delito:
Los Autores:
Se considera autor de un delito a la persona que actúe en él de la siguiente forma:
b) Autoría directa
 Quienes cometan la infracción de manera directa e inmediata
 Quienes no impidan o procuren impedir que se evite su ejecución
teniendo el deber jurídico de hacerlo. Un ejemplo son los policías
quienes tienen el deber de impedir que se cometa un delito, en caso de
no hacerlo se convierte en autor directo del delito.
c) Autoría mediata
57
 Quienes instiguen o aconsejen a otra persona para que cometa una
infracción, cuando se demuestre que tal acción ha determinado su
comisión.
 Quienes ordenen la comisión de la infracción valiéndose de otra u otras
personas, imputables o no, mediante precio, dádiva, promesa,
ofrecimiento, orden o cualquier otro medio fraudulento, directo o
indirecto.
 Quienes, por violencia física, abuso de autoridad, amenaza u otro medio
coercitivo, obliguen a un tercero a cometer la infracción, aunque no
pueda calificarse como irresistible la fuerza empleada con dicho fin.
 Quienes ejerzan un poder de mando en la organización delictiva.
d) Coautoria
 Quienes coadyuven a la ejecución, de un modo principal, practicando
deliberada e intencionalmente algún acto sin el cual no habría podido
perpetrarse la infracción.
Los Cómplices:
Definición Jurídica: “Responderán como cómplices las personas que, en forma dolosa,
faciliten o cooperen con actos secundarios, anteriores o simultáneos a la ejecución de una
infracción penal, de tal forma que aun sin esos actos, la infracción se habría cometido.”
(Código Orgánico Integral Penal )
Al cómplice le corresponde una pena que equivale a un tercio de la mitad de la pena
impuesta al autor.
EL DELITO DE ODIO
La reforma efectuada al Código Penal en marzo de 2009, trajo consigo la inclusión del
Delito de Odio como tipo penal en el Ecuador, sustituyendo la parte pertinente a los delitos
de discriminación racial. La subjetividad que presentaría este tipo penal al momento de
aplicarlo, ya sea para acusar o para dar una sentencia, hace ver la problemática de incluir
nuevos tipos penales dentro de un estado sin el suficiente análisis, evitando así, el violentar
58
otros derechos fundamentales precautelados en la Constitución de la República. (Naranjo,
2011)
En el parágrafo segundo, Art 177 Se encuentra definido lo que es el acto de odio:
“Actos de odio.- La persona que cometa actos de violencia física o psicológica de odio,
contra una o más personas en razón de su nacionalidad, etnia, lugar de nacimiento, edad,
sexo, identidad de género u orientación sexual, identidad cultural, estado civil, idioma,
religión, ideología, condición socioeconómica, condición migratoria, discapacidad, estado
de salud o portar VIH, será sancionada con pena privativa de libertad de uno a tres años. Si
los actos de violencia provocan heridas a la persona, se sancionará con las penas privativas
de libertad previstas para el delito de lesiones.”
DELITO DE DISCRIMINACIÓN
El artículo 176 del Código Orgánico Integral Penal COIP, que habla de los delitos de
discriminación, sanciona con pena privativa de libertad de uno a tres años ,entre otros
casos, a la persona que propague practique o incite a toda distinción, restricción, exclusión
o preferencia de una persona en razón de condición socioeconómica, con el objetivo de
anular o menoscabar el reconocimiento, goce o ejercicio de derechos en condiciones de
igualdad , artículo que concluye textualmente:
Art. 176: “La persona que salvo los casos previstos como políticas de acción afirmativa
propague practique o incite a toda distinción, restricción, exclusión o preferencia en razón
de nacionalidad, etnia, lugar de nacimiento, edad, sexo, identidad de género u orientación
sexual, identidad cultural, estado civil, idioma, religión, ideología, condición
socioeconómica, condición migratoria, discapacidad o estado de salud con el objetivo de
anular o menoscabar el reconocimiento, goce o ejercicio de derechos en condiciones de
igualdad, será sancionada con pena privativa de libertad de uno a tres años. Si la infracción
puntualizada en este artículo es ordenada o ejecutada por las o los servidores públicos, será
sancionada con pena privativa de libertad de tres a cinco años.”
59
En conclusión existen varias leyes penales vigentes en el Ecuador que apoyan a la igualdad
y protección de varios grupos religiosos, discapacitados, y entre ellos el grupo LGTBI
quien se ha beneficiado de estas leyes para se promueva el respeto hacia ellos.
60
CAPITULO II.
2. METODOLOGÍA A EMPLEAR.
2.1.Tipos de investigación
Descriptiva
Porque se analizó y describió la realidad actual (DISCRIMINACIÓN) que vive la
comunidad LGBTI en el colegio Ibarra del Cantón Ibarra , interpretando en forma real lo
que investiga.
Cualitativa y Cuantitativa
Permitió indagar por qué y cómo se produce la discriminación a la comunidad LGBTI en
el colegio Ibarra del Cantón Ibarra, señalar las causas y encontrar el efecto para dar
posibles soluciones por medio de la interpretación de resultados.
Bibliográfica y documental.
Permitió estudiar y compilar información de diferentes fuentes informativas necesarias para
la elaboración del marco teórico.
2.2. MÉTODOS
Analítico – sintético.
Se analizó por medio de la descomposición de sus partes constitutivas al objeto analizado.
Este método consiente en realizar un estudio, análisis profundo y detallado del porcentaje
de personas que sufren discriminación por pertenecer a la comunidad LGBTI.
Método deductivo - inductivo
Es un tipo de razonamiento por el cual se procede de lo universal (Discriminación hacia la
comunidad LGBTI) a lo particular (causas). Es un método inverso a la inducción entre sus
funciones está la de hallar el principio desconocido de un hecho o fenómeno conocido y
descubrir el efecto a través del análisis y la síntesis.
Método histórico lógico
61
Este método lo aplicamos en los antecedentes de la investigación y en el marco teórico ya
que nos permite establecer la trayectoria real del fenómeno que es la DISCRIMINACION
HACIA LA COMUNIDAD LGBTI en el transcurso de la historia.
2.3.POBLACIÓN Y MUESTRA.
Población
El universo o totalidad de los individuos susceptibles de ser investigados (Población del
colegio Ibarra del Cantón Ibarra)
Muestra
Es una parte de la población a la que se le aplica los instrumentos. Debido a que la
población es amplia se realizó una muestra aleatoria.
N
n= -----------------------
(E)2 (N-1)+1
n= Muestra
E= Margen de error proporcional al 0,05%
N= Población
Resolviendo;
100
n= -------------------
(0,05)2(100-1)+1
62
100
n= -------------------
(0,0025)(99)+1
100
n= -------------------
0.2475+1
200
n= -------------------
1.2475
n= 40 //
63
CAPITULO III
3. PROPUESTA
3.1.Título de la propuesta
Plan de acción para disminuir LA DISCRIMINACIÓN HACIA LA COMUNIDAD LGBTI
en el colegio Ibarra del Cantón Ibarra.
3.2.Objetivo general
Contribuir a la disminución de la discriminación hacia la comunidad LGBT en el colegio
Ibarra del cantón Ibarra mediante el diseño de una guía jurídica dirigida a la comunidad con
información sobre los derechos y organismos que protegen a esta comunidad ante esta
problemática con el propósito de aportar al mejoramiento de la calidad de vida de este
grupo de personas.
3.3.Justificación
En el colegio Ibarra del Cantón Ibarra provincia Imbabura, durante los últimos tiempos
mucho se ha escuchado acerca de la discriminación hacia la comunidad LGBTI, pero pocos
saben que éste es otra forma de maltrato hacia este grupo de personas y que trae
devastadoras consecuencia. Lo que facilita la existencia de la discriminación hacia estas
personas es el manto de silencio que logra imponer el odio de las personas hacia este
grupo, y si a esto sumamos el miedo que la mayoría homosexuales tiene a expresarse a salir
de ese abismo que lleva y ha llevado a la toma de decisiones fatales las cuales pretendemos
prevenir o disminuir, tenemos las condiciones ideales para que la situación se mantenga
oculta y perdure por años. Por esto es necesario trabajar en esta área sensibilizando a la
población sobre esta problemática para la detección oportuna de esta forma de agresión. La
realidad día a día nos confronta con todo tipo de agresiones a los derechos más esenciales
de estas personas. La discriminación hacia las personas homosexuales se presenta como
una realidad que afecta a este grupo en su diario vivir.
3.4. Desarrollo de la propuesta
64
“La mayoría de los casos de discriminación hacia los homosexuales (LGTBI), se podrían
evitar si las personas reciben una adecuada capacitación o información enfocada en donde
se pueda conocer los derechos y organismos que amparan a este grupo”
Anónimo
A pesar de que la Constitución del 2008 en el art 11 # 2 establece “Todas las personas son
iguales y gozaran de los mismos derechos, deberes y oportunidades. Nadie podrá ser
discriminado por razones de etnia, lugar de nacimiento, edad, sexo, identidad de género,
identidad cultural, estado civil, idioma, religión, ideología, filiación política, pasado
judicial, condición socio-económica, condición migratoria, orientación sexual, estado de
salud, portar VIH, discapacidad, diferencia física; ni por cualquier otra distinción,
personal o colectiva, temporal o permanente, que tenga por objeto o resultado menoscabar
o anular el reconocimiento, goce o ejercicio de los derechos. La ley sancionará toda forma
de discriminación” y ampara los derechos de estas personas, la fobia odio repudio no se
extingue sigue violando derechos y teniendo como consecuencia muchas situaciones
terribles que ponen en peligro la vida y la integridad de este grupo de personas.
Es necesario abrir otros frentes en donde se generen espacios de aprendizaje para disminuir
la discriminación hacia este grupo y crear una sociedad tolerante, amplia de modo que
podamos sobrellevar y aceptar a este grupo, y que mejor, educarnos desde el ámbito
familiar y escolar, en donde un trabajo sinérgico contribuirá al aprendizaje y ejercicio de
derechos a favor del bienestar de estas personas.
La discriminación a los homosexuales (LGTBI) es un problema muy complejo, por lo tanto
para entenderlo y abordarlo, hace falta sin duda una mirada integradora, es decir, la
participación de los actores sociales; sociedad, comunidad (LGTBI), con un enfoque
basado en el cumplimiento de los Derechos Humanos, y orientado hacia LA
DISMINUCION DE LA DISCRIMINACION DE ESTE GRUPO DE PERSONAS.
Luego del análisis de diferentes autores en relación al tema de DISCRIMINACION A LOS
HOMOSEXUALES y a partir del análisis de la encuesta realizada a la población del
colegio Ibarra cantón Ibarra provincia de Imbabura; se puede determinar que existe un alto
65
índice de DISCRIMINACION a la comunidad objeto de investigación, por lo que es
necesario adoptar medidas preventivas para sensibilizar a la población mediante la
realización de programas de capacitación y concienciación que tiene como objetivo
primordial el favorecer la disminución de la discriminación a este grupo de personas desde
el trabajo con diversos actores de la comunidad en general ya que la responsabilidad del
bienestar e integridad de este grupo de personas es una tarea compartida. Es necesario
socializar una guía jurídica informativa (tríptico) explicando sobre las características,
causas y consecuencias que este fenómeno social ocasiona en la vida social y emocional de
el grupo (LGTBI).
La homofobia se manifiesta en una respuesta afectiva y en actitudes negativas basadas en
mitos y estereotipos acerca de las relaciones entre personas del mismo sexo (Snively,
Kreurger, Stretch, Watt & Chadha, 2004). La homofobia, como el racismo y la misoginia
representan obstáculos mayores para el pleno disfrute de los derechos humanos que toda
persona ciudadana debe tener garantizados. De hecho algunos investigadores sobre el tema
han planteado que en la sociedad occidental en donde se condena el racismo y el
antisemitismo, y en donde la misoginia ha perdido legitimidad, la homofobia permanece
quizás como el último prejuicio aceptado socialmente (Fone, 2000).
El presente proyecto pretende ser una vía para la asunción de ese compromiso iniciando por
la sociedad. No debemos hacer eco del silencio que encubre actualmente este fenómeno
sino que debemos proponer medidas que busquen solucionar y disminuir este tipo de
agresión. Desafiamos a que día a día más nos involucremos activamente en la
conformación de la protección de los derechos de este grupo.
Frente a esta situación apenas se escuchan voces de denuncia. El miedo la vergüenza es
más grande que la propia integridad física y psicológica de estas personas, el rechazo y el
aislamiento que sufren es tan profundo que acarrea a la toma de decisiones fatales.
"Para combatir y erradicar la homofobia se requieren acciones urgentes que incidan en un
cambio de patrón cultural que ha establecido a la heterosexualidad como la única opción
válida para el ejercicio del amor y de la sexualidad. Si la sociedad sigue sin reconocer a la
homosexualidad como otra opción, los homicidas homofóbicos continuarán argumentando
que con el asesinato de homosexuales liberan a la sociedad de entes depravados que no
66
tienen derecho a vivir" (p. 152). En la vida cotidiana los homosexuales y las lesbianas se
enfrentan a diferentes formas de prejuicio, además de que existen pocas organizaciones que
atiendan los problemas específicos de esta población y no hay reconocimiento institucional
y legal de los distintos arreglos familiares entre individuos del mismo sexo. Las formas más
evidentes de violencia van desde los insultos verbales y las agresiones físicas, hasta formas
extremas como los asesinatos (Ortiz-Hernández & García-Torres, 2005).
Por lo tanto, se propone concienciar a la comunidad, entendiendo que cuanto mayor sea
el número de personas que se informen acerca del problema, mayor será la posibilidad de
lograr la prevención destinada a evitar el daño. Para ello esta debe ser implementada tanto
en el seno familiar como en la comunidad misma
Las mejores defensas en general este grupo puede tener son:
 Reconocer su valor
 Evaluar y manejar una variedad de situaciones.
 Saber dónde y cómo conseguir ayuda.
“EN SÍ, LA HOMOSEXUALIDAD ESTÁ TAN LIMITADA COMO
LA HETEROSEXUALIDAD: LO IDEAL SERÍA SER CAPAZ DE AMAR A UNA MUJER O
A UN HOMBRE, A CUALQUIER SER HUMANO, SIN SENTIR MIEDO, INHIBICIÓN U
OBLIGACIÓN.” – SIMONE DE BEAUVOIR
67
CONCLUSIONES.
1. La discriminación hacia el grupo (LGBTI) es una conducta que la sociedad ha
mantenido durante mucho tiempo, esta agresión que sufren estas personas ha
conducido a consecuencias fatales, sin preocupación ni concienciación ante esta
problemática en la que se vulnera los derechos que protegen a este grupo.
2. Hace falta sensibilizar a la comunidad a través de campañas educativas y de la
organización de grupos de reflexión relacionados con la disminución de la
discriminación para este grupo.
3. Es necesario informar y orientar a las familias que presentan situaciones en donde
tengan algún miembro de su familia que pertenezca al grupo LGBTI
4. la discriminación hacia el grupo LGBTI es cometido por gente que cree que lo más
apropiado para la sociedad es que este grupo no exista, y aun mas asertiva es esta
propuesta para la religión y personas que son fieles a esta.
5. El tema de discriminación hacia algún miembro LGBTI es difícil de abordar
especialmente cuando es intrafamiliar. Además, es una de las formas de
discriminación que más nos cuesta comprender.
68
RECOMENDACIONES.
Con base a la experiencia obtenida como grupo de investigación se recomienda lo
siguiente:
1. A la UNIDAD EDUCATIVA IBARRA, a su máximo representante, realice
programas participativos en donde se involucren y aborden temas referentes a la
discriminación hacia miembros del grupo LGBTI
2. Se recomienda al Estado que por medio del Ministerio de Educación desarrolle
programas destinados a padres de familia, con programas culturales que ayuden
desde la infancia a cambiar un patrón cultural ya establecido.
3. Se debe cubrir la falta de información que existe sobre nuestro tema tratado . Según
lo que se ha podido recoger de la investigación existe carencia de información en
los diferentes sectores sociales sobre el rechaso y discriminación hacia miembros
de dicho grupo
4. En el seno familiar, es importante poder dialogar con todos los miembros y
charlar sobre la discriminación hacia las personas LGBTI. En este punto cabe
considerar que hay padres que piensan que hablar sobre este tema es desatar
temores en sus hijos, o impedir un sano desarrollo sexual. Pero es necesario
entender que es al contrario, se debe concientizar a la comunidad que el hecho de
hablar sobre el tema es prevenir que los miembros de la familia sean personas
críticas y de mente abierta
5. Es importante fortalecer la comunicación y confianza entre padres e hijos para que
pueda expresar abiertamente cualquier crítica sobre el tema hablado.
69
70
ANEXO 1
MODELO DE LA ENCUESTA.
UNIVERSIDAD REGIONAL AUTONOMA DE LOS ANDES
Objetivo: la presente encuesta tiene la finalidad de recolectar información de la
población sobre sus conocimientos en LA DISCRIMINACION HACIA LA
COMUNIDAD LGTBI
Indicaciones: Lea detenidamente cada pregunta y marque con una X en la opción
que Ud. considere pertinente.
1.- ¿CONOCEUSTED A ALGUNA PERSONA CERCANA QUE SEA
HOMOSEXUAL?
SI ( )
No ( )
2.- ¿SIENTE ODIO O REPUDIO PARA ESTE GRUPO DE PERSONAS?
Poco ( )
Mucho ( )
Demasiado ( )
No presto importancia ( )
3.- ¿USTED CREE QUE ESTE TIPO DE PERSONAS DEBERIAN RELACIONARSE
CON LOS DEMAS?
Si ( )
No ( )
71
Tal vez ( )
No presto importancia ( )
4.- ¿SE RELACIONARIA SOCIALMENTE CON PERSONAS DE ESTE GRUPO?
Si ( )
No ( )
Tal vez ( )
No presto importancia ( )
5.- ¿APROBARIA USTED QUE UNA PAREJA HOMOSEXUAL ADOPTE A UN
NIÑO?
Si ( )
No ( )
Puede ser ( )
No presto importancia ( )
GRACIAS POR SU COLABORACIÓN
72
ANEXO 2
ANALISIS E INTERPRETACION DE DATOS
Encuesta realizada a 50 personas residentes en el Colegio Nacional Ibarra
1.- ¿CONOCEUSTED A ALGUNA PERSONA CERCANA QUE SEA
HOMOSEXUAL?
Si
No
42%
58%
0%
10%
20%
30%
40%
50%
60%
70%
Existe
NO SI
73
PREGUNTA 2. ¿SIENTE ODIO O REPUDIO PARA ESTE GRUPO DE PERSONAS?
Poco ( )
Mucho ( )
Demasiado ( )
No presto importancia ( )
0
0.5
1
1.5
2
2.5
3
3.5
4
4.5
5
Serie 2NADA POCO NOPRESTO IMPORTANCIA DEMASIADO
74
PREGUNTA 3 ¿USTED CREE QUE ESTE TIPO DE PERSONAS DEBERIAN
RELACIONARSE CON LOS DEMAS?
Si ( )
No ( )
Tal vez ( )
No presto importancia ( )
0
0.5
1
1.5
2
2.5
3
3.5
4
4.5
5
DIVORCIO TERAPIA FAMILIAR ADAPTACIÓN OTRO
Serie 1
NPI TALVEZ SI NO
75
PREGUNTA 4 ¿SE RELACIONARIA SOCIALMENTE CON PERSONAS DE ESTE
GRUPO?
Si ( )
No ( )
Tal vez ( )
No presto importancia ( )
0
0.5
1
1.5
2
2.5
3
3.5
4
4.5
5
Serie 2
SI NO TALVEZ NPI
76
PREGUNTA 5. ¿APROBARIA USTED QUE UNA PAREJA HOMOSEXUAL ADOPTE
A UN NIÑO?
Si ( )
No ( )
Puede ser ( )
No presto importancia ( )
0
0.5
1
1.5
2
2.5
3
3.5
4
4.5
5
Serie 1NO SI PUEDE SER NPI
77
ANEXO 3
FOTOGRAFÍAS
ESTUDIANTES
CHARLA HACIA LOS ESTUDIANTES
78
79
ANEXO 4
IMÁGENES SOBRE EL TEMA
Fig. 1.- DISCRIMINACION A EL GRUPO (LGTBI)
https://www.google.com.ec/search?q=discriminacion+homosexual&source=lnms&tbm=isc
h&sa=X&ved=0ahUKEwimhtvgjerRAhWGRCYKHahQBIAQ_AUICCgB&biw=1366&bi
h=662#imgrc=hr8mQ0_LEoP8tM%3
Fig. 2.-
https://www.google.com.ec/search?q=discriminacion+homosexual&source=lnms&tbm=isch&sa=X
&ved=0ahUKEwimhtvgjerRAhWGRCYKHahQBIAQ_AUICCgB&biw=1366&bih=662#imgrc=tOnVAk-
cpxGIZM%3A
80
Fig. 3.-
https://www.google.com.ec/search?q=discriminacion+homosexual&source=lnms&tbm=isc
h&sa=X&ved=0ahUKEwimhtvgjerRAhWGRCYKHahQBIAQ_AUICCgB&biw=1366&bi
h=662#imgrc=vSZS88OJ2E31EM%3A
Fig. 4.-
https://www.google.com.ec/search?q=discriminacion+homosexual&source=lnms&tbm=isc
h&sa=X&ved=0ahUKEwimhtvgjerRAhWGRCYKHahQBIAQ_AUICCgB&biw=1366&bi
h=662#imgrc=4MOPWM4d3b19OM%3A
81
ANEXO 5
UNIVERSIDAD REGIONAL
AUTÓNOMA DE LOS ANDES
“UNIANDES “
CARRERA DE DERECHO
PROYECTO DE INVESTIGACIÓN
TEMA:
DISCRIMINACIÓN HACIA LA
COMUNIDAD “LGBTI” EN EL
COLEGIO IBARRA DEL CANTÓN
IBARRA
Un 70,9% de la pobla ción GLBTI (gays,
lesbianas, bisexuales, transexuales e
intersexuales) de Ecuador sufrió algún tipo
de discriminación de parte de sus
familiares, reveló este miércoles el estatal
Instituto Nacional de Estadística y Censos
(INEC), que hizo una encuesta entre 2.805
personas.
Del total de la población GLBTI
entrevistada, el 70,9% reportó que vivió
alguna experiencia de discriminación en su
entorno familiar, de los cuales el 72,1%
sufrió algún tipo de experiencia de control,
el 74,1% experimentó algún tipo de
imposición, el 65,9% sufrió rechazo y el
61,4% violencia", señaló la entidad en un
informe.
El INEC divulgó los resultados de la
primera investigación sobre
condiciones de vida, inclusión social y
derechos humanos de GLBTI, realizada
entre 2.805 personas de esos grupos
entre noviembre y enero últimos en
diez ciudades.
La investigación determinó que los
amigos son quienes más conocen la
orientación sexual de los entrevistados
(95%), seguidos de los hermanos
(81%), mientras que en nivel de
rechazo, el padre es el que menos
acepta la inclinación e identidad de
género (13%).
82
DERECHOS DE LA COMUNIDAD
LGBT - LESBIANAS, GAYS,
BISEXUALES Y TRANSEXUALES
El Articulo 2 de la Declaración Universal de los
Derechos del Hombre estipula que " Toda
persona tiene todos los derechos y libertades
proclamadosen esta Declaración, sin distinción
alguna de raza, color, sexo, idioma, religión,
opinión política o de cualquier otra índole,
origen nacional o social, posición económica,
nacimiento o cualquier otra condición”, de esta
forma se hace énfasis en el absoluto derecho
que tiene cada ser humano a no ser
discriminado por razón su orientación sexual o
su identidad de género.
Con el objetivo de hacer seguimiento a la
situación de protección o vulneración de
los derechos humanos fundamentales de
los miembros de la comunidad LGBT,
hemosañadidounanuevapáginatemática
en nuestro sitio web. Allí estamos
recopilando publicaciones y artículos
relevantes en esta materia, así como
resoluciones de la ONU y otros
documentos que hablan sobre los
desarrollos jurídicos y normativos que
existen sobre el tema. En nuestra nueva
página temática es posible además
encontrar otras publicaciones en
relacionadas la salud y bienestar de las
personas LGBT; así como links de
organizaciones que en diferentes lugares
del mundo trabajan por los derechos
fundamentales de estas personas. Nos
gustaría además, recibir sus comentarios,
sugerencias y comentarios sobre otras
publicacionespertinentesenestamateria,
lascualespodamostambiénincluirenesta
nueva página temática.
83
BIBLIOGRAFÍA.
Ágora club . (2009). Obtenidode http://agoraclubpasto.blogspot.com/2009/06/que-significa-
lgbt.html
Arciniegas,M.(s.f.). Elrincón del vago.Obtenidode http://html.rincondelvago.com/economia-
domestica-y-calidad-de-vida.html
Arteaga,A.(2012). derechoecuador.com.Obtenidode
http://www.derechoecuador.com/articulos/detalle/archive/doctrinas/derechopenal/2015
/01/19/la-imputacion-personal-y-la-culpabilidad---
Blogspot.(2012). economiaparatodosyalgomas.blogspot.com.Obtenidode
http://economiaparatodosyalgomas.blogspot.com/2012/06/definicion-de-economia-
segun-algunos.html
Código Orgánico IntegralPenal. (s.f.).Quito.
Definición.de.(s.f.). Definición.de.Obtenidode http://definicion.de/egresos/
Ecolink.(2014). Ecolink.com.Obtenidode
http://www.econlink.com.ar/definicion/macroymicro.shtml
Etimologíasde chile.net.(2016). Obtenidode http://etimologias.dechile.net/?gay
Financiera,E.(2010). Enciclopedia Financiera.Obtenidode
http://www.enciclopediafinanciera.com/teoriaeconomica/microeconomia.htm
FLORES,S. D. (2010).
Geordi,C.(2009).
Guiracocha,C. (2011). Scribd. Obtenidode https://es.scribd.com/doc/47130215/Discriminacion-
homosexual-en-Ecuador
Ibarra, E. (s.f.). movimientocontralaintolerancia.com.Obtenidode
http://www.movimientocontralaintolerancia.com/html/denuncias2BL/homofobia/discrim
inacion.htm
Naranjo,E. (2011). Universidad Católica del Ecuador.Obtenidode
http://repositorio.puce.edu.ec/handle/22000/4568
Strauss,L. (2009). la antropologia dela familia.
84
CUERPOS LEGALES
Constitución del Ecuador, 2008
Código orgánico integral pena (COIP)

Proyecto 3ro-b

  • 1.
    I UNIVERSIDAD REGIONAL AUTÓNOMADE LOS ANDES “UNIANDES” CARRERA DE DERECHO PROYECTO DE INVESTIGACIÓN TEMA: DISCRIMINACIÓN HACIA LA COMUNIDAD “LGBTI” EN EL COLEGIO IBARRA DEL CANTÓN IBARRA INTEGRANTES: LIZBETH NAVARRO TOA ALMEIDA SEBASTIAN ESPINOSA CARLOS TINGO ROBERTO ORTIZ ASESORA: AB. LAURA ARAGON TERCER NIVEL PARALELO “B” Ibarra, febrero del 2017
  • 2.
    I CERTIFICACIÓN En calidad deasesor del proyecto integrador titulado DISCRIMINACIÓN HACIA LA COMUNIDAD LGBTI EN EL COLEGIO IBARRA DEL CANTÓN IBARRA elaborado por los siguientes estudiantes: TOA ALMEIDA, LIZBETH NAVARRO, SEBASTIAN ESPINOSA, CARLOS TINGO, ROBERTO ORTIZ; certifico que el mismo ha sido desarrollado bajo los lineamientos de la institución por lo que puede ser sometido a evaluación por parte de los catedráticos. Ibarra, de Febrero del 2017 Atentamente, Ab. Laura Aragón TUTOR
  • 3.
    II CERTIFICACIÓN DE LOSDOCENTES En calidad de asesores del presente trabajo de investigación certificamos que el proyecto integrador de la carrera cuyo título es DISCRIMINACION HACIA LA COMUNIDAD LGBTI EN EL COLEGIO IBARRA DEL CANTON IBARRA ha sido realizado por los estudiantes TOA ALMEIDA, LIZBETH NAVARRO, SEBASTIAN ESPINOSA, CARLOS TINGO, ROBERTO ORTIZ este proyecto cumple con los requisitos metodológicos y científicos que la Universidad Regional Autónoma de los Andes (UNIANDES) exige, por lo tanto autorizamos su presentación para los trámites pertinentes Atentamente, Dr. Xavier Mantilla Dr. Juan Núñez Ab. Laura Aragón Dr. Alipio Cadena Dra. Sandra Yépez Lic. Anita Pastillo
  • 4.
    III CERTIFICACIÓN DE AUTORIA Nosotros,Lizbeth Gabriela Navarro Bolaños portadora de la cedula de ciudadanía No. 0401984380, Álvaro Sebastián Espinosa Flores portador de la cedula de ciudadanía No. 1004180780, Toa Lizbeth Almeida Calderón portadora de la cédula de ciudadanía No. 1716207376, Carlos Rene Tingo Chicaiza portador de la cedula de ciudadanía No. 1004180780, y Roberto Carlos Ortiz Castillo portador de la cedula de ciudadanía No. 1002928131Declaramos que los resultados obtenidos en la investigación que presentamos, como informe final del semestre, son originales, auténticos y personales. En tal virtud, expresamos que el contenido, las conclusiones, efectos legales y académicos que se desprenden del trabajo propuesto es exclusivamente responsabilidad de sus autores. Lizbeth Gabriela Navarro Carlos Rene Tingo Toa Lizbeth Almeida Álvaro Sebastián Espinosa Roberto Carlos Ortiz
  • 5.
    IV AGRADECIMIENTO Agradezco a Diospor haberme acompañado y guiado a lo largo de este nivel, por ser mi luz, mi camino, mi fortaleza en los momentos de debilidad y por brindarme una vida colmada de aprendizajes, experiencia y sobre todo felicidad. A mi familia por el apoyo incondicional brindado. Mi agradecimiento a la Universidad Regional Autónoma de los Andes “UNIANDES” a los docentes que a lo largo de este tiempo han sabido compartir sus saberes y conocimientos. LIZBETH Este proyecto es el resultado del esfuerzo conjunto de todos los que formamos el grupo de trabajo. Por esto agradezco a nuestro tutor, Dr. Diego Chamorro, mis compañeros Lizbeth Navarro, Carlos Tingo y mi persona, quienes a lo largo de este tiempo han puesto a prueba sus capacidades y conocimientos en el desarrollo de este proyecto el cual ha finalizado llenando todas nuestras expectativas. A mis padres quienes a lo largo de toda mi vida han apoyado y motivado mi formación académica, creyeron en mí en todo momento y no dudaron de mis habilidades. A mis catedráticos a quienes les debo gran parte de mis conocimientos, gracias a su paciencia y enseñanza y finalmente un eterno agradecimiento a esta prestigiosa universidad la cual abrió y abre sus puertas a jóvenes como nosotros, preparándonos para un futuro competitivo y formándonos como personas de bien. SEBASTIAN Agradezco a mis padres por haberme acompañado a lo largo de este semestre, ellos son las personas a las que más estoy agradecido ya que con su apoyo incondicional puede culminar este proyecto. A dios por ser mi luz y fortaleza en mis momentos de debilidad, agradezco a la Universidad Regional Autónoma de los Andes “UNIANDES” y a mis
  • 6.
    V docentes que alo largo de este tiempo han sabido impregnarme sus conocimientos necesarios para el desarrollo de este proyecto TOA Este proyecto está dedicado a mis padres ya que gracias a ellos puedo estar en esta linda institución y poder aportar con mis conocimientos. También dedico a mis hermanos. Dedico también a un ser que fue las más grande ayuda a lo largo de este semestre. CARLOS El agradecimiento es principal de este proyecto es a Dios quien me ha guiado y me ha dado la fortaleza de seguir adelante. A los catedráticos de la Uniandes por quienes he llegado a obtener los conocimientos necesarios para poder desarrollar el proyecto de manera exitosa. ROBERTO
  • 7.
    VI DEDICATORIA El presente trabajoinvestigativo dedico a mis padre Marco Patricio y Cecilia Lucia, a mi hermana Daniela Analhía, quienes han sido pilar fundamental a lo largo de toda mi vida. A todos quienes depositaron su confianza y estuvieron conmigo a lo largo de este nivel. Es por ellos y para ellos que he llegado a este punto de vida. LIZBETH La concepción de este proyecto está dedicada a mi madre Aida Burgos porque ha estado conmigo a cada paso que doy, cuidándome y dándome fortaleza para continuar, quien a lo largo de mi vida ha velado por mi bienestar y educación siendo mi apoyo en todo momento. Depositando su entera confianza en cada reto que se me presentaba sin dudar ni un solo momento en mi inteligencia y capacidad. Es por ello que soy lo que soy ahora. SEBASTIAN El presente trabajo investigativo es dedicado mis padres a los que les estoy eternamente agradecido por todo el apoyo brindado durante el desarrollo de este proyecto. Gracias a ellos eh logrado muchas cosas ya que ellos han sabido guiarme siempre por el camino del bien. A Dios por brindarme unos padres y amigos maravillosos con los cuales cuento para seguir adelante. A mis maestros quienes en el trascurso de este proyecto investigativo supieron entregarme sus conocimientos, necesarios para realizar este proyecto integrador Ellos son las personas más indicadas para valorar el mérito de este trabajo ya que a ellos debemos nuestros conocimientos TOA Primeramente a dios por haberme permitido llegar hasta este punto y haberme dado salud, ser el manantial de vida y darme lo necesario para seguir adelante día a día para lograr mis objetivos, además de su infinita bondad y amor.
  • 8.
    VII A mi madrepor haberme apoyado en todo momento, por sus consejos, sus valores, por la motivación constante que me ha permitido ser una persona de bien, pero más que nada, por su amor. A mi padre por los ejemplos de perseverancia y constancia que lo caracterizan y que me ha infundado siempre, por el valor mostrado para salir adelante y por su amor a mi hermana por ser el ejemplo de una hermana mayor y de la cual aprendí aciertos y de momentos difíciles y a todos aquellos que ayudaron directa o indirectamente a realizar este documento. CARLOS Dedicamos este proyecto ante dios por darnos la capacidad y sabiduría para realizar esta investigación. También a nuestros docentes que de una u otra manera lograron incentivar esta investigación, lo cual nos dejó nuevos conocimientos. ROBERTO
  • 9.
    VIII ÍNDICE GENERAL Contenido  ANTECEDENTESY ESTRUCTURA DEL OBJETO DE TRANSFORMACIÓN DE LA INVESTIGACIÓN................................................................................................................. XII  SITUACIÓN PROBLEMÁTICA...................................................................................XIII  DELIMITACION DEL OBJETO DE INVESTIGACION.................................................XIV  OBJETIVOS...................................................................................................................XV GENERAL:...........................................................................................................................XV ESPECÍFICOS:......................................................................................................................XV CAPÍTULO I..........................................................................................................................18 1. MARCO TEÓRICO..........................................................................................................18 1.1. HOMOSEXUALIDAD (LGTBI).......................................................................................18 1.2. GÉNERO .........................................................................................................................19 CAPITULO II..........................................................................................................................60 2. METODOLOGÍA A EMPLEAR........................................................................................60 2.1. Tipos de investigación.......................................................................................................60 Descriptiva ..............................................................................................................................60 Cualitativa y Cuantitativa..........................................................................................................60 Bibliográfica y documental. ......................................................................................................60 2.2. MÉTODOS.....................................................................................................................60 Analítico – sintético..................................................................................................................60 Método deductivo - inductivo .................................................................................................60 Método histórico lógico...........................................................................................................60 2.3. POBLACIÓN YMUESTRA...........................................................................................61 CAPITULO III.........................................................................................................................63 3. PROPUESTA...................................................................................................................63 3.1. Título de la propuesta........................................................................................................63 3.2. Objetivo general................................................................................................................63 3.3. Justificación......................................................................................................................63 3.4. Desarrollo de la propuesta..................................................................................................63 CONCLUSIONES..................................................................................................................67 RECOMENDACIONES...........................................................................................................68 ANEXO 1................................................................................................................................70 ANEXO 2................................................................................................................................72 ANEXO 3................................................................................................................................77
  • 10.
  • 11.
    X RESUMEN EJECUTIVO Este trabajocomprende la compilación y análisis de diferentes textos y propuestas relativas al tema de discriminación hacia la comunidad LGBTI. La fundamentación teórica abarca las definiciones sobre la discriminación, principio de igualdad, la fobia y repudio que existe ante este grupo con el criterio de algunos autores. Propone un esquema de capacitación para la posible disminución de la discriminación, orientada hacia la comunidad en general, con el fin de mejorar la calidad de vida de este grupo de personas. La metodología se refiriere a tipos de investigación, población y muestra, técnicas e instrumentos, interpretación de los resultados. La técnica utilizada fue la encuesta y como instrumento el cuestionario, tomando una muestra aleatoria del total de la población. Realizada la investigación se concluye que en el Colegio Ibarra se presentan numerosos casos de DISCRIMINACION HACIA LA COMUNIDAD LGBTI entre estos los que predominan son, la agresión verbal, física, rechazo y aislamiento de este grupo. Surge la necesidad de concienciar a la población sobre la igualdad de derechos que este grupo goza y proponer se realice capacitaciones en donde la población comprenda los numerosos casos de discriminación, la repercusión de este problema y la vulneración de los derechos de este grupo; es necesario diseñar una guía jurídica informativa en donde se explique las características, causas y consecuencias de este fenómeno.
  • 12.
    XI ABSTRACT This work includesthe compilation and analysis of different texts and proposals related to the issue of discrimination to the LGBTI community. The theoretical basis covers the definitions about discrimination, the equality principle, phobia and the repudiation that exists to this group with the criteria of some authors. It proposes a training scheme for the possible reduction of discrimination, aimed to the community in general, in order to improve the quality of life of this group of people. The methodology refers to the kinds of research, population and example, techniques and instruments, interpretation of results. The technique used for the survey and the analysis of the questionnaire, with a random sample of the total population. The investigation concludes that in Ibarra School there are many cases of DISCRIMINATION TOWARD THE LGBTI COMMUNITY, among which predominates, verbal, physical aggression, rejection and isolation of this group. Arises the need to raise the awareness of the population about the equality of rights that this group has and propose to be realized trainings in which the population understands the many cases of discrimination that exist, the repercussion of this problem and the violation of the rights of this group; It is necessary to design an informative legal guide explaining the characteristics, causes and consequences of this phenome.
  • 13.
    XII  ANTECEDENTES YESTRUCTURA DEL OBJETO DE TRANSFORMACIÓN DE LA INVESTIGACIÓN. El movimiento social y político LGBTI pretende conseguir la normalización social y la equiparación de derechos de homosexuales (gais y lesbianas), transexuales, bisexuales, etc. con los heterosexuales. Habitualmente se toma la parte por el todo y se consideran como equivalentes el «movimiento LGBTI y el movimiento de liberación LGBTI, que normalmente se considera surgido en 1969 con los disturbios de Stonewall. Sin embargo, existe un continuo histórico de lucha por los derechos de homosexuales desde finales del siglo XIX, pudiendo dividirse en tres periodos históricos distintivos. El primer movimiento homosexual hasta la Segunda Guerra Mundial. El movimiento homófilo, desde 1945 hasta finales de la década de 1960. El movimiento de liberación LGBIT, desde 1969 hasta la actualidad. En la mayor parte de Europa y América se ha conseguido la despenalización de la homosexualidad, no sin dificultades ya que en países democráticos como en EE.UU tuvo que ser el tribunal Supremo el que derogara las leyes de sodomía que persistían en 2003. La siguiente reivindicación de los colectivos en los finales del siglo XX y el comienzo del siglo XXI, además de luchar por la despenalización de las prácticas homosexuales en el resto del mundo, ha sido conseguir el reconocimiento de las uniones civiles y el matrimonio entre personas del mismo sexo para equiparar los derechos de las parejas homosexuales al del resto de los ciudadanos en materias tan comunes como herencia, acceso a la seguridad social del compañero, beneficios fiscales, etc. El primer estado del mundo en legalizar los matrimonios homosexuales fueron los Países Bajos en 2001, produciéndose el primer matrimonio en el ayuntamiento Ámsterdam el 1 de abril de ese mismo año.
  • 14.
    XIII  SITUACIÓN PROBLEMÁTICA. Ladiscriminación hacia la comunidad LGBTI es considerado un problema social con una onda repercusión en la vida cotidiana de la sociedad en general y que ha merecido un amplio análisis y reflexión tomando en cuenta que todo problema aparece a raíz de una dificultad. En el colegio Ibarra del cantón Ibarra provincia de Imbabura existe casos de discriminación hacia este grupo cuya causa o antecedente son problemas de identidad, falta de conocimiento y la falsa percepción de la homosexualidad; consecuencia de esto se han mostrado problemas como suicidio, homicidio, agresiones físicas y problemas mentales. . UNIDAD EDUCATIVA IBARRA CANTÓN IBARRA PROVINCIA DE IMBABURA (Identificación del espacio de investigación) La unidad educativa Ibarra se encuentra ubicado en la parroquia el Sagrario cantón SAN MIGUEL DE IBARRA del cantón IBARRA en las calles, Av. Mariano Acosta frente al centro comercial laguna mall HISTORIA En la carrera vertiginosa del tiempo permita al hombre hablar de gloriosos acontecimientos que son historia el Colegio Nacional de Señoritas Ibarra ahora Unidad Educativa Ibarra tiene su trayectoria y la cronología es añoranza de grandes recuerdos precisamente en el año 1951 cuando el prestigioso maestro DON JUAN FRANCISCO CEVALLOS ALMEIDA fue elegido diputado del congreso nacional por la provincia de Imbabura, llevo consigo su mayor empeño como accionar por el bien de la adecuación y su meta fue fundar un colegio femenino al servicio de las jóvenes ibarreñas, quienes tenían como única alternativa las aulas del colegio TEODORO GOMEZ DE LA TORRE. La brillante idea se hizo realidad del 17 de septiembre 1951 mediante decreto de creación número 1883 firmado por CARLOS TAMARIS ministro de educación, en la presidencia del Sr. GALO PLAZA LASSO, identificándole con el nombre de la ciudad
  • 15.
    XIV que inicialmente ypor 12 años consecutivos funciono en las aulas del antiguo y altivo TORREON precisamente el 7 de enero de 1052, con entusiasmo 11 profesores y 94 alumnas iniciaban sus tareas educativas considerándole como maestros fundadores, quienes iniciaron las siembra laboriosa en los tres primeros cursos de las secciones de humanidades modernas, comercio y administración y manualidades femeninas. Pasaron los años y la siembra laboriosa entrego sus primeros frutos a la sociedad ibarreña, en 1955 egreso la primera promoción de gradadas 9 en humanidades modernas tres en corte y confección se incorporaron como bachilleres de la república. Fueron condecoradas con la cadena eslabón del colegio Ibarra obsequiándoles también el tradicional anillo de oro. En los primeros meses de 1959 el ministerio de educación y cultura compro el mejor lote de terreno situado en uno de los mejores sectores de la urbe, la avenida mariano acosta espacio donde se construyeron las diez primeras aulas como por un costo de 1.388.000 sucres y más adelante en 10961 con el apoyo de DR JOSÉ MARÍA VELASCO IBARRA presidente constitucional de la república se construye los dos tramos laterales por un costo de 2.000.000 de sucres lo que constituye toda la parte frontal A los 66 años de fructífera labor educativa a concebido construir una historia llena de realizaciones y dignifica y ubica entre las instituciones emblemáticas de mayor reconocimiento en el norte del país en la evaluación nacional de instituciones educativas realizadas el 15b de noviembre del 2010 alcanzo en la provincia y cuarto a nivel nacional con acreditación a que es excelente  DELIMITACION DEL OBJETO DE INVESTIGACION ¿Cómo favorecer a la comunidad LGBTI pretendiendo disminuir la discriminación para que no provoque atónitas emociones en la comunidad, se precautelen los derechos de este grupo, se aporte al mejoramiento de la calidad de vida y se desarrolle un desorden social?
  • 16.
    XV  OBJETIVOS. GENERAL:  Contribuircon la elaboración de una guía jurídica a los estudiantes del segundo bachillerato “D” del colegio Ibarra sobre los derechos que tienen los colectivos (LGTBI) para prevenir discriminación hacia este sector de la sociedad. ESPECÍFICOS:  Fundamentar teóricamente sobre la protección jurídica a la comunidad LGBTI de acuerdo a la constitución, leyes y doctrina legal.  Diagnosticar mediante encuestas el estado actual del objeto de transformación en el colegio Ibarra del cantón Ibarra  Diseñar, entregar y socializar una guía jurídica informativa (tríptico) explicando las características instituciones y derechos de la comunidad LGBTI ante la discriminación.
  • 17.
    XVI INTRODUCCIÓN La discriminación ala comunidad LGBTI es un problema que hoy en día se puede evidenciar en la sociedad Ecuatoriana, como así también en todo el mundo, sin embargo no ha surgido recientemente, sino que existe desde hace varios años atrás ya que esta comunidad ha existido desde tiempos inmemoriales y la visión hacia ella por parte del hombre también se ha visto sujeta a muchos cambios, como por ejemplo, en la antigua Grecia no era mal vista la homosexualidad en los hombres, sino que era visto como algo más común sin tantos matices peyorativos de hecho se considera que en la mitología, muchos de los Dioses eran homosexuales. Con el paso de los años ésta era considerada una enfermedad mental y quienes la poseían eran sometidos a tratamientos psiquiátricos como electrochoques, se evidenció una completa desaprobación a este grupo a tal punto que empezaron a suscitarse organizaciones destinadas a asesinar y hacer daño tanto físico y mental a estas personas. Aunque en la actualidad las leyes y acuerdos de protección de Derechos Humanos proscriban la discriminación, la intolerancia hacia los homosexuales es practicada en este mundo que legalmente se pretende de igualdad y libertad. En 55 países se les persigue y no se admite la libre orientación sexual; como muestras más evidentes están los asesinatos en Brasil por los denominados "escuadrones de la muerte", las lapidaciones en Argelia, las operaciones de castigo en Perú, las torturas en Rumanía, el internamiento en psiquiátricos en Rusia, los crímenes neonazis en EE.UU. y las ejecuciones en Irán, entre otras expresiones de barbarie. (Ibarra, s.f.) La difamación y el silencio que se otorga a la realidad de transexuales, lesbianas y gays, en el ámbito educativo, laboral y social, la tergiversación de su imagen alimentando prejuicios que presentan a la homosexualidad como una degeneración o una enfermedad, la ocultación sistemática de imágenes positivas o la no equiparación de derechos que exigen. En la sociedad Ecuatoriana antigua se cometieron varios atropellos en contra de la sociedad gay, la detención masiva de homosexuales sucedida en Cuenca en 1997, puede dar fe de ello. Esta discriminación en parte se la debe a la mentalidad conservadora que fue característica de la época. En la actualidad la sociedad se auto cataloga como “liberal”, es por ello que se observa a personas famosas decir al mundo su orientación sexual, siendo este un factor primordial para que los homosexuales vayan ganado
  • 18.
    XVII espacio en lacomunidad. (Guiracocha, 2011) Pero lo libertar de esta sociedad no es del todo cierta ya que la iglesia católica todavía conserva gran parte de la mentalidad conservadora que fue característica de época antigua y conllevó a muchos atropellos en contra de los homosexuales. Es por esto que se hace necesario analizar la discriminación homosexual desde los aspectos de influencia de la iglesia católica, la mentalidad conservadora y el tabú que se manejó y se maneja alrededor de este tema. A pesar de la disminución de los delitos discriminatorios hacia la comunidad LGBT en la actualidad de nuestra sociedad aún se presentan muchos casos de suicidios, homicidios, agresiones físicas y psicológicas hacia ella, además se da lugar a interrogantes como es el hecho del matrimonio para parejas del mismo sexo, al darse este hecho podrían también adoptar y formar una familia, ya que todos tenemos derecho a formar una familia y llevar una vida normal en las mismas condiciones.
  • 19.
    18 CAPÍTULO I 1. MARCOTEÓRICO DEFINICIONES DE TÉRMINOS ASOCIADOS “Todaslaspersonasdeberían sertratadasde igual manera sin importar quienesson o a quien aman” Obama 1.1. HOMOSEXUALIDAD (LGTBI) Atracción sexual que una persona siente hacia otra del mismo sexo. LGBTI son las siglas para denominar a la comunidad de lesbianas, gays, bisexuales, personas transexuales e intersexuales En uso desde los años noventa, el término LGBTI es una prolongación de las siglas LGB, que a su vez habían reemplazado a la expresión comunidad gay que muchos homosexuales, bisexuales y transexuales sentían que no les representaba adecuadamente. Su uso moderno intenta enfatizar la diversidad de las culturas basadas en la sexualidad y la identidad de género, y se puede aplicar para referirse a alguien que no es heterosexual, en lugar de aplicarlo exclusivamente a personas que se definen como homosexuales, bisexuales o transexuales. Significado de los términos: Lesbianismo.- término que hace referencia a la homosexualidad femenina, es decir que una mujer experimenta atracción sexual, física, emocional y sentimental únicamente hacia otras mujeres. Gay.- El termino anglosajón gay, en la actualidad, es usado como un sinónimo de homosexual, procede del latín guadium “gozo” y luego paso a usarse como adjetivo y significar alegre y gozoso (Etimologías de chile.net, 2016) Gay es un término cultural, propio de la sociedad moderna que sirve para señalar a aquellas personas, generalmente hombres, que mantienen una relación sexo – afectiva con otro hombre. Se podría decir que gay es sinónimo de homosexualidad, aunque la etimología e historia del término nos cuente una versión diferente.
  • 20.
    19 Bisexual.- Bisexual serefiere a las personas que se sienten atraídas hacia personas de ambos géneros. Mientras que la bisexualidad tradicional es definida como "atracción hacia hombres y mujeres", comúnmente abarca también la pansexualidad, "una atracción donde el sexo de la pareja es de poca o ninguna importancia" ( hacia hombres, mujeres, y cualquier otra identidad sexual). La bisexualidad cubre cualquier orientación sexual entre homosexualidad y heterosexualidad. (Ágora club , 2009) Transexual.- persona que adquiere características sexuales del sexo opuesto mediante intervenciones quirúrgicas y hormonales (RAE, 2017) Intersexual.- Posesión de características físicas de ambos sexos. Son intersexuales las personas nacidas sin un sexo cromosomático que las defina como hombre o mujer; también conocidas vulgarmente como hermafroditas. Normalmente, el sexo de nacimiento de muchos niños que nacen intersexuales se define con cirugía. Esto suele provocar después disforia de género. 1.2.Género La palabra género proviene del latín “genus”, que etimológicamente quiere decir que es un término técnico específico en ciencias sociales que se refiere al conjunto de características donde se distingue que cada sociedad asigna a hombres y mujeres. Cuando se habla de género se está remitiendo a una categoría relacional, que significa correspondencia entre cosas o relativo a ella y no a una simple clasificación de los sujetos en grupos identitarios, que significa un nuevo movimiento político francés. El género es el encargado de establecer en las ciencias sociales normas y leyes para una posterior relación entre individuos y seres vivos. Sin embargo, el concepto de estas pautas también ha sido modificado con diferentes intenciones, recreando malas praxis como la discriminación y el racismo y a partir de estas creando historias y relatos en los que se desarrollan nuevas condiciones para definir un género. En este orden de ideas se hace hincapié en la supremacía que tiene el género masculino sobre el género femenino, dado que en la historia, el sexo femenino ha sido oprimido por considerarlo el “Sexo débil” hasta el punto que existen creencias de que el hombre es quien debe decidir sobre el futuro y el desenvolvimiento de la mujer en la sociedad. Esto sin embargo ha sido modificado con el tiempo ya que el género femenino luego de tanta opresión se ha levantado y desarrollado aptitudes para contrarrestar el dominio del
  • 21.
    20 sexo masculino afin de generar ellas mismas su independencia de género, la defensa de la mujer hacia el hombre supone un mayor respeto hacia ese género, tratando de mantener un equilibrio confortable entre las razas. Se refiere a la identidad sexual de los seres vivos, la distinción que se hace entre Femenino y Masculino, este concepto ha evolucionado a tal punto de representar cualquier referencia a ideales sociológicos, creencias y condiciones de vida, razón por la cual la palabra género adopto un importante significado en la vida diaria. Las pautas de un comportamiento social definen perfectamente un género, una clase, una cultura. 1.2. La discriminación Es toda aquella acción u omisión realizada por personas, grupos o instituciones, en las que se da un trato diferente a una persona, grupo o institución en términos diferentes al que se da a sujetos similares, de los que se sigue un prejuicio o consecuencia negativa para el receptor de ese trato. Habitualmente, este trato se produce en atención a las cualidades personales del sujeto que es objeto del mismo, aunque también puede deberse a otros factores, como el origen geográfico, sus decisiones u opiniones en lo social, lo moral, lo político u otra área de interés social. (Jaime Marchant) Define la discriminación de género como "la discriminación conceptualmente es una conducta sistemáticamente injusta y desigual contra un grupo humano determinado. Discriminar consiste en privarle a un grupo humano de los mismos derechos que disfrutan otros." 1.2.1. Tipos de discriminación Discriminación por raza, etnia y xenofobia: La discriminación racial es un concepto que suele identificarse con el nombre de racismo y lo que abarca, aunque se trata de conceptos que no coinciden. Mientras que el racismo es una ideología basada en la superioridad de unas razas o etnias sobre otras, la discriminación racial es un acto que, aunque suele estar fundado en una ideología racista, no siempre lo está. En este sentido hay que tener en cuenta que la discriminación racial positiva (cuando se establecen discriminaciones con el fin de garantizar la igualdad de las personas afectadas), constituye una forma de discriminación destinada a combatir el racismo.
  • 22.
    21 La discriminación étnicaes un género muy específico de discriminación, ya que se dirige contra personas y/o grupos que se distinguen por sus características raciales, culturales, nacionales o cualquier otra que las asocie con un grupo que comparte una herencia común. El vocablo “étnico” o “etnia” proviene del griego y se refiere a los miembros de un pueblo o nación que tienen un origen compartido. Discriminación religiosa: Esta discriminación puede manifestarse en la limitación al acceso a la enseñanza, servicios de salud, o a cargos públicos e incluso los miembros de las comunidades religiosas pueden ser encarcelados o asesinados debido a su afiliación o a sus creencias religiosas. Las Naciones Unidas a lo largo de su historia ha luchado por defender la libertad de creencia como un derecho humano, dejando plasmada la prohibición de la discriminación por motivos religiosos en todos sus instrumentos básicos internacionales. Para este fin el Consejo de Derechos Humanos de las Naciones Unidas ha designado a un "Relator Especial sobre la libertad de religión o de creencias" a quien se le ha pedido que identifique obstáculos existentes e incipientes que impiden el goce del derecho a la libertad de religión o de creencias, y formule recomendaciones sobre los medios de superar tales obstáculos. Asimismo, ateos son discriminados por negar a quienes afirman que existen dioses Discriminación por discapacidad: El Título I de la Ley de Americanos con Discapacidades de 1990 (en inglés) prohíbe a los patronos privados, los gobiernos estatales y locales, las agencias de empleo y los sindicatos de trabajadores discriminar contra individuos calificados con discapacidades en los procedimientos de solicitud de empleo, contratación, despido, ascenso, compensación, entrenamiento para el empleo y otros términos, condiciones y privilegios de empleo. La Ley de Americanos con Discapacidades (ADA, tal su sigla en inglés) cubre a los patronos con 15 o más empleados, incluyendo los gobiernos estatales y locales. También se aplica a agencias de empleo y organizaciones laborales. Las medidas antidiscriminación de la ADA también se aplican a los empleados del sector federal, conforme al artículo 501 de la Ley de Rehabilitación, según enmendada, y sus reglas de implementación. Discriminación por género:
  • 23.
    22 La discriminación degénero es un fenómeno social que se basa en el conjunto de roles socialmente construidos, comportamientos, actividades y atributos que una sociedad considera como apropiados e inapropiados para hombres y mujeres. Puede ocasionar distintos problemas psíquicos y somatizaciones. Al referirnos a la discriminación de género entendemos que es toda distinción, exclusión o restricción en el sexo que tenga por objeto o por resultado, menoscabar o anular el reconocimiento, goce o ejercicio de un derecho por género. La perspectiva de género en la Republica dominicana, se ha estudiado tímidamente; por lo que el desarrollo de los estudios sobre la mujer son muy escasos debido a la falta de una tradición investigativa en el país, que está todavía en proceso de construcción y muestra grandes debilidades. Discriminación por orientación sexual: Homofobia.- El término homofobia hace referencia a la aversión (fobia, del griego antiguo “fobos”, ‘pánico’) obsesiva contra hombres o mujeres homosexuales, aunque generalmente también se incluye a las demás personas que integran a la diversidad sexual, como es el caso de las personas bisexuales o transexuales, y las que mantienen actitudes o hábitos comúnmente asociados al otro sexo, como los metrosexuales y los hombres con ademanes tenidos por femeniles o las mujeres con ademanes tenidos por varoniles. Es una enfermedad psico-social que se define por tener odio a los homosexuales. La homofobia pertenece al mismo grupo que otras enfermedades parecidas, como el racismo, la xenofobia o el machismo. Este grupo de enfermedades se conoce con el nombre genérico de fascismo, y se fundamenta en el odio al otro, entendido éste como una entidad ajena y peligrosa, con valores particulares y extraños, amenazadores para la sociedad y -lo que es peor- contagiosos (Malato y Agüero 2002). Los homosexuales, como toda persona humana, son sujetos de derechos fundamentales, como derecho al trabajo, a una vivienda, etc. Con todo, esos derechos no son absolutos ya que pueden ser limitados legítimamente por la ley a causa de comportamientos externos objetivamente desordenados que atenten contra el bien común o contra los más débiles (ya sea física o moralmente) (Malato y Agüero 2002).
  • 24.
    23 La discriminación verdadera,es decir, la que afectaría a una persona con tendencias homosexuales que quiere vivir castamente, es casi nula porque, por lo general, la mayoría de las personas con tendencia homosexual que procurar llevar una vida casta no dan a conocer públicamente su tendencia; en consecuencia el problema de la discriminación en función de empleo, vivienda, etc. normalmente no se plantea. Por el contrario, los homosexuales que declaran su homosexualidad son, casi siempre, personas que consideran su comportamiento o su estilo de vida homosexual como indiferente, y por eso digno de aprobación pública. Estos normalmente usan el lema de la "discriminación sexual" como un arma política para manipular la sociedad y la iglesia (Miguel 1999). 1.2.2. Discriminación Social a la comunidad LGTBI En la sociedad actual es más aceptada la relación lésbica, de hecho, como se puede ver en las películas pornográficas aparecen relaciones lésbicas, pero, con mujeres muy femeninas. En el cine, por ejemplo, el público tiende a ofenderse más cuando ve a dos hombres besarse, que cuando se trata de dos mujeres (Araya y Echevarria 1998). Los homosexuales han sido estereotipados como si fueran unas personas promiscuas, inestables, inmaduros y afeminados; siendo que hoy en día la mayoría de los homosexuales muestran una masculinidad algo exagerada, músculos, bigotes, pelo corto, ropa negra y algunos atributos que han ido adquiriendo gracias a la forma en que se ha vendido la imagen del cuerpo masculino (Araya y Echevarria 1998). Hay que tener en consideración también que los conceptos que habitualmente se manejan, y especialmente los relacionados con la sexualidad no responden a una realidad objetiva, varían en el tiempo y son específicos de cada cultura. Sin embargo, para cada individuo es fundamental, le sirve para valorar las actuaciones de los demás y para guiar las propias. Desde pequeños, el general de las personas ha aprendido a distinguir lo que está bien de lo que está mal, lo normal de lo anormal. Posteriormente nuestra propia experiencia vital hará que revisemos este sistema normativo y se acepten aquellas pautas que parezcan correctas o útiles y se desechen las que se consideren inútiles o ineficaces (Araya y Echevarria 1998).
  • 25.
    24 Según los autoresAraya y Echevarria 1998, cualquier comportamiento no heterosexual y, por lo tanto, toda persona con deseos homosexuales, transgrede diversas reglas y pone en cuestión importantes valores en los que se apoya la sociedad. Fundamentalmente éstos:  Transgrede la norma reproductiva  Interfiere el contrato matrimonial clásico y el sistema de herencia consecuente  Se enfrenta a la normativa religiosa de nuestra cultura (es considerado "pecado".)  Confunde la norma sobre reparto de roles sexuales en que se basa nuestra organización social del trabajo.  No hay definido un rol en nuestra sociedad al que estas personas puedan acogerse. No hay normas sobre cómo actuar o cómo vivir, lo que implica la inexistencia de una forma "correcta" de comportarse  Confunde la idea de los sexos y sus caracteres activo/ masculino pasivo/ femenino, y especialmente cuestiona la norma patriarcal según la cual el hombre-heterosexual-padre activo detenta el poder familiar y social. La libre aceptación de la homosexualidad interfiere el complejo sistema de valores en el que se fundamenta nuestra sociedad, y por lo tanto la norma cultural lo ha rechazado. Sin embargo, prácticamente todos estos valores están siendo puestos en cuestión en la actualidad. Muy probablemente esta sea la razón por la que la homosexualidad y en general las prácticas no reproductivas empiezan a valorarse menos negativamente. De alguna forma el movimiento feminista comparte muchos de los objetivos por los que luchan los movimientos de liberación homosexual ya que, en el fondo, ambos chocan contra el sistema normativo patriarcal que subyace a nuestro sistema social (Solé y Gredilla 2000). DISCRIMINACIÒN EN LOS ACTOS DE COMERCIO: Es el intercambio de bienes, valores y servicios entre dos o más personas naturales y jurídicas. En todo acto de comercio o transacción encontramos la parte real y la parte financiera, la parte real constituye el objeto mismo de la transacción, como una computadora, un perfume, reloj etc. Por otro lado la parte financiera es el valor monetario que se paga o recibe por la parte real de la transacción.
  • 26.
    25 Los Actos deComercio tienen dos funciones claramente establecidas, por un lado delimita la materia objeto del derecho comercial y, por otro, es fuente de obligaciones que son mercantiles por emanar de un acto de comercio. Empero, realmente es una misma función, pues de los actos de comercio emanan obligaciones, por lo cual, el derecho mercantil es predominantemente un derecho de obligaciones. Además, por actos de comercio se entiende que son las operaciones que el ordenamiento jurídico somete, más que a las normas del derecho privado común, a las normas especiales del derecho comercial. Los actos de comercio según el código de comercio son: 1.- La compra o permuta de cosas muebles, hecha con ánimo de revenderlas o permutarlas en la misma forma o en otra distinta; y la reventa o permuta de estas mismas cosas. Pertenecen también a la jurisdicción mer cantil las acciones contra los agricultores y criadores por la venta de los frutos de sus cosechas y ganados, mas no las intentadas contra los comerciantes para el pago de lo que hubieran comprado para su uso y consumo particular, o para el de sus familias; 2.- La compra y la venta de un establecimiento de comercio, y de las acciones de una sociedad mercantil; 3.- La comisión o mandato comercial; 4.- Las empresas de almacenes, tiendas, bazares, fondas, cafés y otros establecimientos semejant es; 5.- El transporte por tierra, ríos o canales navegables, de mercaderías o de personas que ejerzan el comercio o viajen por alguna operación de tráfico; 6.- El depósito de mercaderías, las agencias de negocios mercantiles y las empresas de martillo 7.- El seguro; 8.- Todo lo concerniente a letras de cambio o pagarés a la orden, aun entre no comerciantes; las remesas de dinero de una plaza a otra, hechas en virtud de un contrato de cambio, y todo lo concerniente a libranzas entre comerciantes solamente, o por actos de comercio de parte del que suscribe la libranza. 9.- Las operaciones de banco; 10.- Las operaciones de correduría;
  • 27.
    26 11.- Las operacionesde bolsa; 12.- Las operaciones de construcción y carena de naves, y la compra o venta de naves o de apare jos y vituallas; 13.- Las asociaciones de armadores; 14.- Las expediciones, transportes, depósitos o consignaciones marítimas; 15.- Los fletamentos, préstamos a la gruesa y más contratos concernientes al comercio marítimo ; y, 16.- Los hechos que producen obligación en los casos de averías, naufragios y salvamento. Este concepto es estrictamente de derecho positivo y, por tanto, de contenido variable, respecto a los distintos ordenamientos jurídicos, así como en las diversas épocas y lugares. Es común para las personas LGBTI enfrentar situaciones de discriminación en el trabajo a causa de su orientación sexual y/o identidad de género. La discriminación y el acoso comienzan en la etapa de escolarización, reduciendo de esta manera las perspectivas de empleo. Posteriormente, la discriminación continúa en el acceso al empleo y en el ciclo de empleo; en casos extremos, los trabajadores y las trabajadoras LGBT pueden llegar a sufrir hostigamiento, acoso, abuso sexual o maltrato físico. A menudo, la causa de discriminación, acoso y exclusión del mercado laboral es la percepción de no conformidad con la heteronormatividad (la creencia social de que lo “normal” es ser heterosexual), y también de las ideas preconcebidas sobre la apariencia y el comportamiento que supuestamente han de tener una mujer y un hombre. Con frecuencia, una mujer que es percibida como “masculina” o un hombre que es percibido como “afeminado” en su comportamiento o apariencia son víctimas de discriminación o acoso. En muchos casos, los trabajadores y las trabajadoras lesbianas, gays y bisexuales declararon haber sido objeto de preguntas invasivas sobre su vida privada y haber tenido que justificar por qué no eran heterosexuales. Otros entrevistados/as explicaron cómo habían tenido que “demostrar” su feminidad o masculinidad para poder ser aceptadas/os en el lugar de trabajo y que su contribución fuera apreciada. Por ejemplo, tanto el estudio de Tailandia como el de Argentina dan cuenta del modo en que algunos as empleadores/as esperan que las mujeres lesbianas afirmen su identidad femenina cambiando sus maneras y su forma de vestir.
  • 28.
    27 El temor aser víctimas de discriminación y violencia suele inducir a muchos/as trabajadores y trabajadoras LGBT a mantener en secreto su orientación sexual. Las lesbianas y los gays encuestadas/os indicaron que en las conversaciones en el trabajo cambiaban el nombre de su pareja, o simplemente evitaban hablar de su vida privada. Esta situación puede provocar una angustia considerable y, por consiguiente, mermar la productividad. 1.3 Análisis científico de la homosexualidad 1.3.1 La antropología La homosexualidad es un fenómeno sexual que existió al tiempo de surgir la sociedad humana, razón suficiente para comprender que las primeras manifestaciones homosexuales se dieron en contextos culturales específicos, esto mismo generó diferentes posiciones de las mismas ante la situación 1.3.2 Cultura y homosexualidad El ser humano, por su característica propia de vivir en sociedad, se ha visto obligado a vivir según las determinaciones y “reglas” que genera dicho grupo humano, de allí que la conducta humana no sea un estado individual o independiente, sino que es el resultado de la influencia de la sociedad. Los elementos que esta aporta, tales como las creencias, ideologías, leyes y costumbres sean quienes ayuden a formar y construir la personalidad. La conducta humana no es algo independiente y aislado, sino que está enraizada en una cultura y construida con los ingredientes que cada una de ellas aporta al individuo y que éste según sus tendencias personales se apropiará en una medida u otra para construir su personalidad (LASSO 1981 : 36). Respecto a la conducta sexual, cada cultura se ha visto en la necesidad de ir delimitando las diversas posibilidades para que pueda darse el desahogo sexual, entre las que se han permitido las relaciones homosexuales eventuales y las diversas variantes de la heterosexualidad, tales como la poligamia, la prostitución, etc. A razón de los estudios realizados por la antropología cultural, se constató que la homosexualidad ha estado presente en diversas culturas, con grados de civilización
  • 29.
    28 distintos, sin queello quiera decir que en alguna se haya constituido como forma dominante de la expresión sexual (MIFSUD 1988: 415). En este sentido, Emiliano Jiménez Hernández, asegura que la homosexualidad se encuentra en todas aquellas culturas decadentes, de modo especial en aquellas sociedades permisivas y tolerantes (cf. JIMENEZ 1990: 153 – 154). Afirmación que permitiría pensar que la homosexualidad solo se manifiesta en sociedades específicas y sobre todo marginales, hecho que no sólo es ilógico sino hasta falso. Para la antropología, la homosexualidad no es resultado de una elección propia de la persona, y en vista de que la persona no la eligió, ella no es responsable de sus actos y tendencias. • Al no ser responsable de sus tendencias y actos, no hay razón para condenarlo y excluirlo del resto humano, pero al formar parte del mismo, habrá que exigirle responsabilidad en el uso y dominio de sus tendencias. • La homosexualidad definitiva es una conducta que aparece escasas veces en las diferentes culturas, sean estas industrializadas o pre industrializados, aunque existen bastantes razones para pensar que es en las sociedades industrializadas en las que puede impulsarse su apogeo. • La homosexualidad transitoria es una conducta que aparece en todas las culturas, aunque en unas sea totalmente rechazada y en otras, incluso, se las haya institucionalizado (cf. MIFSUD 1988: 408). • La homosexualidad masculina es la conducta que más se ha estudiado y regulado, debido a la influencia “patriarcal-machista” de las culturas, siendo la homosexualidad femenina una conducta que no ha llamado mucho la atención en el interior de las culturas. • En consecuencia, la homosexualidad masculina ha sido observada en base a dos figuras, la del que penetra (homosexual activo) y la del que es penetrado (homosexual pasivo). Este último es considerado como el elemento femenino de la relación y es principalmente sobre él, donde recaen los prejuicios y condenas culturales. • En resumen, no se debe olvidar que, tanto en varones como en mujeres, la homosexualidad y la heterosexualidad pueden convivir juntos sin excluirse
  • 30.
    29 mutuamente. Hecho porel cual, homosexuales y heterosexuales se desenvuelven al interior de sus sociedades sin mayores diferencias, pasando inadvertidos unos y otros. • Lo anterior nos hace recordar, sin embargo, que al ser cada cultura quien determina los roles y características de macho y hembra (cf. NUGENT 1984:167), cualquier resquebrajamiento de estas determinantes conllevará cierta condena y por lo mismo un fuerte condicionamiento social para todos quienes transgreden las normas 1.3.3 La sociología La Sociología, íntimamente relacionada con la antropología, otorgará mayores luces respecto a la homosexualidad. No obstante, debe quedar claro que la sociología es una ciencia que recientemente decidió abordar el tema, debido a que consideraba que la vida sexual de los hombres no eran parte de sus objetivos científicos. La razón por la que decidió estudiar el tema, se debe al amplio crecimiento y difusión de la homosexualidad en la sociedad, lo que la llevó a buscar aquello que hiciese considerar a los homosexuales como subgrupo social o incluso como una sociedad o cultura homosexual (cf. POLAINO – LORENTE 1997: 1294). La sociología, que en un principio no se había sentido en la obligación de decir nada, por considerar que la vida sexual no era uno de sus objetos principales de estudio ni que los homosexuales debían ser curados, poco a poco se empezó a interesar por el tema buscando lo que los homosexuales pudiesen tener de subgrupo social Un primer avance de la sociología, es el hecho de aceptar que, efectivamente, en la mayoría de las sociedades no industrializadas se permite el comportamiento homosexual con diversas connotaciones de rechazo y tolerancia, lo cual permite comprender la existencia de un determinado porcentaje de homosexuales en todas las sociedades, incluyendo la nuestra. Las sociedades humanas históricas no parece que, en general, se hayan librado de albergar en su seno el fenómeno homosexual. También, como tesis, se afirma la existencia de una constante estadística homosexual dentro de cifras porcentuales muy convergentes y nunca excesivamente elevadas. Tampoco se atreve la sociología a presentar, como conexión necesaria, el crecimiento homosexual con la decadencia o el ocaso de la civilización o comunidad política de que se trate: quizá más bien al revés (HIGUERA 1981: 168-169).
  • 31.
    30 Por otro lado,independientemente de lo visto en la perspectiva antropológica, la sociología puede asegurar que las sociedades en las que la heterosexualidad se ha convertido en la norma de expresión sexual, existe un miedo latente hacia los comportamientos contrarios a esta norma, siendo más común el que la heterosexualidad sea exaltada mientras la homosexualidad desalentada (cf. LOPEZ 1977: 153). Bernhard Haring, quien trata duramente la homosexualidad, considerándola como una aberración sexual, reconoce que en las sociedades en las que el sexo es tomado como un artículo más de consumo, y las relaciones sexuales genitales se han convertido en una práctica descontrolada, es de esperar que la homosexualidad se difunda más ampliamente (cf. HARING 1986: 89) pese a ser un comportamiento contrario al del resto social. Otra seria la realidad, si la homosexualidad fuese considerada como uno de los ideales de la sexualidad humana; ya que una sociedad en la que ella fuera la única expresión existente o al menos en el mismo porcentaje que los heterosexuales no tendría razones para rechazarla, por el contrario sería completamente permisible y hasta deseable. Si la homofilia fuera uno de los ideales de la sexualidad humana, deberíamos admitir que una sociedad en la que sólo ella existiera, o en la misma proporción que alcanzan los heterosexuales, sería plenamente lógica y aceptable (LOPEZ 1992: 234). La anterior afirmación, está cada vez más lejana a ser real en nuestra sociedad, sin embargo, la sociología asegura que los “desajustes” o “problemas” sexuales presentes en la sociedad, serán cada vez más escasos en la medida en que sea la misma sociedad quien otorgue mejores posibilidades de desarrollo y adaptación sexual a todas las personas, facilitando de esta manera una expresión normal y transparente a través de su propio sexo. Retomando la problemática homosexual, se nota un cambio radical en la mentalidad de las sociedades, aunque todavía existan una serie de actitudes negativas y hasta discriminantes: Entre ellas se debe considerar el miedo, el rechazo, la burla y hasta el desprecio, por lo tanto una mayor relación con las personas homosexuales, contribuirá a que empiecen a disiparse, o al menos reducirse, estas “tradicionales” actitudes y creencias, generando de este modo un clima de apertura, comprensión y relación con quienes tienen esta orientación sexual.
  • 32.
    31 En definitiva éstamayor familiaridad con el universo gay determinaría que comiencen a disiparse – o, al menos, a neutralizarse- las inveteradas ficciones acerca de las personas homosexuales y que en un creciente sector de la sociedad se vaya abriendo paso a una consideración más comprensiva, cuando no decididamente positiva, hacia esta orientación sexual (MARTIN 1998: 444). Así mismo, la sociología puede asegurar que los homosexuales en ningún momento se tornan como personas desviantes de las instituciones a las que pertenecen; existen homosexuales religiosos más decididos y comprometidos que otros heterosexuales. Fenómeno similar ocurre en el mundo político, donde los homosexuales por lo general pertenecen a la línea conservadora o al menos moderada. En lo que respecta a la vida militar, exceptuando los casos, los homosexuales atraviesan por una etapa de abstinencia. De este modo, es preciso reconocer que; ninguno de los hombres o mujeres que hasta el momento han pisado la faz de la tierra, ha nacido directamente como prostitut@, drogadict@, alcohólic@, neurótic@, psicótic@, homosexual e incluso sant@. Cada persona llega a estos “desenlaces” de su vida dependiendo de los diferentes momentos que ha atravesado en su existencia, razón suficiente para concluir que entre estos tantos casos de la vida, existen personas sanas, equilibradas y productivas, incluso entre los homosexuales, a quienes, según José Fernández Martos y John Mc Neill, les ha tocado jugar y desempeñar un papel muy duro dentro de la sociedad pero que no por ello deja de ser importante. Al homosexual le ha tocado en suerte un instrumento nada fácil de dominar, pero yo creo que no por eso, menos valioso al conjunto. Su mayor sensibilidad, su sangrar con la conflictividad de lo humano, su indefensión, su capacidad para el matiz, etc., pueden sernos valiosísimos de integrar en nuestra orquesta tan heterosexual, machista y viril y que, a fuer de sinceros, no ha pasado todavía después de siglos, de tocar una fanfarria más ruidosa que atrayente y melódica. (FERNANDEZ – MARTOS 1981: 70) Según los autores antes mencionados, una aceptación mayor, por parte de la sociedad, permitiría a los homosexuales dejar de jugar su papel negativo de reivindicación (cf. SNOEK 1991: 180) para pasar a una etapa de desarrollo en la que las lesbianas y los homosexuales busquen su identidad personal y grupal y delimiten mejor sus objetivos en medio de una sociedad dominantemente heterosexual, aportando a este resto con sus
  • 33.
    32 cualidades y virtudespropias, tales como son la mayor sensibilidad que poseen, capaces de “sangrar” con el dolor humano; su talento crítico e innovador; su ideología profundamente abierta, tolerante y democrática que ayudarían positivamente al desarrollo de una sociedad, sino más perfecta, sí más humana (cf. FERNÁNDEZ – MARTOS 1981: 70). En la televisión La televisión es considerada hoy día como un medio para expresarse libremente y como un reflejo de la sociedad. También en algunos casos, la misma televisión impone modelos a seguir y formas de vida a través de personaje en series, novelas o publicidades. Según un estudio realizado por Lilian Rubin sobre las relaciones sexuales entre hombres y mujeres en la sociedad el 18 por ciento es o exclusivamente homosexual o persistentemente bisexual; entre las mujeres, el 2 por ciento es plenamente homosexual, el 13 por ciento ha participado en cierta forma de actividad homosexual, mientras que más del 15 por ciento confesó que había tenido deseos homosexuales sin haber cedido a ellos”. (1990, Pág. 8) Rápidamente aparecieron grupos a favor y en contra, (como la Iglesia). Se creó una nueva mirada hacia la homosexualidad En los últimos tiempos la televisión ha abierto las puertas a los homosexuales para su mejor inserción en la comunidad. Algunos éxitos en la pantalla chica permitieron que esto suceda. Los homosexuales, como minoría social, trabajan en equipo y se defienden de las acusaciones diarias que reciben por “ser diferentes”. La comunidad gay es discriminada por la sociedad, por el hecho de no poseer las mismas ideas. A partir de esta actitud, surgen los miedos, los ataques físicos y psicológicos. Los medios de comunicación crean figuras para fomentar estos miedos a lo diferente y a lo desconocido. Por lo tanto, se concluye que mientras existan en la televisión personajes que representen de una manera irónica a una minoría social, la comunidad gay no tiene posibilidades de ser vista de otra manera. Esto se debe a que la influencia que tienen los medios en la sociedad es enorme comparado con la campaña de concientización que podrían realizar los homosexuales para su conveniencia.
  • 34.
    33 1.3.4. El Derechoante la discriminación homosexual 1.3.4.1 Los derechos de la comunidad LGBTI Existen distintas normas tratados y declaraciones de derechos de los grupos LGBTI, además se busca conocer sobre los avances que se han dado en algunas legislaciones, es decir, los derechos a los cuales los LGBTI han podido acceder por medio de las luchas contra un mundo conservador y discriminatorio. Así, este movimiento comienza su trabajo buscado derechos a las diferencias, a ser distintos, porque de esta manera se les ha situado en las sociedades. Si por principio todos los ciudadanos somos sujetos de derechos, se debe contar con los mismos derechos porque se tratan de ciudadanos contribuyentes que viven en la sociedad. Estos, luchan por el reconocimiento de sus derechos de orientación sexual, que poco o nada ha sido regulado. A finales del siglo XX se dieron muchos cambios importantes relacionados al derecho de los homosexuales: 1.3.4.2. Tratados internacionales La declaración de los derechos humanos adopta y proclamada desde el 10 de Diciembre de 1948, que desde su preámbulo reconoce la dignidad y los derechos iguales e inalienables de todos los miembros de la familia, también considera la evolución de la sociedad por lo que busca que se acojan los seres humanos, sin temor o miseria a la libertad. En su texto proclama que todos los estados promuevan el respeto a los derechos y libertades, y asegurarse de su respeto y reconocimiento universal. Es así que la declaración de los derechos humanos, desde sus primeras líneas habla sobre la igualdad de las personas y con el fin de evitar todo tipo de discriminación. De igual manera el artículo 1, establece que todos los seres humanos nacen libres e iguales en dignidad, derechos y dotados como están de razón y conciencia, deben comportarse finalmente los unos con los otros aplicable completamente a los LGBT, que no son más que seres humanos con una simple orientación distinta con los mismos derechos y deberes que los heterosexuales.
  • 35.
    34 En su artículo2 en su primer párrafo establece que toda persona tiene todos los derechos y libertadas proclamados en esta declaración, sin distinción alguna de raza, color, sexo, idioma, religión, opinión política o de cualquier otra índole, origen nacional o social, posición económica, nacimiento o cualquier otra condición. Dentro de los derechos humanos, se deben destacar la importancia del Pacto Internacional de Derechos Económicos, Sociales y Culturales (PIDESC). El cual fue adoptado y abierto a la firma, rectificación y adherido por la Asamblea General, el 16 de Diciembre de 1966, siendo parte de los pactos adoptados por las Naciones Unidas. El pacto internacional de derechos económicos, sociales y culturales, reconoce derechos y compromisos de los estados, el derecho de toda persona a la educación, el libre consentimiento para contraer matrimonio de los futuros cónyuges; la protección y asistencia en favor de los niños y adolescentes sin discriminación alguna por razón de filiación o cualquier otra condición, también se les reconoce el derecho a participar en la vida cultural. Recogiendo estas disposiciones, en iguales términos se pronunció la proclamación de Teherán, emitida por la Conferencia Internacional de Derechos Humanos. En dicha ciudad el 13 de mayo de 1968, en el documento en el artículo 1 señala que es indispensable que la comunidad internacional cumpla su solemne obligación de fomentar y alentar al respeto a los derechos humanos y a las libertades fundamentales para todos, sin discriminación alguna. Por otra parte, la Misión permanente de Brasil en el año 2003, presentó la primera propuesta a la ONU emitiera una resolución sobre los derechos de las personas LGBTI. Se planteó un proyecto de resolución sobre los derechos humanos y la inclinación sexual, en la comisión de derechos humanos en 17 de abril de 2003, conocida como la resolución Brasileña 7, invocando la declaración universal de los derechos humanos y oras declaraciones y convenios relativos al principio de no discriminación, sin embargo este proyecto no contó con el apoyo requerido por lo que fue retirada la propuesta en el 2005, es así como en los años siguientes se fueron presentando proyectos los cuales no recibirían en apoyo necesario. Declaración sobre Orientación sexual e Identidad de género de las Naciones Unidas
  • 36.
    35 La declaración sobreorientación sexual e identidad de género fue presentada a la asamblea general de naciones unidas el 18 de diciembre de 2008, en donde condenan todo tipo de violación, el acoso, discriminación, exclusión, estigmatización y prejuicio por orientación sexual y por identidad de género, incluyendo la tortura, asesinato, arrestos. Fue un gran avance para los grupos LGBTI en relación a sus derechos y protección jurídica Los países firmantes fueron 66 de los 192 miembros, Ecuador es uno de los 66. Entre otras cosas se establece realizar un llamado a los estados, para que se comprometan en la protección de los derechos humanos de las personas, también a que tomen medidas necesarias, para asegurar que la orientación sexual no pueda ser base de sanciones penales y también que realicen las investigaciones pertinentes, sobre casos de violaciones de los derechos humanos. Una ratificación, es el pacto internacional de derechos civiles y políticos que contiene clausulas en contra de la no discriminación por orientación sexual, y además establece, que las leyes en contra de la homosexualidad son una violación a los derechos humanos. Declaración Montreal sobre los Derechos Humanos de Lesbianas, Gay, Bisexual y Transexual del 29 de julio de 2006. Esta declaración engloba una serie de derechos y libertades para los LGBTI, en su preámbulo comienza con la frase “Todos los seres humanos nacen libres e iguales en dignidad y derechos”. Adoptada por las Naciones Unidas desde hace ya 60 años atrás. También establece en su preámbulo que nos debemos acomodar a las nuevas situaciones por las que pasa el mundo en relación a la raza, religión, sexo, y evitar todo tipo de discriminación, agregando en el texto la diferente orientación sexual, en donde también reconoce la violación y discriminación a la que son víctimas estas personas, por la falta de aceptación de los LGBTI. Se establece además que existen ciertos lugares que ya no permiten la discriminación por diferente orientación sexual como es el caso de Asia, América Latina, Europa del Este. Lo que busca esta declaración es que se garanticen los derechos, cambiar las leyes, trazar y aplicar nuevas políticas y adaptar prácticas institucionales.
  • 37.
    36 Los derechos fundamentalesque plantean son: la protección de los derechos básicos de los LGBTI, los cuales se encuentran establecidos y que jurídicamente no admiten discusión entre los que tenemos: -Protección de la violencia de estado y de la violencia privada, en relación con la despenalización de la homosexualidad, torturas, casos de odios, violación. -Libertad de expresión, reunión y asociación ya que los grupos LGBTI son víctimas de actitudes, en donde se restringe el derecho de los mismos, de la libertad de expresión sin permitirles que se dé el día del orgullo gay, encarcelan a periodistas que dan su punto de vista, restricciones al libre trabajo por su preferencia sexual. -Libertad de tener relaciones sexuales con personas del mismo sexo (en privado, con consentimiento mutuo y entre adultos) lo que se busca con este derecho fundamental es que los LGBTI tengan libertad sexual, libre decisión de tener relaciones sexuales con quien quiera para que no exista una violación a la vida privada. Para cumplir este derecho fundamental como se llama en la declaración, es necesario la derogación de ciertas normas que van en contra del principio. En sí, estos son los derechos que se establecen en la Declaración de Montreal. Además habla sobre los retos mundiales que hacen referencia a las diferentes luchas y adelantos que se debe hacer para que los estados se apeguen más a la realidad, que se dé un avance en las políticas internas para la protección, creación de programas de defensa los grupos LGBTI. -Un punto muy importante en el ámbito del derecho, es que se exige el derecho de asilo, basada en un temor bien fundado, de persecución por orientación sexual. -Se exige también protección para los refugiados. -Exigencia a los respectivos gobiernos nacionales, derechos de residencia a los compañeros extranjeros según las mismas condiciones de que disfrutan las parejas casadas heterosexuales, sin discriminación basada en el sexo, orientación sexual o identidad de género. -Reforma a los tratados internacionales en la materia y se conceda a las parejas homosexuales los mismos derechos que tienen las parejas casadas heterosexuales, entre los más importantes.
  • 38.
    37 Existen muchas declaraciones,convenciones, literatura sobre las intersecciones de orientación sexual, derechos, antidiscriminación para los grupos LGBTI, pero no se ha logrado éxito completo en el cumplimiento de los mismos. 1.3.4.2. Reconocimiento constitucional de los derechos de los LGBTI En l mayoría de los países, la lucha de los grupos homosexuales, históricamente se ha basado en tres cuestiones: la abolición de las leyes que criminalizan de manera directa o indirecta la homosexualidad, la prohibición de discriminación por orientación sexual; y el reconocimiento de las relaciones conyugales y familiares de los LGBT Estas luchas algunas veces se han reconocido y en otros casos no. En el Ecuador se dieron dos de las tres peticiones de los LGBTI: - la despenalización de la homosexualidad y - el reconocimiento de la prohibición de discriminación por orientación sexual, justificándolo con el principio de igualdad o delito del odio. Desde 1998 se incorporaron derechos que no estaban antes reconocidos, dando un gran avance desde su inicio con el reconocimiento en sociedad. Se incluyen también cláusulas anti-discriminatorias, previendo la igualdad ante la ley esto lo podemos observar desde el artículo 23 numeral tres que establece: “La igualdad ante la ley. Todas las personas serán consideradas iguales y gozarán de los mismos derechos, libertades y oportunidades, sin discriminación en razón de nacimiento, edad, sexo, etnia, color, origen social, idioma; religión, filiación política, posición económica, orientación sexual; estado de salud, discapacidad, o diferencia de cualquier otra índole.” No se reconocí únicamente derechos e iguales oportunidades a todas las personas, sino que además asegura la vigencia de libertades fundamentales. A demás esta constitución establecía que el Estado debe proteger y fortalecer la diversidad y pluralidad, que significa un reconocimiento de la diversidad de modelos de vida. De la misma manera, se da el reconocimiento de los derechos sexuales y reproductivos, que antes no se encontraban en la Constitución por ser considerados parte de la vida
  • 39.
    38 privada, sin tomaren cuenta que también tiene que ver con la posibilidad de tomar decisiones personales, y por lo tanto, con el ejercicio pleno de sus derechos como ciudadanos. Se reconoce el derecho a tomar decisiones libres y responsables sobre la vida sexual. El artículo 43 de la Constitución de 2008 reconoce la existencia de violencia sexual, la prohíbe y señala que se atenderá a las víctimas de ese tipo de prácticas y garantiza el derecho a la privacidad y a guardar reserva sobre los datos referentes a salud y vida sexual. Estos derechos descritos son un reconocimiento a la orientación sexual de las personas, prohibiciones ante su discriminación o maltrato. También establece la necesidad de cambiar las relaciones violentas, desiguales y opresivas. En relación a la educación promueve la equidad de género y elimina todo tipo de discriminación en materia educativa. Uno de los avances más grandes de la constitución del 2008, en relación a la anterior es el reconocimiento de la unión de hecho. Eliminando así la frase de un hombre y una mujer de la constitución del 98, un derecho con el que no contaban.
  • 40.
    39 1.4.1 EL MATRIMONIO Ser mayorde 18 años CARACTERÍSTICAS Asenso o licencia de quien cuyo consentimiento sea necesario No estar ligado por vínculo matrimonial a otra persona REQUISITOS Los contrayentesnopueden ser parientes por consanguineidad en línea recta Es un contrato solemne Los contrayentesnopueden ser parientes colaterales en segundo grado civil de consanguineidad Únicamente se contrae entre un hombre y una mujer Su finesel de: Vivir juntos ProcrearAuxiliarse mutuamente Es libre y voluntario ES NECESRIO En caso de nulidad prescribe en dos años desde la celebración Solemnidades: Comparecenciade laspartes Carecerde impedimentos dirimentes Presenciade dostestigos hábiles Otorgamientoy suscripcióndel acta
  • 41.
    40 LEGALIDAD DEL MATRIMONIOGAY Matrimonio LGTBI El matrimonio para lo comunidad LGBTI no es legal en la sociedad ecuatoriana ya que en el código civil en el artículo 81 se expresa claramente que: “Matrimonio es un contrato solemne por el cual un hombre y una mujer se unen con el fin de vivir juntos, procrear y auxiliarse mutuamente.” Es decir que lo pueden contraer únicamente parejas heterosexuales conformados por un hombre y una mujer. Existen otros estados en los que el matrimonio gay es legal como: Holanda 2000 Bélgica 2003 Canadá 2005 España 2005 Sudáfrica 2006 Noruega 2009 Suecia 2009 Argentina 2010 Islandia 2010 Portugal 2010 Dinamarca 2012 Brasil 2013 Francia 2013 Inglaterra/Gales (Reino Unido) 2013 Nueva Zelanda 2013
  • 42.
    41 Uruguay 2013 Escocia (ReinoUnido) 2014 Luxemburgo 2014 Estados Unidos 2015 Finlandia 2015 Irlanda 2015 UNIÓN DE HECHO Concepto: Es la convivencia habitual, continua y permanente, desenvuelta de modo ostensible, con la nota de honestidad o fidelidad y sin impedimento para transformarse en matrimonio. Es también conocida como convivencia o concubinato Definición legal: Art. 222 del código civil: “La unión estable y monogámica entre dos personas libres de vínculo matrimonial que formen un hogar de hecho, por el lapso y bajo las condiciones y circunstancias que señala la ley, generará los mismos derechos y obligaciones que tienen las familias constituidas mediante matrimonio, según lo establecido el artículo 69 de la constitución del Ecuador.” Al no especificar que los integrantes de esta unión de hecho deban ser hombre y mujer deja espacio libre a que cualquier persona de cualquier sexo pueda tener una pareja de hecho. “La unión de hecho estable y monogámica de más de dos años entre un hombre y una mujer libres de vínculo matrimonial, con el fin de vivir juntos, procrear y auxiliarse mutuamente, da origen a una sociedad de bienes” ELEMENTOS DE LA UNION DE HECHO
  • 43.
    42 A) Que launión de hecho puede estar constituida por parejas del mismo sexo, quienes deben cumplir requisitos a fin de gozar de las garantías legales; B) La unión debe ser estable y monogámica; es decir firme, sólida y, que quienes la conforman no tengan otra unión; C) Que los constituyentes sean mayores de 18 años de edad; y, D) Que las dos personas sean solteras, divorciadas o viudas; EFECTOS DE LA UNION DE HECHO Voluntario: Se lo realiza ante la autoridad competente en cualquier tiempo, o sea ante el Notario, quien tiene esta facultad amparado en el art.18 numeral 26 de la Ley Notarial que le confiere la facultad de “Solemnizar la declaración de los convivientes sobre la existencia de la unión de hecho, previo el cumplimiento de los requisitos establecidos en el artículo 222 del Código Civil. El Notario levantará el acta respectiva, de la que debidamente protocolizada se conferirá copia certificada a las partes.” Controvertido: En caso de controversia o para efectos probatorios, se presumirá que la unión es estable y monogámica, transcurridos al menos dos años de esta. El Juez para establecer la existencia de esta unión considerará las circunstancias o condiciones en que ésta se ha desarrollado, lo que significa que de ese modo puede ir desvaneciéndose dicha presunción. Regla de valoración de la prueba: En la formalización de la unión de hecho controvertida se deberá probar lo siguiente: 1.- La unión estable y monogámica por dos años; 2.- Que las personas que forman la unión sean mayores de edad; y, 3.- Que no se encuentren incursos en las causas de nulidad del matrimonio previstas en el artículo 95 del Código Civil,
  • 44.
    43 En caso deque uno de los convivientes se oponga a legalizar la Unión de Hecho, por no tener la voluntad de hacerlo o estar incapacitado de ello, o por haber fallecido, el otro conviviente deberá presentar su acción en la Unidad Judicial de Familia en contra de su pareja o de sus herederos. DIFERENCIAS CON EL MATRIMONIO 1.-Entre los cónyuges existe la obligación legal de alimentos. En cambio, en la obligación de hecho se presenta una obligación alimentaria similar a la que existe entre los cónyuges, sin embargo, esta no es legal sino de carácter natural. 2.- Si se considera el deber de cohabitación, los cónyuges deben hacer vida en común en el domicilio conyugal, que de incumplirse origina una separación de hecho, susceptible de ser causal de abandono. En la unión de hecho, existe un deber natural de cohabitación semejante al legal de los cónyuges, no obstante el incumplimiento unilateral ocasiona la terminación de la unión de hecho. Por ello los convivientes no entran en un estado de separación de hecho. 3.- Los cónyuges recíprocamente deben ser fieles, de incumplirse se configura el adulterio, causal para demandar la separación de cuerpos o divorcio. En la unión de hecho, por su singularidad, se presenta el deber natural de fidelidad, en todo caso, solo provocará la terminación de la unión de hecho por decisión del conviviente ofendido. LOS EFECTOS PATRIMONIALES  En el aspecto patrimonial, la unión de hecho origina una comunidad de bienes que se sujeta a las disposiciones del régimen de sociedad conyugal. La existencia de la sociedad de bienes está condicionada a que exista la unión de hecho. ADOPCIÓN DE PAREJAS HOMOSEXUALES Requisitos para proceder con el trámite de adopción en el Ecuador
  • 45.
    44 Artículo 68 dela constitución establece que la adopción sólo queda para parejas de distinto sexo. El código de la niñez y adolescencia del Ecuador establece a la adopción en su artículo 152 indica.- La ley admite solamente la adopción plena, en virtud de la cual se establece entre el o los adoptantes y el adoptado todos los derechos, atributos, deberes, responsabilidades, prohibiciones, inhabilidades e impedimentos propios de la relación parento filial. En consecuencia, jurídicamente el hijo adoptivo se asimila en todo al hijo consanguíneo. La adopción extingue el parentesco entre el adoptado y los miembros de su familia de origen. No obstante, quedarán subsiguientes los impedimentos matrimoniales que afectaban al adoptado por causa de las relaciones de parentesco extinguidas. El código de la niñez y adolescencia ha establecido una relación familiar en donde se le brinde al menor un hogar estable en el que se pueda desarrollar correctamente. Art 159. Requisitos para adoptar: 1. Estar domiciliados en Ecuador o en uno de los estados en los cuales el Ecuador haya suscrito convenios de adopción. 2. Ser legalmente capaces. 3. Estar en pleno ejercicio de los derechos políticos. 4. Ser mayores de veinticinco años. 5. Tener una diferencia de edad no menor de catorce ni mayor de cuarenta y cinco años con el adoptado. La diferencia mínima se reducirá a diez años 6. En los casos de pareja de adoptantes, ésta debe ser heterosexual y estar unida por más de tres años, en matrimonio o unión de hecho que cumpla los requisitos legales; 7. Gozar de salud física y mental adecuada para cumplir con las responsabilidades parentales;
  • 46.
    45 8. Disponer derecursos económicos indispensables para garantizar al adoptado la satisfacción de sus necesidades básicas; y, 9. No registrar antecedentes penales por delitos sancionados con penas de reclusión Estas son las disposiciones para adoptar en el Ecuador las cuales tienen como finalidad la protección del menor, encontrarle un lugar adecuado en donde se puede desarrollar, y que este hogar tenga los medios tanto psicológicos como económicos para su desarrollo correcto. Podemos concluir con esto que las parejas adoptantes deben ser heterosexuales y deben estar unidas por más de tres años, en matrimonio o unión de hecho que cumpla los requisitos legales. Por lo que no se permite la adopción a parejas homosexuales, a pesar de que en el Ecuador se permite la unión de hecho homosexual ADOPCIÓN PARA PAREJAS LGTBI La adopción por parejas LGTBI es un tema muy debatido, si es que deben o no adoptar, cuáles son sus derechos y si son los mismos derechos que tienen los heterosexuales, por qué no se les permite adoptar y formar una familia? Estas son interrogantes que se han venido dando por muchos años. La adopción por parejas LGTBI, es un tema de tabú que de una u otra manera está sucediendo dentro de nuestra sociedad, pero lamentablemente se le esconde debido a que la adopción no está permitida para las parejas homosexuales, no obstante existe ciertos países que la permiten en los cuales los menores han gozado las mismas condiciones y se han desarrollado de la misma manera que en un hogar de padres heterosexuales. Entre los países que permiten la adopción encontramos a Holanda que fue el primero en permitirlo con todos los requisitos exigidos por la ley Holandesa para poder hacerlo. En el caso de Estados Unidos al ser una nación federal existen ciertos departamentos que lo permiten como el caso de Florida, Nueva York, New Jersey, California, Vermont, entre otros.
  • 47.
    46 Otro de lospaíses que permiten la adopción es Dinamarca, fue el primer país en permitir el matrimonio entre parejas homosexuales, pero estas parejas solo pueden adoptar a los hijos de su pareja; lo mismo sucede con Suecia que permite la adopción de parejas homosexuales incluso de otros países como China, Colombia y Corea del Sur, dándose aquí un problema por el hecho de que por lo menos en el caso de Colombia no se permite la adopción por homosexuales. Además en Suecia desde el 2005 se permite que parejas de lesbianas puedan recurrir al método de la inseminación artificial para poder tener hijos. TERMINACION Y LEGALIZACION DE LA UNION DE HECHO
  • 48.
    47 UNIÓN DE HECHO Uniónde hecho es la unión estable y monogámica entre dos personas libres de vínculo matrimonial, que sean mayores de edad, y es también conocida como convivencia o concubinato. EFECTOS LEGALES La unión de hecho, genera los mismos derechos y obligaciones que tienen las familias constituidas mediante matrimonio, y da origen a una sociedad de bienes. LEGALIZACIÓN TERMINACIÓN  La unión de hecho puede estar constituida por parejas del mismo sexo, quienes deben cumplir requisitos a fin de gozar de las garantías legales.  Unión debe ser estable y monogámica; es decir firme, sólida y, que quienes la conforman no tengan otra unión esta unión debe ser de 2 años para ser considerada.  Que los constituyentes sean mayores de 18 años de edad.  Que las dos personas sean solteras, divorciadas o viudas.  MUTUO CONSENTIMIENTO Voluntad de ambas partes para terminar dicha unión
  • 49.
    48 EFECTOS FORMALIZACION DE LAUNION DE HECHO LEGALIZADO  Voluntaria  Controvertida EFECTOS PATRIMONIALES  POR VOLUNTAD DE CUALQUIERA DE LOS CONVIVIENTES EXPRESADO POR ESCRITO ANTE EL JUEZ DE LO CIVIL Esta voluntad debe ser notificada al otro, en persona. Por lo tanto, cualquiera de los dos puede poner fin a la unión en forma individual, dado que la unión se fundamenta en la relación afectiva, no puede obligarse a nadie a permanecer en dicha unión contra su voluntad.  MATRIMONIO El matrimonio de uno de los convivientes constituye causa de terminación de la unión de hecho, puesto que no cabe mantener al mismo tiempo ambas situaciones 1.- La unión de hecho origina una comunidad de bienes que se sujeta a las disposiciones del régimen de sociedad conyugal
  • 50.
    49  MUERTE DEUNO DE LOS CONVIVIENTES Si uno de los convivientes fallece, termina automáticamente la Unión de Hecho, tanto más que surte el mismo efecto en el caso de la sociedad de bienes; es decir se disuelve o se extingue tal unión y como consecuencia se disuelve o se extingue la sociedad surgida por la convivencia; pues la persona termina con la muerte 2.- La existencia de la sociedad de bienes está condicionada a que exista la unión de hecho
  • 51.
    50 SOLEMNIDAD  Refutada  Voluntaria De muerte OTRAS MANERAS DE TERMINACIÓN  No exista fidelidad entre las partes  No exista convivencia ECONOMIA La palabra economía es una expresión que proviene del latín “oeconomĭa” que viene del griego ‘oiko’que significa: casa y ‘νομία’ que se traduce como: administración, o sea que dicha palabra quiere decir: administración de una casa o el que administra un hogar. Según el Diccionario de la Real Academia Española, la economía se define desde el punto de vista de tres puntos, que son: a. Administración eficaz y razonable de los bienes. b. Conjunto de bienes y actividades que integran la riqueza de una colectividad o un individuo. c. Ciencia que estudia los métodos más eficaces para satisfacer las necesidades humanas materiales, mediante el empleo de bienes escasos.
  • 52.
    51 Lionel Robbins diceque: “la economía es la ciencia que se encarga del estudio de la satisfacción de las necesidades humanas mediante bienes que siendo escasos tienen usos alternativos entre los cuales hay que optar”. Esta es la que se conoce como la definición subjetiva o marginalista de la economía. Desde el punto de vista de Federico Engels, “la economía política es la ciencia que estudia las leyes que rigen la producción, la distribución, la circulación y el consumo de los bienes materiales que satisfacen necesidades humanas”. Esta es conocida como la definición objetiva o marxista de la economía. (Blogspot, 2012) La economía es la ciencia social que estudia la extracción, producción, intercambio, distribución y consumo de bienes y servicios La forma o medios de satisfacer las necesidades humanas mediante recursos que son escasos y pueden ser destinados a diferentes usos. Forma en la que las personas y sociedades sobreviven, prosperan y funcionan; en este sentido es nuestro modo de relación con la naturaleza. CLASIFICACIÓN DE LA ECONOMÍA La división más usual de la economía es aquella que separa la macroeconomía de la microeconomía. La distinción entre macro y micro fue introducida en 1933 por el noruego Ragnar Frisch. El origen de los vocablos ya nos dice mucho sobre su significado. En sus raíces griegas, macro significa grande y micro pequeño. La macroeconomía estudia el comportamiento de variables económicas agregadas, es decir, aquellas variables que se forman con otras variables. Por ejemplo, la producción agregada de un país se forma con la producción de todas las empresas, familias, individuos y el sector público de ese país. Otras variables usuales en el estudio macroeconómico son la inflación y el desempleo. Se considera a John Maynard Keynes como el mayor contribuyente al análisis macroeconómico. Microeconomía La microeconomía, en cambio, estudia el comportamiento de unidades económicas individuales, como pueden ser individuos, familias, empresas y los mercados en los cuales ellos operan.. Por esto que también se la suele definir como la ciencia que estudia la
  • 53.
    52 asignación de losrecursos escasos entre finalidades alternativas. La teoría microeconómica utiliza modelos formales que intentan explicar y predecir, utilizando supuestos simplificadores, el comportamiento de los consumidores y productores. En general el análisis microeconómico se asocia con la teoría de precios y sus derivaciones. Se considera que el mayor contribuyente al análisis microeconómico ha sido Marshall. (Ecolink, 2014). Este es un contraste con la macroeconomía, que implica la "suma total de la actividad económica, abordar los problemas de crecimiento, inflación y desempleo, y con las políticas económicas nacionales relativas a estas cuestiones". La Macroeconomía se ocupa también de los efectos de gobierno con sus acciones microeconómicas (como cambiar los niveles impositivos) sobre los mismos. En particular, a raíz de la crítica de Lucas, gran parte de la teoría macroeconómica moderna se ha construido sobre los supuestos básicos sobre el comportamiento a nivel micro. Uno de los objetivos de la microeconomía es analizar los mecanismos de mercado que establecen los precios relativos entre bienes y servicios y la asignación de recursos limitados entre muchos otros usos. La microeconomía analiza los distintos tipos de mercado que pueden existir en función del número de oferentes y demandantes (de competencia perfecta, oligopolio, duopolio y monopolio), los fallos del mercado, donde los mercados no producen resultados eficaces, así como la descripción de las condiciones teóricas necesarias para la competencia perfecta. Campos de estudio importantes en la microeconomía incluyen el equilibrio general, los mercados bajo información asimétrica, elección bajo incertidumbre económica y las aplicaciones de la teoría de juegos. También se considera la elasticidad de los productos en el sistema de mercado. (Financiera, 2010) Economía familiar de la unión de hecho entre parejas del mismo sexo Toda familia tiene la responsabilidad de proveer de lo necesario para sus propias necesidades hasta donde le sea posible. La responsabilidad de administrar la economía familiar debe compartirse entre convivientes con una actitud de confianza y franqueza.
  • 54.
    53 Administrar sabiamente lasfinanzas puede proporcionar seguridad y promover el bienestar de la familia. Los miembros pueden experimentar problemas financieros debido al desempleo, al gastar en exceso, en emergencias inesperadas o al mal manejo de las finanzas. El pagar un médico, vivir dentro de las posibilidades, ahorrar para gastos imprevistos y evitar las deudas son partes esenciales de la estabilidad económica. Exposición de los gastos que se atienden. Hay tres tipos de gastos: Los fijos; variables y el extraordinario. Gastos fijos: Son aquellos que son invariables y comprenden: el alquiler de la vivienda- o pagarés, por su compra -, la alimentación, los recibos de la luz, el teléfono, el gas... Gastos variables: Son los que tienen periodos fijos de desembolso, pero que por ser más o menos habituales pueden preverse. Como la ropa, el calzado, las reparaciones, etc. Gastos extraordinarios: Son aquellos que pueden o no presentarse y por tanto, no es posible contar con ellos. Un ejemplo de estos: Un viaje inesperado, un tratamiento médico, un accidente o una enfermedad. (Arciniegas, s.f.) La renta familiar debe repartirse atendiendo en primer lugar a los gastos fijos, a los que se asignará una cantidad asimismo fija. Después, a los variables, destinándoles una parte razonable dictada por la lógica y la experiencia. El resto formará una especie de “caja de compensación” para situaciones imprevisibles que, de no producirse, pasará a incrementar el ahorro. ¿Para qué sirve un presupuesto? Un presupuesto es un plan operaciones y recursos de una empresa, o en este caso de la familia que se formula para lograr en un cierto periodo los objetivos propuestos y se expresa en términos monetarios. 1. Controlar: El presupuesto hace llevar un seguimiento de todo lo que gasta día a día, y sabrá así dar prioridades, reducir o eliminar: el solo hecho de ser consciente de cada gasto ayuda a ahorrar.
  • 55.
    54 2. Previsiones: SiSabe cuál es la situación de su economía familiar hoy, también podrá hacer previsiones para el mañana: puede ahorrar y hacer planes para afrontar el futuro con tranquilidad y estabilidad. 3. Emergencias: Si Sabe cuál es la situación de su economía familiar hoy, también podrá hacer previsiones para el mañana: puede ahorrar y hacer planes para afrontar el futuro con tranquilidad y estabilidad. Ingresos y Gastos Ingresos: Entendemos por ingresos a todas las ganancias que ingresan al conjunto total del presupuesto de una entidad, ya sea pública o privada, individual o grupal. En términos más generales, los ingresos son los elementos tanto monetarios como no monetarios que se acumulan y que generan como consecuencia un círculo de consumo-ganancia. Egresos: Del latín egressus, los egresos son las salidas o las partidas de descargo. El verbo egresar hace referencia a salir de alguna parte. Los egresos incluyen los gastos y las inversiones. El gasto es aquella partida contable que aumenta las pérdidas o disminuye el beneficio, y siempre supone un desembolso financiero, ya sea movimiento de caja o bancario. El pago de un servicio (por ejemplo, de conexión a Internet) y el arrendamiento de un local comercial son algunos de los gastos habituales que forman parte de los egresos de las empresas. (Definición.de, s.f.) ECONOMÍA FAMILIAR ESTABLE Cuando la organización de la economía familiar falla, se traduce directamente en problemas familiares, de pareja, disputas con los hijos porque no se les puede dar todo lo que ellos demandan, y más; crea un clima de caos intrafamiliar que fácilmente se puede evitar teniendo en cuenta algunos consejos: 1. Las fianzas se hablan abiertamente: Es importante no crear un tabú sobre los temas económicos. Enseñarles desde temprano cómo es el buen manejo de ellos, es de gran ayuda para la economía familiar. Como padres es normal preocuparse por la formación integral de
  • 56.
    55 los más pequeños,y el manejo del dinero se convierte en un tema importante, aun si a los niños no les importa mucho cómo manejar su plata. 2. Manejar un calendario familiar: En este todos los miembros de la familia podrán ingresar sus deberes y lo que desean. Marcarlo con diferentes colores; por ejemplo, rojo lo más urgente, naranja lo secundario y rosado lo que se desea a largo plazo. Así toda la familia estará en sintonía con los deseos y necesidades de los otros y se apoyarán mutuamente a cumplir sus metas. DELITOS EN CONTRA DE LA COMUNIDAD LGTBI En el Código Orgánico Integral Penal encontramos tipificados los delitos que pueden ser cometidos contra la comunidad LGTBI, como por ejemplo el delito de odio, que es de índole discriminatoria. Pero antes hay que definir al delito. Infracción penal, en el artículo 18 encontramos su definición jurídica: “Es la conducta típica, antijurídica y culpable cuya sanción se encuentra prevista en este Código.” Es decir que debe estar prescrita en el código, y debe ser cometida de forma dolosa, o sea con conocimiento e intención de causar daño. Clasificación: Las infracciones se clasifican en delitos y contravenciones. Delito es la infracción penal sancionada con pena privativa de libertad mayor a treinta días. Contravención es la infracción penal sancionada con pena no privativa de libertad o privativa de libertad de hasta treinta días. La culpabilidad: Previo a determinar la responsabilidad penal de una persona, respecto de la comisión de la infracción, hay que verificar si esta persona es imputable, es decir que ese individuo sea capaz de ser culpable. Es necesario que existan los presupuestos y elementos propios de la culpabilidad; en este aspecto deben concurrir además del elemento imputabilidad; el de conocimiento, esto es
  • 57.
    56 que el individuocomprenda que la conducta efectuada es de aquellas anotadas como contrarias a derecho; y, finalmente, el de exigibilidad, esto es que el individuo que realizó el acto u omisión, tuviera la opción de realizar otra conducta que no sea la punible. (Arteaga, 2012) Causas de inculpabilidad: La inimputabilidad es la falta de capacidad de culpabilidad, es decir, que una persona por problemas de madurez o psíquicos no reúne los requisitos suficientes para ser declarada responsable penalmente de actuaciones que pueden ser típicas y antijurídicas. A juicio de la doctrina (Muñoz Conde), son tres las causas de imputabilidad: 1) minoría de edad, salvo en los supuestos previstos en la Ley de Responsabilidad Penal del Menor; 2) alteraciones graves en la percepción de la realidad desde el nacimiento o infancia, y 3) enajenación y trastorno mental transitorio. Algunos de estos supuestos son, asimismo, causas eximentes de responsabilidad criminal. FORMAS DE PARTICIPACIÓN EN EL DELITO Según el COIP existen dos formas de intervenir en un delito: Los Autores: Se considera autor de un delito a la persona que actúe en él de la siguiente forma: b) Autoría directa  Quienes cometan la infracción de manera directa e inmediata  Quienes no impidan o procuren impedir que se evite su ejecución teniendo el deber jurídico de hacerlo. Un ejemplo son los policías quienes tienen el deber de impedir que se cometa un delito, en caso de no hacerlo se convierte en autor directo del delito. c) Autoría mediata
  • 58.
    57  Quienes instigueno aconsejen a otra persona para que cometa una infracción, cuando se demuestre que tal acción ha determinado su comisión.  Quienes ordenen la comisión de la infracción valiéndose de otra u otras personas, imputables o no, mediante precio, dádiva, promesa, ofrecimiento, orden o cualquier otro medio fraudulento, directo o indirecto.  Quienes, por violencia física, abuso de autoridad, amenaza u otro medio coercitivo, obliguen a un tercero a cometer la infracción, aunque no pueda calificarse como irresistible la fuerza empleada con dicho fin.  Quienes ejerzan un poder de mando en la organización delictiva. d) Coautoria  Quienes coadyuven a la ejecución, de un modo principal, practicando deliberada e intencionalmente algún acto sin el cual no habría podido perpetrarse la infracción. Los Cómplices: Definición Jurídica: “Responderán como cómplices las personas que, en forma dolosa, faciliten o cooperen con actos secundarios, anteriores o simultáneos a la ejecución de una infracción penal, de tal forma que aun sin esos actos, la infracción se habría cometido.” (Código Orgánico Integral Penal ) Al cómplice le corresponde una pena que equivale a un tercio de la mitad de la pena impuesta al autor. EL DELITO DE ODIO La reforma efectuada al Código Penal en marzo de 2009, trajo consigo la inclusión del Delito de Odio como tipo penal en el Ecuador, sustituyendo la parte pertinente a los delitos de discriminación racial. La subjetividad que presentaría este tipo penal al momento de aplicarlo, ya sea para acusar o para dar una sentencia, hace ver la problemática de incluir nuevos tipos penales dentro de un estado sin el suficiente análisis, evitando así, el violentar
  • 59.
    58 otros derechos fundamentalesprecautelados en la Constitución de la República. (Naranjo, 2011) En el parágrafo segundo, Art 177 Se encuentra definido lo que es el acto de odio: “Actos de odio.- La persona que cometa actos de violencia física o psicológica de odio, contra una o más personas en razón de su nacionalidad, etnia, lugar de nacimiento, edad, sexo, identidad de género u orientación sexual, identidad cultural, estado civil, idioma, religión, ideología, condición socioeconómica, condición migratoria, discapacidad, estado de salud o portar VIH, será sancionada con pena privativa de libertad de uno a tres años. Si los actos de violencia provocan heridas a la persona, se sancionará con las penas privativas de libertad previstas para el delito de lesiones.” DELITO DE DISCRIMINACIÓN El artículo 176 del Código Orgánico Integral Penal COIP, que habla de los delitos de discriminación, sanciona con pena privativa de libertad de uno a tres años ,entre otros casos, a la persona que propague practique o incite a toda distinción, restricción, exclusión o preferencia de una persona en razón de condición socioeconómica, con el objetivo de anular o menoscabar el reconocimiento, goce o ejercicio de derechos en condiciones de igualdad , artículo que concluye textualmente: Art. 176: “La persona que salvo los casos previstos como políticas de acción afirmativa propague practique o incite a toda distinción, restricción, exclusión o preferencia en razón de nacionalidad, etnia, lugar de nacimiento, edad, sexo, identidad de género u orientación sexual, identidad cultural, estado civil, idioma, religión, ideología, condición socioeconómica, condición migratoria, discapacidad o estado de salud con el objetivo de anular o menoscabar el reconocimiento, goce o ejercicio de derechos en condiciones de igualdad, será sancionada con pena privativa de libertad de uno a tres años. Si la infracción puntualizada en este artículo es ordenada o ejecutada por las o los servidores públicos, será sancionada con pena privativa de libertad de tres a cinco años.”
  • 60.
    59 En conclusión existenvarias leyes penales vigentes en el Ecuador que apoyan a la igualdad y protección de varios grupos religiosos, discapacitados, y entre ellos el grupo LGTBI quien se ha beneficiado de estas leyes para se promueva el respeto hacia ellos.
  • 61.
    60 CAPITULO II. 2. METODOLOGÍAA EMPLEAR. 2.1.Tipos de investigación Descriptiva Porque se analizó y describió la realidad actual (DISCRIMINACIÓN) que vive la comunidad LGBTI en el colegio Ibarra del Cantón Ibarra , interpretando en forma real lo que investiga. Cualitativa y Cuantitativa Permitió indagar por qué y cómo se produce la discriminación a la comunidad LGBTI en el colegio Ibarra del Cantón Ibarra, señalar las causas y encontrar el efecto para dar posibles soluciones por medio de la interpretación de resultados. Bibliográfica y documental. Permitió estudiar y compilar información de diferentes fuentes informativas necesarias para la elaboración del marco teórico. 2.2. MÉTODOS Analítico – sintético. Se analizó por medio de la descomposición de sus partes constitutivas al objeto analizado. Este método consiente en realizar un estudio, análisis profundo y detallado del porcentaje de personas que sufren discriminación por pertenecer a la comunidad LGBTI. Método deductivo - inductivo Es un tipo de razonamiento por el cual se procede de lo universal (Discriminación hacia la comunidad LGBTI) a lo particular (causas). Es un método inverso a la inducción entre sus funciones está la de hallar el principio desconocido de un hecho o fenómeno conocido y descubrir el efecto a través del análisis y la síntesis. Método histórico lógico
  • 62.
    61 Este método loaplicamos en los antecedentes de la investigación y en el marco teórico ya que nos permite establecer la trayectoria real del fenómeno que es la DISCRIMINACION HACIA LA COMUNIDAD LGBTI en el transcurso de la historia. 2.3.POBLACIÓN Y MUESTRA. Población El universo o totalidad de los individuos susceptibles de ser investigados (Población del colegio Ibarra del Cantón Ibarra) Muestra Es una parte de la población a la que se le aplica los instrumentos. Debido a que la población es amplia se realizó una muestra aleatoria. N n= ----------------------- (E)2 (N-1)+1 n= Muestra E= Margen de error proporcional al 0,05% N= Población Resolviendo; 100 n= ------------------- (0,05)2(100-1)+1
  • 63.
  • 64.
    63 CAPITULO III 3. PROPUESTA 3.1.Títulode la propuesta Plan de acción para disminuir LA DISCRIMINACIÓN HACIA LA COMUNIDAD LGBTI en el colegio Ibarra del Cantón Ibarra. 3.2.Objetivo general Contribuir a la disminución de la discriminación hacia la comunidad LGBT en el colegio Ibarra del cantón Ibarra mediante el diseño de una guía jurídica dirigida a la comunidad con información sobre los derechos y organismos que protegen a esta comunidad ante esta problemática con el propósito de aportar al mejoramiento de la calidad de vida de este grupo de personas. 3.3.Justificación En el colegio Ibarra del Cantón Ibarra provincia Imbabura, durante los últimos tiempos mucho se ha escuchado acerca de la discriminación hacia la comunidad LGBTI, pero pocos saben que éste es otra forma de maltrato hacia este grupo de personas y que trae devastadoras consecuencia. Lo que facilita la existencia de la discriminación hacia estas personas es el manto de silencio que logra imponer el odio de las personas hacia este grupo, y si a esto sumamos el miedo que la mayoría homosexuales tiene a expresarse a salir de ese abismo que lleva y ha llevado a la toma de decisiones fatales las cuales pretendemos prevenir o disminuir, tenemos las condiciones ideales para que la situación se mantenga oculta y perdure por años. Por esto es necesario trabajar en esta área sensibilizando a la población sobre esta problemática para la detección oportuna de esta forma de agresión. La realidad día a día nos confronta con todo tipo de agresiones a los derechos más esenciales de estas personas. La discriminación hacia las personas homosexuales se presenta como una realidad que afecta a este grupo en su diario vivir. 3.4. Desarrollo de la propuesta
  • 65.
    64 “La mayoría delos casos de discriminación hacia los homosexuales (LGTBI), se podrían evitar si las personas reciben una adecuada capacitación o información enfocada en donde se pueda conocer los derechos y organismos que amparan a este grupo” Anónimo A pesar de que la Constitución del 2008 en el art 11 # 2 establece “Todas las personas son iguales y gozaran de los mismos derechos, deberes y oportunidades. Nadie podrá ser discriminado por razones de etnia, lugar de nacimiento, edad, sexo, identidad de género, identidad cultural, estado civil, idioma, religión, ideología, filiación política, pasado judicial, condición socio-económica, condición migratoria, orientación sexual, estado de salud, portar VIH, discapacidad, diferencia física; ni por cualquier otra distinción, personal o colectiva, temporal o permanente, que tenga por objeto o resultado menoscabar o anular el reconocimiento, goce o ejercicio de los derechos. La ley sancionará toda forma de discriminación” y ampara los derechos de estas personas, la fobia odio repudio no se extingue sigue violando derechos y teniendo como consecuencia muchas situaciones terribles que ponen en peligro la vida y la integridad de este grupo de personas. Es necesario abrir otros frentes en donde se generen espacios de aprendizaje para disminuir la discriminación hacia este grupo y crear una sociedad tolerante, amplia de modo que podamos sobrellevar y aceptar a este grupo, y que mejor, educarnos desde el ámbito familiar y escolar, en donde un trabajo sinérgico contribuirá al aprendizaje y ejercicio de derechos a favor del bienestar de estas personas. La discriminación a los homosexuales (LGTBI) es un problema muy complejo, por lo tanto para entenderlo y abordarlo, hace falta sin duda una mirada integradora, es decir, la participación de los actores sociales; sociedad, comunidad (LGTBI), con un enfoque basado en el cumplimiento de los Derechos Humanos, y orientado hacia LA DISMINUCION DE LA DISCRIMINACION DE ESTE GRUPO DE PERSONAS. Luego del análisis de diferentes autores en relación al tema de DISCRIMINACION A LOS HOMOSEXUALES y a partir del análisis de la encuesta realizada a la población del colegio Ibarra cantón Ibarra provincia de Imbabura; se puede determinar que existe un alto
  • 66.
    65 índice de DISCRIMINACIONa la comunidad objeto de investigación, por lo que es necesario adoptar medidas preventivas para sensibilizar a la población mediante la realización de programas de capacitación y concienciación que tiene como objetivo primordial el favorecer la disminución de la discriminación a este grupo de personas desde el trabajo con diversos actores de la comunidad en general ya que la responsabilidad del bienestar e integridad de este grupo de personas es una tarea compartida. Es necesario socializar una guía jurídica informativa (tríptico) explicando sobre las características, causas y consecuencias que este fenómeno social ocasiona en la vida social y emocional de el grupo (LGTBI). La homofobia se manifiesta en una respuesta afectiva y en actitudes negativas basadas en mitos y estereotipos acerca de las relaciones entre personas del mismo sexo (Snively, Kreurger, Stretch, Watt & Chadha, 2004). La homofobia, como el racismo y la misoginia representan obstáculos mayores para el pleno disfrute de los derechos humanos que toda persona ciudadana debe tener garantizados. De hecho algunos investigadores sobre el tema han planteado que en la sociedad occidental en donde se condena el racismo y el antisemitismo, y en donde la misoginia ha perdido legitimidad, la homofobia permanece quizás como el último prejuicio aceptado socialmente (Fone, 2000). El presente proyecto pretende ser una vía para la asunción de ese compromiso iniciando por la sociedad. No debemos hacer eco del silencio que encubre actualmente este fenómeno sino que debemos proponer medidas que busquen solucionar y disminuir este tipo de agresión. Desafiamos a que día a día más nos involucremos activamente en la conformación de la protección de los derechos de este grupo. Frente a esta situación apenas se escuchan voces de denuncia. El miedo la vergüenza es más grande que la propia integridad física y psicológica de estas personas, el rechazo y el aislamiento que sufren es tan profundo que acarrea a la toma de decisiones fatales. "Para combatir y erradicar la homofobia se requieren acciones urgentes que incidan en un cambio de patrón cultural que ha establecido a la heterosexualidad como la única opción válida para el ejercicio del amor y de la sexualidad. Si la sociedad sigue sin reconocer a la homosexualidad como otra opción, los homicidas homofóbicos continuarán argumentando que con el asesinato de homosexuales liberan a la sociedad de entes depravados que no
  • 67.
    66 tienen derecho avivir" (p. 152). En la vida cotidiana los homosexuales y las lesbianas se enfrentan a diferentes formas de prejuicio, además de que existen pocas organizaciones que atiendan los problemas específicos de esta población y no hay reconocimiento institucional y legal de los distintos arreglos familiares entre individuos del mismo sexo. Las formas más evidentes de violencia van desde los insultos verbales y las agresiones físicas, hasta formas extremas como los asesinatos (Ortiz-Hernández & García-Torres, 2005). Por lo tanto, se propone concienciar a la comunidad, entendiendo que cuanto mayor sea el número de personas que se informen acerca del problema, mayor será la posibilidad de lograr la prevención destinada a evitar el daño. Para ello esta debe ser implementada tanto en el seno familiar como en la comunidad misma Las mejores defensas en general este grupo puede tener son:  Reconocer su valor  Evaluar y manejar una variedad de situaciones.  Saber dónde y cómo conseguir ayuda. “EN SÍ, LA HOMOSEXUALIDAD ESTÁ TAN LIMITADA COMO LA HETEROSEXUALIDAD: LO IDEAL SERÍA SER CAPAZ DE AMAR A UNA MUJER O A UN HOMBRE, A CUALQUIER SER HUMANO, SIN SENTIR MIEDO, INHIBICIÓN U OBLIGACIÓN.” – SIMONE DE BEAUVOIR
  • 68.
    67 CONCLUSIONES. 1. La discriminaciónhacia el grupo (LGBTI) es una conducta que la sociedad ha mantenido durante mucho tiempo, esta agresión que sufren estas personas ha conducido a consecuencias fatales, sin preocupación ni concienciación ante esta problemática en la que se vulnera los derechos que protegen a este grupo. 2. Hace falta sensibilizar a la comunidad a través de campañas educativas y de la organización de grupos de reflexión relacionados con la disminución de la discriminación para este grupo. 3. Es necesario informar y orientar a las familias que presentan situaciones en donde tengan algún miembro de su familia que pertenezca al grupo LGBTI 4. la discriminación hacia el grupo LGBTI es cometido por gente que cree que lo más apropiado para la sociedad es que este grupo no exista, y aun mas asertiva es esta propuesta para la religión y personas que son fieles a esta. 5. El tema de discriminación hacia algún miembro LGBTI es difícil de abordar especialmente cuando es intrafamiliar. Además, es una de las formas de discriminación que más nos cuesta comprender.
  • 69.
    68 RECOMENDACIONES. Con base ala experiencia obtenida como grupo de investigación se recomienda lo siguiente: 1. A la UNIDAD EDUCATIVA IBARRA, a su máximo representante, realice programas participativos en donde se involucren y aborden temas referentes a la discriminación hacia miembros del grupo LGBTI 2. Se recomienda al Estado que por medio del Ministerio de Educación desarrolle programas destinados a padres de familia, con programas culturales que ayuden desde la infancia a cambiar un patrón cultural ya establecido. 3. Se debe cubrir la falta de información que existe sobre nuestro tema tratado . Según lo que se ha podido recoger de la investigación existe carencia de información en los diferentes sectores sociales sobre el rechaso y discriminación hacia miembros de dicho grupo 4. En el seno familiar, es importante poder dialogar con todos los miembros y charlar sobre la discriminación hacia las personas LGBTI. En este punto cabe considerar que hay padres que piensan que hablar sobre este tema es desatar temores en sus hijos, o impedir un sano desarrollo sexual. Pero es necesario entender que es al contrario, se debe concientizar a la comunidad que el hecho de hablar sobre el tema es prevenir que los miembros de la familia sean personas críticas y de mente abierta 5. Es importante fortalecer la comunicación y confianza entre padres e hijos para que pueda expresar abiertamente cualquier crítica sobre el tema hablado.
  • 70.
  • 71.
    70 ANEXO 1 MODELO DELA ENCUESTA. UNIVERSIDAD REGIONAL AUTONOMA DE LOS ANDES Objetivo: la presente encuesta tiene la finalidad de recolectar información de la población sobre sus conocimientos en LA DISCRIMINACION HACIA LA COMUNIDAD LGTBI Indicaciones: Lea detenidamente cada pregunta y marque con una X en la opción que Ud. considere pertinente. 1.- ¿CONOCEUSTED A ALGUNA PERSONA CERCANA QUE SEA HOMOSEXUAL? SI ( ) No ( ) 2.- ¿SIENTE ODIO O REPUDIO PARA ESTE GRUPO DE PERSONAS? Poco ( ) Mucho ( ) Demasiado ( ) No presto importancia ( ) 3.- ¿USTED CREE QUE ESTE TIPO DE PERSONAS DEBERIAN RELACIONARSE CON LOS DEMAS? Si ( ) No ( )
  • 72.
    71 Tal vez () No presto importancia ( ) 4.- ¿SE RELACIONARIA SOCIALMENTE CON PERSONAS DE ESTE GRUPO? Si ( ) No ( ) Tal vez ( ) No presto importancia ( ) 5.- ¿APROBARIA USTED QUE UNA PAREJA HOMOSEXUAL ADOPTE A UN NIÑO? Si ( ) No ( ) Puede ser ( ) No presto importancia ( ) GRACIAS POR SU COLABORACIÓN
  • 73.
    72 ANEXO 2 ANALISIS EINTERPRETACION DE DATOS Encuesta realizada a 50 personas residentes en el Colegio Nacional Ibarra 1.- ¿CONOCEUSTED A ALGUNA PERSONA CERCANA QUE SEA HOMOSEXUAL? Si No 42% 58% 0% 10% 20% 30% 40% 50% 60% 70% Existe NO SI
  • 74.
    73 PREGUNTA 2. ¿SIENTEODIO O REPUDIO PARA ESTE GRUPO DE PERSONAS? Poco ( ) Mucho ( ) Demasiado ( ) No presto importancia ( ) 0 0.5 1 1.5 2 2.5 3 3.5 4 4.5 5 Serie 2NADA POCO NOPRESTO IMPORTANCIA DEMASIADO
  • 75.
    74 PREGUNTA 3 ¿USTEDCREE QUE ESTE TIPO DE PERSONAS DEBERIAN RELACIONARSE CON LOS DEMAS? Si ( ) No ( ) Tal vez ( ) No presto importancia ( ) 0 0.5 1 1.5 2 2.5 3 3.5 4 4.5 5 DIVORCIO TERAPIA FAMILIAR ADAPTACIÓN OTRO Serie 1 NPI TALVEZ SI NO
  • 76.
    75 PREGUNTA 4 ¿SERELACIONARIA SOCIALMENTE CON PERSONAS DE ESTE GRUPO? Si ( ) No ( ) Tal vez ( ) No presto importancia ( ) 0 0.5 1 1.5 2 2.5 3 3.5 4 4.5 5 Serie 2 SI NO TALVEZ NPI
  • 77.
    76 PREGUNTA 5. ¿APROBARIAUSTED QUE UNA PAREJA HOMOSEXUAL ADOPTE A UN NIÑO? Si ( ) No ( ) Puede ser ( ) No presto importancia ( ) 0 0.5 1 1.5 2 2.5 3 3.5 4 4.5 5 Serie 1NO SI PUEDE SER NPI
  • 78.
  • 79.
  • 80.
    79 ANEXO 4 IMÁGENES SOBREEL TEMA Fig. 1.- DISCRIMINACION A EL GRUPO (LGTBI) https://www.google.com.ec/search?q=discriminacion+homosexual&source=lnms&tbm=isc h&sa=X&ved=0ahUKEwimhtvgjerRAhWGRCYKHahQBIAQ_AUICCgB&biw=1366&bi h=662#imgrc=hr8mQ0_LEoP8tM%3 Fig. 2.- https://www.google.com.ec/search?q=discriminacion+homosexual&source=lnms&tbm=isch&sa=X &ved=0ahUKEwimhtvgjerRAhWGRCYKHahQBIAQ_AUICCgB&biw=1366&bih=662#imgrc=tOnVAk- cpxGIZM%3A
  • 81.
  • 82.
    81 ANEXO 5 UNIVERSIDAD REGIONAL AUTÓNOMADE LOS ANDES “UNIANDES “ CARRERA DE DERECHO PROYECTO DE INVESTIGACIÓN TEMA: DISCRIMINACIÓN HACIA LA COMUNIDAD “LGBTI” EN EL COLEGIO IBARRA DEL CANTÓN IBARRA Un 70,9% de la pobla ción GLBTI (gays, lesbianas, bisexuales, transexuales e intersexuales) de Ecuador sufrió algún tipo de discriminación de parte de sus familiares, reveló este miércoles el estatal Instituto Nacional de Estadística y Censos (INEC), que hizo una encuesta entre 2.805 personas. Del total de la población GLBTI entrevistada, el 70,9% reportó que vivió alguna experiencia de discriminación en su entorno familiar, de los cuales el 72,1% sufrió algún tipo de experiencia de control, el 74,1% experimentó algún tipo de imposición, el 65,9% sufrió rechazo y el 61,4% violencia", señaló la entidad en un informe. El INEC divulgó los resultados de la primera investigación sobre condiciones de vida, inclusión social y derechos humanos de GLBTI, realizada entre 2.805 personas de esos grupos entre noviembre y enero últimos en diez ciudades. La investigación determinó que los amigos son quienes más conocen la orientación sexual de los entrevistados (95%), seguidos de los hermanos (81%), mientras que en nivel de rechazo, el padre es el que menos acepta la inclinación e identidad de género (13%).
  • 83.
    82 DERECHOS DE LACOMUNIDAD LGBT - LESBIANAS, GAYS, BISEXUALES Y TRANSEXUALES El Articulo 2 de la Declaración Universal de los Derechos del Hombre estipula que " Toda persona tiene todos los derechos y libertades proclamadosen esta Declaración, sin distinción alguna de raza, color, sexo, idioma, religión, opinión política o de cualquier otra índole, origen nacional o social, posición económica, nacimiento o cualquier otra condición”, de esta forma se hace énfasis en el absoluto derecho que tiene cada ser humano a no ser discriminado por razón su orientación sexual o su identidad de género. Con el objetivo de hacer seguimiento a la situación de protección o vulneración de los derechos humanos fundamentales de los miembros de la comunidad LGBT, hemosañadidounanuevapáginatemática en nuestro sitio web. Allí estamos recopilando publicaciones y artículos relevantes en esta materia, así como resoluciones de la ONU y otros documentos que hablan sobre los desarrollos jurídicos y normativos que existen sobre el tema. En nuestra nueva página temática es posible además encontrar otras publicaciones en relacionadas la salud y bienestar de las personas LGBT; así como links de organizaciones que en diferentes lugares del mundo trabajan por los derechos fundamentales de estas personas. Nos gustaría además, recibir sus comentarios, sugerencias y comentarios sobre otras publicacionespertinentesenestamateria, lascualespodamostambiénincluirenesta nueva página temática.
  • 84.
    83 BIBLIOGRAFÍA. Ágora club .(2009). Obtenidode http://agoraclubpasto.blogspot.com/2009/06/que-significa- lgbt.html Arciniegas,M.(s.f.). Elrincón del vago.Obtenidode http://html.rincondelvago.com/economia- domestica-y-calidad-de-vida.html Arteaga,A.(2012). derechoecuador.com.Obtenidode http://www.derechoecuador.com/articulos/detalle/archive/doctrinas/derechopenal/2015 /01/19/la-imputacion-personal-y-la-culpabilidad--- Blogspot.(2012). economiaparatodosyalgomas.blogspot.com.Obtenidode http://economiaparatodosyalgomas.blogspot.com/2012/06/definicion-de-economia- segun-algunos.html Código Orgánico IntegralPenal. (s.f.).Quito. Definición.de.(s.f.). Definición.de.Obtenidode http://definicion.de/egresos/ Ecolink.(2014). Ecolink.com.Obtenidode http://www.econlink.com.ar/definicion/macroymicro.shtml Etimologíasde chile.net.(2016). Obtenidode http://etimologias.dechile.net/?gay Financiera,E.(2010). Enciclopedia Financiera.Obtenidode http://www.enciclopediafinanciera.com/teoriaeconomica/microeconomia.htm FLORES,S. D. (2010). Geordi,C.(2009). Guiracocha,C. (2011). Scribd. Obtenidode https://es.scribd.com/doc/47130215/Discriminacion- homosexual-en-Ecuador Ibarra, E. (s.f.). movimientocontralaintolerancia.com.Obtenidode http://www.movimientocontralaintolerancia.com/html/denuncias2BL/homofobia/discrim inacion.htm Naranjo,E. (2011). Universidad Católica del Ecuador.Obtenidode http://repositorio.puce.edu.ec/handle/22000/4568 Strauss,L. (2009). la antropologia dela familia.
  • 85.
    84 CUERPOS LEGALES Constitución delEcuador, 2008 Código orgánico integral pena (COIP)