0
Proyectos de
Inversión
Integrantes del Equipo:
Yesica Socorro Díaz Olivo
Reyna Itzel Bernal Ruíz
Jennifer Grimaldo López
Roberto Adolfo Zarza Jiménez
zsadsaf
YES GYM
1
Índice
Índice......................................................................................................................................1
1.- Perfil del Proyecto ..........................................................................................................3
1.1 ¿Cuáles son los datos relevantes de la organización? .......................................3
1.2 ¿Qué actividad se realizará? ...................................................................................4
1.3 ¿Cuál es el problema y sus causas? .....................................................................5
1.4 El proyecto va dirigido a:..........................................................................................6
1.5 ¿Problemas a resolver? ...........................................................................................7
1.6 Tipo de Proyecto........................................................................................................7
1.7 Análisis FODA............................................................................................................8
2.- ¿Cuáles son los objetivos?...........................................................................................9
2.1.- Objetivo General: ....................................................................................................9
2.1.- Objetivos Específicos: ............................................................................................9
3.-Estudio de mercado ......................................................................................................11
3.1 Objetivos del estudio de mercado.........................................................................11
3.2 Identificación de necesidad....................................................................................12
3.3 Segmentación del mercado ...................................................................................12
3.4 Demanda Presente en México de los Gimnasios ..............................................17
3.4 Análisis de la demanda en Zinacantepec ............................................................20
3.4.1 Los clientes potenciales serian: .....................................................................20
3.4.2 Encuesta ............................................................................................................21
3.4.3 Graficas ..............................................................................................................22
3.6 Análisis de la oferta .................................................................................................29
3.7 Análisis de la competencia.....................................................................................31
3.8 Logo...........................................................................................................................33
3.9 Precio.........................................................................................................................34
4.- Estudio Técnico............................................................................................................35
4.1 Especificación del Servicio.....................................................................................35
4.1.1 Localización.......................................................................................................36
4.2 Descripción del proceso .........................................................................................37
4.3 Determinación de la capacidad de la producción...............................................38
4.4 Descripción de equipo e instalaciones.................................................................38
2
4.4.1 Selección de proveedores...............................................................................41
4.5 Cotizaciones .............................................................................................................42
4.6 Precios de Equipo y Gastos del Gimnasio ..........................................................52
4.7 Gastos mensuales...................................................................................................54
4.8 Justificación de Recursos.......................................................................................54
4.9 Layout del Gimnasio ...............................................................................................55
5.- Estudio Organizacional ...............................................................................................58
5.1 Proyecto ....................................................................................................................58
5.1.1 Objetivo del Negocio ........................................................................................58
5.2 Misión ........................................................................................................................58
5.3 Visión.........................................................................................................................58
5.4 Valores ......................................................................................................................59
5.5 Principales Accionistas ...........................................................................................60
5.6 Estructura Organizacional......................................................................................61
5.6.1 Perfil y descripción de puestos .......................................................................62
5.7 Marco legal de la organización..............................................................................64
5.8 Principales trámites para abrir un negocio:.........................................................67
3
1.- Perfil del Proyecto
1.1 ¿Cuáles son los datos relevantes de la
organización?
Nombre de la organización: YES GYM
Municipio: Zinacantepec
Teléfono: 2-18-02-21
Dirección: José María Morelos, Colonia Barrio de la Veracruz # 404
Responsables: Roberto,Yesica, Yeni e Itze
Breve Descripción del proyecto: La organización se constituirá como
una Sociedad Civil integrada por 4 socios,se necesitará de un espacio
de 24x0m2
, se equipará con caminadoras, elípticas, discos olímpicos,
máquinas de tríceps,máquinas para abdomen, banco para pecho etc.
4
1.2 ¿Qué actividad se realizará?
El gimnasio se llamará YES GYM el cual está ubicado Zinacantepec
Estado de México, en el cual va a satisfacer los servicios primordiales
de ejercicio físico,contara con espacio suficiente paraque las personas
puedan realizar ejercicio y se sientan con la mayor comodidad posible,
equipado con los equipos necesarios para brindar un buen servicio.
Los servicios y productos que pueden brindarson:
AERÓBIC: Se darán clases todos los días, en este ejercicio se intenta
que todos los músculos del cuerpo entren en movimiento, para
ejercitarlos y agilizarlos.
FISICULTURISMO: No habrá clases, será libre, pero estará el
encargado vigilando del buen funcionamiento de los aparatos, se
podrán hacer tanto pesas y aparatos, como bicicletaestática, cinta para
correr y brindara asistencia a los clientes.
SPINNING: Son clases de una hora montando en una bici y haciendo
ejercicios de cadera, brazos. Es un servicio innovador que pocos
gimnasios tienen.
ARTES MARCIALES: Serán también clases de una hora, en la
especialidad que se elija, ofrecemostaekwondo y judo.
AIR FIT: Potencia tu resistencia y tonifica tus piernas con Airfit, el
nuevo entrenamiento explosivo de cardio, con 9 canciones divertidas
que te harán volar en tu trampolín durante 45 minutos.
5
1.3 ¿Cuál es el problema y sus causas?
El problemaque debe solucionar este proyecto es contribuir a disminuir
los niveles de obesidad en la población de Zinacantepec, ya que la
obesidad en México es un problema que se está agravando pues
México es el segundo lugar en obesidad adulta y el primer lugar en
obesidad infantil.
La encuesta Nacional de Salud y Nutrición en 2016 revela que 36.3%
de los adolescentes y72.5% delos adultos tienensobrepesouobesidad
en México, los problemas con obesidad derivan en enfermedades
cardiovasculares, tipos de cáncer estómago, recto, colon, la obesidad
produce depresión,diabetes etc.
Beneficio:
El ejercicio hace que el cuerpo produzca una sustancia denominada
endorfinas, dichas sustancias químicas nos hacen sentir bien y felices
con nosotros mismos. El ejercicio puede ayudar a algunas personas a
dormir mejor, también puede ayudar en los problemas de salud mental
como la depresiónleve y la baja autoestima, además el ejercicio puede
proporcionar una verdadera sensación de logro y orgullo cuando se
alcanzan determinadas metas.
El gimnasio trae beneficiossociales yaque el cliente puede relacionarse
con otras personas, a la vez que mantiene un programa de
mejoramiento físico.
6
1.4 El proyecto va dirigido a:
Los habitantes del centro del municipio de Zinacantepec conformado
porlos barrios de San Miguel, Barrio de la Veracruz, Barrio del Calvario,
Barrio de Santa María
Dirigido a una población de 15 a 50 años de edad.
Poblaciónde Zinacantepec
Poblacióntotal 167,759 habitantes
Hombres 82,109 son hombres
Mujeres 85,650 son mujeres
% Hombres 48.9%
% Mujeres 51.1%
Poblaciónentre 15 a 59 años
Como se puede observar en la gráfica nuestro posible mercado
potencial sería prácticamente un muy amplia de la población de la
comunidad de Zinacantepec.
0.00%
5.00%
10.00%
15.00%
20.00%
25.00%
30.00%
35.00%
40.00%
14 años 15 a 19 años 30 a 59 años 60 años
Población de Zincantepec
7
1.5 ¿Problemas a resolver?
 El problema principal a resolver es establecer un lugar un
gimnasio en la comunidad de Zinacantepec en una zona cercana
a la mayoría de la poblacióny que este tenga un costo económico
para que la mayoría de la población puede tener acceso a este
lugar.
 El segundo problema a resolver es ser un agente que contribuya
a disminuir los problemas de obesidad y sobrepeso en la
comunidad.
1.6 Tipo de Proyecto
El gimnasio entra en la clasificacióndelsectorterciario pues no produce
bienes tangibles si contribuye con la economía.
8
1.7 Análisis FODA
FORTALEZAS
 Buen servicio al cliente
 Espacios dedicadosal
ejercicio físico.
 Equipo de trabajo
capacitado.
 Horarios flexibles de servicio.
 Oportunidad de crecimiento
y desarrollo.
 Precio al alcance de los
usuarios.
OPORTUNIDADES
 Alto potencial de crecimiento
en el sector.
 Existe la necesidad de las
personas de verse y sentirse
mejor.
 Usar la tecnologíaa su favor.
DEBILIDADES
 Poca experienciaen el
mercado.
 Poco conocimiento en el
servicio.
AMENZAS
 Posibilidad de imitación en la
comunidad.
 Fallas técnicas en los
aparatos que impidan el
buen desempeño delas
rutinas.
9
2.- ¿Cuáles son los objetivos?
2.1.- Objetivo General:
YES GYM brinda un servicio personalizado que se podrá comprobar
desde el primer día en el gimnasio creando conciencia para mejorar el
estado físico, mental y de salud en las personas que se inicia con una
evaluación física para determinar un programa de ejercicios ideal para
ti.
2.1.- Objetivos Específicos:
 Que el gimnasio sea reconocido a nivel local por brindar un
servicio de calidad orientado a atender las necesidades
individuales de los clientes proporcionando bienestar, salud y
compromiso.
 Alcanzar una cantidad promedio de que asistan diariamente 25
personas al gimnasio hacer ejercicio.
 Que el gimnasio sea reconocido en zonas aledañas el municipio
por brindar un servicio de calidad orientado a atender las
necesidades individuales de los clientes proporcionando
bienestar, salud y compromiso.
 Extenderse a un mercado en el que, de manera de vía remota, a
través de una computadorao tableta, asesores guiando al cliente
a través de diversas rutinas de estiramientos, yoga, artes
marciales y ejercicios de impacto.
 Implementaralianzas con centros de salud y belleza.
 Que el gimnasio tenga una certificación.
10
ETAPAS DEL PROYECTO
INICIO Definir cómo va hacer la constitución
de nuestra organización, nombre,
responsables,definir la localización.
PLANIFICACIÓN Presupuesto disponible,establecerel
calendario de actividades del
gimnasio y fijar los horarios de
servicio, pedir cotizaciones sobre el
mobiliario y el equipo a usar,
establecer los perfiles de los
instructores, conocer el lugar físico
del lugar, fijar los precios por día mes
y año.
EJECUCIÓN Realizar la adquisición de cada uno
de los equipos de ejercicio,
administrar los costos, realiza las
entrevistas a los instructores, hacer
una campaña publicitaria local a
través de redes sociales, medios
impresos y en la radio, implementar
promocionesporapertura.
MONITARIZACIÓN Crear controles de productividad con
los instructores, realizar encuestas
sobre la calidad del servicio para
conocerla satisfaccióndel cliente.
Mecanismo de Evaluación
Implementar una aplicación móvil que monitorea el tiempo que pasan
cada uno de nuestros clientes en los aparatos para ejercitarse y que
permita llevar un registro de las horas que está en actividad física, las
calorías que ha perdido y a través de esta aplicación renovar su
membresía, fijar su horario de asistencia y aplicar encuestas de
satisfacción.
11
3.-Estudio de mercado
Generalidades del estudio de mercado
El proyecto se encuentra enfocado hacia el desarrollo físico de la
sociedad ya que la comunidad no cuenta con un gimnasio, clubes
deportivos, de acuerdo con la Secretaría de Salud. La estimación de
crecimiento de esta industria en 2016 es del 20 por ciento, según
Fitness México.
YES GYM tiene las siguientes ventajas
 El mercado al cual va direccionado la investigación de mercado
es una poblaciónde 15 a 45 años de edad.
 La colonia cuenta con alrededor de 12,500 habitantes según lo
refleja el último censo realizado por INEGI en el año 2010.
 La colonia colinda con otras comunidades (Barrio de la Veracruz,
Barrio de San Miguel) de las cuales sus habitantes pueden
trasladarse fácilmente a donde está ubicado el gimnasio.
 La ubicación del gimnasio es favorable ya que a sus alrededores
existen comunidades aledañas.
3.1 Objetivos del estudio de mercado
El objetivo principal de la investigación de mercado es poder obtener
información sobre el producto, la demanda, la oferta, los precios,
canales de distribución, promoción, además que se podrá saber las
preferencias, gustos y necesidades primordiales el precio que estarían
dispuestos a pagar por este servicio. Lo más importante que los
usuarios esténdispuestos a utilizarlos para así mejorar su condiciónde
vida llegando a tener una vida sana.
12
Otro de los objetivos de la realización delestudio de mercado es porque
la inversión debe estar bien respaldadaporun estudio de mercado para
no caer en errores de logísticaa la hora de escogersu ubicación.
Objetivos:
 Características que tendrá el servicio de la organización.
 Medios a través de los cuales se harán llegar el servicio a los
consumidores.
 El precio al cual se venderá el servicio al consumidorfinal.
 Conocer el tamaño del mercado al cual se enfocará la
organización.
3.2 Identificación de necesidad
El servicio se identificó,puesto que en la comunidad algunas personas
realizan ejercicio en las calles, pero no existe un espacio que brinde la
comodidadpara ejercitarse y que este servicio sea a un precio que esté
al alcance de la población de clase media, el aumento de la
preocupación por el aspecto físico hace crecer más la demanda de
empresas de servicio deportivo.
Poner en pie un gimnasio es hoy una de las opciones con más
expectativas de futuro para el pequeño y mediano empresario, por el
hecho de que la población obesa en México va en aumento y muchas
personas quieren evitar esa situación dañina para su salud a través de
la actividad física.
3.3 Segmentación del mercado
Zinacantepec es un municipio situado en la Zona Metropolitana delValle
de Toluca. Su nombre es de origen náhuatl y significa"Junto al cerro de
13
los murciélagos". Limita al norte con Almoloya de Juárez; al sur con
Texcaltitlán; al este conToluca y Calimaya; al oeste conTemascaltepec
y Amanalco. El territorio municipal tiene una extensión de 308.68
kilómetros cuadrados,correspondiente al1.38% deltotalde la superficie
estatal.
Respecto ala edad,la poblaciónes mayoritariamente joven, para el año
2010 los menores de 14 años representaban el 31.84%, es decir, casi
la tercera parte de la población; el 28.03% de sus habitantes tiene de
15 a 29 años, es decir, la proporción de jóvenes se acerca al 60% de
los habitantes; mientras que la población en el
rango de 30 a 59 años representael 34.15%;las personas mayores de
60 años comprendenel 5.98% del total de la población.
El presente proyecto se enfocará en el municipio de Zinacantepec es
un municipio de 167,759 habitantes (82109 hombres y 85650 mujeres)
situado en el Estado de México.
14
Zinacantepec se divide en las siguientesLocalidades:
1. 29 de Octubre (Fraccionamiento)
2. Benito Juárez (Pueblo)
3. Bosques Residencial
(Fraccionamiento)
4. Buenavista (Pueblo)
5. Casa Grande (Fraccionamiento)
6. Cerro del Murciélago (Barrio)
7. Ciendabajo (Hacienda de Abajo)
(Barrio)
8. Cuauhtémoc (Colonia)
9. De la Veracruz (Barrio)
10. De México (Barrio)
11. De San Miguel (Barrio)
12. Del Calvario (Barrio)
13. Deportiva (Colonia)
14. Dos de Marzo (Colonia)
15. El Contadero de Matamoros (San
José) (Pueblo)
16. El Coporo (Barrio)
17. El Curtidor (Barrio)
18. El Porvenir (Fraccionamiento)
19. El Potrero Barbosa (Colonia)
20. El Testerazo (Colonia)
21. Emiliano Zapata (Colonia)
22. Hacienda San José Barbabosa
(Fraccionamiento)
23. Irma Patricia Galindo de Rez
(Colonia)
24. La Aurora I (Fraccionamiento)
25. La Aurora II (Fraccionamiento)
26. La Cañada (Cañada Grande)
(Colonia)
27. La Cruz (Colonia)
28. La Esperanza (Fraccionamiento)
29. La Herradura (Colonia)
30. La Joya (Colonia)
31. La Joya (Colonia)
32. La Lima (Barrio)
33. La Loma (Fraccionamiento)
34. La Peñuela (Pueblo)
35. La Puerta del Monte (Pueblo)
36. La Victoria (Residencial)
37. La Virgen (Colonia)
38. Las Ánimas (Ranchería)
39. Las Culturas (Colonia)
40. Lindavista (Colonia)
41. Loma Alta (Pueblo)
42. Loma de San Francisco (Pueblo)
43. Los Maestros (Fraccionamiento)
44. Morelos (Colonia)
45. Nevado Plus I (Fraccionamiento)
46. Nevado Plus II (Fraccionamiento)
47. Nueva Serratón (Colonia)
48. Ojo de Agua (Pueblo)
49. Ojuelos (Fraccionamiento)
50. Paraje la Puerta de Barbabosa
(Fraccionamiento)
15
El 93,09% de la gente de Zinacantepec es católica, el 51,00% están
económicamente activos y, de estos, el 93,63% están ocupados
laboralmente. Además, el 81,91% de las viviendas tienen agua
entubada y el 13,70% tiene acceso a Internet.
La localidad en la cual se ha de ubicar YES GYM es El Barrio de la
Veracruz el cual Tiene 15,315 habitantes. El Barrio de la Veracruz está
a 2610 metros de altitud. En la localidad hay 7254 hombres y 8061
mujeres. Con una ratio de fecundidad de 2.29 hijos por mujer. El 5,38%
de la población proviene de fuera del Estado de México. El 1,24% de la
población es indígena, el 0,53% de los habitantes habla alguna lengua
indígena.
DATOS UTILIZADOS EN LA GRAFICA POBLACIONAL BARRIO DE
LA VERACRUZ:
:: Bebés (Hombres de 0 a 4 años): 1963
:: Jóvenes (Hombres de 5 a 14 años): 1689
:: Adultos (Hombres de 15 a 59 años): 2546
:: Ancianos (Hombres de 60 años o más): 1056
:: Bebés (Mujeres de 0 a 4 años): 2090
:: Jóvenes (Mujeres de 5 a 14 años): 1675
:: Adultas (Mujeres de 15 a 59 años): 3166
:: Ancianas (Mujeres de 60 años o más): 1130
16
:: Total Personas de 0 a 4 años: 4053
:: Total Personas de 5 a 14 años: 3364
:: Total Personas de 15 a 59 años: 5712
:: Total Personas de 60 años o más: 2186
:: TOTAL POBLACIÓN: 15,315
Esta población abarca algunas personas aledañas a las zonas de los
otros barrios de Zinacantepec,además se menciona que en los últimos
años ha habido venta de terrenos a personas no originarias de la
comunidad, y en cuestión de comercio ha crecido considerablemente.
El Barrio de la Veracruz está ubicado en una zona con afluencia de
personas ycolinda conlas colonias delBarrio de San Miguel y delBarrio
del Santa María.
0
500
1000
1500
2000
2500
3000
3500
Bebés Jóvenes Adultos Ancianos
Grafica Poblacional
Hombres Mujeres
17
3.4 Demanda Presente en México de los Gimnasios
-Un 41.1% de los
mexicanos busca mejorar
su salud es lo primordial al
inscribirse,
aunque el 33.0% desea
tener un mejor físicoes la
razón por la cual ingresan al
gimnasio.
-El 36.4% sólo va de 2 a 3
veces a la semana, lo cual
no alcanza a completar una
rutina donde se vean
resultados.
-26.8% acude de 4 a 6 veces
a la semana, lo cual sería lo
más recomendable si se
busca obtener resultados y
una buena disciplina del
deporte.
-El 33 % contestó que el
estar cerca de su casa es el
motivo principal para elegir
un gimnasio, muy por
encima de la opciónen la cual lo principal es el costo delservicio el cual
solo obtuvo un 18.7%
Podemos concluir que el mexicano empieza a tomar disciplina en
relación al asistir a un gimnasio,buscasobre todas las cosaslacercanía
con su casa para elegir entre las opciones y su principal motivo es
mejorar su salud, situaciones que acercan cada vez más a reducir los
índices de obesidad e inactividad física que tanto aquejan al pueblo
mexicano.
18
¿Alguna vez has estado inscrito en un gimnasio?
¿Cuál es la razón más importante para escogerun gimnasio?
19
¿Qué beneficio extra haría que te decidieras a inscribirte a un
gimnasio?
¿Qué periodo de pago más te acomoda?
Fuente: ttps://www.mercawise.com/estudios-de-mercado-en-mexico/estudio-de-mercado-
sobre-el-uso-de-gimnasios-y-complementos-vitaminicos
20
3.4 Análisis de la demanda en Zinacantepec
Si hay demanda en el servicio en la zona de Zinacantepec existe una
necesidad insatisfecha que ofrezca servicios exclusivos los cuales
estamos ofreciendo.
Un gimnasio es un giro que ha tomado fuerza en los últimos años, hay
demanda de todo tipo de gimnasios,desde los, más exclusivos (que
ofrecenalbercas, saunas, masajes, equipo de primer mundo) hasta los
económicos,que al hacer un pago anual disminuye considerablemente
el costo mensual.
La mayor demanda se encuentra en las estaciones de primavera y
verano, los clientes prefierenasistir tres veces por semana, en el turno
de la noche.
3.4.1 Los clientes potenciales serian:
Jóvenes y Adultos de entre 15-50 años, tendría que ofreceruna amplia
gama de máquinas de ejercicio, clases de ejercicios de tonificación
como el aerobox, aerobic, spinning, sacobox, step, fitness, bailes
latinos, deportes de contacto, artes marciales, defensapersonal.
Estos serían nuestros futuros clientes por que se ha observado que el
deseo por practicar alguna actividad física ha aumentado con los años
pues las personas en de esta zona el barrio de la Veracruz tiende a
buscar opciones paramantenerse activos y el gimnasio es una de ellas.
21
3.4.2 Encuesta
Recolecciónde datos sobre la oferta y la demanda
Instrucciones.Seleccionauna respuesta
HOMBRE______ MUJER_____ EDAD______
LUGAR DONDE VIVE_______________________
1.- ¿Realizas ejercicio?
SI_____ NO____ (Sisu respuesta es NO pase a la pregunta 5)
2.- ¿Con qué frecuencia hace ejercicio?
1 vez por semana___ 2 veces por semana___ 3 veces por semana___
diario_____
3.- ¿Cuándo tiempo dedicahacer ejercicio?
media hora____ una hora____ una hora y media____ dos horas____
4.- ¿Donde realiza ejercicio:
en su casa____ en el parque____ enun gimnasio___
5.- ¿Le gustaría que en Zinacantepec hubiera un gimnasio económico?
Sí_______ No____
6.- ¿Acudiríaa realizar ejercicio?
Sí________ No_____
22
7.- ¿Qué precio está dispuesto a pagar por hora?
25 pesos porhora___ 100 pesos porcinco horas ______
220 pesos por 15 días____ 400 pesos porun mes_____
8.- ¿En qué horario asistiría hacer ejercicio?
En la mañana antes de las 10:00 am____ En la tarde después de las
5:00 pm
Agradezco su participación en la realización de esta encuesta.1
3.4.3 Graficas
Se realizaron 30 encuestas de las cuales se recabaron los siguientes
datos.
1.- Se entrevistaron
11 Hombres y 19 Mujeres
1 Se realizaron 30 encuestas
63%
37%
Realizas ejercicio
Mujer Hombre
23
2.- De las siguientes edades
15 años 7
17 años 2
18 años 4
19 años 2
20 años 3
23 años 4
25 años 5
30 años 2
37 años 1
TOTAL 30
3.- De las cuales 29 personas son de la comunidad del Barrio de la
Veracruz y solo una era de otra comunidad.
7
2
4
23
5
2
1 3
Años
15 Años 17 Años 18 Años 19 Años 20 Años 23 Años 25 Años 30 Años 37 Años
97%
3%
Personas de la comunidad
Barrio de la Veracruz Otra Colonia
24
1.- ¿Realizas ejercicio?
2.- ¿Con que frecuencia hace ejercicio?
40%
60%
Realizas Ejercicio
SI NO
17%
33%33%
17%
Diario
Una vez por
semana
2 veces por seman
3 veces por
semana
25
3.- ¿Cuánto tiempo dedicaa hacer ejercicio?
4.- ¿Dónde realiza ejercicio?
33%
33%
17%
17%
Media hora 1 hora 1 hora y media 2 horas
34%
33%
33%
En su casa En el parque En un gimansio
26
5.- ¿Le gustaría que en Zinacantepec hubiera un gimnasio
económico?
6.- ¿Acudiríaa hacer ejercicio?
83%
17%
SI NO
93%
7%
SI NO
27
7.- ¿Qué precio estaría dispuesto a pagar por hora?
8.- ¿En qué horario asistiría a hacer ejercicio?
33%
17%17%
33%
25 pesos por hora 100 pesos por 5 horas
220 por 15 días 400 pesos por un mes
83%
17%
En la mañana antes de las 10 am En la tarde después de las 5 pm
28
Números aleatorios
Se realizó números aleatorios con el mismo número de encuestas que
se aplicaron.
No. Edad Trabaja Nivel de
Ingresos
1 20 No 0
2 29 Si 3,857
3 30 Si 2,482
4 21 No 0
5 23 No 0
6 53 Si 3,134
7 16 No 0
8 17 Si 2,155
9 25 Si 3,616
10 39 No 0
11 46 Si 3,121
12 51 Si 3,563
13 37 No 0
14 33 Si 2,086
15 15 No 0
16 24 Si 2,952
17 57 Si 2,649
18 31 Si 3,641
19 38 Si 3,866
20 30 Si 2,857
21 51 No 0
22 58 Si 3,956
23 21 No 0
24 50 Si 3,369
25 44 No 0
26 38 Si 2,353
27 42 Si 2,284
28 46 Si 3,574
29 59 Si 3,135
30 32 Si 2,967
De acuerdo a los datos obtenidos de números aleatorios un 67% si
trabaja y un 33% no trabaja y sus ingresos oscilan entre 2000 y 3900
pesos por lo que hipotéticamente podría adquirir el servicio de un
29
gimnasio en la comunidad del Barrio de la Veracruz, Zinacantepec
Estado de México.
3.6 Análisis de la oferta
De 2014 a 2016, la oferta de gimnasios en México pasó de 7 mil 826
establecimientos a 12 mil unidades, lo cual representó un incremento
de 4 mil 174 sucursales o un repunte de 53% en dos años, informó la
compañía9Round.
El corporativo de origen estadounidense, basado en datos de la
Perspectiva Global de la Industria del Fitness de 2016, precisó que el
valor aproximado del mercado fitness enMéxico fue de mil 800 millones
de dólares anuales y atendió a 3 millones 500 mil personas. La
penetración subió de 2.5% a 3.2% de la población en los últimos dos
años.
“México se encuentra entre los mayores mercados para los clubes
fitness en el mundo, con una penetración de 3.2%. El País tiene un
enorme potencial de desarrollo para alcanzar a economías como
Estados Unidos y Canadá, que tiene una penetración de 18.5% y
15.9%”,dijo Isaac Kably, directorgeneral de 9Round México.
Como en todo negocio siempre existe competencia,en el caso de YES
GYM se tiene competenciadirecta ya existe negocioscon el mismo
giro y están ubicados dentro del municipio de Zinacantepec.
30
Puesto que los clientes potenciales tienennecesidadesmuydistintas en
cuanto al servicio, el negocio está pensado para un mercado de
consumidorescon las siguientes necesidades:
s jóvenes que quieren adelgazar.
que quieren mantenerse en forma.
.
.
El gimnasio ofreceráservicios de máquinas, fitness,aerobic,spinning...
para todo tipo de público, desde jóvenes, mediana edad, y personas
mayores,adaptándonos a cada nivel de edad,porque,aunque nuestros
mayores no están muy acostumbrados a ir al gimnasio para cuidarse,
cada vez más se van iniciando en el deporte
31
3.7 Análisis de la competencia
En Zinacantepec existen establecimientos donde ofrecenel servicio de
gimnasio a continuación se mencionan gimnasio que tienen alta
demanda.
BIO SPORTS ubicado en Lic. Adolfo LópezMateos 117,Ojuelos,
51356 San Miguel Zinacantepec,Méx.
Ofrece Centro de acondicionamiento físico que ofrece un servicio de
calidad, con horarios flexibles,siempre pensando en los clientes.
*Mensualidad $350
*Mujeres 2x1 $500
*Estudiantes con credencial vigente sólo hasta licenciatura) $200
**Inscripción$100 (aplica en todas las promociones)
*Trimestre 750
*Semestre 1700
*Anualidad estándar 2500 igual todos incluyen inscripción.
Sus horarios que ofrece son:
32
SNAP FITNESS PLAZA OJUELOS 24/7 ubicado en Vialidad Adol
fo LópezMateos. Local 408-Nivel 1 Plaza, Ojuelos, Colonia Ojuelos,
Ojuelos, 51335 Méx.
Sus precios son:
Este gimnasio tiene una ventaja competitiva que le permite abarcar
mayor mercado pues está abierto a los clientes las 24 horas de los 7
días.
Olimpic Gym ubicado en Barrio del Calvario es un Gimnasio para
todo mundo, no importa la edad ni condiciónfísica,cuenta con TODO
el equipo para ponerlo en la mejor condiciónfísicade su vida.
33
3.8 Logo
El diseño que presentamos para YES GYM está compuesto por un
hombre y una mujer con la finalidad de generar inclusión de los dos
géneros en la actividad física, desarrollar sus capacidades y fortalezas
físicas en beneficio de su salud y apariencia. En el logo se puede
observar una mancuerna decidimosusarla porque es un vínculo que se
genera al momento de pensar en un gimnasio y es un elemento
indispensable en un gimnasio.
34
3.9 Precio
Basados en la informaciónobtenida de las encuestas observaos que
un precio que pueda ser accesible anuestros clientes y esto permita
cubrir nuestros costos sonlos siguientes:
Precio
Por hora Por mensualidad Por anualidad
$40 $400 $4000
35
4.- Estudio Técnico
4.1 Especificación del Servicio
 Horarios flexibles: la posibilidad de tomar la clase en cualquiera
de los horarios establecidos.
 Clases ilimitadas: que el alumno puedatomar el número de clases
que quiera durante el mes,habiendo pagado su mensualidad.
 Rotación de instructores para evitar la monotonía y aumentar el
entusiasmo de los clientes.
 Establecer un plan semanal de rutina. Trabajar diferentes partes
del cuerpo con accesorios y equipos diferentes durante toda la
semana, esto hace más efectivas las clases.
 Equipo y espacio suficiente, permitiendo que los alumnos
desarrollen de manera adecuada su disciplina.
 Instalaciones adecuadas (pisos de duela o superficie plana,
espejos,ventilación).
 Puntualidad: para evitar lesiones por falta de calentamiento o
pérdidade tiempo del usuario.
 Instructores calificados: profesores con certificado de estudio y
con experiencia en impartir clases.
 Atención personalizada, de manera que el instructor atienda a las
necesidades específicas del cliente, al mismo tiempo que
supervise que los ejercicios sehagan bien.
 Higiene y limpieza.
36
4.1.1 Localización
El gimnasio está planeado para ser ubicado en el municipio de
Zinacantepec en el específicamente en la Colonia en Barrio de la
Veracruz por enorme afluencia de personas y su cercanía con el
ayuntamiento del municipio.
Su ubicación exacta será en la Calle José María Morelos #404
C.P. 51354 Colonia Barrio de la Veracruz, Zinacantepec, Estado de
México.
37
4.2 Descripción del proceso
En cada uno de los deportes el servicio es similar en la etapa de
calentamiento, pero posteriormente se convierte enheterogéneoyaque
no se sigue la misma rutina diaria (fases) de ejercicios pues en cada
uno se persiguendiferentes objetivos.Por ejemplo,durante la clase de
aerobics hay una combinaciónde alto y bajo impacto
1. Calentamiento: de la cintura hacia abajo (bajo impacto);
2. Transición: estiramientos de la parte superiordel cuerpo en decir de
la cintura hacía arriba para así preparar al musculo en adquirir una
mayor fuerza para el resto de la clase (bajo impacto);
3. Rutina: aquí se adquiere un mayor ritmo cardiaco es decirexiste una
mayor oxigenación de la sangre (alto impacto);
4. Se baja el ritmo cardiaco a nivel normal (bajo impacto);
5. Tono muscular: Se trabaja en el piso con el programa de la semana
(bajo impacto);
6. Relajación: Es la etapa final de la clase para que las personas se
retiren satisfechas de la clase (bajo impacto).
38
4.3 Determinación de la capacidad de la
producción
El gimnasio tendrá una capacidad para 40 personas, la disponibilidad
en el suministro de recursos, tanto materiales como humanos y
financieros no representanfactores que condicioneno limiten el tamaño
y capacidad planteados puesto que existe disponibilidad deseadade los
mismos en cuanto a tiempo,cantidad y calidad se refiere;lo que reduce
el riesgo de enfrentar un incremento en los costos pordificultades ensu
abastecimiento.
4.4 Descripción de equipo e
instalaciones
Discos: Discos de todos los pesos, discos
olímpicos, son disco de 20kg y son muy
importantes para realizar ejercicios de
piernas.

Barras: son indispensables para
poder realizar muchos de los
ejercicios que se deben realizar en
cualquier tipo de rutina. Las más
importantes son las olímpicas que
pesan 20 Kg, son largas e ideales
para ejercicios como sentadillas,
press de banca, peso muerto.
39
Mancuernas: importante que
existan varios pares de
mancuernas del mismo peso
para que no tenga que esperara
que se liberen peso.Y deberíair
desde 1kg hasta al menos 40kg
para que tu evolución no se
estanque en ningún momento
subiendo idealmente de 1 en 1
kg o como mucho de 2 en 2 kg.
Bancos: El gimnasio tenga
además del típico banco plano
para realizar ejercicios de pecho,
bancos que se puedan inclinar
para variar el ángulo de trabajo o
realizar otros ejercicios para
hombros, bíceps, tríceps o
espalda, y también que se
puedan declinar para realizar
ejercicios de abdominales o
trabajar la zona baja delpectoral.
También tendría que tener
banco como el predicador o
banco scott, y bancos con
soporte para las barras o
40
mancuernas que te faciliten el acceso a ellas y poderiniciar el ejercicio
sin necesidad de ayuda externa.
Máquina de jalones: es
importante que tenga
varias máquinas de jalones
para realizar ejercicios de
espalda y tríceps, incluso
de bíceps u hombros si no
hay poleas.
Máquina para cuádriceps y
femoral: la pierna se puede
entrenar perfectamente con
barras y mancuernas, pero es
muy importante tener una
máquina de extensión de
cuádriceps para trabajar esa
zona específicamente y una de
curl femoral para alternar con el
peso muerto rumano a la hora
de fortalecerlos isquiotibiales.
41
Equipo cardiovasculary aeróbico:bicicletas,elípticas,escaladoras o
cintas que funcionen en óptimas condiciones.
4.4.1 Selección de proveedores
SportSolutions (sportsolutions.com.mx)
Distribuidor de equipo de ejercicio de
diferentes marcas está ubicado en Lomas
de Santa Fé # 170 German Centre Oficina
4-2-2 DelegaciónÁlvaro ObregónC.P.
01210, D.F (55) 5256 0727
GYMSPORT SA DE CV (http://www.gymsport.com.mx/)
Se dedicaa la venta de equipo nuevo o remano facturado, refacciones
y/o servicio para gimnasio profesionalo residencial está ubicado en
Centro ComercialEl Pinar Av. Ciruelos Querétaro No.137 loc. 23 y
24Jurica Campestre C.P. 76100 MEXICO
FundiciónRivera (http://www.equipoparagimnasio.mx)
Fabricantes directos de equipos de gimnasio productos,tenemos el
mejor precio del mercado,ubicados en Oriente 227 158,Agrícola
Oriental C.P.: 08500,Iztacalco, Distrito Federal, Tels.(0155)2235-
9205 y (55) 1355-5009.4.5 Cotizaciones
42
4.5 Cotizaciones
GYMSPORT
Nombre:
Roberto Adolfo Zarza Jiménez
Teléfono:
(722) 746-3513
Fecha:
20 de marzo 2017
Vigencia: 01/Abril/2017
Correo:
Robertomx2594@gmail.com
Cotización: A-9446
Modelo Descripci
ón
Imagen Cantidad Precio de
Lista
S-CTx
Star trac
genera su propia
energía
20 niveles de
resistencia.
sensor de pulso
cardiaco
Elíptica
star trac
serie "s"
1 $4,482.75
Modelo Descripci
ón
Imagen Cantidad Precio de
Lista
S-TRc
Star trac
voltaje a 110 o
220 vac. motor 5
hp
vel. de 0.5 a 20
km banda
prelubricada
inclinación de 0 a
15 % sistema de
ventilación
personal.
Caminador
a star trac
serie "s"
1 $6,030.17
Modelo Descripci
ón
Imagen Cantidad Precio de
Lista
43
S-RBx
Star trac star trac
genera su propia
energía
20 niveles de
resistencia.
sensor de pulso
cardiaco sistema
de ventilación
personal.
Bicicleta
electrónica
star trac
1
$2,581.90
E-ST
Star trac star trac
genera su propia
energía
20 niveles de
resistencia.
sensor de pulso
cardiaco sistema
de ventilación
personal.
Escaladora
star trac.
1 $ 3,142.24
NOTAS ADICIONALES:
Precio en dólares americanos
(en caso de pagar en pesos
debe ser tipo de cambio de
Banamex a la venta) precio
incluye instalación y envió
Póliza de mantenimiento
preventivo se cotiza por
separado.
Tiempo de entrega 6 a 8
semanas después de su
anticipo.
Garantía 2 años en todo su
equipo contratando póliza de
mantenimiento.
Forma de pago 50% anticipo y
50 % dos días antes de la
entrega.
Precios no incluyen I.V.A.
Sub Total: 16,237.06
I.V.A.: 2,597.92
Total: 18,834.98
44
Visite: www.fundicionrivera.mx
De acuerdo a su
solicitud vía
e-mail, someto a su
consideración
nuestra lista de
precios.
Cantidad Descripción Importe
DISCO OLÍMPICO $15.50
EL KG TIPO IVANKO,
TIPO APOLO,
1 DISCO OLIMPICO DE 20 $310.00
1 DISCO OLIMPICO DE 15 $232.50
1 DISCO OLIMPICO DE 10 $155.00
1 DISCO OLIMPICO DE 5 $77.50
1 DISCO OLIMPICO DE 2.5 $38.75
1 DISCO OLIMPICO DE 1 $15.50
DISCO ESTANDAR P/
MANCUERNA $15.50 el
Kg
45
Cantidad Descripción Importe
1 DISCO ESTANDAR DE 5 $ 77.50
1 DISCO ESTANDAR DE 4 $ 62.00
1 DISCO ESTANDAR DE 3 $ 46.50
1 DISCO ESTANDAR DE 2.5 $ 38.75
1 DISCO ESTANDAR DE 2 $ 31.00
1 DISCO ESTANDAR DE 1 $ 15.50
1 DISCO ESTANDAR DE ½ $ 7.75
DISCO ESTANDAR COMERCIAL P/BARRA $15.00 el Kg
1 DISCO ESTANDAR COMERCIAL DE 20 $ 310.00
1 DISCO ESTANDAR COMERCIAL DE 18 $ 279.00
1 DISCO ESTANDAR COMERCIAL DE 15 $ 232.50
1 DISCO ESTANDAR COMERCIAL DE 12 $ 186.00
1 DISCO ESTANDAR COMERCIAL DE 10 $ 155.00
1 DISCO ESTANDAR COMERCIAL DE 8 $ 124.00
1 DISCO ESTANDAR COMERCIAL DE 6 $ 93.00
1 DISCO ESTANDAR COMERCIAL DE 5 $ 77.50
46
Cantidad Descripción Importe
1 SET DE 10 BARRAS Z ESTANDAR PESO FIJO
5,10,15,20,25,30,35,40,45,50 Kg
$15,262.50
SET MANCUERNAS
5 PARES DE MANCUERNAS
2,4,6,8,10 Kg
$ 2,830.00
5 PARES DE MANCUERNAS CON PUÑO
ERGONOMETRICO
2,4,6,8,10 Kg
$ 2,930.00
5 PARES DE MANCUERNAS LUJO
(puño ergonométrico, tapas tipo ivanko en
pintura)
2,4,6,8,10 Kg
$ 3,430.00
5 PARES DE MANCUERNAS LUJO
(puño ergonométrico, tapas tipo ivanko
cromadas)
2,4,6,8,10 Kg
$ 3,730.00
10 PARES DE MANCUERNAS
2,4,6,8,10,12,14,16,18,20 Kg
$ 7,210.00
Cantidad Descripción Importe
10 PARES DE MANCUERNAS CON PUÑO
ERGONOMETRICO
2,4,6,8,10,12,14,16,18,20 Kg
$ 7,410.00
10 PARES DE MANCUERNAS LUJO
(puño ergonométrico, tapas tipo ivanko en
pintura)
2,4,6,8,10,12,14,16,18,20 Kg
$ 8,410.00
10 PARES DE MANCUERNAS LUJO
(puño ergonométrico, tapas tipo ivanko
cromadas)
2,4,6,8,10,12,14,16,18,20 Kg
$ 9,0100.00
15 PARES DE MANCUERNAS
2,4,6,8,10,12,14,16,18,20,22,24,26,28,30 Kg
$13,140.00
15 PARES DE MANCUERNAS CON PUÑO
ERGONOMETRICO
2,4,6,8,10,12,14,16,18,20,22,24,26,28,30 Kg
$13,440.00
15 PARES DE MANCUERNAS LUJO
(puño ergonométrico, tapas tipo ivanko en
pintura)
2,4,6,8,10,12,14,16,18,20,22,24,26,28,30 Kg
$14,940.00
15 PARES DE MANCUERNAS LUJO
(puño ergonométrico, tapas tipo ivanko
cromadas)
2,4,6,8,10,12,14,16,18,20,22,24,26,28,30, Kg
$15,840.00
47
20 PARES DE MANCUERNAS
2,4,6,8,10,12,14,16,18,20,22,24,26,28,30,32,34,3
6,38,40 Kg
$20,620.00
20 PARES DE MANCUERNAS CON PUÑO
ERGONOMETRICO
2,4,6,8,10,12,14,16,18,20,22,24,26,28,30,32,34,3
6,38,40 Kg
$21,020.00
20 PARES DE MANCUERNAS LUJO
(puño ergonométrico, tapas tipo ivanko en
pintura)
2,4,6,8,10,12,14,16,18,20,22,24,26,28,30,32,34,3
6,38,40 Kg
$23,020.00
20 PARES DE MANCUERNAS LUJO
(puño ergonométrico, tapas tipo ivanko
cromadas)
2,4,6,8,10,12,14,16,18,20,22,24,26,28,30,32,34,3
6,38,40 Kg
$23,820.00
25 PARES DE MANCUERNAS
2 PARES: 2,4,6,8,10,12,14,16 Kg
1 PAR: 18,20,22,24,26,28,30,36,40 Kg
$21,528.00
25 PARES DE MANCUERNAS CON PUÑO
ERGONOMETRICO
2 PARES: 2,4,6,8,10,12,14,16 Kg
1 PAR: 18,20,22,24,26,28,30,36,40 Kg
$22,028.00
25 PARES DE MANCUERNAS LUJO
(puño ergonométrico, tapas tipo ivanko en
pintura)
2 PARES: 2,4,6,8,10,12,14,16 Kg
1 PAR: 18,20,22,24,26,28,30,36,40 Kg
$24,528.00
25 PARES DE MANCUERNAS LUJO
(puño ergonométrico, tapas tipo ivanko
cromadas)
2 PARES: 2,4,6,8,10,12,14,16 Kg
1 PAR: 18,20,22,24,26,28,30,36,40 Kg
$25,428.00
MANCUERNAS COSTO POR PAR
Cantidad Descripción Importe
1 PAR DE MANCUERNA DE 1 Kg $ 411.00
1 PAR DE MANCUERNA DE 2 Kg $ 442.00
1 PAR DE MANCUERNA DE 3 Kg $ 473.00
1 PAR DE MANCUERNA DE 4 Kg $ 504.00
1 PAR DE MANCUERNA DE 5 Kg $ 535.00
1 PAR DE MANCUERNA DE 6 Kg $ 566.00
1 PAR DE MANCUERNA DE 7 Kg $ 597.00
1 PAR DE MANCUERNA DE 8 Kg $ 628.00
48
1 PAR DE MANCUERNA DE 9 Kg $ 659.00
1 PAR DE MANCUERNA DE 10 Kg $ 690.00
1 PAR DE MANCUERNA DE 11 Kg $ 721.00
1 PAR DE MANCUERNA DE 12 Kg $ 752.00
1 PAR DE MANCUERNA DE 13 Kg $ 783.00
1 PAR DE MANCUERNA DE 14 Kg $ 814.00
1 PAR DE MANCUERNA DE 15 Kg $ 845.00
1 PAR DE MANCUERNA DE 16 Kg $ 866.00
1 PAR DE MANCUERNA DE 17 Kg $ 907.00
1 PAR DE MANCUERNA DE 18 Kg $ 938.00
1 PAR DE MANCUERNA DE 19 Kg $ 969.00
1 PAR DE MANCUERNA DE 20 Kg $ 1,000.00
1 PAR DE MANCUERNA DE 21 Kg $ 1,031.00
1 PAR DE MANCUERNA DE 22 Kg $ 1,062.00
1 PAR DE MANCUERNA DE 23 Kg $ 1,093.00
1 PAR DE MANCUERNA DE 24 Kg $ 1,124.00
1 PAR DE MANCUERNA DE 25 Kg $ 1,155.00
1 PAR DE MANCUERNA DE 26 Kg $ 1,186.00
1 PAR DE MANCUERNA DE 27 Kg $ 1,217.00
1 PAR DE MANCUERNA DE 28 Kg $ 1,248.00
1 PAR DE MANCUERNA DE 29 Kg $ 1,279.00
1 PAR DE MANCUERNA DE 30 Kg $ 1,310.00
1 PAR DE MANCUERNA DE 31 Kg $ 1,310.00
1 PAR DE MANCUERNA DE 32 Kg $ 1,372.00
1 PAR DE MANCUERNA DE 33 Kg $ 1,403.00
1 PAR DE MANCUERNA DE 34 Kg $ 1,434.00
1 PAR DE MANCUERNA DE 35 Kg $ 1,465.00
1 PAR DE MANCUERNA DE 36 Kg $ 1,496.00
1 PAR DE MANCUERNA DE 37 Kg $ 1,527.00
1 PAR DE MANCUERNA DE 38 Kg $ 1,558.00
1 PAR DE MANCUERNA DE 39 Kg $ 1,589.00
1 PAR DE MANCUERNA DE 40 Kg $ 1,620.00
1 PAR DE MANCUERNA DE 41Kg $ 1,691.00
1 PAR DE MANCUERNA DE 42 Kg $ 1,722.00
1 PAR DE MANCUERNA DE 43 Kg $ 1,753.00
1 PAR DE MANCUERNA DE 44 Kg $ 1,784.00
1 PAR DE MANCUERNA DE 45 Kg $ 1,815.00
1 PAR DE MANCUERNA DE 46 Kg $ 1,846.00
1 PAR DE MANCUERNA DE 47 Kg $ 1,877.00
1 PAR DE MANCUERNA DE 48 Kg $ 1,908.00
1 PAR DE MANCUERNA DE 49 Kg $ 1,939.00
1 PAR DE MANCUERNA DE 50 Kg $ 2,000.00
1 SMITH MACHINE SENCILLA $13,700.00
1 RACK PARA SENTADILLA $ 5,000.00
1 POWER RACK $ 8,300.00
49
Cantidad Descripción Importe
1 LEG PRESS $12,700.00
1 SENTADILLA HACK S $12,700.00
1 LEG EXTENSION $ 9,800.00
1 LEG CURL $ 9,800.00
1 PANTORRILLA PARADO $ 9,800.00
1 PANTORRILLA SENTADO (costurera) $ 3,900.00
1 ADUCTOR $10,900.00
1 ABDUCTOR $10,900.00
1 MAQUINA DE TRICEP $ 9,800.00
1 MAQUINA PARA ABDOMEN $ 9,800.00
1 MAQUINA PREDICADOR $ 9,800.00
1 MAQUINA PARA GLUTEO $ 9,800.00
1 MAQUINA PARA GLUTEO DE PIE $10,400.00
1 CROSSOVER $19,000.00
1 POLEA ALTA $ 9,800.00
1 POLEA BAJA $ 9,800.00
1 POLEA COMBINADA ALTA Y BAJA $11,500.00
1 BANCO PARA PECHO INCLINADO $ 4,300.00
1 BANCO PARA PECHO HORIZONTAL $ 4,200.00
1 BANCO PARA PECHO DECLINADO $ 4,300.00
1 PECK DECK $10,500.00
1 PECK FLY $10,500.00
1 BANCA HIPEREXTENSIONES $ 3,600.00
1 JUNGLA 8 ESTACIONES $65,000.00
1 BANCO COMODIN $ 1,800.00
ACCESORIOS:
1 AGARRE PARA DORSALES LARGO $ 900.00
1 AGARRE PARA DORSALES CORTO $ 750.00
50
1 AGARRE PARA DORSALES LARGO EN
D
$1,150.00
1 AGARRE PARA DORSALES CORTO EN
D
$1,000.00
1 AGARRE PARA REMO DOBLE D $ 750.00
1 AGARRE EN Z (bigote) $ 850.00
1 AGARRE TRICEPS EN V $ 550.00
1 AGARRE REMO DOBLE D (mariposa) $ 700.00
1 PAR DE AGARRE EN D (CROSSOVER) $ 700.00
51
1 CUERDA NEGRA PARA TRICEPS $ 450.00
1 POLEA 4 ½ PULGADAS CON BALERO
PLASTICO
$ 180.00
1 POLEA 4 ½ PULGADAS CON BALERO
METAL
$ 200.00
1 BUJE NYLON PARA PESO INTEGRADO
COMERCIAL
$ 5.00
1 BUJE NYLON PESO INTEGRADO CON
PATAS
$ 6.00
Nota: Recuerde… Le mejoramos cualquier cotización en el
mercado.
Sub total $
I.V.A.$
Total $
Quedo a sus órdenes para cualquier aclaración o duda al respecto y hago propicia
la ocasión para expresar a usted un cordial saludo.
Atentamente, Juan Carlos Rivera Rivera
Oriente 227 # 158 col. Agrícola oriental, delegación. Iztacalco, c.p. 08500
Tel: 01 (55) 2235 9205 Cel: 044 (55) 1355 5009
Juan Carlos Rivera Rivera e-mail: fundicionrivera@hotmail.es
52
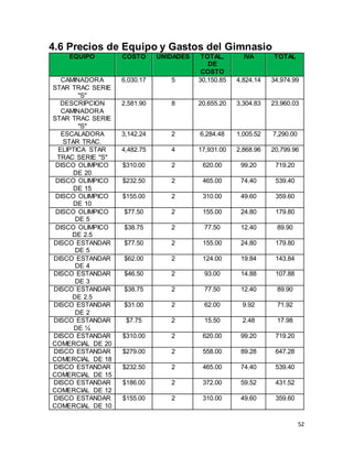
4.6 Precios de Equipo y Gastos del Gimnasio
EQUIPO COSTO UNIDADES TOTAL,
DE
COSTO
IVA TOTAL
CAMINADORA
STAR TRAC SERIE
"S"
6,030.17 5 30,150.85 4,824.14 34,974.99
DESCRIPCION
CAMINADORA
STAR TRAC SERIE
"S"
2,581.90 8 20,655.20 3,304.83 23,960.03
ESCALADORA
STAR TRAC.
3,142.24 2 6,284.48 1,005.52 7,290.00
ELIPTICA STAR
TRAC SERIE "S"
4,482.75 4 17,931.00 2,868.96 20,799.96
DISCO OLIMPICO
DE 20
$310.00 2 620.00 99.20 719.20
DISCO OLIMPICO
DE 15
$232.50 2 465.00 74.40 539.40
DISCO OLIMPICO
DE 10
$155.00 2 310.00 49.60 359.60
DISCO OLIMPICO
DE 5
$77.50 2 155.00 24.80 179.80
DISCO OLIMPICO
DE 2.5
$38.75 2 77.50 12.40 89.90
DISCO ESTANDAR
DE 5
$77.50 2 155.00 24.80 179.80
DISCO ESTANDAR
DE 4
$62.00 2 124.00 19.84 143.84
DISCO ESTANDAR
DE 3
$46.50 2 93.00 14.88 107.88
DISCO ESTANDAR
DE 2.5
$38.75 2 77.50 12.40 89.90
DISCO ESTANDAR
DE 2
$31.00 2 62.00 9.92 71.92
DISCO ESTANDAR
DE ½
$7.75 2 15.50 2.48 17.98
DISCO ESTANDAR
COMERCIAL DE 20
$310.00 2 620.00 99.20 719.20
DISCO ESTANDAR
COMERCIAL DE 18
$279.00 2 558.00 89.28 647.28
DISCO ESTANDAR
COMERCIAL DE 15
$232.50 2 465.00 74.40 539.40
DISCO ESTANDAR
COMERCIAL DE 12
$186.00 2 372.00 59.52 431.52
DISCO ESTANDAR
COMERCIAL DE 10
$155.00 2 310.00 49.60 359.60
53
DISCO ESTANDAR
COMERCIAL DE 8
$124.00 2 248.00 39.68 287.68
MAQUINA DE
TRICEP
$9,800.00 2 19,600.00 3,136.00 22,736.00
MAQUINA PARA
ABDOMEN
$9,800.00 2 19,600.00 3,136.00 22,736.00
BANCO PARA
PECHO
INCLINADO
$4,300.00 1 4,300.00 688.00 4,988.00
BANCO PARA
PECHO
HORIZONTAL
$4,200.00 1 4,200.00 672.00 4,872.00
BANCO PARA
PECHO
DECLINADO
$4,300.00 1 4,300.00 688.00 4,988.00
SILLA VERTICAL $5,000.00 2 10,000.00 1,600.00 11,600.00
ESCALADORA $3,000.00 2 6,000.00 960.00 6,960.00
AGARRE PARA
DORSALES
LARGO
$900.00 1 900.00 144.00 1,044.00
AGARRE PARA
DORSALES
CORTO
$750.00 1 750.00 120.00 870.00
AGARRE PARA
DORSALES
LARGO EN D
$1,150.00 1 1,150.00 184.00 1,334.00
AGARRE PARA
DORSALES
CORTO EN D
$1,000.00 1 1,000.00 160.00 1,160.00
AGARRE PARA
REMO DOBLE D
$750.00 1 750.00 120.00 870.00
AGARRE PARA
TRICEPS RECTO
$450.00 1 450.00 72.00 522.00
TOTAL DE
EQUIPO
70.00 152,749.03 24,439.84 177,188.87
54
Equipos de sonido Sub Total I.V.A. Total
Grabadora 1,000.00 1.00 1,000.00 160.00 1,160.00
Bocinas 3,000.00 1.00 3,000.00 480.00 3,480.00
Mobiliario y equipo de oficina.
Escritorio 2,000.00 1.00 2,000.00 320.00 2,320.00
Papelería 2,000.00 1.00 2,000.00 320.00 2,320.00
Equipo de cómputo para registro de usuarios.
Computador
a
6,000.00 1.00 6,000.00 960.00 6,960.00
Impresora
para
registrar el
pago de
usuarios.
4,000.00 1.00 4,000.00 640.00 4,640.00
Recepción
Servicio de
línea de
teléfono
3,000.00 1.00 3,000.00 480.00 3,480.00
sanitarios 30,000.00 4.00 120,000.00 19,200.00 139,200.00
Espejos 1,500.00 5.00 7,500.00 1,200.00 8,700.00
TOTAL, DE GASTOS 148,500.00 23,760.00 172,260.00
INVERSION ESTIMADA 301,249.03 48,199.84 349,448.87
4.7 Gastos mensuales
GASTOS MENSUALES MENSUAL ANUAL
Sueldos 6,000.00 72,000.00
Alquiler del local 5,000.00 60,000.00
Limpieza y mantenimiento 2,400.00 28,800.00
Promoción y publicidad 500.00 6,000.00
Papelería 200.00 2,400.00
Pago de Teléfono e internet 1,000.00 12,000.00
TOTAL 15,100.00 181,200.00
4.8 Justificación de Recursos
De acuerdo con las cifras para el año cero se necesitaríauna inversión
inicial de 349,448.87, para poder obtener recursos financieros se
acudirá a La Secretaria de Economía que por medio del Instituto
Nacional del emprendedorapoya a los jóvenes entre 18 y 30 años con
55
una idea de negocio y capital para iniciarlo o si ya tienes tu empresa
operando.
4.9 Layout del Gimnasio
El gimnasio debe teneruna extensiónmínima de 240 m2.El local puede
ser propio o rentado, lo importante es acondicionarlo según tus
necesidades. Para empezar, pensamos colocar duela en el piso y
espejos enlas paredes.
Procuraremos que el negocio esté bien ventilado. Evitaremos que haya
corrientes de aire y no instalaremos aparatos de aire acondicionado o
ventiladores, ya que esto puede perjudicar a las personas que se
ejercitan. Lo recomendablees contar con ventanas angostas que abran
hacia fuera y, de este modo,también optimizas el espacio.Al momento
de acondicionar el local, tomaremos en cuenta las siguientes áreas
clave.
56
Área de aparatos. Destinar 120 m2
para distribuir ocho bicicletas, tres
escaladoras y cinco caminadoras, y deja un espacio de un metro entre
cada aparato. Como se trata de equipo pesado, asegúrate de que la
estructura del local sea sólida, sobre todo, si el gimnasio no se
encuentra en planta baja.
Salón de usos múltiples. Este espacio (de al menos 20 m2
) es
fundamental, pues ahí se pueden realizar varias actividades como
clases.
Baños y vestidores. En una superficie de 20 m2
a 25 m2
acondiciona
el área donde se ubicarán los baños y vestidores (uno para hombres y
otro para mujeres). Cada uno debe contar con dos regaderas, dos
sanitarios y dos lavabos. Este servicio es indispensable,yaque algunos
clientes querrán asearse despuésde ejercitarse y cambiarse de ropa.
Recepción. En la entrada del gimnasio ubica un escritorio con una
computadora, un teléfono y una silla, donde tu asistente dé la
bienvenida a los socios. También coloca un refrigerador con aguas y
bebidas energizantes para poner a la venta de los clientes. Ésta puede
ser una veta muy rentable del negocio.
Estacionamiento. Debe tener capacidad para unos 10 automóviles, ya
que no todos llevan coche ni asisten al mismo tiempo.
57
Programa de servicio
Horario Lunes Martes Miércoles Jueves Viernes Sábado
7:00 am
a
8:00
Clases de
aeróbic SPINNING
Clases de
aeróbic SPINNING
Clases de
aeróbic
8:00 am
a
9:00
Air fit Flex Abs Air fit Flex Abs Air fit
Clases de
aeróbic
10:00
a
11:00
Box Zumba Box Zumba Box Zumba
11:00
a
5:00 pm
Actividades normales
5:00pm
a
6:00
Clases de
aeróbic SPINNING
Clases de
aeróbic SPINNING
Clases de
aeróbic
6:00 pm
a
7:00
Air fit Flex Abs Air fit Flex Abs Ait fit Taekwondo
7:00 pm
a
8:00
Box Zumba Box Zumba Box
8:00
a
9:00
Taekwondo Artes
Marciales
Taekwondo Artes
Marciales
Taekwondo
9:00
a
10:00PM
Hora de cerrar
58
5.- Estudio Organizacional
5.1 Proyecto
Este proyecto YES GYM es un gimnasio que nació de la búsqueda de
una solución para poder brindar un lugar económicamente accesible
para la realización de actividad física de manera supervisada y
acompañadaporpersonalprofesionaly capacitado estaideafue creada
por Yesica, Itzel, Jennifer y Roberto.
5.1.1 Objetivo del Negocio
YES GYM es proyecto que tiene por finalidad permitir el acceso a un
espacio físico económico que permita la práctica de actividades físicas
para el fortalecimiento y cuidado del organismo.
5.2 Misión
Brindar un servicio de calidad, totalmente comprometido e interesado
hacia una comunidad como los adolescentes,jóvenes y adultos a fin de
contribuir con la cultura de bienestar y salud.
5.3 Visión
Lograrque el gimnasio se conviertaen un club donde se puedanrealizar
diversos deportes, brindando un ambiente adecuado a la comunidad,
cálido, agradable y familiar.
59
5.4 Valores
Nuestros valores nos definen como una organización comprometida a
brindar un servicio de calidad que satisfagalas necesidadesde nuestros
clientes siempre mejorando día con día con profesionalismo para
convertirnos en un referente en la prestación de servicio de la actividad
física.
Respeto: Un trato correcto y digno a toda persona que hace uso de
nuestro servicio.
Compromisoconla calidad: Dedicamosnuestros esfuerzos aconocer
y satisfacer las necesidades de nuestros clientes con calidad que
cumpla con sus expectativas.
Bienestar Social: Ofrecemos una amplia programación deportiva, que
contribuya a mejorar la salud y las relaciones personales.
Integridad: Es la demostración constante de actitudes positivas,
aspirando a la eficacia,a la calidad y a la perfecciónhumana de manera
transparente.
60
5.5 Principales Accionistas
Nombre Dirección Contacto Aportación
Yesica
Socorro
Díaz Olivo
Av. Primero de
Mayo No.1700,
Col. Santa Ana
Tlalpatitlan
C.P. 50160,
Toluca de
Lerdo, Estado
de México
Tel. 7222537244
email: yes_soc@hotamil.com
$90,000.00
Reyna
Itzel
Bernal
Ruíz
Nicaragua,
210, Esq. Av.
México, Col.
Américas,
Toluca, Estado
de México
Tel. 5533123160
email:
Reyna.itze@gmail.com
$90,000.00
Jennifer
Grimaldo
López
Vicente
Guerrero, 209,
Col. Morelos,
Toluca, Estado
de México
Tel. 7227094147
email: jenn_gl@hotmail.com
$90,000.00
Roberto
Adolfo
Zarza
Jiménez
Ignacio
Zaragoza #105
Col. Barrio de
San Miguel
Zinacantepec,
Estado de
México
Tel. 7227463513
e-mail:
robertomx2594@gmail.com
$90,000.00
61
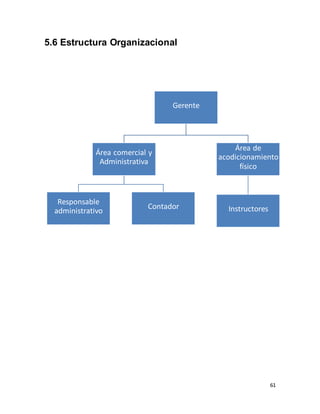
5.6 Estructura Organizacional
Gerente
Área comercial y
Administrativa
Responsable
administrativo
Contador
Área de
acodicionamiento
físico
Instructores
62
5.6.1 Perfil y descripción de puestos
Nombre del puesto: Gerente
Número de plazas: 1
Responsable del puesto: Jennifer Grimaldo López es la gerente de
esta organización su amplia experiencia adquirida a lo largo de su
formación profesional le administrar en base de las necesidades del
mercado.
Razón del puesto: El gerente es el responsable de la administración
del gimnasio, planificar estratégicamente las actividades del gimnasio,
diseñar estructuras acordes a las demandas del entorno, debe ejercer
el liderazgo para guiar y motivar a las personas y trabajar para lograr
los objetivos de la organización.
Área Comercialy Administrativa
Nombre del puesto: Responsable administrativo
Número de plazas: 1
Responsable del puesto: Yesica Socorro Díaz Olivo sus
conocimientos yexperienciacumplenconlos requisitos necesarios para
las actividades que se realizaran en este puesto.
Razón delpuesto:Organizary controlar las actividades que se realizan
en el gimnasio crear estrategias de publicidad, ventas y retención de
clientes.
63
Nombre del puesto: Contador
Número de plazas:1
Responsablede puesto: Contador
Responsable del puesto: Roberto Adolfo Zarza Jiménez es un
profesionista con la amplia experiencia para hacerse cargo de esta
función sus conocimientos y habilidades en la materia son garantía de
un trabajo bien hecho.
Razón del puesto: Es el responsable de proporcionar información
financiera a través de los registros contables, cumplir con las
obligaciones fiscales,administrar los recursos monetarios.
Área de acondicionamiento físico
Nombre del puesto: Instructor
Número de plazas existentes: 2
Edad y sexo requerido: 25 años en adelante, Masculino con
experiencia en air fit y flex abs.
Razón del puesto: Orientar a los clientes en sus rutinas, enseñar a los
usuarios el funcionamiento de los aparatos, así como llevar un
seguimiento de los mismos usuarios.
64
5.7 Marco legal de la organización
YES GYM tendrá una figura jurídica de RIF que es el régimenen el que
tributan personas físicas que realicen únicamente actividades
empresariales,es decirvenda bienes o prestenservicios porlos que no
requiera título profesional. Y que no rebasa ingresos de de 2 millones
de pesos
Características del Régimende IncorporaciónFiscal(RIF): 2
No pagan impuesto durante el primer año (incluye ISR, IVA y IEPS),
salvo que emitan
Facturas desglosando impuestos(IVA-IEPS).
El impuesto se disminuirá gradualmente hasta por 10 años.
Expedirán comprobantes de venta en forma simplificadapor las ventas
que realice al público en general.
Las retenciones realizadas a sus trabajadores SÍ debenser pagadas a
la autoridad.
Declararan cada dos meses (marzo,mayo, julio, septiembre,noviembre
y enero delsiguiente año), el primeraño solo presentala declaraciónde
ISR, IVA y en su caso IEPS sin pago.
Beneficios:
Durante el primer año no se paga el ISR, ya que hay una reduccióndel
100%,la cual irá
Disminuyendo en los siguientes nueve años.
65

 Los Contribuyentes, podrán calcular y enterar el pago mediante
un programa electrónico pre llenado con la información que
proporcionen.
 No se encontrarán obligados a la presentación de la declaración
con información de las operaciones con sus proveedores en el
bimestre inmediato anterior, cuando utilicen el sistema de registro
fiscal “Mis Cuentas”.
 No están obligados a presentar declaración anual ni declaración
anual ni declaraciones informativas, salvo la de retenciones de
salarios.
 Los Contribuyentes que tengan pérdidas pendientes de amortizar
de ejercicios anteriores a 2014 por el régimen intermedio o
general, podrán disminuir en el RIF el saldo que tengan pendiente
de aplicar.
 Los Contribuyentes que trasladen IVA de manera expresa y por
separado por las operaciones que realicen, no estarán obligados
a presentar las declaraciones informativas previstas en la Ley del
IVA, siempre que utilicen el sistema de registro fiscal “Mis
Cuentas”.
66
Obligaciones:
 Inscribirse en el RFC.
 Solicitar y conservar comprobantes fiscales desus gastos.
 Expedir notas de venta.

 Registrar sus operaciones en el Sistema de Registro Fiscal Mis
Cuentas.
 Entregar a sus clientes comprobantes fiscales por las
operaciones que realicen, los cuales podrá expedir a través del
Sistema Registro Fiscal“Mis Cuentas”.
 Emitir comprobante fiscal por las remuneraciones que efectúen
por sueldos y salarios y las retenciones de contribuciones que
realicen.
 El pago de nómina podrá generarse en la opción de “Generar
Factura”, contipo de comprobante “Gasto”yelRFC delempleado.
En descripciónse deberá anotar “nómina del día…” (periodo que
ampare el comprobante).
 Retener el ISR a trabajadores y enterarlo bimestralmente a más
tardar el último día del mes inmediato posterior al bimestre que
correspondala declaración.
 En el caso de las facturas conpago a plazos, se emitirá la primera
factura consignando el monto total y número delpago parcial. Los
demás pagos parciales se controlarán con su respectivafactura.
 Pagar sus compras e inversiones, mayores a $2,000 pesos,
mediante cheque, tarjeta de crédito, débito, de servicios,
67
monederos electrónicos autorizados por el Servicio de
Administración Tributaria.
 Tratándose de inversiones, se deducirán las erogaciones
efectivamente realizadas en el ejercicio para la adquisición de
activos fijos, gastos o cargos diferidos.
5.8 Principales trámites para abrir un negocio:
El número de trámites que se tienen que cubrir para abrir un negocio
va entre 8 y 9, esto dependiendodeltipo de negocio,del estado y a su
vez de la localidad, además del número de trámites específicamente
establecidos para el registro de la propiedad y el cual va generalmente
entre 6 y 7.
Los trámites que se tendrán que realizar para la apertura del gimnasio
son:
Trámite federal
- Inscripciónal Registro Federalde Contribuyentes.
Trámite estatal
- Registro Estatal de Causantes (REC). En cada entidad federativa hay
un Módulo de Asistencia al Contribuyente para orientarlo al respecto.
Trámite municipal
- Solicitud de Licencias de Uso de Suelo ante el municipio
correspondiente: Para obtener el certificado te piden copia de la
identificación oficial y copia de la última boleta predial. Tardan
aproximadamente cinco días hábiles en entregarlo. Es importante
68
aclarar que el permiso se expide para el inmueble no para la persona;
tiene vigencia de dos años, es decir que el interesado cuenta con dos
años para concluir con el procesopara abrir su establecimiento.
- Aviso de Declaración de Apertura o licencia de funcionamiento (según
el caso): La Declaración de Apertura no tiene vigencia. Mientras el
establecimiento no cambie de giro no es necesario renovar este
documento,sin embargo,cuando se va a cerrar se tiene que dar aviso
de que se cierra o traspasa.
- InscripcióndelRegistro Empresarialante el IMSS:La inscripcióndebe
hacerse dentro de un plazo no mayor de cinco días de iniciadas las
actividades.Al patrón se le clasificará de acuerdo conel Reglamento de
Clasificación de Empresas y denominación del Grado de Riesgo del
Seguro del Trabajo, base para fijar las cuotas que deberá cubrir.
- Apertura de Establecimiento ante la Secretaríade Salud: Esta licencia
tiene porlo generaluna vigencia de dos años y debe revalidarse 30 días
antes de su vencimiento.
- Inscripciónen el Sistema de InformaciónEmpresarial Mexicano SIEM
ante la Secretaría de Economía, con lo cual tendrán la oportunidad de
aumentar sus ventas, accedera información de proveedores y clientes
potenciales, obtener información sobre los programas de apoyo a
empresas y conocersobre las licitaciones y programas de compras del
gobierno.
69
- InscripciónalPadrón de Importadores ante la Secretaríade Economía.
- Trámite del Registro de la Propiedad: Sirve para comprobar la
situación Jurídica Registro que guarda un Inmueble,en lo relativo a los
gravámenes, limitación de dominio o anotaciones preventivas por el
tiempo solicitado.
El costo de los trámites para iniciar su negocio como el tiempo que va a
invertir en llevarlos a cabo depende de cada estado y entidad;
encontrándose entre los más caros el Estado de México,donde el costo
de abrir una empresarepresentael73.9 porciento delingreso percápita
y el tiempo dedicado a ello es de tres meses.
Uno de los pagos más elevados que se realizan al iniciar una empresa
es cuando se constituye en una sociedad mercantil, con un costo
promedio de 10,000 pesos en honorarios y derechos ante notario
público y otro es al inscribir una marca ante el Instituto de la Propiedad
Industrial, con un costo de 2,500 pesos.
Entre los pagos más pequeños se encuentran el de la obtención de
constancia de uso de suelo, con 600 pesos y el de los trámites ante
Delegación Política sobre aviso de apertura de establecimiento
mercantil, que son gratuitos.
70
6.- ESTUDIO FINANCIERO
6.1 Cédulas de costos
Inversión
inicial
EQUIPO
COSTO UNIDAD
ES
TOTAL DE
COSTO
IVA TOTAL
CAMINAD
ORA STAR
TRAC
SERIE "S"
6,030.17 5 30,150.85 4,824.14 34,974.99
DESCRIPC
ION
CAMINAD
ORA STAR
TRAC
SERIE "S"
2,581.90 8 20,655.20 3,304.83 23,960.03
ESCALAD
ORA STAR
TRAC.
3,142.24 2 6,284.48 1,005.52 7,290.00
ELIPTICA
STAR
TRAC
SERIE "S"
4,482.75 4 17,931.00 2,868.96 20,799.96
DISCO
OLIMPICO
DE 20
$310.00 2 620.00 99.20 719.20
DISCO
OLIMPICO
DE 15
$232.50 2 465.00 74.40 539.40
DISCO
OLIMPICO
DE 10
$155.00 2 310.00 49.60 359.60
DISCO
OLIMPICO
DE 5
$77.50 2 155.00 24.80 179.80
DISCO
OLIMPICO
DE 2.5
$38.75 2 77.50 12.40 89.90
DISCO
ESTANDA
R DE 5
$77.50 2 155.00 24.80 179.80
71
DISCO
ESTANDA
R DE 4
$62.00 2 124.00 19.84 143.84
DISCO
ESTANDA
R DE 3
$46.50 2 93.00 14.88 107.88
DISCO
ESTANDA
R DE 2.5
$38.75 2 77.50 12.40 89.90
DISCO
ESTANDA
R DE 2
$31.00 2 62.00 9.92 71.92
DISCO
ESTANDA
R DE ½
$7.75 2 15.50 2.48 17.98
DISCO
ESTANDA
R
COMERCI
AL DE 20
$310.00 2 620.00 99.20 719.20
DISCO
ESTANDA
R
COMERCI
AL DE 18
$279.00 2 558.00 89.28 647.28
DISCO
ESTANDA
R
COMERCI
AL DE 15
$232.50 2 465.00 74.40 539.40
DISCO
ESTANDA
R
COMERCI
AL DE 12
$186.00 2 372.00 59.52 431.52
DISCO
ESTANDA
R
COMERCI
AL DE 10
$155.00 2 310.00 49.60 359.60
DISCO
ESTANDA
R
COMERCI
AL DE 8
$124.00 2 248.00 39.68 287.68
72
MAQUINA
DE
TRICEP
$9,800.00 2 19,600.00 3,136.00 22,736.00
MAQUINA
PARA
ABDOMEN
$9,800.00 2 19,600.00 3,136.00 22,736.00
BANCO
PARA
PECHO
INCLINAD
O
$4,300.00 1 4,300.00 688.00 4,988.00
BANCO
PARA
PECHO
HORIZONT
AL
$4,200.00 1 4,200.00 672.00 4,872.00
BANCO
PARA
PECHO
DECLINAD
O
$4,300.00 1 4,300.00 688.00 4,988.00
SILLA
VERTICAL
ABDOMEN
FONDERA
$5,000.00 2 10,000.00 1,600.00 11,600.00
ESCALAD
ORA
$3,000.00 2 6,000.00 960.00 6,960.00
AGARRE
PARA
DORSALE
S LARGO
$900.00 1 900.00 144.00 1,044.00
AGARRE
PARA
DORSALE
S CORTO
$750.00 1 750.00 120.00 870.00
AGARRE
PARA
DORSALE
S LARGO
EN D
$1,150.00 1 1,150.00 184.00 1,334.00
AGARRE
PARA
DORSALE
S CORTO
EN D
$1,000.00 1 1,000.00 160.00 1,160.00
73
AGARRE
PARA
REMO
DOBLE D
$750.00 1 750.00 120.00 870.00
AGARRE
PARA
TRICEPS
RECTO
$450.00 1 450.00 72.00 522.00
TOTAL DE
EQUIPO
70.00 152,749.03 24,439.84 177,188.87
Equipos de sonido
Grabadora
1,000.00 1.00 1,000.00 160.00 1,160.00
Bocinas 3,000.00 1.00 3,000.00 480.00 3,480.00
Mobiliario y equipo de oficina.
Escritorio 2,000.00 1.00 2,000.00 320.00 2,320.00
Papelería 2,000.00 1.00 2,000.00 320.00 2,320.00
Equipo de cómputo para registro de usuarios.
Computadora 6,000.00 1.00 6,000.00 960.00 6,960.00
Impresora
para registrar
el pago de
usuarios.
4,000.00 1.00 4,000.00 640.00 4,640.00
Recepción
Servicio de
línea de
teléfono
3,000.00 1.00 3,000.00 480.00 3,480.00
Sanitarios 30,000.00 4.00 120,000.00 19,200.00 139,200.00
Espejos 1,500.00 5.00 7,500.00 1,200.00 8,700.00
TOTAL DE
GASTOS
148,500.00 23,760.00 172,260.00
INVERSIÓN ESTIMADA 156.00 301,249.03 48,199.84 349,448.87
74
GASTOS MENSUALES MENSUAL ANUAL
Sueldos 6,000.00 72,000.00
Alquiler del local 5,000.00 60,000.00
Limpieza y
mantenimiento
2,400.00 28,800.00
Promoción y publicidad 500.00 6,000.00
Papelería 200.00 2,400.00
Pago de Teléfono e
internet
1,000.00 12,000.00
TOTAL 15,100.00 181,200.00
6.2 Presupuesto de Venta
LAS VENTAS SE INCREMENTARÁN EN UN 20% ANUAL

Proyecto de Inversión: Yes gym

  • 1.
    0 Proyectos de Inversión Integrantes delEquipo: Yesica Socorro Díaz Olivo Reyna Itzel Bernal Ruíz Jennifer Grimaldo López Roberto Adolfo Zarza Jiménez zsadsaf YES GYM
  • 2.
    1 Índice Índice......................................................................................................................................1 1.- Perfil delProyecto ..........................................................................................................3 1.1 ¿Cuáles son los datos relevantes de la organización? .......................................3 1.2 ¿Qué actividad se realizará? ...................................................................................4 1.3 ¿Cuál es el problema y sus causas? .....................................................................5 1.4 El proyecto va dirigido a:..........................................................................................6 1.5 ¿Problemas a resolver? ...........................................................................................7 1.6 Tipo de Proyecto........................................................................................................7 1.7 Análisis FODA............................................................................................................8 2.- ¿Cuáles son los objetivos?...........................................................................................9 2.1.- Objetivo General: ....................................................................................................9 2.1.- Objetivos Específicos: ............................................................................................9 3.-Estudio de mercado ......................................................................................................11 3.1 Objetivos del estudio de mercado.........................................................................11 3.2 Identificación de necesidad....................................................................................12 3.3 Segmentación del mercado ...................................................................................12 3.4 Demanda Presente en México de los Gimnasios ..............................................17 3.4 Análisis de la demanda en Zinacantepec ............................................................20 3.4.1 Los clientes potenciales serian: .....................................................................20 3.4.2 Encuesta ............................................................................................................21 3.4.3 Graficas ..............................................................................................................22 3.6 Análisis de la oferta .................................................................................................29 3.7 Análisis de la competencia.....................................................................................31 3.8 Logo...........................................................................................................................33 3.9 Precio.........................................................................................................................34 4.- Estudio Técnico............................................................................................................35 4.1 Especificación del Servicio.....................................................................................35 4.1.1 Localización.......................................................................................................36 4.2 Descripción del proceso .........................................................................................37 4.3 Determinación de la capacidad de la producción...............................................38 4.4 Descripción de equipo e instalaciones.................................................................38
  • 3.
    2 4.4.1 Selección deproveedores...............................................................................41 4.5 Cotizaciones .............................................................................................................42 4.6 Precios de Equipo y Gastos del Gimnasio ..........................................................52 4.7 Gastos mensuales...................................................................................................54 4.8 Justificación de Recursos.......................................................................................54 4.9 Layout del Gimnasio ...............................................................................................55 5.- Estudio Organizacional ...............................................................................................58 5.1 Proyecto ....................................................................................................................58 5.1.1 Objetivo del Negocio ........................................................................................58 5.2 Misión ........................................................................................................................58 5.3 Visión.........................................................................................................................58 5.4 Valores ......................................................................................................................59 5.5 Principales Accionistas ...........................................................................................60 5.6 Estructura Organizacional......................................................................................61 5.6.1 Perfil y descripción de puestos .......................................................................62 5.7 Marco legal de la organización..............................................................................64 5.8 Principales trámites para abrir un negocio:.........................................................67
  • 4.
    3 1.- Perfil delProyecto 1.1 ¿Cuáles son los datos relevantes de la organización? Nombre de la organización: YES GYM Municipio: Zinacantepec Teléfono: 2-18-02-21 Dirección: José María Morelos, Colonia Barrio de la Veracruz # 404 Responsables: Roberto,Yesica, Yeni e Itze Breve Descripción del proyecto: La organización se constituirá como una Sociedad Civil integrada por 4 socios,se necesitará de un espacio de 24x0m2 , se equipará con caminadoras, elípticas, discos olímpicos, máquinas de tríceps,máquinas para abdomen, banco para pecho etc.
  • 5.
    4 1.2 ¿Qué actividadse realizará? El gimnasio se llamará YES GYM el cual está ubicado Zinacantepec Estado de México, en el cual va a satisfacer los servicios primordiales de ejercicio físico,contara con espacio suficiente paraque las personas puedan realizar ejercicio y se sientan con la mayor comodidad posible, equipado con los equipos necesarios para brindar un buen servicio. Los servicios y productos que pueden brindarson: AERÓBIC: Se darán clases todos los días, en este ejercicio se intenta que todos los músculos del cuerpo entren en movimiento, para ejercitarlos y agilizarlos. FISICULTURISMO: No habrá clases, será libre, pero estará el encargado vigilando del buen funcionamiento de los aparatos, se podrán hacer tanto pesas y aparatos, como bicicletaestática, cinta para correr y brindara asistencia a los clientes. SPINNING: Son clases de una hora montando en una bici y haciendo ejercicios de cadera, brazos. Es un servicio innovador que pocos gimnasios tienen. ARTES MARCIALES: Serán también clases de una hora, en la especialidad que se elija, ofrecemostaekwondo y judo. AIR FIT: Potencia tu resistencia y tonifica tus piernas con Airfit, el nuevo entrenamiento explosivo de cardio, con 9 canciones divertidas que te harán volar en tu trampolín durante 45 minutos.
  • 6.
    5 1.3 ¿Cuál esel problema y sus causas? El problemaque debe solucionar este proyecto es contribuir a disminuir los niveles de obesidad en la población de Zinacantepec, ya que la obesidad en México es un problema que se está agravando pues México es el segundo lugar en obesidad adulta y el primer lugar en obesidad infantil. La encuesta Nacional de Salud y Nutrición en 2016 revela que 36.3% de los adolescentes y72.5% delos adultos tienensobrepesouobesidad en México, los problemas con obesidad derivan en enfermedades cardiovasculares, tipos de cáncer estómago, recto, colon, la obesidad produce depresión,diabetes etc. Beneficio: El ejercicio hace que el cuerpo produzca una sustancia denominada endorfinas, dichas sustancias químicas nos hacen sentir bien y felices con nosotros mismos. El ejercicio puede ayudar a algunas personas a dormir mejor, también puede ayudar en los problemas de salud mental como la depresiónleve y la baja autoestima, además el ejercicio puede proporcionar una verdadera sensación de logro y orgullo cuando se alcanzan determinadas metas. El gimnasio trae beneficiossociales yaque el cliente puede relacionarse con otras personas, a la vez que mantiene un programa de mejoramiento físico.
  • 7.
    6 1.4 El proyectova dirigido a: Los habitantes del centro del municipio de Zinacantepec conformado porlos barrios de San Miguel, Barrio de la Veracruz, Barrio del Calvario, Barrio de Santa María Dirigido a una población de 15 a 50 años de edad. Poblaciónde Zinacantepec Poblacióntotal 167,759 habitantes Hombres 82,109 son hombres Mujeres 85,650 son mujeres % Hombres 48.9% % Mujeres 51.1% Poblaciónentre 15 a 59 años Como se puede observar en la gráfica nuestro posible mercado potencial sería prácticamente un muy amplia de la población de la comunidad de Zinacantepec. 0.00% 5.00% 10.00% 15.00% 20.00% 25.00% 30.00% 35.00% 40.00% 14 años 15 a 19 años 30 a 59 años 60 años Población de Zincantepec
  • 8.
    7 1.5 ¿Problemas aresolver?  El problema principal a resolver es establecer un lugar un gimnasio en la comunidad de Zinacantepec en una zona cercana a la mayoría de la poblacióny que este tenga un costo económico para que la mayoría de la población puede tener acceso a este lugar.  El segundo problema a resolver es ser un agente que contribuya a disminuir los problemas de obesidad y sobrepeso en la comunidad. 1.6 Tipo de Proyecto El gimnasio entra en la clasificacióndelsectorterciario pues no produce bienes tangibles si contribuye con la economía.
  • 9.
    8 1.7 Análisis FODA FORTALEZAS Buen servicio al cliente  Espacios dedicadosal ejercicio físico.  Equipo de trabajo capacitado.  Horarios flexibles de servicio.  Oportunidad de crecimiento y desarrollo.  Precio al alcance de los usuarios. OPORTUNIDADES  Alto potencial de crecimiento en el sector.  Existe la necesidad de las personas de verse y sentirse mejor.  Usar la tecnologíaa su favor. DEBILIDADES  Poca experienciaen el mercado.  Poco conocimiento en el servicio. AMENZAS  Posibilidad de imitación en la comunidad.  Fallas técnicas en los aparatos que impidan el buen desempeño delas rutinas.
  • 10.
    9 2.- ¿Cuáles sonlos objetivos? 2.1.- Objetivo General: YES GYM brinda un servicio personalizado que se podrá comprobar desde el primer día en el gimnasio creando conciencia para mejorar el estado físico, mental y de salud en las personas que se inicia con una evaluación física para determinar un programa de ejercicios ideal para ti. 2.1.- Objetivos Específicos:  Que el gimnasio sea reconocido a nivel local por brindar un servicio de calidad orientado a atender las necesidades individuales de los clientes proporcionando bienestar, salud y compromiso.  Alcanzar una cantidad promedio de que asistan diariamente 25 personas al gimnasio hacer ejercicio.  Que el gimnasio sea reconocido en zonas aledañas el municipio por brindar un servicio de calidad orientado a atender las necesidades individuales de los clientes proporcionando bienestar, salud y compromiso.  Extenderse a un mercado en el que, de manera de vía remota, a través de una computadorao tableta, asesores guiando al cliente a través de diversas rutinas de estiramientos, yoga, artes marciales y ejercicios de impacto.  Implementaralianzas con centros de salud y belleza.  Que el gimnasio tenga una certificación.
  • 11.
    10 ETAPAS DEL PROYECTO INICIODefinir cómo va hacer la constitución de nuestra organización, nombre, responsables,definir la localización. PLANIFICACIÓN Presupuesto disponible,establecerel calendario de actividades del gimnasio y fijar los horarios de servicio, pedir cotizaciones sobre el mobiliario y el equipo a usar, establecer los perfiles de los instructores, conocer el lugar físico del lugar, fijar los precios por día mes y año. EJECUCIÓN Realizar la adquisición de cada uno de los equipos de ejercicio, administrar los costos, realiza las entrevistas a los instructores, hacer una campaña publicitaria local a través de redes sociales, medios impresos y en la radio, implementar promocionesporapertura. MONITARIZACIÓN Crear controles de productividad con los instructores, realizar encuestas sobre la calidad del servicio para conocerla satisfaccióndel cliente. Mecanismo de Evaluación Implementar una aplicación móvil que monitorea el tiempo que pasan cada uno de nuestros clientes en los aparatos para ejercitarse y que permita llevar un registro de las horas que está en actividad física, las calorías que ha perdido y a través de esta aplicación renovar su membresía, fijar su horario de asistencia y aplicar encuestas de satisfacción.
  • 12.
    11 3.-Estudio de mercado Generalidadesdel estudio de mercado El proyecto se encuentra enfocado hacia el desarrollo físico de la sociedad ya que la comunidad no cuenta con un gimnasio, clubes deportivos, de acuerdo con la Secretaría de Salud. La estimación de crecimiento de esta industria en 2016 es del 20 por ciento, según Fitness México. YES GYM tiene las siguientes ventajas  El mercado al cual va direccionado la investigación de mercado es una poblaciónde 15 a 45 años de edad.  La colonia cuenta con alrededor de 12,500 habitantes según lo refleja el último censo realizado por INEGI en el año 2010.  La colonia colinda con otras comunidades (Barrio de la Veracruz, Barrio de San Miguel) de las cuales sus habitantes pueden trasladarse fácilmente a donde está ubicado el gimnasio.  La ubicación del gimnasio es favorable ya que a sus alrededores existen comunidades aledañas. 3.1 Objetivos del estudio de mercado El objetivo principal de la investigación de mercado es poder obtener información sobre el producto, la demanda, la oferta, los precios, canales de distribución, promoción, además que se podrá saber las preferencias, gustos y necesidades primordiales el precio que estarían dispuestos a pagar por este servicio. Lo más importante que los usuarios esténdispuestos a utilizarlos para así mejorar su condiciónde vida llegando a tener una vida sana.
  • 13.
    12 Otro de losobjetivos de la realización delestudio de mercado es porque la inversión debe estar bien respaldadaporun estudio de mercado para no caer en errores de logísticaa la hora de escogersu ubicación. Objetivos:  Características que tendrá el servicio de la organización.  Medios a través de los cuales se harán llegar el servicio a los consumidores.  El precio al cual se venderá el servicio al consumidorfinal.  Conocer el tamaño del mercado al cual se enfocará la organización. 3.2 Identificación de necesidad El servicio se identificó,puesto que en la comunidad algunas personas realizan ejercicio en las calles, pero no existe un espacio que brinde la comodidadpara ejercitarse y que este servicio sea a un precio que esté al alcance de la población de clase media, el aumento de la preocupación por el aspecto físico hace crecer más la demanda de empresas de servicio deportivo. Poner en pie un gimnasio es hoy una de las opciones con más expectativas de futuro para el pequeño y mediano empresario, por el hecho de que la población obesa en México va en aumento y muchas personas quieren evitar esa situación dañina para su salud a través de la actividad física. 3.3 Segmentación del mercado Zinacantepec es un municipio situado en la Zona Metropolitana delValle de Toluca. Su nombre es de origen náhuatl y significa"Junto al cerro de
  • 14.
    13 los murciélagos". Limitaal norte con Almoloya de Juárez; al sur con Texcaltitlán; al este conToluca y Calimaya; al oeste conTemascaltepec y Amanalco. El territorio municipal tiene una extensión de 308.68 kilómetros cuadrados,correspondiente al1.38% deltotalde la superficie estatal. Respecto ala edad,la poblaciónes mayoritariamente joven, para el año 2010 los menores de 14 años representaban el 31.84%, es decir, casi la tercera parte de la población; el 28.03% de sus habitantes tiene de 15 a 29 años, es decir, la proporción de jóvenes se acerca al 60% de los habitantes; mientras que la población en el rango de 30 a 59 años representael 34.15%;las personas mayores de 60 años comprendenel 5.98% del total de la población. El presente proyecto se enfocará en el municipio de Zinacantepec es un municipio de 167,759 habitantes (82109 hombres y 85650 mujeres) situado en el Estado de México.
  • 15.
    14 Zinacantepec se divideen las siguientesLocalidades: 1. 29 de Octubre (Fraccionamiento) 2. Benito Juárez (Pueblo) 3. Bosques Residencial (Fraccionamiento) 4. Buenavista (Pueblo) 5. Casa Grande (Fraccionamiento) 6. Cerro del Murciélago (Barrio) 7. Ciendabajo (Hacienda de Abajo) (Barrio) 8. Cuauhtémoc (Colonia) 9. De la Veracruz (Barrio) 10. De México (Barrio) 11. De San Miguel (Barrio) 12. Del Calvario (Barrio) 13. Deportiva (Colonia) 14. Dos de Marzo (Colonia) 15. El Contadero de Matamoros (San José) (Pueblo) 16. El Coporo (Barrio) 17. El Curtidor (Barrio) 18. El Porvenir (Fraccionamiento) 19. El Potrero Barbosa (Colonia) 20. El Testerazo (Colonia) 21. Emiliano Zapata (Colonia) 22. Hacienda San José Barbabosa (Fraccionamiento) 23. Irma Patricia Galindo de Rez (Colonia) 24. La Aurora I (Fraccionamiento) 25. La Aurora II (Fraccionamiento) 26. La Cañada (Cañada Grande) (Colonia) 27. La Cruz (Colonia) 28. La Esperanza (Fraccionamiento) 29. La Herradura (Colonia) 30. La Joya (Colonia) 31. La Joya (Colonia) 32. La Lima (Barrio) 33. La Loma (Fraccionamiento) 34. La Peñuela (Pueblo) 35. La Puerta del Monte (Pueblo) 36. La Victoria (Residencial) 37. La Virgen (Colonia) 38. Las Ánimas (Ranchería) 39. Las Culturas (Colonia) 40. Lindavista (Colonia) 41. Loma Alta (Pueblo) 42. Loma de San Francisco (Pueblo) 43. Los Maestros (Fraccionamiento) 44. Morelos (Colonia) 45. Nevado Plus I (Fraccionamiento) 46. Nevado Plus II (Fraccionamiento) 47. Nueva Serratón (Colonia) 48. Ojo de Agua (Pueblo) 49. Ojuelos (Fraccionamiento) 50. Paraje la Puerta de Barbabosa (Fraccionamiento)
  • 16.
    15 El 93,09% dela gente de Zinacantepec es católica, el 51,00% están económicamente activos y, de estos, el 93,63% están ocupados laboralmente. Además, el 81,91% de las viviendas tienen agua entubada y el 13,70% tiene acceso a Internet. La localidad en la cual se ha de ubicar YES GYM es El Barrio de la Veracruz el cual Tiene 15,315 habitantes. El Barrio de la Veracruz está a 2610 metros de altitud. En la localidad hay 7254 hombres y 8061 mujeres. Con una ratio de fecundidad de 2.29 hijos por mujer. El 5,38% de la población proviene de fuera del Estado de México. El 1,24% de la población es indígena, el 0,53% de los habitantes habla alguna lengua indígena. DATOS UTILIZADOS EN LA GRAFICA POBLACIONAL BARRIO DE LA VERACRUZ: :: Bebés (Hombres de 0 a 4 años): 1963 :: Jóvenes (Hombres de 5 a 14 años): 1689 :: Adultos (Hombres de 15 a 59 años): 2546 :: Ancianos (Hombres de 60 años o más): 1056 :: Bebés (Mujeres de 0 a 4 años): 2090 :: Jóvenes (Mujeres de 5 a 14 años): 1675 :: Adultas (Mujeres de 15 a 59 años): 3166 :: Ancianas (Mujeres de 60 años o más): 1130
  • 17.
    16 :: Total Personasde 0 a 4 años: 4053 :: Total Personas de 5 a 14 años: 3364 :: Total Personas de 15 a 59 años: 5712 :: Total Personas de 60 años o más: 2186 :: TOTAL POBLACIÓN: 15,315 Esta población abarca algunas personas aledañas a las zonas de los otros barrios de Zinacantepec,además se menciona que en los últimos años ha habido venta de terrenos a personas no originarias de la comunidad, y en cuestión de comercio ha crecido considerablemente. El Barrio de la Veracruz está ubicado en una zona con afluencia de personas ycolinda conlas colonias delBarrio de San Miguel y delBarrio del Santa María. 0 500 1000 1500 2000 2500 3000 3500 Bebés Jóvenes Adultos Ancianos Grafica Poblacional Hombres Mujeres
  • 18.
    17 3.4 Demanda Presenteen México de los Gimnasios -Un 41.1% de los mexicanos busca mejorar su salud es lo primordial al inscribirse, aunque el 33.0% desea tener un mejor físicoes la razón por la cual ingresan al gimnasio. -El 36.4% sólo va de 2 a 3 veces a la semana, lo cual no alcanza a completar una rutina donde se vean resultados. -26.8% acude de 4 a 6 veces a la semana, lo cual sería lo más recomendable si se busca obtener resultados y una buena disciplina del deporte. -El 33 % contestó que el estar cerca de su casa es el motivo principal para elegir un gimnasio, muy por encima de la opciónen la cual lo principal es el costo delservicio el cual solo obtuvo un 18.7% Podemos concluir que el mexicano empieza a tomar disciplina en relación al asistir a un gimnasio,buscasobre todas las cosaslacercanía con su casa para elegir entre las opciones y su principal motivo es mejorar su salud, situaciones que acercan cada vez más a reducir los índices de obesidad e inactividad física que tanto aquejan al pueblo mexicano.
  • 19.
    18 ¿Alguna vez hasestado inscrito en un gimnasio? ¿Cuál es la razón más importante para escogerun gimnasio?
  • 20.
    19 ¿Qué beneficio extraharía que te decidieras a inscribirte a un gimnasio? ¿Qué periodo de pago más te acomoda? Fuente: ttps://www.mercawise.com/estudios-de-mercado-en-mexico/estudio-de-mercado- sobre-el-uso-de-gimnasios-y-complementos-vitaminicos
  • 21.
    20 3.4 Análisis dela demanda en Zinacantepec Si hay demanda en el servicio en la zona de Zinacantepec existe una necesidad insatisfecha que ofrezca servicios exclusivos los cuales estamos ofreciendo. Un gimnasio es un giro que ha tomado fuerza en los últimos años, hay demanda de todo tipo de gimnasios,desde los, más exclusivos (que ofrecenalbercas, saunas, masajes, equipo de primer mundo) hasta los económicos,que al hacer un pago anual disminuye considerablemente el costo mensual. La mayor demanda se encuentra en las estaciones de primavera y verano, los clientes prefierenasistir tres veces por semana, en el turno de la noche. 3.4.1 Los clientes potenciales serian: Jóvenes y Adultos de entre 15-50 años, tendría que ofreceruna amplia gama de máquinas de ejercicio, clases de ejercicios de tonificación como el aerobox, aerobic, spinning, sacobox, step, fitness, bailes latinos, deportes de contacto, artes marciales, defensapersonal. Estos serían nuestros futuros clientes por que se ha observado que el deseo por practicar alguna actividad física ha aumentado con los años pues las personas en de esta zona el barrio de la Veracruz tiende a buscar opciones paramantenerse activos y el gimnasio es una de ellas.
  • 22.
    21 3.4.2 Encuesta Recolecciónde datossobre la oferta y la demanda Instrucciones.Seleccionauna respuesta HOMBRE______ MUJER_____ EDAD______ LUGAR DONDE VIVE_______________________ 1.- ¿Realizas ejercicio? SI_____ NO____ (Sisu respuesta es NO pase a la pregunta 5) 2.- ¿Con qué frecuencia hace ejercicio? 1 vez por semana___ 2 veces por semana___ 3 veces por semana___ diario_____ 3.- ¿Cuándo tiempo dedicahacer ejercicio? media hora____ una hora____ una hora y media____ dos horas____ 4.- ¿Donde realiza ejercicio: en su casa____ en el parque____ enun gimnasio___ 5.- ¿Le gustaría que en Zinacantepec hubiera un gimnasio económico? Sí_______ No____ 6.- ¿Acudiríaa realizar ejercicio? Sí________ No_____
  • 23.
    22 7.- ¿Qué precioestá dispuesto a pagar por hora? 25 pesos porhora___ 100 pesos porcinco horas ______ 220 pesos por 15 días____ 400 pesos porun mes_____ 8.- ¿En qué horario asistiría hacer ejercicio? En la mañana antes de las 10:00 am____ En la tarde después de las 5:00 pm Agradezco su participación en la realización de esta encuesta.1 3.4.3 Graficas Se realizaron 30 encuestas de las cuales se recabaron los siguientes datos. 1.- Se entrevistaron 11 Hombres y 19 Mujeres 1 Se realizaron 30 encuestas 63% 37% Realizas ejercicio Mujer Hombre
  • 24.
    23 2.- De lassiguientes edades 15 años 7 17 años 2 18 años 4 19 años 2 20 años 3 23 años 4 25 años 5 30 años 2 37 años 1 TOTAL 30 3.- De las cuales 29 personas son de la comunidad del Barrio de la Veracruz y solo una era de otra comunidad. 7 2 4 23 5 2 1 3 Años 15 Años 17 Años 18 Años 19 Años 20 Años 23 Años 25 Años 30 Años 37 Años 97% 3% Personas de la comunidad Barrio de la Veracruz Otra Colonia
  • 25.
    24 1.- ¿Realizas ejercicio? 2.-¿Con que frecuencia hace ejercicio? 40% 60% Realizas Ejercicio SI NO 17% 33%33% 17% Diario Una vez por semana 2 veces por seman 3 veces por semana
  • 26.
    25 3.- ¿Cuánto tiempodedicaa hacer ejercicio? 4.- ¿Dónde realiza ejercicio? 33% 33% 17% 17% Media hora 1 hora 1 hora y media 2 horas 34% 33% 33% En su casa En el parque En un gimansio
  • 27.
    26 5.- ¿Le gustaríaque en Zinacantepec hubiera un gimnasio económico? 6.- ¿Acudiríaa hacer ejercicio? 83% 17% SI NO 93% 7% SI NO
  • 28.
    27 7.- ¿Qué precioestaría dispuesto a pagar por hora? 8.- ¿En qué horario asistiría a hacer ejercicio? 33% 17%17% 33% 25 pesos por hora 100 pesos por 5 horas 220 por 15 días 400 pesos por un mes 83% 17% En la mañana antes de las 10 am En la tarde después de las 5 pm
  • 29.
    28 Números aleatorios Se realizónúmeros aleatorios con el mismo número de encuestas que se aplicaron. No. Edad Trabaja Nivel de Ingresos 1 20 No 0 2 29 Si 3,857 3 30 Si 2,482 4 21 No 0 5 23 No 0 6 53 Si 3,134 7 16 No 0 8 17 Si 2,155 9 25 Si 3,616 10 39 No 0 11 46 Si 3,121 12 51 Si 3,563 13 37 No 0 14 33 Si 2,086 15 15 No 0 16 24 Si 2,952 17 57 Si 2,649 18 31 Si 3,641 19 38 Si 3,866 20 30 Si 2,857 21 51 No 0 22 58 Si 3,956 23 21 No 0 24 50 Si 3,369 25 44 No 0 26 38 Si 2,353 27 42 Si 2,284 28 46 Si 3,574 29 59 Si 3,135 30 32 Si 2,967 De acuerdo a los datos obtenidos de números aleatorios un 67% si trabaja y un 33% no trabaja y sus ingresos oscilan entre 2000 y 3900 pesos por lo que hipotéticamente podría adquirir el servicio de un
  • 30.
    29 gimnasio en lacomunidad del Barrio de la Veracruz, Zinacantepec Estado de México. 3.6 Análisis de la oferta De 2014 a 2016, la oferta de gimnasios en México pasó de 7 mil 826 establecimientos a 12 mil unidades, lo cual representó un incremento de 4 mil 174 sucursales o un repunte de 53% en dos años, informó la compañía9Round. El corporativo de origen estadounidense, basado en datos de la Perspectiva Global de la Industria del Fitness de 2016, precisó que el valor aproximado del mercado fitness enMéxico fue de mil 800 millones de dólares anuales y atendió a 3 millones 500 mil personas. La penetración subió de 2.5% a 3.2% de la población en los últimos dos años. “México se encuentra entre los mayores mercados para los clubes fitness en el mundo, con una penetración de 3.2%. El País tiene un enorme potencial de desarrollo para alcanzar a economías como Estados Unidos y Canadá, que tiene una penetración de 18.5% y 15.9%”,dijo Isaac Kably, directorgeneral de 9Round México. Como en todo negocio siempre existe competencia,en el caso de YES GYM se tiene competenciadirecta ya existe negocioscon el mismo giro y están ubicados dentro del municipio de Zinacantepec.
  • 31.
    30 Puesto que losclientes potenciales tienennecesidadesmuydistintas en cuanto al servicio, el negocio está pensado para un mercado de consumidorescon las siguientes necesidades: s jóvenes que quieren adelgazar. que quieren mantenerse en forma. . . El gimnasio ofreceráservicios de máquinas, fitness,aerobic,spinning... para todo tipo de público, desde jóvenes, mediana edad, y personas mayores,adaptándonos a cada nivel de edad,porque,aunque nuestros mayores no están muy acostumbrados a ir al gimnasio para cuidarse, cada vez más se van iniciando en el deporte
  • 32.
    31 3.7 Análisis dela competencia En Zinacantepec existen establecimientos donde ofrecenel servicio de gimnasio a continuación se mencionan gimnasio que tienen alta demanda. BIO SPORTS ubicado en Lic. Adolfo LópezMateos 117,Ojuelos, 51356 San Miguel Zinacantepec,Méx. Ofrece Centro de acondicionamiento físico que ofrece un servicio de calidad, con horarios flexibles,siempre pensando en los clientes. *Mensualidad $350 *Mujeres 2x1 $500 *Estudiantes con credencial vigente sólo hasta licenciatura) $200 **Inscripción$100 (aplica en todas las promociones) *Trimestre 750 *Semestre 1700 *Anualidad estándar 2500 igual todos incluyen inscripción. Sus horarios que ofrece son:
  • 33.
    32 SNAP FITNESS PLAZAOJUELOS 24/7 ubicado en Vialidad Adol fo LópezMateos. Local 408-Nivel 1 Plaza, Ojuelos, Colonia Ojuelos, Ojuelos, 51335 Méx. Sus precios son: Este gimnasio tiene una ventaja competitiva que le permite abarcar mayor mercado pues está abierto a los clientes las 24 horas de los 7 días. Olimpic Gym ubicado en Barrio del Calvario es un Gimnasio para todo mundo, no importa la edad ni condiciónfísica,cuenta con TODO el equipo para ponerlo en la mejor condiciónfísicade su vida.
  • 34.
    33 3.8 Logo El diseñoque presentamos para YES GYM está compuesto por un hombre y una mujer con la finalidad de generar inclusión de los dos géneros en la actividad física, desarrollar sus capacidades y fortalezas físicas en beneficio de su salud y apariencia. En el logo se puede observar una mancuerna decidimosusarla porque es un vínculo que se genera al momento de pensar en un gimnasio y es un elemento indispensable en un gimnasio.
  • 35.
    34 3.9 Precio Basados enla informaciónobtenida de las encuestas observaos que un precio que pueda ser accesible anuestros clientes y esto permita cubrir nuestros costos sonlos siguientes: Precio Por hora Por mensualidad Por anualidad $40 $400 $4000
  • 36.
    35 4.- Estudio Técnico 4.1Especificación del Servicio  Horarios flexibles: la posibilidad de tomar la clase en cualquiera de los horarios establecidos.  Clases ilimitadas: que el alumno puedatomar el número de clases que quiera durante el mes,habiendo pagado su mensualidad.  Rotación de instructores para evitar la monotonía y aumentar el entusiasmo de los clientes.  Establecer un plan semanal de rutina. Trabajar diferentes partes del cuerpo con accesorios y equipos diferentes durante toda la semana, esto hace más efectivas las clases.  Equipo y espacio suficiente, permitiendo que los alumnos desarrollen de manera adecuada su disciplina.  Instalaciones adecuadas (pisos de duela o superficie plana, espejos,ventilación).  Puntualidad: para evitar lesiones por falta de calentamiento o pérdidade tiempo del usuario.  Instructores calificados: profesores con certificado de estudio y con experiencia en impartir clases.  Atención personalizada, de manera que el instructor atienda a las necesidades específicas del cliente, al mismo tiempo que supervise que los ejercicios sehagan bien.  Higiene y limpieza.
  • 37.
    36 4.1.1 Localización El gimnasioestá planeado para ser ubicado en el municipio de Zinacantepec en el específicamente en la Colonia en Barrio de la Veracruz por enorme afluencia de personas y su cercanía con el ayuntamiento del municipio. Su ubicación exacta será en la Calle José María Morelos #404 C.P. 51354 Colonia Barrio de la Veracruz, Zinacantepec, Estado de México.
  • 38.
    37 4.2 Descripción delproceso En cada uno de los deportes el servicio es similar en la etapa de calentamiento, pero posteriormente se convierte enheterogéneoyaque no se sigue la misma rutina diaria (fases) de ejercicios pues en cada uno se persiguendiferentes objetivos.Por ejemplo,durante la clase de aerobics hay una combinaciónde alto y bajo impacto 1. Calentamiento: de la cintura hacia abajo (bajo impacto); 2. Transición: estiramientos de la parte superiordel cuerpo en decir de la cintura hacía arriba para así preparar al musculo en adquirir una mayor fuerza para el resto de la clase (bajo impacto); 3. Rutina: aquí se adquiere un mayor ritmo cardiaco es decirexiste una mayor oxigenación de la sangre (alto impacto); 4. Se baja el ritmo cardiaco a nivel normal (bajo impacto); 5. Tono muscular: Se trabaja en el piso con el programa de la semana (bajo impacto); 6. Relajación: Es la etapa final de la clase para que las personas se retiren satisfechas de la clase (bajo impacto).
  • 39.
    38 4.3 Determinación dela capacidad de la producción El gimnasio tendrá una capacidad para 40 personas, la disponibilidad en el suministro de recursos, tanto materiales como humanos y financieros no representanfactores que condicioneno limiten el tamaño y capacidad planteados puesto que existe disponibilidad deseadade los mismos en cuanto a tiempo,cantidad y calidad se refiere;lo que reduce el riesgo de enfrentar un incremento en los costos pordificultades ensu abastecimiento. 4.4 Descripción de equipo e instalaciones Discos: Discos de todos los pesos, discos olímpicos, son disco de 20kg y son muy importantes para realizar ejercicios de piernas.  Barras: son indispensables para poder realizar muchos de los ejercicios que se deben realizar en cualquier tipo de rutina. Las más importantes son las olímpicas que pesan 20 Kg, son largas e ideales para ejercicios como sentadillas, press de banca, peso muerto.
  • 40.
    39 Mancuernas: importante que existanvarios pares de mancuernas del mismo peso para que no tenga que esperara que se liberen peso.Y deberíair desde 1kg hasta al menos 40kg para que tu evolución no se estanque en ningún momento subiendo idealmente de 1 en 1 kg o como mucho de 2 en 2 kg. Bancos: El gimnasio tenga además del típico banco plano para realizar ejercicios de pecho, bancos que se puedan inclinar para variar el ángulo de trabajo o realizar otros ejercicios para hombros, bíceps, tríceps o espalda, y también que se puedan declinar para realizar ejercicios de abdominales o trabajar la zona baja delpectoral. También tendría que tener banco como el predicador o banco scott, y bancos con soporte para las barras o
  • 41.
    40 mancuernas que tefaciliten el acceso a ellas y poderiniciar el ejercicio sin necesidad de ayuda externa. Máquina de jalones: es importante que tenga varias máquinas de jalones para realizar ejercicios de espalda y tríceps, incluso de bíceps u hombros si no hay poleas. Máquina para cuádriceps y femoral: la pierna se puede entrenar perfectamente con barras y mancuernas, pero es muy importante tener una máquina de extensión de cuádriceps para trabajar esa zona específicamente y una de curl femoral para alternar con el peso muerto rumano a la hora de fortalecerlos isquiotibiales.
  • 42.
    41 Equipo cardiovasculary aeróbico:bicicletas,elípticas,escaladoraso cintas que funcionen en óptimas condiciones. 4.4.1 Selección de proveedores SportSolutions (sportsolutions.com.mx) Distribuidor de equipo de ejercicio de diferentes marcas está ubicado en Lomas de Santa Fé # 170 German Centre Oficina 4-2-2 DelegaciónÁlvaro ObregónC.P. 01210, D.F (55) 5256 0727 GYMSPORT SA DE CV (http://www.gymsport.com.mx/) Se dedicaa la venta de equipo nuevo o remano facturado, refacciones y/o servicio para gimnasio profesionalo residencial está ubicado en Centro ComercialEl Pinar Av. Ciruelos Querétaro No.137 loc. 23 y 24Jurica Campestre C.P. 76100 MEXICO FundiciónRivera (http://www.equipoparagimnasio.mx) Fabricantes directos de equipos de gimnasio productos,tenemos el mejor precio del mercado,ubicados en Oriente 227 158,Agrícola Oriental C.P.: 08500,Iztacalco, Distrito Federal, Tels.(0155)2235- 9205 y (55) 1355-5009.4.5 Cotizaciones
  • 43.
    42 4.5 Cotizaciones GYMSPORT Nombre: Roberto AdolfoZarza Jiménez Teléfono: (722) 746-3513 Fecha: 20 de marzo 2017 Vigencia: 01/Abril/2017 Correo: Robertomx2594@gmail.com Cotización: A-9446 Modelo Descripci ón Imagen Cantidad Precio de Lista S-CTx Star trac genera su propia energía 20 niveles de resistencia. sensor de pulso cardiaco Elíptica star trac serie "s" 1 $4,482.75 Modelo Descripci ón Imagen Cantidad Precio de Lista S-TRc Star trac voltaje a 110 o 220 vac. motor 5 hp vel. de 0.5 a 20 km banda prelubricada inclinación de 0 a 15 % sistema de ventilación personal. Caminador a star trac serie "s" 1 $6,030.17 Modelo Descripci ón Imagen Cantidad Precio de Lista
  • 44.
    43 S-RBx Star trac startrac genera su propia energía 20 niveles de resistencia. sensor de pulso cardiaco sistema de ventilación personal. Bicicleta electrónica star trac 1 $2,581.90 E-ST Star trac star trac genera su propia energía 20 niveles de resistencia. sensor de pulso cardiaco sistema de ventilación personal. Escaladora star trac. 1 $ 3,142.24 NOTAS ADICIONALES: Precio en dólares americanos (en caso de pagar en pesos debe ser tipo de cambio de Banamex a la venta) precio incluye instalación y envió Póliza de mantenimiento preventivo se cotiza por separado. Tiempo de entrega 6 a 8 semanas después de su anticipo. Garantía 2 años en todo su equipo contratando póliza de mantenimiento. Forma de pago 50% anticipo y 50 % dos días antes de la entrega. Precios no incluyen I.V.A. Sub Total: 16,237.06 I.V.A.: 2,597.92 Total: 18,834.98
  • 45.
    44 Visite: www.fundicionrivera.mx De acuerdoa su solicitud vía e-mail, someto a su consideración nuestra lista de precios. Cantidad Descripción Importe DISCO OLÍMPICO $15.50 EL KG TIPO IVANKO, TIPO APOLO, 1 DISCO OLIMPICO DE 20 $310.00 1 DISCO OLIMPICO DE 15 $232.50 1 DISCO OLIMPICO DE 10 $155.00 1 DISCO OLIMPICO DE 5 $77.50 1 DISCO OLIMPICO DE 2.5 $38.75 1 DISCO OLIMPICO DE 1 $15.50 DISCO ESTANDAR P/ MANCUERNA $15.50 el Kg
  • 46.
    45 Cantidad Descripción Importe 1DISCO ESTANDAR DE 5 $ 77.50 1 DISCO ESTANDAR DE 4 $ 62.00 1 DISCO ESTANDAR DE 3 $ 46.50 1 DISCO ESTANDAR DE 2.5 $ 38.75 1 DISCO ESTANDAR DE 2 $ 31.00 1 DISCO ESTANDAR DE 1 $ 15.50 1 DISCO ESTANDAR DE ½ $ 7.75 DISCO ESTANDAR COMERCIAL P/BARRA $15.00 el Kg 1 DISCO ESTANDAR COMERCIAL DE 20 $ 310.00 1 DISCO ESTANDAR COMERCIAL DE 18 $ 279.00 1 DISCO ESTANDAR COMERCIAL DE 15 $ 232.50 1 DISCO ESTANDAR COMERCIAL DE 12 $ 186.00 1 DISCO ESTANDAR COMERCIAL DE 10 $ 155.00 1 DISCO ESTANDAR COMERCIAL DE 8 $ 124.00 1 DISCO ESTANDAR COMERCIAL DE 6 $ 93.00 1 DISCO ESTANDAR COMERCIAL DE 5 $ 77.50
  • 47.
    46 Cantidad Descripción Importe 1SET DE 10 BARRAS Z ESTANDAR PESO FIJO 5,10,15,20,25,30,35,40,45,50 Kg $15,262.50 SET MANCUERNAS 5 PARES DE MANCUERNAS 2,4,6,8,10 Kg $ 2,830.00 5 PARES DE MANCUERNAS CON PUÑO ERGONOMETRICO 2,4,6,8,10 Kg $ 2,930.00 5 PARES DE MANCUERNAS LUJO (puño ergonométrico, tapas tipo ivanko en pintura) 2,4,6,8,10 Kg $ 3,430.00 5 PARES DE MANCUERNAS LUJO (puño ergonométrico, tapas tipo ivanko cromadas) 2,4,6,8,10 Kg $ 3,730.00 10 PARES DE MANCUERNAS 2,4,6,8,10,12,14,16,18,20 Kg $ 7,210.00 Cantidad Descripción Importe 10 PARES DE MANCUERNAS CON PUÑO ERGONOMETRICO 2,4,6,8,10,12,14,16,18,20 Kg $ 7,410.00 10 PARES DE MANCUERNAS LUJO (puño ergonométrico, tapas tipo ivanko en pintura) 2,4,6,8,10,12,14,16,18,20 Kg $ 8,410.00 10 PARES DE MANCUERNAS LUJO (puño ergonométrico, tapas tipo ivanko cromadas) 2,4,6,8,10,12,14,16,18,20 Kg $ 9,0100.00 15 PARES DE MANCUERNAS 2,4,6,8,10,12,14,16,18,20,22,24,26,28,30 Kg $13,140.00 15 PARES DE MANCUERNAS CON PUÑO ERGONOMETRICO 2,4,6,8,10,12,14,16,18,20,22,24,26,28,30 Kg $13,440.00 15 PARES DE MANCUERNAS LUJO (puño ergonométrico, tapas tipo ivanko en pintura) 2,4,6,8,10,12,14,16,18,20,22,24,26,28,30 Kg $14,940.00 15 PARES DE MANCUERNAS LUJO (puño ergonométrico, tapas tipo ivanko cromadas) 2,4,6,8,10,12,14,16,18,20,22,24,26,28,30, Kg $15,840.00
  • 48.
    47 20 PARES DEMANCUERNAS 2,4,6,8,10,12,14,16,18,20,22,24,26,28,30,32,34,3 6,38,40 Kg $20,620.00 20 PARES DE MANCUERNAS CON PUÑO ERGONOMETRICO 2,4,6,8,10,12,14,16,18,20,22,24,26,28,30,32,34,3 6,38,40 Kg $21,020.00 20 PARES DE MANCUERNAS LUJO (puño ergonométrico, tapas tipo ivanko en pintura) 2,4,6,8,10,12,14,16,18,20,22,24,26,28,30,32,34,3 6,38,40 Kg $23,020.00 20 PARES DE MANCUERNAS LUJO (puño ergonométrico, tapas tipo ivanko cromadas) 2,4,6,8,10,12,14,16,18,20,22,24,26,28,30,32,34,3 6,38,40 Kg $23,820.00 25 PARES DE MANCUERNAS 2 PARES: 2,4,6,8,10,12,14,16 Kg 1 PAR: 18,20,22,24,26,28,30,36,40 Kg $21,528.00 25 PARES DE MANCUERNAS CON PUÑO ERGONOMETRICO 2 PARES: 2,4,6,8,10,12,14,16 Kg 1 PAR: 18,20,22,24,26,28,30,36,40 Kg $22,028.00 25 PARES DE MANCUERNAS LUJO (puño ergonométrico, tapas tipo ivanko en pintura) 2 PARES: 2,4,6,8,10,12,14,16 Kg 1 PAR: 18,20,22,24,26,28,30,36,40 Kg $24,528.00 25 PARES DE MANCUERNAS LUJO (puño ergonométrico, tapas tipo ivanko cromadas) 2 PARES: 2,4,6,8,10,12,14,16 Kg 1 PAR: 18,20,22,24,26,28,30,36,40 Kg $25,428.00 MANCUERNAS COSTO POR PAR Cantidad Descripción Importe 1 PAR DE MANCUERNA DE 1 Kg $ 411.00 1 PAR DE MANCUERNA DE 2 Kg $ 442.00 1 PAR DE MANCUERNA DE 3 Kg $ 473.00 1 PAR DE MANCUERNA DE 4 Kg $ 504.00 1 PAR DE MANCUERNA DE 5 Kg $ 535.00 1 PAR DE MANCUERNA DE 6 Kg $ 566.00 1 PAR DE MANCUERNA DE 7 Kg $ 597.00 1 PAR DE MANCUERNA DE 8 Kg $ 628.00
  • 49.
    48 1 PAR DEMANCUERNA DE 9 Kg $ 659.00 1 PAR DE MANCUERNA DE 10 Kg $ 690.00 1 PAR DE MANCUERNA DE 11 Kg $ 721.00 1 PAR DE MANCUERNA DE 12 Kg $ 752.00 1 PAR DE MANCUERNA DE 13 Kg $ 783.00 1 PAR DE MANCUERNA DE 14 Kg $ 814.00 1 PAR DE MANCUERNA DE 15 Kg $ 845.00 1 PAR DE MANCUERNA DE 16 Kg $ 866.00 1 PAR DE MANCUERNA DE 17 Kg $ 907.00 1 PAR DE MANCUERNA DE 18 Kg $ 938.00 1 PAR DE MANCUERNA DE 19 Kg $ 969.00 1 PAR DE MANCUERNA DE 20 Kg $ 1,000.00 1 PAR DE MANCUERNA DE 21 Kg $ 1,031.00 1 PAR DE MANCUERNA DE 22 Kg $ 1,062.00 1 PAR DE MANCUERNA DE 23 Kg $ 1,093.00 1 PAR DE MANCUERNA DE 24 Kg $ 1,124.00 1 PAR DE MANCUERNA DE 25 Kg $ 1,155.00 1 PAR DE MANCUERNA DE 26 Kg $ 1,186.00 1 PAR DE MANCUERNA DE 27 Kg $ 1,217.00 1 PAR DE MANCUERNA DE 28 Kg $ 1,248.00 1 PAR DE MANCUERNA DE 29 Kg $ 1,279.00 1 PAR DE MANCUERNA DE 30 Kg $ 1,310.00 1 PAR DE MANCUERNA DE 31 Kg $ 1,310.00 1 PAR DE MANCUERNA DE 32 Kg $ 1,372.00 1 PAR DE MANCUERNA DE 33 Kg $ 1,403.00 1 PAR DE MANCUERNA DE 34 Kg $ 1,434.00 1 PAR DE MANCUERNA DE 35 Kg $ 1,465.00 1 PAR DE MANCUERNA DE 36 Kg $ 1,496.00 1 PAR DE MANCUERNA DE 37 Kg $ 1,527.00 1 PAR DE MANCUERNA DE 38 Kg $ 1,558.00 1 PAR DE MANCUERNA DE 39 Kg $ 1,589.00 1 PAR DE MANCUERNA DE 40 Kg $ 1,620.00 1 PAR DE MANCUERNA DE 41Kg $ 1,691.00 1 PAR DE MANCUERNA DE 42 Kg $ 1,722.00 1 PAR DE MANCUERNA DE 43 Kg $ 1,753.00 1 PAR DE MANCUERNA DE 44 Kg $ 1,784.00 1 PAR DE MANCUERNA DE 45 Kg $ 1,815.00 1 PAR DE MANCUERNA DE 46 Kg $ 1,846.00 1 PAR DE MANCUERNA DE 47 Kg $ 1,877.00 1 PAR DE MANCUERNA DE 48 Kg $ 1,908.00 1 PAR DE MANCUERNA DE 49 Kg $ 1,939.00 1 PAR DE MANCUERNA DE 50 Kg $ 2,000.00 1 SMITH MACHINE SENCILLA $13,700.00 1 RACK PARA SENTADILLA $ 5,000.00 1 POWER RACK $ 8,300.00
  • 50.
    49 Cantidad Descripción Importe 1LEG PRESS $12,700.00 1 SENTADILLA HACK S $12,700.00 1 LEG EXTENSION $ 9,800.00 1 LEG CURL $ 9,800.00 1 PANTORRILLA PARADO $ 9,800.00 1 PANTORRILLA SENTADO (costurera) $ 3,900.00 1 ADUCTOR $10,900.00 1 ABDUCTOR $10,900.00 1 MAQUINA DE TRICEP $ 9,800.00 1 MAQUINA PARA ABDOMEN $ 9,800.00 1 MAQUINA PREDICADOR $ 9,800.00 1 MAQUINA PARA GLUTEO $ 9,800.00 1 MAQUINA PARA GLUTEO DE PIE $10,400.00 1 CROSSOVER $19,000.00 1 POLEA ALTA $ 9,800.00 1 POLEA BAJA $ 9,800.00 1 POLEA COMBINADA ALTA Y BAJA $11,500.00 1 BANCO PARA PECHO INCLINADO $ 4,300.00 1 BANCO PARA PECHO HORIZONTAL $ 4,200.00 1 BANCO PARA PECHO DECLINADO $ 4,300.00 1 PECK DECK $10,500.00 1 PECK FLY $10,500.00 1 BANCA HIPEREXTENSIONES $ 3,600.00 1 JUNGLA 8 ESTACIONES $65,000.00 1 BANCO COMODIN $ 1,800.00 ACCESORIOS: 1 AGARRE PARA DORSALES LARGO $ 900.00 1 AGARRE PARA DORSALES CORTO $ 750.00
  • 51.
    50 1 AGARRE PARADORSALES LARGO EN D $1,150.00 1 AGARRE PARA DORSALES CORTO EN D $1,000.00 1 AGARRE PARA REMO DOBLE D $ 750.00 1 AGARRE EN Z (bigote) $ 850.00 1 AGARRE TRICEPS EN V $ 550.00 1 AGARRE REMO DOBLE D (mariposa) $ 700.00 1 PAR DE AGARRE EN D (CROSSOVER) $ 700.00
  • 52.
    51 1 CUERDA NEGRAPARA TRICEPS $ 450.00 1 POLEA 4 ½ PULGADAS CON BALERO PLASTICO $ 180.00 1 POLEA 4 ½ PULGADAS CON BALERO METAL $ 200.00 1 BUJE NYLON PARA PESO INTEGRADO COMERCIAL $ 5.00 1 BUJE NYLON PESO INTEGRADO CON PATAS $ 6.00 Nota: Recuerde… Le mejoramos cualquier cotización en el mercado. Sub total $ I.V.A.$ Total $ Quedo a sus órdenes para cualquier aclaración o duda al respecto y hago propicia la ocasión para expresar a usted un cordial saludo. Atentamente, Juan Carlos Rivera Rivera Oriente 227 # 158 col. Agrícola oriental, delegación. Iztacalco, c.p. 08500 Tel: 01 (55) 2235 9205 Cel: 044 (55) 1355 5009 Juan Carlos Rivera Rivera e-mail: fundicionrivera@hotmail.es
  • 53.
    52 4.6 Precios deEquipo y Gastos del Gimnasio EQUIPO COSTO UNIDADES TOTAL, DE COSTO IVA TOTAL CAMINADORA STAR TRAC SERIE "S" 6,030.17 5 30,150.85 4,824.14 34,974.99 DESCRIPCION CAMINADORA STAR TRAC SERIE "S" 2,581.90 8 20,655.20 3,304.83 23,960.03 ESCALADORA STAR TRAC. 3,142.24 2 6,284.48 1,005.52 7,290.00 ELIPTICA STAR TRAC SERIE "S" 4,482.75 4 17,931.00 2,868.96 20,799.96 DISCO OLIMPICO DE 20 $310.00 2 620.00 99.20 719.20 DISCO OLIMPICO DE 15 $232.50 2 465.00 74.40 539.40 DISCO OLIMPICO DE 10 $155.00 2 310.00 49.60 359.60 DISCO OLIMPICO DE 5 $77.50 2 155.00 24.80 179.80 DISCO OLIMPICO DE 2.5 $38.75 2 77.50 12.40 89.90 DISCO ESTANDAR DE 5 $77.50 2 155.00 24.80 179.80 DISCO ESTANDAR DE 4 $62.00 2 124.00 19.84 143.84 DISCO ESTANDAR DE 3 $46.50 2 93.00 14.88 107.88 DISCO ESTANDAR DE 2.5 $38.75 2 77.50 12.40 89.90 DISCO ESTANDAR DE 2 $31.00 2 62.00 9.92 71.92 DISCO ESTANDAR DE ½ $7.75 2 15.50 2.48 17.98 DISCO ESTANDAR COMERCIAL DE 20 $310.00 2 620.00 99.20 719.20 DISCO ESTANDAR COMERCIAL DE 18 $279.00 2 558.00 89.28 647.28 DISCO ESTANDAR COMERCIAL DE 15 $232.50 2 465.00 74.40 539.40 DISCO ESTANDAR COMERCIAL DE 12 $186.00 2 372.00 59.52 431.52 DISCO ESTANDAR COMERCIAL DE 10 $155.00 2 310.00 49.60 359.60
  • 54.
    53 DISCO ESTANDAR COMERCIAL DE8 $124.00 2 248.00 39.68 287.68 MAQUINA DE TRICEP $9,800.00 2 19,600.00 3,136.00 22,736.00 MAQUINA PARA ABDOMEN $9,800.00 2 19,600.00 3,136.00 22,736.00 BANCO PARA PECHO INCLINADO $4,300.00 1 4,300.00 688.00 4,988.00 BANCO PARA PECHO HORIZONTAL $4,200.00 1 4,200.00 672.00 4,872.00 BANCO PARA PECHO DECLINADO $4,300.00 1 4,300.00 688.00 4,988.00 SILLA VERTICAL $5,000.00 2 10,000.00 1,600.00 11,600.00 ESCALADORA $3,000.00 2 6,000.00 960.00 6,960.00 AGARRE PARA DORSALES LARGO $900.00 1 900.00 144.00 1,044.00 AGARRE PARA DORSALES CORTO $750.00 1 750.00 120.00 870.00 AGARRE PARA DORSALES LARGO EN D $1,150.00 1 1,150.00 184.00 1,334.00 AGARRE PARA DORSALES CORTO EN D $1,000.00 1 1,000.00 160.00 1,160.00 AGARRE PARA REMO DOBLE D $750.00 1 750.00 120.00 870.00 AGARRE PARA TRICEPS RECTO $450.00 1 450.00 72.00 522.00 TOTAL DE EQUIPO 70.00 152,749.03 24,439.84 177,188.87
  • 55.
    54 Equipos de sonidoSub Total I.V.A. Total Grabadora 1,000.00 1.00 1,000.00 160.00 1,160.00 Bocinas 3,000.00 1.00 3,000.00 480.00 3,480.00 Mobiliario y equipo de oficina. Escritorio 2,000.00 1.00 2,000.00 320.00 2,320.00 Papelería 2,000.00 1.00 2,000.00 320.00 2,320.00 Equipo de cómputo para registro de usuarios. Computador a 6,000.00 1.00 6,000.00 960.00 6,960.00 Impresora para registrar el pago de usuarios. 4,000.00 1.00 4,000.00 640.00 4,640.00 Recepción Servicio de línea de teléfono 3,000.00 1.00 3,000.00 480.00 3,480.00 sanitarios 30,000.00 4.00 120,000.00 19,200.00 139,200.00 Espejos 1,500.00 5.00 7,500.00 1,200.00 8,700.00 TOTAL, DE GASTOS 148,500.00 23,760.00 172,260.00 INVERSION ESTIMADA 301,249.03 48,199.84 349,448.87 4.7 Gastos mensuales GASTOS MENSUALES MENSUAL ANUAL Sueldos 6,000.00 72,000.00 Alquiler del local 5,000.00 60,000.00 Limpieza y mantenimiento 2,400.00 28,800.00 Promoción y publicidad 500.00 6,000.00 Papelería 200.00 2,400.00 Pago de Teléfono e internet 1,000.00 12,000.00 TOTAL 15,100.00 181,200.00 4.8 Justificación de Recursos De acuerdo con las cifras para el año cero se necesitaríauna inversión inicial de 349,448.87, para poder obtener recursos financieros se acudirá a La Secretaria de Economía que por medio del Instituto Nacional del emprendedorapoya a los jóvenes entre 18 y 30 años con
  • 56.
    55 una idea denegocio y capital para iniciarlo o si ya tienes tu empresa operando. 4.9 Layout del Gimnasio El gimnasio debe teneruna extensiónmínima de 240 m2.El local puede ser propio o rentado, lo importante es acondicionarlo según tus necesidades. Para empezar, pensamos colocar duela en el piso y espejos enlas paredes. Procuraremos que el negocio esté bien ventilado. Evitaremos que haya corrientes de aire y no instalaremos aparatos de aire acondicionado o ventiladores, ya que esto puede perjudicar a las personas que se ejercitan. Lo recomendablees contar con ventanas angostas que abran hacia fuera y, de este modo,también optimizas el espacio.Al momento de acondicionar el local, tomaremos en cuenta las siguientes áreas clave.
  • 57.
    56 Área de aparatos.Destinar 120 m2 para distribuir ocho bicicletas, tres escaladoras y cinco caminadoras, y deja un espacio de un metro entre cada aparato. Como se trata de equipo pesado, asegúrate de que la estructura del local sea sólida, sobre todo, si el gimnasio no se encuentra en planta baja. Salón de usos múltiples. Este espacio (de al menos 20 m2 ) es fundamental, pues ahí se pueden realizar varias actividades como clases. Baños y vestidores. En una superficie de 20 m2 a 25 m2 acondiciona el área donde se ubicarán los baños y vestidores (uno para hombres y otro para mujeres). Cada uno debe contar con dos regaderas, dos sanitarios y dos lavabos. Este servicio es indispensable,yaque algunos clientes querrán asearse despuésde ejercitarse y cambiarse de ropa. Recepción. En la entrada del gimnasio ubica un escritorio con una computadora, un teléfono y una silla, donde tu asistente dé la bienvenida a los socios. También coloca un refrigerador con aguas y bebidas energizantes para poner a la venta de los clientes. Ésta puede ser una veta muy rentable del negocio. Estacionamiento. Debe tener capacidad para unos 10 automóviles, ya que no todos llevan coche ni asisten al mismo tiempo.
  • 58.
    57 Programa de servicio HorarioLunes Martes Miércoles Jueves Viernes Sábado 7:00 am a 8:00 Clases de aeróbic SPINNING Clases de aeróbic SPINNING Clases de aeróbic 8:00 am a 9:00 Air fit Flex Abs Air fit Flex Abs Air fit Clases de aeróbic 10:00 a 11:00 Box Zumba Box Zumba Box Zumba 11:00 a 5:00 pm Actividades normales 5:00pm a 6:00 Clases de aeróbic SPINNING Clases de aeróbic SPINNING Clases de aeróbic 6:00 pm a 7:00 Air fit Flex Abs Air fit Flex Abs Ait fit Taekwondo 7:00 pm a 8:00 Box Zumba Box Zumba Box 8:00 a 9:00 Taekwondo Artes Marciales Taekwondo Artes Marciales Taekwondo 9:00 a 10:00PM Hora de cerrar
  • 59.
    58 5.- Estudio Organizacional 5.1Proyecto Este proyecto YES GYM es un gimnasio que nació de la búsqueda de una solución para poder brindar un lugar económicamente accesible para la realización de actividad física de manera supervisada y acompañadaporpersonalprofesionaly capacitado estaideafue creada por Yesica, Itzel, Jennifer y Roberto. 5.1.1 Objetivo del Negocio YES GYM es proyecto que tiene por finalidad permitir el acceso a un espacio físico económico que permita la práctica de actividades físicas para el fortalecimiento y cuidado del organismo. 5.2 Misión Brindar un servicio de calidad, totalmente comprometido e interesado hacia una comunidad como los adolescentes,jóvenes y adultos a fin de contribuir con la cultura de bienestar y salud. 5.3 Visión Lograrque el gimnasio se conviertaen un club donde se puedanrealizar diversos deportes, brindando un ambiente adecuado a la comunidad, cálido, agradable y familiar.
  • 60.
    59 5.4 Valores Nuestros valoresnos definen como una organización comprometida a brindar un servicio de calidad que satisfagalas necesidadesde nuestros clientes siempre mejorando día con día con profesionalismo para convertirnos en un referente en la prestación de servicio de la actividad física. Respeto: Un trato correcto y digno a toda persona que hace uso de nuestro servicio. Compromisoconla calidad: Dedicamosnuestros esfuerzos aconocer y satisfacer las necesidades de nuestros clientes con calidad que cumpla con sus expectativas. Bienestar Social: Ofrecemos una amplia programación deportiva, que contribuya a mejorar la salud y las relaciones personales. Integridad: Es la demostración constante de actitudes positivas, aspirando a la eficacia,a la calidad y a la perfecciónhumana de manera transparente.
  • 61.
    60 5.5 Principales Accionistas NombreDirección Contacto Aportación Yesica Socorro Díaz Olivo Av. Primero de Mayo No.1700, Col. Santa Ana Tlalpatitlan C.P. 50160, Toluca de Lerdo, Estado de México Tel. 7222537244 email: yes_soc@hotamil.com $90,000.00 Reyna Itzel Bernal Ruíz Nicaragua, 210, Esq. Av. México, Col. Américas, Toluca, Estado de México Tel. 5533123160 email: Reyna.itze@gmail.com $90,000.00 Jennifer Grimaldo López Vicente Guerrero, 209, Col. Morelos, Toluca, Estado de México Tel. 7227094147 email: jenn_gl@hotmail.com $90,000.00 Roberto Adolfo Zarza Jiménez Ignacio Zaragoza #105 Col. Barrio de San Miguel Zinacantepec, Estado de México Tel. 7227463513 e-mail: robertomx2594@gmail.com $90,000.00
  • 62.
    61 5.6 Estructura Organizacional Gerente Áreacomercial y Administrativa Responsable administrativo Contador Área de acodicionamiento físico Instructores
  • 63.
    62 5.6.1 Perfil ydescripción de puestos Nombre del puesto: Gerente Número de plazas: 1 Responsable del puesto: Jennifer Grimaldo López es la gerente de esta organización su amplia experiencia adquirida a lo largo de su formación profesional le administrar en base de las necesidades del mercado. Razón del puesto: El gerente es el responsable de la administración del gimnasio, planificar estratégicamente las actividades del gimnasio, diseñar estructuras acordes a las demandas del entorno, debe ejercer el liderazgo para guiar y motivar a las personas y trabajar para lograr los objetivos de la organización. Área Comercialy Administrativa Nombre del puesto: Responsable administrativo Número de plazas: 1 Responsable del puesto: Yesica Socorro Díaz Olivo sus conocimientos yexperienciacumplenconlos requisitos necesarios para las actividades que se realizaran en este puesto. Razón delpuesto:Organizary controlar las actividades que se realizan en el gimnasio crear estrategias de publicidad, ventas y retención de clientes.
  • 64.
    63 Nombre del puesto:Contador Número de plazas:1 Responsablede puesto: Contador Responsable del puesto: Roberto Adolfo Zarza Jiménez es un profesionista con la amplia experiencia para hacerse cargo de esta función sus conocimientos y habilidades en la materia son garantía de un trabajo bien hecho. Razón del puesto: Es el responsable de proporcionar información financiera a través de los registros contables, cumplir con las obligaciones fiscales,administrar los recursos monetarios. Área de acondicionamiento físico Nombre del puesto: Instructor Número de plazas existentes: 2 Edad y sexo requerido: 25 años en adelante, Masculino con experiencia en air fit y flex abs. Razón del puesto: Orientar a los clientes en sus rutinas, enseñar a los usuarios el funcionamiento de los aparatos, así como llevar un seguimiento de los mismos usuarios.
  • 65.
    64 5.7 Marco legalde la organización YES GYM tendrá una figura jurídica de RIF que es el régimenen el que tributan personas físicas que realicen únicamente actividades empresariales,es decirvenda bienes o prestenservicios porlos que no requiera título profesional. Y que no rebasa ingresos de de 2 millones de pesos Características del Régimende IncorporaciónFiscal(RIF): 2 No pagan impuesto durante el primer año (incluye ISR, IVA y IEPS), salvo que emitan Facturas desglosando impuestos(IVA-IEPS). El impuesto se disminuirá gradualmente hasta por 10 años. Expedirán comprobantes de venta en forma simplificadapor las ventas que realice al público en general. Las retenciones realizadas a sus trabajadores SÍ debenser pagadas a la autoridad. Declararan cada dos meses (marzo,mayo, julio, septiembre,noviembre y enero delsiguiente año), el primeraño solo presentala declaraciónde ISR, IVA y en su caso IEPS sin pago. Beneficios: Durante el primer año no se paga el ISR, ya que hay una reduccióndel 100%,la cual irá Disminuyendo en los siguientes nueve años.
  • 66.
    65   Los Contribuyentes,podrán calcular y enterar el pago mediante un programa electrónico pre llenado con la información que proporcionen.  No se encontrarán obligados a la presentación de la declaración con información de las operaciones con sus proveedores en el bimestre inmediato anterior, cuando utilicen el sistema de registro fiscal “Mis Cuentas”.  No están obligados a presentar declaración anual ni declaración anual ni declaraciones informativas, salvo la de retenciones de salarios.  Los Contribuyentes que tengan pérdidas pendientes de amortizar de ejercicios anteriores a 2014 por el régimen intermedio o general, podrán disminuir en el RIF el saldo que tengan pendiente de aplicar.  Los Contribuyentes que trasladen IVA de manera expresa y por separado por las operaciones que realicen, no estarán obligados a presentar las declaraciones informativas previstas en la Ley del IVA, siempre que utilicen el sistema de registro fiscal “Mis Cuentas”.
  • 67.
    66 Obligaciones:  Inscribirse enel RFC.  Solicitar y conservar comprobantes fiscales desus gastos.  Expedir notas de venta.   Registrar sus operaciones en el Sistema de Registro Fiscal Mis Cuentas.  Entregar a sus clientes comprobantes fiscales por las operaciones que realicen, los cuales podrá expedir a través del Sistema Registro Fiscal“Mis Cuentas”.  Emitir comprobante fiscal por las remuneraciones que efectúen por sueldos y salarios y las retenciones de contribuciones que realicen.  El pago de nómina podrá generarse en la opción de “Generar Factura”, contipo de comprobante “Gasto”yelRFC delempleado. En descripciónse deberá anotar “nómina del día…” (periodo que ampare el comprobante).  Retener el ISR a trabajadores y enterarlo bimestralmente a más tardar el último día del mes inmediato posterior al bimestre que correspondala declaración.  En el caso de las facturas conpago a plazos, se emitirá la primera factura consignando el monto total y número delpago parcial. Los demás pagos parciales se controlarán con su respectivafactura.  Pagar sus compras e inversiones, mayores a $2,000 pesos, mediante cheque, tarjeta de crédito, débito, de servicios,
  • 68.
    67 monederos electrónicos autorizadospor el Servicio de Administración Tributaria.  Tratándose de inversiones, se deducirán las erogaciones efectivamente realizadas en el ejercicio para la adquisición de activos fijos, gastos o cargos diferidos. 5.8 Principales trámites para abrir un negocio: El número de trámites que se tienen que cubrir para abrir un negocio va entre 8 y 9, esto dependiendodeltipo de negocio,del estado y a su vez de la localidad, además del número de trámites específicamente establecidos para el registro de la propiedad y el cual va generalmente entre 6 y 7. Los trámites que se tendrán que realizar para la apertura del gimnasio son: Trámite federal - Inscripciónal Registro Federalde Contribuyentes. Trámite estatal - Registro Estatal de Causantes (REC). En cada entidad federativa hay un Módulo de Asistencia al Contribuyente para orientarlo al respecto. Trámite municipal - Solicitud de Licencias de Uso de Suelo ante el municipio correspondiente: Para obtener el certificado te piden copia de la identificación oficial y copia de la última boleta predial. Tardan aproximadamente cinco días hábiles en entregarlo. Es importante
  • 69.
    68 aclarar que elpermiso se expide para el inmueble no para la persona; tiene vigencia de dos años, es decir que el interesado cuenta con dos años para concluir con el procesopara abrir su establecimiento. - Aviso de Declaración de Apertura o licencia de funcionamiento (según el caso): La Declaración de Apertura no tiene vigencia. Mientras el establecimiento no cambie de giro no es necesario renovar este documento,sin embargo,cuando se va a cerrar se tiene que dar aviso de que se cierra o traspasa. - InscripcióndelRegistro Empresarialante el IMSS:La inscripcióndebe hacerse dentro de un plazo no mayor de cinco días de iniciadas las actividades.Al patrón se le clasificará de acuerdo conel Reglamento de Clasificación de Empresas y denominación del Grado de Riesgo del Seguro del Trabajo, base para fijar las cuotas que deberá cubrir. - Apertura de Establecimiento ante la Secretaríade Salud: Esta licencia tiene porlo generaluna vigencia de dos años y debe revalidarse 30 días antes de su vencimiento. - Inscripciónen el Sistema de InformaciónEmpresarial Mexicano SIEM ante la Secretaría de Economía, con lo cual tendrán la oportunidad de aumentar sus ventas, accedera información de proveedores y clientes potenciales, obtener información sobre los programas de apoyo a empresas y conocersobre las licitaciones y programas de compras del gobierno.
  • 70.
    69 - InscripciónalPadrón deImportadores ante la Secretaríade Economía. - Trámite del Registro de la Propiedad: Sirve para comprobar la situación Jurídica Registro que guarda un Inmueble,en lo relativo a los gravámenes, limitación de dominio o anotaciones preventivas por el tiempo solicitado. El costo de los trámites para iniciar su negocio como el tiempo que va a invertir en llevarlos a cabo depende de cada estado y entidad; encontrándose entre los más caros el Estado de México,donde el costo de abrir una empresarepresentael73.9 porciento delingreso percápita y el tiempo dedicado a ello es de tres meses. Uno de los pagos más elevados que se realizan al iniciar una empresa es cuando se constituye en una sociedad mercantil, con un costo promedio de 10,000 pesos en honorarios y derechos ante notario público y otro es al inscribir una marca ante el Instituto de la Propiedad Industrial, con un costo de 2,500 pesos. Entre los pagos más pequeños se encuentran el de la obtención de constancia de uso de suelo, con 600 pesos y el de los trámites ante Delegación Política sobre aviso de apertura de establecimiento mercantil, que son gratuitos.
  • 71.
    70 6.- ESTUDIO FINANCIERO 6.1Cédulas de costos Inversión inicial EQUIPO COSTO UNIDAD ES TOTAL DE COSTO IVA TOTAL CAMINAD ORA STAR TRAC SERIE "S" 6,030.17 5 30,150.85 4,824.14 34,974.99 DESCRIPC ION CAMINAD ORA STAR TRAC SERIE "S" 2,581.90 8 20,655.20 3,304.83 23,960.03 ESCALAD ORA STAR TRAC. 3,142.24 2 6,284.48 1,005.52 7,290.00 ELIPTICA STAR TRAC SERIE "S" 4,482.75 4 17,931.00 2,868.96 20,799.96 DISCO OLIMPICO DE 20 $310.00 2 620.00 99.20 719.20 DISCO OLIMPICO DE 15 $232.50 2 465.00 74.40 539.40 DISCO OLIMPICO DE 10 $155.00 2 310.00 49.60 359.60 DISCO OLIMPICO DE 5 $77.50 2 155.00 24.80 179.80 DISCO OLIMPICO DE 2.5 $38.75 2 77.50 12.40 89.90 DISCO ESTANDA R DE 5 $77.50 2 155.00 24.80 179.80
  • 72.
    71 DISCO ESTANDA R DE 4 $62.002 124.00 19.84 143.84 DISCO ESTANDA R DE 3 $46.50 2 93.00 14.88 107.88 DISCO ESTANDA R DE 2.5 $38.75 2 77.50 12.40 89.90 DISCO ESTANDA R DE 2 $31.00 2 62.00 9.92 71.92 DISCO ESTANDA R DE ½ $7.75 2 15.50 2.48 17.98 DISCO ESTANDA R COMERCI AL DE 20 $310.00 2 620.00 99.20 719.20 DISCO ESTANDA R COMERCI AL DE 18 $279.00 2 558.00 89.28 647.28 DISCO ESTANDA R COMERCI AL DE 15 $232.50 2 465.00 74.40 539.40 DISCO ESTANDA R COMERCI AL DE 12 $186.00 2 372.00 59.52 431.52 DISCO ESTANDA R COMERCI AL DE 10 $155.00 2 310.00 49.60 359.60 DISCO ESTANDA R COMERCI AL DE 8 $124.00 2 248.00 39.68 287.68
  • 73.
    72 MAQUINA DE TRICEP $9,800.00 2 19,600.003,136.00 22,736.00 MAQUINA PARA ABDOMEN $9,800.00 2 19,600.00 3,136.00 22,736.00 BANCO PARA PECHO INCLINAD O $4,300.00 1 4,300.00 688.00 4,988.00 BANCO PARA PECHO HORIZONT AL $4,200.00 1 4,200.00 672.00 4,872.00 BANCO PARA PECHO DECLINAD O $4,300.00 1 4,300.00 688.00 4,988.00 SILLA VERTICAL ABDOMEN FONDERA $5,000.00 2 10,000.00 1,600.00 11,600.00 ESCALAD ORA $3,000.00 2 6,000.00 960.00 6,960.00 AGARRE PARA DORSALE S LARGO $900.00 1 900.00 144.00 1,044.00 AGARRE PARA DORSALE S CORTO $750.00 1 750.00 120.00 870.00 AGARRE PARA DORSALE S LARGO EN D $1,150.00 1 1,150.00 184.00 1,334.00 AGARRE PARA DORSALE S CORTO EN D $1,000.00 1 1,000.00 160.00 1,160.00
  • 74.
    73 AGARRE PARA REMO DOBLE D $750.00 1750.00 120.00 870.00 AGARRE PARA TRICEPS RECTO $450.00 1 450.00 72.00 522.00 TOTAL DE EQUIPO 70.00 152,749.03 24,439.84 177,188.87 Equipos de sonido Grabadora 1,000.00 1.00 1,000.00 160.00 1,160.00 Bocinas 3,000.00 1.00 3,000.00 480.00 3,480.00 Mobiliario y equipo de oficina. Escritorio 2,000.00 1.00 2,000.00 320.00 2,320.00 Papelería 2,000.00 1.00 2,000.00 320.00 2,320.00 Equipo de cómputo para registro de usuarios. Computadora 6,000.00 1.00 6,000.00 960.00 6,960.00 Impresora para registrar el pago de usuarios. 4,000.00 1.00 4,000.00 640.00 4,640.00 Recepción Servicio de línea de teléfono 3,000.00 1.00 3,000.00 480.00 3,480.00 Sanitarios 30,000.00 4.00 120,000.00 19,200.00 139,200.00 Espejos 1,500.00 5.00 7,500.00 1,200.00 8,700.00 TOTAL DE GASTOS 148,500.00 23,760.00 172,260.00 INVERSIÓN ESTIMADA 156.00 301,249.03 48,199.84 349,448.87
  • 75.
    74 GASTOS MENSUALES MENSUALANUAL Sueldos 6,000.00 72,000.00 Alquiler del local 5,000.00 60,000.00 Limpieza y mantenimiento 2,400.00 28,800.00 Promoción y publicidad 500.00 6,000.00 Papelería 200.00 2,400.00 Pago de Teléfono e internet 1,000.00 12,000.00 TOTAL 15,100.00 181,200.00 6.2 Presupuesto de Venta LAS VENTAS SE INCREMENTARÁN EN UN 20% ANUAL