INSTITUTO TECNOLÓGICO SUDAMERICANO

              FACULTAD DE SISTEMAS


  Proyecto:

                   Software para los pedidos de
                   productos de la fabrica “Adheplast”
                   vía web.

  Integrantes:

                   Jessica Pillacela.



  Profesor:

                   Ing. Esteban Cáceres.

  Curso:

                   4to ciclo de sistemas “A”.

  Asignatura:

                   Programación Avanzada 2.
TEMA: PEDIDOS DE PRODUCTOS VIA WEB PARA LA FABRICA DE
PEGAMENTOS & ADHESIVOS “ADHEPLAST”.



INTRODUCCIÒN



Al ejecutar el presente proyecto se procura profundizar y complementar los conocimientos
adquiridos en clases y con el fin de orientar a la realidad del desarrollo de un software orientado a
la web para poder adquirir una experiencia real, de esta manera alcanzar experiencia para poder
desenvolverme de una manera correcta en el mundo laboral ya que la experiencia es la que me
brindará confianza y podré realizar un trabajo de calidad cuando llegue el momento, por lo que en
este proyecto aplicare una investigación exhaustiva para comprender de manera correcta el
funcionamiento de la fabrica “Adheplast”.


Para la realización de este proyecto tendré que dar uso a la herramienta Oracle Business
Component , en la cual se desarrollara la aplicación web basada en Jdeveloper para el proceso de
pedidos de productos de la Fábrica “Adheplast”, estableciendo primero la el análisis y diseño de
este presente y luego vinculado con base de datos.


Oracle es básicamente un herramienta cliente/servidor para la gestión de base de datos, es un
producto vendido a nivel mundial, aunque la gran potencia que tiene y su elevado precio hace que
solo se vea en empresas muy grandes y multinacionales, por norma general, a partir de esta
premisa vamos a desarrollar las principales acepciones de Oracle y sus aplicaciones en las
distintas áreas de trabajo.


En presente proyecto que se desarrollara a continuación se refiere a la implementación de una base
de datos en oracle para el proceso de pedidos de productos de la Fabrica “Adheplast”.
OBJETIVOS:

Objetivos Generales:

   -   Desarrollar el software que permitirá los pedidos de productos de la Fábrica de
       Pegamentos & Adhesivos “Adheplast” utilizando el ADF Business Component de Oracle
       con el lenguaje de programación jdeveloper orientado a web.

Objetivos Específicos:

   -   Crear una página de inicio que presente información sobre la empresa.
   -   Introducir una pantalla que visualice las categorías de los productos con sus respectivos
       precios y descuentos.
   -   Modelar una página para registrar a los usuarios.
   -   Crear una interfaz para el login de los usuarios.
   -   Implementar un subsistema en donde los clientes compren sus productos.


PLANTEMIENTO DEL PROBLEMA

La fábrica “ADHEPLAST” está ubicada en el parque industrial, la cual se dedica a la elaboración
y comercialización de productos como: pinturas, colas blancas, barnices, pegamentos para zapatos
y pegamentos para uso general, etc; la empresa en primer lugar produce dichos artículos y luego
procede a la venta para lo cual cuenta con algunos clientes mayoristas, por lo general siempre se
realiza ventas a clientes potentes por aquello ellos desean incrementar sus ventas ya sea que
adquieran tanto clientes mayoristas como clientes minoristas.

La Fabrica “Adheplast” está dedicada a la venta de diferentes categorías de productos, pero para
desarrollar esta actividad se requiere de una página web.

En esta fábrica los clientes realizan los pedidos de productos a través de una llamada telefónica o
acercándose al lugar, y la misma fábrica lleva aun este registro de forma manual, lo cual es
molestoso y demorado ya que ellos tienen que atender a todos los clientes para ponerse de acuerdo
en la venta y sus condiciones pero ellos desean algo que les facilite esto e incremente las ventas.

Al realizar la investigación acerca el funcionamiento de la fabrica “Adheplast” identifique un
problema en los pedidos de productos, en el cual me he enfocado.
Para la ejecución del proceso de pedidos se requiere implementar una aplicación web
conjuntamente con una base de datos ya que la empresa no la posee, la misma puede dar el uso
adecuado para la realización de esta actividad, si se implementa dicha base y aplicación web
serviría de mucha ayuda a la empresa para facilitar que los clientes adquieran sus productos de
acuerdo al precio, características, y la cantidad que deseen, al igual para la misma empresa
presentar en la página web promociones que ofrece de sus productos.



JUSTIFICACIÒN


Con la realización del presente proyecto se lograra plasmar los conocimientos teóricos adquiridos
en clases en algo práctico ya que está enfocado en la adquisición de experiencia de cómo
desarrollar un software orientado a la web y de cómo funcionan en el mundo real, de esa manera
prepararme para el mundo laboral que nos espera, ya que con la práctica se lograra tener los
conocimientos necesarios para un buen desempeño en nuestra rama y ser competitivos en todo lo
que hagamos.

El presente proyecto tiene como objetivo la implementación del software para los pedidos de
productos de la fabrica “Adheplast” vía web, ya que esta aplicación web servirá como publicidad
para que la fabrica obtenga clientes, y así alcance un gran número de ventas.

Mediante este software el usuario podrá ver promociones, categorías de productos, y comprar los
productos que desee.

Para que este proyecto se lleve a cabo me facilitaron el permiso de investigar y entrevistar a
algunos del personal con la que cuenta la fabrica para obtener la información necesaria y así
aplicar los conocimientos y destrezas que poseemos cada uno de nosotros.
ALCANCE Y LIMITACIONES
       ALCANCES:
        La investigación consiste en detallar el funcionamiento de la “Fábrica Adheplast”,
        esto me ayudó a conocer paso a paso la realización del proceso de pedidos de los
        productos que ofrece la fábrica, además se conoció las posibles clases que pueden
        formar parte para el desarrollo del software y su mejor funcionamiento con los
        procedimientos específicos que se llevan allí.

       LIMITACIONES:

         El proyecto sólo nos da a conocer el proceso de pedidos de productos de la fábrica,
         pero no nos mostrara todos los procedimientos que se ejecutan en este negocio y
         por lo tanto no sabremos si existen más problemas dentro del mismo.
Índice

                                                      Pag.

Marco teórico                                         6

Análisis del problema                                 7-14

          Funcionamiento de la fabrica
          Planteamiento de la entrevista

Diseño de Solución del problema                       15-27

            Modelo Inicial de Negocios
            Casos de Uso
            Diagramas de casos de uso específicos.
            Diagrama de clases
            Diagrama de colaboración
            Diagrama de secuencia
            Diagrama de actividad
            Diagrama de despliegue

Base de Datos                                         28-30

            Entidades
            Reglas de negocios
            Tablas
            Dominios
            Relaciones

Recursos humanos

Conclusiones

Recomendaciones

Anexos
MARCO TEÓRICO

Jdeveloper

Es un entorno de desarrollo integrado desarrollado por Oracle Corporation para los lenguajes Java,
HTML, XML, SQL, PL/SQL, Javascript, PHP, Oracle ADF, UML y otros que simplifica el
desarrollo de aplicaciones SOA basada en Java y las interfaces de usuario con soporte para el ciclo
de vida de desarrollo completo.

Patrón de Diseño MVC
Es un patrón de arquitectura o diseño de software que separa los datos de una aplicación, la
interfaz de usuario, y la lógica de control en tres componentes distintos.

    MODELO.- Esta capa se encarga de la interacción del data-source y la ejecución de la
     lógica de negocios.
    VISTA.- Esta capa se encarga de la interacción de la aplicación y la interfaz de usuario.
    CONTROLADOR.- Esta capa se constituye en una interfaz entre la capa del modelo y la
     capa de vista.

Oracle ADF Business Components
Es un framework de desarrollo innovador que nos provee de un conjunto de librerías con
funcionalidades que nos permiten crear componentes de negocios específicos ayudándonos a
mantener las cosas sencillas en la plataforma J2EE (Java to Enterprise Environment)
convirtiéndose en un puente entre la base de datos y la aplicación conteniendo la lógica de
negocios y encargándose de la función de validar los datos.
ANÁLISIS DEL PPROBLEMA
En este punto voy a enfocarme en la fábrica de pegamentos y adhesivos “Adheplast”.

   1.   DATOS GENERALES DE LA FABRICA “ADHEPLAST”

Nombre: “Adheplast”

Tipo de negocio: Grande.

Dirección:

              Parque Industrial

              Calle: Carlos Tosi Siri 2-04 y Primera.

              Cuenca- Azuay

Nombre del Propietario(a): Grupo Adheplast.



   2. FUNCIONAMIENTO DE LA FABRICA

La Fabrica de pegamentos & adhesivos “Adheplast”, se encuentra ubicada en el Parque Industrial,
posee 40 empleados incluidos obreros e ingenieros de planta. Su propietario es el grupo Adheplas.

La fábrica cuenta con un local propio, el mismo que están distribuido de la siguiente manera:
bodega, planta de producción, área de embarque, área administrativa, planta de calidad de
productos y zona de recepción de materias primas. En cuanto a departamentos existen:
     Compras de materias primas.
     Compras de cajas de cartón y envases metálicos y plásticos.
     Controles de calidad.
     Controles de seguridad industrial.
Cuenta con todos los servicios básicos, además disponen de internet.

La maquinaria que utilizan son reactores, mezcladoras dispersadoras, molinos envasadores y
etiquetadores.

Adheplas tiene productos como:
                   Colas blancas.
                   Pinturas latex.
                   Pinturas de agua.
                   Adhesivos como el africano.
                   barnices.
En lo que se refiere a materias primas directas e indirectas dispone de resina, agua, alcohol
industrial, entre otras.

De la administración de la fábrica se encargan las dos secretarias y el Gerente Sr. Carlos Castillo.



   -   Recolección de la materia prima:
       Las materias primas directas llegan a la empresa ya que los distribuidores acuden hacia la
       fábrica para entregarlos dentro de estas se cuenta con resinas, agua, cauchos, disolventes,
       solventes entre otras.
   -   Elaboración del producto:
       Se realiza este proceso en la planta de producción con agitadores de acuerdo a los
       productos que van a fabricar, cada lote de producción tiene que pasar por el área de control
       de calidad para salir a la venta en el mercado, la duración del lote es de 12 horas. De este
       proceso se encargan los obreros y personal técnico. La cantidad de materias primas que se
       usa al día en:
            Disolventes: 15000kg.
            Resinas: 620kg.
            Cauchos: 2500kg.
            Otros: 1200kg.

       El proceso de envasado es de acuerdo a los envases para esto se utiliza envasadoras y
       etiquetadoras, se envasa en¨

             Latas 5 galones, 1 galón, litros, ½ litro y 1/24.
             Tanques de 55 galones.
             Plásticos de todo tamaño.

       Al día se elaboran más de 12 productos.

   -   Pedidos de los diferentes productos:
       Esto se realiza en el departamento de pedidos y ventas de la fábrica, de acuerdo a la
       cantidad que solicita el cliente se realiza esto, para lo cual le dan descuentos según el tipo
       de cliente que sea, es decir al mayorista 5% al 8.8% y al minorista 1% al 3.5%
Para ser considerado cliente mayorista debe tener un monto de $8000 al $30000 durante el
      mes y minorista desde $5 al $8000.

      El precio de los productos va a variar de acuerdo al tamaño de cada producto.

      El proceso de pedidos de productos se registra en notas de pedido, en facturas,
      transferencias y en guías de remisión.

      El personal que se encuentra encargada de esto son las secretarias y bodegueros.

      Los pedidos se realizan por pedios directos de clientes, transferencia a las bodegas de la
      fabrica que están ubicadas a nivel nacional o por exportaciones a Perú, Colombia. Los
      pedidos de productos son realizados por industria, distribuidores, mayoristas y ferreterías.

   3. PLANTEAMIENTO DE LA ENTREVISTA

                    INSTITUTO TECNOLÓGICO SUDAMERICANO

                                        ENTREVISTA



EMPRESA: Adheplas
DIRECCION: Parque Industrial/ Cuenca
           Calle: Carlos Tosi Siri 2-04 y Primera.
TELEFONO: 2863659.
PROPIETARIO: Grupo Adheplast.
GERENTE: Ing. Carlos Castillo.

   1. ¿Qué actividad tiene la fabrica?
      La fabrica está dedicada a la actividad de producción y comercialización de pegamentos &
      adhesivos en general.

   2. La fábrica está conformada de:
         o Personal femenino………2
         o Personal masculino…….40

   3. La fabrica es:
      - Privada …………..x
      - Publica
      - Mixta
4.   Principales autoridades:
  o    ¿Quién es el Gerente? …………………… Ing. Carlos Esteban Castillo.
  o    ¿Quién es el Subgerente(a)?
  o    Otros:
       5 ingenieros químicos.


INFRAESTRUCTURA DE LA FABRICA:

  5. ¿Cuáles son las áreas que existen dentro de la fábrica?
         Zonas de producción
         Zonas de bodegas
         Zonas de embarque
         Zonas de recepción de materias primas

  6. ¿Cuáles son los departamentos que existen?
         De compras de materias primas.
         De compras de cajas de cartón, envases, metálicos y plásticos.
         Controles de calidad.
         Controles de seguridad industrial.

  7. ¿Con que maquinaria cuenta la fábrica?
         Reactores
         Mezcladoras
         Dispersadoras
         Molinos
         Envasadoras
         Etiquetadoras
         Agitadores



PROCESO DE PRODUCCION:

  8. ¿En donde se realiza este proceso?
     Dentro de las instalaciones de la fábrica, es decir dentro de las zonas de producción
     utilizando agitadores.

  9. ¿Quiénes se encarga de este proceso?
     Persona técnico y obreros.
10. Tienen inconvenientes en este proceso. ¿Cuáles son?
    Bueno, se podría decir que si ya que afectamos el medio ambiente y hay que estar
    buscando la manera de no realizar tanto daño, también en la salud de los trabajadores ya
    que utilizamos para realizar este mismo proceso solventes, cauchos y resinas.
    En el tema de producción no existen inconvenientes por lo que todo está controlado, para
    de esta forma no se detenga la producción ya que si esto sucede generamos muchas
    pérdidas.

11. A su criterio que procesos pudieran mejorarse
    Yo pienso, que en el proceso de producción todo está bien, es decir no existe ningún tipo
    de problema, y si lo existe sabemos cómo solucionarlo.

12. ¿Qué cantidad de materia prima se utiliza para fabricar cada artículo?
    Diariamente se usa lo siguiente:
        Disolventes           15000kg.
        Resinas                 620kg.
        Cauchos                2500kg.
        Otros                  1200kg.

13. ¿Cuál es la duración de cada lote?
    12 horas.

14. ¿Qué productos fabrican?
       Pegamentos para calzado a base de resinas.
       Pegamentos para uso general a base de cauchos.
       Pinturas de látex y agua.
       Barnices.
       Colas blancas a base de agua.

15. ¿Cómo es el proceso de envase?
    Este proceso lo realizan los obreros.
        Latas y Plásticos
                5 galones.
                1 galón.
                Litros
                ½ litro
                1/24.
        Tanques de 55 galones.

16. ¿Qué productos produce diariamente?
Pegamentos y pinturas.

  17. ¿Cuántos productos elaboran al día?
      Más de 12 productos.

PROCESO DE PEDIDOS:

  18. ¿En donde se realiza este proceso?
      En el departamento de ventas ubicada dentro de la misma fábrica.

  19. ¿Quién realiza?
      Realizan esta actividad las secretarias y bodegueros.

  20. ¿En que registran este proceso?
          En notas de pedido
          En facturas o en transferencias.
          En guías de remisión

  21. Tiene inconvenientes en este proceso. ¿Cuáles son?
      Sí, porque hay que recibir muchos emails para los pedidos y luego registrar en los
      comprobantes, o sino recibir al cliente personalmente y esto hace perder un poco más el
      tiempo.

  22. A su criterio como mejorar este proceso.
      Mejorar el proceso de pedidos porque ahí tenemos un poco de problema ya que a veces
      existen confusiones en la elaboración de hojas de pedidos, hojas de facturación, hojas de
      embarque y despachos.

  23. ¿Cómo realizan los pedidos de los productos?
         o Pedidos directos de clientes acercándose a la fabrica y se les realiza la facturación.
         o También transferencias a las bodegas de la Fábrica ubicadas en distintas partes para
           que realicen las ventas de productos.
         o También pedidos que se exportan a países como Perú y Colombia.

  24. ¿Cuál es el precio de cada producto?
      Las colas blancas depende del tamaño, pero la más pequeña esta a 0,15 ctv unidad, pero
      nosotros vendemos en cajas que llegan 30 gomas pequeñas y cada caja esta a 5,25.

     Uso general
     Cajas          Precio
     35             5,25
40          15,2
    30           7,30
    Entre otros precios dependiendo del tamaño y del producto.

25. Los pedidos se realizan de acuerdo al tipo de cliente?
    Si, los clientes son para industrias, distribuidores, mayoristas, ferreterías.

26. ¿Para ser un cliente mayorista que cantidad necesita comprar?
    Debe comprar en productos desde los $8000 hasta $ 30000 al mes.

27. ¿Para ser un cliente minorista que cantidad necesita adquirir?
    Desde $ 5 hasta los $ 8000 cada mes.

28. ¿Dan descuentos según el tipo de cliente? ¿Cuál es el porcentaje?
    Si, a minoristas el 1% al 3,5% y mayorista del 5% al 8,8%

29. ¿La cantidad de productos que venden diariamente?
    Sobre los $ 30000 dólares entre colas y pegamentos.

30. ¿Cómo es la forma de pago establecida para los clientes?
       - Efectivo
       - Cheques
       - Créditos

31. ¿Cuántas computadoras cuenta la fabrica?

    Seis computadoras que son utilizadas para:
               o Kardex de materias
               o Pedidos
               o Stocks
               o Producción
DISEÑO DE LA SOLUCION AL PROBLEMA
4. EL WORKFLOW DE REQUISITOS
    Comprensión Inicial del Dominio

  Investigación Temática

  Glosario:

o Cola Blanca:
  Es un pegamento a base de agua.
o Africano: es un pegamento que se realiza con disolvente.
o Personal Administrativo: Es aquella que desarrolla funciones determinadas indirectas
  como: Archivistas y bibliotecarios no clínicos, almacenistas, oficinistas, secretarias,
  técnicos de estadísticas, etc.
o Envasadora: Es una máquina para conservar alimentos consistente en calentarlos a una
  temperatura que destruya los posibles microorganismos presentes y sellarlos en tarros,
  latas o bolsas herméticas.
o Dispersadora: es para procesar la elaboración de productos.
o Molinos: es un artefacto o máquina que sirve para moler utilizando la fuerza del agua.
o Etiquetadora: es una máquina para el proceso de poner sello a los productos.
o Agitadores: es un instrumento, usado en los laboratorios de química, consistente en una varilla
   regularmente de vidrio que sirve para mezclar o revolver por medio de la agitación de algunas
   sustancias. También sirve para introducir sustancias líquidas de alta reacción por medio de
   escurrimiento y evitar accidentes. Existen diferentes tipos de agitadores dependiendo de la
   aplicación pueden ser con parrilla o simples, y de diferentes velocidades.
o Reactores: es una unidad procesadora diseñada para que en su interior se lleve a cabo una
  o varias reacciones químicas.
 Modelo de Negocios Inicial:




                                        S.I Fabrica “Adheplas”
 Secretaria                                                                              Cliente

                                            Pedidos de productos
                                            vía web de la Fabrica
                                                 “Adheplas”




  Bodeguero


   2.1) Tarjetas de Descripción.


   T.D                      Descripción General:

   Venta                    Permite a los clientes adquirir los productos que más le convenga.

   Mascota                  Descripción detallada:
                            No se Aplica.


              Proceso Iterativo
                Luego de análisis más extenso del Dominio de la aplicación podemos definir:




                                            S.I Fabrica “Adheplas”
Secretaria                                                                              Cliente
                                              Pedidos productos vía
                                                      web




Bodeguero
Tarjeta de Descripción para pedidos de productos vía web

      Descripción General:
      Permite a los clientes adquirir productos, pero primero ven las categorías.


      Descripción Paso a Paso:
             1. El cliente ingresa en la página.
             2. Ir a ver las categorías de los productos.
             3. Adquirir un producto.
      Finaliza el proceso




                                 S.I Proceso para pedidos de productos vía
                                                    web

Cliente o Bodeguero                                                                 Cliente
                                              Registrar información
                                              básica para realizar un
                                                      pedido


                                                Registrar pedido

                                              (Adquirir productos)


                                               Revisar y procesar
                                                    pedidos
5. EL WORKFLOW DEL ANALISIS ORIENTEDO A OBJETOS

                               S.I Proceso para pedidos de productos vía
                                                  web


                                          Registrar información
                                          básica para realizar un
                                                  pedido                            Cliente
Cliente o Bodeguero


                                             Registrar pedido
                                           (Adquirir productos)


                                           Revisar y procesar
                                                pedidos




   Tarjeta de Descripción para el Proceso de pedidos de productos vía web

           Descripción General:
           Permite a los clientes adquirir productos, viendo las categorías de los mismos y luego
           proceder a solicitarlos.
           Descripción detallada:
              1. El cliente debe ingresar a la página.
              2. Procede a la solicitud de pedidos.
                 Entregando datos personales.
              3. Elige los productos y la cantidad para realizar el pedido.
              4. Mira que todo esté en orden y procede a confirmar el pedido.
              5. Finaliza el proceso.



    Escenarios:

           En este proceso la persona accede a la página web de la fábrica, observa la información de
           la misma y procede a realizar un pedido especificando sus datos personales, elige el
           producto y la cantidad.
Extracción de sustantivos:


              Formulario de registro de pedido

              cliente

              Producto
                                                        Clase Producto
      Clase Cliente
                                                   Atributos:
Atributos:
                                                   Código
Email                                              Descripción
Cedula                                             Precio de venta
Nombres y Apellidos                                Cantidad máxima
Dirección                                          Cantidad mínima
Teléfono                                           Métodos:
Métodos:
                                                   Validar código.
Validar cedula.


DIAGRAMAS DE CASO DE USO ESPECÍFICO DE PEDIDOS DE PRODUCTOS VIA
WEB

             o Caso de Uso Específico


                                        S.I Proceso de Pedidos de productos


                                                  Registrar información
                                                  básica para realizar un
                                                          pedido
   Cliente
Tarjeta de Descripción para el Proceso de entregar información básica para realizar un
pedido.

Descripción General:
En este proceso la persona entrega datos personales para obtener un pedido dentro de la
página de la fábrica.
Descripción Especifica:
   1. La persona accede de cualquier internet y puede hacer un pedido.
   2. Entonces solicita productos preferidos.
   3. Finaliza el proceso.



Escenarios:

En este proceso la persona entrega sus datos personales como: cedula, email, nombres y apellidos,
dirección, teléfono en la página web para generar un pedido a la fábrica.

Extracción de Sustantivos:

            cliente
            Formulario de registro de pedido



          Clase Cliente

    Atributos:
   email
   Nombres y Apellidos
   Dirección
   Teléfono
   Métodos:
   Validar email.
DIAGRAMAS DE CASO DE USO ESPECÍFICO DE PEDIDOS DE
PRODUCTOS VIA WEB

           o Casos de Uso Específicos


                                               S.I Proceso de pedidos productos

                                                         Registrar pedido
                                                       (Adquirir productos)

     Cliente



Tarjeta de Descripción para el Proceso de registrar pedido

Descripción General:
En este proceso el cliente accede a la página web de la fábrica, se verificara la cantidad
de los productos
Descripción Especifica:
   1. El cliente selecciona los productos que desea solicitar.
   2. Elige la cantidad.
   3. Una vez hecho esto procede a guardar su pedido.
   4. Finaliza el proceso.


Escenarios:
En este proceso cliente accede a la página para solicitar el pedido de algunos productos con su
respectiva cantidad y verifica si está bien finalmente procede a registrar dando a conocer lo que
quiere adquirir.

                                                    Clase Cliente

                                                  Atributos:
                                                  Cedula
                                                  Email
                                                  Nombres y
Extracción de Sustantivos:                        Apellidos                     Clase Producto
                                                      Dirección
                pagina                               Teléfono                     Atributos:
                                                      Métodos:
                                                                                  Código
                                                      Validar cedula.             Descripción
                cliente
                                                                                  Precio de venta
                                                                                  Cantidad máxima
                pedido                                                           Cantidad mínima
                                                                                  Métodos:
                                                                                  Validar código.
                producto




    DIAGRAMAS DE CASO DE USO ESPECÍFICO DE PEDIDOS DE
    PRODUCTOS VIA WEB

               o Casos de Uso Específicos

                                              S.I Proceso de pedidos de productos


                                                         Revisar y procesar
                                                              pedidos
Secretaria o Bodeguero


    Tarjeta de Descripción para el Proceso de revisar y procesar los pedidos

    Descripción General
    Aquí el personal encargado dentro de la fábrica recolecta, consulta y organiza los
    pedidos de productos sugeridos por los clientes para proceder a su respectivo despacho.
    Descripción Especifica:
        1. Revisar los distintos pedidos de productos según la categoría de cada uno de
           ellos.
        2. Recolectar los datos de los clientes.
        3. Observar la cantidad solicitada de los productos.
        4. Realizar el respectivo cálculo del total a pagar.
5. Proceder a la generación del comprobante.
   6. Empacar los pedidos para tenerlos listos cuando llegue el momento de realizar
       la distribución.
   7. Finaliza el proceso.


Escenarios:
El proceso lo realiza la secretaria o bodeguero, al momento de que exista pedido, siempre tomaran
en cuenta la cantidad de productos, el total a pagar, para luego generar el comprobante de pago.

Extracción de Sustantivos:
           Cliente
           pedido
           producto

      Clase Cliente                                 Clase Producto

Atributos:                                      Atributos:
Email                                          Código
Nombres y Apellidos                            Precio de venta
Sexo, edad, fecha                              Métodos:
nacimiento
                                               Validar código.
Teléfono
Métodos:
Validar email.
DIAGRAMA DE CLASES




                      “FABRICA DE
                     PEGAMENTOS &
                       ADHESIVOS
                      “ADHEPLAST”



                                                  Persona



Pedido   Producto


                                     Secretaria
                                                            Cliente
                                     bodeguero
Diagrama de Interacción para pedidos de productos de la fábrica de pegamentos & adhesivos “Adheplast”




Cliente
|                                                                                            COLABORACION
|
|
|                                                                                                           Clase
|       1. Ingresar datos                                             3. Solicita creación                  Cliente
|       Personales.                   2. Transferir datos             de objeto
                                                                                                            4. Describe status de



Fabrica                     Clase interfaz     Clase control                                                  la creación de objeto
                            Usuario            Generar registrar
                                               Información Personal
                                                                                                             5. Buscar ficha




                                                                                                             Clase pedidos




8. Muestra status de             7. Status aperturas de               6. Devuelve status de búsqueda
Descripción                       fichas médicas
Diagrama de Interacción para pedidos de productos
                                                                 Clase            c Clase
                              Clase                              control
                              Interfaz                     generar               clientes
                              usuario                      registrar información                          B.D pedidos
Cliente                                                                                                   realizados

                                    2. Transferir
          1. Ingresar datos            datos
                del cliente
                                                                                                              Línea de vida de objeto
                                                                                                                                         Línea
                                                                 3. Solicita creación                                                      de
                                                                de objeto                                                               creación
                                                                                             Creación                                       de
          Usuario                                               4. Devuelve status           de objeto                                    objeto
                                                                creación objeto              venta

                                                                5. Buscar pedidos abiertos               Proceso de
                                                                                                             Búsqueda

                                                                6. Devuelve status de búsqueda

                                         7. Transferir
                                         Status Registro
                                                            |


                                                                         Mensajes entre objetos
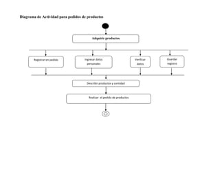
Diagrama de Actividad para pedidos de productos




                                         Adquirir productos




       Registrar en pedido          Ingresar datos                       Verificar   Guardar
                                      personales                          datos      registro




                                     Describir productos y cantidad



                                       Realizar el pedido de productos
Diagrama de despliegue




            Pedidos

USUARIO
BASE DE DATOS


   1. IDENTIFICACIÓN DE ENTIDADES.

    Productos: código, descripción, precio.
    Clientes: cedula, nombres, apellidos, dirección, teléfono, email.
    Pedidos: número, ced_cliente, fecha emisión, total a pagar, estado.
    Detalle pedidos: numero pedido, código producto, descripción, cantidad, valor unitario,
     valor total.
    Registro: numero, nombres, apellidos, email, usuario, contraseña, confirmar contraseña.


   2. REGLAS DE NEGOCIO.

    El cliente debe registrarse.
    Para ser cliente mayorista se requiere tener al mes una cantidad de $8000 a $30000 dólares
     y el descuento es de 5% y 8.8%.
    Para ser un cliente minorista necesita pedir durante el mes la cantidad de $5 a $8000
     dólares y el descuento es de 1% al 3.5%.
    La forma de pago entre la fábrica y el cliente establecida es en efectivo, crédito y cheques.
    Los pedidos se harán a la fábrica y despacharan la secretaria o el bodeguero.
    Los pedidos contiene la cantidad de productos que solicita el cliente y el valor total a
     pagar.
    El cliente revisara la categoría de productos para proceder a los pedidos.

   3. TABLAS:
Clientes                               Productos
Cedula        PK                       Código      PK
Nombres                                Descripción
Apellidos                              Precio
Descripción                                                     Detalles_pedidos
Teléfono                                                        Numero pedido
                                                                                           PK
Email                                                           Cod_producto FK
Usuario                                                         Descripción
Password                                                        Cantidad
Confirm                                                         Valor unitario
                                       Pedidos                  Valor total
password
                                       Numero         PK
                                       Cedula cliente FK
                                       Fecha emisión
                                       Total a pagar
                                       Estado
create table clientes(
 cedula varchar2(10) constraint cli_ced_pk primary key,
 nombres varchar2(30) constraint cli_nom_nn not null,
 apellidos varchar2(30) constraint cli_ape_nn not null,
 direccion varchar2(50) constraint cli_dir_nn not null,
 telefono varchar2(9) constraint cli_tel_nn not null,
 email varchar2(50) constraint cli_ema_nn not null,
 usuario varchar2(30) constraint regis_nom_nn not null,
 password varchar2(8) constraint regis_ape_nn not null,
 confirm_password varchar2(8) constraint regis_nom_nn not null);


create table productos(
codigo varchar2(10) constraint pro_co_pk primary key,
descripcion varchar2(60) constraint pro_desc_nn not null,
precio varchar2(5.2) constraint pro_pre_nn not null);

create table pedidos(
numero number(10) constraint pedi_numr_pk primary key,
ced_cliente varchar2(10) constraint pedi_ccl_fk references clientes(cedula),
fecha_emision date),
total_pagar number(5.2) constraint pedi_nume_nn not null,
estado varchar2(20) constraint pedi_est_nn not null);


create table detalle_pedidos(
nro_pedido number(10) constraint det_nped_fk references pedidos(numero),
cod_producto varchar2(10) constraint det_codpr_fk references productos(codigo),
constraint detalle_pedidos primary key(nro_pedido,cod_producto),
descripciom varchar2(60) constraint det_des_nn not null,
cantidad number(5) constraint det_cant_nn not null);


   4. DOMINIOS:

       Productos:
       Campo                Longitud                 Tipo                 Restricción
Código                         10                   Varchar2              Primary key
Descripción                    60                   Varchar2                Not null
Precio                        5.2                   Number                  Not null

       Clientes:
      Campo                 Longitud                 Tipo                 Restricción
Cedula                         10                   Varchar2              Primary key
Nombres                        30                   Varchar2                Not null
Apellidos                      30                   Varchar2                Not null
Dirección                   50          Varchar2                Not null
Teléfono                     9          Varchar2                Not null
Email                       50          Varchar2                Not null
Usuario                     30          Varchar2                Not null
Password                     8          Varchar2                Not null
Confirm password             8          Varchar2                Not null

        Pedidos:
       Campo              Longitud       Tipo                  Restricción
Numero                       10         Varchar2               Primary key
Cedula cliente               10         Varchar2               Foreing key
Fecha emisión                            Date
Total a pagar               5.2         number                  Not null
Estado                      20          Varchar2                Not null

       Detalle pedidos:
       Campo              Longitud       Tipo                  Restricción
Numero                       10         Varchar2               Primary key
Cod_producto                 10         Varchar2               Foreing key
Descripción                  60         Varchar2                 Not null
cantidad                      5         Number                   Not null
Valor unitario              5.2         Number                   Not null
Valor total                 5.2         Number                   Not null


   5. RELACIONES:

       Pedido                  1:1            Cliente

       Cliente                1:N             Pedidos

       Pedido                     1:1         detalle pedido

       Pedido                     1:N         Productos
RECURSOS:

      Humanos:
      El gerente de la fabrica Ing. Carlos Castillo
      Materiales:
          Usamos una cámara para la grabación de la entrevista



CONCLUSIONES

  _   Con este proyecto se logró entender cómo funciona la fábrica a la cual se realizó un
      estudio.
  _   Se logró identificar los problemas que se forman al momento del proceso de pedidos.
  _   He empleado todos los conocimientos obtenidos en clase, para poder realizar el análisis y
      solución del problema.

RECOMENDACIONES

  _   Para realizar el presente proyecto se debe definir lo que realmente queremos investigar y
      no desviarnos del tema.
  _   Para lograr los objetivos planteados debemos realizar una investigación exhaustiva acerca
      del tema que queremos investigar.
  _   Al realizar el estudio debemos hacerlo de manera responsable, y saber llegar a la persona a
      la que vamos a entrevistar.
Anexos
                       INSTITUTO TECNOLÓGICO SUDAMERICANO

                                              ENTREVISTA



EMPRESA:
DIRECCION:
TELEFONO:
PROPIETARIO:
GERENTE:
EMAIL:

  1. ¿Qué actividad tiene la fabrica?

  2. La fábrica está conformada de:
        o Personal femenino………
        o Personal masculino…….
        o Personal mixto………….

  3. La fabrica es:
     - Privada
     - Publica
     - Mixta
  4. Principales autoridades:
  o ¿Quién es el Gerente?
  o ¿Quién es el Subgerente(a)?
  o Otros
     -------------------------------------------------------------------------------------------------------------
     -------------------------------------------------------------------------------------------------------------
     --

INFRAESTRUCTURA DE LA FABRICA:

  5. ¿Cuáles son las áreas que existen dentro de la fábrica?
     -------------------------------------------------------------------------------------------------------------
     -------------------------------------------------------------------------------------------------------------
     ------------------------------------------------------------------------------------------------
  6. ¿Cuáles son los departamentos que existen?
-------------------------------------------------------------------------------------------------------------
     -------------------------------------------------------------------------------------------------------------
     -------------------------------------------------------------------------------------------------------------
     -------
  7. ¿Con que maquinaria cuenta la fábrica?
     -------------------------------------------------------------------------------------------------------------
     -------------------------------------------------------------------------------------------------------------
     ----------------

PROCESO DE PRODUCCION:

  8. ¿En donde se realiza este proceso?
      -------------------------------------------------------------------------------------------------------------
      ---------------------------------------------------------------------------------------
  9. ¿Quiénes se encarga de este proceso?
      -------------------------------------------------------------------------------------------------------------
      ---------------------------------------------------------------------------------------
  10. Tiene inconvenientes en este proceso.
      -------------------------------------------------------------------------------------------------------------
      ----------------------------------------------------------------------------------------
  11. A su criterio que se puede mejorar dentro de este proceso.
  12. -------------------------------------------------------------------------------------------------------------
      ----------------------------------------------------------------------------------------
  13. ¿Qué cantidad de materia prima se utiliza para fabricar cada artículo?
      -------------------------------------------------------------------------------------------------------------
      --------------------------------------------------------------------------------------------
  14. ¿Cuál es la duración de cada lote?
      -------------------------------------------------------------------------------------------------------------
      ---------------------------------------------------------------------------------------------
  15. ¿Qué productos fabrican?
      -------------------------------------------------------------------------------------------------------------
      -------------------------------------------------------------------------------------------------------------
      -------------------------------------------------------------------------------------------------------------
  16. ¿Cómo es el proceso de envase?
      -------------------------------------------------------------------------------------------------------------
      ---------------------------------------------------------------------------------------------
  17. ¿Cuántos productos produce cada trabajador?
      -------------------------------------------------------------------------------------------------------------
      -----------------------------------------------------
  18. ¿Cuántos productos elaboran al día?
      -----------------------------------------------------------------------------------------------------
PROCESO DE PEDIDOS:

  19. ¿En donde se realiza este proceso?
      -------------------------------------------------------------------------------------------------------------
      ----------------------------------------------------------------
  20. ¿Quién realiza?
      -------------------------------------------------------------------------------------------------------------
      -------------------------------------------------------------------
  21. Tiene inconvenientes en el proceso.
      -------------------------------------------------------------------------------------------------------------
      -------------------------------------------------------------------
  22. A su criterio que mejoraría en este proceso.
      -------------------------------------------------------------------------------------------------------------
      ------------------------------------------------------------------
  23. ¿En que registran este proceso?
      -------------------------------------------------------------------------------------------------------------
      ---------------------------------------------------------------------------------------------------
  24. ¿Cómo realizan las ventas de los productos?
      -------------------------------------------------------------------------------------------------------------
      -------------------------------------------------------------------------------------------------------------
  25. ¿Cuál es el precio de cada producto?
      ------------------------------------------------------------------------------------------------------------
  26. Las ventas se realizan de acuerdo al tipo de cliente?
      -------------------------------------------------------------------------------------------------------------
  27. ¿Para ser un cliente mayorista que cantidad necesita comprar?
      -------------------------------------------------------------------------------------------------------------
  28. ¿Para ser un cliente minorista que cantidad necesita adquirir?
      -------------------------------------------------------------------------------------------------------------
  29. ¿Dan descuentos según el tipo de cliente? ¿Cuál es el porcentaje?
      -------------------------------------------------------------------------------------------------------------
  30. ¿La cantidad de productos que venden diariamente?
      -------------------------------------------------------------------------------------------------------------
  31. ¿Cómo es la forma de pago establecida para los clientes?
      -------------------------------------------------------------------------------------------------------------
      -------------------------------------------------------------------------------------------------------
  32. ¿Cuántas computadoras cuenta la fabrica?
      -------------------------------------------------------------------------------------------------------------
      -------------------------------------------------------------------------------------------------------------
      ----------------------------------------------------------------------------------------------------------
CUESTIONARIO

EMPRESA:
DIRECCION:
TELEFONO:
PROPIETARIO:
GERENTE:
EMAIL:

  1. ¿Qué actividad tiene la fabrica?
     Pedidos                       fabricación                                compra y venta
  2. La fábrica está conformada de:
         o Personal femenino
         o Personal masculino
         o Personal mixto

  3. La fabrica es:
     - Privada
     - Publica
     - Mixta
  4. Principales autoridades:
  o ¿Quién es el Gerente?
  o ¿Quién es el Subgerente(a)?
  o Otros
     -------------------------------------------------------------------------------------------------------------

INFRAESTRUCTURA DE LA FÁBRICA:

  5. ¿Cuáles son las áreas que existen dentro de la fábrica?
     Producción                                   embarques
     Bodegas                                      oficinas
  6. ¿Cuáles son los departamentos que existen?
     Compras                                      controles de seguridad
     Ventas                                       controles de calidad
  7. ¿Con que maquinaria cuenta la fábrica?
     Envasadoras                                  mezcladoras
     Etiquetadoras                                molinos

PROCESO DE PRODUCCION:

  8. ¿En donde se realiza este proceso?
     -------------------------------------------------------------------------------------------------------------
9. ¿Quiénes se encarga de este proceso?
      Gerente                                              bodeguero
      Ingenieros                                           obreros
  10. Tiene inconvenientes en este proceso.
      -------------------------------------------------------------------------------------------------------------
      ----------------------------------------------------------------------------------------
  11. A su criterio que se puede mejorar dentro de este proceso.
      -------------------------------------------------------------------------------------------------------------
      ----------------------------------------------------------------------------------------
  12. ¿Qué cantidad de materia prima se utiliza para fabricar cada artículo?
      Resina                    2000              300                        620
      Disolventes               18000             1500                       15000
      Cauchos                   600               1200                       2500
  13. ¿Cuál es la duración de cada lote?
      2 horas                   10 horas                   6 horas                             12 horas
  14. ¿Qué productos fabrican?
      Plásticos                          pegamentos
      Zapatos                            adhesivos
      Cueros                             pinturas
  15. ¿Cómo es el proceso de envase?
      Manualmente                                 Con envasadoras
  16. ¿Cuántos productos produce cada trabajador?
      1                 2                5                 8                 10                12
  17. ¿Cuántos productos elaboran al día?
      12                        16                20                30                         45

PROCESO DE PEDIDOS:

  18. ¿En donde se realiza este proceso?
      -------------------------------------------------------------------------------------------------------------
      ----------------------------------------------------------------
  19. ¿Quién realiza?
      Gerente                                              bodeguero
      Secretaria                                           propietario
  20. Tiene inconvenientes en el proceso.
      -------------------------------------------------------------------------------------------------------------
      -------------------------------------------------------------------
  21. A su criterio que mejoraría en este proceso.
      -------------------------------------------------------------------------------------------------------------
      ------------------------------------------------------------------
  22. ¿En que registran este proceso?
Facturas                           notas de pedidos                             guías de remisión
23. ¿Cómo realizan las ventas de los productos?
    -------------------------------------------------------------------------------------------------------------
    -------------------------------------------------------------------------------------------------------------
24. ¿Cuál es el precio de cada producto?
    $3                 $5              $10               $16               $20               $30
25. Las ventas se realizan de acuerdo al tipo de cliente?
    Si                                 No
26. ¿Para ser un cliente mayorista que cantidad necesita comprar?
    $8000                     $30000                     $20000                     $50000
27. ¿Para ser un cliente minorista que cantidad necesita adquirir?
    $10                       $5                $8000                      $20               $40
28. ¿Dan descuentos según el tipo de cliente? ¿Cuál es el porcentaje?
    10%                       8.8%              5%                16%               3.5%             1%
29. ¿La cantidad de productos que venden diariamente?
    35                60               40                70                10                20               80
30. ¿Cómo es la forma de pago establecida para los clientes?
    Efectivo
    Cheques
    Tarjetas de crédito
    Créditos
31. ¿Cuántas computadoras cuenta la fabrica?
    1
    3
    8
    10
    6
    4
    7

Proyecto programacion

  • 1.
    INSTITUTO TECNOLÓGICO SUDAMERICANO FACULTAD DE SISTEMAS Proyecto: Software para los pedidos de productos de la fabrica “Adheplast” vía web. Integrantes: Jessica Pillacela. Profesor: Ing. Esteban Cáceres. Curso: 4to ciclo de sistemas “A”. Asignatura: Programación Avanzada 2.
  • 2.
    TEMA: PEDIDOS DEPRODUCTOS VIA WEB PARA LA FABRICA DE PEGAMENTOS & ADHESIVOS “ADHEPLAST”. INTRODUCCIÒN Al ejecutar el presente proyecto se procura profundizar y complementar los conocimientos adquiridos en clases y con el fin de orientar a la realidad del desarrollo de un software orientado a la web para poder adquirir una experiencia real, de esta manera alcanzar experiencia para poder desenvolverme de una manera correcta en el mundo laboral ya que la experiencia es la que me brindará confianza y podré realizar un trabajo de calidad cuando llegue el momento, por lo que en este proyecto aplicare una investigación exhaustiva para comprender de manera correcta el funcionamiento de la fabrica “Adheplast”. Para la realización de este proyecto tendré que dar uso a la herramienta Oracle Business Component , en la cual se desarrollara la aplicación web basada en Jdeveloper para el proceso de pedidos de productos de la Fábrica “Adheplast”, estableciendo primero la el análisis y diseño de este presente y luego vinculado con base de datos. Oracle es básicamente un herramienta cliente/servidor para la gestión de base de datos, es un producto vendido a nivel mundial, aunque la gran potencia que tiene y su elevado precio hace que solo se vea en empresas muy grandes y multinacionales, por norma general, a partir de esta premisa vamos a desarrollar las principales acepciones de Oracle y sus aplicaciones en las distintas áreas de trabajo. En presente proyecto que se desarrollara a continuación se refiere a la implementación de una base de datos en oracle para el proceso de pedidos de productos de la Fabrica “Adheplast”.
  • 3.
    OBJETIVOS: Objetivos Generales: - Desarrollar el software que permitirá los pedidos de productos de la Fábrica de Pegamentos & Adhesivos “Adheplast” utilizando el ADF Business Component de Oracle con el lenguaje de programación jdeveloper orientado a web. Objetivos Específicos: - Crear una página de inicio que presente información sobre la empresa. - Introducir una pantalla que visualice las categorías de los productos con sus respectivos precios y descuentos. - Modelar una página para registrar a los usuarios. - Crear una interfaz para el login de los usuarios. - Implementar un subsistema en donde los clientes compren sus productos. PLANTEMIENTO DEL PROBLEMA La fábrica “ADHEPLAST” está ubicada en el parque industrial, la cual se dedica a la elaboración y comercialización de productos como: pinturas, colas blancas, barnices, pegamentos para zapatos y pegamentos para uso general, etc; la empresa en primer lugar produce dichos artículos y luego procede a la venta para lo cual cuenta con algunos clientes mayoristas, por lo general siempre se realiza ventas a clientes potentes por aquello ellos desean incrementar sus ventas ya sea que adquieran tanto clientes mayoristas como clientes minoristas. La Fabrica “Adheplast” está dedicada a la venta de diferentes categorías de productos, pero para desarrollar esta actividad se requiere de una página web. En esta fábrica los clientes realizan los pedidos de productos a través de una llamada telefónica o acercándose al lugar, y la misma fábrica lleva aun este registro de forma manual, lo cual es molestoso y demorado ya que ellos tienen que atender a todos los clientes para ponerse de acuerdo en la venta y sus condiciones pero ellos desean algo que les facilite esto e incremente las ventas. Al realizar la investigación acerca el funcionamiento de la fabrica “Adheplast” identifique un problema en los pedidos de productos, en el cual me he enfocado.
  • 4.
    Para la ejecucióndel proceso de pedidos se requiere implementar una aplicación web conjuntamente con una base de datos ya que la empresa no la posee, la misma puede dar el uso adecuado para la realización de esta actividad, si se implementa dicha base y aplicación web serviría de mucha ayuda a la empresa para facilitar que los clientes adquieran sus productos de acuerdo al precio, características, y la cantidad que deseen, al igual para la misma empresa presentar en la página web promociones que ofrece de sus productos. JUSTIFICACIÒN Con la realización del presente proyecto se lograra plasmar los conocimientos teóricos adquiridos en clases en algo práctico ya que está enfocado en la adquisición de experiencia de cómo desarrollar un software orientado a la web y de cómo funcionan en el mundo real, de esa manera prepararme para el mundo laboral que nos espera, ya que con la práctica se lograra tener los conocimientos necesarios para un buen desempeño en nuestra rama y ser competitivos en todo lo que hagamos. El presente proyecto tiene como objetivo la implementación del software para los pedidos de productos de la fabrica “Adheplast” vía web, ya que esta aplicación web servirá como publicidad para que la fabrica obtenga clientes, y así alcance un gran número de ventas. Mediante este software el usuario podrá ver promociones, categorías de productos, y comprar los productos que desee. Para que este proyecto se lleve a cabo me facilitaron el permiso de investigar y entrevistar a algunos del personal con la que cuenta la fabrica para obtener la información necesaria y así aplicar los conocimientos y destrezas que poseemos cada uno de nosotros.
  • 5.
    ALCANCE Y LIMITACIONES  ALCANCES: La investigación consiste en detallar el funcionamiento de la “Fábrica Adheplast”, esto me ayudó a conocer paso a paso la realización del proceso de pedidos de los productos que ofrece la fábrica, además se conoció las posibles clases que pueden formar parte para el desarrollo del software y su mejor funcionamiento con los procedimientos específicos que se llevan allí.  LIMITACIONES: El proyecto sólo nos da a conocer el proceso de pedidos de productos de la fábrica, pero no nos mostrara todos los procedimientos que se ejecutan en este negocio y por lo tanto no sabremos si existen más problemas dentro del mismo.
  • 6.
    Índice Pag. Marco teórico 6 Análisis del problema 7-14  Funcionamiento de la fabrica  Planteamiento de la entrevista Diseño de Solución del problema 15-27  Modelo Inicial de Negocios  Casos de Uso  Diagramas de casos de uso específicos.  Diagrama de clases  Diagrama de colaboración  Diagrama de secuencia  Diagrama de actividad  Diagrama de despliegue Base de Datos 28-30  Entidades  Reglas de negocios  Tablas  Dominios  Relaciones Recursos humanos Conclusiones Recomendaciones Anexos
  • 7.
    MARCO TEÓRICO Jdeveloper Es unentorno de desarrollo integrado desarrollado por Oracle Corporation para los lenguajes Java, HTML, XML, SQL, PL/SQL, Javascript, PHP, Oracle ADF, UML y otros que simplifica el desarrollo de aplicaciones SOA basada en Java y las interfaces de usuario con soporte para el ciclo de vida de desarrollo completo. Patrón de Diseño MVC Es un patrón de arquitectura o diseño de software que separa los datos de una aplicación, la interfaz de usuario, y la lógica de control en tres componentes distintos.  MODELO.- Esta capa se encarga de la interacción del data-source y la ejecución de la lógica de negocios.  VISTA.- Esta capa se encarga de la interacción de la aplicación y la interfaz de usuario.  CONTROLADOR.- Esta capa se constituye en una interfaz entre la capa del modelo y la capa de vista. Oracle ADF Business Components Es un framework de desarrollo innovador que nos provee de un conjunto de librerías con funcionalidades que nos permiten crear componentes de negocios específicos ayudándonos a mantener las cosas sencillas en la plataforma J2EE (Java to Enterprise Environment) convirtiéndose en un puente entre la base de datos y la aplicación conteniendo la lógica de negocios y encargándose de la función de validar los datos.
  • 8.
    ANÁLISIS DEL PPROBLEMA Eneste punto voy a enfocarme en la fábrica de pegamentos y adhesivos “Adheplast”. 1. DATOS GENERALES DE LA FABRICA “ADHEPLAST” Nombre: “Adheplast” Tipo de negocio: Grande. Dirección: Parque Industrial Calle: Carlos Tosi Siri 2-04 y Primera. Cuenca- Azuay Nombre del Propietario(a): Grupo Adheplast. 2. FUNCIONAMIENTO DE LA FABRICA La Fabrica de pegamentos & adhesivos “Adheplast”, se encuentra ubicada en el Parque Industrial, posee 40 empleados incluidos obreros e ingenieros de planta. Su propietario es el grupo Adheplas. La fábrica cuenta con un local propio, el mismo que están distribuido de la siguiente manera: bodega, planta de producción, área de embarque, área administrativa, planta de calidad de productos y zona de recepción de materias primas. En cuanto a departamentos existen:  Compras de materias primas.  Compras de cajas de cartón y envases metálicos y plásticos.  Controles de calidad.  Controles de seguridad industrial. Cuenta con todos los servicios básicos, además disponen de internet. La maquinaria que utilizan son reactores, mezcladoras dispersadoras, molinos envasadores y etiquetadores. Adheplas tiene productos como:  Colas blancas.  Pinturas latex.  Pinturas de agua.  Adhesivos como el africano.  barnices.
  • 9.
    En lo quese refiere a materias primas directas e indirectas dispone de resina, agua, alcohol industrial, entre otras. De la administración de la fábrica se encargan las dos secretarias y el Gerente Sr. Carlos Castillo. - Recolección de la materia prima: Las materias primas directas llegan a la empresa ya que los distribuidores acuden hacia la fábrica para entregarlos dentro de estas se cuenta con resinas, agua, cauchos, disolventes, solventes entre otras. - Elaboración del producto: Se realiza este proceso en la planta de producción con agitadores de acuerdo a los productos que van a fabricar, cada lote de producción tiene que pasar por el área de control de calidad para salir a la venta en el mercado, la duración del lote es de 12 horas. De este proceso se encargan los obreros y personal técnico. La cantidad de materias primas que se usa al día en:  Disolventes: 15000kg.  Resinas: 620kg.  Cauchos: 2500kg.  Otros: 1200kg. El proceso de envasado es de acuerdo a los envases para esto se utiliza envasadoras y etiquetadoras, se envasa en¨  Latas 5 galones, 1 galón, litros, ½ litro y 1/24.  Tanques de 55 galones.  Plásticos de todo tamaño. Al día se elaboran más de 12 productos. - Pedidos de los diferentes productos: Esto se realiza en el departamento de pedidos y ventas de la fábrica, de acuerdo a la cantidad que solicita el cliente se realiza esto, para lo cual le dan descuentos según el tipo de cliente que sea, es decir al mayorista 5% al 8.8% y al minorista 1% al 3.5%
  • 10.
    Para ser consideradocliente mayorista debe tener un monto de $8000 al $30000 durante el mes y minorista desde $5 al $8000. El precio de los productos va a variar de acuerdo al tamaño de cada producto. El proceso de pedidos de productos se registra en notas de pedido, en facturas, transferencias y en guías de remisión. El personal que se encuentra encargada de esto son las secretarias y bodegueros. Los pedidos se realizan por pedios directos de clientes, transferencia a las bodegas de la fabrica que están ubicadas a nivel nacional o por exportaciones a Perú, Colombia. Los pedidos de productos son realizados por industria, distribuidores, mayoristas y ferreterías. 3. PLANTEAMIENTO DE LA ENTREVISTA INSTITUTO TECNOLÓGICO SUDAMERICANO ENTREVISTA EMPRESA: Adheplas DIRECCION: Parque Industrial/ Cuenca Calle: Carlos Tosi Siri 2-04 y Primera. TELEFONO: 2863659. PROPIETARIO: Grupo Adheplast. GERENTE: Ing. Carlos Castillo. 1. ¿Qué actividad tiene la fabrica? La fabrica está dedicada a la actividad de producción y comercialización de pegamentos & adhesivos en general. 2. La fábrica está conformada de: o Personal femenino………2 o Personal masculino…….40 3. La fabrica es: - Privada …………..x - Publica - Mixta
  • 11.
    4. Principales autoridades: o ¿Quién es el Gerente? …………………… Ing. Carlos Esteban Castillo. o ¿Quién es el Subgerente(a)? o Otros: 5 ingenieros químicos. INFRAESTRUCTURA DE LA FABRICA: 5. ¿Cuáles son las áreas que existen dentro de la fábrica?  Zonas de producción  Zonas de bodegas  Zonas de embarque  Zonas de recepción de materias primas 6. ¿Cuáles son los departamentos que existen?  De compras de materias primas.  De compras de cajas de cartón, envases, metálicos y plásticos.  Controles de calidad.  Controles de seguridad industrial. 7. ¿Con que maquinaria cuenta la fábrica?  Reactores  Mezcladoras  Dispersadoras  Molinos  Envasadoras  Etiquetadoras  Agitadores PROCESO DE PRODUCCION: 8. ¿En donde se realiza este proceso? Dentro de las instalaciones de la fábrica, es decir dentro de las zonas de producción utilizando agitadores. 9. ¿Quiénes se encarga de este proceso? Persona técnico y obreros.
  • 12.
    10. Tienen inconvenientesen este proceso. ¿Cuáles son? Bueno, se podría decir que si ya que afectamos el medio ambiente y hay que estar buscando la manera de no realizar tanto daño, también en la salud de los trabajadores ya que utilizamos para realizar este mismo proceso solventes, cauchos y resinas. En el tema de producción no existen inconvenientes por lo que todo está controlado, para de esta forma no se detenga la producción ya que si esto sucede generamos muchas pérdidas. 11. A su criterio que procesos pudieran mejorarse Yo pienso, que en el proceso de producción todo está bien, es decir no existe ningún tipo de problema, y si lo existe sabemos cómo solucionarlo. 12. ¿Qué cantidad de materia prima se utiliza para fabricar cada artículo? Diariamente se usa lo siguiente:  Disolventes 15000kg.  Resinas 620kg.  Cauchos 2500kg.  Otros 1200kg. 13. ¿Cuál es la duración de cada lote? 12 horas. 14. ¿Qué productos fabrican?  Pegamentos para calzado a base de resinas.  Pegamentos para uso general a base de cauchos.  Pinturas de látex y agua.  Barnices.  Colas blancas a base de agua. 15. ¿Cómo es el proceso de envase? Este proceso lo realizan los obreros.  Latas y Plásticos  5 galones.  1 galón.  Litros  ½ litro  1/24.  Tanques de 55 galones. 16. ¿Qué productos produce diariamente?
  • 13.
    Pegamentos y pinturas. 17. ¿Cuántos productos elaboran al día? Más de 12 productos. PROCESO DE PEDIDOS: 18. ¿En donde se realiza este proceso? En el departamento de ventas ubicada dentro de la misma fábrica. 19. ¿Quién realiza? Realizan esta actividad las secretarias y bodegueros. 20. ¿En que registran este proceso?  En notas de pedido  En facturas o en transferencias.  En guías de remisión 21. Tiene inconvenientes en este proceso. ¿Cuáles son? Sí, porque hay que recibir muchos emails para los pedidos y luego registrar en los comprobantes, o sino recibir al cliente personalmente y esto hace perder un poco más el tiempo. 22. A su criterio como mejorar este proceso. Mejorar el proceso de pedidos porque ahí tenemos un poco de problema ya que a veces existen confusiones en la elaboración de hojas de pedidos, hojas de facturación, hojas de embarque y despachos. 23. ¿Cómo realizan los pedidos de los productos? o Pedidos directos de clientes acercándose a la fabrica y se les realiza la facturación. o También transferencias a las bodegas de la Fábrica ubicadas en distintas partes para que realicen las ventas de productos. o También pedidos que se exportan a países como Perú y Colombia. 24. ¿Cuál es el precio de cada producto? Las colas blancas depende del tamaño, pero la más pequeña esta a 0,15 ctv unidad, pero nosotros vendemos en cajas que llegan 30 gomas pequeñas y cada caja esta a 5,25. Uso general Cajas Precio 35 5,25
  • 14.
    40 15,2 30 7,30 Entre otros precios dependiendo del tamaño y del producto. 25. Los pedidos se realizan de acuerdo al tipo de cliente? Si, los clientes son para industrias, distribuidores, mayoristas, ferreterías. 26. ¿Para ser un cliente mayorista que cantidad necesita comprar? Debe comprar en productos desde los $8000 hasta $ 30000 al mes. 27. ¿Para ser un cliente minorista que cantidad necesita adquirir? Desde $ 5 hasta los $ 8000 cada mes. 28. ¿Dan descuentos según el tipo de cliente? ¿Cuál es el porcentaje? Si, a minoristas el 1% al 3,5% y mayorista del 5% al 8,8% 29. ¿La cantidad de productos que venden diariamente? Sobre los $ 30000 dólares entre colas y pegamentos. 30. ¿Cómo es la forma de pago establecida para los clientes? - Efectivo - Cheques - Créditos 31. ¿Cuántas computadoras cuenta la fabrica? Seis computadoras que son utilizadas para: o Kardex de materias o Pedidos o Stocks o Producción
  • 15.
    DISEÑO DE LASOLUCION AL PROBLEMA 4. EL WORKFLOW DE REQUISITOS  Comprensión Inicial del Dominio Investigación Temática Glosario: o Cola Blanca: Es un pegamento a base de agua. o Africano: es un pegamento que se realiza con disolvente. o Personal Administrativo: Es aquella que desarrolla funciones determinadas indirectas como: Archivistas y bibliotecarios no clínicos, almacenistas, oficinistas, secretarias, técnicos de estadísticas, etc. o Envasadora: Es una máquina para conservar alimentos consistente en calentarlos a una temperatura que destruya los posibles microorganismos presentes y sellarlos en tarros, latas o bolsas herméticas. o Dispersadora: es para procesar la elaboración de productos. o Molinos: es un artefacto o máquina que sirve para moler utilizando la fuerza del agua. o Etiquetadora: es una máquina para el proceso de poner sello a los productos. o Agitadores: es un instrumento, usado en los laboratorios de química, consistente en una varilla regularmente de vidrio que sirve para mezclar o revolver por medio de la agitación de algunas sustancias. También sirve para introducir sustancias líquidas de alta reacción por medio de escurrimiento y evitar accidentes. Existen diferentes tipos de agitadores dependiendo de la aplicación pueden ser con parrilla o simples, y de diferentes velocidades. o Reactores: es una unidad procesadora diseñada para que en su interior se lleve a cabo una o varias reacciones químicas.
  • 16.
     Modelo deNegocios Inicial: S.I Fabrica “Adheplas” Secretaria Cliente Pedidos de productos vía web de la Fabrica “Adheplas” Bodeguero 2.1) Tarjetas de Descripción. T.D Descripción General: Venta Permite a los clientes adquirir los productos que más le convenga. Mascota Descripción detallada: No se Aplica.  Proceso Iterativo Luego de análisis más extenso del Dominio de la aplicación podemos definir: S.I Fabrica “Adheplas” Secretaria Cliente Pedidos productos vía web Bodeguero
  • 17.
    Tarjeta de Descripciónpara pedidos de productos vía web Descripción General: Permite a los clientes adquirir productos, pero primero ven las categorías. Descripción Paso a Paso: 1. El cliente ingresa en la página. 2. Ir a ver las categorías de los productos. 3. Adquirir un producto. Finaliza el proceso S.I Proceso para pedidos de productos vía web Cliente o Bodeguero Cliente Registrar información básica para realizar un pedido Registrar pedido (Adquirir productos) Revisar y procesar pedidos
  • 18.
    5. EL WORKFLOWDEL ANALISIS ORIENTEDO A OBJETOS S.I Proceso para pedidos de productos vía web Registrar información básica para realizar un pedido Cliente Cliente o Bodeguero Registrar pedido (Adquirir productos) Revisar y procesar pedidos Tarjeta de Descripción para el Proceso de pedidos de productos vía web Descripción General: Permite a los clientes adquirir productos, viendo las categorías de los mismos y luego proceder a solicitarlos. Descripción detallada: 1. El cliente debe ingresar a la página. 2. Procede a la solicitud de pedidos. Entregando datos personales. 3. Elige los productos y la cantidad para realizar el pedido. 4. Mira que todo esté en orden y procede a confirmar el pedido. 5. Finaliza el proceso. Escenarios: En este proceso la persona accede a la página web de la fábrica, observa la información de la misma y procede a realizar un pedido especificando sus datos personales, elige el producto y la cantidad.
  • 19.
    Extracción de sustantivos:  Formulario de registro de pedido  cliente  Producto Clase Producto Clase Cliente Atributos: Atributos: Código Email Descripción Cedula Precio de venta Nombres y Apellidos Cantidad máxima Dirección Cantidad mínima Teléfono Métodos: Métodos: Validar código. Validar cedula. DIAGRAMAS DE CASO DE USO ESPECÍFICO DE PEDIDOS DE PRODUCTOS VIA WEB o Caso de Uso Específico S.I Proceso de Pedidos de productos Registrar información básica para realizar un pedido Cliente
  • 20.
    Tarjeta de Descripciónpara el Proceso de entregar información básica para realizar un pedido. Descripción General: En este proceso la persona entrega datos personales para obtener un pedido dentro de la página de la fábrica. Descripción Especifica: 1. La persona accede de cualquier internet y puede hacer un pedido. 2. Entonces solicita productos preferidos. 3. Finaliza el proceso. Escenarios: En este proceso la persona entrega sus datos personales como: cedula, email, nombres y apellidos, dirección, teléfono en la página web para generar un pedido a la fábrica. Extracción de Sustantivos:  cliente  Formulario de registro de pedido Clase Cliente Atributos: email Nombres y Apellidos Dirección Teléfono Métodos: Validar email.
  • 21.
    DIAGRAMAS DE CASODE USO ESPECÍFICO DE PEDIDOS DE PRODUCTOS VIA WEB o Casos de Uso Específicos S.I Proceso de pedidos productos Registrar pedido (Adquirir productos) Cliente Tarjeta de Descripción para el Proceso de registrar pedido Descripción General: En este proceso el cliente accede a la página web de la fábrica, se verificara la cantidad de los productos Descripción Especifica: 1. El cliente selecciona los productos que desea solicitar. 2. Elige la cantidad. 3. Una vez hecho esto procede a guardar su pedido. 4. Finaliza el proceso. Escenarios: En este proceso cliente accede a la página para solicitar el pedido de algunos productos con su respectiva cantidad y verifica si está bien finalmente procede a registrar dando a conocer lo que quiere adquirir. Clase Cliente Atributos: Cedula Email Nombres y
  • 22.
    Extracción de Sustantivos: Apellidos Clase Producto Dirección  pagina Teléfono Atributos: Métodos: Código Validar cedula. Descripción  cliente Precio de venta Cantidad máxima  pedido Cantidad mínima Métodos: Validar código.  producto DIAGRAMAS DE CASO DE USO ESPECÍFICO DE PEDIDOS DE PRODUCTOS VIA WEB o Casos de Uso Específicos S.I Proceso de pedidos de productos Revisar y procesar pedidos Secretaria o Bodeguero Tarjeta de Descripción para el Proceso de revisar y procesar los pedidos Descripción General Aquí el personal encargado dentro de la fábrica recolecta, consulta y organiza los pedidos de productos sugeridos por los clientes para proceder a su respectivo despacho. Descripción Especifica: 1. Revisar los distintos pedidos de productos según la categoría de cada uno de ellos. 2. Recolectar los datos de los clientes. 3. Observar la cantidad solicitada de los productos. 4. Realizar el respectivo cálculo del total a pagar.
  • 23.
    5. Proceder ala generación del comprobante. 6. Empacar los pedidos para tenerlos listos cuando llegue el momento de realizar la distribución. 7. Finaliza el proceso. Escenarios: El proceso lo realiza la secretaria o bodeguero, al momento de que exista pedido, siempre tomaran en cuenta la cantidad de productos, el total a pagar, para luego generar el comprobante de pago. Extracción de Sustantivos:  Cliente  pedido  producto Clase Cliente Clase Producto Atributos: Atributos: Email Código Nombres y Apellidos Precio de venta Sexo, edad, fecha Métodos: nacimiento Validar código. Teléfono Métodos: Validar email.
  • 24.
    DIAGRAMA DE CLASES “FABRICA DE PEGAMENTOS & ADHESIVOS “ADHEPLAST” Persona Pedido Producto Secretaria Cliente bodeguero
  • 25.
    Diagrama de Interacciónpara pedidos de productos de la fábrica de pegamentos & adhesivos “Adheplast” Cliente | COLABORACION | | | Clase | 1. Ingresar datos 3. Solicita creación Cliente | Personales. 2. Transferir datos de objeto 4. Describe status de Fabrica Clase interfaz Clase control la creación de objeto Usuario Generar registrar Información Personal 5. Buscar ficha Clase pedidos 8. Muestra status de 7. Status aperturas de 6. Devuelve status de búsqueda Descripción fichas médicas
  • 26.
    Diagrama de Interacciónpara pedidos de productos Clase c Clase Clase control Interfaz generar clientes usuario registrar información B.D pedidos Cliente realizados 2. Transferir 1. Ingresar datos datos del cliente Línea de vida de objeto Línea 3. Solicita creación de de objeto creación Creación de Usuario 4. Devuelve status de objeto objeto creación objeto venta 5. Buscar pedidos abiertos Proceso de Búsqueda 6. Devuelve status de búsqueda 7. Transferir Status Registro | Mensajes entre objetos
  • 27.
    Diagrama de Actividadpara pedidos de productos Adquirir productos Registrar en pedido Ingresar datos Verificar Guardar personales datos registro Describir productos y cantidad Realizar el pedido de productos
  • 28.
    Diagrama de despliegue Pedidos USUARIO
  • 31.
    BASE DE DATOS 1. IDENTIFICACIÓN DE ENTIDADES.  Productos: código, descripción, precio.  Clientes: cedula, nombres, apellidos, dirección, teléfono, email.  Pedidos: número, ced_cliente, fecha emisión, total a pagar, estado.  Detalle pedidos: numero pedido, código producto, descripción, cantidad, valor unitario, valor total.  Registro: numero, nombres, apellidos, email, usuario, contraseña, confirmar contraseña. 2. REGLAS DE NEGOCIO.  El cliente debe registrarse.  Para ser cliente mayorista se requiere tener al mes una cantidad de $8000 a $30000 dólares y el descuento es de 5% y 8.8%.  Para ser un cliente minorista necesita pedir durante el mes la cantidad de $5 a $8000 dólares y el descuento es de 1% al 3.5%.  La forma de pago entre la fábrica y el cliente establecida es en efectivo, crédito y cheques.  Los pedidos se harán a la fábrica y despacharan la secretaria o el bodeguero.  Los pedidos contiene la cantidad de productos que solicita el cliente y el valor total a pagar.  El cliente revisara la categoría de productos para proceder a los pedidos. 3. TABLAS: Clientes Productos Cedula PK Código PK Nombres Descripción Apellidos Precio Descripción Detalles_pedidos Teléfono Numero pedido PK Email Cod_producto FK Usuario Descripción Password Cantidad Confirm Valor unitario Pedidos Valor total password Numero PK Cedula cliente FK Fecha emisión Total a pagar Estado
  • 32.
    create table clientes( cedula varchar2(10) constraint cli_ced_pk primary key, nombres varchar2(30) constraint cli_nom_nn not null, apellidos varchar2(30) constraint cli_ape_nn not null, direccion varchar2(50) constraint cli_dir_nn not null, telefono varchar2(9) constraint cli_tel_nn not null, email varchar2(50) constraint cli_ema_nn not null, usuario varchar2(30) constraint regis_nom_nn not null, password varchar2(8) constraint regis_ape_nn not null, confirm_password varchar2(8) constraint regis_nom_nn not null); create table productos( codigo varchar2(10) constraint pro_co_pk primary key, descripcion varchar2(60) constraint pro_desc_nn not null, precio varchar2(5.2) constraint pro_pre_nn not null); create table pedidos( numero number(10) constraint pedi_numr_pk primary key, ced_cliente varchar2(10) constraint pedi_ccl_fk references clientes(cedula), fecha_emision date), total_pagar number(5.2) constraint pedi_nume_nn not null, estado varchar2(20) constraint pedi_est_nn not null); create table detalle_pedidos( nro_pedido number(10) constraint det_nped_fk references pedidos(numero), cod_producto varchar2(10) constraint det_codpr_fk references productos(codigo), constraint detalle_pedidos primary key(nro_pedido,cod_producto), descripciom varchar2(60) constraint det_des_nn not null, cantidad number(5) constraint det_cant_nn not null); 4. DOMINIOS: Productos: Campo Longitud Tipo Restricción Código 10 Varchar2 Primary key Descripción 60 Varchar2 Not null Precio 5.2 Number Not null Clientes: Campo Longitud Tipo Restricción Cedula 10 Varchar2 Primary key Nombres 30 Varchar2 Not null Apellidos 30 Varchar2 Not null
  • 33.
    Dirección 50 Varchar2 Not null Teléfono 9 Varchar2 Not null Email 50 Varchar2 Not null Usuario 30 Varchar2 Not null Password 8 Varchar2 Not null Confirm password 8 Varchar2 Not null Pedidos: Campo Longitud Tipo Restricción Numero 10 Varchar2 Primary key Cedula cliente 10 Varchar2 Foreing key Fecha emisión Date Total a pagar 5.2 number Not null Estado 20 Varchar2 Not null Detalle pedidos: Campo Longitud Tipo Restricción Numero 10 Varchar2 Primary key Cod_producto 10 Varchar2 Foreing key Descripción 60 Varchar2 Not null cantidad 5 Number Not null Valor unitario 5.2 Number Not null Valor total 5.2 Number Not null 5. RELACIONES: Pedido 1:1 Cliente Cliente 1:N Pedidos Pedido 1:1 detalle pedido Pedido 1:N Productos
  • 34.
    RECURSOS: Humanos: El gerente de la fabrica Ing. Carlos Castillo Materiales:  Usamos una cámara para la grabación de la entrevista CONCLUSIONES _ Con este proyecto se logró entender cómo funciona la fábrica a la cual se realizó un estudio. _ Se logró identificar los problemas que se forman al momento del proceso de pedidos. _ He empleado todos los conocimientos obtenidos en clase, para poder realizar el análisis y solución del problema. RECOMENDACIONES _ Para realizar el presente proyecto se debe definir lo que realmente queremos investigar y no desviarnos del tema. _ Para lograr los objetivos planteados debemos realizar una investigación exhaustiva acerca del tema que queremos investigar. _ Al realizar el estudio debemos hacerlo de manera responsable, y saber llegar a la persona a la que vamos a entrevistar.
  • 35.
    Anexos INSTITUTO TECNOLÓGICO SUDAMERICANO ENTREVISTA EMPRESA: DIRECCION: TELEFONO: PROPIETARIO: GERENTE: EMAIL: 1. ¿Qué actividad tiene la fabrica? 2. La fábrica está conformada de: o Personal femenino……… o Personal masculino……. o Personal mixto…………. 3. La fabrica es: - Privada - Publica - Mixta 4. Principales autoridades: o ¿Quién es el Gerente? o ¿Quién es el Subgerente(a)? o Otros ------------------------------------------------------------------------------------------------------------- ------------------------------------------------------------------------------------------------------------- -- INFRAESTRUCTURA DE LA FABRICA: 5. ¿Cuáles son las áreas que existen dentro de la fábrica? ------------------------------------------------------------------------------------------------------------- ------------------------------------------------------------------------------------------------------------- ------------------------------------------------------------------------------------------------ 6. ¿Cuáles son los departamentos que existen?
  • 36.
    ------------------------------------------------------------------------------------------------------------- ------------------------------------------------------------------------------------------------------------- ------------------------------------------------------------------------------------------------------------- ------- 7. ¿Con que maquinaria cuenta la fábrica? ------------------------------------------------------------------------------------------------------------- ------------------------------------------------------------------------------------------------------------- ---------------- PROCESO DE PRODUCCION: 8. ¿En donde se realiza este proceso? ------------------------------------------------------------------------------------------------------------- --------------------------------------------------------------------------------------- 9. ¿Quiénes se encarga de este proceso? ------------------------------------------------------------------------------------------------------------- --------------------------------------------------------------------------------------- 10. Tiene inconvenientes en este proceso. ------------------------------------------------------------------------------------------------------------- ---------------------------------------------------------------------------------------- 11. A su criterio que se puede mejorar dentro de este proceso. 12. ------------------------------------------------------------------------------------------------------------- ---------------------------------------------------------------------------------------- 13. ¿Qué cantidad de materia prima se utiliza para fabricar cada artículo? ------------------------------------------------------------------------------------------------------------- -------------------------------------------------------------------------------------------- 14. ¿Cuál es la duración de cada lote? ------------------------------------------------------------------------------------------------------------- --------------------------------------------------------------------------------------------- 15. ¿Qué productos fabrican? ------------------------------------------------------------------------------------------------------------- ------------------------------------------------------------------------------------------------------------- ------------------------------------------------------------------------------------------------------------- 16. ¿Cómo es el proceso de envase? ------------------------------------------------------------------------------------------------------------- --------------------------------------------------------------------------------------------- 17. ¿Cuántos productos produce cada trabajador? ------------------------------------------------------------------------------------------------------------- ----------------------------------------------------- 18. ¿Cuántos productos elaboran al día? -----------------------------------------------------------------------------------------------------
  • 37.
    PROCESO DE PEDIDOS: 19. ¿En donde se realiza este proceso? ------------------------------------------------------------------------------------------------------------- ---------------------------------------------------------------- 20. ¿Quién realiza? ------------------------------------------------------------------------------------------------------------- ------------------------------------------------------------------- 21. Tiene inconvenientes en el proceso. ------------------------------------------------------------------------------------------------------------- ------------------------------------------------------------------- 22. A su criterio que mejoraría en este proceso. ------------------------------------------------------------------------------------------------------------- ------------------------------------------------------------------ 23. ¿En que registran este proceso? ------------------------------------------------------------------------------------------------------------- --------------------------------------------------------------------------------------------------- 24. ¿Cómo realizan las ventas de los productos? ------------------------------------------------------------------------------------------------------------- ------------------------------------------------------------------------------------------------------------- 25. ¿Cuál es el precio de cada producto? ------------------------------------------------------------------------------------------------------------ 26. Las ventas se realizan de acuerdo al tipo de cliente? ------------------------------------------------------------------------------------------------------------- 27. ¿Para ser un cliente mayorista que cantidad necesita comprar? ------------------------------------------------------------------------------------------------------------- 28. ¿Para ser un cliente minorista que cantidad necesita adquirir? ------------------------------------------------------------------------------------------------------------- 29. ¿Dan descuentos según el tipo de cliente? ¿Cuál es el porcentaje? ------------------------------------------------------------------------------------------------------------- 30. ¿La cantidad de productos que venden diariamente? ------------------------------------------------------------------------------------------------------------- 31. ¿Cómo es la forma de pago establecida para los clientes? ------------------------------------------------------------------------------------------------------------- ------------------------------------------------------------------------------------------------------- 32. ¿Cuántas computadoras cuenta la fabrica? ------------------------------------------------------------------------------------------------------------- ------------------------------------------------------------------------------------------------------------- ----------------------------------------------------------------------------------------------------------
  • 38.
    CUESTIONARIO EMPRESA: DIRECCION: TELEFONO: PROPIETARIO: GERENTE: EMAIL: 1.¿Qué actividad tiene la fabrica? Pedidos fabricación compra y venta 2. La fábrica está conformada de: o Personal femenino o Personal masculino o Personal mixto 3. La fabrica es: - Privada - Publica - Mixta 4. Principales autoridades: o ¿Quién es el Gerente? o ¿Quién es el Subgerente(a)? o Otros ------------------------------------------------------------------------------------------------------------- INFRAESTRUCTURA DE LA FÁBRICA: 5. ¿Cuáles son las áreas que existen dentro de la fábrica? Producción embarques Bodegas oficinas 6. ¿Cuáles son los departamentos que existen? Compras controles de seguridad Ventas controles de calidad 7. ¿Con que maquinaria cuenta la fábrica? Envasadoras mezcladoras Etiquetadoras molinos PROCESO DE PRODUCCION: 8. ¿En donde se realiza este proceso? -------------------------------------------------------------------------------------------------------------
  • 39.
    9. ¿Quiénes seencarga de este proceso? Gerente bodeguero Ingenieros obreros 10. Tiene inconvenientes en este proceso. ------------------------------------------------------------------------------------------------------------- ---------------------------------------------------------------------------------------- 11. A su criterio que se puede mejorar dentro de este proceso. ------------------------------------------------------------------------------------------------------------- ---------------------------------------------------------------------------------------- 12. ¿Qué cantidad de materia prima se utiliza para fabricar cada artículo? Resina 2000 300 620 Disolventes 18000 1500 15000 Cauchos 600 1200 2500 13. ¿Cuál es la duración de cada lote? 2 horas 10 horas 6 horas 12 horas 14. ¿Qué productos fabrican? Plásticos pegamentos Zapatos adhesivos Cueros pinturas 15. ¿Cómo es el proceso de envase? Manualmente Con envasadoras 16. ¿Cuántos productos produce cada trabajador? 1 2 5 8 10 12 17. ¿Cuántos productos elaboran al día? 12 16 20 30 45 PROCESO DE PEDIDOS: 18. ¿En donde se realiza este proceso? ------------------------------------------------------------------------------------------------------------- ---------------------------------------------------------------- 19. ¿Quién realiza? Gerente bodeguero Secretaria propietario 20. Tiene inconvenientes en el proceso. ------------------------------------------------------------------------------------------------------------- ------------------------------------------------------------------- 21. A su criterio que mejoraría en este proceso. ------------------------------------------------------------------------------------------------------------- ------------------------------------------------------------------ 22. ¿En que registran este proceso?
  • 40.
    Facturas notas de pedidos guías de remisión 23. ¿Cómo realizan las ventas de los productos? ------------------------------------------------------------------------------------------------------------- ------------------------------------------------------------------------------------------------------------- 24. ¿Cuál es el precio de cada producto? $3 $5 $10 $16 $20 $30 25. Las ventas se realizan de acuerdo al tipo de cliente? Si No 26. ¿Para ser un cliente mayorista que cantidad necesita comprar? $8000 $30000 $20000 $50000 27. ¿Para ser un cliente minorista que cantidad necesita adquirir? $10 $5 $8000 $20 $40 28. ¿Dan descuentos según el tipo de cliente? ¿Cuál es el porcentaje? 10% 8.8% 5% 16% 3.5% 1% 29. ¿La cantidad de productos que venden diariamente? 35 60 40 70 10 20 80 30. ¿Cómo es la forma de pago establecida para los clientes? Efectivo Cheques Tarjetas de crédito Créditos 31. ¿Cuántas computadoras cuenta la fabrica? 1 3 8 10 6 4 7