Incrustar presentación
Descargar para leer sin conexión

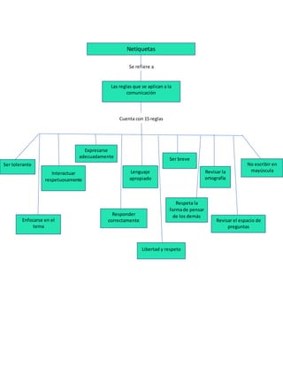
Este documento presenta 15 reglas de netiqueta para comunicación respetuosa en línea, incluyendo ser tolerante, interactuar respetuosamente, usar lenguaje apropiado, revisar la ortografía, enfocarse en el tema y respetar las formas de pensar de los demás.
