Respiración
celularIntegrantes:
Vicencio, Javiera
Villegas, Iriuska
Curso: 4°B
Asignatura: Electivo de biología
objetivo
Comprender y analizar los procesos,
características y la importancia que éste tiene en los
organismos la respiración celular.
”
La respiración celular es un proceso de tipo catabólico, esto quiere
decir, que su producto resultante es energía ATP el cuál ocurre al
interior de las células, exactamente en la mitocondria. La
respiración celular consiste en la degradación de una molécula
de glucosa hasta ser dióxido de carbono y agua. Cabe destacar
que durante las reacciones que transforman a la glucosa se
produce atp.
Introducción
RESPIRACIONCELULAR
◉ conjunto de reacciones
bioquímicas y los compuestos
orgánicos son degradados hasta
convertirse en inorgánicos.
◉ su función principal es realizar la
respiración de la célula
convirtiendo el ATP en adenosín
difosfato, es decir, se produce este
proceso mediante el consumo de
energía que fue conseguida en la
fotosíntesis
4
Palabras claves en la
respiración celular
piruvato
producto final de la glucólisis, actúa de soporte
en la unión entre las vías anaeróbicas y
aeróbicas. El piruvato es el anión del ácido
pirúvico.
Acetil CA
molécula intermediaria clave en el metabolismo
que interviene en un gran número de reacciones
bioquímicas. Se forma cuando una molécula de
coenzima A acepta un grupo acetil.
Oxalato
son sales o ésteres del ácido oxálico. Las sales
tienen en común el anión C2O42
Adenosín difosfato
compuesto químico formado por un nucleósido
y dos radicales fosfato unidos entre sí
5
¿Por qué la
respiración es
catabólica ?
◉ ya que a partir de la oxidación de
una molécula de glucosa se obtiene
agua+ dioxído de carbono y energía
en forma de ATP.
◉ Porque en ella se está obteniendo
energía a partir de compuestos
formados por procesos anabólicos.
6
Su rol
Su rol dentro de la célula es proporción energía útil (ATP)
suficiente para que los procesos esenciales dentro de ésta se
lleven a cabo.
7
Su ecuación química
Energía
liberada
𝐶6 𝐻12 𝑂6
+
6𝑂2
8
ATP
+
ATP → moléculas que contiene la energía química
El proceso de
la
respiración
celular es
realizado por
las
mitocondrias
Aeróbica
Proceso por el cual se oxida un compuesto
usando O2 como aceptor final de electrones
Tipos de respiración
celular
Anaeróbica
Cuando el aceptor final de electrones es
diferente del O2.
9
Es un tipo de metabolismo energético en
el que los seres vivos extraen energía
de moléculas orgánicas, como la
glucosa, por un proceso complejo en el
que el carbono es oxidado y en el que
el oxígeno procedente del aire es el
oxidante empleado.
10
Respiración
→aeróbica←
Respiración
anaeróbica
La respiración anaeróbica es un proceso que
se desarrolla sin oxígeno. La sustancia que se
encarga de la oxidación puede ser el nitrato,
el sulfato, el dióxido de carbono u otra distinta.
De este modo, la célula adquiere energía más
allá de la ausencia del oxígeno.
11
12
Resultados de la
respiración celular
2 ATP
La energía entra y
empieza las reacciones
Glucosa
ATP
2 ATP
net
Ciclo
de
krebs
2 ATP
2CO2
2CO2
2 piruvato
Glucolisis
2NADH
2NADH
8NADH
FADH
e- + H+
e- + H+
e- + H+
e- + H+
e-
e- + oxígeno
Fosforilaciónde
transferenciade
electrones
36ATP
H+
agua
Mitocondria
an
13
1. Glucolisis
2.
Ciclo de
Krebs
3.
La cadena
respiratoria
¿Cómo ocurre la
respiración celular al
interior de la célula?
La respiración celular es un
proceso de tres pasos
Etapa 1
14
Glucolisis(azúcar) (ruptura)
Reacciones metabólicas
que tienen la función de
oxidar la glucosa para
producir energía.
C6H12O6+ 2NAD+ + 2ADP + 2Pi → 2 C3H4O3 + 2NADH + 2ATP + 2H+ + 2H2O
se encuentra en la gran
mayoría de los
organismos vivos hoy en
día
Consta de 10
fases
Desde la fase 1
a la 5 se requiere
energía
Desde la 6 a la
10 se libera
15
serequiereenergía
seliberaenergía
Ciclo
deKrebs
16
(ciclo del acido cítrico)
Durante este proceso un compuesto formado
por dos carbonos, el acetilo, se degrada
completamente uniéndose a un compuesto de 4
átomos de carbono formando así otro
compuesto de 6. Luego este pierde un carbono y
se forma uno de 5. Después de esto se pierde
otro carbono y se degrada completamente
formando dos moléculas de dióxido de carbono.
En este proceso hay liberación de energía
moléculas de piruvato son transportadas a la
mitocondria
Etapa 2
17
18
CADENARESPIRATORIA
Glucolisis
Ciclo de
Krebs
Cadena
respiratoria
Etapa 3
la glucosa se divide y forma moléculas de CO2 liberando energía para la
formación de ATP y átomos de hidrógeno.
Los átomos de hidrógeno provenientes de las etapas anteriores se combinan
con el oxígeno para formar agua.
Forma una gran cantidad de
energía que sirve para formar
36 moléculas de ATP.
19
Comparación
Anaeróbica Aeróbica
No utiliza oxígeno
Es propio de organismos no
evolucionados (bacterias)
Es un proceso sencillo
Produce solo 2 ATP
Utiliza oxígeno
Propio de organismos mas
evolucionados (vegetales,
animales, protistas)
Es un proceso complejo
Produce 36 ATP
Cantidad de nutrientes
20
Factores que inciden en
la respiración celular
Cantidad de
nutrientes
Temperatura
Estado de la
célula
Cantidad de
nutrientes
21
“Mientras más nutrientes haya disponibles para
transformar, más energía se obtiene del proceso de
respiración celular”
1
1
“Los carbohidratos convierten la
glucosa”
2
“Las grasas atraviesan el ciclo del ácido
cítrico y las proteínas se descomponen a
través de la glucólisis”
3
“ La cantidad de nutrientes disponibles para
transformarse en energía depende de la dieta
de una persona.”
4
“Los nutrientes atraviesan tres procesos en la
respiración celular.”
Temperatura
ambiente
◉Las enzimas se
descomponen con mayor
facilidad y luego se
transforman rápidamente en
energía cuando las
temperaturas son más altas.
22
El índice de respiración
celular se acelera si las
temperaturas son más
altas.
Mientras más baja es la
temperatura, más lento es
el índice de respiración
celular.
◉ Las personas que viven en climas cálidos recuperan la energía con mayor facilidad, siempre y cuando los
nutrientes estén disponibles en el cuerpo. La razón por la que esto ocurre está relacionada con las enzimas
presentes en el proceso de respiración celular.
La temperatura afecta el índice de
respiración celular, sin embargo,
no existen estudios que
comprueben la mayor producción
de energía a altas temperaturas.
El factor temperatura sólo afecta
el índice del proceso de
respiración celular.
Estado de lascélulas
23
Células activas Células inactivas
índice de respiración celular
alto
almacenan energía adicional en
el cuerpo
índice de respiración celular
bajo
tienden a permanecer sin
movilidad
Las células vegetales
no necesitan almacenar tanta energía
como las células humanas o animales.
Por esto, la respiración celular de las plantas es diferente
a los procesos de respiración celular que atraviesan las
células humanas y animales
”
“En la fotosíntesis se fija dióxido
de carbono y se desprende oxígeno.
En la respiración se consume
oxígeno y se desprende dióxido de
carbono, liberándose energía.”
8
25
Comparación fotosíntesis y respiración
Fotosíntesis Respiración
 Proceso constructivo de materia
orgánica (anabolismo)
 Proceso reductor
 Consume energía
 Libera O2
 Proceso destructivo de materia
orgánica (Catabolismo)
 Proceso oxidativo
 Libera energía
 Consume O2
26
C
o
n
c
l
u
s
i
ó
n
Respiración Celular
Reacción
Bioquímica
Orgánico a inorgánico
catabólica
energía a partir de
compuestos formados
por procesos anabólicos
Clasifica
Anaeróbica
2ATP
No ocupa oxigeno
Algunas bacterias
En el citoplasma
Aeróbica
36 ATP
Ocupa oxigeno
mayoría de los seres vivos
En la mitocondria
Glicolisis
Rompimiento de glucosa
Ciclo de Krebs
Obtención de oxigeno
Cadena respiratoria
ATP y H
Factores que inciden en ella
Temperatura ambiente
Cantidad de nutrientes
Estado de la célula
respiración de la célula
convirtiendo el ATP en
adenosín difosfato
”
“La ciencia sirve para darnos una idea de
cuan vasta es nuestra ignorancia”
(Robert de Lamennais)
27
Fin!

Respiración celular

  • 1.
  • 2.
    objetivo Comprender y analizarlos procesos, características y la importancia que éste tiene en los organismos la respiración celular.
  • 3.
    ” La respiración celulares un proceso de tipo catabólico, esto quiere decir, que su producto resultante es energía ATP el cuál ocurre al interior de las células, exactamente en la mitocondria. La respiración celular consiste en la degradación de una molécula de glucosa hasta ser dióxido de carbono y agua. Cabe destacar que durante las reacciones que transforman a la glucosa se produce atp. Introducción
  • 4.
    RESPIRACIONCELULAR ◉ conjunto dereacciones bioquímicas y los compuestos orgánicos son degradados hasta convertirse en inorgánicos. ◉ su función principal es realizar la respiración de la célula convirtiendo el ATP en adenosín difosfato, es decir, se produce este proceso mediante el consumo de energía que fue conseguida en la fotosíntesis 4
  • 5.
    Palabras claves enla respiración celular piruvato producto final de la glucólisis, actúa de soporte en la unión entre las vías anaeróbicas y aeróbicas. El piruvato es el anión del ácido pirúvico. Acetil CA molécula intermediaria clave en el metabolismo que interviene en un gran número de reacciones bioquímicas. Se forma cuando una molécula de coenzima A acepta un grupo acetil. Oxalato son sales o ésteres del ácido oxálico. Las sales tienen en común el anión C2O42 Adenosín difosfato compuesto químico formado por un nucleósido y dos radicales fosfato unidos entre sí 5
  • 6.
    ¿Por qué la respiraciónes catabólica ? ◉ ya que a partir de la oxidación de una molécula de glucosa se obtiene agua+ dioxído de carbono y energía en forma de ATP. ◉ Porque en ella se está obteniendo energía a partir de compuestos formados por procesos anabólicos. 6
  • 7.
    Su rol Su roldentro de la célula es proporción energía útil (ATP) suficiente para que los procesos esenciales dentro de ésta se lleven a cabo. 7
  • 8.
    Su ecuación química Energía liberada 𝐶6𝐻12 𝑂6 + 6𝑂2 8 ATP + ATP → moléculas que contiene la energía química El proceso de la respiración celular es realizado por las mitocondrias
  • 9.
    Aeróbica Proceso por elcual se oxida un compuesto usando O2 como aceptor final de electrones Tipos de respiración celular Anaeróbica Cuando el aceptor final de electrones es diferente del O2. 9
  • 10.
    Es un tipode metabolismo energético en el que los seres vivos extraen energía de moléculas orgánicas, como la glucosa, por un proceso complejo en el que el carbono es oxidado y en el que el oxígeno procedente del aire es el oxidante empleado. 10 Respiración →aeróbica←
  • 11.
    Respiración anaeróbica La respiración anaeróbicaes un proceso que se desarrolla sin oxígeno. La sustancia que se encarga de la oxidación puede ser el nitrato, el sulfato, el dióxido de carbono u otra distinta. De este modo, la célula adquiere energía más allá de la ausencia del oxígeno. 11
  • 12.
    12 Resultados de la respiracióncelular 2 ATP La energía entra y empieza las reacciones Glucosa ATP 2 ATP net Ciclo de krebs 2 ATP 2CO2 2CO2 2 piruvato Glucolisis 2NADH 2NADH 8NADH FADH e- + H+ e- + H+ e- + H+ e- + H+ e- e- + oxígeno Fosforilaciónde transferenciade electrones 36ATP H+ agua Mitocondria an
  • 13.
    13 1. Glucolisis 2. Ciclo de Krebs 3. Lacadena respiratoria ¿Cómo ocurre la respiración celular al interior de la célula? La respiración celular es un proceso de tres pasos
  • 14.
    Etapa 1 14 Glucolisis(azúcar) (ruptura) Reaccionesmetabólicas que tienen la función de oxidar la glucosa para producir energía. C6H12O6+ 2NAD+ + 2ADP + 2Pi → 2 C3H4O3 + 2NADH + 2ATP + 2H+ + 2H2O se encuentra en la gran mayoría de los organismos vivos hoy en día Consta de 10 fases Desde la fase 1 a la 5 se requiere energía Desde la 6 a la 10 se libera
  • 15.
  • 16.
    Ciclo deKrebs 16 (ciclo del acidocítrico) Durante este proceso un compuesto formado por dos carbonos, el acetilo, se degrada completamente uniéndose a un compuesto de 4 átomos de carbono formando así otro compuesto de 6. Luego este pierde un carbono y se forma uno de 5. Después de esto se pierde otro carbono y se degrada completamente formando dos moléculas de dióxido de carbono. En este proceso hay liberación de energía moléculas de piruvato son transportadas a la mitocondria Etapa 2
  • 17.
  • 18.
    18 CADENARESPIRATORIA Glucolisis Ciclo de Krebs Cadena respiratoria Etapa 3 laglucosa se divide y forma moléculas de CO2 liberando energía para la formación de ATP y átomos de hidrógeno. Los átomos de hidrógeno provenientes de las etapas anteriores se combinan con el oxígeno para formar agua. Forma una gran cantidad de energía que sirve para formar 36 moléculas de ATP.
  • 19.
    19 Comparación Anaeróbica Aeróbica No utilizaoxígeno Es propio de organismos no evolucionados (bacterias) Es un proceso sencillo Produce solo 2 ATP Utiliza oxígeno Propio de organismos mas evolucionados (vegetales, animales, protistas) Es un proceso complejo Produce 36 ATP
  • 20.
    Cantidad de nutrientes 20 Factoresque inciden en la respiración celular Cantidad de nutrientes Temperatura Estado de la célula
  • 21.
    Cantidad de nutrientes 21 “Mientras másnutrientes haya disponibles para transformar, más energía se obtiene del proceso de respiración celular” 1 1 “Los carbohidratos convierten la glucosa” 2 “Las grasas atraviesan el ciclo del ácido cítrico y las proteínas se descomponen a través de la glucólisis” 3 “ La cantidad de nutrientes disponibles para transformarse en energía depende de la dieta de una persona.” 4 “Los nutrientes atraviesan tres procesos en la respiración celular.”
  • 22.
    Temperatura ambiente ◉Las enzimas se descomponencon mayor facilidad y luego se transforman rápidamente en energía cuando las temperaturas son más altas. 22 El índice de respiración celular se acelera si las temperaturas son más altas. Mientras más baja es la temperatura, más lento es el índice de respiración celular. ◉ Las personas que viven en climas cálidos recuperan la energía con mayor facilidad, siempre y cuando los nutrientes estén disponibles en el cuerpo. La razón por la que esto ocurre está relacionada con las enzimas presentes en el proceso de respiración celular. La temperatura afecta el índice de respiración celular, sin embargo, no existen estudios que comprueben la mayor producción de energía a altas temperaturas. El factor temperatura sólo afecta el índice del proceso de respiración celular.
  • 23.
    Estado de lascélulas 23 Célulasactivas Células inactivas índice de respiración celular alto almacenan energía adicional en el cuerpo índice de respiración celular bajo tienden a permanecer sin movilidad Las células vegetales no necesitan almacenar tanta energía como las células humanas o animales. Por esto, la respiración celular de las plantas es diferente a los procesos de respiración celular que atraviesan las células humanas y animales
  • 24.
    ” “En la fotosíntesisse fija dióxido de carbono y se desprende oxígeno. En la respiración se consume oxígeno y se desprende dióxido de carbono, liberándose energía.” 8
  • 25.
    25 Comparación fotosíntesis yrespiración Fotosíntesis Respiración  Proceso constructivo de materia orgánica (anabolismo)  Proceso reductor  Consume energía  Libera O2  Proceso destructivo de materia orgánica (Catabolismo)  Proceso oxidativo  Libera energía  Consume O2
  • 26.
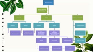
    26 C o n c l u s i ó n Respiración Celular Reacción Bioquímica Orgánico ainorgánico catabólica energía a partir de compuestos formados por procesos anabólicos Clasifica Anaeróbica 2ATP No ocupa oxigeno Algunas bacterias En el citoplasma Aeróbica 36 ATP Ocupa oxigeno mayoría de los seres vivos En la mitocondria Glicolisis Rompimiento de glucosa Ciclo de Krebs Obtención de oxigeno Cadena respiratoria ATP y H Factores que inciden en ella Temperatura ambiente Cantidad de nutrientes Estado de la célula respiración de la célula convirtiendo el ATP en adenosín difosfato
  • 27.
    ” “La ciencia sirvepara darnos una idea de cuan vasta es nuestra ignorancia” (Robert de Lamennais) 27 Fin!

Notas del editor

  • #11 https://www.ecured.cu/Respiraci%C3%B3n_aerobia
  • #12 https://prezi.com/vcjpbzrlnpy9/respiracion-anaerobica/
  • #17 https://es.khanacademy.org/science/biology/cellular-respiration-and-fermentation/pyruvate-oxidation-and-the-citric-acid-cycle/a/the-citric-acid-cycle