UNIVERSIDAD NACIONAL DANIEL ALCIDES CARRIÓN
FACULTAD DE INGENIERIA
ESCUELA PROFESIONAL DE SISTEMAS Y COMPUTACION
CURSO:
PRACTICAS PRE PROFESIONALES I
PROFESOR:
Ing. Teodoro ALVARADO RIVERA
TEMA:
RESUMEN
INTEGRANTE:
ALVARADO CASTILLO, Manuel Alex
CERRO DE PASCO - 2019
Practicas Preprofesionales 1 - - Alvarado Castillo Alex
¿QUÉ TIPO DE LIDER ERES TÚ?
Unos
Los unos tienen como fortaleza las siguientes áreas, son capaces de dirigir con el ejemplo, se
esfuerzan por lograr la calidad, le gusta y persigue la perfección, son organizados, consistentes,
perceptivos, honestos y prácticos.
Con respecto a las áreas dedesarrollo es que son reactivos, excesivamentecrítico, defensivo cuando
se le critica, inconsciente cuando su enojo es profundo, enfocado en los detalles, controlador,
testarudo, impaciente.
Dos
Ellos por lo general desean agradar a los demás, por lo que intentan satisfacer las necesidades de
otras personas. Las áreas de fortaleza que son poseen son, de desarrollar excelentes relaciones,
empático, comprensivo y generoso, optimista, amable responsable y trabajador, tiene idea de las
necesidades de los demás, capaz de motivar a los demás.
Y las áreas de desarrollo de estas personas son ,que se enfurece cuando se maltrata a los demás,
tiene dificultades para decir no, se enoja cuando no se le aprecia, inconsciente de sus propias
necesidades, énfasis excesivo en las relaciones, indirecto, se extralimita en hacer cosas por los
demás, inconsciente de que da para recibir algo a cambio .
Tres
Los tres organizan sus vidas para lograr metas específicas y aparentar ser exitosos, esto con el fin
de ganarse el respeto y admiración de los demás. Les gusta ser triunfador, exitoso, vencedor e
iniciador.
Son conocidos como los camaleones del eneagrama debido a que cambian su imagen para encajar
en alguna situación en especial. Ellos por lo general se enfocan en lograr resultados lo cual tiene a
hacerlos altamente productivos, debido a que su autoestima depende de hacer bien su trabajo
tienden a enfocarse en hacer más que en ser. Piensan que valen por lo que han logrado. Ellos por
Practicas Preprofesionales 1 - - Alvarado Castillo Alex
el temor de evitar el fracaso se involucran en actividades en las que son competentes, y por lo tanto
tiene más probabilidades de triunfar.
Cuatros
Los cuatros desean establecer conexiones profundas con sus mundos internos y los de otras
personas, y se sienten más vivos cuando expresan de forma autentica sus experiencias y
sentimientos. Los cuatro idealizan, anhelan y subliman lo que creen lejos de su alcance, en
consecuencia. lo común y habitual puede parecerles aburrido y ordinario. Los cuatro están en busca
de lo verdadero, de lo real, y de lo auténtico, lo expresan a través de las artes o la comunicación
interpersonal, y de las conexiones genuinas que ellos creen que tienen con otras personas.
Cincos
Los cincos están sedientos de conocimiento, y usan el desapego emocional con un forma de
involucrase, un mundo mínimo con otras personas. Son observadores, solitarios.
La mayoría de los objetivos están enfocados en los hechos objetivos y son demasiados analíticos;
les fascina la información, en especial las que están relacionadas con sus áreas de interés. Ellos por
lo general deseanmás laprivacidad, ya que les permite recargarsepara la interacción con los demás.
Los cinco automáticamente se desapegan de sus emociones, y de esa manera, más tarde re
experimentan sus sentimientos, ello, cuando están solos y se sientes seguros. También suelen
categorizar partes de su vida.
Seises
Los seises tienen mentes intuitivas y crean escenarios anticipados o fatalistas, con el fin de
prepararse en caso de que algomalo ocurra. Son abogados del diablo, fiel,interrogador y escéptico,
Los seises suelen tener imaginaciones vividas y activas, las cuales continuamente generan
escenarios fatalistas. Son muy intuitivas, anticiparse y evitar problemas potenciales. La tendencia
de los seises a preocuparse por qué puede pasar, a menudo los demora para actuar. Los seises
Practicas Preprofesionales 1 - - Alvarado Castillo Alex
valoran la lealtad en equipo y la organización. Se enfocan en aquellas personas con autoridad por
protección.
Sietes
Los sietes desean fervientemente lallegadade nuevas ideas,personas y experiencias; evitan la pena
y crean planes elaboradas que les permitan mantener varias opciones abiertas.
Lacreencia de que las posibilidades enlavida son ilimitadas eso les ayuda avivir a los sietes.Además
de que tiene el estilo más optimista del eneagrama, ellos siempre son optimistas, debido a que,
incluso en épocas difíciles, piensan que si las cosas no funcionan hoy, lo harán mañana. Los sietes
evitan el sufrimiento, la incomodidad y las situaciones difíciles.
Los sietes tienen mente mono, es decir, que se mueve de una idea a otra con rapidez. Son más
creativos y expertos en sintetizar pensamientos aparentemente inconexos y desarrollar ideas
innovadoras.
Ochos
Los ochos persiguen la verdad, les gusta tener las situaciones bajo control, quieren lograr que las
cosas importantes e intentan ocultar su vulnerabilidad. Esas personas por lo general son jefe, líder,
retador y protector.
Les gusta ejercer influencia directa sobre las personas y acontecimientos que afectan su vida. Son
buscadores de la verdad y aprecian la honestidad. Los ochos creen que el mundo se puede dividir
en dos grandes grupos los fuertes y los débiles. Y buscan un escenario equilibrado.
Nueves
Los nueves buscan la armonía, el aprecio mutuo positivo, y les desagrada el conflicto, las lesiones y
la mala voluntad. Por lo general son mediador, pacificador, vinculo y armonizador.
Los nueve ignoran y pierden el seguimiento de sus pensamientos, sentimientos y necesidades, y en
sus relaciones permiten a otros ser más activos y asertivos.
Practicas Preprofesionales 1 - - Alvarado Castillo Alex
GUIARSE POR RESULTADOS
Seis componentes de la competencia:
1. Determinar la dirección general y las metas comunes
2. Crear planes factibles
3. Asignar metas de manera efectiva
4. Anticipar, medir y recompensar el alto desempeño
5. Ofrecer un liderazgo continuo
6. Evaluar resultados y utilizar lo que se aprendió del análisis
Practicas Preprofesionales 1 - - Alvarado Castillo Alex
.
Practicas Preprofesionales 1 - - Alvarado Castillo Alex
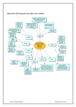
Dimensiones del Eneagrama para guiarse por resultados
Practicas Preprofesionales 1 - - Alvarado Castillo Alex
ESFORZARSE POR LOGRAR EL AUTODOMINIO
La inteligencia emocional (EQ) por sus siglas en ingles se ha convertido en el indicador individual,
más importante de todo el mundo, de un liderazgo exitoso, siendo el autodominio el elemento clave
de esta inteligencia.
El autodominio se refiere a la capacidad de comprender y aceptar la transformación su sus
pensamientos, sentimientos y comportamiento.
Tener la capacidad de esforzarse por el autodominio significa que usted es hábil en los siguientes seis
elementos de competencia.
Practicas Preprofesionales 1 - - Alvarado Castillo Alex

Resumen capitulo 1,2,3

  • 1.
    UNIVERSIDAD NACIONAL DANIELALCIDES CARRIÓN FACULTAD DE INGENIERIA ESCUELA PROFESIONAL DE SISTEMAS Y COMPUTACION CURSO: PRACTICAS PRE PROFESIONALES I PROFESOR: Ing. Teodoro ALVARADO RIVERA TEMA: RESUMEN INTEGRANTE: ALVARADO CASTILLO, Manuel Alex CERRO DE PASCO - 2019
  • 2.
    Practicas Preprofesionales 1- - Alvarado Castillo Alex ¿QUÉ TIPO DE LIDER ERES TÚ? Unos Los unos tienen como fortaleza las siguientes áreas, son capaces de dirigir con el ejemplo, se esfuerzan por lograr la calidad, le gusta y persigue la perfección, son organizados, consistentes, perceptivos, honestos y prácticos. Con respecto a las áreas dedesarrollo es que son reactivos, excesivamentecrítico, defensivo cuando se le critica, inconsciente cuando su enojo es profundo, enfocado en los detalles, controlador, testarudo, impaciente. Dos Ellos por lo general desean agradar a los demás, por lo que intentan satisfacer las necesidades de otras personas. Las áreas de fortaleza que son poseen son, de desarrollar excelentes relaciones, empático, comprensivo y generoso, optimista, amable responsable y trabajador, tiene idea de las necesidades de los demás, capaz de motivar a los demás. Y las áreas de desarrollo de estas personas son ,que se enfurece cuando se maltrata a los demás, tiene dificultades para decir no, se enoja cuando no se le aprecia, inconsciente de sus propias necesidades, énfasis excesivo en las relaciones, indirecto, se extralimita en hacer cosas por los demás, inconsciente de que da para recibir algo a cambio . Tres Los tres organizan sus vidas para lograr metas específicas y aparentar ser exitosos, esto con el fin de ganarse el respeto y admiración de los demás. Les gusta ser triunfador, exitoso, vencedor e iniciador. Son conocidos como los camaleones del eneagrama debido a que cambian su imagen para encajar en alguna situación en especial. Ellos por lo general se enfocan en lograr resultados lo cual tiene a hacerlos altamente productivos, debido a que su autoestima depende de hacer bien su trabajo tienden a enfocarse en hacer más que en ser. Piensan que valen por lo que han logrado. Ellos por
  • 3.
    Practicas Preprofesionales 1- - Alvarado Castillo Alex el temor de evitar el fracaso se involucran en actividades en las que son competentes, y por lo tanto tiene más probabilidades de triunfar. Cuatros Los cuatros desean establecer conexiones profundas con sus mundos internos y los de otras personas, y se sienten más vivos cuando expresan de forma autentica sus experiencias y sentimientos. Los cuatro idealizan, anhelan y subliman lo que creen lejos de su alcance, en consecuencia. lo común y habitual puede parecerles aburrido y ordinario. Los cuatro están en busca de lo verdadero, de lo real, y de lo auténtico, lo expresan a través de las artes o la comunicación interpersonal, y de las conexiones genuinas que ellos creen que tienen con otras personas. Cincos Los cincos están sedientos de conocimiento, y usan el desapego emocional con un forma de involucrase, un mundo mínimo con otras personas. Son observadores, solitarios. La mayoría de los objetivos están enfocados en los hechos objetivos y son demasiados analíticos; les fascina la información, en especial las que están relacionadas con sus áreas de interés. Ellos por lo general deseanmás laprivacidad, ya que les permite recargarsepara la interacción con los demás. Los cinco automáticamente se desapegan de sus emociones, y de esa manera, más tarde re experimentan sus sentimientos, ello, cuando están solos y se sientes seguros. También suelen categorizar partes de su vida. Seises Los seises tienen mentes intuitivas y crean escenarios anticipados o fatalistas, con el fin de prepararse en caso de que algomalo ocurra. Son abogados del diablo, fiel,interrogador y escéptico, Los seises suelen tener imaginaciones vividas y activas, las cuales continuamente generan escenarios fatalistas. Son muy intuitivas, anticiparse y evitar problemas potenciales. La tendencia de los seises a preocuparse por qué puede pasar, a menudo los demora para actuar. Los seises
  • 4.
    Practicas Preprofesionales 1- - Alvarado Castillo Alex valoran la lealtad en equipo y la organización. Se enfocan en aquellas personas con autoridad por protección. Sietes Los sietes desean fervientemente lallegadade nuevas ideas,personas y experiencias; evitan la pena y crean planes elaboradas que les permitan mantener varias opciones abiertas. Lacreencia de que las posibilidades enlavida son ilimitadas eso les ayuda avivir a los sietes.Además de que tiene el estilo más optimista del eneagrama, ellos siempre son optimistas, debido a que, incluso en épocas difíciles, piensan que si las cosas no funcionan hoy, lo harán mañana. Los sietes evitan el sufrimiento, la incomodidad y las situaciones difíciles. Los sietes tienen mente mono, es decir, que se mueve de una idea a otra con rapidez. Son más creativos y expertos en sintetizar pensamientos aparentemente inconexos y desarrollar ideas innovadoras. Ochos Los ochos persiguen la verdad, les gusta tener las situaciones bajo control, quieren lograr que las cosas importantes e intentan ocultar su vulnerabilidad. Esas personas por lo general son jefe, líder, retador y protector. Les gusta ejercer influencia directa sobre las personas y acontecimientos que afectan su vida. Son buscadores de la verdad y aprecian la honestidad. Los ochos creen que el mundo se puede dividir en dos grandes grupos los fuertes y los débiles. Y buscan un escenario equilibrado. Nueves Los nueves buscan la armonía, el aprecio mutuo positivo, y les desagrada el conflicto, las lesiones y la mala voluntad. Por lo general son mediador, pacificador, vinculo y armonizador. Los nueve ignoran y pierden el seguimiento de sus pensamientos, sentimientos y necesidades, y en sus relaciones permiten a otros ser más activos y asertivos.
  • 5.
    Practicas Preprofesionales 1- - Alvarado Castillo Alex GUIARSE POR RESULTADOS Seis componentes de la competencia: 1. Determinar la dirección general y las metas comunes 2. Crear planes factibles 3. Asignar metas de manera efectiva 4. Anticipar, medir y recompensar el alto desempeño 5. Ofrecer un liderazgo continuo 6. Evaluar resultados y utilizar lo que se aprendió del análisis
  • 6.
    Practicas Preprofesionales 1- - Alvarado Castillo Alex .
  • 7.
    Practicas Preprofesionales 1- - Alvarado Castillo Alex Dimensiones del Eneagrama para guiarse por resultados
  • 8.
    Practicas Preprofesionales 1- - Alvarado Castillo Alex ESFORZARSE POR LOGRAR EL AUTODOMINIO La inteligencia emocional (EQ) por sus siglas en ingles se ha convertido en el indicador individual, más importante de todo el mundo, de un liderazgo exitoso, siendo el autodominio el elemento clave de esta inteligencia. El autodominio se refiere a la capacidad de comprender y aceptar la transformación su sus pensamientos, sentimientos y comportamiento. Tener la capacidad de esforzarse por el autodominio significa que usted es hábil en los siguientes seis elementos de competencia.
  • 9.
    Practicas Preprofesionales 1- - Alvarado Castillo Alex