FORMAS DE GOBIERNO EN LAS TRES ETAPAS DE LA HISTORIA DE ROMA
MONARQUIA REPÚBLICA IMPERIO
Fecha 753 a. C - 509 a. C 509 a. C – 27 a. C 27 a. C – 476 d.C
¿Quiéndirigíael gobierno? Rey elegidoporlosrepresentantes
de las familiasmásimportantesde
la ciudad:lospatricios
Gobiernoformadoportres
instituciones:
- Comicios:votabanlasleyes
y elegíana losmagistrados
- Magistraturas: diversos
cargos de gobierno.Losmás
importanteseranlos
cónsulesde gobiernoy
ejército
- Senado:ratificabalasleyes,
dirigíala políticaexteriory
daba órdenesde actuación
a los magistrados
El emperadoracumulabatodoslos
poderes:presidíael senado,erajefe
supremodel ejércitoyjefe religioso,
dirigíala políticaexterior,dictabalas
leyesydecidíalostributos.
Papel del senado Ayudabaal rey ensus tareasde
gobierno
Instituciónmásimportante Se limitabaa ratificarlasdecisiones
del emperador.
¿Los ciudadanos elegíanal
gobierno?
No Si No
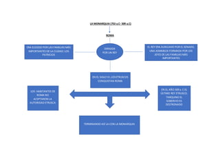
LA MONARQUIA (753 a.C- 509 a.C)
ROMA
DIRIGIDA
POR UN REY
ERA ELEGIDO POR LAS FAMILIAS MÁS
IMPORTANTES DE LA CIUDAD: LOS
PATRICIOS
EL REY ERA AUXILIADO POR EL SENADO,
UNA ASMABLEA FORMADA POR LOS
JEFES DE LAS FAMILIAS MÁS
IMPORTANTES
EN EL SIGLO VI,LOSETRUSCOS
CONQUISTAN ROMA
LOS HABITANTES DE
ROMA NO
ACEPTARON LA
AUTORIDAD ETRUSCA
EN EL AÑO 509 a. C EL
ÚLTIMO REY ETRUSCO,
TARQUINO EL
SOBERVIO ES
DESTRONADO
TERMINANDO ASÍ LA CON LA MONARQUIA
LA REPÚBLICA (509 a. C – 27 a. C)
INSTITUCIONES GRUPOS SOCIALES
COMICIOS
MAGISTRADOS
SENADO
VOTAN LAS
LEYES Y ELIGEN
A LOS
MAGISTRADOS
GOBIERNO DE LA
CIUDAD
RATIFICAR LAS
LEYES, POLÍTICA
EXTERIOR Y
POLÍTICA
ECONÓMICA
PATRICIOS
PLEBEYOS
TERRATENIENTES
ARISTOCRACIA
GOBERNANTES
CAMPESINOS
COMERCIANTES
ARTESANOS
SIN DERECHOS
POLÍTICOS
LUCHA POR LA
IGUALDAD
LEY DE LAS DOCE
TABLAS
TRIBUNO DE LA
PLEBE
EXPANSIÓN
Y
CRISIS DE LA REPUBLICA
1
PENÍNSULA
ITÁLICA 500- 250
a.C
2
MEDITERRANEO
OCCIDENTAL
GUERRAS
PÚNICAS 264-
146 a. C
3MEDITERRANEO
ORIENTAL SIGLOS
II a. C – II d. C
M
A
R
E
N
O
S
T
R
U
M
CRECIMIENTO
ECONOMICO
SOLO UNOS
POCOS
EMPOBRECIMIENTO
DE LOSCAMPESINOS
DESIGUALDADES
SOCIALES
CONFLICTOS
PODER EN MANOS DE
LOS MILITARES
GUERRAS
CIVILES
JULIO CESAR
EL IMPERIO (27 a. C- 476 d. C)
EMPEZÓ EN EL AÑO 27 a.C
CON OSCTAVIO AUGUSTO
FUE
NOMBRADO
CÉSAR
EMPERADOR
GRAN
PONTIFICE
CÓNSUL
VITALICIO
FUE
DIVIDIDO
EN
PROVINCIA
S
DIRIGIDAS POR UN
GOBERNADOR
FACILITABAN EL
GOBIERNO
EXPLOTABAN LOS
RECURSOS
CONOCIÓ
LA PAX
ROMANA
(S. I-II d.C)
EL IMPERIO LLEGA A
SU MÁXIMA
EXTENSIÓN
ISLAS
BRITÁNICAS
AL NORTE
DESIERTO
DEL SAHARA
AL SUR
HISPANIA
AL OESTE MESOPOTAMIA
AL ESTE
ESTA PAZ IMPULSÓ
LA PROSPERIDAD
ECONÓMICA Y
CULTURAL
SE INTENSIFICÓ LA ROMANIZACIÓN: LA
ASIMILACIÓN DE LA CULTURA Y LA FORMA
DE VIDA ROMANAS POR PARTE DE OTROS
PUEBLOS (el latín, el derecho romano….)
UNIVERSALIZACIÓN
DE LA CIUDADANÍA
ROMANA
LA CRISIS DEL SIGLO III
CRISIS
MILITAR
LAS FRONTERASDEL IMPERIO
FUERON ATACADASPOR LOS
BÁRBAROSY POR LOS PERSAS
CRISIS
POLÍTICA
LA AUTORIDAD DEL EMPERADOR SE
DEBLITÓ: MUCHOS FUERON DEPUESTOS O
ASESINADOS POR MILITARES QUE
IMPONÍAN A SUS CANDIDADTOS
CRISIS
ECONÓMICA
CRISIS SOCIAL
EL
COMERCIO
DISMINUYE
AUMENTO DE LOS
IMPUESTOS POR
LOS GASTOS
MILITARES
LOS CAMINOS
DEJAN DE SER
SEGUROS
EL IMPERIO SE RURALIZÓ
RICOS POBRES
HUYEN DE LA CIUDAD
PARA BUSCAR
SEGURIDAD Y NO
PAGAR IMPUESTOS
SE TRASLADAN
AL CAMPO
DONDE ERA MÁS
FÁCIL
ENCONTRAR
ALIMENTOS

Roma

  • 1.
    FORMAS DE GOBIERNOEN LAS TRES ETAPAS DE LA HISTORIA DE ROMA MONARQUIA REPÚBLICA IMPERIO Fecha 753 a. C - 509 a. C 509 a. C – 27 a. C 27 a. C – 476 d.C ¿Quiéndirigíael gobierno? Rey elegidoporlosrepresentantes de las familiasmásimportantesde la ciudad:lospatricios Gobiernoformadoportres instituciones: - Comicios:votabanlasleyes y elegíana losmagistrados - Magistraturas: diversos cargos de gobierno.Losmás importanteseranlos cónsulesde gobiernoy ejército - Senado:ratificabalasleyes, dirigíala políticaexteriory daba órdenesde actuación a los magistrados El emperadoracumulabatodoslos poderes:presidíael senado,erajefe supremodel ejércitoyjefe religioso, dirigíala políticaexterior,dictabalas leyesydecidíalostributos. Papel del senado Ayudabaal rey ensus tareasde gobierno Instituciónmásimportante Se limitabaa ratificarlasdecisiones del emperador. ¿Los ciudadanos elegíanal gobierno? No Si No
  • 2.
    LA MONARQUIA (753a.C- 509 a.C) ROMA DIRIGIDA POR UN REY ERA ELEGIDO POR LAS FAMILIAS MÁS IMPORTANTES DE LA CIUDAD: LOS PATRICIOS EL REY ERA AUXILIADO POR EL SENADO, UNA ASMABLEA FORMADA POR LOS JEFES DE LAS FAMILIAS MÁS IMPORTANTES EN EL SIGLO VI,LOSETRUSCOS CONQUISTAN ROMA LOS HABITANTES DE ROMA NO ACEPTARON LA AUTORIDAD ETRUSCA EN EL AÑO 509 a. C EL ÚLTIMO REY ETRUSCO, TARQUINO EL SOBERVIO ES DESTRONADO TERMINANDO ASÍ LA CON LA MONARQUIA
  • 3.
    LA REPÚBLICA (509a. C – 27 a. C) INSTITUCIONES GRUPOS SOCIALES COMICIOS MAGISTRADOS SENADO VOTAN LAS LEYES Y ELIGEN A LOS MAGISTRADOS GOBIERNO DE LA CIUDAD RATIFICAR LAS LEYES, POLÍTICA EXTERIOR Y POLÍTICA ECONÓMICA PATRICIOS PLEBEYOS TERRATENIENTES ARISTOCRACIA GOBERNANTES CAMPESINOS COMERCIANTES ARTESANOS SIN DERECHOS POLÍTICOS LUCHA POR LA IGUALDAD LEY DE LAS DOCE TABLAS TRIBUNO DE LA PLEBE
  • 4.
    EXPANSIÓN Y CRISIS DE LAREPUBLICA 1 PENÍNSULA ITÁLICA 500- 250 a.C 2 MEDITERRANEO OCCIDENTAL GUERRAS PÚNICAS 264- 146 a. C 3MEDITERRANEO ORIENTAL SIGLOS II a. C – II d. C M A R E N O S T R U M CRECIMIENTO ECONOMICO SOLO UNOS POCOS EMPOBRECIMIENTO DE LOSCAMPESINOS DESIGUALDADES SOCIALES CONFLICTOS PODER EN MANOS DE LOS MILITARES GUERRAS CIVILES JULIO CESAR
  • 5.
    EL IMPERIO (27a. C- 476 d. C) EMPEZÓ EN EL AÑO 27 a.C CON OSCTAVIO AUGUSTO FUE NOMBRADO CÉSAR EMPERADOR GRAN PONTIFICE CÓNSUL VITALICIO FUE DIVIDIDO EN PROVINCIA S DIRIGIDAS POR UN GOBERNADOR FACILITABAN EL GOBIERNO EXPLOTABAN LOS RECURSOS CONOCIÓ LA PAX ROMANA (S. I-II d.C) EL IMPERIO LLEGA A SU MÁXIMA EXTENSIÓN ISLAS BRITÁNICAS AL NORTE DESIERTO DEL SAHARA AL SUR HISPANIA AL OESTE MESOPOTAMIA AL ESTE ESTA PAZ IMPULSÓ LA PROSPERIDAD ECONÓMICA Y CULTURAL SE INTENSIFICÓ LA ROMANIZACIÓN: LA ASIMILACIÓN DE LA CULTURA Y LA FORMA DE VIDA ROMANAS POR PARTE DE OTROS PUEBLOS (el latín, el derecho romano….) UNIVERSALIZACIÓN DE LA CIUDADANÍA ROMANA
  • 6.
    LA CRISIS DELSIGLO III CRISIS MILITAR LAS FRONTERASDEL IMPERIO FUERON ATACADASPOR LOS BÁRBAROSY POR LOS PERSAS CRISIS POLÍTICA LA AUTORIDAD DEL EMPERADOR SE DEBLITÓ: MUCHOS FUERON DEPUESTOS O ASESINADOS POR MILITARES QUE IMPONÍAN A SUS CANDIDADTOS CRISIS ECONÓMICA CRISIS SOCIAL EL COMERCIO DISMINUYE AUMENTO DE LOS IMPUESTOS POR LOS GASTOS MILITARES LOS CAMINOS DEJAN DE SER SEGUROS EL IMPERIO SE RURALIZÓ RICOS POBRES HUYEN DE LA CIUDAD PARA BUSCAR SEGURIDAD Y NO PAGAR IMPUESTOS SE TRASLADAN AL CAMPO DONDE ERA MÁS FÁCIL ENCONTRAR ALIMENTOS