Procuraduría General de la República
La Procuraduría General de la República o PGR es el Órgano del Poder Ejecutivo en México, que es liderado
por el Presidente de la República,que se encarga de investigar y perseguir los Delitos del orden Federal a
Nivel Nacional;su titular,el Procurador General de la República,es el encargado de liderar el Ministerio
Público de la Federación que a su vez es el encargado del Despacho de los asuntos pertinentes a la
Constitución Política de los Estados Unidos Mexicanos.
Hasta este momento (se supone) los actos del Procurador General de la República y del mismo Ministerio
Público de la Federación se rigen de 9 Reglamentos jurídicos nacionales,estos son:
 1) Constitución Política de los Estados Unidos Mexicanos.
 2) Código Penal Federal.
 3) Código Federal de Procedimientos Penales.
 4) Ley Orgánica de la Procuraduría General de la República.
 5) Reglamento de la Ley Orgánica de la Procuraduría General de la República.
 6) Reglamento del Servicio de Carrera de Procuración de Justicia Federal.
 7) Lineamientos para el Ejercicio Presupuestal 2006.
 8) Manual de Normas.
 9) Manual de Organización General.
La mismas PGR cuenta con su sistema u Órgano de trabajo y vigilancia de su nivel de trabajo y de
cumplimiento con sus metas propuestas,este Órgano es llamado Contraloría Interna otra meta de este
Órgano es el revisar los niveles de corrupción dentro de los mismos funcionarios de la PGR.
Como la meta de la PGR es el lograr la excelencia en el área penal y Federal ha creado cuatro Dependencia
administrativas descentralizadas con el fin de mejorar sus labores Federales,estas son:
 1) Centro Nacional de Planeación,Análisis e Información para el combate a la Delincuencia.
 2) Instituto de Capacitación y Profesionalización en Procuración de Justicia Federal.
 3) Centro de Evaluación y Desarrollo Humano.
 4) Instituto Nacional de Ciencias Penales.
La PGR siendo la única Secretaría de México en tener helicópteros para el traslado de altos funcionarios y
para la realización de las tareas correspondientes de investigación yde intercepción;durante la
Administración del Presidente Vicente Fox Quesada se contaba con una flotilla de 100 unidades que
lamentablemente fueron abandonadas yno recibieron el mantenimiento adecuado,ya en la Administración de
Felipe Calderón Hinojosa se enviaron a las instalaciones de la Secretaría de la Defensa Nacional 58
helicópteros para su reparación;actualmente en la flotilla utilizable de la PGR se cuenta con aviones jets
Gulfstream Commander 840,900,980 y 1000,Learjet,Citation I y II y un Grumman,también operan varias
avionetas de tipo Cessna,King Air y Piper.
Secretaría de Gobernación
La Secretaría de Gobernación o SEGOB es la Dependencia encargada de los asuntos del interior y es
considerada como la sucesora de la extinta Secretaría de Asuntos Interiores que desapareció en el Siglo XIX;
su principal función es el mantener el dialogo entre los Tres Poderes de la Unión,los Gobiernos Estatales y
Municipales,y el dirigir la Protección Civil y la Seguridad Nacional.
Las funciones específicas de la SEGOB son las siguientes:
 1) Presentar ante el Congreso de la Unión las iniciativas de ley o decreto del Ejecutivo.
 2) Publicar las leyes y decretos del Congreso de la Unión,alguna de las dos Cámaras o la Comisión
Permanente y los reglamentos que expida el Presidente de la República,en términos de lo dispu esto en la
fracción primera del artículo 89 constitucional,asícomo las resoluciones ydisposiciones que por ley deban
publicarse en el Diario Oficial de la Federación.
 3) Administrar y publicar el Diario Oficial de la Federación.
 4) Manejar el servicio nacional de identificación personal.
 5) Tramitar lo relativo a la aplicación del artículo 33 de la Constitución.
 6) Administrar las islas de jurisdicción federal,salvo aquellas cuya administración corresponda,por disposición
de la ley, a otra dependencia o entidad de la administración pública federal.
 7) Conducir la política interior que competa al Ejecutivo y no se atribuya expresamente a otra dependencia.
 8) Vigilar el cumplimiento de los preceptos constitucionales por parte de las autoridades del país,
especialmente en lo que se refiere a las garantías individuales ydictar las medidas administrativas necesarias
para tal efecto.
 9) Conducir,siempre que no esté conferida esta facultad a otra Secretaría, las relaciones del Poder Ejecutivo
con los demás Poderes de la Unión,con los órganos constitucionales autónomos,con los gobiernos de las
entidades federativas y de los municipios y con las demás autoridades federales ylocales,asícomo rendir las
informaciones oficiales del Ejecutivo Federal.
 10) Conducir,en el ámbito de su competencia,las relaciones políticas del Poder Ejecutivo con los partidos y
agrupaciones políticos nacionales,con las organizaciones sociales,con las asociaciones religiosas ydemás
instituciones sociales.
 11) Fomentar el desarrollo político,contribuir al fortalecimiento de las instituciones democráticas;promover la
activa participación ciudadana y favorecer las condiciones que permitan la construcción de acuerdos políticos
y consensos sociales para que,en los términos de la Constitución y de las leyes, se mantengan las
condiciones de gobernabilidad democrática.
 12) Vigilar el cumplimiento de las disposiciones constitucionales ylegales en materia de culto público,iglesias,
agrupaciones y asociaciones religiosas.
 13) Administrar el Archivo General de la Nación,así como vigilar el cumplimiento de las disposiciones legales
en materia de información de interés público.
 14) Vigilar, a través de la Dirección General de Radio, Televisión y Cinematografía,que las publicaciones
impresas ylas transmisiones de radio y televisión,asícomo las películas cinematográficas,se mantengan
dentro de los límites del respeto a la vida privada, a la paz y moral pública y a la dignidad personal,y no
ataquen los derechos de terceros,ni provoquen la comisión de algún delito o perturben el orden público.
 15) Regular,autorizar y vigilar el juego,las apuestas,las loterías yrifas,en los términos de las leyes relativas.
 16) Conducir y poner en ejecución,en coordinación con las autoridades de los gobiernos de los estados,del
Distrito Federal,con los gobiernos municipales,y con las dependencias y entidades de la Administración
Pública Federal,las políticas y programas de protección civil del Ejecutivo, en el marco del Sistema Nacional
de Protección Civil, para la prevención, auxilio,recuperación y apoyo a la población en situaciones de
desastre y concertar con instituciones y organismos de los sectores privado y social,las acciones
conducentes al mismo objetivo.
 17) Establecer y operar un sistema de investigación e información,que contribuya a preservar la integridad,
estabilidad ypermanencia del Estado Mexicano.
 18) Contribuir en lo que corresponda al Ejecutivo de la Unión,a dar sustento a la unidad nacional,a preservar
la cohesión social ya fortalecer las instituciones de gobierno,
 19) Compilar ysistematizar las leyes,tratados internacionales,reglamentos,decretos,acuerdos y
disposiciones federales,estatales ymunicipales,asícomo establecer el banco de datos correspondiente,con
objeto de proporcionar información a través de los sistemas electrónicos de datos,y
 20) Las demás que le atribuyan expresamente las leyes yreglamentos.
Secretaría de Relaciones Exteriores
La Secretaría de Relaciones Exteriores data del año 1855 con los Presidentes Martín Carrera, Rómulo Díaz
de la Vega, Juan Alvarez, e Ignacio Comonfort con el nombre de Secretaría de Relaciones Exteriores e
Interiores con el fin de administrar las labores Nacionales e Internacionales del País;pero fue en 1872 con el
Presidente Sebastián Lerdo de Tejada cuando se oficializó esta Secretaría con el nombre que hasta la
actualidad lleva.
Según el Artículo 28 de nuestra Ley Orgánica de la Administración Pública Federal,esta Secretaría de Estado
está encargada de las siguientes tareas:
 1) Promover, propiciar y asegurar la coordinación de acciones en el exterior de las dependencias yentidades
de la administración pública federal;y sin afectar el ejercicio de las atribuciones que a cada una de ellas
corresponda,conducir la política exterior, para lo cual intervendrá en toda clase de tratados,acuerdos y
convenciones en los que el país sea parte.
 2) Dirigir el servicio exterior en sus aspectos diplomático yconsular en los términos de la Ley del Servicio
Exterior Mexicano y, por conducto de los agentes del mismo servicio,velar en el extranjero por el buen
nombre de México; impartir protección a los mexicanos;cobrar derechos consulares yotros impuestos;ejercer
funciones notariales,de Registro Civil,de auxilio judicial y las demás funciones federales que señalan las
leyes, y adquirir,administrar y conservar las propiedades de la
 3) Nación en el extranjero.
 4) Coadyuvar a la promoción comercial y turística del país a través de sus embajadas yconsulados.
 5) Capacitar a los miembros del Servicio Exterior Mexicano en las áreas comercial yturística, para que
puedan cumplir con las responsabilidades derivadas de lo dispuesto en la fracción anterior.
 6) Intervenir en lo relativo a comisiones,congresos,conferencias yexposiciones internacionales,y participar
en los organismos e institutos internacionales de que el gobierno mexicano forme parte.
 7) Intervenir en las cuestiones relacionadas con los límites territoriales del país y aguas internacionales.
 8) Conceder a los extranjeros las licencias yautorizaciones que requieran conforme a las leyes para adquirir
el dominio de las tierras,aguas ysus accesiones en la República Mexicana;obtener concesiones y
celebrar contratos,intervenir en la explotación de recursos naturales o para invertir o participar
en sociedades mexicanas civiles o mercantiles,asícomo conceder permisos para la constitución de éstas o
reformar sus estatutos o adquirir bienes inmuebles o derechos sobre ellos.
 9) Llevar el registro de las operaciones realizadas conforme a la fracción anterior.
 10) Intervenir en todas las cuestiones relacionadas con nacionalidad ynaturalización.
 11) Guardar y usar el Gran Sello de la Nación.
 12) Coleccionar los autógrafos de toda clase de documentos diplomáticos.
 13) Legalizar las firmas de los documentos que deban producir efectos en el extranjero y de los documentos
extranjeros que deban producirlos en la República.
 14) Intervenir, por conducto del Procurador General de la República,en la extradición conforme a la ley o
tratados,y en los exhortos internacionales o cartas rogatorias para hacerlos llegar a su destino,previo
examen de que llenen los requisitos de forma para su diligenciación y de su procedencia o improcedencia,
para hacerlo del conocimiento de las autoridades judiciales competentes.
 15) Los demás que le atribuyan expresamente las leyes yreglamentos.
Secretaría de Educación Pública
La Secretaría de Educación Pública o SEP es la Secretaría encargada de la Educación a Nivel Nacional en
todos los niveles,desde el Preescolar hasta la Universidad Pública,en la Sección de Educación Básica
(Preescolar,Primaria ySecundaria) es la encargada de publicar los contenidos, programas y calendarios de
dichas Instituciones de enseñanza,además también es la encargada de dar cuidado a los
Museos, Bibliotecas yEscuelas de Artes en el País.
La SEP se creó el 3 de Octubre de 1921,pero en esta época no era una Secretaría independiente sino una
Subsecretaría que era dependiente de la entonces vigente Secretaría de Instrucción Pública y Bellas
Artes (SIPBA), esta Secretaría fue creada en el año 1905 por el Presidente Porfirio Díaz. Después del periodo
armado de la Revolución Mexicana y de la promulgación de la Constitución Política de los Estados
Unidos Mexicanos,el Presidente Venustiano Carranza publico la "Primera Ley de Secretarías y
Departamentos de Estado"por el cual el termino de Secretarías desapareció ydio paso al de Departamentos
por lo cual la SIPBA se convirtió en dos Departamentos:el Departamento Universitario y el Departamento de
Bellas Artes.
Ya fue durante la Presidencia del General Álvaro Obregón cuando se fundó el 3 de Octubre de 1921
oficialmente la Secretaría de Educación Pública para sustituir a los Departamentos Universitarios yde Bellas
Artes; el Primer Secretario de Educación fue José Vasconcelos quien se convertiría con el tiempo en el mejor
Secretario de Educación de la Historia junto con Justo Sierra.
Según el Artículo 38 de la Ley Orgánica de la Administración Pública Federal los deberes de esta Secretaría
son los siguientes:
 1) Organizar, vigilar y desarrollar en las escuelas oficiales,incorporadas o reconocidas.
 2) Organizar y desarrollar la educación artística que se imparta en las escuelas e institutos oficiales,
incorporados o reconocidos para la enseñanza y difusión de las bellas artes yde las artes populares.
 3) Crear y mantener las escuelas oficiales en el Distrito Federal,excluidas las que dependen de otras
dependencias.
 4) Crear y mantener,en su caso,escuelas de todas clases que funcionen en la República,dependientes de la
Federación,exceptuadas las que por ley estén adscritas a otras dependencias del Gobierno Federal.
 5) Vigilar que se observen y cumplan las disposiciones relacionadas con la educación preescolar,primaria,
secundaria,técnica y normal establecidas en la Constitución yprescribir las normas a que debe ajustarse la
incorporación de las escuelas particulares al sistema educativo nacional.
 6) Ejercer la supervisión yvigilancia que proceda en los planteles que impartan educación en la República,
conforme a lo prescrito por el artículo tercero constitucional.
 7) Organizar, administrar yenriquecer sistemáticamente las bibliotecas generales o especializadas que
sostenga la propia secretaría o que formen parte de sus dependencias.
 8) Promover la creación de institutos de investigación científica y técnica y el establecimiento de laboratorios,
observatorios,planetarios ydemás centros que requiera el desarrollo de la educación primaria,secundaria,
normal,técnica y superior.
 9) Orientar, en coordinación con las dependencias competentes del Gobierno Federal ycon las entidades
públicas y privadas,el desarrollo de la investigación científica y tecnológica.
 10) Otorgar becas para que los estudiantes de nacionalidad mexicana puedan realizar investigaciones o
completar ciclos de estudios en el extranjero.
 11) Revalidar estudios ytítulos, y conceder autorización para el ejercicio de las capacidades que acrediten.
 12) Formular el catálogo del patrimonio histórico nacional.
 13) Organizar, sostener y administrar museos históricos,arqueológicos y artísticos,pinacotecas ygalerías,a
efecto de cuidar la integridad, mantenimiento yconservación de tesoros históricos yartísticos del patrimonio
cultural del país.
 14) Conservar,proteger y mantener los monumentos arqueológicos,históricos yartísticos que conforman el
patrimonio cultural de la Nación,atendiendo las disposiciones legales en la materia.
 15) Orientar las actividades artísticas,culturales,recreativas y deportivas que realice el sector público federal.
Actualmente la SEP es la coordinadora de 38 Colegios,Universidades e Instituciones,estos son:
 1) Universidad Pedagógica Nacional.
 2) Instituto Politécnico Nacional.
 3) Centro de investigación y de Estudios Avanzados del Instituto Politécnico Nacional.
 4) Comisión de Operación y Fomento de Actividades Académicas del Instituto Politécnico Nacional.
 5) Patronato de Obras e Instalaciones del Instituto Politécnico Nacional.
 6) Canal 11.
 7) Instituto Nacional de Antropología e Historia.
 8) Instituto Nacional de Bellas Artes y Literatura.
 9) Radio educación.
 10) Comisión de Apelación y Arbitraje del Deporte.
 11) Consejo Nacional para la Cultura y las Artes.
 12) Instituto Nacional del Derecho de Autor.
 13) Instituto Nacional de Estudios Históricos de las Revoluciones de México.
 14) Universidad Autónoma Metropolitana.
 15) Universidad Nacional Autónoma de México.
 16) Centro de Capacitación Cinematográfica de México A.C.
 17) Centro de Enseñanza Técnica Industrial.
 18) Colegios de Bachilleres.
 19) Colegio Nacional de Educación Profesional Técnica.
 20) Comisión Nacional de Cultura Física y Deporte.
 21) Comisión Nacional de Libros de Texto Gratuitos.
 22) Compañía Operadora del Centro Cultural y Turístico de Tijuana S.A. de C.V.
 23) Consejo Nacional de Fomento Educativo.
 24) Educal.
 25) El Colegio de México.
 26) Estudios Churubuscos Azteca S.A.
 27) Fideicomiso de los Sistemas Normalizado de Competencia Laboral yde Certificación de Competencia
Laboral.
 28) Cineteca Nacional.
 29) Fondo de Cultura Económica.
 30) Instituto Nacional para la Educación de los Adultos.
 31) Instituto Nacional de Lenguas Indígenas.
 32) Instituto Mexicano de Cinematografía.
 33) Instituto Nacional de Infraestructura Física Educativa.
 34) Instituto Mexicano de la Juventud.
 35) Instituto Mexicano de la Radio.
 36) Instituto Nacional para la Evaluación de la Educación.
 37) Universidad Autónoma Agraria "Antonio Narro".
 38) Televisión Metropolitana.
Secretaría de Salud
La Secretaría de Salud o SSA fue creada originalmente por el Presidente Lázaro Cárdenas del Rio con el
nombre de Secretaría de Asistencia Social,en 1940 el Presidente Manuel Ávila Camacho la renombro como
la Secretaría de Salubridad y Asistencia,pero fue el Presidente Miguel de la Madrid Hurtado quien le dio en
1985 el nombre que actualmente posee.
Según el Artículo 39 de la Ley Orgánica de la Administración Pública Federal los deberes de la SSA son los
siguientes:
 1) Establecer y conducir la política nacional en materia de asistencia social, servicios médicos ysalubridad
general,con excepción de lo relativo al saneamiento del ambiente;y coordinar los programas de servicios la
salud de la administración pública federal,asícomo los agrupamientos por funciones yprogramas afines que,
en su caso,se determinen.
 2) Crear y administrar establecimientos de salubridad,de asistencia pública yde terapia social en cualquier
lugar del territorio nacional y organizar la asistencia pública en el Distrito Federal.
 3) Aplicar a la Asistencia Pública los fondos que le proporcionen la Lotería Nacional y
los Pronósticos Deportivos para la Asistencia Pública;y administrar el patrimonio de la Beneficencia Pública
en el Distrito Federal,en los términos de las disposiciones legales aplicables,a fin de apoyar los programas
de servicios de salud.
 4) Organizar y vigilar las instituciones de beneficencia privada,en los términos de las leyes relativas,e integrar
sus patronatos,respetando la voluntad de los fundadores.
 5) Planear,normar,coordinar y evaluar el Sistema Nacional de Salud y proveer a la adecuada participación de
las dependencias yentidades públicas que presten servicios de salud,a fin de asegurar el cumplimiento del
derecho a la protección de la salud.
 6) Asimismo,propiciará ycoordinará la participación de los sectores social yprivado en dicho Sistema
Nacional de Salud y determinará las políticas yacciones de inducción y concertación correspondientes.
 7) Dictar las normas técnicas a que quedará sujeta la prestación de servicios de salud en las materias de
salubridad general,incluyendo las de asistencia social,por parte de los sectores público,social yprivado, y
verificar su cumplimiento.
 8) Ejecutar el control sobre preparación,posesión,uso,
suministro, importación,exportación y distribución de drogas yproductos medicinales,a excepción de los de
uso veterinario que no estén comprendidos en la Convención de Ginebra.
 9) Poner en práctica las medidas tendientes a conservar la salud y la vida de los trabajadores del campo yde
la ciudad y la higiene industrial,con excepción de lo que se relaciona con la previsión social en el trabajo.
Actualmente la SSA tiene la tarea de la organización y cuidado de varias Instituciones de Salud y Centros
Nacionales,entre los que administra están:
 1) Administración del Patrimonio de la Beneficiencia Pública.
 2) Centro Nacional de la Transfusión Sanguínea.
 3) Centro Nacional para la Prevención y Control del VIH/SIDA.
 4) Centro Nacional de Equidad de Género y Salud Reproductiva.
 5) Comisión Nacional de Arbitraje Medico.
 6) Centro Nacional de Programas Preventivos y Control de Enfermedades.
 7) Centro Nacional de Transplantes.
 8) Centro Nacional para la Salud de la Infancia y la Adolescencia.
 9) Centro Nacional de Excelencia Tecnológica en Salud.
 10) Comisión Federal para la Protección contra Riesgos Sanitarios.
 11) Comisión Nacional de Protección Social en Salud.
 12) Comisión Nacional de Bioética.
 13) Centro Nacional para la Prevención y el Control de las Adicciones.
 14) Consejo Nacional para el Desarrollo y la Inclusión de las Personas con Discapacidad.
 15) Centro Regional de Alta Especialidad de Chiapas.
 16) Centro de Integración Juvenil A.C.
 17) Hospital Juárezde México.
 18) Hospital General "Manuel Gea González".
 19) Hospital General de México.
 20) Hospital Infantil de México "Federico Gómez".
 21) Hospital General de Alta Especialidad del Bajío.
 22) Hospital General de Alta Especialidad de Oaxaca.
 23) Hospital General de Alta Especialidad "Dr.Juan Graham Casasus".
 24) Hospital General de Alta Especialidad de la Península de Yucatán.
 25) Hospital General de Alta Especialidad de Ciudad Victoria.
 26) Instituto Nacional de Cancerología.
 27) Instituto Nacional de Cardiología "Ignacio Chávez".
 28) Instituto Nacional de Enfermedades Respiratorias "Ismael Cosio Villegas".
 29) Instituto de Geriatría.
 30) Instituto Nacional de Ciencias Médicas y Nutrición "Salvador Zuriban".
 31) Instituto Nacional de Medicina Genómica.
 32) Instituto Nacional de Neurología y Neurocirugía "Manuel Velasco Suarez".
 33) Instituto Nacional de Pediatría.
 34) Instituto Nacional de Perinatología "Isidro Espinosa de los Reyes".
 35) Instituto Nacional de Psiquiatría "Ramón de la Fuente Muñiz".
 36) Instituto Nacional de Rehabilitación.
 37) Instituto Nacional de Salud Pública.
 38) Laboratorio de Biológicos yReactivos de México S.A. de C.V.
 39) Servicio de Atención Psiquiátrica.
 40) Sistema Nacional para el Desarrollo de la Familia.
Secretaría de Hacienda y Crédito Público
La Secretaría de Hacienda y Crédito Público o SHCP es el nombre de la reformada Secretaría de Estado y del
Despacho de Hacienda;las funciones de la SHCP están determinadas en el Artículo 31 de la Ley Orgánica de
la Administración Pública Federal,y son las siguientes:
 1) Proyectar y calcular los ingresos de la Federación,del Departamento del Distrito Federal yde las entidades
paraestatales,considerando las necesidades del gasto público federal,la utilización razonable del crédito
público y la sanidad financiera de la administración pública federal.
 2) Manejar la deuda pública de la Federación.
 3) Realizar o autorizar todas las operaciones en que se haga uso del crédito público.
 4) Planear,coordinar,evaluar y vigilar el sistema bancario del país que comprende al Banco Central,a
la Banca Nacional de Desarrollo ylas demás instituciones encargadas de prestar el servicio de banca y
crédito.
 5) Determinar los criterios ymontos globales de los estímulos fiscales,escuchando para ello a las
dependencias responsables de los sectores correspondientes,y administrar su aplicación en los casos en que
no competa a otra Secretaría.
 6) Cobrar los impuestos,contribuciones de mejoras, derechos,productos yaprovechamientos federales en los
términos de las leyes aplicables yvigilar y asegurar el cumplimiento de las disposiciones fiscales.
 7) Organizar y dirigir los servicios aduanales yde inspección,asícomo la Unidad de Apoyo para la
Inspección Fiscal y Aduanera.
 8) Proyectar y calcular los egresos del Gobierno Federal y de la administración pública paraestatal,
haciéndolos compatibles con la disponibilidad de recursos y en atención a las necesidades ypolíticas del
desarrollo nacional.
 9) Ejercer el control presupuestal de los servicios personales yestablecer normas y lineamientos en materia
de control del gasto en ese rubro.
Secretaría de Economía
La Secretaría de Economía o SE fue creada originalmente por el Benito Pablo Juárez García con el nombre
de Ministerio de Fomento,desde entonces esta Secretaría ha sufrido ocho cambios de nombre los cuales son:
Secretaría de Fomento,Secretaría de Industria,Comercio y Trabajo,Secretaría de la Economía Nacional,
Secretaría de Economía,Secretaría de Industria y Comercio,Secretaría de Comercio,Secretaría de Comercio
y Fomento Industrial,y el actual nombre de Secretaría de Economía que se utiliza desde el año 2000.
Según el Artículo 34 de la Ley Orgánica de la Administración Pública Federal los deberes de la SE son los
siguientes:
 1) Formular y conducir,regular y controlar las políticas generales de industria, comercio exterior,interior,
abasto y precios del país;con excepción de los precios de bienes y servicios de la Administración Pública
Federal.
 2) Fomentar,en coordinación con la Secretaría de Relaciones Exteriores,el comercio exterior del país.
 3) Estudiar,proyectar y determinar los aranceles y fijar los precios oficiales,escuchando la opinión de la
Secretaría de Hacienda y Crédito Público;estudiar y determinar las restricciones para los artículos de
importación y exportación,y participar con la mencionada Secretaría en la fijación de los criterios generales
para el establecimiento de los estímulos al comercio exterior.
 4) Estudiar y determinar mediante reglas generales,conforme a los montos globales establecidos por la
Secretaría de Hacienda y Crédito Público,los estímulos fiscales necesarios para el fomento industrial,el
comercio interior y exterior y el abasto,incluyendo los subsidios sobre impuestos de importación,y administrar
su aplicación,asícomo vigilar y evaluar sus resultados.
 5) Establecer la política de precios,y con el auxilio y participación de las autoridades locales,vigilar su estricto
cumplimiento,particularmente en lo que se refiere a artículos de consumo yuso popular,y establecer las
tarifas para la prestación de aquellos servicios de interés público que considere necesarios,con la exclusión
de los precios y tarifas de los bienes y servicios de la Administración Pública Federal;y definir el uso
preferente que deba darse a determinadas mercancías.
 6) Regular,orientar y estimular las medidas de protección al consumidor.
 7) Normar y registrar la propiedad industrial ymercantil;asícomo regular y orientar la inversión extranjera y la
transferencia de tecnología.
 8) Establecer y vigilar las normas de calidad,pesas ymedidas necesarias para la actividad comercial;así
como las normas yespecificaciones industriales,entre otras funciones.
Secretaría de Seguridad Pública
La Secretaría de Seguridad Pública o SSP fue creada por Vicente Fox Quesada en el año 2000.
Según la Ley Orgánica de la Administración Pública Federal los deberes de la SSP son los siguientes:
Preservar la libertad,el orden y la paz pública;asícomo salvaguardar la integridad yderechos de las
personas,auxiliar a la Procuraduría General de la República y a los Poderes de la Unión, prevenir la comisión
de delitos,desarrollar la política de seguridad pública del Poder Ejecutivo Federal y proponer su política
criminal,administrar el sistema penitenciario federal,y el relativo al tratamiento de menores infractores,en los
términos de las atribuciones que le encomiendan la Ley Orgánica de la Administración Pública Federal yotras
leyes federales,asícomo lo reglamentos,decretos,acuerdos y órdenes del Presidente de la República.
Aquí presento el Organigrama de la que era la Secretaría de la Defensa Nacional:
La SSP también tiene a su cargo varias Organizaciones sociales yde seguridad de la Nación,entre las que
esta Secretaría administra o apoya están:
 1) Consejo de Menores.
 2) Policía Federal.
 3) Prevención y Readaptación Social.
 4) Servicio de Protección Federal.
 5) Centro de Investigación y Estudios de Seguridad.
El Congreso de la Unión aprobó en Diciembre del 2012 la Iniciativa de Enrique Peña Nieto por la cual fue
declarada desaparecida la Secretaría de Seguridad Pública dando sus labores yorganismos a la Secretaría
de Gobernación.
Secretaría de la Defensa Nacional
(Logotipo de la Secretaría de la Defensa Nacional o SEDENA)
La Secretaría de la Defensa Nacional o SEDENA fue creada por el Emperador Agustín de Iturbide y Aramburú
en el año 1821 con el nombre de Ministerio de Guerra y Marina, este Ministerio se convirtió en Secretaría en
1884 y después en 1937 adquirió su nombre actual.
Según la Ley Orgánica de la Administración Pública Federal en su Artículo 29° declara que la Secretaría de la
Defensa Nacional está encargada de las siguientes acciones:
 1) Organizar, administrar ypreparar al Ejército y la Fuerza Aérea.
 2) Organizar y preparar el Servicio Militar Nacional.
 3) Organizar las reservas del Ejército y de la Fuerza Aérea, e impartirles la instrucción técnica militar
correspondiente.
 4) Manejar el activo del Ejército y la Fuerza Aérea, de la Guardia Nacional al servicio de la Federación y los
contingentes armados que no constituyan la guardia nacional de los Estados.
 5) Conceder licencias yretiros,e intervenir en las pensiones de los miembros del Ejército y de la Fuerza
Aérea.
 6) Planear,dirigir y manejar la movilización del país en caso de guerra;formular y ejecutar,en su caso,los
planes y órdenes necesarios para la defensa del país y dirigir y asesorar la defensa civil.
 7) Construir y preparar las fortificaciones,fortalezas y toda clase de recintos militares para uso del Ejército y
de la Fuerza Aérea, asícomo la administración y conservación de cuarteles y hospitales ydemás
establecimientos militares.
 8) Asesorar militarmente la construcción de toda clase de vías de comunicación:terrestres yaéreas.
 9) Manejar los almacenes del Ejército y de la Fuerza Aérea.
 10) Administrar la justicia militar.
 11) Intervenir en los indultos de delitos del orden militar.
 12) Organizar y prestar los servicios de sanidad militar.
 13) Dirigir la educación profesional de los miembros del Ejército y de la Fuerza Aérea, y coordinar,en su caso,
la instrucción militar de la población civil.
 14) Adquirir y fabricar armamento,municiones,vestuario y toda clase de materiales yelementos destinados al
Ejército y a la Fuerza Aérea.
 15) Inspeccionar los servicios del Ejército y de la Fuerza Aérea.
 16) Intervenir en la expedición de licencias para la portación de armas de fuego,con objeto de que no incluya
las armas prohibidas expresamente por la ley y aquellas que la Nación reserve para el uso exclusivo del
Ejército, Armada y Guardia Nacional,con excepción de lo consignado en la fracción XVIII del artículo 30 bis,
asícomo vigilar y expedir permisos para el comercio, transporte y almacenamiento de armas de fuego,
municiones,explosivos,agresivos químicos,artificios ymaterial estratégico.
 17) Intervenir en la importación y exportación de toda clase de armas de fuego,municiones, explosivos,
agresivos químicos,artificios ymaterial estratégico.
 18) Intervenir en el otorgamiento de permisos para expediciones o exploraciones científicas extranjeras o
internacionales en el territorio nacional.
 19) Prestar los servicios auxiliares que requieran el Ejército y la Fuerza Aérea, así como los servicios civiles
que a dichas fuerzas señale el Ejecutivo Federal.
 20) Los demás que le atribuyan expresamente las leyes yreglamentos.
Aquí les presento el Organigrama de la Secretaría de la Defensa Nacional que se divide únicamente en dos
Divisiones,esta es:
Secretaría de Marina
(Logotipo de la Secretaría de Marina o SEMAR)
La Secretaría de Marina o SEMAR fue creada en el año 1921 por el Presidente Manuel Ávila Camacho con el
fin de dividir en la Secretaría de la Defensa Nacional al Ejército y la Armada de la Marina.
Según el Artículo 30 de la Ley Orgánica de la Administración Pública Federal la Secretaría de Marina tiene las
siguientes obligaciones:
 1) Organizar, administrar ypreparar la Armada de México.
 2) Manejar el activo y las reservas de la Armada en todos sus aspectos.
 3) Conceder licencias yretiros,e intervenir en las pensiones de los miembros de la Armada.
 4) Ejercer la soberanía en aguas territoriales,asícomo la vigilancia de las costas del territorio,vías
navegables,islas nacionales y la zona económica exclusiva.
 5) Organizar, administrar yoperar el servicio de aeronáutica naval militar.
 6) Dirigir la educación pública naval.
 7) Organizar y administrar el servicio de policía marítima.
 8) Inspeccionar los servicios de la Armada.
 9) Construir,reconstruir y conservar las obras portuarias que requiera la Armada.
 10) Establecer y administrar los almacenes yestaciones de combustibles ylubricantes de la Armada.
 11) Ejecutar los trabajos topo hidrográficos de las costas,islas,puertos y vías navegables,asícomo organizar
el archivo de cartas marítimas y las estadísticas relativas.
 12) Intervenir en el otorgamiento de permisos para expediciones o exploraciones científicas extranjeras o
internacionales en aguas nacionales.
 13) Construir,mantener yoperar, astilleros,diques,varaderos y establecimientos navales destinados a los
buques de la Armada de México.
 14) Organizar y prestar los servicios de sanidad naval.
 15) Integrar el archivo de información oceanográfica nacional.
Secretaría de Desarrollo Social
La Secretaría de Desarrollo Social o SEDESOL fue creada en el año 1959 por el Presidente Adolfo López
Mateos con el nombre de Secretaría de Obras Públicas,después recibió el nombre de Secretaría de
Asentamientos Humanos y Obras Públicas en 1976 a el de Secretaría de Desarrollo Urbano y Ecología en
1982 y fue en 1992 cuando el Carlos Salinas de Gortari le dio su nombre actual.
Según la Ley Orgánica de la Administración Pública Federal a la Secretaría de Desarrollo Social le
corresponde las labores de dirección y el aporte de ideas para el combate de la pobreza, además de la
coordinación de los diferentes organismos para trabajar todos en la misma línea de interés del Estado;
mediante la coordinación de los otros organismos de la administración pública buscará el desarrollo de planes
de construcciones de viviendas para el mejoramiento de la calidad de vida de los ciudadanos.En esta tarea
recibe apoyo del programa Oportunidades,de la Comisión Nacional de Fomento a la Vivienda (CONAFOVI) y
del Instituto Nacional de Desarrollo Social (INDESOL);también de la Comisión para la Regularización de la
Tenencia de la Tierra (CORETT), de Fondo Nacional de Habitaciones Populares (FONHAPO), del Fondo
Nacional para el Fomento a las Artesanías (FONART), entre otras instituciones estatales.
La Secretaría de Desarrollo Social tiene a su cargo diversas Instituciones de índole social,laboral,de
investigación,etc., esta son:
 1) Instituto Nacional de Desarrollo Social.
 2) Coordinación Nacional del Programa de Desarrollo Urbano "Oportunidades".
 3) Instituto Nacional de las Personas Adultas Mayores.
 4) Consejo Nacional de Evaluación de las Políticas de Desarrollo Social.
 5) Diconsa S.A. de C.V.
 6) Liconsa S.A. de C.V.
 7) Fideicomiso "Fondo Nacional de Habitaciones Populares"
 8) Fondo Nacional para el Fomento de Artesanías.
 9) Comisión para la Regularización de la Tenencia de la Tierra.
Secretaría de la FunciónPública
(Logotipo de la Secretaría de la Función Pública o SFP)
La Secretaría de la Función Pública o SFP fue creada en 1983 con el nombre de Secretaría de la Controlaría
General de la Federación por el Presidente Miguel de la Madrid Hurtado,en 1994 cambio su nombre a
Secretaría de Controlaría y Desarrollo Administrativo,y en el 2003 el Presidente Vicente Fox Quesada cambio
su nombre al actual.
En la Ley Orgánica de la Administración Pública Federal se establecen las funciones de la SFP como las
siguientes:
 1) Organizar y coordinar el sistema de control y evaluación gubernamental.Inspeccionar el ejercicio del gasto
público federal,y su congruencia con los presupuestos de egresos.
 2) Expedir las normas que regulen los instrumentos yprocedimientos de control de la Administración Pública
Federal,para lo cual podrá requerir de las dependencias competentes,la expedición de normas
complementarias para el ejercicio del control administrativo.
 3) Vigilar el cumplimiento de las normas de control y fiscalización asícomo asesorar y apoyar a los órganos
de control interno de las dependencias yentidades de la Administración Pública Federal.
 4) Establecer las bases generales para la realización de auditorías en las dependencias y entidades de la
Administración Pública Federal,asícomo realizar las auditorías que se requieran a las dependencias y
entidades en sustitución o apoyo de sus propios órganos de control.
 5) Dirigir,organizar y operar el Sistema de Servicio Profesional de Carrera en la Administración Pública
Federal en los términos de la Ley de la materia,dictando las resoluciones conducentes en los casos de duda
sobre la interpretación y alcances de sus normas.
 6) Realizar, por sí o a solicitud de la Secretaría de Hacienda y Crédito Público o de la coordinadora del sector
correspondiente,auditorías yevaluaciones a las dependencias y entidades de la Administración Pública
Federal,con el objeto de promover la eficiencia en su gestión y propiciar el cumplimiento de
los objetivos contenidos en sus programas.
 7) Recibir y registrar las declaraciones patrimoniales que deban presentar los servidores públicos de la
Administración Pública Federal,y verificar su contenido mediante las investigaciones que fueren pertinentes
de acuerdo con las disposiciones aplicables.
 8) Conocer e investigar las conductas de los servidores públicos,que puedan constituir responsabilidades
administrativas;aplicar las sanciones que correspondan en los términos de ley y, en su caso,presentar las
denuncias correspondientes ante el Ministerio Público,prestándose para tal efecto la colaboración que le
fuere requerida.
 9) Administrar los inmuebles de propiedad federal,cuando no estén asignados a alguna dependencia o
entidad.
 10) Formular y conducir la política general de la Administración Pública Federal para establecer acciones que
propicien la transparencia en la gestión pública,la rendición de cuentas y el acceso por parte de los
particulares a la información que aquélla genere.
Secretaría de Comunicaciones y Transportes
(Logotipo de la Secretaría de Comunicaciones y Transportes o SCT)
La Secretaría de Comunicaciones y Transportes o SCTnació en 1891 en el Gobierno del Presidente Porfirio
Díaz Mori con el nombre de Secretaría de Comunicaciones,en 1920 cambio su nombre al de Secretaría de
Comunicaciones yObras Públicas,y fue hasta el año de 1959 cuando el Presidente Adolfo López Mateos le
dio su nombre actual.
Según la Ley Orgánica de la Administración Pública Federal en su Artículo 36° las labores de la Secretaría de
Comunicaciones yTransportes son las siguientes:
 1) Formular y conducir las políticas y programas para el desarrollo del transporte y las comunicaciones de
acuerdo a las necesidades del país.
 2) Regular,inspeccionar y vigilar los servicios públicos de correos ytelégrafos y sus servicios diversos;
conducir la administración de los servicios federales de comunicaciones eléctricas y electrónicas ysu enlace
con los servicios similares públicos concesionados con los servicios privados de teléfonos,telégrafos e
inalámbricos ycon los estatales yextranjeros;así como del servicio público de procesamiento remoto de
datos.
 3) Otorgar concesiones ypermisos previa opinión de la Secretaría de Gobernación (México), para establecer y
explotar sistemas yservicios telegráficos,telefónicos,sistemas yservicios de comunicación inalámbrica
por telecomunicaciones y satélites,de servicio público de procesamiento remoto de datos,estaciones radio
experimentales,culturales yde aficionados yestaciones de radiodifusión comerciales y culturales;asícom o
vigilar el aspecto técnico del funcionamiento de tales sistemas,servicios yestaciones.
 4) Regular y vigilar la administración de los aeropuertos nacionales,conceder permisos para la construcción
de aeropuertos particulares y vigilar su operación.
 5) Construir las vías férreas,patios y terminales de carácter federal para el establecimiento y explotación de
ferrocarriles,y la vigilancia técnica de su funcionamiento y operación.
 6) Otorgar concesiones ypermisos para la explotación de servicios de autotransportes en las carreteras
federales y vigilar técnicamente su funcionamiento y operación,asícomo el cumplimiento de las disposiciones
legales respectivas.
 7) Construir,reconstruir y conservar las obras marítimas,portuarias yde dragado,instalar el señalamiento
marítimo y proporcionar los servicios de información yseguridad para la navegación marítima.
 8) Construir y conservar los caminos ypuentes federales,incluso los internacionales;asícomo las estaciones
y centrales de autotransporte federal.
 9) Construir aeropuertos federales y cooperar con los gobiernos de los Estados ylas autoridades municipales,
en la construcción y conservación de obras de ese género.
(
Esta misma Secretaría posee varios Órganos desconcentrados que administra como lo son:
 1) Instituto Mexicano del Transporte.
 2) Servicios a la Navegación en el Espacio Aéreo Mexicano.
 3) Comisión Federal de Telecomunicaciones.
 4) Agencia Espacial Mexicana.
 5) Caminos yPuentes Federales de Ingresos y Servicios Conexos.
 6) Administración Portuaria Integral de Lázaro Cárdenas,S.A. de C.V.
 7) Administración Portuaria Integral de Topolobampo,S.A. de C.V.
 8) Administración Portuaria Integral de Puerto Madero, S.A. de C.V.
 9) Administración Portuaria Integral de Coatzacoalcos,S.A. de C.V.
 10) Administración Portuaria Integral de Salina Cruz, S.A. de C.V.
 11) Ferrocarril del Itsmo de Tehuantepec,S.A. de C.V.
 12) Fideicomiso de Formación yCapacitación para el Personal de la Marina Mercante Nacional.
 13) Servicio Postal Mexicano.
 14) Telecomunicaciones de México.
Secretaría de Trabajo y Previsión Social
(Logotipo de la Secretaría del Trabajo y Previsión Social o STPS)
La Secretaría del Trabajo y Previsión Social o STPS fue creada en el año 1941 por el Presidente Manuel Ávila
Camacho.
Según el Artículo 40° de la Ley Orgánica de la Administración Pública Federal la Secretaría del Trabajo y
Previsión Social tiene las siguientes funciones:
 1) Vigilar la observación y aplicación de las disposiciones relativas contenidas en el artículo 123 y demás de la
Constitución Federal,en la Ley Federal del Trabajo y en sus reglamentos.
 2) Coordinar la formulación ypromulgación de los contratos de la ley de trabajo.
 3) Promover el incremento de la productividad del trabajo.
 4) Promover el desarrollo de la capacitación y el adiestramiento en y para el trabajo,asícomo realizar
investigaciones,prestar servicios de asesoría e impartir cursos de capacitación que para incrementar la
productividad en el trabajo requieran los sectores productivos del país,en coordinación con la Secretaría de
Educación Pública.
 5) Establecer y dirigir el servicio nacional de empleo y vigilar su funcionamiento.
 6) Coordinar la integración y establecimiento de las Juntas Federales de Conciliación,de la Junta Federal de
Conciliación yArbitraje y de las comisiones que se formen para regular las relaciones obrero-patronales que
sean de jurisdicción federal,asícomo vigilar su funcionamiento.
 7) Llevar el registro de las asociaciones obreras,patronales yprofesionales de jurisdicción federal que se
ajusten a las leyes.
 8) Dirigir y coordinar la Procuraduría Federal de la Defensa del Trabajo.
 9) Establecer la política y coordinar los servicios de seguridad social de la administración pública federal,así
como intervenir en los asuntos relacionados con el seguro social en los términos de la ley.
 10) Estudiar y proyectar planes para impulsar la ocupación en el país.
Secretaría de Medio Ambiente y Recursos Naturales
(Logotipo de la Secretaría de Medio Ambiente y Recursos Naturales o SEMARNAT)
La Secretaría de Medio Ambiente y Recursos Naturales o SEMARNAT nació en 1982 con el Presidente José
López Portillo con el nombre de Secretaría de Pesca hasta 1994 cuando se le dio el nombre de Secretaría de
Medio Ambiente,Recursos Naturales y Pesca,y fue hasta el año 2000 cuando recibió su nombre actual.
Según el Artículo 32 BIS de la Ley Orgánica de la Administración Pública Federal a la Secretaría de Medio
Ambiente y Recursos Naturales le corresponden las siguientes labores:
 1) Fomentar la protección,restauración y conservación de los ecosistemas,recursos naturales,bienes,
servicios ambientales,con el fin de propiciar su aprovechamiento y desarrollo sustentable.
 2) Formular y conducir la política nacional en materia de recursos naturales,siempre que no estén áreas
cuando su administración recaiga en gobiernos estatales y municipales o en personas físicas o morales.
 3) Promover el ordenamiento ecológico del territorio nacional, en coordinación con las autoridades federales,
estatales y municipales,y con la participación de los particulares.
 4) Evaluar y dictaminar las manifestaciones de impacto ambiental de proyectos de desarrollo que le presenten
los sectores público,social yprivado; resolver sobre los estudios de riesgo ambiental,asícomo sobre los
programas para la prevención de accidentes con incidencia ecológica.
 5) Conducir las políticas nacionales sobre cambio climático ysobre protección de la capa de ozono.
 6) Dirigir los estudios,trabajos yservicios meteorológicos,climatológicos,hidrológicos ygeo-hidrológicos,así
como el sistema meteorológico nacional,y participar en los convenios internacionales sobre la materia.
 7) Regular y vigilar la conservación de las corrientes,lagos ylagunas de jurisdicción federal,en la protección
de cuencas y proteger el medio ambiente.
La Secretaría de Medio Ambiente y Recursos Naturales está a cargo de diversas Instituciones como:
 1) Comisión Nacional del Agua.
 2) Instituto Nacional de Ecología.
 3) Procuraduría Federal de Protección al Ambiente.
 4) Comisión Nacional de Áreas Naturales Protegidas.
 5) Comisión Nacional Forestal.
 6) Instituto Mexicano de Tecnología del Agua.
 7) Comisión Nacional para el Conocimiento y Uso de la Biodiversidad.
Secretaría de Energía
(Logotipo de la Secretaría de Energía o SENER)
La Secretaría de Energía o SENER fue creada en 1946 por el Presidente Miguel Alemán Valdes con el
nombre de Secretaría de Bienes Nacionales e Inspección Administrativa hasta el año 1958 cuando se le dio el
nombre de Secretaría del Patrimonio Nacional,pero en 1976 se le reformo para que asumiera el nombre de
Secretaría de Patrimonio y Fomento Industrial hasta 1982 cuando se modificó para recibir el nombre de
Secretaría de Energía, Minas e Industria Paraestatal,y fue hasta el año 1994 cuando recibió su nombre
actual.
Según la Ley Orgánica de la Administración Pública Federal la Secretaría de Energía debe de despachar las
siguientes labores:
 1) Conducir la política energética del país.
 2) Ejercer los derechos de la nación en materia de petróleo y todos los carburos de hidrógeno sólidos,líquidos
y gaseosos; energía nuclear;asícomo respecto del aprovechamiento de los bienes yrecursos naturales que
se requieran para generar,conducir,transformar,distribuir y abastecer energía eléctrica que tenga por objeto
la prestación de servicio público.
 3) Conducir la actividad de las entidades paraestatales cuyo objeto esté relacionado con la explotación y
transformación de los hidrocarburos yla generación de energía eléctrica y nuclear,con apego a la legislación
en materia ecológica.
 4) Participar en foros internacionales respecto de las materias competencia de la Secretaría, con la
intervención que corresponda a la Secretaría de Relaciones Exteriores,y proponer a ésta la celebración de
convenios y tratados internacionales en tales materias.
 5) Promover la participación de los particulares,en los términos de las disposiciones aplicables,en la
generación y aprovechamiento de energía,con apego a la legislación en materia ecológica.
 6) Llevar a cabo la planificación energética a mediano y largo plazos,asícomo fijar las directrices económicas
y sociales para el sector energético paraestatal.
 7) Otorgar concesiones,autorizaciones y permisos en materia energética, conforme a las disposiciones
aplicables.
 8) Realizar y promover estudios e investigaciones sobre ahorro de energía, estructuras,costos,
proyectos, mercados,precios ytarifas, activos, procedimientos,reglas,normas ydemás aspectos
relacionados con el sector energético,y proponer,en su caso,las acciones conducentes
 9) Regular y en su caso,expedir normas oficiales mexicanas sobre producción,comercialización,
compraventa,condiciones de calidad,suministro de energía y demás aspectos que promuevan la
modernización,eficiencia ydesarrollo del sector,asícomo controlar y vigilar su debido cumplimiento.
 10) Regular y en su caso,expedir normas oficiales mexicanas en materia de seguridad nuclear y
salvaguardas,incluyendo lo relativo al uso, producción,explotación,aprovechamiento,transportación,
enajenación,importación yexportación de materiales radiactivos,asícomo controlar y vigilar su debido
cumplimiento.
 11) Llevar el catastro petrolero.
La Secretaría de Energía tiene a su cargo varios Institutos con relación a asuntos energéticos,estos son:
 1) Comisión Nacional de Seguridad Nuclear ySalvaguardias.
 2) Comisión Regulatoria de Energía.
 3) Comisión Nacional de Hidrocarburos.
 4) Comisión Nacional para el Uso Eficiente de la Energía.
 5) Instituto de Investigaciones Eléctricas.
Secretaría de Turismo
La Secretaría de Turismo o SECTUR fue creada en el año 1976 en la Presidencia de Luis Echeverría Álvarez
y además la Ley Orgánica de la Administración Pública Federal en su Artículo 42° prevé que esta Secretaría
despache las siguientes labores:
 1) Formular y conducir la política de desarrollo de la actividad turística nacional.
 2) Promover, en coordinación con las entidades federativas,las zonas de desarrollo turístico nacional y
formular en forma conjunta con la Secretaría de Medio Ambiente y Recursos Naturales la declaratoria
respectiva.
 3) Registrar a los prestadores de servicios turísticos,en los términos señalados por las leyes.
 4) Autorizar los precios y tarifas de los servicios turísticos,previamente registrados,en los términos que
establezcan las leyes y reglamentos;y participar con la Secretaría de Hacienda y Crédito Público en el
establecimiento de los precios y tarifas de los bienes y servicios turísticos a cargo de la administración pública
federal.
 5) Regular,orientar y estimular las medidas de protección al turismo,y vigilar su cumplimiento,en
coordinación con las dependencias yentidades de la administración pública federal y con las autoridades
estatales y municipales.
 6) Fijar y en su caso,modificar las categorías de los prestadores de servicios turísticos por ramas.
(Organigrama de la Secretaría de Turismo;su organización es de tres Subsecretarías,tres fondos,y consejos,
corporaciones y centros)
Secretaría de Agricultura, Ganadería, Desarrollo Rural,
Pesca y Alimentación
La Secretaría de Agricultura, Ganadería, Desarrollo Rural,Pesca y Alimentación o SAGARPA nació en el año
1842 con el nombre de Dirección General de Industria,y se refundó en el año 1946 con el nombre de
Secretaría de Agricultura y Ganadería, después en 1976 re renombró como Secretaría de Agricultura y
Recursos Hidráulicos,y en 1994 se le cambio el nombre al de Secretaría de Agricultura, Ganadería y
Desarrollo Rural yen el año 2000 recibió su nombre actual.
Según la Ley Orgánica de la Administración Pública Federal en su Artículo 35 declara que la Secretaría de
Agricultura, Ganadería,Desarrollo Rural,Pesca y Alimentación tiene las siguientes obligaciones:
 1) Formular,conducir y evaluar la política general de desarrollo rural,a fin de elevar el nivel de vida de las
familias que habitan en el campo,en coordinación con las dependencias competentes.
 2) Integrar e impulsar proyectos de inversión que permitan canalizar,productivamente,recursos públicos y
privados al gasto social en el sector rural;coordinar y ejecutar la política nacional para crear y
apoyar empresas que asocien a grupos de productores rurales a través de las acciones
de planeación,programación,concertación,coordinación;de aplicación,recuperación y uso de recursos,para
ser destinados a los mismos fines;asícomo de asistencia técnica y de otros medios que se requieran para
ese propósito,con la intervención de las dependencias yentidades de la Administración Pública Federal
correspondientes y de los gobiernos estatales ymunicipales,y con la participación de los sectores social y
privado.
 3) Organizar y fomentar las investigaciones agrícolas,ganaderas,avícolas,apícolas y silvícolas,
estableciendo institutos experimentales,laboratorios,estaciones de cría, semilleros yviveros, vinculándose a
las instituciones de educación superior de las localidades que correspondan.
 4) Fomentar y organizar la producción económica del artesanado,de las artes populares y de
las industrias familiares del sector rural,con la participación que corresponda a otras dependencias o
entidades.
 5) Elaborar,actualizar y difundir un banco de proyectos y oportunidades de inversión en el sector rural.
 6) Organizar y mantener al corriente los estudios económicos sobre la vida rural,con objeto de establecer los
medios yprocedimientos para mejorarla.
 7) Fomentar la actividad pesquera.
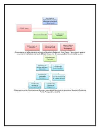
(Organigrama de la Secretaría de Agricultura, Ganadería, Desarrollo Rural, Pesca y Alimentación; esta se
compone de tres Subsecretarías, la Oficialía Mayor, y las Direcciones y Coordinaciones Generales)
(Organigrama de las Coordinaciones Generales que posee la Secretaría de Agricultura, Ganadería,Desarrollo
Rural, Pesca y Alimentación)
(Organigrama de las Direcciones Generales que posee la Secretaría de Agricultura, Ganadería, Desarrollo
Rural, Pesca y Alimentación)
La misma Secretaría de Agricultura, Ganadería,Desarrollo Rural,Pesca y Alimentación es la encargada de
Órganos,Institutos,Comités,entre otras Instituciones como lo son:
 1) Servicio Nacional de Sanidad,Inocuidad y Calidad Alimentaria.
 2) Servicio Nacional de Inspección y Certificación de Semillas.
 3) Colegio Superior Agropecuario del Estado de Guerrero.
 4) Apoyos y Servicios a la Comercialización Agropecuaria.
 5) Servicio de Información Agroalimentaria y Pesquera.
 6) Instituto Nacional de Pesca.
 7) Comisión Nacional de Acuacultura y Pesca.
 8) Comité Nacional para el Desarrollo Sustentable de la Caña de Azúcar.
 9) Universidad Autónoma de Chapingo.
 10) Colegio de Postgraduados.
 11) Comisión Nacional de Zonas Áridas.
 12) Fideicomiso de Riesgo Compartido.
 13) Fondo de Empresas Expropiadas del Sector Azucarero.
 14) Instituto Nacional para el Desarrollo de Capacidades del Sector Rural.
 15) Instituto Nacional de Investigaciones Forestales,Agrícolas y Pecuarias.
Secretaría de la Reforma Agraria
La Secretaría de la Reforma Agraria o SRA comenzó sus funciones en el año 1975 durante el Gobierno de
Luis Echeverría Alvarez, aunque su idea y funcionamiento estructural data desde el Gobierno del General
Lázaro Cárdenas del Río con su Gran Reforma Agraria y repartición de Tierras Ejidales.
Según la Ley Orgánica de la Administración Pública Federal en su Artículo 41° se declara que la Secretaría de
la Reforma Agraria tiene las siguientes funciones:
 1) Aplicar los preceptos agrarios del artículo 27.
 2) Conceder o ampliar en términos de ley, las dotaciones o restituciones de tierra y aguas a los núcleos de
población rural.
 3) Crear nuevos centros de población agrícola y dotarlos de tierras y aguas y de la zona urbana ejidal.
 4) Intervenir en la titulación y el parcelamiento ejidal.
 5) Hacer y tener al corriente el Registro Agrario Nacional,asícomo el catastro de las propiedades ejidales,
comunales e inafectables.
 6) Conocer de las cuestiones relativas a límites ydeslinde de tierras ejidales ycomunales.
 7) Hacer el reconocimiento y titulación de las tierras y aguas comunales de los pueblos.
 8) Resolver conforme a la ley las cuestiones relacionadas con los problemas de los núcleos de población
ejidal y de bienes comunales,en lo que no corresponda a otras dependencias o entidades,con la
participación de las autoridades estatales ymunicipales.
 9) Proyectar los programas generales y concretos de colonización ejidal,para realizarlos,promoviendo el
mejoramiento de la población rural y, en especial,de la población ejidal excedente,escuchando la opinión de
la Secretaría de Desarrollo Social.
 10) Manejar los terrenos baldíos,nacionales ydemasías;entre otras funciones.
INSTITUTO TECNOLOGICO DE ACAPULCO
MARCO LEGAL
UNIDAD 3
KEVIN SYLVAIN ELOISA NORIEGA
1521053
TRABAJO DE LAS SECRETARIAS
ALFREDO JIMÉNEZ ZARATE

Secretarias

  • 1.
    Procuraduría General dela República La Procuraduría General de la República o PGR es el Órgano del Poder Ejecutivo en México, que es liderado por el Presidente de la República,que se encarga de investigar y perseguir los Delitos del orden Federal a Nivel Nacional;su titular,el Procurador General de la República,es el encargado de liderar el Ministerio Público de la Federación que a su vez es el encargado del Despacho de los asuntos pertinentes a la Constitución Política de los Estados Unidos Mexicanos. Hasta este momento (se supone) los actos del Procurador General de la República y del mismo Ministerio Público de la Federación se rigen de 9 Reglamentos jurídicos nacionales,estos son:  1) Constitución Política de los Estados Unidos Mexicanos.  2) Código Penal Federal.  3) Código Federal de Procedimientos Penales.  4) Ley Orgánica de la Procuraduría General de la República.  5) Reglamento de la Ley Orgánica de la Procuraduría General de la República.  6) Reglamento del Servicio de Carrera de Procuración de Justicia Federal.  7) Lineamientos para el Ejercicio Presupuestal 2006.  8) Manual de Normas.  9) Manual de Organización General. La mismas PGR cuenta con su sistema u Órgano de trabajo y vigilancia de su nivel de trabajo y de cumplimiento con sus metas propuestas,este Órgano es llamado Contraloría Interna otra meta de este Órgano es el revisar los niveles de corrupción dentro de los mismos funcionarios de la PGR. Como la meta de la PGR es el lograr la excelencia en el área penal y Federal ha creado cuatro Dependencia administrativas descentralizadas con el fin de mejorar sus labores Federales,estas son:  1) Centro Nacional de Planeación,Análisis e Información para el combate a la Delincuencia.  2) Instituto de Capacitación y Profesionalización en Procuración de Justicia Federal.  3) Centro de Evaluación y Desarrollo Humano.  4) Instituto Nacional de Ciencias Penales. La PGR siendo la única Secretaría de México en tener helicópteros para el traslado de altos funcionarios y para la realización de las tareas correspondientes de investigación yde intercepción;durante la Administración del Presidente Vicente Fox Quesada se contaba con una flotilla de 100 unidades que lamentablemente fueron abandonadas yno recibieron el mantenimiento adecuado,ya en la Administración de Felipe Calderón Hinojosa se enviaron a las instalaciones de la Secretaría de la Defensa Nacional 58 helicópteros para su reparación;actualmente en la flotilla utilizable de la PGR se cuenta con aviones jets Gulfstream Commander 840,900,980 y 1000,Learjet,Citation I y II y un Grumman,también operan varias avionetas de tipo Cessna,King Air y Piper.
  • 2.
    Secretaría de Gobernación LaSecretaría de Gobernación o SEGOB es la Dependencia encargada de los asuntos del interior y es considerada como la sucesora de la extinta Secretaría de Asuntos Interiores que desapareció en el Siglo XIX; su principal función es el mantener el dialogo entre los Tres Poderes de la Unión,los Gobiernos Estatales y Municipales,y el dirigir la Protección Civil y la Seguridad Nacional. Las funciones específicas de la SEGOB son las siguientes:  1) Presentar ante el Congreso de la Unión las iniciativas de ley o decreto del Ejecutivo.  2) Publicar las leyes y decretos del Congreso de la Unión,alguna de las dos Cámaras o la Comisión Permanente y los reglamentos que expida el Presidente de la República,en términos de lo dispu esto en la fracción primera del artículo 89 constitucional,asícomo las resoluciones ydisposiciones que por ley deban publicarse en el Diario Oficial de la Federación.  3) Administrar y publicar el Diario Oficial de la Federación.  4) Manejar el servicio nacional de identificación personal.  5) Tramitar lo relativo a la aplicación del artículo 33 de la Constitución.  6) Administrar las islas de jurisdicción federal,salvo aquellas cuya administración corresponda,por disposición de la ley, a otra dependencia o entidad de la administración pública federal.  7) Conducir la política interior que competa al Ejecutivo y no se atribuya expresamente a otra dependencia.  8) Vigilar el cumplimiento de los preceptos constitucionales por parte de las autoridades del país, especialmente en lo que se refiere a las garantías individuales ydictar las medidas administrativas necesarias para tal efecto.  9) Conducir,siempre que no esté conferida esta facultad a otra Secretaría, las relaciones del Poder Ejecutivo con los demás Poderes de la Unión,con los órganos constitucionales autónomos,con los gobiernos de las entidades federativas y de los municipios y con las demás autoridades federales ylocales,asícomo rendir las informaciones oficiales del Ejecutivo Federal.  10) Conducir,en el ámbito de su competencia,las relaciones políticas del Poder Ejecutivo con los partidos y agrupaciones políticos nacionales,con las organizaciones sociales,con las asociaciones religiosas ydemás instituciones sociales.  11) Fomentar el desarrollo político,contribuir al fortalecimiento de las instituciones democráticas;promover la activa participación ciudadana y favorecer las condiciones que permitan la construcción de acuerdos políticos y consensos sociales para que,en los términos de la Constitución y de las leyes, se mantengan las condiciones de gobernabilidad democrática.  12) Vigilar el cumplimiento de las disposiciones constitucionales ylegales en materia de culto público,iglesias, agrupaciones y asociaciones religiosas.  13) Administrar el Archivo General de la Nación,así como vigilar el cumplimiento de las disposiciones legales en materia de información de interés público.  14) Vigilar, a través de la Dirección General de Radio, Televisión y Cinematografía,que las publicaciones impresas ylas transmisiones de radio y televisión,asícomo las películas cinematográficas,se mantengan dentro de los límites del respeto a la vida privada, a la paz y moral pública y a la dignidad personal,y no ataquen los derechos de terceros,ni provoquen la comisión de algún delito o perturben el orden público.  15) Regular,autorizar y vigilar el juego,las apuestas,las loterías yrifas,en los términos de las leyes relativas.  16) Conducir y poner en ejecución,en coordinación con las autoridades de los gobiernos de los estados,del Distrito Federal,con los gobiernos municipales,y con las dependencias y entidades de la Administración Pública Federal,las políticas y programas de protección civil del Ejecutivo, en el marco del Sistema Nacional de Protección Civil, para la prevención, auxilio,recuperación y apoyo a la población en situaciones de
  • 3.
    desastre y concertarcon instituciones y organismos de los sectores privado y social,las acciones conducentes al mismo objetivo.  17) Establecer y operar un sistema de investigación e información,que contribuya a preservar la integridad, estabilidad ypermanencia del Estado Mexicano.  18) Contribuir en lo que corresponda al Ejecutivo de la Unión,a dar sustento a la unidad nacional,a preservar la cohesión social ya fortalecer las instituciones de gobierno,  19) Compilar ysistematizar las leyes,tratados internacionales,reglamentos,decretos,acuerdos y disposiciones federales,estatales ymunicipales,asícomo establecer el banco de datos correspondiente,con objeto de proporcionar información a través de los sistemas electrónicos de datos,y  20) Las demás que le atribuyan expresamente las leyes yreglamentos.
  • 4.
    Secretaría de RelacionesExteriores La Secretaría de Relaciones Exteriores data del año 1855 con los Presidentes Martín Carrera, Rómulo Díaz de la Vega, Juan Alvarez, e Ignacio Comonfort con el nombre de Secretaría de Relaciones Exteriores e Interiores con el fin de administrar las labores Nacionales e Internacionales del País;pero fue en 1872 con el Presidente Sebastián Lerdo de Tejada cuando se oficializó esta Secretaría con el nombre que hasta la actualidad lleva. Según el Artículo 28 de nuestra Ley Orgánica de la Administración Pública Federal,esta Secretaría de Estado está encargada de las siguientes tareas:  1) Promover, propiciar y asegurar la coordinación de acciones en el exterior de las dependencias yentidades de la administración pública federal;y sin afectar el ejercicio de las atribuciones que a cada una de ellas corresponda,conducir la política exterior, para lo cual intervendrá en toda clase de tratados,acuerdos y convenciones en los que el país sea parte.  2) Dirigir el servicio exterior en sus aspectos diplomático yconsular en los términos de la Ley del Servicio Exterior Mexicano y, por conducto de los agentes del mismo servicio,velar en el extranjero por el buen nombre de México; impartir protección a los mexicanos;cobrar derechos consulares yotros impuestos;ejercer funciones notariales,de Registro Civil,de auxilio judicial y las demás funciones federales que señalan las leyes, y adquirir,administrar y conservar las propiedades de la  3) Nación en el extranjero.  4) Coadyuvar a la promoción comercial y turística del país a través de sus embajadas yconsulados.  5) Capacitar a los miembros del Servicio Exterior Mexicano en las áreas comercial yturística, para que puedan cumplir con las responsabilidades derivadas de lo dispuesto en la fracción anterior.  6) Intervenir en lo relativo a comisiones,congresos,conferencias yexposiciones internacionales,y participar en los organismos e institutos internacionales de que el gobierno mexicano forme parte.  7) Intervenir en las cuestiones relacionadas con los límites territoriales del país y aguas internacionales.  8) Conceder a los extranjeros las licencias yautorizaciones que requieran conforme a las leyes para adquirir el dominio de las tierras,aguas ysus accesiones en la República Mexicana;obtener concesiones y celebrar contratos,intervenir en la explotación de recursos naturales o para invertir o participar en sociedades mexicanas civiles o mercantiles,asícomo conceder permisos para la constitución de éstas o reformar sus estatutos o adquirir bienes inmuebles o derechos sobre ellos.  9) Llevar el registro de las operaciones realizadas conforme a la fracción anterior.  10) Intervenir en todas las cuestiones relacionadas con nacionalidad ynaturalización.  11) Guardar y usar el Gran Sello de la Nación.  12) Coleccionar los autógrafos de toda clase de documentos diplomáticos.  13) Legalizar las firmas de los documentos que deban producir efectos en el extranjero y de los documentos extranjeros que deban producirlos en la República.  14) Intervenir, por conducto del Procurador General de la República,en la extradición conforme a la ley o tratados,y en los exhortos internacionales o cartas rogatorias para hacerlos llegar a su destino,previo examen de que llenen los requisitos de forma para su diligenciación y de su procedencia o improcedencia, para hacerlo del conocimiento de las autoridades judiciales competentes.  15) Los demás que le atribuyan expresamente las leyes yreglamentos.
  • 5.
    Secretaría de EducaciónPública La Secretaría de Educación Pública o SEP es la Secretaría encargada de la Educación a Nivel Nacional en todos los niveles,desde el Preescolar hasta la Universidad Pública,en la Sección de Educación Básica (Preescolar,Primaria ySecundaria) es la encargada de publicar los contenidos, programas y calendarios de dichas Instituciones de enseñanza,además también es la encargada de dar cuidado a los Museos, Bibliotecas yEscuelas de Artes en el País. La SEP se creó el 3 de Octubre de 1921,pero en esta época no era una Secretaría independiente sino una Subsecretaría que era dependiente de la entonces vigente Secretaría de Instrucción Pública y Bellas Artes (SIPBA), esta Secretaría fue creada en el año 1905 por el Presidente Porfirio Díaz. Después del periodo armado de la Revolución Mexicana y de la promulgación de la Constitución Política de los Estados Unidos Mexicanos,el Presidente Venustiano Carranza publico la "Primera Ley de Secretarías y Departamentos de Estado"por el cual el termino de Secretarías desapareció ydio paso al de Departamentos por lo cual la SIPBA se convirtió en dos Departamentos:el Departamento Universitario y el Departamento de Bellas Artes. Ya fue durante la Presidencia del General Álvaro Obregón cuando se fundó el 3 de Octubre de 1921 oficialmente la Secretaría de Educación Pública para sustituir a los Departamentos Universitarios yde Bellas Artes; el Primer Secretario de Educación fue José Vasconcelos quien se convertiría con el tiempo en el mejor Secretario de Educación de la Historia junto con Justo Sierra. Según el Artículo 38 de la Ley Orgánica de la Administración Pública Federal los deberes de esta Secretaría son los siguientes:  1) Organizar, vigilar y desarrollar en las escuelas oficiales,incorporadas o reconocidas.  2) Organizar y desarrollar la educación artística que se imparta en las escuelas e institutos oficiales, incorporados o reconocidos para la enseñanza y difusión de las bellas artes yde las artes populares.  3) Crear y mantener las escuelas oficiales en el Distrito Federal,excluidas las que dependen de otras dependencias.  4) Crear y mantener,en su caso,escuelas de todas clases que funcionen en la República,dependientes de la Federación,exceptuadas las que por ley estén adscritas a otras dependencias del Gobierno Federal.  5) Vigilar que se observen y cumplan las disposiciones relacionadas con la educación preescolar,primaria, secundaria,técnica y normal establecidas en la Constitución yprescribir las normas a que debe ajustarse la incorporación de las escuelas particulares al sistema educativo nacional.  6) Ejercer la supervisión yvigilancia que proceda en los planteles que impartan educación en la República, conforme a lo prescrito por el artículo tercero constitucional.  7) Organizar, administrar yenriquecer sistemáticamente las bibliotecas generales o especializadas que sostenga la propia secretaría o que formen parte de sus dependencias.  8) Promover la creación de institutos de investigación científica y técnica y el establecimiento de laboratorios, observatorios,planetarios ydemás centros que requiera el desarrollo de la educación primaria,secundaria, normal,técnica y superior.  9) Orientar, en coordinación con las dependencias competentes del Gobierno Federal ycon las entidades públicas y privadas,el desarrollo de la investigación científica y tecnológica.  10) Otorgar becas para que los estudiantes de nacionalidad mexicana puedan realizar investigaciones o completar ciclos de estudios en el extranjero.  11) Revalidar estudios ytítulos, y conceder autorización para el ejercicio de las capacidades que acrediten.  12) Formular el catálogo del patrimonio histórico nacional.
  • 6.
     13) Organizar,sostener y administrar museos históricos,arqueológicos y artísticos,pinacotecas ygalerías,a efecto de cuidar la integridad, mantenimiento yconservación de tesoros históricos yartísticos del patrimonio cultural del país.  14) Conservar,proteger y mantener los monumentos arqueológicos,históricos yartísticos que conforman el patrimonio cultural de la Nación,atendiendo las disposiciones legales en la materia.  15) Orientar las actividades artísticas,culturales,recreativas y deportivas que realice el sector público federal. Actualmente la SEP es la coordinadora de 38 Colegios,Universidades e Instituciones,estos son:  1) Universidad Pedagógica Nacional.  2) Instituto Politécnico Nacional.  3) Centro de investigación y de Estudios Avanzados del Instituto Politécnico Nacional.  4) Comisión de Operación y Fomento de Actividades Académicas del Instituto Politécnico Nacional.  5) Patronato de Obras e Instalaciones del Instituto Politécnico Nacional.  6) Canal 11.  7) Instituto Nacional de Antropología e Historia.  8) Instituto Nacional de Bellas Artes y Literatura.  9) Radio educación.  10) Comisión de Apelación y Arbitraje del Deporte.  11) Consejo Nacional para la Cultura y las Artes.  12) Instituto Nacional del Derecho de Autor.  13) Instituto Nacional de Estudios Históricos de las Revoluciones de México.  14) Universidad Autónoma Metropolitana.  15) Universidad Nacional Autónoma de México.  16) Centro de Capacitación Cinematográfica de México A.C.  17) Centro de Enseñanza Técnica Industrial.  18) Colegios de Bachilleres.  19) Colegio Nacional de Educación Profesional Técnica.  20) Comisión Nacional de Cultura Física y Deporte.  21) Comisión Nacional de Libros de Texto Gratuitos.  22) Compañía Operadora del Centro Cultural y Turístico de Tijuana S.A. de C.V.  23) Consejo Nacional de Fomento Educativo.  24) Educal.  25) El Colegio de México.  26) Estudios Churubuscos Azteca S.A.  27) Fideicomiso de los Sistemas Normalizado de Competencia Laboral yde Certificación de Competencia Laboral.  28) Cineteca Nacional.  29) Fondo de Cultura Económica.  30) Instituto Nacional para la Educación de los Adultos.  31) Instituto Nacional de Lenguas Indígenas.  32) Instituto Mexicano de Cinematografía.  33) Instituto Nacional de Infraestructura Física Educativa.  34) Instituto Mexicano de la Juventud.  35) Instituto Mexicano de la Radio.  36) Instituto Nacional para la Evaluación de la Educación.  37) Universidad Autónoma Agraria "Antonio Narro".  38) Televisión Metropolitana.
  • 7.
    Secretaría de Salud LaSecretaría de Salud o SSA fue creada originalmente por el Presidente Lázaro Cárdenas del Rio con el nombre de Secretaría de Asistencia Social,en 1940 el Presidente Manuel Ávila Camacho la renombro como la Secretaría de Salubridad y Asistencia,pero fue el Presidente Miguel de la Madrid Hurtado quien le dio en 1985 el nombre que actualmente posee. Según el Artículo 39 de la Ley Orgánica de la Administración Pública Federal los deberes de la SSA son los siguientes:  1) Establecer y conducir la política nacional en materia de asistencia social, servicios médicos ysalubridad general,con excepción de lo relativo al saneamiento del ambiente;y coordinar los programas de servicios la salud de la administración pública federal,asícomo los agrupamientos por funciones yprogramas afines que, en su caso,se determinen.  2) Crear y administrar establecimientos de salubridad,de asistencia pública yde terapia social en cualquier lugar del territorio nacional y organizar la asistencia pública en el Distrito Federal.  3) Aplicar a la Asistencia Pública los fondos que le proporcionen la Lotería Nacional y los Pronósticos Deportivos para la Asistencia Pública;y administrar el patrimonio de la Beneficencia Pública en el Distrito Federal,en los términos de las disposiciones legales aplicables,a fin de apoyar los programas de servicios de salud.  4) Organizar y vigilar las instituciones de beneficencia privada,en los términos de las leyes relativas,e integrar sus patronatos,respetando la voluntad de los fundadores.  5) Planear,normar,coordinar y evaluar el Sistema Nacional de Salud y proveer a la adecuada participación de las dependencias yentidades públicas que presten servicios de salud,a fin de asegurar el cumplimiento del derecho a la protección de la salud.  6) Asimismo,propiciará ycoordinará la participación de los sectores social yprivado en dicho Sistema Nacional de Salud y determinará las políticas yacciones de inducción y concertación correspondientes.  7) Dictar las normas técnicas a que quedará sujeta la prestación de servicios de salud en las materias de salubridad general,incluyendo las de asistencia social,por parte de los sectores público,social yprivado, y verificar su cumplimiento.  8) Ejecutar el control sobre preparación,posesión,uso, suministro, importación,exportación y distribución de drogas yproductos medicinales,a excepción de los de uso veterinario que no estén comprendidos en la Convención de Ginebra.  9) Poner en práctica las medidas tendientes a conservar la salud y la vida de los trabajadores del campo yde la ciudad y la higiene industrial,con excepción de lo que se relaciona con la previsión social en el trabajo. Actualmente la SSA tiene la tarea de la organización y cuidado de varias Instituciones de Salud y Centros Nacionales,entre los que administra están:  1) Administración del Patrimonio de la Beneficiencia Pública.  2) Centro Nacional de la Transfusión Sanguínea.  3) Centro Nacional para la Prevención y Control del VIH/SIDA.  4) Centro Nacional de Equidad de Género y Salud Reproductiva.  5) Comisión Nacional de Arbitraje Medico.  6) Centro Nacional de Programas Preventivos y Control de Enfermedades.  7) Centro Nacional de Transplantes.  8) Centro Nacional para la Salud de la Infancia y la Adolescencia.  9) Centro Nacional de Excelencia Tecnológica en Salud.
  • 8.
     10) ComisiónFederal para la Protección contra Riesgos Sanitarios.  11) Comisión Nacional de Protección Social en Salud.  12) Comisión Nacional de Bioética.  13) Centro Nacional para la Prevención y el Control de las Adicciones.  14) Consejo Nacional para el Desarrollo y la Inclusión de las Personas con Discapacidad.  15) Centro Regional de Alta Especialidad de Chiapas.  16) Centro de Integración Juvenil A.C.  17) Hospital Juárezde México.  18) Hospital General "Manuel Gea González".  19) Hospital General de México.  20) Hospital Infantil de México "Federico Gómez".  21) Hospital General de Alta Especialidad del Bajío.  22) Hospital General de Alta Especialidad de Oaxaca.  23) Hospital General de Alta Especialidad "Dr.Juan Graham Casasus".  24) Hospital General de Alta Especialidad de la Península de Yucatán.  25) Hospital General de Alta Especialidad de Ciudad Victoria.  26) Instituto Nacional de Cancerología.  27) Instituto Nacional de Cardiología "Ignacio Chávez".  28) Instituto Nacional de Enfermedades Respiratorias "Ismael Cosio Villegas".  29) Instituto de Geriatría.  30) Instituto Nacional de Ciencias Médicas y Nutrición "Salvador Zuriban".  31) Instituto Nacional de Medicina Genómica.  32) Instituto Nacional de Neurología y Neurocirugía "Manuel Velasco Suarez".  33) Instituto Nacional de Pediatría.  34) Instituto Nacional de Perinatología "Isidro Espinosa de los Reyes".  35) Instituto Nacional de Psiquiatría "Ramón de la Fuente Muñiz".  36) Instituto Nacional de Rehabilitación.  37) Instituto Nacional de Salud Pública.  38) Laboratorio de Biológicos yReactivos de México S.A. de C.V.  39) Servicio de Atención Psiquiátrica.  40) Sistema Nacional para el Desarrollo de la Familia.
  • 9.
    Secretaría de Hacienday Crédito Público La Secretaría de Hacienda y Crédito Público o SHCP es el nombre de la reformada Secretaría de Estado y del Despacho de Hacienda;las funciones de la SHCP están determinadas en el Artículo 31 de la Ley Orgánica de la Administración Pública Federal,y son las siguientes:  1) Proyectar y calcular los ingresos de la Federación,del Departamento del Distrito Federal yde las entidades paraestatales,considerando las necesidades del gasto público federal,la utilización razonable del crédito público y la sanidad financiera de la administración pública federal.  2) Manejar la deuda pública de la Federación.  3) Realizar o autorizar todas las operaciones en que se haga uso del crédito público.  4) Planear,coordinar,evaluar y vigilar el sistema bancario del país que comprende al Banco Central,a la Banca Nacional de Desarrollo ylas demás instituciones encargadas de prestar el servicio de banca y crédito.  5) Determinar los criterios ymontos globales de los estímulos fiscales,escuchando para ello a las dependencias responsables de los sectores correspondientes,y administrar su aplicación en los casos en que no competa a otra Secretaría.  6) Cobrar los impuestos,contribuciones de mejoras, derechos,productos yaprovechamientos federales en los términos de las leyes aplicables yvigilar y asegurar el cumplimiento de las disposiciones fiscales.  7) Organizar y dirigir los servicios aduanales yde inspección,asícomo la Unidad de Apoyo para la Inspección Fiscal y Aduanera.  8) Proyectar y calcular los egresos del Gobierno Federal y de la administración pública paraestatal, haciéndolos compatibles con la disponibilidad de recursos y en atención a las necesidades ypolíticas del desarrollo nacional.  9) Ejercer el control presupuestal de los servicios personales yestablecer normas y lineamientos en materia de control del gasto en ese rubro.
  • 10.
    Secretaría de Economía LaSecretaría de Economía o SE fue creada originalmente por el Benito Pablo Juárez García con el nombre de Ministerio de Fomento,desde entonces esta Secretaría ha sufrido ocho cambios de nombre los cuales son: Secretaría de Fomento,Secretaría de Industria,Comercio y Trabajo,Secretaría de la Economía Nacional, Secretaría de Economía,Secretaría de Industria y Comercio,Secretaría de Comercio,Secretaría de Comercio y Fomento Industrial,y el actual nombre de Secretaría de Economía que se utiliza desde el año 2000. Según el Artículo 34 de la Ley Orgánica de la Administración Pública Federal los deberes de la SE son los siguientes:  1) Formular y conducir,regular y controlar las políticas generales de industria, comercio exterior,interior, abasto y precios del país;con excepción de los precios de bienes y servicios de la Administración Pública Federal.  2) Fomentar,en coordinación con la Secretaría de Relaciones Exteriores,el comercio exterior del país.  3) Estudiar,proyectar y determinar los aranceles y fijar los precios oficiales,escuchando la opinión de la Secretaría de Hacienda y Crédito Público;estudiar y determinar las restricciones para los artículos de importación y exportación,y participar con la mencionada Secretaría en la fijación de los criterios generales para el establecimiento de los estímulos al comercio exterior.  4) Estudiar y determinar mediante reglas generales,conforme a los montos globales establecidos por la Secretaría de Hacienda y Crédito Público,los estímulos fiscales necesarios para el fomento industrial,el comercio interior y exterior y el abasto,incluyendo los subsidios sobre impuestos de importación,y administrar su aplicación,asícomo vigilar y evaluar sus resultados.  5) Establecer la política de precios,y con el auxilio y participación de las autoridades locales,vigilar su estricto cumplimiento,particularmente en lo que se refiere a artículos de consumo yuso popular,y establecer las tarifas para la prestación de aquellos servicios de interés público que considere necesarios,con la exclusión de los precios y tarifas de los bienes y servicios de la Administración Pública Federal;y definir el uso preferente que deba darse a determinadas mercancías.  6) Regular,orientar y estimular las medidas de protección al consumidor.  7) Normar y registrar la propiedad industrial ymercantil;asícomo regular y orientar la inversión extranjera y la transferencia de tecnología.  8) Establecer y vigilar las normas de calidad,pesas ymedidas necesarias para la actividad comercial;así como las normas yespecificaciones industriales,entre otras funciones.
  • 11.
    Secretaría de SeguridadPública La Secretaría de Seguridad Pública o SSP fue creada por Vicente Fox Quesada en el año 2000. Según la Ley Orgánica de la Administración Pública Federal los deberes de la SSP son los siguientes: Preservar la libertad,el orden y la paz pública;asícomo salvaguardar la integridad yderechos de las personas,auxiliar a la Procuraduría General de la República y a los Poderes de la Unión, prevenir la comisión de delitos,desarrollar la política de seguridad pública del Poder Ejecutivo Federal y proponer su política criminal,administrar el sistema penitenciario federal,y el relativo al tratamiento de menores infractores,en los términos de las atribuciones que le encomiendan la Ley Orgánica de la Administración Pública Federal yotras leyes federales,asícomo lo reglamentos,decretos,acuerdos y órdenes del Presidente de la República. Aquí presento el Organigrama de la que era la Secretaría de la Defensa Nacional:
  • 12.
    La SSP tambiéntiene a su cargo varias Organizaciones sociales yde seguridad de la Nación,entre las que esta Secretaría administra o apoya están:  1) Consejo de Menores.  2) Policía Federal.  3) Prevención y Readaptación Social.  4) Servicio de Protección Federal.  5) Centro de Investigación y Estudios de Seguridad. El Congreso de la Unión aprobó en Diciembre del 2012 la Iniciativa de Enrique Peña Nieto por la cual fue declarada desaparecida la Secretaría de Seguridad Pública dando sus labores yorganismos a la Secretaría de Gobernación.
  • 13.
    Secretaría de laDefensa Nacional (Logotipo de la Secretaría de la Defensa Nacional o SEDENA) La Secretaría de la Defensa Nacional o SEDENA fue creada por el Emperador Agustín de Iturbide y Aramburú en el año 1821 con el nombre de Ministerio de Guerra y Marina, este Ministerio se convirtió en Secretaría en 1884 y después en 1937 adquirió su nombre actual. Según la Ley Orgánica de la Administración Pública Federal en su Artículo 29° declara que la Secretaría de la Defensa Nacional está encargada de las siguientes acciones:  1) Organizar, administrar ypreparar al Ejército y la Fuerza Aérea.  2) Organizar y preparar el Servicio Militar Nacional.  3) Organizar las reservas del Ejército y de la Fuerza Aérea, e impartirles la instrucción técnica militar correspondiente.  4) Manejar el activo del Ejército y la Fuerza Aérea, de la Guardia Nacional al servicio de la Federación y los contingentes armados que no constituyan la guardia nacional de los Estados.  5) Conceder licencias yretiros,e intervenir en las pensiones de los miembros del Ejército y de la Fuerza Aérea.  6) Planear,dirigir y manejar la movilización del país en caso de guerra;formular y ejecutar,en su caso,los planes y órdenes necesarios para la defensa del país y dirigir y asesorar la defensa civil.  7) Construir y preparar las fortificaciones,fortalezas y toda clase de recintos militares para uso del Ejército y de la Fuerza Aérea, asícomo la administración y conservación de cuarteles y hospitales ydemás establecimientos militares.  8) Asesorar militarmente la construcción de toda clase de vías de comunicación:terrestres yaéreas.  9) Manejar los almacenes del Ejército y de la Fuerza Aérea.  10) Administrar la justicia militar.  11) Intervenir en los indultos de delitos del orden militar.  12) Organizar y prestar los servicios de sanidad militar.  13) Dirigir la educación profesional de los miembros del Ejército y de la Fuerza Aérea, y coordinar,en su caso, la instrucción militar de la población civil.  14) Adquirir y fabricar armamento,municiones,vestuario y toda clase de materiales yelementos destinados al Ejército y a la Fuerza Aérea.  15) Inspeccionar los servicios del Ejército y de la Fuerza Aérea.  16) Intervenir en la expedición de licencias para la portación de armas de fuego,con objeto de que no incluya las armas prohibidas expresamente por la ley y aquellas que la Nación reserve para el uso exclusivo del Ejército, Armada y Guardia Nacional,con excepción de lo consignado en la fracción XVIII del artículo 30 bis, asícomo vigilar y expedir permisos para el comercio, transporte y almacenamiento de armas de fuego, municiones,explosivos,agresivos químicos,artificios ymaterial estratégico.  17) Intervenir en la importación y exportación de toda clase de armas de fuego,municiones, explosivos, agresivos químicos,artificios ymaterial estratégico.  18) Intervenir en el otorgamiento de permisos para expediciones o exploraciones científicas extranjeras o internacionales en el territorio nacional.  19) Prestar los servicios auxiliares que requieran el Ejército y la Fuerza Aérea, así como los servicios civiles que a dichas fuerzas señale el Ejecutivo Federal.  20) Los demás que le atribuyan expresamente las leyes yreglamentos. Aquí les presento el Organigrama de la Secretaría de la Defensa Nacional que se divide únicamente en dos Divisiones,esta es:
  • 14.
    Secretaría de Marina (Logotipode la Secretaría de Marina o SEMAR) La Secretaría de Marina o SEMAR fue creada en el año 1921 por el Presidente Manuel Ávila Camacho con el fin de dividir en la Secretaría de la Defensa Nacional al Ejército y la Armada de la Marina. Según el Artículo 30 de la Ley Orgánica de la Administración Pública Federal la Secretaría de Marina tiene las siguientes obligaciones:  1) Organizar, administrar ypreparar la Armada de México.  2) Manejar el activo y las reservas de la Armada en todos sus aspectos.  3) Conceder licencias yretiros,e intervenir en las pensiones de los miembros de la Armada.  4) Ejercer la soberanía en aguas territoriales,asícomo la vigilancia de las costas del territorio,vías navegables,islas nacionales y la zona económica exclusiva.  5) Organizar, administrar yoperar el servicio de aeronáutica naval militar.  6) Dirigir la educación pública naval.  7) Organizar y administrar el servicio de policía marítima.  8) Inspeccionar los servicios de la Armada.  9) Construir,reconstruir y conservar las obras portuarias que requiera la Armada.  10) Establecer y administrar los almacenes yestaciones de combustibles ylubricantes de la Armada.  11) Ejecutar los trabajos topo hidrográficos de las costas,islas,puertos y vías navegables,asícomo organizar el archivo de cartas marítimas y las estadísticas relativas.  12) Intervenir en el otorgamiento de permisos para expediciones o exploraciones científicas extranjeras o internacionales en aguas nacionales.  13) Construir,mantener yoperar, astilleros,diques,varaderos y establecimientos navales destinados a los buques de la Armada de México.  14) Organizar y prestar los servicios de sanidad naval.  15) Integrar el archivo de información oceanográfica nacional.
  • 15.
    Secretaría de DesarrolloSocial La Secretaría de Desarrollo Social o SEDESOL fue creada en el año 1959 por el Presidente Adolfo López Mateos con el nombre de Secretaría de Obras Públicas,después recibió el nombre de Secretaría de Asentamientos Humanos y Obras Públicas en 1976 a el de Secretaría de Desarrollo Urbano y Ecología en 1982 y fue en 1992 cuando el Carlos Salinas de Gortari le dio su nombre actual. Según la Ley Orgánica de la Administración Pública Federal a la Secretaría de Desarrollo Social le corresponde las labores de dirección y el aporte de ideas para el combate de la pobreza, además de la coordinación de los diferentes organismos para trabajar todos en la misma línea de interés del Estado; mediante la coordinación de los otros organismos de la administración pública buscará el desarrollo de planes de construcciones de viviendas para el mejoramiento de la calidad de vida de los ciudadanos.En esta tarea recibe apoyo del programa Oportunidades,de la Comisión Nacional de Fomento a la Vivienda (CONAFOVI) y del Instituto Nacional de Desarrollo Social (INDESOL);también de la Comisión para la Regularización de la Tenencia de la Tierra (CORETT), de Fondo Nacional de Habitaciones Populares (FONHAPO), del Fondo Nacional para el Fomento a las Artesanías (FONART), entre otras instituciones estatales. La Secretaría de Desarrollo Social tiene a su cargo diversas Instituciones de índole social,laboral,de investigación,etc., esta son:  1) Instituto Nacional de Desarrollo Social.  2) Coordinación Nacional del Programa de Desarrollo Urbano "Oportunidades".  3) Instituto Nacional de las Personas Adultas Mayores.  4) Consejo Nacional de Evaluación de las Políticas de Desarrollo Social.  5) Diconsa S.A. de C.V.  6) Liconsa S.A. de C.V.  7) Fideicomiso "Fondo Nacional de Habitaciones Populares"  8) Fondo Nacional para el Fomento de Artesanías.  9) Comisión para la Regularización de la Tenencia de la Tierra.
  • 16.
    Secretaría de laFunciónPública (Logotipo de la Secretaría de la Función Pública o SFP) La Secretaría de la Función Pública o SFP fue creada en 1983 con el nombre de Secretaría de la Controlaría General de la Federación por el Presidente Miguel de la Madrid Hurtado,en 1994 cambio su nombre a Secretaría de Controlaría y Desarrollo Administrativo,y en el 2003 el Presidente Vicente Fox Quesada cambio su nombre al actual. En la Ley Orgánica de la Administración Pública Federal se establecen las funciones de la SFP como las siguientes:  1) Organizar y coordinar el sistema de control y evaluación gubernamental.Inspeccionar el ejercicio del gasto público federal,y su congruencia con los presupuestos de egresos.  2) Expedir las normas que regulen los instrumentos yprocedimientos de control de la Administración Pública Federal,para lo cual podrá requerir de las dependencias competentes,la expedición de normas complementarias para el ejercicio del control administrativo.  3) Vigilar el cumplimiento de las normas de control y fiscalización asícomo asesorar y apoyar a los órganos de control interno de las dependencias yentidades de la Administración Pública Federal.  4) Establecer las bases generales para la realización de auditorías en las dependencias y entidades de la Administración Pública Federal,asícomo realizar las auditorías que se requieran a las dependencias y entidades en sustitución o apoyo de sus propios órganos de control.  5) Dirigir,organizar y operar el Sistema de Servicio Profesional de Carrera en la Administración Pública Federal en los términos de la Ley de la materia,dictando las resoluciones conducentes en los casos de duda sobre la interpretación y alcances de sus normas.  6) Realizar, por sí o a solicitud de la Secretaría de Hacienda y Crédito Público o de la coordinadora del sector correspondiente,auditorías yevaluaciones a las dependencias y entidades de la Administración Pública Federal,con el objeto de promover la eficiencia en su gestión y propiciar el cumplimiento de los objetivos contenidos en sus programas.  7) Recibir y registrar las declaraciones patrimoniales que deban presentar los servidores públicos de la Administración Pública Federal,y verificar su contenido mediante las investigaciones que fueren pertinentes de acuerdo con las disposiciones aplicables.  8) Conocer e investigar las conductas de los servidores públicos,que puedan constituir responsabilidades administrativas;aplicar las sanciones que correspondan en los términos de ley y, en su caso,presentar las denuncias correspondientes ante el Ministerio Público,prestándose para tal efecto la colaboración que le fuere requerida.  9) Administrar los inmuebles de propiedad federal,cuando no estén asignados a alguna dependencia o entidad.  10) Formular y conducir la política general de la Administración Pública Federal para establecer acciones que propicien la transparencia en la gestión pública,la rendición de cuentas y el acceso por parte de los particulares a la información que aquélla genere.
  • 17.
    Secretaría de Comunicacionesy Transportes (Logotipo de la Secretaría de Comunicaciones y Transportes o SCT) La Secretaría de Comunicaciones y Transportes o SCTnació en 1891 en el Gobierno del Presidente Porfirio Díaz Mori con el nombre de Secretaría de Comunicaciones,en 1920 cambio su nombre al de Secretaría de Comunicaciones yObras Públicas,y fue hasta el año de 1959 cuando el Presidente Adolfo López Mateos le dio su nombre actual. Según la Ley Orgánica de la Administración Pública Federal en su Artículo 36° las labores de la Secretaría de Comunicaciones yTransportes son las siguientes:  1) Formular y conducir las políticas y programas para el desarrollo del transporte y las comunicaciones de acuerdo a las necesidades del país.  2) Regular,inspeccionar y vigilar los servicios públicos de correos ytelégrafos y sus servicios diversos; conducir la administración de los servicios federales de comunicaciones eléctricas y electrónicas ysu enlace con los servicios similares públicos concesionados con los servicios privados de teléfonos,telégrafos e inalámbricos ycon los estatales yextranjeros;así como del servicio público de procesamiento remoto de datos.  3) Otorgar concesiones ypermisos previa opinión de la Secretaría de Gobernación (México), para establecer y explotar sistemas yservicios telegráficos,telefónicos,sistemas yservicios de comunicación inalámbrica por telecomunicaciones y satélites,de servicio público de procesamiento remoto de datos,estaciones radio experimentales,culturales yde aficionados yestaciones de radiodifusión comerciales y culturales;asícom o vigilar el aspecto técnico del funcionamiento de tales sistemas,servicios yestaciones.  4) Regular y vigilar la administración de los aeropuertos nacionales,conceder permisos para la construcción de aeropuertos particulares y vigilar su operación.  5) Construir las vías férreas,patios y terminales de carácter federal para el establecimiento y explotación de ferrocarriles,y la vigilancia técnica de su funcionamiento y operación.  6) Otorgar concesiones ypermisos para la explotación de servicios de autotransportes en las carreteras federales y vigilar técnicamente su funcionamiento y operación,asícomo el cumplimiento de las disposiciones legales respectivas.  7) Construir,reconstruir y conservar las obras marítimas,portuarias yde dragado,instalar el señalamiento marítimo y proporcionar los servicios de información yseguridad para la navegación marítima.  8) Construir y conservar los caminos ypuentes federales,incluso los internacionales;asícomo las estaciones y centrales de autotransporte federal.  9) Construir aeropuertos federales y cooperar con los gobiernos de los Estados ylas autoridades municipales, en la construcción y conservación de obras de ese género. ( Esta misma Secretaría posee varios Órganos desconcentrados que administra como lo son:  1) Instituto Mexicano del Transporte.  2) Servicios a la Navegación en el Espacio Aéreo Mexicano.  3) Comisión Federal de Telecomunicaciones.  4) Agencia Espacial Mexicana.  5) Caminos yPuentes Federales de Ingresos y Servicios Conexos.  6) Administración Portuaria Integral de Lázaro Cárdenas,S.A. de C.V.  7) Administración Portuaria Integral de Topolobampo,S.A. de C.V.  8) Administración Portuaria Integral de Puerto Madero, S.A. de C.V.
  • 18.
     9) AdministraciónPortuaria Integral de Coatzacoalcos,S.A. de C.V.  10) Administración Portuaria Integral de Salina Cruz, S.A. de C.V.  11) Ferrocarril del Itsmo de Tehuantepec,S.A. de C.V.  12) Fideicomiso de Formación yCapacitación para el Personal de la Marina Mercante Nacional.  13) Servicio Postal Mexicano.  14) Telecomunicaciones de México.
  • 19.
    Secretaría de Trabajoy Previsión Social (Logotipo de la Secretaría del Trabajo y Previsión Social o STPS) La Secretaría del Trabajo y Previsión Social o STPS fue creada en el año 1941 por el Presidente Manuel Ávila Camacho. Según el Artículo 40° de la Ley Orgánica de la Administración Pública Federal la Secretaría del Trabajo y Previsión Social tiene las siguientes funciones:  1) Vigilar la observación y aplicación de las disposiciones relativas contenidas en el artículo 123 y demás de la Constitución Federal,en la Ley Federal del Trabajo y en sus reglamentos.  2) Coordinar la formulación ypromulgación de los contratos de la ley de trabajo.  3) Promover el incremento de la productividad del trabajo.  4) Promover el desarrollo de la capacitación y el adiestramiento en y para el trabajo,asícomo realizar investigaciones,prestar servicios de asesoría e impartir cursos de capacitación que para incrementar la productividad en el trabajo requieran los sectores productivos del país,en coordinación con la Secretaría de Educación Pública.  5) Establecer y dirigir el servicio nacional de empleo y vigilar su funcionamiento.  6) Coordinar la integración y establecimiento de las Juntas Federales de Conciliación,de la Junta Federal de Conciliación yArbitraje y de las comisiones que se formen para regular las relaciones obrero-patronales que sean de jurisdicción federal,asícomo vigilar su funcionamiento.  7) Llevar el registro de las asociaciones obreras,patronales yprofesionales de jurisdicción federal que se ajusten a las leyes.  8) Dirigir y coordinar la Procuraduría Federal de la Defensa del Trabajo.  9) Establecer la política y coordinar los servicios de seguridad social de la administración pública federal,así como intervenir en los asuntos relacionados con el seguro social en los términos de la ley.  10) Estudiar y proyectar planes para impulsar la ocupación en el país.
  • 20.
    Secretaría de MedioAmbiente y Recursos Naturales (Logotipo de la Secretaría de Medio Ambiente y Recursos Naturales o SEMARNAT) La Secretaría de Medio Ambiente y Recursos Naturales o SEMARNAT nació en 1982 con el Presidente José López Portillo con el nombre de Secretaría de Pesca hasta 1994 cuando se le dio el nombre de Secretaría de Medio Ambiente,Recursos Naturales y Pesca,y fue hasta el año 2000 cuando recibió su nombre actual. Según el Artículo 32 BIS de la Ley Orgánica de la Administración Pública Federal a la Secretaría de Medio Ambiente y Recursos Naturales le corresponden las siguientes labores:  1) Fomentar la protección,restauración y conservación de los ecosistemas,recursos naturales,bienes, servicios ambientales,con el fin de propiciar su aprovechamiento y desarrollo sustentable.  2) Formular y conducir la política nacional en materia de recursos naturales,siempre que no estén áreas cuando su administración recaiga en gobiernos estatales y municipales o en personas físicas o morales.  3) Promover el ordenamiento ecológico del territorio nacional, en coordinación con las autoridades federales, estatales y municipales,y con la participación de los particulares.  4) Evaluar y dictaminar las manifestaciones de impacto ambiental de proyectos de desarrollo que le presenten los sectores público,social yprivado; resolver sobre los estudios de riesgo ambiental,asícomo sobre los programas para la prevención de accidentes con incidencia ecológica.  5) Conducir las políticas nacionales sobre cambio climático ysobre protección de la capa de ozono.  6) Dirigir los estudios,trabajos yservicios meteorológicos,climatológicos,hidrológicos ygeo-hidrológicos,así como el sistema meteorológico nacional,y participar en los convenios internacionales sobre la materia.  7) Regular y vigilar la conservación de las corrientes,lagos ylagunas de jurisdicción federal,en la protección de cuencas y proteger el medio ambiente. La Secretaría de Medio Ambiente y Recursos Naturales está a cargo de diversas Instituciones como:  1) Comisión Nacional del Agua.  2) Instituto Nacional de Ecología.  3) Procuraduría Federal de Protección al Ambiente.  4) Comisión Nacional de Áreas Naturales Protegidas.  5) Comisión Nacional Forestal.  6) Instituto Mexicano de Tecnología del Agua.  7) Comisión Nacional para el Conocimiento y Uso de la Biodiversidad.
  • 21.
    Secretaría de Energía (Logotipode la Secretaría de Energía o SENER) La Secretaría de Energía o SENER fue creada en 1946 por el Presidente Miguel Alemán Valdes con el nombre de Secretaría de Bienes Nacionales e Inspección Administrativa hasta el año 1958 cuando se le dio el nombre de Secretaría del Patrimonio Nacional,pero en 1976 se le reformo para que asumiera el nombre de Secretaría de Patrimonio y Fomento Industrial hasta 1982 cuando se modificó para recibir el nombre de Secretaría de Energía, Minas e Industria Paraestatal,y fue hasta el año 1994 cuando recibió su nombre actual. Según la Ley Orgánica de la Administración Pública Federal la Secretaría de Energía debe de despachar las siguientes labores:  1) Conducir la política energética del país.  2) Ejercer los derechos de la nación en materia de petróleo y todos los carburos de hidrógeno sólidos,líquidos y gaseosos; energía nuclear;asícomo respecto del aprovechamiento de los bienes yrecursos naturales que se requieran para generar,conducir,transformar,distribuir y abastecer energía eléctrica que tenga por objeto la prestación de servicio público.  3) Conducir la actividad de las entidades paraestatales cuyo objeto esté relacionado con la explotación y transformación de los hidrocarburos yla generación de energía eléctrica y nuclear,con apego a la legislación en materia ecológica.  4) Participar en foros internacionales respecto de las materias competencia de la Secretaría, con la intervención que corresponda a la Secretaría de Relaciones Exteriores,y proponer a ésta la celebración de convenios y tratados internacionales en tales materias.  5) Promover la participación de los particulares,en los términos de las disposiciones aplicables,en la generación y aprovechamiento de energía,con apego a la legislación en materia ecológica.  6) Llevar a cabo la planificación energética a mediano y largo plazos,asícomo fijar las directrices económicas y sociales para el sector energético paraestatal.  7) Otorgar concesiones,autorizaciones y permisos en materia energética, conforme a las disposiciones aplicables.  8) Realizar y promover estudios e investigaciones sobre ahorro de energía, estructuras,costos, proyectos, mercados,precios ytarifas, activos, procedimientos,reglas,normas ydemás aspectos relacionados con el sector energético,y proponer,en su caso,las acciones conducentes  9) Regular y en su caso,expedir normas oficiales mexicanas sobre producción,comercialización, compraventa,condiciones de calidad,suministro de energía y demás aspectos que promuevan la modernización,eficiencia ydesarrollo del sector,asícomo controlar y vigilar su debido cumplimiento.  10) Regular y en su caso,expedir normas oficiales mexicanas en materia de seguridad nuclear y salvaguardas,incluyendo lo relativo al uso, producción,explotación,aprovechamiento,transportación, enajenación,importación yexportación de materiales radiactivos,asícomo controlar y vigilar su debido cumplimiento.  11) Llevar el catastro petrolero. La Secretaría de Energía tiene a su cargo varios Institutos con relación a asuntos energéticos,estos son:  1) Comisión Nacional de Seguridad Nuclear ySalvaguardias.  2) Comisión Regulatoria de Energía.  3) Comisión Nacional de Hidrocarburos.  4) Comisión Nacional para el Uso Eficiente de la Energía.  5) Instituto de Investigaciones Eléctricas.
  • 22.
    Secretaría de Turismo LaSecretaría de Turismo o SECTUR fue creada en el año 1976 en la Presidencia de Luis Echeverría Álvarez y además la Ley Orgánica de la Administración Pública Federal en su Artículo 42° prevé que esta Secretaría despache las siguientes labores:  1) Formular y conducir la política de desarrollo de la actividad turística nacional.  2) Promover, en coordinación con las entidades federativas,las zonas de desarrollo turístico nacional y formular en forma conjunta con la Secretaría de Medio Ambiente y Recursos Naturales la declaratoria respectiva.  3) Registrar a los prestadores de servicios turísticos,en los términos señalados por las leyes.  4) Autorizar los precios y tarifas de los servicios turísticos,previamente registrados,en los términos que establezcan las leyes y reglamentos;y participar con la Secretaría de Hacienda y Crédito Público en el establecimiento de los precios y tarifas de los bienes y servicios turísticos a cargo de la administración pública federal.  5) Regular,orientar y estimular las medidas de protección al turismo,y vigilar su cumplimiento,en coordinación con las dependencias yentidades de la administración pública federal y con las autoridades estatales y municipales.  6) Fijar y en su caso,modificar las categorías de los prestadores de servicios turísticos por ramas. (Organigrama de la Secretaría de Turismo;su organización es de tres Subsecretarías,tres fondos,y consejos, corporaciones y centros)
  • 23.
    Secretaría de Agricultura,Ganadería, Desarrollo Rural, Pesca y Alimentación La Secretaría de Agricultura, Ganadería, Desarrollo Rural,Pesca y Alimentación o SAGARPA nació en el año 1842 con el nombre de Dirección General de Industria,y se refundó en el año 1946 con el nombre de Secretaría de Agricultura y Ganadería, después en 1976 re renombró como Secretaría de Agricultura y Recursos Hidráulicos,y en 1994 se le cambio el nombre al de Secretaría de Agricultura, Ganadería y Desarrollo Rural yen el año 2000 recibió su nombre actual. Según la Ley Orgánica de la Administración Pública Federal en su Artículo 35 declara que la Secretaría de Agricultura, Ganadería,Desarrollo Rural,Pesca y Alimentación tiene las siguientes obligaciones:  1) Formular,conducir y evaluar la política general de desarrollo rural,a fin de elevar el nivel de vida de las familias que habitan en el campo,en coordinación con las dependencias competentes.  2) Integrar e impulsar proyectos de inversión que permitan canalizar,productivamente,recursos públicos y privados al gasto social en el sector rural;coordinar y ejecutar la política nacional para crear y apoyar empresas que asocien a grupos de productores rurales a través de las acciones de planeación,programación,concertación,coordinación;de aplicación,recuperación y uso de recursos,para ser destinados a los mismos fines;asícomo de asistencia técnica y de otros medios que se requieran para ese propósito,con la intervención de las dependencias yentidades de la Administración Pública Federal correspondientes y de los gobiernos estatales ymunicipales,y con la participación de los sectores social y privado.  3) Organizar y fomentar las investigaciones agrícolas,ganaderas,avícolas,apícolas y silvícolas, estableciendo institutos experimentales,laboratorios,estaciones de cría, semilleros yviveros, vinculándose a las instituciones de educación superior de las localidades que correspondan.  4) Fomentar y organizar la producción económica del artesanado,de las artes populares y de las industrias familiares del sector rural,con la participación que corresponda a otras dependencias o entidades.  5) Elaborar,actualizar y difundir un banco de proyectos y oportunidades de inversión en el sector rural.  6) Organizar y mantener al corriente los estudios económicos sobre la vida rural,con objeto de establecer los medios yprocedimientos para mejorarla.  7) Fomentar la actividad pesquera.
  • 24.
    (Organigrama de laSecretaría de Agricultura, Ganadería, Desarrollo Rural, Pesca y Alimentación; esta se compone de tres Subsecretarías, la Oficialía Mayor, y las Direcciones y Coordinaciones Generales) (Organigrama de las Coordinaciones Generales que posee la Secretaría de Agricultura, Ganadería,Desarrollo Rural, Pesca y Alimentación)
  • 25.
    (Organigrama de lasDirecciones Generales que posee la Secretaría de Agricultura, Ganadería, Desarrollo Rural, Pesca y Alimentación) La misma Secretaría de Agricultura, Ganadería,Desarrollo Rural,Pesca y Alimentación es la encargada de Órganos,Institutos,Comités,entre otras Instituciones como lo son:  1) Servicio Nacional de Sanidad,Inocuidad y Calidad Alimentaria.  2) Servicio Nacional de Inspección y Certificación de Semillas.  3) Colegio Superior Agropecuario del Estado de Guerrero.  4) Apoyos y Servicios a la Comercialización Agropecuaria.  5) Servicio de Información Agroalimentaria y Pesquera.  6) Instituto Nacional de Pesca.  7) Comisión Nacional de Acuacultura y Pesca.  8) Comité Nacional para el Desarrollo Sustentable de la Caña de Azúcar.  9) Universidad Autónoma de Chapingo.  10) Colegio de Postgraduados.  11) Comisión Nacional de Zonas Áridas.  12) Fideicomiso de Riesgo Compartido.  13) Fondo de Empresas Expropiadas del Sector Azucarero.  14) Instituto Nacional para el Desarrollo de Capacidades del Sector Rural.  15) Instituto Nacional de Investigaciones Forestales,Agrícolas y Pecuarias.
  • 26.
    Secretaría de laReforma Agraria La Secretaría de la Reforma Agraria o SRA comenzó sus funciones en el año 1975 durante el Gobierno de Luis Echeverría Alvarez, aunque su idea y funcionamiento estructural data desde el Gobierno del General Lázaro Cárdenas del Río con su Gran Reforma Agraria y repartición de Tierras Ejidales. Según la Ley Orgánica de la Administración Pública Federal en su Artículo 41° se declara que la Secretaría de la Reforma Agraria tiene las siguientes funciones:  1) Aplicar los preceptos agrarios del artículo 27.  2) Conceder o ampliar en términos de ley, las dotaciones o restituciones de tierra y aguas a los núcleos de población rural.  3) Crear nuevos centros de población agrícola y dotarlos de tierras y aguas y de la zona urbana ejidal.  4) Intervenir en la titulación y el parcelamiento ejidal.  5) Hacer y tener al corriente el Registro Agrario Nacional,asícomo el catastro de las propiedades ejidales, comunales e inafectables.  6) Conocer de las cuestiones relativas a límites ydeslinde de tierras ejidales ycomunales.  7) Hacer el reconocimiento y titulación de las tierras y aguas comunales de los pueblos.  8) Resolver conforme a la ley las cuestiones relacionadas con los problemas de los núcleos de población ejidal y de bienes comunales,en lo que no corresponda a otras dependencias o entidades,con la participación de las autoridades estatales ymunicipales.  9) Proyectar los programas generales y concretos de colonización ejidal,para realizarlos,promoviendo el mejoramiento de la población rural y, en especial,de la población ejidal excedente,escuchando la opinión de la Secretaría de Desarrollo Social.  10) Manejar los terrenos baldíos,nacionales ydemasías;entre otras funciones.
  • 27.
    INSTITUTO TECNOLOGICO DEACAPULCO MARCO LEGAL UNIDAD 3 KEVIN SYLVAIN ELOISA NORIEGA 1521053 TRABAJO DE LAS SECRETARIAS ALFREDO JIMÉNEZ ZARATE