UNIVERSIDAD NACIONAL DE PIURA ESCUELA DE INGENIERÍA DE PETRÓLEO
Introducción a la Simulación Numérica de Reservorios Pag. 1
Ing. Carlos Ramírez Castañeda
CAPITULO II
2. CLASIFICACION DE LOS SIMULADORES
Existen varios tipos de simuladores de reservorios. Seleccionar el simulador apropiado
para representar un reservorio particular requiere el entendimiento del reservorio y un
examen de la data disponible. Un modelo que ajusta a un Reservorio “A”, puede no ser
apropiado para un reservorio “B”, a pesar de las aparentes similitudes entre los
reservorios “A” y “B” un modelo de reservorio es útil siempre que este se ajuste el
comportamiento en el campo.
Los simuladores de reservorios pueden ser clasificados en diferentes maneras. Los más
comunes están basados en el tipo de fluidos de reservorios en estudio y el proceso de
recuperación a ser modelado. Otro enfoque incluye el número de dimensiones (1D, 2D y
3D), el número de fases (una fase, dos fases y tres fases) y el sistema de coordenadas
usado en el modelo (rectangular, cilíndrico y esférico). El tipo de simuladores de
reservorios puede también ser determinado por la estructura de la roca ó respuesta
(ordinario, doble porosidad-permeabilidad y fracturamiento hidráulico-termal asociado y
flujo
Los simuladores de reservorios basados en la clasificación del tipo de fluidos del
reservorio incluyen gas, black oil y simuladores composicionales. Los simuladores black
oil son simuladores de recuperación convencional y son usados en casos donde los
procesos de recuperación no son sensitivos a los cambios composicionales en los fluidos
del reservorio. Los simuladores composicionales son usados cuando los procesos de
recuperación son sensitivos a los cambios composicionales e incluyen depleción primaria
de petróleo volátil y reservorios de gas condensado, operaciones de mantenimiento de
presión en estos reservorios y múltiples procesos de contacto miscibles.
Los simuladores clasificados usando procesos de recuperación incluyen recuperación
convencional (black oil), desplazamiento miscible, recuperación termal y simuladores de
inyección de químicos (fig.1.2). Los proceso de recuperación primaria de petróleo tales
como wáter drive, gas en solución expansión de gas cap, drenaje por gravedad e
inhibición capilar pueden ser todos modeladas con simuladores de petróleo black oil.
Además etapas de recuperación secundaria tales como inyección de agua y gas pueden
también ser modelados con estos simuladores. Los mecanismos de recuperación termal
involucran inyección de vapor ó combustión insitu y usan la ecuación de la conservación
de la energía in adición a la ley de la conservación de la masa. Simuladores de procesos
de inundación e inyección de químicos que incluyen surfactantes, alcalinos, polímeros y/o
inyección de espuma (ASP+espuma) y puede ser utilizados para cambiar la relación de
movilidad dinámica en el desplazamiento (polímero) ó movilizar el petróleo residual
(surfactantes). Efectos adicionales tales como adsorción sobre la roca, reducción de la
permeabilidad y fluidos no-newtonianos necesitan ser considerados.
UNIVERSIDAD NACIONAL DE PIURA ESCUELA DE INGENIERÍA DE PETRÓLEO
Introducción a la Simulación Numérica de Reservorios Pag. 2
Ing. Carlos Ramírez Castañeda
A través del tiempo, producto de las crecientes necesidades que ha tenido la industria del
petróleo, lo que origino como se comento en él capitulo 1 el advenimiento de procesos de
recuperación más complejos, se han desarrollado una gran cantidad de simuladores, los
cuales pueden clasificarse en función de las características que presentan el yacimiento
que se piensa estudiar o bien el proceso físico que se quiere reproducir.
Así entonces, cuando se desea reproducir el comportamiento de un yacimiento sujeto a
un determinado proceso de recuperación, es preciso seleccionar el modelo que cumpla
con ciertas características de diseño que le permitan realizar el trabajo de manera
adecuada.
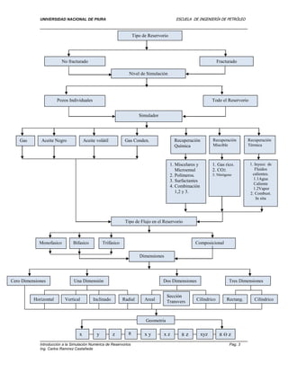
En la figura 2.1 se presenta una clasificación general de simuladores y fue construida de
manera que en ella aparezcan todos los posibles trabajos de simulación que se pueda
efectuar.
Con el objeto de explicar las características de los diferentes tipos de modelos que existen
y los trabajos de simulación que pueden realizarse con ellos, se define en la figura los
siguientes seis "parámetros de selección":
 Tipo de reservorio.
 Nivel de simulación.
 Simulador.
 Tipo de flujo en el reservorio.
 Numero de dimensiones.
 Geometría.
Como podrá observarse cada uno de estos parámetros tienen diferentes alternativas a
utilizar; así por ejemplo, las posibles a emplear para un numero de dimensiones son: cero,
una, dos o tres dimensiones; en tipo de yacimiento se tienen dos opciones para
seleccionar: no fracturados y fracturados; etc.
Hay que hacer notar que el grado de complejidad de las alternativas que aparecen en la
Figura para cada parámetro de selección va de izquierda a derecha. Así por ejemplo, para
tipo de yacimiento es más difícil realizar un estudio de simulación para uno fracturado que
para uno no fracturado, para tipo de flujo en el yacimiento lo más complejo es un modelo
composicional etc.
A continuación se explica de manera mas detallada los tipos de simuladores que existen y
en que caso se utilizan; al mismo tiempo que se va haciendo referencia a los parámetros
de selección de la fig. 2.1
UNIVERSIDAD NACIONAL DE PIURA ESCUELA DE INGENIERÍA DE PETRÓLEO
Introducción a la Simulación Numérica de Reservorios Pag. 3
Ing. Carlos Ramírez Castañeda
Tipo de Reservorio
No fracturado Fracturado
Nivel de Simulación
Pozos Individuales Todo el Reservorio
Simulador
Gas Aceite Negro Aceite volátil Gas Conden. Recuperación
Química
Recuperación
Miscible
Recuperación
Térmica
1. Miscelares y
Microemul
2. Polímeros.
3. Surfactantes
4. Combinación
1,2 y 3.
1. Gas rico.
2. CO2.
3. Nitrógeno
1. Inyecc de
Fluidos
calientes.
1.1Agua
Caliente
1.2Vapor
2. Combust.
In situ
Tipo de Flujo en el Reservorio
Dimensiones
Monofasico
Cero Dimensiones
Horizontal
Geometría
Bifasico Trifásico Composicional
Una Dimensión Dos Dimensiones Tres Dimensiones
Vertical Inclinado Radial Areal
Sección
Transvers Cilíndrico Rectang. Cilíndrico
x y z R x y x z R z xyz R Ɵ z
UNIVERSIDAD NACIONAL DE PIURA ESCUELA DE INGENIERÍA DE PETRÓLEO
Introducción a la Simulación Numérica de Reservorios Pag. 4
Ing. Carlos Ramírez Castañeda
2.1 TIPO DE RESERVORIO
En forma general, dependiendo de características físicas producto de la mecánica de las
Rocas de los reservorios, estos pueden dividirse en dos grandes grupos: Reservorios no
fracturados y reservorios naturalmente fracturados, siendo los estudios de simulación en
estos últimos, los que presentan mayor grado de dificultad debido a que las fracturas
representan verdaderos canales de flujo que modifican el comportamiento de los fluidos a
través del
Medio poroso.
2.2 NIVEL DE SIMULACION
Los estudios de simulación pueden realizarse a los siguientes niveles:
 Pozos individuales.
 Sector del yacimiento.
 Todo el yacimiento.
Al parecer según se comento antes con la relación a la figura 2.1, los estudios de
simulación en pozos individuales serian más sencillos que los estudios de simulación en
un determinado sector del yacimiento y más aun que los realizados a lo largo de todo el
yacimiento; sin embargo, se debe comentar que existen estudios de simulación para un
solo pozo con un grado de dificultad muy elevado. Mas adelante sé vera la finalidad que
se persigue al utilizar cada uno de estos niveles de simulación.
2.3 SIMULADOR
A partir de aquí se entra a lo que es propiamente dicho, la selección del modelo. Antes se
ha determinado ya el nivel de simulación y el tipo de reservorio en el cual se efectuara
esta. Ahora la pregunta es que es lo que se desea simular. Si se analiza la figura en este
punto, se observara que los diferentes tipos de simuladores pueden dividirse en dos
grupos:
1. Los que se definen según el tipo de hidrocarburos que contiene el reservorio.
2. Los que se utilizan en procesos de recuperación mejorada.
En el primer grupo caen:
 Los simuladores de gas.
 Los simuladores geotérmicos.
 Los simuladores de aceite negro.
 Los simuladores de aceite volátil.
 Los simuladores de gas y condensado.
En el segundo grupo se tienen:
 Los simuladores de recuperación química.
 Los simuladores de recuperación con miscibles.
 Los simuladores de recuperación térmica.
UNIVERSIDAD NACIONAL DE PIURA ESCUELA DE INGENIERÍA DE PETRÓLEO
Introducción a la Simulación Numérica de Reservorios Pag. 5
Ing. Carlos Ramírez Castañeda
Una vez que se ha determinado que es lo que se desea simular, es posible hacer la
selección del modelo capaz de realizar el trabajo.
2.3.1 Simulador de gas
Como su nombre lo indica, este tipo de simuladores se utilizan para llevar a cabo las
predicciones del comportamiento de un yacimiento de gas. Sin lugar a duda, los estudios
para este tipo de yacimientos son los más sencillos, si se considera la presencia de una
sola fase (gas). Los parámetros que pueden definirse con este tipo de simulador son entre
otros:
 Volumen de gas inicial.
 Rata de producción.
 Distribución de presiones.
2.3.2 Simulador geotérmico
Existen reservorios cuya energía calorífica se emplea para la generación de energía
eléctrica. Aunque esto no tiene al parecer ninguna conexión con la industria del petróleo,
un modelo que se utilice en este tipo de estudios no puede quedar al margen de una
clasificación general de simuladores, de ahí la razón por lo que se menciona.
2.3.3 Simulador de aceite negro
Este modelo es el modelo más simple que puede utilizarse para estudios de agotamiento
primario o recuperación secundaria por medio de inyección de gas o de agua. Cuenta con
los cuatro mecanismos de desplazamiento básicos para al recuperación de aceite. Los
modelos de este tipo se han utilizado durante más de veinte años y se basan en la
suposición de que los fluidos del reservorio pueden representarse de solo tres seudo-
componentes (aceite, gas y agua). Esta posición funciona bien siempre y cuando el
sistema durante el proceso de recuperación, quede lejos del punto crítico y de la región de
condensación retrograda y además, si los fluidos que se inyectan (si es el caso), consiste
de los mismos componentes que los fluidos que se encuentren en el reservorio.
Los modelos de tres componentes son efectivamente modelos composicionales simples
con fases estables sin ningún intercambio de masa entre ellas con el agua y dos fases de
hidrocarburos (petróleo con gas en solución y gas libre), porque el gas puede entrar y salir
de la solución en la fase petróleo. El comportamiento de fases está representado por los
factores de volumen de formación y curvas GOR Y WOR. Los componentes gas y
petróleo tienen propiedades físicas definidas (Bo, Bg ,Rs ,µo, µg), y el comportamiento de la
fase gas-petróleo se trata como un sistema de dos componentes. Esto significa que
cualquier volumen gas que esta disuelto en el petróleo (definido por Rs) ó que esté
presente como un casquete de gas libre en la interface petróleo-gas tendrán una
composición igual y fija en sus componentes más estables (metano, etano y propano, gas
carbónico componentes de mayor energía cinética y livianos). Si gas es inyectado en el
reservorio, tendrá la misma composición que el gas disuelto y el gas cap. Cualquier gas
producido también tendrá la misma composición. (Todos estos gases tendrán las mismas
propiedades físicas) La única variable es la cantidad de gas que aún queda disuelta en el
petróleo (Rs que va a depender de la presión). No existe cambio composicional de los
componentes en el espacio y el tiempo, y si existen estos son mínimos por lo tanto
UNIVERSIDAD NACIONAL DE PIURA ESCUELA DE INGENIERÍA DE PETRÓLEO
Introducción a la Simulación Numérica de Reservorios Pag. 6
Ing. Carlos Ramírez Castañeda
mediante el PVT se pueden describir el comportamiento tanto del gas como del petróleo.
Se plantean las ecuaciones de flujo en base a la conservación de la masa para cada fase.
Los modelos de aceite negro frecuentemente se utilizan para estimar los siguientes
efectos durante la recuperación de aceite:
 Espaciamiento y arreglo de pozos.
 Intervalos disparados.
 Conificacion del gas y/o el agua como función de la rata de producción
 Rata de producción.
 Mejorar el mecanismo de entrada de agua mediante inyección de la misma y ver la
conveniencia de inyectar por los flancos del yacimiento o inyectar con un arreglo
de pozos determinado.
 Pozos de relleno.
Estudios PVT son ensayos normalizados para los fluidos del reservorio orientados
específicamente para evaluaciones de ingeniería de reservorios como: Calculo de
reservas, Calculo de factores de recuperación, Evaluación de reciclado de gas,
Interpretación de ensayos de pozo y otros.
CompositionalCompositional
Con la disminución de presión los Hc más
volátiles (metano, etano y propano) debido
a que estos componentes poseen la energía
molecular más alta y son los menos
atraídos por otras moléculas pasan a la
fase gas en el Pto de burbuja (Fzas
repulsivas son mayores que las fzas
atractivas) . Existirán dos fases líquido y
gas. Las propiedades físicas del oil y el gas
son función de la presión y nada más.
Este proceso se origina por las fuerzas que
actúan sobre las moléculas de tamaño distinto
y depende de un balance de estas fuerzas. En
cambio las condensaciones y vaporizaciones
normales dependen de un balance entre
fuerzas que actúan sobre moléculas de igual
tamaño un solo componente.
Con la disminución de presión la atracción
entre moléculas de los componentes livianos y
pesados decrece debido a un aumento de la
distancia. Al mismo tiempo la atracción entre
las moléculas mas pesadas se torna más
efectiva, de esta forma las moléculas se
condensan. Los Hc más pesados pasan a la
fase liquida en el pto de rocio. Continúa la
disminución de presión y los componentes
mas pesados comienzan una vaporización
normal y pasan a la fase gas. Existe una
curva de rocío retrógrada y otra normal.
Gas
Blackoil
Water
UNIVERSIDAD NACIONAL DE PIURA ESCUELA DE INGENIERÍA DE PETRÓLEO
Introducción a la Simulación Numérica de Reservorios Pag. 7
Ing. Carlos Ramírez Castañeda
2.3.4 Simulador de gas y condensado
Este modelo toma en cuenta el comportamiento composicional entre los componentes
individuales de los hidrocarburos en las fases de gas y líquidos. Esto es debido a que la
información PVT no describe el comportamiento del fluido adecuadamente para los
petróleos volátiles y condensados. Modelan los cambios composicionales en el
espacio y en el tiempo. La transferencia de masa entre cada uno de los elementos es
calculada en fracciones molares de cada componente individual ó seudocomponentes
combinando dos o mas de los componentes hidrocarburos individuales. Se plantean las
ecuaciones de flujo en base a la conservación de la masa pero para cada componente.
2.3.5 Simulador de recuperación química
Como se comento en la unidad 1, en los últimos años se han desarrollados nuevos
procesos para recuperar una mayor cantidad de aceite de los yacimientos, lo cual ha
originado la necesidad de contar con simuladores capaces de reproducir el
comportamiento de los reservorios cuando se someten a este tipo de procesos, tal es el
caso de los simuladores de recuperación química. Dentro de este tipo de métodos de
recuperación mejorada, se pueden citar como los más importantes los siguientes:
 Desplazamiento de aceite con soluciones miscelares y microemulsiones.
 Desplazamiento de aceite con polímeros.
 Desplazamiento de aceite con surfactantes.
 Desplazamiento de aceite por combinación de los tres anteriores.
Como es de suponerse, los modelos que se utilizan en este tipo de estudios, presentan un
mayor grado de complejidad pues deben de considerar tanto la interacción que existe
entre los propios fluidos químicos, como la que hay entre dichos fluidos y el medio poroso.
2.3.6 Simulador de recuperación con miscibles
Miscibilidad es el fenómeno físico que consiste en la mezcla de dos fluidos en todas
proporciones, sin que se forme entre ellos una interfase. Existen diferentes fluidos que se
inyectan al reservorio bajo esta condición y al estudio del efecto que produce cada uno de
ellos en la recuperación del aceite se hace con la ayuda de un simulador. Entre los fluidos
que se utilizan en este tipo de procesos se puede citar:
 El gas enriquecido.
 El bióxido de carbono (CO2).
 El nitrógeno (N2).
2.3.7 Simulador de recuperación térmica
Este tipo de modelos se utilizan para simular el comportamiento de los yacimientos
sujetos a algún proceso de recuperación mejorada, por medio de métodos térmicos cuyo
objetivo principal es el de proporcionar energía calorífica al aceite con el fin de disminuir
su viscosidad y de esta forma, facilitar su flujo hacia los pozos productores. Este tipo de
UNIVERSIDAD NACIONAL DE PIURA ESCUELA DE INGENIERÍA DE PETRÓLEO
Introducción a la Simulación Numérica de Reservorios Pag. 8
Ing. Carlos Ramírez Castañeda
métodos puede clasificarse en:
 Inyección de fluidos calientes, que pueden ser agua caliente o vapor.
 Combustión in-situ.
 Calentamiento electromagnético.
Los simuladores que se emplean para este tipo de procesos (y para todos los procesos de
recuperación mejorada), son como ya se comento muy complejos, pues requieren el uso
correlaciones que describan las propiedades PVT de los fluidos para n-componentes
como función de la presión, de la temperatura y de la composición (se trata de modelos
composicionales cuya explicación se da mas adelante). Los problemas de procesos
térmicos a los cuales se dirige este tipo de simuladores, son entre otros:
 Recuperación esperada de aceite.
 Volumen necesario de vapor.
 Evaluar la posibilidad de incluir otros fluidos en al inyección de vapor.
 Determinar los efectos gravitacionales en el proceso de recuperación de aceite.
 Determinar parámetros críticos.
2.4 TIPO DE FLUIDO DEL RESERVORIO
En el yacimiento pueden presentarse varios tipos de flujo como función del número de
flujos en movimiento y estos son:
 Flujo monofásico (un fluido).
 Flujo bifásico (dos fluidos).
 Flujo trifasico. (tres fluidos).
Si se observa la figura 2.1 en este punto existen otra posible alternativa a al que se le ha
llamado "flujo composicional", que nació de una necesidad como sé vera mas adelante.
De esta manera, según el tipo de flujo que se presenta en el yacimiento, puede existir una
Determinada clasificación de simuladores.
2.4.1 Simulador monofásico
El flujo monofasico esta dado por el flujo de un solo fluido en particular, por ejemplo: en
los acuíferos, el agua, en los yacimientos bajo saturados, aceite y en un yacimiento de
gas volumétrico el gas. Cualquier modelo que tome en cuenta esta consideración, será un
simulador monofasico.
2.4.2 Simulador bifásico
Un simulador de este tipo es aquel que considera la existencia de flujo bifásico en el
reservorio. Este tipo de flujo se presenta cuando dos fluidos diferentes fluyen al mismo
tiempo. Las combinaciones que se pueden tener son:
 Gas y aceite: En un reservorio que produce por empuje de gas disuelto liberado o en
un yacimiento de aceite con casquete de gas.
UNIVERSIDAD NACIONAL DE PIURA ESCUELA DE INGENIERÍA DE PETRÓLEO
Introducción a la Simulación Numérica de Reservorios Pag. 9
Ing. Carlos Ramírez Castañeda
 Agua y aceite: En un yacimiento bajo saturado con entrada de agua, cuya presión de
mantiene arriba de la presión de burbujeo.
 Agua y gas: En un yacimiento de gas con entrada de agua o cuya saturación de agua
congénita es mayor que la saturación de agua critica.
2.4.3 Simulador trifásico
El flujo trifásico se presenta cuando los tres fluidos que contiene un reservorio (agua,
aceite y gas) fluyen a la vez, por lo que todo aquel modelo que haga esta consideración
de flujo sea un simulador trifásico. Este caso se contempla en yacimientos que producen
por empuje combinado, en los que la entrada de agua, el empuje de gas disuelto y/o el
empuje de casquete original o secundario, tiene influencia en la producción.
2.4.4 Simulador composicional
Los modelos composicionales se utilizan para simular los procesos de recuperación para
los cuales no sean validas las suposiciones hechas en modelo de aceite negro. En esta
categoría se incluyen los reservorios de gas-condensado con condensación retrograda y
los reservorios de aceite volátil, cuya composición varia continuamente al existir pequeños
cambios de presión y/o temperatura. Este tipo de simuladores supone en cambio, que los
fluidos contenidos en el reservorio son una mezcla formada por n-Seudo-componentes.
Las propiedades de las fases gas - aceite y su equilibrio se calculan por medio
correlaciones que están en función de la presión, de la composición y por medio de
ecuaciones de estado.
Algunos ejemplos de procesos en los cuales son utilizados estos modelos son los
siguientes:
 Agotamiento de un reservorio de aceite volátil o de gas y condensado donde la
composición de fase y sus propiedades varían en una manera significativa, con
presiones por debajo de la presión de burbujeo.
 Inyección de gas (seco o enriquecido) a un yacimiento de aceite negro para lograr su
miscibilidad, ya sea total o parcial.
 Inyección de CO2 a un yacimiento de aceite.
El modelo composicional es muy diferente, ambos la fase petróleo y gas está conformada
por diferentes cantidades de los mismos componente. Por ejemplo el Metano estará
presente en ambas fases, pero la fase gas puede ser 80% de metano mientras tanto la
fase oil podría tener 20 % de metano. La composición del gas inyectado podría ser
completamente diferente, por ejemplo gas inyectado podría ser 95% de metano. La
composición del gas producido es probable a variar con el tiempo. Las propiedades físicas
de todos estos gases serán diferentes.
En un modelo composicional, todo lo que conocemos es que componentes están
presentes. Primero tenemos que calcular cuantas fases están presentes a una
temperatura y presión dada. Si hay ambas fases petróleo y gas, tenemos que calcular la
composición de cada fase. Dadas estas composiciones luego tenemos que calcular las
propiedades físicas por ejemplo viscosidad del petróleo.
La diferencia entre la simulación black-oil y la composicional es la descripción PVT del
fluido. En modelo Black-oil se puede describir totalmente las propiedades con una tabla
UNIVERSIDAD NACIONAL DE PIURA ESCUELA DE INGENIERÍA DE PETRÓLEO
Introducción a la Simulación Numérica de Reservorios Pag. 10
Ing. Carlos Ramírez Castañeda
Presion vs Propiedades. En el composicional se necesita resolver ambas la ecuación
flash y una ecuación de Estado.
Calculo Flash: Son una sucesión de procesos de equilibrio Vapor-liquido Pruebas PVT de
laboratorio CCE (Constant Composition Expansion) y CVD (Constant Volume Depletion)
Estudio a masa constante:
 Presion de Rocio, Curva Presion volumen, Densidad del fluido del reservorio,
viscosidad del fluido de reservorio, factor de compresibilidad y FV gas.
Estudio a volumen constante
 Porcentaje de gas producido, Porcentaje de liquido depositado, composición de
gases producidos, propiedades de los gases producidos (Z, Riqueza de liquido,
viscosidad y FV gas).
Calculo Iterativo de V y L hasta que la relación se cumpla.
Ecuación de Estado: Expresión analítica que relaciona la Presión, volumen y
Temperatura. Aplicables a vapor, líquido y sólido, Permiten calcular equilibrio
LV,LLV,LVS, además envolvente de fases, Ptos de saturación , fugacidades, Entalpia y
Entropía.
Ec. De los gases Reales: Para aplicaciones donde la predicción de cambio de fases no
son tan importantes, aplicaciones como relacionar el volumen de gas real a un set de
condiciones de presión y temperatura con otro set, el problema se resuelve con el uso de
factores de compresibilidad Z . el gas ideal es extendido a gases reales. PV= nZRT.
Estas ecuaciones son solo adecuadas para describir el comportamiento de gases a
presiones relativamente bajas, desde que no cuentan con modelar el cambio de fase o
modelar el comportamiento del líquido.
Para modelar el comportamiento de fases de fluidos reales, se debe tener en cuenta las
fuerzas atractivas y repulsivas entre las moléculas. La presión ejercida entre las
moléculas para un fluido real tiene dos componentes:
P = Prep + Patracc
F (Zi)
V(Yi)
L(Xi)
1
)(








VKiL
Zi
Xi
VKiL
Zi
Xi
Xi
Yi
Ki
LXiVYiFZi
VLF
RociodePunto
Ki
Yi
BurbujadePuntoXiKi
XiYi
VKiL
KiZi
Yi
1
1
1
)(





UNIVERSIDAD NACIONAL DE PIURA ESCUELA DE INGENIERÍA DE PETRÓLEO
Introducción a la Simulación Numérica de Reservorios Pag. 11
Ing. Carlos Ramírez Castañeda
Ec. De van der Walls : Varios intentos fueron hechos en la última mitad del siglo XIX para
modificar la EOS ideal tomando como punto de partida el comportamiento ideal. La
primera ecuación capaz de manejar la transición del estado vapor a líquido fue debido a
Van Der Walls
Soave-Redlich-Kwong:
Peng-Robinson
Una vez realizado las pruebas de laboratorio, se validan las propiedades PVT y se calibra
la ecuación de estado.:
 Una Ec. De estado (EOS) es una expresión que relaciona el volumen con la
presión y temperatura.
 PV=nRZT es una ecuación de estado.
 Ec. De estado mas comunes son PR; SRK, las cuales son ecuaciones cubicas en
Z.
 Ninguna es completamente satisfactoria para todas las aplicaciones de ingeniería.
 Todas necesitan calibración con los datos de laboratorio.
o
iPxiPpi  (Ley de Raoul)
TPyiPpi  (Ley de Dalton)
Donde
PT
iP
xiyi
0
 para soluciones ideales Kixiyi  para soluciones reales
UNIVERSIDAD NACIONAL DE PIURA ESCUELA DE INGENIERÍA DE PETRÓLEO
Introducción a la Simulación Numérica de Reservorios Pag. 12
Ing. Carlos Ramírez Castañeda
2.5 NUMERO DE DIMENSIONES
Al llegar al lugar de la figura 1, seguramente ya se ha determinado el nivel de simulación
que se va ha emplear, así como el proceso de recuperación que se piensa simular y como
consecuencia, el tipo de flujo que se tendrá en el yacimiento. Esta información junto con
características físicas del yacimiento, permitirá hacer la selección del modelo a utilizar en
cuanto al número de dimensiones.
A continuación se da la clasificación de los simuladores en función del número de
dimensiones y una explicación de las características que presentan cada uno de ellos.
2.5.1 Simulador de cero dimensiones
A este modelo se le conoce también como modelo tanque o de balance de materia. Se
dice que es cero dimensiones debido a que las propiedades petrofísicas, las propiedades
de los fluidos y los valores de presión no varían de punto a punto; a lo, largo de todo el
reservorio.
Se le llama también balance de materia debido a que al realizar los cálculos lo que se
hace es precisamente esto, un balance entre los fluidos que entran y los fluidos que salen
del yacimiento.
Supóngase un reservorioo al que se le inyecta por un lado una determinada cantidad de
agua y se obtiene una cantidad también de agua, gas o aceite (o una combinación de los
tres) por el otro lado, como se muestra en la figura 2.2 .
AGUA, GAS O
ACEITE
MODELO DE CERO DIMENSIONES
BALANCE DE MATERIA
FIGURA 2.3
FIGURA 2.2
AGUA, GAS O
ACEITE
UNIVERSIDAD NACIONAL DE PIURA ESCUELA DE INGENIERÍA DE PETRÓLEO
Introducción a la Simulación Numérica de Reservorios Pag. 13
Ing. Carlos Ramírez Castañeda
Al hacer el balance se tendrá la siguiente expresión:
Masa de + Masa de fluido - Masa de = Masa de
fluidos en el inyectado fluidos extraídos fluidos que
reservorio antes permanecen en el
de la inyección reservorio
Este modelo de cero dimensiones es la base de todos los modelos existentes y tiene la
particularidad de que en el no pueden definirse pozos, como sé vera que pueden hacerse
en los simuladores de mas dimensiones.
El uso que generalmente se le da a este modelo es:
 Estimar el volumen original de aceite en el yacimiento.
 Calcular la entrada de agua.
 Calcular la presión del yacimiento.
Para él calculo de cualquiera de los tres parámetros se requiere conocer los otros dos.
2.5.2 Simulador de una dimensión
Considérese ahora un yacimiento que varíe en litología y que de acuerdo a esta variación
puede dividirse en dos partes. En este caso el yacimiento como un todo no puede
representarse mediante propiedades promedio, sin embargo, cada parte si puede. De
esta manera el yacimiento consiste de dos bloques o celdas como también se les llama,
figura
En este caso, la ecuación de balance describe al comportamiento del fluido en cada celda
como en el modelo de cero dimensiones, sin embargo, la cosa se complica debido al que
haber migración de fluidos de una celda a otra, no se sabe exactamente que cantidad de
fluido del volumen total que permanece en el yacimiento, corresponde a cada bloque.
Esta transferencia de fluido entre ambas celdas (transmisibilidad), se evalúa con la
ecuación de Darcy, la cual se trata en la unidad cuatro. De esta manera, la ecuación de
balance de materia junto con la ecuación de Darcy, describen el comportamiento de cada
celda.
PROPIEDADES
PROMEDIO
PROPIEDADES
PROMEDIO
CELDA 1 CELDA 2
AGUA, ACEITE Y
GAS
FIGURA 2.4
AGUA, ACEITE Y
GAS
UNIVERSIDAD NACIONAL DE PIURA ESCUELA DE INGENIERÍA DE PETRÓLEO
Introducción a la Simulación Numérica de Reservorios Pag. 14
Ing. Carlos Ramírez Castañeda

Este modelo ya no es de cero dimensiones como el anterior, debido a que las
propiedades aunque son promedio para cada bloque, varían de aun celda con respecto a
la otra, en cambio es un modelo de una dimensión, debido a que consiste de mas de una
celda en una dirección y de solo una celda en las otras dos direcciones.
El modelo en una dimensión puede ser horizontal, vertical, inclinado o radical, como se
muestra en la figura Este tipo de modelo fue generado por BUCKLEY - LEVERETT para
dar una solución analítica al comportamiento de los reservorios sujetos a recuperación
secundaria.
En una simulación de reservorios dicho modelo se puede aplicar si se tiene un reservorio
en el que el flujo en una dirección es predominante, por ejemplo, en los casos de
inyección de gas en la cresta de un reservorio o en la inyección o entrada natural de agua
por el flanco de otro reservorio.
El modelo de una dimensión en forma radial es útil para pruebas de formación y pruebas
de incremento y decremento de presión, ya que los efectos que provoca en el flujo de
fluidos la caída de presión en el pozo a lo largo de todo el reservorio, no pueden simularse
directamente con los otros modelos de una dimensión debido a que la unidad más
pequeña del reservorio, una celda, es generalmente muy grande comparada con el
volumen del reservorio que es realmente afectado por las presiones en el pozo.
HORIZONTAL
FLUJO
RADIAL
FIGURA 2.5
UNIVERSIDAD NACIONAL DE PIURA ESCUELA DE INGENIERÍA DE PETRÓLEO
Introducción a la Simulación Numérica de Reservorios Pag. 15
Ing. Carlos Ramírez Castañeda
2.5.3 Simulador de dos dimensiones
El mismo análisis que se utilizo para explicar el modelo en una dimensión, puede
extenderse para modelos en dos y tres dimensiones, esto es, la ecuación de balance de
materia describe el comportamiento en cada celda y la ecuación de Darcy el flujo entre los
bloques, con la única diferencia en que la interacción de flujo en las celdas será en dos o
tres dimensiones. Así pues, el modelo de dos dimensiones consiste en una celda en dos
dimensiones y de solo una celda en la tercera dimensión. Como se puede apreciar en la
figura , el simulador en dos dimensiones puede ser areal, de sección transversal o de
forma radial.
 Simulador Areal
Sin lugar a dudas, dentro de la clasificación de simuladores en función del número de
dimensiones, el modelo areal es el que se utiliza con mayor frecuencia. En el se tiene
variaciones de las propiedades en dos direcciones (x,y), pudiéndose considerar además
los efectos gravitacionales al asignar diferentes profundidades a las celdas del modelo, el
cual simulador se aplica en reservorios donde generalmente los espesores son pequeños
con respecto a su área y no existe efecto muy marcado de estratificación o se ha
generado un conjunto adecuado de seudopermeabilidades relativas. Algunas de las
aplicaciones que se le dan son las siguientes:
 Simular los efectos de barrido al inyectar gas o agua.
 Determinar la localización de pozos en yacimientos donde se tengan variaciones
de las propiedades de la roca y de esta manera, lograr la recuperación máxima.
 Determinar la entrada de agua en problemas de reservorios que no tengan
solución analítica.
 Simulador de sección transversal
Otro tipo de modelo de dos dimensiones se tiene en la representación de secciones
transversales en donde las propiedades de las capas varían, figura 2.6 . La utilidad de
este simulador estriba en la versatilidad que tiene para describir la distribución vertical de
saturaciones en el de un frente (gas y/o agua), además de ser el instrumento para la
obtención de las ya mencionadas curvas de seudopermeabilidad relativas y cuya utilidad
se explica mas adelante. Con este tipo de modelo se puede simular la conificacion de
agua o de gas y los efectos gravitacionales.
 Simulador de dos dimensiones en forma radial
Al igual que el simulador de sección transversal, este modelo es útil para simular le
conificacion de agua o de gas. Además tiene la ventaja de poder analizar con mayor
detalle los cambios bruscos de presión y saturación que ocurren en la cercanía del pozo.
En la figura 2.6 se representa esquemáticamente a este tipo de modelo.
UNIVERSIDAD NACIONAL DE PIURA ESCUELA DE INGENIERÍA DE PETRÓLEO
Introducción a la Simulación Numérica de Reservorios Pag. 16
Ing. Carlos Ramírez Castañeda
FLUJO
FLUJO
X
Y
X
Y
FLUJO
FLUJO
FLUJO
FLUJO
z
r
AREAL
DE SECCION TRANSVERSAL
RADIAL
FIGURA 2.6
UNIVERSIDAD NACIONAL DE PIURA ESCUELA DE INGENIERÍA DE PETRÓLEO
Introducción a la Simulación Numérica de Reservorios Pag. 17
Ing. Carlos Ramírez Castañeda

2.5.4 Modelo de tres dimensiones
Este tipo de simulador, dentro de la clasificación de modelos por él número de
dimensiones, es él más complejo ya que cuenta con la mayoría de las fuerzas que se
presentan en el yacimiento, esto es, considera además de los efectos de barrido areal los
efectos de barrido vertical. Su uso va para todos aquellos yacimientos que presentan una
geología muy compleja, que puede dar como resultado el movimiento de fluidos a través
del medio poroso en varias direcciones.
El termino "convencional" que aparece en la figura 2.7 , se utiliza para diferenciar al
modelo de tres dimensiones en coordenadas cartesianas (x,y,z) del modelo de tres
dimensiones en coordenadas cilíndricas (r,θ,z) o modelo radial de tres dimensiones. En la
figura 2.7 se muestra este tipo de simulador.
FLUJO
FLUJO
FLUJO
X
Y
Z
FLUJO
FLUJO
Z
r
CONVENCIONAL
CILINDRICO
FIGURA 2.7

UNIVERSIDAD NACIONAL DE PIURA ESCUELA DE INGENIERÍA DE PETRÓLEO
Introducción a la Simulación Numérica de Reservorios Pag. 18
Ing. Carlos Ramírez Castañeda
2.6 GEOMETRIA
Con esto se llega al último "parámetro de clasificación" de la figura 2.1 a decir verdad, no
existe una clasificación de los simuladores en función de la geometría que presentan,
como parece indicarse en la figura, esto es, no puede decirse que no haya un modelo (x)
o un modelo (r,,z), sino más bien la geometría es una consecuencia del numero
de dimensiones que tenga el simulador. De esta manera es claro que un modelo que
tenga dos dimensiones, solo podrá tener las siguientes geometrias:
 (x,y) si es areal.
 (x,z) si es de sección transversal.
 (r,z) si se trata de un simulador radial.
De la misma manera, si al hablar de nivel de simulación se hacen referencia al estudio de
pozos individuales, es lógico pensar que las únicas geometrías de las que se ven en la
figura 2.1 que puede utilizar que pueden utilizar el modelo son:
 (r) si es un simulador de una dimensión.
 (r,z) si es un modelo de dos dimensiones.
 (r,θ,z) si se trata de un simulador de tres dimensiones.
2.7 USO DE LA CLASIFICACION
Como se comento al inicio de esta unidad, la figura 2.1 se hizo con el fin de presentar en
ella todos los posibles trabajos de simulación que pueden existir.
Como ejemplo, supóngase que requiere simular un proceso de recuperación por inyección
de polímeros en dos dimensiones (x,y) en determinado sector de un yacimiento no
fracturado. Por lo ya explicado anteriormente, el simulador a emplearse debe ser un
modelo composicional.
Así pues, el problema anterior queda perfectamente definido en la figura 2.1, para ello las
alternativas a escoger en cada "parámetro de selección" son las siguientes:
 Tipo de yacimiento: no fracturado.
 Nivel de simulación: Sector del yacimiento.
 Simulador: De recuperación química (polímeros).
 Tipo de flujo en el yacimiento: Composicional.
 Numero de dimensiones: Dos dimensiones (x,y).
 Geometría: (x,y).
Cabe advertir que se puede dar el caso en que una combinación determinada de
"parámetros de selección" de cómo resultado un problema para el cual no exista un
simulador en el mercado, e incluso que no se haya reportado nada sobre él en la
literatura; un ejemplo podría ser un modelo composicional para simular la inyección de
vapor (recuperación térmica) en tres dimensiones (r, θ,z) en un solo pozo de un
yacimiento fracturado. En el caso de plantearse un problema con tales características,
habría la necesidad de desarrollar el modelo que sea capaz de proporcionar la solución
que se busca.

Simulacion capitulo 2

  • 1.
    UNIVERSIDAD NACIONAL DEPIURA ESCUELA DE INGENIERÍA DE PETRÓLEO Introducción a la Simulación Numérica de Reservorios Pag. 1 Ing. Carlos Ramírez Castañeda CAPITULO II 2. CLASIFICACION DE LOS SIMULADORES Existen varios tipos de simuladores de reservorios. Seleccionar el simulador apropiado para representar un reservorio particular requiere el entendimiento del reservorio y un examen de la data disponible. Un modelo que ajusta a un Reservorio “A”, puede no ser apropiado para un reservorio “B”, a pesar de las aparentes similitudes entre los reservorios “A” y “B” un modelo de reservorio es útil siempre que este se ajuste el comportamiento en el campo. Los simuladores de reservorios pueden ser clasificados en diferentes maneras. Los más comunes están basados en el tipo de fluidos de reservorios en estudio y el proceso de recuperación a ser modelado. Otro enfoque incluye el número de dimensiones (1D, 2D y 3D), el número de fases (una fase, dos fases y tres fases) y el sistema de coordenadas usado en el modelo (rectangular, cilíndrico y esférico). El tipo de simuladores de reservorios puede también ser determinado por la estructura de la roca ó respuesta (ordinario, doble porosidad-permeabilidad y fracturamiento hidráulico-termal asociado y flujo Los simuladores de reservorios basados en la clasificación del tipo de fluidos del reservorio incluyen gas, black oil y simuladores composicionales. Los simuladores black oil son simuladores de recuperación convencional y son usados en casos donde los procesos de recuperación no son sensitivos a los cambios composicionales en los fluidos del reservorio. Los simuladores composicionales son usados cuando los procesos de recuperación son sensitivos a los cambios composicionales e incluyen depleción primaria de petróleo volátil y reservorios de gas condensado, operaciones de mantenimiento de presión en estos reservorios y múltiples procesos de contacto miscibles. Los simuladores clasificados usando procesos de recuperación incluyen recuperación convencional (black oil), desplazamiento miscible, recuperación termal y simuladores de inyección de químicos (fig.1.2). Los proceso de recuperación primaria de petróleo tales como wáter drive, gas en solución expansión de gas cap, drenaje por gravedad e inhibición capilar pueden ser todos modeladas con simuladores de petróleo black oil. Además etapas de recuperación secundaria tales como inyección de agua y gas pueden también ser modelados con estos simuladores. Los mecanismos de recuperación termal involucran inyección de vapor ó combustión insitu y usan la ecuación de la conservación de la energía in adición a la ley de la conservación de la masa. Simuladores de procesos de inundación e inyección de químicos que incluyen surfactantes, alcalinos, polímeros y/o inyección de espuma (ASP+espuma) y puede ser utilizados para cambiar la relación de movilidad dinámica en el desplazamiento (polímero) ó movilizar el petróleo residual (surfactantes). Efectos adicionales tales como adsorción sobre la roca, reducción de la permeabilidad y fluidos no-newtonianos necesitan ser considerados.
  • 2.
    UNIVERSIDAD NACIONAL DEPIURA ESCUELA DE INGENIERÍA DE PETRÓLEO Introducción a la Simulación Numérica de Reservorios Pag. 2 Ing. Carlos Ramírez Castañeda A través del tiempo, producto de las crecientes necesidades que ha tenido la industria del petróleo, lo que origino como se comento en él capitulo 1 el advenimiento de procesos de recuperación más complejos, se han desarrollado una gran cantidad de simuladores, los cuales pueden clasificarse en función de las características que presentan el yacimiento que se piensa estudiar o bien el proceso físico que se quiere reproducir. Así entonces, cuando se desea reproducir el comportamiento de un yacimiento sujeto a un determinado proceso de recuperación, es preciso seleccionar el modelo que cumpla con ciertas características de diseño que le permitan realizar el trabajo de manera adecuada. En la figura 2.1 se presenta una clasificación general de simuladores y fue construida de manera que en ella aparezcan todos los posibles trabajos de simulación que se pueda efectuar. Con el objeto de explicar las características de los diferentes tipos de modelos que existen y los trabajos de simulación que pueden realizarse con ellos, se define en la figura los siguientes seis "parámetros de selección":  Tipo de reservorio.  Nivel de simulación.  Simulador.  Tipo de flujo en el reservorio.  Numero de dimensiones.  Geometría. Como podrá observarse cada uno de estos parámetros tienen diferentes alternativas a utilizar; así por ejemplo, las posibles a emplear para un numero de dimensiones son: cero, una, dos o tres dimensiones; en tipo de yacimiento se tienen dos opciones para seleccionar: no fracturados y fracturados; etc. Hay que hacer notar que el grado de complejidad de las alternativas que aparecen en la Figura para cada parámetro de selección va de izquierda a derecha. Así por ejemplo, para tipo de yacimiento es más difícil realizar un estudio de simulación para uno fracturado que para uno no fracturado, para tipo de flujo en el yacimiento lo más complejo es un modelo composicional etc. A continuación se explica de manera mas detallada los tipos de simuladores que existen y en que caso se utilizan; al mismo tiempo que se va haciendo referencia a los parámetros de selección de la fig. 2.1
  • 3.
    UNIVERSIDAD NACIONAL DEPIURA ESCUELA DE INGENIERÍA DE PETRÓLEO Introducción a la Simulación Numérica de Reservorios Pag. 3 Ing. Carlos Ramírez Castañeda Tipo de Reservorio No fracturado Fracturado Nivel de Simulación Pozos Individuales Todo el Reservorio Simulador Gas Aceite Negro Aceite volátil Gas Conden. Recuperación Química Recuperación Miscible Recuperación Térmica 1. Miscelares y Microemul 2. Polímeros. 3. Surfactantes 4. Combinación 1,2 y 3. 1. Gas rico. 2. CO2. 3. Nitrógeno 1. Inyecc de Fluidos calientes. 1.1Agua Caliente 1.2Vapor 2. Combust. In situ Tipo de Flujo en el Reservorio Dimensiones Monofasico Cero Dimensiones Horizontal Geometría Bifasico Trifásico Composicional Una Dimensión Dos Dimensiones Tres Dimensiones Vertical Inclinado Radial Areal Sección Transvers Cilíndrico Rectang. Cilíndrico x y z R x y x z R z xyz R Ɵ z
  • 4.
    UNIVERSIDAD NACIONAL DEPIURA ESCUELA DE INGENIERÍA DE PETRÓLEO Introducción a la Simulación Numérica de Reservorios Pag. 4 Ing. Carlos Ramírez Castañeda 2.1 TIPO DE RESERVORIO En forma general, dependiendo de características físicas producto de la mecánica de las Rocas de los reservorios, estos pueden dividirse en dos grandes grupos: Reservorios no fracturados y reservorios naturalmente fracturados, siendo los estudios de simulación en estos últimos, los que presentan mayor grado de dificultad debido a que las fracturas representan verdaderos canales de flujo que modifican el comportamiento de los fluidos a través del Medio poroso. 2.2 NIVEL DE SIMULACION Los estudios de simulación pueden realizarse a los siguientes niveles:  Pozos individuales.  Sector del yacimiento.  Todo el yacimiento. Al parecer según se comento antes con la relación a la figura 2.1, los estudios de simulación en pozos individuales serian más sencillos que los estudios de simulación en un determinado sector del yacimiento y más aun que los realizados a lo largo de todo el yacimiento; sin embargo, se debe comentar que existen estudios de simulación para un solo pozo con un grado de dificultad muy elevado. Mas adelante sé vera la finalidad que se persigue al utilizar cada uno de estos niveles de simulación. 2.3 SIMULADOR A partir de aquí se entra a lo que es propiamente dicho, la selección del modelo. Antes se ha determinado ya el nivel de simulación y el tipo de reservorio en el cual se efectuara esta. Ahora la pregunta es que es lo que se desea simular. Si se analiza la figura en este punto, se observara que los diferentes tipos de simuladores pueden dividirse en dos grupos: 1. Los que se definen según el tipo de hidrocarburos que contiene el reservorio. 2. Los que se utilizan en procesos de recuperación mejorada. En el primer grupo caen:  Los simuladores de gas.  Los simuladores geotérmicos.  Los simuladores de aceite negro.  Los simuladores de aceite volátil.  Los simuladores de gas y condensado. En el segundo grupo se tienen:  Los simuladores de recuperación química.  Los simuladores de recuperación con miscibles.  Los simuladores de recuperación térmica.
  • 5.
    UNIVERSIDAD NACIONAL DEPIURA ESCUELA DE INGENIERÍA DE PETRÓLEO Introducción a la Simulación Numérica de Reservorios Pag. 5 Ing. Carlos Ramírez Castañeda Una vez que se ha determinado que es lo que se desea simular, es posible hacer la selección del modelo capaz de realizar el trabajo. 2.3.1 Simulador de gas Como su nombre lo indica, este tipo de simuladores se utilizan para llevar a cabo las predicciones del comportamiento de un yacimiento de gas. Sin lugar a duda, los estudios para este tipo de yacimientos son los más sencillos, si se considera la presencia de una sola fase (gas). Los parámetros que pueden definirse con este tipo de simulador son entre otros:  Volumen de gas inicial.  Rata de producción.  Distribución de presiones. 2.3.2 Simulador geotérmico Existen reservorios cuya energía calorífica se emplea para la generación de energía eléctrica. Aunque esto no tiene al parecer ninguna conexión con la industria del petróleo, un modelo que se utilice en este tipo de estudios no puede quedar al margen de una clasificación general de simuladores, de ahí la razón por lo que se menciona. 2.3.3 Simulador de aceite negro Este modelo es el modelo más simple que puede utilizarse para estudios de agotamiento primario o recuperación secundaria por medio de inyección de gas o de agua. Cuenta con los cuatro mecanismos de desplazamiento básicos para al recuperación de aceite. Los modelos de este tipo se han utilizado durante más de veinte años y se basan en la suposición de que los fluidos del reservorio pueden representarse de solo tres seudo- componentes (aceite, gas y agua). Esta posición funciona bien siempre y cuando el sistema durante el proceso de recuperación, quede lejos del punto crítico y de la región de condensación retrograda y además, si los fluidos que se inyectan (si es el caso), consiste de los mismos componentes que los fluidos que se encuentren en el reservorio. Los modelos de tres componentes son efectivamente modelos composicionales simples con fases estables sin ningún intercambio de masa entre ellas con el agua y dos fases de hidrocarburos (petróleo con gas en solución y gas libre), porque el gas puede entrar y salir de la solución en la fase petróleo. El comportamiento de fases está representado por los factores de volumen de formación y curvas GOR Y WOR. Los componentes gas y petróleo tienen propiedades físicas definidas (Bo, Bg ,Rs ,µo, µg), y el comportamiento de la fase gas-petróleo se trata como un sistema de dos componentes. Esto significa que cualquier volumen gas que esta disuelto en el petróleo (definido por Rs) ó que esté presente como un casquete de gas libre en la interface petróleo-gas tendrán una composición igual y fija en sus componentes más estables (metano, etano y propano, gas carbónico componentes de mayor energía cinética y livianos). Si gas es inyectado en el reservorio, tendrá la misma composición que el gas disuelto y el gas cap. Cualquier gas producido también tendrá la misma composición. (Todos estos gases tendrán las mismas propiedades físicas) La única variable es la cantidad de gas que aún queda disuelta en el petróleo (Rs que va a depender de la presión). No existe cambio composicional de los componentes en el espacio y el tiempo, y si existen estos son mínimos por lo tanto
  • 6.
    UNIVERSIDAD NACIONAL DEPIURA ESCUELA DE INGENIERÍA DE PETRÓLEO Introducción a la Simulación Numérica de Reservorios Pag. 6 Ing. Carlos Ramírez Castañeda mediante el PVT se pueden describir el comportamiento tanto del gas como del petróleo. Se plantean las ecuaciones de flujo en base a la conservación de la masa para cada fase. Los modelos de aceite negro frecuentemente se utilizan para estimar los siguientes efectos durante la recuperación de aceite:  Espaciamiento y arreglo de pozos.  Intervalos disparados.  Conificacion del gas y/o el agua como función de la rata de producción  Rata de producción.  Mejorar el mecanismo de entrada de agua mediante inyección de la misma y ver la conveniencia de inyectar por los flancos del yacimiento o inyectar con un arreglo de pozos determinado.  Pozos de relleno. Estudios PVT son ensayos normalizados para los fluidos del reservorio orientados específicamente para evaluaciones de ingeniería de reservorios como: Calculo de reservas, Calculo de factores de recuperación, Evaluación de reciclado de gas, Interpretación de ensayos de pozo y otros. CompositionalCompositional Con la disminución de presión los Hc más volátiles (metano, etano y propano) debido a que estos componentes poseen la energía molecular más alta y son los menos atraídos por otras moléculas pasan a la fase gas en el Pto de burbuja (Fzas repulsivas son mayores que las fzas atractivas) . Existirán dos fases líquido y gas. Las propiedades físicas del oil y el gas son función de la presión y nada más. Este proceso se origina por las fuerzas que actúan sobre las moléculas de tamaño distinto y depende de un balance de estas fuerzas. En cambio las condensaciones y vaporizaciones normales dependen de un balance entre fuerzas que actúan sobre moléculas de igual tamaño un solo componente. Con la disminución de presión la atracción entre moléculas de los componentes livianos y pesados decrece debido a un aumento de la distancia. Al mismo tiempo la atracción entre las moléculas mas pesadas se torna más efectiva, de esta forma las moléculas se condensan. Los Hc más pesados pasan a la fase liquida en el pto de rocio. Continúa la disminución de presión y los componentes mas pesados comienzan una vaporización normal y pasan a la fase gas. Existe una curva de rocío retrógrada y otra normal. Gas Blackoil Water
  • 7.
    UNIVERSIDAD NACIONAL DEPIURA ESCUELA DE INGENIERÍA DE PETRÓLEO Introducción a la Simulación Numérica de Reservorios Pag. 7 Ing. Carlos Ramírez Castañeda 2.3.4 Simulador de gas y condensado Este modelo toma en cuenta el comportamiento composicional entre los componentes individuales de los hidrocarburos en las fases de gas y líquidos. Esto es debido a que la información PVT no describe el comportamiento del fluido adecuadamente para los petróleos volátiles y condensados. Modelan los cambios composicionales en el espacio y en el tiempo. La transferencia de masa entre cada uno de los elementos es calculada en fracciones molares de cada componente individual ó seudocomponentes combinando dos o mas de los componentes hidrocarburos individuales. Se plantean las ecuaciones de flujo en base a la conservación de la masa pero para cada componente. 2.3.5 Simulador de recuperación química Como se comento en la unidad 1, en los últimos años se han desarrollados nuevos procesos para recuperar una mayor cantidad de aceite de los yacimientos, lo cual ha originado la necesidad de contar con simuladores capaces de reproducir el comportamiento de los reservorios cuando se someten a este tipo de procesos, tal es el caso de los simuladores de recuperación química. Dentro de este tipo de métodos de recuperación mejorada, se pueden citar como los más importantes los siguientes:  Desplazamiento de aceite con soluciones miscelares y microemulsiones.  Desplazamiento de aceite con polímeros.  Desplazamiento de aceite con surfactantes.  Desplazamiento de aceite por combinación de los tres anteriores. Como es de suponerse, los modelos que se utilizan en este tipo de estudios, presentan un mayor grado de complejidad pues deben de considerar tanto la interacción que existe entre los propios fluidos químicos, como la que hay entre dichos fluidos y el medio poroso. 2.3.6 Simulador de recuperación con miscibles Miscibilidad es el fenómeno físico que consiste en la mezcla de dos fluidos en todas proporciones, sin que se forme entre ellos una interfase. Existen diferentes fluidos que se inyectan al reservorio bajo esta condición y al estudio del efecto que produce cada uno de ellos en la recuperación del aceite se hace con la ayuda de un simulador. Entre los fluidos que se utilizan en este tipo de procesos se puede citar:  El gas enriquecido.  El bióxido de carbono (CO2).  El nitrógeno (N2). 2.3.7 Simulador de recuperación térmica Este tipo de modelos se utilizan para simular el comportamiento de los yacimientos sujetos a algún proceso de recuperación mejorada, por medio de métodos térmicos cuyo objetivo principal es el de proporcionar energía calorífica al aceite con el fin de disminuir su viscosidad y de esta forma, facilitar su flujo hacia los pozos productores. Este tipo de
  • 8.
    UNIVERSIDAD NACIONAL DEPIURA ESCUELA DE INGENIERÍA DE PETRÓLEO Introducción a la Simulación Numérica de Reservorios Pag. 8 Ing. Carlos Ramírez Castañeda métodos puede clasificarse en:  Inyección de fluidos calientes, que pueden ser agua caliente o vapor.  Combustión in-situ.  Calentamiento electromagnético. Los simuladores que se emplean para este tipo de procesos (y para todos los procesos de recuperación mejorada), son como ya se comento muy complejos, pues requieren el uso correlaciones que describan las propiedades PVT de los fluidos para n-componentes como función de la presión, de la temperatura y de la composición (se trata de modelos composicionales cuya explicación se da mas adelante). Los problemas de procesos térmicos a los cuales se dirige este tipo de simuladores, son entre otros:  Recuperación esperada de aceite.  Volumen necesario de vapor.  Evaluar la posibilidad de incluir otros fluidos en al inyección de vapor.  Determinar los efectos gravitacionales en el proceso de recuperación de aceite.  Determinar parámetros críticos. 2.4 TIPO DE FLUIDO DEL RESERVORIO En el yacimiento pueden presentarse varios tipos de flujo como función del número de flujos en movimiento y estos son:  Flujo monofásico (un fluido).  Flujo bifásico (dos fluidos).  Flujo trifasico. (tres fluidos). Si se observa la figura 2.1 en este punto existen otra posible alternativa a al que se le ha llamado "flujo composicional", que nació de una necesidad como sé vera mas adelante. De esta manera, según el tipo de flujo que se presenta en el yacimiento, puede existir una Determinada clasificación de simuladores. 2.4.1 Simulador monofásico El flujo monofasico esta dado por el flujo de un solo fluido en particular, por ejemplo: en los acuíferos, el agua, en los yacimientos bajo saturados, aceite y en un yacimiento de gas volumétrico el gas. Cualquier modelo que tome en cuenta esta consideración, será un simulador monofasico. 2.4.2 Simulador bifásico Un simulador de este tipo es aquel que considera la existencia de flujo bifásico en el reservorio. Este tipo de flujo se presenta cuando dos fluidos diferentes fluyen al mismo tiempo. Las combinaciones que se pueden tener son:  Gas y aceite: En un reservorio que produce por empuje de gas disuelto liberado o en un yacimiento de aceite con casquete de gas.
  • 9.
    UNIVERSIDAD NACIONAL DEPIURA ESCUELA DE INGENIERÍA DE PETRÓLEO Introducción a la Simulación Numérica de Reservorios Pag. 9 Ing. Carlos Ramírez Castañeda  Agua y aceite: En un yacimiento bajo saturado con entrada de agua, cuya presión de mantiene arriba de la presión de burbujeo.  Agua y gas: En un yacimiento de gas con entrada de agua o cuya saturación de agua congénita es mayor que la saturación de agua critica. 2.4.3 Simulador trifásico El flujo trifásico se presenta cuando los tres fluidos que contiene un reservorio (agua, aceite y gas) fluyen a la vez, por lo que todo aquel modelo que haga esta consideración de flujo sea un simulador trifásico. Este caso se contempla en yacimientos que producen por empuje combinado, en los que la entrada de agua, el empuje de gas disuelto y/o el empuje de casquete original o secundario, tiene influencia en la producción. 2.4.4 Simulador composicional Los modelos composicionales se utilizan para simular los procesos de recuperación para los cuales no sean validas las suposiciones hechas en modelo de aceite negro. En esta categoría se incluyen los reservorios de gas-condensado con condensación retrograda y los reservorios de aceite volátil, cuya composición varia continuamente al existir pequeños cambios de presión y/o temperatura. Este tipo de simuladores supone en cambio, que los fluidos contenidos en el reservorio son una mezcla formada por n-Seudo-componentes. Las propiedades de las fases gas - aceite y su equilibrio se calculan por medio correlaciones que están en función de la presión, de la composición y por medio de ecuaciones de estado. Algunos ejemplos de procesos en los cuales son utilizados estos modelos son los siguientes:  Agotamiento de un reservorio de aceite volátil o de gas y condensado donde la composición de fase y sus propiedades varían en una manera significativa, con presiones por debajo de la presión de burbujeo.  Inyección de gas (seco o enriquecido) a un yacimiento de aceite negro para lograr su miscibilidad, ya sea total o parcial.  Inyección de CO2 a un yacimiento de aceite. El modelo composicional es muy diferente, ambos la fase petróleo y gas está conformada por diferentes cantidades de los mismos componente. Por ejemplo el Metano estará presente en ambas fases, pero la fase gas puede ser 80% de metano mientras tanto la fase oil podría tener 20 % de metano. La composición del gas inyectado podría ser completamente diferente, por ejemplo gas inyectado podría ser 95% de metano. La composición del gas producido es probable a variar con el tiempo. Las propiedades físicas de todos estos gases serán diferentes. En un modelo composicional, todo lo que conocemos es que componentes están presentes. Primero tenemos que calcular cuantas fases están presentes a una temperatura y presión dada. Si hay ambas fases petróleo y gas, tenemos que calcular la composición de cada fase. Dadas estas composiciones luego tenemos que calcular las propiedades físicas por ejemplo viscosidad del petróleo. La diferencia entre la simulación black-oil y la composicional es la descripción PVT del fluido. En modelo Black-oil se puede describir totalmente las propiedades con una tabla
  • 10.
    UNIVERSIDAD NACIONAL DEPIURA ESCUELA DE INGENIERÍA DE PETRÓLEO Introducción a la Simulación Numérica de Reservorios Pag. 10 Ing. Carlos Ramírez Castañeda Presion vs Propiedades. En el composicional se necesita resolver ambas la ecuación flash y una ecuación de Estado. Calculo Flash: Son una sucesión de procesos de equilibrio Vapor-liquido Pruebas PVT de laboratorio CCE (Constant Composition Expansion) y CVD (Constant Volume Depletion) Estudio a masa constante:  Presion de Rocio, Curva Presion volumen, Densidad del fluido del reservorio, viscosidad del fluido de reservorio, factor de compresibilidad y FV gas. Estudio a volumen constante  Porcentaje de gas producido, Porcentaje de liquido depositado, composición de gases producidos, propiedades de los gases producidos (Z, Riqueza de liquido, viscosidad y FV gas). Calculo Iterativo de V y L hasta que la relación se cumpla. Ecuación de Estado: Expresión analítica que relaciona la Presión, volumen y Temperatura. Aplicables a vapor, líquido y sólido, Permiten calcular equilibrio LV,LLV,LVS, además envolvente de fases, Ptos de saturación , fugacidades, Entalpia y Entropía. Ec. De los gases Reales: Para aplicaciones donde la predicción de cambio de fases no son tan importantes, aplicaciones como relacionar el volumen de gas real a un set de condiciones de presión y temperatura con otro set, el problema se resuelve con el uso de factores de compresibilidad Z . el gas ideal es extendido a gases reales. PV= nZRT. Estas ecuaciones son solo adecuadas para describir el comportamiento de gases a presiones relativamente bajas, desde que no cuentan con modelar el cambio de fase o modelar el comportamiento del líquido. Para modelar el comportamiento de fases de fluidos reales, se debe tener en cuenta las fuerzas atractivas y repulsivas entre las moléculas. La presión ejercida entre las moléculas para un fluido real tiene dos componentes: P = Prep + Patracc F (Zi) V(Yi) L(Xi) 1 )(         VKiL Zi Xi VKiL Zi Xi Xi Yi Ki LXiVYiFZi VLF RociodePunto Ki Yi BurbujadePuntoXiKi XiYi VKiL KiZi Yi 1 1 1 )(     
  • 11.
    UNIVERSIDAD NACIONAL DEPIURA ESCUELA DE INGENIERÍA DE PETRÓLEO Introducción a la Simulación Numérica de Reservorios Pag. 11 Ing. Carlos Ramírez Castañeda Ec. De van der Walls : Varios intentos fueron hechos en la última mitad del siglo XIX para modificar la EOS ideal tomando como punto de partida el comportamiento ideal. La primera ecuación capaz de manejar la transición del estado vapor a líquido fue debido a Van Der Walls Soave-Redlich-Kwong: Peng-Robinson Una vez realizado las pruebas de laboratorio, se validan las propiedades PVT y se calibra la ecuación de estado.:  Una Ec. De estado (EOS) es una expresión que relaciona el volumen con la presión y temperatura.  PV=nRZT es una ecuación de estado.  Ec. De estado mas comunes son PR; SRK, las cuales son ecuaciones cubicas en Z.  Ninguna es completamente satisfactoria para todas las aplicaciones de ingeniería.  Todas necesitan calibración con los datos de laboratorio. o iPxiPpi  (Ley de Raoul) TPyiPpi  (Ley de Dalton) Donde PT iP xiyi 0  para soluciones ideales Kixiyi  para soluciones reales
  • 12.
    UNIVERSIDAD NACIONAL DEPIURA ESCUELA DE INGENIERÍA DE PETRÓLEO Introducción a la Simulación Numérica de Reservorios Pag. 12 Ing. Carlos Ramírez Castañeda 2.5 NUMERO DE DIMENSIONES Al llegar al lugar de la figura 1, seguramente ya se ha determinado el nivel de simulación que se va ha emplear, así como el proceso de recuperación que se piensa simular y como consecuencia, el tipo de flujo que se tendrá en el yacimiento. Esta información junto con características físicas del yacimiento, permitirá hacer la selección del modelo a utilizar en cuanto al número de dimensiones. A continuación se da la clasificación de los simuladores en función del número de dimensiones y una explicación de las características que presentan cada uno de ellos. 2.5.1 Simulador de cero dimensiones A este modelo se le conoce también como modelo tanque o de balance de materia. Se dice que es cero dimensiones debido a que las propiedades petrofísicas, las propiedades de los fluidos y los valores de presión no varían de punto a punto; a lo, largo de todo el reservorio. Se le llama también balance de materia debido a que al realizar los cálculos lo que se hace es precisamente esto, un balance entre los fluidos que entran y los fluidos que salen del yacimiento. Supóngase un reservorioo al que se le inyecta por un lado una determinada cantidad de agua y se obtiene una cantidad también de agua, gas o aceite (o una combinación de los tres) por el otro lado, como se muestra en la figura 2.2 . AGUA, GAS O ACEITE MODELO DE CERO DIMENSIONES BALANCE DE MATERIA FIGURA 2.3 FIGURA 2.2 AGUA, GAS O ACEITE
  • 13.
    UNIVERSIDAD NACIONAL DEPIURA ESCUELA DE INGENIERÍA DE PETRÓLEO Introducción a la Simulación Numérica de Reservorios Pag. 13 Ing. Carlos Ramírez Castañeda Al hacer el balance se tendrá la siguiente expresión: Masa de + Masa de fluido - Masa de = Masa de fluidos en el inyectado fluidos extraídos fluidos que reservorio antes permanecen en el de la inyección reservorio Este modelo de cero dimensiones es la base de todos los modelos existentes y tiene la particularidad de que en el no pueden definirse pozos, como sé vera que pueden hacerse en los simuladores de mas dimensiones. El uso que generalmente se le da a este modelo es:  Estimar el volumen original de aceite en el yacimiento.  Calcular la entrada de agua.  Calcular la presión del yacimiento. Para él calculo de cualquiera de los tres parámetros se requiere conocer los otros dos. 2.5.2 Simulador de una dimensión Considérese ahora un yacimiento que varíe en litología y que de acuerdo a esta variación puede dividirse en dos partes. En este caso el yacimiento como un todo no puede representarse mediante propiedades promedio, sin embargo, cada parte si puede. De esta manera el yacimiento consiste de dos bloques o celdas como también se les llama, figura En este caso, la ecuación de balance describe al comportamiento del fluido en cada celda como en el modelo de cero dimensiones, sin embargo, la cosa se complica debido al que haber migración de fluidos de una celda a otra, no se sabe exactamente que cantidad de fluido del volumen total que permanece en el yacimiento, corresponde a cada bloque. Esta transferencia de fluido entre ambas celdas (transmisibilidad), se evalúa con la ecuación de Darcy, la cual se trata en la unidad cuatro. De esta manera, la ecuación de balance de materia junto con la ecuación de Darcy, describen el comportamiento de cada celda. PROPIEDADES PROMEDIO PROPIEDADES PROMEDIO CELDA 1 CELDA 2 AGUA, ACEITE Y GAS FIGURA 2.4 AGUA, ACEITE Y GAS
  • 14.
    UNIVERSIDAD NACIONAL DEPIURA ESCUELA DE INGENIERÍA DE PETRÓLEO Introducción a la Simulación Numérica de Reservorios Pag. 14 Ing. Carlos Ramírez Castañeda  Este modelo ya no es de cero dimensiones como el anterior, debido a que las propiedades aunque son promedio para cada bloque, varían de aun celda con respecto a la otra, en cambio es un modelo de una dimensión, debido a que consiste de mas de una celda en una dirección y de solo una celda en las otras dos direcciones. El modelo en una dimensión puede ser horizontal, vertical, inclinado o radical, como se muestra en la figura Este tipo de modelo fue generado por BUCKLEY - LEVERETT para dar una solución analítica al comportamiento de los reservorios sujetos a recuperación secundaria. En una simulación de reservorios dicho modelo se puede aplicar si se tiene un reservorio en el que el flujo en una dirección es predominante, por ejemplo, en los casos de inyección de gas en la cresta de un reservorio o en la inyección o entrada natural de agua por el flanco de otro reservorio. El modelo de una dimensión en forma radial es útil para pruebas de formación y pruebas de incremento y decremento de presión, ya que los efectos que provoca en el flujo de fluidos la caída de presión en el pozo a lo largo de todo el reservorio, no pueden simularse directamente con los otros modelos de una dimensión debido a que la unidad más pequeña del reservorio, una celda, es generalmente muy grande comparada con el volumen del reservorio que es realmente afectado por las presiones en el pozo. HORIZONTAL FLUJO RADIAL FIGURA 2.5
  • 15.
    UNIVERSIDAD NACIONAL DEPIURA ESCUELA DE INGENIERÍA DE PETRÓLEO Introducción a la Simulación Numérica de Reservorios Pag. 15 Ing. Carlos Ramírez Castañeda 2.5.3 Simulador de dos dimensiones El mismo análisis que se utilizo para explicar el modelo en una dimensión, puede extenderse para modelos en dos y tres dimensiones, esto es, la ecuación de balance de materia describe el comportamiento en cada celda y la ecuación de Darcy el flujo entre los bloques, con la única diferencia en que la interacción de flujo en las celdas será en dos o tres dimensiones. Así pues, el modelo de dos dimensiones consiste en una celda en dos dimensiones y de solo una celda en la tercera dimensión. Como se puede apreciar en la figura , el simulador en dos dimensiones puede ser areal, de sección transversal o de forma radial.  Simulador Areal Sin lugar a dudas, dentro de la clasificación de simuladores en función del número de dimensiones, el modelo areal es el que se utiliza con mayor frecuencia. En el se tiene variaciones de las propiedades en dos direcciones (x,y), pudiéndose considerar además los efectos gravitacionales al asignar diferentes profundidades a las celdas del modelo, el cual simulador se aplica en reservorios donde generalmente los espesores son pequeños con respecto a su área y no existe efecto muy marcado de estratificación o se ha generado un conjunto adecuado de seudopermeabilidades relativas. Algunas de las aplicaciones que se le dan son las siguientes:  Simular los efectos de barrido al inyectar gas o agua.  Determinar la localización de pozos en yacimientos donde se tengan variaciones de las propiedades de la roca y de esta manera, lograr la recuperación máxima.  Determinar la entrada de agua en problemas de reservorios que no tengan solución analítica.  Simulador de sección transversal Otro tipo de modelo de dos dimensiones se tiene en la representación de secciones transversales en donde las propiedades de las capas varían, figura 2.6 . La utilidad de este simulador estriba en la versatilidad que tiene para describir la distribución vertical de saturaciones en el de un frente (gas y/o agua), además de ser el instrumento para la obtención de las ya mencionadas curvas de seudopermeabilidad relativas y cuya utilidad se explica mas adelante. Con este tipo de modelo se puede simular la conificacion de agua o de gas y los efectos gravitacionales.  Simulador de dos dimensiones en forma radial Al igual que el simulador de sección transversal, este modelo es útil para simular le conificacion de agua o de gas. Además tiene la ventaja de poder analizar con mayor detalle los cambios bruscos de presión y saturación que ocurren en la cercanía del pozo. En la figura 2.6 se representa esquemáticamente a este tipo de modelo.
  • 16.
    UNIVERSIDAD NACIONAL DEPIURA ESCUELA DE INGENIERÍA DE PETRÓLEO Introducción a la Simulación Numérica de Reservorios Pag. 16 Ing. Carlos Ramírez Castañeda FLUJO FLUJO X Y X Y FLUJO FLUJO FLUJO FLUJO z r AREAL DE SECCION TRANSVERSAL RADIAL FIGURA 2.6
  • 17.
    UNIVERSIDAD NACIONAL DEPIURA ESCUELA DE INGENIERÍA DE PETRÓLEO Introducción a la Simulación Numérica de Reservorios Pag. 17 Ing. Carlos Ramírez Castañeda  2.5.4 Modelo de tres dimensiones Este tipo de simulador, dentro de la clasificación de modelos por él número de dimensiones, es él más complejo ya que cuenta con la mayoría de las fuerzas que se presentan en el yacimiento, esto es, considera además de los efectos de barrido areal los efectos de barrido vertical. Su uso va para todos aquellos yacimientos que presentan una geología muy compleja, que puede dar como resultado el movimiento de fluidos a través del medio poroso en varias direcciones. El termino "convencional" que aparece en la figura 2.7 , se utiliza para diferenciar al modelo de tres dimensiones en coordenadas cartesianas (x,y,z) del modelo de tres dimensiones en coordenadas cilíndricas (r,θ,z) o modelo radial de tres dimensiones. En la figura 2.7 se muestra este tipo de simulador. FLUJO FLUJO FLUJO X Y Z FLUJO FLUJO Z r CONVENCIONAL CILINDRICO FIGURA 2.7 
  • 18.
    UNIVERSIDAD NACIONAL DEPIURA ESCUELA DE INGENIERÍA DE PETRÓLEO Introducción a la Simulación Numérica de Reservorios Pag. 18 Ing. Carlos Ramírez Castañeda 2.6 GEOMETRIA Con esto se llega al último "parámetro de clasificación" de la figura 2.1 a decir verdad, no existe una clasificación de los simuladores en función de la geometría que presentan, como parece indicarse en la figura, esto es, no puede decirse que no haya un modelo (x) o un modelo (r,,z), sino más bien la geometría es una consecuencia del numero de dimensiones que tenga el simulador. De esta manera es claro que un modelo que tenga dos dimensiones, solo podrá tener las siguientes geometrias:  (x,y) si es areal.  (x,z) si es de sección transversal.  (r,z) si se trata de un simulador radial. De la misma manera, si al hablar de nivel de simulación se hacen referencia al estudio de pozos individuales, es lógico pensar que las únicas geometrías de las que se ven en la figura 2.1 que puede utilizar que pueden utilizar el modelo son:  (r) si es un simulador de una dimensión.  (r,z) si es un modelo de dos dimensiones.  (r,θ,z) si se trata de un simulador de tres dimensiones. 2.7 USO DE LA CLASIFICACION Como se comento al inicio de esta unidad, la figura 2.1 se hizo con el fin de presentar en ella todos los posibles trabajos de simulación que pueden existir. Como ejemplo, supóngase que requiere simular un proceso de recuperación por inyección de polímeros en dos dimensiones (x,y) en determinado sector de un yacimiento no fracturado. Por lo ya explicado anteriormente, el simulador a emplearse debe ser un modelo composicional. Así pues, el problema anterior queda perfectamente definido en la figura 2.1, para ello las alternativas a escoger en cada "parámetro de selección" son las siguientes:  Tipo de yacimiento: no fracturado.  Nivel de simulación: Sector del yacimiento.  Simulador: De recuperación química (polímeros).  Tipo de flujo en el yacimiento: Composicional.  Numero de dimensiones: Dos dimensiones (x,y).  Geometría: (x,y). Cabe advertir que se puede dar el caso en que una combinación determinada de "parámetros de selección" de cómo resultado un problema para el cual no exista un simulador en el mercado, e incluso que no se haya reportado nada sobre él en la literatura; un ejemplo podría ser un modelo composicional para simular la inyección de vapor (recuperación térmica) en tres dimensiones (r, θ,z) en un solo pozo de un yacimiento fracturado. En el caso de plantearse un problema con tales características, habría la necesidad de desarrollar el modelo que sea capaz de proporcionar la solución que se busca.