Incrustar presentación
Descargado 70 veces
































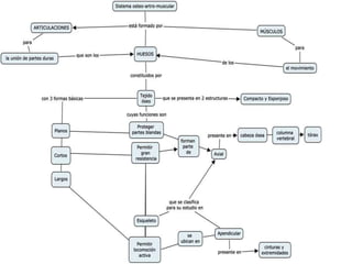
El documento describe el sistema osteo-artro-muscular, incluyendo los diferentes tipos de huesos como huesos largos, cortos y planos. También cubre temas como la importancia del calcio, fósforo y vitamina D para los huesos, cómo se usan los rayos X para detectar huesos sanos o fracturados, desviaciones de la columna vertebral, tipos de músculos, hematomas y cómo las contusiones los producen. El documento fue escrito por la Prof. Adriana Guerrini en 2013.






























