UNIVERSIDAD DE CHILE
        Facultad de Ciencias Físicas y Matemáticas
        Departamento de Ingeniería Industrial




CREACIÓN DEL PROCESO DE ATENCIÓN DE
    REQUERIMIENTOS DE CLIENTES
           TARJETA PARIS



PROYECTO DE GRADO PARA OPTAR AL GRADO DE MAGÍSTER EN INGENIERÍA DE
            NEGOCIOS CON TECNOLOGÍAS DE INFORMACIÓN



              GABRIEL ALEJANDRO ZURITA VALDÉS



                            PROFESOR GUÍA:
                        SR. OSCAR BARROS VERA

                        MIEMBROS DE LA COMISIÓN
                   SR. ANTONIO HOLGADO SAN MARTÍN
                   SR. SIGIFREDO LAENGLE SCARLAZETTA
                       SR. DAVID PINILLA ORELLANA



                           SANTIAGO DE CHILE
                              JUNIO, 2007
A Carolina
AGRADECIMIENTOS


La vida tiene oportunidades inesperadas, que se presentan detrás de esquinas escondidas
en el tiempo. Hace catorce años con amargura veía rotos mis sueños de estudiar
Ingeniería Civil en la Universidad de Chile, y emprendía un largo camino de auto
reconstrucción en la entonces Facultad de Ciencias Económicas y Administrativas de la
misma casa de estudios.

Después de aprender de los golpes y pequeñas victorias, vuelvo a Beaucheff, para cerrar
un ciclo de mi vida, no sólo obteniendo un título de esta Facultad, sino también probando
que los sueños por simples e infantiles que parezcan, siempre se pueden hacer realidad
cuando uno pone corazón, coraje, ánimo, fuerza y voluntad.

Esa fue la oportunidad que me brindó este programa de Magíster, distinto en forma y
fondo a los demás, la de dejar atrás deudas pendientes conmigo mismo, expandiendo
conocimientos en áreas informáticas que me eran ajenas, y aplicando lo aprendido en
proyectos concretos del quehacer laboral.

En este camino por cierto estoy en deuda de gratitud con mucha gente, partiendo por mi
aliado principal en el desarrollo del proyecto, mi condiscípulo y amigo Rodrigo Capetillo,
quien es responsable de la mayoría del componente tecnológico del desarrollo y de
muchas ideas en su diseño.

También se hace necesario mencionar al grupo de personas que también iniciaron esta
aventura conmigo, cuya alegría y camaradería hicieron más gratas las largas jornadas de
los viernes y las heladas mañanas de los sábados. Para Rodrigo Castro, Aldo Caprile,
Alejandro Mutinelli, Jacqueline Lloyd, Julio Neira, Rodrigo Valdés, Paulina Sepúlveda y
Leonardo López un gran abrazo y un sincero recuerdo.

Como no destacar también a mi equipo de trabajo en Tarjeta Paris, que en definitiva hizo
posible llevar a cabo la creación de una Central de Servicio al Cliente. Primero a Jeanette
Martínez, mi Subjefa y mano derecha, y por cierto al resto de los Analistas, Carolina
Henríquez, José Luis Espinoza, Ximena Madariaga, Verónica Carvajal, María José
Ahumada, Rodrigo Silva y Erica Andaur que pusieron horas de energía e ideas en el
proyecto. No puedo dejar de mencionar en este punto a que Carmen Gloria Fuenzalida y
Jacqueline Acevedo que se integraron al final cuando se asumió la resolución de
requerimientos de Tarjeta Jumbo Más.

En Tarjeta Paris también encontré aliados que apoyaron la implementación de este
rediseño. El primero lógicamente es Rodrigo Flores, autor intelectual de la idea de contar
con una unidad que resolviera centralizadamente los requerimientos de clientes, y que me
trajo desde la Gerencia de Crédito a la de Operaciones para hacerlo.

Debo reconocer además a Gabriel Álvarez, Loreto Porras y David Pinilla, que aportaron con
ideas y recomendaciones; así como también Mónica Torres, Claudia Téllez, Sebastián
Morales y Carolina Aros de Tarjetas Cencosud, que siempre creyeron en el proyecto y
ayudaron a impulsarlo una vez que se había concretado la fusión.

En esta misma línea se encuentra por cierto Ronald Kumpf, que como Gerente de
Operaciones siempre entendió la importancia de contar con un adecuado sistema de
resolución de requerimientos que apoyara una mejor gestión de la cartera, visión que
compartieron los Subgerentes Víctor Soto y Robin Aura que también tuvieron a su cargo el
área en determinados momentos.

Por otra parte, deseo hacer también una mención para el cuerpo docente del Magíster,
profesores, auxiliares y particularmente a Ana María Valenzuela y Pablina Valdivia, cuya
labor en la coordinación y secretaría fue fundamental para todos nosotros como alumnos.

Dentro de mi familia, donde siempre tuve un apoyo incondicional, quiero destacar a mi
madre, Adriana, quien vivió toda la turbulencia del primer fracaso universitario, pero que
tuvo el temple, la sabiduría y la paciencia necesarias para ayudarme a salir adelante,
haciendo miles de pequeños y grandes sacrificios, definiendo la palabra Madre con nuevas
letras.

Finalmente quiero agradecer muy especialmente a mi esposa, Carolina, que no solamente
me ayudó en largas jornadas de revisiones ortográficas, sino que me apoyó siempre a
sacar adelante esta empresa, desde que éramos pololos y le conté que tenía la idea de
volver a estudiar. Gracias, por entrar en mi vida y transformarte en un pilar fundamental
de ella.

La vida regala oportunidades a cada momento, por lo que lo importante es tener claro que
cada día se abre una puerta, a la que me asomaré el día de mañana para ver dónde me
lleva el siguiente camino.




                                                                     Gabriel Zurita Valdés
                                                                                   Llo Lleo
                                                                           Junio 30, 2007
“Haz que los adversarios vean como extraordinario lo que es ordinario para ti;
               haz que vean como ordinario lo que es extraordinario para ti.”
                                              Sun-Tzu, El Arte de la Guerra.
                                                  400 A.C. – 320 A.C. Aprox.
TABLA DE CONTENIDO

RESUMEN                                                                                1

ÍNDICE DE FIGURAS Y CUADROS                                                            2

I     INTRODUCCIÓN                                                                     4
      I.1.          Contexto                                                           4
      I.2.          Situación Inicial                                                  5
      I.3.          Oportunidades Detectadas                                           8
      I.4.          Hipótesis a Desarrollar                                            9

II    MARCO TEÓRICO CONCEPTUAL                                                         10
      II.1.         Conceptos de Retail                                                10
      II.2.         Herramientas y Metodologías de Modelamiento de Procesos            14
      II.3.         Servicio al Cliente y Calidad                                      18
      II.4.         Business Intelligence                                              22
      II.5.         Gestión del Conocimiento                                           27
      II.6.         Mejora Continua                                                    31

III   PLANIFICACIÓN DEL REDISEÑO                                                       36
      III.1.    Aproximación desde la Situación Inicial                                37
      III.2.    Procesos Diseñados                                                     39
      III.3.    Diseño Herramienta TI de Apoyo                                         50
      III.4.    Lógicas de Negocio                                                     56
      III.5.    Diagramas de Secuencia                                                 64

IV    IMPLEMENTACIÓN DEL PROYECTO                                                      70
      IV.1.     Administración del Cambio                                              73
      IV.2.     Cambios en los Ámbitos de Poder                                        78
      IV.3.     Principales Logros                                                     81
      IV.4.     Desarrollo de un Prototipo                                             86
      IV.5.     Avances del Proyecto                                                   92

V     EVALUACIÓN ECONÓMICA DE LA HERRAMIENTA TI                                        98
      V.1.          Costos del Sistema                                                 99
      V.2.          Beneficios del Sistema                                             100
      V.3.          Flujo de Caja                                                      102

VI    DESARROLLO DE UN FRAMEWORK                                                       106
      VI.1.     Justificación                                                          106
      VI.2.     Diagramas de Clases                                                    109
      VI.3.     Conclusiones                                                           114

BIBLIOGRAFÍA                                                                           115

ANEXOS                                                                                 120
      Anexo    1:   Carta certificado de la Gerencia de Operaciones                    121
      Anexo    2:   Requerimientos Herramienta de Gestión Front End                    122
      Anexo    3:   Requerimiento Creación de Solicitudes en Portal Más Paris          139
      Anexo    4:   Informe de Gestión Julio 2005, Central de Servicio al Cliente      149
      Anexo    5:   Transcripción del Código utilizado en el Prototipo                 163
      Anexo    6:   Informe Estadístico Abril/Mayo 2007, Sistema Atención de Médicos   177
Universidad de Chile
               Facultad de Ciencias Físicas y Matemáticas
               Departamento de Ingeniería Industrial

                     Creación del Proceso de Atención de Requerimientos de Clientes Tarjeta Paris



                                                 RESUMEN

Este trabajo de tesis trata sobre la creación de la Central de Servicio al Cliente de Tarjeta
Paris, para la atención y resolución de los requerimientos de los consumidores,
gestionándolos por primera vez de forma centralizada.

El objetivo general que se persiguió fue definir los procesos necesarios para una adecuada
Gestión de Requerimientos de los Clientes de Tarjetas Paris, y en base a esto cumplir con
otros objetivos más específicos, tales como optimizar la resolución de requerimientos,
mejorando los estándares de calidad en el servicio, obtener información que pueda ser
procesada para determinar el LTV de los clientes, e impulsar el proceso de mejora
continua al detectar en el análisis de los casos, tipologías recurrentes que permitan
solucionar la fuente de los problemas.

En base a la situación inicial, se realizo un diseño de procesos para estructurar la Gestión
de Requerimientos. Como no existían procesos formales, el principal esfuerzo se centró en
la construcción de nuevas prácticas, con una orientación al servicio y la calidad,
cambiando el paradigma existente hasta el momento en la resolución de Requerimientos
de una orientación a la operación.

Luego, la metodología que se siguió posterior al análisis de la situación inicial y
oportunidades detectadas, fue revisar modelos teóricos y conceptuales que apoyarían la
implementación de una solución. A continuación se realizó un nuevo diseño de procesos
de negocio utilizando el modelo de patrones, así como también el diseño de una
herramienta TI de apoyo, sobre la que ser realizó una evaluación económica para
demostrar la conveniencia de la inversión.

Paralelamente se definió una estrategia de implementación que consideró la
administración del cambio con el personal involucrado y el desarrollo de prototipos de
apoyo. Para terminar con el desarrollo de un Framework, generalizando la experiencia y
haciéndola aplicable a otras industrias en la gestión de requerimientos.

Al revisar lo hecho durante este proyecto, se pudieron ver resultados prácticos como la
posibilidad de contar por primera vez con estadísticas unificadas de la resolución de
requerimientos, según tipologías y con estado ciertos de resolución.

Además, y lo más importante, fue posible medir el impacto económico de una mayor
fidelización con un buen sistema de atención al cliente, lo que incluso significó asumir
también la resolución de requerimientos de Tarjeta Jumbo Más después de la fusión con
Cencosud.




Tesis de Grado                                                                                      1
Master in Business Engineering
Universidad de Chile
               Facultad de Ciencias Físicas y Matemáticas
               Departamento de Ingeniería Industrial

                       Creación del Proceso de Atención de Requerimientos de Clientes Tarjeta Paris

                                  ÍNDICE DE FIGURAS Y CUADROS

                                                     FIGURAS
N°                                                 NOMBRE                                             PÁGINA
 1    Tarjetas de Grandes Tiendas Retail                                                                4
 2    Pantalla de Ingreso de Casos Lotus Notes                                                          6
 3    Pantalla de Ingreso de Casos AS400                                                                7
 4    Estructura Funcional de la Central de Servicio al Cliente Tarjeta Paris                            8
 5    Canal de Distribución                                                                             10
 6    PROCESO DE COMPRA EN RETAIL                                                                       12
 7    Árbol de la Estructura Cognitiva de Marca                                                         13
 8    Evolución de Procesos de Negocios                                                                 18
 9    Ciclo de Retención de Clientes                                                                    23
10    Ciclo de Proceso de CRM                                                                           26
11    Capital Estructural                                                                               29
12    Proceso del Conocimiento                                                                          30
13    Estrategia de Evaluación de Procesos de Mejora Continua                                           34
14    Interacción de Conocimiento entre Dimensiones Epistemológica y Ontológica                         35
15    Evolución de las Empresas en su Manejo del Conocimiento                                           35
16    Matriz del Cambio                                                                                 39
17    Entrega de Servicios al Cliente Tarjeta Paris Inicial                                             41
18    Entrega de Servicios al Cliente Tarjeta Paris Inicial (detalle)                                   41
19    Administración Relación con el Cliente                                                            42
20    Entrega de Servicios al Cliente Tarjeta Paris Nueva                                               43
21    Entrega de Servicios al Cliente Tarjeta Paris Nueva (detalle)                                     44
22    Gestión de Relación con el Cliente                                                                44
23    Atención de Requerimientos Clientes Tarjeta Paris                                                 45
24    Autoatención                                                                                      46
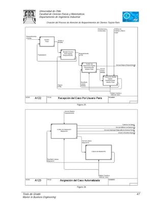
25    Recepción del Caso por Usuario Paris                                                              47
26    Asignación del Caso Automatizada                                                                  47
27    Procesamiento Requerimiento en Línea                                                              48
28    Procesamiento Requerimiento Asistido por Analista                                                 49
29    Diagrama de Casos de Uso del Proceso Rediseñado                                                   51
30    Resolución Automatizada                                                                           54
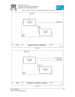
31    Registro Resolución Automatizada                                                                  55
32    Regulación Automática en Sistema                                                                  55
33    Ingreso de Requerimiento por Cliente con Resolución Automatizada                                  66
34    Ingreso de Requerimiento por Usuario Paris con Resolución Automatizada                            67
35    Ingreso y Consulta de Requerimiento por Usuario Paris con Resolución Procesada por Analista       68
36    Ingreso y Consulta de Requerimiento por Cliente con Resolución Procesada por Analista             69
37    Frontera de Productividad                                                                         71
38    Modelo de Brechas de Zeithaml                                                                     75
39    Portada Informe de Gestión Central de Servicio al Cliente                                         77
40    Organigrama Original Tarjeta Paris                                                                79
41    Organigrama Final Tarjetas Cencosud                                                               80
42    Ingreso de Casos en Lotus Notes Tipología                                                         82
43    Ingreso de Casos en Lotus Notes Asignación                                                        82
44    Ingreso de Casos en AS400 Tipología                                                               83
45    Ingreso de Casos en AS400 Asignación                                                              83
46    Monitor de Requerimientos Inicio                                                                  84
47    Monitor de Requerimientos Ingreso de Casos                                                        84
48    Primera Simplificación de Casos de Uso para Prototipo                                             87
49    Segunda Simplificación de Casos de Uso para Prototipo                                             87
50    Diseño Físico para Prototipo                                                                      88
51    Pantalla Ingreso Prototipo                                                                        90
52    Pantalla Respuesta Cupo Prototipo                                                                 90
53    Pantalla Respuesta Cuota Prototipo                                                                91




Tesis de Grado                                                                                                 2
Master in Business Engineering
Universidad de Chile
                Facultad de Ciencias Físicas y Matemáticas
                Departamento de Ingeniería Industrial

                       Creación del Proceso de Atención de Requerimientos de Clientes Tarjeta Paris

                                                      FIGURAS
N°                                                  NOMBRE                                            PÁGINA
54    Pantalla Respuesta Intereses Prototipo                                                            91
55    Pantalla Respuesta Error Prototipo                                                                92
56    Pantalla de Consulta de Casos Portal Jumbo Más                                                    93
57    Tarjetas Más de Concosud                                                                          94
58    Pantalla Ingreso Portal Más Paris                                                                 96
59    Pantalla Asignación Portal Más Paris                                                              96
60    Pantalla Actualización de Estado Portal Más Paris                                                 97
61    Evolución de las Estrategias de Relación con el Cliente                                           98
62    Técnica de Cuantificación de Intangibles                                                         100
63    Relación de Activos Tangibles e Intangibles                                                      103
64    Dominio Financiero e Intangible del Valor de Mercado de una Empresa                              103
65    Flujo de Retroalimentación para un Mejor Desempeño                                               107
66    Proceso de Desarrollo de un Framework                                                            108
67    Diagrama de Clases                                                                               110
68    Estructura de Clases de la Generalización                                                        111
69    Pantalla Ingreso de Casos Sistema Atención de Médicos                                            112
70    Pantalla Informes Sistema Atención de Médicos                                                    113




                                                      CUADROS
N°                                                  NOMBRE                                            PÁGINA
 1    Plásticos emitidos por Grandes Tiendas Retail                                                      5
 2    Etapas de Evolución de BPM                                                                        16
 3    Tasa de Satisfacción Post Atención                                                                21
 4    Evolución de Estados de Ánimo                                                                     50
 5    Tabla de Parametrización de Tipologías de Casos                                                   58
 6    Árbol de Decisión para Clasificar a los Clientes                                                  60
 7    Mapa de Posicionamiento de Tiendas Retail online                                                  72
 8    Tabla Comparación entre la Situación Inicial y la Modificada                                      76
 9    Origen de Requerimientos                                                                          85
10    Tipo de Requerimientos                                                                            85
11    Estado de Requerimientos                                                                          86
12    Estructura Temática de Recepción de Requerimientos                                                93
13    Comparación de Tasas de Retención                                                                101
14    Flujo de Caja del Proyecto                                                                       104




Tesis de Grado                                                                                                 3
Master in Business Engineering
Universidad de Chile
                 Facultad de Ciencias Físicas y Matemáticas
                 Departamento de Ingeniería Industrial

                        Creación del Proceso de Atención de Requerimientos de Clientes Tarjeta Paris




I. INTRODUCCIÓN

     I.1.      Contexto

El presente documento narra cómo se llevó a cabo el proyecto de Creación de la Central
de Servicio al Cliente Tarjeta Paris, que se orienta al rediseño de los procesos de atención
de requerimientos de los clientes y al delineamiento de una herramienta de Tecnología de
Información (TI), que apoye la nueva gestión de requerimientos de clientes y usuarios
internos1.

El negocio de Tarjeta Paris es la rentabilización de la venta a crédito comercial, a través de
la gestión del límite de crédito otorgado a personas, lo que les permite adquirir
mercaderías o contratar servicios en las Tiendas Paris, convenios, en el sitio internet
paris.cl y Fono Compras Paris.

Administradora de Créditos Comerciales (ACC), que es la empresa encargada de la gestión
de la Tarjeta Paris, depende de la División de Servicios Financieros Paris donde se
encuentran además Seguros Paris, Banco Paris y Viajes Paris. ACC posee actualmente una
cartera aproximada de 3 millones de clientes.

La competencia directa más importante para Tarjeta Paris en este momento es CMR
Falabella y Tarjeta Ripley2 (Figura 1), dada la variedad de productos y el volumen de su
cartera, el resto de las tarjetas de casas comerciales aún se encuentran lejos de ese nivel.




                                                         Figura 1

Para rentabilizar este negocio es importante no sólo la incorporación de nuevos clientes,
sino también el incentivo a un mayor consumo de los ya existentes y la prevención de
abandono de los mismos. Las políticas comerciales y de créditos juegan en este punto un
papel importante; sin embargo, en el entorno altamente competitivo del crédito en el cual
se desenvuelve Tarjeta París, la diferenciación por entrega de calidad de servicios se
convierte en una estrategia fundamental para lograr el objetivo de hacer atractivo el uso
de esta herramienta crediticia.

1
  El desarrollo del caso se desprende del estudio hecho del mismo durante el desarrollo del Magíster en Ingeniería de
Negocios con TI – MBE, principalmente a través de los cursos IN71J – Diseño de Modelos y Procesos de Negocios con TI,
IN72J – Arquitectura Tecnológica de Aplicaciones Web, IN73J – Arquitectura, Diseño y Construcción de un Negocio con
Apoyo TI, IN75J – Taller de Diseño de un Negocio con Apoyo TI, e IN76J – Innovación y Gestión de Negocios. Apuntes
específicos de otros cursos se señalarán oportunamente.
2
  Pág. 2 y 3. Capetillo, R. y Zurita, G., Central de Servicio al Cliente Tarjetas Cencosud, Informe Final IN75J – Taller de
Diseño de un Negocio con Apoyo TI. Curso dictado por Antonio Holgado en la Facultad de Ciencias Físicas y Matemáticas de
la Universidad de Chile, Departamento de Ingeniería Industrial, Otoño 2006.
Tesis de Grado                                                                                                          4
Master in Business Engineering
Universidad de Chile
                   Facultad de Ciencias Físicas y Matemáticas
                   Departamento de Ingeniería Industrial

                           Creación del Proceso de Atención de Requerimientos de Clientes Tarjeta Paris



A continuación se grafica (Cuadro 1) el escenario de competencia principal para Tarjeta
Paris, dados los grados de penetración según plásticos emitidos3.

                           Plásticos Emitidos Grandes Tiendas Retail



                      3.700.000                                                         3.300.000




                                                              3.000.000


                                              Falabella        Paris      Ripley
                                                           Cuadro 1


Por esta razón es que dentro del proceso de re-estructuración que vivió la empresa, la
Gerencia de Operaciones de ACC decidió dirigir esfuerzos hacia la medición de estándares
de calidad ya que, hasta el momento, su preocupación se centraba en la eficacia de sus
procesos (apertura, verificación, distribución, etc.), más que en la eficiencia, es decir, se
enfocaba la visión en que los procesos se completaran pero sin considerar los tiempos y
recursos involucrados.

Dentro de este contexto, la atención de los requerimientos de los clientes de Tarjeta Paris
(reclamos, consultas, solicitudes, sugerencias y felicitaciones), representa una fuente de
extracción de conocimiento de los niveles de calidad que se están entregando, y también
del nivel que debe tener el proceso de mejoramiento continuo. Producto de lo anterior se
determinó contar con una unidad especializada capaz de resolver de forma centralizada
estos casos.


       I.2.      Situación Inicial

A continuación se describe el contexto en el que se inserta este proyecto, y sobre el cual
se realizó el diseño de procesos, partiendo con la situación inicial que se encontró en
Tarjeta Paris y que motivó la realización de la intervención.




3
    Información Obtenida de las Memorias Anuales 2005 de Falabella, Paris y Ripley.
Tesis de Grado                                                                                            5
Master in Business Engineering
Universidad de Chile
                 Facultad de Ciencias Físicas y Matemáticas
                 Departamento de Ingeniería Industrial

                         Creación del Proceso de Atención de Requerimientos de Clientes Tarjeta Paris

El proceso comenzaba por la interposición de un requerimiento por parte del cliente
utilizando para ello los siguientes canales4:

     a) Contacto vía Internet: Al utilizar este canal para comprar con su Tarjeta Paris, un cliente
        podía encontrarse con inconvenientes como falta de cupo o bloqueo de tarjeta. Al ser
        contactado posteriormente por personal del back office de internet, el cliente podía solicitar
        la gestión de un reclamo para dar solución al problema, con lo que dicha unidad enviaba un
        e-mail a la dirección tarjeta@paris.cl.
     b) Contacto por Call Center: Luego de contactarse el cliente al Servicio de Atención
        Telefónica (SAT) de Paris (600 6000 777), el requerimiento se ingresaba por una operadora
        a un sistema Lotus Notes (Figura 2), en donde se generaba una carpeta con el caso para
        su posterior seguimiento.
     c) Contacto Directo del Cliente: La primera opción es a través del sitio paris.cl en el link
        “Contáctenos”, que despliega un formulario para ser llenado con los datos del cliente y el
        motivo de la consulta o reclamo, el que luego se derivaba automáticamente a la dirección
        de correo electrónico contacto@paris.cl. La segunda opción era enviar una carta por correo
        certificado a la dirección de ACC, Agustinas 785 – Piso 2, Santiago.
     d) Cliente en Tienda: Al dirigirse el cliente a alguna de las distintas Tiendas París a
        interponer un reclamo relacionado con la Tarjeta, se podían dar las siguientes alternativas:
        • Un ejecutivo de Servicios de Crédito tomaba razón del reclamo, lo ingresaba en la
            pantalla correspondiente del sistema AS400 (Figura 3) y podía también enviar como
            respaldo un e-mail a la dirección creditos@paris.cl.
        • El cliente podía llenar un formulario de reclamo y entregarlo a un ejecutivo para que
            fuera enviado por valija a ACC.
     e) Contacto Vía SERNAC: El cliente podía hacer su reclamo directamente a SERNAC
        presencialmente, vía correo certificado o e-mail, para ser derivado a su vez a ACC.




                                                          Figura 2

4
  Todos estos Canales de Entrada se encuentran en la actualidad aún vigentes ya que una de las premisas del proyecto fue
la de elaborar una solución que no implicara transformaciones difíciles de asimilar para los usuarios externos. Luego se verá
que la operatoria en la implementación del rediseño para las unidades externas permaneció casi intacta.
Tesis de Grado                                                                                                            6
Master in Business Engineering
Universidad de Chile
               Facultad de Ciencias Físicas y Matemáticas
               Departamento de Ingeniería Industrial

                     Creación del Proceso de Atención de Requerimientos de Clientes Tarjeta Paris




                                                     Figura 3

Luego de registrar el requerimiento, el usuario receptor definía qué unidad dentro de Paris
sería la encargada de dar solución al caso. Dependiendo del canal por el cual fuera
ingresado podían darse dos alternativas:

    a) Si en la etapa anterior el requerimiento era ingresado en forma de correo electrónico,
       dichos mensajes llegaban a computadores personales distintos según la dirección a la cual
       había sido enviado. Estos computadores pertenecían a administrativas que rescataban los
       correos y decidían, según su propio criterio al analizar la materia del requerimiento, hacia
       qué unidad, y persona dentro de ella, sería derivado el caso.
    b) Cuando el requerimiento ingresaba vía correo certificado, el Subgerente de Operaciones
       decidía si se enviaba a una unidad directamente o se constituía un Comité de Análisis
       compuesto por personal de distintos departamentos.

Luego de esto se pasaba a la etapa de resolución del requerimiento, en el cual se
analizaba y se elaboraba la respuesta al mismo. Esta actividad se realizaba en la unidad
asignada para dar solución al requerimiento, dentro de la cual un encargado del caso
resolvía consultando la información del cliente en el sistema AS400.

Finalmente se daba respuesta al cliente vía telefónica, correo electrónico o correo
certificado, sin existir un protocolo para contestar o un único encargado de hacerlo.




Tesis de Grado                                                                                      7
Master in Business Engineering
Universidad de Chile
                 Facultad de Ciencias Físicas y Matemáticas
                 Departamento de Ingeniería Industrial

                          Creación del Proceso de Atención de Requerimientos de Clientes Tarjeta Paris




    I.3.        Oportunidades Detectadas

Al analizar este esquema de funcionamiento, se pudieron detectar falencias que
determinaron nichos de mejora para el sistema y que se agruparon de la siguiente forma:

    a) Ausencia de coordinación entre las unidades, sin control sobre el seguimiento de los casos,
       ni información del Estado de los requerimientos. No se almacenaba de manera metódica
       información histórica sobre éstos, ni se utilizaba la información generada para análisis
       posteriores.
    b) Ausencia de métricas asociadas a la calidad de atención de requerimientos tales como
       tiempo de resolución, grado de satisfacción del cliente con las respuestas entregadas y
       costos asociados, identificación de reclamos más comunes, cantidad de los mismos, etc.

Luego, la oportunidad que se abre para el rediseño es la generación de valor a través de
la atención diferenciada de los requerimientos de los clientes de Tarjeta Paris,
entendiéndola como una fuente de extracción de conocimiento de los niveles de calidad
entregados.

En este contexto, la Central de Servicio al Cliente (CSC) aparece como la entidad
encargada de detectar las oportunidades de mejora y resolver adecuadamente los
requerimientos de los clientes.

Esta unidad se definió como un área especializada con personas responsables de las
distintas tipologías de casos y con herramientas tecnológicas de gestión capaces de
generar estadísticas y determinar estándares de servicio. Las herramientas tecnológicas
disponibles no alcanzaban a la categoría de un Workflow; sin embargo, fue posible
trabajar con ellas en una primera etapa y avanzar en nuevos desarrollos básicos para
atender a los requerimientos que se fueron definiendo. La estructura que se ideó fue la
siguiente (Figura 4):

       Tienda       SAT         Cliente       SERNAC   Internet         Gerencia




                                        E-mail
                                        Correo                          Central de Servicio al
                                      Certificado                            Cliente TP
                                       Teléfono
                                      Presencial                  •Distribución       •Revisión
                                         Fax                      •Apertura y           •Consulta Área
                                                                  Mantención            Especializada
                                                                  •Fraudes            •Resolución                     Paris
                                                                  •Regularización                                  Mejoramiento
                                   Requerimientos
                                                                  •Sistemas                                          Continuo
                                   •Quejas
                                   •Consultas                     •Cobranzas
                                   •Solicitudes                   •Atención y
                                   •Felicitaciones                Servicios            Comunicación
                                   •Sugerencias



                                                                                          Cliente



                                                                           Interno                       Externo


Tesis de Grado                                                                                                                    8
Master in Business Engineering
Universidad de Chile
                Facultad de Ciencias Físicas y Matemáticas
                Departamento de Ingeniería Industrial

                        Creación del Proceso de Atención de Requerimientos de Clientes Tarjeta Paris

                                                        Figura 4

Se puede observar que los distintos tipos de requerimientos (quejas, consultas,
solicitudes, sugerencias y felicitaciones), llegan en múltiples formatos (e-mail, correo
certificado, teléfono, presencial y fax), y desde múltiples canales (Tienda, SAT, Cliente,
SERNAC, Internet y Gerencia). Estos casos son categorizados en siete áreas temáticas
según el tipo de problema (distribución física, apertura y mantención, fraudes,
regularizaciones, sistemas, cobranzas, atención y servicios), para luego ser procesados
dentro de la CSC.

En este proceso se contempla además la consulta, de ser necesario, a algún área
especializada dentro de la empresa. Una vez resuelto el caso, se comunica la respuesta a
los clientes, sean éstos internos o externos5; sin embargo, el real negocio de esta unidad
no está en la simple respuesta de casos y su registro, está en la generación y análisis de
información útil para apoyar el proceso de mejora continua de la empresa.


    I.4.      Hipótesis a Desarrollar

A través de este proceso, se buscará comprobar en un caso práctico dos hipótesis
principales, la primera tiene que ver con el hecho de que una buena atención impacta
positivamente en la fidelización de los clientes.

La segunda se refiere a que en base a este rediseño se pueden construir patrones de
proceso replicables a otras industrias a través de un Framework.

Ambas hipótesis, sobretodo la primera, pueden suponerse simples de probar, incluso
derivadas del sentido común; sin embargo, en aquellas empresas con procesos que no
han cambiado en muchos años, como es el caso que se estudiará en este trabajo, dicho
razonamiento no es tan natural.

Por lo tanto, se hace necesario no sólo demostrar resultados prácticos del proyecto, sino
también una rentabilidad que justifique realizarlo.




5
 Cuando el compromiso de respuesta lo adquiere quien recibió el requerimiento en una primera instancia, ya sea en Tienda
Paris o en el SAT, la respuesta se entrega a dicho cliente interno para que la comunique al cliente externo.
Tesis de Grado                                                                                                       9
Master in Business Engineering
Universidad de Chile
                 Facultad de Ciencias Físicas y Matemáticas
                 Departamento de Ingeniería Industrial

                        Creación del Proceso de Atención de Requerimientos de Clientes Tarjeta Paris



II. MARCO TEÓRICO CONCEPTUAL


La evolución de la idea de una Central de Servicio al Cliente tiene su base teórica en la
confluencia de cuatro elementos estrechamente relacionados, y que en sí mismos
ejemplifican un desarrollo lógico de pensamiento.

En primer lugar tenemos al servicio al cliente en sí, y el desarrollo de políticas de calidad
asociadas al mismo. Por otra parte está el desarrollo de estrategias y tecnologías de
business intelligence, que hacen que la información obtenida de un adecuado manejo del
servicio al cliente, se transforme en una poderosa herramienta para la planificación
estratégica.

El ciclo continúa en la consolidación de una estructura que permita gestionar el
conocimiento adquirido en un constante proceso de autoaprendizaje de la empresa,
independiente de las personas que la compongan, ya que avanza en la conversión del
conocimiento desde el nivel tácito al explícito en el mayor grado posible.

Paralelamente se entiende que estas actividades y la plataforma tecnológica de apoyo
contribuyen al proceso de mejora continua que debe seguir una empresa en constante
desarrollo, generando así un círculo virtuoso de evolución.

Sin embargo, antes de esta revisión se verán algunos aspectos importantes del desarrollo
de la industria del retail y que también explican la evolución de estos elementos. Además
se revisará el desarrollo de herramientas y metodologías de modelamiento de procesos
que se pueden utilizar para analizar inteligentemente los datos a fin de transformarlos en
información útil para el crecimiento constante de la empresa.


    II.1.     Conceptos de Retail

El retail se ha convertido en un objeto de estudio por la particular relación que se puede
establecer con los clientes, en forma masiva y que al mismo tiempo se puede personalizar
a través de un manejo adecuado de información proveniente de las ventas.

Para comenzar a analizar el tema se definirá al retail como el negocio final en un canal de
distribución (Figura 5) que une a proveedores con consumidores6.


     Empresa                         Comerciante                       Retailer o                      Consumidor
   Manufacturera                      Mayorista                        Minorista                          Final

                                                         Figura 5


6
  Pág. 2. Cueto, E. y Segura, C., Profesor Guía: Olavarrieta, S., El Negocio de Retail en Chile: Grandes Operadores. Tesis
para optar al Grado de Magíster en Administración M.B.A., Universidad de Chile, Facultad de Ciencias Económicas y
Administrativas, Escuela de Economía y Administración para Graduados, 2002.
Tesis de Grado                                                                                                       10
Master in Business Engineering
Universidad de Chile
                 Facultad de Ciencias Físicas y Matemáticas
                 Departamento de Ingeniería Industrial

                         Creación del Proceso de Atención de Requerimientos de Clientes Tarjeta Paris



Por cierto una tienda de estas características comercializa productos o servicios al por
menor a consumidores, los que son de uso personal o para la familia7. En Chile, su
desarrollo está marcado por el ritmo impuesto por los grandes actores del mercado, que
es considerado vertiginoso y atípico entre los países vecinos8, debido no solamente al
explosivo crecimiento visto en los últimos años, sino también por el desarrollo de negocios
complementarios como tarjetas de crédito, departamentos de viajes, seguros e incluso
bancos propios.

Para estos negocios se hace necesaria una administración profesional de la cartera, lo que
quiere decir que se debe contar con estrategias para captar y mantener adecuadamente
los clientes, de forma que ellos sientan a la tienda como una extensión de su casa,
resolviendo sus problemas a través de ella.

Es así como, la captación apunta al crecimiento de la cartera a través de la definición e
incorporación de nuevos segmentos objetivos, realizándola a través de estrategias de
publicidad, ofertas localizadas e inversión en fuerza de venta. Por su parte la retención del
cliente se trata de la aplicación de estrategias de fidelización a segmentos de cartera que
presenten signos de fuga voluntaria, ya que la no voluntaria se da por acciones delictuales
del cliente o mala utilización del producto, lo que gatilla que la empresa de por terminada
la relación9.

En relación a lo anterior, en retail se tiene además una complejidad que viene dada por la
baja diferenciación que existe actualmente entre los competidores, por lo que las
empresas buscan capitalizar nichos donde es posible diferenciarse, algunos de los cuales
se mencionan a continuación10:

     •    Marca.
     •    Marcas Propias.
     •    Ubicación de Locales.
     •    Cobertura Geográfica.
     •    Selección de Mercadería.
     •    Eficiencia Operacional.

Los dos primeros puntos dicen mención con un elemento que las empresas utilizan no
solamente como imagen, sino también como un activo intangible que en la actualidad

7
   Pág. 6. Rodríguez, C., Profesor Guía: Olavarrieta, S., Personalidad, Experiencias e Imagen de Marcas de Retail. Seminario
de Prueba para optar al Título de Ingeniero Comercial, Mención Administración, Universidad de Chile, Facultad de Ciencias
Económicas y Administrativas, Escuela de Economía y Administración, 2003.
8
   Pág. 28. Bustamante, A., Profesor Guía: Betancourt, P., La Imagen y Percepción de una Tienda por Departamentos, a
través de la Percepción de los Clientes, Caso Ilustrativo de Almacenes París. Seminario de Prueba para optar al Título de
Ingeniero Comercial, Mención Administración, Universidad de Chile, Facultad de Ciencias Económicas y Administrativas,
Escuela de Economía y Administración, 2004.
9
   Pág. 50. Miranda, J.; Rey, P. y Weber, R., Predicción de Fugas de Clientes para una Institución Financiera mediante
Support Vector Machines. Revista Ingeniería en Sistemas, Universidad de Chile, Departamento de Ingeniería Industrial,
Volumen XIX, Octubre 2005.
10
    Pág. 63. Cueto, E. y Segura, C., Profesor Guía: Olavarrieta, S., El Negocio de Retail en Chile: Grandes Operadores. Tesis
para optar al Grado de Magíster en Administración M.B.A., Universidad de Chile, Facultad de Ciencias Económicas y
Administrativas, Escuela de Economía y Administración para Graduados, 2002.
Tesis de Grado                                                                                                          11
Master in Business Engineering
Universidad de Chile
                 Facultad de Ciencias Físicas y Matemáticas
                 Departamento de Ingeniería Industrial

                         Creación del Proceso de Atención de Requerimientos de Clientes Tarjeta Paris

puede alcanzar valores millonarios, y que es por lo tanto un instrumento de negociación
en esta industria. Un ejemplo de ello es la marca Google que hasta hace unos años era
desconocida y en estos momentos ha superado a las marcas de empresas como Coca Cola
o la misma Microsoft, alcanzando un valor cercano a los 66.400 millones de dólares según
el Ranking Brandz11.

Según la American Marketing Asociation (AMA), la marca es un elemento utilizado por las
empresas para identificar productos, servicios o su propia imagen, diferenciándose de su
competencia. Por otro lado la marca aporta emociones, sentimientos y percepciones sobre
un producto o servicio, puede decirse que provoca una evocación de experiencias, una
promesa de calidad establecida en el tiempo, demostrada por el uso y satisfacción
repetida, logrando la lealtad del cliente12.

Para ayudar también a comprender la importancia que tiene una marca se puede revisar
el proceso de compra que enfrentan los clientes13, donde el reconocimiento tanto de la
tienda retail como de la mercadería, dependen de la imagen de marca y al mismo tiempo
de la evaluación (Figura 6), lo que también explica que es fundamental entregar una
buena calidad que de consistencia a la imagen, lo que constituye un círculo virtuoso:

                          Selección Retail                                        Selección Mercadería




                          Reconocimiento                                            Reconocimiento




                         Bus car Información                                       Buscar Información




                               Evaluar                                                  Evaluar




                              Selección                                                Selección




                         Visita Tienda, Sito,
                           Catálogo, etc.                                               Compra




                                                                                 Evaluación Post-Compra




                                                          Figura 6

11
   El Mercurio, Economía y Negocios. 24 de Abril de 2007. http://www.emol.com/
12
   Pág. 28. Rodríguez, C., Profesor Guía: Olavarrieta, S., Personalidad, Experiencias e Imagen de Marcas de Retail. Seminario
de Prueba para optar al Título de Ingeniero Comercial, Mención Administración, Universidad de Chile, Facultad de Ciencias
Económicas y Administrativas, Escuela de Economía y Administración, 2003.
13
   Pág. 34. Cueto, E. y Segura, C., Profesor Guía: Olavarrieta, S., El Negocio de Retail en Chile: Grandes Operadores. Tesis
para optar al Grado de Magíster en Administración M.B.A., Universidad de Chile, Facultad de Ciencias Económicas y
Administrativas, Escuela de Economía y Administración para Graduados, 2002.
Tesis de Grado                                                                                                          12
Master in Business Engineering
Universidad de Chile
                        Facultad de Ciencias Físicas y Matemáticas
                        Departamento de Ingeniería Industrial

                                 Creación del Proceso de Atención de Requerimientos de Clientes Tarjeta Paris

En resumen, la selección de una tienda depende del grado de reconocimiento que se
tenga de ella, lo que claramente tiene como componente importante la imagen de la
misma. Luego en un segundo nivel esta la decisión por el producto, que también se ve
influida por la marca, pero en paralelo por la experiencia obtenida, por lo tanto, no es sólo
un tema de imagen, sino que también el contenido es fundamental.

Es así, como al revisar las asociaciones que se realizan en torno a las marcas de retail, se
pueden encontrar cuatro dimensiones14:

        •      Valor asociado a la Marca: Atributos físicos y funcionales del retail asociados
               directamente a la marca, como espacio interior, iluminación, exhibición de productos, etc.
        •      Personalidad de la Tienda: Atributos intangibles asociados al retail, es decir, si la tienda
               puede ser considerada como entretenida, vanguardista, original, exclusiva, cálida, etc.
        •      Organización/Empresa: La tienda tiene un respaldo en la empresa a la que pertenece
               con una marca reconocida por los consumidores, con valores y beneficios.
        •      Calidad Percibida: Expectativa de que el producto ofrecido en la tienda de retail, cumpla
               ciertas condiciones y satisfaga sus necesidades.

En base a esto se puede construir un árbol (Figura 7), que muestra la estructura cognitiva
de la marca, tanto por lo que influye el conocimiento directo e indirecto que se tenga de
ella, como por la imagen que se construye de la misma en base a experiencias y
asociaciones.

                                                   Recordación de Marca
                                                                                                                                       Precio



                                                                                                No Relacionado al              Imágenes de Uso y
                         Conocimiento de Marca
                                                                                                    Producto                        Usuario



                                                    Reconocimiento de                                                        Personalidad de Marca
                                                         Marca

                                                                                           Relacionado al Producto


     Estructura Cognitiva de
            la Marca
                                                                                   Atributos                             Funcional



                                                   Tipos de Asociaciones
                                                                                   Beneficios                           Experiencial




                           Imagen de Marca                                         Actitudes                              Simbólica




                                                       Favorabilidad              Fortalezas de                     Unicidad de
                                                       Asociaciones               Asociaciones                      Asociaciones


                                                                       Figura 7




14
   Pág. 32 y 33. Rodríguez, C., Profesor Guía: Olavarrieta, S., Personalidad, Experiencias e Imagen de Marcas de Retail.
Seminario de Prueba para optar al Título de Ingeniero Comercial, Mención Administración, Universidad de Chile, Facultad de
Ciencias Económicas y Administrativas, Escuela de Economía y Administración, 2003.
Tesis de Grado                                                                                                                                  13
Master in Business Engineering
Universidad de Chile
                 Facultad de Ciencias Físicas y Matemáticas
                 Departamento de Ingeniería Industrial

                         Creación del Proceso de Atención de Requerimientos de Clientes Tarjeta Paris

Como se mencionó anteriormente, una característica importante en esta industria es la
fuerte competencia que lleva a las empresas a tener márgenes relativamente bajos. Es en
ese contexto donde surge el negocio de otorgamiento de créditos que dinamicen las
ventas en pro de contar con ingresos adicionales por volumen.

En el caso de las casas comerciales, los créditos se enfocan en segmentos medios que de
otra forma tendrían dificultades para acceder a los productos, y para los cuales se hace
necesario contar con fuerzas de venta y cobranza especializadas15.

Así las empresas de esta industria buscan nichos en los cuales diferenciarse y mantener
ventajas competitivas, toda vez que cuando un modelo nuevo modifica las prácticas de
negocio habituales y es difícil de replicar, puede por sí mismo crear una ventaja
competitiva importante16.

Se verá más adelante que es fundamental que las empresas, y sus procesos, sean
considerados de forma integral para obtener ventajas renovables en el tiempo a través de
procesos continuos de mejora, ya que el valor competitivo de cada una de las actividades
no se puede separar de las demás17.

En ese sentido, es importante tener claro que las empresas agregan valor a través de sus
procesos, y es en esta tarea permanente de mejora cuando se deben conocer a cabalidad
los actuales procesos y sus restricciones para identificar correctamente cuáles son las
claves para elevar el funcionamiento a un nivel óptimo.

Es solamente en ese momento cuando hay que evaluar si es oportuno hacer mejoras
tecnológicas, ya que la tecnología tendrá incidencia en el desempeño de la empresa, sí y
solo sí, se ataca una restricción activa en términos de óptimo, es decir, una restricción que
limita el crecimiento de la función objetivo18.


     II.2.     Herramientas y Metodologías de Modelamiento de Procesos

Como se mencionaba en el punto anterior, en una industria tan competitiva como el retail,
así como en otras, lo importante de las implementaciones tecnológicas que buscan apoyar
la obtención de ventajas competitivas, no es funcionar en la lógica de “tecnología por
tecnología”, ya que las herramientas deben adaptarse y servir a un modelo de negocios
determinado y no al revés19.

15
   Pág. 63. Cueto, E. y Segura, C., Profesor Guía: Olavarrieta, S., El Negocio de Retail en Chile: Grandes Operadores. Tesis
para optar al Grado de Magíster en Administración M.B.A., Universidad de Chile, Facultad de Ciencias Económicas y
Administrativas, Escuela de Economía y Administración para Graduados, 2002.
16
   Pág. 8. Magretta, J., Why Business Models Matter? HBR On Point by Harvard Business School Publishing Corporation,
2002.
17
   Pág. 72. Porter, M., What is Strategy? Harvard Business Review, Noviembre/Diciembre 1996.
18
   Pág. 38. Morales, M. De la Gestión a los Cambios Tecnológicos. Revista Economía & Administración, Facultad de Ciencias
Económicas y Administrativas de la Universidad de Chile, Nº 145 – Mayo/Junio 2003.
19
   Pág. 19. Perušina, C. y Zurita, G., Profesor Guía: Spencer, E., Comercio Electrónico @ la Aldea Glogal, un Nuevo Milenio.
Seminario de Prueba para optar al Título de Ingeniero Comercial, Mención Administración, Universidad de Chile, Facultad de
Ciencias Económicas y Administrativas, Escuela de Economía y Administración, 2000.
Tesis de Grado                                                                                                         14
Master in Business Engineering
Universidad de Chile
                 Facultad de Ciencias Físicas y Matemáticas
                 Departamento de Ingeniería Industrial

                         Creación del Proceso de Atención de Requerimientos de Clientes Tarjeta Paris

En este sentido, es interesante ver el surgimiento de técnicas que permiten el desarrollo
de herramientas tecnológicas de gestión, a partir del rediseño de procesos y no siguiendo
el camino contrario, es decir, que los procesos se adapten a una tecnología determinada.

En los 70’s y 80’s las grandes empresas estaban preocupadas principalmente de alcanzar
la calidad total; en los 90’s por su parte la tendencia fue avanzar hacia la reingeniería de
procesos de negocios. Desde comienzos de este siglo muchas empresas están trabajando
en la mejora de procesos; sin embargo, estas modificaciones no muestran siempre con
claridad reducciones de costo y/o aumentos en los ingresos20.

Por lo tanto, lo interesante no es solamente realizar un rediseño que optimice las
operaciones, sino también mostrar como dicho rediseño impacta positivamente en los
resultados. Es en esta búsqueda donde surgen técnicas que simplifican el diseño de
procesos y posterior modelamiento de herramientas de apoyo, y que permiten que los
ejecutivos que toman las decisiones de negocios puedan fácilmente participar de todo el
proceso de implementación y vean más claramente sus resultados.

Es así que modelar un negocio equivale en administración a la metodología científica que
en primer lugar enuncia una hipótesis, luego la prueba y finalmente la evalúa. De esta
forma cuando los modelos de negocio no funcionan es porque fallan en la prueba
narrativa, es decir, la historia no tiene sentido; o en la prueba de beneficios dado que no
se generan utilidades21.

Con estas ideas ya expresadas, corresponde establecer las definiciones de algunos
conceptos importantes que se manejarán a lo largo de este documento, y que son los
siguientes22:

     •    Proceso: Unidad en sí misma que cumple un objetivo completo y que agrega valor para el
          cliente. Es un sistema de creación de riqueza que inicia y termina transacciones en un
          determinado período de tiempo, incorporando además el concepto de irreversibilidad y
          criticidad del tiempo en la creación de riqueza.
     •    Macroproceso: Estructura de procesos con características de recursividad, es decir, los
          procesos se desagregan en otros procesos.
     •    Actividad: Elemento que tiene sentido al interior del proceso y está asociada a un cargo
          específico. Individualmente es irrelevante para el cliente del proceso y no tiene un objetivo
          por sí misma.

Profundizando en el concepto de macroproceso, es posible referir que éste es un conjunto
de procesos que ejecutan la producción de bienes y servicios que definen el objetivo de la
empresa, desde que se interactúa con el cliente para generar requerimientos hasta que
éstos son satisfechos23.

20
   Pág. 101. Davenport, T., The Coming Commoditization of Processes. Harvard Business Review, Junio 2005.
21
   Pág. 5. Magretta, J., Why Business Models Matter? HBR On Point by Harvard Business School Publishing Corporation,
2002.
22
   Pág. 27 y 28. Bravo, J., Gestión de Procesos con Responsabilidad Social, desde la Mejora hasta el Rediseño. Editorial
Evolución S.A., Santiago de Chile, 2005.
23
   Pág. 10. Barros, O., La Ingeniería de Negocios y Enterprise Architecture. Serie Gestión Nº 79, Centro de Gestión, Facultad
de Ciencias Físicas y Matemáticas de la Universidad de Chile, Departamento de Ingeniería Industrial, Marzo 2006.
Tesis de Grado                                                                                                          15
Master in Business Engineering
Universidad de Chile
                 Facultad de Ciencias Físicas y Matemáticas
                 Departamento de Ingeniería Industrial

                        Creación del Proceso de Atención de Requerimientos de Clientes Tarjeta Paris



Siguiendo esta línea, se tiene el desarrollo de Business Process Management (BPM), que
facilita el diseño de procesos y su implementación, apoyándose en Business Process
Modeling Notation (BPMN), que es una técnica que define un diagrama de procesos de
negocios que permite crear modelos gráficos de las operaciones. Luego, un modelo de
procesos de negocio es una red de objetos gráficos, que son las actividades, y los flujos
que definen su funcionamiento24.

Las etapas que ha cumplido BPM desde los 90’s se encuentran íntimamente relacionadas
con las tendencias de administración que se mencionaron anteriormente, teniendo hacia el
futuro el desafío de incorporar patrones de innovación25 que apoyen una mejora constante
en los procesos, tal como se muestra a continuación (Cuadro 2):

                   Reingeniería de Procesos de    •Planificación lateral de Procesos
      1990               Negocios (BPR)           •Técnicas de Reingeniería                             Articulación de
                                                                                                          Procesos y
                                                                                                         Creatividad
                                                  •Procesos Ejecutables
                     Gestión de Procesos de       •Patrones Directos a Implementar
      2000             Negocios (BPMS)
                                                  •Gestión del Ciclo de Vida del Proceso
                                                                                                        Creatividad en
                                                  •Lenguajes de Modelamiento de Procesos
                                                                                                        Tecnología de
                                                                                                           Procesos
                    Innovación de Procesos de     •Generación Exhaustiva de Opciones de Rediseño
      2005              Negocios (B-TRIZ)         •Solución Sistemática de Problemas en Procesos
                                                                                                          Creatividad
                                                                                                         Metodológica
                                                                                                         de Procesos
                    Realización de Procesos de    •Ejecución Automática de Modelos de Procesos
      200?                   Negocios             •Modelamiento sobre Patrones de Innovación

                                                        Cuadro 2


En este contexto, hay que entender que BPMN es un paso importante en la reducción de
la fragmentación entre las herramientas que modelan el proceso y su notación, por lo que
finalmente se disminuye la confusión entre el negocio y los usuarios finales26.

Por otra parte, es necesario precisar que los patrones de negocios son modelos en los
cuales éste funciona de acuerdo a las mejores prácticas acreditadas por la experiencia de
las empresas más exitosas de la industria27, y por lo mismo es que cuando se concreta un
diseño basado en estos patrones es dable esperar un adecuado desempeño de los nuevos
procesos, y por ende un positivo impacto en los resultados de la empresa.

Para las empresas utilizar procesos de negocios estandarizados implica la posibilidad de
contar con flexibilidad para tratar distintas necesidades con un adecuado manejo de datos,


24
   Pág. 1. White, S., Introduction to BPMN. Business Process Trends, Julio 2004. http://www.bptrends.com/
25
   Pág. 1. Smith, H., Process Innovation, P-TRIZ in the History of Business Process. Business Process Trends, Abril 2006.
http://www.bptrends.com/
26
   Pág. 9. White, S., Introduction to BPMN. Business Process Trends, Julio 2004. http://www.bptrends.com/
27
   Pág. 3. Barros, O. y Varas, S., Frameworks derived from Business Process Patterns. Facultad de Ciencias Físicas y
Matemáticas de la Universidad de Chile, Departamento de Ingeniería Industrial, 2004. http://www.obarros.cl/
Tesis de Grado                                                                                                      16
Master in Business Engineering
Universidad de Chile
                 Facultad de Ciencias Físicas y Matemáticas
                 Departamento de Ingeniería Industrial

                         Creación del Proceso de Atención de Requerimientos de Clientes Tarjeta Paris

reduciendo tiempos y buscando la excelencia en el servicio28. En concreto, una buena
alternativa para las empresas es aprovechar las buenas prácticas de la industria para
revisar y mejorar sus procesos, teniendo siempre conciencia de su propia realidad y
objetivos al implementar dichas mejoras, con lo que luego puede también aspirar con
confianza a un mejor desempeño.

Por su parte, estos conceptos traen consigo el hecho no menor de que se descentraliza la
toma de ciertas decisiones hacia quienes ejecutan las actividades operativas, aplanando
los niveles de jerarquía29. Esto por otro lado plantea desafíos para las empresas en el
sentido de las capacidades con las que debe contar su personal para analizar problemas y
tomar decisiones.

Es así como en Chile, la inserción de las tecnologías de información ha significado que más
del 90% de las empresas reconozca la necesidad de capacitar continuamente a sus
empleados así como la necesidad que tienen los ejecutivos de manejar más y mejor
información. Mas aún, en el país se ha detectado que cerca de un 80% de los empleados
trabajan ante una pantalla, lo que podría impactar directamente en un desarrollo del
trabajo colaborativo y de las herramientas que lo apoyan30.

En este contexto, surge un mercado interesante para herramientas World Class que
ofrecen soluciones integrales en el manejo de recursos, también denominados Enterprise
Resource Planning (ERP), donde se busca administrar de buena forma los procesos
incluyendo las herramientas de apoyo; sin embargo, no es extraño que estas soluciones se
usen finalmente en la práctica de forma marginal31, dado que las implementaciones por lo
general implican que la empresa y sus procesos sean los que se adapten al sistema y no al
revés, por no haber estudiado y diseñado antes de forma adecuada los procesos de
negocio.

Así, la metodología a implementar para analizar y administrar las restricciones, que se
debería realizar antes de embarcarse en los estudios de rediseño de procesos o de
desarrollo de herramientas, se puede resumir con las siguientes simples preguntas32:

     •    ¿Qué cambiar dentro del sistema?
     •    ¿En qué dirección provocar el cambio?
     •    ¿Cómo ejecutamos o implementamos el cambio?


28
   Pág. 32-35. Smith, H., From CIO to CPO via BPM, The Next Generation of Enterprise Automation. CSC White Paper,
Computer Sciences Corporation European Office of Technology and Innovation, Septiembre 2005.
29
   Pág. 3. Barros, O., La Ingeniería de Negocios y Enterprise Architecture. Serie Gestión Nº 79, Centro de Gestión, Facultad
de Ciencias Físicas y Matemáticas de la Universidad de Chile, Departamento de Ingeniería Industrial, Marzo 2006.
30
   Pág. 27. Centro de Estudios de la Economía Digital CCS, Escuela de Ingeniería UC/CETIUC, Instituto de Estudios Mediales
UC e Instituto de Sociología UC., El Impacto de las Tecnologías de la Información en las Empresas Chilenas respecto a
España y Estados Unidos: Resultados de la Primera Encuesta BITChile 2005. Business and Information Technologies (BIT)
Project – Chile (Proyecto Fondecyt 1050769), Santiago de Chile, Marzo 2006.
31
   Pág. 5 y 6. Barros, O., La Ingeniería de Negocios y Enterprise Architecture. Serie Gestión Nº 79, Centro de Gestión,
Facultad de Ciencias Físicas y Matemáticas de la Universidad de Chile, Departamento de Ingeniería Industrial, Marzo 2006.
32
   Pág. 35. Morales, M., Administración de Restricciones y Mejora Continua, una Manera de Incrementar los Resultados en
las Organizaciones. Revista Economía & Administración, Facultad de Ciencias Económicas y Administrativas de la Universidad
de Chile, Nº 147 – Mayo/Junio 2004.
Tesis de Grado                                                                                                         17
Master in Business Engineering
Universidad de Chile
                   Facultad de Ciencias Físicas y Matemáticas
                   Departamento de Ingeniería Industrial

                          Creación del Proceso de Atención de Requerimientos de Clientes Tarjeta Paris

Por lo tanto, se puede inferir ahora que un desarrollo de procesos de negocios se puede
entender como la evolución de ideas originales que evolucionan en actividades personales
(intensivas en know-how), para luego pasar a servicios (intensivas en capital estructural),
y que terminan con un nuevo conocimiento que las personas incorporarán a su vez en sus
tareas personales33, situación que se presenta a continuación (Figura 8).

        Desde el Servicio
      Personal intensivo en
     Know-How, dependiente
        de los Individuos



                                                   Hacia el Servicio basado
                                                   en Capital o Estructura




                                                                                                  Hacia la Producción de
                                                                                                  Servicios que dependen
                                                                                                       del Individuo




                                                          Figura 8


Este nuevo elemento de análisis sobre la generación y administración del conocimiento
que surge en la empresa, sobretodo en tiempos de cambios, se abordará en extenso más
adelante.


       II.3.     Servicio al Cliente y Calidad

Actualmente la economía se mueve en el paradigma de empoderamiento del cliente,
siendo él quien tiene el control en los negocios, por lo que quiere ser escuchado,
reconocido y satisfecho en sus necesidades, en una experiencia positiva, personalizada e
independiente del canal utilizado34.

Este escenario delinea lo que debe ser el actuar de la empresa, en términos de orientar
sus esfuerzos hacia la resolución de las necesidades de los clientes. De esta forma se
puede entender esta orientación al servicio, como una seducción que va más allá de la
pura satisfacción de expectativas, reconociendo en el consumidor a quien provee los
ingresos, a quien se destinan los procesos y a través de quien la empresa cumple su
misión en la sociedad35.

33
   Pág. 62. Sveiby, K.E. y The Konrad Group, Den Osynliga Balansräkningen – The Invisible Balance Sheet, Key Indicators for
Accounting, Control and Valuation of Know-How Companies. Ledarskap – Estocolmo, Suecia, 1989.
34
   Pág. 8. Moya, M., Profesor Guía: Zurita, G., Modelo de Atención al Cliente con Apoyo Tecnológico. Seminario de Prueba
para optar al Título de Ingeniero en Información y Control de Gestión, Universidad de Chile, Facultad de Ciencias
Económicas y Administrativas, Escuela de Sistemas de Información y Auditoria, 2004.
35
   Pág. 191. Bravo, J., Gestión de Procesos con Responsabilidad Social, desde la Mejora hasta el Rediseño. Editorial
Evolución S.A., Santiago de Chile, 2005.
Tesis de Grado                                                                                                        18
Master in Business Engineering
Universidad de Chile
                 Facultad de Ciencias Físicas y Matemáticas
                 Departamento de Ingeniería Industrial

                         Creación del Proceso de Atención de Requerimientos de Clientes Tarjeta Paris



Ahora bien, a la hora de hablar de servicio, hay que tener claro que su concepción no
sigue las mismas pautas de los productos físicos, ya que sus características y la percepción
que se tiene de ellos marcan la diferencia.

Producto de lo anterior no se puede parcializar el servicio, es decir, hay que considerar la
perspectiva de que todos son clientes, todos son proveedores y todos son productos al
interior de una empresa, es decir, todos los componentes de la organización son la base
de calidad y servicio36.

Luego, las principales características que poseen los servicios y que los distinguen de los
productos físicos normales son37:

     •    Heterogéneos: Dos servicios nunca son iguales.
     •    Intangibles: Si bien hay elementos tangibles, son ejecuciones difíciles de describir.
     •    Perecederos: No se pueden almacenar ni ser reutilizados.
     •    Inseparables: La producción y utilización no se pueden separar, además el consumidor
          participa activamente de la producción del servicio.

En este contexto, las empresas de servicios que han alcanzado éxito en sus operaciones
presentan factores comunes en sus estrategias, que se pueden resumir de la siguiente
manera:

     •    Enfoque hacia el consumidor.
     •    Desarrollo de relaciones confiables.
     •    Inversión en los empleados.
     •    Personalización del servicio.
     •    Manejo de la información.
     •    Marca Fuerte.
     •    Cobertura / visibilidad, estar en todas partes.
     •    Mejoramiento continuo del servicio.
     •    Administrar quejas y fallas en el servicio.
     •    Generosidad con la comunidad

Además, las empresas líderes en servicio coinciden en una serie de características
culturales comunes que son38:

     •    Visión de servicio.
     •    Altos estándares de calidad.
     •    Liderazgo sobre terreno.
     •    Integridad.

36
   Pág. 55. Bass, F., Profesor Guía: Frankhanel, E., Análisis FODA para el Servicio al Cliente. Seminario de Prueba para optar
al Título de Ingeniero en Información y Control de Gestión, Universidad de Chile, Facultad de Ciencias Económicas y
Administrativas, Escuela de Sistemas de Información y Auditoria, 1996.
37
   García, P. y Pino, H., IN71K – Gestión de Operaciones en la Industria de Servicios. Curso dictado en la Facultad de
Ciencias Físicas y Matemáticas de la Universidad de Chile, Departamento de Ingeniería Industrial, Primavera 2005.
38
   Pág. 70-73. Bass, F., Profesor Guía: Frankhanel, E., Análisis FODA para el Servicio al Cliente. Seminario de Prueba para
optar al Título de Ingeniero en Información y Control de Gestión, Universidad de Chile, Facultad de Ciencias Económicas y
Administrativas, Escuela de Sistemas de Información y Auditoria, 1996.
Tesis de Grado                                                                                                           19
Master in Business Engineering
Universidad de Chile
                 Facultad de Ciencias Físicas y Matemáticas
                 Departamento de Ingeniería Industrial

                         Creación del Proceso de Atención de Requerimientos de Clientes Tarjeta Paris



Por cierto, el hecho de que en general las empresas exitosas en servicio muestren estas
características, no garantiza de modo alguno una carrera sin obstáculos para el negocio,
ya que cada mercado es diferente y obviamente cada empresa lo es también.

De todas maneras, el que una empresa tenga sus procesos orientados al servicio al cliente
tiene fortalezas y debilidades como toda estrategia39. Entre los elementos fuertes se
considera que en este esquema los miembros de la compañía deben tener un
conocimiento cabal del producto/servicio, tener claro el concepto de que la calidad da
utilidades, que el servicio se da tanto al interior como al exterior de la compañía y que con
él se puede llegar a poseer un conocimiento profundo de la cartera.

Por su parte las debilidades de esta orientación pueden manifestarse en posibles
problemas de cultura y clima, al tratar de evolucionar desde una orientación a la
operación, así como los conflictos entre matriz y sucursales dados por liderazgos poco
claros.

Cabe mencionar además, que el canal de atención también agrega complejidad, ya que
muchas cosas pueden influir en la satisfacción del cliente tales como, actitudes del
personal de contacto, características propias de las instalaciones, etc. Por lo tanto la
definición de la atención debe tener especificaciones no sólo del script de diálogo (qué),
sino también sobre la forma en que se debe atender (cómo) 40.

Esto último no sólo es importante en términos de forma, sino también de fondo, toda vez
que desde que se iniciaron los primeros estudios sobre percepción del consumidor a nivel
de tienda retail, se tomó como punto de partida que la mente humana solamente puede
ocuparse de un cierto número de situaciones complejas y estímulos, asimilando sólo
algunos de los significados que resalten en dicha comunicación41.

Luego, cuando se busca saber si una persona fue satisfecha en su demanda de servicio,
hay que entender que esa satisfacción es un estado personal del cliente, y es lo que éste
manifiesta luego de recibir el servicio. Por su parte, la calidad es algo más completo, ya
que es una evaluación general del servicio, por lo que va más allá del último registro de
satisfacción42.



39
   Pág. 106-121. Bass, F., Profesor Guía: Frankhanel, E., Análisis FODA para el Servicio al Cliente. Seminario de Prueba para
optar al Título de Ingeniero en Información y Control de Gestión, Universidad de Chile, Facultad de Ciencias Económicas y
Administrativas, Escuela de Sistemas de Información y Auditoria, 1996.
40
   Pág. 3. Pulido, M., Profesor Guía: Varas, S., Creación de un Modelo para el Apoyo a la Construcción de un Protocolo de
Atención al Cliente, Aplicado en la Tarjeta de Crédito de una Cadena de Retail. Memoria para optar al Título de Ingeniero
Civil Industrial – Tesis para optar al Grado de Magíster en Gestión de Operaciones, Universidad de Chile, Facultad de
Ciencias Físicas y Matemáticas, Escuela de Ingeniería y Ciencias – Escuela de Postgrado, 2006.
41
   Pág. 61. Bustamante, A., Profesor Guía: Betancourt, P., La Imagen y Percepción de una Tienda por Departamentos, a
través de la Percepción de los Clientes, Caso Ilustrativo de Almacenes París. Seminario de Prueba para optar al Título de
Ingeniero Comercial, Mención Administración, Universidad de Chile, Facultad de Ciencias Económicas y Administrativas,
Escuela de Economía y Administración, 2004.
42
   García, P. y Pino, H., IN71K – Gestión de Operaciones en la Industria de Servicios. Curso dictado en la Facultad de
Ciencias Físicas y Matemáticas de la Universidad de Chile, Departamento de Ingeniería Industrial, Primavera 2005.
Tesis de Grado                                                                                                          20
Master in Business Engineering
Universidad de Chile
                 Facultad de Ciencias Físicas y Matemáticas
                 Departamento de Ingeniería Industrial

                         Creación del Proceso de Atención de Requerimientos de Clientes Tarjeta Paris

De hecho, resulta difícil encontrar resultados contundentes sobre satisfacción de servicios
recibidos que muestren diferencias según alguna segmentación, excepto por grupo
socioeconómico43, donde es posible ver que los estratos más altos de la población
muestran mayor impaciencia ante un proceso de atención de requerimientos, tal como se
grafica a continuación (Cuadro 3).


                                    Tasa de Satisfacción Post Atención
             90%
             80%
             70%
             60%
             50%                                                                                     ABC1
             40%                                                                                     C2-C3-D
             30%
             20%
             10%
              0%
                              Enojo                Indiferencia             Satisfacción

                                                         Cuadro 3


Por otra parte, como se mencionó en el punto referente a retail, una tienda puede evocar
diferentes experiencias y emociones a distintos clientes44, lo que también influye en la
predisposición con la que éste enfrenta a la tienda y todas las relaciones que tenga con
ella.

Así, la evaluación que realiza finalmente el cliente de la empresa, y las diferencias que
ésta tenga con sus expectativas previas, es fundamental a la hora de dilucidar cómo será
la futura relación entre ambos, si es que ésta se mantiene. Al mismo tiempo, la evaluación
de estos procesos es la piedra fundamental de experiencia que tiene la compañía para
construir una relación con sus clientes y conocerlos mejor.

Esto último también señala lo importante que es para una empresa enfrentar esta
relación, anticipándose a los requerimientos de los clientes y tratando de no dejar espacio
a que éste se forme una mala imagen que influencie percepciones futuras.

Por otra parte, la compañía debe entender que la prestación del servicio que se ofrece a
los clientes se ve limitada a la cantidad de personal capacitado disponible45, lo que hace
43
  Pág. 9 y 10. Pulido, M., Profesor Guía: Varas, S., Creación de un Modelo para el Apoyo a la Construcción de un Protocolo
de Atención al Cliente, Aplicado en la Tarjeta de Crédito de una Cadena de Retail. Memoria para optar al Título de Ingeniero
Civil Industrial – Tesis para optar al Grado de Magíster en Gestión de Operaciones, Universidad de Chile, Facultad de
Ciencias Físicas y Matemáticas, Escuela de Ingeniería y Ciencias – Escuela de Postgrado, 2006.
44
   Pág. 36. Rodríguez, C., Profesor Guía: Olavarrieta, S., Personalidad, Experiencias e Imagen de Marcas de Retail. Seminario
de Prueba para optar al Título de Ingeniero Comercial, Mención Administración, Universidad de Chile, Facultad de Ciencias
Económicas y Administrativas, Escuela de Economía y Administración, 2003.
45
   Pág. 77. Bustamante, A., Profesor Guía: Betancourt, P., La Imagen y Percepción de una Tienda por Departamentos, a
través de la Percepción de los Clientes, Caso Ilustrativo de Almacenes París. Seminario de Prueba para optar al Título de
Tesis de Grado                                                                                                          21
Master in Business Engineering
Universidad de Chile
                 Facultad de Ciencias Físicas y Matemáticas
                 Departamento de Ingeniería Industrial

                         Creación del Proceso de Atención de Requerimientos de Clientes Tarjeta Paris

que el análisis de las funciones que desempeña cada uno sea fundamental a la hora de
buscar maximizar su rendimiento a través de procesos estandarizados.

Ahora bien, al momento de cuantificar el impacto económico que puede tener el buen
desempeño en servicios, el tema se complica ya que fácilmente se podría caer en
mediciones subjetivas. Por lo tanto, hay que establecer objetivos claros en el tiempo para
realizar evaluaciones concretas. En tal sentido, distintos autores sugieren que para
convertir intangibles a términos monetarios, aún cuando es difícil convertir un factor que
de por sí es complicado de medir, en un monto dentro de un estado de resultados, estos
factores deben mostrar la capacidad de46:

     •    Mantener e incrementar las ventas.
     •    Aumentar los precios.
     •    Reducir costos.
     •    Crear nuevos negocios.

En resumen, la atención determinará directamente la percepción que se tenga de la marca
e indirectamente los resultados futuros de la empresa. Luego, una mala atención tendrá
efectos negativos, una atención correcta pero impersonalizada no dejará rastro en la
memoria del cliente. En cambio, una buena atención personalizada y realizada con
prontitud, con capacidad de resolver contratiempos y con un adecuado seguimiento post-
venta, tendrá la posibilidad de generar fidelidad por parte del cliente, creando lazos
afectivos y transmitiéndole un sentimiento de “aquí yo valgo”47.


     II.4.     Business Intelligence

Como ya se ha visto, las marcas ayudan a la creación de imagen y posicionamiento de la
tienda, permitiendo la introducción de productos asociados y aumentando indirectamente
los beneficios a través de la fidelización de los clientes48. Sin embargo, las empresas para
innovar en nuevas áreas de negocios, también requieren contrastar la información real
que fluye en el interior de la organización y la de las condiciones de mercado existentes49.

En tal sentido, las herramientas tecnológicas que apoyan dichos análisis han tenido un
avance notable en los últimos años, y eso ha permitido un mejor desempeño de las


Ingeniero Comercial, Mención Administración, Universidad de Chile, Facultad de Ciencias Económicas y Administrativas,
Escuela de Economía y Administración, 2004.
46
   Pág. 313. Murphy, K. y Simon, S., Intangible Benefits Valuation in ERP Projects. Blackwell Science Ltd, Information
Systems Journal, Nº 12, 2002.
47
   Pág. 90. Bustamante, A., Profesor Guía: Betancourt, P., La Imagen y Percepción de una Tienda por Departamentos, a
través de la Percepción de los Clientes, Caso Ilustrativo de Almacenes París. Seminario de Prueba para optar al Título de
Ingeniero Comercial, Mención Administración, Universidad de Chile, Facultad de Ciencias Económicas y Administrativas,
Escuela de Economía y Administración, 2004.
48
   Pág. 7. Rodríguez, C., Profesor Guía: Olavarrieta, S., Personalidad, Experiencias e Imagen de Marcas de Retail. Seminario
de Prueba para optar al Título de Ingeniero Comercial, Mención Administración, Universidad de Chile, Facultad de Ciencias
Económicas y Administrativas, Escuela de Economía y Administración, 2003.
49
   Pág. 17. Véliz, M., Profesor Guía: Reyes, C., Creación de un Data Warehouse Financiero y su Apoyo en la Gestión de la
Compañía. Memoria para optar al Título de Ingeniero Civil en Informática, Universidad Técnica Federico Santa María,
Departamento de Informática, 2003.
Tesis de Grado                                                                                                         22
Master in Business Engineering
Universidad de Chile
                 Facultad de Ciencias Físicas y Matemáticas
                 Departamento de Ingeniería Industrial

                          Creación del Proceso de Atención de Requerimientos de Clientes Tarjeta Paris

empresas, gracias a que cuentan con mayor información acerca de su cartera y
competidores.

Un ejemplo de lo anterior se puede observar en Chile, donde gracias a estas herramientas
cerca del 70% de las empresas conocen mejor el nivel actual de satisfacción de sus
clientes así como la oferta de sus competidores, además que cerca de la mitad ya sabe
más sobre las expectativas de los consumidores a la hora de nuevos desarrollos y su
comportamiento de compra50.

Lo anterior muestra con claridad lo fundamental que es contar con una base de datos
actualizada, que permita un posterior manejo adecuado de información. Sin embargo,
dicha mina de oro sólo es potencial51, ya que si no se aplica sobre ella un trabajo
profesional de análisis, sólo será un montón de datos y nunca se transformará en
información, y mucho menos en el conocimiento necesario para administrar
adecuadamente la cartera.

De esta forma, se entiende que en un ciclo de retención de clientes52, el primer paso
fundamental es la estructura de datos que permite elaborar los lineamientos de una
estrategia de administración de cartera, tal como se muestra a continuación (Figura 9):

                                                                      Rentabilidad de Clientes
                                                                         / Lifetime Value




          Datos de Clientes                Modelos de Fuga                                       Medidas de Retención




                                                             Reacción de los Clientes



                                                             Figura 9


Ahora bien, cuando los niveles de información alcanzan un nivel importante, ya no basta
con los formatos de almacenamiento de datos tradicionales, porque las consultas se
vuelven más complejas y los mecanismos de actualizaciones ya no son manuales, sino que

50
   Pág. 44. Centro de Estudios de la Economía Digital CCS, Escuela de Ingeniería UC/CETIUC, Instituto de Estudios Mediales
UC e Instituto de Sociología UC., El Impacto de las Tecnologías de la Información en las Empresas Chilenas respecto a
España y Estados Unidos: Resultados de la Primera Encuesta BITChile 2005. Business and Information Technologies (BIT)
Project – Chile (Proyecto Fondecyt 1050769), Santiago de Chile, Marzo 2006.
51
   Pág. 78. Bustamante, A., Profesor Guía: Betancourt, P., La Imagen y Percepción de una Tienda por Departamentos, a
través de la Percepción de los Clientes, Caso Ilustrativo de Almacenes París. Seminario de Prueba para optar al Título de
Ingeniero Comercial, Mención Administración, Universidad de Chile, Facultad de Ciencias Económicas y Administrativas,
Escuela de Economía y Administración, 2004.
52
   Pág. 51. Miranda, J.; Rey, P. y Weber, R., Predicción de Fugas de Clientes para una Institución Financiera mediante
Support Vector Machines. Revista Ingeniería en Sistemas, Universidad de Chile, Departamento de Ingeniería Industrial,
Volumen XIX, Octubre 2005.
Tesis de Grado                                                                                                          23
Master in Business Engineering
Universidad de Chile
                 Facultad de Ciencias Físicas y Matemáticas
                 Departamento de Ingeniería Industrial

                         Creación del Proceso de Atención de Requerimientos de Clientes Tarjeta Paris

preferentemente mediante cargas masivas o a través de sistemas en línea. Por ende,
surge una figura que se asemeja con un almacén de datos dónde éstos se manejan como
un inventario de información, sobre la cual es posible realizar búsquedas y ordenarla de la
manera más conveniente para la empresa.

En relación a lo anterior, se tiene que Data Warehouse es una técnica para gestionar
datos de variadas fuentes para apoyar la toma de decisiones de negocios, con una
orientación al sujeto, integrada, cambiante en el tiempo y no volátil53. Además, debe ser
capaz de entregar una vista simple y directa de los datos de interés, mostrándolos desde
distintos puntos de vista o dimensiones.

Claramente las empresas no nacen con una noción acerca de cómo manejar grandes
volúmenes de datos, ya que por cierto parten con pocos antecedentes que almacenar. Por
lo tanto, a la hora de implementar un Data Warehouse deben enfrentar por primera vez
algunos de los pasos básicos que se describen a continuación54:

     •    Generación: Identificar los datos relevantes.
     •    Administración: Almacenar datos en el tiempo, con un nivel de frecuencia de carga y con
          querys (interacción con bases de datos55) optimizados de extracción de datos desde los
          sistemas operacionales.
     •    Acceso: Contar con herramientas de query, reportes o análisis multidimensional, que
          entreguen al usuario final la información relevante para su análisis.

Contando ya con técnicas y herramientas adecuadas, las empresas pueden enfocar sus
esfuerzos en establecer estrategias que busquen enfocarse en las necesidades individuales
de los clientes y tratando de maximizar el retorno de largo plazo de cada uno de ellos.

Surge así el concepto de Customer Relationship Management (CRM), que busca a través
de un adecuado manejo de la información de la cartera, atraer a los clientes correctos o
más rentables56, es decir, aumentando el Life Time Value (LTV) de la cartera, que es el
ciclo de vida del cliente desde que es captado hasta que desaparece por diversas razones.

Por ende, CRM resuelve problemas que parecen simples, pero que se complican
enormemente cuando los volúmenes de información son muy altos, tales como:

     •    No se tiene una relación de largo plazo con los clientes.
     •    No se puede identificar a los clientes más valiosos y a los de mayor potencial.
     •    Las promociones son inefectivas y costosas.
     •    Los clientes por lo general no vuelven y tienen poca lealtad.



53
   Aburto, L., IN78J – Business Intelligence. Curso dictado en la Facultad de Ciencias Físicas y Matemáticas de la Universidad
de Chile, Departamento de Ingeniería Industrial, Otoño 2005.
54
   Pág. 10. Véliz, M., Profesor Guía: Reyes, C., Creación de un Data Warehouse Financiero y su Apoyo en la Gestión de la
Compañía. Memoria para optar al Título de Ingeniero Civil en Informática, Universidad Técnica Federico Santa María,
Departamento de Informática, 2003.
55
   Wikipedia, la Enciclopedia Libre, Query String. http://es.wikipedia.org/wiki/Portada/
56
   Aburto, L., IN78J – Business Intelligence. Curso dictado en la Facultad de Ciencias Físicas y Matemáticas de la Universidad
de Chile, Departamento de Ingeniería Industrial, Otoño 2005.
Tesis de Grado                                                                                                           24
Master in Business Engineering
Universidad de Chile
                 Facultad de Ciencias Físicas y Matemáticas
                 Departamento de Ingeniería Industrial

                         Creación del Proceso de Atención de Requerimientos de Clientes Tarjeta Paris

Aún así, mucho de lo que se ha escrito sobre CRM, sus implicancias y posibilidades
tecnológicas, se asocia más a un mero análisis de bases de datos utilizando alguna
herramienta determinada, que a una estrategia de fidelización, por lo que su potencial se
ve enormemente disminuido.

Este paradigma es difícil de superar, sobretodo para una empresa que se inicia en el
manejo profesional de la información, por lo que es común que cuando no se tiene
experiencia y no hay sistemas estructurados para soportar CRM, la implementación de
Data Warehouse genera una serie de trabas que se pueden resumir en las siguientes57:

     •    Los datos y su estructura son nuevos para una organización: Se encuentran
          dificultades en la implementación del modelo de datos, por muy bueno que sea. No se
          consiguen comprender los requerimientos de mantención de los datos y no se decide entre
          las distintas formas posibles de estructurar la información.
     •    El beneficio de negocio no es entendido claramente: Difícil toma de decisiones, tales
          como el beneficio de almacenar información histórica v/s el costo o dificultades para
          priorizar las diferentes áreas de negocio.
     •    La forma en la cual serán utilizados los datos no está bien definida: Es difícil, sólo
          con el análisis de procesos, la derivación de los reportes y consultas que serán
          implementadas.
     •    Los volúmenes de datos son grandes: Se torna imperativo que el modelo de datos y el
          diseño de la solución estén completamente entendidos, así como analizar en detalle las
          diferentes alternativas en términos de desarrollo.

Sin embargo, lo verdaderamente interesante, está en el hecho de que CRM es una forma
de ver los negocios, una manera que tiene la empresa de verse a si misma y su entorno,
lo que administrado de forma inteligente puede dar muy buenos resultados. Es una visión
estratégica, no sólo una herramienta y está lejos de ser un modismo que desaparecerá en
poco tiempo, ya que la administración eficiente de la relación con el cliente es un factor
importante de la diferenciación competitiva58.

Así, esta estrategia de negocios centrada en el cliente nace de dos conceptos
fundamentales del Marketing, como son satisfacción y retención. El sistema al interior de
la empresa entonces tiene como objetivo el óptimo manejo de la relación con el cliente,
tratando de identificar, atraer y aumentar la lealtad de los más rentables59; esto implica
levantar el conocimiento que se tiene de ellos, crearles propuestas valiosas mejorando así
su experiencia60.



57
   Pág. 6. Alucema, J., Profesor Guía: Álvarez, J., Dirección de un Proyecto CRM Analítico para una Empresa Comercial.
Memoria para optar al Título de Ingeniero de Ejecución en Procesamiento de la Información, Universidad de Chile, Facultad
de Ciencias Físicas y Matemáticas, Departamento de Ciencias de la Computación, 2003.
58
   Pág. 3. Chire, L., CRM. Informe Profesional para optar al Título de Licenciado, Universidad Nacional Mayor de San Marcos,
Facultad de Ciencias Matemáticas, E.A.P. de Computación, Lima – Perú, 2002.
59
   Pág. 72. Moya, M., Profesor Guía: Zurita, G., Modelo de Atención al Cliente con Apoyo Tecnológico. Seminario de Prueba
para optar al Título de Ingeniero en Información y Control de Gestión, Universidad de Chile, Facultad de Ciencias
Económicas y Administrativas, Escuela de Sistemas de Información y Auditoria, 2004.
60
   Aburto, L., IN78J – Business Intelligence. Curso dictado en la Facultad de Ciencias Físicas y Matemáticas de la Universidad
de Chile, Departamento de Ingeniería Industrial, Otoño 2005.
Tesis de Grado                                                                                                           25
Master in Business Engineering
Universidad de Chile
                Facultad de Ciencias Físicas y Matemáticas
                Departamento de Ingeniería Industrial

                        Creación del Proceso de Atención de Requerimientos de Clientes Tarjeta Paris

Por tanto, las posibilidades que se abren con este manejo de información son enormes, no
sólo por la retención de clientes y el aumento de su lealtad, sino también porque se lleva a
la empresa a un nuevo nivel de desarrollo, al generar conocimiento que podría ahora
alimentarse de forma estructurada proveniente de su mismo aprendizaje.

El ciclo del proceso de CRM61 puede verse de la siguiente forma (Figura 10):

                                                       Aprendizaje

                                                                           Descubrimiento de
                           Análisis y Refinamiento                           Conocimiento




                             Interacción con los
                                   Clientes                              Planificación de Mercado


                                                         Acción

                                                       Figura 10


Por otro lado, las empresas al profundizar en el manejo de CRM y en herramientas TI de
apoyo, enfrentan nuevos desafíos asociados al manejo de una tecnología más compleja,
que por lo general dificulta también la coordinación interna si no se tienen claro los
objetivos. Los retos más importantes en este sentido son62:

     •   Consistencia: La estrategia se debe integrar con todos los canales de interacción y las
         otras áreas del negocio por medio del uso de datos consistentes de la cartera. Una
         estrategia planeada sin cuidado traería como consecuencia clientes insatisfechos.
     •   Equilibrio: El aumento de canales y la combinación de los mismos aumentan la calidad de
         la interacción del cliente con la empresa en tiempo real. Por lo tanto es esencial garantizar
         el equilibrio entre el autoservicio y los servicios de asistencia, coordinándolos de forma de
         entregar el máximo valor al cliente y no sólo para reducir costos.
     •   Tecnología: Hay muchas tecnologías disponibles en el mercado, pero las empresas deben
         tener en cuenta que la elección de la solución de software dependerá de las necesidades
         de la organización, dado que pueden adoptarse herramientas de forma parcial o completa.
     •   Administración de Cambios: La implementación de tecnología debe además ofrecer una
         estrategia integrada de eficiente administración del cambio, ya que también se verán
         afectadas la estructura organizacional, la cultura y los procesos.

Un elemento importante entonces, a la hora de establecer estrategias de relación y
fidelización con los clientes, es la posibilidad de contar con información relevante de la
cartera que antes no era posible de obtener sin técnicas de CRM. Un ejemplo de esto es la
capacidad de prever fugas de cartera a través del análisis del comportamiento de los

61
   Pág. 40. Swift, R., Accelerating Customer Relationships using CRM and Relationships Technologies. Prentice-Hall Inc.,
Estados Unidos de América, 2001.
62
   Pág. 12-21. Chire, L., CRM. Informe Profesional para optar al Título de Licenciado, Universidad Nacional Mayor de San
Marcos, Facultad de Ciencias Matemáticas, E.A.P. de Computación, Lima – Perú, 2002.
Tesis de Grado                                                                                                     26
Master in Business Engineering
Universidad de Chile
                 Facultad de Ciencias Físicas y Matemáticas
                 Departamento de Ingeniería Industrial

                         Creación del Proceso de Atención de Requerimientos de Clientes Tarjeta Paris

consumidores en el último tiempo, encontrando indicios sobre abandono, por lo que se
utiliza como predictor la conducta pasada.

Esta forma de análisis se conoce como Recency, Frecuency and Monetary Value (RFM63),
ya que mide a los clientes con indicadores que muestran el tiempo desde la última
compra, el tiempo que transcurre entre las compras y el monto de las mismas.

Este tipo de análisis, que funciona en cualquier industria, se puede tomar como base de
cualquier predicción de comportamiento. Luego, si se miden estas tres dimensiones claves
de forma simple y se estudian adecuadamente, es dable esperar un aumento en el retorno
de campañas de marketing dado que estarán mejor enfocadas.

Al mismo tiempo que se analiza su comportamiento, también se puede clasificar la cartera
según la rentabilidad que están aportando los distintos tipos de clientes al negocio. Un
tipo de clasificación en este sentido se muestra a continuación:

     •    Más Valiosos: Con un alto LTV, representan el núcleo del negocio, por lo que hay que
          cuidarlos y quererlos.
     •    Con más perspectivas: Con un menor LTV que el grupo previo se espera que sean más
          rentables en el futuro.
     •    Bajo Cero: Clientes cuyos costos de mantención son más altos que los beneficios
          esperados.

Como es de esperar, todo este proceso que transforma datos en información útil para la
toma de decisiones de negocios y para la elaboración de estrategias de fidelización,
desemboca en que la empresa termine con un mayor conocimiento de su cartera y
entorno, ingresando así en ciclos de generación y autoaprendizaje que se analizarán en el
siguiente punto.


     II.5.     Gestión del Conocimiento

A esta altura del análisis, nos encontramos con una problemática de las empresas que se
da independientemente de su industria de origen o envergadura. En el punto anterior, se
revisó la importancia de un adecuado manejo de la información, tanto de la cartera como
de la industria, derivando después en conocimiento que la empresa como entidad
adquiere y desarrolla; sin embargo, este conocimiento se maneja al interior de la
organización no siempre de manera equilibrada por parte de todos sus miembros, ya sea
por la relevancia que tengan dentro de las operaciones medulares del negocio, o por la
antigüedad que tengan en la empresa.

Lo anterior, significa la existencia de cierto conocimiento que se maneja sólo a nivel tácito,
en algunos miembros de la organización que podrían no estar en el futuro. Esa
dependencia no es positiva, más aún cuando puede buscarse la forma de estandarizar

63
   Aburto, L., IN78J – Business Intelligence. Curso dictado en la Facultad de Ciencias Físicas y Matemáticas de la Universidad
de Chile, Departamento de Ingeniería Industrial, Otoño 2005.
Tesis de Grado                                                                                                           27
Master in Business Engineering
Universidad de Chile
                 Facultad de Ciencias Físicas y Matemáticas
                 Departamento de Ingeniería Industrial

                        Creación del Proceso de Atención de Requerimientos de Clientes Tarjeta Paris

ciertos procesos minimizando este ámbito. Por lo tanto, siempre son bienvenidos los
esfuerzos tendientes a estructurar dicho conocimiento, no sólo de los procesos internos,
sino también los referentes a la relación con el cliente.

Por lo anterior, los conceptos de capital humano y capital intelectual al interior de las
empresas han ganado importancia. El capital humano, al referirse precisamente a
personas, no puede estar en más de un sitio al mismo tiempo; el capital intelectual por su
parte, puede estar en muchos lugares simultáneamente, lo que lo convierte en algo
totalmente diferente, ya que puede ser transformado en forma lingüística, verbal o no
verbal, con lo que es posible generar crecimiento sobre sí mismo64. Este desarrollo es el
motor fundamental de la generación de conocimiento.

Luego, el conocimiento es un activo intangible, presente en la organización o sus
miembros no necesariamente en forma explícita65, y que se ha construido en base a
experiencias, habilidades, competencias centrales e información.

Desde otra perspectiva, todas las organizaciones requieren de capital para resolver los
requerimientos de sus clientes, y este capital puede clasificarse de la siguiente forma66:

     •    Capital Financiero Tradicional: Simple de mostrar y analizar en un balance o estado
          financiero.
     •    Capital de Conocimientos Técnicos: Puede tener varios componentes, pero los más
          interesantes de analizar son los que están relacionados a los individuos en particular, y a la
          organización misma en general.

También se puede decir, que el capital intelectual surge de un proceso de creación de
valor fundado en la interacción entre el capital humano y el estructural, donde las
innovaciones continuas transforman y refinan el conocimiento individual en valor duradero
para la organización. Esto es interesante ya que se produce una evolución desde el capital
humano al intelectual, y es donde están llamados los líderes de la empresa a facilitar esta
conversión, generando un efecto multiplicador al interior de la compañía67.

Cabe mencionar que el capital estructural se conforma por activos intangibles de la
empresa, es decir, es la conjunción tanto de las habilidades gerenciales, el marketing y la
red de contactos establecida en su evolución histórica. Estos elementos por cierto
dependen tanto de de factores externos como el mercado, y factores internos como el


64
   Pág. 2. Ordóñez, P., La Dinámica del Capital Intelectual como Fuente de Valor Organizativo. Documento de Trabajo,
Universidad de Oviedo, Facultad de Ciencias Económicas, Departamento de Administración de Empresas y Contabilidad,
1999.
65
   Pág. 19, 28-34. Jiménez, A., Profesor Guía: Barros, O., Rediseño del Proceso de Administración de Proyectos TIC basada
en Gestión del Conocimiento en una Empresa de Telecomunicaciones. Tesis para optar al Grado de Magíster de Ingeniería
en Negocios con Tecnologías de Información M.B.E., Universidad de Chile, Facultad de Ciencias Físicas y Matemáticas,
Departamento de Ingeniería Industrial, Escuela de Postgrado, 2005.
66
   Pág. 15. Sveiby, K.E. y The Konrad Group, Den Osynliga Balansräkningen – The Invisible Balance Sheet, Key Indicators for
Accounting, Control and Valuation of Know-How Companies. Ledarskap – Estocolmo, Suecia, 1989.
67
   Pág. 15. Ordóñez, P., La Dinámica del Capital Intelectual como Fuente de Valor Organizativo. Documento de Trabajo,
Universidad de Oviedo, Facultad de Ciencias Económicas, Departamento de Administración de Empresas y Contabilidad,
1999.
Tesis de Grado                                                                                                        28
Master in Business Engineering
Universidad de Chile
                 Facultad de Ciencias Físicas y Matemáticas
                 Departamento de Ingeniería Industrial

                        Creación del Proceso de Atención de Requerimientos de Clientes Tarjeta Paris

staff profesional y su capacidad de resolver problemas68. La visualización del capital
estructural se muestra a continuación (Figura 11).

                                                               Staff




                                                             Habilidad
                                                             Gerencial


                                                       Marketing         Red




                                       Mercado                                 Habilidad de Resolución
                                                                                    de Problemas

                                                         Figura 11


Resumiendo, el capital estructural es propiedad de la empresa, son recursos intangibles
que por lo general tienen un mercado similar al de los recursos tradicionales, y es fruto de
explicitar, sistematizar e internalizar por parte de la organización los conocimientos
latentes en las personas y equipos de trabajo69.

Por ende, la gestión del conocimiento consiste en un proceso continuo de transmisión al
interior de la empresa que persigue generar, identificar, distribuir e instruir el
conocimiento clave para el negocio, creando y apropiándose de valor. De esta forma, los
objetivos de la gestión del conocimiento son:

     •    Generar condiciones para una organización de aprendizaje.
     •    Promover la cultura del conocimiento.
     •    Identificar conocimiento crítico para el negocio.
     •    Conectar a los demandantes y oferentes de conocimiento.
     •    Desarrollar, medir y utilizar el capital intelectual de la organización.
     •    Desencadenar la innovación continua.
     •    Reducir los costos asociados a rehacer lo mismo una y otra vez.

En este sentido se debe tener en cuenta que las empresas, al igual que las personas,
deben vencer barreras para su aprendizaje, como la creencia de que aprender es
solamente adquirir información70.

Por otra parte, al intentar diagramar el proceso que sigue el conocimiento para
transformarse de tácito a explícito se tiene lo siguiente (Figura 11):



68
   Pág. 37. Sveiby, K.E. y The Konrad Group, Den Osynliga Balansräkningen – The Invisible Balance Sheet, Key Indicators for
Accounting, Control and Valuation of Know-How Companies. Ledarskap – Estocolmo, Suecia, 1989.
69
   Pág. 3. Ordóñez, P., La Dinámica del Capital Intelectual como Fuente de Valor Organizativo. Documento de Trabajo,
Universidad de Oviedo, Facultad de Ciencias Económicas, Departamento de Administración de Empresas y Contabilidad,
1999.
70
   Vignolo, C., IN74W – Habilidades Directivas II. Curso dictado en la Facultad de Ciencias Físicas y Matemáticas de la
Universidad de Chile, Departamento de Ingeniería Industrial, Otoño 2007.
Tesis de Grado                                                                                                        29
Master in Business Engineering
Universidad de Chile
                Facultad de Ciencias Físicas y Matemáticas
                Departamento de Ingeniería Industrial

                       Creación del Proceso de Atención de Requerimientos de Clientes Tarjeta Paris


                                                        TÁCITO




                                           Socialización        Externalización
                                        (Traspaso Directo)    (Articulación por el               •Documentos
            •Experiencias                                           Diálogo)                     •Manuales
            •Habilidades                                                                         •Métodos




                                                                                     EXPLÍCITO
                               TÁCITO
            •Competencias                                                                        •Productos
            Centrales                               Conocimiento                                 •Bases de Datos
            •Valores                                                                             / Repositorios
            •Rutinas                                                                             •Casos de
            •Prácticas                    Internalización       Combinación
                                                                                                 Estudio
                                         (Interpretación)     (Mixtura de Datos
                                                                    y BD)



                                                        EXPLÍCITO


                                                       Figura 11


Según esto, la empresa está constantemente generando un conocimiento tácito de cómo
se hacen las cosas, principalmente a través de jurisprudencia anterior, lo cual es
socializado y en algún punto externalizado a documentos, manuales, bases de datos y
procedimientos escritos, por lo que lógicamente pasa a ser explícito. En este punto el
conocimiento, que además contiene el análisis de lo aprendido, se internaliza en la
organización, transformándose nuevamente en conocimiento tácito.

La importancia entonces de una adecuada gestión de estos activos intangibles es
fundamental, ya que en esta era de la información las empresas se enfrentan a la
denominada sociedad del conocimiento71, donde el éxito pertenece a quienes mejor
dominan sus fortalezas, valores y las áreas en que mejor se desempeñan72.

Por lo tanto, su preocupación por crear valor a los clientes a través de un mejor servicio
debe ser prioritaria si los quiere fidelizar. Luego, las estrategias de generación de valor
pueden resumirse en las siguientes transformaciones:

     •   Transformación del Producto o Mercado: Replantear las respuestas obvias y
         reorientarlas por nuevas vías.
             o Replantear el producto/servicio.
             o Redefinir el valor de las cosas.
             o Separar la función de la forma.
     •   Transformación de los Procesos: Deshacer la infraestructura que posibilita el negocio
         revela oportunidades.
             o Desligar y externalizar procesos.
             o Asumir otros roles.
             o Comprimir el sistema de entrega de valor.



71
   Pág. 178. Arango, M.; Puig, J.; Rodenes M. y Torralba, J., Reingeniería de Procesos y Transformación Organizativa.
Universidad Politécnica de Valencia, Alfaomega Grupo Editor S.A., México, 2004.
72
   Pág. 78. Drucker, P., Manéjese a sí Mismo. Trend Management, Editorial Sudamericana, Vol. 1 N° 4, Mayo/Junio 1999.
Tesis de Grado                                                                                                     30
Master in Business Engineering
Universidad de Chile
                 Facultad de Ciencias Físicas y Matemáticas
                 Departamento de Ingeniería Industrial

                        Creación del Proceso de Atención de Requerimientos de Clientes Tarjeta Paris

     •    Transformación del Sector: Romper reglas irrompibles.
             o Redefinir las bases de la competencia.
             o Convertirse en facilitador de canal.
             o Redefinir las fronteras del sector.

La internalización de estas nociones lleva a un camino interminable de transformación,
tanto al interior como hacia el exterior de la empresa, donde en lugar de generar activos
de conocimiento estáticos73 para ser archivados en un informe o una bodega, las
permanentes evaluaciones dan pie a lo que se denomina proceso de mejora continua, el
que se analizará a continuación.


     II.6.     Mejora Continua

Como se ha visto, el entorno en el que se mueve la empresa reacciona según distintas
variables (económicas, tecnológicas, culturales, políticas y legales74). Ahora, si se utiliza un
análisis derivado de Porter, éstas se pueden ser en retail, dependiendo de la perspectiva
que tome la empresa, amenazas u oportunidades.

     •    Intensidad de la rivalidad entre competidores.
              o Ubicación.
              o Nivel de atención.
              o Tarifas.
              o Comodidad.
              o Categoría.
     •    Nuevos Participantes.
     •    Sustitutos.
     •    Poder de negociación compradores.
     •    Poder de negociación proveedores.

Este contexto plantea a las empresas su desafío básico, ya que por simple lógica la única
forma en la que una empresa pueda crecer y ser más rentable, sin romper las reglas de la
industria, es hacer mejor las cosas. Luego, cerrando la línea de desarrollo teórico que se
ha seguido, se encuentra el concepto de mejora continua, el que adquiere importancia no
sólo por el hecho concreto de mejorar procesos en pro de un mejor desempeño de la
empresa, lo que es obvio, sino porque una compañía que es capaz de construir
conocimiento en torno a la percepción de los clientes de su negocio, aumenta
significativamente sus oportunidades de tomar mejores decisiones75, y eso es lo realmente
interesante.




73
   Darling, M.; Moore, J. y Parry, C., Aprender en el Fragor de la Batalla. Harvard Business Review, Julio 2005.
74
   Pág. 26-28. Bass, F., Profesor Guía: Frankhanel, E., Análisis FODA para el Servicio al Cliente. Seminario de Prueba para
optar al Título de Ingeniero en Información y Control de Gestión, Universidad de Chile, Facultad de Ciencias Económicas y
Administrativas, Escuela de Sistemas de Información y Auditoria, 1996.
75
   Pág. 18. Moya, M., Profesor Guía: Zurita, G., Modelo de Atención al Cliente con Apoyo Tecnológico. Seminario de Prueba
para optar al Título de Ingeniero en Información y Control de Gestión, Universidad de Chile, Facultad de Ciencias
Económicas y Administrativas, Escuela de Sistemas de Información y Auditoria, 2004.
Tesis de Grado                                                                                                        31
Master in Business Engineering
Universidad de Chile
                 Facultad de Ciencias Físicas y Matemáticas
                 Departamento de Ingeniería Industrial

                         Creación del Proceso de Atención de Requerimientos de Clientes Tarjeta Paris

Por otra parte, como se ha mencionado, las empresas buscan constantemente agregar
valor a los productos o servicios que entregan a sus clientes, y ese beneficio es lo que
buscan que perciba el consumidor, manteniendo esa creencia en el tiempo y descartando
un encandilamiento transitorio76. Esta agregación de valor es un aumento de riqueza y es
importante comprender que cada actividad del proceso contribuye a ello.

En este sentido, se ha visto que según la teoría de restricciones, la principal causa de los
problemas que afectan a las empresas, es que éstas son vistas y evaluadas por partes y
no como sistemas integrados, lo que representa un freno a la hora de su desarrollo, ya
que tomar medidas en un departamento determinado sin medir el impacto que provocará
en otros, puede provocar daños serios a la organización en su conjunto77.

De esta forma, si se ve a la empresa como un conjunto de partes, se hace difícil sostener
ventajas competitivas en un entorno donde el posicionamiento estratégico se ha vuelto
crítico, es decir, las empresas ahora deben buscar que su cadena de valor esté integrada a
tal punto que le permita ofrecer un valor singular78. En otras palabras, si toda la cadena
funciona como una máquina bien aceitada de forma integral se genera una ventaja
competitiva, ya que si alguien quiere imitarla debe copiar el sistema completo y no sólo
una parte, por lo que tanto la efectividad operacional como la generación de valor, que el
cliente considere único, implican que la estructura y actividades del negocio se diseñen en
forma sistémica y en combinación única, para que sean difíciles de igualar79.

Luego, el objetivo es contar con soluciones que entreguen más valor agregado,
perfeccionando la cadena de distribución, bajando costos, mejorando las políticas de
precio y optimizando los inventarios, por lo que en ese contexto la atención de clientes se
vuelve una piedra angular para el negocio80.

Así, la exhortación que deben responder las empresas consiste primero en orientarse hacia
el cliente, para luego asumir a los procesos de negocio como unidades fundamentales de
diseño y análisis, con lo que finalmente se podrá analizar y medir el desempeño de dichos
procesos81.

De todas formas no hay que perder la perspectiva, de que aunque se supone que los
servicios bien hechos representan beneficios para los clientes, las empresas sólo los

76
   Pág. 184. Bravo, J., Gestión de Procesos con Responsabilidad Social, desde la Mejora hasta el Rediseño. Editorial
Evolución S.A., Santiago de Chile, 2005.
77
   Pág. 31, 33 y 34. Morales, M., Administración de Restricciones y Mejora Continua, una Manera de Incrementar los
Resultados en las Organizaciones. Revista Economía & Administración, Facultad de Ciencias Económicas y Administrativas de
la Universidad de Chile, Nº 147 – Mayo/Junio 2004.
78
   Pág. 173. Arango, M.; Puig, J.; Rodenes M. y Torralba, J., Reingeniería de Procesos y Transformación Organizativa.
Universidad Politécnica de Valencia, Alfaomega Grupo Editor S.A., México, 2004.
79
   Pág. 2. Barros, O., La Ingeniería de Negocios y Enterprise Architecture. Serie Gestión Nº 79, Centro de Gestión, Facultad
de Ciencias Físicas y Matemáticas de la Universidad de Chile, Departamento de Ingeniería Industrial, Marzo 2006.
80
   Pág. 28. Bustamante, A., Profesor Guía: Betancourt, P., La Imagen y Percepción de una Tienda por Departamentos, a
través de la Percepción de los Clientes, Caso Ilustrativo de Almacenes París. Seminario de Prueba para optar al Título de
Ingeniero Comercial, Mención Administración, Universidad de Chile, Facultad de Ciencias Económicas y Administrativas,
Escuela de Economía y Administración, 2004.
81
   Pág. 25. Laengle, S. Real-Time Enterprise: El Desafío de los Próximos Años. Revista Economía & Administración, Facultad
de Ciencias Económicas y Administrativas de la Universidad de Chile, Nº 150 – Agosto/Septiembre 2005.
Tesis de Grado                                                                                                         32
Master in Business Engineering
Universidad de Chile
                 Facultad de Ciencias Físicas y Matemáticas
                 Departamento de Ingeniería Industrial

                         Creación del Proceso de Atención de Requerimientos de Clientes Tarjeta Paris

ofrecerán siempre y cuando también se beneficien con ellos, ya que después de todo, las
empresas persiguen aumentar su ganancia de corto y largo plazo82. De esta forma, si la
compañía desea instaurar un programa de servicio, debe hacerlo de manera tal que su
modelo supere a la competencia.

Por su parte, la adecuada medición de la actitud y reacciones de los clientes se está
convirtiendo en un elemento cada vez más importante en el movimiento continuo de
mejora en las organizaciones, ya que implica un constante ciclo de revisión y análisis. Para
comprender mejor el sentido del mejoramiento continuo, se puede decir que esta
compuesto de pequeños y permanentes perfeccionamientos dentro de la empresa, dado
que es en sí un proceso de mejora permanente y por lo tanto interminable. Por ende el
alcanzar ciertas metas no implica otra cosa que buscar nuevos desafíos83.

En este sentido, una perspectiva interesante es la experiencia japonesa denominada
Kaizen (Kai = hacer lo correcto, Zen = en beneficio de los demás), cuya orientación
apunta a mejorar lo bueno, distinta a la perspectiva occidental centrada en corregir lo
malo, por lo que más que una técnica es una filosofía que involucra a todos los miembros
de una organización84.

De esta forma, si las compañías quieren seguir este camino, sus líderes deberían
garantizar la búsqueda de una evolución a procesos ideales, y una forma de verlo es a
través de un índice de idealidad, que no es otra cosa que un cociente entre las funciones
útiles de un sistema y las dañinas, tal como se ve en la fórmula85:

                                                    Suma(Funci ones_Utile s)
                                 Idealidad =
                                                   Suma(Funci ones_Dañin as)

Esto significa que mientras se agregan o mejoran las funciones útiles como las que apoyan
directamente a cumplir el objetivo del proceso, y se quitan o reducen las dañinas que
incluyen ruidos, distracciones y correcciones de orden sobre la marcha, el indicador
debería tender al infinito.

Así, al tener claro que la empresa es una cadena, los administradores pueden medir el
impacto de sus decisiones en el objetivo global, buscando óptimos generales y no locales,
en una organización que siempre se moverá al ritmo de la actividad o proceso más lento86.

82
   Pág. 63. Bass, F., Profesor Guía: Frankhanel, E., Análisis FODA para el Servicio al Cliente. Seminario de Prueba para optar
al Título de Ingeniero en Información y Control de Gestión, Universidad de Chile, Facultad de Ciencias Económicas y
Administrativas, Escuela de Sistemas de Información y Auditoria, 1996.
83
   Pág. 37. Morales, M. Administración de Restricciones y Mejora Continua, una Manera de Incrementar los Resultados en las
Organizaciones. Revista Economía & Administración, Facultad de Ciencias Económicas y Administrativas de la Universidad de
Chile, Nº 147 – Mayo/Junio 2004.
84
   Pág. 313 y 314. Bravo, J., Gestión de Procesos con Responsabilidad Social, desde la Mejora hasta el Rediseño. Editorial
Evolución S.A., Santiago de Chile, 2005.
85
   Pág. 4. Smith, H., Process Innovation, P-TRIZ in the History of Business Process. Business Process Trends, Abril 2006.
http://www.bptrends.com/
86
   Pág. 33 y 36. Morales, M. Administración de Restricciones y Mejora Continua, una Manera de Incrementar los Resultados
en las Organizaciones. Revista Economía & Administración, Facultad de Ciencias Económicas y Administrativas de la
Universidad de Chile, Nº 147 – Mayo/Junio 2004.
Tesis de Grado                                                                                                           33
Master in Business Engineering
Universidad de Chile
                 Facultad de Ciencias Físicas y Matemáticas
                 Departamento de Ingeniería Industrial

                        Creación del Proceso de Atención de Requerimientos de Clientes Tarjeta Paris



Dado esto, las empresas necesitan un sistema de estándares que indiquen cómo se
manejan y miden sus procesos, para que puedan contar con una estrategia de evaluación
que determine si efectivamente se encuentran en el curso de la mejora continua87.

Una visualización (Figura 13) de este proceso de evaluación se puede ver a continuación88:

                         Estrategia                                   5: Empresa en tiempo real y control
                1: Estrategia de Procesos de Negocios




                                                                                            Monitoreo
                                                                                               de
                                                  Ingeniería                                Negocios
                                                     de
                                                   Negocios



             2: Modelamiento de Procesos de Negocios

                   3: Optimización de Procesos de Negocios
                                                                          Ejecución
                                                                             de
                                                                          Negocios

                                                             4: Implementación de Procesos de Negocios
                                                        Figura 13


Luego, se ve que el conocimiento que se genera en este proceso de mejora continua, a la
par que pasa de tácito a explícito en una dimensión netamente epistemológica, se
desarrolla desde un plano individual a un nivel incluso inter-organizacional en una
dimensión ontológica, entendiendo por ontología en informática89 al intento de formular un
exhaustivo y riguroso esquema conceptual dentro de un dominio dado, con la finalidad de
facilitar la comunicación y la compartición de la información entre diferentes sistemas.

Esta interacción del conocimiento surgido en los procesos de mejora continua en las
dimensiones epistemológica y ontológica se exhibe a continuación90 (Figura 14):




87
   Pág. 104. Davenport, T., The Coming Commoditization of Processes. Harvard Business Review, Junio 2005.
88
   Pág. 24. Laengle, S. Real-Time Enterprise: El Desafío de los Próximos Años. Revista Economía & Administración, Facultad
de Ciencias Económicas y Administrativas de la Universidad de Chile, Nº 150 – Agosto/Septiembre 2005.
89
   Wikipedia, la Enciclopedia Libre, Ontología Informática. http://es.wikipedia.org/wiki/Portada/
90
   Pág. 32. Jiménez, A., Profesor Guía: Barros, O., Rediseño del Proceso de Administración de Proyectos TIC basada en
Gestión del Conocimiento en una Empresa de Telecomunicaciones. Tesis para optar al Grado de Magíster de Ingeniería en
Negocios con Tecnologías de Información M.B.E., Universidad de Chile, Facultad de Ciencias Físicas y Matemáticas,
Departamento de Ingeniería Industrial, Escuela de Postgrado, 2005.
Tesis de Grado                                                                                                       34
Master in Business Engineering
Universidad de Chile
                    Facultad de Ciencias Físicas y Matemáticas
                    Departamento de Ingeniería Industrial

                                  Creación del Proceso de Atención de Requerimientos de Clientes Tarjeta Paris

                                Dimensión
                              Epistemológica
                                                                                                                               Exteriorización
                                                                            Combinación
               Conocimiento
                 Explícito
               Conocimiento
                  Tácito




                                                                            Socialización
                                                                                                                               Interiorización

                                                                                                                                          Dimensión
                                      Individual                                Grupal      Organizacional     Inter – Organizacional     Ontológica
                                                                                                 Figura 14


En ese sentido, las empresas presentan una evolución en su manejo del conocimiento, lo
que se puede graficar de la siguiente forma (Figura 15), según las competencias
profesionales de sus miembros y las competencias propias de la organización91.
                                            COMPETENCIAS PROFESIONALES
                                                                         ALTO




                                                                                                             La Organización
                                                                                    La Agencia
                                                                                                               Profesional




                                                                                     La Oficina                La Fábrica
                                                                         BAJO




                                                                                          BAJO                   ALTO

                                                                                         COMPETENCIAS CORPORATIVAS
                                                                                                 Figura 15


Con este punto se cierra el análisis del marco teórico conceptual que sustenta el proyecto
desarrollado. Más adelante se verá el rediseño de procesos, la implementación del
proyecto, la evaluación económica de la herramienta y el desarrollo de un Framework en
base al rediseño realizado.




91
  Pág. 18. Sveiby, K.E. y The Konrad Group, Den Osynliga Balansräkningen – The Invisible Balance Sheet, Key Indicators for
Accounting, Control and Valuation of Know-How Companies. Ledarskap – Estocolmo, Suecia, 1989.
Tesis de Grado                                                                                                                                         35
Master in Business Engineering
Universidad de Chile
                 Facultad de Ciencias Físicas y Matemáticas
                 Departamento de Ingeniería Industrial

                         Creación del Proceso de Atención de Requerimientos de Clientes Tarjeta Paris



III.      PLANIFICACIÓN DEL REDISEÑO


Cuando se planteó la creación de esta unidad de resolución de requerimientos, se tenía
conciencia que el entorno en el cual se desarrolla la empresa es en extremo competitivo,
por lo que las estrategias se centran en los servicios para marcar una diferencia,
sobretodo cuando se enfocan en la etapa de postventa92.

Siguiendo entonces la lógica que han tenido los distintos retail para responder a las
necesidades de los clientes93, Tarjeta Paris también ha buscando cubrir algunas
exigencias; tales como:

     •    Estar disponibles cuando el cliente lo requiera.
     •    Mejorar el servicio al cliente.
     •    Entregar información.
     •    Contar con procesos automatizados.
     •    Capitalizar la oportunidad de tener todo en un solo lugar.

Esta empresa, como todas las demás, se puede entender como un flujo94 de insumos e
información soportados por tecnologías, personas y otros insumos, por lo que el rediseño
siempre tuvo esa perspectiva, que las tecnologías a implementar debían ser un apoyo a
los procesos de negocios y no que los procesos se adaptaran a la tecnología, tal como se
dijo en un comienzo.

Por otra parte, al realizar este tipo de implementaciones se debe tener en mente que el
objetivo último del proyecto es apoyar a la compañía a tener un desempeño superior que
le permita fidelizar a sus clientes, alcanzando una eficiencia operacional que antes no
existía95.

Por último, cabe mencionar que es importante para Tarjeta Paris comprender que los
clientes en la actualidad toman decisiones altamente influenciados por el corazón más que
con la cabeza96, por lo que la imagen proyectada es fundamental y por cierto también las
experiencias que entrega a sus clientes. Luego, ésta es una meta fundamental del
proyecto; entregar a los clientes, en una instancia de postventa, una experiencia positiva
que ayude a su fidelización al menor costo posible.

92
   Pág. 77. Bustamante, A., Profesor Guía: Betancourt, P., La Imagen y Percepción de una Tienda por Departamentos, a
través de la Percepción de los Clientes, Caso Ilustrativo de Almacenes París. Seminario de Prueba para optar al Título de
Ingeniero Comercial, Mención Administración, Universidad de Chile, Facultad de Ciencias Económicas y Administrativas,
Escuela de Economía y Administración, 2004.
93
   Pág. 38. Cueto, E. y Segura, C., Profesor Guía: Olavarrieta, S., El Negocio de Retail en Chile: Grandes Operadores. Tesis
para optar al Grado de Magíster en Administración M.B.A., Universidad de Chile, Facultad de Ciencias Económicas y
Administrativas, Escuela de Economía y Administración para Graduados, 2002.
94
   Pág. 35. Morales, M. De la Gestión a los Cambios Tecnológicos. Revista Economía & Administración, Facultad de Ciencias
Económicas y Administrativas de la Universidad de Chile, Nº 145 – Mayo/Junio 2003.
95
   Pág. 61. Porter, M., What is Strategy? Harvard Business Review, Noviembre/Diciembre 1996.
96
   Pág. 34. Rodríguez, C., Profesor Guía: Olavarrieta, S., Personalidad, Experiencias e Imagen de Marcas de Retail. Seminario
de Prueba para optar al Título de Ingeniero Comercial, Mención Administración, Universidad de Chile, Facultad de Ciencias
Económicas y Administrativas, Escuela de Economía y Administración, 2003.
Tesis de Grado                                                                                                          36
Master in Business Engineering
Universidad de Chile
                Facultad de Ciencias Físicas y Matemáticas
                Departamento de Ingeniería Industrial

                        Creación del Proceso de Atención de Requerimientos de Clientes Tarjeta Paris



     III.1. Aproximación desde la Situación Inicial

Como se mencionó anteriormente, al iniciarse este proyecto no había un procedimiento
estándar a mejorar, lo que existía era una red confusa construida a través de los años en
una empresa familiar que creció explosivamente. Esto implicaba que mucho del
conocimiento de cómo hacer las cosas estaba en un nivel tácito y pertenecía a
determinadas personas que tenían ya varios años en la empresa. Todo esto representa un
problema en una industria cuyas exigencias son cada vez más altas, debido el estándar de
competencia feroz que tarde o temprano lleva a las tiendas a innovar e incorporar nuevas
tecnologías97.

En este contexto, la Central de Operaciones funcionaba en Tarjeta Paris como la bandeja
de los requerimientos que llegaban por distintas vías, constituida por administrativas que
no resolvían los casos, sólo los derivaban y no hacían un seguimiento posterior.

Por ende, los casos entraban en la organización y se perdían dentro, sin saber si
efectivamente se contestaban, y mucho menos si se daba dentro de plazos adecuados o si
era coherente con otras respuestas entregadas a ese mismo cliente. Luego, las premisas
que se tomaron para llevar a cabo el proyecto fueron las siguientes:

     •   Se debe contar con un Departamento que atienda de forma centralizada los diversos
         requerimientos.
     •   Se debe tener capacidad de categorizar los distintos requerimientos y llevar estadísticas de
         su procesamiento.
     •   Se debe contar con un equipo capaz de analizar y resolver los requerimientos, de forma tal
         que no existan descoordinaciones ni respuestas inconsistentes al mismo cliente.
     •   Se deben utilizar los sistemas actualmente existentes y complementarlos con una
         herramienta que permita la centralización de la información, esto con el fin de causar el
         mínimo impacto posible en los usuarios externos.
     •   Se deben formalizar los procedimientos de gestión de requerimientos, así como la relación
         con otras áreas de la empresa.

Es decir, había que hacerse cargo de un quiebre98 para los clientes, donde las cosas que
ocurrían, o no ocurrían, alteraban el curso esperado de los acontecimientos.

Así, al buscar entregar un servicio de calidad a los clientes, internos o externos, con
procesos bien estructurados para responder a sus requerimientos, hay que considerar que
el concepto de calidad no son características técnicas o estándares de servicio, es lo que
define el cliente, interno o externo, según el grado personal de satisfacción obtenido99.

97
   Pág. 28. Bustamante, A., Profesor Guía: Betancourt, P., La Imagen y Percepción de una Tienda por Departamentos, a
través de la Percepción de los Clientes, Caso Ilustrativo de Almacenes París. Seminario de Prueba para optar al Título de
Ingeniero Comercial, Mención Administración, Universidad de Chile, Facultad de Ciencias Económicas y Administrativas,
Escuela de Economía y Administración, 2004.
98
   Vignolo, C., IN74V – Habilidades Directivas I. Curso dictado en la Facultad de Ciencias Físicas y Matemáticas de la
Universidad de Chile, Departamento de Ingeniería Industrial, Primavera 2006.
99
   García, P. y Pino, H., IN71K – Gestión de Operaciones en la Industria de Servicios. Curso dictado en la Facultad de
Ciencias Físicas y Matemáticas de la Universidad de Chile, Departamento de Ingeniería Industrial, Primavera 2005.
Tesis de Grado                                                                                                      37
Master in Business Engineering
Universidad de Chile
                 Facultad de Ciencias Físicas y Matemáticas
                 Departamento de Ingeniería Industrial

                         Creación del Proceso de Atención de Requerimientos de Clientes Tarjeta Paris



Luego, para tener éxito en una plataforma de atención de clientes no sólo se requiere de
procesos bien ajustados, sino también de una orientación al servicio que se ponga a
disposición de sus expectativas. Esta idea se refuerza cuando se mencionan los
componentes que pueden determinar el éxito de un modelo de servicio al cliente, y que se
resumen en los siguientes puntos100:

      •   Centralización de toda la información de los clientes.
      •   Definición de una metodología que mida el valor presente y futuro del cliente.
      •   Desarrollo de estrategias e inversiones que permitan interactuar con los clientes.
      •   Metodologías para actualizar y complementar la información y perfil descriptivo del cliente.
      •   Sistemas de respuesta inmediata y seguimiento informado y prioritario de las peticiones de
          los clientes.
      •   Captura constante y consistente de preferencias y percepciones de los clientes.
      •   Retroalimentación inmediata de esas percepciones a todos los rincones de la empresa que
          afectan la atención al cliente.

Siguiendo estos lineamientos se formó un nuevo equipo101, mezcla de profesionales
jóvenes con experiencia en atención de clientes y personas con vasta experiencia en la
empresa aunque con una formación menor, que compensaban con su conocimiento de los
procesos.

De esta forma, todos quedaron en la categoría de Analistas, un peldaño superior no sólo
en renta, sino también en responsabilidad y participación con ideas y propuestas dentro
de la CSC. El siguiente cuadro muestra la matriz de cambio (Figura 16), con las prácticas
originales v/s las nuevas, y cómo éstas se relacionan entre sí.

Cabe mencionar, que para la gente que trabaja en servicios la falta de liderazgo puede ser
fatal, ya que se requiere de alguien que les provea una visión clara en la cual creer y con
desafíos permanentes que muestren el camino, es decir, que se sientan liderados, no
dirigidos102. Este punto fue muy importante en el desarrollo del proyecto y se detallará
más adelante cuando se describa la administración del cambio.

Por otra parte, hay estudios que señalan que las empresas con un enfoque de procesos
generan aumentos significativos en sus beneficios, a la par que administran mejor su
recurso humano, con más descentralización y autonomía de decisiones103. Luego, éste
también es un objetivo importante del proyecto, contar con una unidad autónoma y que
resuelva los casos apoyada en una herramienta idónea para ello.

100
    Pág. 88. Moya, M., Profesor Guía: Zurita, G., Modelo de Atención al Cliente con Apoyo Tecnológico. Seminario de Prueba
para optar al Título de Ingeniero en Información y Control de Gestión, Universidad de Chile, Facultad de Ciencias
Económicas y Administrativas, Escuela de Sistemas de Información y Auditoria, 2004.
101
    Pág. 2 y 3. Capetillo, R. y Zurita, G., Gestión del Cambio en el Proyecto Creación de la Central de Servicio al Cliente
Tarjeta Paris, Informe Semestral IN76J – Innovación y Gestión de Negocios. Curso dictado por Eduardo Olguín en la
Facultad de Ciencias Físicas y Matemáticas de la Universidad de Chile, Departamento de Ingeniería Industrial, Otoño 2006.
102
    Pág. 69. Bass, F., Profesor Guía: Frankhanel, E., Análisis FODA para el Servicio al Cliente. Seminario de Prueba para optar
al Título de Ingeniero en Información y Control de Gestión, Universidad de Chile, Facultad de Ciencias Económicas y
Administrativas, Escuela de Sistemas de Información y Auditoria, 1996.
103
    Pág. 4. Barros, O., La Ingeniería de Negocios y Enterprise Architecture. Serie Gestión Nº 79, Centro de Gestión, Facultad
de Ciencias Físicas y Matemáticas de la Universidad de Chile, Departamento de Ingeniería Industrial, Marzo 2006.
Tesis de Grado                                                                                                            38
Master in Business Engineering
Universidad de Chile
                Facultad de Ciencias Físicas y Matemáticas
                Departamento de Ingeniería Industrial

                           Creación del Proceso de Atención de Requerimientos de Clientes Tarjeta Paris



                                                          Matriz de Cambio

                                Creación Central de Servicio al Cliente                                                                                                                                             +                                     +
                                                                                                                                                                                          +                                     +                              +
                                                                                                                                                                                                                                                          +
                                               Importancia del Trabajo
                                                                                                                                              +                                           +                                     +                                                              +
                                    +2      Muy Importante
                                                                                                                                                                              +                                                                           +                          +                                  +
                                    +1      Importancia Básica
                                                                                                                   Atención y Procesamiento de




                                                                                                Nuevas Prácticas
                                     0      Indiferente                                                                                                                                                                                                       Gestión de Calidad
                                                                                                                         Requerimientos
                                    -1      Irrelevante




                                                                                                                                                                                                                        Responsables de Área por Tópico
                                    -2      Muy Irrelevante




                                                                                                                                                                                  Desarrollo de Herramientas para




                                                                                                                                                                                                                                                                                                                            Análisis para Mejora Contínua
                                                                                                                                              Trabajo Orientado al Servicio




                                                                                                                                                                                                                                                                                         Definición de Indicadores de
                                                                                                                    Resolución Centralizada




                                                                                                                                                                                     Gestión de Respuestas




                                                                                                                                                                                                                                                              Seguimiento de Casos
                                                                                                                                                                                                                              de Requ erimiento




                                                                                                                                                                                                                                                                                                   Servicio
                                                Matriz de Interacción

                                    '+' Prácticas que se Refuerzan
                                     ' ' Sin Interacción
                                    '-' Prácticas que se Contraponen



                                                                                                                   +1                         +2                                    +2                                    +1                                  +1                         +1                                 +2
                                                             Prácticas Iniciales

                                                                  Casos Derivados             -1                       -                                                                                                            -                            -                                -                             -
                                         Requerimientos
                                          Atención de




                                                           Trabajo Orientado a la Operación   -1                                                  -                                         -                                       -                            -                                                              -
                                +
                                                                Equipo No Calificado          -2                       -                          -                                         -                                       -                            -                                -                             -
                       +
                            +                                      Comité Fraudes                                      -                      +                                                                                 +
                                         Requerimientos
                                         Procesamiento




                       +        -
                                                             Respuestas No Controladas        -2                                                                                                                                                                 -                                -                             -
                                +
                                                                Manejo Planillas y Mail       -1                                                                                            -                                                                    -                                                              -

                                                                                          Figura 16


Por último, en ese momento tampoco era factible pensar en la construcción de una
herramienta unificada, no sólo por la dificultad de coordinarse con otras empresas del
holding, sino también ante la perspectiva cada vez más clara de compra de Paris por parte
de Cencosud, lo que tenía paralizados todos los proyectos de gran envergadura. Sin
embargo, esto no impidió realizar el diseño que se detalla a continuación.


      III.2. Procesos Diseñados

A través de un modelamiento realizado en IDEF0 se mostrarán algunos de los procesos y
subprocesos existentes en la situación inicial de la entrega del servicio Tarjeta Paris104.

Al hacer el levantamiento de las actividades involucradas, se trató de graficar lo más
exactamente posible la relación hecha por los actores relevantes. Este esquema de
procesos de lo que se entendía por la Entrega de Servicios a Clientes de Tarjeta
Paris, se presenta en las siguientes figuras, las que de forma intencional reflejan
problemas de diseño como imprecisiones en Recursos Humanos y Tecnológicos (Figuras

104
   Pág. 11-13. Capetillo, R. y Zurita, G., Creación de la Central de Servicio al Cliente Tarjeta Paris, Informe Final del
Proyecto IN71J – Diseño de Modelos y Procesos de Negocios con TI. Curso dictado por Samuel Varas en la Facultad de
Ciencias Físicas y Matemáticas de la Universidad de Chile, Departamento de Ingeniería Industrial, Otoño 2005.
Tesis de Grado                                                                                                                                                                                                                                                                                                                                              39
Master in Business Engineering
Universidad de Chile
                 Facultad de Ciencias Físicas y Matemáticas
                 Departamento de Ingeniería Industrial

                         Creación del Proceso de Atención de Requerimientos de Clientes Tarjeta Paris

17 y 18), que no estaban bien delimitados en la situación inicial. Este levantamiento se
hizo con la conciencia que cualquier rediseño inserto en un proceso de mejora implica
conocer a cabalidad los procesos105, ya que cuando eso no ocurre se pueden tener
fracasos estrepitosos.

Al mismo tiempo se encuentran contemplados en la Administración de la Relación con
el Cliente (Figura 19), dos subprocesos fundamentales que son Atención de
Requerimientos Clientes Tarjeta Paris y Procesamiento, Resolución y Respuesta
de Requerimiento.

Sin embargo, ninguno de estos subprocesos existía formalmente en realidad. Había
conciencia de su importancia y de que era necesario abordarlos, pero hasta ese momento
sólo se contaba con soluciones de parche que se habían eternizado en el tiempo, como el
tener una Central de Operaciones compuesta por administrativas de poco poder
resolutivo, y que funcionaba como una mera bandeja que recibía y asignaba casos, sin
que tampoco se realizara seguimiento alguno de los mismos.

Se refuerza esta importancia cuando se entiende que las empresas más que vender un
producto, lo que hacen es vender los servicios que éste puede proporcionar y cómo
soluciona las necesidades de los clientes. De esta forma se posiciona a los servicios como
un objetivo general de la empresa, y en especial como una finalidad de la
comercialización106.

Así, esta vocación de servicio posibilita establecer estándares mínimos y homogéneos de
calidad, con indicadores medibles en un entorno de retail donde los departamentos de
atención de clientes, espacios para opinión y asistencia son iniciativas cada vez más
comunes107. Además se ha visto que en instituciones financieras, homologables a la del
presente estudio, más de un 70% de quienes cerraban sus cuentas habían presentado al
menos un reclamo108, lo que indica también la importancia de contar con un modelo de
gestión que entregue conocimiento sobre el comportamiento de la cartera y que permita
crear modelos predictivos de fuga para anticiparse con una estrategia sólida de
fidelización.

En tales condiciones fue fundamental realizar un rediseño que no sólo contemplara a estos
subprocesos fundamentales, sino también el correcto flujo de información al interior del
proceso.

105
    Pág. 33. Morales, M., Administración de Restricciones y Mejora Continua, una Manera de Incrementar los Resultados en
las Organizaciones. Revista Economía & Administración, Facultad de Ciencias Económicas y Administrativas de la Universidad
de Chile, Nº 147 – Mayo/Junio 2004.
106
    Pág. 57. Bass, F., Profesor Guía: Frankhanel, E., Análisis FODA para el Servicio al Cliente. Seminario de Prueba para optar
al Título de Ingeniero en Información y Control de Gestión, Universidad de Chile, Facultad de Ciencias Económicas y
Administrativas, Escuela de Sistemas de Información y Auditoria, 1996.
107
    Pág. 103. Bustamante, A., Profesor Guía: Betancourt, P., La Imagen y Percepción de una Tienda por Departamentos, a
través de la Percepción de los Clientes, Caso Ilustrativo de Almacenes París. Seminario de Prueba para optar al Título de
Ingeniero Comercial, Mención Administración, Universidad de Chile, Facultad de Ciencias Económicas y Administrativas,
Escuela de Economía y Administración, 2004.
108
    Pág. 55. Miranda, J.; Rey, P. y Weber, R., Predicción de Fugas de Clientes para una Institución Financiera mediante
Support Vector Machines. Revista Ingeniería en Sistemas, Universidad de Chile, Departamento de Ingeniería Industrial,
Volumen XIX, Octubre 2005.
Tesis de Grado                                                                                                            40
Master in Business Engineering
Universidad de Chile
               Facultad de Ciencias Físicas y Matemáticas
               Departamento de Ingeniería Industrial

                     Creación del Proceso de Atención de Requerimientos de Clientes Tarjeta Paris




                                                    Figura 17




                                                    Figura 18
Tesis de Grado                                                                                      41
Master in Business Engineering
Universidad de Chile
                Facultad de Ciencias Físicas y Matemáticas
                Departamento de Ingeniería Industrial

                        Creación del Proceso de Atención de Requerimientos de Clientes Tarjeta Paris




                                                       Figura 19


El proceso que se abordó entonces para diseñar es el de la atención de requerimientos de
clientes de Tarjetas París a través de la creación de una Central de Servicio al Cliente, con
la mayor eficacia y eficiencia posible.

Se define entonces el proceso como la recepción de dichos requerimientos (reclamos,
consultas u otros), su análisis, la gestión de la solución y la entrega de una respuesta
formal al cliente, teniendo en mente que la evidencia muestra que los principales
determinantes en la imagen de un retail son el precio y la atención109.

Además se hace una diferencia entre los casos ingresados directamente por el cliente, y
los requerimientos cuyo ingreso y procesamiento es asistido por un Analista, ya que lo que
se pudo implementar de inmediato es este proceso manual, dejando la otra etapa de
autoatención con el diseño de la herramienta TI de apoyo para después.

Del análisis, se desprende que los procesos abordados como parte del diseño se
encuentran en una adaptación del patrón conocido como Gestión, Producción y Provisión



109
   Pág. 62. Bustamante, A., Profesor Guía: Betancourt, P., La Imagen y Percepción de una Tienda por Departamentos, a
través de la Percepción de los Clientes, Caso Ilustrativo de Almacenes París. Seminario de Prueba para optar al Título de
Ingeniero Comercial, Mención Administración, Universidad de Chile, Facultad de Ciencias Económicas y Administrativas,
Escuela de Economía y Administración, 2004.
Tesis de Grado                                                                                                      42
Master in Business Engineering
Universidad de Chile
                 Facultad de Ciencias Físicas y Matemáticas
                 Departamento de Ingeniería Industrial

                         Creación del Proceso de Atención de Requerimientos de Clientes Tarjeta Paris

del Bien o Servicio110 – Macro 1 (Figura 20), al proceso particular de Entrega de
Servicios al Cliente de Tarjeta Paris111.

Por lo tanto, dentro de la Gestión de Relación con el Cliente (Figura 21), se
encontrarán los subprocesos Atención de Requerimientos Clientes Tarjeta Paris,
Procesamiento Requerimiento en Línea y Procesamiento Requerimiento
Asistido por Analista (Figura 22), los que se intervendrán específicamente.




                                                         Figura 20




110
    Pág. 81. Barros, O., Ingeniería e-Business, Ingeniería de Negocios para la Economía Digital. Comunicaciones Noreste
Ltda., Santiago de Chile, 2004.
111
    Pág. 9-15. Capetillo, R. y Zurita, G., Creación de la Central de Servicio al Cliente Tarjeta Paris, Informe Final IN73J –
Arquitectura, Diseño y Construcción de un Negocio con Apoyo TI. Curso dictado por Óscar Barros en la Facultad de Ciencias
Físicas y Matemáticas de la Universidad de Chile, Departamento de Ingeniería Industrial, Primavera 2005.
Tesis de Grado                                                                                                          43
Master in Business Engineering
Universidad de Chile
               Facultad de Ciencias Físicas y Matemáticas
               Departamento de Ingeniería Industrial

                     Creación del Proceso de Atención de Requerimientos de Clientes Tarjeta Paris




                                                    Figura 21




                                                    Figura 22


Tesis de Grado                                                                                      44
Master in Business Engineering
Universidad de Chile
               Facultad de Ciencias Físicas y Matemáticas
               Departamento de Ingeniería Industrial

                     Creación del Proceso de Atención de Requerimientos de Clientes Tarjeta Paris




                                                    Figura 23

Al abrir el subproceso Atención de Requerimientos Clientes Tarjeta Paris, se
encuentran en el diseño tres subprocesos más (Figura 23), Autoatención, Recepción
del Caso por Usuario Paris y Asignación del Caso Automatizada. En este esquema
se observa lo mencionado anteriormente, respecto de que el requerimiento del cliente
tiene dos vías de acceso, ya que él siempre entrará por una pantalla diferente a la del
Analista, dadas las funcionalidades que debe tener.

A pesar de esto, la lógica de asignación se establece como una sola, aún cuando contiene
dos instancias. Primero, indicar si el requerimiento puede resolverse de forma
automatizada, ya sea que fuera ingresado por cliente o Analista. Una vez decidido eso se
deriva a una segunda instancia que determinará la lógica de negocio a aplicar en el caso
de ser automatizada la resolución, o el Analista de la CSC que recibirá el caso si se trata
de una resolución no automatizada.

Lo anterior se desglosa primero al abrir Autoatención (Figura 24), donde el cliente podrá
ingresar su caso de forma independiente, pasando luego como un requerimiento a derivar
en la Asignación del Caso Automatizada (Figura 26), al igual que lo que sucede en la
Recepción del Caso por Usuario Paris (Figura 25), donde la única diferencia es la
existencia de intervención humana en el ingreso de los requerimientos de múltiples
clientes en una interfaz especial para esos fines.



Tesis de Grado                                                                                      45
Master in Business Engineering
Universidad de Chile
                 Facultad de Ciencias Físicas y Matemáticas
                 Departamento de Ingeniería Industrial

                        Creación del Proceso de Atención de Requerimientos de Clientes Tarjeta Paris

Cabe mencionar que en el caso de la resolución automatizada, el diseño se hizo pensando
en la realidad actual, donde los clientes tienen un rol protagónico ya que se da la lógica de
un modelo tipo “pull”112, donde no es posible controlarlos puesto que son ellos los que
eligen ingresar a las propuestas que les interesan, siendo vital conocer su feedback.

Luego, el diseño tiene que ser capaz de recoger las variaciones en las necesidades y ser
flexible ante cambios en tipologías de requerimientos, que variarán de acuerdo a lo que
definan los consumidores.




                                                        Figura 24




112
    Pág. 22. Tapia, T., Profesor Guía: Olavarrieta, S., Webshopping: Factores del Diseño de Páginas Web de Retail que
Influyen en la Compra por Internet en Chile. Seminario de Prueba para optar al Título de Ingeniero Comercial, Mención
Administración, Universidad de Chile, Facultad de Economía y Negocios, Escuela de Economía y Administración, 2006.
Tesis de Grado                                                                                                       46
Master in Business Engineering
Universidad de Chile
               Facultad de Ciencias Físicas y Matemáticas
               Departamento de Ingeniería Industrial

                     Creación del Proceso de Atención de Requerimientos de Clientes Tarjeta Paris




                                                    Figura 25




                                                    Figura 26


Tesis de Grado                                                                                      47
Master in Business Engineering
Universidad de Chile
               Facultad de Ciencias Físicas y Matemáticas
               Departamento de Ingeniería Industrial

                      Creación del Proceso de Atención de Requerimientos de Clientes Tarjeta Paris

De esta forma, se generan estructuras para la gestión de los requerimientos, tanto
automatizadas, como las que contemplan intervención humana. El primer tipo se
encuentra en Procesamiento de Requerimiento en Línea (Figura 27).

Según el diseño, este procesamiento implica la Resolución Automatizada, lo que gatilla
el Registro Resolución Automatizada, y luego si corresponde la Regularización
Automatizada en Sistema, ya que esto por supuesto depende del tipo de requerimiento
recibido.

Se puede ver también, que de cada uno de los últimos subprocesos mencionados se
desprenden actualizaciones de Estado diferentes. La primera tiene que ver con el
seguimiento mismo del caso generado con el requerimiento, y la segunda con las
modificaciones que se deben hacer sobre la cuenta del cliente una vez que se resuelve el
caso, de ser esto necesario.




                                                     Figura 27


El otro subproceso fundamental es el Procesamiento Requerimiento Asistido por
Analista (Figura 28), que como se ha dicho es lo que actualmente ya está funcionando
de forma manual con las herramientas originales que se encontraban al momento de
iniciar el proyecto, y cuya exitosa operación ha permitido la continuación del mismo con la
aceptación por parte de la empresa del diseño realizado113.


113
    Se adjunta como Anexo 1 la Carta de Certificación de la implementación del proyecto firmada por el Gerente de
Operaciones de Tarjetas Cencosud.
Tesis de Grado                                                                                               48
Master in Business Engineering
Universidad de Chile
                Facultad de Ciencias Físicas y Matemáticas
                Departamento de Ingeniería Industrial

                        Creación del Proceso de Atención de Requerimientos de Clientes Tarjeta Paris

Así, la mecánica de la resolución se encuentra bajo la tutela de la Central de Servicio al
Cliente, desde la Recepción y Consulta Área Especializada y/o Comité, y luego en la
Determinación de Solución del Caso. Esta resolución implica además una serie de
análisis realizados por este grupo de recursos humanos especializados, y que no sólo
significa la respuesta a los requerimientos, sino también la generación de indicaciones
para el proceso de mejora continua, que como se ha dicho es un objetivo fundamental de
la CSC.

Lo anterior señala también la importancia del concepto de integralidad en la resolución de
los requerimientos por parte del equipo, y que tiene que ver con el hecho de que los
Analistas vean y sean responsables de un proceso completo, en lugar de ser parte de un
engranaje que no entienden114. Esto aplana la estructura de la organización, formando
personas y equipos integrales donde teóricamente todos saben hacer de todo, diferente a
la polifuncionalidad donde una persona realiza dos o más funciones en una estructura
especializada.

Posteriormente hay por parte del Usuario Paris un Registro Resolución y una
Regularización en Sistema, si es que corresponde. Esto además permite que la misma
unidad genere informes de gestión, con indicadores construidos en conjunto con el Área
de Calidad de la empresa, y que hagan factible la búsqueda sistemática de mejora
continua, y que es el espíritu del diseño TI que se describe a continuación.




                                                       Figura 28

114
   Pág. 93 y 102. Bravo, J., Gestión de Procesos con Responsabilidad Social, desde la Mejora hasta el Rediseño. Editorial
Evolución S.A., Santiago de Chile, 2005.
Tesis de Grado                                                                                                      49
Master in Business Engineering
Universidad de Chile
                 Facultad de Ciencias Físicas y Matemáticas
                 Departamento de Ingeniería Industrial

                        Creación del Proceso de Atención de Requerimientos de Clientes Tarjeta Paris



      III.3. Diseño Herramienta TI de Apoyo

Ya se ha dicho que en forma paralela a la implementación del proyecto, se realizó el
diseño de una herramienta TI, que permitiera automatizar la operación y al mismo tiempo
generar estadísticas que posibiliten alimentar con su información a otras áreas de la
empresa.

Así, en el mediano plazo, se desea incorporar herramientas de gestión del conocimiento o
Knowledge Management (KM), que expliciten y distribuyan lo aprendido en la resolución
de requerimientos, y de esta forma apoyen el proceso de mejora continua.

La idea es poder identificar el impacto de las estrategias, no sólo en términos económicos,
sino también en términos de la percepción que tiene el cliente de la empresa por
determinados servicios entregados. En este sentido se han elaborado modelos115, que no
son el objetivo del presente trabajo, que muestran (Cuadro 4) la evolución del estado de
ánimo de los clientes desde que llegan con su requerimiento, hasta que reciben una
atención que trae como consecuencia un nuevo estado de ánimo.

                      Estado de                                Acción de         Consecuencia          Nuevo Estado
      Clientes                          Requerimiento
                     Ánimo Inicial                             Respuesta         Post Atención           de Ánimo

      ⎛C 1 ⎞             ⎛e1 ⎞              ⎛ R1 ⎞                                                       ⎛e '1 ⎞
      ⎜ ⎟                ⎜ ⎟                ⎜ ⎟                                                          ⎜     ⎟
      ⎜Μ ⎟               ⎜Μ ⎟               ⎜Μ ⎟                [A ]mxn             [P ]mxn              ⎜Μ ⎟
      ⎜C ⎟               ⎜e ⎟               ⎜R ⎟                                                         ⎜e ' ⎟
      ⎝ n⎠               ⎝ n⎠               ⎝ m⎠                                                         ⎝ n⎠
                                                        Cuadro 4


Sin embargo, lo importante es establecer en los procesos de negocio una clara orientación
al cliente, que siempre tenga presente tres elementos esenciales116:

      •   Calidad: Eliminación de la insatisfacción del cliente producto del incumplimiento de las
          expectativas.
      •   Comparación: Observación de lo que pasa en el medio, buscando las mejores ideas en las
          relaciones con los clientes. Un sistema para recoger estas mejores prácticas se puede
          encontrar en acciones formales e informales donde participen todos los integrantes de la
          organización, una forma de inteligencia colectiva.
      •   Creatividad: Anticipar los requerimientos del cliente, para lo cual es necesario un manejo
          profesional de la información.

En esta misma línea, se quiere apoyar el uso de metodologías CRM analítico por parte de
la Gerencia de Negocios, de manera que el subproceso de Atención de Requerimientos
Tarjeta París cumpla a cabalidad el objetivo de servir a otras áreas de la empresa, para

115
   Pág. 8. Pulido, M., Profesor Guía: Varas, S., Creación de un Modelo para el Apoyo a la Construcción de un Protocolo de
Atención al Cliente, Aplicado en la Tarjeta de Crédito de una Cadena de Retail. Memoria para optar al Título de Ingeniero
Civil Industrial – Tesis para optar al Grado de Magíster en Gestión de Operaciones, Universidad de Chile, Facultad de
Ciencias Físicas y Matemáticas, Escuela de Ingeniería y Ciencias – Escuela de Postgrado, 2006.
116
    Pág. 193-196. Bravo, J., Gestión de Procesos con Responsabilidad Social, desde la Mejora hasta el Rediseño. Editorial
Evolución S.A., Santiago de Chile, 2005.
Tesis de Grado                                                                                                        50
Master in Business Engineering
Universidad de Chile
                 Facultad de Ciencias Físicas y Matemáticas
                 Departamento de Ingeniería Industrial

                         Creación del Proceso de Atención de Requerimientos de Clientes Tarjeta Paris

determinar indicadores como el LTV del cliente. En este sentido hay que tener claro que si
bien la mayoría de las respuestas más caras se orientan a resolver situaciones
conflictivas117, lo que parece obvio, las otras buscan prevenir que en el resto de la
atención de cliente sucedan situaciones conflictivas, lo que tiende a aumentar el beneficio
esperado.

Luego, del análisis de los procesos rediseñados y de los procesos a los cuales se les dará
apoyo computacional se puede desprender el siguiente diagrama (Figura 29) de casos de
uso118:




                                                         Figura 29


Este diagrama muestra 2 actores y 6 casos de uso que se describen a continuación:

Actores:

      •   Usuario Cliente: Representa a un cliente que accede al sitio paris.cl para efectuar un
          requerimiento, interactuado con la interfaz que se despliega para ellos en dicho sitio.
      •   Usuario Área Especializada: Este actor representa a un usuario interno que si pertenece
          a la Central de Servicio al Cliente puede recibir un requerimiento a través de algún canal de
          contacto, e ingresarlo a la plataforma de gestión de la empresa. Si pertenece a otra Área
          Especializada de la empresa puede ser consultado para la resolución del caso por algún
          tema específico, e interviene por lo tanto actualizando información, modificando el Estado
          del requerimiento, o simplemente resolviéndolo y registrando dicha resolución.

117
   Pág. 55. Pulido, M., Profesor Guía: Varas, S., Creación de un Modelo para el Apoyo a la Construcción de un Protocolo de
Atención al Cliente, Aplicado en la Tarjeta de Crédito de una Cadena de Retail. Memoria para optar al Título de Ingeniero
Civil Industrial – Tesis para optar al Grado de Magíster en Gestión de Operaciones, Universidad de Chile, Facultad de
Ciencias Físicas y Matemáticas, Escuela de Ingeniería y Ciencias – Escuela de Postgrado, 2006.
118
    Pág. 9-15. Capetillo, R. y Zurita, G., Creación de la Central de Servicio al Cliente Tarjeta Paris, Informe Final IN73J –
Arquitectura, Diseño y Construcción de un Negocio con Apoyo TI. Curso dictado por Óscar Barros en la Facultad de Ciencias
Físicas y Matemáticas de la Universidad de Chile, Departamento de Ingeniería Industrial, Primavera 2005.
Tesis de Grado                                                                                                          51
Master in Business Engineering
Universidad de Chile
                 Facultad de Ciencias Físicas y Matemáticas
                 Departamento de Ingeniería Industrial

                         Creación del Proceso de Atención de Requerimientos de Clientes Tarjeta Paris



Casos de uso:

     •    Recepción del Caso por Usuario Paris: En este caso de uso se realizan las actividades
          que registran el requerimiento del cliente en el sistema, por parte de un usuario Analista
          que lo ha recibido vía SAT o algún otro punto de atención de clientes, lo que gatillará su
          asignación y posterior resolución.
     •    Autoatención: Aquí un cliente de tarjeta Paris ingresa sus requerimientos a través de la
          página Web de la compañía para recibir una respuesta en línea.
     •    Asignación del Caso Automatizada: Este es el caso en que, según el tipo de
          requerimiento, se decide primero si se resolverá en forma automática o si se recurrirá al
          Analista especializado. Luego, se decide qué tipo de método de resolución automática debe
          invocarse, o qué Analista especializado debe resolverlo, respectivamente.
     •    Resolución Automatizada: Este escenario se concreta una vez que la lógica de
          asignación ha determinado que el caso puede resolverse de forma automática. En su
          interior se contienen las distintas lógicas de negocios de las tipologías de requerimientos
          que pueden solucionarse así, para que luego se registre dicha gestión permitiendo contar
          con un adecuado historial de requerimientos, y se generen las regularizaciones en sistema,
          si corresponde.
     •    Registro Resolución en Sistema: Este caso de uso consigna los avances y resolución
          del requerimiento, tanto si se contó con la intervención de un Analista, como si el proceso
          fue mediante lógicas de negocio automatizadas. Si la resolución registrada por un Analista
          implica una regularización en sistema, ésta se generará inmediatamente, si no es así sólo
          guardará el registro.
     •    Regularización en Sistema: Este caso de uso se encarga de la actualización de la cuenta
          del cliente, luego de que el requerimiento ha sido resuelto y si así lo amerita dicha
          resolución. Se hace de forma automática y se gatilla luego de la resolución automatizada o
          del registro en sistema por parte del usuario, en ambos casos sólo si corresponde.

En este contexto, entre las tecnologías habilitantes que se pensaron implementar en el
proyecto, están las conocidas en forma genérica como Workflow, pues esta tecnología se
relaciona con la automatización de los procedimientos donde los documentos, la
información o tareas son pasadas entre los participantes del sistema de acuerdo a un
conjunto de reglas previamente establecidas, lo que permite automatizar diferentes
aspectos del flujo de la información, rutear los trabajos en la secuencia correcta, proveer
acceso a datos y documentos. Todo o anterior es fundamental para el proceso de
seguimiento de requerimientos.

La ventaja de este tipo de tecnologías, es la capacidad de introducir en el flujo de
información elementos que son altamente creativos y difíciles de rutinizar119, como las
actividades propias del desarrollo de nuevos productos.

Sin embargo, hay que tener cuidado de ver al Workflow como el ente que resuelve los
requerimientos, cuando sólo es una herramienta de apoyo, ya que al asignarle
responsabilidades que no tiene, se puede terminar culpando a la herramienta por un mal


119
    Pág. 5. Barros, O., La Ingeniería de Negocios y Enterprise Architecture. Serie Gestión Nº 79, Centro de Gestión, Facultad
de Ciencias Físicas y Matemáticas de la Universidad de Chile, Departamento de Ingeniería Industrial, Marzo 2006.
Tesis de Grado                                                                                                          52
Master in Business Engineering
Universidad de Chile
                 Facultad de Ciencias Físicas y Matemáticas
                 Departamento de Ingeniería Industrial

                         Creación del Proceso de Atención de Requerimientos de Clientes Tarjeta Paris

diseño de procesos y/o una mala definición de roles, por lo que un mal manejo de esta
característica puede terminar siendo una gran limitación120.

Luego de hacer esta salvedad y retomando la idea original, se debería poder ingresar un
requerimiento a la base de datos mediante un Workflow de producción, lo cual
automáticamente generaría un proceso que una vez culminado enviaría una notificación al
cliente del fin del trámite y de los Estados intermedios del mismo. Dependiendo de la
naturaleza del requerimiento, la información sería enviada a la persona apropiada dentro
de la CSC, la cual determinaría la forma de resolverlo, o se utilizarían respuestas
automatizadas siguiendo la lógica de negocio correspondiente, en especial para
requerimientos ingresados por internet.

Aquí es importante recordar que más que el sistema a desarrollar, el punto realmente
importante del rediseño es contar con una unidad de gente capacitada y con habilidad de
tomar decisiones, agregando valor al servicio entregado. En este sentido, el valor
agregado que entrega cada Analista mide la capacidad que tiene de aportar un beneficio
al proceso; entendiendo que este desempeño se afecta por variables como la preparación,
la experiencia o la edad, que en distintas profesiones cumplen ciclos diferentes, como por
ejemplo un deportista que alcanza su máxima capacidad mucho antes que un consultor121.

En este punto es necesario mencionar, que al momento de iniciar la implementación del
proyecto, Tarjeta Paris estaba iniciando el proceso de fusión operativa con la Tarjeta
Jumbo Más, proceso que se enmarca dentro de la adquisición de Paris por parte de
Cencosud. La Tarjeta Jumbo Más cuenta con un sistema de administración de casos en
plataforma Web llamado Portal, pero que tiene falencias en la generación de estadísticas,
una mala tipificación de los requerimientos y la falta de una estructura que controle la
gestión de los casos, que involucra la operación de una empresa externa, lo que hace que
el funcionamiento del sistema no sea óptimo.

Por lo tanto, la Gerencia de Migración e Integración de Sistemas al tener conocimiento de
dicha situación constituyó equipos de trabajo en los que la Central de Servicio al Cliente
participó activamente, presentando el rediseño mostrado en este informe y las
indicaciones de un sistema TI de apoyo, lo que ha fue acogido favorablemente122. Sobre
esta propuesta de diseño se trabajó con dicha gerencia en los primeros levantamientos de
requerimientos, para modificar lo que ya existe, o bien para evaluar la creación de algo
nuevo que cubra las necesidades identificadas.

Con respecto a las actividades automatizables, el esfuerzo se enfocó en tipos de
requerimientos que pueden presentar formatos de resolución que son interesantes de
llevar a algoritmos, dentro de la lógica de negocios predefinida y que se revisarán en el
siguiente punto. En general la estructura de la solución de automatización de la resolución

120
    Pág. 19. Smith, H., From CIO to CPO via BPM, The Next Generation of Enterprise Automation. CSC White Paper,
Computer sciences corporation European office of technology and innovation, Septiembre 2005.
121
    Pág. 51. Sveiby, K.E. y The Konrad Group, Den Osynliga Balansräkningen – The Invisible Balance Sheet, Key Indicators
for Accounting, Control and Valuation of Know-How Companies. Ledarskap – Estocolmo, Suecia, 1989.
122
    Se adjuntan en los Anexos 2 y 3 los requerimientos para desarrollo de la Herramienta de Gestión Front End, y la Creación
de Solicitudes en Portal Más Paris para la nueva Tarjeta Más Paris, los que incorporan los elementos del diseño propuesto.
Tesis de Grado                                                                                                         53
Master in Business Engineering
Universidad de Chile
                Facultad de Ciencias Físicas y Matemáticas
                Departamento de Ingeniería Industrial

                        Creación del Proceso de Atención de Requerimientos de Clientes Tarjeta Paris

de estos requerimientos se visualiza a través de subprocesos que se basaron en el modelo
de Apoyo Internet123.

Ya se ha visto en diagramas anteriores la estructura de apoyo computacional en los
subprocesos de Autoatención (Figura 24), Recepción del Caso por Usuario Paris
(Figura 25) y Asignación del Caso Automatizada (Figura 26), por lo que ahora se
mostrarán los subprocesos contenidos en Procesamiento Requerimiento en Línea
(Figura 27).

En primer lugar se encuentra la Resolución Automatizada (Figura 30), donde la Lógica
de Negocio Solución almacena todos los métodos de resolución para los casos que son
posibles de automatizar.




                                                       Figura 30


Por otra parte están el Registro Resolución Automatizada (Figura 31), que recibe la
invocación de registrar la resolución, y la Regularización Automática en Sistema
(Figura 32), que hace de forma automática el registro de la misma, la actualización en la
cuenta y que posteriormente despliega la respuesta al Usuario Cliente y/o Usuario
Paris.




123
   Pág. 150. Barros, O., Ingeniería e-Business, Ingeniería de Negocios para la Economía Digital. Comunicaciones Noreste
Ltda., Santiago de Chile, 2004.
Tesis de Grado                                                                                                     54
Master in Business Engineering
Universidad de Chile
               Facultad de Ciencias Físicas y Matemáticas
               Departamento de Ingeniería Industrial

                     Creación del Proceso de Atención de Requerimientos de Clientes Tarjeta Paris




                                                    Figura 31




                                                    Figura 32


Tesis de Grado                                                                                      55
Master in Business Engineering
Universidad de Chile
                 Facultad de Ciencias Físicas y Matemáticas
                 Departamento de Ingeniería Industrial

                         Creación del Proceso de Atención de Requerimientos de Clientes Tarjeta Paris

Cabe mencionar, que este desarrollo contempla la idea de que las gestiones vía Internet
complementarán a las actividades físicas, más que canibalizarlas. Ésta es una de las
premisas del rediseño, ya que se entiende que un cliente puede perfectamente hacer
llegar su requerimiento por varios canales, de forma presencial o virtual, y la compañía
tiene que tener la capacidad de entregar siempre respuestas coherentes y coordinadas.

Por lo tanto, a través del proceso automatizado el proceso manual también se ve
complementado y beneficiado, al optimizarse las operaciones y tener la capacidad de
responder muchos más requerimientos124.

Finalmente, hay que recordar que al igual que en el procesamiento con intervención
humana, la regularización en sistema se realizará sólo si la resolución del caso así lo
amerita. En esta línea es importante precisar el hecho de que no toda resolución, ya sea
favorable o negativa a la petición del cliente, implicará necesariamente una modificación
de la cuenta.

Además, en la práctica estas regularizaciones en su mayoría corresponden a casos que
nacen de reclamaciones por casos de fraude o de intereses mal cobrados, por lo que el
análisis es más complejo y requiere de la intervención al menos de un Analista, y
posiblemente de la decisión final de la jefatura de la CSC, lo que claramente no se
contiene entre las lógicas automatizadas que se analizan en el siguiente punto.


      III.4. Lógicas de Negocio

El objetivo de esta sección es establecer lógicas detalladas en seudolenguaje125, de cada
uno de los casos cuya resolución posee procesos que se pueden automatizar en la
atención de requerimientos de los clientes.

Así, después de las validaciones de usuario y clave126, la primera fase de la lógica de
asignación determina, como se ha mencionado, si el requerimiento se resolverá de forma
automatizada o asistida por un Analista.

Esta lógica de asignación no se analizará en este documento por su trivialidad, sí se
mostrarán las lógicas de resolución una vez que la lógica de asignación llega a su segunda
fase, es decir, una vez que se ha determinado que el requerimiento se resolverá de forma
automatizada y se asigna en la lógica de resolución correspondiente.

A continuación se señalan los requerimientos a resolver de forma automatizada según su
tipología específica:


124
    Pág. 174 y 185. Arango, M.; Puig, J.; Rodenes M. y Torralba, J., Reingeniería de Procesos y Transformación Organizativa.
Universidad Politécnica de Valencia, Alfaomega Grupo Editor S.A., México, 2004.
125
    Se toman como ejemplos de estructura de seudolenguaje los que aparecen en Pág. 154, 155 y 156 de Barros, O.,
Ingeniería e-Business, Ingeniería de Negocios para la Economía Digital. Comunicaciones Noreste Ltda., Santiago de Chile,
2004.
126
    Puede ser un Usuario Cliente o un Usuario Área Especializada
Tesis de Grado                                                                                                         56
Master in Business Engineering
Universidad de Chile
                    Facultad de Ciencias Físicas y Matemáticas
                    Departamento de Ingeniería Industrial

                            Creación del Proceso de Atención de Requerimientos de Clientes Tarjeta Paris



Consultas:
        •    Disponible en Cuenta: Esta es una consulta simple al disponible actual de la cuenta que
             muestra sólo el cupo en el momento, no se requieren de cálculos y todos los clientes
             pueden consultar sin restricción.
        •    Estado de Bloqueos: Informa un estado actual de bloqueos de la cuenta y no requiere de
             cálculos. Todos los clientes pueden consultar sin restricción, tengan o no bloqueos.
        •    Seguros Contratados: Informa un estado actual de los seguros que mantiene contratado
             el cliente. Es necesario en este caso consultar las primas pagadas en cada producto
             existente y mostrar la fecha de pago de la próxima cuota. Todos los clientes pueden
             consultar sin restricción, tengan o no seguros.

Solicitudes:
        •    Creación de Adicional: Esta solicitud por cierto se sustenta en la autentificación previa
             que realizó el cliente. Luego crea el nuevo registro del adicional según las políticas de la
             compañía, es decir, mayor de 18 años, sin información comercial negativa ni con cuenta en
             Paris como titular; para finalmente generar el proceso interno de impresión del plástico y
             despacho a domicilio del titular. Ante cualquier solicitud fuera de dicho rango, se informará
             al cliente que será asignada a un Analista predefinido.
        •    Convenio o Plan de Pago (Repactaciones): En estos casos se podrá cursar
             automáticamente la solicitud, siempre y cuando la cuenta del cliente no presente este tipo
             de requerimientos, ya cancelados, en un período anterior a seis meses. Si cumple esta
             condición puede pasar al tratamiento descrito más adelante en lógica de negocio para la
             determinación de tasas. Ante cualquier solicitud fuera de dicho rango, se informará al
             cliente que será asignada a un Analista predefinido.
        •    Congelamiento de Cuenta: Todo cliente activo127 y sin deuda pendiente podrá solicitar el
             congelamiento de su cuenta, lo que implicará un bloqueo “A Solicitud de Cliente” hasta que
             lo estime conveniente, esto generará la suspensión de los envíos de boletas de pago y el
             bloqueo de tarjetas adicionales.
        •    Contratación de Seguros: Todo cliente activo podrá generar la solicitud de la
             contratación de un seguro, el que quedará inmediatamente confirmado en la cuenta y se
             generará posteriormente el envío de la póliza a su domicilio. Si no es cliente activo se
             rechazará la solicitud.
        •    Aumento de Cupo: Podrán solicitar aumento de cupo provisorio en línea todos los
             clientes activos que se encuentren en clasificación de riesgo A y B, con un puntaje
             behavior128 superior a 500, una utilización de su cupo inferior a 1 vez, con una tasa de
             fidelidad superior al 40%, y una antigüedad superior a los 5 años. Si cumple con estos
             criterios podrá tener un aumento inmediato en línea de 10%, cualquier otro aumento
             deberá solicitarse en Tienda con la documentación de respaldo correspondiente.
        •    Desbloqueo de Cuenta: Todo cliente que haya solicitado previamente un Congelamiento
             de Cuenta podrá solicitar su habilitación, lo que se ejecutará en línea a excepción de
             aquellos que tengan informes comerciales vigentes. Todos los demás desbloqueos por
             distintos motivos deberán derivarse a Tienda, excepto por “Fallecimiento” y por “Gerencia
             Ordena Bloqueo”, solicitudes que serán inmediatamente rechazadas.
        •    Actualización de Antecedentes: Todo cliente podrá actualizar en línea sus antecedentes
             de contacto, luego de la validación de identidad, accediendo a los cuadros de diálogo
             correspondientes. Al mismo tiempo se generará una comprobación de dicha actualización al
             correo electrónico personal del cliente.

127
      Cliente que no tenga su cuenta bloqueada.
128
      Indicador de comportamiento del cliente en el ámbito de riesgo financiero utilizado por Tarjeta Paris.
Tesis de Grado                                                                                                 57
Master in Business Engineering
Universidad de Chile
               Facultad de Ciencias Físicas y Matemáticas
               Departamento de Ingeniería Industrial

                     Creación del Proceso de Atención de Requerimientos de Clientes Tarjeta Paris



Por otra parte, hay requerimientos que por su naturaleza se recibirán, pero no podrán
ejecutarse en línea ya que requieren de intervención humana. Esas lógicas de asignación
no se expondrán aquí ya que sólo constan de una derivación simple según tipologías
predefinidas. Como ejemplo de estos casos se encuentran los reclamos, ya que por lo
general implican una revisión no sólo de la cuenta, sino análisis más completos de otras
variables y antecedentes. He aquí algunos:

    •    Cuenta bloqueada por cheque ya cobrado.
    •    No recepción de boletas de pago.
    •    Diferencias sistémicas en deuda informada.
    •    Seguros no reconocidos.

Por lo tanto, lo que sí se analizará es la lógica de asignación, que se encuentra luego de
que se ha determinado que los casos son automatizables y que los deriva a la lógica de
negocio correspondiente para su resolución.

Dada la experiencia que se tiene en el tratamiento de los casos, se propone la
categorización por tipo de requerimiento y a su vez considerando en cada de ellos la
posibilidad de encontrar subtipos. La idea es contar con un sistema modular en este
sentido, que permita modificar una tabla de parámetros ante la retroalimentación recibida
de la operación. Se propone la siguiente tabla (Cuadro 5) para reflejar la estructura
descrita.

                                   Tipo Subtipo Interfaz Area Negocio
                                    1      1       A      0      1
                                           2       B      0      2
                                           :
                                          N        C      0      3
                                    2      1       A      0      4
                                           2       B      0      5
                                           :
                                          N        C      0      J
                                     :
                                     j     1       X      1      0
                                           2       Y      2      0
                                           :
                                          N        Z      3      0
                                     :
                                    n      1       X      1      0
                                           2       Y      2      0
                                           :
                                          N        Z      3      0
                                                Cuadro 5
Donde:

    •    Tipo: tipo de requerimiento
    •    Subtipo: subcategoría del requerimiento
    •    Interfaz: interfaz que enfrenta el usuario
    •    Area: es el área especializada consultada (en resolución automatizada es 0)
    •    Negocio: lógica de negocio a aplicar (en resolución no automatizada es 0)

Tesis de Grado                                                                                      58
Master in Business Engineering
Universidad de Chile
                 Facultad de Ciencias Físicas y Matemáticas
                 Departamento de Ingeniería Industrial

                         Creación del Proceso de Atención de Requerimientos de Clientes Tarjeta Paris



Luego, se puede expresar la siguiente lógica para la derivación de los casos:




Con respecto de las lógicas de negocio, se propone utilizar un árbol de decisión basado en
el construido para el tratamiento de los clientes por parte de la Gerencia de Riesgo, a fin
de la aprobación o rechazo de sobregiros. La idea de esta clasificación es considerar tanto
el perfil de comportamiento que ha tenido el cliente con Paris y otras casas comerciales,
además del nivel de endeudamiento, una tasa de fidelidad que emula los modelos RFM de
comportamiento, y la antigüedad de la cuenta. De esta forma las opciones de clasificación
son:

     •    Clasificación de Riesgo (A, B, C, D, E, F): Comportamiento interno y externo.
     •    Puntaje Behavior (0     600): Comportamiento interno, valores altos mejor evaluados.
     •    Tasa de Utilización Disponible (0     2): Número de veces de utilización del cupo.
     •    Tasa de Fidelidad (0%     100%): Meses con compras en el último semestre.
     •    Fecha de Apertura: Años desde la apertura de la cuenta.

Con esto también es posible usar un filtro para clasificar a los clientes, en caso que las
respuestas puedan diferenciarse dependiendo del caso.

De esta forma, la Clasificación de Riesgo tiene a los mejores clientes en clasificación A y a
los de peor comportamiento en D y E. Por su parte los clientes F son los clientes nuevos o
sin historia129.

Por su parte, la Utilización es cuantas veces se tiene ocupado el disponible, por lo que se
permite un sobregiro de hasta dos veces el cupo otorgado. La Fidelidad se mide en el
porcentaje de meses con compras en los últimos 6 meses.

Por último, para la antigüedad de la cuenta se ha considerado un punto de corte en 7
años, que es donde se modificó el contrato de apertura, y por lo tanto a partir de ese
momento se consideran clientes antiguos.

Así, el árbol de decisión (Cuadro 6) que resume estos conceptos se representa a
continuación:



129
    La Gerencia de Riesgo definió en esta categoría a todos los clientes que aún no tienen en su historial 6 cuotas pagadas,
por lo que el concepto “Cuenta Nueva” no depende de la temporalidad de su apertura, sino de su movimiento.
Tesis de Grado                                                                                                         59
Master in Business Engineering
Universidad de Chile
               Facultad de Ciencias Físicas y Matemáticas
               Departamento de Ingeniería Industrial

                     Creación del Proceso de Atención de Requerimientos de Clientes Tarjeta Paris

                      Riesgo Behavior Utilización Fidelidad Antiguedad RespReq
                         A   0 – 599   0 – 1.5     0 – 29%     1–7        1
                                                               7ó+        2
                                                   30% ó +     1–7        3
                                                               7ó+        4
                                       1.6 – 2     0 – 29%     1–7        5
                                                               7ó+        6
                                                   30% ó +     1–7        7
                                                               7ó+        8
                             600 ó +     0–2       0 – 39%     1–7        9
                                                               7ó+       10
                                                   40% ó +     1–7       11
                                                               7ó+       14
                         B   0 – 399   0 – 1.3     0 – 49%     1–7       15
                                                               7ó+       16
                                                   50% ó +     1–7       17
                                                               7ó+       18
                                       1.4 – 2     0 – 49%     1–7       19
                                                               7ó+       20
                                                   50% ó +     1–7       21
                                                               7ó+       22
                             400 ó +     0–2       0 – 59%     1–7       23
                                                               7ó+       24
                                                   60% ó +     1–7       25
                                                               7ó+       26
                         C    0ó+      0 – 0.9     0 – 69%     1–7       27
                                                               7ó+       28
                                                   70% ó +     1–7       29
                                                               7ó+       30
                                         1– 2      0 – 79%     1–7       31
                                                               7ó+       32
                                                   80% ó +     1–7       32
                                                               7ó+       33
                       D–E    0ó+        0ó+       0 – 49%     1–7       34
                                                               7ó+       35
                                                   50% ó +     1–7       36
                                                               7ó+       37
                         F    0ó+        0ó+         0ó+       0ó+       38
                                                Cuadro 6


En este contexto, al realizar por ejemplo la evaluación automatizada de una repactación,
se tendrá para su simulación el siguiente desarrollo:




Tesis de Grado                                                                                      60
Master in Business Engineering
Universidad de Chile
               Facultad de Ciencias Físicas y Matemáticas
               Departamento de Ingeniería Industrial

                     Creación del Proceso de Atención de Requerimientos de Clientes Tarjeta Paris

Siendo:

    •   Tasa: tasa de interés para la repactación (T1, T2, T3, …, Tj)
    •   Clasificacion: clasificación de riesgo (CR1, CR2, CR3, …, CRn)
    •   Behavior: comportamiento de la cuenta (B1, B2, ..., Bm)
    •   Utilizacion: razón de endeudamiento sobre el cupo asignado (U1, U2, ..., Uo)
    •   Fidelidad: tasa de meses con compras en el último semestre (F1, F2, F3, ..., Fi)
    •   Antiguedad: la antigüedad en años no se considera relevante en este caso

En este mismo sentido, se pueden señalar ahora las distintas lógicas para los
requerimientos automatizables descritos anteriormente, definiendo en primer lugar las
siguientes funciones:

    •   Traer Dato (String Rut, String Clave, String Tabla, String Campo)
    •   String = (seleccionar Dato desde Tabla donde Rut = rut_cliente y Clave = clave_cliente)
    •   Entregar Dato (String Rut, String Clave, String Tabla, String Campo)

Luego en el caso de las consultas se tiene:

                                         Disponible en Cuenta




                                          Estado de Bloqueos




Tesis de Grado                                                                                      61
Master in Business Engineering
Universidad de Chile
               Facultad de Ciencias Físicas y Matemáticas
               Departamento de Ingeniería Industrial

                     Creación del Proceso de Atención de Requerimientos de Clientes Tarjeta Paris

                                         Seguros Contratados




Por su parte en el caso de las solicitudes se tiene:

                                         Creación de Adicional




                         Convenio o Plan de Pago (Repactaciones)




Tesis de Grado                                                                                      62
Master in Business Engineering
Universidad de Chile
               Facultad de Ciencias Físicas y Matemáticas
               Departamento de Ingeniería Industrial

                     Creación del Proceso de Atención de Requerimientos de Clientes Tarjeta Paris



                                     Congelamiento de Cuenta




                                      Contratación de Seguros




                                           Aumento de Cupo




Tesis de Grado                                                                                      63
Master in Business Engineering
Universidad de Chile
               Facultad de Ciencias Físicas y Matemáticas
               Departamento de Ingeniería Industrial

                     Creación del Proceso de Atención de Requerimientos de Clientes Tarjeta Paris

                                        Desbloqueo de Cuenta




                                  Actualización de Antecedentes




En resumen, se han descrito en seudolenguaje las distintas lógicas que permitirían
procesar, en el diseño planteado, los requerimientos con respuestas automatizables. El
modelamiento en UML de estos procesos automáticos y los otros se verá en el siguiente
punto.


    III.5. Diagramas de Secuencia

A continuación se revisan los diagramas de secuencia que contienen las clases Boundary,
Control y Entity que explican el camino que siguen los requerimientos según la estructura
de casos de uso definida anteriormente.

El primero que se muestra es el Ingreso de Requerimiento por Cliente con
Resolución Automatizada (Figura 33). Este diagrama en consecuencia se construye en
base a la interacción del actor Usuario Cliente, directa o indirecta, con los casos de uso
Autoatención, Asignación del Caso Automatizada, Resolución Automatizada,
Registro Resolución en Sistema y Regularización en Sistema.

Según esto, el cliente se enfrenta a una plataforma Web, que le permite interactuar con el
fin de realizar requerimientos y recibir respuesta a los mismos de forma automatizada. El

Tesis de Grado                                                                                      64
Master in Business Engineering
Universidad de Chile
               Facultad de Ciencias Físicas y Matemáticas
               Departamento de Ingeniería Industrial

                     Creación del Proceso de Atención de Requerimientos de Clientes Tarjeta Paris

tipo de requerimiento que entra en este ciclo obviamente es el que define las lógicas
estandarizadas de resolución a utilizar.

Finalmente, junto con entregar una respuesta al requerimiento, el sistema actualiza el
Estado del caso, registrando la acción ejecutada al mismo tiempo que realiza la
modificación en la cuenta del cliente, si es que esto es pertinente.

El segundo diagrama es el que corresponde al Ingreso de Requerimiento por Usuario
Paris con Resolución Automatizada (Figura 34). En este caso la operación es muy
similar en forma, pero tiene diferencias de fondo.

De partida, el actor que interviene es el Usuario Área Especializada, quien actúa en
representación del cliente para ingresar los distintos requerimientos, por lo tanto, se
entiende que este usuario puede ser personal de SAT, mesones de atención de público y/o
personal de apoyo como los Analistas de la Central de Servicio al Cliente.

Estos usuarios interactúan, directa o indirectamente, con los casos de uso Recepción del
Caso por Usuario Paris, Asignación del Caso Automatizada, Resolución
Automatizada, Registro Resolución en Sistema y Regularización en Sistema.

Para poder hacerlo deben autentificarse como usuarios internos de la empresa, lo que
implica lógicamente que ahora hay que considerar en el proceso una clase Entity, con
información de dichos usuarios para realizar la validación de entrada.

Luego de esto, el proceso continúa de la misma forma anterior, al ser requerimientos que
se resuelven de forma automática después de realizarse la asignación. Tanto la resolución,
como el registro de la misma y la posible regularización en cuenta se hacen también en
forma automática.

En resumen, en ambos casos al acceder a la Pantalla Ingreso, el usuario después de
validarse ingresa el requerimiento y su especificación, obtenidos de una tabla con todos
los casos posibles. El Registrador no sólo realiza la validación, sino que también va
registrando los distintos pasos del proceso de requerimiento.

Por su parte, el Asignador deriva el caso con la lógica correspondiente, y es el Ejecutor
el que resuelve el caso con los métodos específicos de cada caso. Finalmente el resultado
se despliega en la Pantalla de Respuesta.




Tesis de Grado                                                                                      65
Master in Business Engineering
Universidad de Chile
               Facultad de Ciencias Físicas y Matemáticas
               Departamento de Ingeniería Industrial

                     Creación del Proceso de Atención de Requerimientos de Clientes Tarjeta Paris




                                                    Figura 33

Tesis de Grado                                                                                      66
Master in Business Engineering
Universidad de Chile
               Facultad de Ciencias Físicas y Matemáticas
               Departamento de Ingeniería Industrial

                     Creación del Proceso de Atención de Requerimientos de Clientes Tarjeta Paris




                                                    Figura 34

Tesis de Grado                                                                                      67
Master in Business Engineering
Universidad de Chile
               Facultad de Ciencias Físicas y Matemáticas
               Departamento de Ingeniería Industrial

                     Creación del Proceso de Atención de Requerimientos de Clientes Tarjeta Paris

                                                                          El otro lado de la resolución de
                                                                          requerimientos y a su vez el más
                                                                          difícil de estandarizar, es el que
                                                                          contempla intervención humana
                                                                          directa, ya sea de los Analistas o
                                                                          de la jefatura de la CSC. Esto
                                                                          porque       dichas     decisiones
                                                                          implican una revisión del caso y
                                                                          de distintas variables según un
                                                                          criterio y conocimiento de la
                                                                          industria que están en un nivel
                                                                          tácito, ya que dependen de la
                                                                          experiencia.

                                                                          Aún así es posible construir
                                                                          diagramas de secuencia que
                                                                          muestren la interacción de los
                                                                          actores con los distintos casos
                                                                          de uso en estas situaciones.

                                                                          El primero es el Ingreso y
                                                                          Consulta de Requerimiento
                                                                          por Cliente con Resolución
                                                                          Procesada    por   Analista
                                                                          (Figura 35).

                                                                          En este esquema se observa
                                                                          primero      el   ingreso    del
                                                                          requerimiento, para luego dar la
                                                                          posibilidad de consultas y
                                                                          actualizaciones posteriores por
                                                                          parte del mismo usuario interno
                                                                          de Paris que ingresó el caso u
                                                                          otro usuario de algún área
                                                                          especializada, según a quién el
                                                                          caso haya sido asignado.

                                                                          Finalmente está el ingreso de la
                                                                          resolución del caso y la
                                                                          regularización en la cuenta del
                                                                          cliente, sólo si esto último
                                                                          corresponde por supuesto.

                                                                          Este ingreso de resolución se
                                                                          incorpora    como     la   última
                             Figura 35                                    actualización del requerimiento.
Tesis de Grado                                                                                          68
Master in Business Engineering
Universidad de Chile
               Facultad de Ciencias Físicas y Matemáticas
               Departamento de Ingeniería Industrial

                     Creación del Proceso de Atención de Requerimientos de Clientes Tarjeta Paris



Así, Ingreso y Consulta
de Requerimiento por
Cliente con Resolución
Procesada por Analista
es el segundo (Figura 36).

Esta secuencia muestra la
interacción del cliente con
el sistema, primero al
ingresar un requerimiento
que será asignado, en este
caso a un Analista dentro
de la Central de Servicio al
Cliente, lo que se le
comunica. Posteriormente
él podrá consultar a través
del mismo sistema el
Estado de avance de la
solicitud.

Por lo tanto, luego del
ingreso, esta interacción es
sólo de consulta.

En este sentido, y como ya
se ha mencionado, la
respuesta de estos casos no
sólo es más lenta al
depender de la intervención
humana, sino que también
la     casuística   en     la
resolución puede ser muy
variada, dado que se
refieren a regularizaciones
de intereses mal cobrados,
y desconocimientos de las
transacciones, por lo que se
requiere un análisis más
profundo.

Termina aquí el rediseño de
procesos, por lo que se
continúa ahora con la
descripción en detalle de la
                                                                         Figura 36
implementación.
Tesis de Grado                                                                                      69
Master in Business Engineering
Universidad de Chile
                 Facultad de Ciencias Físicas y Matemáticas
                 Departamento de Ingeniería Industrial

                        Creación del Proceso de Atención de Requerimientos de Clientes Tarjeta Paris



IV. IMPLEMENTACIÓN DEL PROYECTO


Para la implementación de este rediseño en los procesos de atención de postventa a los
clientes de Tarjeta Paris, se tuvo siempre en mente que el entregar un buen servicio
ayuda a la fidelización de los clientes, pero al mismo tiempo posibilita un manejo
adecuado de la relación con ellos, aportando al desarrollo de la empresa a través de la
mejora constante de su desempeño.

En este sentido, las empresas en general reconocen que el futuro de sus negocios
depende en una proporción importante de la lealtad de su cartera, por lo que la
orientación al servicio pasa a ser fundamental, no sólo en sus procesos sino también a
nivel de cultura interna.

De esta forma, y resumiendo algunos conceptos que se han visto en este documento, los
canales de contacto adquieren gran importancia. Específicamente, cabe mencionar que de
hecho en Chile los medios de contacto online son los más utilizados por las empresas,
superando incluso al teléfono y a la atención presencial130. Esta idea se refuerza al buscar
elementos para que un negocio retail perdure en el tiempo, entre los que se pueden
encontrar los siguientes131:

      •   Lealtad de sus clientes.
      •   Ubicación.
      •   Relación con distribuidores.
      •   Manejo de información y sistemas de distribución.

Al mismo tiempo, considerando la importancia que tiene en estos elementos el servicio, se
pueden definir los componentes que marcan una diferencia al momento de implementar
una estrategia en este ámbito, sobretodo cuando se cuenta con una plataforma en
Web132:

      •   Que las inquietudes se respondan prontamente.
      •   Que la empresa esté lista para satisfacer las necesidades de los clientes.
      •   Rapidez y facilidad para completar las transacciones.
      •   Que la plataforma de interacción Web no haga perder el tiempo.

Ahora, si bien es cierto que una empresa puede llegar a establecer ventajas competitivas
de acuerdo a la diferenciación que alcance con la implementación de estrategias de
130
    Pág. 31. Centro de Estudios de la Economía Digital CCS, Escuela de Ingeniería UC/CETIUC, Instituto de Estudios Mediales
UC e Instituto de Sociología UC., El Impacto de las Tecnologías de la Información en las Empresas Chilenas respecto a
España y Estados Unidos: Resultados de la Primera Encuesta BITChile 2005. Business and Information Technologies (BIT)
Project – Chile (Proyecto Fondecyt 1050769), Santiago de Chile, Marzo 2006.
131
    Pág. 25-27. Cueto, E. y Segura, C., Profesor Guía: Olavarrieta, S., El Negocio de Retail en Chile: Grandes Operadores.
Tesis para optar al Grado de Magíster en Administración M.B.A., Universidad de Chile, Facultad de Ciencias Económicas y
Administrativas, Escuela de Economía y Administración para Graduados, 2002.
132
    Pág. 98. Tapia, T., Profesor Guía: Olavarrieta, S., Webshopping: Factores del Diseño de Páginas Web de Retail que
Influyen en la Compra por Internet en Chile. Seminario de Prueba para optar al Título de Ingeniero Comercial, Mención
Administración, Universidad de Chile, Facultad de Economía y Negocios, Escuela de Economía y Administración, 2006.
Tesis de Grado                                                                                                        70
Master in Business Engineering
Universidad de Chile
                 Facultad de Ciencias Físicas y Matemáticas
                 Departamento de Ingeniería Industrial

                         Creación del Proceso de Atención de Requerimientos de Clientes Tarjeta Paris

servicio, y que gracias a esas ventajas llegue incluso a sacar del camino a algunos
competidores si logra mantenerlas en el tiempo, lo verdaderamente notable es que fruto
de este proceso la empresa entregue un mayor valor a los clientes, o al menos genere un
valor similar a menores costos, o ambos133. Una representación de esto último se puede
ver a continuación (Figura 37), donde se refleja el resultado de efectividad operacional v/s
posicionamiento estratégico, es decir, las posibilidades de valor entregado al cliente que se
alcanzan con una posición de altos o bajos costos, lo que se llama la Frontera de
Productividad.                              ALTO




                                                                      Frontera de Productividad
                                                                      (Estado de Mejores Prácticas)
                          Valor Entregado

                                            BAJO




                                                   ALTO                           BAJO

                                                            Costos
                                                          Figura 37


En este contexto, hay que entender que efectividad operacional es hacer lo mismo que la
competencia pero mejor, mientras el posicionamiento estratégico tiene que ver con hacer
distintas cosas o cosas similares a las de la competencia pero de distinta manera. Luego,
la frontera descrita resume las mejores prácticas existentes, entregando valor a un costo
dado, tecnología disponible, insumos y habilidades.

De esta forma, se puede entender la relevancia que adquiere en este contexto el tema de
los canales de interacción con los clientes y por los cuales se entrega el servicio, ya que
efectivamente puede ser un elemento que marque diferencias entre una empresa y sus
competidores.

Un ejemplo en este sentido, es la adopción de canales Web para establecer esta relación,
ya que la adopción de Internet a gran escala en la sociedad trae consigo no sólo que los
clientes actuales y potenciales tengan otro canal más para interactuar, sino que también
las estrategias CRM tienen un nuevo escenario de desarrollo al poder contar con
información más dinámica y actualizada134.


133
   Pág. 62. Porter, M., What is Strategy? Harvard Business Review, Noviembre/Diciembre 1996.
134
   Pág. 4. Chire, L., CRM. Informe Profesional para optar al Título de Licenciado, Universidad Nacional Mayor de San Marcos,
Facultad de Ciencias Matemáticas, E.A.P. de Computación, Lima – Perú, 2002.
Tesis de Grado                                                                                                         71
Master in Business Engineering
Universidad de Chile
                 Facultad de Ciencias Físicas y Matemáticas
                 Departamento de Ingeniería Industrial

                        Creación del Proceso de Atención de Requerimientos de Clientes Tarjeta Paris

Por otra parte, al revisar el posicionamiento actual que tienen los competidores más
grandes de retail en el canal Web135 se puede ver (Cuadro 7) que paris.cl tiene un gran
potencial de desarrollo de este medio, aportando una nueva razón para aprovechar
nuevas tecnologías, ya que aún cuando más personas compran en falabella.com y otras
tantas aprecian la seguridad de ripley.cl, la mejor evaluación global la tiene Paris.

                                                                             Mapa de Posicionamiento de Tiendas Retail online
                                                                   0,50
                            Seguridad y Confianza de Transacción
                                                                   0,40
                                                                   0,30
                                                                   0,20
                                                                   0,10
                                                                   0,00




                                                                      0,00       0,10   0,20   0,30     0,40      0,50   0,60   0,70   0,80
                                                                                               Diseño y Competitividad

                                                                                                  Cuadro 7


Es en este punto donde también hay que tener cuidado en no caer extremos, ya que el
entusiasmo de la industria puede también influenciar decisiones erróneas en las empresas,
incorporando tecnologías de moda que prometen solucionar problemas pero que no se
acomodan a la realidad de la organización136. Por lo tanto las soluciones tecnológicas,
sobretodo en lo que se refiere a plataformas de atención Web, deben cumplir con ciertos
elementos que son los que en definitiva explican la atracción que puedan sentir los
clientes hacia un sitio, y tienen que ver con su diseño, confiabilidad de cumplimento,
seguridad y privacidad; siendo el más importante sin duda el servicio al cliente137.

También hay que destacar el hecho que estos proyectos deben estar estrechamente
relacionados a la estrategia global de una empresa, es decir, tener estrategias de Internet
independientes de los lineamientos estratégicos corporativos, implica correr el serio riesgo
de no capitalizar el modelo de negocios original de la organización para apalancar la
plataforma online. Un ejemplo muy claro de esta situación lo tiene Barnes & Noble, donde
la decisión de establecer barnesandnoble.com como una entidad separada impidió que
pudiera proyectar las ventajas de la red física de tiendas, permitiendo entre otras cosas
que amazon.com obtuviera un liderazgo indiscutido en el nicho138.
135
    Pág. 117. Tapia, T., Profesor Guía: Olavarrieta, S., Webshopping: Factores del Diseño de Páginas Web de Retail que
Influyen en la Compra por Internet en Chile. Seminario de Prueba para optar al Título de Ingeniero Comercial, Mención
Administración, Universidad de Chile, Facultad de Economía y Negocios, Escuela de Economía y Administración, 2006.
136
    Pág. 34. Morales, M. De la Gestión a los Cambios Tecnológicos. Revista Economía & Administración, Facultad de Ciencias
Económicas y Administrativas de la Universidad de Chile, Nº 145 – Mayo/Junio 2003.
137
    Pág. 32 y 33. Tapia, T., Profesor Guía: Olavarrieta, S., Webshopping: Factores del Diseño de Páginas Web de Retail que
Influyen en la Compra por Internet en Chile. Seminario de Prueba para optar al Título de Ingeniero Comercial, Mención
Administración, Universidad de Chile, Facultad de Economía y Negocios, Escuela de Economía y Administración, 2006.
138
    Pág. 174. Arango, M.; Puig, J.; Rodenes M. y Torralba, J., Reingeniería de Procesos y Transformación Organizativa.
Universidad Politécnica de Valencia, Alfaomega Grupo Editor S.A., México, 2004.
Tesis de Grado                                                                                                                                72
Master in Business Engineering
Universidad de Chile
                 Facultad de Ciencias Físicas y Matemáticas
                 Departamento de Ingeniería Industrial

                        Creación del Proceso de Atención de Requerimientos de Clientes Tarjeta Paris



Con esto se demuestra que la creación de riqueza, desde la idea original a la obtención de
resultados, es un proceso muy complejo y por lo visto con más detalles de los que se
piensan en un principio. Tan complejo es, que se requiere de la contribución de todos los
actores de la cadena139, desde proveedores a distribuidores, pasando por cierto por la
totalidad de los miembros de la organización, para que tenga éxito.

Así, se regresa al concepto fundamental, que por obvio se omite, de que las empresas
están constituidas por personas, que es lo que generalmente se representa en un
organigrama. Pero por otra parte, están los procesos que determinan el flujo que da vida
y movimiento a esta colección de personas, y que por lo general no son muy conocidos ni
menos estudiados para la toma de decisiones. Éste es un serio inconveniente cuando se
toman determinaciones tecnológicas, sin tener claridad del impacto que generarán dado
que no se conocen a cabalidad los procesos de la compañía140.

Esto último es lo que se evita al realizar un desarrollo como el descrito en este
documento, donde primero se definieron claramente los procesos y sus objetivos, para
luego pensar en la herramienta que facilitaría la tarea. Todo este proceso por cierto, se
enmarcó en una estrategia de implementación que contempló el impacto de dichos
cambios, tal como se relata en la siguiente sección.


      IV.1. Administración del Cambio

En los procesos que implican transformaciones profundas al interior de las organizaciones,
se corre siempre el riesgo de que éstas fracasen si no se ha generado el escenario en la
empresa que posibilite el cambio en la empresa. La evidencia indica que dicha preparación
considera una serie de etapas, las más importantes se mencionan a continuación141:

      •   Establecer sentido de urgencia, luego de analizar el mercado e identificar potenciales crisis
          o grandes oportunidades.
      •   Formar una coalición conductora poderosa, es decir, un equipo de trabajo que apoye el
          proyecto desde distintas áreas.
      •   Crear una visión, y desarrollar estrategias para alcanzarla.
      •   Comunicar la visión a través de todo medio que se encuentre a mano, a todos los
          miembros de la organización.
      •   Involucrar a otros en la visión, lo que ayuda a eliminar los obstáculos para realizar el
          cambio.
      •   Establecer hitos de corto plazo, que permitan mostrar éxitos que motiven al equipo de
          trabajo.
      •   Consolidar las mejoras y producir más cambios todavía.
      •   Articular la conexión entre los nuevos comportamientos y los éxitos corporativos.

139
    Pág. 30. Smith, H., What Innovation Is, How Companies develop Operating Systems for Innovation. CSC White Paper,
Computer Sciences Corporation, European Office of Technology and Innovation, 2005.
140
    Pág. 35. Morales, M. De la Gestión a los Cambios Tecnológicos. Revista Economía & Administración, Facultad de Ciencias
Económicas y Administrativas de la Universidad de Chile, Nº 145 – Mayo/Junio 2003.
141
    Pág. 13. Kotter, J., Liderando el Cambio: Por Qué los Esfuerzos de Transformación Fracasan. Harvard Business Review,
Marzo/Abril 1995.
Tesis de Grado                                                                                                       73
Master in Business Engineering
Universidad de Chile
                  Facultad de Ciencias Físicas y Matemáticas
                  Departamento de Ingeniería Industrial

                          Creación del Proceso de Atención de Requerimientos de Clientes Tarjeta Paris



Por otra parte, en general al pensar en innovaciones, el primer responsable que aparece
en la mente para llevar a cabo esas transformaciones es el área de Investigación y
Desarollo142; sin embargo en los procesos de negocios los llamados a gatillar innovaciones
al interior de la empresa son todos sus miembros, y esa es parte de la transformación
cultural que implica orientar la compañía hacia la excelencia en servicio.

Luego, la inversión que se haga en innovación es una inversión en capital estructural, ya
que no sólo se crea nuevo conocimiento, sino que también se crean nuevas oportunidades
de negocio aumentando las utilidades potenciales de largo plazo, mucho más de lo que se
puede representar en un balance donde aparece por lo general como un costo143.

Así, se entiende que la Central de Servicio al Cliente Tarjeta Paris significó la ruptura de
muchos paradigmas sobre cómo se hacían las cosas, el tipo de recurso humano que
utilizaba la empresa y el objetivo perseguido con la resolución de los casos144.

En este sentido cabe destacar que toda empresa, aparte de sus objetivos estratégicos y de
generación de retornos, tiene una responsabilidad social en base a conceptos simples pero
sólidos como son humanidad, solidaridad, inteligencia y sobretodo sentido común145. Y
esto no tiene nada que ver con entrega de limosnas ni abandonar la misión corporativa,
tiene que ver con integrarla a la sociedad en la que está inserta, para lo cual debe ser
eficientemente productiva. Esto por cierto le permitirá obtener ganancias, pero además le
posibilitará cumplir con excelencia el mandato social de creación de riqueza.

Reforzando lo visto en puntos anteriores, el inicio de la CSC significó el reemplazo de la
denominada Central de Operaciones, que estaba compuesta por administrativas de poca
preparación profesional y cuya orientación estaba dada hacia la operación y no al servicio.
Por lo tanto el primer cambio vino en esa dirección, disolviéndose la Central de
Operaciones, reasignando a algunas administrativas y despidiendo a otras.

En esta línea, uno de los criterios que definió el proceso de reclutamiento de personal se
encontró en el hecho de que, sobretodo en esta industria en particular, los clientes exigen
un servicio de calidad y personalizado146, por lo que se tenía que conformar un equipo
capaz de trabajar cohesionadamente, alineados a los objetivos de la organización y que
entendiera que su responsabilidad iba más allá del cargo asignado.




142
    Pág. 27. Smith, H., What Innovation Is, How Companies develop Operating Systems for Innovation. CSC White Paper,
Computer Sciences Corporation, European Office of Technology and Innovation, 2005.
143
    Pág. 40. Sveiby, K.E. y The Konrad Group, Den Osynliga Balansräkningen – The Invisible Balance Sheet, Key Indicators
for Accounting, Control and Valuation of Know-How Companies. Ledarskap – Estocolmo, Suecia, 1989.
144
    Pág. 3-6. Capetillo, R. y Zurita, G., Gestión del Cambio en el Proyecto Creación de la Central de Servicio al Cliente Tarjeta
Paris, Informe Semestral IN76J – Innovación y Gestión de Negocios. Curso dictado por Eduardo Olguín en la Facultad de
Ciencias Físicas y Matemáticas de la Universidad de Chile, Departamento de Ingeniería Industrial, Otoño 2006.
145
    Pág. 166 y 167. Bravo, J., Gestión de Procesos con Responsabilidad Social, desde la Mejora hasta el Rediseño. Editorial
Evolución S.A., Santiago de Chile, 2005.
146
    Pág. 99. Bravo, J., Gestión de Procesos con Responsabilidad Social, desde la Mejora hasta el Rediseño. Editorial Evolución
S.A., Santiago de Chile, 2005.
Tesis de Grado                                                                                                              74
Master in Business Engineering
Universidad de Chile
                Facultad de Ciencias Físicas y Matemáticas
                Departamento de Ingeniería Industrial

                        Creación del Proceso de Atención de Requerimientos de Clientes Tarjeta Paris

En este punto cabe recordar que la calidad es un concepto más bien subjetivo, que
depende de las expectativas del cliente y cómo éste evalúe lo recibido. Es un proceso
cuyas variables no siempre dependen de la empresa, donde lo que espera el consumidor
cambia en el tiempo y con ello la percepción de calidad.

Para ayudar a explicar estos conceptos se puede utilizar el modelo de brechas de
Zeithaml147 (Figura 38), donde se ve que la satisfacción de requerimientos del cliente, si
quiere ser exitosa debe pasar por varios filtros. En primer lugar está la diferencia entre lo
que el cliente quiere y lo que piensa la dirección de la empresa que éste busca.

Luego, se tienen dos brechas importantes, primero entre lo que la dirección de la
compañía establece como lineamiento y lo que la administración de la misma entiende
como tarea a realizar. La segunda se produce entre las instrucciones de la administración
central y lo que aplica la unidad operativa que entrega el servicio.

Al mismo tiempo, se tienen diferencias entre el servicio que efectivamente se entrega y lo
que se comunica hacia el exterior, lo que conlleva dos nuevas brechas que son propias del
cliente, es decir, la diferencia que hay entre el servicio entregado y la percepción que se
tiene del mismo, y cómo esta percepción a su vez se distancia de las expectativas que
tenía previamente el cliente. Todo este análisis se muestra a continuación.


                                        Expectativas del Servicio

                               Brecha del Cliente

                                         Percepción del Servicio


                   Brecha 1


                                           Servicio Entregado                        Comunicación Externa
                                                                         Brecha 4
                                   Brecha 3

                                          Diseños y Estándares

                                   Brecha 2
                                      Percepciones de la Compañía
                                    sobre las Expectativas del cliente


                                                        Figura 38


Con estos conceptos en mente se realizaron los cambios, que muestran en una tabla
resumen (Cuadro 8), sus impactos concretos:


147
    García, P. y Pino, H., IN71K – Gestión de Operaciones en la Industria de Servicios. Curso dictado en la Facultad de
Ciencias Físicas y Matemáticas de la Universidad de Chile, Departamento de Ingeniería Industrial, Primavera 2005.
Tesis de Grado                                                                                                     75
Master in Business Engineering
Universidad de Chile
                 Facultad de Ciencias Físicas y Matemáticas
                 Departamento de Ingeniería Industrial

                          Creación del Proceso de Atención de Requerimientos de Clientes Tarjeta Paris



             VARIABLE                 SITUACIÓN INICIAL                             SITUACIÓN MODIFICADA
                                                                             Resolución centralizada con Analistas
        Asignación de        Casos derivados a áreas internas, sin
                                                                            responsables por cada área temática de
      Responsabilidades            responsabilidades claras
                                                                                         requerimientos
     Mantención                                                          Registro centralizado de los requerimientos y
                                            Ausencia
Consolidada de Estados                                                         su Estado de avance en el proceso
                                                                          Análisis de los indicadores para resolver la
        Anticipación                        Ausencia                      fuente de los problemas en un proceso de
                                                                                         mejora continua
       Integración de        Integración casual y no continua con         Formalización de la relación con las áreas
      Procesos Conexos            otras áreas de la empresa                      especializadas de la empresa
                                                                         Coordinación a través de los responsables de
        Coordinación                        Ausencia
                                                                              áreas temáticas de requerimientos
                               Orientación a la operación con un            Orientación al servicio con un equipo de
  Prácticas de Trabajo
                                equipo de trabajo no calificado                         trabajo calificado
                                                                               Utilización de herramientas como
                              Registro y seguimiento de algunos           Seguimiento de Casos de Lotus Notes, que
                             casos a través de planillas de cálculo       permitan en un futuro definir un Workflow
 Apoyo Computacional               y correo electrónico. Las                    para el registro y análisis de los
                               regularizaciones se realizan en el          requerimientos. Se desarrolla además un
                                        sistema AS400                       sistema en Access para la gestión de la
                                                                                  Central de Servicio al Cliente
                                                          Cuadro 8


En este punto, hay un elemento fundamental que considerar cuando constituye un nuevo
equipo encargado de algún aspecto del servicio al cliente, y tiene que ver con su
disposición a pertenecer a una cultura en la que cada uno reconoce su contribución al
proceso global de satisfacción de los requerimientos de los clientes148. Este elemento
tangible del servicio pasa a ser un recurso valioso para el éxito del negocio, siendo
siempre necesario transmitir al personal de contacto su rol, y la importancia de la
diferencia que marca una buena o mala atención.

De esta forma, se entiende que el equipamiento o la infraestructura de una empresa no
generan valor por sí mismas, pero sí lo hace la gente con la que se cuente. Una muestra
de esto es que el capital humano no solamente domina toda la industria de servicios, sino
que también alcanza un sorprendente 60% de los procesos de manufactura149. Por lo
mismo, y reforzando lo dicho acerca de los cuidados que hay que tener con los Workflow,
cuando se comprende la directa relación empleados – productividad – éxito, la perspectiva
de ver la administración de procesos es la que cambia, ya que el simple esquema
Workflow no captura la intención humana.

Volviendo ahora a la implementación de este proyecto en particular, tanto el liderazgo
como la gestión del cambio estuvieron siempre centrados en una persona. Primero en el
Subgerente de Operaciones, que tuvo la primera visión de la transformación a realizar
para procesar adecuadamente los requerimientos de los clientes, y que dio los primeros
pasos para concretarla, entre ellos traer al autor de este documento como Jefe de esta

148
   Pág. 79 y 91. Bustamante, A., Profesor Guía: Betancourt, P., La Imagen y Percepción de una Tienda por Departamentos,
a través de la Percepción de los Clientes, Caso Ilustrativo de Almacenes París. Seminario de Prueba para optar al Título de
Ingeniero Comercial, Mención Administración, Universidad de Chile, Facultad de Ciencias Económicas y Administrativas,
Escuela de Economía y Administración, 2004.
149
    Pág. 28. Smith, H., From CIO to CPO via BPM, The Next Generation of Enterprise Automation. CSC White Paper,
Computer sciences corporation European office of technology and innovation, Septiembre 2005.
Tesis de Grado                                                                                                        76
Master in Business Engineering
Universidad de Chile
                 Facultad de Ciencias Físicas y Matemáticas
                 Departamento de Ingeniería Industrial

                         Creación del Proceso de Atención de Requerimientos de Clientes Tarjeta Paris

nueva unidad con la misión de crearla y hacerla funcionar. Luego de esto el Subgerente de
Operaciones es contratado por otra empresa, por lo que este rol se radica en el Jefe de la
nueva unidad.

En este contexto, lo siguiente fue terminar con el diseño del área y sus procesos, para
continuar con el reclutamiento de personal idóneo y luego generar la motivación necesaria
para guiarlos en el sentido que se quería llevar.

Al mismo tiempo, y dado que el impulsor original ya                            no estaba, hubo que realizar un
completo trabajo de comunicación y venta del proyecto,                         tanto a la propia Gerencia de ACC
como a otras áreas relevantes de la empresa, como la                           Gerencia de Migración encargada
de la unificación de sistemas y donde ayudó mucho                               el poder mostrar prototipos del
sistema funcionando como apoyo al rediseño.

Cabe mencionar aquí, que la clave de un genuino liderazgo en servicios radica en que se
tenga la capacidad de transmitir, hacia todos los niveles de la organización, la dirección e
inspiración necesarias para mantener el compromiso de los miembros de la compañía. Hay
que entender que dirigir no es suficiente en un área como servicios, donde el trabajo
puede ser difícil y desmoralizante, con clientes groseros, normas sofocantes y
requerimientos abrumadores150.

                                                               Luego, se hizo muy importante la capacidad
                                                               de mostrar buenos resultados, ya que esto
                                                               reafirmó a la Central de Servicio al Cliente y
                                                               su identidad. Esta consistencia también se
                                                               apoyaba en la oportunidad que tenían los
                                                               Analistas en participar con sus ideas y
                                                               sugerencias, en reuniones de pauta
                                                               semanales. Además, la presentación de
                                                               informes bajo el lema “Dudar de lo Obvio”
                                                               (Figura 39), les daba un sentido de
                                                               pertenencia a un objetivo claro, definido con
                                                               nombre y apellido.

                                                               Este tipo de estrategias no es nuevo para
                                                               empresas que adhieren a la innovación151, es
                                                               un método institucionalizado para obtener
                                                               con más facilidad la perspectiva de los
                                                               clientes, creando equipos capaces de
                                                               reflexionar, hacer diagnósticos rápidos y
                                                               tomar decisiones.
                         Figura 39

150
    Pág. 68. Bass, F., Profesor Guía: Frankhanel, E., Análisis FODA para el Servicio al Cliente. Seminario de Prueba para optar
al Título de Ingeniero en Información y Control de Gestión, Universidad de Chile, Facultad de Ciencias Económicas y
Administrativas, Escuela de Sistemas de Información y Auditoria, 1996.
151
    Pág. 6. Smith, H., What Innovation Is, How Companies develop Operating Systems for Innovation. CSC White Paper,
Computer Sciences Corporation, European Office of Technology and Innovation, 2005.
Tesis de Grado                                                                                                            77
Master in Business Engineering
Universidad de Chile
                 Facultad de Ciencias Físicas y Matemáticas
                 Departamento de Ingeniería Industrial

                        Creación del Proceso de Atención de Requerimientos de Clientes Tarjeta Paris

Por lo tanto, es bueno reiterar en este punto, que todo lo que tenga que ver con la
formación y constante capacitación del personal es fundamental, dada una industria tan
dinámica que requiere de un permanente aprendizaje de mejores prácticas152. Esto abre
por su parte otro ángulo interesante de analizar, relacionado con el reemplazo de personal
debido a la optimización de procesos y la automatización de algunas actividades.

Lo que se observa al respecto, al menos en Chile, es una menor tendencia a despedir
personal a causa de la automatización de funciones y la externalización de procesos que lo
que se ve en otros países153. Lo anterior debe considerarse como una oportunidad para
desarrollar trabajos de valor agregado.

De esta forma, la generación de equipos de apoyo o coalición conductora dependió
directamente de las esferas de influencia que tenía el proyecto. Lógicamente la Gerencia
de Migración participaba activamente en sus niveles medios, así como las áreas
correspondientes de la Gerencia Comercial, con las que el Jefe de la CSC había creado
fuertes lazos laborales desde la época en que era el Jefe de Créditos corporativo de
Tarjeta Paris, e implementaban en conjunto nuevas políticas de crédito.

Por otra parte, en esta empresa los canales formales de comunicación son muy respetados
y siempre son considerados los oficiales, pero claramente eso no implica descuidar los
informales, por lo que el trabajo de difusión se hizo también en esta instancia, lo que
generó buenas plataformas a la hora de presentar los temas en reuniones formales, donde
el apoyo ya venía siendo construido desde los pasillos.

Luego, será interesante también conocer cómo cambió la estructura de la empresa
durante el proceso de fusión entre Paris y Cencosud que ya se ha mencionado, dado que
eso también impacta en la forma en que se llevan a cabo las relaciones al interior de la
organización y define el escenario de permanentes modificaciones que ahora debía
enfrentar el proyecto. Dicho análisis se realiza a continuación.


      IV.2. Cambios en los Ámbitos de Poder

Como se ha indicado en puntos anteriores, la empresa en la que se llevó a cabo el
proyecto pasó en el transcurso de este cambio, también por un cambio en su estructura,
el siguiente es el esquema original (Figura 40):




152
   Pág. 27. Bustamante, A., Profesor Guía: Betancourt, P., La Imagen y Percepción de una Tienda por Departamentos, a
través de la Percepción de los Clientes, Caso Ilustrativo de Almacenes París. Seminario de Prueba para optar al Título de
Ingeniero Comercial, Mención Administración, Universidad de Chile, Facultad de Ciencias Económicas y Administrativas,
Escuela de Economía y Administración, 2004.
153
    Pág. 52. Centro de Estudios de la Economía Digital CCS, Escuela de Ingeniería UC/CETIUC, Instituto de Estudios Mediales
UC e Instituto de Sociología UC., El Impacto de las Tecnologías de la Información en las Empresas Chilenas respecto a
España y Estados Unidos: Resultados de la Primera Encuesta BITChile 2005. Business and Information Technologies (BIT)
Project – Chile (Proyecto Fondecyt 1050769), Santiago de Chile, Marzo 2006.
Tesis de Grado                                                                                                        78
Master in Business Engineering
Universidad de Chile
               Facultad de Ciencias Físicas y Matemáticas
               Departamento de Ingeniería Industrial

                         Creación del Proceso de Atención de Requerimientos de Clientes Tarjeta Paris



                                                           Gerencia General


             Gerencia             Gerencia de           Gerencia de Crédito        Gerencia de        Sub Gerencia
             Comercial            Operaciones              y Cobranzas          Control de Gestión    Segmentación


              Sub Gerencia           Sub Gerencia             Sub Gerencia             Análisis de       Análisis de
               Canales de             Desarrollo                 Riesgo              Gestión Ventas     Base de Datos
                 Venta
                                     Sub Gerencia             Sub Gerencia
              Sub Gerencia          Canales Servicio           Cobranzas
               Fidelización
                                      Deptos. Crédito          Jefatura
              Sub Gerencia                Tienda               Créditos
               Convenios
                                      Depto. Atención
                                         al Cliente            Departamento
                                                               Autorizaciones
                                     Sub Gerencia
                                    Control Interno

                                     Sub Gerencia
                                     Operaciones

                                         Procesos


                                        Convenios

                                        Aperturas

                                         Contable

                                        Central de
                                       Operaciones

                                                            Figura 40


En la estructura que tenía la empresa como Tarjeta Paris antes de la fusión, se pueden
observar cuatro Gerencias y una Subgerencia dependientes de la Gerencia General,
además de los vínculos más importantes entre dichas unidades. Primero a nivel del
Gerente General y la Gerenta de Control de Gestión que contaba con una preferencia
especial. Luego había una relación muy fuerte, a nivel de Gerentes, entre Operaciones y
Comercial.

Por su parte, también había un lazo interesante a varios niveles entre Crédito y
Operaciones, principalmente por el hecho del constante trabajo conjunto que realizaban
en la implementación de nuevas políticas en las Tiendas, cuyo personal de mesones de
atención de crédito dependía de Operaciones y el back office de apoyo dependía de
Créditos.

Luego de concretada la fusión entre las empresas, cuando ya se hacían los ajustes para
una operación integrada, la nueva estructura que enfrentaba el proyecto hacia el final de
su período de implementación se muestra a continuación (Figura 41):




Tesis de Grado                                                                                                          79
Master in Business Engineering
Universidad de Chile
                 Facultad de Ciencias Físicas y Matemáticas
                 Departamento de Ingeniería Industrial

                             Creación del Proceso de Atención de Requerimientos de Clientes Tarjeta Paris



                                                             Gerencia General


                Gerencia              Gerencia de         Gerencia de Crédito       Gerencia de        Gerencia de
                Comercial             Operaciones            y Cobranzas         Control de Gestión     Migración


                 Sub Gerencia            Sub Gerencia           Sub Gerencia            Análisis de       Gestión de
                  Canales de               Control y           Inteligencia de        Gestión Ventas      Proyectos
                    Venta                Coordinación             Negocios
                                                                                                        Levantamiento
                 Sub Gerencia               Central de          Sub Gerencia                             de Procesos
                  Fidelización              Servicio al
                                                                 Cobranzas
                                             Cliente
                                                                                                         Coordinación
                 Sub Gerencia                                  Sub Gerencia                              Otras Áreas
                  Convenios              Sub Gerencia             Riesgo
                                         Operaciones                                                    Sub Gerencia
                 Sub Gerencia                                       Jefatura                             Desarrollo
                 Segmentación               Procesos                Créditos

                                            Convenios
                    Análisis de
                   Base de Datos
                                            Aperturas

                 Sub Gerencia               Contable
                Canales Servicio

                  Deptos. Crédito
                      Tienda

                  Depto. Atención
                     al Cliente

                                                                Figura 41


Esta nueva estructura sigue el modelo Jumbo Más, tanto en forma como en fondo. En
primer lugar se puede ver la incorporación de una nueva Gerencia de Migración, cuyo
objetivo es la unificación de los sistemas. La Subgerencia de Canales por su parte, de
quien dependen los Servicios de Crédito de Tienda, pasa ahora a la Gerencia Comercial. A
nivel de gerentes todos tienen una fuerte relación con la Gerencia General, por ser todos
ejecutivos provenientes de Jumbo Más, excepto el de Operaciones que es el único Paris y
por lo tanto queda aislado de los demás.

La relación más importante a nivel ejecutivo ahora se da ahora entre Operaciones y
Comercial, impulsada principalmente por la nueva Central de Servicio al Cliente que
reemplaza a la antigua Central de Operaciones, que no tenía mayor relevancia en la
estructura antigua. Esta nueva unidad fue la que se preocupó de construir una coalición
conductora a nivel medio con las jefaturas relevantes de las Gerencias de Crédito y
Migración, ya que se requería de su apoyo para la implementación del proyecto.

Antes de pasar al siguiente punto, donde se mostrarán algunos de los logros que
permitieron consolidar la CSC en la nueva estructura, cabe señalar que de nada sirve
rediseñar organigramas si no se observa con cuidado al mismo tiempo el mapa de
procesos, el “quehacer” de la organización, que es lo que en definitiva determina los roles.
De no tenerlo en cuenta, se corre el riesgo de que la empresa sea dominada por la
estructura funcional en desmedro de una perspectiva de proceso de negocio154, lo que se
aleja del óptimo.

154
    Pág. 34. Morales, M., Administración de Restricciones y Mejora Continua, una Manera de Incrementar los Resultados en
las Organizaciones. Revista Economía & Administración, Facultad de Ciencias Económicas y Administrativas de la Universidad
de Chile, Nº 147 – Mayo/Junio 2004.
Tesis de Grado                                                                                                          80
Master in Business Engineering
Universidad de Chile
                Facultad de Ciencias Físicas y Matemáticas
                Departamento de Ingeniería Industrial

                        Creación del Proceso de Atención de Requerimientos de Clientes Tarjeta Paris



      IV.3. Principales Logros

El éxito en los mercados competitivos actuales depende de cómo la empresa gestiona
cada una de las experiencias de los consumidores, cómo mejora su satisfacción
entregando un valor apreciado por ellos, y cómo obtiene de ellos una adecuada
retroalimentación155. El objetivo es crear experiencias emocionales únicas, que generen
empatía e identificación con el cliente.

El primer paso en esta dirección, que resultó vital para iniciar este proceso, fue la
integración de distintos sistemas por los cuales distintas áreas de la empresa ingresaban
los casos para su gestión, y que fueron mencionados al inicio del documento en el análisis
de la situación inicial, es decir, Lotus Notes para el SAT y AS400 para los mesones de
atención en Tienda.

Así, la integración se materializó en primer término incorporando en dichos sistemas el
esquema de categorías y subcategorías de requerimientos, definidos por la Central de
Servicio al Cliente, lo que tanto en la generación de casos de Lotus Notes (Figuras 42 y
43) como en el registro de reclamos de AS400 (Figuras 44 y 45), facilita la coordinación
con el SAT y las Tiendas respectivamente. Este hito marca la generación, por primera vez,
de estadísticas comunes para una retroalimentación integral del contacto con el cliente en
distintos frentes.

Por otra parte, para el procesamiento unificado de esta información por parte de los
Analistas de la CSC, se construyó en Access una herramienta básica, pero no menos útil
para los fines que se requerían, que se llamó Sistema de Monitoreo de Requerimientos. Si
bien esta aplicación no se encontraba en línea con los demás sistemas, lo que hubiera sido
la situación ideal, permitió iniciar y dar consistencia a los análisis que conducen a los
informes de gestión mencionados156.




155
   Pág. 157. Bustamante, A., Profesor Guía: Betancourt, P., La Imagen y Percepción de una Tienda por Departamentos, a
través de la Percepción de los Clientes, Caso Ilustrativo de Almacenes París. Seminario de Prueba para optar al Título de
Ingeniero Comercial, Mención Administración, Universidad de Chile, Facultad de Ciencias Económicas y Administrativas,
Escuela de Economía y Administración, 2004.
156
    Como ejemplo de este tipo de documento se adjunta en el Anexo 4 el Informe de Gestión Julio 2005
Tesis de Grado                                                                                                      81
Master in Business Engineering
Universidad de Chile
               Facultad de Ciencias Físicas y Matemáticas
               Departamento de Ingeniería Industrial

                     Creación del Proceso de Atención de Requerimientos de Clientes Tarjeta Paris




                                                     Figura 42




                                                     Figura 43




Tesis de Grado                                                                                      82
Master in Business Engineering
Universidad de Chile
               Facultad de Ciencias Físicas y Matemáticas
               Departamento de Ingeniería Industrial

                     Creación del Proceso de Atención de Requerimientos de Clientes Tarjeta Paris




                                                     Figura 44




                                                     Figura 45




Tesis de Grado                                                                                      83
Master in Business Engineering
Universidad de Chile
                 Facultad de Ciencias Físicas y Matemáticas
                 Departamento de Ingeniería Industrial

                         Creación del Proceso de Atención de Requerimientos de Clientes Tarjeta Paris

Des esta forma y aún siendo una herramienta transitoria, el Monitor de Requerimientos
(Figuras 46 y 47) apoyó la evolución del proyecto permitiendo obtener los primeros
logros, y por ende mostrar que el Modelo de Negocios era adecuado157.




                                                          Figura 46




                                                         Figura 47


157
    Pág. 10-12. Capetillo, R. y Zurita, G., Central de Servicio al Cliente Tarjetas Cencosud, Informe Final IN75J – Taller de
Diseño de un Negocio con Apoyo TI. Curso dictado por Antonio Holgado en la Facultad de Ciencias Físicas y Matemáticas de
la Universidad de Chile, Departamento de Ingeniería Industrial, Otoño 2006.
Tesis de Grado                                                                                                          84
Master in Business Engineering
Universidad de Chile
                         Facultad de Ciencias Físicas y Matemáticas
                         Departamento de Ingeniería Industrial

                                        Creación del Proceso de Atención de Requerimientos de Clientes Tarjeta Paris



Además permitió, gracias a los resultados obtenidos y su simplicidad de uso, que en los
primeros meses del año 2006 en la Central de Servicio al Cliente, dentro del proceso de
Fusión, asumiera también operación de la Tarjeta Jumbo Más en lo referente a resolución
de requerimientos. Los logros mencionados y que motivaron esta decisión se resumen en
los siguientes:

    •             Tipificación de los requerimientos con sus respectivas categorías.
    •             Control de gestión de los casos y nivel de resolución del 99% en el mes.
    •             Reestructuración de los procesos y la relación con otras áreas de la empresa.
    •             Impulso a procesos de mejora de los servicios entregados a clientes.
    •             Absorción de la operación de la Tarjeta Jumbo Más.

Como muestra de ello, pueden observarse los gráficos con la evolución de los casos
procesados en el semestre Octubre 2005 – Marzo 2006 (Cuadros 9, 10 y 11):


                                                                  Origen de Requerimientos
      2500

      2000

      1500

      1000

        500

              0      Int ernos ACC             e-mail                     Int ernet       Propio Cliente   Call Center              SERNAC   Servicios Crédit o Tienda

   Octubre                175                   515                         106                335            652                     9                2046
   Noviembre              113                   571                          114               443            730                     23               1566
   Diciembre              21                    423                          53                275            599                     35               1089
   Enero                  128                   702                          56                123            652                     8                1341
   Febrero                134                   469                         103                157            531                     22               1128
   M arzo                 414                   617                         261                118            531                     35               531



                                                                                      Cuadro 9



                                                                   Tipo de Requerimientos
      3500
      3000
      2500
      2000
      1500
      1000
        500
              0             Consult a                   Felicit aciones                     Reclamos                 Solicit udes             Sugerencias

   Oct ubre                     370                           13                               554                       2901                      0
   Noviembre                    427                           8                                746                       2378                      1
   Diciembre                    278                           19                               729                       1468                      1
   Enero                        402                           13                              922                        1672                      1
   Febrero                      298                           11                              1416                       819                       0
   M arzo                       554                           10                               9 15                      1023                      5



                                                                                      Cuadro 10




Tesis de Grado                                                                                                                                                           85
Master in Business Engineering
Universidad de Chile
                 Facultad de Ciencias Físicas y Matemáticas
                 Departamento de Ingeniería Industrial

                        Creación del Proceso de Atención de Requerimientos de Clientes Tarjeta Paris

        Semestre                                              Cantidad
Estado                           Octubre     Noviembre Diciembre Enero       Febrero     Marzo
Cerrado                                 3814        3547      2484      3003        2525        2465
En Proceso                                24          13        11         7          19          42
Total                                  3838        3560      2495      3010        2544        2507
                                                        Cuadro 11


Como se ve, no sólo se logró por primera vez una clasificación de los casos según su
origen y tipología158, sino que además se demostró la eficacia de las operaciones, al dejar
pendientes de un mes a otro, una ínfima cantidad de casos.

Por otra parte, fue posible observar claramente fenómenos estacionales como los
comportamientos previos a temporada navideña, es decir, movimientos fuertes en Octubre
y Noviembre, bajando en Diciembre ya que el público está concentrado en comprar pues
sus requerimientos ya los resolvió en los meses previos.

Así también, se refleja el efecto de algunas mejoras, como la implementación de la
consulta por estados de cuenta antiguos en cada Tienda, lo que se ve en la disminución
de solicitudes directas por parte del cliente, y la baja de los requerimientos que llegan
desde los Servicios de Crédito de Tiendas, referentes a este tema.

De esta forma, se entiende que el diseño elaborado en este tiempo para una herramienta
TI de apoyo a la gestión de requerimientos, tuviera una gran acogida dentro de la
Gerencia de Migración de la empresa, al punto de tener una influencia decisiva en el
requerimiento del nuevo sistema. Dicho prototipo se verá en la siguiente sección.


      IV.4. Desarrollo de un Prototipo

Durante el desarrollo de este programa de magíster, se realizó un prototipo de ejemplo
con funcionalidades básicas, que ayudó mucho en la difusión del proyecto desarrollado al
interior de la Central de Servicio al Cliente y su posterior puesta en marcha. Esta línea es
la que han vivido muchas empresas chilenas, que han implementado herramientas online
y que han tenido como consecuencia efectos sobre su estructura organizacional, no sólo
por ser más planas, sino principalmente por un mayor control de la productividad de los
empleados, de los procesos y de la interacción con los clientes159.

En tal sentido, la combinación de menos tiempo para salir a comprar y la capacidad
limitada para procesar la explosiva información que hay en Internet, provoca que los
clientes demanden mayor control, menor esfuerzo y más eficiencia a la hora de interactuar
con la empresa vía Web160.
158
    Informes Internos Central de Servicio al Cliente Tarjeta Paris
159
    Pág. 25. Centro de Estudios de la Economía Digital CCS, Escuela de Ingeniería UC/CETIUC, Instituto de Estudios Mediales
UC e Instituto de Sociología UC., El Impacto de las Tecnologías de la Información en las Empresas Chilenas respecto a
España y Estados Unidos: Resultados de la Primera Encuesta BITChile 2005. Business and Information Technologies (BIT)
Project – Chile (Proyecto Fondecyt 1050769), Santiago de Chile, Marzo 2006.
160
    Pág. 20. Tapia, T., Profesor Guía: Olavarrieta, S., Webshopping: Factores del Diseño de Páginas Web de Retail que
Influyen en la Compra por Internet en Chile. Seminario de Prueba para optar al Título de Ingeniero Comercial, Mención
Administración, Universidad de Chile, Facultad de Economía y Negocios, Escuela de Economía y Administración, 2006.
Tesis de Grado                                                                                                        86
Master in Business Engineering
Universidad de Chile
                 Facultad de Ciencias Físicas y Matemáticas
                 Departamento de Ingeniería Industrial

                        Creación del Proceso de Atención de Requerimientos de Clientes Tarjeta Paris



Por lo tanto, para realizar este prototipo161 se simplificó el análisis de los casos de uso,
sólo a los que dicen relación con la autoatención que gestiona directamente el mismo
cliente, por lo que se despeja el diagrama visto anteriormente a lo siguiente (Figura 48):




                                                        Figura 48


Lógicamente, no tiene mayor sentido de representarlo de esta forma, ya que muchas de
las actividades en este contexto se desarrollan de forma prácticamente simultánea, por lo
mismo el diagrama se simplifica nuevamente (Figura 49) a lo siguiente:




                                                        Figura 49


161
   Pág. 9 y 10. Capetillo, R. y Zurita, G., Central de Servicio al Cliente Tarjetas Cencosud, Informe Preliminar Prototipo
IN72J – Arquitectura Tecnológica de Aplicaciones Web. Curso dictado por Pablo Román en la Facultad de Ciencias Físicas y
Matemáticas de la Universidad de Chile, Departamento de Ingeniería Industrial, Primavera 2005.
Tesis de Grado                                                                                                       87
Master in Business Engineering
Universidad de Chile
                Facultad de Ciencias Físicas y Matemáticas
                Departamento de Ingeniería Industrial

                        Creación del Proceso de Atención de Requerimientos de Clientes Tarjeta Paris

Luego, se tiene un nuevo actor y un nuevo caso de uso. En primer lugar se tiene el
Usuario Requerimiento, que es el mismo Usuario Cliente al que se le da este nuevo
nombre para identificarlo en el ámbito del prototipo.

Por su parte, el caso de uso Gestión Automatizada resume todo el procesamiento
automático del requerimiento desde la asignación a la lógica de negocio correspondiente,
pasando por su resolución, hasta su regularización.

Cabe mencionar que para efectos del prototipo, no se considerará el registro del historial
del requerimiento ni tampoco su resolución. Estos elementos sí son importantes en el
proyecto real, para el manejo estadístico y de inteligencia de negocios que puede aportar
la CSC.

Es posible entonces, realizar un diagrama de secuencia que contenga las clases de diseño
físico (Figura 50), sobre los que se construyó el prototipo162. Dicho esquema se muestra a
continuación:




                                                       Figura 50




162
   Pág. 30-34. Capetillo, R. y Zurita, G., Creación de la Central de Servicio al Cliente Tarjeta Paris, Informe Final
IN73J – Arquitectura, Diseño y Construcción de un Negocio con Apoyo TI. Curso dictado por Óscar Barros en la Facultad de
Ciencias Físicas y Matemáticas de la Universidad de Chile, Departamento de Ingeniería Industrial, Primavera 2005.
Tesis de Grado                                                                                                      88
Master in Business Engineering
Universidad de Chile
                     Facultad de Ciencias Físicas y Matemáticas
                     Departamento de Ingeniería Industrial

                             Creación del Proceso de Atención de Requerimientos de Clientes Tarjeta Paris

Donde se tienen las siguientes definiciones:

        •    Página de Ingreso: Página HTML (cliente delgado)
        •    Gestor: Java Servlet (realiza lógica de asignación sin desplegar páginas, lógica de negocio
             y lógica de actualización)
        •    Cliente: Clase Java (Entity que permite acceder y modificar información de la base de
             datos relacional según lógicas que se ejecutan en sí misma)
        •    Página Respuesta Cupo: Java Server Page (realiza control de interacción y crea las
             páginas respectivas)
        •    Página Respuesta Cuota: Java Server Page (realiza control de interacción y crea las
             páginas respectivas).
        •    Página Respuesta Intereses: Java Server Page (realiza control de interacción y crea las
             páginas respectivas).

Como ya se ha dicho, este prototipo sólo incluyó una versión simplificada del proyecto
general, de hecho sólo contiene la posibilidad de ver parte de la interacción generada por
la solicitud de Aumento de Cupo, Repactación de Cuotas y Reclamos por
Intereses.

Las dos primeras implican un proceso automático, mientras la última gatilla una derivación
a un área específica de la empresa, al requerirse la intervención de un recurso humano
especializado.

Las clases y pantallas de interacción realizadas para el prototipo son las siguientes163:

        •    Pantalla de Ingreso: entrada.html
        •    Gestor: SistemaServlet.java
        •    Cliente: Cliente.java
        •    Pagina Respuesta Cupo: inicio.jsp
        •    Pagina Respuesta Cuota: inicio2.jsp
        •    Página Respuesta Intereses: inicio3.jsp

Además de una Página Error (error.jsp), que es la que se despliega cuando el usuario no
es válido.

La visualización del prototipo funcionando se muestra a continuación (Figuras 51, 52, 53,
54 y 55).




163
      En el Anexo 5 se transcribe el código utilizado en el Prototipo.
Tesis de Grado                                                                                              89
Master in Business Engineering
Universidad de Chile
               Facultad de Ciencias Físicas y Matemáticas
               Departamento de Ingeniería Industrial

                     Creación del Proceso de Atención de Requerimientos de Clientes Tarjeta Paris




                                                    Figura 51




                                                    Figura 52




Tesis de Grado                                                                                      90
Master in Business Engineering
Universidad de Chile
               Facultad de Ciencias Físicas y Matemáticas
               Departamento de Ingeniería Industrial

                     Creación del Proceso de Atención de Requerimientos de Clientes Tarjeta Paris




                                                    Figura 53




                                                    Figura 54


Tesis de Grado                                                                                      91
Master in Business Engineering
Universidad de Chile
               Facultad de Ciencias Físicas y Matemáticas
               Departamento de Ingeniería Industrial

                     Creación del Proceso de Atención de Requerimientos de Clientes Tarjeta Paris




                                                    Figura 55


Es necesario recordar, que el desarrollo de este ejemplo con algunas de las
funcionalidades del diseño, fue fundamental a la hora de plantear el proyecto mismo antes
del proceso de fusión, y luego para establecer los lineamientos del nuevo sistema que
apoyaría la gestión integrada de los distintos productos de Tarjetas Cencosud. La
evolución concreta del proyecto se relata en el siguiente punto.


    IV.5. Avances del Proyecto

A lo largo de este documento, se ha mostrado el desarrollo tanto del rediseño de procesos
para la resolución de requerimientos de clientes Tarjeta Paris, como el diseño de la
herramienta TI de apoyo que se propuso a la Gerencia de Migración para su desarrollo e
implementación.

Efectivamente, al momento de realizar este diseño se tomo también en cuenta la
existencia en Jumbo Más de una herramienta llamada Portal (Figura 56), que permitía un
ingreso de los casos, pero no así una adecuada gestión de los mismos para su oportuna
resolución y rescate de información para procesos de mejora continua.




Tesis de Grado                                                                                      92
Master in Business Engineering
Universidad de Chile
               Facultad de Ciencias Físicas y Matemáticas
               Departamento de Ingeniería Industrial

                     Creación del Proceso de Atención de Requerimientos de Clientes Tarjeta Paris




                                                    Figura 56


En ese contexto, la propuesta se centró en aprovechar las facilidades de navegación que sí
presentaba el Portal, fortaleciéndola con las funcionalidades de asignación y resolución de
requerimientos del diseño realizado. Esto permitiría contar al menos con un menú
unificado para la gestión centralizada de los requerimientos de clientes, tanto de Tarjeta
Paris como de Tarjeta Jumbo Más.

En este sentido, se propuso la utilización de la estructura temática (Cuadro 12) que
manejaba la CSC. Dicha distribución, como se ha mencionado, se basa en que desde
múltiples orígenes se pueden recibir múltiples tipos de requerimientos, por lo que la
combinatoria ahí es amplia; sin embargo, una vez pasado ese nivel cada área temática
tiene su propio menú de opciones.




                                                    Cuadro 12


Tesis de Grado                                                                                      93
Master in Business Engineering
Universidad de Chile
                 Facultad de Ciencias Físicas y Matemáticas
                 Departamento de Ingeniería Industrial

                        Creación del Proceso de Atención de Requerimientos de Clientes Tarjeta Paris

Reforzando lo expuesto a lo largo del documento, esto tiene la ventaja de permitir
recuperar los datos estadísticos de forma ordenada, además de acotar las posibilidades de
error en la asignación de los casos por parte de los ejecutivos que los reciban en los
puntos de atención a clientes, sean éstos presenciales o remotos.

Sin embargo, esto es sólo una indicación de la herramienta tecnológica de apoyo, lo
realmente interesante es aportar al proceso de resolución de casos de la Tarjeta Jumbo
Más con un nuevo modelo de negocio, es decir, la perspectiva que adopta la Central de
Servicio al Cliente de Tarjeta Paris, con Analistas responsables por áreas temáticas,
orientación al servicio y no a la operación, capacidad resolutiva y control de la gestión de
los casos.

Luego, se tiene claro que el objetivo del proyecto va más allá de la simple respuesta a los
requerimientos, es la capacidad de generar valor a la empresa como fuente de
conocimiento acerca de oportunidades de mejora continua, buscando e impulsando
constantemente los mencionados nichos de perfeccionamiento.

Por lo tanto, la adopción de éstas indicaciones serían un paso importante en la
consolidación de las operaciones de las Tarjetas Cencosud, que llegaría finalmente al
concretarse con la aparición de las nuevas tarjetas Más Paris, Más Jumbo y posteriormente
Más Easy (Figura 57), que podrían soportarse en su resolución de requerimientos en el
nuevo sistema.




                                                        Figura 57


Como reflexión sobre lo que se acaba de exponer, se puede decir que paradójicamente
una de las limitaciones que tiene un proceso de mejora es la misma tecnología, dado que
en el corto plazo posibilita movimientos sobre la frontera de productividad, pero no saltar
a una superior. Sin embargo, esto no es necesariamente malo164, dado que se controla la
ansiedad de cambio, que llevada al extremo puede ser mala consejera. Luego, antes de
hacer modificaciones en tecnología, la empresa estará obligada a realizar gestión en su
actual función de producción, apelando a mejores estilos gerenciales, reorganizando
procesos y combinando mejor los factores productivos.

En este período de planificación entonces, se tomarán con más calma decisiones que
pueden afectar el desarrollo futuro de la compañía si no se tiene claro el contexto del
desarrollo de tecnologías en los negocios.
164
    Pág. 32. Morales, M., Administración de Restricciones y Mejora Continua, una Manera de Incrementar los Resultados en
las Organizaciones. Revista Economía & Administración, Facultad de Ciencias Económicas y Administrativas de la Universidad
de Chile, Nº 147 – Mayo/Junio 2004.
Tesis de Grado                                                                                                       94
Master in Business Engineering
Universidad de Chile
                 Facultad de Ciencias Físicas y Matemáticas
                 Departamento de Ingeniería Industrial

                         Creación del Proceso de Atención de Requerimientos de Clientes Tarjeta Paris



En primer lugar, no se puede pretender que todos los clientes respondan de la misma
forma a la incorporación de tecnología en los procesos de entrega de servicios, dado que
aún hay razones de aversión al riesgo ante el tema, que hacen necesario contemplar una
variedad de alternativas para aquellos consumidores que prefieran un camino tradicional
para la resolución de sus requerimientos.

Por otra parte, desde la perspectiva de la empresa, hay que tener en cuenta que mientras
ésta no considere un buen negocio tener plataformas en Web para complementar algún
área de su negocio, no lo va a hacer165. La idea no es tener tecnología por tecnología,
como se ha mencionado, sino tener procesos de negocios óptimos y apoyados por la
herramienta adecuada, después de todo e-business sigue siendo business.

Cerrando esta reflexión y retomando el desarrollo del proyecto, en la primera etapa de
esta implementación se encuentra la habilitación de una adaptación del Portal, según las
modificaciones sugeridas por la CSC para la nueva tarjeta Más Paris, y que según consta
en los Anexos 1, 2 y 3, ya es parte del plan de integración puesto en marcha.

A continuación se mostrarán las pantallas de este nuevo Portal Paris, que incorporó
elementos del diseño realizado, al ser una herramienta única que soporta las distintas
tarjetas existentes y nuevas que puedan surgir (Figura 58).

De esta forma, es posible identificar requerimientos estándares cuyos procesos son
homologables, donde las diferencias se dan según el manejo de los parámetros
particulares de caso, es decir, se cuenta con una estructura modular que permite
flexibilidad en la administración.

Además, está la introducción de una categorización de requerimientos basada en la
elaborada por la Central de Servicio al Cliente (Figura 59), la que permite una mejor
gestión de los casos y un rescate de información interesante para análisis sobre los
servicios entregados a los clientes, sus fallas y posibles nichos de mejora (Figura 60).




165
   Pág. 200. Perušina, C. y Zurita, G., Profesor Guía: Spencer, E., Comercio Electrónico @ la Aldea Glogal, un Nuevo Milenio.
Seminario de Prueba para optar al Título de Ingeniero Comercial, Mención Administración, Universidad de Chile, Facultad de
Ciencias Económicas y Administrativas, Escuela de Economía y Administración, 2000.
Tesis de Grado                                                                                                          95
Master in Business Engineering
Universidad de Chile
               Facultad de Ciencias Físicas y Matemáticas
               Departamento de Ingeniería Industrial

                     Creación del Proceso de Atención de Requerimientos de Clientes Tarjeta Paris




                                                    Figura 58




                                                    Figura 59


Tesis de Grado                                                                                      96
Master in Business Engineering
Universidad de Chile
               Facultad de Ciencias Físicas y Matemáticas
               Departamento de Ingeniería Industrial

                     Creación del Proceso de Atención de Requerimientos de Clientes Tarjeta Paris




                                                    Figura 60


Así, el proceso de implementación del sistema completo debería estar listo hacia el tercer
trimestre de 2007, pero por razones de la temporalidad posible para cumplir con las
exigencias curriculares del presente programa de magíster, sólo se llegará a contar con los
avances presentados en esta sección, pero que a su vez son suficientes para ver el avance
concreto del proyecto.

En el siguiente capítulo se revisará la evaluación económica realizada para el proyecto, con
su impacto en los resultados de la empresa y una estimación del valor entregado por un
mejor servicio a los clientes.




Tesis de Grado                                                                                      97
Master in Business Engineering
Universidad de Chile
                 Facultad de Ciencias Físicas y Matemáticas
                 Departamento de Ingeniería Industrial

                         Creación del Proceso de Atención de Requerimientos de Clientes Tarjeta Paris



V. EVALUACIÓN ECONÓMICA DE LA HERRAMIENTA TI


Se realizará ahora una evaluación económica del proyecto, que contempla la cuantificación
de elementos intangibles, pero igualmente necesarios para apreciar de forma integral el
valor de un proyecto como éste. Se sabe que entre las metas que tiene el servicio al
cliente se encuentran las siguientes166:

      •   Atraer nuevos clientes.
      •   Aumento de ventas a los clientes actuales.
      •   Precios más altos por los productos.
      •   Menor vulnerabilidad a la competencia de precios.

En el camino de lograr dichas metas, las tiendas de retail han explorado alternativas como
el otorgamiento de crédito a sus clientes, que actualmente explica más del 60% de sus
ventas167. Este sistema de crédito permite a las personas comprar en el retail, y sus
convenios, con facilidades de pago. Este elemento es muy importante para generar una
cartera cautiva y que sirva de base para nuevas incursiones de negocio como bancos,
seguros y agencias de viaje. Luego, la retención de clientes es fundamental para la
evaluación.

Además, en este proceso las empresas cultivan una relación de largo plazo con sus
clientes, que si la manejan adecuadamente les permite explotar al máximo el valor que
representa para sus ingresos cada cliente, es decir, entender que mientras más tiempo
permanece fiel a la empresa vale más168. Por lo tanto, la evolución que siguen las
estrategias de relación con el cliente, de acuerdo al valor que adquiere con su antigüedad
se muestran a continuación (Figura 61).
                             Satisfacción del Cliente – Fidelidad




                                                                                                                     Fase III: Atención
                                                                                                                   Estratégica del Cliente
                                                                                                      M
                                                                                                    CR



                                                                                          Fase II: Retención
                                                                                             del Cliente



                                                                    Fase I: Adquisición
                                                                        del Cliente


                                                                    Valor de la Duración de la Relación con el Cliente

                                                                                          Figura 61

166
    Pág. 65 y 66. Bass, F., Profesor Guía: Frankhanel, E., Análisis FODA para el Servicio al Cliente. Seminario de Prueba para
optar al Título de Ingeniero en Información y Control de Gestión, Universidad de Chile, Facultad de Ciencias Económicas y
Administrativas, Escuela de Sistemas de Información y Auditoria, 1996.
167
    Pág. 35. Bustamante, A., Profesor Guía: Betancourt, P., La Imagen y Percepción de una Tienda por Departamentos, a
través de la Percepción de los Clientes, Caso Ilustrativo de Almacenes París. Seminario de Prueba para optar al Título de
Ingeniero Comercial, Mención Administración, Universidad de Chile, Facultad de Ciencias Económicas y Administrativas,
Escuela de Economía y Administración, 2004.
168
    Pág. 6 y 8. Chire, L., CRM. Informe Profesional para optar al Título de Licenciado, Universidad Nacional Mayor de San
Marcos, Facultad de Ciencias Matemáticas, E.A.P. de Computación, Lima – Perú, 2002.
Tesis de Grado                                                                                                                               98
Master in Business Engineering
Universidad de Chile
                 Facultad de Ciencias Físicas y Matemáticas
                 Departamento de Ingeniería Industrial

                         Creación del Proceso de Atención de Requerimientos de Clientes Tarjeta Paris



También hay que considerar, en una estimación de estas características, el valor que
adquiere el capital humano de la empresa. Para eso son importantes los indicadores de
preparación y experiencia, en el entendido de que la educación equivale a inversión en
capital intelectual169. Como es lógico, para la realización de una evaluación económica del
proyecto, es necesario tener una cuantificación clara de los costos e ingresos generados
por la implementación del diseño.


      V.1.     Costos del Sistema

Cuando se realiza un análisis de Pareto en los proyectos de innovación, se ve que menos
del 2% de dichos proyectos generan más del 90% del valor generado por la empresa. Por
lo tanto, no es despreciable el hecho de que haya industrias donde el 50% de las
innovaciones sean gatilladas por los propios clientes, lo que destruye la teoría de que el
proceso innovativo se realiza sólo al interior de la empresa170. He ahí la importancia de
contar con un adecuado modelo de atención y relación con el cliente.

Luego, para realizar la evaluación en el ámbito tangible, se consideraran dos tipos de
costos que se definen a continuación171:

      a) Inversión: Sólo se consideraran aquellos referidos a la programación de la aplicación Web
         para la atención de requerimientos de los clientes en forma automatizada. Los costos de
         inversión referidos a la implementación de la CSC de Tarjetas Cencosud y que tiene que ver
         con hardware, software de apoyo tales como AS 400 de IBM, inmobiliario y local físico no
         se considerarán en esta evaluación, debido a que toda esta infraestructura ya se
         encontraba disponible para estos efectos, independiente del modelo de atención de clientes
         que se desarrollara. Así se ha estimado que el costo de programación de la aplicación
         ascendería a un valor de $28.700.000. Tampoco se considera en este ítem el desarrollo del
         Data Warehouse que estaba llevando a cabo la Gerencia de Riesgo, por ser un proyecto
         que ya se encontraba en marcha con presupuesto asignado.
      b) Costo de personal: El costo de personal corresponderá al sueldo de los Analistas, el Jefe
         y del Subjefe de la Central de Servicio al Cliente.

Luego, es necesario definir ahora los beneficios que se obtienen de un desarrollo como el
que plantea el proyecto.




169
    Pág. 25. Sveiby, K.E. y The Konrad Group, Den Osynliga Balansräkningen – The Invisible Balance Sheet, Key Indicators
for Accounting, Control and Valuation of Know-How Companies. Ledarskap – Estocolmo, Suecia, 1989.
170
    Pág. 28. Smith, H., What Innovation Is, How Companies develop Operating Systems for Innovation. CSC White Paper,
Computer Sciences Corporation, European Office of Technology and Innovation, 2005.
171
    Pág. 12-15. Capetillo, R. y Zurita, G., Central de Servicio al Cliente Tarjetas Cencosud, Informe Final IN75J – Taller de
Diseño de un Negocio con Apoyo TI. Curso dictado por Antonio Holgado en la Facultad de Ciencias Físicas y Matemáticas de
la Universidad de Chile, Departamento de Ingeniería Industrial, Otoño 2006.
Tesis de Grado                                                                                                          99
Master in Business Engineering
Universidad de Chile
                Facultad de Ciencias Físicas y Matemáticas
                Departamento de Ingeniería Industrial

                        Creación del Proceso de Atención de Requerimientos de Clientes Tarjeta Paris



      V.2.    Beneficios del Sistema

El desafío en este punto es transformar en algo medible algo que por definición no lo es,
es decir, tangibilizar el valor de algo tan intangible como los beneficios entregados al
cliente a través de un modelo de servicio. Una técnica de cuantificación172 se explica a
continuación (Figura 62):

          Identificar                   Hacerlos                    Predecirlos en                Evaluación de
          Beneficios                    Medibles                   Términos Físicos               Flujo de Caja



          Beneficios                                                                                   Caja
         Intangibles
                                                       Figura 62


De esta forma, para estimar los beneficios que se generan producto de la implementación
de la CSC, así como los que se generarán de la automatización de la atención de
requerimientos en línea, se considerará como beneficio del proyecto a todas aquellas
utilidades por cliente que no se perdieron, ya que se evitó una fuga por insatisfacción en
la resolución de algún requerimiento.

Es decir, se considera como beneficio del proyecto a toda aquella utilidad por cliente que
se sigue percibiendo a lo largo del horizonte de evaluación del proyecto, producto de la
mejora en la atención de requerimientos dada la implementación de este proyecto.

Es importante señalar, que se considera como ingreso del proyecto a la utilidad promedio
por cliente en el año, y no al ingreso promedio por cliente, en ambos casos provenientes
de los intereses del uso de la tarjeta. Esto se hace así para aislar en el componente de
costos aquellos asociados al producto Tarjeta Paris, de los del propio proyecto. Se utilizará
el valor promedio por cliente pues no se tiene acceso al valor individual o por segmentos
de clientes de las ventas anuales con tarjeta, pero se considera que es una buena primera
aproximación. Luego, se tiene que la utilidad promedio por cliente es de $30.000 al año.

Así, para estimar cuáles son las tasas de retención atribuibles al proyecto, se muestran en
la siguiente tabla (Cuadro 13) los datos de fuga de clientes cuyos requerimientos fueron
resueltos con el nuevo proceso, en el semestre Octubre 2005 – Marzo 2006173, comparado
con la tasa de fuga de aquellos clientes que efectuaron requerimientos en Tienda, donde
se deberían utilizar el nuevo sistema y procedimiento cuando estén plenamente
implementados.




172
    Pág. 313. Murphy, K. y Simon, S., Intangible Benefits Valuation in ERP Projects. Blackwell Science Ltd, Information
Systems Journal, Nº 12, 2002.
173
    Reportes Internos de Control de Gestión de Tarjetas Cencosud y Central de Servicio al Cliente Tarjeta Paris.
Tesis de Grado                                                                                                    100
Master in Business Engineering
Universidad de Chile
                Facultad de Ciencias Físicas y Matemáticas
                Departamento de Ingeniería Industrial

                       Creación del Proceso de Atención de Requerimientos de Clientes Tarjeta Paris

      Detalle Cierres                     CSC                                            Tienda
        de Cuentas Casos Vistos          Cierres           Tasa    Casos Vistos          Cierres        Tasa
      Octubre             3.838                  18          0,47%     100.523                1.162       1,16%
      Noviembre           3.560                  33          0,93%     104.980                1.874       1,79%
      Diciembre           2.495                  24          0,96%     110.632                1.502       1,36%
      Enero               3.010                  19          0,63%     118.300                1.219       1,03%
      Febrero             2.544                  17          0,67%     125.650                1.307       1,04%
      Marzo               2.507                  23          0,92%     126.542                2.333       1,84%
      Total             17.954                  134         0,75%     686.627                9.397       1,37%
                                                      Cuadro 13


Tal como se puede ver, la tasa de fuga dentro de la Central de Servicio al Cliente es de
0,75 % del total de operaciones efectuadas por esta vía, en cambio la tasa de fuga en las
operaciones efectuadas en Tienda con el sistema antiguo es de 1,37%, lo cual da una
diferencia de 0,62 %.

De esta forma, se demuestra la importancia de un buen sistema de servicio y relación con
los clientes a la hora de hacer una evaluación, ya que se ha demostrado que al identificar
de mejor forma a los clientes que presentan una tendencia de fuga es posible174:

       •   Aumentar las utilidades y rentabilidad del negocio: Retener clientes fugitivos y
           mantenerlos como clientes captando sus flujos futuros.
       •   Focalizar los recursos productivos: Enfocarse sobre segmentos que realmente
           necesitan acciones de retención, aumentando la eficiencia y efectividad de tales políticas.
       •   Fortalecer la relación con el cliente: Anticiparse a las necesidades del cliente y hacerlo
           menos sensible a campañas de marketing de la competencia.
       •   Disminuir el riesgo total de cartera: Reducir la necesidad de atraer a nuevos clientes
           potencialmente más riesgosos.

Luego, al seguir esta lógica, los ingresos atribuibles al sistema provendrán de dos fuentes:

       a) Clientes retenidos que ingresaron requerimientos directamente a la Central de
          Servicio al Cliente: En este caso la tasa de retención se calcula aplicando la diferencia de
          tasa de fuga entre este proceso y la del sistema ocupado actualmente, pues se supone que
          si se hubiesen atendido en Tienda, es la cantidad adicional de fuga que hubiese existido.
       b) Clientes retenidos que ingresaron reclamos vía Web en lugar de la Tienda, y a
          los que por lo tanto se les aplica el mismo proceso diseñado en este proyecto: En
          este caso se aplica a la cantidad de clientes que ingresan vía Web, la diferencia de tasas de
          fuga entre al sistema actual y el del presente proyecto, pues ésa es la ganancia atribuible.

Sin embrago, en ambos casos el asumir que la retención es 100% producto de la mejor
atención de requerimientos por causa del proyecto, sobrestimaría los beneficios del
mismo, pues por un lado no todos los clientes que solicitan requerimientos tienen la
intención de fugarse si no son atendidos con suficiente grado de satisfacción, y por otro el
cliente puede decidir no fugarse debido a motivos no atribuibles al proyecto.


174
   Pág. 66. Miranda, J.; Rey, P. y Weber, R., Predicción de Fugas de Clientes para una Institución Financiera mediante
Support Vector Machines. Revista Ingeniería en Sistemas, Universidad de Chile, Departamento de Ingeniería Industrial,
Volumen XIX, Octubre 2005.
Tesis de Grado                                                                                                  101
Master in Business Engineering
Universidad de Chile
                Facultad de Ciencias Físicas y Matemáticas
                Departamento de Ingeniería Industrial

                        Creación del Proceso de Atención de Requerimientos de Clientes Tarjeta Paris

Es por ello, que en los cálculos se considerara una tasa de castigo al porcentaje de
clientes retenidos, asociando al modelo implementado solamente un 20% del total de
retención, lo que permitirá por fin obtener una estimación concreta de este ítem, que
permite elaborar a su vez un flujo de caja.


    V.3.      Flujo de Caja

Un punto que no figura explícitamente en los ingresos del proyecto, aún cuando ha sido
mencionado en la introducción, es el valor que agrega el capital humano e intelectual al
proyecto. Se ha hecho así, ya que no es simple desglosar algo que aumenta efectivamente
el valor de la empresa en su conjunto, en un único proyecto.

Además, el sentido de la evaluación es buscar el impacto práctico de la implementación
del modelo en un hecho cuantificable como la retención de clientes, dado que dentro de
ese valor también está contenido el resultado del trabajo de cada uno de los Analistas,
que gracias a su desempeño contribuyeron a ese logro, por lo que de todas formas ese
valor agregado se ve indirectamente representado.

Sin perjuicio de lo anterior, es interesante revisar más en detalle algunos conceptos acerca
de la evaluación del capital humano en las empresas. Cabe mencionar, que puede verse a
la empresa como un ente conformado por una estructura interna (patentes, modelos,
sistemas, personas, información), una ordenación externa (clientes, proveedores, marcas,
imagen) y las capacidades o habilidades de actuar en situaciones diversas (educación,
experiencia, valores).

Luego, una visualización de esta estructura, se puede hacer en un esquema de balance
con la relación entre los activos y los recursos invisibles de una empresa que aportan a su
valor, lo que se asemeja a un iceberg (Figura 63), donde esos activos no contabilizados
equivalen a varias veces los activos tangibles y explican en gran medida el valor de
mercado de la empresa175.




175
    Pág. 5 y 6. Ordóñez, P., La Dinámica del Capital Intelectual como Fuente de Valor Organizativo. Documento de Trabajo,
Universidad de Oviedo, Facultad de Ciencias Económicas, Departamento de Administración de Empresas y Contabilidad,
1999.
Tesis de Grado                                                                                                     102
Master in Business Engineering
Universidad de Chile
                 Facultad de Ciencias Físicas y Matemáticas
                 Departamento de Ingeniería Industrial

                           Creación del Proceso de Atención de Requerimientos de Clientes Tarjeta Paris

                                                              Activos              Recursos
                                                             Tangibles        Financieros Visibles

                                                                                                       Deuda a Corto
                                        Tesorería                                                          Plazo

                                        Cuentas                                                         Préstamos a
                                        Deudoras                                                        Corto Plazo

                                      Equipamiento                                                      Patrimonio
                                                                                                       Visible de los
                                         Oficinas                                                       Accionistas

                                                                           Bajo la
                                                                          Superficie

                                        Estructura
                                         Externa                                                         Patrimonio
                                                                                                       Invisible de los
                                        Estructura                                                       Accionistas
                                         Interna
                                                                                                        Obligaciones
                                     Capacidad del
                                       Personal




                                                              Activos                   Recursos
                                                             Invisibles                Financieros
                                                                                        Invisibles
                                                                          Figura 63


Esta misma lógica, puede verse al esquematizar (Figura 64) el valor de mercado de la
empresa tanto en su dominio financiero como en su dominio intangible176.


                                                                     Valor Total
                                                                     de Mercado




                              Capital Financiero                                                            Capital Intelectual




             Capital Monetario                     Capital Físico                           Capital Humano                   Capital Estructural




                Inversiones                                                                  Competencias                      Capital
                                                    Mano de Obra
                   Caja                                                                          Actitud                    Organizacional
                                                     Inventarios
                  Seguros                                                                     Imaginación                          Capital
                                                     Maquinaria
                  Debitos                                                                       Agilidad                         Innovativo
                                                   Infraestructura                                                                     Capital
                 Derechos                                                                      Integridad
                                                                                                                                     Relacional

                                                                          Figura 64


176
    Pág. 252. M’Pherson, P. y Pike, S., Accounting, Empirical Measurement and Intellectual Capital. Journal of Intellectual
Capital, MCB University Press, Vol. 2 Nº 3, 2001. http://www.emerald-library.com/ft
Tesis de Grado                                                                                                                                     103
Master in Business Engineering
Universidad de Chile
                   Facultad de Ciencias Físicas y Matemáticas
                   Departamento de Ingeniería Industrial

                           Creación del Proceso de Atención de Requerimientos de Clientes Tarjeta Paris



Retomando la evaluación del proyecto, para la estimación de flujos (Cuadro 14) se
considerarán ciertos supuestos. En primer lugar se establece una utilidad promedio por
cliente de $30.000 con una tasa de crecimiento de la misma constante de 7%.

Asimismo una cantidad inicial de transacciones de distintos clientes en Tienda de 120.000,
con una tasa de crecimiento de éstas de 4,17%. Por su parte las operaciones de la Central
de Servicio al Cliente parten en 3.500 y aumentan a una razón de 2,94%177.

    Flujo de Caja 5 Años             año 0              año 1              año 2              año 3              año 4              año 5
Beneficios
Beneficios por Retención de
Clientes via Sistema WEB       $     53.568.000    $    59.707.911    $    66.551.572    $   74.179.646     $    82.682.043    $    92.158.976
Beneficios por Retención de
Clientes via Sistema Ingreso
a CSC                          $      1.562.400    $     1.720.918    $     1.895.519    $     2.087.834    $     2.299.662    $     2.532.981

Beneficios Totales             $ 55.130.400        $ 61.428.829       $ 68.447.090       $ 76.267.481       $ 84.981.705       $ 94.691.957

Egresos
Sueldos Central                $     49.200.000    $    49.200.000    $    55.200.000    $   55.200.000     $    55.200.000    $    61.200.000
Insumos                        $        300.000    $       300.000    $       350.000    $      350.000     $       350.000    $       400.000

Inversion Proyecto
Jefe de Proyecto               $      8.000.000
Equipo de Proyecto             $     13.500.000
Desarrollo e Implementación    $      7.200.000

Egresos Totales                $ 78.200.000        $ 49.500.000       $ 55.550.000       $ 55.550.000       $ 55.550.000       $ 61.600.000

Flujo de Caja                       $ 23.069.600       $ 11.928.829       $ 12.897.090       $ 20.717.481       $ 29.431.705       $ 33.091.957
(1+r)^n                                 1,000000           1,130000           1,276900           1,442897           1,630474           1,842435
Flujo de Caja Descontado            $ 23.069.600       $ 10.556.485       $ 10.100.314       $ 14.358.253       $ 18.051.016       $ 17.960.989

VAN del Proyecto                   $ 47.957.457
                                                                 Cuadro 14


Cada uno de los siete Analistas recibe un sueldo líquido mensual de $350.000, existe
además un Subjefe del departamento cuya función es la de monitoreo, apoyo y reemplazo
en caso de ausencia de alguno de los Analistas, su sueldo líquido mensual es de $450.000.
El Jefe de la CSC, a cargo de liderar el desarrollo de la misma, dando las directrices y
motivando su evolución, recibe un sueldo líquido mensual de $1.200.000.

Por lo tanto, al año la Central de Servicio al Cliente en lo referente a remuneración cuesta
$49.200.000, más $300.000 aproximadamente de insumos de oficina, lo que redondea un
total anual de $49.500.000. Todos estos valores presentan reajustes de $50.000 en los
Años 2 y 5.

Finalmente, para el desarrollo de la aplicación se considera como inversión contar por 10
meses en el Año 0 con un Jefe de Proyecto, con un sueldo de $800.000 y un equipo de
tres personas a $450.000 cada una. Aparte de esto, se considera una Asesoría de
implementación de UF400 con un valor estimado de UF fijo en $18.000.


177
   Las estimaciones se basan en la observación del comportamiento de las transacciones en Tienda y CSC durante el
período en que se implementó el programa en Tarjeta Paris.
Tesis de Grado                                                                                                                           104
Master in Business Engineering
Universidad de Chile
               Facultad de Ciencias Físicas y Matemáticas
               Departamento de Ingeniería Industrial

                     Creación del Proceso de Atención de Requerimientos de Clientes Tarjeta Paris

Luego, con una tasa de descuento del 13%, que es la usada por Cencosud, se tiene un
VAN positivo de $47.957.457, lo que lo hace un proyecto atractivo de desarrollar dadas las
implicancias no sólo monetarias, sino de imagen que se han señalado.

Además, hay ventajas competitivas que se pueden obtener al interior de la industria, como
contar con herramientas profesionales de fidelización, llegando en el futuro cercano a
poseer mediciones certeras del LTV de las cuentas.

La anterior es una de las consideraciones importantes al momento de desarrollar el
proyecto, ya que se refiere a cuál es realmente el valor agregado que se está aportando a
la empresa, o qué ámbitos de desarrollo se están apoyando.

En este sentido, la eficiencia operacional del trabajo bien diseñado y ejecutado es obvia,
así como las economías de escala que se alcanzan en la optimización de los procesos, lo
que afecta directamente a costos que no saltan a primera vista, pero no por eso menos
importantes, como lo son los de coordinación y monitoreo.

Para cerrar este trabajo, se plasmará el diseño de procesos explicado a lo largo del
documento en un Framework, que demostrará la aplicabilidad de la resolución de
requerimientos de clientes de la forma implementada, en otras industrias, contando
además con un ejemplo particular en vías de concretarse.




Tesis de Grado                                                                                      105
Master in Business Engineering
Universidad de Chile
                 Facultad de Ciencias Físicas y Matemáticas
                 Departamento de Ingeniería Industrial

                        Creación del Proceso de Atención de Requerimientos de Clientes Tarjeta Paris



VI. DESARROLLO DE UN FRAMEWORK


Antes de finalizar este trabajo con el establecimiento de un Framework de atención de
requerimientos, en un modelo de servicios orientado al cliente, hay que recordar que un
modelo de negocios no es lo mismo que una estrategia178, aún cuando los términos se
utilicen indistintamente, ya que los modelos describen el negocio como un sistema, pero
no tienen una dimensión crítica: la competencia.

En este sentido la estrategia competitiva se refiere a cómo ser diferente, cómo elegir
deliberadamente un conjunto de actividades que permitan entregar un valor único179. Por
lo que se justificará a continuación que lo desarrollado en este proyecto es mucho más
que un cambio de procesos, es un cambio estratégico que genera ventajas competitivas
tanto en retail como en otras industrias.


      VI.1. Justificación

Al hablar de un rediseño en servicio al cliente, se habla de algo más profundo que
solamente cambiar los parámetros de atención o los formatos de entrega de servicio. Se
trata de que la empresa se oriente hacia una relación mucho más interesante con sus
clientes, más participativa y rica en información a través de los siguientes pasos180:

      •   Interacción: Una serie de transacciones e interacciones, que levantan un diálogo entre el
          cliente y la empresa. Esta es “La” información que se recolecta de todos los puntos de
          contacto.
      •   Conexión: El mapeo y administración de los puntos de interacción entre el cliente y la
          empresa.
      •   Conocimiento: La interiorización, a través de la captura y análisis de información
          detallada, crea un aprendizaje continuo sobre clientes, productos, canales, mercados y
          competidores, desde el Data Warehouse y/o bases de conocimiento creadas, consultadas y
          analizadas.
      •   Relacionamiento: La aplicación de la interiorización, para crear interacciones relevantes o
          comunicaciones con clientes, canales, proveedores y socios que constituyen relaciones de
          valor.

De esta forma puede construirse un flujo (Figura 65), que muestre ese proceso de
retroalimentación permanente en busca de un mejor desempeño, y un mayor
conocimiento de la empresa, su cartera y su entorno. Se facilitará así que la empresa
pueda tomar mejores decisiones. Es un círculo virtuoso de los conceptos que se han
desarrollado en este documento.


178
    Pág. 5. Magretta, J., Why Business Models Matter? HBR On Point by Harvard Business School Publishing Corporation,
2002.
179
    Pág. 64. Porter, M., What is Strategy? Harvard Business Review, Noviembre/Diciembre 1996.
180
    Pág. 40. Swift, R., Accelerating Customer Relationships using CRM and Relationships Technologies. Prentice-Hall Inc.,
Estados Unidos de América, 2001.
Tesis de Grado                                                                                                     106
Master in Business Engineering
Universidad de Chile
                 Facultad de Ciencias Físicas y Matemáticas
                 Departamento de Ingeniería Industrial

                         Creación del Proceso de Atención de Requerimientos de Clientes Tarjeta Paris




                             Interactuar                                           Conectar




                             Relacionar                                            Conocer




                                                         Figura 65


Luego, la utilización particular de patrones de diseño permite una generalización de la
experiencia mediante el desarrollo de un Framework, que permite extender lo desarrollado
a partir de la resolución de requerimientos de los clientes de Tarjeta Paris, hacia la
resolución de cualquier tipo de solicitud181.

Algunas de las ventajas que tiene derivar un Framework desde patrones de procesos,
como se está haciendo en este caso, son las siguientes182:

      •   Se basa en modelos formales de generalización de procesos de negocios para un dominio
          dado.
      •   Se sistematiza desde la lógica de negocio para cada actividad del proceso, siendo
          consistente e integrada con el resto.
      •   Se trabaja con Objetos de Negocios, lo que incluyen las lógicas de negocios que ofrecen
          alternativas, y niveles incrementales de complejidad y sofisticación para apoyar actividades
          de negocios.
      •   Puede relacionarse naturalmente con Lenguaje Unificado de Modelado (UML), modelando
          desde Objetos de Negocio.

En este caso, la experiencia inicial que gatilló la idea a desarrollar es posible modelarla en
patrones de diseño de procesos (Figura 66), lo que posteriormente a través de la
construcción de una lógica de negocios para ese patrón, permite llegar al desarrollo de un
Framework de apoyo a las actividades del proceso. Luego, cuando se llega a una
especialización de este Framework, se puede construir de buena forma la herramienta
software de apoyo.


181
    El desarrollo de esta sección tuvo los siguientes modelos:
      •    Pág. 145-147. Gaggero, A., Profesor Guía: Barros, O., Rediseño del Proceso de Automatización del Sistema de
           Evaluación de Planes de Salud en Isapre Banmédica. Tesis para optar al Grado de Magíster de Ingeniería en
           Negocios con Tecnologías de Información M.B.E., Tesis para optar al Grado de Ingeniero Civil Industrial,
           Universidad de Chile, Facultad de Ciencias Físicas y Matemáticas, Departamento de Ingeniería Industrial, Escuela
           de Postgrado, 2006.
      •    Pág. 128-130. Donoso, M., Rediseño del Proceso de Planificación y Control Estratégico para Optimisa S.A., Informe
           Final IN79J – Proyecto de Grado. Curso dictado por Óscar Barros en la Facultad de Ciencias Físicas y Matemáticas
           de la Universidad de Chile, Departamento de Ingeniería Industrial, Otoño 2006.
182
    Pág. 2. Barros, O. y Varas, S., Frameworks derived from Business Process Patterns. Facultad de Ciencias Físicas y
Matemáticas de la Universidad de Chile, Departamento de Ingeniería Industrial, 2004. http://www.obarros.cl/
Tesis de Grado                                                                                                        107
Master in Business Engineering
Universidad de Chile
                Facultad de Ciencias Físicas y Matemáticas
                Departamento de Ingeniería Industrial

                       Creación del Proceso de Atención de Requerimientos de Clientes Tarjeta Paris

En este punto cabe destacar, que estos procesos siempre requieren de un impulso inicial
importante, ya sea que la idea haya surgido de la empresa o de la retroalimentación que
se obtiene de los clientes, la persona o equipo que lleve a cabo el proyecto, deberá tener
la motivación y perseverancia que poseen los innovadores, es decir, solucionadores
obsesivos de problemas183. Pero al mismo tiempo, tienen que tener la claridad de la
orientación y contexto del negocio, ya que la creatividad y la innovación sirven de muy
poco si los problemas relevantes no se solucionan vía procesos óptimos.

Esto último, además se hace extensible a cualquier tipo de industria que entregue el
servicio de atención de requerimientos de clientes, por tratarse de procesos que siguen las
mismas secuencias de resolución.

                                 Patrones de Procesos
                                   para Resolución de
                                   Requerimientos de
                                clientes de Tarjeta Paris




                                  Lógica de Negocio
                                    genérica para                       Framework para apoyo
                                    actividades de                        de actividades de la
                                    Resolución de                            Resolución de
                                   Requerimientos                           Requerimientos
                                      repetitivos




                                   Especialización del                    Especialización del
                                Patrón y lógica Genérica                   Framework a la
                                 para el rediseño de la                     Resolución de
                                     Resolución de                         Requerimientos
                                    Requerimientos                         Automatizables
                                    Automatizables



                                                                          Construcción de la
                                                                        Herramienta TI a partir
                                                                            del Framework

                                                            Figura 66


Así, la propuesta para la construcción de un Framework de negocios, desde patrones de
procesos y lógicas de negocios184, se puede estructurar de la siguiente manera:

      •   La estructura de la lógica de negocios de un dominio dado, es una primera definición de las
          clases de objetos de negocio, que encapsulan los algoritmos que resuelven los problemas
          para diferentes casos en el dominio.
      •   La estructura de los objetos de negocio se puede modelar con diagramas de clases UML, y
          las operaciones o métodos para las clases son definidas de acuerdo a la lógica de negocio.
      •   La información necesaria para ejecutar las operaciones, se puede derivar de parámetros
          incluidos en la lógica de negocio.
      •   La información se puede estructurar en las clases de almacenamiento, que interactúan con
          los objetos de negocios que se definen en el segundo punto.

183
    Pág. 29. Smith, H., What Innovation Is, How Companies develop Operating Systems for Innovation. CSC White Paper,
Computer Sciences Corporation, European Office of Technology and Innovation, 2005.
184
    Pág. 15. Barros, O. y Varas, S., Frameworks derived from Business Process Patterns. Facultad de Ciencias Físicas y
Matemáticas de la Universidad de Chile, Departamento de Ingeniería Industrial, 2004. http://www.obarros.cl/
Tesis de Grado                                                                                                  108
Master in Business Engineering
Universidad de Chile
                Facultad de Ciencias Físicas y Matemáticas
                Departamento de Ingeniería Industrial

                       Creación del Proceso de Atención de Requerimientos de Clientes Tarjeta Paris



En general, y como ya se ha insinuado, la experiencia de resolver un requerimiento de un
cliente de retail puede ser generalizada a la resolución de cualquier otro tipo de
requerimiento.

Esto es así ya que la mecánica en la que funcionan se puede replicar perfectamente, es
decir, se inicia con la recepción de un requerimiento, se continúa con una primera
asignación para saber si será resuelto de forma automática o manual, para luego pasar a
una lógica preestablecida o a un ejecutivo, según sea el resultado del primer filtro.

Finalmente se tiene la resolución del requerimiento, automática o manual, su registro en
cada etapa de evolución, la respuesta final y la regularización en la información del cliente
si la resolución del caso así lo amerita.

En este esquema no solamente se encuentra lo que se ha visto a lo largo del presente
documento, es decir, requerimientos de clientes de Tarjeta Paris, también podrían
funcionar perfectamente con este esquema, e-market place laborales, plataformas de
gestión de saldos de exportación y/o remates, asignación de crédito para concesionarios
de automóviles, etc.

Por lo tanto, esta generalización, y por ende el desarrollo de un Framework, se justifica al
ver estos ejemplos en los que el esquema general es aplicable, y dado el patrón de diseño
aplicado, es posible una especificación de la lógica particular del negocio, es decir,
definiendo estos métodos se puede construir un sistema para ese negocio específico, con
las ventajas comerciales que eso conlleva al momento de sacar al mercado una solución
como ésta.

Los Frameworks son flexibles y re-usables en situaciones donde la lógica de negocios, no
trivial, hace que otras metodologías sean difíciles de implementar185. De esta forma, se
puede contar con lo mejor de dos mundos para apoyar decisiones complejas de negocios,
las ventajas de paquetes de software preconstruidos con su ahorro en costos y la opción
real de customizar la solución a características específicas de un caso dado.


      VI.2. Diagramas de Clases

A continuación, para analizar los diagramas de clases en los que se puede representar
este Framework, se presentará en primer lugar el diagrama correspondiente al sistema
que se ha revisado en este documento (Figura 67), es decir, a la resolución de
requerimientos presentados por clientes de Tarjeta Paris.

En dicho diagrama de clases, se puede ver el diseño de las distintas clases Control y Entity
que permiten la resolución de los casos, tanto automatizada como asistida por Analista, así
como algunos ejemplos de solicitudes contenidas en las lógicas del Ejecutor.

185
   Pág. 20. Barros, O. y Varas, S., Frameworks derived from Business Process Patterns. Facultad de Ciencias Físicas y
Matemáticas de la Universidad de Chile, Departamento de Ingeniería Industrial, 2004. http://www.obarros.cl/
Tesis de Grado                                                                                                 109
Master in Business Engineering
Universidad de Chile
               Facultad de Ciencias Físicas y Matemáticas
               Departamento de Ingeniería Industrial

                     Creación del Proceso de Atención de Requerimientos de Clientes Tarjeta Paris



Claramente, tanto las lógicas del Asignador como del Ejecutor pueden modificarse de
acuerdo al negocio en particular en que se quiera aplicar el sistema. Del mismo modo los
datos contenidos en los repositorios pueden variar según el contexto, pero aprovechando
la estructura definida.




                                                    Figura 67



En este contexto, puede ejemplificarse la generalización desde una estructura de la clase
que se ha denominado Registrador (Figura 68), que domina las interacciones del sistema
y que hereda a otras clases Registrador en distintos dominios, como los mencionados
anteriormente, y que a su vez instancia a otras clases Asignador, que posteriormente
instancia a un Ejecutor, según el mismo esquema de asignación y ejecución que se ha
explicado anteriormente.




Tesis de Grado                                                                                      110
Master in Business Engineering
Universidad de Chile
               Facultad de Ciencias Físicas y Matemáticas
               Departamento de Ingeniería Industrial

                     Creación del Proceso de Atención de Requerimientos de Clientes Tarjeta Paris




                                                    Figura 68


Por su parte, las clases Entity también pueden replicarse ya que su utilidad se puede
encontrar en los distintos ámbitos de negocio mencionados. En otras palabras, siempre va
a existir un Cliente del cual guardar un historial, y del cual mantener los datos básicos
para su ubicación y/o autentificación en caso de que ingrese su solicitud vía remota por
autoatención.

En este sentido, lo mismo ocurre con el usuario interno, o de área especializada como se
definió en el caso de Paris, que ingrese los requerimientos por petición del cliente en el
SAT o en el mesón de atención en Tienda. Esta figura también sirve para representar a los
Analistas de distintas áreas que intervengan en la solución no automatizada del caso, y
que ingresan, según su perfil, partes de la tramitación o derechamente la resolución final
del caso, regularizando los datos del cliente si corresponde.

Las otras dos clases son fundamentales, dado que la primera contiene los requerimientos
y sus especificaciones, lo que permite asignarlos a alguna lógica automatizada o a un
Analista al interior de la organización para resolución manual. La segunda por su parte se
encarga del registro de los requerimientos, es decir, marcar los distintos Estados de
actualización que va sufriendo el caso en su desarrollo, desde que nace con la solicitud
inicial hasta el registro de la resolución final, lo que permite las consultas en todo
momento tanto del cliente como del usuario interno sobre el Estado de avance del
requerimiento.

Luego, como ejemplo de lo replicable de este diseño en otras industrias, está el proyecto
que actualmente se lleva a cabo en el Colegio Médico de Chile bajo la dirección del autor
de este documento, y que recoge los elementos provenientes del diseño de procesos de
atención de clientes desarrollados para una tarjeta de tienda retail.


Tesis de Grado                                                                                      111
Master in Business Engineering
Universidad de Chile
               Facultad de Ciencias Físicas y Matemáticas
               Departamento de Ingeniería Industrial

                     Creación del Proceso de Atención de Requerimientos de Clientes Tarjeta Paris

En este caso los clientes son los médicos afiliados, y para atender sus requerimientos se
aplicó la misma lógica para diseñar los procesos de negocios, categorizando los
requerimientos y estructurando un equipo de atención al cliente con orientación al
servicio.

Se ha diseñando además una herramienta de apoyo, que registrará las transacciones para
luego realizar una asignación en dos fases como la que se ha explicado en este
documento, terminando con la resolución del caso y la actualización correspondiente en la
base de datos.

En una primera etapa ya se ha implementado el Sistema Atención Médicos (SAM), según
el rediseño de procesos realizado. Este sistema (Figura 69) por el momento sólo permite el
registro de casos y ayudará a afinar la categorización de los mismos.




                                                    Figura 69


Aún así, ya cuenta con la posibilidad de asignar números de caso, cuenta con tipos y
subtipos para la asignación, identifica el canal de entrada que tuvo el requerimiento,
registra las fechas de inicio y cierre, permite la incorporación de comentarios que ayudan
en futuras consultas de historial, y por último señala la intervención de otras áreas de la
organización que apoyan en la solución.




Tesis de Grado                                                                                      112
Master in Business Engineering
Universidad de Chile
                Facultad de Ciencias Físicas y Matemáticas
                Departamento de Ingeniería Industrial

                       Creación del Proceso de Atención de Requerimientos de Clientes Tarjeta Paris

Por otra parte el modelo de datos fue diseñado para permitir cruces que entreguen, a
través de informes de gestión (Figura 70), información del Estado de los casos por
ejecutivos, situación de desarrollo, tipologías y resúmenes globales186.




                                                      Figura 70

Una segunda etapa a implementar durante el 2007 completará los aspectos de asignación
y resolución automatizada de casos.

Con esta relación de las posibilidades de replicar la experiencia en otras industrias, finaliza
el desarrollo de este trabajo de tesis. El análisis de las hipótesis que se buscaban probar
con este trabajo se realizará a continuación en las conclusiones finales.




186
   Se adjunta como Anexo 6 el primer informe de estadísticas generado por SAM de los casos procesados en Abril y Mayo
de 2007.
Tesis de Grado                                                                                                 113
Master in Business Engineering
Universidad de Chile
               Facultad de Ciencias Físicas y Matemáticas
               Departamento de Ingeniería Industrial

                     Creación del Proceso de Atención de Requerimientos de Clientes Tarjeta Paris




    VI.3. Conclusiones

A lo largo de este proyecto, se ha podido constatar la importancia de poseer un adecuado
sistema de resolución de requerimientos de clientes, no solamente por el hecho mismo de
resolver estos casos entregando una adecuada respuesta, sino también producto de la
importancia que tiene rescatar la información que se genera al categorizar las tipologías
de casos y cómo se ayuda así a generar conocimiento respecto de la cartera.

Al mismo tiempo, se facilitan procesos de mejora continua al interior de la empresa,
detectando nichos de perfeccionamiento en la operación y generando proyectos que
soporten la planificación estratégica, solucionando dichos problemas que de otra forma
habrían sido muy difíciles de identificar.

Por otra parte, la experiencia de resolución de requerimientos puede aplicarse a otros
dominios de negocios, ya que su estructura de diseño permite replicar el ciclo que siguen
los flujos de información, simplemente modificando las lógicas y los parámetros de cada
negocio en particular.

Por otra pate, este hecho permite también pensar en la construcción de aplicaciones, que
se adapten al funcionamiento de empresas como las PYME, que no tienen acceso a
paquetes de tipo ERP, pero que podrían acceder a tecnología más barata, que se ajustara
a sus negocios y no al revés, por lo que el aporte de este desarrollo podría ser muy alto si
se canaliza de forma adecuada en la sociedad.

De esta forma, se han podido probar las hipótesis planteadas al inicio. En primer término,
se constató que una buena atención de requerimientos impacta positivamente en
indicadores medibles de gestión, al disminuir la tasa de fuga, es decir, aumentando la
fidelización de la cartera de clientes.

Finalmente, se comprobó que es posible construir un Framework que se aplique en otras
industrias, desde los patrones de procesos desarrollados, lo que incluso se mostró con un
caso práctico que actualmente se encuentra en pleno proceso de implementación.




Tesis de Grado                                                                                      114
Master in Business Engineering
Universidad de Chile
               Facultad de Ciencias Físicas y Matemáticas
               Departamento de Ingeniería Industrial

                     Creación del Proceso de Atención de Requerimientos de Clientes Tarjeta Paris




                                              Bibliografía

Aburto, L., IN78J – Business Intelligence. Curso dictado en la Facultad de Ciencias Físicas y
Matemáticas de la Universidad de Chile, Departamento de Ingeniería Industrial, Otoño 2005.

Alucema, J., Profesor Guía: Álvarez, J., Dirección de un Proyecto CRM Analítico para una Empresa
Comercial. Memoria para optar al Título de Ingeniero de Ejecución en Procesamiento de la
Información, Universidad de Chile, Facultad de Ciencias Físicas y Matemáticas, Departamento de
Ciencias de la Computación, 2003.

Arango, M.; Puig, J.; Rodenes M. y Torralba, J., Reingeniería de Procesos y Transformación
Organizativa. Universidad Politécnica de Valencia, Alfaomega Grupo Editor S.A., México, 2004.

Barros, O., IN73J – Arquitectura, Diseño y Construcción de un Negocio con Apoyo TI. Curso
dictado en la Facultad de Ciencias Físicas y Matemáticas de la Universidad de Chile, Departamento
de Ingeniería Industrial, Primavera 2005.

Barros, O., Ingeniería e-Business, Ingeniería de                    Negocios para la Economía Digital.
Comunicaciones Noreste Ltda., Santiago de Chile, 2004.

Barros, O., La Ingeniería de Negocios y Enterprise Architecture. Serie Gestión Nº 79, Centro de
Gestión, Facultad de Ciencias Físicas y Matemáticas de la Universidad de Chile, Departamento de
Ingeniería Industrial, Marzo 2006.

Barros, O. y Varas, S., Frameworks derived from Business Process Patterns. Facultad de Ciencias
Físicas y Matemáticas de la Universidad de Chile, Departamento de Ingeniería Industrial, 2004.
http://www.obarros.cl/

Bass, F., Profesor Guía: Frankhanel, E., Análisis FODA para el Servicio al Cliente. Seminario de
Prueba para optar al Título de Ingeniero en Información y Control de Gestión, Universidad de Chile,
Facultad de Ciencias Económicas y Administrativas, Escuela de Sistemas de Información y Auditoria,
1996.

Bravo, J., Gestión de Procesos con Responsabilidad Social, desde la Mejora hasta el Rediseño.
Editorial Evolución S.A., Santiago de Chile, 2005.

Bustamante, A., Profesor Guía: Betancourt, P., La Imagen y Percepción de una Tienda por
Departamentos, a través de la Percepción de los Clientes, Caso Ilustrativo de Almacenes París.
Seminario de Prueba para optar al Título de Ingeniero Comercial, Mención Administración,
Universidad de Chile, Facultad de Ciencias Económicas y Administrativas, Escuela de Economía y
Administración, 2004.

Capetillo, R. y Zurita, G., Creación de la Central de Servicio al Cliente Tarjeta Paris, Informe Final
del Proyecto IN71J – Diseño de Modelos y Procesos de Negocios con TI. Curso dictado por Samuel
Varas en la Facultad de Ciencias Físicas y Matemáticas de la Universidad de Chile, Departamento de
Ingeniería Industrial, Otoño 2005.



Tesis de Grado                                                                                      115
Master in Business Engineering
Universidad de Chile
               Facultad de Ciencias Físicas y Matemáticas
               Departamento de Ingeniería Industrial

                     Creación del Proceso de Atención de Requerimientos de Clientes Tarjeta Paris



Capetillo, R. y Zurita, G., Central de Servicio al Cliente Tarjetas Cencosud, Informe Preliminar
Prototipo IN72J – Arquitectura Tecnológica de Aplicaciones Web. Curso dictado por Pablo Román
en la Facultad de Ciencias Físicas y Matemáticas de la Universidad de Chile, Departamento de
Ingeniería Industrial, Primavera 2005.

Capetillo, R. y Zurita, G., Creación de la Central de Servicio al Cliente Tarjeta Paris, Informe Final
IN73J – Arquitectura, Diseño y Construcción de un Negocio con Apoyo TI. Curso dictado por Óscar
Barros en la Facultad de Ciencias Físicas y Matemáticas de la Universidad de Chile, Departamento
de Ingeniería Industrial, Primavera 2005.

Capetillo, R. y Zurita, G., Central de Servicio al Cliente Tarjetas Cencosud, Informe Final IN75J –
Taller de Diseño de un Negocio con Apoyo TI. Curso dictado por Antonio Holgado en la Facultad de
Ciencias Físicas y Matemáticas de la Universidad de Chile, Departamento de Ingeniería Industrial,
Otoño 2006.

Capetillo, R. y Zurita, G., Gestión del Cambio en el Proyecto Creación de la Central de Servicio al
Cliente Tarjeta Paris, Informe Semestral IN76J – Innovación y Gestión de Negocios. Curso dictado
por Eduardo Olguín en la Facultad de Ciencias Físicas y Matemáticas de la Universidad de Chile,
Departamento de Ingeniería Industrial, Otoño 2006.

Central de Servicio al Cliente Tarjeta Paris, Informes de Gestión 2005 – 2006.

Centro de Estudios de la Economía Digital CCS, Escuela de Ingeniería UC/CETIUC,
Instituto de Estudios Mediales UC e Instituto de Sociología UC., El Impacto de las
Tecnologías de la Información en las Empresas Chilenas respecto a España y Estados Unidos:
Resultados de la Primera Encuesta BITChile 2005. Business and Information Technologies (BIT)
Project – Chile (Proyecto Fondecyt 1050769), Santiago de Chile, Marzo 2006.

Chire, L., CRM. Informe Profesional para optar al Título de Licenciado, Universidad Nacional Mayor
de San Marcos, Facultad de Ciencias Matemáticas, E.A.P. de Computación, Lima – Perú, 2002.

Cueto, E. y Segura, C., Profesor Guía: Olavarrieta, S., El Negocio de Retail en Chile: Grandes
Operadores. Tesis para optar al Grado de Magíster en Administración M.B.A., Universidad de Chile,
Facultad de Ciencias Económicas y Administrativas, Escuela de Economía y Administración para
Graduados, 2002.

Darling, M.; Moore, J. y Parry, C., Aprender en el Fragor de la Batalla. Harvard Business Review,
Julio 2005.

Davenport, T., The Coming Commoditization of Processes. Harvard Business Review, Junio 2005.

Donoso, M., Rediseño del Proceso de Planificación y Control Estratégico para Optimisa S.A.,
Informe Final IN79J – Proyecto de Grado. Curso dictado por Óscar Barros en la Facultad de
Ciencias Físicas y Matemáticas de la Universidad de Chile, Departamento de Ingeniería Industrial,
Otoño 2006.

Drucker, P., Manéjese a sí Mismo. Trend Management, Editorial Sudamericana, Vol. 1 N° 4,
Mayo/Junio 1999.

El Mercurio, Economía y Negocios. 24 de Abril de 2007. http://www.emol.com/
Tesis de Grado                                                                                      116
Master in Business Engineering
Universidad de Chile
               Facultad de Ciencias Físicas y Matemáticas
               Departamento de Ingeniería Industrial

                     Creación del Proceso de Atención de Requerimientos de Clientes Tarjeta Paris



Empresas Almacenes Paris S.A., Memoria Anual 2005.

Gaggero, A., Profesor Guía: Barros, O., Rediseño del Proceso de Automatización del Sistema de
Evaluación de Planes de Salud en Isapre Banmédica. Tesis para optar al Grado de Magíster de
Ingeniería en Negocios con Tecnologías de Información M.B.E., Tesis para optar al Grado de
Ingeniero Civil Industrial, Universidad de Chile, Facultad de Ciencias Físicas y Matemáticas,
Departamento de Ingeniería Industrial, Escuela de Postgrado, 2006.

García, P. y Pino, H., IN71K – Gestión de Operaciones en la Industria de Servicios. Curso dictado
en la Facultad de Ciencias Físicas y Matemáticas de la Universidad de Chile, Departamento de
Ingeniería Industrial, Primavera 2005.

Holgado, A., IN75J – Taller de Diseño de un Negocio con Apoyo TI. Curso dictado en la Facultad
de Ciencias Físicas y Matemáticas de la Universidad de Chile, Departamento de Ingeniería
Industrial, Otoño 2006.

Jiménez, A., Profesor Guía: Barros, O., Rediseño del Proceso de Administración de Proyectos TIC
basada en Gestión del Conocimiento en una Empresa de Telecomunicaciones. Tesis para optar al
Grado de Magíster de Ingeniería en Negocios con Tecnologías de Información M.B.E., Universidad
de Chile, Facultad de Ciencias Físicas y Matemáticas, Departamento de Ingeniería Industrial,
Escuela de Postgrado, 2005.

Kotter, J., Liderando el Cambio: Por Qué los Esfuerzos de Transformación Fracasan. Harvard
Business Review, Marzo/Abril 1995.

Laengle, S. Real-Time Enterprise: El Desafío de los Próximos Años. Revista Economía &
Administración, Facultad de Ciencias Económicas y Administrativas de la Universidad de Chile, Nº
150 – Agosto/Septiembre 2005.

M’Pherson, P. y Pike, S., Accounting, Empirical Measurement and Intellectual Capital. Journal of
Intellectual Capital, MCB University Press, Vol. 2 Nº 3, 2001. http://www.emerald-library.com/ft

Magretta, J., Why Business Models Matter? HBR On Point by Harvard Business School Publishing
Corporation, 2002.

Miranda, J.; Rey, P. y Weber, R., Predicción de Fugas de Clientes para una Institución
Financiera mediante Support Vector Machines. Revista Ingeniería en Sistemas, Universidad de
Chile, Departamento de Ingeniería Industrial, Volumen XIX, Octubre 2005.

Morales, M., Administración de Restricciones y Mejora Continua, una Manera de Incrementar los
Resultados en las Organizaciones. Revista Economía & Administración, Facultad de Ciencias
Económicas y Administrativas de la Universidad de Chile, Nº 147 – Mayo/Junio 2004.

Morales, M. De la Gestión a los Cambios Tecnológicos. Revista Economía & Administración,
Facultad de Ciencias Económicas y Administrativas de la Universidad de Chile, Nº 145 – Mayo/Junio
2003.




Tesis de Grado                                                                                      117
Master in Business Engineering
Universidad de Chile
               Facultad de Ciencias Físicas y Matemáticas
               Departamento de Ingeniería Industrial

                     Creación del Proceso de Atención de Requerimientos de Clientes Tarjeta Paris

Moya, M., Profesor Guía: Zurita, G., Modelo de Atención al Cliente con Apoyo Tecnológico.
Seminario de Prueba para optar al Título de Ingeniero en Información y Control de Gestión,
Universidad de Chile, Facultad de Ciencias Económicas y Administrativas, Escuela de Sistemas de
Información y Auditoria, 2004.

Murphy, K. y Simon, S., Intangible Benefits Valuation in ERP Projects. Blackwell Science Ltd,
Information Systems Journal, Nº 12, 2002.

Olguín, E., IN76J – Innovación y Gestión de Negocios. Curso dictado en la Facultad de Ciencias
Físicas y Matemáticas de la Universidad de Chile, Departamento de Ingeniería Industrial, Otoño
2006.

Ordóñez, P., La Dinámica del Capital Intelectual como Fuente de Valor Organizativo. Documento
de Trabajo, Universidad de Oviedo, Facultad de Ciencias Económicas, Departamento de
Administración de Empresas y Contabilidad, 1999.

Perušina, C. y Zurita, G., Profesor Guía: Spencer, E., Comercio Electrónico @ la Aldea Glogal, un
Nuevo Milenio. Seminario de Prueba para optar al Título de Ingeniero Comercial, Mención
Administración, Universidad de Chile, Facultad de Ciencias Económicas y Administrativas, Escuela
de Economía y Administración, 2000.

Porter, M., What is Strategy? Harvard Business Review, Noviembre/Diciembre 1996.

Pulido, M., Profesor Guía: Varas, S., Creación de un Modelo para el Apoyo a la Construcción de un
Protocolo de Atención al Cliente, Aplicado en la Tarjeta de Crédito de una Cadena de Retail.
Memoria para optar al Título de Ingeniero Civil Industrial – Tesis para optar al Grado de Magíster
en Gestión de Operaciones, Universidad de Chile, Facultad de Ciencias Físicas y Matemáticas,
Escuela de Ingeniería y Ciencias – Escuela de Postgrado, 2006.

Ripley Corp S.A., Memoria Anual 2005.

Rodríguez, C., Profesor Guía: Olavarrieta, S., Personalidad, Experiencias e Imagen de Marcas de
Retail. Seminario de Prueba para optar al Título de Ingeniero Comercial, Mención Administración,
Universidad de Chile, Facultad de Ciencias Económicas y Administrativas, Escuela de Economía y
Administración, 2003.

Román, P. y Velásquez, J., IN72J – Arquitectura Tecnológica de Aplicaciones Web. Curso dictado
en la Facultad de Ciencias Físicas y Matemáticas de la Universidad de Chile, Departamento de
Ingeniería Industrial, Otoño 2005.

S.A.C.I. Falabella, Memoria Anual 2005.

Smith, H., From CIO to CPO via BPM, The Next Generation of Enterprise Automation. CSC White
Paper, Computer sciences corporation European office of technology and innovation, Septiembre
2005.

Smith, H., Process Innovation, P-TRIZ in the History of Business Process. Business Process Trends,
Abril 2006. http://www.bptrends.com/

Smith, H., What Innovation Is, How Companies develop Operating Systems for Innovation. CSC
White Paper, Computer Sciences Corporation, European Office of Technology and Innovation, 2005.
Tesis de Grado                                                                                      118
Master in Business Engineering
Universidad de Chile
               Facultad de Ciencias Físicas y Matemáticas
               Departamento de Ingeniería Industrial

                     Creación del Proceso de Atención de Requerimientos de Clientes Tarjeta Paris



Sveiby, K.E. y The Konrad Group, Den Osynliga Balansräkningen – The Invisible Balance Sheet,
Key Indicators for Accounting, Control and Valuation of Know-How Companies. Ledarskap –
Estocolmo, Suecia, 1989.

Swift, R., Accelerating Customer Relationships using CRM and Relationships Technologies.
Prentice-Hall Inc., Estados Unidos de América, 2001.

Tapia, T., Profesor Guía: Olavarrieta, S., Webshopping: Factores del Diseño de Páginas Web de
Retail que Influyen en la Compra por Internet en Chile. Seminario de Prueba para optar al Título de
Ingeniero Comercial, Mención Administración, Universidad de Chile, Facultad de Economía y
Negocios, Escuela de Economía y Administración, 2006.

Varas, S., IN71J – Diseño de Modelos y Procesos de Negocios con TI. Curso dictado en la Facultad
de Ciencias Físicas y Matemáticas de la Universidad de Chile, Departamento de Ingeniería
Industrial, Otoño 2005.

Véliz, M., Profesor Guía: Reyes, C., Creación de un Data Warehouse Financiero y su Apoyo en la
Gestión de la Compañía. Memoria para optar al Título de Ingeniero Civil en Informática, Universidad
Técnica Federico Santa María, Departamento de Informática, 2003.

Vignolo, C., IN74V – Habilidades Directivas I. Curso dictado en la Facultad de Ciencias Físicas y
Matemáticas de la Universidad de Chile, Departamento de Ingeniería Industrial, Primavera 2006.

Vignolo, C., IN74W – Habilidades Directivas II. Curso dictado en la Facultad de Ciencias Físicas y
Matemáticas de la Universidad de Chile, Departamento de Ingeniería Industrial, Otoño 2007.

White, S., Introduction to BPMN. Business Process Trends, Julio 2004. http://www.bptrends.com/

Wikipedia, la Enciclopedia Libre, Ontología Informática. http://es.wikipedia.org/wiki/Portada/




Tesis de Grado                                                                                      119
Master in Business Engineering
Universidad de Chile
               Facultad de Ciencias Físicas y Matemáticas
               Departamento de Ingeniería Industrial

                     Creación del Proceso de Atención de Requerimientos de Clientes Tarjeta Paris




                                                  Anexos




Tesis de Grado                                                                                      120
Master in Business Engineering
Universidad de Chile
               Facultad de Ciencias Físicas y Matemáticas
               Departamento de Ingeniería Industrial

                     Creación del Proceso de Atención de Requerimientos de Clientes Tarjeta Paris


                                                   Anexo 1




Tesis de Grado                                                                                      121
Master in Business Engineering
Universidad de Chile
               Facultad de Ciencias Físicas y Matemáticas
               Departamento de Ingeniería Industrial

                     Creación del Proceso de Atención de Requerimientos de Clientes Tarjeta Paris


                                                   Anexo 2




Tesis de Grado                                                                                      122
Master in Business Engineering
Universidad de Chile
               Facultad de Ciencias Físicas y Matemáticas
               Departamento de Ingeniería Industrial

                     Creación del Proceso de Atención de Requerimientos de Clientes Tarjeta Paris




Tesis de Grado                                                                                      123
Master in Business Engineering
Universidad de Chile
               Facultad de Ciencias Físicas y Matemáticas
               Departamento de Ingeniería Industrial

                     Creación del Proceso de Atención de Requerimientos de Clientes Tarjeta Paris




Tesis de Grado                                                                                      124
Master in Business Engineering
Universidad de Chile
               Facultad de Ciencias Físicas y Matemáticas
               Departamento de Ingeniería Industrial

                     Creación del Proceso de Atención de Requerimientos de Clientes Tarjeta Paris




Tesis de Grado                                                                                      125
Master in Business Engineering
Universidad de Chile
               Facultad de Ciencias Físicas y Matemáticas
               Departamento de Ingeniería Industrial

                     Creación del Proceso de Atención de Requerimientos de Clientes Tarjeta Paris




Tesis de Grado                                                                                      126
Master in Business Engineering
Universidad de Chile
               Facultad de Ciencias Físicas y Matemáticas
               Departamento de Ingeniería Industrial

                     Creación del Proceso de Atención de Requerimientos de Clientes Tarjeta Paris




Tesis de Grado                                                                                      127
Master in Business Engineering
Universidad de Chile
               Facultad de Ciencias Físicas y Matemáticas
               Departamento de Ingeniería Industrial

                     Creación del Proceso de Atención de Requerimientos de Clientes Tarjeta Paris




Tesis de Grado                                                                                      128
Master in Business Engineering
Universidad de Chile
               Facultad de Ciencias Físicas y Matemáticas
               Departamento de Ingeniería Industrial

                     Creación del Proceso de Atención de Requerimientos de Clientes Tarjeta Paris




Tesis de Grado                                                                                      129
Master in Business Engineering
Universidad de Chile
               Facultad de Ciencias Físicas y Matemáticas
               Departamento de Ingeniería Industrial

                     Creación del Proceso de Atención de Requerimientos de Clientes Tarjeta Paris




Tesis de Grado                                                                                      130
Master in Business Engineering
Universidad de Chile
               Facultad de Ciencias Físicas y Matemáticas
               Departamento de Ingeniería Industrial

                     Creación del Proceso de Atención de Requerimientos de Clientes Tarjeta Paris




Tesis de Grado                                                                                      131
Master in Business Engineering
Universidad de Chile
               Facultad de Ciencias Físicas y Matemáticas
               Departamento de Ingeniería Industrial

                     Creación del Proceso de Atención de Requerimientos de Clientes Tarjeta Paris




Tesis de Grado                                                                                      132
Master in Business Engineering
Universidad de Chile
               Facultad de Ciencias Físicas y Matemáticas
               Departamento de Ingeniería Industrial

                     Creación del Proceso de Atención de Requerimientos de Clientes Tarjeta Paris




Tesis de Grado                                                                                      133
Master in Business Engineering
Universidad de Chile
               Facultad de Ciencias Físicas y Matemáticas
               Departamento de Ingeniería Industrial

                     Creación del Proceso de Atención de Requerimientos de Clientes Tarjeta Paris




Tesis de Grado                                                                                      134
Master in Business Engineering
Universidad de Chile
               Facultad de Ciencias Físicas y Matemáticas
               Departamento de Ingeniería Industrial

                     Creación del Proceso de Atención de Requerimientos de Clientes Tarjeta Paris




Tesis de Grado                                                                                      135
Master in Business Engineering
Universidad de Chile
               Facultad de Ciencias Físicas y Matemáticas
               Departamento de Ingeniería Industrial

                     Creación del Proceso de Atención de Requerimientos de Clientes Tarjeta Paris




Tesis de Grado                                                                                      136
Master in Business Engineering
Universidad de Chile
               Facultad de Ciencias Físicas y Matemáticas
               Departamento de Ingeniería Industrial

                     Creación del Proceso de Atención de Requerimientos de Clientes Tarjeta Paris




Tesis de Grado                                                                                      137
Master in Business Engineering
Universidad de Chile
               Facultad de Ciencias Físicas y Matemáticas
               Departamento de Ingeniería Industrial

                     Creación del Proceso de Atención de Requerimientos de Clientes Tarjeta Paris




Tesis de Grado                                                                                      138
Master in Business Engineering
Universidad de Chile
               Facultad de Ciencias Físicas y Matemáticas
               Departamento de Ingeniería Industrial

                     Creación del Proceso de Atención de Requerimientos de Clientes Tarjeta Paris


                                                   Anexo 3




Tesis de Grado                                                                                      139
Master in Business Engineering
Universidad de Chile
               Facultad de Ciencias Físicas y Matemáticas
               Departamento de Ingeniería Industrial

                     Creación del Proceso de Atención de Requerimientos de Clientes Tarjeta Paris




Tesis de Grado                                                                                      140
Master in Business Engineering
Universidad de Chile
               Facultad de Ciencias Físicas y Matemáticas
               Departamento de Ingeniería Industrial

                     Creación del Proceso de Atención de Requerimientos de Clientes Tarjeta Paris




Tesis de Grado                                                                                      141
Master in Business Engineering
Universidad de Chile
               Facultad de Ciencias Físicas y Matemáticas
               Departamento de Ingeniería Industrial

                     Creación del Proceso de Atención de Requerimientos de Clientes Tarjeta Paris




Tesis de Grado                                                                                      142
Master in Business Engineering
Universidad de Chile
               Facultad de Ciencias Físicas y Matemáticas
               Departamento de Ingeniería Industrial

                     Creación del Proceso de Atención de Requerimientos de Clientes Tarjeta Paris




Tesis de Grado                                                                                      143
Master in Business Engineering
Universidad de Chile
               Facultad de Ciencias Físicas y Matemáticas
               Departamento de Ingeniería Industrial

                     Creación del Proceso de Atención de Requerimientos de Clientes Tarjeta Paris




Tesis de Grado                                                                                      144
Master in Business Engineering
Universidad de Chile
               Facultad de Ciencias Físicas y Matemáticas
               Departamento de Ingeniería Industrial

                     Creación del Proceso de Atención de Requerimientos de Clientes Tarjeta Paris




Tesis de Grado                                                                                      145
Master in Business Engineering
Universidad de Chile
               Facultad de Ciencias Físicas y Matemáticas
               Departamento de Ingeniería Industrial

                     Creación del Proceso de Atención de Requerimientos de Clientes Tarjeta Paris




Tesis de Grado                                                                                      146
Master in Business Engineering
Universidad de Chile
               Facultad de Ciencias Físicas y Matemáticas
               Departamento de Ingeniería Industrial

                     Creación del Proceso de Atención de Requerimientos de Clientes Tarjeta Paris




Tesis de Grado                                                                                      147
Master in Business Engineering
Universidad de Chile
               Facultad de Ciencias Físicas y Matemáticas
               Departamento de Ingeniería Industrial

                     Creación del Proceso de Atención de Requerimientos de Clientes Tarjeta Paris




Tesis de Grado                                                                                      148
Master in Business Engineering
Universidad de Chile
               Facultad de Ciencias Físicas y Matemáticas
               Departamento de Ingeniería Industrial

                     Creación del Proceso de Atención de Requerimientos de Clientes Tarjeta Paris


                                                   Anexo 4




Tesis de Grado                                                                                      149
Master in Business Engineering
Universidad de Chile
               Facultad de Ciencias Físicas y Matemáticas
               Departamento de Ingeniería Industrial

                     Creación del Proceso de Atención de Requerimientos de Clientes Tarjeta Paris




Tesis de Grado                                                                                      150
Master in Business Engineering
Universidad de Chile
               Facultad de Ciencias Físicas y Matemáticas
               Departamento de Ingeniería Industrial

                     Creación del Proceso de Atención de Requerimientos de Clientes Tarjeta Paris




Tesis de Grado                                                                                      151
Master in Business Engineering
Universidad de Chile
               Facultad de Ciencias Físicas y Matemáticas
               Departamento de Ingeniería Industrial

                     Creación del Proceso de Atención de Requerimientos de Clientes Tarjeta Paris




Tesis de Grado                                                                                      152
Master in Business Engineering
Universidad de Chile
               Facultad de Ciencias Físicas y Matemáticas
               Departamento de Ingeniería Industrial

                     Creación del Proceso de Atención de Requerimientos de Clientes Tarjeta Paris




Tesis de Grado                                                                                      153
Master in Business Engineering
Universidad de Chile
               Facultad de Ciencias Físicas y Matemáticas
               Departamento de Ingeniería Industrial

                     Creación del Proceso de Atención de Requerimientos de Clientes Tarjeta Paris




Tesis de Grado                                                                                      154
Master in Business Engineering
Universidad de Chile
               Facultad de Ciencias Físicas y Matemáticas
               Departamento de Ingeniería Industrial

                     Creación del Proceso de Atención de Requerimientos de Clientes Tarjeta Paris




Tesis de Grado                                                                                      155
Master in Business Engineering
Universidad de Chile
               Facultad de Ciencias Físicas y Matemáticas
               Departamento de Ingeniería Industrial

                     Creación del Proceso de Atención de Requerimientos de Clientes Tarjeta Paris




Tesis de Grado                                                                                      156
Master in Business Engineering
Universidad de Chile
               Facultad de Ciencias Físicas y Matemáticas
               Departamento de Ingeniería Industrial

                     Creación del Proceso de Atención de Requerimientos de Clientes Tarjeta Paris




Tesis de Grado                                                                                      157
Master in Business Engineering
Universidad de Chile
               Facultad de Ciencias Físicas y Matemáticas
               Departamento de Ingeniería Industrial

                     Creación del Proceso de Atención de Requerimientos de Clientes Tarjeta Paris




Tesis de Grado                                                                                      158
Master in Business Engineering
Universidad de Chile
               Facultad de Ciencias Físicas y Matemáticas
               Departamento de Ingeniería Industrial

                     Creación del Proceso de Atención de Requerimientos de Clientes Tarjeta Paris




Tesis de Grado                                                                                      159
Master in Business Engineering
Universidad de Chile
               Facultad de Ciencias Físicas y Matemáticas
               Departamento de Ingeniería Industrial

                     Creación del Proceso de Atención de Requerimientos de Clientes Tarjeta Paris




Tesis de Grado                                                                                      160
Master in Business Engineering
Universidad de Chile
               Facultad de Ciencias Físicas y Matemáticas
               Departamento de Ingeniería Industrial

                     Creación del Proceso de Atención de Requerimientos de Clientes Tarjeta Paris




Tesis de Grado                                                                                      161
Master in Business Engineering
Universidad de Chile
               Facultad de Ciencias Físicas y Matemáticas
               Departamento de Ingeniería Industrial

                     Creación del Proceso de Atención de Requerimientos de Clientes Tarjeta Paris




Tesis de Grado                                                                                      162
Master in Business Engineering
Universidad de Chile
               Facultad de Ciencias Físicas y Matemáticas
               Departamento de Ingeniería Industrial

                     Creación del Proceso de Atención de Requerimientos de Clientes Tarjeta Paris


                                                   Anexo 5

Pantalla de Ingreso: entrada.html
<!DOCTYPE HTML PUBLIC "-//W3C//DTD HTML 4.01 Transitional//EN">
<HTML>
<HEAD>
        <META name="GENERATOR" content="IBM WebSphere Studio">
        <TITLE>entrada.jsp</TITLE>
</HEAD>
<BODY background="nuevofondoprototipo.jpg" text="#000000" link="#000099" vlink="#ffff00"
alink="#ff0000">
        <FORM method="POST" action="SistemaServlet">
        <CENTER>
        <BR>
        <BR>
        <BR><BR>
        <BR><TABLE border="1">
             <TBODY>
                 <TR>
                      <TD><FONT size="3" face="Tahoma">Rut</FONT></TD>
                      <TD><FONT size="3" face="Tahoma"><INPUT size="20" type="text"
                      name="rut"></FONT></TD>
                 </TR>
                 <TR>
                      <TD><FONT size="3" face="Tahoma">Password</FONT></TD>
                      <TD><FONT size="3" face="Tahoma"><INPUT size="20" type="password"
                      name="password"></FONT></TD>
                 </TR>
             </TBODY>
        </TABLE>
        <H3 align="center"><FONT size="3" face="Tahoma">Ingrese Tipo Solicitud</FONT></H3>
        <SELECT name="SOLICITUD" multiple>
             <OPTION> AUMENTAR LINEA DE CREDITO</OPTION>
             <OPTION> REPACTAR DEUDA</OPTION>
             <OPTION> RECLAMAR INTERESES</OPTION>
        </SELECT><BR>
        <BR>
        <BR>
        <FONT size="3" face="Tahoma"><INPUT type="SUBMIT" value="ENVIAR"><INPUT type="reset"
        name="LIMPIAR" value="LIMPIAR"><BR>
        </FONT><BR>
        <BR>
        <BR>
        <BR>
        <BR>
        <BR>
        </CENTER>
        </FORM>
</BODY>
</HTML>




Tesis de Grado                                                                                      163
Master in Business Engineering
Universidad de Chile
               Facultad de Ciencias Físicas y Matemáticas
               Departamento de Ingeniería Industrial

                     Creación del Proceso de Atención de Requerimientos de Clientes Tarjeta Paris

Gestor: SistemaServlet.java
import javax.servlet.http.HttpServlet;
import java.io.*;
import javax.servlet.*;
import javax.servlet.http.*;
import java.sql.*;
import java.lang.Object.*;
import java.util.*;
import java.lang.Math;
import java.text.NumberFormat;
public class SistemaServlet extends HttpServlet {
     public void doPost(
           javax.servlet.http.HttpServletRequest request,
           javax.servlet.http.HttpServletResponse response)
     throws javax.servlet.ServletException, java.io.IOException {
     //SE DEFINEN ALGUNAS VARIABLES
           String rut=null;
           String password=null;
           String url=null;
           String mensaje=null;
           String mensajeb=null;
           String mensajec=null;
           Cliente cliente;
           Connection DBConexion;
           String LC= null;
           String D=null;
           String F=null;
           String C=null;
           String R=null;
           String nuevolimite=null;
           String ID;
           Vector Aux= new Vector();
           Vector mensaje2= new Vector();
           String solicitud=null;
           //SE RECIBEN LOS DATOS DEL FORMULARIO DEL CLIENTE
           rut=request.getParameter("rut");
           password=request.getParameter("password");
           solicitud=request.getParameter("SOLICITUD");
           //SE CONECTA A LA BASE DE DATOS
           DBConexion=Conectar();
           cliente=new Cliente(rut,password);
           if (cliente.ValidaUsuario(DBConexion)) {
                if (solicitud.equals("REPACTAR DEUDA")) {
                      cliente=null;
                      cliente=new Cliente(rut,DBConexion);
                      mensaje2 = RepactarDeuda(cliente,DBConexion);
                      mensaje=(String)mensaje2.elementAt(2);
                      mensajeb=(String)mensaje2.elementAt(1);
                      mensajec=(String)mensaje2.elementAt(0);
                      url = "inicio2.jsp";
                      DesplegarResultadoa(url, mensaje, mensajeb,mensajec,
                      request,
                      response);}
                      else {
                      if (solicitud.equals("AUMENTAR LINEA DE CREDITO")){
                           cliente=null;
                           cliente=new Cliente(rut,DBConexion);
                           mensaje=AumentaLC(cliente,DBConexion);
                           url = "inicio.jsp";
                           DesplegarResultadob(url, mensaje, request, response);}
                           else{
                                 url = "inicio3.jsp";
                                 mensaje= "Su solicictud fue derivada a un área
                                 especializada, tomaremos contacto con Ud. a la
                                 brevedad";
                                 DesplegarResultadob(url, mensaje, request,
                          response);
                           }
Tesis de Grado                                                                                      164
Master in Business Engineering
Universidad de Chile
               Facultad de Ciencias Físicas y Matemáticas
               Departamento de Ingeniería Industrial

                     Creación del Proceso de Atención de Requerimientos de Clientes Tarjeta Paris

                           }
             }
             else{
                     url = "error.jsp";
                     mensaje = "el Rut o Password ingresado no es valido, por favor
                     intente nuevamente";
                     DesplegarResultadob(url, mensaje, request, response);
           }
      }
      private void DesplegarResultadoa(
           String url,
           String mensaje,
           String mensajeb,
           String mensajec,
           HttpServletRequest request,
           HttpServletResponse response)
      throws javax.servlet.ServletException, java.io.IOException {
           RequestDispatcher disp = null;
           request.setAttribute("mensaje", mensaje);
           request.setAttribute("mensajeb", mensajeb);
           request.setAttribute("mensajec", mensajec);
           disp = getServletContext().getRequestDispatcher("/" + url);
           disp.forward(request, response);
      }
      private void DesplegarResultadob(
           String url,
           String mensaje,
           HttpServletRequest request,
           HttpServletResponse response)
      throws javax.servlet.ServletException, java.io.IOException {
           RequestDispatcher disp = null;
           request.setAttribute("mensaje", mensaje);
           disp = getServletContext().getRequestDispatcher("/" + url);
           disp.forward(request, response);
      }
      private Connection Conectar() {
           Connection conexion = null;
           String DBurl = "jdbc:odbc:prototipo3";
           try {
                 Class.forName("sun.jdbc.odbc.JdbcOdbcDriver");
                 conexion = DriverManager.getConnection(DBurl, "root", "");
           }
           catch (Exception e) {
                 e.printStackTrace();
           }
           return conexion;
      }
      public String AumentaLC (Cliente cliente, Connection DBConexion){
           String LC= null;
           String D=null;
           String F=null;
           String C=null;
           String R=null;
           String nuevolimite=null;
           String ID;
           Vector Aux= new Vector();
           Aux=cliente.getDatos();
           F= (String)Aux.elementAt(2);
           C= (String)Aux.elementAt(3);
           R= (String)Aux.elementAt(4);
           LC= (String)Aux.elementAt(5);
           D= (String)Aux.elementAt(6);
           ID= (String)Aux.elementAt(7);
           int NUMFI=Integer.parseInt(F.trim());
           int NUMC=Integer.parseInt(C.trim());
           int NUMR=Integer.parseInt(R.trim());
           double NUMLC=Double.valueOf(LC).doubleValue();
           boolean numrib1= (NUMR==1);

Tesis de Grado                                                                                      165
Master in Business Engineering
Universidad de Chile
               Facultad de Ciencias Físicas y Matemáticas
               Departamento de Ingeniería Industrial

                     Creación del Proceso de Atención de Requerimientos de Clientes Tarjeta Paris

             boolean numrib2=(NUMR==2);
             boolean numrib3= (NUMR==3);
             boolean numrib4= (NUMR==4);
             boolean numfib1=(NUMFI>=0)& (NUMFI<=29);
             boolean numfib2=(NUMFI>=30)& (NUMFI<=60);
             boolean numfib3=(NUMFI>=61);
             boolean numcib1=(NUMC>=0)& (NUMC<=300);
             boolean numcib2=(NUMC>=301)& (NUMC<=500);
             boolean numcib3=(NUMC>=501);
             double fac=0.5;
             if (numrib1) {
                  if (numfib1){
                        if (numcib1){
                             fac=0.025;}
                             else {
                             if (numcib2){
                                  fac=0.1;}
                                  else {
                                        fac=0.02;}
                             }
                  }
                  else {
                  if (numfib2){
                        if (numcib1){
                             fac=0.45;}
                             else {
                             if (numcib2){
                                  fac=0.37;}
                                  else {
                                        fac=0.4;}
                             }
                  }
                        else {
                        if (numcib1){
                             fac=0.45;}
                             else {
                             if(numcib2){
                                  fac=0.4;}
                                  else {
                                        fac=0.35;}
                             }
                        }
                  }
             }
             else {
             if (numrib2) {
                  if (numfib1) {
                        if (numcib1) {
                             fac=0.25;}
                             else {
                             if (numcib2) {
                                  fac=0.075;}
                                  else {
                                        fac=0.35;}
                             }
                  }
                  else {
                  if (numfib2) {
                        if (numcib1){
                             fac= 0.1;}
                             else {
                             if (numcib2) {
                                  fac=0.3;}
                                  else {
                                        fac=0.56;}
                             }
                  }
                        else {

Tesis de Grado                                                                                      166
Master in Business Engineering
Universidad de Chile
               Facultad de Ciencias Físicas y Matemáticas
               Departamento de Ingeniería Industrial

                     Creación del Proceso de Atención de Requerimientos de Clientes Tarjeta Paris

                           if (numcib1){
                                fac=0.25;}
                                else {
                                if (numcib2) {
                                     fac=0.2;}
                                     else {
                                           fac=0.14;}
                                }
                           }
                  }
             }
             else {
             if (numrib3){
                  if (numfib1) {
                       if (numcib1) {
                             fac=0.5;}
                             else {
                             if (numcib2){
                                   fac=0.05;}
                                   else {
                                        fac= 0.07;}
                             }
                  }
                  else {
                  if (numfib2) {
                       if (numcib1){
                             fac=0.09;}
                             else {
                             if (numcib2) {
                                   fac=0.05;}
                                   else {
                                        fac=0.1;}
                             }
                  }
                       else {
                       if (numcib1){
                             fac=0.15;}
                             else {
                             if (numcib2) {
                                   fac=0.3;}
                                   else {
                                        fac=0.25;}
                             }
                       }
                  }
                  else {
                  if (numfib1) {
                       if (numcib1){
                             fac=0.15;}
                             else{
                             if (numcib2) {
                                   fac=0.6;}
                                   else {
                                        fac=0.3;}
                             }
                  }
                  else {
                  if (numfib2) {
                       if (numcib1){
                             fac=0.075;}
                             else {
                             if (numcib2){
                                   fac=0.24;}
                                   else {
                                        fac=0.08;}
                             }
                  }
                       else{

Tesis de Grado                                                                                      167
Master in Business Engineering
Universidad de Chile
               Facultad de Ciencias Físicas y Matemáticas
               Departamento de Ingeniería Industrial

                     Creación del Proceso de Atención de Requerimientos de Clientes Tarjeta Paris

                           if (numcib1) {
                                fac=0.085;}
                                else {
                                if (numcib2){
                                     fac=0.35;}
                                     else {
                                           fac=0.045;}
                                }                                                                   }
                           }
                 }
           }
           }
           double nuevoli2=NUMLC+(NUMLC*fac);
           double nuevoli=Math.round(nuevoli2);
           String aux = String.valueOf(nuevoli);
           cliente.actualizarLC(aux,DBConexion,ID);
           return aux;
           }
      public Vector RepactarDeuda (Cliente cliente, Connection DBConexion){
           String LC= null;
           String D=null;
           String F=null;
           String C=null;
           String R=null;
           String nuevolimite=null;
           String ID;
           Vector Aux= new Vector();
           Vector Aux2 = new Vector();
           Aux=cliente.getDatos();
           F= (String)Aux.elementAt(2);
           C= (String)Aux.elementAt(3);
           R= (String)Aux.elementAt(4);
           LC= (String)Aux.elementAt(5);
           D= (String)Aux.elementAt(6);
           ID= (String)Aux.elementAt(7);
           int NUMFI=Integer.parseInt(F.trim());
           int NUMC=Integer.parseInt(C.trim());
           int NUMR=Integer.parseInt(R.trim());
           double NUMD=Double.valueOf(D).doubleValue();
           boolean numrib1= (NUMR==1);
           boolean numrib2=(NUMR==2);
           boolean numrib3= (NUMR==3);
           boolean numrib4= (NUMR==4);
           boolean numfib1=(NUMFI>=0)& (NUMFI<=29);
           boolean numfib2=(NUMFI>=30)& (NUMFI<=60);
           boolean numfib3=(NUMFI>=61);
           boolean numcib1=(NUMC>=0)& (NUMC<=300);
           boolean numcib2=(NUMC>=301)& (NUMC<=500);
           boolean numcib3=(NUMC>=501);
           double tasa=0.5;
                if (numrib1) {
                      if (numfib1){
                           if (numcib1){
                                 tasa=0.025;}
                                 else {
                                 if (numcib2){
                                      tasa=0.1;}
                                      else {
                                            tasa=0.02;}
                                 }
                      }
                      else {
                      if (numfib2){
                           if (numcib1){
                                 tasa=0.045;}
                                 else {
                                 if (numcib2){
                                      tasa=0.037;}

Tesis de Grado                                                                                          168
Master in Business Engineering
Universidad de Chile
               Facultad de Ciencias Físicas y Matemáticas
               Departamento de Ingeniería Industrial

                     Creación del Proceso de Atención de Requerimientos de Clientes Tarjeta Paris

                                                   else {
                                                        tasa=0.04;}
                                           }
                           }
                                   else {
                                   if (numcib1){
                                        tasa=0.045;}
                                        else {
                                        if(numcib2){
                                              tasa=0.04;}
                                              else {
                                                   tasa=0.035;}
                                        }
                                   }
                         }
                    }
                    else {
                    if (numrib2) {
                         if (numfib1) {
                              if (numcib1) {
                                   tasa=0.0335;}
                                   else {
                                   if (numcib2) {
                                         tasa=0.075;}
                                         else {
                                              tasa=0.035;}
                                   }
                         }
                         else {
                         if (numfib2) {
                              if (numcib1){
                                   tasa= 0.01;}
                                   else {
                                   if (numcib2) {
                                         tasa=0.03;}
                                         else {
                                              tasa=0.056;}
                                   }
                         }
                              else {
                              if (numcib1){
                                   tasa=0.025;}
                                   else {
                                   if (numcib2) {
                                         tasa=0.02;}
                                         else {
                                              tasa=0.014;}
                                   }
                              }
                         }
                    }
                    else {
                    if (numrib3){
                         if (numfib1) {
                              if (numcib1) {
                                   tasa=0.05;}
                                   else {
                                   if (numcib2){
                                         tasa=0.05;}
                                         else {
                                              tasa= 0.07;}
                                   }
                         }
                         else {
                         if (numfib2) {
                              if (numcib1){
                                   tasa=0.09;}
                                   else {

Tesis de Grado                                                                                      169
Master in Business Engineering
Universidad de Chile
               Facultad de Ciencias Físicas y Matemáticas
               Departamento de Ingeniería Industrial

                     Creación del Proceso de Atención de Requerimientos de Clientes Tarjeta Paris

                                           if (numcib2) {
                                                tasa=0.05;}
                                                else {
                                                     tasa=0.01;}
                                           }
                           }
                                   else {
                                   if (numcib1){
                                        tasa=0.015;}
                                        else {
                                        if (numcib2) {
                                              tasa=0.03;}
                                              else {
                                                   tasa=0.25;}
                                        }
                                   }
                           }
                           else {
                           if (numfib1) {
                                if (numcib1){
                                      tasa=0.015;}
                                      else{
                                      if (numcib2) {
                                            tasa=0.06;}
                                            else {
                                                 tasa=0.03;}
                                      }
                           }
                           else {
                           if (numfib2) {
                                if (numcib1){
                                      tasa=0.075;}
                                      else {
                                      if (numcib2){
                                            tasa=0.024;}
                                            else {
                                                 tasa=0.008;}
                                      }
                           }
                                else{
                                if (numcib1) {
                                      tasa=0.085;}
                                      else {
                                      if (numcib2){
                                            tasa=0.035;}
                                            else {
                                                 tasa=0.045;}
                                      }
                                }
                           }
                           }
                  }
                  }
             double plazo1= 4;
             double ndaux1=plazo1*tasa;
             double base= 1+ tasa;
             double decon= Math.pow(base,plazo1);
             double decon1=ndaux1/decon;
             double decon2=1+decon1;
             double nuevadeuda2= (NUMD*decon2);
             long nuevadeuda3=Math.round(nuevadeuda2);
             int nuevadeuda1= Math.round(nuevadeuda3);
             double valorcuota2=nuevadeuda1/plazo1;
             long valorcuota3=Math.round(valorcuota2);
             int valorcuota1= Math.round(valorcuota3);
             NumberFormat nf=NumberFormat.getInstance();
             nf.format(valorcuota1);
             String svalordeuda1 = String.valueOf(nuevadeuda1);

Tesis de Grado                                                                                      170
Master in Business Engineering
Universidad de Chile
               Facultad de Ciencias Físicas y Matemáticas
               Departamento de Ingeniería Industrial

                     Creación del Proceso de Atención de Requerimientos de Clientes Tarjeta Paris

           String svalorcuota1= String.valueOf(valorcuota1);
           String snumd= String.valueOf(NUMD);
           String sndaux1= String.valueOf(ndaux1);
           String stasa= String.valueOf(tasa);
           Aux2.addElement(svalordeuda1);
           Aux2.addElement(svalorcuota1);
           Aux2.addElement(stasa);
           cliente.actualizarCuota(svalorcuota1,DBConexion,ID);
           cliente.actualizarDeuda(svalordeuda1,DBConexion,ID);
           cliente.actualizarTasa(stasa,DBConexion,ID);
           return Aux2;
           }
      public void doGet(
           javax.servlet.http.HttpServletRequest request,
           javax.servlet.http.HttpServletResponse response)
      throws javax.servlet.ServletException, java.io.IOException {
           this.doPost(request, response);
      }
}




Tesis de Grado                                                                                      171
Master in Business Engineering
Universidad de Chile
               Facultad de Ciencias Físicas y Matemáticas
               Departamento de Ingeniería Industrial

                     Creación del Proceso de Atención de Requerimientos de Clientes Tarjeta Paris

Cliente: Cliente.java
import java.util.*;
import java.sql.*;
//SE INCLUYE LA CLASE JAVA.SQL LA CUAL GENERA CONFLICTOS CON LA CLASE JAVA.UTIL.DATE
public class Cliente {
      private String Rut = null;
      private String Fidelidad = null;
      private String Riesgo = null;
      private String LimiteCredito = null;
      private String Deuda= null;
      private String Password = null;
      private String Comportamiento= null;
      private String ID = null;
      private String Cuota = null;
      private String Tasa=null;
      public Cliente(String rut, String password) {
            this.Rut = rut;
            this.Password = password;
      }
      public Cliente(String rut, Connection conexion) {
      //SE MODIFICAN LOS PARÁMETROS DEL CONSTRUCTOR
      //SE LLENAN LAS VARIABLES DE CLASE EN FUNCIÓN DE LA CONSULTA A BASE DE DATOS CON RUT
            this.Rut = rut;
            Statement statement = null;
            ResultSet rs = null;
            try {
                  statement = conexion.createStatement();
                  String a= "SELECT * FROM clientes_titulares, cuentas WHERE
                  clientes_titulares.RUT='"+ this.Rut +"' AND
                  clientes_titulares.IDCLIENTE=cuentas.CLI_IDCLIENTE AND cuentas.ESTADO=
                  'vigente'";
                  rs = statement.executeQuery(a);
                  while (rs.next()) {
                         this.Rut = rs.getString("RUT");
                         this.Password = rs.getString("PASSWORD");
                         this.Fidelidad = rs.getString("FIDELIDAD");
                         this.Comportamiento = rs.getString("COMPORTAMIENTO");
                         this.Riesgo = rs.getString("RIESGO");
                         this.LimiteCredito = rs.getString("LIMITECREDITO");
                         this.Deuda = rs.getString("MONTODEUDA");
                         this.ID = rs.getString("IDCLIENTE");
                         this.Cuota = rs.getString("MONTOCUOTAS");
                         this.Tasa = rs.getString("TASA");
                  }
                  rs.close();
                  statement.close();
            }
            catch (Exception e) {
                  e.printStackTrace();
            }
      }
      public String getRut() {
            return this.Rut;
      }
      public Vector getDatos() {
            Vector Datos = new Vector();
            Datos.addElement(Rut);
            Datos.addElement(Password);
            Datos.addElement(Fidelidad);
            Datos.addElement(Comportamiento);
            Datos.addElement(Riesgo);
            Datos.addElement(LimiteCredito);
            Datos.addElement(Deuda);
            Datos.addElement(ID);
            return Datos;
      }
      public void setRut(String rut) {
            this.Rut = rut;
      }
      public void setPassword(String password) {
            this.Password = password;
      }
      public void setFidelidad(String fidelidad) {
            this.Fidelidad = fidelidad;
      }
      public void setComportamiento(String comportamiento) {

Tesis de Grado                                                                                      172
Master in Business Engineering
Universidad de Chile
               Facultad de Ciencias Físicas y Matemáticas
               Departamento de Ingeniería Industrial

                     Creación del Proceso de Atención de Requerimientos de Clientes Tarjeta Paris

            this.Comportamiento = comportamiento;
      }
      public void setRiesgo(String riesgo) {
            this.Riesgo = riesgo;
      }
      public void setLimiteCredito(String limitecredito) {
            this.LimiteCredito = limitecredito;
      }
      public void setDeuda(String deuda) {
            this.Deuda = deuda;
      }
      public void setID(String id) {
            this.ID = id;
      }
      private boolean ValidaRut() {
      //CORRESPONDE AQUÍ PROGRAMAR LA RUTINA QUE IMPLEMENTA LA VALIDACIÓN DEL RUT CONTRA SU
      //DÍGITO VERIFICADOR
      //DADO QUE AQUELLO NO ES RELEVANTE EN ESTE CASO, SE ASUMIRÁ QUE ES CORRECTO
            boolean respuesta = true;
            return respuesta;
      }
      public boolean ValidaUsuario(Connection conexion) {
      //SE MODIFICA LA DECLARACIÓN DEL MÉTODO INCLUYENDO COMO PARÁMETRO LA CONEXIÓN DE LA
      //BASE DE DATOS
            String RutCliente = this.Rut;
            String RutBaseDatos = null;
            String PasswordCliente = this.Password;
            String PasswordBaseDatos = null;
            if (this.ValidaRut()) {
            //SE BUSCA EN LA BASE DE DATOS LA INFORMACIÓN DEL CLIENTE
                  Statement statement = null;
                  ResultSet rs = null;
                  try {
                        statement = conexion.createStatement();
                        rs = statement.executeQuery("SELECT * FROM clientes_titulares WHERE
                        clientes_titulares.RUT='" + RutCliente + "'");
                        while (rs.next()) {
                              RutBaseDatos = rs.getString("RUT");
                              PasswordBaseDatos = rs.getString("PASSWORD");
                        }
                        rs.close();
                        statement.close();
                  }
                  catch (Exception e) {
                        e.printStackTrace();
                  }
                  //LUEGO SE VERIFICA QUE TANTO EL RUT COMO EL PASSWORD COINCIDAN
                  if (RutCliente.equals(RutBaseDatos)
                  & PasswordCliente.equals(PasswordBaseDatos)) {
                        return true;
                  }
                  else {
                        return false;
                  }
            }
            else {
                  return false;
            }
      }
      public void actualizarCuota(String LCRE, Connection conexion,String Ident){
            try {
                  Statement statement = conexion.createStatement();
                  String query="UPDATE cuentas SET cuentas.MONTOCUOTAS='"+LCRE+"' WHERE
                  cuentas.CLI_IDCLIENTE = '"+Ident+"'";
                  statement.executeUpdate(query);
                  statement.close();
            }
            catch (Exception e) {
                  e.printStackTrace();
            }
      }
      public void actualizarTasa(String LCRE, Connection conexion,String Ident){
            try {
                  Statement statement = conexion.createStatement();
                  String query="UPDATE cuentas SET cuentas.TASA='"+LCRE+"' WHERE
                  cuentas.CLI_IDCLIENTE = '"+Ident+"'";
                  statement.executeUpdate(query);
Tesis de Grado                                                                                      173
Master in Business Engineering
Universidad de Chile
               Facultad de Ciencias Físicas y Matemáticas
               Departamento de Ingeniería Industrial

                     Creación del Proceso de Atención de Requerimientos de Clientes Tarjeta Paris

                   statement.close();
             }
             catch (Exception e) {
                   e.printStackTrace();
             }
      }
      public void actualizarDeuda(String LCRE, Connection conexion,String Ident){
            try {
                  Statement statement = conexion.createStatement();
                  String query="UPDATE cuentas SET cuentas.MONTODEUDA='"+LCRE+"' WHERE
                  cuentas.CLI_IDCLIENTE = '"+Ident+"'";
                  statement.executeUpdate(query);
                  statement.close();
            }
            catch (Exception e) {
                  e.printStackTrace();
            }
      }
      public void actualizarLC(String NDEUD, Connection conexion,String Ident){
            try {
                  Statement statement = conexion.createStatement();
                  String query="UPDATE cuentas SET cuentas.LIMITECREDITO='"+NDEUD+"' WHERE
                  cuentas.CLI_IDCLIENTE = '"+Ident+"'";
                  statement.executeUpdate(query);
                  statement.close();
            }
            catch (Exception e) {
                  e.printStackTrace();
            }
      }
}




Tesis de Grado                                                                                      174
Master in Business Engineering
Universidad de Chile
               Facultad de Ciencias Físicas y Matemáticas
               Departamento de Ingeniería Industrial

                     Creación del Proceso de Atención de Requerimientos de Clientes Tarjeta Paris

Pagina Respuesta Cupo: inicio.jsp
<!DOCTYPE HTML PUBLIC "-//W3C//DTD HTML 4.01 Transitional//EN">
<HTML>
<HEAD>
        <META name="GENERATOR" content="IBM WebSphere Studio">
        <TITLE>inicio.jsp</TITLE>
</HEAD>
<BODY background="nuevofondoprototipo.jpg" text="#000000" link="#000099" vlink="#ffff00"
alink="#ff0000">
        <jsp:useBean id="mensaje" class="java.lang.String" scope="request"/>
        <P><BR>
        <BR><BR>
        <BR>
        <BR>
        <FONT size="3" face="Tahoma">Su Nuevo Cupo es $ <%=mensaje%></FONT></P>
</BODY>
</HTML>

Pagina Respuesta Cuota: inicio2.jsp
<!DOCTYPE HTML PUBLIC "-//W3C//DTD HTML 4.01 Transitional//EN">
<HTML>
<HEAD>
        <META name="GENERATOR" content="IBM WebSphere Studio">
        <TITLE>inicio2.jsp</TITLE>
</HEAD>
<BODY background="nuevofondoprototipo.jpg" text="#000000" link="#000099" vlink="#ffff00"
alink="#ff0000">
        <P><BR>
        <BR>
        <BR><BR>
        <BR></P>
        <TABLE border="1">
                <TBODY>
                <TR>
                <jsp:useBean id="mensaje" class="java.lang.String" scope="request"/>
                <TD><FONT face="Tahoma" size="3">TASA <%=mensaje%> %</FONT></TD>
                <jsp:useBean id="mensajeb" class="java.lang.String" scope="request"/>
                <TD><FONT face="Tahoma" size="3">CUOTA $ <%=mensajeb%></FONT></TD>
                <jsp:useBean id="mensajec" class="java.lang.String" scope="request"/>
                <TD><FONT face="Tahoma" size="3">DEUDA TOTAL $ <%=mensajec%></FONT></TD>
                </TR>
        </TABLE>
</BODY>
</HTML>

Página Respuesta Intereses: inicio3.jsp
<!DOCTYPE HTML PUBLIC "-//W3C//DTD HTML 4.01 Transitional//EN">
<HTML>
<HEAD>
        <META name="GENERATOR" content="IBM WebSphere Studio">
        <TITLE>inicio.jsp</TITLE>
</HEAD>
<BODY background="nuevofondoprototipo.jpg" text="#000000" link="#000099" vlink="#ffff00"
alink="#ff0000">
        <jsp:useBean id="mensaje" class="java.lang.String" scope="request"/>
        <P><BR>
        <BR>
        <BR>
        <BR>
        <BR>
        <FONT size="3" face="Tahoma"><%=mensaje%></FONT></P>
</BODY>
</HTML>




Tesis de Grado                                                                                      175
Master in Business Engineering
Universidad de Chile
               Facultad de Ciencias Físicas y Matemáticas
               Departamento de Ingeniería Industrial

                     Creación del Proceso de Atención de Requerimientos de Clientes Tarjeta Paris

Página Respuesta Error: error.jsp
<!DOCTYPE HTML PUBLIC "-//W3C//DTD HTML 4.01 Transitional//EN">
<HTML>
<HEAD>
        <META name="GENERATOR" content="IBM WebSphere Studio">
        <TITLE>error.jsp</TITLE>
</HEAD>
<BODY background="nuevofondoprototipo.jpg" text="#000000" link="#000099" vlink="#ffff00"
alink="#ff0000">
        <jsp:useBean id="mensaje" class="java.lang.String" scope="request"/><BR>
        <P><BR>
        <BR>
        <BR>
        <BR>
        <FONT size="3" face="Tahoma">Estimado Cliente, <%=mensaje%></FONT></P>
</BODY>
</HTML>




Tesis de Grado                                                                                      176
Master in Business Engineering
Universidad de Chile
               Facultad de Ciencias Físicas y Matemáticas
               Departamento de Ingeniería Industrial

                     Creación del Proceso de Atención de Requerimientos de Clientes Tarjeta Paris


                                                   Anexo 6




Tesis de Grado                                                                                      177
Master in Business Engineering
Universidad de Chile
               Facultad de Ciencias Físicas y Matemáticas
               Departamento de Ingeniería Industrial

                     Creación del Proceso de Atención de Requerimientos de Clientes Tarjeta Paris




Tesis de Grado                                                                                      178
Master in Business Engineering
Universidad de Chile
               Facultad de Ciencias Físicas y Matemáticas
               Departamento de Ingeniería Industrial

                     Creación del Proceso de Atención de Requerimientos de Clientes Tarjeta Paris




Tesis de Grado                                                                                      179
Master in Business Engineering
Universidad de Chile
               Facultad de Ciencias Físicas y Matemáticas
               Departamento de Ingeniería Industrial

                     Creación del Proceso de Atención de Requerimientos de Clientes Tarjeta Paris




Tesis de Grado                                                                                      180
Master in Business Engineering
Universidad de Chile
               Facultad de Ciencias Físicas y Matemáticas
               Departamento de Ingeniería Industrial

                     Creación del Proceso de Atención de Requerimientos de Clientes Tarjeta Paris




Tesis de Grado                                                                                      181
Master in Business Engineering
Universidad de Chile
               Facultad de Ciencias Físicas y Matemáticas
               Departamento de Ingeniería Industrial

                     Creación del Proceso de Atención de Requerimientos de Clientes Tarjeta Paris




Tesis de Grado                                                                                      182
Master in Business Engineering
Universidad de Chile
               Facultad de Ciencias Físicas y Matemáticas
               Departamento de Ingeniería Industrial

                     Creación del Proceso de Atención de Requerimientos de Clientes Tarjeta Paris




Tesis de Grado                                                                                      183
Master in Business Engineering
Universidad de Chile
               Facultad de Ciencias Físicas y Matemáticas
               Departamento de Ingeniería Industrial

                     Creación del Proceso de Atención de Requerimientos de Clientes Tarjeta Paris




Tesis de Grado                                                                                      184
Master in Business Engineering

Tesis Final MBE

  • 1.
    UNIVERSIDAD DE CHILE Facultad de Ciencias Físicas y Matemáticas Departamento de Ingeniería Industrial CREACIÓN DEL PROCESO DE ATENCIÓN DE REQUERIMIENTOS DE CLIENTES TARJETA PARIS PROYECTO DE GRADO PARA OPTAR AL GRADO DE MAGÍSTER EN INGENIERÍA DE NEGOCIOS CON TECNOLOGÍAS DE INFORMACIÓN GABRIEL ALEJANDRO ZURITA VALDÉS PROFESOR GUÍA: SR. OSCAR BARROS VERA MIEMBROS DE LA COMISIÓN SR. ANTONIO HOLGADO SAN MARTÍN SR. SIGIFREDO LAENGLE SCARLAZETTA SR. DAVID PINILLA ORELLANA SANTIAGO DE CHILE JUNIO, 2007
  • 2.
  • 3.
    AGRADECIMIENTOS La vida tieneoportunidades inesperadas, que se presentan detrás de esquinas escondidas en el tiempo. Hace catorce años con amargura veía rotos mis sueños de estudiar Ingeniería Civil en la Universidad de Chile, y emprendía un largo camino de auto reconstrucción en la entonces Facultad de Ciencias Económicas y Administrativas de la misma casa de estudios. Después de aprender de los golpes y pequeñas victorias, vuelvo a Beaucheff, para cerrar un ciclo de mi vida, no sólo obteniendo un título de esta Facultad, sino también probando que los sueños por simples e infantiles que parezcan, siempre se pueden hacer realidad cuando uno pone corazón, coraje, ánimo, fuerza y voluntad. Esa fue la oportunidad que me brindó este programa de Magíster, distinto en forma y fondo a los demás, la de dejar atrás deudas pendientes conmigo mismo, expandiendo conocimientos en áreas informáticas que me eran ajenas, y aplicando lo aprendido en proyectos concretos del quehacer laboral. En este camino por cierto estoy en deuda de gratitud con mucha gente, partiendo por mi aliado principal en el desarrollo del proyecto, mi condiscípulo y amigo Rodrigo Capetillo, quien es responsable de la mayoría del componente tecnológico del desarrollo y de muchas ideas en su diseño. También se hace necesario mencionar al grupo de personas que también iniciaron esta aventura conmigo, cuya alegría y camaradería hicieron más gratas las largas jornadas de los viernes y las heladas mañanas de los sábados. Para Rodrigo Castro, Aldo Caprile, Alejandro Mutinelli, Jacqueline Lloyd, Julio Neira, Rodrigo Valdés, Paulina Sepúlveda y Leonardo López un gran abrazo y un sincero recuerdo. Como no destacar también a mi equipo de trabajo en Tarjeta Paris, que en definitiva hizo posible llevar a cabo la creación de una Central de Servicio al Cliente. Primero a Jeanette Martínez, mi Subjefa y mano derecha, y por cierto al resto de los Analistas, Carolina Henríquez, José Luis Espinoza, Ximena Madariaga, Verónica Carvajal, María José Ahumada, Rodrigo Silva y Erica Andaur que pusieron horas de energía e ideas en el proyecto. No puedo dejar de mencionar en este punto a que Carmen Gloria Fuenzalida y Jacqueline Acevedo que se integraron al final cuando se asumió la resolución de requerimientos de Tarjeta Jumbo Más. En Tarjeta Paris también encontré aliados que apoyaron la implementación de este rediseño. El primero lógicamente es Rodrigo Flores, autor intelectual de la idea de contar con una unidad que resolviera centralizadamente los requerimientos de clientes, y que me trajo desde la Gerencia de Crédito a la de Operaciones para hacerlo. Debo reconocer además a Gabriel Álvarez, Loreto Porras y David Pinilla, que aportaron con ideas y recomendaciones; así como también Mónica Torres, Claudia Téllez, Sebastián
  • 4.
    Morales y CarolinaAros de Tarjetas Cencosud, que siempre creyeron en el proyecto y ayudaron a impulsarlo una vez que se había concretado la fusión. En esta misma línea se encuentra por cierto Ronald Kumpf, que como Gerente de Operaciones siempre entendió la importancia de contar con un adecuado sistema de resolución de requerimientos que apoyara una mejor gestión de la cartera, visión que compartieron los Subgerentes Víctor Soto y Robin Aura que también tuvieron a su cargo el área en determinados momentos. Por otra parte, deseo hacer también una mención para el cuerpo docente del Magíster, profesores, auxiliares y particularmente a Ana María Valenzuela y Pablina Valdivia, cuya labor en la coordinación y secretaría fue fundamental para todos nosotros como alumnos. Dentro de mi familia, donde siempre tuve un apoyo incondicional, quiero destacar a mi madre, Adriana, quien vivió toda la turbulencia del primer fracaso universitario, pero que tuvo el temple, la sabiduría y la paciencia necesarias para ayudarme a salir adelante, haciendo miles de pequeños y grandes sacrificios, definiendo la palabra Madre con nuevas letras. Finalmente quiero agradecer muy especialmente a mi esposa, Carolina, que no solamente me ayudó en largas jornadas de revisiones ortográficas, sino que me apoyó siempre a sacar adelante esta empresa, desde que éramos pololos y le conté que tenía la idea de volver a estudiar. Gracias, por entrar en mi vida y transformarte en un pilar fundamental de ella. La vida regala oportunidades a cada momento, por lo que lo importante es tener claro que cada día se abre una puerta, a la que me asomaré el día de mañana para ver dónde me lleva el siguiente camino. Gabriel Zurita Valdés Llo Lleo Junio 30, 2007
  • 5.
    “Haz que losadversarios vean como extraordinario lo que es ordinario para ti; haz que vean como ordinario lo que es extraordinario para ti.” Sun-Tzu, El Arte de la Guerra. 400 A.C. – 320 A.C. Aprox.
  • 6.
    TABLA DE CONTENIDO RESUMEN 1 ÍNDICE DE FIGURAS Y CUADROS 2 I INTRODUCCIÓN 4 I.1. Contexto 4 I.2. Situación Inicial 5 I.3. Oportunidades Detectadas 8 I.4. Hipótesis a Desarrollar 9 II MARCO TEÓRICO CONCEPTUAL 10 II.1. Conceptos de Retail 10 II.2. Herramientas y Metodologías de Modelamiento de Procesos 14 II.3. Servicio al Cliente y Calidad 18 II.4. Business Intelligence 22 II.5. Gestión del Conocimiento 27 II.6. Mejora Continua 31 III PLANIFICACIÓN DEL REDISEÑO 36 III.1. Aproximación desde la Situación Inicial 37 III.2. Procesos Diseñados 39 III.3. Diseño Herramienta TI de Apoyo 50 III.4. Lógicas de Negocio 56 III.5. Diagramas de Secuencia 64 IV IMPLEMENTACIÓN DEL PROYECTO 70 IV.1. Administración del Cambio 73 IV.2. Cambios en los Ámbitos de Poder 78 IV.3. Principales Logros 81 IV.4. Desarrollo de un Prototipo 86 IV.5. Avances del Proyecto 92 V EVALUACIÓN ECONÓMICA DE LA HERRAMIENTA TI 98 V.1. Costos del Sistema 99 V.2. Beneficios del Sistema 100 V.3. Flujo de Caja 102 VI DESARROLLO DE UN FRAMEWORK 106 VI.1. Justificación 106 VI.2. Diagramas de Clases 109 VI.3. Conclusiones 114 BIBLIOGRAFÍA 115 ANEXOS 120 Anexo 1: Carta certificado de la Gerencia de Operaciones 121 Anexo 2: Requerimientos Herramienta de Gestión Front End 122 Anexo 3: Requerimiento Creación de Solicitudes en Portal Más Paris 139 Anexo 4: Informe de Gestión Julio 2005, Central de Servicio al Cliente 149 Anexo 5: Transcripción del Código utilizado en el Prototipo 163 Anexo 6: Informe Estadístico Abril/Mayo 2007, Sistema Atención de Médicos 177
  • 7.
    Universidad de Chile Facultad de Ciencias Físicas y Matemáticas Departamento de Ingeniería Industrial Creación del Proceso de Atención de Requerimientos de Clientes Tarjeta Paris RESUMEN Este trabajo de tesis trata sobre la creación de la Central de Servicio al Cliente de Tarjeta Paris, para la atención y resolución de los requerimientos de los consumidores, gestionándolos por primera vez de forma centralizada. El objetivo general que se persiguió fue definir los procesos necesarios para una adecuada Gestión de Requerimientos de los Clientes de Tarjetas Paris, y en base a esto cumplir con otros objetivos más específicos, tales como optimizar la resolución de requerimientos, mejorando los estándares de calidad en el servicio, obtener información que pueda ser procesada para determinar el LTV de los clientes, e impulsar el proceso de mejora continua al detectar en el análisis de los casos, tipologías recurrentes que permitan solucionar la fuente de los problemas. En base a la situación inicial, se realizo un diseño de procesos para estructurar la Gestión de Requerimientos. Como no existían procesos formales, el principal esfuerzo se centró en la construcción de nuevas prácticas, con una orientación al servicio y la calidad, cambiando el paradigma existente hasta el momento en la resolución de Requerimientos de una orientación a la operación. Luego, la metodología que se siguió posterior al análisis de la situación inicial y oportunidades detectadas, fue revisar modelos teóricos y conceptuales que apoyarían la implementación de una solución. A continuación se realizó un nuevo diseño de procesos de negocio utilizando el modelo de patrones, así como también el diseño de una herramienta TI de apoyo, sobre la que ser realizó una evaluación económica para demostrar la conveniencia de la inversión. Paralelamente se definió una estrategia de implementación que consideró la administración del cambio con el personal involucrado y el desarrollo de prototipos de apoyo. Para terminar con el desarrollo de un Framework, generalizando la experiencia y haciéndola aplicable a otras industrias en la gestión de requerimientos. Al revisar lo hecho durante este proyecto, se pudieron ver resultados prácticos como la posibilidad de contar por primera vez con estadísticas unificadas de la resolución de requerimientos, según tipologías y con estado ciertos de resolución. Además, y lo más importante, fue posible medir el impacto económico de una mayor fidelización con un buen sistema de atención al cliente, lo que incluso significó asumir también la resolución de requerimientos de Tarjeta Jumbo Más después de la fusión con Cencosud. Tesis de Grado 1 Master in Business Engineering
  • 8.
    Universidad de Chile Facultad de Ciencias Físicas y Matemáticas Departamento de Ingeniería Industrial Creación del Proceso de Atención de Requerimientos de Clientes Tarjeta Paris ÍNDICE DE FIGURAS Y CUADROS FIGURAS N° NOMBRE PÁGINA 1 Tarjetas de Grandes Tiendas Retail 4 2 Pantalla de Ingreso de Casos Lotus Notes 6 3 Pantalla de Ingreso de Casos AS400 7 4 Estructura Funcional de la Central de Servicio al Cliente Tarjeta Paris 8 5 Canal de Distribución 10 6 PROCESO DE COMPRA EN RETAIL 12 7 Árbol de la Estructura Cognitiva de Marca 13 8 Evolución de Procesos de Negocios 18 9 Ciclo de Retención de Clientes 23 10 Ciclo de Proceso de CRM 26 11 Capital Estructural 29 12 Proceso del Conocimiento 30 13 Estrategia de Evaluación de Procesos de Mejora Continua 34 14 Interacción de Conocimiento entre Dimensiones Epistemológica y Ontológica 35 15 Evolución de las Empresas en su Manejo del Conocimiento 35 16 Matriz del Cambio 39 17 Entrega de Servicios al Cliente Tarjeta Paris Inicial 41 18 Entrega de Servicios al Cliente Tarjeta Paris Inicial (detalle) 41 19 Administración Relación con el Cliente 42 20 Entrega de Servicios al Cliente Tarjeta Paris Nueva 43 21 Entrega de Servicios al Cliente Tarjeta Paris Nueva (detalle) 44 22 Gestión de Relación con el Cliente 44 23 Atención de Requerimientos Clientes Tarjeta Paris 45 24 Autoatención 46 25 Recepción del Caso por Usuario Paris 47 26 Asignación del Caso Automatizada 47 27 Procesamiento Requerimiento en Línea 48 28 Procesamiento Requerimiento Asistido por Analista 49 29 Diagrama de Casos de Uso del Proceso Rediseñado 51 30 Resolución Automatizada 54 31 Registro Resolución Automatizada 55 32 Regulación Automática en Sistema 55 33 Ingreso de Requerimiento por Cliente con Resolución Automatizada 66 34 Ingreso de Requerimiento por Usuario Paris con Resolución Automatizada 67 35 Ingreso y Consulta de Requerimiento por Usuario Paris con Resolución Procesada por Analista 68 36 Ingreso y Consulta de Requerimiento por Cliente con Resolución Procesada por Analista 69 37 Frontera de Productividad 71 38 Modelo de Brechas de Zeithaml 75 39 Portada Informe de Gestión Central de Servicio al Cliente 77 40 Organigrama Original Tarjeta Paris 79 41 Organigrama Final Tarjetas Cencosud 80 42 Ingreso de Casos en Lotus Notes Tipología 82 43 Ingreso de Casos en Lotus Notes Asignación 82 44 Ingreso de Casos en AS400 Tipología 83 45 Ingreso de Casos en AS400 Asignación 83 46 Monitor de Requerimientos Inicio 84 47 Monitor de Requerimientos Ingreso de Casos 84 48 Primera Simplificación de Casos de Uso para Prototipo 87 49 Segunda Simplificación de Casos de Uso para Prototipo 87 50 Diseño Físico para Prototipo 88 51 Pantalla Ingreso Prototipo 90 52 Pantalla Respuesta Cupo Prototipo 90 53 Pantalla Respuesta Cuota Prototipo 91 Tesis de Grado 2 Master in Business Engineering
  • 9.
    Universidad de Chile Facultad de Ciencias Físicas y Matemáticas Departamento de Ingeniería Industrial Creación del Proceso de Atención de Requerimientos de Clientes Tarjeta Paris FIGURAS N° NOMBRE PÁGINA 54 Pantalla Respuesta Intereses Prototipo 91 55 Pantalla Respuesta Error Prototipo 92 56 Pantalla de Consulta de Casos Portal Jumbo Más 93 57 Tarjetas Más de Concosud 94 58 Pantalla Ingreso Portal Más Paris 96 59 Pantalla Asignación Portal Más Paris 96 60 Pantalla Actualización de Estado Portal Más Paris 97 61 Evolución de las Estrategias de Relación con el Cliente 98 62 Técnica de Cuantificación de Intangibles 100 63 Relación de Activos Tangibles e Intangibles 103 64 Dominio Financiero e Intangible del Valor de Mercado de una Empresa 103 65 Flujo de Retroalimentación para un Mejor Desempeño 107 66 Proceso de Desarrollo de un Framework 108 67 Diagrama de Clases 110 68 Estructura de Clases de la Generalización 111 69 Pantalla Ingreso de Casos Sistema Atención de Médicos 112 70 Pantalla Informes Sistema Atención de Médicos 113 CUADROS N° NOMBRE PÁGINA 1 Plásticos emitidos por Grandes Tiendas Retail 5 2 Etapas de Evolución de BPM 16 3 Tasa de Satisfacción Post Atención 21 4 Evolución de Estados de Ánimo 50 5 Tabla de Parametrización de Tipologías de Casos 58 6 Árbol de Decisión para Clasificar a los Clientes 60 7 Mapa de Posicionamiento de Tiendas Retail online 72 8 Tabla Comparación entre la Situación Inicial y la Modificada 76 9 Origen de Requerimientos 85 10 Tipo de Requerimientos 85 11 Estado de Requerimientos 86 12 Estructura Temática de Recepción de Requerimientos 93 13 Comparación de Tasas de Retención 101 14 Flujo de Caja del Proyecto 104 Tesis de Grado 3 Master in Business Engineering
  • 10.
    Universidad de Chile Facultad de Ciencias Físicas y Matemáticas Departamento de Ingeniería Industrial Creación del Proceso de Atención de Requerimientos de Clientes Tarjeta Paris I. INTRODUCCIÓN I.1. Contexto El presente documento narra cómo se llevó a cabo el proyecto de Creación de la Central de Servicio al Cliente Tarjeta Paris, que se orienta al rediseño de los procesos de atención de requerimientos de los clientes y al delineamiento de una herramienta de Tecnología de Información (TI), que apoye la nueva gestión de requerimientos de clientes y usuarios internos1. El negocio de Tarjeta Paris es la rentabilización de la venta a crédito comercial, a través de la gestión del límite de crédito otorgado a personas, lo que les permite adquirir mercaderías o contratar servicios en las Tiendas Paris, convenios, en el sitio internet paris.cl y Fono Compras Paris. Administradora de Créditos Comerciales (ACC), que es la empresa encargada de la gestión de la Tarjeta Paris, depende de la División de Servicios Financieros Paris donde se encuentran además Seguros Paris, Banco Paris y Viajes Paris. ACC posee actualmente una cartera aproximada de 3 millones de clientes. La competencia directa más importante para Tarjeta Paris en este momento es CMR Falabella y Tarjeta Ripley2 (Figura 1), dada la variedad de productos y el volumen de su cartera, el resto de las tarjetas de casas comerciales aún se encuentran lejos de ese nivel. Figura 1 Para rentabilizar este negocio es importante no sólo la incorporación de nuevos clientes, sino también el incentivo a un mayor consumo de los ya existentes y la prevención de abandono de los mismos. Las políticas comerciales y de créditos juegan en este punto un papel importante; sin embargo, en el entorno altamente competitivo del crédito en el cual se desenvuelve Tarjeta París, la diferenciación por entrega de calidad de servicios se convierte en una estrategia fundamental para lograr el objetivo de hacer atractivo el uso de esta herramienta crediticia. 1 El desarrollo del caso se desprende del estudio hecho del mismo durante el desarrollo del Magíster en Ingeniería de Negocios con TI – MBE, principalmente a través de los cursos IN71J – Diseño de Modelos y Procesos de Negocios con TI, IN72J – Arquitectura Tecnológica de Aplicaciones Web, IN73J – Arquitectura, Diseño y Construcción de un Negocio con Apoyo TI, IN75J – Taller de Diseño de un Negocio con Apoyo TI, e IN76J – Innovación y Gestión de Negocios. Apuntes específicos de otros cursos se señalarán oportunamente. 2 Pág. 2 y 3. Capetillo, R. y Zurita, G., Central de Servicio al Cliente Tarjetas Cencosud, Informe Final IN75J – Taller de Diseño de un Negocio con Apoyo TI. Curso dictado por Antonio Holgado en la Facultad de Ciencias Físicas y Matemáticas de la Universidad de Chile, Departamento de Ingeniería Industrial, Otoño 2006. Tesis de Grado 4 Master in Business Engineering
  • 11.
    Universidad de Chile Facultad de Ciencias Físicas y Matemáticas Departamento de Ingeniería Industrial Creación del Proceso de Atención de Requerimientos de Clientes Tarjeta Paris A continuación se grafica (Cuadro 1) el escenario de competencia principal para Tarjeta Paris, dados los grados de penetración según plásticos emitidos3. Plásticos Emitidos Grandes Tiendas Retail 3.700.000 3.300.000 3.000.000 Falabella Paris Ripley Cuadro 1 Por esta razón es que dentro del proceso de re-estructuración que vivió la empresa, la Gerencia de Operaciones de ACC decidió dirigir esfuerzos hacia la medición de estándares de calidad ya que, hasta el momento, su preocupación se centraba en la eficacia de sus procesos (apertura, verificación, distribución, etc.), más que en la eficiencia, es decir, se enfocaba la visión en que los procesos se completaran pero sin considerar los tiempos y recursos involucrados. Dentro de este contexto, la atención de los requerimientos de los clientes de Tarjeta Paris (reclamos, consultas, solicitudes, sugerencias y felicitaciones), representa una fuente de extracción de conocimiento de los niveles de calidad que se están entregando, y también del nivel que debe tener el proceso de mejoramiento continuo. Producto de lo anterior se determinó contar con una unidad especializada capaz de resolver de forma centralizada estos casos. I.2. Situación Inicial A continuación se describe el contexto en el que se inserta este proyecto, y sobre el cual se realizó el diseño de procesos, partiendo con la situación inicial que se encontró en Tarjeta Paris y que motivó la realización de la intervención. 3 Información Obtenida de las Memorias Anuales 2005 de Falabella, Paris y Ripley. Tesis de Grado 5 Master in Business Engineering
  • 12.
    Universidad de Chile Facultad de Ciencias Físicas y Matemáticas Departamento de Ingeniería Industrial Creación del Proceso de Atención de Requerimientos de Clientes Tarjeta Paris El proceso comenzaba por la interposición de un requerimiento por parte del cliente utilizando para ello los siguientes canales4: a) Contacto vía Internet: Al utilizar este canal para comprar con su Tarjeta Paris, un cliente podía encontrarse con inconvenientes como falta de cupo o bloqueo de tarjeta. Al ser contactado posteriormente por personal del back office de internet, el cliente podía solicitar la gestión de un reclamo para dar solución al problema, con lo que dicha unidad enviaba un e-mail a la dirección tarjeta@paris.cl. b) Contacto por Call Center: Luego de contactarse el cliente al Servicio de Atención Telefónica (SAT) de Paris (600 6000 777), el requerimiento se ingresaba por una operadora a un sistema Lotus Notes (Figura 2), en donde se generaba una carpeta con el caso para su posterior seguimiento. c) Contacto Directo del Cliente: La primera opción es a través del sitio paris.cl en el link “Contáctenos”, que despliega un formulario para ser llenado con los datos del cliente y el motivo de la consulta o reclamo, el que luego se derivaba automáticamente a la dirección de correo electrónico contacto@paris.cl. La segunda opción era enviar una carta por correo certificado a la dirección de ACC, Agustinas 785 – Piso 2, Santiago. d) Cliente en Tienda: Al dirigirse el cliente a alguna de las distintas Tiendas París a interponer un reclamo relacionado con la Tarjeta, se podían dar las siguientes alternativas: • Un ejecutivo de Servicios de Crédito tomaba razón del reclamo, lo ingresaba en la pantalla correspondiente del sistema AS400 (Figura 3) y podía también enviar como respaldo un e-mail a la dirección creditos@paris.cl. • El cliente podía llenar un formulario de reclamo y entregarlo a un ejecutivo para que fuera enviado por valija a ACC. e) Contacto Vía SERNAC: El cliente podía hacer su reclamo directamente a SERNAC presencialmente, vía correo certificado o e-mail, para ser derivado a su vez a ACC. Figura 2 4 Todos estos Canales de Entrada se encuentran en la actualidad aún vigentes ya que una de las premisas del proyecto fue la de elaborar una solución que no implicara transformaciones difíciles de asimilar para los usuarios externos. Luego se verá que la operatoria en la implementación del rediseño para las unidades externas permaneció casi intacta. Tesis de Grado 6 Master in Business Engineering
  • 13.
    Universidad de Chile Facultad de Ciencias Físicas y Matemáticas Departamento de Ingeniería Industrial Creación del Proceso de Atención de Requerimientos de Clientes Tarjeta Paris Figura 3 Luego de registrar el requerimiento, el usuario receptor definía qué unidad dentro de Paris sería la encargada de dar solución al caso. Dependiendo del canal por el cual fuera ingresado podían darse dos alternativas: a) Si en la etapa anterior el requerimiento era ingresado en forma de correo electrónico, dichos mensajes llegaban a computadores personales distintos según la dirección a la cual había sido enviado. Estos computadores pertenecían a administrativas que rescataban los correos y decidían, según su propio criterio al analizar la materia del requerimiento, hacia qué unidad, y persona dentro de ella, sería derivado el caso. b) Cuando el requerimiento ingresaba vía correo certificado, el Subgerente de Operaciones decidía si se enviaba a una unidad directamente o se constituía un Comité de Análisis compuesto por personal de distintos departamentos. Luego de esto se pasaba a la etapa de resolución del requerimiento, en el cual se analizaba y se elaboraba la respuesta al mismo. Esta actividad se realizaba en la unidad asignada para dar solución al requerimiento, dentro de la cual un encargado del caso resolvía consultando la información del cliente en el sistema AS400. Finalmente se daba respuesta al cliente vía telefónica, correo electrónico o correo certificado, sin existir un protocolo para contestar o un único encargado de hacerlo. Tesis de Grado 7 Master in Business Engineering
  • 14.
    Universidad de Chile Facultad de Ciencias Físicas y Matemáticas Departamento de Ingeniería Industrial Creación del Proceso de Atención de Requerimientos de Clientes Tarjeta Paris I.3. Oportunidades Detectadas Al analizar este esquema de funcionamiento, se pudieron detectar falencias que determinaron nichos de mejora para el sistema y que se agruparon de la siguiente forma: a) Ausencia de coordinación entre las unidades, sin control sobre el seguimiento de los casos, ni información del Estado de los requerimientos. No se almacenaba de manera metódica información histórica sobre éstos, ni se utilizaba la información generada para análisis posteriores. b) Ausencia de métricas asociadas a la calidad de atención de requerimientos tales como tiempo de resolución, grado de satisfacción del cliente con las respuestas entregadas y costos asociados, identificación de reclamos más comunes, cantidad de los mismos, etc. Luego, la oportunidad que se abre para el rediseño es la generación de valor a través de la atención diferenciada de los requerimientos de los clientes de Tarjeta Paris, entendiéndola como una fuente de extracción de conocimiento de los niveles de calidad entregados. En este contexto, la Central de Servicio al Cliente (CSC) aparece como la entidad encargada de detectar las oportunidades de mejora y resolver adecuadamente los requerimientos de los clientes. Esta unidad se definió como un área especializada con personas responsables de las distintas tipologías de casos y con herramientas tecnológicas de gestión capaces de generar estadísticas y determinar estándares de servicio. Las herramientas tecnológicas disponibles no alcanzaban a la categoría de un Workflow; sin embargo, fue posible trabajar con ellas en una primera etapa y avanzar en nuevos desarrollos básicos para atender a los requerimientos que se fueron definiendo. La estructura que se ideó fue la siguiente (Figura 4): Tienda SAT Cliente SERNAC Internet Gerencia E-mail Correo Central de Servicio al Certificado Cliente TP Teléfono Presencial •Distribución •Revisión Fax •Apertura y •Consulta Área Mantención Especializada •Fraudes •Resolución Paris •Regularización Mejoramiento Requerimientos •Sistemas Continuo •Quejas •Consultas •Cobranzas •Solicitudes •Atención y •Felicitaciones Servicios Comunicación •Sugerencias Cliente Interno Externo Tesis de Grado 8 Master in Business Engineering
  • 15.
    Universidad de Chile Facultad de Ciencias Físicas y Matemáticas Departamento de Ingeniería Industrial Creación del Proceso de Atención de Requerimientos de Clientes Tarjeta Paris Figura 4 Se puede observar que los distintos tipos de requerimientos (quejas, consultas, solicitudes, sugerencias y felicitaciones), llegan en múltiples formatos (e-mail, correo certificado, teléfono, presencial y fax), y desde múltiples canales (Tienda, SAT, Cliente, SERNAC, Internet y Gerencia). Estos casos son categorizados en siete áreas temáticas según el tipo de problema (distribución física, apertura y mantención, fraudes, regularizaciones, sistemas, cobranzas, atención y servicios), para luego ser procesados dentro de la CSC. En este proceso se contempla además la consulta, de ser necesario, a algún área especializada dentro de la empresa. Una vez resuelto el caso, se comunica la respuesta a los clientes, sean éstos internos o externos5; sin embargo, el real negocio de esta unidad no está en la simple respuesta de casos y su registro, está en la generación y análisis de información útil para apoyar el proceso de mejora continua de la empresa. I.4. Hipótesis a Desarrollar A través de este proceso, se buscará comprobar en un caso práctico dos hipótesis principales, la primera tiene que ver con el hecho de que una buena atención impacta positivamente en la fidelización de los clientes. La segunda se refiere a que en base a este rediseño se pueden construir patrones de proceso replicables a otras industrias a través de un Framework. Ambas hipótesis, sobretodo la primera, pueden suponerse simples de probar, incluso derivadas del sentido común; sin embargo, en aquellas empresas con procesos que no han cambiado en muchos años, como es el caso que se estudiará en este trabajo, dicho razonamiento no es tan natural. Por lo tanto, se hace necesario no sólo demostrar resultados prácticos del proyecto, sino también una rentabilidad que justifique realizarlo. 5 Cuando el compromiso de respuesta lo adquiere quien recibió el requerimiento en una primera instancia, ya sea en Tienda Paris o en el SAT, la respuesta se entrega a dicho cliente interno para que la comunique al cliente externo. Tesis de Grado 9 Master in Business Engineering
  • 16.
    Universidad de Chile Facultad de Ciencias Físicas y Matemáticas Departamento de Ingeniería Industrial Creación del Proceso de Atención de Requerimientos de Clientes Tarjeta Paris II. MARCO TEÓRICO CONCEPTUAL La evolución de la idea de una Central de Servicio al Cliente tiene su base teórica en la confluencia de cuatro elementos estrechamente relacionados, y que en sí mismos ejemplifican un desarrollo lógico de pensamiento. En primer lugar tenemos al servicio al cliente en sí, y el desarrollo de políticas de calidad asociadas al mismo. Por otra parte está el desarrollo de estrategias y tecnologías de business intelligence, que hacen que la información obtenida de un adecuado manejo del servicio al cliente, se transforme en una poderosa herramienta para la planificación estratégica. El ciclo continúa en la consolidación de una estructura que permita gestionar el conocimiento adquirido en un constante proceso de autoaprendizaje de la empresa, independiente de las personas que la compongan, ya que avanza en la conversión del conocimiento desde el nivel tácito al explícito en el mayor grado posible. Paralelamente se entiende que estas actividades y la plataforma tecnológica de apoyo contribuyen al proceso de mejora continua que debe seguir una empresa en constante desarrollo, generando así un círculo virtuoso de evolución. Sin embargo, antes de esta revisión se verán algunos aspectos importantes del desarrollo de la industria del retail y que también explican la evolución de estos elementos. Además se revisará el desarrollo de herramientas y metodologías de modelamiento de procesos que se pueden utilizar para analizar inteligentemente los datos a fin de transformarlos en información útil para el crecimiento constante de la empresa. II.1. Conceptos de Retail El retail se ha convertido en un objeto de estudio por la particular relación que se puede establecer con los clientes, en forma masiva y que al mismo tiempo se puede personalizar a través de un manejo adecuado de información proveniente de las ventas. Para comenzar a analizar el tema se definirá al retail como el negocio final en un canal de distribución (Figura 5) que une a proveedores con consumidores6. Empresa Comerciante Retailer o Consumidor Manufacturera Mayorista Minorista Final Figura 5 6 Pág. 2. Cueto, E. y Segura, C., Profesor Guía: Olavarrieta, S., El Negocio de Retail en Chile: Grandes Operadores. Tesis para optar al Grado de Magíster en Administración M.B.A., Universidad de Chile, Facultad de Ciencias Económicas y Administrativas, Escuela de Economía y Administración para Graduados, 2002. Tesis de Grado 10 Master in Business Engineering
  • 17.
    Universidad de Chile Facultad de Ciencias Físicas y Matemáticas Departamento de Ingeniería Industrial Creación del Proceso de Atención de Requerimientos de Clientes Tarjeta Paris Por cierto una tienda de estas características comercializa productos o servicios al por menor a consumidores, los que son de uso personal o para la familia7. En Chile, su desarrollo está marcado por el ritmo impuesto por los grandes actores del mercado, que es considerado vertiginoso y atípico entre los países vecinos8, debido no solamente al explosivo crecimiento visto en los últimos años, sino también por el desarrollo de negocios complementarios como tarjetas de crédito, departamentos de viajes, seguros e incluso bancos propios. Para estos negocios se hace necesaria una administración profesional de la cartera, lo que quiere decir que se debe contar con estrategias para captar y mantener adecuadamente los clientes, de forma que ellos sientan a la tienda como una extensión de su casa, resolviendo sus problemas a través de ella. Es así como, la captación apunta al crecimiento de la cartera a través de la definición e incorporación de nuevos segmentos objetivos, realizándola a través de estrategias de publicidad, ofertas localizadas e inversión en fuerza de venta. Por su parte la retención del cliente se trata de la aplicación de estrategias de fidelización a segmentos de cartera que presenten signos de fuga voluntaria, ya que la no voluntaria se da por acciones delictuales del cliente o mala utilización del producto, lo que gatilla que la empresa de por terminada la relación9. En relación a lo anterior, en retail se tiene además una complejidad que viene dada por la baja diferenciación que existe actualmente entre los competidores, por lo que las empresas buscan capitalizar nichos donde es posible diferenciarse, algunos de los cuales se mencionan a continuación10: • Marca. • Marcas Propias. • Ubicación de Locales. • Cobertura Geográfica. • Selección de Mercadería. • Eficiencia Operacional. Los dos primeros puntos dicen mención con un elemento que las empresas utilizan no solamente como imagen, sino también como un activo intangible que en la actualidad 7 Pág. 6. Rodríguez, C., Profesor Guía: Olavarrieta, S., Personalidad, Experiencias e Imagen de Marcas de Retail. Seminario de Prueba para optar al Título de Ingeniero Comercial, Mención Administración, Universidad de Chile, Facultad de Ciencias Económicas y Administrativas, Escuela de Economía y Administración, 2003. 8 Pág. 28. Bustamante, A., Profesor Guía: Betancourt, P., La Imagen y Percepción de una Tienda por Departamentos, a través de la Percepción de los Clientes, Caso Ilustrativo de Almacenes París. Seminario de Prueba para optar al Título de Ingeniero Comercial, Mención Administración, Universidad de Chile, Facultad de Ciencias Económicas y Administrativas, Escuela de Economía y Administración, 2004. 9 Pág. 50. Miranda, J.; Rey, P. y Weber, R., Predicción de Fugas de Clientes para una Institución Financiera mediante Support Vector Machines. Revista Ingeniería en Sistemas, Universidad de Chile, Departamento de Ingeniería Industrial, Volumen XIX, Octubre 2005. 10 Pág. 63. Cueto, E. y Segura, C., Profesor Guía: Olavarrieta, S., El Negocio de Retail en Chile: Grandes Operadores. Tesis para optar al Grado de Magíster en Administración M.B.A., Universidad de Chile, Facultad de Ciencias Económicas y Administrativas, Escuela de Economía y Administración para Graduados, 2002. Tesis de Grado 11 Master in Business Engineering
  • 18.
    Universidad de Chile Facultad de Ciencias Físicas y Matemáticas Departamento de Ingeniería Industrial Creación del Proceso de Atención de Requerimientos de Clientes Tarjeta Paris puede alcanzar valores millonarios, y que es por lo tanto un instrumento de negociación en esta industria. Un ejemplo de ello es la marca Google que hasta hace unos años era desconocida y en estos momentos ha superado a las marcas de empresas como Coca Cola o la misma Microsoft, alcanzando un valor cercano a los 66.400 millones de dólares según el Ranking Brandz11. Según la American Marketing Asociation (AMA), la marca es un elemento utilizado por las empresas para identificar productos, servicios o su propia imagen, diferenciándose de su competencia. Por otro lado la marca aporta emociones, sentimientos y percepciones sobre un producto o servicio, puede decirse que provoca una evocación de experiencias, una promesa de calidad establecida en el tiempo, demostrada por el uso y satisfacción repetida, logrando la lealtad del cliente12. Para ayudar también a comprender la importancia que tiene una marca se puede revisar el proceso de compra que enfrentan los clientes13, donde el reconocimiento tanto de la tienda retail como de la mercadería, dependen de la imagen de marca y al mismo tiempo de la evaluación (Figura 6), lo que también explica que es fundamental entregar una buena calidad que de consistencia a la imagen, lo que constituye un círculo virtuoso: Selección Retail Selección Mercadería Reconocimiento Reconocimiento Bus car Información Buscar Información Evaluar Evaluar Selección Selección Visita Tienda, Sito, Catálogo, etc. Compra Evaluación Post-Compra Figura 6 11 El Mercurio, Economía y Negocios. 24 de Abril de 2007. http://www.emol.com/ 12 Pág. 28. Rodríguez, C., Profesor Guía: Olavarrieta, S., Personalidad, Experiencias e Imagen de Marcas de Retail. Seminario de Prueba para optar al Título de Ingeniero Comercial, Mención Administración, Universidad de Chile, Facultad de Ciencias Económicas y Administrativas, Escuela de Economía y Administración, 2003. 13 Pág. 34. Cueto, E. y Segura, C., Profesor Guía: Olavarrieta, S., El Negocio de Retail en Chile: Grandes Operadores. Tesis para optar al Grado de Magíster en Administración M.B.A., Universidad de Chile, Facultad de Ciencias Económicas y Administrativas, Escuela de Economía y Administración para Graduados, 2002. Tesis de Grado 12 Master in Business Engineering
  • 19.
    Universidad de Chile Facultad de Ciencias Físicas y Matemáticas Departamento de Ingeniería Industrial Creación del Proceso de Atención de Requerimientos de Clientes Tarjeta Paris En resumen, la selección de una tienda depende del grado de reconocimiento que se tenga de ella, lo que claramente tiene como componente importante la imagen de la misma. Luego en un segundo nivel esta la decisión por el producto, que también se ve influida por la marca, pero en paralelo por la experiencia obtenida, por lo tanto, no es sólo un tema de imagen, sino que también el contenido es fundamental. Es así, como al revisar las asociaciones que se realizan en torno a las marcas de retail, se pueden encontrar cuatro dimensiones14: • Valor asociado a la Marca: Atributos físicos y funcionales del retail asociados directamente a la marca, como espacio interior, iluminación, exhibición de productos, etc. • Personalidad de la Tienda: Atributos intangibles asociados al retail, es decir, si la tienda puede ser considerada como entretenida, vanguardista, original, exclusiva, cálida, etc. • Organización/Empresa: La tienda tiene un respaldo en la empresa a la que pertenece con una marca reconocida por los consumidores, con valores y beneficios. • Calidad Percibida: Expectativa de que el producto ofrecido en la tienda de retail, cumpla ciertas condiciones y satisfaga sus necesidades. En base a esto se puede construir un árbol (Figura 7), que muestra la estructura cognitiva de la marca, tanto por lo que influye el conocimiento directo e indirecto que se tenga de ella, como por la imagen que se construye de la misma en base a experiencias y asociaciones. Recordación de Marca Precio No Relacionado al Imágenes de Uso y Conocimiento de Marca Producto Usuario Reconocimiento de Personalidad de Marca Marca Relacionado al Producto Estructura Cognitiva de la Marca Atributos Funcional Tipos de Asociaciones Beneficios Experiencial Imagen de Marca Actitudes Simbólica Favorabilidad Fortalezas de Unicidad de Asociaciones Asociaciones Asociaciones Figura 7 14 Pág. 32 y 33. Rodríguez, C., Profesor Guía: Olavarrieta, S., Personalidad, Experiencias e Imagen de Marcas de Retail. Seminario de Prueba para optar al Título de Ingeniero Comercial, Mención Administración, Universidad de Chile, Facultad de Ciencias Económicas y Administrativas, Escuela de Economía y Administración, 2003. Tesis de Grado 13 Master in Business Engineering
  • 20.
    Universidad de Chile Facultad de Ciencias Físicas y Matemáticas Departamento de Ingeniería Industrial Creación del Proceso de Atención de Requerimientos de Clientes Tarjeta Paris Como se mencionó anteriormente, una característica importante en esta industria es la fuerte competencia que lleva a las empresas a tener márgenes relativamente bajos. Es en ese contexto donde surge el negocio de otorgamiento de créditos que dinamicen las ventas en pro de contar con ingresos adicionales por volumen. En el caso de las casas comerciales, los créditos se enfocan en segmentos medios que de otra forma tendrían dificultades para acceder a los productos, y para los cuales se hace necesario contar con fuerzas de venta y cobranza especializadas15. Así las empresas de esta industria buscan nichos en los cuales diferenciarse y mantener ventajas competitivas, toda vez que cuando un modelo nuevo modifica las prácticas de negocio habituales y es difícil de replicar, puede por sí mismo crear una ventaja competitiva importante16. Se verá más adelante que es fundamental que las empresas, y sus procesos, sean considerados de forma integral para obtener ventajas renovables en el tiempo a través de procesos continuos de mejora, ya que el valor competitivo de cada una de las actividades no se puede separar de las demás17. En ese sentido, es importante tener claro que las empresas agregan valor a través de sus procesos, y es en esta tarea permanente de mejora cuando se deben conocer a cabalidad los actuales procesos y sus restricciones para identificar correctamente cuáles son las claves para elevar el funcionamiento a un nivel óptimo. Es solamente en ese momento cuando hay que evaluar si es oportuno hacer mejoras tecnológicas, ya que la tecnología tendrá incidencia en el desempeño de la empresa, sí y solo sí, se ataca una restricción activa en términos de óptimo, es decir, una restricción que limita el crecimiento de la función objetivo18. II.2. Herramientas y Metodologías de Modelamiento de Procesos Como se mencionaba en el punto anterior, en una industria tan competitiva como el retail, así como en otras, lo importante de las implementaciones tecnológicas que buscan apoyar la obtención de ventajas competitivas, no es funcionar en la lógica de “tecnología por tecnología”, ya que las herramientas deben adaptarse y servir a un modelo de negocios determinado y no al revés19. 15 Pág. 63. Cueto, E. y Segura, C., Profesor Guía: Olavarrieta, S., El Negocio de Retail en Chile: Grandes Operadores. Tesis para optar al Grado de Magíster en Administración M.B.A., Universidad de Chile, Facultad de Ciencias Económicas y Administrativas, Escuela de Economía y Administración para Graduados, 2002. 16 Pág. 8. Magretta, J., Why Business Models Matter? HBR On Point by Harvard Business School Publishing Corporation, 2002. 17 Pág. 72. Porter, M., What is Strategy? Harvard Business Review, Noviembre/Diciembre 1996. 18 Pág. 38. Morales, M. De la Gestión a los Cambios Tecnológicos. Revista Economía & Administración, Facultad de Ciencias Económicas y Administrativas de la Universidad de Chile, Nº 145 – Mayo/Junio 2003. 19 Pág. 19. Perušina, C. y Zurita, G., Profesor Guía: Spencer, E., Comercio Electrónico @ la Aldea Glogal, un Nuevo Milenio. Seminario de Prueba para optar al Título de Ingeniero Comercial, Mención Administración, Universidad de Chile, Facultad de Ciencias Económicas y Administrativas, Escuela de Economía y Administración, 2000. Tesis de Grado 14 Master in Business Engineering
  • 21.
    Universidad de Chile Facultad de Ciencias Físicas y Matemáticas Departamento de Ingeniería Industrial Creación del Proceso de Atención de Requerimientos de Clientes Tarjeta Paris En este sentido, es interesante ver el surgimiento de técnicas que permiten el desarrollo de herramientas tecnológicas de gestión, a partir del rediseño de procesos y no siguiendo el camino contrario, es decir, que los procesos se adapten a una tecnología determinada. En los 70’s y 80’s las grandes empresas estaban preocupadas principalmente de alcanzar la calidad total; en los 90’s por su parte la tendencia fue avanzar hacia la reingeniería de procesos de negocios. Desde comienzos de este siglo muchas empresas están trabajando en la mejora de procesos; sin embargo, estas modificaciones no muestran siempre con claridad reducciones de costo y/o aumentos en los ingresos20. Por lo tanto, lo interesante no es solamente realizar un rediseño que optimice las operaciones, sino también mostrar como dicho rediseño impacta positivamente en los resultados. Es en esta búsqueda donde surgen técnicas que simplifican el diseño de procesos y posterior modelamiento de herramientas de apoyo, y que permiten que los ejecutivos que toman las decisiones de negocios puedan fácilmente participar de todo el proceso de implementación y vean más claramente sus resultados. Es así que modelar un negocio equivale en administración a la metodología científica que en primer lugar enuncia una hipótesis, luego la prueba y finalmente la evalúa. De esta forma cuando los modelos de negocio no funcionan es porque fallan en la prueba narrativa, es decir, la historia no tiene sentido; o en la prueba de beneficios dado que no se generan utilidades21. Con estas ideas ya expresadas, corresponde establecer las definiciones de algunos conceptos importantes que se manejarán a lo largo de este documento, y que son los siguientes22: • Proceso: Unidad en sí misma que cumple un objetivo completo y que agrega valor para el cliente. Es un sistema de creación de riqueza que inicia y termina transacciones en un determinado período de tiempo, incorporando además el concepto de irreversibilidad y criticidad del tiempo en la creación de riqueza. • Macroproceso: Estructura de procesos con características de recursividad, es decir, los procesos se desagregan en otros procesos. • Actividad: Elemento que tiene sentido al interior del proceso y está asociada a un cargo específico. Individualmente es irrelevante para el cliente del proceso y no tiene un objetivo por sí misma. Profundizando en el concepto de macroproceso, es posible referir que éste es un conjunto de procesos que ejecutan la producción de bienes y servicios que definen el objetivo de la empresa, desde que se interactúa con el cliente para generar requerimientos hasta que éstos son satisfechos23. 20 Pág. 101. Davenport, T., The Coming Commoditization of Processes. Harvard Business Review, Junio 2005. 21 Pág. 5. Magretta, J., Why Business Models Matter? HBR On Point by Harvard Business School Publishing Corporation, 2002. 22 Pág. 27 y 28. Bravo, J., Gestión de Procesos con Responsabilidad Social, desde la Mejora hasta el Rediseño. Editorial Evolución S.A., Santiago de Chile, 2005. 23 Pág. 10. Barros, O., La Ingeniería de Negocios y Enterprise Architecture. Serie Gestión Nº 79, Centro de Gestión, Facultad de Ciencias Físicas y Matemáticas de la Universidad de Chile, Departamento de Ingeniería Industrial, Marzo 2006. Tesis de Grado 15 Master in Business Engineering
  • 22.
    Universidad de Chile Facultad de Ciencias Físicas y Matemáticas Departamento de Ingeniería Industrial Creación del Proceso de Atención de Requerimientos de Clientes Tarjeta Paris Siguiendo esta línea, se tiene el desarrollo de Business Process Management (BPM), que facilita el diseño de procesos y su implementación, apoyándose en Business Process Modeling Notation (BPMN), que es una técnica que define un diagrama de procesos de negocios que permite crear modelos gráficos de las operaciones. Luego, un modelo de procesos de negocio es una red de objetos gráficos, que son las actividades, y los flujos que definen su funcionamiento24. Las etapas que ha cumplido BPM desde los 90’s se encuentran íntimamente relacionadas con las tendencias de administración que se mencionaron anteriormente, teniendo hacia el futuro el desafío de incorporar patrones de innovación25 que apoyen una mejora constante en los procesos, tal como se muestra a continuación (Cuadro 2): Reingeniería de Procesos de •Planificación lateral de Procesos 1990 Negocios (BPR) •Técnicas de Reingeniería Articulación de Procesos y Creatividad •Procesos Ejecutables Gestión de Procesos de •Patrones Directos a Implementar 2000 Negocios (BPMS) •Gestión del Ciclo de Vida del Proceso Creatividad en •Lenguajes de Modelamiento de Procesos Tecnología de Procesos Innovación de Procesos de •Generación Exhaustiva de Opciones de Rediseño 2005 Negocios (B-TRIZ) •Solución Sistemática de Problemas en Procesos Creatividad Metodológica de Procesos Realización de Procesos de •Ejecución Automática de Modelos de Procesos 200? Negocios •Modelamiento sobre Patrones de Innovación Cuadro 2 En este contexto, hay que entender que BPMN es un paso importante en la reducción de la fragmentación entre las herramientas que modelan el proceso y su notación, por lo que finalmente se disminuye la confusión entre el negocio y los usuarios finales26. Por otra parte, es necesario precisar que los patrones de negocios son modelos en los cuales éste funciona de acuerdo a las mejores prácticas acreditadas por la experiencia de las empresas más exitosas de la industria27, y por lo mismo es que cuando se concreta un diseño basado en estos patrones es dable esperar un adecuado desempeño de los nuevos procesos, y por ende un positivo impacto en los resultados de la empresa. Para las empresas utilizar procesos de negocios estandarizados implica la posibilidad de contar con flexibilidad para tratar distintas necesidades con un adecuado manejo de datos, 24 Pág. 1. White, S., Introduction to BPMN. Business Process Trends, Julio 2004. http://www.bptrends.com/ 25 Pág. 1. Smith, H., Process Innovation, P-TRIZ in the History of Business Process. Business Process Trends, Abril 2006. http://www.bptrends.com/ 26 Pág. 9. White, S., Introduction to BPMN. Business Process Trends, Julio 2004. http://www.bptrends.com/ 27 Pág. 3. Barros, O. y Varas, S., Frameworks derived from Business Process Patterns. Facultad de Ciencias Físicas y Matemáticas de la Universidad de Chile, Departamento de Ingeniería Industrial, 2004. http://www.obarros.cl/ Tesis de Grado 16 Master in Business Engineering
  • 23.
    Universidad de Chile Facultad de Ciencias Físicas y Matemáticas Departamento de Ingeniería Industrial Creación del Proceso de Atención de Requerimientos de Clientes Tarjeta Paris reduciendo tiempos y buscando la excelencia en el servicio28. En concreto, una buena alternativa para las empresas es aprovechar las buenas prácticas de la industria para revisar y mejorar sus procesos, teniendo siempre conciencia de su propia realidad y objetivos al implementar dichas mejoras, con lo que luego puede también aspirar con confianza a un mejor desempeño. Por su parte, estos conceptos traen consigo el hecho no menor de que se descentraliza la toma de ciertas decisiones hacia quienes ejecutan las actividades operativas, aplanando los niveles de jerarquía29. Esto por otro lado plantea desafíos para las empresas en el sentido de las capacidades con las que debe contar su personal para analizar problemas y tomar decisiones. Es así como en Chile, la inserción de las tecnologías de información ha significado que más del 90% de las empresas reconozca la necesidad de capacitar continuamente a sus empleados así como la necesidad que tienen los ejecutivos de manejar más y mejor información. Mas aún, en el país se ha detectado que cerca de un 80% de los empleados trabajan ante una pantalla, lo que podría impactar directamente en un desarrollo del trabajo colaborativo y de las herramientas que lo apoyan30. En este contexto, surge un mercado interesante para herramientas World Class que ofrecen soluciones integrales en el manejo de recursos, también denominados Enterprise Resource Planning (ERP), donde se busca administrar de buena forma los procesos incluyendo las herramientas de apoyo; sin embargo, no es extraño que estas soluciones se usen finalmente en la práctica de forma marginal31, dado que las implementaciones por lo general implican que la empresa y sus procesos sean los que se adapten al sistema y no al revés, por no haber estudiado y diseñado antes de forma adecuada los procesos de negocio. Así, la metodología a implementar para analizar y administrar las restricciones, que se debería realizar antes de embarcarse en los estudios de rediseño de procesos o de desarrollo de herramientas, se puede resumir con las siguientes simples preguntas32: • ¿Qué cambiar dentro del sistema? • ¿En qué dirección provocar el cambio? • ¿Cómo ejecutamos o implementamos el cambio? 28 Pág. 32-35. Smith, H., From CIO to CPO via BPM, The Next Generation of Enterprise Automation. CSC White Paper, Computer Sciences Corporation European Office of Technology and Innovation, Septiembre 2005. 29 Pág. 3. Barros, O., La Ingeniería de Negocios y Enterprise Architecture. Serie Gestión Nº 79, Centro de Gestión, Facultad de Ciencias Físicas y Matemáticas de la Universidad de Chile, Departamento de Ingeniería Industrial, Marzo 2006. 30 Pág. 27. Centro de Estudios de la Economía Digital CCS, Escuela de Ingeniería UC/CETIUC, Instituto de Estudios Mediales UC e Instituto de Sociología UC., El Impacto de las Tecnologías de la Información en las Empresas Chilenas respecto a España y Estados Unidos: Resultados de la Primera Encuesta BITChile 2005. Business and Information Technologies (BIT) Project – Chile (Proyecto Fondecyt 1050769), Santiago de Chile, Marzo 2006. 31 Pág. 5 y 6. Barros, O., La Ingeniería de Negocios y Enterprise Architecture. Serie Gestión Nº 79, Centro de Gestión, Facultad de Ciencias Físicas y Matemáticas de la Universidad de Chile, Departamento de Ingeniería Industrial, Marzo 2006. 32 Pág. 35. Morales, M., Administración de Restricciones y Mejora Continua, una Manera de Incrementar los Resultados en las Organizaciones. Revista Economía & Administración, Facultad de Ciencias Económicas y Administrativas de la Universidad de Chile, Nº 147 – Mayo/Junio 2004. Tesis de Grado 17 Master in Business Engineering
  • 24.
    Universidad de Chile Facultad de Ciencias Físicas y Matemáticas Departamento de Ingeniería Industrial Creación del Proceso de Atención de Requerimientos de Clientes Tarjeta Paris Por lo tanto, se puede inferir ahora que un desarrollo de procesos de negocios se puede entender como la evolución de ideas originales que evolucionan en actividades personales (intensivas en know-how), para luego pasar a servicios (intensivas en capital estructural), y que terminan con un nuevo conocimiento que las personas incorporarán a su vez en sus tareas personales33, situación que se presenta a continuación (Figura 8). Desde el Servicio Personal intensivo en Know-How, dependiente de los Individuos Hacia el Servicio basado en Capital o Estructura Hacia la Producción de Servicios que dependen del Individuo Figura 8 Este nuevo elemento de análisis sobre la generación y administración del conocimiento que surge en la empresa, sobretodo en tiempos de cambios, se abordará en extenso más adelante. II.3. Servicio al Cliente y Calidad Actualmente la economía se mueve en el paradigma de empoderamiento del cliente, siendo él quien tiene el control en los negocios, por lo que quiere ser escuchado, reconocido y satisfecho en sus necesidades, en una experiencia positiva, personalizada e independiente del canal utilizado34. Este escenario delinea lo que debe ser el actuar de la empresa, en términos de orientar sus esfuerzos hacia la resolución de las necesidades de los clientes. De esta forma se puede entender esta orientación al servicio, como una seducción que va más allá de la pura satisfacción de expectativas, reconociendo en el consumidor a quien provee los ingresos, a quien se destinan los procesos y a través de quien la empresa cumple su misión en la sociedad35. 33 Pág. 62. Sveiby, K.E. y The Konrad Group, Den Osynliga Balansräkningen – The Invisible Balance Sheet, Key Indicators for Accounting, Control and Valuation of Know-How Companies. Ledarskap – Estocolmo, Suecia, 1989. 34 Pág. 8. Moya, M., Profesor Guía: Zurita, G., Modelo de Atención al Cliente con Apoyo Tecnológico. Seminario de Prueba para optar al Título de Ingeniero en Información y Control de Gestión, Universidad de Chile, Facultad de Ciencias Económicas y Administrativas, Escuela de Sistemas de Información y Auditoria, 2004. 35 Pág. 191. Bravo, J., Gestión de Procesos con Responsabilidad Social, desde la Mejora hasta el Rediseño. Editorial Evolución S.A., Santiago de Chile, 2005. Tesis de Grado 18 Master in Business Engineering
  • 25.
    Universidad de Chile Facultad de Ciencias Físicas y Matemáticas Departamento de Ingeniería Industrial Creación del Proceso de Atención de Requerimientos de Clientes Tarjeta Paris Ahora bien, a la hora de hablar de servicio, hay que tener claro que su concepción no sigue las mismas pautas de los productos físicos, ya que sus características y la percepción que se tiene de ellos marcan la diferencia. Producto de lo anterior no se puede parcializar el servicio, es decir, hay que considerar la perspectiva de que todos son clientes, todos son proveedores y todos son productos al interior de una empresa, es decir, todos los componentes de la organización son la base de calidad y servicio36. Luego, las principales características que poseen los servicios y que los distinguen de los productos físicos normales son37: • Heterogéneos: Dos servicios nunca son iguales. • Intangibles: Si bien hay elementos tangibles, son ejecuciones difíciles de describir. • Perecederos: No se pueden almacenar ni ser reutilizados. • Inseparables: La producción y utilización no se pueden separar, además el consumidor participa activamente de la producción del servicio. En este contexto, las empresas de servicios que han alcanzado éxito en sus operaciones presentan factores comunes en sus estrategias, que se pueden resumir de la siguiente manera: • Enfoque hacia el consumidor. • Desarrollo de relaciones confiables. • Inversión en los empleados. • Personalización del servicio. • Manejo de la información. • Marca Fuerte. • Cobertura / visibilidad, estar en todas partes. • Mejoramiento continuo del servicio. • Administrar quejas y fallas en el servicio. • Generosidad con la comunidad Además, las empresas líderes en servicio coinciden en una serie de características culturales comunes que son38: • Visión de servicio. • Altos estándares de calidad. • Liderazgo sobre terreno. • Integridad. 36 Pág. 55. Bass, F., Profesor Guía: Frankhanel, E., Análisis FODA para el Servicio al Cliente. Seminario de Prueba para optar al Título de Ingeniero en Información y Control de Gestión, Universidad de Chile, Facultad de Ciencias Económicas y Administrativas, Escuela de Sistemas de Información y Auditoria, 1996. 37 García, P. y Pino, H., IN71K – Gestión de Operaciones en la Industria de Servicios. Curso dictado en la Facultad de Ciencias Físicas y Matemáticas de la Universidad de Chile, Departamento de Ingeniería Industrial, Primavera 2005. 38 Pág. 70-73. Bass, F., Profesor Guía: Frankhanel, E., Análisis FODA para el Servicio al Cliente. Seminario de Prueba para optar al Título de Ingeniero en Información y Control de Gestión, Universidad de Chile, Facultad de Ciencias Económicas y Administrativas, Escuela de Sistemas de Información y Auditoria, 1996. Tesis de Grado 19 Master in Business Engineering
  • 26.
    Universidad de Chile Facultad de Ciencias Físicas y Matemáticas Departamento de Ingeniería Industrial Creación del Proceso de Atención de Requerimientos de Clientes Tarjeta Paris Por cierto, el hecho de que en general las empresas exitosas en servicio muestren estas características, no garantiza de modo alguno una carrera sin obstáculos para el negocio, ya que cada mercado es diferente y obviamente cada empresa lo es también. De todas maneras, el que una empresa tenga sus procesos orientados al servicio al cliente tiene fortalezas y debilidades como toda estrategia39. Entre los elementos fuertes se considera que en este esquema los miembros de la compañía deben tener un conocimiento cabal del producto/servicio, tener claro el concepto de que la calidad da utilidades, que el servicio se da tanto al interior como al exterior de la compañía y que con él se puede llegar a poseer un conocimiento profundo de la cartera. Por su parte las debilidades de esta orientación pueden manifestarse en posibles problemas de cultura y clima, al tratar de evolucionar desde una orientación a la operación, así como los conflictos entre matriz y sucursales dados por liderazgos poco claros. Cabe mencionar además, que el canal de atención también agrega complejidad, ya que muchas cosas pueden influir en la satisfacción del cliente tales como, actitudes del personal de contacto, características propias de las instalaciones, etc. Por lo tanto la definición de la atención debe tener especificaciones no sólo del script de diálogo (qué), sino también sobre la forma en que se debe atender (cómo) 40. Esto último no sólo es importante en términos de forma, sino también de fondo, toda vez que desde que se iniciaron los primeros estudios sobre percepción del consumidor a nivel de tienda retail, se tomó como punto de partida que la mente humana solamente puede ocuparse de un cierto número de situaciones complejas y estímulos, asimilando sólo algunos de los significados que resalten en dicha comunicación41. Luego, cuando se busca saber si una persona fue satisfecha en su demanda de servicio, hay que entender que esa satisfacción es un estado personal del cliente, y es lo que éste manifiesta luego de recibir el servicio. Por su parte, la calidad es algo más completo, ya que es una evaluación general del servicio, por lo que va más allá del último registro de satisfacción42. 39 Pág. 106-121. Bass, F., Profesor Guía: Frankhanel, E., Análisis FODA para el Servicio al Cliente. Seminario de Prueba para optar al Título de Ingeniero en Información y Control de Gestión, Universidad de Chile, Facultad de Ciencias Económicas y Administrativas, Escuela de Sistemas de Información y Auditoria, 1996. 40 Pág. 3. Pulido, M., Profesor Guía: Varas, S., Creación de un Modelo para el Apoyo a la Construcción de un Protocolo de Atención al Cliente, Aplicado en la Tarjeta de Crédito de una Cadena de Retail. Memoria para optar al Título de Ingeniero Civil Industrial – Tesis para optar al Grado de Magíster en Gestión de Operaciones, Universidad de Chile, Facultad de Ciencias Físicas y Matemáticas, Escuela de Ingeniería y Ciencias – Escuela de Postgrado, 2006. 41 Pág. 61. Bustamante, A., Profesor Guía: Betancourt, P., La Imagen y Percepción de una Tienda por Departamentos, a través de la Percepción de los Clientes, Caso Ilustrativo de Almacenes París. Seminario de Prueba para optar al Título de Ingeniero Comercial, Mención Administración, Universidad de Chile, Facultad de Ciencias Económicas y Administrativas, Escuela de Economía y Administración, 2004. 42 García, P. y Pino, H., IN71K – Gestión de Operaciones en la Industria de Servicios. Curso dictado en la Facultad de Ciencias Físicas y Matemáticas de la Universidad de Chile, Departamento de Ingeniería Industrial, Primavera 2005. Tesis de Grado 20 Master in Business Engineering
  • 27.
    Universidad de Chile Facultad de Ciencias Físicas y Matemáticas Departamento de Ingeniería Industrial Creación del Proceso de Atención de Requerimientos de Clientes Tarjeta Paris De hecho, resulta difícil encontrar resultados contundentes sobre satisfacción de servicios recibidos que muestren diferencias según alguna segmentación, excepto por grupo socioeconómico43, donde es posible ver que los estratos más altos de la población muestran mayor impaciencia ante un proceso de atención de requerimientos, tal como se grafica a continuación (Cuadro 3). Tasa de Satisfacción Post Atención 90% 80% 70% 60% 50% ABC1 40% C2-C3-D 30% 20% 10% 0% Enojo Indiferencia Satisfacción Cuadro 3 Por otra parte, como se mencionó en el punto referente a retail, una tienda puede evocar diferentes experiencias y emociones a distintos clientes44, lo que también influye en la predisposición con la que éste enfrenta a la tienda y todas las relaciones que tenga con ella. Así, la evaluación que realiza finalmente el cliente de la empresa, y las diferencias que ésta tenga con sus expectativas previas, es fundamental a la hora de dilucidar cómo será la futura relación entre ambos, si es que ésta se mantiene. Al mismo tiempo, la evaluación de estos procesos es la piedra fundamental de experiencia que tiene la compañía para construir una relación con sus clientes y conocerlos mejor. Esto último también señala lo importante que es para una empresa enfrentar esta relación, anticipándose a los requerimientos de los clientes y tratando de no dejar espacio a que éste se forme una mala imagen que influencie percepciones futuras. Por otra parte, la compañía debe entender que la prestación del servicio que se ofrece a los clientes se ve limitada a la cantidad de personal capacitado disponible45, lo que hace 43 Pág. 9 y 10. Pulido, M., Profesor Guía: Varas, S., Creación de un Modelo para el Apoyo a la Construcción de un Protocolo de Atención al Cliente, Aplicado en la Tarjeta de Crédito de una Cadena de Retail. Memoria para optar al Título de Ingeniero Civil Industrial – Tesis para optar al Grado de Magíster en Gestión de Operaciones, Universidad de Chile, Facultad de Ciencias Físicas y Matemáticas, Escuela de Ingeniería y Ciencias – Escuela de Postgrado, 2006. 44 Pág. 36. Rodríguez, C., Profesor Guía: Olavarrieta, S., Personalidad, Experiencias e Imagen de Marcas de Retail. Seminario de Prueba para optar al Título de Ingeniero Comercial, Mención Administración, Universidad de Chile, Facultad de Ciencias Económicas y Administrativas, Escuela de Economía y Administración, 2003. 45 Pág. 77. Bustamante, A., Profesor Guía: Betancourt, P., La Imagen y Percepción de una Tienda por Departamentos, a través de la Percepción de los Clientes, Caso Ilustrativo de Almacenes París. Seminario de Prueba para optar al Título de Tesis de Grado 21 Master in Business Engineering
  • 28.
    Universidad de Chile Facultad de Ciencias Físicas y Matemáticas Departamento de Ingeniería Industrial Creación del Proceso de Atención de Requerimientos de Clientes Tarjeta Paris que el análisis de las funciones que desempeña cada uno sea fundamental a la hora de buscar maximizar su rendimiento a través de procesos estandarizados. Ahora bien, al momento de cuantificar el impacto económico que puede tener el buen desempeño en servicios, el tema se complica ya que fácilmente se podría caer en mediciones subjetivas. Por lo tanto, hay que establecer objetivos claros en el tiempo para realizar evaluaciones concretas. En tal sentido, distintos autores sugieren que para convertir intangibles a términos monetarios, aún cuando es difícil convertir un factor que de por sí es complicado de medir, en un monto dentro de un estado de resultados, estos factores deben mostrar la capacidad de46: • Mantener e incrementar las ventas. • Aumentar los precios. • Reducir costos. • Crear nuevos negocios. En resumen, la atención determinará directamente la percepción que se tenga de la marca e indirectamente los resultados futuros de la empresa. Luego, una mala atención tendrá efectos negativos, una atención correcta pero impersonalizada no dejará rastro en la memoria del cliente. En cambio, una buena atención personalizada y realizada con prontitud, con capacidad de resolver contratiempos y con un adecuado seguimiento post- venta, tendrá la posibilidad de generar fidelidad por parte del cliente, creando lazos afectivos y transmitiéndole un sentimiento de “aquí yo valgo”47. II.4. Business Intelligence Como ya se ha visto, las marcas ayudan a la creación de imagen y posicionamiento de la tienda, permitiendo la introducción de productos asociados y aumentando indirectamente los beneficios a través de la fidelización de los clientes48. Sin embargo, las empresas para innovar en nuevas áreas de negocios, también requieren contrastar la información real que fluye en el interior de la organización y la de las condiciones de mercado existentes49. En tal sentido, las herramientas tecnológicas que apoyan dichos análisis han tenido un avance notable en los últimos años, y eso ha permitido un mejor desempeño de las Ingeniero Comercial, Mención Administración, Universidad de Chile, Facultad de Ciencias Económicas y Administrativas, Escuela de Economía y Administración, 2004. 46 Pág. 313. Murphy, K. y Simon, S., Intangible Benefits Valuation in ERP Projects. Blackwell Science Ltd, Information Systems Journal, Nº 12, 2002. 47 Pág. 90. Bustamante, A., Profesor Guía: Betancourt, P., La Imagen y Percepción de una Tienda por Departamentos, a través de la Percepción de los Clientes, Caso Ilustrativo de Almacenes París. Seminario de Prueba para optar al Título de Ingeniero Comercial, Mención Administración, Universidad de Chile, Facultad de Ciencias Económicas y Administrativas, Escuela de Economía y Administración, 2004. 48 Pág. 7. Rodríguez, C., Profesor Guía: Olavarrieta, S., Personalidad, Experiencias e Imagen de Marcas de Retail. Seminario de Prueba para optar al Título de Ingeniero Comercial, Mención Administración, Universidad de Chile, Facultad de Ciencias Económicas y Administrativas, Escuela de Economía y Administración, 2003. 49 Pág. 17. Véliz, M., Profesor Guía: Reyes, C., Creación de un Data Warehouse Financiero y su Apoyo en la Gestión de la Compañía. Memoria para optar al Título de Ingeniero Civil en Informática, Universidad Técnica Federico Santa María, Departamento de Informática, 2003. Tesis de Grado 22 Master in Business Engineering
  • 29.
    Universidad de Chile Facultad de Ciencias Físicas y Matemáticas Departamento de Ingeniería Industrial Creación del Proceso de Atención de Requerimientos de Clientes Tarjeta Paris empresas, gracias a que cuentan con mayor información acerca de su cartera y competidores. Un ejemplo de lo anterior se puede observar en Chile, donde gracias a estas herramientas cerca del 70% de las empresas conocen mejor el nivel actual de satisfacción de sus clientes así como la oferta de sus competidores, además que cerca de la mitad ya sabe más sobre las expectativas de los consumidores a la hora de nuevos desarrollos y su comportamiento de compra50. Lo anterior muestra con claridad lo fundamental que es contar con una base de datos actualizada, que permita un posterior manejo adecuado de información. Sin embargo, dicha mina de oro sólo es potencial51, ya que si no se aplica sobre ella un trabajo profesional de análisis, sólo será un montón de datos y nunca se transformará en información, y mucho menos en el conocimiento necesario para administrar adecuadamente la cartera. De esta forma, se entiende que en un ciclo de retención de clientes52, el primer paso fundamental es la estructura de datos que permite elaborar los lineamientos de una estrategia de administración de cartera, tal como se muestra a continuación (Figura 9): Rentabilidad de Clientes / Lifetime Value Datos de Clientes Modelos de Fuga Medidas de Retención Reacción de los Clientes Figura 9 Ahora bien, cuando los niveles de información alcanzan un nivel importante, ya no basta con los formatos de almacenamiento de datos tradicionales, porque las consultas se vuelven más complejas y los mecanismos de actualizaciones ya no son manuales, sino que 50 Pág. 44. Centro de Estudios de la Economía Digital CCS, Escuela de Ingeniería UC/CETIUC, Instituto de Estudios Mediales UC e Instituto de Sociología UC., El Impacto de las Tecnologías de la Información en las Empresas Chilenas respecto a España y Estados Unidos: Resultados de la Primera Encuesta BITChile 2005. Business and Information Technologies (BIT) Project – Chile (Proyecto Fondecyt 1050769), Santiago de Chile, Marzo 2006. 51 Pág. 78. Bustamante, A., Profesor Guía: Betancourt, P., La Imagen y Percepción de una Tienda por Departamentos, a través de la Percepción de los Clientes, Caso Ilustrativo de Almacenes París. Seminario de Prueba para optar al Título de Ingeniero Comercial, Mención Administración, Universidad de Chile, Facultad de Ciencias Económicas y Administrativas, Escuela de Economía y Administración, 2004. 52 Pág. 51. Miranda, J.; Rey, P. y Weber, R., Predicción de Fugas de Clientes para una Institución Financiera mediante Support Vector Machines. Revista Ingeniería en Sistemas, Universidad de Chile, Departamento de Ingeniería Industrial, Volumen XIX, Octubre 2005. Tesis de Grado 23 Master in Business Engineering
  • 30.
    Universidad de Chile Facultad de Ciencias Físicas y Matemáticas Departamento de Ingeniería Industrial Creación del Proceso de Atención de Requerimientos de Clientes Tarjeta Paris preferentemente mediante cargas masivas o a través de sistemas en línea. Por ende, surge una figura que se asemeja con un almacén de datos dónde éstos se manejan como un inventario de información, sobre la cual es posible realizar búsquedas y ordenarla de la manera más conveniente para la empresa. En relación a lo anterior, se tiene que Data Warehouse es una técnica para gestionar datos de variadas fuentes para apoyar la toma de decisiones de negocios, con una orientación al sujeto, integrada, cambiante en el tiempo y no volátil53. Además, debe ser capaz de entregar una vista simple y directa de los datos de interés, mostrándolos desde distintos puntos de vista o dimensiones. Claramente las empresas no nacen con una noción acerca de cómo manejar grandes volúmenes de datos, ya que por cierto parten con pocos antecedentes que almacenar. Por lo tanto, a la hora de implementar un Data Warehouse deben enfrentar por primera vez algunos de los pasos básicos que se describen a continuación54: • Generación: Identificar los datos relevantes. • Administración: Almacenar datos en el tiempo, con un nivel de frecuencia de carga y con querys (interacción con bases de datos55) optimizados de extracción de datos desde los sistemas operacionales. • Acceso: Contar con herramientas de query, reportes o análisis multidimensional, que entreguen al usuario final la información relevante para su análisis. Contando ya con técnicas y herramientas adecuadas, las empresas pueden enfocar sus esfuerzos en establecer estrategias que busquen enfocarse en las necesidades individuales de los clientes y tratando de maximizar el retorno de largo plazo de cada uno de ellos. Surge así el concepto de Customer Relationship Management (CRM), que busca a través de un adecuado manejo de la información de la cartera, atraer a los clientes correctos o más rentables56, es decir, aumentando el Life Time Value (LTV) de la cartera, que es el ciclo de vida del cliente desde que es captado hasta que desaparece por diversas razones. Por ende, CRM resuelve problemas que parecen simples, pero que se complican enormemente cuando los volúmenes de información son muy altos, tales como: • No se tiene una relación de largo plazo con los clientes. • No se puede identificar a los clientes más valiosos y a los de mayor potencial. • Las promociones son inefectivas y costosas. • Los clientes por lo general no vuelven y tienen poca lealtad. 53 Aburto, L., IN78J – Business Intelligence. Curso dictado en la Facultad de Ciencias Físicas y Matemáticas de la Universidad de Chile, Departamento de Ingeniería Industrial, Otoño 2005. 54 Pág. 10. Véliz, M., Profesor Guía: Reyes, C., Creación de un Data Warehouse Financiero y su Apoyo en la Gestión de la Compañía. Memoria para optar al Título de Ingeniero Civil en Informática, Universidad Técnica Federico Santa María, Departamento de Informática, 2003. 55 Wikipedia, la Enciclopedia Libre, Query String. http://es.wikipedia.org/wiki/Portada/ 56 Aburto, L., IN78J – Business Intelligence. Curso dictado en la Facultad de Ciencias Físicas y Matemáticas de la Universidad de Chile, Departamento de Ingeniería Industrial, Otoño 2005. Tesis de Grado 24 Master in Business Engineering
  • 31.
    Universidad de Chile Facultad de Ciencias Físicas y Matemáticas Departamento de Ingeniería Industrial Creación del Proceso de Atención de Requerimientos de Clientes Tarjeta Paris Aún así, mucho de lo que se ha escrito sobre CRM, sus implicancias y posibilidades tecnológicas, se asocia más a un mero análisis de bases de datos utilizando alguna herramienta determinada, que a una estrategia de fidelización, por lo que su potencial se ve enormemente disminuido. Este paradigma es difícil de superar, sobretodo para una empresa que se inicia en el manejo profesional de la información, por lo que es común que cuando no se tiene experiencia y no hay sistemas estructurados para soportar CRM, la implementación de Data Warehouse genera una serie de trabas que se pueden resumir en las siguientes57: • Los datos y su estructura son nuevos para una organización: Se encuentran dificultades en la implementación del modelo de datos, por muy bueno que sea. No se consiguen comprender los requerimientos de mantención de los datos y no se decide entre las distintas formas posibles de estructurar la información. • El beneficio de negocio no es entendido claramente: Difícil toma de decisiones, tales como el beneficio de almacenar información histórica v/s el costo o dificultades para priorizar las diferentes áreas de negocio. • La forma en la cual serán utilizados los datos no está bien definida: Es difícil, sólo con el análisis de procesos, la derivación de los reportes y consultas que serán implementadas. • Los volúmenes de datos son grandes: Se torna imperativo que el modelo de datos y el diseño de la solución estén completamente entendidos, así como analizar en detalle las diferentes alternativas en términos de desarrollo. Sin embargo, lo verdaderamente interesante, está en el hecho de que CRM es una forma de ver los negocios, una manera que tiene la empresa de verse a si misma y su entorno, lo que administrado de forma inteligente puede dar muy buenos resultados. Es una visión estratégica, no sólo una herramienta y está lejos de ser un modismo que desaparecerá en poco tiempo, ya que la administración eficiente de la relación con el cliente es un factor importante de la diferenciación competitiva58. Así, esta estrategia de negocios centrada en el cliente nace de dos conceptos fundamentales del Marketing, como son satisfacción y retención. El sistema al interior de la empresa entonces tiene como objetivo el óptimo manejo de la relación con el cliente, tratando de identificar, atraer y aumentar la lealtad de los más rentables59; esto implica levantar el conocimiento que se tiene de ellos, crearles propuestas valiosas mejorando así su experiencia60. 57 Pág. 6. Alucema, J., Profesor Guía: Álvarez, J., Dirección de un Proyecto CRM Analítico para una Empresa Comercial. Memoria para optar al Título de Ingeniero de Ejecución en Procesamiento de la Información, Universidad de Chile, Facultad de Ciencias Físicas y Matemáticas, Departamento de Ciencias de la Computación, 2003. 58 Pág. 3. Chire, L., CRM. Informe Profesional para optar al Título de Licenciado, Universidad Nacional Mayor de San Marcos, Facultad de Ciencias Matemáticas, E.A.P. de Computación, Lima – Perú, 2002. 59 Pág. 72. Moya, M., Profesor Guía: Zurita, G., Modelo de Atención al Cliente con Apoyo Tecnológico. Seminario de Prueba para optar al Título de Ingeniero en Información y Control de Gestión, Universidad de Chile, Facultad de Ciencias Económicas y Administrativas, Escuela de Sistemas de Información y Auditoria, 2004. 60 Aburto, L., IN78J – Business Intelligence. Curso dictado en la Facultad de Ciencias Físicas y Matemáticas de la Universidad de Chile, Departamento de Ingeniería Industrial, Otoño 2005. Tesis de Grado 25 Master in Business Engineering
  • 32.
    Universidad de Chile Facultad de Ciencias Físicas y Matemáticas Departamento de Ingeniería Industrial Creación del Proceso de Atención de Requerimientos de Clientes Tarjeta Paris Por tanto, las posibilidades que se abren con este manejo de información son enormes, no sólo por la retención de clientes y el aumento de su lealtad, sino también porque se lleva a la empresa a un nuevo nivel de desarrollo, al generar conocimiento que podría ahora alimentarse de forma estructurada proveniente de su mismo aprendizaje. El ciclo del proceso de CRM61 puede verse de la siguiente forma (Figura 10): Aprendizaje Descubrimiento de Análisis y Refinamiento Conocimiento Interacción con los Clientes Planificación de Mercado Acción Figura 10 Por otro lado, las empresas al profundizar en el manejo de CRM y en herramientas TI de apoyo, enfrentan nuevos desafíos asociados al manejo de una tecnología más compleja, que por lo general dificulta también la coordinación interna si no se tienen claro los objetivos. Los retos más importantes en este sentido son62: • Consistencia: La estrategia se debe integrar con todos los canales de interacción y las otras áreas del negocio por medio del uso de datos consistentes de la cartera. Una estrategia planeada sin cuidado traería como consecuencia clientes insatisfechos. • Equilibrio: El aumento de canales y la combinación de los mismos aumentan la calidad de la interacción del cliente con la empresa en tiempo real. Por lo tanto es esencial garantizar el equilibrio entre el autoservicio y los servicios de asistencia, coordinándolos de forma de entregar el máximo valor al cliente y no sólo para reducir costos. • Tecnología: Hay muchas tecnologías disponibles en el mercado, pero las empresas deben tener en cuenta que la elección de la solución de software dependerá de las necesidades de la organización, dado que pueden adoptarse herramientas de forma parcial o completa. • Administración de Cambios: La implementación de tecnología debe además ofrecer una estrategia integrada de eficiente administración del cambio, ya que también se verán afectadas la estructura organizacional, la cultura y los procesos. Un elemento importante entonces, a la hora de establecer estrategias de relación y fidelización con los clientes, es la posibilidad de contar con información relevante de la cartera que antes no era posible de obtener sin técnicas de CRM. Un ejemplo de esto es la capacidad de prever fugas de cartera a través del análisis del comportamiento de los 61 Pág. 40. Swift, R., Accelerating Customer Relationships using CRM and Relationships Technologies. Prentice-Hall Inc., Estados Unidos de América, 2001. 62 Pág. 12-21. Chire, L., CRM. Informe Profesional para optar al Título de Licenciado, Universidad Nacional Mayor de San Marcos, Facultad de Ciencias Matemáticas, E.A.P. de Computación, Lima – Perú, 2002. Tesis de Grado 26 Master in Business Engineering
  • 33.
    Universidad de Chile Facultad de Ciencias Físicas y Matemáticas Departamento de Ingeniería Industrial Creación del Proceso de Atención de Requerimientos de Clientes Tarjeta Paris consumidores en el último tiempo, encontrando indicios sobre abandono, por lo que se utiliza como predictor la conducta pasada. Esta forma de análisis se conoce como Recency, Frecuency and Monetary Value (RFM63), ya que mide a los clientes con indicadores que muestran el tiempo desde la última compra, el tiempo que transcurre entre las compras y el monto de las mismas. Este tipo de análisis, que funciona en cualquier industria, se puede tomar como base de cualquier predicción de comportamiento. Luego, si se miden estas tres dimensiones claves de forma simple y se estudian adecuadamente, es dable esperar un aumento en el retorno de campañas de marketing dado que estarán mejor enfocadas. Al mismo tiempo que se analiza su comportamiento, también se puede clasificar la cartera según la rentabilidad que están aportando los distintos tipos de clientes al negocio. Un tipo de clasificación en este sentido se muestra a continuación: • Más Valiosos: Con un alto LTV, representan el núcleo del negocio, por lo que hay que cuidarlos y quererlos. • Con más perspectivas: Con un menor LTV que el grupo previo se espera que sean más rentables en el futuro. • Bajo Cero: Clientes cuyos costos de mantención son más altos que los beneficios esperados. Como es de esperar, todo este proceso que transforma datos en información útil para la toma de decisiones de negocios y para la elaboración de estrategias de fidelización, desemboca en que la empresa termine con un mayor conocimiento de su cartera y entorno, ingresando así en ciclos de generación y autoaprendizaje que se analizarán en el siguiente punto. II.5. Gestión del Conocimiento A esta altura del análisis, nos encontramos con una problemática de las empresas que se da independientemente de su industria de origen o envergadura. En el punto anterior, se revisó la importancia de un adecuado manejo de la información, tanto de la cartera como de la industria, derivando después en conocimiento que la empresa como entidad adquiere y desarrolla; sin embargo, este conocimiento se maneja al interior de la organización no siempre de manera equilibrada por parte de todos sus miembros, ya sea por la relevancia que tengan dentro de las operaciones medulares del negocio, o por la antigüedad que tengan en la empresa. Lo anterior, significa la existencia de cierto conocimiento que se maneja sólo a nivel tácito, en algunos miembros de la organización que podrían no estar en el futuro. Esa dependencia no es positiva, más aún cuando puede buscarse la forma de estandarizar 63 Aburto, L., IN78J – Business Intelligence. Curso dictado en la Facultad de Ciencias Físicas y Matemáticas de la Universidad de Chile, Departamento de Ingeniería Industrial, Otoño 2005. Tesis de Grado 27 Master in Business Engineering
  • 34.
    Universidad de Chile Facultad de Ciencias Físicas y Matemáticas Departamento de Ingeniería Industrial Creación del Proceso de Atención de Requerimientos de Clientes Tarjeta Paris ciertos procesos minimizando este ámbito. Por lo tanto, siempre son bienvenidos los esfuerzos tendientes a estructurar dicho conocimiento, no sólo de los procesos internos, sino también los referentes a la relación con el cliente. Por lo anterior, los conceptos de capital humano y capital intelectual al interior de las empresas han ganado importancia. El capital humano, al referirse precisamente a personas, no puede estar en más de un sitio al mismo tiempo; el capital intelectual por su parte, puede estar en muchos lugares simultáneamente, lo que lo convierte en algo totalmente diferente, ya que puede ser transformado en forma lingüística, verbal o no verbal, con lo que es posible generar crecimiento sobre sí mismo64. Este desarrollo es el motor fundamental de la generación de conocimiento. Luego, el conocimiento es un activo intangible, presente en la organización o sus miembros no necesariamente en forma explícita65, y que se ha construido en base a experiencias, habilidades, competencias centrales e información. Desde otra perspectiva, todas las organizaciones requieren de capital para resolver los requerimientos de sus clientes, y este capital puede clasificarse de la siguiente forma66: • Capital Financiero Tradicional: Simple de mostrar y analizar en un balance o estado financiero. • Capital de Conocimientos Técnicos: Puede tener varios componentes, pero los más interesantes de analizar son los que están relacionados a los individuos en particular, y a la organización misma en general. También se puede decir, que el capital intelectual surge de un proceso de creación de valor fundado en la interacción entre el capital humano y el estructural, donde las innovaciones continuas transforman y refinan el conocimiento individual en valor duradero para la organización. Esto es interesante ya que se produce una evolución desde el capital humano al intelectual, y es donde están llamados los líderes de la empresa a facilitar esta conversión, generando un efecto multiplicador al interior de la compañía67. Cabe mencionar que el capital estructural se conforma por activos intangibles de la empresa, es decir, es la conjunción tanto de las habilidades gerenciales, el marketing y la red de contactos establecida en su evolución histórica. Estos elementos por cierto dependen tanto de de factores externos como el mercado, y factores internos como el 64 Pág. 2. Ordóñez, P., La Dinámica del Capital Intelectual como Fuente de Valor Organizativo. Documento de Trabajo, Universidad de Oviedo, Facultad de Ciencias Económicas, Departamento de Administración de Empresas y Contabilidad, 1999. 65 Pág. 19, 28-34. Jiménez, A., Profesor Guía: Barros, O., Rediseño del Proceso de Administración de Proyectos TIC basada en Gestión del Conocimiento en una Empresa de Telecomunicaciones. Tesis para optar al Grado de Magíster de Ingeniería en Negocios con Tecnologías de Información M.B.E., Universidad de Chile, Facultad de Ciencias Físicas y Matemáticas, Departamento de Ingeniería Industrial, Escuela de Postgrado, 2005. 66 Pág. 15. Sveiby, K.E. y The Konrad Group, Den Osynliga Balansräkningen – The Invisible Balance Sheet, Key Indicators for Accounting, Control and Valuation of Know-How Companies. Ledarskap – Estocolmo, Suecia, 1989. 67 Pág. 15. Ordóñez, P., La Dinámica del Capital Intelectual como Fuente de Valor Organizativo. Documento de Trabajo, Universidad de Oviedo, Facultad de Ciencias Económicas, Departamento de Administración de Empresas y Contabilidad, 1999. Tesis de Grado 28 Master in Business Engineering
  • 35.
    Universidad de Chile Facultad de Ciencias Físicas y Matemáticas Departamento de Ingeniería Industrial Creación del Proceso de Atención de Requerimientos de Clientes Tarjeta Paris staff profesional y su capacidad de resolver problemas68. La visualización del capital estructural se muestra a continuación (Figura 11). Staff Habilidad Gerencial Marketing Red Mercado Habilidad de Resolución de Problemas Figura 11 Resumiendo, el capital estructural es propiedad de la empresa, son recursos intangibles que por lo general tienen un mercado similar al de los recursos tradicionales, y es fruto de explicitar, sistematizar e internalizar por parte de la organización los conocimientos latentes en las personas y equipos de trabajo69. Por ende, la gestión del conocimiento consiste en un proceso continuo de transmisión al interior de la empresa que persigue generar, identificar, distribuir e instruir el conocimiento clave para el negocio, creando y apropiándose de valor. De esta forma, los objetivos de la gestión del conocimiento son: • Generar condiciones para una organización de aprendizaje. • Promover la cultura del conocimiento. • Identificar conocimiento crítico para el negocio. • Conectar a los demandantes y oferentes de conocimiento. • Desarrollar, medir y utilizar el capital intelectual de la organización. • Desencadenar la innovación continua. • Reducir los costos asociados a rehacer lo mismo una y otra vez. En este sentido se debe tener en cuenta que las empresas, al igual que las personas, deben vencer barreras para su aprendizaje, como la creencia de que aprender es solamente adquirir información70. Por otra parte, al intentar diagramar el proceso que sigue el conocimiento para transformarse de tácito a explícito se tiene lo siguiente (Figura 11): 68 Pág. 37. Sveiby, K.E. y The Konrad Group, Den Osynliga Balansräkningen – The Invisible Balance Sheet, Key Indicators for Accounting, Control and Valuation of Know-How Companies. Ledarskap – Estocolmo, Suecia, 1989. 69 Pág. 3. Ordóñez, P., La Dinámica del Capital Intelectual como Fuente de Valor Organizativo. Documento de Trabajo, Universidad de Oviedo, Facultad de Ciencias Económicas, Departamento de Administración de Empresas y Contabilidad, 1999. 70 Vignolo, C., IN74W – Habilidades Directivas II. Curso dictado en la Facultad de Ciencias Físicas y Matemáticas de la Universidad de Chile, Departamento de Ingeniería Industrial, Otoño 2007. Tesis de Grado 29 Master in Business Engineering
  • 36.
    Universidad de Chile Facultad de Ciencias Físicas y Matemáticas Departamento de Ingeniería Industrial Creación del Proceso de Atención de Requerimientos de Clientes Tarjeta Paris TÁCITO Socialización Externalización (Traspaso Directo) (Articulación por el •Documentos •Experiencias Diálogo) •Manuales •Habilidades •Métodos EXPLÍCITO TÁCITO •Competencias •Productos Centrales Conocimiento •Bases de Datos •Valores / Repositorios •Rutinas •Casos de •Prácticas Internalización Combinación Estudio (Interpretación) (Mixtura de Datos y BD) EXPLÍCITO Figura 11 Según esto, la empresa está constantemente generando un conocimiento tácito de cómo se hacen las cosas, principalmente a través de jurisprudencia anterior, lo cual es socializado y en algún punto externalizado a documentos, manuales, bases de datos y procedimientos escritos, por lo que lógicamente pasa a ser explícito. En este punto el conocimiento, que además contiene el análisis de lo aprendido, se internaliza en la organización, transformándose nuevamente en conocimiento tácito. La importancia entonces de una adecuada gestión de estos activos intangibles es fundamental, ya que en esta era de la información las empresas se enfrentan a la denominada sociedad del conocimiento71, donde el éxito pertenece a quienes mejor dominan sus fortalezas, valores y las áreas en que mejor se desempeñan72. Por lo tanto, su preocupación por crear valor a los clientes a través de un mejor servicio debe ser prioritaria si los quiere fidelizar. Luego, las estrategias de generación de valor pueden resumirse en las siguientes transformaciones: • Transformación del Producto o Mercado: Replantear las respuestas obvias y reorientarlas por nuevas vías. o Replantear el producto/servicio. o Redefinir el valor de las cosas. o Separar la función de la forma. • Transformación de los Procesos: Deshacer la infraestructura que posibilita el negocio revela oportunidades. o Desligar y externalizar procesos. o Asumir otros roles. o Comprimir el sistema de entrega de valor. 71 Pág. 178. Arango, M.; Puig, J.; Rodenes M. y Torralba, J., Reingeniería de Procesos y Transformación Organizativa. Universidad Politécnica de Valencia, Alfaomega Grupo Editor S.A., México, 2004. 72 Pág. 78. Drucker, P., Manéjese a sí Mismo. Trend Management, Editorial Sudamericana, Vol. 1 N° 4, Mayo/Junio 1999. Tesis de Grado 30 Master in Business Engineering
  • 37.
    Universidad de Chile Facultad de Ciencias Físicas y Matemáticas Departamento de Ingeniería Industrial Creación del Proceso de Atención de Requerimientos de Clientes Tarjeta Paris • Transformación del Sector: Romper reglas irrompibles. o Redefinir las bases de la competencia. o Convertirse en facilitador de canal. o Redefinir las fronteras del sector. La internalización de estas nociones lleva a un camino interminable de transformación, tanto al interior como hacia el exterior de la empresa, donde en lugar de generar activos de conocimiento estáticos73 para ser archivados en un informe o una bodega, las permanentes evaluaciones dan pie a lo que se denomina proceso de mejora continua, el que se analizará a continuación. II.6. Mejora Continua Como se ha visto, el entorno en el que se mueve la empresa reacciona según distintas variables (económicas, tecnológicas, culturales, políticas y legales74). Ahora, si se utiliza un análisis derivado de Porter, éstas se pueden ser en retail, dependiendo de la perspectiva que tome la empresa, amenazas u oportunidades. • Intensidad de la rivalidad entre competidores. o Ubicación. o Nivel de atención. o Tarifas. o Comodidad. o Categoría. • Nuevos Participantes. • Sustitutos. • Poder de negociación compradores. • Poder de negociación proveedores. Este contexto plantea a las empresas su desafío básico, ya que por simple lógica la única forma en la que una empresa pueda crecer y ser más rentable, sin romper las reglas de la industria, es hacer mejor las cosas. Luego, cerrando la línea de desarrollo teórico que se ha seguido, se encuentra el concepto de mejora continua, el que adquiere importancia no sólo por el hecho concreto de mejorar procesos en pro de un mejor desempeño de la empresa, lo que es obvio, sino porque una compañía que es capaz de construir conocimiento en torno a la percepción de los clientes de su negocio, aumenta significativamente sus oportunidades de tomar mejores decisiones75, y eso es lo realmente interesante. 73 Darling, M.; Moore, J. y Parry, C., Aprender en el Fragor de la Batalla. Harvard Business Review, Julio 2005. 74 Pág. 26-28. Bass, F., Profesor Guía: Frankhanel, E., Análisis FODA para el Servicio al Cliente. Seminario de Prueba para optar al Título de Ingeniero en Información y Control de Gestión, Universidad de Chile, Facultad de Ciencias Económicas y Administrativas, Escuela de Sistemas de Información y Auditoria, 1996. 75 Pág. 18. Moya, M., Profesor Guía: Zurita, G., Modelo de Atención al Cliente con Apoyo Tecnológico. Seminario de Prueba para optar al Título de Ingeniero en Información y Control de Gestión, Universidad de Chile, Facultad de Ciencias Económicas y Administrativas, Escuela de Sistemas de Información y Auditoria, 2004. Tesis de Grado 31 Master in Business Engineering
  • 38.
    Universidad de Chile Facultad de Ciencias Físicas y Matemáticas Departamento de Ingeniería Industrial Creación del Proceso de Atención de Requerimientos de Clientes Tarjeta Paris Por otra parte, como se ha mencionado, las empresas buscan constantemente agregar valor a los productos o servicios que entregan a sus clientes, y ese beneficio es lo que buscan que perciba el consumidor, manteniendo esa creencia en el tiempo y descartando un encandilamiento transitorio76. Esta agregación de valor es un aumento de riqueza y es importante comprender que cada actividad del proceso contribuye a ello. En este sentido, se ha visto que según la teoría de restricciones, la principal causa de los problemas que afectan a las empresas, es que éstas son vistas y evaluadas por partes y no como sistemas integrados, lo que representa un freno a la hora de su desarrollo, ya que tomar medidas en un departamento determinado sin medir el impacto que provocará en otros, puede provocar daños serios a la organización en su conjunto77. De esta forma, si se ve a la empresa como un conjunto de partes, se hace difícil sostener ventajas competitivas en un entorno donde el posicionamiento estratégico se ha vuelto crítico, es decir, las empresas ahora deben buscar que su cadena de valor esté integrada a tal punto que le permita ofrecer un valor singular78. En otras palabras, si toda la cadena funciona como una máquina bien aceitada de forma integral se genera una ventaja competitiva, ya que si alguien quiere imitarla debe copiar el sistema completo y no sólo una parte, por lo que tanto la efectividad operacional como la generación de valor, que el cliente considere único, implican que la estructura y actividades del negocio se diseñen en forma sistémica y en combinación única, para que sean difíciles de igualar79. Luego, el objetivo es contar con soluciones que entreguen más valor agregado, perfeccionando la cadena de distribución, bajando costos, mejorando las políticas de precio y optimizando los inventarios, por lo que en ese contexto la atención de clientes se vuelve una piedra angular para el negocio80. Así, la exhortación que deben responder las empresas consiste primero en orientarse hacia el cliente, para luego asumir a los procesos de negocio como unidades fundamentales de diseño y análisis, con lo que finalmente se podrá analizar y medir el desempeño de dichos procesos81. De todas formas no hay que perder la perspectiva, de que aunque se supone que los servicios bien hechos representan beneficios para los clientes, las empresas sólo los 76 Pág. 184. Bravo, J., Gestión de Procesos con Responsabilidad Social, desde la Mejora hasta el Rediseño. Editorial Evolución S.A., Santiago de Chile, 2005. 77 Pág. 31, 33 y 34. Morales, M., Administración de Restricciones y Mejora Continua, una Manera de Incrementar los Resultados en las Organizaciones. Revista Economía & Administración, Facultad de Ciencias Económicas y Administrativas de la Universidad de Chile, Nº 147 – Mayo/Junio 2004. 78 Pág. 173. Arango, M.; Puig, J.; Rodenes M. y Torralba, J., Reingeniería de Procesos y Transformación Organizativa. Universidad Politécnica de Valencia, Alfaomega Grupo Editor S.A., México, 2004. 79 Pág. 2. Barros, O., La Ingeniería de Negocios y Enterprise Architecture. Serie Gestión Nº 79, Centro de Gestión, Facultad de Ciencias Físicas y Matemáticas de la Universidad de Chile, Departamento de Ingeniería Industrial, Marzo 2006. 80 Pág. 28. Bustamante, A., Profesor Guía: Betancourt, P., La Imagen y Percepción de una Tienda por Departamentos, a través de la Percepción de los Clientes, Caso Ilustrativo de Almacenes París. Seminario de Prueba para optar al Título de Ingeniero Comercial, Mención Administración, Universidad de Chile, Facultad de Ciencias Económicas y Administrativas, Escuela de Economía y Administración, 2004. 81 Pág. 25. Laengle, S. Real-Time Enterprise: El Desafío de los Próximos Años. Revista Economía & Administración, Facultad de Ciencias Económicas y Administrativas de la Universidad de Chile, Nº 150 – Agosto/Septiembre 2005. Tesis de Grado 32 Master in Business Engineering
  • 39.
    Universidad de Chile Facultad de Ciencias Físicas y Matemáticas Departamento de Ingeniería Industrial Creación del Proceso de Atención de Requerimientos de Clientes Tarjeta Paris ofrecerán siempre y cuando también se beneficien con ellos, ya que después de todo, las empresas persiguen aumentar su ganancia de corto y largo plazo82. De esta forma, si la compañía desea instaurar un programa de servicio, debe hacerlo de manera tal que su modelo supere a la competencia. Por su parte, la adecuada medición de la actitud y reacciones de los clientes se está convirtiendo en un elemento cada vez más importante en el movimiento continuo de mejora en las organizaciones, ya que implica un constante ciclo de revisión y análisis. Para comprender mejor el sentido del mejoramiento continuo, se puede decir que esta compuesto de pequeños y permanentes perfeccionamientos dentro de la empresa, dado que es en sí un proceso de mejora permanente y por lo tanto interminable. Por ende el alcanzar ciertas metas no implica otra cosa que buscar nuevos desafíos83. En este sentido, una perspectiva interesante es la experiencia japonesa denominada Kaizen (Kai = hacer lo correcto, Zen = en beneficio de los demás), cuya orientación apunta a mejorar lo bueno, distinta a la perspectiva occidental centrada en corregir lo malo, por lo que más que una técnica es una filosofía que involucra a todos los miembros de una organización84. De esta forma, si las compañías quieren seguir este camino, sus líderes deberían garantizar la búsqueda de una evolución a procesos ideales, y una forma de verlo es a través de un índice de idealidad, que no es otra cosa que un cociente entre las funciones útiles de un sistema y las dañinas, tal como se ve en la fórmula85: Suma(Funci ones_Utile s) Idealidad = Suma(Funci ones_Dañin as) Esto significa que mientras se agregan o mejoran las funciones útiles como las que apoyan directamente a cumplir el objetivo del proceso, y se quitan o reducen las dañinas que incluyen ruidos, distracciones y correcciones de orden sobre la marcha, el indicador debería tender al infinito. Así, al tener claro que la empresa es una cadena, los administradores pueden medir el impacto de sus decisiones en el objetivo global, buscando óptimos generales y no locales, en una organización que siempre se moverá al ritmo de la actividad o proceso más lento86. 82 Pág. 63. Bass, F., Profesor Guía: Frankhanel, E., Análisis FODA para el Servicio al Cliente. Seminario de Prueba para optar al Título de Ingeniero en Información y Control de Gestión, Universidad de Chile, Facultad de Ciencias Económicas y Administrativas, Escuela de Sistemas de Información y Auditoria, 1996. 83 Pág. 37. Morales, M. Administración de Restricciones y Mejora Continua, una Manera de Incrementar los Resultados en las Organizaciones. Revista Economía & Administración, Facultad de Ciencias Económicas y Administrativas de la Universidad de Chile, Nº 147 – Mayo/Junio 2004. 84 Pág. 313 y 314. Bravo, J., Gestión de Procesos con Responsabilidad Social, desde la Mejora hasta el Rediseño. Editorial Evolución S.A., Santiago de Chile, 2005. 85 Pág. 4. Smith, H., Process Innovation, P-TRIZ in the History of Business Process. Business Process Trends, Abril 2006. http://www.bptrends.com/ 86 Pág. 33 y 36. Morales, M. Administración de Restricciones y Mejora Continua, una Manera de Incrementar los Resultados en las Organizaciones. Revista Economía & Administración, Facultad de Ciencias Económicas y Administrativas de la Universidad de Chile, Nº 147 – Mayo/Junio 2004. Tesis de Grado 33 Master in Business Engineering
  • 40.
    Universidad de Chile Facultad de Ciencias Físicas y Matemáticas Departamento de Ingeniería Industrial Creación del Proceso de Atención de Requerimientos de Clientes Tarjeta Paris Dado esto, las empresas necesitan un sistema de estándares que indiquen cómo se manejan y miden sus procesos, para que puedan contar con una estrategia de evaluación que determine si efectivamente se encuentran en el curso de la mejora continua87. Una visualización (Figura 13) de este proceso de evaluación se puede ver a continuación88: Estrategia 5: Empresa en tiempo real y control 1: Estrategia de Procesos de Negocios Monitoreo de Ingeniería Negocios de Negocios 2: Modelamiento de Procesos de Negocios 3: Optimización de Procesos de Negocios Ejecución de Negocios 4: Implementación de Procesos de Negocios Figura 13 Luego, se ve que el conocimiento que se genera en este proceso de mejora continua, a la par que pasa de tácito a explícito en una dimensión netamente epistemológica, se desarrolla desde un plano individual a un nivel incluso inter-organizacional en una dimensión ontológica, entendiendo por ontología en informática89 al intento de formular un exhaustivo y riguroso esquema conceptual dentro de un dominio dado, con la finalidad de facilitar la comunicación y la compartición de la información entre diferentes sistemas. Esta interacción del conocimiento surgido en los procesos de mejora continua en las dimensiones epistemológica y ontológica se exhibe a continuación90 (Figura 14): 87 Pág. 104. Davenport, T., The Coming Commoditization of Processes. Harvard Business Review, Junio 2005. 88 Pág. 24. Laengle, S. Real-Time Enterprise: El Desafío de los Próximos Años. Revista Economía & Administración, Facultad de Ciencias Económicas y Administrativas de la Universidad de Chile, Nº 150 – Agosto/Septiembre 2005. 89 Wikipedia, la Enciclopedia Libre, Ontología Informática. http://es.wikipedia.org/wiki/Portada/ 90 Pág. 32. Jiménez, A., Profesor Guía: Barros, O., Rediseño del Proceso de Administración de Proyectos TIC basada en Gestión del Conocimiento en una Empresa de Telecomunicaciones. Tesis para optar al Grado de Magíster de Ingeniería en Negocios con Tecnologías de Información M.B.E., Universidad de Chile, Facultad de Ciencias Físicas y Matemáticas, Departamento de Ingeniería Industrial, Escuela de Postgrado, 2005. Tesis de Grado 34 Master in Business Engineering
  • 41.
    Universidad de Chile Facultad de Ciencias Físicas y Matemáticas Departamento de Ingeniería Industrial Creación del Proceso de Atención de Requerimientos de Clientes Tarjeta Paris Dimensión Epistemológica Exteriorización Combinación Conocimiento Explícito Conocimiento Tácito Socialización Interiorización Dimensión Individual Grupal Organizacional Inter – Organizacional Ontológica Figura 14 En ese sentido, las empresas presentan una evolución en su manejo del conocimiento, lo que se puede graficar de la siguiente forma (Figura 15), según las competencias profesionales de sus miembros y las competencias propias de la organización91. COMPETENCIAS PROFESIONALES ALTO La Organización La Agencia Profesional La Oficina La Fábrica BAJO BAJO ALTO COMPETENCIAS CORPORATIVAS Figura 15 Con este punto se cierra el análisis del marco teórico conceptual que sustenta el proyecto desarrollado. Más adelante se verá el rediseño de procesos, la implementación del proyecto, la evaluación económica de la herramienta y el desarrollo de un Framework en base al rediseño realizado. 91 Pág. 18. Sveiby, K.E. y The Konrad Group, Den Osynliga Balansräkningen – The Invisible Balance Sheet, Key Indicators for Accounting, Control and Valuation of Know-How Companies. Ledarskap – Estocolmo, Suecia, 1989. Tesis de Grado 35 Master in Business Engineering
  • 42.
    Universidad de Chile Facultad de Ciencias Físicas y Matemáticas Departamento de Ingeniería Industrial Creación del Proceso de Atención de Requerimientos de Clientes Tarjeta Paris III. PLANIFICACIÓN DEL REDISEÑO Cuando se planteó la creación de esta unidad de resolución de requerimientos, se tenía conciencia que el entorno en el cual se desarrolla la empresa es en extremo competitivo, por lo que las estrategias se centran en los servicios para marcar una diferencia, sobretodo cuando se enfocan en la etapa de postventa92. Siguiendo entonces la lógica que han tenido los distintos retail para responder a las necesidades de los clientes93, Tarjeta Paris también ha buscando cubrir algunas exigencias; tales como: • Estar disponibles cuando el cliente lo requiera. • Mejorar el servicio al cliente. • Entregar información. • Contar con procesos automatizados. • Capitalizar la oportunidad de tener todo en un solo lugar. Esta empresa, como todas las demás, se puede entender como un flujo94 de insumos e información soportados por tecnologías, personas y otros insumos, por lo que el rediseño siempre tuvo esa perspectiva, que las tecnologías a implementar debían ser un apoyo a los procesos de negocios y no que los procesos se adaptaran a la tecnología, tal como se dijo en un comienzo. Por otra parte, al realizar este tipo de implementaciones se debe tener en mente que el objetivo último del proyecto es apoyar a la compañía a tener un desempeño superior que le permita fidelizar a sus clientes, alcanzando una eficiencia operacional que antes no existía95. Por último, cabe mencionar que es importante para Tarjeta Paris comprender que los clientes en la actualidad toman decisiones altamente influenciados por el corazón más que con la cabeza96, por lo que la imagen proyectada es fundamental y por cierto también las experiencias que entrega a sus clientes. Luego, ésta es una meta fundamental del proyecto; entregar a los clientes, en una instancia de postventa, una experiencia positiva que ayude a su fidelización al menor costo posible. 92 Pág. 77. Bustamante, A., Profesor Guía: Betancourt, P., La Imagen y Percepción de una Tienda por Departamentos, a través de la Percepción de los Clientes, Caso Ilustrativo de Almacenes París. Seminario de Prueba para optar al Título de Ingeniero Comercial, Mención Administración, Universidad de Chile, Facultad de Ciencias Económicas y Administrativas, Escuela de Economía y Administración, 2004. 93 Pág. 38. Cueto, E. y Segura, C., Profesor Guía: Olavarrieta, S., El Negocio de Retail en Chile: Grandes Operadores. Tesis para optar al Grado de Magíster en Administración M.B.A., Universidad de Chile, Facultad de Ciencias Económicas y Administrativas, Escuela de Economía y Administración para Graduados, 2002. 94 Pág. 35. Morales, M. De la Gestión a los Cambios Tecnológicos. Revista Economía & Administración, Facultad de Ciencias Económicas y Administrativas de la Universidad de Chile, Nº 145 – Mayo/Junio 2003. 95 Pág. 61. Porter, M., What is Strategy? Harvard Business Review, Noviembre/Diciembre 1996. 96 Pág. 34. Rodríguez, C., Profesor Guía: Olavarrieta, S., Personalidad, Experiencias e Imagen de Marcas de Retail. Seminario de Prueba para optar al Título de Ingeniero Comercial, Mención Administración, Universidad de Chile, Facultad de Ciencias Económicas y Administrativas, Escuela de Economía y Administración, 2003. Tesis de Grado 36 Master in Business Engineering
  • 43.
    Universidad de Chile Facultad de Ciencias Físicas y Matemáticas Departamento de Ingeniería Industrial Creación del Proceso de Atención de Requerimientos de Clientes Tarjeta Paris III.1. Aproximación desde la Situación Inicial Como se mencionó anteriormente, al iniciarse este proyecto no había un procedimiento estándar a mejorar, lo que existía era una red confusa construida a través de los años en una empresa familiar que creció explosivamente. Esto implicaba que mucho del conocimiento de cómo hacer las cosas estaba en un nivel tácito y pertenecía a determinadas personas que tenían ya varios años en la empresa. Todo esto representa un problema en una industria cuyas exigencias son cada vez más altas, debido el estándar de competencia feroz que tarde o temprano lleva a las tiendas a innovar e incorporar nuevas tecnologías97. En este contexto, la Central de Operaciones funcionaba en Tarjeta Paris como la bandeja de los requerimientos que llegaban por distintas vías, constituida por administrativas que no resolvían los casos, sólo los derivaban y no hacían un seguimiento posterior. Por ende, los casos entraban en la organización y se perdían dentro, sin saber si efectivamente se contestaban, y mucho menos si se daba dentro de plazos adecuados o si era coherente con otras respuestas entregadas a ese mismo cliente. Luego, las premisas que se tomaron para llevar a cabo el proyecto fueron las siguientes: • Se debe contar con un Departamento que atienda de forma centralizada los diversos requerimientos. • Se debe tener capacidad de categorizar los distintos requerimientos y llevar estadísticas de su procesamiento. • Se debe contar con un equipo capaz de analizar y resolver los requerimientos, de forma tal que no existan descoordinaciones ni respuestas inconsistentes al mismo cliente. • Se deben utilizar los sistemas actualmente existentes y complementarlos con una herramienta que permita la centralización de la información, esto con el fin de causar el mínimo impacto posible en los usuarios externos. • Se deben formalizar los procedimientos de gestión de requerimientos, así como la relación con otras áreas de la empresa. Es decir, había que hacerse cargo de un quiebre98 para los clientes, donde las cosas que ocurrían, o no ocurrían, alteraban el curso esperado de los acontecimientos. Así, al buscar entregar un servicio de calidad a los clientes, internos o externos, con procesos bien estructurados para responder a sus requerimientos, hay que considerar que el concepto de calidad no son características técnicas o estándares de servicio, es lo que define el cliente, interno o externo, según el grado personal de satisfacción obtenido99. 97 Pág. 28. Bustamante, A., Profesor Guía: Betancourt, P., La Imagen y Percepción de una Tienda por Departamentos, a través de la Percepción de los Clientes, Caso Ilustrativo de Almacenes París. Seminario de Prueba para optar al Título de Ingeniero Comercial, Mención Administración, Universidad de Chile, Facultad de Ciencias Económicas y Administrativas, Escuela de Economía y Administración, 2004. 98 Vignolo, C., IN74V – Habilidades Directivas I. Curso dictado en la Facultad de Ciencias Físicas y Matemáticas de la Universidad de Chile, Departamento de Ingeniería Industrial, Primavera 2006. 99 García, P. y Pino, H., IN71K – Gestión de Operaciones en la Industria de Servicios. Curso dictado en la Facultad de Ciencias Físicas y Matemáticas de la Universidad de Chile, Departamento de Ingeniería Industrial, Primavera 2005. Tesis de Grado 37 Master in Business Engineering
  • 44.
    Universidad de Chile Facultad de Ciencias Físicas y Matemáticas Departamento de Ingeniería Industrial Creación del Proceso de Atención de Requerimientos de Clientes Tarjeta Paris Luego, para tener éxito en una plataforma de atención de clientes no sólo se requiere de procesos bien ajustados, sino también de una orientación al servicio que se ponga a disposición de sus expectativas. Esta idea se refuerza cuando se mencionan los componentes que pueden determinar el éxito de un modelo de servicio al cliente, y que se resumen en los siguientes puntos100: • Centralización de toda la información de los clientes. • Definición de una metodología que mida el valor presente y futuro del cliente. • Desarrollo de estrategias e inversiones que permitan interactuar con los clientes. • Metodologías para actualizar y complementar la información y perfil descriptivo del cliente. • Sistemas de respuesta inmediata y seguimiento informado y prioritario de las peticiones de los clientes. • Captura constante y consistente de preferencias y percepciones de los clientes. • Retroalimentación inmediata de esas percepciones a todos los rincones de la empresa que afectan la atención al cliente. Siguiendo estos lineamientos se formó un nuevo equipo101, mezcla de profesionales jóvenes con experiencia en atención de clientes y personas con vasta experiencia en la empresa aunque con una formación menor, que compensaban con su conocimiento de los procesos. De esta forma, todos quedaron en la categoría de Analistas, un peldaño superior no sólo en renta, sino también en responsabilidad y participación con ideas y propuestas dentro de la CSC. El siguiente cuadro muestra la matriz de cambio (Figura 16), con las prácticas originales v/s las nuevas, y cómo éstas se relacionan entre sí. Cabe mencionar, que para la gente que trabaja en servicios la falta de liderazgo puede ser fatal, ya que se requiere de alguien que les provea una visión clara en la cual creer y con desafíos permanentes que muestren el camino, es decir, que se sientan liderados, no dirigidos102. Este punto fue muy importante en el desarrollo del proyecto y se detallará más adelante cuando se describa la administración del cambio. Por otra parte, hay estudios que señalan que las empresas con un enfoque de procesos generan aumentos significativos en sus beneficios, a la par que administran mejor su recurso humano, con más descentralización y autonomía de decisiones103. Luego, éste también es un objetivo importante del proyecto, contar con una unidad autónoma y que resuelva los casos apoyada en una herramienta idónea para ello. 100 Pág. 88. Moya, M., Profesor Guía: Zurita, G., Modelo de Atención al Cliente con Apoyo Tecnológico. Seminario de Prueba para optar al Título de Ingeniero en Información y Control de Gestión, Universidad de Chile, Facultad de Ciencias Económicas y Administrativas, Escuela de Sistemas de Información y Auditoria, 2004. 101 Pág. 2 y 3. Capetillo, R. y Zurita, G., Gestión del Cambio en el Proyecto Creación de la Central de Servicio al Cliente Tarjeta Paris, Informe Semestral IN76J – Innovación y Gestión de Negocios. Curso dictado por Eduardo Olguín en la Facultad de Ciencias Físicas y Matemáticas de la Universidad de Chile, Departamento de Ingeniería Industrial, Otoño 2006. 102 Pág. 69. Bass, F., Profesor Guía: Frankhanel, E., Análisis FODA para el Servicio al Cliente. Seminario de Prueba para optar al Título de Ingeniero en Información y Control de Gestión, Universidad de Chile, Facultad de Ciencias Económicas y Administrativas, Escuela de Sistemas de Información y Auditoria, 1996. 103 Pág. 4. Barros, O., La Ingeniería de Negocios y Enterprise Architecture. Serie Gestión Nº 79, Centro de Gestión, Facultad de Ciencias Físicas y Matemáticas de la Universidad de Chile, Departamento de Ingeniería Industrial, Marzo 2006. Tesis de Grado 38 Master in Business Engineering
  • 45.
    Universidad de Chile Facultad de Ciencias Físicas y Matemáticas Departamento de Ingeniería Industrial Creación del Proceso de Atención de Requerimientos de Clientes Tarjeta Paris Matriz de Cambio Creación Central de Servicio al Cliente + + + + + + Importancia del Trabajo + + + + +2 Muy Importante + + + + +1 Importancia Básica Atención y Procesamiento de Nuevas Prácticas 0 Indiferente Gestión de Calidad Requerimientos -1 Irrelevante Responsables de Área por Tópico -2 Muy Irrelevante Desarrollo de Herramientas para Análisis para Mejora Contínua Trabajo Orientado al Servicio Definición de Indicadores de Resolución Centralizada Gestión de Respuestas Seguimiento de Casos de Requ erimiento Servicio Matriz de Interacción '+' Prácticas que se Refuerzan ' ' Sin Interacción '-' Prácticas que se Contraponen +1 +2 +2 +1 +1 +1 +2 Prácticas Iniciales Casos Derivados -1 - - - - - Requerimientos Atención de Trabajo Orientado a la Operación -1 - - - - - + Equipo No Calificado -2 - - - - - - - + + Comité Fraudes - + + Requerimientos Procesamiento + - Respuestas No Controladas -2 - - - + Manejo Planillas y Mail -1 - - - Figura 16 Por último, en ese momento tampoco era factible pensar en la construcción de una herramienta unificada, no sólo por la dificultad de coordinarse con otras empresas del holding, sino también ante la perspectiva cada vez más clara de compra de Paris por parte de Cencosud, lo que tenía paralizados todos los proyectos de gran envergadura. Sin embargo, esto no impidió realizar el diseño que se detalla a continuación. III.2. Procesos Diseñados A través de un modelamiento realizado en IDEF0 se mostrarán algunos de los procesos y subprocesos existentes en la situación inicial de la entrega del servicio Tarjeta Paris104. Al hacer el levantamiento de las actividades involucradas, se trató de graficar lo más exactamente posible la relación hecha por los actores relevantes. Este esquema de procesos de lo que se entendía por la Entrega de Servicios a Clientes de Tarjeta Paris, se presenta en las siguientes figuras, las que de forma intencional reflejan problemas de diseño como imprecisiones en Recursos Humanos y Tecnológicos (Figuras 104 Pág. 11-13. Capetillo, R. y Zurita, G., Creación de la Central de Servicio al Cliente Tarjeta Paris, Informe Final del Proyecto IN71J – Diseño de Modelos y Procesos de Negocios con TI. Curso dictado por Samuel Varas en la Facultad de Ciencias Físicas y Matemáticas de la Universidad de Chile, Departamento de Ingeniería Industrial, Otoño 2005. Tesis de Grado 39 Master in Business Engineering
  • 46.
    Universidad de Chile Facultad de Ciencias Físicas y Matemáticas Departamento de Ingeniería Industrial Creación del Proceso de Atención de Requerimientos de Clientes Tarjeta Paris 17 y 18), que no estaban bien delimitados en la situación inicial. Este levantamiento se hizo con la conciencia que cualquier rediseño inserto en un proceso de mejora implica conocer a cabalidad los procesos105, ya que cuando eso no ocurre se pueden tener fracasos estrepitosos. Al mismo tiempo se encuentran contemplados en la Administración de la Relación con el Cliente (Figura 19), dos subprocesos fundamentales que son Atención de Requerimientos Clientes Tarjeta Paris y Procesamiento, Resolución y Respuesta de Requerimiento. Sin embargo, ninguno de estos subprocesos existía formalmente en realidad. Había conciencia de su importancia y de que era necesario abordarlos, pero hasta ese momento sólo se contaba con soluciones de parche que se habían eternizado en el tiempo, como el tener una Central de Operaciones compuesta por administrativas de poco poder resolutivo, y que funcionaba como una mera bandeja que recibía y asignaba casos, sin que tampoco se realizara seguimiento alguno de los mismos. Se refuerza esta importancia cuando se entiende que las empresas más que vender un producto, lo que hacen es vender los servicios que éste puede proporcionar y cómo soluciona las necesidades de los clientes. De esta forma se posiciona a los servicios como un objetivo general de la empresa, y en especial como una finalidad de la comercialización106. Así, esta vocación de servicio posibilita establecer estándares mínimos y homogéneos de calidad, con indicadores medibles en un entorno de retail donde los departamentos de atención de clientes, espacios para opinión y asistencia son iniciativas cada vez más comunes107. Además se ha visto que en instituciones financieras, homologables a la del presente estudio, más de un 70% de quienes cerraban sus cuentas habían presentado al menos un reclamo108, lo que indica también la importancia de contar con un modelo de gestión que entregue conocimiento sobre el comportamiento de la cartera y que permita crear modelos predictivos de fuga para anticiparse con una estrategia sólida de fidelización. En tales condiciones fue fundamental realizar un rediseño que no sólo contemplara a estos subprocesos fundamentales, sino también el correcto flujo de información al interior del proceso. 105 Pág. 33. Morales, M., Administración de Restricciones y Mejora Continua, una Manera de Incrementar los Resultados en las Organizaciones. Revista Economía & Administración, Facultad de Ciencias Económicas y Administrativas de la Universidad de Chile, Nº 147 – Mayo/Junio 2004. 106 Pág. 57. Bass, F., Profesor Guía: Frankhanel, E., Análisis FODA para el Servicio al Cliente. Seminario de Prueba para optar al Título de Ingeniero en Información y Control de Gestión, Universidad de Chile, Facultad de Ciencias Económicas y Administrativas, Escuela de Sistemas de Información y Auditoria, 1996. 107 Pág. 103. Bustamante, A., Profesor Guía: Betancourt, P., La Imagen y Percepción de una Tienda por Departamentos, a través de la Percepción de los Clientes, Caso Ilustrativo de Almacenes París. Seminario de Prueba para optar al Título de Ingeniero Comercial, Mención Administración, Universidad de Chile, Facultad de Ciencias Económicas y Administrativas, Escuela de Economía y Administración, 2004. 108 Pág. 55. Miranda, J.; Rey, P. y Weber, R., Predicción de Fugas de Clientes para una Institución Financiera mediante Support Vector Machines. Revista Ingeniería en Sistemas, Universidad de Chile, Departamento de Ingeniería Industrial, Volumen XIX, Octubre 2005. Tesis de Grado 40 Master in Business Engineering
  • 47.
    Universidad de Chile Facultad de Ciencias Físicas y Matemáticas Departamento de Ingeniería Industrial Creación del Proceso de Atención de Requerimientos de Clientes Tarjeta Paris Figura 17 Figura 18 Tesis de Grado 41 Master in Business Engineering
  • 48.
    Universidad de Chile Facultad de Ciencias Físicas y Matemáticas Departamento de Ingeniería Industrial Creación del Proceso de Atención de Requerimientos de Clientes Tarjeta Paris Figura 19 El proceso que se abordó entonces para diseñar es el de la atención de requerimientos de clientes de Tarjetas París a través de la creación de una Central de Servicio al Cliente, con la mayor eficacia y eficiencia posible. Se define entonces el proceso como la recepción de dichos requerimientos (reclamos, consultas u otros), su análisis, la gestión de la solución y la entrega de una respuesta formal al cliente, teniendo en mente que la evidencia muestra que los principales determinantes en la imagen de un retail son el precio y la atención109. Además se hace una diferencia entre los casos ingresados directamente por el cliente, y los requerimientos cuyo ingreso y procesamiento es asistido por un Analista, ya que lo que se pudo implementar de inmediato es este proceso manual, dejando la otra etapa de autoatención con el diseño de la herramienta TI de apoyo para después. Del análisis, se desprende que los procesos abordados como parte del diseño se encuentran en una adaptación del patrón conocido como Gestión, Producción y Provisión 109 Pág. 62. Bustamante, A., Profesor Guía: Betancourt, P., La Imagen y Percepción de una Tienda por Departamentos, a través de la Percepción de los Clientes, Caso Ilustrativo de Almacenes París. Seminario de Prueba para optar al Título de Ingeniero Comercial, Mención Administración, Universidad de Chile, Facultad de Ciencias Económicas y Administrativas, Escuela de Economía y Administración, 2004. Tesis de Grado 42 Master in Business Engineering
  • 49.
    Universidad de Chile Facultad de Ciencias Físicas y Matemáticas Departamento de Ingeniería Industrial Creación del Proceso de Atención de Requerimientos de Clientes Tarjeta Paris del Bien o Servicio110 – Macro 1 (Figura 20), al proceso particular de Entrega de Servicios al Cliente de Tarjeta Paris111. Por lo tanto, dentro de la Gestión de Relación con el Cliente (Figura 21), se encontrarán los subprocesos Atención de Requerimientos Clientes Tarjeta Paris, Procesamiento Requerimiento en Línea y Procesamiento Requerimiento Asistido por Analista (Figura 22), los que se intervendrán específicamente. Figura 20 110 Pág. 81. Barros, O., Ingeniería e-Business, Ingeniería de Negocios para la Economía Digital. Comunicaciones Noreste Ltda., Santiago de Chile, 2004. 111 Pág. 9-15. Capetillo, R. y Zurita, G., Creación de la Central de Servicio al Cliente Tarjeta Paris, Informe Final IN73J – Arquitectura, Diseño y Construcción de un Negocio con Apoyo TI. Curso dictado por Óscar Barros en la Facultad de Ciencias Físicas y Matemáticas de la Universidad de Chile, Departamento de Ingeniería Industrial, Primavera 2005. Tesis de Grado 43 Master in Business Engineering
  • 50.
    Universidad de Chile Facultad de Ciencias Físicas y Matemáticas Departamento de Ingeniería Industrial Creación del Proceso de Atención de Requerimientos de Clientes Tarjeta Paris Figura 21 Figura 22 Tesis de Grado 44 Master in Business Engineering
  • 51.
    Universidad de Chile Facultad de Ciencias Físicas y Matemáticas Departamento de Ingeniería Industrial Creación del Proceso de Atención de Requerimientos de Clientes Tarjeta Paris Figura 23 Al abrir el subproceso Atención de Requerimientos Clientes Tarjeta Paris, se encuentran en el diseño tres subprocesos más (Figura 23), Autoatención, Recepción del Caso por Usuario Paris y Asignación del Caso Automatizada. En este esquema se observa lo mencionado anteriormente, respecto de que el requerimiento del cliente tiene dos vías de acceso, ya que él siempre entrará por una pantalla diferente a la del Analista, dadas las funcionalidades que debe tener. A pesar de esto, la lógica de asignación se establece como una sola, aún cuando contiene dos instancias. Primero, indicar si el requerimiento puede resolverse de forma automatizada, ya sea que fuera ingresado por cliente o Analista. Una vez decidido eso se deriva a una segunda instancia que determinará la lógica de negocio a aplicar en el caso de ser automatizada la resolución, o el Analista de la CSC que recibirá el caso si se trata de una resolución no automatizada. Lo anterior se desglosa primero al abrir Autoatención (Figura 24), donde el cliente podrá ingresar su caso de forma independiente, pasando luego como un requerimiento a derivar en la Asignación del Caso Automatizada (Figura 26), al igual que lo que sucede en la Recepción del Caso por Usuario Paris (Figura 25), donde la única diferencia es la existencia de intervención humana en el ingreso de los requerimientos de múltiples clientes en una interfaz especial para esos fines. Tesis de Grado 45 Master in Business Engineering
  • 52.
    Universidad de Chile Facultad de Ciencias Físicas y Matemáticas Departamento de Ingeniería Industrial Creación del Proceso de Atención de Requerimientos de Clientes Tarjeta Paris Cabe mencionar que en el caso de la resolución automatizada, el diseño se hizo pensando en la realidad actual, donde los clientes tienen un rol protagónico ya que se da la lógica de un modelo tipo “pull”112, donde no es posible controlarlos puesto que son ellos los que eligen ingresar a las propuestas que les interesan, siendo vital conocer su feedback. Luego, el diseño tiene que ser capaz de recoger las variaciones en las necesidades y ser flexible ante cambios en tipologías de requerimientos, que variarán de acuerdo a lo que definan los consumidores. Figura 24 112 Pág. 22. Tapia, T., Profesor Guía: Olavarrieta, S., Webshopping: Factores del Diseño de Páginas Web de Retail que Influyen en la Compra por Internet en Chile. Seminario de Prueba para optar al Título de Ingeniero Comercial, Mención Administración, Universidad de Chile, Facultad de Economía y Negocios, Escuela de Economía y Administración, 2006. Tesis de Grado 46 Master in Business Engineering
  • 53.
    Universidad de Chile Facultad de Ciencias Físicas y Matemáticas Departamento de Ingeniería Industrial Creación del Proceso de Atención de Requerimientos de Clientes Tarjeta Paris Figura 25 Figura 26 Tesis de Grado 47 Master in Business Engineering
  • 54.
    Universidad de Chile Facultad de Ciencias Físicas y Matemáticas Departamento de Ingeniería Industrial Creación del Proceso de Atención de Requerimientos de Clientes Tarjeta Paris De esta forma, se generan estructuras para la gestión de los requerimientos, tanto automatizadas, como las que contemplan intervención humana. El primer tipo se encuentra en Procesamiento de Requerimiento en Línea (Figura 27). Según el diseño, este procesamiento implica la Resolución Automatizada, lo que gatilla el Registro Resolución Automatizada, y luego si corresponde la Regularización Automatizada en Sistema, ya que esto por supuesto depende del tipo de requerimiento recibido. Se puede ver también, que de cada uno de los últimos subprocesos mencionados se desprenden actualizaciones de Estado diferentes. La primera tiene que ver con el seguimiento mismo del caso generado con el requerimiento, y la segunda con las modificaciones que se deben hacer sobre la cuenta del cliente una vez que se resuelve el caso, de ser esto necesario. Figura 27 El otro subproceso fundamental es el Procesamiento Requerimiento Asistido por Analista (Figura 28), que como se ha dicho es lo que actualmente ya está funcionando de forma manual con las herramientas originales que se encontraban al momento de iniciar el proyecto, y cuya exitosa operación ha permitido la continuación del mismo con la aceptación por parte de la empresa del diseño realizado113. 113 Se adjunta como Anexo 1 la Carta de Certificación de la implementación del proyecto firmada por el Gerente de Operaciones de Tarjetas Cencosud. Tesis de Grado 48 Master in Business Engineering
  • 55.
    Universidad de Chile Facultad de Ciencias Físicas y Matemáticas Departamento de Ingeniería Industrial Creación del Proceso de Atención de Requerimientos de Clientes Tarjeta Paris Así, la mecánica de la resolución se encuentra bajo la tutela de la Central de Servicio al Cliente, desde la Recepción y Consulta Área Especializada y/o Comité, y luego en la Determinación de Solución del Caso. Esta resolución implica además una serie de análisis realizados por este grupo de recursos humanos especializados, y que no sólo significa la respuesta a los requerimientos, sino también la generación de indicaciones para el proceso de mejora continua, que como se ha dicho es un objetivo fundamental de la CSC. Lo anterior señala también la importancia del concepto de integralidad en la resolución de los requerimientos por parte del equipo, y que tiene que ver con el hecho de que los Analistas vean y sean responsables de un proceso completo, en lugar de ser parte de un engranaje que no entienden114. Esto aplana la estructura de la organización, formando personas y equipos integrales donde teóricamente todos saben hacer de todo, diferente a la polifuncionalidad donde una persona realiza dos o más funciones en una estructura especializada. Posteriormente hay por parte del Usuario Paris un Registro Resolución y una Regularización en Sistema, si es que corresponde. Esto además permite que la misma unidad genere informes de gestión, con indicadores construidos en conjunto con el Área de Calidad de la empresa, y que hagan factible la búsqueda sistemática de mejora continua, y que es el espíritu del diseño TI que se describe a continuación. Figura 28 114 Pág. 93 y 102. Bravo, J., Gestión de Procesos con Responsabilidad Social, desde la Mejora hasta el Rediseño. Editorial Evolución S.A., Santiago de Chile, 2005. Tesis de Grado 49 Master in Business Engineering
  • 56.
    Universidad de Chile Facultad de Ciencias Físicas y Matemáticas Departamento de Ingeniería Industrial Creación del Proceso de Atención de Requerimientos de Clientes Tarjeta Paris III.3. Diseño Herramienta TI de Apoyo Ya se ha dicho que en forma paralela a la implementación del proyecto, se realizó el diseño de una herramienta TI, que permitiera automatizar la operación y al mismo tiempo generar estadísticas que posibiliten alimentar con su información a otras áreas de la empresa. Así, en el mediano plazo, se desea incorporar herramientas de gestión del conocimiento o Knowledge Management (KM), que expliciten y distribuyan lo aprendido en la resolución de requerimientos, y de esta forma apoyen el proceso de mejora continua. La idea es poder identificar el impacto de las estrategias, no sólo en términos económicos, sino también en términos de la percepción que tiene el cliente de la empresa por determinados servicios entregados. En este sentido se han elaborado modelos115, que no son el objetivo del presente trabajo, que muestran (Cuadro 4) la evolución del estado de ánimo de los clientes desde que llegan con su requerimiento, hasta que reciben una atención que trae como consecuencia un nuevo estado de ánimo. Estado de Acción de Consecuencia Nuevo Estado Clientes Requerimiento Ánimo Inicial Respuesta Post Atención de Ánimo ⎛C 1 ⎞ ⎛e1 ⎞ ⎛ R1 ⎞ ⎛e '1 ⎞ ⎜ ⎟ ⎜ ⎟ ⎜ ⎟ ⎜ ⎟ ⎜Μ ⎟ ⎜Μ ⎟ ⎜Μ ⎟ [A ]mxn [P ]mxn ⎜Μ ⎟ ⎜C ⎟ ⎜e ⎟ ⎜R ⎟ ⎜e ' ⎟ ⎝ n⎠ ⎝ n⎠ ⎝ m⎠ ⎝ n⎠ Cuadro 4 Sin embargo, lo importante es establecer en los procesos de negocio una clara orientación al cliente, que siempre tenga presente tres elementos esenciales116: • Calidad: Eliminación de la insatisfacción del cliente producto del incumplimiento de las expectativas. • Comparación: Observación de lo que pasa en el medio, buscando las mejores ideas en las relaciones con los clientes. Un sistema para recoger estas mejores prácticas se puede encontrar en acciones formales e informales donde participen todos los integrantes de la organización, una forma de inteligencia colectiva. • Creatividad: Anticipar los requerimientos del cliente, para lo cual es necesario un manejo profesional de la información. En esta misma línea, se quiere apoyar el uso de metodologías CRM analítico por parte de la Gerencia de Negocios, de manera que el subproceso de Atención de Requerimientos Tarjeta París cumpla a cabalidad el objetivo de servir a otras áreas de la empresa, para 115 Pág. 8. Pulido, M., Profesor Guía: Varas, S., Creación de un Modelo para el Apoyo a la Construcción de un Protocolo de Atención al Cliente, Aplicado en la Tarjeta de Crédito de una Cadena de Retail. Memoria para optar al Título de Ingeniero Civil Industrial – Tesis para optar al Grado de Magíster en Gestión de Operaciones, Universidad de Chile, Facultad de Ciencias Físicas y Matemáticas, Escuela de Ingeniería y Ciencias – Escuela de Postgrado, 2006. 116 Pág. 193-196. Bravo, J., Gestión de Procesos con Responsabilidad Social, desde la Mejora hasta el Rediseño. Editorial Evolución S.A., Santiago de Chile, 2005. Tesis de Grado 50 Master in Business Engineering
  • 57.
    Universidad de Chile Facultad de Ciencias Físicas y Matemáticas Departamento de Ingeniería Industrial Creación del Proceso de Atención de Requerimientos de Clientes Tarjeta Paris determinar indicadores como el LTV del cliente. En este sentido hay que tener claro que si bien la mayoría de las respuestas más caras se orientan a resolver situaciones conflictivas117, lo que parece obvio, las otras buscan prevenir que en el resto de la atención de cliente sucedan situaciones conflictivas, lo que tiende a aumentar el beneficio esperado. Luego, del análisis de los procesos rediseñados y de los procesos a los cuales se les dará apoyo computacional se puede desprender el siguiente diagrama (Figura 29) de casos de uso118: Figura 29 Este diagrama muestra 2 actores y 6 casos de uso que se describen a continuación: Actores: • Usuario Cliente: Representa a un cliente que accede al sitio paris.cl para efectuar un requerimiento, interactuado con la interfaz que se despliega para ellos en dicho sitio. • Usuario Área Especializada: Este actor representa a un usuario interno que si pertenece a la Central de Servicio al Cliente puede recibir un requerimiento a través de algún canal de contacto, e ingresarlo a la plataforma de gestión de la empresa. Si pertenece a otra Área Especializada de la empresa puede ser consultado para la resolución del caso por algún tema específico, e interviene por lo tanto actualizando información, modificando el Estado del requerimiento, o simplemente resolviéndolo y registrando dicha resolución. 117 Pág. 55. Pulido, M., Profesor Guía: Varas, S., Creación de un Modelo para el Apoyo a la Construcción de un Protocolo de Atención al Cliente, Aplicado en la Tarjeta de Crédito de una Cadena de Retail. Memoria para optar al Título de Ingeniero Civil Industrial – Tesis para optar al Grado de Magíster en Gestión de Operaciones, Universidad de Chile, Facultad de Ciencias Físicas y Matemáticas, Escuela de Ingeniería y Ciencias – Escuela de Postgrado, 2006. 118 Pág. 9-15. Capetillo, R. y Zurita, G., Creación de la Central de Servicio al Cliente Tarjeta Paris, Informe Final IN73J – Arquitectura, Diseño y Construcción de un Negocio con Apoyo TI. Curso dictado por Óscar Barros en la Facultad de Ciencias Físicas y Matemáticas de la Universidad de Chile, Departamento de Ingeniería Industrial, Primavera 2005. Tesis de Grado 51 Master in Business Engineering
  • 58.
    Universidad de Chile Facultad de Ciencias Físicas y Matemáticas Departamento de Ingeniería Industrial Creación del Proceso de Atención de Requerimientos de Clientes Tarjeta Paris Casos de uso: • Recepción del Caso por Usuario Paris: En este caso de uso se realizan las actividades que registran el requerimiento del cliente en el sistema, por parte de un usuario Analista que lo ha recibido vía SAT o algún otro punto de atención de clientes, lo que gatillará su asignación y posterior resolución. • Autoatención: Aquí un cliente de tarjeta Paris ingresa sus requerimientos a través de la página Web de la compañía para recibir una respuesta en línea. • Asignación del Caso Automatizada: Este es el caso en que, según el tipo de requerimiento, se decide primero si se resolverá en forma automática o si se recurrirá al Analista especializado. Luego, se decide qué tipo de método de resolución automática debe invocarse, o qué Analista especializado debe resolverlo, respectivamente. • Resolución Automatizada: Este escenario se concreta una vez que la lógica de asignación ha determinado que el caso puede resolverse de forma automática. En su interior se contienen las distintas lógicas de negocios de las tipologías de requerimientos que pueden solucionarse así, para que luego se registre dicha gestión permitiendo contar con un adecuado historial de requerimientos, y se generen las regularizaciones en sistema, si corresponde. • Registro Resolución en Sistema: Este caso de uso consigna los avances y resolución del requerimiento, tanto si se contó con la intervención de un Analista, como si el proceso fue mediante lógicas de negocio automatizadas. Si la resolución registrada por un Analista implica una regularización en sistema, ésta se generará inmediatamente, si no es así sólo guardará el registro. • Regularización en Sistema: Este caso de uso se encarga de la actualización de la cuenta del cliente, luego de que el requerimiento ha sido resuelto y si así lo amerita dicha resolución. Se hace de forma automática y se gatilla luego de la resolución automatizada o del registro en sistema por parte del usuario, en ambos casos sólo si corresponde. En este contexto, entre las tecnologías habilitantes que se pensaron implementar en el proyecto, están las conocidas en forma genérica como Workflow, pues esta tecnología se relaciona con la automatización de los procedimientos donde los documentos, la información o tareas son pasadas entre los participantes del sistema de acuerdo a un conjunto de reglas previamente establecidas, lo que permite automatizar diferentes aspectos del flujo de la información, rutear los trabajos en la secuencia correcta, proveer acceso a datos y documentos. Todo o anterior es fundamental para el proceso de seguimiento de requerimientos. La ventaja de este tipo de tecnologías, es la capacidad de introducir en el flujo de información elementos que son altamente creativos y difíciles de rutinizar119, como las actividades propias del desarrollo de nuevos productos. Sin embargo, hay que tener cuidado de ver al Workflow como el ente que resuelve los requerimientos, cuando sólo es una herramienta de apoyo, ya que al asignarle responsabilidades que no tiene, se puede terminar culpando a la herramienta por un mal 119 Pág. 5. Barros, O., La Ingeniería de Negocios y Enterprise Architecture. Serie Gestión Nº 79, Centro de Gestión, Facultad de Ciencias Físicas y Matemáticas de la Universidad de Chile, Departamento de Ingeniería Industrial, Marzo 2006. Tesis de Grado 52 Master in Business Engineering
  • 59.
    Universidad de Chile Facultad de Ciencias Físicas y Matemáticas Departamento de Ingeniería Industrial Creación del Proceso de Atención de Requerimientos de Clientes Tarjeta Paris diseño de procesos y/o una mala definición de roles, por lo que un mal manejo de esta característica puede terminar siendo una gran limitación120. Luego de hacer esta salvedad y retomando la idea original, se debería poder ingresar un requerimiento a la base de datos mediante un Workflow de producción, lo cual automáticamente generaría un proceso que una vez culminado enviaría una notificación al cliente del fin del trámite y de los Estados intermedios del mismo. Dependiendo de la naturaleza del requerimiento, la información sería enviada a la persona apropiada dentro de la CSC, la cual determinaría la forma de resolverlo, o se utilizarían respuestas automatizadas siguiendo la lógica de negocio correspondiente, en especial para requerimientos ingresados por internet. Aquí es importante recordar que más que el sistema a desarrollar, el punto realmente importante del rediseño es contar con una unidad de gente capacitada y con habilidad de tomar decisiones, agregando valor al servicio entregado. En este sentido, el valor agregado que entrega cada Analista mide la capacidad que tiene de aportar un beneficio al proceso; entendiendo que este desempeño se afecta por variables como la preparación, la experiencia o la edad, que en distintas profesiones cumplen ciclos diferentes, como por ejemplo un deportista que alcanza su máxima capacidad mucho antes que un consultor121. En este punto es necesario mencionar, que al momento de iniciar la implementación del proyecto, Tarjeta Paris estaba iniciando el proceso de fusión operativa con la Tarjeta Jumbo Más, proceso que se enmarca dentro de la adquisición de Paris por parte de Cencosud. La Tarjeta Jumbo Más cuenta con un sistema de administración de casos en plataforma Web llamado Portal, pero que tiene falencias en la generación de estadísticas, una mala tipificación de los requerimientos y la falta de una estructura que controle la gestión de los casos, que involucra la operación de una empresa externa, lo que hace que el funcionamiento del sistema no sea óptimo. Por lo tanto, la Gerencia de Migración e Integración de Sistemas al tener conocimiento de dicha situación constituyó equipos de trabajo en los que la Central de Servicio al Cliente participó activamente, presentando el rediseño mostrado en este informe y las indicaciones de un sistema TI de apoyo, lo que ha fue acogido favorablemente122. Sobre esta propuesta de diseño se trabajó con dicha gerencia en los primeros levantamientos de requerimientos, para modificar lo que ya existe, o bien para evaluar la creación de algo nuevo que cubra las necesidades identificadas. Con respecto a las actividades automatizables, el esfuerzo se enfocó en tipos de requerimientos que pueden presentar formatos de resolución que son interesantes de llevar a algoritmos, dentro de la lógica de negocios predefinida y que se revisarán en el siguiente punto. En general la estructura de la solución de automatización de la resolución 120 Pág. 19. Smith, H., From CIO to CPO via BPM, The Next Generation of Enterprise Automation. CSC White Paper, Computer sciences corporation European office of technology and innovation, Septiembre 2005. 121 Pág. 51. Sveiby, K.E. y The Konrad Group, Den Osynliga Balansräkningen – The Invisible Balance Sheet, Key Indicators for Accounting, Control and Valuation of Know-How Companies. Ledarskap – Estocolmo, Suecia, 1989. 122 Se adjuntan en los Anexos 2 y 3 los requerimientos para desarrollo de la Herramienta de Gestión Front End, y la Creación de Solicitudes en Portal Más Paris para la nueva Tarjeta Más Paris, los que incorporan los elementos del diseño propuesto. Tesis de Grado 53 Master in Business Engineering
  • 60.
    Universidad de Chile Facultad de Ciencias Físicas y Matemáticas Departamento de Ingeniería Industrial Creación del Proceso de Atención de Requerimientos de Clientes Tarjeta Paris de estos requerimientos se visualiza a través de subprocesos que se basaron en el modelo de Apoyo Internet123. Ya se ha visto en diagramas anteriores la estructura de apoyo computacional en los subprocesos de Autoatención (Figura 24), Recepción del Caso por Usuario Paris (Figura 25) y Asignación del Caso Automatizada (Figura 26), por lo que ahora se mostrarán los subprocesos contenidos en Procesamiento Requerimiento en Línea (Figura 27). En primer lugar se encuentra la Resolución Automatizada (Figura 30), donde la Lógica de Negocio Solución almacena todos los métodos de resolución para los casos que son posibles de automatizar. Figura 30 Por otra parte están el Registro Resolución Automatizada (Figura 31), que recibe la invocación de registrar la resolución, y la Regularización Automática en Sistema (Figura 32), que hace de forma automática el registro de la misma, la actualización en la cuenta y que posteriormente despliega la respuesta al Usuario Cliente y/o Usuario Paris. 123 Pág. 150. Barros, O., Ingeniería e-Business, Ingeniería de Negocios para la Economía Digital. Comunicaciones Noreste Ltda., Santiago de Chile, 2004. Tesis de Grado 54 Master in Business Engineering
  • 61.
    Universidad de Chile Facultad de Ciencias Físicas y Matemáticas Departamento de Ingeniería Industrial Creación del Proceso de Atención de Requerimientos de Clientes Tarjeta Paris Figura 31 Figura 32 Tesis de Grado 55 Master in Business Engineering
  • 62.
    Universidad de Chile Facultad de Ciencias Físicas y Matemáticas Departamento de Ingeniería Industrial Creación del Proceso de Atención de Requerimientos de Clientes Tarjeta Paris Cabe mencionar, que este desarrollo contempla la idea de que las gestiones vía Internet complementarán a las actividades físicas, más que canibalizarlas. Ésta es una de las premisas del rediseño, ya que se entiende que un cliente puede perfectamente hacer llegar su requerimiento por varios canales, de forma presencial o virtual, y la compañía tiene que tener la capacidad de entregar siempre respuestas coherentes y coordinadas. Por lo tanto, a través del proceso automatizado el proceso manual también se ve complementado y beneficiado, al optimizarse las operaciones y tener la capacidad de responder muchos más requerimientos124. Finalmente, hay que recordar que al igual que en el procesamiento con intervención humana, la regularización en sistema se realizará sólo si la resolución del caso así lo amerita. En esta línea es importante precisar el hecho de que no toda resolución, ya sea favorable o negativa a la petición del cliente, implicará necesariamente una modificación de la cuenta. Además, en la práctica estas regularizaciones en su mayoría corresponden a casos que nacen de reclamaciones por casos de fraude o de intereses mal cobrados, por lo que el análisis es más complejo y requiere de la intervención al menos de un Analista, y posiblemente de la decisión final de la jefatura de la CSC, lo que claramente no se contiene entre las lógicas automatizadas que se analizan en el siguiente punto. III.4. Lógicas de Negocio El objetivo de esta sección es establecer lógicas detalladas en seudolenguaje125, de cada uno de los casos cuya resolución posee procesos que se pueden automatizar en la atención de requerimientos de los clientes. Así, después de las validaciones de usuario y clave126, la primera fase de la lógica de asignación determina, como se ha mencionado, si el requerimiento se resolverá de forma automatizada o asistida por un Analista. Esta lógica de asignación no se analizará en este documento por su trivialidad, sí se mostrarán las lógicas de resolución una vez que la lógica de asignación llega a su segunda fase, es decir, una vez que se ha determinado que el requerimiento se resolverá de forma automatizada y se asigna en la lógica de resolución correspondiente. A continuación se señalan los requerimientos a resolver de forma automatizada según su tipología específica: 124 Pág. 174 y 185. Arango, M.; Puig, J.; Rodenes M. y Torralba, J., Reingeniería de Procesos y Transformación Organizativa. Universidad Politécnica de Valencia, Alfaomega Grupo Editor S.A., México, 2004. 125 Se toman como ejemplos de estructura de seudolenguaje los que aparecen en Pág. 154, 155 y 156 de Barros, O., Ingeniería e-Business, Ingeniería de Negocios para la Economía Digital. Comunicaciones Noreste Ltda., Santiago de Chile, 2004. 126 Puede ser un Usuario Cliente o un Usuario Área Especializada Tesis de Grado 56 Master in Business Engineering
  • 63.
    Universidad de Chile Facultad de Ciencias Físicas y Matemáticas Departamento de Ingeniería Industrial Creación del Proceso de Atención de Requerimientos de Clientes Tarjeta Paris Consultas: • Disponible en Cuenta: Esta es una consulta simple al disponible actual de la cuenta que muestra sólo el cupo en el momento, no se requieren de cálculos y todos los clientes pueden consultar sin restricción. • Estado de Bloqueos: Informa un estado actual de bloqueos de la cuenta y no requiere de cálculos. Todos los clientes pueden consultar sin restricción, tengan o no bloqueos. • Seguros Contratados: Informa un estado actual de los seguros que mantiene contratado el cliente. Es necesario en este caso consultar las primas pagadas en cada producto existente y mostrar la fecha de pago de la próxima cuota. Todos los clientes pueden consultar sin restricción, tengan o no seguros. Solicitudes: • Creación de Adicional: Esta solicitud por cierto se sustenta en la autentificación previa que realizó el cliente. Luego crea el nuevo registro del adicional según las políticas de la compañía, es decir, mayor de 18 años, sin información comercial negativa ni con cuenta en Paris como titular; para finalmente generar el proceso interno de impresión del plástico y despacho a domicilio del titular. Ante cualquier solicitud fuera de dicho rango, se informará al cliente que será asignada a un Analista predefinido. • Convenio o Plan de Pago (Repactaciones): En estos casos se podrá cursar automáticamente la solicitud, siempre y cuando la cuenta del cliente no presente este tipo de requerimientos, ya cancelados, en un período anterior a seis meses. Si cumple esta condición puede pasar al tratamiento descrito más adelante en lógica de negocio para la determinación de tasas. Ante cualquier solicitud fuera de dicho rango, se informará al cliente que será asignada a un Analista predefinido. • Congelamiento de Cuenta: Todo cliente activo127 y sin deuda pendiente podrá solicitar el congelamiento de su cuenta, lo que implicará un bloqueo “A Solicitud de Cliente” hasta que lo estime conveniente, esto generará la suspensión de los envíos de boletas de pago y el bloqueo de tarjetas adicionales. • Contratación de Seguros: Todo cliente activo podrá generar la solicitud de la contratación de un seguro, el que quedará inmediatamente confirmado en la cuenta y se generará posteriormente el envío de la póliza a su domicilio. Si no es cliente activo se rechazará la solicitud. • Aumento de Cupo: Podrán solicitar aumento de cupo provisorio en línea todos los clientes activos que se encuentren en clasificación de riesgo A y B, con un puntaje behavior128 superior a 500, una utilización de su cupo inferior a 1 vez, con una tasa de fidelidad superior al 40%, y una antigüedad superior a los 5 años. Si cumple con estos criterios podrá tener un aumento inmediato en línea de 10%, cualquier otro aumento deberá solicitarse en Tienda con la documentación de respaldo correspondiente. • Desbloqueo de Cuenta: Todo cliente que haya solicitado previamente un Congelamiento de Cuenta podrá solicitar su habilitación, lo que se ejecutará en línea a excepción de aquellos que tengan informes comerciales vigentes. Todos los demás desbloqueos por distintos motivos deberán derivarse a Tienda, excepto por “Fallecimiento” y por “Gerencia Ordena Bloqueo”, solicitudes que serán inmediatamente rechazadas. • Actualización de Antecedentes: Todo cliente podrá actualizar en línea sus antecedentes de contacto, luego de la validación de identidad, accediendo a los cuadros de diálogo correspondientes. Al mismo tiempo se generará una comprobación de dicha actualización al correo electrónico personal del cliente. 127 Cliente que no tenga su cuenta bloqueada. 128 Indicador de comportamiento del cliente en el ámbito de riesgo financiero utilizado por Tarjeta Paris. Tesis de Grado 57 Master in Business Engineering
  • 64.
    Universidad de Chile Facultad de Ciencias Físicas y Matemáticas Departamento de Ingeniería Industrial Creación del Proceso de Atención de Requerimientos de Clientes Tarjeta Paris Por otra parte, hay requerimientos que por su naturaleza se recibirán, pero no podrán ejecutarse en línea ya que requieren de intervención humana. Esas lógicas de asignación no se expondrán aquí ya que sólo constan de una derivación simple según tipologías predefinidas. Como ejemplo de estos casos se encuentran los reclamos, ya que por lo general implican una revisión no sólo de la cuenta, sino análisis más completos de otras variables y antecedentes. He aquí algunos: • Cuenta bloqueada por cheque ya cobrado. • No recepción de boletas de pago. • Diferencias sistémicas en deuda informada. • Seguros no reconocidos. Por lo tanto, lo que sí se analizará es la lógica de asignación, que se encuentra luego de que se ha determinado que los casos son automatizables y que los deriva a la lógica de negocio correspondiente para su resolución. Dada la experiencia que se tiene en el tratamiento de los casos, se propone la categorización por tipo de requerimiento y a su vez considerando en cada de ellos la posibilidad de encontrar subtipos. La idea es contar con un sistema modular en este sentido, que permita modificar una tabla de parámetros ante la retroalimentación recibida de la operación. Se propone la siguiente tabla (Cuadro 5) para reflejar la estructura descrita. Tipo Subtipo Interfaz Area Negocio 1 1 A 0 1 2 B 0 2 : N C 0 3 2 1 A 0 4 2 B 0 5 : N C 0 J : j 1 X 1 0 2 Y 2 0 : N Z 3 0 : n 1 X 1 0 2 Y 2 0 : N Z 3 0 Cuadro 5 Donde: • Tipo: tipo de requerimiento • Subtipo: subcategoría del requerimiento • Interfaz: interfaz que enfrenta el usuario • Area: es el área especializada consultada (en resolución automatizada es 0) • Negocio: lógica de negocio a aplicar (en resolución no automatizada es 0) Tesis de Grado 58 Master in Business Engineering
  • 65.
    Universidad de Chile Facultad de Ciencias Físicas y Matemáticas Departamento de Ingeniería Industrial Creación del Proceso de Atención de Requerimientos de Clientes Tarjeta Paris Luego, se puede expresar la siguiente lógica para la derivación de los casos: Con respecto de las lógicas de negocio, se propone utilizar un árbol de decisión basado en el construido para el tratamiento de los clientes por parte de la Gerencia de Riesgo, a fin de la aprobación o rechazo de sobregiros. La idea de esta clasificación es considerar tanto el perfil de comportamiento que ha tenido el cliente con Paris y otras casas comerciales, además del nivel de endeudamiento, una tasa de fidelidad que emula los modelos RFM de comportamiento, y la antigüedad de la cuenta. De esta forma las opciones de clasificación son: • Clasificación de Riesgo (A, B, C, D, E, F): Comportamiento interno y externo. • Puntaje Behavior (0 600): Comportamiento interno, valores altos mejor evaluados. • Tasa de Utilización Disponible (0 2): Número de veces de utilización del cupo. • Tasa de Fidelidad (0% 100%): Meses con compras en el último semestre. • Fecha de Apertura: Años desde la apertura de la cuenta. Con esto también es posible usar un filtro para clasificar a los clientes, en caso que las respuestas puedan diferenciarse dependiendo del caso. De esta forma, la Clasificación de Riesgo tiene a los mejores clientes en clasificación A y a los de peor comportamiento en D y E. Por su parte los clientes F son los clientes nuevos o sin historia129. Por su parte, la Utilización es cuantas veces se tiene ocupado el disponible, por lo que se permite un sobregiro de hasta dos veces el cupo otorgado. La Fidelidad se mide en el porcentaje de meses con compras en los últimos 6 meses. Por último, para la antigüedad de la cuenta se ha considerado un punto de corte en 7 años, que es donde se modificó el contrato de apertura, y por lo tanto a partir de ese momento se consideran clientes antiguos. Así, el árbol de decisión (Cuadro 6) que resume estos conceptos se representa a continuación: 129 La Gerencia de Riesgo definió en esta categoría a todos los clientes que aún no tienen en su historial 6 cuotas pagadas, por lo que el concepto “Cuenta Nueva” no depende de la temporalidad de su apertura, sino de su movimiento. Tesis de Grado 59 Master in Business Engineering
  • 66.
    Universidad de Chile Facultad de Ciencias Físicas y Matemáticas Departamento de Ingeniería Industrial Creación del Proceso de Atención de Requerimientos de Clientes Tarjeta Paris Riesgo Behavior Utilización Fidelidad Antiguedad RespReq A 0 – 599 0 – 1.5 0 – 29% 1–7 1 7ó+ 2 30% ó + 1–7 3 7ó+ 4 1.6 – 2 0 – 29% 1–7 5 7ó+ 6 30% ó + 1–7 7 7ó+ 8 600 ó + 0–2 0 – 39% 1–7 9 7ó+ 10 40% ó + 1–7 11 7ó+ 14 B 0 – 399 0 – 1.3 0 – 49% 1–7 15 7ó+ 16 50% ó + 1–7 17 7ó+ 18 1.4 – 2 0 – 49% 1–7 19 7ó+ 20 50% ó + 1–7 21 7ó+ 22 400 ó + 0–2 0 – 59% 1–7 23 7ó+ 24 60% ó + 1–7 25 7ó+ 26 C 0ó+ 0 – 0.9 0 – 69% 1–7 27 7ó+ 28 70% ó + 1–7 29 7ó+ 30 1– 2 0 – 79% 1–7 31 7ó+ 32 80% ó + 1–7 32 7ó+ 33 D–E 0ó+ 0ó+ 0 – 49% 1–7 34 7ó+ 35 50% ó + 1–7 36 7ó+ 37 F 0ó+ 0ó+ 0ó+ 0ó+ 38 Cuadro 6 En este contexto, al realizar por ejemplo la evaluación automatizada de una repactación, se tendrá para su simulación el siguiente desarrollo: Tesis de Grado 60 Master in Business Engineering
  • 67.
    Universidad de Chile Facultad de Ciencias Físicas y Matemáticas Departamento de Ingeniería Industrial Creación del Proceso de Atención de Requerimientos de Clientes Tarjeta Paris Siendo: • Tasa: tasa de interés para la repactación (T1, T2, T3, …, Tj) • Clasificacion: clasificación de riesgo (CR1, CR2, CR3, …, CRn) • Behavior: comportamiento de la cuenta (B1, B2, ..., Bm) • Utilizacion: razón de endeudamiento sobre el cupo asignado (U1, U2, ..., Uo) • Fidelidad: tasa de meses con compras en el último semestre (F1, F2, F3, ..., Fi) • Antiguedad: la antigüedad en años no se considera relevante en este caso En este mismo sentido, se pueden señalar ahora las distintas lógicas para los requerimientos automatizables descritos anteriormente, definiendo en primer lugar las siguientes funciones: • Traer Dato (String Rut, String Clave, String Tabla, String Campo) • String = (seleccionar Dato desde Tabla donde Rut = rut_cliente y Clave = clave_cliente) • Entregar Dato (String Rut, String Clave, String Tabla, String Campo) Luego en el caso de las consultas se tiene: Disponible en Cuenta Estado de Bloqueos Tesis de Grado 61 Master in Business Engineering
  • 68.
    Universidad de Chile Facultad de Ciencias Físicas y Matemáticas Departamento de Ingeniería Industrial Creación del Proceso de Atención de Requerimientos de Clientes Tarjeta Paris Seguros Contratados Por su parte en el caso de las solicitudes se tiene: Creación de Adicional Convenio o Plan de Pago (Repactaciones) Tesis de Grado 62 Master in Business Engineering
  • 69.
    Universidad de Chile Facultad de Ciencias Físicas y Matemáticas Departamento de Ingeniería Industrial Creación del Proceso de Atención de Requerimientos de Clientes Tarjeta Paris Congelamiento de Cuenta Contratación de Seguros Aumento de Cupo Tesis de Grado 63 Master in Business Engineering
  • 70.
    Universidad de Chile Facultad de Ciencias Físicas y Matemáticas Departamento de Ingeniería Industrial Creación del Proceso de Atención de Requerimientos de Clientes Tarjeta Paris Desbloqueo de Cuenta Actualización de Antecedentes En resumen, se han descrito en seudolenguaje las distintas lógicas que permitirían procesar, en el diseño planteado, los requerimientos con respuestas automatizables. El modelamiento en UML de estos procesos automáticos y los otros se verá en el siguiente punto. III.5. Diagramas de Secuencia A continuación se revisan los diagramas de secuencia que contienen las clases Boundary, Control y Entity que explican el camino que siguen los requerimientos según la estructura de casos de uso definida anteriormente. El primero que se muestra es el Ingreso de Requerimiento por Cliente con Resolución Automatizada (Figura 33). Este diagrama en consecuencia se construye en base a la interacción del actor Usuario Cliente, directa o indirecta, con los casos de uso Autoatención, Asignación del Caso Automatizada, Resolución Automatizada, Registro Resolución en Sistema y Regularización en Sistema. Según esto, el cliente se enfrenta a una plataforma Web, que le permite interactuar con el fin de realizar requerimientos y recibir respuesta a los mismos de forma automatizada. El Tesis de Grado 64 Master in Business Engineering
  • 71.
    Universidad de Chile Facultad de Ciencias Físicas y Matemáticas Departamento de Ingeniería Industrial Creación del Proceso de Atención de Requerimientos de Clientes Tarjeta Paris tipo de requerimiento que entra en este ciclo obviamente es el que define las lógicas estandarizadas de resolución a utilizar. Finalmente, junto con entregar una respuesta al requerimiento, el sistema actualiza el Estado del caso, registrando la acción ejecutada al mismo tiempo que realiza la modificación en la cuenta del cliente, si es que esto es pertinente. El segundo diagrama es el que corresponde al Ingreso de Requerimiento por Usuario Paris con Resolución Automatizada (Figura 34). En este caso la operación es muy similar en forma, pero tiene diferencias de fondo. De partida, el actor que interviene es el Usuario Área Especializada, quien actúa en representación del cliente para ingresar los distintos requerimientos, por lo tanto, se entiende que este usuario puede ser personal de SAT, mesones de atención de público y/o personal de apoyo como los Analistas de la Central de Servicio al Cliente. Estos usuarios interactúan, directa o indirectamente, con los casos de uso Recepción del Caso por Usuario Paris, Asignación del Caso Automatizada, Resolución Automatizada, Registro Resolución en Sistema y Regularización en Sistema. Para poder hacerlo deben autentificarse como usuarios internos de la empresa, lo que implica lógicamente que ahora hay que considerar en el proceso una clase Entity, con información de dichos usuarios para realizar la validación de entrada. Luego de esto, el proceso continúa de la misma forma anterior, al ser requerimientos que se resuelven de forma automática después de realizarse la asignación. Tanto la resolución, como el registro de la misma y la posible regularización en cuenta se hacen también en forma automática. En resumen, en ambos casos al acceder a la Pantalla Ingreso, el usuario después de validarse ingresa el requerimiento y su especificación, obtenidos de una tabla con todos los casos posibles. El Registrador no sólo realiza la validación, sino que también va registrando los distintos pasos del proceso de requerimiento. Por su parte, el Asignador deriva el caso con la lógica correspondiente, y es el Ejecutor el que resuelve el caso con los métodos específicos de cada caso. Finalmente el resultado se despliega en la Pantalla de Respuesta. Tesis de Grado 65 Master in Business Engineering
  • 72.
    Universidad de Chile Facultad de Ciencias Físicas y Matemáticas Departamento de Ingeniería Industrial Creación del Proceso de Atención de Requerimientos de Clientes Tarjeta Paris Figura 33 Tesis de Grado 66 Master in Business Engineering
  • 73.
    Universidad de Chile Facultad de Ciencias Físicas y Matemáticas Departamento de Ingeniería Industrial Creación del Proceso de Atención de Requerimientos de Clientes Tarjeta Paris Figura 34 Tesis de Grado 67 Master in Business Engineering
  • 74.
    Universidad de Chile Facultad de Ciencias Físicas y Matemáticas Departamento de Ingeniería Industrial Creación del Proceso de Atención de Requerimientos de Clientes Tarjeta Paris El otro lado de la resolución de requerimientos y a su vez el más difícil de estandarizar, es el que contempla intervención humana directa, ya sea de los Analistas o de la jefatura de la CSC. Esto porque dichas decisiones implican una revisión del caso y de distintas variables según un criterio y conocimiento de la industria que están en un nivel tácito, ya que dependen de la experiencia. Aún así es posible construir diagramas de secuencia que muestren la interacción de los actores con los distintos casos de uso en estas situaciones. El primero es el Ingreso y Consulta de Requerimiento por Cliente con Resolución Procesada por Analista (Figura 35). En este esquema se observa primero el ingreso del requerimiento, para luego dar la posibilidad de consultas y actualizaciones posteriores por parte del mismo usuario interno de Paris que ingresó el caso u otro usuario de algún área especializada, según a quién el caso haya sido asignado. Finalmente está el ingreso de la resolución del caso y la regularización en la cuenta del cliente, sólo si esto último corresponde por supuesto. Este ingreso de resolución se incorpora como la última Figura 35 actualización del requerimiento. Tesis de Grado 68 Master in Business Engineering
  • 75.
    Universidad de Chile Facultad de Ciencias Físicas y Matemáticas Departamento de Ingeniería Industrial Creación del Proceso de Atención de Requerimientos de Clientes Tarjeta Paris Así, Ingreso y Consulta de Requerimiento por Cliente con Resolución Procesada por Analista es el segundo (Figura 36). Esta secuencia muestra la interacción del cliente con el sistema, primero al ingresar un requerimiento que será asignado, en este caso a un Analista dentro de la Central de Servicio al Cliente, lo que se le comunica. Posteriormente él podrá consultar a través del mismo sistema el Estado de avance de la solicitud. Por lo tanto, luego del ingreso, esta interacción es sólo de consulta. En este sentido, y como ya se ha mencionado, la respuesta de estos casos no sólo es más lenta al depender de la intervención humana, sino que también la casuística en la resolución puede ser muy variada, dado que se refieren a regularizaciones de intereses mal cobrados, y desconocimientos de las transacciones, por lo que se requiere un análisis más profundo. Termina aquí el rediseño de procesos, por lo que se continúa ahora con la descripción en detalle de la Figura 36 implementación. Tesis de Grado 69 Master in Business Engineering
  • 76.
    Universidad de Chile Facultad de Ciencias Físicas y Matemáticas Departamento de Ingeniería Industrial Creación del Proceso de Atención de Requerimientos de Clientes Tarjeta Paris IV. IMPLEMENTACIÓN DEL PROYECTO Para la implementación de este rediseño en los procesos de atención de postventa a los clientes de Tarjeta Paris, se tuvo siempre en mente que el entregar un buen servicio ayuda a la fidelización de los clientes, pero al mismo tiempo posibilita un manejo adecuado de la relación con ellos, aportando al desarrollo de la empresa a través de la mejora constante de su desempeño. En este sentido, las empresas en general reconocen que el futuro de sus negocios depende en una proporción importante de la lealtad de su cartera, por lo que la orientación al servicio pasa a ser fundamental, no sólo en sus procesos sino también a nivel de cultura interna. De esta forma, y resumiendo algunos conceptos que se han visto en este documento, los canales de contacto adquieren gran importancia. Específicamente, cabe mencionar que de hecho en Chile los medios de contacto online son los más utilizados por las empresas, superando incluso al teléfono y a la atención presencial130. Esta idea se refuerza al buscar elementos para que un negocio retail perdure en el tiempo, entre los que se pueden encontrar los siguientes131: • Lealtad de sus clientes. • Ubicación. • Relación con distribuidores. • Manejo de información y sistemas de distribución. Al mismo tiempo, considerando la importancia que tiene en estos elementos el servicio, se pueden definir los componentes que marcan una diferencia al momento de implementar una estrategia en este ámbito, sobretodo cuando se cuenta con una plataforma en Web132: • Que las inquietudes se respondan prontamente. • Que la empresa esté lista para satisfacer las necesidades de los clientes. • Rapidez y facilidad para completar las transacciones. • Que la plataforma de interacción Web no haga perder el tiempo. Ahora, si bien es cierto que una empresa puede llegar a establecer ventajas competitivas de acuerdo a la diferenciación que alcance con la implementación de estrategias de 130 Pág. 31. Centro de Estudios de la Economía Digital CCS, Escuela de Ingeniería UC/CETIUC, Instituto de Estudios Mediales UC e Instituto de Sociología UC., El Impacto de las Tecnologías de la Información en las Empresas Chilenas respecto a España y Estados Unidos: Resultados de la Primera Encuesta BITChile 2005. Business and Information Technologies (BIT) Project – Chile (Proyecto Fondecyt 1050769), Santiago de Chile, Marzo 2006. 131 Pág. 25-27. Cueto, E. y Segura, C., Profesor Guía: Olavarrieta, S., El Negocio de Retail en Chile: Grandes Operadores. Tesis para optar al Grado de Magíster en Administración M.B.A., Universidad de Chile, Facultad de Ciencias Económicas y Administrativas, Escuela de Economía y Administración para Graduados, 2002. 132 Pág. 98. Tapia, T., Profesor Guía: Olavarrieta, S., Webshopping: Factores del Diseño de Páginas Web de Retail que Influyen en la Compra por Internet en Chile. Seminario de Prueba para optar al Título de Ingeniero Comercial, Mención Administración, Universidad de Chile, Facultad de Economía y Negocios, Escuela de Economía y Administración, 2006. Tesis de Grado 70 Master in Business Engineering
  • 77.
    Universidad de Chile Facultad de Ciencias Físicas y Matemáticas Departamento de Ingeniería Industrial Creación del Proceso de Atención de Requerimientos de Clientes Tarjeta Paris servicio, y que gracias a esas ventajas llegue incluso a sacar del camino a algunos competidores si logra mantenerlas en el tiempo, lo verdaderamente notable es que fruto de este proceso la empresa entregue un mayor valor a los clientes, o al menos genere un valor similar a menores costos, o ambos133. Una representación de esto último se puede ver a continuación (Figura 37), donde se refleja el resultado de efectividad operacional v/s posicionamiento estratégico, es decir, las posibilidades de valor entregado al cliente que se alcanzan con una posición de altos o bajos costos, lo que se llama la Frontera de Productividad. ALTO Frontera de Productividad (Estado de Mejores Prácticas) Valor Entregado BAJO ALTO BAJO Costos Figura 37 En este contexto, hay que entender que efectividad operacional es hacer lo mismo que la competencia pero mejor, mientras el posicionamiento estratégico tiene que ver con hacer distintas cosas o cosas similares a las de la competencia pero de distinta manera. Luego, la frontera descrita resume las mejores prácticas existentes, entregando valor a un costo dado, tecnología disponible, insumos y habilidades. De esta forma, se puede entender la relevancia que adquiere en este contexto el tema de los canales de interacción con los clientes y por los cuales se entrega el servicio, ya que efectivamente puede ser un elemento que marque diferencias entre una empresa y sus competidores. Un ejemplo en este sentido, es la adopción de canales Web para establecer esta relación, ya que la adopción de Internet a gran escala en la sociedad trae consigo no sólo que los clientes actuales y potenciales tengan otro canal más para interactuar, sino que también las estrategias CRM tienen un nuevo escenario de desarrollo al poder contar con información más dinámica y actualizada134. 133 Pág. 62. Porter, M., What is Strategy? Harvard Business Review, Noviembre/Diciembre 1996. 134 Pág. 4. Chire, L., CRM. Informe Profesional para optar al Título de Licenciado, Universidad Nacional Mayor de San Marcos, Facultad de Ciencias Matemáticas, E.A.P. de Computación, Lima – Perú, 2002. Tesis de Grado 71 Master in Business Engineering
  • 78.
    Universidad de Chile Facultad de Ciencias Físicas y Matemáticas Departamento de Ingeniería Industrial Creación del Proceso de Atención de Requerimientos de Clientes Tarjeta Paris Por otra parte, al revisar el posicionamiento actual que tienen los competidores más grandes de retail en el canal Web135 se puede ver (Cuadro 7) que paris.cl tiene un gran potencial de desarrollo de este medio, aportando una nueva razón para aprovechar nuevas tecnologías, ya que aún cuando más personas compran en falabella.com y otras tantas aprecian la seguridad de ripley.cl, la mejor evaluación global la tiene Paris. Mapa de Posicionamiento de Tiendas Retail online 0,50 Seguridad y Confianza de Transacción 0,40 0,30 0,20 0,10 0,00 0,00 0,10 0,20 0,30 0,40 0,50 0,60 0,70 0,80 Diseño y Competitividad Cuadro 7 Es en este punto donde también hay que tener cuidado en no caer extremos, ya que el entusiasmo de la industria puede también influenciar decisiones erróneas en las empresas, incorporando tecnologías de moda que prometen solucionar problemas pero que no se acomodan a la realidad de la organización136. Por lo tanto las soluciones tecnológicas, sobretodo en lo que se refiere a plataformas de atención Web, deben cumplir con ciertos elementos que son los que en definitiva explican la atracción que puedan sentir los clientes hacia un sitio, y tienen que ver con su diseño, confiabilidad de cumplimento, seguridad y privacidad; siendo el más importante sin duda el servicio al cliente137. También hay que destacar el hecho que estos proyectos deben estar estrechamente relacionados a la estrategia global de una empresa, es decir, tener estrategias de Internet independientes de los lineamientos estratégicos corporativos, implica correr el serio riesgo de no capitalizar el modelo de negocios original de la organización para apalancar la plataforma online. Un ejemplo muy claro de esta situación lo tiene Barnes & Noble, donde la decisión de establecer barnesandnoble.com como una entidad separada impidió que pudiera proyectar las ventajas de la red física de tiendas, permitiendo entre otras cosas que amazon.com obtuviera un liderazgo indiscutido en el nicho138. 135 Pág. 117. Tapia, T., Profesor Guía: Olavarrieta, S., Webshopping: Factores del Diseño de Páginas Web de Retail que Influyen en la Compra por Internet en Chile. Seminario de Prueba para optar al Título de Ingeniero Comercial, Mención Administración, Universidad de Chile, Facultad de Economía y Negocios, Escuela de Economía y Administración, 2006. 136 Pág. 34. Morales, M. De la Gestión a los Cambios Tecnológicos. Revista Economía & Administración, Facultad de Ciencias Económicas y Administrativas de la Universidad de Chile, Nº 145 – Mayo/Junio 2003. 137 Pág. 32 y 33. Tapia, T., Profesor Guía: Olavarrieta, S., Webshopping: Factores del Diseño de Páginas Web de Retail que Influyen en la Compra por Internet en Chile. Seminario de Prueba para optar al Título de Ingeniero Comercial, Mención Administración, Universidad de Chile, Facultad de Economía y Negocios, Escuela de Economía y Administración, 2006. 138 Pág. 174. Arango, M.; Puig, J.; Rodenes M. y Torralba, J., Reingeniería de Procesos y Transformación Organizativa. Universidad Politécnica de Valencia, Alfaomega Grupo Editor S.A., México, 2004. Tesis de Grado 72 Master in Business Engineering
  • 79.
    Universidad de Chile Facultad de Ciencias Físicas y Matemáticas Departamento de Ingeniería Industrial Creación del Proceso de Atención de Requerimientos de Clientes Tarjeta Paris Con esto se demuestra que la creación de riqueza, desde la idea original a la obtención de resultados, es un proceso muy complejo y por lo visto con más detalles de los que se piensan en un principio. Tan complejo es, que se requiere de la contribución de todos los actores de la cadena139, desde proveedores a distribuidores, pasando por cierto por la totalidad de los miembros de la organización, para que tenga éxito. Así, se regresa al concepto fundamental, que por obvio se omite, de que las empresas están constituidas por personas, que es lo que generalmente se representa en un organigrama. Pero por otra parte, están los procesos que determinan el flujo que da vida y movimiento a esta colección de personas, y que por lo general no son muy conocidos ni menos estudiados para la toma de decisiones. Éste es un serio inconveniente cuando se toman determinaciones tecnológicas, sin tener claridad del impacto que generarán dado que no se conocen a cabalidad los procesos de la compañía140. Esto último es lo que se evita al realizar un desarrollo como el descrito en este documento, donde primero se definieron claramente los procesos y sus objetivos, para luego pensar en la herramienta que facilitaría la tarea. Todo este proceso por cierto, se enmarcó en una estrategia de implementación que contempló el impacto de dichos cambios, tal como se relata en la siguiente sección. IV.1. Administración del Cambio En los procesos que implican transformaciones profundas al interior de las organizaciones, se corre siempre el riesgo de que éstas fracasen si no se ha generado el escenario en la empresa que posibilite el cambio en la empresa. La evidencia indica que dicha preparación considera una serie de etapas, las más importantes se mencionan a continuación141: • Establecer sentido de urgencia, luego de analizar el mercado e identificar potenciales crisis o grandes oportunidades. • Formar una coalición conductora poderosa, es decir, un equipo de trabajo que apoye el proyecto desde distintas áreas. • Crear una visión, y desarrollar estrategias para alcanzarla. • Comunicar la visión a través de todo medio que se encuentre a mano, a todos los miembros de la organización. • Involucrar a otros en la visión, lo que ayuda a eliminar los obstáculos para realizar el cambio. • Establecer hitos de corto plazo, que permitan mostrar éxitos que motiven al equipo de trabajo. • Consolidar las mejoras y producir más cambios todavía. • Articular la conexión entre los nuevos comportamientos y los éxitos corporativos. 139 Pág. 30. Smith, H., What Innovation Is, How Companies develop Operating Systems for Innovation. CSC White Paper, Computer Sciences Corporation, European Office of Technology and Innovation, 2005. 140 Pág. 35. Morales, M. De la Gestión a los Cambios Tecnológicos. Revista Economía & Administración, Facultad de Ciencias Económicas y Administrativas de la Universidad de Chile, Nº 145 – Mayo/Junio 2003. 141 Pág. 13. Kotter, J., Liderando el Cambio: Por Qué los Esfuerzos de Transformación Fracasan. Harvard Business Review, Marzo/Abril 1995. Tesis de Grado 73 Master in Business Engineering
  • 80.
    Universidad de Chile Facultad de Ciencias Físicas y Matemáticas Departamento de Ingeniería Industrial Creación del Proceso de Atención de Requerimientos de Clientes Tarjeta Paris Por otra parte, en general al pensar en innovaciones, el primer responsable que aparece en la mente para llevar a cabo esas transformaciones es el área de Investigación y Desarollo142; sin embargo en los procesos de negocios los llamados a gatillar innovaciones al interior de la empresa son todos sus miembros, y esa es parte de la transformación cultural que implica orientar la compañía hacia la excelencia en servicio. Luego, la inversión que se haga en innovación es una inversión en capital estructural, ya que no sólo se crea nuevo conocimiento, sino que también se crean nuevas oportunidades de negocio aumentando las utilidades potenciales de largo plazo, mucho más de lo que se puede representar en un balance donde aparece por lo general como un costo143. Así, se entiende que la Central de Servicio al Cliente Tarjeta Paris significó la ruptura de muchos paradigmas sobre cómo se hacían las cosas, el tipo de recurso humano que utilizaba la empresa y el objetivo perseguido con la resolución de los casos144. En este sentido cabe destacar que toda empresa, aparte de sus objetivos estratégicos y de generación de retornos, tiene una responsabilidad social en base a conceptos simples pero sólidos como son humanidad, solidaridad, inteligencia y sobretodo sentido común145. Y esto no tiene nada que ver con entrega de limosnas ni abandonar la misión corporativa, tiene que ver con integrarla a la sociedad en la que está inserta, para lo cual debe ser eficientemente productiva. Esto por cierto le permitirá obtener ganancias, pero además le posibilitará cumplir con excelencia el mandato social de creación de riqueza. Reforzando lo visto en puntos anteriores, el inicio de la CSC significó el reemplazo de la denominada Central de Operaciones, que estaba compuesta por administrativas de poca preparación profesional y cuya orientación estaba dada hacia la operación y no al servicio. Por lo tanto el primer cambio vino en esa dirección, disolviéndose la Central de Operaciones, reasignando a algunas administrativas y despidiendo a otras. En esta línea, uno de los criterios que definió el proceso de reclutamiento de personal se encontró en el hecho de que, sobretodo en esta industria en particular, los clientes exigen un servicio de calidad y personalizado146, por lo que se tenía que conformar un equipo capaz de trabajar cohesionadamente, alineados a los objetivos de la organización y que entendiera que su responsabilidad iba más allá del cargo asignado. 142 Pág. 27. Smith, H., What Innovation Is, How Companies develop Operating Systems for Innovation. CSC White Paper, Computer Sciences Corporation, European Office of Technology and Innovation, 2005. 143 Pág. 40. Sveiby, K.E. y The Konrad Group, Den Osynliga Balansräkningen – The Invisible Balance Sheet, Key Indicators for Accounting, Control and Valuation of Know-How Companies. Ledarskap – Estocolmo, Suecia, 1989. 144 Pág. 3-6. Capetillo, R. y Zurita, G., Gestión del Cambio en el Proyecto Creación de la Central de Servicio al Cliente Tarjeta Paris, Informe Semestral IN76J – Innovación y Gestión de Negocios. Curso dictado por Eduardo Olguín en la Facultad de Ciencias Físicas y Matemáticas de la Universidad de Chile, Departamento de Ingeniería Industrial, Otoño 2006. 145 Pág. 166 y 167. Bravo, J., Gestión de Procesos con Responsabilidad Social, desde la Mejora hasta el Rediseño. Editorial Evolución S.A., Santiago de Chile, 2005. 146 Pág. 99. Bravo, J., Gestión de Procesos con Responsabilidad Social, desde la Mejora hasta el Rediseño. Editorial Evolución S.A., Santiago de Chile, 2005. Tesis de Grado 74 Master in Business Engineering
  • 81.
    Universidad de Chile Facultad de Ciencias Físicas y Matemáticas Departamento de Ingeniería Industrial Creación del Proceso de Atención de Requerimientos de Clientes Tarjeta Paris En este punto cabe recordar que la calidad es un concepto más bien subjetivo, que depende de las expectativas del cliente y cómo éste evalúe lo recibido. Es un proceso cuyas variables no siempre dependen de la empresa, donde lo que espera el consumidor cambia en el tiempo y con ello la percepción de calidad. Para ayudar a explicar estos conceptos se puede utilizar el modelo de brechas de Zeithaml147 (Figura 38), donde se ve que la satisfacción de requerimientos del cliente, si quiere ser exitosa debe pasar por varios filtros. En primer lugar está la diferencia entre lo que el cliente quiere y lo que piensa la dirección de la empresa que éste busca. Luego, se tienen dos brechas importantes, primero entre lo que la dirección de la compañía establece como lineamiento y lo que la administración de la misma entiende como tarea a realizar. La segunda se produce entre las instrucciones de la administración central y lo que aplica la unidad operativa que entrega el servicio. Al mismo tiempo, se tienen diferencias entre el servicio que efectivamente se entrega y lo que se comunica hacia el exterior, lo que conlleva dos nuevas brechas que son propias del cliente, es decir, la diferencia que hay entre el servicio entregado y la percepción que se tiene del mismo, y cómo esta percepción a su vez se distancia de las expectativas que tenía previamente el cliente. Todo este análisis se muestra a continuación. Expectativas del Servicio Brecha del Cliente Percepción del Servicio Brecha 1 Servicio Entregado Comunicación Externa Brecha 4 Brecha 3 Diseños y Estándares Brecha 2 Percepciones de la Compañía sobre las Expectativas del cliente Figura 38 Con estos conceptos en mente se realizaron los cambios, que muestran en una tabla resumen (Cuadro 8), sus impactos concretos: 147 García, P. y Pino, H., IN71K – Gestión de Operaciones en la Industria de Servicios. Curso dictado en la Facultad de Ciencias Físicas y Matemáticas de la Universidad de Chile, Departamento de Ingeniería Industrial, Primavera 2005. Tesis de Grado 75 Master in Business Engineering
  • 82.
    Universidad de Chile Facultad de Ciencias Físicas y Matemáticas Departamento de Ingeniería Industrial Creación del Proceso de Atención de Requerimientos de Clientes Tarjeta Paris VARIABLE SITUACIÓN INICIAL SITUACIÓN MODIFICADA Resolución centralizada con Analistas Asignación de Casos derivados a áreas internas, sin responsables por cada área temática de Responsabilidades responsabilidades claras requerimientos Mantención Registro centralizado de los requerimientos y Ausencia Consolidada de Estados su Estado de avance en el proceso Análisis de los indicadores para resolver la Anticipación Ausencia fuente de los problemas en un proceso de mejora continua Integración de Integración casual y no continua con Formalización de la relación con las áreas Procesos Conexos otras áreas de la empresa especializadas de la empresa Coordinación a través de los responsables de Coordinación Ausencia áreas temáticas de requerimientos Orientación a la operación con un Orientación al servicio con un equipo de Prácticas de Trabajo equipo de trabajo no calificado trabajo calificado Utilización de herramientas como Registro y seguimiento de algunos Seguimiento de Casos de Lotus Notes, que casos a través de planillas de cálculo permitan en un futuro definir un Workflow Apoyo Computacional y correo electrónico. Las para el registro y análisis de los regularizaciones se realizan en el requerimientos. Se desarrolla además un sistema AS400 sistema en Access para la gestión de la Central de Servicio al Cliente Cuadro 8 En este punto, hay un elemento fundamental que considerar cuando constituye un nuevo equipo encargado de algún aspecto del servicio al cliente, y tiene que ver con su disposición a pertenecer a una cultura en la que cada uno reconoce su contribución al proceso global de satisfacción de los requerimientos de los clientes148. Este elemento tangible del servicio pasa a ser un recurso valioso para el éxito del negocio, siendo siempre necesario transmitir al personal de contacto su rol, y la importancia de la diferencia que marca una buena o mala atención. De esta forma, se entiende que el equipamiento o la infraestructura de una empresa no generan valor por sí mismas, pero sí lo hace la gente con la que se cuente. Una muestra de esto es que el capital humano no solamente domina toda la industria de servicios, sino que también alcanza un sorprendente 60% de los procesos de manufactura149. Por lo mismo, y reforzando lo dicho acerca de los cuidados que hay que tener con los Workflow, cuando se comprende la directa relación empleados – productividad – éxito, la perspectiva de ver la administración de procesos es la que cambia, ya que el simple esquema Workflow no captura la intención humana. Volviendo ahora a la implementación de este proyecto en particular, tanto el liderazgo como la gestión del cambio estuvieron siempre centrados en una persona. Primero en el Subgerente de Operaciones, que tuvo la primera visión de la transformación a realizar para procesar adecuadamente los requerimientos de los clientes, y que dio los primeros pasos para concretarla, entre ellos traer al autor de este documento como Jefe de esta 148 Pág. 79 y 91. Bustamante, A., Profesor Guía: Betancourt, P., La Imagen y Percepción de una Tienda por Departamentos, a través de la Percepción de los Clientes, Caso Ilustrativo de Almacenes París. Seminario de Prueba para optar al Título de Ingeniero Comercial, Mención Administración, Universidad de Chile, Facultad de Ciencias Económicas y Administrativas, Escuela de Economía y Administración, 2004. 149 Pág. 28. Smith, H., From CIO to CPO via BPM, The Next Generation of Enterprise Automation. CSC White Paper, Computer sciences corporation European office of technology and innovation, Septiembre 2005. Tesis de Grado 76 Master in Business Engineering
  • 83.
    Universidad de Chile Facultad de Ciencias Físicas y Matemáticas Departamento de Ingeniería Industrial Creación del Proceso de Atención de Requerimientos de Clientes Tarjeta Paris nueva unidad con la misión de crearla y hacerla funcionar. Luego de esto el Subgerente de Operaciones es contratado por otra empresa, por lo que este rol se radica en el Jefe de la nueva unidad. En este contexto, lo siguiente fue terminar con el diseño del área y sus procesos, para continuar con el reclutamiento de personal idóneo y luego generar la motivación necesaria para guiarlos en el sentido que se quería llevar. Al mismo tiempo, y dado que el impulsor original ya no estaba, hubo que realizar un completo trabajo de comunicación y venta del proyecto, tanto a la propia Gerencia de ACC como a otras áreas relevantes de la empresa, como la Gerencia de Migración encargada de la unificación de sistemas y donde ayudó mucho el poder mostrar prototipos del sistema funcionando como apoyo al rediseño. Cabe mencionar aquí, que la clave de un genuino liderazgo en servicios radica en que se tenga la capacidad de transmitir, hacia todos los niveles de la organización, la dirección e inspiración necesarias para mantener el compromiso de los miembros de la compañía. Hay que entender que dirigir no es suficiente en un área como servicios, donde el trabajo puede ser difícil y desmoralizante, con clientes groseros, normas sofocantes y requerimientos abrumadores150. Luego, se hizo muy importante la capacidad de mostrar buenos resultados, ya que esto reafirmó a la Central de Servicio al Cliente y su identidad. Esta consistencia también se apoyaba en la oportunidad que tenían los Analistas en participar con sus ideas y sugerencias, en reuniones de pauta semanales. Además, la presentación de informes bajo el lema “Dudar de lo Obvio” (Figura 39), les daba un sentido de pertenencia a un objetivo claro, definido con nombre y apellido. Este tipo de estrategias no es nuevo para empresas que adhieren a la innovación151, es un método institucionalizado para obtener con más facilidad la perspectiva de los clientes, creando equipos capaces de reflexionar, hacer diagnósticos rápidos y tomar decisiones. Figura 39 150 Pág. 68. Bass, F., Profesor Guía: Frankhanel, E., Análisis FODA para el Servicio al Cliente. Seminario de Prueba para optar al Título de Ingeniero en Información y Control de Gestión, Universidad de Chile, Facultad de Ciencias Económicas y Administrativas, Escuela de Sistemas de Información y Auditoria, 1996. 151 Pág. 6. Smith, H., What Innovation Is, How Companies develop Operating Systems for Innovation. CSC White Paper, Computer Sciences Corporation, European Office of Technology and Innovation, 2005. Tesis de Grado 77 Master in Business Engineering
  • 84.
    Universidad de Chile Facultad de Ciencias Físicas y Matemáticas Departamento de Ingeniería Industrial Creación del Proceso de Atención de Requerimientos de Clientes Tarjeta Paris Por lo tanto, es bueno reiterar en este punto, que todo lo que tenga que ver con la formación y constante capacitación del personal es fundamental, dada una industria tan dinámica que requiere de un permanente aprendizaje de mejores prácticas152. Esto abre por su parte otro ángulo interesante de analizar, relacionado con el reemplazo de personal debido a la optimización de procesos y la automatización de algunas actividades. Lo que se observa al respecto, al menos en Chile, es una menor tendencia a despedir personal a causa de la automatización de funciones y la externalización de procesos que lo que se ve en otros países153. Lo anterior debe considerarse como una oportunidad para desarrollar trabajos de valor agregado. De esta forma, la generación de equipos de apoyo o coalición conductora dependió directamente de las esferas de influencia que tenía el proyecto. Lógicamente la Gerencia de Migración participaba activamente en sus niveles medios, así como las áreas correspondientes de la Gerencia Comercial, con las que el Jefe de la CSC había creado fuertes lazos laborales desde la época en que era el Jefe de Créditos corporativo de Tarjeta Paris, e implementaban en conjunto nuevas políticas de crédito. Por otra parte, en esta empresa los canales formales de comunicación son muy respetados y siempre son considerados los oficiales, pero claramente eso no implica descuidar los informales, por lo que el trabajo de difusión se hizo también en esta instancia, lo que generó buenas plataformas a la hora de presentar los temas en reuniones formales, donde el apoyo ya venía siendo construido desde los pasillos. Luego, será interesante también conocer cómo cambió la estructura de la empresa durante el proceso de fusión entre Paris y Cencosud que ya se ha mencionado, dado que eso también impacta en la forma en que se llevan a cabo las relaciones al interior de la organización y define el escenario de permanentes modificaciones que ahora debía enfrentar el proyecto. Dicho análisis se realiza a continuación. IV.2. Cambios en los Ámbitos de Poder Como se ha indicado en puntos anteriores, la empresa en la que se llevó a cabo el proyecto pasó en el transcurso de este cambio, también por un cambio en su estructura, el siguiente es el esquema original (Figura 40): 152 Pág. 27. Bustamante, A., Profesor Guía: Betancourt, P., La Imagen y Percepción de una Tienda por Departamentos, a través de la Percepción de los Clientes, Caso Ilustrativo de Almacenes París. Seminario de Prueba para optar al Título de Ingeniero Comercial, Mención Administración, Universidad de Chile, Facultad de Ciencias Económicas y Administrativas, Escuela de Economía y Administración, 2004. 153 Pág. 52. Centro de Estudios de la Economía Digital CCS, Escuela de Ingeniería UC/CETIUC, Instituto de Estudios Mediales UC e Instituto de Sociología UC., El Impacto de las Tecnologías de la Información en las Empresas Chilenas respecto a España y Estados Unidos: Resultados de la Primera Encuesta BITChile 2005. Business and Information Technologies (BIT) Project – Chile (Proyecto Fondecyt 1050769), Santiago de Chile, Marzo 2006. Tesis de Grado 78 Master in Business Engineering
  • 85.
    Universidad de Chile Facultad de Ciencias Físicas y Matemáticas Departamento de Ingeniería Industrial Creación del Proceso de Atención de Requerimientos de Clientes Tarjeta Paris Gerencia General Gerencia Gerencia de Gerencia de Crédito Gerencia de Sub Gerencia Comercial Operaciones y Cobranzas Control de Gestión Segmentación Sub Gerencia Sub Gerencia Sub Gerencia Análisis de Análisis de Canales de Desarrollo Riesgo Gestión Ventas Base de Datos Venta Sub Gerencia Sub Gerencia Sub Gerencia Canales Servicio Cobranzas Fidelización Deptos. Crédito Jefatura Sub Gerencia Tienda Créditos Convenios Depto. Atención al Cliente Departamento Autorizaciones Sub Gerencia Control Interno Sub Gerencia Operaciones Procesos Convenios Aperturas Contable Central de Operaciones Figura 40 En la estructura que tenía la empresa como Tarjeta Paris antes de la fusión, se pueden observar cuatro Gerencias y una Subgerencia dependientes de la Gerencia General, además de los vínculos más importantes entre dichas unidades. Primero a nivel del Gerente General y la Gerenta de Control de Gestión que contaba con una preferencia especial. Luego había una relación muy fuerte, a nivel de Gerentes, entre Operaciones y Comercial. Por su parte, también había un lazo interesante a varios niveles entre Crédito y Operaciones, principalmente por el hecho del constante trabajo conjunto que realizaban en la implementación de nuevas políticas en las Tiendas, cuyo personal de mesones de atención de crédito dependía de Operaciones y el back office de apoyo dependía de Créditos. Luego de concretada la fusión entre las empresas, cuando ya se hacían los ajustes para una operación integrada, la nueva estructura que enfrentaba el proyecto hacia el final de su período de implementación se muestra a continuación (Figura 41): Tesis de Grado 79 Master in Business Engineering
  • 86.
    Universidad de Chile Facultad de Ciencias Físicas y Matemáticas Departamento de Ingeniería Industrial Creación del Proceso de Atención de Requerimientos de Clientes Tarjeta Paris Gerencia General Gerencia Gerencia de Gerencia de Crédito Gerencia de Gerencia de Comercial Operaciones y Cobranzas Control de Gestión Migración Sub Gerencia Sub Gerencia Sub Gerencia Análisis de Gestión de Canales de Control y Inteligencia de Gestión Ventas Proyectos Venta Coordinación Negocios Levantamiento Sub Gerencia Central de Sub Gerencia de Procesos Fidelización Servicio al Cobranzas Cliente Coordinación Sub Gerencia Sub Gerencia Otras Áreas Convenios Sub Gerencia Riesgo Operaciones Sub Gerencia Sub Gerencia Jefatura Desarrollo Segmentación Procesos Créditos Convenios Análisis de Base de Datos Aperturas Sub Gerencia Contable Canales Servicio Deptos. Crédito Tienda Depto. Atención al Cliente Figura 41 Esta nueva estructura sigue el modelo Jumbo Más, tanto en forma como en fondo. En primer lugar se puede ver la incorporación de una nueva Gerencia de Migración, cuyo objetivo es la unificación de los sistemas. La Subgerencia de Canales por su parte, de quien dependen los Servicios de Crédito de Tienda, pasa ahora a la Gerencia Comercial. A nivel de gerentes todos tienen una fuerte relación con la Gerencia General, por ser todos ejecutivos provenientes de Jumbo Más, excepto el de Operaciones que es el único Paris y por lo tanto queda aislado de los demás. La relación más importante a nivel ejecutivo ahora se da ahora entre Operaciones y Comercial, impulsada principalmente por la nueva Central de Servicio al Cliente que reemplaza a la antigua Central de Operaciones, que no tenía mayor relevancia en la estructura antigua. Esta nueva unidad fue la que se preocupó de construir una coalición conductora a nivel medio con las jefaturas relevantes de las Gerencias de Crédito y Migración, ya que se requería de su apoyo para la implementación del proyecto. Antes de pasar al siguiente punto, donde se mostrarán algunos de los logros que permitieron consolidar la CSC en la nueva estructura, cabe señalar que de nada sirve rediseñar organigramas si no se observa con cuidado al mismo tiempo el mapa de procesos, el “quehacer” de la organización, que es lo que en definitiva determina los roles. De no tenerlo en cuenta, se corre el riesgo de que la empresa sea dominada por la estructura funcional en desmedro de una perspectiva de proceso de negocio154, lo que se aleja del óptimo. 154 Pág. 34. Morales, M., Administración de Restricciones y Mejora Continua, una Manera de Incrementar los Resultados en las Organizaciones. Revista Economía & Administración, Facultad de Ciencias Económicas y Administrativas de la Universidad de Chile, Nº 147 – Mayo/Junio 2004. Tesis de Grado 80 Master in Business Engineering
  • 87.
    Universidad de Chile Facultad de Ciencias Físicas y Matemáticas Departamento de Ingeniería Industrial Creación del Proceso de Atención de Requerimientos de Clientes Tarjeta Paris IV.3. Principales Logros El éxito en los mercados competitivos actuales depende de cómo la empresa gestiona cada una de las experiencias de los consumidores, cómo mejora su satisfacción entregando un valor apreciado por ellos, y cómo obtiene de ellos una adecuada retroalimentación155. El objetivo es crear experiencias emocionales únicas, que generen empatía e identificación con el cliente. El primer paso en esta dirección, que resultó vital para iniciar este proceso, fue la integración de distintos sistemas por los cuales distintas áreas de la empresa ingresaban los casos para su gestión, y que fueron mencionados al inicio del documento en el análisis de la situación inicial, es decir, Lotus Notes para el SAT y AS400 para los mesones de atención en Tienda. Así, la integración se materializó en primer término incorporando en dichos sistemas el esquema de categorías y subcategorías de requerimientos, definidos por la Central de Servicio al Cliente, lo que tanto en la generación de casos de Lotus Notes (Figuras 42 y 43) como en el registro de reclamos de AS400 (Figuras 44 y 45), facilita la coordinación con el SAT y las Tiendas respectivamente. Este hito marca la generación, por primera vez, de estadísticas comunes para una retroalimentación integral del contacto con el cliente en distintos frentes. Por otra parte, para el procesamiento unificado de esta información por parte de los Analistas de la CSC, se construyó en Access una herramienta básica, pero no menos útil para los fines que se requerían, que se llamó Sistema de Monitoreo de Requerimientos. Si bien esta aplicación no se encontraba en línea con los demás sistemas, lo que hubiera sido la situación ideal, permitió iniciar y dar consistencia a los análisis que conducen a los informes de gestión mencionados156. 155 Pág. 157. Bustamante, A., Profesor Guía: Betancourt, P., La Imagen y Percepción de una Tienda por Departamentos, a través de la Percepción de los Clientes, Caso Ilustrativo de Almacenes París. Seminario de Prueba para optar al Título de Ingeniero Comercial, Mención Administración, Universidad de Chile, Facultad de Ciencias Económicas y Administrativas, Escuela de Economía y Administración, 2004. 156 Como ejemplo de este tipo de documento se adjunta en el Anexo 4 el Informe de Gestión Julio 2005 Tesis de Grado 81 Master in Business Engineering
  • 88.
    Universidad de Chile Facultad de Ciencias Físicas y Matemáticas Departamento de Ingeniería Industrial Creación del Proceso de Atención de Requerimientos de Clientes Tarjeta Paris Figura 42 Figura 43 Tesis de Grado 82 Master in Business Engineering
  • 89.
    Universidad de Chile Facultad de Ciencias Físicas y Matemáticas Departamento de Ingeniería Industrial Creación del Proceso de Atención de Requerimientos de Clientes Tarjeta Paris Figura 44 Figura 45 Tesis de Grado 83 Master in Business Engineering
  • 90.
    Universidad de Chile Facultad de Ciencias Físicas y Matemáticas Departamento de Ingeniería Industrial Creación del Proceso de Atención de Requerimientos de Clientes Tarjeta Paris Des esta forma y aún siendo una herramienta transitoria, el Monitor de Requerimientos (Figuras 46 y 47) apoyó la evolución del proyecto permitiendo obtener los primeros logros, y por ende mostrar que el Modelo de Negocios era adecuado157. Figura 46 Figura 47 157 Pág. 10-12. Capetillo, R. y Zurita, G., Central de Servicio al Cliente Tarjetas Cencosud, Informe Final IN75J – Taller de Diseño de un Negocio con Apoyo TI. Curso dictado por Antonio Holgado en la Facultad de Ciencias Físicas y Matemáticas de la Universidad de Chile, Departamento de Ingeniería Industrial, Otoño 2006. Tesis de Grado 84 Master in Business Engineering
  • 91.
    Universidad de Chile Facultad de Ciencias Físicas y Matemáticas Departamento de Ingeniería Industrial Creación del Proceso de Atención de Requerimientos de Clientes Tarjeta Paris Además permitió, gracias a los resultados obtenidos y su simplicidad de uso, que en los primeros meses del año 2006 en la Central de Servicio al Cliente, dentro del proceso de Fusión, asumiera también operación de la Tarjeta Jumbo Más en lo referente a resolución de requerimientos. Los logros mencionados y que motivaron esta decisión se resumen en los siguientes: • Tipificación de los requerimientos con sus respectivas categorías. • Control de gestión de los casos y nivel de resolución del 99% en el mes. • Reestructuración de los procesos y la relación con otras áreas de la empresa. • Impulso a procesos de mejora de los servicios entregados a clientes. • Absorción de la operación de la Tarjeta Jumbo Más. Como muestra de ello, pueden observarse los gráficos con la evolución de los casos procesados en el semestre Octubre 2005 – Marzo 2006 (Cuadros 9, 10 y 11): Origen de Requerimientos 2500 2000 1500 1000 500 0 Int ernos ACC e-mail Int ernet Propio Cliente Call Center SERNAC Servicios Crédit o Tienda Octubre 175 515 106 335 652 9 2046 Noviembre 113 571 114 443 730 23 1566 Diciembre 21 423 53 275 599 35 1089 Enero 128 702 56 123 652 8 1341 Febrero 134 469 103 157 531 22 1128 M arzo 414 617 261 118 531 35 531 Cuadro 9 Tipo de Requerimientos 3500 3000 2500 2000 1500 1000 500 0 Consult a Felicit aciones Reclamos Solicit udes Sugerencias Oct ubre 370 13 554 2901 0 Noviembre 427 8 746 2378 1 Diciembre 278 19 729 1468 1 Enero 402 13 922 1672 1 Febrero 298 11 1416 819 0 M arzo 554 10 9 15 1023 5 Cuadro 10 Tesis de Grado 85 Master in Business Engineering
  • 92.
    Universidad de Chile Facultad de Ciencias Físicas y Matemáticas Departamento de Ingeniería Industrial Creación del Proceso de Atención de Requerimientos de Clientes Tarjeta Paris Semestre Cantidad Estado Octubre Noviembre Diciembre Enero Febrero Marzo Cerrado 3814 3547 2484 3003 2525 2465 En Proceso 24 13 11 7 19 42 Total 3838 3560 2495 3010 2544 2507 Cuadro 11 Como se ve, no sólo se logró por primera vez una clasificación de los casos según su origen y tipología158, sino que además se demostró la eficacia de las operaciones, al dejar pendientes de un mes a otro, una ínfima cantidad de casos. Por otra parte, fue posible observar claramente fenómenos estacionales como los comportamientos previos a temporada navideña, es decir, movimientos fuertes en Octubre y Noviembre, bajando en Diciembre ya que el público está concentrado en comprar pues sus requerimientos ya los resolvió en los meses previos. Así también, se refleja el efecto de algunas mejoras, como la implementación de la consulta por estados de cuenta antiguos en cada Tienda, lo que se ve en la disminución de solicitudes directas por parte del cliente, y la baja de los requerimientos que llegan desde los Servicios de Crédito de Tiendas, referentes a este tema. De esta forma, se entiende que el diseño elaborado en este tiempo para una herramienta TI de apoyo a la gestión de requerimientos, tuviera una gran acogida dentro de la Gerencia de Migración de la empresa, al punto de tener una influencia decisiva en el requerimiento del nuevo sistema. Dicho prototipo se verá en la siguiente sección. IV.4. Desarrollo de un Prototipo Durante el desarrollo de este programa de magíster, se realizó un prototipo de ejemplo con funcionalidades básicas, que ayudó mucho en la difusión del proyecto desarrollado al interior de la Central de Servicio al Cliente y su posterior puesta en marcha. Esta línea es la que han vivido muchas empresas chilenas, que han implementado herramientas online y que han tenido como consecuencia efectos sobre su estructura organizacional, no sólo por ser más planas, sino principalmente por un mayor control de la productividad de los empleados, de los procesos y de la interacción con los clientes159. En tal sentido, la combinación de menos tiempo para salir a comprar y la capacidad limitada para procesar la explosiva información que hay en Internet, provoca que los clientes demanden mayor control, menor esfuerzo y más eficiencia a la hora de interactuar con la empresa vía Web160. 158 Informes Internos Central de Servicio al Cliente Tarjeta Paris 159 Pág. 25. Centro de Estudios de la Economía Digital CCS, Escuela de Ingeniería UC/CETIUC, Instituto de Estudios Mediales UC e Instituto de Sociología UC., El Impacto de las Tecnologías de la Información en las Empresas Chilenas respecto a España y Estados Unidos: Resultados de la Primera Encuesta BITChile 2005. Business and Information Technologies (BIT) Project – Chile (Proyecto Fondecyt 1050769), Santiago de Chile, Marzo 2006. 160 Pág. 20. Tapia, T., Profesor Guía: Olavarrieta, S., Webshopping: Factores del Diseño de Páginas Web de Retail que Influyen en la Compra por Internet en Chile. Seminario de Prueba para optar al Título de Ingeniero Comercial, Mención Administración, Universidad de Chile, Facultad de Economía y Negocios, Escuela de Economía y Administración, 2006. Tesis de Grado 86 Master in Business Engineering
  • 93.
    Universidad de Chile Facultad de Ciencias Físicas y Matemáticas Departamento de Ingeniería Industrial Creación del Proceso de Atención de Requerimientos de Clientes Tarjeta Paris Por lo tanto, para realizar este prototipo161 se simplificó el análisis de los casos de uso, sólo a los que dicen relación con la autoatención que gestiona directamente el mismo cliente, por lo que se despeja el diagrama visto anteriormente a lo siguiente (Figura 48): Figura 48 Lógicamente, no tiene mayor sentido de representarlo de esta forma, ya que muchas de las actividades en este contexto se desarrollan de forma prácticamente simultánea, por lo mismo el diagrama se simplifica nuevamente (Figura 49) a lo siguiente: Figura 49 161 Pág. 9 y 10. Capetillo, R. y Zurita, G., Central de Servicio al Cliente Tarjetas Cencosud, Informe Preliminar Prototipo IN72J – Arquitectura Tecnológica de Aplicaciones Web. Curso dictado por Pablo Román en la Facultad de Ciencias Físicas y Matemáticas de la Universidad de Chile, Departamento de Ingeniería Industrial, Primavera 2005. Tesis de Grado 87 Master in Business Engineering
  • 94.
    Universidad de Chile Facultad de Ciencias Físicas y Matemáticas Departamento de Ingeniería Industrial Creación del Proceso de Atención de Requerimientos de Clientes Tarjeta Paris Luego, se tiene un nuevo actor y un nuevo caso de uso. En primer lugar se tiene el Usuario Requerimiento, que es el mismo Usuario Cliente al que se le da este nuevo nombre para identificarlo en el ámbito del prototipo. Por su parte, el caso de uso Gestión Automatizada resume todo el procesamiento automático del requerimiento desde la asignación a la lógica de negocio correspondiente, pasando por su resolución, hasta su regularización. Cabe mencionar que para efectos del prototipo, no se considerará el registro del historial del requerimiento ni tampoco su resolución. Estos elementos sí son importantes en el proyecto real, para el manejo estadístico y de inteligencia de negocios que puede aportar la CSC. Es posible entonces, realizar un diagrama de secuencia que contenga las clases de diseño físico (Figura 50), sobre los que se construyó el prototipo162. Dicho esquema se muestra a continuación: Figura 50 162 Pág. 30-34. Capetillo, R. y Zurita, G., Creación de la Central de Servicio al Cliente Tarjeta Paris, Informe Final IN73J – Arquitectura, Diseño y Construcción de un Negocio con Apoyo TI. Curso dictado por Óscar Barros en la Facultad de Ciencias Físicas y Matemáticas de la Universidad de Chile, Departamento de Ingeniería Industrial, Primavera 2005. Tesis de Grado 88 Master in Business Engineering
  • 95.
    Universidad de Chile Facultad de Ciencias Físicas y Matemáticas Departamento de Ingeniería Industrial Creación del Proceso de Atención de Requerimientos de Clientes Tarjeta Paris Donde se tienen las siguientes definiciones: • Página de Ingreso: Página HTML (cliente delgado) • Gestor: Java Servlet (realiza lógica de asignación sin desplegar páginas, lógica de negocio y lógica de actualización) • Cliente: Clase Java (Entity que permite acceder y modificar información de la base de datos relacional según lógicas que se ejecutan en sí misma) • Página Respuesta Cupo: Java Server Page (realiza control de interacción y crea las páginas respectivas) • Página Respuesta Cuota: Java Server Page (realiza control de interacción y crea las páginas respectivas). • Página Respuesta Intereses: Java Server Page (realiza control de interacción y crea las páginas respectivas). Como ya se ha dicho, este prototipo sólo incluyó una versión simplificada del proyecto general, de hecho sólo contiene la posibilidad de ver parte de la interacción generada por la solicitud de Aumento de Cupo, Repactación de Cuotas y Reclamos por Intereses. Las dos primeras implican un proceso automático, mientras la última gatilla una derivación a un área específica de la empresa, al requerirse la intervención de un recurso humano especializado. Las clases y pantallas de interacción realizadas para el prototipo son las siguientes163: • Pantalla de Ingreso: entrada.html • Gestor: SistemaServlet.java • Cliente: Cliente.java • Pagina Respuesta Cupo: inicio.jsp • Pagina Respuesta Cuota: inicio2.jsp • Página Respuesta Intereses: inicio3.jsp Además de una Página Error (error.jsp), que es la que se despliega cuando el usuario no es válido. La visualización del prototipo funcionando se muestra a continuación (Figuras 51, 52, 53, 54 y 55). 163 En el Anexo 5 se transcribe el código utilizado en el Prototipo. Tesis de Grado 89 Master in Business Engineering
  • 96.
    Universidad de Chile Facultad de Ciencias Físicas y Matemáticas Departamento de Ingeniería Industrial Creación del Proceso de Atención de Requerimientos de Clientes Tarjeta Paris Figura 51 Figura 52 Tesis de Grado 90 Master in Business Engineering
  • 97.
    Universidad de Chile Facultad de Ciencias Físicas y Matemáticas Departamento de Ingeniería Industrial Creación del Proceso de Atención de Requerimientos de Clientes Tarjeta Paris Figura 53 Figura 54 Tesis de Grado 91 Master in Business Engineering
  • 98.
    Universidad de Chile Facultad de Ciencias Físicas y Matemáticas Departamento de Ingeniería Industrial Creación del Proceso de Atención de Requerimientos de Clientes Tarjeta Paris Figura 55 Es necesario recordar, que el desarrollo de este ejemplo con algunas de las funcionalidades del diseño, fue fundamental a la hora de plantear el proyecto mismo antes del proceso de fusión, y luego para establecer los lineamientos del nuevo sistema que apoyaría la gestión integrada de los distintos productos de Tarjetas Cencosud. La evolución concreta del proyecto se relata en el siguiente punto. IV.5. Avances del Proyecto A lo largo de este documento, se ha mostrado el desarrollo tanto del rediseño de procesos para la resolución de requerimientos de clientes Tarjeta Paris, como el diseño de la herramienta TI de apoyo que se propuso a la Gerencia de Migración para su desarrollo e implementación. Efectivamente, al momento de realizar este diseño se tomo también en cuenta la existencia en Jumbo Más de una herramienta llamada Portal (Figura 56), que permitía un ingreso de los casos, pero no así una adecuada gestión de los mismos para su oportuna resolución y rescate de información para procesos de mejora continua. Tesis de Grado 92 Master in Business Engineering
  • 99.
    Universidad de Chile Facultad de Ciencias Físicas y Matemáticas Departamento de Ingeniería Industrial Creación del Proceso de Atención de Requerimientos de Clientes Tarjeta Paris Figura 56 En ese contexto, la propuesta se centró en aprovechar las facilidades de navegación que sí presentaba el Portal, fortaleciéndola con las funcionalidades de asignación y resolución de requerimientos del diseño realizado. Esto permitiría contar al menos con un menú unificado para la gestión centralizada de los requerimientos de clientes, tanto de Tarjeta Paris como de Tarjeta Jumbo Más. En este sentido, se propuso la utilización de la estructura temática (Cuadro 12) que manejaba la CSC. Dicha distribución, como se ha mencionado, se basa en que desde múltiples orígenes se pueden recibir múltiples tipos de requerimientos, por lo que la combinatoria ahí es amplia; sin embargo, una vez pasado ese nivel cada área temática tiene su propio menú de opciones. Cuadro 12 Tesis de Grado 93 Master in Business Engineering
  • 100.
    Universidad de Chile Facultad de Ciencias Físicas y Matemáticas Departamento de Ingeniería Industrial Creación del Proceso de Atención de Requerimientos de Clientes Tarjeta Paris Reforzando lo expuesto a lo largo del documento, esto tiene la ventaja de permitir recuperar los datos estadísticos de forma ordenada, además de acotar las posibilidades de error en la asignación de los casos por parte de los ejecutivos que los reciban en los puntos de atención a clientes, sean éstos presenciales o remotos. Sin embargo, esto es sólo una indicación de la herramienta tecnológica de apoyo, lo realmente interesante es aportar al proceso de resolución de casos de la Tarjeta Jumbo Más con un nuevo modelo de negocio, es decir, la perspectiva que adopta la Central de Servicio al Cliente de Tarjeta Paris, con Analistas responsables por áreas temáticas, orientación al servicio y no a la operación, capacidad resolutiva y control de la gestión de los casos. Luego, se tiene claro que el objetivo del proyecto va más allá de la simple respuesta a los requerimientos, es la capacidad de generar valor a la empresa como fuente de conocimiento acerca de oportunidades de mejora continua, buscando e impulsando constantemente los mencionados nichos de perfeccionamiento. Por lo tanto, la adopción de éstas indicaciones serían un paso importante en la consolidación de las operaciones de las Tarjetas Cencosud, que llegaría finalmente al concretarse con la aparición de las nuevas tarjetas Más Paris, Más Jumbo y posteriormente Más Easy (Figura 57), que podrían soportarse en su resolución de requerimientos en el nuevo sistema. Figura 57 Como reflexión sobre lo que se acaba de exponer, se puede decir que paradójicamente una de las limitaciones que tiene un proceso de mejora es la misma tecnología, dado que en el corto plazo posibilita movimientos sobre la frontera de productividad, pero no saltar a una superior. Sin embargo, esto no es necesariamente malo164, dado que se controla la ansiedad de cambio, que llevada al extremo puede ser mala consejera. Luego, antes de hacer modificaciones en tecnología, la empresa estará obligada a realizar gestión en su actual función de producción, apelando a mejores estilos gerenciales, reorganizando procesos y combinando mejor los factores productivos. En este período de planificación entonces, se tomarán con más calma decisiones que pueden afectar el desarrollo futuro de la compañía si no se tiene claro el contexto del desarrollo de tecnologías en los negocios. 164 Pág. 32. Morales, M., Administración de Restricciones y Mejora Continua, una Manera de Incrementar los Resultados en las Organizaciones. Revista Economía & Administración, Facultad de Ciencias Económicas y Administrativas de la Universidad de Chile, Nº 147 – Mayo/Junio 2004. Tesis de Grado 94 Master in Business Engineering
  • 101.
    Universidad de Chile Facultad de Ciencias Físicas y Matemáticas Departamento de Ingeniería Industrial Creación del Proceso de Atención de Requerimientos de Clientes Tarjeta Paris En primer lugar, no se puede pretender que todos los clientes respondan de la misma forma a la incorporación de tecnología en los procesos de entrega de servicios, dado que aún hay razones de aversión al riesgo ante el tema, que hacen necesario contemplar una variedad de alternativas para aquellos consumidores que prefieran un camino tradicional para la resolución de sus requerimientos. Por otra parte, desde la perspectiva de la empresa, hay que tener en cuenta que mientras ésta no considere un buen negocio tener plataformas en Web para complementar algún área de su negocio, no lo va a hacer165. La idea no es tener tecnología por tecnología, como se ha mencionado, sino tener procesos de negocios óptimos y apoyados por la herramienta adecuada, después de todo e-business sigue siendo business. Cerrando esta reflexión y retomando el desarrollo del proyecto, en la primera etapa de esta implementación se encuentra la habilitación de una adaptación del Portal, según las modificaciones sugeridas por la CSC para la nueva tarjeta Más Paris, y que según consta en los Anexos 1, 2 y 3, ya es parte del plan de integración puesto en marcha. A continuación se mostrarán las pantallas de este nuevo Portal Paris, que incorporó elementos del diseño realizado, al ser una herramienta única que soporta las distintas tarjetas existentes y nuevas que puedan surgir (Figura 58). De esta forma, es posible identificar requerimientos estándares cuyos procesos son homologables, donde las diferencias se dan según el manejo de los parámetros particulares de caso, es decir, se cuenta con una estructura modular que permite flexibilidad en la administración. Además, está la introducción de una categorización de requerimientos basada en la elaborada por la Central de Servicio al Cliente (Figura 59), la que permite una mejor gestión de los casos y un rescate de información interesante para análisis sobre los servicios entregados a los clientes, sus fallas y posibles nichos de mejora (Figura 60). 165 Pág. 200. Perušina, C. y Zurita, G., Profesor Guía: Spencer, E., Comercio Electrónico @ la Aldea Glogal, un Nuevo Milenio. Seminario de Prueba para optar al Título de Ingeniero Comercial, Mención Administración, Universidad de Chile, Facultad de Ciencias Económicas y Administrativas, Escuela de Economía y Administración, 2000. Tesis de Grado 95 Master in Business Engineering
  • 102.
    Universidad de Chile Facultad de Ciencias Físicas y Matemáticas Departamento de Ingeniería Industrial Creación del Proceso de Atención de Requerimientos de Clientes Tarjeta Paris Figura 58 Figura 59 Tesis de Grado 96 Master in Business Engineering
  • 103.
    Universidad de Chile Facultad de Ciencias Físicas y Matemáticas Departamento de Ingeniería Industrial Creación del Proceso de Atención de Requerimientos de Clientes Tarjeta Paris Figura 60 Así, el proceso de implementación del sistema completo debería estar listo hacia el tercer trimestre de 2007, pero por razones de la temporalidad posible para cumplir con las exigencias curriculares del presente programa de magíster, sólo se llegará a contar con los avances presentados en esta sección, pero que a su vez son suficientes para ver el avance concreto del proyecto. En el siguiente capítulo se revisará la evaluación económica realizada para el proyecto, con su impacto en los resultados de la empresa y una estimación del valor entregado por un mejor servicio a los clientes. Tesis de Grado 97 Master in Business Engineering
  • 104.
    Universidad de Chile Facultad de Ciencias Físicas y Matemáticas Departamento de Ingeniería Industrial Creación del Proceso de Atención de Requerimientos de Clientes Tarjeta Paris V. EVALUACIÓN ECONÓMICA DE LA HERRAMIENTA TI Se realizará ahora una evaluación económica del proyecto, que contempla la cuantificación de elementos intangibles, pero igualmente necesarios para apreciar de forma integral el valor de un proyecto como éste. Se sabe que entre las metas que tiene el servicio al cliente se encuentran las siguientes166: • Atraer nuevos clientes. • Aumento de ventas a los clientes actuales. • Precios más altos por los productos. • Menor vulnerabilidad a la competencia de precios. En el camino de lograr dichas metas, las tiendas de retail han explorado alternativas como el otorgamiento de crédito a sus clientes, que actualmente explica más del 60% de sus ventas167. Este sistema de crédito permite a las personas comprar en el retail, y sus convenios, con facilidades de pago. Este elemento es muy importante para generar una cartera cautiva y que sirva de base para nuevas incursiones de negocio como bancos, seguros y agencias de viaje. Luego, la retención de clientes es fundamental para la evaluación. Además, en este proceso las empresas cultivan una relación de largo plazo con sus clientes, que si la manejan adecuadamente les permite explotar al máximo el valor que representa para sus ingresos cada cliente, es decir, entender que mientras más tiempo permanece fiel a la empresa vale más168. Por lo tanto, la evolución que siguen las estrategias de relación con el cliente, de acuerdo al valor que adquiere con su antigüedad se muestran a continuación (Figura 61). Satisfacción del Cliente – Fidelidad Fase III: Atención Estratégica del Cliente M CR Fase II: Retención del Cliente Fase I: Adquisición del Cliente Valor de la Duración de la Relación con el Cliente Figura 61 166 Pág. 65 y 66. Bass, F., Profesor Guía: Frankhanel, E., Análisis FODA para el Servicio al Cliente. Seminario de Prueba para optar al Título de Ingeniero en Información y Control de Gestión, Universidad de Chile, Facultad de Ciencias Económicas y Administrativas, Escuela de Sistemas de Información y Auditoria, 1996. 167 Pág. 35. Bustamante, A., Profesor Guía: Betancourt, P., La Imagen y Percepción de una Tienda por Departamentos, a través de la Percepción de los Clientes, Caso Ilustrativo de Almacenes París. Seminario de Prueba para optar al Título de Ingeniero Comercial, Mención Administración, Universidad de Chile, Facultad de Ciencias Económicas y Administrativas, Escuela de Economía y Administración, 2004. 168 Pág. 6 y 8. Chire, L., CRM. Informe Profesional para optar al Título de Licenciado, Universidad Nacional Mayor de San Marcos, Facultad de Ciencias Matemáticas, E.A.P. de Computación, Lima – Perú, 2002. Tesis de Grado 98 Master in Business Engineering
  • 105.
    Universidad de Chile Facultad de Ciencias Físicas y Matemáticas Departamento de Ingeniería Industrial Creación del Proceso de Atención de Requerimientos de Clientes Tarjeta Paris También hay que considerar, en una estimación de estas características, el valor que adquiere el capital humano de la empresa. Para eso son importantes los indicadores de preparación y experiencia, en el entendido de que la educación equivale a inversión en capital intelectual169. Como es lógico, para la realización de una evaluación económica del proyecto, es necesario tener una cuantificación clara de los costos e ingresos generados por la implementación del diseño. V.1. Costos del Sistema Cuando se realiza un análisis de Pareto en los proyectos de innovación, se ve que menos del 2% de dichos proyectos generan más del 90% del valor generado por la empresa. Por lo tanto, no es despreciable el hecho de que haya industrias donde el 50% de las innovaciones sean gatilladas por los propios clientes, lo que destruye la teoría de que el proceso innovativo se realiza sólo al interior de la empresa170. He ahí la importancia de contar con un adecuado modelo de atención y relación con el cliente. Luego, para realizar la evaluación en el ámbito tangible, se consideraran dos tipos de costos que se definen a continuación171: a) Inversión: Sólo se consideraran aquellos referidos a la programación de la aplicación Web para la atención de requerimientos de los clientes en forma automatizada. Los costos de inversión referidos a la implementación de la CSC de Tarjetas Cencosud y que tiene que ver con hardware, software de apoyo tales como AS 400 de IBM, inmobiliario y local físico no se considerarán en esta evaluación, debido a que toda esta infraestructura ya se encontraba disponible para estos efectos, independiente del modelo de atención de clientes que se desarrollara. Así se ha estimado que el costo de programación de la aplicación ascendería a un valor de $28.700.000. Tampoco se considera en este ítem el desarrollo del Data Warehouse que estaba llevando a cabo la Gerencia de Riesgo, por ser un proyecto que ya se encontraba en marcha con presupuesto asignado. b) Costo de personal: El costo de personal corresponderá al sueldo de los Analistas, el Jefe y del Subjefe de la Central de Servicio al Cliente. Luego, es necesario definir ahora los beneficios que se obtienen de un desarrollo como el que plantea el proyecto. 169 Pág. 25. Sveiby, K.E. y The Konrad Group, Den Osynliga Balansräkningen – The Invisible Balance Sheet, Key Indicators for Accounting, Control and Valuation of Know-How Companies. Ledarskap – Estocolmo, Suecia, 1989. 170 Pág. 28. Smith, H., What Innovation Is, How Companies develop Operating Systems for Innovation. CSC White Paper, Computer Sciences Corporation, European Office of Technology and Innovation, 2005. 171 Pág. 12-15. Capetillo, R. y Zurita, G., Central de Servicio al Cliente Tarjetas Cencosud, Informe Final IN75J – Taller de Diseño de un Negocio con Apoyo TI. Curso dictado por Antonio Holgado en la Facultad de Ciencias Físicas y Matemáticas de la Universidad de Chile, Departamento de Ingeniería Industrial, Otoño 2006. Tesis de Grado 99 Master in Business Engineering
  • 106.
    Universidad de Chile Facultad de Ciencias Físicas y Matemáticas Departamento de Ingeniería Industrial Creación del Proceso de Atención de Requerimientos de Clientes Tarjeta Paris V.2. Beneficios del Sistema El desafío en este punto es transformar en algo medible algo que por definición no lo es, es decir, tangibilizar el valor de algo tan intangible como los beneficios entregados al cliente a través de un modelo de servicio. Una técnica de cuantificación172 se explica a continuación (Figura 62): Identificar Hacerlos Predecirlos en Evaluación de Beneficios Medibles Términos Físicos Flujo de Caja Beneficios Caja Intangibles Figura 62 De esta forma, para estimar los beneficios que se generan producto de la implementación de la CSC, así como los que se generarán de la automatización de la atención de requerimientos en línea, se considerará como beneficio del proyecto a todas aquellas utilidades por cliente que no se perdieron, ya que se evitó una fuga por insatisfacción en la resolución de algún requerimiento. Es decir, se considera como beneficio del proyecto a toda aquella utilidad por cliente que se sigue percibiendo a lo largo del horizonte de evaluación del proyecto, producto de la mejora en la atención de requerimientos dada la implementación de este proyecto. Es importante señalar, que se considera como ingreso del proyecto a la utilidad promedio por cliente en el año, y no al ingreso promedio por cliente, en ambos casos provenientes de los intereses del uso de la tarjeta. Esto se hace así para aislar en el componente de costos aquellos asociados al producto Tarjeta Paris, de los del propio proyecto. Se utilizará el valor promedio por cliente pues no se tiene acceso al valor individual o por segmentos de clientes de las ventas anuales con tarjeta, pero se considera que es una buena primera aproximación. Luego, se tiene que la utilidad promedio por cliente es de $30.000 al año. Así, para estimar cuáles son las tasas de retención atribuibles al proyecto, se muestran en la siguiente tabla (Cuadro 13) los datos de fuga de clientes cuyos requerimientos fueron resueltos con el nuevo proceso, en el semestre Octubre 2005 – Marzo 2006173, comparado con la tasa de fuga de aquellos clientes que efectuaron requerimientos en Tienda, donde se deberían utilizar el nuevo sistema y procedimiento cuando estén plenamente implementados. 172 Pág. 313. Murphy, K. y Simon, S., Intangible Benefits Valuation in ERP Projects. Blackwell Science Ltd, Information Systems Journal, Nº 12, 2002. 173 Reportes Internos de Control de Gestión de Tarjetas Cencosud y Central de Servicio al Cliente Tarjeta Paris. Tesis de Grado 100 Master in Business Engineering
  • 107.
    Universidad de Chile Facultad de Ciencias Físicas y Matemáticas Departamento de Ingeniería Industrial Creación del Proceso de Atención de Requerimientos de Clientes Tarjeta Paris Detalle Cierres CSC Tienda de Cuentas Casos Vistos Cierres Tasa Casos Vistos Cierres Tasa Octubre 3.838 18 0,47% 100.523 1.162 1,16% Noviembre 3.560 33 0,93% 104.980 1.874 1,79% Diciembre 2.495 24 0,96% 110.632 1.502 1,36% Enero 3.010 19 0,63% 118.300 1.219 1,03% Febrero 2.544 17 0,67% 125.650 1.307 1,04% Marzo 2.507 23 0,92% 126.542 2.333 1,84% Total 17.954 134 0,75% 686.627 9.397 1,37% Cuadro 13 Tal como se puede ver, la tasa de fuga dentro de la Central de Servicio al Cliente es de 0,75 % del total de operaciones efectuadas por esta vía, en cambio la tasa de fuga en las operaciones efectuadas en Tienda con el sistema antiguo es de 1,37%, lo cual da una diferencia de 0,62 %. De esta forma, se demuestra la importancia de un buen sistema de servicio y relación con los clientes a la hora de hacer una evaluación, ya que se ha demostrado que al identificar de mejor forma a los clientes que presentan una tendencia de fuga es posible174: • Aumentar las utilidades y rentabilidad del negocio: Retener clientes fugitivos y mantenerlos como clientes captando sus flujos futuros. • Focalizar los recursos productivos: Enfocarse sobre segmentos que realmente necesitan acciones de retención, aumentando la eficiencia y efectividad de tales políticas. • Fortalecer la relación con el cliente: Anticiparse a las necesidades del cliente y hacerlo menos sensible a campañas de marketing de la competencia. • Disminuir el riesgo total de cartera: Reducir la necesidad de atraer a nuevos clientes potencialmente más riesgosos. Luego, al seguir esta lógica, los ingresos atribuibles al sistema provendrán de dos fuentes: a) Clientes retenidos que ingresaron requerimientos directamente a la Central de Servicio al Cliente: En este caso la tasa de retención se calcula aplicando la diferencia de tasa de fuga entre este proceso y la del sistema ocupado actualmente, pues se supone que si se hubiesen atendido en Tienda, es la cantidad adicional de fuga que hubiese existido. b) Clientes retenidos que ingresaron reclamos vía Web en lugar de la Tienda, y a los que por lo tanto se les aplica el mismo proceso diseñado en este proyecto: En este caso se aplica a la cantidad de clientes que ingresan vía Web, la diferencia de tasas de fuga entre al sistema actual y el del presente proyecto, pues ésa es la ganancia atribuible. Sin embrago, en ambos casos el asumir que la retención es 100% producto de la mejor atención de requerimientos por causa del proyecto, sobrestimaría los beneficios del mismo, pues por un lado no todos los clientes que solicitan requerimientos tienen la intención de fugarse si no son atendidos con suficiente grado de satisfacción, y por otro el cliente puede decidir no fugarse debido a motivos no atribuibles al proyecto. 174 Pág. 66. Miranda, J.; Rey, P. y Weber, R., Predicción de Fugas de Clientes para una Institución Financiera mediante Support Vector Machines. Revista Ingeniería en Sistemas, Universidad de Chile, Departamento de Ingeniería Industrial, Volumen XIX, Octubre 2005. Tesis de Grado 101 Master in Business Engineering
  • 108.
    Universidad de Chile Facultad de Ciencias Físicas y Matemáticas Departamento de Ingeniería Industrial Creación del Proceso de Atención de Requerimientos de Clientes Tarjeta Paris Es por ello, que en los cálculos se considerara una tasa de castigo al porcentaje de clientes retenidos, asociando al modelo implementado solamente un 20% del total de retención, lo que permitirá por fin obtener una estimación concreta de este ítem, que permite elaborar a su vez un flujo de caja. V.3. Flujo de Caja Un punto que no figura explícitamente en los ingresos del proyecto, aún cuando ha sido mencionado en la introducción, es el valor que agrega el capital humano e intelectual al proyecto. Se ha hecho así, ya que no es simple desglosar algo que aumenta efectivamente el valor de la empresa en su conjunto, en un único proyecto. Además, el sentido de la evaluación es buscar el impacto práctico de la implementación del modelo en un hecho cuantificable como la retención de clientes, dado que dentro de ese valor también está contenido el resultado del trabajo de cada uno de los Analistas, que gracias a su desempeño contribuyeron a ese logro, por lo que de todas formas ese valor agregado se ve indirectamente representado. Sin perjuicio de lo anterior, es interesante revisar más en detalle algunos conceptos acerca de la evaluación del capital humano en las empresas. Cabe mencionar, que puede verse a la empresa como un ente conformado por una estructura interna (patentes, modelos, sistemas, personas, información), una ordenación externa (clientes, proveedores, marcas, imagen) y las capacidades o habilidades de actuar en situaciones diversas (educación, experiencia, valores). Luego, una visualización de esta estructura, se puede hacer en un esquema de balance con la relación entre los activos y los recursos invisibles de una empresa que aportan a su valor, lo que se asemeja a un iceberg (Figura 63), donde esos activos no contabilizados equivalen a varias veces los activos tangibles y explican en gran medida el valor de mercado de la empresa175. 175 Pág. 5 y 6. Ordóñez, P., La Dinámica del Capital Intelectual como Fuente de Valor Organizativo. Documento de Trabajo, Universidad de Oviedo, Facultad de Ciencias Económicas, Departamento de Administración de Empresas y Contabilidad, 1999. Tesis de Grado 102 Master in Business Engineering
  • 109.
    Universidad de Chile Facultad de Ciencias Físicas y Matemáticas Departamento de Ingeniería Industrial Creación del Proceso de Atención de Requerimientos de Clientes Tarjeta Paris Activos Recursos Tangibles Financieros Visibles Deuda a Corto Tesorería Plazo Cuentas Préstamos a Deudoras Corto Plazo Equipamiento Patrimonio Visible de los Oficinas Accionistas Bajo la Superficie Estructura Externa Patrimonio Invisible de los Estructura Accionistas Interna Obligaciones Capacidad del Personal Activos Recursos Invisibles Financieros Invisibles Figura 63 Esta misma lógica, puede verse al esquematizar (Figura 64) el valor de mercado de la empresa tanto en su dominio financiero como en su dominio intangible176. Valor Total de Mercado Capital Financiero Capital Intelectual Capital Monetario Capital Físico Capital Humano Capital Estructural Inversiones Competencias Capital Mano de Obra Caja Actitud Organizacional Inventarios Seguros Imaginación Capital Maquinaria Debitos Agilidad Innovativo Infraestructura Capital Derechos Integridad Relacional Figura 64 176 Pág. 252. M’Pherson, P. y Pike, S., Accounting, Empirical Measurement and Intellectual Capital. Journal of Intellectual Capital, MCB University Press, Vol. 2 Nº 3, 2001. http://www.emerald-library.com/ft Tesis de Grado 103 Master in Business Engineering
  • 110.
    Universidad de Chile Facultad de Ciencias Físicas y Matemáticas Departamento de Ingeniería Industrial Creación del Proceso de Atención de Requerimientos de Clientes Tarjeta Paris Retomando la evaluación del proyecto, para la estimación de flujos (Cuadro 14) se considerarán ciertos supuestos. En primer lugar se establece una utilidad promedio por cliente de $30.000 con una tasa de crecimiento de la misma constante de 7%. Asimismo una cantidad inicial de transacciones de distintos clientes en Tienda de 120.000, con una tasa de crecimiento de éstas de 4,17%. Por su parte las operaciones de la Central de Servicio al Cliente parten en 3.500 y aumentan a una razón de 2,94%177. Flujo de Caja 5 Años año 0 año 1 año 2 año 3 año 4 año 5 Beneficios Beneficios por Retención de Clientes via Sistema WEB $ 53.568.000 $ 59.707.911 $ 66.551.572 $ 74.179.646 $ 82.682.043 $ 92.158.976 Beneficios por Retención de Clientes via Sistema Ingreso a CSC $ 1.562.400 $ 1.720.918 $ 1.895.519 $ 2.087.834 $ 2.299.662 $ 2.532.981 Beneficios Totales $ 55.130.400 $ 61.428.829 $ 68.447.090 $ 76.267.481 $ 84.981.705 $ 94.691.957 Egresos Sueldos Central $ 49.200.000 $ 49.200.000 $ 55.200.000 $ 55.200.000 $ 55.200.000 $ 61.200.000 Insumos $ 300.000 $ 300.000 $ 350.000 $ 350.000 $ 350.000 $ 400.000 Inversion Proyecto Jefe de Proyecto $ 8.000.000 Equipo de Proyecto $ 13.500.000 Desarrollo e Implementación $ 7.200.000 Egresos Totales $ 78.200.000 $ 49.500.000 $ 55.550.000 $ 55.550.000 $ 55.550.000 $ 61.600.000 Flujo de Caja $ 23.069.600 $ 11.928.829 $ 12.897.090 $ 20.717.481 $ 29.431.705 $ 33.091.957 (1+r)^n 1,000000 1,130000 1,276900 1,442897 1,630474 1,842435 Flujo de Caja Descontado $ 23.069.600 $ 10.556.485 $ 10.100.314 $ 14.358.253 $ 18.051.016 $ 17.960.989 VAN del Proyecto $ 47.957.457 Cuadro 14 Cada uno de los siete Analistas recibe un sueldo líquido mensual de $350.000, existe además un Subjefe del departamento cuya función es la de monitoreo, apoyo y reemplazo en caso de ausencia de alguno de los Analistas, su sueldo líquido mensual es de $450.000. El Jefe de la CSC, a cargo de liderar el desarrollo de la misma, dando las directrices y motivando su evolución, recibe un sueldo líquido mensual de $1.200.000. Por lo tanto, al año la Central de Servicio al Cliente en lo referente a remuneración cuesta $49.200.000, más $300.000 aproximadamente de insumos de oficina, lo que redondea un total anual de $49.500.000. Todos estos valores presentan reajustes de $50.000 en los Años 2 y 5. Finalmente, para el desarrollo de la aplicación se considera como inversión contar por 10 meses en el Año 0 con un Jefe de Proyecto, con un sueldo de $800.000 y un equipo de tres personas a $450.000 cada una. Aparte de esto, se considera una Asesoría de implementación de UF400 con un valor estimado de UF fijo en $18.000. 177 Las estimaciones se basan en la observación del comportamiento de las transacciones en Tienda y CSC durante el período en que se implementó el programa en Tarjeta Paris. Tesis de Grado 104 Master in Business Engineering
  • 111.
    Universidad de Chile Facultad de Ciencias Físicas y Matemáticas Departamento de Ingeniería Industrial Creación del Proceso de Atención de Requerimientos de Clientes Tarjeta Paris Luego, con una tasa de descuento del 13%, que es la usada por Cencosud, se tiene un VAN positivo de $47.957.457, lo que lo hace un proyecto atractivo de desarrollar dadas las implicancias no sólo monetarias, sino de imagen que se han señalado. Además, hay ventajas competitivas que se pueden obtener al interior de la industria, como contar con herramientas profesionales de fidelización, llegando en el futuro cercano a poseer mediciones certeras del LTV de las cuentas. La anterior es una de las consideraciones importantes al momento de desarrollar el proyecto, ya que se refiere a cuál es realmente el valor agregado que se está aportando a la empresa, o qué ámbitos de desarrollo se están apoyando. En este sentido, la eficiencia operacional del trabajo bien diseñado y ejecutado es obvia, así como las economías de escala que se alcanzan en la optimización de los procesos, lo que afecta directamente a costos que no saltan a primera vista, pero no por eso menos importantes, como lo son los de coordinación y monitoreo. Para cerrar este trabajo, se plasmará el diseño de procesos explicado a lo largo del documento en un Framework, que demostrará la aplicabilidad de la resolución de requerimientos de clientes de la forma implementada, en otras industrias, contando además con un ejemplo particular en vías de concretarse. Tesis de Grado 105 Master in Business Engineering
  • 112.
    Universidad de Chile Facultad de Ciencias Físicas y Matemáticas Departamento de Ingeniería Industrial Creación del Proceso de Atención de Requerimientos de Clientes Tarjeta Paris VI. DESARROLLO DE UN FRAMEWORK Antes de finalizar este trabajo con el establecimiento de un Framework de atención de requerimientos, en un modelo de servicios orientado al cliente, hay que recordar que un modelo de negocios no es lo mismo que una estrategia178, aún cuando los términos se utilicen indistintamente, ya que los modelos describen el negocio como un sistema, pero no tienen una dimensión crítica: la competencia. En este sentido la estrategia competitiva se refiere a cómo ser diferente, cómo elegir deliberadamente un conjunto de actividades que permitan entregar un valor único179. Por lo que se justificará a continuación que lo desarrollado en este proyecto es mucho más que un cambio de procesos, es un cambio estratégico que genera ventajas competitivas tanto en retail como en otras industrias. VI.1. Justificación Al hablar de un rediseño en servicio al cliente, se habla de algo más profundo que solamente cambiar los parámetros de atención o los formatos de entrega de servicio. Se trata de que la empresa se oriente hacia una relación mucho más interesante con sus clientes, más participativa y rica en información a través de los siguientes pasos180: • Interacción: Una serie de transacciones e interacciones, que levantan un diálogo entre el cliente y la empresa. Esta es “La” información que se recolecta de todos los puntos de contacto. • Conexión: El mapeo y administración de los puntos de interacción entre el cliente y la empresa. • Conocimiento: La interiorización, a través de la captura y análisis de información detallada, crea un aprendizaje continuo sobre clientes, productos, canales, mercados y competidores, desde el Data Warehouse y/o bases de conocimiento creadas, consultadas y analizadas. • Relacionamiento: La aplicación de la interiorización, para crear interacciones relevantes o comunicaciones con clientes, canales, proveedores y socios que constituyen relaciones de valor. De esta forma puede construirse un flujo (Figura 65), que muestre ese proceso de retroalimentación permanente en busca de un mejor desempeño, y un mayor conocimiento de la empresa, su cartera y su entorno. Se facilitará así que la empresa pueda tomar mejores decisiones. Es un círculo virtuoso de los conceptos que se han desarrollado en este documento. 178 Pág. 5. Magretta, J., Why Business Models Matter? HBR On Point by Harvard Business School Publishing Corporation, 2002. 179 Pág. 64. Porter, M., What is Strategy? Harvard Business Review, Noviembre/Diciembre 1996. 180 Pág. 40. Swift, R., Accelerating Customer Relationships using CRM and Relationships Technologies. Prentice-Hall Inc., Estados Unidos de América, 2001. Tesis de Grado 106 Master in Business Engineering
  • 113.
    Universidad de Chile Facultad de Ciencias Físicas y Matemáticas Departamento de Ingeniería Industrial Creación del Proceso de Atención de Requerimientos de Clientes Tarjeta Paris Interactuar Conectar Relacionar Conocer Figura 65 Luego, la utilización particular de patrones de diseño permite una generalización de la experiencia mediante el desarrollo de un Framework, que permite extender lo desarrollado a partir de la resolución de requerimientos de los clientes de Tarjeta Paris, hacia la resolución de cualquier tipo de solicitud181. Algunas de las ventajas que tiene derivar un Framework desde patrones de procesos, como se está haciendo en este caso, son las siguientes182: • Se basa en modelos formales de generalización de procesos de negocios para un dominio dado. • Se sistematiza desde la lógica de negocio para cada actividad del proceso, siendo consistente e integrada con el resto. • Se trabaja con Objetos de Negocios, lo que incluyen las lógicas de negocios que ofrecen alternativas, y niveles incrementales de complejidad y sofisticación para apoyar actividades de negocios. • Puede relacionarse naturalmente con Lenguaje Unificado de Modelado (UML), modelando desde Objetos de Negocio. En este caso, la experiencia inicial que gatilló la idea a desarrollar es posible modelarla en patrones de diseño de procesos (Figura 66), lo que posteriormente a través de la construcción de una lógica de negocios para ese patrón, permite llegar al desarrollo de un Framework de apoyo a las actividades del proceso. Luego, cuando se llega a una especialización de este Framework, se puede construir de buena forma la herramienta software de apoyo. 181 El desarrollo de esta sección tuvo los siguientes modelos: • Pág. 145-147. Gaggero, A., Profesor Guía: Barros, O., Rediseño del Proceso de Automatización del Sistema de Evaluación de Planes de Salud en Isapre Banmédica. Tesis para optar al Grado de Magíster de Ingeniería en Negocios con Tecnologías de Información M.B.E., Tesis para optar al Grado de Ingeniero Civil Industrial, Universidad de Chile, Facultad de Ciencias Físicas y Matemáticas, Departamento de Ingeniería Industrial, Escuela de Postgrado, 2006. • Pág. 128-130. Donoso, M., Rediseño del Proceso de Planificación y Control Estratégico para Optimisa S.A., Informe Final IN79J – Proyecto de Grado. Curso dictado por Óscar Barros en la Facultad de Ciencias Físicas y Matemáticas de la Universidad de Chile, Departamento de Ingeniería Industrial, Otoño 2006. 182 Pág. 2. Barros, O. y Varas, S., Frameworks derived from Business Process Patterns. Facultad de Ciencias Físicas y Matemáticas de la Universidad de Chile, Departamento de Ingeniería Industrial, 2004. http://www.obarros.cl/ Tesis de Grado 107 Master in Business Engineering
  • 114.
    Universidad de Chile Facultad de Ciencias Físicas y Matemáticas Departamento de Ingeniería Industrial Creación del Proceso de Atención de Requerimientos de Clientes Tarjeta Paris En este punto cabe destacar, que estos procesos siempre requieren de un impulso inicial importante, ya sea que la idea haya surgido de la empresa o de la retroalimentación que se obtiene de los clientes, la persona o equipo que lleve a cabo el proyecto, deberá tener la motivación y perseverancia que poseen los innovadores, es decir, solucionadores obsesivos de problemas183. Pero al mismo tiempo, tienen que tener la claridad de la orientación y contexto del negocio, ya que la creatividad y la innovación sirven de muy poco si los problemas relevantes no se solucionan vía procesos óptimos. Esto último, además se hace extensible a cualquier tipo de industria que entregue el servicio de atención de requerimientos de clientes, por tratarse de procesos que siguen las mismas secuencias de resolución. Patrones de Procesos para Resolución de Requerimientos de clientes de Tarjeta Paris Lógica de Negocio genérica para Framework para apoyo actividades de de actividades de la Resolución de Resolución de Requerimientos Requerimientos repetitivos Especialización del Especialización del Patrón y lógica Genérica Framework a la para el rediseño de la Resolución de Resolución de Requerimientos Requerimientos Automatizables Automatizables Construcción de la Herramienta TI a partir del Framework Figura 66 Así, la propuesta para la construcción de un Framework de negocios, desde patrones de procesos y lógicas de negocios184, se puede estructurar de la siguiente manera: • La estructura de la lógica de negocios de un dominio dado, es una primera definición de las clases de objetos de negocio, que encapsulan los algoritmos que resuelven los problemas para diferentes casos en el dominio. • La estructura de los objetos de negocio se puede modelar con diagramas de clases UML, y las operaciones o métodos para las clases son definidas de acuerdo a la lógica de negocio. • La información necesaria para ejecutar las operaciones, se puede derivar de parámetros incluidos en la lógica de negocio. • La información se puede estructurar en las clases de almacenamiento, que interactúan con los objetos de negocios que se definen en el segundo punto. 183 Pág. 29. Smith, H., What Innovation Is, How Companies develop Operating Systems for Innovation. CSC White Paper, Computer Sciences Corporation, European Office of Technology and Innovation, 2005. 184 Pág. 15. Barros, O. y Varas, S., Frameworks derived from Business Process Patterns. Facultad de Ciencias Físicas y Matemáticas de la Universidad de Chile, Departamento de Ingeniería Industrial, 2004. http://www.obarros.cl/ Tesis de Grado 108 Master in Business Engineering
  • 115.
    Universidad de Chile Facultad de Ciencias Físicas y Matemáticas Departamento de Ingeniería Industrial Creación del Proceso de Atención de Requerimientos de Clientes Tarjeta Paris En general, y como ya se ha insinuado, la experiencia de resolver un requerimiento de un cliente de retail puede ser generalizada a la resolución de cualquier otro tipo de requerimiento. Esto es así ya que la mecánica en la que funcionan se puede replicar perfectamente, es decir, se inicia con la recepción de un requerimiento, se continúa con una primera asignación para saber si será resuelto de forma automática o manual, para luego pasar a una lógica preestablecida o a un ejecutivo, según sea el resultado del primer filtro. Finalmente se tiene la resolución del requerimiento, automática o manual, su registro en cada etapa de evolución, la respuesta final y la regularización en la información del cliente si la resolución del caso así lo amerita. En este esquema no solamente se encuentra lo que se ha visto a lo largo del presente documento, es decir, requerimientos de clientes de Tarjeta Paris, también podrían funcionar perfectamente con este esquema, e-market place laborales, plataformas de gestión de saldos de exportación y/o remates, asignación de crédito para concesionarios de automóviles, etc. Por lo tanto, esta generalización, y por ende el desarrollo de un Framework, se justifica al ver estos ejemplos en los que el esquema general es aplicable, y dado el patrón de diseño aplicado, es posible una especificación de la lógica particular del negocio, es decir, definiendo estos métodos se puede construir un sistema para ese negocio específico, con las ventajas comerciales que eso conlleva al momento de sacar al mercado una solución como ésta. Los Frameworks son flexibles y re-usables en situaciones donde la lógica de negocios, no trivial, hace que otras metodologías sean difíciles de implementar185. De esta forma, se puede contar con lo mejor de dos mundos para apoyar decisiones complejas de negocios, las ventajas de paquetes de software preconstruidos con su ahorro en costos y la opción real de customizar la solución a características específicas de un caso dado. VI.2. Diagramas de Clases A continuación, para analizar los diagramas de clases en los que se puede representar este Framework, se presentará en primer lugar el diagrama correspondiente al sistema que se ha revisado en este documento (Figura 67), es decir, a la resolución de requerimientos presentados por clientes de Tarjeta Paris. En dicho diagrama de clases, se puede ver el diseño de las distintas clases Control y Entity que permiten la resolución de los casos, tanto automatizada como asistida por Analista, así como algunos ejemplos de solicitudes contenidas en las lógicas del Ejecutor. 185 Pág. 20. Barros, O. y Varas, S., Frameworks derived from Business Process Patterns. Facultad de Ciencias Físicas y Matemáticas de la Universidad de Chile, Departamento de Ingeniería Industrial, 2004. http://www.obarros.cl/ Tesis de Grado 109 Master in Business Engineering
  • 116.
    Universidad de Chile Facultad de Ciencias Físicas y Matemáticas Departamento de Ingeniería Industrial Creación del Proceso de Atención de Requerimientos de Clientes Tarjeta Paris Claramente, tanto las lógicas del Asignador como del Ejecutor pueden modificarse de acuerdo al negocio en particular en que se quiera aplicar el sistema. Del mismo modo los datos contenidos en los repositorios pueden variar según el contexto, pero aprovechando la estructura definida. Figura 67 En este contexto, puede ejemplificarse la generalización desde una estructura de la clase que se ha denominado Registrador (Figura 68), que domina las interacciones del sistema y que hereda a otras clases Registrador en distintos dominios, como los mencionados anteriormente, y que a su vez instancia a otras clases Asignador, que posteriormente instancia a un Ejecutor, según el mismo esquema de asignación y ejecución que se ha explicado anteriormente. Tesis de Grado 110 Master in Business Engineering
  • 117.
    Universidad de Chile Facultad de Ciencias Físicas y Matemáticas Departamento de Ingeniería Industrial Creación del Proceso de Atención de Requerimientos de Clientes Tarjeta Paris Figura 68 Por su parte, las clases Entity también pueden replicarse ya que su utilidad se puede encontrar en los distintos ámbitos de negocio mencionados. En otras palabras, siempre va a existir un Cliente del cual guardar un historial, y del cual mantener los datos básicos para su ubicación y/o autentificación en caso de que ingrese su solicitud vía remota por autoatención. En este sentido, lo mismo ocurre con el usuario interno, o de área especializada como se definió en el caso de Paris, que ingrese los requerimientos por petición del cliente en el SAT o en el mesón de atención en Tienda. Esta figura también sirve para representar a los Analistas de distintas áreas que intervengan en la solución no automatizada del caso, y que ingresan, según su perfil, partes de la tramitación o derechamente la resolución final del caso, regularizando los datos del cliente si corresponde. Las otras dos clases son fundamentales, dado que la primera contiene los requerimientos y sus especificaciones, lo que permite asignarlos a alguna lógica automatizada o a un Analista al interior de la organización para resolución manual. La segunda por su parte se encarga del registro de los requerimientos, es decir, marcar los distintos Estados de actualización que va sufriendo el caso en su desarrollo, desde que nace con la solicitud inicial hasta el registro de la resolución final, lo que permite las consultas en todo momento tanto del cliente como del usuario interno sobre el Estado de avance del requerimiento. Luego, como ejemplo de lo replicable de este diseño en otras industrias, está el proyecto que actualmente se lleva a cabo en el Colegio Médico de Chile bajo la dirección del autor de este documento, y que recoge los elementos provenientes del diseño de procesos de atención de clientes desarrollados para una tarjeta de tienda retail. Tesis de Grado 111 Master in Business Engineering
  • 118.
    Universidad de Chile Facultad de Ciencias Físicas y Matemáticas Departamento de Ingeniería Industrial Creación del Proceso de Atención de Requerimientos de Clientes Tarjeta Paris En este caso los clientes son los médicos afiliados, y para atender sus requerimientos se aplicó la misma lógica para diseñar los procesos de negocios, categorizando los requerimientos y estructurando un equipo de atención al cliente con orientación al servicio. Se ha diseñando además una herramienta de apoyo, que registrará las transacciones para luego realizar una asignación en dos fases como la que se ha explicado en este documento, terminando con la resolución del caso y la actualización correspondiente en la base de datos. En una primera etapa ya se ha implementado el Sistema Atención Médicos (SAM), según el rediseño de procesos realizado. Este sistema (Figura 69) por el momento sólo permite el registro de casos y ayudará a afinar la categorización de los mismos. Figura 69 Aún así, ya cuenta con la posibilidad de asignar números de caso, cuenta con tipos y subtipos para la asignación, identifica el canal de entrada que tuvo el requerimiento, registra las fechas de inicio y cierre, permite la incorporación de comentarios que ayudan en futuras consultas de historial, y por último señala la intervención de otras áreas de la organización que apoyan en la solución. Tesis de Grado 112 Master in Business Engineering
  • 119.
    Universidad de Chile Facultad de Ciencias Físicas y Matemáticas Departamento de Ingeniería Industrial Creación del Proceso de Atención de Requerimientos de Clientes Tarjeta Paris Por otra parte el modelo de datos fue diseñado para permitir cruces que entreguen, a través de informes de gestión (Figura 70), información del Estado de los casos por ejecutivos, situación de desarrollo, tipologías y resúmenes globales186. Figura 70 Una segunda etapa a implementar durante el 2007 completará los aspectos de asignación y resolución automatizada de casos. Con esta relación de las posibilidades de replicar la experiencia en otras industrias, finaliza el desarrollo de este trabajo de tesis. El análisis de las hipótesis que se buscaban probar con este trabajo se realizará a continuación en las conclusiones finales. 186 Se adjunta como Anexo 6 el primer informe de estadísticas generado por SAM de los casos procesados en Abril y Mayo de 2007. Tesis de Grado 113 Master in Business Engineering
  • 120.
    Universidad de Chile Facultad de Ciencias Físicas y Matemáticas Departamento de Ingeniería Industrial Creación del Proceso de Atención de Requerimientos de Clientes Tarjeta Paris VI.3. Conclusiones A lo largo de este proyecto, se ha podido constatar la importancia de poseer un adecuado sistema de resolución de requerimientos de clientes, no solamente por el hecho mismo de resolver estos casos entregando una adecuada respuesta, sino también producto de la importancia que tiene rescatar la información que se genera al categorizar las tipologías de casos y cómo se ayuda así a generar conocimiento respecto de la cartera. Al mismo tiempo, se facilitan procesos de mejora continua al interior de la empresa, detectando nichos de perfeccionamiento en la operación y generando proyectos que soporten la planificación estratégica, solucionando dichos problemas que de otra forma habrían sido muy difíciles de identificar. Por otra parte, la experiencia de resolución de requerimientos puede aplicarse a otros dominios de negocios, ya que su estructura de diseño permite replicar el ciclo que siguen los flujos de información, simplemente modificando las lógicas y los parámetros de cada negocio en particular. Por otra pate, este hecho permite también pensar en la construcción de aplicaciones, que se adapten al funcionamiento de empresas como las PYME, que no tienen acceso a paquetes de tipo ERP, pero que podrían acceder a tecnología más barata, que se ajustara a sus negocios y no al revés, por lo que el aporte de este desarrollo podría ser muy alto si se canaliza de forma adecuada en la sociedad. De esta forma, se han podido probar las hipótesis planteadas al inicio. En primer término, se constató que una buena atención de requerimientos impacta positivamente en indicadores medibles de gestión, al disminuir la tasa de fuga, es decir, aumentando la fidelización de la cartera de clientes. Finalmente, se comprobó que es posible construir un Framework que se aplique en otras industrias, desde los patrones de procesos desarrollados, lo que incluso se mostró con un caso práctico que actualmente se encuentra en pleno proceso de implementación. Tesis de Grado 114 Master in Business Engineering
  • 121.
    Universidad de Chile Facultad de Ciencias Físicas y Matemáticas Departamento de Ingeniería Industrial Creación del Proceso de Atención de Requerimientos de Clientes Tarjeta Paris Bibliografía Aburto, L., IN78J – Business Intelligence. Curso dictado en la Facultad de Ciencias Físicas y Matemáticas de la Universidad de Chile, Departamento de Ingeniería Industrial, Otoño 2005. Alucema, J., Profesor Guía: Álvarez, J., Dirección de un Proyecto CRM Analítico para una Empresa Comercial. Memoria para optar al Título de Ingeniero de Ejecución en Procesamiento de la Información, Universidad de Chile, Facultad de Ciencias Físicas y Matemáticas, Departamento de Ciencias de la Computación, 2003. Arango, M.; Puig, J.; Rodenes M. y Torralba, J., Reingeniería de Procesos y Transformación Organizativa. Universidad Politécnica de Valencia, Alfaomega Grupo Editor S.A., México, 2004. Barros, O., IN73J – Arquitectura, Diseño y Construcción de un Negocio con Apoyo TI. Curso dictado en la Facultad de Ciencias Físicas y Matemáticas de la Universidad de Chile, Departamento de Ingeniería Industrial, Primavera 2005. Barros, O., Ingeniería e-Business, Ingeniería de Negocios para la Economía Digital. Comunicaciones Noreste Ltda., Santiago de Chile, 2004. Barros, O., La Ingeniería de Negocios y Enterprise Architecture. Serie Gestión Nº 79, Centro de Gestión, Facultad de Ciencias Físicas y Matemáticas de la Universidad de Chile, Departamento de Ingeniería Industrial, Marzo 2006. Barros, O. y Varas, S., Frameworks derived from Business Process Patterns. Facultad de Ciencias Físicas y Matemáticas de la Universidad de Chile, Departamento de Ingeniería Industrial, 2004. http://www.obarros.cl/ Bass, F., Profesor Guía: Frankhanel, E., Análisis FODA para el Servicio al Cliente. Seminario de Prueba para optar al Título de Ingeniero en Información y Control de Gestión, Universidad de Chile, Facultad de Ciencias Económicas y Administrativas, Escuela de Sistemas de Información y Auditoria, 1996. Bravo, J., Gestión de Procesos con Responsabilidad Social, desde la Mejora hasta el Rediseño. Editorial Evolución S.A., Santiago de Chile, 2005. Bustamante, A., Profesor Guía: Betancourt, P., La Imagen y Percepción de una Tienda por Departamentos, a través de la Percepción de los Clientes, Caso Ilustrativo de Almacenes París. Seminario de Prueba para optar al Título de Ingeniero Comercial, Mención Administración, Universidad de Chile, Facultad de Ciencias Económicas y Administrativas, Escuela de Economía y Administración, 2004. Capetillo, R. y Zurita, G., Creación de la Central de Servicio al Cliente Tarjeta Paris, Informe Final del Proyecto IN71J – Diseño de Modelos y Procesos de Negocios con TI. Curso dictado por Samuel Varas en la Facultad de Ciencias Físicas y Matemáticas de la Universidad de Chile, Departamento de Ingeniería Industrial, Otoño 2005. Tesis de Grado 115 Master in Business Engineering
  • 122.
    Universidad de Chile Facultad de Ciencias Físicas y Matemáticas Departamento de Ingeniería Industrial Creación del Proceso de Atención de Requerimientos de Clientes Tarjeta Paris Capetillo, R. y Zurita, G., Central de Servicio al Cliente Tarjetas Cencosud, Informe Preliminar Prototipo IN72J – Arquitectura Tecnológica de Aplicaciones Web. Curso dictado por Pablo Román en la Facultad de Ciencias Físicas y Matemáticas de la Universidad de Chile, Departamento de Ingeniería Industrial, Primavera 2005. Capetillo, R. y Zurita, G., Creación de la Central de Servicio al Cliente Tarjeta Paris, Informe Final IN73J – Arquitectura, Diseño y Construcción de un Negocio con Apoyo TI. Curso dictado por Óscar Barros en la Facultad de Ciencias Físicas y Matemáticas de la Universidad de Chile, Departamento de Ingeniería Industrial, Primavera 2005. Capetillo, R. y Zurita, G., Central de Servicio al Cliente Tarjetas Cencosud, Informe Final IN75J – Taller de Diseño de un Negocio con Apoyo TI. Curso dictado por Antonio Holgado en la Facultad de Ciencias Físicas y Matemáticas de la Universidad de Chile, Departamento de Ingeniería Industrial, Otoño 2006. Capetillo, R. y Zurita, G., Gestión del Cambio en el Proyecto Creación de la Central de Servicio al Cliente Tarjeta Paris, Informe Semestral IN76J – Innovación y Gestión de Negocios. Curso dictado por Eduardo Olguín en la Facultad de Ciencias Físicas y Matemáticas de la Universidad de Chile, Departamento de Ingeniería Industrial, Otoño 2006. Central de Servicio al Cliente Tarjeta Paris, Informes de Gestión 2005 – 2006. Centro de Estudios de la Economía Digital CCS, Escuela de Ingeniería UC/CETIUC, Instituto de Estudios Mediales UC e Instituto de Sociología UC., El Impacto de las Tecnologías de la Información en las Empresas Chilenas respecto a España y Estados Unidos: Resultados de la Primera Encuesta BITChile 2005. Business and Information Technologies (BIT) Project – Chile (Proyecto Fondecyt 1050769), Santiago de Chile, Marzo 2006. Chire, L., CRM. Informe Profesional para optar al Título de Licenciado, Universidad Nacional Mayor de San Marcos, Facultad de Ciencias Matemáticas, E.A.P. de Computación, Lima – Perú, 2002. Cueto, E. y Segura, C., Profesor Guía: Olavarrieta, S., El Negocio de Retail en Chile: Grandes Operadores. Tesis para optar al Grado de Magíster en Administración M.B.A., Universidad de Chile, Facultad de Ciencias Económicas y Administrativas, Escuela de Economía y Administración para Graduados, 2002. Darling, M.; Moore, J. y Parry, C., Aprender en el Fragor de la Batalla. Harvard Business Review, Julio 2005. Davenport, T., The Coming Commoditization of Processes. Harvard Business Review, Junio 2005. Donoso, M., Rediseño del Proceso de Planificación y Control Estratégico para Optimisa S.A., Informe Final IN79J – Proyecto de Grado. Curso dictado por Óscar Barros en la Facultad de Ciencias Físicas y Matemáticas de la Universidad de Chile, Departamento de Ingeniería Industrial, Otoño 2006. Drucker, P., Manéjese a sí Mismo. Trend Management, Editorial Sudamericana, Vol. 1 N° 4, Mayo/Junio 1999. El Mercurio, Economía y Negocios. 24 de Abril de 2007. http://www.emol.com/ Tesis de Grado 116 Master in Business Engineering
  • 123.
    Universidad de Chile Facultad de Ciencias Físicas y Matemáticas Departamento de Ingeniería Industrial Creación del Proceso de Atención de Requerimientos de Clientes Tarjeta Paris Empresas Almacenes Paris S.A., Memoria Anual 2005. Gaggero, A., Profesor Guía: Barros, O., Rediseño del Proceso de Automatización del Sistema de Evaluación de Planes de Salud en Isapre Banmédica. Tesis para optar al Grado de Magíster de Ingeniería en Negocios con Tecnologías de Información M.B.E., Tesis para optar al Grado de Ingeniero Civil Industrial, Universidad de Chile, Facultad de Ciencias Físicas y Matemáticas, Departamento de Ingeniería Industrial, Escuela de Postgrado, 2006. García, P. y Pino, H., IN71K – Gestión de Operaciones en la Industria de Servicios. Curso dictado en la Facultad de Ciencias Físicas y Matemáticas de la Universidad de Chile, Departamento de Ingeniería Industrial, Primavera 2005. Holgado, A., IN75J – Taller de Diseño de un Negocio con Apoyo TI. Curso dictado en la Facultad de Ciencias Físicas y Matemáticas de la Universidad de Chile, Departamento de Ingeniería Industrial, Otoño 2006. Jiménez, A., Profesor Guía: Barros, O., Rediseño del Proceso de Administración de Proyectos TIC basada en Gestión del Conocimiento en una Empresa de Telecomunicaciones. Tesis para optar al Grado de Magíster de Ingeniería en Negocios con Tecnologías de Información M.B.E., Universidad de Chile, Facultad de Ciencias Físicas y Matemáticas, Departamento de Ingeniería Industrial, Escuela de Postgrado, 2005. Kotter, J., Liderando el Cambio: Por Qué los Esfuerzos de Transformación Fracasan. Harvard Business Review, Marzo/Abril 1995. Laengle, S. Real-Time Enterprise: El Desafío de los Próximos Años. Revista Economía & Administración, Facultad de Ciencias Económicas y Administrativas de la Universidad de Chile, Nº 150 – Agosto/Septiembre 2005. M’Pherson, P. y Pike, S., Accounting, Empirical Measurement and Intellectual Capital. Journal of Intellectual Capital, MCB University Press, Vol. 2 Nº 3, 2001. http://www.emerald-library.com/ft Magretta, J., Why Business Models Matter? HBR On Point by Harvard Business School Publishing Corporation, 2002. Miranda, J.; Rey, P. y Weber, R., Predicción de Fugas de Clientes para una Institución Financiera mediante Support Vector Machines. Revista Ingeniería en Sistemas, Universidad de Chile, Departamento de Ingeniería Industrial, Volumen XIX, Octubre 2005. Morales, M., Administración de Restricciones y Mejora Continua, una Manera de Incrementar los Resultados en las Organizaciones. Revista Economía & Administración, Facultad de Ciencias Económicas y Administrativas de la Universidad de Chile, Nº 147 – Mayo/Junio 2004. Morales, M. De la Gestión a los Cambios Tecnológicos. Revista Economía & Administración, Facultad de Ciencias Económicas y Administrativas de la Universidad de Chile, Nº 145 – Mayo/Junio 2003. Tesis de Grado 117 Master in Business Engineering
  • 124.
    Universidad de Chile Facultad de Ciencias Físicas y Matemáticas Departamento de Ingeniería Industrial Creación del Proceso de Atención de Requerimientos de Clientes Tarjeta Paris Moya, M., Profesor Guía: Zurita, G., Modelo de Atención al Cliente con Apoyo Tecnológico. Seminario de Prueba para optar al Título de Ingeniero en Información y Control de Gestión, Universidad de Chile, Facultad de Ciencias Económicas y Administrativas, Escuela de Sistemas de Información y Auditoria, 2004. Murphy, K. y Simon, S., Intangible Benefits Valuation in ERP Projects. Blackwell Science Ltd, Information Systems Journal, Nº 12, 2002. Olguín, E., IN76J – Innovación y Gestión de Negocios. Curso dictado en la Facultad de Ciencias Físicas y Matemáticas de la Universidad de Chile, Departamento de Ingeniería Industrial, Otoño 2006. Ordóñez, P., La Dinámica del Capital Intelectual como Fuente de Valor Organizativo. Documento de Trabajo, Universidad de Oviedo, Facultad de Ciencias Económicas, Departamento de Administración de Empresas y Contabilidad, 1999. Perušina, C. y Zurita, G., Profesor Guía: Spencer, E., Comercio Electrónico @ la Aldea Glogal, un Nuevo Milenio. Seminario de Prueba para optar al Título de Ingeniero Comercial, Mención Administración, Universidad de Chile, Facultad de Ciencias Económicas y Administrativas, Escuela de Economía y Administración, 2000. Porter, M., What is Strategy? Harvard Business Review, Noviembre/Diciembre 1996. Pulido, M., Profesor Guía: Varas, S., Creación de un Modelo para el Apoyo a la Construcción de un Protocolo de Atención al Cliente, Aplicado en la Tarjeta de Crédito de una Cadena de Retail. Memoria para optar al Título de Ingeniero Civil Industrial – Tesis para optar al Grado de Magíster en Gestión de Operaciones, Universidad de Chile, Facultad de Ciencias Físicas y Matemáticas, Escuela de Ingeniería y Ciencias – Escuela de Postgrado, 2006. Ripley Corp S.A., Memoria Anual 2005. Rodríguez, C., Profesor Guía: Olavarrieta, S., Personalidad, Experiencias e Imagen de Marcas de Retail. Seminario de Prueba para optar al Título de Ingeniero Comercial, Mención Administración, Universidad de Chile, Facultad de Ciencias Económicas y Administrativas, Escuela de Economía y Administración, 2003. Román, P. y Velásquez, J., IN72J – Arquitectura Tecnológica de Aplicaciones Web. Curso dictado en la Facultad de Ciencias Físicas y Matemáticas de la Universidad de Chile, Departamento de Ingeniería Industrial, Otoño 2005. S.A.C.I. Falabella, Memoria Anual 2005. Smith, H., From CIO to CPO via BPM, The Next Generation of Enterprise Automation. CSC White Paper, Computer sciences corporation European office of technology and innovation, Septiembre 2005. Smith, H., Process Innovation, P-TRIZ in the History of Business Process. Business Process Trends, Abril 2006. http://www.bptrends.com/ Smith, H., What Innovation Is, How Companies develop Operating Systems for Innovation. CSC White Paper, Computer Sciences Corporation, European Office of Technology and Innovation, 2005. Tesis de Grado 118 Master in Business Engineering
  • 125.
    Universidad de Chile Facultad de Ciencias Físicas y Matemáticas Departamento de Ingeniería Industrial Creación del Proceso de Atención de Requerimientos de Clientes Tarjeta Paris Sveiby, K.E. y The Konrad Group, Den Osynliga Balansräkningen – The Invisible Balance Sheet, Key Indicators for Accounting, Control and Valuation of Know-How Companies. Ledarskap – Estocolmo, Suecia, 1989. Swift, R., Accelerating Customer Relationships using CRM and Relationships Technologies. Prentice-Hall Inc., Estados Unidos de América, 2001. Tapia, T., Profesor Guía: Olavarrieta, S., Webshopping: Factores del Diseño de Páginas Web de Retail que Influyen en la Compra por Internet en Chile. Seminario de Prueba para optar al Título de Ingeniero Comercial, Mención Administración, Universidad de Chile, Facultad de Economía y Negocios, Escuela de Economía y Administración, 2006. Varas, S., IN71J – Diseño de Modelos y Procesos de Negocios con TI. Curso dictado en la Facultad de Ciencias Físicas y Matemáticas de la Universidad de Chile, Departamento de Ingeniería Industrial, Otoño 2005. Véliz, M., Profesor Guía: Reyes, C., Creación de un Data Warehouse Financiero y su Apoyo en la Gestión de la Compañía. Memoria para optar al Título de Ingeniero Civil en Informática, Universidad Técnica Federico Santa María, Departamento de Informática, 2003. Vignolo, C., IN74V – Habilidades Directivas I. Curso dictado en la Facultad de Ciencias Físicas y Matemáticas de la Universidad de Chile, Departamento de Ingeniería Industrial, Primavera 2006. Vignolo, C., IN74W – Habilidades Directivas II. Curso dictado en la Facultad de Ciencias Físicas y Matemáticas de la Universidad de Chile, Departamento de Ingeniería Industrial, Otoño 2007. White, S., Introduction to BPMN. Business Process Trends, Julio 2004. http://www.bptrends.com/ Wikipedia, la Enciclopedia Libre, Ontología Informática. http://es.wikipedia.org/wiki/Portada/ Tesis de Grado 119 Master in Business Engineering
  • 126.
    Universidad de Chile Facultad de Ciencias Físicas y Matemáticas Departamento de Ingeniería Industrial Creación del Proceso de Atención de Requerimientos de Clientes Tarjeta Paris Anexos Tesis de Grado 120 Master in Business Engineering
  • 127.
    Universidad de Chile Facultad de Ciencias Físicas y Matemáticas Departamento de Ingeniería Industrial Creación del Proceso de Atención de Requerimientos de Clientes Tarjeta Paris Anexo 1 Tesis de Grado 121 Master in Business Engineering
  • 128.
    Universidad de Chile Facultad de Ciencias Físicas y Matemáticas Departamento de Ingeniería Industrial Creación del Proceso de Atención de Requerimientos de Clientes Tarjeta Paris Anexo 2 Tesis de Grado 122 Master in Business Engineering
  • 129.
    Universidad de Chile Facultad de Ciencias Físicas y Matemáticas Departamento de Ingeniería Industrial Creación del Proceso de Atención de Requerimientos de Clientes Tarjeta Paris Tesis de Grado 123 Master in Business Engineering
  • 130.
    Universidad de Chile Facultad de Ciencias Físicas y Matemáticas Departamento de Ingeniería Industrial Creación del Proceso de Atención de Requerimientos de Clientes Tarjeta Paris Tesis de Grado 124 Master in Business Engineering
  • 131.
    Universidad de Chile Facultad de Ciencias Físicas y Matemáticas Departamento de Ingeniería Industrial Creación del Proceso de Atención de Requerimientos de Clientes Tarjeta Paris Tesis de Grado 125 Master in Business Engineering
  • 132.
    Universidad de Chile Facultad de Ciencias Físicas y Matemáticas Departamento de Ingeniería Industrial Creación del Proceso de Atención de Requerimientos de Clientes Tarjeta Paris Tesis de Grado 126 Master in Business Engineering
  • 133.
    Universidad de Chile Facultad de Ciencias Físicas y Matemáticas Departamento de Ingeniería Industrial Creación del Proceso de Atención de Requerimientos de Clientes Tarjeta Paris Tesis de Grado 127 Master in Business Engineering
  • 134.
    Universidad de Chile Facultad de Ciencias Físicas y Matemáticas Departamento de Ingeniería Industrial Creación del Proceso de Atención de Requerimientos de Clientes Tarjeta Paris Tesis de Grado 128 Master in Business Engineering
  • 135.
    Universidad de Chile Facultad de Ciencias Físicas y Matemáticas Departamento de Ingeniería Industrial Creación del Proceso de Atención de Requerimientos de Clientes Tarjeta Paris Tesis de Grado 129 Master in Business Engineering
  • 136.
    Universidad de Chile Facultad de Ciencias Físicas y Matemáticas Departamento de Ingeniería Industrial Creación del Proceso de Atención de Requerimientos de Clientes Tarjeta Paris Tesis de Grado 130 Master in Business Engineering
  • 137.
    Universidad de Chile Facultad de Ciencias Físicas y Matemáticas Departamento de Ingeniería Industrial Creación del Proceso de Atención de Requerimientos de Clientes Tarjeta Paris Tesis de Grado 131 Master in Business Engineering
  • 138.
    Universidad de Chile Facultad de Ciencias Físicas y Matemáticas Departamento de Ingeniería Industrial Creación del Proceso de Atención de Requerimientos de Clientes Tarjeta Paris Tesis de Grado 132 Master in Business Engineering
  • 139.
    Universidad de Chile Facultad de Ciencias Físicas y Matemáticas Departamento de Ingeniería Industrial Creación del Proceso de Atención de Requerimientos de Clientes Tarjeta Paris Tesis de Grado 133 Master in Business Engineering
  • 140.
    Universidad de Chile Facultad de Ciencias Físicas y Matemáticas Departamento de Ingeniería Industrial Creación del Proceso de Atención de Requerimientos de Clientes Tarjeta Paris Tesis de Grado 134 Master in Business Engineering
  • 141.
    Universidad de Chile Facultad de Ciencias Físicas y Matemáticas Departamento de Ingeniería Industrial Creación del Proceso de Atención de Requerimientos de Clientes Tarjeta Paris Tesis de Grado 135 Master in Business Engineering
  • 142.
    Universidad de Chile Facultad de Ciencias Físicas y Matemáticas Departamento de Ingeniería Industrial Creación del Proceso de Atención de Requerimientos de Clientes Tarjeta Paris Tesis de Grado 136 Master in Business Engineering
  • 143.
    Universidad de Chile Facultad de Ciencias Físicas y Matemáticas Departamento de Ingeniería Industrial Creación del Proceso de Atención de Requerimientos de Clientes Tarjeta Paris Tesis de Grado 137 Master in Business Engineering
  • 144.
    Universidad de Chile Facultad de Ciencias Físicas y Matemáticas Departamento de Ingeniería Industrial Creación del Proceso de Atención de Requerimientos de Clientes Tarjeta Paris Tesis de Grado 138 Master in Business Engineering
  • 145.
    Universidad de Chile Facultad de Ciencias Físicas y Matemáticas Departamento de Ingeniería Industrial Creación del Proceso de Atención de Requerimientos de Clientes Tarjeta Paris Anexo 3 Tesis de Grado 139 Master in Business Engineering
  • 146.
    Universidad de Chile Facultad de Ciencias Físicas y Matemáticas Departamento de Ingeniería Industrial Creación del Proceso de Atención de Requerimientos de Clientes Tarjeta Paris Tesis de Grado 140 Master in Business Engineering
  • 147.
    Universidad de Chile Facultad de Ciencias Físicas y Matemáticas Departamento de Ingeniería Industrial Creación del Proceso de Atención de Requerimientos de Clientes Tarjeta Paris Tesis de Grado 141 Master in Business Engineering
  • 148.
    Universidad de Chile Facultad de Ciencias Físicas y Matemáticas Departamento de Ingeniería Industrial Creación del Proceso de Atención de Requerimientos de Clientes Tarjeta Paris Tesis de Grado 142 Master in Business Engineering
  • 149.
    Universidad de Chile Facultad de Ciencias Físicas y Matemáticas Departamento de Ingeniería Industrial Creación del Proceso de Atención de Requerimientos de Clientes Tarjeta Paris Tesis de Grado 143 Master in Business Engineering
  • 150.
    Universidad de Chile Facultad de Ciencias Físicas y Matemáticas Departamento de Ingeniería Industrial Creación del Proceso de Atención de Requerimientos de Clientes Tarjeta Paris Tesis de Grado 144 Master in Business Engineering
  • 151.
    Universidad de Chile Facultad de Ciencias Físicas y Matemáticas Departamento de Ingeniería Industrial Creación del Proceso de Atención de Requerimientos de Clientes Tarjeta Paris Tesis de Grado 145 Master in Business Engineering
  • 152.
    Universidad de Chile Facultad de Ciencias Físicas y Matemáticas Departamento de Ingeniería Industrial Creación del Proceso de Atención de Requerimientos de Clientes Tarjeta Paris Tesis de Grado 146 Master in Business Engineering
  • 153.
    Universidad de Chile Facultad de Ciencias Físicas y Matemáticas Departamento de Ingeniería Industrial Creación del Proceso de Atención de Requerimientos de Clientes Tarjeta Paris Tesis de Grado 147 Master in Business Engineering
  • 154.
    Universidad de Chile Facultad de Ciencias Físicas y Matemáticas Departamento de Ingeniería Industrial Creación del Proceso de Atención de Requerimientos de Clientes Tarjeta Paris Tesis de Grado 148 Master in Business Engineering
  • 155.
    Universidad de Chile Facultad de Ciencias Físicas y Matemáticas Departamento de Ingeniería Industrial Creación del Proceso de Atención de Requerimientos de Clientes Tarjeta Paris Anexo 4 Tesis de Grado 149 Master in Business Engineering
  • 156.
    Universidad de Chile Facultad de Ciencias Físicas y Matemáticas Departamento de Ingeniería Industrial Creación del Proceso de Atención de Requerimientos de Clientes Tarjeta Paris Tesis de Grado 150 Master in Business Engineering
  • 157.
    Universidad de Chile Facultad de Ciencias Físicas y Matemáticas Departamento de Ingeniería Industrial Creación del Proceso de Atención de Requerimientos de Clientes Tarjeta Paris Tesis de Grado 151 Master in Business Engineering
  • 158.
    Universidad de Chile Facultad de Ciencias Físicas y Matemáticas Departamento de Ingeniería Industrial Creación del Proceso de Atención de Requerimientos de Clientes Tarjeta Paris Tesis de Grado 152 Master in Business Engineering
  • 159.
    Universidad de Chile Facultad de Ciencias Físicas y Matemáticas Departamento de Ingeniería Industrial Creación del Proceso de Atención de Requerimientos de Clientes Tarjeta Paris Tesis de Grado 153 Master in Business Engineering
  • 160.
    Universidad de Chile Facultad de Ciencias Físicas y Matemáticas Departamento de Ingeniería Industrial Creación del Proceso de Atención de Requerimientos de Clientes Tarjeta Paris Tesis de Grado 154 Master in Business Engineering
  • 161.
    Universidad de Chile Facultad de Ciencias Físicas y Matemáticas Departamento de Ingeniería Industrial Creación del Proceso de Atención de Requerimientos de Clientes Tarjeta Paris Tesis de Grado 155 Master in Business Engineering
  • 162.
    Universidad de Chile Facultad de Ciencias Físicas y Matemáticas Departamento de Ingeniería Industrial Creación del Proceso de Atención de Requerimientos de Clientes Tarjeta Paris Tesis de Grado 156 Master in Business Engineering
  • 163.
    Universidad de Chile Facultad de Ciencias Físicas y Matemáticas Departamento de Ingeniería Industrial Creación del Proceso de Atención de Requerimientos de Clientes Tarjeta Paris Tesis de Grado 157 Master in Business Engineering
  • 164.
    Universidad de Chile Facultad de Ciencias Físicas y Matemáticas Departamento de Ingeniería Industrial Creación del Proceso de Atención de Requerimientos de Clientes Tarjeta Paris Tesis de Grado 158 Master in Business Engineering
  • 165.
    Universidad de Chile Facultad de Ciencias Físicas y Matemáticas Departamento de Ingeniería Industrial Creación del Proceso de Atención de Requerimientos de Clientes Tarjeta Paris Tesis de Grado 159 Master in Business Engineering
  • 166.
    Universidad de Chile Facultad de Ciencias Físicas y Matemáticas Departamento de Ingeniería Industrial Creación del Proceso de Atención de Requerimientos de Clientes Tarjeta Paris Tesis de Grado 160 Master in Business Engineering
  • 167.
    Universidad de Chile Facultad de Ciencias Físicas y Matemáticas Departamento de Ingeniería Industrial Creación del Proceso de Atención de Requerimientos de Clientes Tarjeta Paris Tesis de Grado 161 Master in Business Engineering
  • 168.
    Universidad de Chile Facultad de Ciencias Físicas y Matemáticas Departamento de Ingeniería Industrial Creación del Proceso de Atención de Requerimientos de Clientes Tarjeta Paris Tesis de Grado 162 Master in Business Engineering
  • 169.
    Universidad de Chile Facultad de Ciencias Físicas y Matemáticas Departamento de Ingeniería Industrial Creación del Proceso de Atención de Requerimientos de Clientes Tarjeta Paris Anexo 5 Pantalla de Ingreso: entrada.html <!DOCTYPE HTML PUBLIC "-//W3C//DTD HTML 4.01 Transitional//EN"> <HTML> <HEAD> <META name="GENERATOR" content="IBM WebSphere Studio"> <TITLE>entrada.jsp</TITLE> </HEAD> <BODY background="nuevofondoprototipo.jpg" text="#000000" link="#000099" vlink="#ffff00" alink="#ff0000"> <FORM method="POST" action="SistemaServlet"> <CENTER> <BR> <BR> <BR><BR> <BR><TABLE border="1"> <TBODY> <TR> <TD><FONT size="3" face="Tahoma">Rut</FONT></TD> <TD><FONT size="3" face="Tahoma"><INPUT size="20" type="text" name="rut"></FONT></TD> </TR> <TR> <TD><FONT size="3" face="Tahoma">Password</FONT></TD> <TD><FONT size="3" face="Tahoma"><INPUT size="20" type="password" name="password"></FONT></TD> </TR> </TBODY> </TABLE> <H3 align="center"><FONT size="3" face="Tahoma">Ingrese Tipo Solicitud</FONT></H3> <SELECT name="SOLICITUD" multiple> <OPTION> AUMENTAR LINEA DE CREDITO</OPTION> <OPTION> REPACTAR DEUDA</OPTION> <OPTION> RECLAMAR INTERESES</OPTION> </SELECT><BR> <BR> <BR> <FONT size="3" face="Tahoma"><INPUT type="SUBMIT" value="ENVIAR"><INPUT type="reset" name="LIMPIAR" value="LIMPIAR"><BR> </FONT><BR> <BR> <BR> <BR> <BR> <BR> </CENTER> </FORM> </BODY> </HTML> Tesis de Grado 163 Master in Business Engineering
  • 170.
    Universidad de Chile Facultad de Ciencias Físicas y Matemáticas Departamento de Ingeniería Industrial Creación del Proceso de Atención de Requerimientos de Clientes Tarjeta Paris Gestor: SistemaServlet.java import javax.servlet.http.HttpServlet; import java.io.*; import javax.servlet.*; import javax.servlet.http.*; import java.sql.*; import java.lang.Object.*; import java.util.*; import java.lang.Math; import java.text.NumberFormat; public class SistemaServlet extends HttpServlet { public void doPost( javax.servlet.http.HttpServletRequest request, javax.servlet.http.HttpServletResponse response) throws javax.servlet.ServletException, java.io.IOException { //SE DEFINEN ALGUNAS VARIABLES String rut=null; String password=null; String url=null; String mensaje=null; String mensajeb=null; String mensajec=null; Cliente cliente; Connection DBConexion; String LC= null; String D=null; String F=null; String C=null; String R=null; String nuevolimite=null; String ID; Vector Aux= new Vector(); Vector mensaje2= new Vector(); String solicitud=null; //SE RECIBEN LOS DATOS DEL FORMULARIO DEL CLIENTE rut=request.getParameter("rut"); password=request.getParameter("password"); solicitud=request.getParameter("SOLICITUD"); //SE CONECTA A LA BASE DE DATOS DBConexion=Conectar(); cliente=new Cliente(rut,password); if (cliente.ValidaUsuario(DBConexion)) { if (solicitud.equals("REPACTAR DEUDA")) { cliente=null; cliente=new Cliente(rut,DBConexion); mensaje2 = RepactarDeuda(cliente,DBConexion); mensaje=(String)mensaje2.elementAt(2); mensajeb=(String)mensaje2.elementAt(1); mensajec=(String)mensaje2.elementAt(0); url = "inicio2.jsp"; DesplegarResultadoa(url, mensaje, mensajeb,mensajec, request, response);} else { if (solicitud.equals("AUMENTAR LINEA DE CREDITO")){ cliente=null; cliente=new Cliente(rut,DBConexion); mensaje=AumentaLC(cliente,DBConexion); url = "inicio.jsp"; DesplegarResultadob(url, mensaje, request, response);} else{ url = "inicio3.jsp"; mensaje= "Su solicictud fue derivada a un área especializada, tomaremos contacto con Ud. a la brevedad"; DesplegarResultadob(url, mensaje, request, response); } Tesis de Grado 164 Master in Business Engineering
  • 171.
    Universidad de Chile Facultad de Ciencias Físicas y Matemáticas Departamento de Ingeniería Industrial Creación del Proceso de Atención de Requerimientos de Clientes Tarjeta Paris } } else{ url = "error.jsp"; mensaje = "el Rut o Password ingresado no es valido, por favor intente nuevamente"; DesplegarResultadob(url, mensaje, request, response); } } private void DesplegarResultadoa( String url, String mensaje, String mensajeb, String mensajec, HttpServletRequest request, HttpServletResponse response) throws javax.servlet.ServletException, java.io.IOException { RequestDispatcher disp = null; request.setAttribute("mensaje", mensaje); request.setAttribute("mensajeb", mensajeb); request.setAttribute("mensajec", mensajec); disp = getServletContext().getRequestDispatcher("/" + url); disp.forward(request, response); } private void DesplegarResultadob( String url, String mensaje, HttpServletRequest request, HttpServletResponse response) throws javax.servlet.ServletException, java.io.IOException { RequestDispatcher disp = null; request.setAttribute("mensaje", mensaje); disp = getServletContext().getRequestDispatcher("/" + url); disp.forward(request, response); } private Connection Conectar() { Connection conexion = null; String DBurl = "jdbc:odbc:prototipo3"; try { Class.forName("sun.jdbc.odbc.JdbcOdbcDriver"); conexion = DriverManager.getConnection(DBurl, "root", ""); } catch (Exception e) { e.printStackTrace(); } return conexion; } public String AumentaLC (Cliente cliente, Connection DBConexion){ String LC= null; String D=null; String F=null; String C=null; String R=null; String nuevolimite=null; String ID; Vector Aux= new Vector(); Aux=cliente.getDatos(); F= (String)Aux.elementAt(2); C= (String)Aux.elementAt(3); R= (String)Aux.elementAt(4); LC= (String)Aux.elementAt(5); D= (String)Aux.elementAt(6); ID= (String)Aux.elementAt(7); int NUMFI=Integer.parseInt(F.trim()); int NUMC=Integer.parseInt(C.trim()); int NUMR=Integer.parseInt(R.trim()); double NUMLC=Double.valueOf(LC).doubleValue(); boolean numrib1= (NUMR==1); Tesis de Grado 165 Master in Business Engineering
  • 172.
    Universidad de Chile Facultad de Ciencias Físicas y Matemáticas Departamento de Ingeniería Industrial Creación del Proceso de Atención de Requerimientos de Clientes Tarjeta Paris boolean numrib2=(NUMR==2); boolean numrib3= (NUMR==3); boolean numrib4= (NUMR==4); boolean numfib1=(NUMFI>=0)& (NUMFI<=29); boolean numfib2=(NUMFI>=30)& (NUMFI<=60); boolean numfib3=(NUMFI>=61); boolean numcib1=(NUMC>=0)& (NUMC<=300); boolean numcib2=(NUMC>=301)& (NUMC<=500); boolean numcib3=(NUMC>=501); double fac=0.5; if (numrib1) { if (numfib1){ if (numcib1){ fac=0.025;} else { if (numcib2){ fac=0.1;} else { fac=0.02;} } } else { if (numfib2){ if (numcib1){ fac=0.45;} else { if (numcib2){ fac=0.37;} else { fac=0.4;} } } else { if (numcib1){ fac=0.45;} else { if(numcib2){ fac=0.4;} else { fac=0.35;} } } } } else { if (numrib2) { if (numfib1) { if (numcib1) { fac=0.25;} else { if (numcib2) { fac=0.075;} else { fac=0.35;} } } else { if (numfib2) { if (numcib1){ fac= 0.1;} else { if (numcib2) { fac=0.3;} else { fac=0.56;} } } else { Tesis de Grado 166 Master in Business Engineering
  • 173.
    Universidad de Chile Facultad de Ciencias Físicas y Matemáticas Departamento de Ingeniería Industrial Creación del Proceso de Atención de Requerimientos de Clientes Tarjeta Paris if (numcib1){ fac=0.25;} else { if (numcib2) { fac=0.2;} else { fac=0.14;} } } } } else { if (numrib3){ if (numfib1) { if (numcib1) { fac=0.5;} else { if (numcib2){ fac=0.05;} else { fac= 0.07;} } } else { if (numfib2) { if (numcib1){ fac=0.09;} else { if (numcib2) { fac=0.05;} else { fac=0.1;} } } else { if (numcib1){ fac=0.15;} else { if (numcib2) { fac=0.3;} else { fac=0.25;} } } } else { if (numfib1) { if (numcib1){ fac=0.15;} else{ if (numcib2) { fac=0.6;} else { fac=0.3;} } } else { if (numfib2) { if (numcib1){ fac=0.075;} else { if (numcib2){ fac=0.24;} else { fac=0.08;} } } else{ Tesis de Grado 167 Master in Business Engineering
  • 174.
    Universidad de Chile Facultad de Ciencias Físicas y Matemáticas Departamento de Ingeniería Industrial Creación del Proceso de Atención de Requerimientos de Clientes Tarjeta Paris if (numcib1) { fac=0.085;} else { if (numcib2){ fac=0.35;} else { fac=0.045;} } } } } } } double nuevoli2=NUMLC+(NUMLC*fac); double nuevoli=Math.round(nuevoli2); String aux = String.valueOf(nuevoli); cliente.actualizarLC(aux,DBConexion,ID); return aux; } public Vector RepactarDeuda (Cliente cliente, Connection DBConexion){ String LC= null; String D=null; String F=null; String C=null; String R=null; String nuevolimite=null; String ID; Vector Aux= new Vector(); Vector Aux2 = new Vector(); Aux=cliente.getDatos(); F= (String)Aux.elementAt(2); C= (String)Aux.elementAt(3); R= (String)Aux.elementAt(4); LC= (String)Aux.elementAt(5); D= (String)Aux.elementAt(6); ID= (String)Aux.elementAt(7); int NUMFI=Integer.parseInt(F.trim()); int NUMC=Integer.parseInt(C.trim()); int NUMR=Integer.parseInt(R.trim()); double NUMD=Double.valueOf(D).doubleValue(); boolean numrib1= (NUMR==1); boolean numrib2=(NUMR==2); boolean numrib3= (NUMR==3); boolean numrib4= (NUMR==4); boolean numfib1=(NUMFI>=0)& (NUMFI<=29); boolean numfib2=(NUMFI>=30)& (NUMFI<=60); boolean numfib3=(NUMFI>=61); boolean numcib1=(NUMC>=0)& (NUMC<=300); boolean numcib2=(NUMC>=301)& (NUMC<=500); boolean numcib3=(NUMC>=501); double tasa=0.5; if (numrib1) { if (numfib1){ if (numcib1){ tasa=0.025;} else { if (numcib2){ tasa=0.1;} else { tasa=0.02;} } } else { if (numfib2){ if (numcib1){ tasa=0.045;} else { if (numcib2){ tasa=0.037;} Tesis de Grado 168 Master in Business Engineering
  • 175.
    Universidad de Chile Facultad de Ciencias Físicas y Matemáticas Departamento de Ingeniería Industrial Creación del Proceso de Atención de Requerimientos de Clientes Tarjeta Paris else { tasa=0.04;} } } else { if (numcib1){ tasa=0.045;} else { if(numcib2){ tasa=0.04;} else { tasa=0.035;} } } } } else { if (numrib2) { if (numfib1) { if (numcib1) { tasa=0.0335;} else { if (numcib2) { tasa=0.075;} else { tasa=0.035;} } } else { if (numfib2) { if (numcib1){ tasa= 0.01;} else { if (numcib2) { tasa=0.03;} else { tasa=0.056;} } } else { if (numcib1){ tasa=0.025;} else { if (numcib2) { tasa=0.02;} else { tasa=0.014;} } } } } else { if (numrib3){ if (numfib1) { if (numcib1) { tasa=0.05;} else { if (numcib2){ tasa=0.05;} else { tasa= 0.07;} } } else { if (numfib2) { if (numcib1){ tasa=0.09;} else { Tesis de Grado 169 Master in Business Engineering
  • 176.
    Universidad de Chile Facultad de Ciencias Físicas y Matemáticas Departamento de Ingeniería Industrial Creación del Proceso de Atención de Requerimientos de Clientes Tarjeta Paris if (numcib2) { tasa=0.05;} else { tasa=0.01;} } } else { if (numcib1){ tasa=0.015;} else { if (numcib2) { tasa=0.03;} else { tasa=0.25;} } } } else { if (numfib1) { if (numcib1){ tasa=0.015;} else{ if (numcib2) { tasa=0.06;} else { tasa=0.03;} } } else { if (numfib2) { if (numcib1){ tasa=0.075;} else { if (numcib2){ tasa=0.024;} else { tasa=0.008;} } } else{ if (numcib1) { tasa=0.085;} else { if (numcib2){ tasa=0.035;} else { tasa=0.045;} } } } } } } double plazo1= 4; double ndaux1=plazo1*tasa; double base= 1+ tasa; double decon= Math.pow(base,plazo1); double decon1=ndaux1/decon; double decon2=1+decon1; double nuevadeuda2= (NUMD*decon2); long nuevadeuda3=Math.round(nuevadeuda2); int nuevadeuda1= Math.round(nuevadeuda3); double valorcuota2=nuevadeuda1/plazo1; long valorcuota3=Math.round(valorcuota2); int valorcuota1= Math.round(valorcuota3); NumberFormat nf=NumberFormat.getInstance(); nf.format(valorcuota1); String svalordeuda1 = String.valueOf(nuevadeuda1); Tesis de Grado 170 Master in Business Engineering
  • 177.
    Universidad de Chile Facultad de Ciencias Físicas y Matemáticas Departamento de Ingeniería Industrial Creación del Proceso de Atención de Requerimientos de Clientes Tarjeta Paris String svalorcuota1= String.valueOf(valorcuota1); String snumd= String.valueOf(NUMD); String sndaux1= String.valueOf(ndaux1); String stasa= String.valueOf(tasa); Aux2.addElement(svalordeuda1); Aux2.addElement(svalorcuota1); Aux2.addElement(stasa); cliente.actualizarCuota(svalorcuota1,DBConexion,ID); cliente.actualizarDeuda(svalordeuda1,DBConexion,ID); cliente.actualizarTasa(stasa,DBConexion,ID); return Aux2; } public void doGet( javax.servlet.http.HttpServletRequest request, javax.servlet.http.HttpServletResponse response) throws javax.servlet.ServletException, java.io.IOException { this.doPost(request, response); } } Tesis de Grado 171 Master in Business Engineering
  • 178.
    Universidad de Chile Facultad de Ciencias Físicas y Matemáticas Departamento de Ingeniería Industrial Creación del Proceso de Atención de Requerimientos de Clientes Tarjeta Paris Cliente: Cliente.java import java.util.*; import java.sql.*; //SE INCLUYE LA CLASE JAVA.SQL LA CUAL GENERA CONFLICTOS CON LA CLASE JAVA.UTIL.DATE public class Cliente { private String Rut = null; private String Fidelidad = null; private String Riesgo = null; private String LimiteCredito = null; private String Deuda= null; private String Password = null; private String Comportamiento= null; private String ID = null; private String Cuota = null; private String Tasa=null; public Cliente(String rut, String password) { this.Rut = rut; this.Password = password; } public Cliente(String rut, Connection conexion) { //SE MODIFICAN LOS PARÁMETROS DEL CONSTRUCTOR //SE LLENAN LAS VARIABLES DE CLASE EN FUNCIÓN DE LA CONSULTA A BASE DE DATOS CON RUT this.Rut = rut; Statement statement = null; ResultSet rs = null; try { statement = conexion.createStatement(); String a= "SELECT * FROM clientes_titulares, cuentas WHERE clientes_titulares.RUT='"+ this.Rut +"' AND clientes_titulares.IDCLIENTE=cuentas.CLI_IDCLIENTE AND cuentas.ESTADO= 'vigente'"; rs = statement.executeQuery(a); while (rs.next()) { this.Rut = rs.getString("RUT"); this.Password = rs.getString("PASSWORD"); this.Fidelidad = rs.getString("FIDELIDAD"); this.Comportamiento = rs.getString("COMPORTAMIENTO"); this.Riesgo = rs.getString("RIESGO"); this.LimiteCredito = rs.getString("LIMITECREDITO"); this.Deuda = rs.getString("MONTODEUDA"); this.ID = rs.getString("IDCLIENTE"); this.Cuota = rs.getString("MONTOCUOTAS"); this.Tasa = rs.getString("TASA"); } rs.close(); statement.close(); } catch (Exception e) { e.printStackTrace(); } } public String getRut() { return this.Rut; } public Vector getDatos() { Vector Datos = new Vector(); Datos.addElement(Rut); Datos.addElement(Password); Datos.addElement(Fidelidad); Datos.addElement(Comportamiento); Datos.addElement(Riesgo); Datos.addElement(LimiteCredito); Datos.addElement(Deuda); Datos.addElement(ID); return Datos; } public void setRut(String rut) { this.Rut = rut; } public void setPassword(String password) { this.Password = password; } public void setFidelidad(String fidelidad) { this.Fidelidad = fidelidad; } public void setComportamiento(String comportamiento) { Tesis de Grado 172 Master in Business Engineering
  • 179.
    Universidad de Chile Facultad de Ciencias Físicas y Matemáticas Departamento de Ingeniería Industrial Creación del Proceso de Atención de Requerimientos de Clientes Tarjeta Paris this.Comportamiento = comportamiento; } public void setRiesgo(String riesgo) { this.Riesgo = riesgo; } public void setLimiteCredito(String limitecredito) { this.LimiteCredito = limitecredito; } public void setDeuda(String deuda) { this.Deuda = deuda; } public void setID(String id) { this.ID = id; } private boolean ValidaRut() { //CORRESPONDE AQUÍ PROGRAMAR LA RUTINA QUE IMPLEMENTA LA VALIDACIÓN DEL RUT CONTRA SU //DÍGITO VERIFICADOR //DADO QUE AQUELLO NO ES RELEVANTE EN ESTE CASO, SE ASUMIRÁ QUE ES CORRECTO boolean respuesta = true; return respuesta; } public boolean ValidaUsuario(Connection conexion) { //SE MODIFICA LA DECLARACIÓN DEL MÉTODO INCLUYENDO COMO PARÁMETRO LA CONEXIÓN DE LA //BASE DE DATOS String RutCliente = this.Rut; String RutBaseDatos = null; String PasswordCliente = this.Password; String PasswordBaseDatos = null; if (this.ValidaRut()) { //SE BUSCA EN LA BASE DE DATOS LA INFORMACIÓN DEL CLIENTE Statement statement = null; ResultSet rs = null; try { statement = conexion.createStatement(); rs = statement.executeQuery("SELECT * FROM clientes_titulares WHERE clientes_titulares.RUT='" + RutCliente + "'"); while (rs.next()) { RutBaseDatos = rs.getString("RUT"); PasswordBaseDatos = rs.getString("PASSWORD"); } rs.close(); statement.close(); } catch (Exception e) { e.printStackTrace(); } //LUEGO SE VERIFICA QUE TANTO EL RUT COMO EL PASSWORD COINCIDAN if (RutCliente.equals(RutBaseDatos) & PasswordCliente.equals(PasswordBaseDatos)) { return true; } else { return false; } } else { return false; } } public void actualizarCuota(String LCRE, Connection conexion,String Ident){ try { Statement statement = conexion.createStatement(); String query="UPDATE cuentas SET cuentas.MONTOCUOTAS='"+LCRE+"' WHERE cuentas.CLI_IDCLIENTE = '"+Ident+"'"; statement.executeUpdate(query); statement.close(); } catch (Exception e) { e.printStackTrace(); } } public void actualizarTasa(String LCRE, Connection conexion,String Ident){ try { Statement statement = conexion.createStatement(); String query="UPDATE cuentas SET cuentas.TASA='"+LCRE+"' WHERE cuentas.CLI_IDCLIENTE = '"+Ident+"'"; statement.executeUpdate(query); Tesis de Grado 173 Master in Business Engineering
  • 180.
    Universidad de Chile Facultad de Ciencias Físicas y Matemáticas Departamento de Ingeniería Industrial Creación del Proceso de Atención de Requerimientos de Clientes Tarjeta Paris statement.close(); } catch (Exception e) { e.printStackTrace(); } } public void actualizarDeuda(String LCRE, Connection conexion,String Ident){ try { Statement statement = conexion.createStatement(); String query="UPDATE cuentas SET cuentas.MONTODEUDA='"+LCRE+"' WHERE cuentas.CLI_IDCLIENTE = '"+Ident+"'"; statement.executeUpdate(query); statement.close(); } catch (Exception e) { e.printStackTrace(); } } public void actualizarLC(String NDEUD, Connection conexion,String Ident){ try { Statement statement = conexion.createStatement(); String query="UPDATE cuentas SET cuentas.LIMITECREDITO='"+NDEUD+"' WHERE cuentas.CLI_IDCLIENTE = '"+Ident+"'"; statement.executeUpdate(query); statement.close(); } catch (Exception e) { e.printStackTrace(); } } } Tesis de Grado 174 Master in Business Engineering
  • 181.
    Universidad de Chile Facultad de Ciencias Físicas y Matemáticas Departamento de Ingeniería Industrial Creación del Proceso de Atención de Requerimientos de Clientes Tarjeta Paris Pagina Respuesta Cupo: inicio.jsp <!DOCTYPE HTML PUBLIC "-//W3C//DTD HTML 4.01 Transitional//EN"> <HTML> <HEAD> <META name="GENERATOR" content="IBM WebSphere Studio"> <TITLE>inicio.jsp</TITLE> </HEAD> <BODY background="nuevofondoprototipo.jpg" text="#000000" link="#000099" vlink="#ffff00" alink="#ff0000"> <jsp:useBean id="mensaje" class="java.lang.String" scope="request"/> <P><BR> <BR><BR> <BR> <BR> <FONT size="3" face="Tahoma">Su Nuevo Cupo es $ <%=mensaje%></FONT></P> </BODY> </HTML> Pagina Respuesta Cuota: inicio2.jsp <!DOCTYPE HTML PUBLIC "-//W3C//DTD HTML 4.01 Transitional//EN"> <HTML> <HEAD> <META name="GENERATOR" content="IBM WebSphere Studio"> <TITLE>inicio2.jsp</TITLE> </HEAD> <BODY background="nuevofondoprototipo.jpg" text="#000000" link="#000099" vlink="#ffff00" alink="#ff0000"> <P><BR> <BR> <BR><BR> <BR></P> <TABLE border="1"> <TBODY> <TR> <jsp:useBean id="mensaje" class="java.lang.String" scope="request"/> <TD><FONT face="Tahoma" size="3">TASA <%=mensaje%> %</FONT></TD> <jsp:useBean id="mensajeb" class="java.lang.String" scope="request"/> <TD><FONT face="Tahoma" size="3">CUOTA $ <%=mensajeb%></FONT></TD> <jsp:useBean id="mensajec" class="java.lang.String" scope="request"/> <TD><FONT face="Tahoma" size="3">DEUDA TOTAL $ <%=mensajec%></FONT></TD> </TR> </TABLE> </BODY> </HTML> Página Respuesta Intereses: inicio3.jsp <!DOCTYPE HTML PUBLIC "-//W3C//DTD HTML 4.01 Transitional//EN"> <HTML> <HEAD> <META name="GENERATOR" content="IBM WebSphere Studio"> <TITLE>inicio.jsp</TITLE> </HEAD> <BODY background="nuevofondoprototipo.jpg" text="#000000" link="#000099" vlink="#ffff00" alink="#ff0000"> <jsp:useBean id="mensaje" class="java.lang.String" scope="request"/> <P><BR> <BR> <BR> <BR> <BR> <FONT size="3" face="Tahoma"><%=mensaje%></FONT></P> </BODY> </HTML> Tesis de Grado 175 Master in Business Engineering
  • 182.
    Universidad de Chile Facultad de Ciencias Físicas y Matemáticas Departamento de Ingeniería Industrial Creación del Proceso de Atención de Requerimientos de Clientes Tarjeta Paris Página Respuesta Error: error.jsp <!DOCTYPE HTML PUBLIC "-//W3C//DTD HTML 4.01 Transitional//EN"> <HTML> <HEAD> <META name="GENERATOR" content="IBM WebSphere Studio"> <TITLE>error.jsp</TITLE> </HEAD> <BODY background="nuevofondoprototipo.jpg" text="#000000" link="#000099" vlink="#ffff00" alink="#ff0000"> <jsp:useBean id="mensaje" class="java.lang.String" scope="request"/><BR> <P><BR> <BR> <BR> <BR> <FONT size="3" face="Tahoma">Estimado Cliente, <%=mensaje%></FONT></P> </BODY> </HTML> Tesis de Grado 176 Master in Business Engineering
  • 183.
    Universidad de Chile Facultad de Ciencias Físicas y Matemáticas Departamento de Ingeniería Industrial Creación del Proceso de Atención de Requerimientos de Clientes Tarjeta Paris Anexo 6 Tesis de Grado 177 Master in Business Engineering
  • 184.
    Universidad de Chile Facultad de Ciencias Físicas y Matemáticas Departamento de Ingeniería Industrial Creación del Proceso de Atención de Requerimientos de Clientes Tarjeta Paris Tesis de Grado 178 Master in Business Engineering
  • 185.
    Universidad de Chile Facultad de Ciencias Físicas y Matemáticas Departamento de Ingeniería Industrial Creación del Proceso de Atención de Requerimientos de Clientes Tarjeta Paris Tesis de Grado 179 Master in Business Engineering
  • 186.
    Universidad de Chile Facultad de Ciencias Físicas y Matemáticas Departamento de Ingeniería Industrial Creación del Proceso de Atención de Requerimientos de Clientes Tarjeta Paris Tesis de Grado 180 Master in Business Engineering
  • 187.
    Universidad de Chile Facultad de Ciencias Físicas y Matemáticas Departamento de Ingeniería Industrial Creación del Proceso de Atención de Requerimientos de Clientes Tarjeta Paris Tesis de Grado 181 Master in Business Engineering
  • 188.
    Universidad de Chile Facultad de Ciencias Físicas y Matemáticas Departamento de Ingeniería Industrial Creación del Proceso de Atención de Requerimientos de Clientes Tarjeta Paris Tesis de Grado 182 Master in Business Engineering
  • 189.
    Universidad de Chile Facultad de Ciencias Físicas y Matemáticas Departamento de Ingeniería Industrial Creación del Proceso de Atención de Requerimientos de Clientes Tarjeta Paris Tesis de Grado 183 Master in Business Engineering
  • 190.
    Universidad de Chile Facultad de Ciencias Físicas y Matemáticas Departamento de Ingeniería Industrial Creación del Proceso de Atención de Requerimientos de Clientes Tarjeta Paris Tesis de Grado 184 Master in Business Engineering