TIPOLOGIAS MULTIMEDIATECNOLOGO PRODUCCION MULTIMEDIA
JUAN DAVID RODRIGUEZEDGARDO TRUJILLO
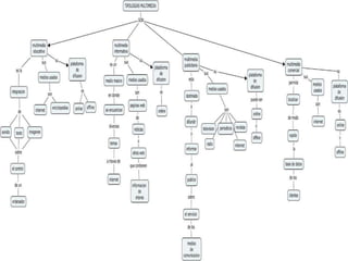
CONCEPTOLas tipologías de producto multimedia se pueden clasificar de acuerdo a la intencionalidad de la información y de la plataforma informática, es decir, los medios de difusión, en que estarán funcionando las aplicaciones multimediales. 
Clasificación Según ProyectosSe puede clasificar de acuerdo a la intencionalidad de la información y de la plataforma informática, es decir, los medio s de difusión, en que están funcionando la aplicaciones multimediales.
Las tipologías multimedia se clasifican según los diferentes proyectos que son:-Multimedia educativa-Multimedia comercial-multimedia informativa- multimedia publicitaria 
DEFINICIÓN Y CARACTERÍSTICAS DE CADA UNA DE ELLAS
MULTIMEDIA EDUCATIVAes un proceso no lineal
ofrece una red de conocimiento no interconectado que permite al estudiante moverse por rutas o itinerarios no secuenciales.
propone aprender por el medio por descubrimiento personal. 
MULTIMEDIA COMERCIALlas aplicaciones de multimedia  en los negocios incluyen prestaciones, capacitaciones, mercadotecnia, publicidad y demostración de productos, bases de datos, catálogos y comunicaciones en red
se usa para vender un producto que será útil durante mucho tiempo, también la multimedia comercial esta asociada con la multimedia educativa. 
MULTIMEDIA PUBLICITARIA es utilizada por los medios online.
se hace solo online, por lo que debe estar actualizándose constantemente.  
MEDIOS USADOS Y PLATAFORMAS DE DIFUSIÓN ONLINE Y OFFLINEEDUCATIVAEn la educación, la multimedia tiene      hoy      infinidad      de aplicaciones, y se espera que tenga   muchas   más.   En   el ámbito  de  la  formación,    la multimedia         genera       la posibilidad        de     producir recursos                 educativos multimedia.        son      todos aquellos    contenidos       y materiales     didácticos      o sesiones    a    través   de  los cuales se imparte capacitación.
comercialLa Multimedia permite, de un modo más rápido, localizar posibles clientes a través de bases de datos, catálogos de ferias, etc. Puede ayudarnos a planificar visitas y a hacer mailings, logrando un mayor rendimiento de nuestro equipo de ventas.
INFORMATIVAHoy en día las páginas web, especialmente de noticias y sitios Web (por ejemplo, CNN, Yahoo, MySpace, Facebook, YouTube, etc.), suelen ser ricos en los medios de comunicación, que contienen ambas imágenes y vídeo. Se espera que esta tendencia continúe como los medios de comunicación ricos en las páginas web cada vez más populares.
PUBLICITARIAVa    compuesto    por fotografías e imágenes correspondientes a la misma, animaciones multimedia         que realzan la información, textos en movimiento, locución profesional y música de fondo para dar   a   conocer   su empresa    de     una manera   dinámica  y efectiva.
Tipos de Software y Hardware usado por cada una de ellasEn hardware podemos usar como recurso un computador principal con las condiciones para visualizar un buen audio y una perfecta resolución de imagen. Como software podemos emplear toda la suite de adobe, convertidores de video, editores de video, editores de audio  

TIPOLOGIAS MULTIMEDIA

  • 1.
  • 2.
  • 3.
    CONCEPTOLas tipologías deproducto multimedia se pueden clasificar de acuerdo a la intencionalidad de la información y de la plataforma informática, es decir, los medios de difusión, en que estarán funcionando las aplicaciones multimediales. 
  • 4.
    Clasificación Según ProyectosSepuede clasificar de acuerdo a la intencionalidad de la información y de la plataforma informática, es decir, los medio s de difusión, en que están funcionando la aplicaciones multimediales.
  • 5.
    Las tipologías multimediase clasifican según los diferentes proyectos que son:-Multimedia educativa-Multimedia comercial-multimedia informativa- multimedia publicitaria 
  • 6.
    DEFINICIÓN Y CARACTERÍSTICASDE CADA UNA DE ELLAS
  • 7.
    MULTIMEDIA EDUCATIVAes unproceso no lineal
  • 8.
    ofrece una redde conocimiento no interconectado que permite al estudiante moverse por rutas o itinerarios no secuenciales.
  • 9.
    propone aprender porel medio por descubrimiento personal. 
  • 10.
    MULTIMEDIA COMERCIALlas aplicacionesde multimedia en los negocios incluyen prestaciones, capacitaciones, mercadotecnia, publicidad y demostración de productos, bases de datos, catálogos y comunicaciones en red
  • 11.
    se usa paravender un producto que será útil durante mucho tiempo, también la multimedia comercial esta asociada con la multimedia educativa. 
  • 12.
    MULTIMEDIA PUBLICITARIA esutilizada por los medios online.
  • 13.
    se hace soloonline, por lo que debe estar actualizándose constantemente.  
  • 14.
    MEDIOS USADOS YPLATAFORMAS DE DIFUSIÓN ONLINE Y OFFLINEEDUCATIVAEn la educación, la multimedia tiene hoy infinidad de aplicaciones, y se espera que tenga muchas más. En el ámbito de la formación, la multimedia genera la posibilidad de producir recursos educativos multimedia. son todos aquellos contenidos y materiales didácticos o sesiones a través de los cuales se imparte capacitación.
  • 15.
    comercialLa Multimedia permite,de un modo más rápido, localizar posibles clientes a través de bases de datos, catálogos de ferias, etc. Puede ayudarnos a planificar visitas y a hacer mailings, logrando un mayor rendimiento de nuestro equipo de ventas.
  • 16.
    INFORMATIVAHoy en díalas páginas web, especialmente de noticias y sitios Web (por ejemplo, CNN, Yahoo, MySpace, Facebook, YouTube, etc.), suelen ser ricos en los medios de comunicación, que contienen ambas imágenes y vídeo. Se espera que esta tendencia continúe como los medios de comunicación ricos en las páginas web cada vez más populares.
  • 17.
    PUBLICITARIAVa compuesto por fotografías e imágenes correspondientes a la misma, animaciones multimedia que realzan la información, textos en movimiento, locución profesional y música de fondo para dar a conocer su empresa de una manera dinámica y efectiva.
  • 18.
    Tipos de Softwarey Hardware usado por cada una de ellasEn hardware podemos usar como recurso un computador principal con las condiciones para visualizar un buen audio y una perfecta resolución de imagen. Como software podemos emplear toda la suite de adobe, convertidores de video, editores de video, editores de audio