TARBAJO DE EMPRENDIMIENTO



JONTHAN JULIAN RUGELES ESTEBAN



    UNIVERSIDAD DE PUBLO


        BUCARAMANGA

             2011
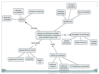
DIAGRAMA DEL
                                       PROCESO

  GESTIONES DE                                           GESTIONES DE
                          GESTIONES DE
   CREACION,                                             LEGALIZACION            CREACION Y
                        FUNCIONAMIENTO
 CONSTITUCION Y                                         LABORAL PARA          FORMALIZACION DE
                         PARA PERSONA
LEGALIZACION DE                                       PERSONA NATURAL O           EMPRESAS
                       NATURAL Y JURIDICA
   EMPRESAS                                                JURIDICA



                            *Permisos Ambientales                              PASOS PREVIOS
                                                             * TRAMITES DE
    PERSONA NATURAL
                                                          SEGURIDAD LABORAL
                                * Curso de
                               Manipulación de                                    *PROCESO PARA LA
                                 Alimentos.                                          CRECION Y
                                                                                  FORMALIZACION DE
                                                                                     EMPRESAS
                                                             TRAMITES DE
    PERSONA JURIDICA       * Pago Derechos de Autor        FUNCIONAMIENTO



                             * Registro de Marcas




                           *Registro Nacional de
                              Exportadores




                           *Registro ante el INVIMA
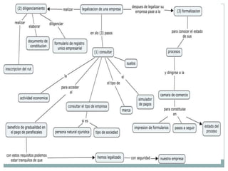
Personas
                                      Naturales




Extensión del                       Legalización                        Matrícula
                 Extensión del                        Extensión de
    NIT                             de libros de                       personal del
                     IVA                                  NIP
                                        IVA                            comerciante




   Cédula de       Cédula de                             Aviso de      Certificación de
   identidad       identidad        . Libros de IVA   inscripción al     partida de
    personal        personal                             patrono         nacimiento




                                                        Cédula de      Recibo de pago
Recibo de pago                                          identidad      de derecho de
 de derechos         Original IVA                        personal         registro




                                                       Original del
                                                          NIT.
Personas
                                                Naturale
                                                    s


    Matrícula de                                                                  Inscripción de
     empresa y                                             Legalización de        Balance Inicial
                             Autorización del
  establecimiento                                           libros/hojas
                             Sistema Contable
                                                              contables




Balance inicial              Catálogo de                     Libros u hojas
                              cuentas                          contables      Balance inicial



   Solvencia
municipal del                                                                 Recibo de pago
establecimient               Manual de                          Pago de
                                                              derechos de     de derecho de
       o                    aplicaciones
                                                               registros         registro



   Recibo de pago de
  derechos de registro
                             Descripción
                             del sistema
                              contable

       Constancia,
      certificación,
  inscripción, Dirección
  General de Estadísticas
         y Censos
Personas
                                                     Jurídicas




    Constitución de la        Inscripción de la                                 Extensión de         Legalización de
                                                      Extensión de NIT
        Sociedad                  Sociedad                                     tarjeta de IVA         libros de IVA




                                                     Escritura pública de    Escritura pública de
      Escritura pública                                                                               Libros de IVA
                              Escritura pública de   constitución inscrita   constitución inscrita
        ante notario
                                 constitución          en el Registro de       en el Registro de
        salvadoreño
                                                          Comercio                Comercio




                                                                             Cédula de identidad
     Dos o más personas        Recibo de pago de      Recibo de pago de
                                                                                personal del
     naturales o jurídicas    derechos de registro        derechos
                                                                             representante legal




Capital de fundación. Para    Solvencia municipal                            Original del NIT de
 sociedades anónimas el          de accionistas                                  la sociedad
mínimo legal es de cien mil
         colones



                                                                             Original del NIT del
                                                                             representante legal
Personas
                                                            Jurídicas

                           Matrícula           Matrícula
   Extensión                                      de                Autorizac          Legalizació      Inscripció
                            personal                                 ión del              n de
      NIP                      de              empresa                                                     n de
                                                   y                 Sistema          libros/hojas       Balance
                           comercian                                Contable            contables
        Aviso de               te              estableci                                                  Inicial
  inscripción sellado                           miento
      por empresa         Recibo de pago de       Balanc                Catálogo de   Libros y hojas
                            derechos de              e                   cuentas                           Balance
                                                                                        contables           inicial
 Escritura pública de          registro           inicial
 sociedad inscrita en
     el Registro de                                                  Manual de          Recibo de
        Comercio                       Constancia de inscripción    aplicaciones         pago de       Recibo de pago de
                                       en la Dirección General de                      derechos de       derechos de
Original y fotocopia de                  Estadísticas y Censos                           registro           registro
          NIT                                                       Descripción
                                                                    del sistema
      cédula de                            Recibo de pago de         contable
      identidad                           derechos de registro
     personal del
    representante                                Solvencia
        legal                                  municipal del
                                              establecimiento
Trabajo de emprendimientojonathan
Trabajo de emprendimientojonathan
Trabajo de emprendimientojonathan
Trabajo de emprendimientojonathan
Trabajo de emprendimientojonathan

Trabajo de emprendimientojonathan

  • 1.
    TARBAJO DE EMPRENDIMIENTO JONTHANJULIAN RUGELES ESTEBAN UNIVERSIDAD DE PUBLO BUCARAMANGA 2011
  • 2.
    DIAGRAMA DEL PROCESO GESTIONES DE GESTIONES DE GESTIONES DE CREACION, LEGALIZACION CREACION Y FUNCIONAMIENTO CONSTITUCION Y LABORAL PARA FORMALIZACION DE PARA PERSONA LEGALIZACION DE PERSONA NATURAL O EMPRESAS NATURAL Y JURIDICA EMPRESAS JURIDICA *Permisos Ambientales PASOS PREVIOS * TRAMITES DE PERSONA NATURAL SEGURIDAD LABORAL * Curso de Manipulación de *PROCESO PARA LA Alimentos. CRECION Y FORMALIZACION DE EMPRESAS TRAMITES DE PERSONA JURIDICA * Pago Derechos de Autor FUNCIONAMIENTO * Registro de Marcas *Registro Nacional de Exportadores *Registro ante el INVIMA
  • 3.
    Personas Naturales Extensión del Legalización Matrícula Extensión del Extensión de NIT de libros de personal del IVA NIP IVA comerciante Cédula de Cédula de Aviso de Certificación de identidad identidad . Libros de IVA inscripción al partida de personal personal patrono nacimiento Cédula de Recibo de pago Recibo de pago identidad de derecho de de derechos Original IVA personal registro Original del NIT.
  • 4.
    Personas Naturale s Matrícula de Inscripción de empresa y Legalización de Balance Inicial Autorización del establecimiento libros/hojas Sistema Contable contables Balance inicial Catálogo de Libros u hojas cuentas contables Balance inicial Solvencia municipal del Recibo de pago establecimient Manual de Pago de derechos de de derecho de o aplicaciones registros registro Recibo de pago de derechos de registro Descripción del sistema contable Constancia, certificación, inscripción, Dirección General de Estadísticas y Censos
  • 5.
    Personas Jurídicas Constitución de la Inscripción de la Extensión de Legalización de Extensión de NIT Sociedad Sociedad tarjeta de IVA libros de IVA Escritura pública de Escritura pública de Escritura pública Libros de IVA Escritura pública de constitución inscrita constitución inscrita ante notario constitución en el Registro de en el Registro de salvadoreño Comercio Comercio Cédula de identidad Dos o más personas Recibo de pago de Recibo de pago de personal del naturales o jurídicas derechos de registro derechos representante legal Capital de fundación. Para Solvencia municipal Original del NIT de sociedades anónimas el de accionistas la sociedad mínimo legal es de cien mil colones Original del NIT del representante legal
  • 6.
    Personas Jurídicas Matrícula Matrícula Extensión de Autorizac Legalizació Inscripció personal ión del n de NIP de empresa n de y Sistema libros/hojas Balance comercian Contable contables Aviso de te estableci Inicial inscripción sellado miento por empresa Recibo de pago de Balanc Catálogo de Libros y hojas derechos de e cuentas Balance contables inicial Escritura pública de registro inicial sociedad inscrita en el Registro de Manual de Recibo de Comercio Constancia de inscripción aplicaciones pago de Recibo de pago de en la Dirección General de derechos de derechos de Original y fotocopia de Estadísticas y Censos registro registro NIT Descripción del sistema cédula de Recibo de pago de contable identidad derechos de registro personal del representante Solvencia legal municipal del establecimiento