EDUCACIÓN E IDENTIDAD DOCENTE UNIDAD II
UNIVERSIDAD ABIERTA PARA ADULTOS
UAPA
TAREA UNIDAD II
Educación e Identidad Docente
Presentado por:
Vianka Ginett Peña
Facilitadora:
Wendy Tejada Javier
Santiago de los Caballeros,
República Dominicana,
Marzo, 2015
INTRODUCCIÓN
Una frase conocida dice: “Educar es enseñar a vivir mejor” y hoy más que nunca con las
exigencias viejas hechas presentes que ha tenido y tiene la educación dominicana. Todas
las características, perfil y rol que se busca en un docente, es también la búsqueda de un
mejor estudiante, con una formación íntegra, real y significativa. Enseñar, como apunta su
etimología es “señalar hacia”, indicar, guiar al estudiante a lograr ser una mejor versión de sí
mismo, enseñar a vivir.
Tarea es de cada docente llevar una educación personalizada, auténtica, motivadora a la
situación particular de cada estudiante, para lograr en ellos el crecimiento personal y
académico tan esperado. Más que un reto pesado, es una aventura.
De la educación para el desarrollo a la educación para la
felicidad. Faustino collado
1-Postulamos la educación como una vía poderosa para alcanzar eso que llamamos
¡Felicidad!
La educación vendría siendo el motor, el camino que lleve hacia la felicidad del educando y
de todos los actores que en este proceso forman parte. Viendo a la educación en una
dimensión totalmente distinta, nueva y renovadora es que podría tomarse como camino a la
felicidad. Me haría mejor docente en la medida en que prepare el camino para la felicidad,
no sólo desearla, sino trabajarla; trabajar la parte emocional, tan afectada no sólo en los
educandos, sino también en los educadores, propiciar el cambio, motivar…así se
desarrollaría la educación en busca de la felicidad.
2-Cinco ejes sostienen la nueva acción o propuesta educativa para la felicidad:
capacitación, formación, creatividad, concienciación y autorrealización. Educación
para capacitar.
La educación para capacitar debe buscar el desarrollo de las potencialidades del
alumno. Soy mejor docente, cuando personalizo la educación, cuando se analizan
los contextos y se propicia verdaderamente el espacio para la creación del
conocimiento. Es en fin cuando se une realidad con aprendizaje en cada alumno.
3-Educación para la creatividad
No sólo buscamos un individuo capacitado y formado, sino también creativo,
innovador, original. Esto amerita un paradigma total, un cambio en el proceso
educativo que sea más cooperativo, donde no amedrente la creatividad y la iniciativa
del alumno, más bien la busque. El estudiante visto como un individuo único, no
cortado por la misma tijera, ni cumpliendo con los estándares mecánicos esperados
por la sociedad.
Conceptos
Competencia: capacidad que debe tener el profesional de la educación para la resolución de
los problemas, conflictos y dificultades que se le presente en su ámbito laboral.
El perfil: no es más que el conjunto de características, capacidades, rasgos, valores y actitudes
que debe poseer una persona que se dedique a enseñar.
Rol del Docente: No es tanto “enseñar, explicar, examinar, unos conocimientos que tendrán una
vigencia limitada y estarán siempre accesibles, como ayudar a los estudiantes a “aprender a
aprender” de manera autónoma en esta cultura del cambio y promover su desarrollo cognitivo y
personal mediante actividades críticas y aplicativas que, aprovechando la inmensa información
disponible y las potentes herramientas TIC, tengan en cuenta sus características (formación
centrada en el alumno) y les exijan un procesamiento activo e interdisciplinario de la información
para que construyan su propio conocimiento y no se limiten a realizar una simple recepción
pasiva-memorización de la información.
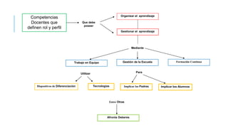
Competencias
Docentes que
definen rol y perfil
Organizar el aprendizaje
Que debe
poseer
Gestionar el aprendizaje
Trabajo en Equipo
Mediante
TecnologíasDispositivos de Diferenciación
Gestión de la Escuela
Implicar los Padres Implicar los Alumnos
Afronta Deberes
Formación Continua
Utilizar Para
Entre Otras
¿Por qué el docente de los nuevos tiempos debe cumplir con el
rol y perfil señalizados por el minerd?
Los lineamientos señalizados por el MINERD, acerca del rol y el perfil, van a
determinar el tipo de docente requerido para lograr la meta de una mejor educación
para todos, inclusiva y significativa. La aceleración de los procesos sociales exige
docentes verdaderamente preparados para enfrentar las exigencias propias del oficio
educativo. La diversidad psicocultural de la población estudiantil, los problemas
afectivos y económicos, las diferentes exigencias y medios de aprendizaje; todo esto
amerita preparación y verdadera vocación de servicio.
Formar a los estudiantes como seres críticos, con pensamiento propio y conocimientos
para la vida, acercándolos a la sociedad actual armados con las herramientas
necesarias para enfrentar los desafíos de este siglo, son retos propios de la función
docente. Por tanto el docente que no conozca a profundidad su rol, su participación
dentro del proceso educativo más que un propiciador de contextos de aprendizaje, sería
un obstáculo para el dicente.
CONCLUSIÓN

Rol y perfil del docente del siglo XXI

  • 1.
    EDUCACIÓN E IDENTIDADDOCENTE UNIDAD II
  • 2.
    UNIVERSIDAD ABIERTA PARAADULTOS UAPA TAREA UNIDAD II Educación e Identidad Docente Presentado por: Vianka Ginett Peña Facilitadora: Wendy Tejada Javier Santiago de los Caballeros, República Dominicana, Marzo, 2015
  • 3.
    INTRODUCCIÓN Una frase conocidadice: “Educar es enseñar a vivir mejor” y hoy más que nunca con las exigencias viejas hechas presentes que ha tenido y tiene la educación dominicana. Todas las características, perfil y rol que se busca en un docente, es también la búsqueda de un mejor estudiante, con una formación íntegra, real y significativa. Enseñar, como apunta su etimología es “señalar hacia”, indicar, guiar al estudiante a lograr ser una mejor versión de sí mismo, enseñar a vivir. Tarea es de cada docente llevar una educación personalizada, auténtica, motivadora a la situación particular de cada estudiante, para lograr en ellos el crecimiento personal y académico tan esperado. Más que un reto pesado, es una aventura.
  • 4.
    De la educaciónpara el desarrollo a la educación para la felicidad. Faustino collado 1-Postulamos la educación como una vía poderosa para alcanzar eso que llamamos ¡Felicidad! La educación vendría siendo el motor, el camino que lleve hacia la felicidad del educando y de todos los actores que en este proceso forman parte. Viendo a la educación en una dimensión totalmente distinta, nueva y renovadora es que podría tomarse como camino a la felicidad. Me haría mejor docente en la medida en que prepare el camino para la felicidad, no sólo desearla, sino trabajarla; trabajar la parte emocional, tan afectada no sólo en los educandos, sino también en los educadores, propiciar el cambio, motivar…así se desarrollaría la educación en busca de la felicidad.
  • 5.
    2-Cinco ejes sostienenla nueva acción o propuesta educativa para la felicidad: capacitación, formación, creatividad, concienciación y autorrealización. Educación para capacitar. La educación para capacitar debe buscar el desarrollo de las potencialidades del alumno. Soy mejor docente, cuando personalizo la educación, cuando se analizan los contextos y se propicia verdaderamente el espacio para la creación del conocimiento. Es en fin cuando se une realidad con aprendizaje en cada alumno.
  • 6.
    3-Educación para lacreatividad No sólo buscamos un individuo capacitado y formado, sino también creativo, innovador, original. Esto amerita un paradigma total, un cambio en el proceso educativo que sea más cooperativo, donde no amedrente la creatividad y la iniciativa del alumno, más bien la busque. El estudiante visto como un individuo único, no cortado por la misma tijera, ni cumpliendo con los estándares mecánicos esperados por la sociedad.
  • 7.
    Conceptos Competencia: capacidad quedebe tener el profesional de la educación para la resolución de los problemas, conflictos y dificultades que se le presente en su ámbito laboral. El perfil: no es más que el conjunto de características, capacidades, rasgos, valores y actitudes que debe poseer una persona que se dedique a enseñar. Rol del Docente: No es tanto “enseñar, explicar, examinar, unos conocimientos que tendrán una vigencia limitada y estarán siempre accesibles, como ayudar a los estudiantes a “aprender a aprender” de manera autónoma en esta cultura del cambio y promover su desarrollo cognitivo y personal mediante actividades críticas y aplicativas que, aprovechando la inmensa información disponible y las potentes herramientas TIC, tengan en cuenta sus características (formación centrada en el alumno) y les exijan un procesamiento activo e interdisciplinario de la información para que construyan su propio conocimiento y no se limiten a realizar una simple recepción pasiva-memorización de la información.
  • 8.
    Competencias Docentes que definen roly perfil Organizar el aprendizaje Que debe poseer Gestionar el aprendizaje Trabajo en Equipo Mediante TecnologíasDispositivos de Diferenciación Gestión de la Escuela Implicar los Padres Implicar los Alumnos Afronta Deberes Formación Continua Utilizar Para Entre Otras
  • 9.
    ¿Por qué eldocente de los nuevos tiempos debe cumplir con el rol y perfil señalizados por el minerd? Los lineamientos señalizados por el MINERD, acerca del rol y el perfil, van a determinar el tipo de docente requerido para lograr la meta de una mejor educación para todos, inclusiva y significativa. La aceleración de los procesos sociales exige docentes verdaderamente preparados para enfrentar las exigencias propias del oficio educativo. La diversidad psicocultural de la población estudiantil, los problemas afectivos y económicos, las diferentes exigencias y medios de aprendizaje; todo esto amerita preparación y verdadera vocación de servicio.
  • 10.
    Formar a losestudiantes como seres críticos, con pensamiento propio y conocimientos para la vida, acercándolos a la sociedad actual armados con las herramientas necesarias para enfrentar los desafíos de este siglo, son retos propios de la función docente. Por tanto el docente que no conozca a profundidad su rol, su participación dentro del proceso educativo más que un propiciador de contextos de aprendizaje, sería un obstáculo para el dicente. CONCLUSIÓN