Incrustar presentación
Descargar para leer sin conexión




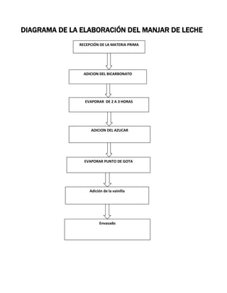
Este documento describe los pasos para elaborar manjar de leche, incluyendo los materiales e insumos necesarios como leche, azúcar, bicarbonato y gelatina. Explica el procedimiento de colocar la leche en una paila y cocinarla a fuego lento mientras se agregan los otros ingredientes y se remueve con una paleta de madera. Finalmente, una vez evaporada la leche en un 50%, se añade la esencia de vainilla y se envasa el producto terminado.



