Yadira Villa, profile picture

Yadira Villa

Sort by
Educ.inclusiva
Las Necesidades Educativas Especiales
Estandares de competencias
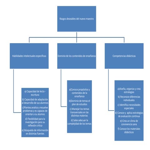
Rasgos del mtro eq. 4
Tema 5.3
Tema 5.2
Tema 5.1. competencias
Registros de evaluación de aprendizaje
La evaluacion de aprendizajes en educacion basica
Tipología de evaluación
Enfoque formativo
Proyecto "Leer es divertido"