1
Plan de Desarrollo Municipal San Antonio de Esmoruco




                  Plan de Desarrollo
                      Municipal


   Provincia S. Lípez, Tercera Sección
       San Antonio de Esmoruco




                  Municipio San Antonio de Esmoruco


                                           Potosí– Bolivia



Medicus Mundi
2
Plan de Desarrollo Municipal San Antonio de Esmoruco




Medicus Mundi
3
Plan de Desarrollo Municipal San Antonio de Esmoruco


                                                                  ASPECTOS GENERALES
1.1                                                    Ubicación y Longitud

1.1.1 Localización

El Municipio de San Antonio de Esmoruco, se encuentra al Sud Oeste de la Provincia
Sud Lípez del Departamento de Potosí, ubicado a 1182 Km. de la Capital de
Departamento, la ciudad más cercana es Uyuni. El municipio es parte de la
Mancomunidad Gran Tierra de los Lípez.
1.1.2 Latitud y Longitud

El municipio de San Antonio de Esmoruco, se ubica entre Latitud 22º00’ Sud y
Longitud 66º40’ Oeste.
1.1.3 Límites Territoriales

Los límites territoriales del Municipio (Mapa 2), son los siguientes:
Al Norte: Con el Municipio de San Pablo de Lípez.
Al Este: Con el Municipio de Mojinete y la República de la Argentina.
Al Sur: Limita con la República de la Argentina. Hito II Seccón I, Hito III Tinte, Hito V
Cerro Negro, Hito I, Hito Paniso e Hito XIV
Al Oeste: Con el Municipio de San Pablo de Lípez.
1.1.4 Extensión

De acuerdo a información del Instituto Geográfico Militar, el Municipio San Antonio de
Esmoruco, posee una superficie de 6.742 Km2,, alcanzando el 30% de toda la
provincia Sud Lípez.

                                      CUADRO 1: Superficie Municipal

                                 CANTON                   Superficie Km2,     Porcentaje

                     San Antonio de Esmoruco.          4.894.69             72.6%

                     Guadalupe                         1.847.30             27.4%
                     TOTALES                           6.742                100%
                                 Fuente: Elaborado con Base en IGM, 2005




Medicus Mundi
4
Plan de Desarrollo Municipal San Antonio de Esmoruco

1.2                                                    División            Política       Administrativa          y
       Organización Sindical

1.2.1 Distritos y Cantones

El Municipio de San Antonio de Esmoruco, pertenece a la tercera Sección de la
Provincia Sud Lipez del Departamento de Potosí, cuenta con dos cantones y 7
comunidades.
                               GRAFICO 1: Edificio municipal de San Antonio de Esmoruco




                               Fuente: Elaboración en base a diagnóstico 2006.
En principio el municipio de San Antonio de Esmoruco fue parte de la 1ra Sección
municipal de San Pablo de Lípez con su cantón Guadalupe creado un 4 de
diciembre de 1885, posteriormente por gestiones políticas y legislativas forma parte
mediante Ley del 20 de septiembre de 1.984 de la 3ra. Sección municipal de San
Antonio de Esmoruco, estableciéndose como capital la localidad de San Antonio de
Esmoruco.

                            CUADRO 2: División Política (Antecedentes Legales)

                                                                                      Superficie
                   Cantón                          Fecha de Creación                                 Porcentaje
                                                                                        Km2
      3ra. Sección Municipal            20 – IX – 1984 Creación Según Ley.        6.742.           100%
      San Antonio de Esmoruco.          20 – IX - 1984 Creación Según Ley.        4.894.69         72.6%

      Guadalupe.                        4 – XII – 1885 Creación con Ley.          1.847.30         27.4%
                        Fuente: Elaboración en base a diagnóstico 2006 e IGM.
1.2.2 Comunidades y centros poblados

De acuerdo a la definición de centro urbano (más de 2000 habitantes), el municipio
no cuenta con esta cantidad de habitantes, por lo cual para el presente documento


Medicus Mundi
5
Plan de Desarrollo Municipal San Antonio de Esmoruco

se diferencia entre comunidades (pueblos comunidades dispersas o nucleadas), que
cuentan con una menor infraestructura urbana y/o menor población con respecto
de los centros poblados (capital de cantón). El municipio cuenta con dos cantones y
siete comunidades, el detalle de los mismos se muestra en el cuadro 3.

              CUADRO 3: Comunidades y Centros Poblados (San Antonio de Esmoruco)
                         Nº               Cantón                        Estancias
                                                           Pucacancha, Challviri
                                                           Martín Mudana,Tronchadá
                                                           Rumi Wasi, Sayta Ciénega
                                                           T’uru Wasi
                                                           Ovejera
                     1          San Antonio de Esmoruco
                                                           Queñual
                                                           Chaupi Mayu
                                                           Lagunillas
                                                           Sautu Ciénaga
                                                           Estancia Arenal
                                                           Viacha
                                                           K’uchu Wasi, Visciachani
                                                           Oqe Orqo,Churqui Wasi
                                                           Rodeo, Falda Wasi
                     2          Guadalupe
                                                           Pajcha, Santa Rosa
                                                           Gigante
                                                           Peña Blanca
                                                           Candelaria
                         Fuente: Elaboración en base a diagnóstico 2006 e IGM.

1.3                                                    Manejo espacial

1.3.1 Uso y ocupación del espacio

La Jurisdicción del Municipio se caracteriza por presentar cumbres rocosas de piedra
y arcilla, campos de pastoreo, presencia de bofedales por la esconrrentía de agua
de las cumbres altas donde existen cultivos de subsistencia. La vegetación se
caracteriza por tholares, pajonales, que ocupan la mayor parte del espacio territorial
y un porcentaje mínimo de yaretas especialmente en las partes altas. Además
cuenta con estancias alejadas del centro poblado para facilitar la crianza de
ganado camélido, caprino y ovino. Los centros poblados se encuentran situados
cerca de las fuentes de agua y la mínima parte aptos para cultivo.
Por su parte ZONISIG, menciona que en la región la mayor parte de la superficie
corresponde a áreas aptas para la ganadería y tierras eriales (áreas sin ningun uso
económico).




Medicus Mundi
6
Plan de Desarrollo Municipal San Antonio de Esmoruco


                     2 ASPCTOS FISICO – NATURALES
2.1                                                    Características del ecosistema

2.1.1 Pisos ecológicos

Para facilitar la descripción física del Municipio, se han identificado los pisos
ecológicos existentes en el territorio municipal, entendiéndose como piso ecológico,
al conjunto de factores bióticos y abióticos similares en un espacio determinado que
se caracterizan del resto por la similitud de sus características.
De acuerdo a esta definición en el Municipio se han identificado los siguientes pisos
ecológicos: Piso Alto Andino de puna alta y puna baja, Árido a Semiárido, de
matorral seco, con vegetación de pradera de alta montaña. Los suelos se
caracterizan por ser altamente salinos, que representan una cobertura vegetal
dispersa de th’olares y pajonales. (Referencia basada en el mapa de eco regiones de
Bolivia, Ibisch, (P.L. et. al. 2003).

                                   CUADRO 4: Zonificación físico – natural
               Piso ecológico                                         Comunidades

                                         Regiones con 3600-4800 m.s.n.m., de clima frio, con temperaturas de 9 a
                                         10ºC, comprende las comunidades de Río Chilenas, el Tholar y
      Puna Alta de matorral desértico    Guadalupe.
                                         El Paisaje presenta serranías, planicies de poca pendiente y laderas
                                         onduladas donde se encuentra importantes áreas de pastoreo.

                                         Zonas entre 3300 a 3600 m.s.n.m., de clima templado mesotermal,
                                         templado frio en las partes altas, con 10 a 13ºC, identificando a las
      Puna Baja de Matorral seco
                                         comunidades de Río Mojón, Río Seco y una parte de San Antonio de
                                         Esmoruco donde se encuentra superficie agrícola.

        Fuente: Elaboración propia con base en el mapa de ecoregiones de Bolivia 2003.
2.1.2 Zonificación físico natural

El paisaje fisiográfico, presenta una llanura aluvial suavemente anulado con suelos
superficiales alternado con colinas; a su vez presenta planicies extensas de extrema
áridos con escasos lugares para la agricultura, los que están ubicados en pequeños
valles donde se practica agricultura rudimentaria del cultivo de haba, maíz y algo de
papa.
2.2                                                    Descripción fisiográfica

2.2.1 Altitudes

El territorio del Municipio está localizado en un intervalo altitudinal que varía entre los
3.580 a 4460 m.s.n.m., el mayor pico elevado es el cerro Morok’o con 5681 m.s.n.m.


Medicus Mundi
7
Plan de Desarrollo Municipal San Antonio de Esmoruco

seguido del Cerro Mesada Negra con 5527 m.s.n.m. en menor nivel de altura con
respecto al nivel del mar esta localizado en la comunidad de Rio Mojón con 3580
m.s.n.m.
                                     GRAFICO 2: Altitudes y clima de las Comunidades

                                                       C l i m a.

                 5000       frio
                                          frio      frio     templado
                 4000                                                    templado templado templado

                 3000

                 2000

                 1000

                     0
                            Rio                                                                   S. A. de
                                       Guadalupe El Tholar   Quillacas    Rio Seco   Rio Mojón
                          Chilenas                                                               Esmoruco

                 msnm.      4460         4165       4100       3960        3700        3580        3679


                         Fuente: Elaborado en base al diagnóstico comunal 2006.
2.2.2 Relieve y Topografía

El paisaje geográfico del municipio está caracterizado por la presencia de cumbres
rocosas, campos naturales de pastoreo con presencia de plantas sexofitas, tholares,
pajonales y otras caducifolias nativas que ocupan la mayor parte del espacio, de
igual manera existen bofedales reducidos que se sitúan en la falda de los cerros,
también existen serranías donde se practica una agricultura pequeña y tradicional
con cultivos anuales.
La sección Municipal presenta una topografía y relieve accidentado, conformado
por llanuras aluviales recientes y colinas bajas moderadamente disectadas,
presentando montañas altas con cimas agudas y pendientes largas; muestra un
paisaje variado con cobertura de especies nativas de reducidas alturas.
2.2.3 Clima

2.2.3.1 Temperaturas
La temperatura ambiente entre comunidades es variada, en el sector alto el
promedio anual es de 6ºC y 15ºC lo cuál representa un clima frío a templado, Las
comunidades de clima templado son: San Antonio de Esmoruco, Río Mojón, Rio Seco
y Quillacas.

                         CUADRO 5: Temperatura anual media, mínima y máxima
                                 T (ºC) media       T (ºC) máxima          T (ºC) mínima
                               6º                  11º                   4º
                               15º                 18º                   6º


Medicus Mundi
8
Plan de Desarrollo Municipal San Antonio de Esmoruco

                  Fuente: Servicio Nacional de Meteorología e Hidrología, SENAMHI
Las comunidades de clima frió son: Río Chilenas, Guadalupe y el Tholar. En el
Municipio de San Antonio de Esmoruco, según el SENAMHI la estación metereológica
de San Pablo de Lípez presenta información de precipitación pluvial anual de
200mm., siendo los meses más lluviosos Enero y Febrero con 93.2 mm.

2.2.3.2 Inclemencias y riesgos climáticos

                                        CUADRO 6: Riesgos Climáticos
          Factores                                 M    E   S    E    S
        Climáticos     Enero    Feb.   Mar.   Abr. May. Jun. Jul. Agosto Sept.       Oct.   Nov.   Dic.
        Lluvia         X        X      X                                                           X
        Sequía                                                         X       X     X      X
        Granizada               X      X      X                                                    X
        Heladas                               XX    X    X    X      X
        Nevada                                 X         X    X
                            Fuente: Elaborado con base en diagnóstico 2006.
Vientos
En todo el territorio del Municipio de Esmoruco presenta en su generalidad
condiciones climáticas adversas para una producción agropecuaria. Los vientos
prevalentes en la zona de Nor Oeste presentan una velocidad de 9 nudos.
Sequías
En ciertos años se presenta sequías prolongadas, que afectan a diferentes sectores
económicos del Municipio.
Nevada
Otro riesgo climático durante los últimos años es la nevada, cuyo efecto a generado
la disminución y transformación de sistemas de producción ganadera afectando al
sector en la comunidad del Th’olar, Guadalupe, Rio Chilenas y Esmoruco en parte.
Heladas
Las heladas durante el año son de 120 días (Mayo a Agosto) siendo más perjudiciales
para las actividades agrícola y ganadera, las que se presentan en el mes de Enero
a Marzo.
                                GRAFICO 3: Manifestación de las bajas temperaturas




Medicus Mundi
9
Plan de Desarrollo Municipal San Antonio de Esmoruco




                                Heladas de abril a septiembre con
                                mayor frecuencia en Río Chilenas,
                                Guadalupe y El Tholar

                       Fuente: Elaborado en base al diagnóstico comunal 2006.
Lluvias
Las precipitaciones pluviales son escasas, El periodo lluvioso de la región se presenta
entre los meses de Diciembre a Marzo, cuyas benéficas aguas son aprovechadas por
los diferentes   cultivos del ciclo anual. Las irregularidades de las lluvias y la
temperatura de congelamiento, son los causantes de la pérdida casi total de las
cosechas en un promedio de tres a cinco años, con un balance hídrico deficitario
durante ocho meses del año, no hay exceso de humedad durante todo el año,
contrariamente es más la escasez de la misma.
2.2.4 Suelos

2.2.4.1 Características generales
Los suelos se encuentran en pendientes escarpadas a suavemente inclinadas con
afloramientos rocosos, presentan una textura arenosa, franco arenosa y franco
limosa, estructura pobre generalmente con fragmentos gruesos en los perfiles, en
gran parte con baja retención de humedad y en otras pobremente drenados donde
el nivel freático es superficial.
Los suelos son arcillosos de estructura granular con presencia de carbonatos, la napa
freática es de 80 cm. ; en las zonas bajas se presentan suelos arcillo-limosos, el
subsuelo gris oscuro producto de la ausencia de oxígeno.

2.2.4.2 Zonas y grados de erosión
Mediante estimaciones de campo y del análisis de mapas es posible afirmar que
aproximadamente un 60% están erosionadas por la baja cobertura vegetal, por
tanto el suelo es susceptible a la erosión hídrica y eólica principalmente; por otro lado
los comunarios desconocen técnicas de conservación de suelos debido a que no
existe un sistema de conservación y protección de la flora nativa, la que es extraída
irracionalmente y provoca la exposición del suelo a las inclemencias del tiempo.


Medicus Mundi
10
Plan de Desarrollo Municipal San Antonio de Esmoruco

                                           CUADRO 7: Grado de Erosión
                                                                     Erosión
                                          Comunidades
                                                             Baja     Media    Alta
                             San Antonio de esmoruco                 X         X
                             Rio Chilenas                            X
                             Río Mojon                               X
                             El Th'olar                              X
                             Quillacas                       X
                             Río Seco                        X       X
                             Guadalupe                                         X
                        Fuente: Elaborado en base al diagnóstico comunal 2006

2.2.4.3 Flora (principales especies)
La vegetación propia del Municipio se encuentra formando asociaciones vegetales
de composición y estructura variada. Las características que determinan estas
asociaciones son el clima, el suelo, el relieve, el régimen hídrico y las intervenciones
que realiza el humano.
                             GRAFICO 4: Flora del municipio San Antonio de Esmoruco




  Fabiana        densa      en     la     comunidad Festuca orthophylla predominante en
  Tholar                                            Río Chilenas

                   Fuente: Elaboración propia con base en Diagnostico de Campo
La vegetación que se caracteriza en el municipio es de tipo alto andino, valle
interandino y llanuras. La reducción de la especie leñosa en la zona viene
ocasionando el despoblamiento de la cobertura vegetal de los suelos dejando
simplemente suelos descubiertos propensos a erosión tanto hídrica como eólica.

                         CUADRO 8: Flora de Esmoruco (Principales especies)
   Nombre común               Nombre científico            Localización
   Th’ola                     Parastrephya Lepidophylla    Todo el Municipio
   Koa th’la                  Fabiana squamata             Todo el municipio
   Tara Th’ola                Parastrephy sp.              Todo el Municipio
   Pulica Th’ola              NN                           Tdo el Municipio


Medicus Mundi
11
Plan de Desarrollo Municipal San Antonio de Esmoruco

   Cortadera                  Cortaderia Cubana       Río Mojon, Quillacas y Esmoruco
   Quiru th’ola               Pararstrephya spp.      Todo el Municipio.
   Chachacoma                 Senecio Graveolens.     S. A. de Esmoruco, El Tholar y Río Seco.
   Iru Ichu                   Stipa frìgida.          Todo el Municipio
   Keñua                      Poylilepis Tomentella.  Río Mojon, Rio Chilenas y Río Seco.
   Churqui                    NN                      Rio Seco y Quillacas.
   Yareta                     Azòrela spp.            Rio Chilenas, el Tholar, Rio Seco y Guadalupe.
   T’ara                      Fabiana Densa.          Todo el Municipio.
   Pupusa                     Wemeria Dactillophylla  Rio Chilenas, El Tholar y Guadalupe
   Añawaya                    Edesmia Spinosisima     Rio Seco, Guadalupe, Rio Mojon y Quillacas
   Canlla                     Tetraglochin Cristatum  Tholar, Rio Seco y Guadalupe
   Churqui                    Propsopis Ferox         Todo el Municipio
   Paja Brava                 Festuca Orthophylla     Por todo el Municipio
                   Fuente: Elaboración propia con base en diagnóstico comunal 2006
2.2.5 Fauna (Principales especies)

La fauna que habita en el Municipio se adaptó de manera formidable a las
condiciones ambientales imperantes en la zona, vale decir que la variedad y el
número de especies aunque no muy variada es importante.
Entre la fauna existente por su atractivo turístico destacan la vicuña, el puma, suri,
pariguana o flamenco andino, perdiz, kiwi, zorro y otros, gato montes conocido como
oskollo, Cóndor, declaradas especies en peligro de extinción. Entre los carnívoros se
destacan en la región el zorro y el puma, con respecto a la familia de los roedores la
vizcacha, liebre y liron, ratas, ratones, hurones y finalmente los infaltables carroñeros
como aguila, cóndor y alk’amari.

                                   CUADRO 9: Fauna (principales especies)
              Nombre                      Nombre                      Lugares                   Estado
              Común                      científico              donde se encuentra             actual
          MAMÍFEROS
          Vicuña             Vicugna Vicugna               Todo el Municipio
          Zorro              Pseudalopex culpeus           Todo el Municipio.
          Vizcacha           Lagostomus Viscaccia          En todo el Municipio
          Puma               Feliz leo                     Todo el municipio.
          Gato Andino        Felis jacobita                Escasamente todo el Municipio.     Amenazada
          Zorrino                                          Todo el municipio
          AVES
          Condor             Vultur gryphus                Todo el Municipio                  Amenazada
          Perdiz             Notoprocta Perdicana          Todo el Municipio
                                                           San Antonio de Esmoruco, Rio
          Suri               Pteroctemia Permata           Chilenas, Rio Mojon, Quillacas y   Amenazada
                                                           Guadalupe.
          Parihuana          Phoenicopterus Chilensis      Lagunas y ríos del Municipio.
          Pato               Netta Peposaca                Todo el Municipio
          Flamenco
                             Phoenicoparrus Megalopterus   Lagunas y ríos del Municipio.
          Andino
          REPTILES


Medicus Mundi
12
Plan de Desarrollo Municipal San Antonio de Esmoruco

          Lagartija          Lacerta Acellatai             Todo el municipio
                            FUENTE: Elaboración con base en diagnóstico 2006
El gráfico 3 muestra uno de los más grandes predadores como es el cóndor
actualmente considerado como        amenaza en ganadería y a la viscacha
caracterizada por invadir cultivos.
                                            GRAFICO 5: Fauna del Municipio




               Condor(Vultur       gryphus) Viscacha(Lagostomus                     Viscaccia)
               comunidad Guadalupe          comunidad Quillacas

                      FUENTE: Elaboración propia con base en diagnostico de campo
2.2.6 Recursos forestales (principales especies)

El municipio cuenta con especies forestales típicas como Thola (Parastrephya spp),
Keñua (Popilepis ssp), Yareta (Azorrella spp), la existencia de especies como el Olmo
(Ulmus europea) y Molle (Schinus molle) son tan escasos que no son consideradas
fuentes de recursos sino más bien constituyen una prueba de adaptabilidad de estas
especies a las condiciones ambientales.
En las zonas bajas existen churquiales de bastantes años que sirven de forraje para el
ganado caprino y el mismo sufre de extracción irracional, no existiendo campañas de
forestación.
2.2.7 Recursos hídricos

2.2.7.1 Fuentes de agua, disponibilidad y características
El Municipio cuenta con importantes fuentes de agua como ríos, vertientes y ojos de
agua que son utilizados por la población local para riego, consumo humano y
animal, sin embargo se advierte en la región la presencia de aguas superficiales en
pequeñas lagunas y bofedales.
Al respecto los resultados realizados por SERGEOMIN revelan la íntima relación entre
aguas superficiales y aguas subterraneas, que definen las características hidrológicas
del municipio en particular, de tal manera que la formación de pequeñas lagunas;
ojos de agua y bofedaes en la superficie terrestre depende del aporte de las aguas
subterráneas.



Medicus Mundi
13
Plan de Desarrollo Municipal San Antonio de Esmoruco

                                        CUADRO 10: Fuentes de agua

                        NOMBRE DE RIO                   UBICACIÓN      DISPONIBILIDAD
                  Moruco                         Guadalupe          Permanente
                  Guadalupe                      Guadalupe          Permanente
                  Mulatos                        Guadalupe          Permanente
                  Santa Rosa                     Guadalupe          Permanente
                  Tholar                              El Tholar     Temporal
                  Uchía                          El Tholar          Permanente
                  Grande                         El Tholar          Permanente
                  Esmoruco                       S.A. de Esmoruco   Permanente
                  Chalviri                       S.A. de Esmoruco   Permanente
                  Rio Hornillos                  Río Chilenas       Temporal
                  Rio Chilenas                   Río Chilenas       Permanente
                  Verdugo                        Río Chilenas       Temporal
                  Picalto mojón                  Río Mojon          Permanente
                  Esmoruco                       Río Mojon          Permanente
                  Chajrahuayco                   Río Mojón          Permanente
                  Río San Juan del Oro           Río Seco           Permanente
                  Río Seco                       Río Seco           Temporal
                  Florida                        Quillacas          Temporal
                  San Juan del Oro               Quillacas          Permanente
                      Fuente: Elaboración propia con base en diagnóstico 2006.
Los Ríos de San Antonio de Esmoruco y Guadalupe están mínimamente
contaminados por metales pesados que aún no han sido analizados ni cuantificados,
y no son aprovechados para el consumo humano; dentro las lagunas tenemos la
Tucunqui y Corante que son las más representativas.
2.2.8 Recursos minerales

Los recursos minerales en el Municipio de San Antonio de Esmoruco son abundantes, y
no están siendo explotados, actualmente se encuentran como reserva mineralógica
en el cantón Guadalupe; por tanto la actividad minera aún no contribuye en la
economía del municipio. Entre los principales metales se tienen: cobre, oro, bismuto,
antimonio, y entre los no metales se tiene: kollpa, cal y yeso; tambien existe en la
región minerales no metálicos como la piedra basalto, granito (andesita) y caliza.
En la zona existen muchas ocurrencias de oro detrítico, generalmente en pequeños
placeres, formados muy próximos a las fuentes de aporte (ríos) en Guadalupe.
En Sud Lípez la única ocurrencia de gránate (cristales traslúcidas) se encuentra a 6 km
de San Antoni de Esmoruco, se accede al área mediante la carretera de segundo
orden que una a las poblaciones de San Antonio de Esmoruco con la estancia
Challviri. Los comunarios que recolectan algunas cantidades de gránate,
comercializan por kilos en diámetros mayores a los 5 mm aquellos con calidad de
gemas, en la ciudad de Uyuni.




Medicus Mundi
14
Plan de Desarrollo Municipal San Antonio de Esmoruco

2.2.9 Comportamiento ambiental

2.2.9.1 Suelos
El proceso erosivo es una de las razones de la destrucción constante del suelo
causado sobre todo por el viento, la escasa cobertura vegetal, al cual se suma la
baja precipitación, el sobrepastoreo comunal, la extracción de especies como thola,
que expone al suelo a un tipo de erosión eólica constante. La erosión hídrica aunque
en menor proporción también ocasiona pérdidas de suelo, esta es favorecida por las
fuertes pendientes.
En la región aún no hay contaminación de suelo, debido a que los agricultores no
utlizan agroquímicos y la actividad minera se encuentran paralizados de momento.

2.2.9.2 Aire
El aire dentro la zona es completamente limpio (aire puro), con expección el factor
humo que es ocacionado por uso doméstico de las poblaciones, cuya masa no es
significativa.

2.2.9.3 Agua
Este recurso es escaso en la región, siendo la fuente principal proveniente de las
vertientes, pozos y ojos de agua que son aprovechados para fines agrícolas y uso
doméstico, por no presentar indicios de contaminación, son aptos para consumo
humano, animal y de riego, solamente presetan contaminación los ríos Esmoruco y
Guadalupe que no esta cuantificada actualmente.




Medicus Mundi
15
Plan de Desarrollo Municipal San Antonio de Esmoruco


                      3 ASPECTOS SOCIO CULTURALES
3.1                                                    Marco histórico

Según el Plan de Desarrollo Municipal de San Antonio de de Esmoruco, la fecha de
fundación de la provincia Sud Lípez es el 4 de Diciembre de 1885, creada bajo la
presidencia de Gregorio Pacheco, con su capital San Pablo de Lípez, que contaba
con dos cantones San Antonio de Lípez y Guadalupe correspondiendo esta última a
la región que hoy ocupa el Municipio de San Antonio de Esmoruco; finalmente la
Tercera Sección de la Provincia Sud Lípez fue creada Mediante Ley el 20 de Octubre
de 1984, con sus 2 cantones. S.A. Esmoruco y Guadalupe.
Las comunidades del municipio son de orígen quechua, predominando la forma
social de comunidad en la constitución de sus relaciones sociales, usos y costumbres,
aunque estas prácticas están algo distorsionadas por la presencia de las poblaciones
cercanas del lado argentino. Lo más probable que el nombre del municipio tenga su
origen por del maciso cerro llamado MOROKHO voz quechua que significa redondo
muy cercano a la capital y San Antonio en homenaje al patrono San Antonio cuya
fiesta patronal del municipio es celebrada el 13 de junio de cada año.
3.2                                                    Demografía

3.2.1 Población del Municipio

En general los indicadores demográficos de la zona sudoeste del departaento de
Potosí son bajos, la población del municipio en 1999 era de 1566 Habitantes,
aumentándose el 2001 a 1666 habitantes (Censo Nacional de Población y Vivienda
del 2001); con base en estos datos es posible estimar que la población del Municipio
va en aumento, ya que en el año 2006 según el diagnóstico comunal existiría 1809
habitantes, de los cuales el 52% son mujeres (941) y el 48% varones (868) .

                                  CUADRO 11: Población por comunidades
       CANTÓN                   No                COMUNIDAD         POBLACIÓN    Hombres    Mujeres
                         1                  S.A. de Esmoruco        661         317        344
                         2                  Río Chilenas            82          39         43
 SAN ANTONIO DE
 ESMORUCO                3                  Río Mojon               366         176        190
                         4                  El Tholar               106         51         55
                                            TOTAL                   1215        583        632
                         5                  Quillacas               111         53         58
                         6                  Rio Seco                243         117        126
 GUADALUPE
                         7                  Guadalupe               240         115        125
                                            TOTAL                   594         285        309
                         Total General                              1809        868        941
                       FUENTE: Fuente: Elaborado con base en diagnóstico 2006



Medicus Mundi
16
Plan de Desarrollo Municipal San Antonio de Esmoruco

Por cantones, San Antonio de Esmoruco posee la mayor cantidad de habitantes
(1.215), y Guadalupe con (594) habitantes. Por comunidades la población de cada
una de las comunidades es la siguiente:
                                            GRAFICO 6: Población por Comunidad

               700


               600


               500


               400


               300


               200


               100


                 0
                     Guadalupe     El th'o lar   Esmo ruco   Rio Chilenas   Rio M o jo n     Rio Seco   Quillacas



                           Fuente: Elaboración con base en diagnóstico 2006.
En el contexto comunal en primer lugar se destaca la capital del municipio con 661
habitantes, en segundo lugar la comunidad de Río Mojón con 366 habitantes y
Guadalupe y Río Seco con 240 y 243 habitantes, la comunidad más alejada y menos
poblada es Río Chilenas con 82 habitantes.
3.2.2 Número de familias y tamaño promedio de la familia

El número de familias que viven en los diferentes cantones (tomando en cuenta las
listas de afiliados de las diferentes comunidades y el tamaño de las familias
registradas en las encuestas familiares) es de 416 familias, que están formadas en
promedio por 4.3 personas por familia.

                                 CUADRO 12: Familias – Tamaño de la Familia
                                     COMUNIDADES                          No de             Tamaño de
                             SAN ANTONIO DE ESMORUCO                    Familias             Familias
                          Guadalupe                                    48                  5
                          El th'olar                                   29                  3,7
                          Esmoruco                                     147                 4,5
                          Rio Chilenas                                 19                  4,3
                          Rio Mojon                                    68                  5,4
                          Rio Seco                                     68                  3,6
                          Quillacas                                    37                  3,0
                          Total                                        416                 4,3
                                 FUENTE: En base al diagnóstico comunal 2006




Medicus Mundi
17
Plan de Desarrollo Municipal San Antonio de Esmoruco

3.3                                                        Dinámica poblacional

3.3.1 Emigración

3.3.1.1 Emigración definitiva y temporal
La emigración de los pobladores del Municipio, según el Instituto Nacional de
Estadística (INE)/01 y el diagnóstico comunal y familiar, indican que existe altos
porcentajes de migración circunstancial, debida a los bajos ingresos económicos de
las familias, causada por la falta de fuentes de trabajo, baja producción
agropecuaria, incremento del núcleo familiar e inclemencias del tiempo,
necesidades que deben paliar para mejorar la calidad de la educación y vida en
general.

3.3.1.2 Emigración Temporal
En el municipio de San Antonio de Esmoruco luego de un diagnóstico realizado se
registra que el 69.6% de varones y un 30.4% de mujeres migran temporalmente,
siendo comprendidas las edades de 16 y 45 años en ambos sexos.
La población emigrante en una mayor proporción se dirige a las ciudades de Tupiza,
Villazón y República de Argentina; siendo a Tupiza con un 31%, un 26% a la fronteriza
ciudad de Villazón, 20% a la República de Argentina y un 16% a los centros mineros
de los Lípez y Sud Chichas; con menor proporción a la republica de Chile (5%) y un 2%
a otros lugares.

                                          CUADRO 13: Donde Emigran

                              DESTINO                       VARON %       MUJER %        TOTAL%

                   Tupiza                              21             10            31

                   Villazón                            20             6             26

                   República de la Argentina           18             2             20

                   Centros mineros                     13             3             16

                   República de Chile                  4              1             5

                   Otros lugares                       1              1             2

                   TOTAL                               72             28            100

                       Fuente: Elaborado con base en diagnóstico familiar 2006
El oficio al que se dedican los varones en los lugares a los que llega son: Albañil en un
30%, en el rubro de la minería un 20%, 18% comercio, estudio 13%, labores de cultivo
10% y 9% otros; en el caso de las mujeres como amas de casa de sus familiares que
emigran a otros lugares (34%), servicio doméstico 26%, vendedoras 17%, costureras
13% estudios 6% y otros 4%.

Medicus Mundi
18
Plan de Desarrollo Municipal San Antonio de Esmoruco




                                        CUADRO 14: En que trabajan
                               VARONES                                  MUJERES
                 OFICIO             PORCENTAJE         OFICIO                  PORCENTAJE
                 Minero             20                 Servicio doméstico      26
                 Comercio           18                 Vendedoras              17
                 Albañil            30                 Ama de casa             34
                 Estudio            13                 Estudios                6
                 Zafra              10                 Costureras              13
                 Otros              9                  Otros                   4
                 Total              100                Total                   100
                  Fuente: Elaborado con base en diagnóstico 2006, Medicus Mundi
Los ingresos percibidos por la población emigrante, en el caso de los varones se
estiman en un ingreso promedio mensual de 1800 Bs. y en el caso de las mujeres
aproximadamente 150 Bs.

3.3.1.3 Emigración definitiva
Los lugares de emigración definitiva de los pobladores del municipio son las ciudades
de Villazón 25%, Tupiza en un 45%, a la república de Argentina un 20% y otros lugares
en un 10%.

3.3.1.4 Inmigración
Dadas las características de la migración temporal y definitiva en el Municipio, la
inmigración es inexistente. El análisis realizado en el diagnóstico no refleja inmigrantes
de otras localidades a este municipio, ocasionalmente aparecen personas que
trabajan en la minería privada, algunos personeros de ONGs y algunos encuestadores
de consultoras por requerimiento de información.
3.3.2 Indicadores Socio demográficos

Los principales indicadores sociodemográficos se presentan en el cuadro 15:

                               CUADRO 15: Indicadores Sociodemográficos
                                        Indicador           Seccional
                          Taza de natalidad           40,3%
                          Tasa de crecimiento         1,2%
                          Tasa de mortalidad infantil 4,68%
                          Tasa de fecundidad          6,4%
                          Esperanza de vida al nacer  62%
                          Taza de Analfabetismo       30,7
                  Fuente: Elaborado con base en diagnóstico 2006, Medicus Mundi




Medicus Mundi
19
Plan de Desarrollo Municipal San Antonio de Esmoruco

3.4                                                    Base cultural de la población

3.4.1 Origen étnico

El origen del asentamiento humano de este sector, está relacionado con las
poblaciones de cultura aymará que habitaron en la zona, por esto la palabra Lípez
que en castellano significa esconderse o los que se esconden. El proceso se habría
dado durante la época precolombina donde sufrieron la invasión de los quechuas,
estas culturas se mezclaron y la influencia de los quechuas de Sud Chichas fue
decisiva en la cultura de la región; por tanto la población se identifica como
quechua hablantes, aspecto que se denota en el idioma, usos y costumbres y la
presencia de algunas autoridades originarias como los caciques.
3.4.2 Idiomas

El idioma predominante es el Quechua en un 80%, 70% quechua – Castellano y solo
un 8% castellano, por tanto se puede decir que la población es bilingüe.
3.4.3 Religiones y creencias

La religión católica es considerada de mayor importancia en el municipio con un 87%
y un 13% son evangélicos, deduciendo que predomina la religión católica.
3.4.4 Calendario festivo y ritual

Las actividades festivas donde se reúnen los habitantes de las comunidades son en
importancia la práctica ritual del afloramiento y cuantificación del ganado
camélido, para ver crecer o disminuir su patrimonio ganadero que es muy importante
para la familia; luego se tienen las fiestas religioso- paganas como la fiesta de San
Juan donde también en floran y cuantifican el número de ovejas y cabras, luego
Santiago, Semana Santa, fiesta de la Candelaria; también es muy importante el
festejo de las fiestas patrias y aniversario de la provincia que se celebran con mucho
civismo.
                                GRAFICO 7: Costumbres alimenticias en días festivos




Medicus Mundi
20
Plan de Desarrollo Municipal San Antonio de Esmoruco




                                  Carne de llama que es preparado sobre
                                                 la brasa
                  Fuente: Elaborado con base en diagnóstico 2006, Medicus Mundi
El calendario municipal de las principales festividades religiosas se presenta en el
cuadro siguiente.

                                    CUADRO 16: Festividades Religiosas
                                  FECHA                               CELEBRACIÓN
                                                 A NIVEL MUNICIPAL
                   1 a 2 días de Feb. Y Ene.              Enfloramiento de llamas
                   1 día Ene.                             Reyes
                   1 día feb.                             K’oa
                   2 días Feb.                            Candelaria
                   1 día Feb.                             Killpada
                   1 a 7 Marzo.                           Carnavales
                   1 día Marzo                            Inicio de Cocecha
                   1 a 2 días Mar.Abr.                    Semana Santa
                   3 a 7 días Feb. Marzo.                 Rodeo de Burros
                   1 día Abril                            Baño de camélidos
                   1 día Junio                            Viaje a los valles
                   24 de Junio                            San Juan, Enfloramiento de ovejas
                                                          Santiago
                   Julio                                  Virgen del Carmen
                   16 de Julio                            Fiestas Patrias
                   3 a 5 días Agosto.
                   3 días de Septiembre          Esquila de llamas
                   14 de septiembre              Fiesta de Quillacas
                   7 de Octubre                  Fiesta del Rosario
                   1 a 4 días de Noviembre       Todos Santos
                   1ros días Enero               Año Nuevo.
                  Fuente: Elaborado con base en diagnóstico 2006, Medicus Mundi
Debemos destacar que en la mayoría de las comunidades no existen danzas típicas o
autóctonas, debido a la constante migración de sus habitantes, los cuales solo relizan


Medicus Mundi
21
Plan de Desarrollo Municipal San Antonio de Esmoruco

festividades a nivel nacional como carnavales, 6 de agosto, no así específicas o
típicas del lugar.
3.5                                                     Educación

3.5.1 Educación formal.

3.5.1.1 Estructura institucional
El sistema educativo municipal está bajo responsabilidad de la Dirección Distrital de
Educación, el sistema educativo municipal cuenta a la vez con un núcleo que
agrupa a un total de 8 unidades educativas fiscales; la estructura institucional es la
siguiente:

                        GRAFICO 8: Estructura institucional del sistema educativo
                                       DIRECCIÓN DISTRITAL SAN PABLO DE LÍPEZ




                                                  NÚCLEO ESMORUCO




                 U.E. CALAMA           U.E. AVAROA                   COL. F. MAMANI        U.E. ANTOFAGASTA



                 U.E. RIO SECO         U.E. FRANCIA                  U.E. OKE ORCO         U.E. RÍO CHILENAS



                 FUENTE: Dirección Distrital de Educación de San Pablo de Lípez 2006.

3.5.1.2 Características: Número y Tipo de Establecimientos
En el Municipio existen 8 unidades educativas que están distribuidas en todas las
comunidades, 7 unidades educativas son de nivel inicial y primaria, un solo colegio
con nivel de secundaria para toda la población en edad escolar del municipio; por
otro lado se cuenta con un internado escolar bien equipado que garantiza la
permanencia escolar.

                            CUADRO 17: Número, y Tipo de Establecimientos
                                                                                            Niveles de Educación
                                 Área de
      Unidad Educativa                                Localización                            P r i m a r i a       Sec
                             funcionamiento                               Inicial
                                                                                      1º a 3º 4º 5º 6º 7º 8º       1º a 4º

   Prof. Flor. Mamani       Dispersa           S. A. de Esmoruco

   Calama                   Dispersa           S. A. de Esmoruco

   Antofagasta              Dispersa           Rio Mojon

   Rio Seco                 Dispersa           Rio Seco

   Oke Orco                 Dispersa           Quillacas




Medicus Mundi
22
Plan de Desarrollo Municipal San Antonio de Esmoruco


   Francia                   Dispersa          Guadalupe

   Eduardo Avaroa            Dispersa          Tholar

   Rio Chilenas              Dispersa          Rio Chilenas

             FUENTE: Fuente: Dirección Distrital de Educación de San Pablo de Lípez 2006

3.5.1.3 Estado y calidad de la infraestructura, equipamiento y servicios básicos

3.5.1.3.1         Infraestructura
En total en el núcleo escolar del municipio existen 8 infraestructuras escolares, 7 del
nivel inicial y primario y una de secundario, la mayoría de estas infraestructuras en
general se encuentran en buen estado, observándose un estado regular de aulas en
las Unidades Educativas de Río Chilenas y Río Seco; aulas en buen estado se
encuentran en escuelas de Antofagasta, Oke Orco, Eduardo Avaroa y Francia.




                          CUADRO 18: Estado y calidad de la Infraestructura

                                                                    Estado Actual             Muro Perimetral
                                   Nº de       Material de
      UNIDAD EDUCATIVA
                                   Aulas      Construcción
                                                                                                        Estado
                                                               Bueno   Regular      malo    Material
                                                                                                        Actual
  Prof. Flor. Mamani              4         Adobe              4                           Adobe       Bueno
  Calama de Esmoruco              8         Adobe y ladrillo           8                   Adobe       Bueno
  Antofagasta de Rio Mojón        4         Adobe y Ladrillo   2       3                   No existe
  Rio Seco                        2         Adobe y Ladrillo   1       1                   Adobe       Buen
  Oke Orco de Quillacas           1         Piedra, Ladrillo   1                           No existe
  Francia de Guadalupe            4         Adobe, ladrillo    4                           adobe       bueno
  Eduardo Avaroa de Tholar        1         Adobe, Ladrillo    1                           Adobe       Mal
  Rio Chilenas                    1         Adobe                      1                   No
  Total                           25                           12      13
 Fuente: Elaborado en base a la Dirección Distrital de Educación de San Pablo de Lípez 2006.



La infraestructura pertenece al trabajo propuesto por FPS, Concerniente en viviendas
para profesores Baterias sanitarias y aulas.


Medicus Mundi
23
Plan de Desarrollo Municipal San Antonio de Esmoruco

                                    GRAFICO 9: Infraestructura escolar




                                 Unidad educativa Francia en Guadalupe

3.5.1.3.2         Servicios básicos
Todas las unidades educativas del municipio cuentan con agua, luz eléctrica de
panel solar, el Colegio Florencio Mamani tiene instalación de letrina pero no funciona
por su mala instalación, las únicas UE donde existe letrinas que funcionan son
Calama, Francia y Rio Seco que tienen sus respectivas intalaciones en buen estado.




                          CUADRO 19: Servicios básicos (Agua, luz y letrinas)

                                                        Agua      Panel Solar   Letrinas
                             Unidad Educativa
                                                        Existe        Existe      existe
                     Prof. Flor. Mamani                Si        Si             Si
                     Calama de Esmoruco                Si        Si             Si
                     Antofagasta de Rio Mojón          Si        Si             No
                     Rio Seco                          Si        Si             Si
                     Oke Orco de Quillacas             No        Si             No
                     Francia de Guadalupe              Si        Si             Si
                     Eduardo Avaroa de Tholar          Si        Si             No
                     Rio Chilenas                      No        Si             No
                  Fuente: Elaborado con base en diagnóstico 2006, Medicus Mundi
En el territorio de SA de Esmoruco, el sistema de energía eléctrica es por paneles
solares, además que la UE central es la que cuenta con energía eléctrica todas las
noches a través de motor de luz desde horas 19:00 a 22:30 p.m, y también de panel
solar.

3.5.1.3.3         Equipamiento


Medicus Mundi
24
Plan de Desarrollo Municipal San Antonio de Esmoruco

El equipamiento existente en cada UE es suficiente, especialmente en lo que se
refiere a mobiliario y no así en material didáctico, entre el equipamiento se cuenta
con láminas grandes de material duradero, pequeños estantes de madera para
bibliotecas de aula, se cuenta con mesas hexagonales, sillas pequeñas, pupitres
bipersonales, mesas y sillas para trabajo del docente, pizarras medianas, etc.
proporcionado por la Reforma Educativa, sin embargo es necesario continuar con
apoyo de material didáctico especialmente.

                                GRAFICO 10: Aula de la comunidad Río Seco




                                  El equipamiento en mobiliario es
                                  suficiente y no así en material
                                  didáctico (Río Seco).

                       Fuente: Elaborado en base al diagnóstico comunal 2006.

3.5.1.4 Número de matriculados por nivel, grado y establecimiento
El número de matriculados en el 2006 alcanza a 456 estudiantes, de los cuales 48%
son varones y 52% mujeres. La mayor población escolar se encuentra en la localidad
de San Antonio de Esmoruco y la menor Rio Chilenas ubicada a 81 Km de la Central
de Núcleo.

                     CUADRO 20: Matrícula por Nivel, Grado y Unidad Educativa
                                                               G r a d o s
                                                                                                   TOTAL
             Unidad Educativa                              P r i m a r i a             Sec
                                       Inicial                                                    Matricula
                                                 1º a 3º    4º    5º    6º   7º   8º    1º a 4º
       Prof. Florencio Mamani                                                          48         48
       Calama                          31        46        36    46   38     22   22              152
       Antofagasta                     17        32        10    8    13     8    5               93
       Rio Seco                        10        24        6     8                                48
       Oke Orco                        5         11        2     3                                21
       Francia                         15        12        4     6    6      4    8               55
       Eduardo Avaroa                  6         9         3     3                                21
       Rio Chilenas                    8         7         1     2                                18
       Total grado                     92        141       62    78   57     34   35   48         456
       Total Ciclo                     92        316                  48
       Porcentaje Total                20%                 69%             11%                    100%


Medicus Mundi
25
Plan de Desarrollo Municipal San Antonio de Esmoruco

       Total General                     456
 Fuente: Elaborado con base en Dirección Distrital de Educación de San Pablo de Lípez 2006.

3.5.1.5 Relación de Inscritos, retirados y promovidos gestión 2002 a 2005
El comportamiento del sistema educativo municipal difiere entre los distintos niveles
de educación, en el nivel inicial en los últimos cinco años se observó una cobertura
altamente significativa que cubre el 73% de la población en edad escolar; en el nivel
primaria y secundaria se observó un incremento relativo y cubre solo el 65% de la
población escolar para estos niveles, esta relativa cobertura se debe a que la
mayoría de los estudiantes de 8º a 4º de primaria y secundaria prefieren continuar sus
estudios en las ciudades de Tupiza o Villazón.
La tasa de deserción escolares en general es alta alcanzando a un promedio de
11,6%, en el nivel inicial es bajo 6.25%; 8.25%, en el nivel primario y mayor en el nivel
secundario con 20.5%, debido a que los jóvenes prefieren proseguir sus estudios en las
ciudades lo que ocasiona el abandono de la unidad educativa.

                    CUADRO 21: Relación Inscritos, retirados efectivos y promovidos
               Nivel        año     Matriculador       Retirados    Efectivos   Reprobados   Aprobados
                           2002    83              3               80                        80
                           2003    97              3               94                        94
         Inicial
                           2004    79              8               71                        71
                           2005    86              7               79                        79
                           2006    92
         Promedio                  100%            6.25%           93.75%       0,00%        100,00%
                           2002    301             23              278          29
                           2003    311             32              279          31
         Primaria          2004    301             24              277          7
                           2005    325             23              302          10
                           2006    315
         Promedio                                  8.25            91.75%       7%           93,00%
                           2002    45              7               38           1
                           2003    38              11              27           1
         Secundaria        2004    36              6               30
                           2005    40              8               32           1
                           2006   48
         Promedio                 100%       20.5%      79,50%     2,50%       97.5%
                       Fuente: Elaborado con base en diagnóstico comunal 2006.
En los últimos cinco años, el numero de alumnos efectivos (alumnos que concluyeron
el año lectivo) se incremento a 88%, un 93.75% en nivel inicial, 91.75% del nivel
primario y 79.95% en secundaria; con respecto al número de alumnos efectivos
respecto al número de aprobados el comportamiento es alto ya que en el nivel inicial


Medicus Mundi
26
Plan de Desarrollo Municipal San Antonio de Esmoruco

el 100% de alumnos efectivos son promovidos, en el nivel primaria el 93% y en nivel
secundaria 97.5%.

3.5.1.6 Número de profesores por núcleo y número de alumnos por profesor
La relación alumno – docente en el Municipio es de 18 alumnos por docente;
existiendo una mayor concentración en Rió Mojón y menor en el Unidad Educativa
de Guadalupe con 14 Alumnos por maestro en el nivel primario.
Para el nivel inicial no se cuenta con ningún maestro de especialidad; en lo que se
refiere al nivel secundario existen cinco maestros de especialidad.

                                  CUADRO 22: Relación alumno – docente
                                                    No                           Relación
                            Núcleo                             No docentes
                                                 Alumnos                      Alumno/profesor
                 Prof. Florencio Mamani         48         5                 10
                 Calama                         152        8                 15
                 Antofagasta                    93         5                 19
                 Río Seco                       48         2                 24
                 Oke Orco                       21         1                 21
                 Francia                        55         4                 14
                 Eduardo Avaroa                 21         1                 21
                 Río Chilenas                   18         1                 18
                  TOTAL                         456        27                18
              Fuente: Elaboración con base en información de Dirección Distrital 2006
La formación pedagógica de los docentes es en una mayor proporción profesores
normalistas egresados y titulados (85%), un 15% son titulados por antigüedad.

3.5.1.7 Grado de aplicación y efectos de la reforma educativa
La reforma educativa ha sido aplicada a partir de 1997, lo que ha permitido lograr
beneficios en algunas de las unidades educativas tanto en infraestructura, dotación
de material didáctico, equipamiento asignación de ítems y mejoramiento en la
enseñanza aprendizaje; pero aún a la fecha el esfuerzo ha sido insuficiente
3.5.2 Educación no formal

Existe educación alternativa no formal como el programa de ALFALIT, y ahora se ha
incrementado el programa gubernamental de convenio con el república de Cuba
Yo Si Puedo en todas las comunidades con la dotación de TV, Panel solar, videos
educativos, DVD y textos; además se cuenta con facilitadores capacitados por
maestros cubanos para erradicar el analfabetismo en el Municipio.
3.5.3 Educación superior

En el municipio no se cuenta con centros de educación superior.


Medicus Mundi
27
Plan de Desarrollo Municipal San Antonio de Esmoruco

3.6                                                    Salud

3.6.1 Medicina convencional

3.6.1.1 Estructura institucional
La atención en salud de los distintos establecimientos de salud es dependiente del
Centro de Salud de San Pablo de Lipez y la Red de Servicos de Salud Tupiza.




                             GRAFICO 11: Organigrama de la Red de Salud
                                      RED DE SERVICIOS DE SALUD
                                          DISTRITO 5, TUPIZA



                                     CENTRO DE SALUD; SAN PABLO
                                              DE LÍPEZ




                                     CENTRO DE SALUD ESMORUCO



         PUESTO DE SALUD DE
                                         PUESTO DE SALUD DE        PUESTO DE RÍO SECO
             GUADALUPE
                                             RÍO MOJON


                                        SALA DE AUXILIOS DE RÍO
                                               CHILENAS


       Fuente: Elaborado con base en información de la Dirección Distrital de Salud, 2006

3.6.1.2 Número, tipo y cobertura de los establecimientos
En el distrito se cuenta con 6 establecimientos de Salud que son: 1 Centro de Salud, 3
puestos de salud, 2 salas de primeros auxilios en Río Chilenas y Quillacas; además está
previsto durante esta gestión que la comunidad de Quillacas pronto cuenten con
infraestructura.
El Puesto de Salud de Esmoruco, es el que tiene mayor cobertura en el distrito por
considerarse localidad de mayor concentración, además cuenta con un médico
general, un auxiliar de enfermería para la atención de primeros auxilios y medicina
general; ocurriendo todo lo contrario en los puestos de salud del área dispersa donde
la población no acude a los servicios de salud excepto durante las campañas de
vacunación masiva o casos extremos.
Los factores determinantes que limitan la cobertura en salud son: los hogares se
encuentran en áreas muy dispersas, la topografía accidentada de la región, no se


Medicus Mundi
28
Plan de Desarrollo Municipal San Antonio de Esmoruco

cuenta con medios de transporte, los caminos están en malas condiciones, la
migración contínua y temporal de los habitantes, dificultan el logro de los objetivos.

                              CUADRO 23: Nº de Establecimientos de Salud
                                                             Tipo de
                                        Ubicación
                                                         Establecimiento
                           San Antonio de Esmoruco. Centro de Salud
                           Río Chilenas             Sala de 1ros. Auxilios
                           Río Mojon                Puesto de salud
                           El Tholar                No tiene
                           Quillacas                No tiene
                           Río Seco                 Puesto de Salud
                           Guadalupe                Puesto de Salud
                  Fuente: Elaborado con base en diagnóstico 2006, Médicus Mundi

3.6.1.3 Ubicación y distancia de los establecimientos
Todos los puestos de Salud están ubicados en las comunidades de mayor
concentración de habitantes al cual acuden también los que viven es estancias
dispersas, a las que acude también el sanitario caminando distancias considerables
al trabajo rural sin contar con ningún tipo de transporte.

                      CUADRO 24: Ubicación y Distancia de los Establecimientos
                                 Ubicación del Puesto de
                                                           Distancias en Km.
                                          Salud
                             San Antonio de Esmoruco.    0
                             Río Chilenas                78
                             Río Mojon                   28
                             El Tholar                   15
                             Quillacas                   58
                             Río Seco                    51
                             Guadalupe                   25
                  Fuente: Elaborado con base en diagnóstico 2006, Médicus Mundi

3.6.1.4 Estado, calidad, y capacidad de la infraestructura y del equipamiento
        disponible
Los centros de salud en su mayoría se encuentran en buen estado, en lo que
respecta a mobiliario y equipamiento de las unidades de salud, es básico pero
insuficiente para ampliar los requerimientos y atenciones de la población.

                      CUADRO 25: Calidad de Infraestructura y Equipamiento
                                            INFRAESTRUCTURA                      EQUIPAMIENTO
           Establecimiento             Nº                                Nº de
                                                 Bueno Regular   Malo            Suficiente   Insuficiente
                                    Ambientes                           camas
    P.S de Esmoruco                 4           -      -         -      1        -            -
    P.S de Guadalupe                4           -      -         -      2        -            -
    P.S. de Río Mojón               3           -      -         -      4        -            -
    Sal de Auxílios de R.Chilenas   1           -      -         -      1        -            -
    P. Salud Río Seco               1           -      -         -      1        -            -



Medicus Mundi
29
Plan de Desarrollo Municipal San Antonio de Esmoruco

                  Fuente: Elaborado con base en diagnóstico 2006, Médicus Mundi
La mayoría de los puestos de salud cuentan con el siguiente equipamiento básico:
            Equipo de radio comunicación rural con panel solar en pésimas condiciones
            Mesa de atención
            Refrigerador para vacunas (Cadena de frió) en pésimas condiciones
            Equipo para curaciones
            En farmacia medicamentos básicos con recursos del SUMI
            Equipo de control de peso y talla
            Instrumental para primeros auxilios
            Balanza para control de peso a recién nacidos
            Camas y camillas sencillas
            Escritorios y sillas
            Termo para transporte de vacunas
            Equipo de curación
            1 refrigerador para vacunas
            Maletín con instrumental de Parto Limpio
            Máquina de escribir

3.6.1.5 Personal medico y paramédico por establecimiento
Para la atención de siete comunidades, el equipo de salud esta conformado por un
médico general, 1 auxiliar de enfermería en la central del municipio y 3 auxiliares de
enfermería en las comunidades donde existe puesto de salud, además se cuenta
con responsables de salud en cada comunidad, las comunidades de Th’olar y
Quillacas, reciben uxílios de sanitarios de otros puestos de salud, que en ocasiones
acuden a estas comunidades a pie, por el nulo medio de transporte y área dispersa
se ven con dificultades.

                                  CUADRO 26: Personal por establecimiento
                                                                          Personal
                        Establecimiento                             Auxiliar de
                                                       Medico                            RPS   Apoyo
                                                                    Enfermería
            Puesto de Salud de SA Esmoruco             1        1                    1
            Sala de 1ros. Auxílios de Rio Chilenas              -                    1
            Puesto de salud de Guadalupe                        1                    1
            Puesto de Salud e Río Mojón                         1                    1
            Puesto de Salud
                                                                1                    1
            Rio Seco.
            Quillacas (Sin establecimiento)                                          1
            Tholar (Sin establecimiento)                                             1



Medicus Mundi
30
Plan de Desarrollo Municipal San Antonio de Esmoruco

                  Fuente: Elaborado con base en diagnóstico 2006, Medicus Mundi

3.6.1.6 Causas principales para la mortalidad
Se considera que las diarreas agudas (EDAS) constituyen una de las causas de
mortalidad infantil antes de llegar a los 5 años de edad, según SEDES más del 25% de
la población infantil se enfrenta a con este tipo de enfermedad; asimismo, las
infecciones respiratorias agudas (IRA), están en segundo orden dentro de las causas
de la mortalidad infantil. Más del 7% de la población infantil está dentro de estos
casos respiratorio principalmente en las épocas de invierno y otoño.
Entre otras enfermedades atendidas dentro del Municipio son los siguientes:




                                     CUADRO 27: Causas de Morbilidad
                                                                    Nº de
                    Nº                   Enfermedades                         %
                                                                    Casos
                1     Enfermedad del Sistema Respiratorio        1135     43
                2     Enfermedad del Sistema Digestivo           659      25
                3     Enfermedad del Sistema Osteomuscular       243      9
                4     Enfermedad de la piel y celular subcutánea 89       3
                5     Traumatismos y envenenamientos             40       2
                6     Enfermedad del Sistema Nervioso            48       2
                7     Enfermedad del Sistema Genitourinario      74       3
                8     Enfermedad de l ojo y anexos               88       3
                9     Enfermedad del Sistema Cardio Circulatorio 41       2
                10    Enfermedad delOido y apófisis mastoidea    48       2
                11    Resto de causas                            95       3.6
                12    Síntomas mal definidos                     84       3.2
                13    TOTAL                                      2644     100%
        Fuente: Elaborado con base en Diagnóstico y Red de Salud 2006, Médicus Mundi

3.6.1.7 Epidemiología: tipo de vacunas y cobertura
La dirección de salud del Municipio en campañas de vacunación con BGC,
Sarampión, DPT, tienen una cobertura regular comparando con municipios que le
circundan, en comparación con otros municipios del departamento de Potosí
presentan un porcentaje mayor del 85%, esta baja cobertura de vacunación se debe
al insuficiente personal y también la baja cobertura de nacimientos, falta de
capacitación, dificultad para acceder a las comunidades demasiado dispersas,
carencia de medios de transporte, y también a la migración temporal de los padres
de familia




Medicus Mundi
31
Plan de Desarrollo Municipal San Antonio de Esmoruco

                                            GRAFICO 12: Prevalencia de Vacunas
                                    38%
                     40%                                              34%
                     35%                              32%
                                                                                        29%
                     30%
                     25%
                     20%
                     15%
                     10%
                      5%
                      0%




                                                                     SA
                                    1




                                                                                        3
                                                      .
                                                    .C
                               .T




                                                                                   .T
                                                                    O
                                                   G
                                P




                                                                                    P
                                                                  PI
                                                 B.
                             D.




                                                                                 D.
                                                                  M
                                                               RA
                                                            SA
                                                            TI
                                                          AN
        Fuente: Elaborado con base en Diagnóstico y Red de Salud 2006, Medicus Mundi

3.6.1.8 Desnutrición Infantil
Según información de la Red de Salud del distrito, los niños menores a 5 años son los
más afectados por la desnutrición de un total de 634 menores, 131 tienen desnutrición
leve (20.7%), 1,3 % moderada y ninguno severa de los casos atendidos.

                                        CUADRO 28: Desnutrición Infantil
                                         Desnutrición
               A-B                      CD                E             F
               -                         20.7 %           1.3 %         -
                                         131              8
             Fuente: Elaborado con base en diagnóstico 2006, Medicus Mundi
   A-B=Con nutrición superior, C= Con nutrición normal, D= Desnutrición leve, E=desnutrición
                              moderada, F= Desnutrición severa.
Observando el cuadro podemos deducir que de un total de casos atendidos ,634
menores de 5 años, 131 padece de desnutrición leve, luego siguen los niños en
número de 8 con desnutrición moderada, deduciendo entonces que no existen niños
y niñas con desnutrición severa; 495 niños presentan nutrición normal, representando
el 78% del 100% atendidos durante la presente gestión.
3.6.2 Medicina Tradicional

3.6.2.1 Número de curanderos y parteros
La población del Municipio por el origen cultural de su población utiliza con
frecuencia la medicina ancestral o tradicional; en la generalidad de las
comunidades se indica que el acceso a la medicina tradicional (principalmente
yerbas) es más sencillo que la medicina convencional y más económico no solo por
su costo sino también por su fácil aplicación y alcance de la población que no tiene
el hábito de acudir a la medicina convencional, excepto cuando la medicina




Medicus Mundi
32
Plan de Desarrollo Municipal San Antonio de Esmoruco

tradicional no alivia su malestar. En todas las comunidades se cuentan con
curanderos y parteros tradicionales.

3.6.2.2 Principales enfermedades tratadas
Las principales enfermedades tratadas por los curanderos son el mal de aire, dolores
estomacales, cólicos biliares y otros, estos malestares son tratados con plantas
medicinales      como la Pupusa, Chachacoma, Coca, Chirchircoma, Yareta,
Choquecanlla y Yerba Buena.
3.7                                                    Saneamiento básico

3.7.1 Estructura institucional

Los sistemas de administración de agua para el consumo humano en el distrito en
general están bajo la responsablidad de las autoridades comunales y sus
beneficiarios, en la localidad de San Antonio de Esmoruco existe un Comité de Agua,
que se encarga de velar por el mantenimiento del mismo, con el apoyo de ONGs y
Gobierno Municipal.
3.7.2 Calidad, grado y cobertura de los servicios de agua potable

Según el cuadro Nº 33 el acceso al servicio de agua segura es del 79% de la
población total que equivale a 328 familias con el servicio, el 21% de la población
carece de este servicio que corresponde al 100% de las familias de la comunidad de
Quillacas y se provee de un estanque provisional.

                        CUADRO 29: Tipo de acceso al servicio de agua potable
                                Nº            Agua Segura en %
          Comunidad                                                            Fuente y servicio
                             familias     %Si Tienen   % No tienen
       Guadalupe            48           92           8              De vertiente por cañería domiciliaria
       Tholar               29           91           9              De vertiente por cañería domiciliaria
       S. A. Esmoruco       147          95           5              De vertiente por cañería domiciliaria
       Rio Chilenas         19           85           15             De pozo por pileta pública
       Rio Mojon            68           93           7              De vertiente por cañería domiciliaria
       Rio Seco             68           97           3              De ojo de Agua
       Quillacas            37                        100            De un estanque provisional
       TOTAL                416          79%          21%
                  Fuente: Elaborado con base en diagnóstico 2006, Medicus Mundi

3.7.2.1 Cobertura y medios para la eliminación de excretas
Los medios utilizados para la eliminación de excretas son el servicio de letrinas
públicas por pozo ciego en seis comunidades, encontrándose estas en malas
condiciones, en quillacas la eliminación de excretas es a cielo abierto.




Medicus Mundi
33
Plan de Desarrollo Municipal San Antonio de Esmoruco

                                  CUADRO 30: Disponibilidad de Letrinas
                                                         Letrinas                 Estado
                         Comunidad
                                                 Publicas Domiciliarias   Bueno   Regular   Malo
                San Antonio de Esmoruco          Si         No                              X
                Rio Chilenas                     Si         No                              X
                Río Mojon                        Si         No                              X
                El Th'olar                       Si         No                              X
                Quillacas                        No         Si                              X
                Río Seco                         Si         No                              X
                Guadalupe                        Si         No                              X
                  Fuente: Elaborado con base en diagnóstico 2006, Medicus Mundi
El problema de eliminación de excretas radica en que la población no tiene hábitos y
costumbres de utilizar las letrinas, por lo que en general queda a expensas del
deterioro.

3.7.2.2 Cobertura de energía eléctrica
En la población de San Antonio de Esmoruco existe energía eléctrica que es
generado por un motor a diesel, desde horas 19:00 p.m. a 21:00 p.m., el resto de las
comunidades del municipio no gozan de este servicio, siendo la provisión de energía
a través de panel solar especialmente del sector salud y educación.
3.8                                                    Vivienda

3.8.1 Forma de acceso a la vivienda

La propiedad de la vivienda en todo el distrito municipal corresponde en mayor
proporción a la modalidad de propia (98%), en la comunidad de Esmoruco también
existe la modalidad en alquiler un (3%) por la existencia del internado se alquilan
temporalmente a familiares de los internos.

                           CUADRO 31: Tenencia de la vivienda por cantones
                                                                     Vivienda
                                COMUNIDAD                 Propia   Alquilada
                                                                   con cuartos
                                                                     sueltos
                     San Antonio de Esmoruco   90        10        100%
                     Río Chilenas              100                 100%
                     Río Mojón                 100                 100%
                     El Tholar                 100                 100%
                     Quillacas                 100                 100%
                     Río Seco                  100                 100%
                     Guadalupe                 1OO                 100%
                     TOTAL                     98%       1%        100%
                  Fuente: Elaborado con base en diagnóstico 2006, Medicus Mundi
3.8.2 Tipo de vivienda

En el municipio por el espacio amplio existente en las comunidades la mayor
proporción de viviendas construidas es de una planta con amplia área destinada

Medicus Mundi
34
Plan de Desarrollo Municipal San Antonio de Esmoruco

como patio. Según el INE/2001 se destacó que la calidad de vivienda en el distrito es
baja.
                             GRAFICO 13: Tipo de viviendas en la comunidad Guadalupe




                             El material constructivo es de adobe en su
                             generalidad, hay visibles indicios de la
                             utilización de cemento.

                  Fuente: Elaborado con base en diagnóstico 2006, Medicus Mundi
3.8.3 Calidad de los materiales constructivos de la vivienda

En el Municipio en general la calidad de la vivienda es regular, el material es
obtenido en la misma región, son construidos de forma rudimentaria; del total de las
viviendas del municipio, el 92% tienen techo de paja y barro, solo el 8% es con
calamina; el material de la pared en un 64% es de adobe y 25.71% de piedra;
respecto al piso el 91% es de tierra y el 9% de cemento.



                       CUADRO 32: Materiales de Construcción de las Viviendas
                                              Material del        Material de la           Material
                                              Techo en %           pared en %           del piso en %
                   Comunidad
                                           paja y
                                                     calamina   piedra     Adobe   cemento       Tierra
                                           barro
           San Antonio de Esmoruco       80          20                   100      30            70
           Río Chilenas                  96            4        100                              100
           Río Mojon                     80            20                 100      20            80
           El Tholar                     100                              100                    100
           Quillacas                     100                    99        1        3             97
           Río Seco                      94            6                  100      6             94
           Guadalupe                     94            6                  100      4             96
           Total Promedio                92%           8        25,71     74,29    9             91


Medicus Mundi
35
Plan de Desarrollo Municipal San Antonio de Esmoruco

                  Fuente: Elaborado con base en diagnóstico 2006, Medicus Mundi
Según el cuadro 35, se indica que en la comunidad de S.A. Esmoruco y Río Mojón las
viviendas construidas con material de calamina y pisos con cemento en relación a
otras comunidades son debidas a la existencia frecuente de medios de transporte
directo.
3.9                                                    Transporte y comunicaciones

3.9.1 Principales tramos. Longitudes, frecuencia y estado actual

La principal vía caminera del Municipio es la que une San Antonio de Esmoruco con
la ciudad de Tupiza, con una distancia de 210 Km., y tiene como punto intermedio
importante la comunidad de San Pablo de Lípez.

                                       CUADRO 33: Principales Tramos
                           Ruta                    Longitud (Km)        Tipo                 Estado
             Esmoruco – Quillacas                 58               Camino comunal     Malo
             Esmoruco – Guadalupe                 28               Camino comunal     Regular
             Esmoruco – Río Chilenas              72               Camino comunal     Malo
             Esmoruco –Río Mojón                  35               Camino comunal     Malo
             Esmoruco – El Tholar                 15               Camino Comunal     Regular
             Esmoruco - Tupiza                    211              Camino Principal   Malo
             Esmoruco – Río Seco                  51               Camino Comunal     Malo
                  Fuente: Elaborado con base en diagnóstico 2006, Medicus Mundi
El acceso a las comunidades del municipio es realizado a través de caminos
comunales para movilidad, pero no existe ningún medio de transporte público
intercomunal, con excepción de Río Mojón hacia la frontera Argentina, estas
carreteras se encuentran en mal estado, siendo su mantenimiento realizado por
diferentes comunarios de manera manual; estas vías son transitables en toda época
del año teniendo dificultades en la época de lluvia.
3.9.2 Medios de transporte

El sistema de transporte es atendido por un bus y camión de carga particular, que se
denomina turnero, y se moviliza dos veces por semana el día Miércoles y sábado por
la madrugada desde Esmoruco al principal centro de abasto que es la ciudad de
Tupiza y Uyuni, donde los pobladores llevan productos especialmente agropecuarios
y realizar otro tipo de transacciones.
Existe escases de transporte público en las comunidades, sus habitantes llegan a su
destino a pie o en el mejor de los casos el medio utilizado con frecuencia son los
animales de carga; un bajo porcentaje de los pobladores se moviliza en bicicleta.




Medicus Mundi
36
Plan de Desarrollo Municipal San Antonio de Esmoruco

3.9.3 Red de comunicaciones

3.9.3.1 Existencia de servicios de comunicación
El servicio de telecomunicación ENTEL está presente en la capital del municipio a
través de una cabina tarjetero con llamadas a nivel nacional e internacional las 24
horas del día, y radios de comunicación rural del área de Salud y del Municpio, este
úlltimo es el único servicio que tienen las comunidades del municipio.

                               CUADRO 34: Servicio de Telecomunicaciones
                          Comunidad                Medios de Comunicación Oral
                San Antonio de Esmoruco  ENTEL (1), Radio de comunicación Rural.
                Río Chilenas             Radio de Comunicación Rural
                Río Mojón                Radio de Comunicación Rural
                El Tholar                Radio de Comunicación rural
                Guadalupe                Radio de Comunicación Rural
                Río Seco                 Radio de Comunicación Rural
                Quillacas                Radio de Comunicación Rural
                 Fuente: Elaborado con base en diagnóstico 2006, Medicus Mundi
En las comunidades no existe señal de televisión pero sí prensa oral y no escrita,
siendo las emisoras más sintonizadas FIDES, Panamericana de la ciudad de La Paz y
Pio XII.




Medicus Mundi
37
Plan de Desarrollo Municipal San Antonio de Esmoruco


               4 ASPECTOS ECONÓMICO PRODUCTIVOS
4.1                                                    Acceso y Uso del Suelo

4.1.1 Tamaño y Uso de la tierra

La jurisdicción municipal de San Antonio de Esmoruco tiene una extensión territorial
de 674200 Has, de las cuales el 83% es aprovechada para el pastoreo del ganado
camélido, ovino y caprino, un 14,98% son tierras eriales sin ningún uso, solo el 0,0143%
de la superficie total esta siendo ocupada por la agricultura alcanzando
aproximadamente a 97 Has.

                                  CUADRO 35: Tamaño y uso de la Tierra
                                                Superficie y Ocupación en Has
                     Municipio                                                       Total Has.
                                          Pastoreo        Cultivo         Eriales
               S. A. Esmoruco          573070            97            101033       674200
               Total %                 85%               0,014%        14,98%       100%
                  Fuente: Elaborado con base en diagnóstico 2006, Medicus Mundi
Las comunidades con más áreas de cultivo son S.A. de Esmoruco, Río Seco, Río
Mojón; por el contrario la comunidad que no cuenta con terrenos apropiados para la
agricultura es Río Chilenas.
4.1.2 Uso y Tamaño de la propiedad a nivel comunal

Del total de la superficie municipal, aproximadamente existen 573.070 Has.
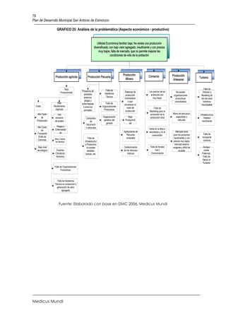
aprovechadas para el pastoreo extensivo de ganado, la mayor extensión de esta
área corresponde a la comunidad de San Antonio de Esmoruco, seguida de Río
Chilenas, Guadalupe, El Tholar y Río Seco, las de menor área de pastoreo son la
comunidad de Río Mojón y Quillacas.

                             CUADRO 36: Área Aprovechada por el Pastoreo
                                                                       Área de
                                       Comunidades
                                                                    Pastoreo en %
                                 S. A. Esmoruco              31
                                 Río Chilenas                19
                                 Guadalupe                   18
                                 Tholar                      15
                                 Río Seco                    12
                                 Río Mojón                   4
                                 Quillacas                   1
                                 TOTAL                       100%
                       Fuente: Elaborado en base al diagnóstico comunal 2006.




Medicus Mundi
38
Plan de Desarrollo Municipal San Antonio de Esmoruco

Por el contrario, la mayor parte de áreas aprovechadas por la agricultura aunque en
reducidas parcelas, destacan según importancia las comunidades de San Antonio de
Esmoruco, Río Seco, Río Mojón y Quillacas, las de menor uso agrícola son las
comunidades de El Tholar y Guadalupe, siendo el área sin uso agrícola Rio Chilenas.
4.1.3 Superficie de tierras bajo riego y a secano

En el Municipio de San Antonio de Esmoruco, se tiene aproximadamente 97 Has
cultivables, de las cuales se estima que 88 Has. son cultivadas con riego
representando el 90% y 9 Has. a Secano (10% de áreas cultivadas).

                CUADRO 37: Tamaño de Área Cultivada con Riego y a Secano (Has)
                                                   Producción agrícola
                          COMUNIDADES            Con Riego       Sin Riego        Total Has
                                                    Has             Has
                       Guadalupe               7               1             8
                       Tholar                  5                             5
                       S. A. Esmoruco          21              2             23
                       Río Chilenas            -               -             -
                       Río Mojón               11              1             12
                       Río Seco                27              2             29
                       Quillacas               17              3             20
                       TOTAL Has.              88              9             97
                  Fuente: Elaborado con base en diagnóstico 2006, Medicus Mundi
4.1.4 Tamaño de la propiedad comunal y familiar

El promedio de áreas destinadas al cultivo de propiedad comunal en el municipio es
variada y depende de la disponibilidad de agua y suelo apto para la agricultura,
además no todas las familias se dedican a la agricultura, siendo menores las
propiedades con agricultura en la comunidad de El Tholar y Guadalupe, aunque su
área sea mayor no están ocupadas por cultivos; por el contrario las áreas de mayor
agricultura son Río Seco, S.A. de Esmoruco, Quillacas y Río Mojón como se detalla en
el cuadro 38.

                               CUADRO 38: Promedio de Tierra por Familia
                                                       Promedio/familia       Con
                                  Comunidades
                                                            Has              Título
                              Guadalupe                0,4                Ninguno
                              Tholar                   0,20               Ninguno
                              S.A. Esmoruco            0,50               Ninguno
                              Rio Chilenas             0                  Ninguno
                              Rio Mojon                0,25               Ninguno
                              Rio Seco                 0,80               Ninguno
                              Quillacas                0,70               Ninguno
                              TOTAL                    0,48               Ninguno


Medicus Mundi
39
Plan de Desarrollo Municipal San Antonio de Esmoruco

                  Fuente: Elaborado con base en diagnóstico 2006, Medicus Mundi
Las áreas destinadas a la producción agrícola son de propiedad familiar y las áreas
destinadas al pastoreo de propiedad comunal; sin embargo ningún agricultor tiene
títulos de propiedad de origen.
4.1.5 Origen de la propiedad familiar y comunal

El origen de la propiedad de la tierra agrícola es familiar y de pastoreo es comunal,
en algunos casos de herencia familiar que no es de gran importancia porque son
parcelas mínimas.
4.2                                                    Sistemas de producción

4.2.1 Sistemas de producción agrícola

4.2.1.1 Principales cultivos y variedades
Los cultivos más importantes en el municipio según vocación productiva son: el maíz
con 80%, el trigo con 78% seguido del haba 70%, cebada, papa, y en mínima escala
la producción de quínua y oca; sin embargo estos cultivos no están presentes en
todas las comunidades
                                          GRAFICO 14: Cultivos Principales

                    80

                    70

                    60

                    50

                    40

                    30

                    20

                    10

                     0
                           Maíz        Trigo      Haba       Papa      Cebada   Hortalizas


                  Fuente: Elaborado con base en diagnóstico 2006, Medicus Mundi
El cuadro 39 nos muestra la relación de los principales cultivos del municipio

                                      CUADRO 39: Cultivos Principales
                                       % DE CULTIVOS SEGÚN IMPORTANCIA
      COMUNIDADES                   Maíz Trigo    Haba   Papa   Cebada          Hortalizas   Quinua   Oca
      San Antonio de Esmoruco       80     75     85     40     45              25           10
      Río Chilenas                  0      0      0      0      0               0
      Río Mojón                     85     75     60     40     30              10
      El Tholar                     0      0      65     45     66              o            12
      Quillacas                     75     80     70     30     35              18                    20



Medicus Mundi
40
Plan de Desarrollo Municipal San Antonio de Esmoruco

     Río Seco                80   82     75     40     35       20
     Guadalupe                           65     45     65       10
     TOTAL PROMEDIO EN %     80   78     70     40     46       20,75     5,5                              4
               Fuente: Elaborado con base en diagnóstico 2006, Medicus Mundi
Como podemos analizar la información del cuadro anterior, muestra que en el distrito
existe una diversidad de productos agrícolas característicos de la región cuya
producción es realizada en pequeñas            superficies de terreno aptas para la
agricultura. Entre las variedades más utilizadas para los cultivos son:

                                     CUADRO 40: Variedades Utilizadas


          COMUNIDAD                PAPA          MAIZ         HABA           Trigo       CEBADA          Oca


                                              Criollo,
                                Ojosa                      Criolla        Criollo,
                                              overo,                                    Criolla y
   San Antonio de Esmoruco      Holandesa                  Morocho        chileno y
                                              amarillo                                  cervecera
                                                           Chubillo       perla

                                                                          Perla y
   Río Mojón                    Malcacho      Criollo      Criolla                      Criolla
                                                                          Moro

                                Ojosa y
   El Th’olar                                              Criolla                      Criolla
                                criolla

                                              Amarillo y
   Quillacas                    Malcacho                   Criolla        Perla, Moro                 Amarilla
                                              Blanco

                                Malcacho                                  Chileno
                                              Criollo y    Culpinilla y
   Rio Seco                     Imilla                                    Moro y        Criolla
                                              Cuarentón    Criolla
                                Ojosa                                     criollo

                                                           Morocho
                                Malcacho                                                Cervecera y
   Guadalupe                                  Amarillo     Chubillo y     Chilleno
                                Luki                                                    criolla
                                                           culpinilla
                  Fuente: Elaborado con base en diagnóstico 2006, Medicus Mundi
Como se observa en el cuadro anterior los productos se cultivan en distintas
variedades pero las más utilizadas son de variedad criolla; así mismo el productor
tiene la posibilidad de diversificar su producción con variedades precoces como
tardías, y variedades que soportan sequías y heladas.

4.2.1.2 Tecnología empleada
El sistema de producción agrícola utilizado por los productores es el tradicional ya
que no hay utilización de maquinaria, poca introducción de variedades, no hay
asociación de cultivos, la siembra de trigo es al boleo, de maíz y haba en surcos, de
papa a golpe.
La preparación del terreno para la siembra se inicia con un riego por inundación días
antes de la siembra, posteriormente se hace la arada y cruzada, luego la apertura de



Medicus Mundi
41
Plan de Desarrollo Municipal San Antonio de Esmoruco

surcos y la deposición de la semilla, para este proceso en algunos casos se utiliza la
ayuda de yunta.
Trigo y Cebada
La tecnología que se utiliza para estos dos cultivos es tradicional y la siembra se
realiza los meses de noviembre a diciembre con el riego para realizar la siembra que
generalmente es al voleo y luego la semilla es tapada con la yunta. En esta labor las
mujeres no intervienen. Estos dos cultivos no requieren de mucho cuidado en cuanto
a las labores culturales pues son buenos competidores de las malas hierbas y soportan
prolongadas sequías. Las labores culturales son mínimas, la mayoría de los
productores solo realizan el riego y se combate el ataque de pájaros cuando se
forman los granos.
La cosecha empieza en los meses de abril a mayo con el segado de las plantas que
se efectúa con hoz, para luego ser reunidas en gavillas o parvas con el objetivo que
el grano culmine su madurez hasta finales del mes de junio (secado), una vez
terminado este ciclo del secado se lleva a las eras para proceder a la trilla utilizando
animales de carga (burros) y finalmente se realiza el venteo para la separación del
grano y paja.
Papa
Con el uso tradicional de tecnología en este cultivo, la primera labor que es realizada
es el riego para la preparación del suelo, una vez que el suelo llega a su capacidad
de campo se realizan la correspondiente arada y cruzada para luego efectuar la
siembra con la apertura de hoyos o surcos. Esta labor es realizada con la yunta, la
mujer interviene en el asemillado y la fertilización del suelo con estiércol es efectuado
por menores o jóvenes.
La labor más importante de este cultivo son los aporques, que generalmente se lo
realiza de manera manual en pocos casos con ayuda de yunta, muy poco se realiza
el deshierbe.
La cosecha es realizada en los meses de abril a mayo cuando la planta concluye su
madurez fisiológica y su tuberización, esta labor es realizada manualmente con la
utilización de la picota y una vez terminada la cosecha se empieza con la selección
de la papa para diferentes usos (semilla, comercial, autoconsumo, etc.)
Haba
Este producto es importante por depositar en el suelo el elemento Nitrógeno y no
requiere de la fertilización orgánica. La tecnología como en anteriores cultivos es
tradicional, se inicia en el mes de septiembre a octubre con el respectivo riego, para
luego realizar la siembra con la apertura de surcos. Esta labor es efectuado con yunta
y el colocado de la semilla es realizada por la mujer dejando 2 a 3 semillas por golpe.
Este cultivo también se realiza con el correspondiente aporque y deshierbe para
facilitar los respectivos riegos. La cosecha se la realiza en verde y en grano seco, esta
última es más frecuente, empieza con la siega de las plantas a partir de abril


Medicus Mundi
42
Plan de Desarrollo Municipal San Antonio de Esmoruco

formando gavillas o parvas circulares de 1.5 a 2 m de diámetro, con la finalidad de
hacer más facil el trillado de las vainas, finalmente se realiza el trillado con la ayuda
de palos para desvainar los granos.

4.2.1.3 Uso de semilla, fertilizantes y otros
Ya que en el distrito la producción agrícola es de carácter tradicional y reducida
área de cultivo los requerimientos de insumos son pocos, las semillas son mínimas y de
variedades locales. El fertilizante es orgánico basado en el estiércol camélido, ovino y
caprino, los fertilizantes químicos y productos fitosanitarios no son utilizados en ningún
de los cultivos. Los requerimientos de semilla para las distintas áreas de cultivo en la
zona se muestran en el siguiente cuadro.



                          CUADRO 41: Requerimiento de Semilla qq/Hectárea
                                                Quintales de semilla/ hectárea Según Cultivo
                        COMUNIDAD
                                              Maíz      Trigo       Haba       Papa     Cebada
                    S.A. de Esmoruco        1,8       3          6           30         2,5
                    Río Chilenas
                    Río Mojón               2,1        3,5          6,5           30         3
                    El Tholar                                       8             33         3,7
                    Quillacas               2          3            6,5           28         3
                    Río Seco                1,5        3            6             28         3
                    Guadalupe                                       6             32         3,2
                    Total                   1,85       3,13         6,50          30,17      3,07
                  Fuente: Elaborado con base en diagnóstico 2006, Medicus Mundi
Así mismo para cultivar maíz en un área de 450 m2 se necesitan 4 kg. de semilla, para
380 m2 de cultivo, de trigo se requieren 5,4 kg. de semilla, para 840 m2 de cultivo de
haba se requiere dos arrobas.

                               CUADRO 42: Requerimiento de Semilla kg/m2
                                                           Kg. De semilla/m2
            Municipio
                            Maíz           Trigo               Haba                 Papa             Cebada
           Esmoruco      4kg/450m2     5,4kg/380m2     2 arrobas/840m2         3 arrobas/250m2      5Kg/350m2

                  Fuente: Elaborado con base en diagnóstico 2006, Medicus Mundi
Los requerimientos de semilla por área de cultivo no varían significativamente en las
distintas comunidades, excepto en las comunidades altas de El Tholar y Guadalupe;
por otro lado el factor agua es predominante para asegurar la germinación, por
tanto los requerimientos en zonas intermedias tienen un promedio similar a terrenos
en laderas más bajas.

4.2.1.4 Superficies cultivadas por tipo de cultivo
En el municipio la superficie de parcela es reducida en la mayoría de las
comunidades especialmente para los cultivos de papa, cebada, mayor área se


Medicus Mundi
43
Plan de Desarrollo Municipal San Antonio de Esmoruco

destina para el cultivo de cereales como maíz, trigo y haba, y es variable según la
comunidad como se detalla en el siguiente cuadro.

                          CUADRO 43: Superficie cultivada por producto (m2.)
                                                           Superficie (m2)
           COMUNIDAD
                                  Maíz         Trigo     Haba        Papa     Cebada    Hortalizas
       Esmoruco                 550          450       850        250        250       80
       Río Chilenas
       Río Mojón                350          250       200        150        105       30
       El Tholar                                       250        120        150       20
       Quillacas                1100         850       650        200        200       60
       Río Seco                 1600         1850      850        250        360       60
       Guadalupe                                       350        200        240       25
       TOTAL PROMEDIO           925          850       525        195        217       45
                  Fuente: Elaborado con base en diagnóstico 2006, Medicus Mundi
En las comunidades de Río Seco y Quillacas el tamaño de parcela mayor es para el
cultivo de trigo y maíz, y menor para el cultivo de papa, cebada y mínima área para
el cultivo de hortalizas.

4.2.1.5 Rendimiento por cultivos
El rendimiento del cultivo está determinado por la disponibilidad de riego para el
maíz, el trigo, la papa y haba respectivamente, en algunas comunidades se cultiva a
secano especialmente la papa y cebada.

                                  CUADRO 44: Rendimiento por producto
                                                  RENDIMIENTO POR CULTIVO EN QQ/HAS
                        COMUNIDAD
                                               Maiz     trigo   Haba      papa    Cebada
                   Esmoruco                  21       16       21       81       23
                   Río Mojón                 19       21       18       76       25
                   El Tholar                                   16       40       18
                   Quillacas                 24       19       21       80       25
                   Río Seco                  26       18       20       83       23
                   Guadalupe                                   18       65       20
                   Promedio                  23       19       19       71       22
                  Fuente: Elaborado con base en diagnóstico 2006, Medicus Mundi
Los rendimientos de los cultivos son bajos en relación al rendimiento departamental y
nacional, pero aún así por las condiciones edafoclimáticas los rendimientos se
consideran en un nivel significativo para la mayoría de los productores.

4.2.1.6 Destino de la producción
En la región del municipio el máximo volumen de producción agrícola está destinado
en un 80% al consumo familiar asegurando de esta manera su canasta familiar,
siendo la actividad agrícola la fuente directa de proporcionar alimento a todos los
miembros de la familia, solo el 11,5% de la producción es comercializada dentro
como fuera de la comunidad y distrito, otra actividad característica de la población


Medicus Mundi
44
Plan de Desarrollo Municipal San Antonio de Esmoruco

es realizar el intercambio o trueque de productos agrícolas con carne de llama, chivo
u oveja a poblaciones que no cuentan con agricultura, representando el trueque 6%,
de la totalidad de su producción.

                                   CUADRO 45: Destino de la Producción
                                                    Destino de la Producción
               Comunidades                                                                           Total
                                Venta   Autoconsumo            Trueque    Semilla   Transformación
               Guadalupe        9       81                     7          3                          100
               El Tholar        10      82                     6          2                          100
               Esmoruco         12      81                     4          3         0.8              100
               Río Mojón        15      78                     5          1,5       0,5              100
               Río Seco         15      77                     6          2         0.3              100
               Quillacas        8       81                     7,4        3         0,6              100
               Promedio         11,50   80,00                  5,90       2,42      0,18             100
                  Fuente: Elaborado con base en diagnóstico 2006, Medicus Mundi

4.2.1.7 Principales subproductos
En el municipio de San Antonio de Esmoruco, los principales sub productos son la
harina de maíz, el maíz pelado, chicha de maíz, tostado de maíz, en menor escala y
haba seca en mayor proporción.

4.2.1.8 Plagas y enfermedades
Cada uno de los cultivos poseen vectores que afectan significativamente su
rendimiento, en el caso del maíz en todo el municipio existe la enfermedad llamada
musura y en plagas el gusano cogollero, en el trigo aparte de la musura, el ratón es
considerado como plaga, además es muy apetecido por la liebre y vizcacha al
igual que la cebada; en lo que se refiere a la papa, este tubérculo también es
atacada por la sarna, el tizón tardío, kaspara que atacan al tallo y las hojas de la
planta perjudicando el desarrollo del producto; al cultivo de haba le ataca la
enfermedad del pulgón negro y la plaga que es la polilla.

                                   CUADRO 46: Principales enfermedades
                       Producto            Enfermedades                              Plagas
                                                                         gusano cogollero (Lapigma
                       Maíz        Musura (ustilago maydis)              frugiperda)
                                                                         ratón
                       Trigo       Musura (ustilago tritici)             ratón
                                                                         Liebre y Vizcacha
                                   Musura (Ustilago hordei)
                       Cebada      Mancha foliar                         Liebre y Vizcacha
                                   (Helminthosporium hordei)
                                                                         ratón
                                   Sarna (Spongospora
                                   subterránea)
                       Papa                                              Gorgojo
                                   Llaja (Phithorimaea
                                   operculella)


Medicus Mundi
45
  Plan de Desarrollo Municipal San Antonio de Esmoruco

                                  Piqui Piqui (Epitrix spp.)
                                  Kaspara (Alternaría solana)
                                  Tizon Tardío (Phytopthora
                                  infestans), Pulgón
                        Manzana Pulgón, Oidio                 Gusano, Pájaros
                                  Pulgon Negro (Mizuz
                        Haba      persicae)                   Polilla
                                  Roya (Uromyces fabae)
                    Fuente: Elaborado con base en diagnóstico 2006, Medicus Mundi

  4.2.1.9 Infraestructura productiva: Depósitos, almacenes, maquinaria, equipamiento
          y herramientas
  En vista de que las parcelas de producción son pequeñas y por la topografía de la
  región la infraestructura productiva es mínima, no se cuenta con ambientes de
  almacenamiento, sistemas de riego (estanques, canales revestidos) siendo este el
  tradicional por acequias. En la mayoría de las UE se cuenta con carpas solares para
  la producción de hortalizas pero las mismas no son utilizadas de manera apropiada.

  4.2.1.10Calendario agrícola
  El calendario agrícola para las diferentes actividades realizadas por los productores
  es similar en todas las comunidades a excepción de Río Chilenas que no siembran
  nada, y de acuerdo a las características de cada cultivo se realizan distintas labores
  en cada uno de los meses del año, como la preparación del terreno, siembra y
  cosecha; la siembra empieza en los meses de Septiembre y Octubre; la cosecha de
  trigo, maíz y cebada en los meses de Abril y Mayo hasta finales de Junio con la trilla y
  venteado, como se refleja en el siguiente cuadro:

                                        CUADRO 47: Calendario Agrícola
 Actividades     Enr.      Febr.    Marz     Abril       Mayo   Junio   Julio   Agost   Sept.   Oct.   Nov.   Dic.

Habilitació
n          o
desth’ole
de tierras



Preparació
n       del
terreno



Siembra



Cosecha



  Medicus Mundi
46
 Plan de Desarrollo Municipal San Antonio de Esmoruco




Secado y
venteado


                   Fuente: Elaborado con base en diagnóstico 2006, Medicus Mundi

 4.2.1.11 Organización de la fuerza de trabajo
 La familia es el núcleo de trabajo debido a que la participación de cada uno de los
 mismos adquiere una responsabilidad, y su aporte contribuye significativamente a la
 generación de ingresos para la familia.




                                         GRAFICO 15: Actividades de la familia




                              Época de siembra donde participan los
                              miembros de la familia (San Antonio de
                              Esmoruco).

                   Fuente: Elaborado con base en diagnóstico 2006, Medicus Mundi
 De acuerdo a la información recogida el padre es el que mayor tiempo destina a las
 labores pesadas como ser la preparación del terreno adquisición de materiales e
 insumos de siembra, la cosecha y almacenamiento coadyuvado por la esposa como
 se detalla en siguiente cuadro.




 Medicus Mundi
47
Plan de Desarrollo Municipal San Antonio de Esmoruco

                                     CUADRO 48: Organización del trabajo

                                                        Participación de los Miembros en (%)
                        Actividades
                                                padre          madre             hijos         total
                Preparación del terreno
                Siembra
                Deshierbe
                Cosecha
                Comercialización
                   Fuente: Elaborado con base en diagnóstico 2006, Medicus Mundi
La comercialización de los productos es una responsabilidad más del varón,
especialmente en mercados urbanos, aunque también participa la mujer sobre todo
tratándose de ventas menores a nivel local o trueque.
En ocasiones las siembra en muchas comunidades se realiza con prácticas culturales
ancestrales como el ayni y mink’a eventos en los que colaboran familiares, amigos,
vecinos el cual es reciproco y solidario especialmente en el cultivo de maíz y trigo.

4.2.1.12 Costos de producción y rentabilidad
La evaluación de rentabilidad de los productos se realizó para determinar si obtiene
ganancias o no con los cultivos que se tienen en la región, con esa premisa se evaluó
los cultivos de maíz y trigo por la importancia que tienen en la economía familiar.

                                CUADRO 49: Costos de Producción del Maíz
                 Actividad                   Concepto              Unidad    Cantidad    PU ( Bs)       Total
         Costo de producción
         Semilla                                                  qq         2           60            120
         Abono                                                    bolsas     40          6             240
         Preparación de Terreno       Roturado- barbechado        Yunta      4           40            160
                                      Arado, rastreado y
                                                                  Yunta      6           40            240
                                      cruzado.
                                      Surcado                     Yunta      4           40            160
                                      Asemillado                  jornal     2           25            50
         Siembra                      Tapado y nivelado           Yunta      4           40            160
                                      Deshierbe y riego           Jornal     6           25            150
                                      Corte y Arqueado            jornal     4           25            100
         Cosecha                      Deshoje y Desgrane          burros     6           25            150
                                      Embolsado                   Jornal     3           25            75
         Total Costo                                                                                   1605
         Venta de producción
         Maíz (rendimiento 23 qq)                                 qq         23          60            1380
         Ingreso Neto                                                                                  -225
         Relación/ Beneficio/Costo                                                                     0,85
                   Fuente: Elaborado con base en diagnóstico 2006, Medicus Mundi
De acuerdo al resultado de costos de producción para el cultivo de maíz se indica
que los costos reales versus la producción y precio del mercado no llega a cubrir los

Medicus Mundi
48
Plan de Desarrollo Municipal San Antonio de Esmoruco

costos de producción por tanto la relación beneficio-costo es menor a uno,
parámetro que nos indica que los costos no llegan a cubrir los gastos de producción
por lo que es considerada en esta región una agricultura de autoconsumo.

                               CUADRO 50: Costos de producción del Haba
                  Actividad                    Concepto         Unidad      Cantidad   PU ( Bs)    Total
         Costo de producción
         Semilla                                               qq           6          60         360
         Abono                                                 bolsas       30         6          180
         Preparación de Terreno          Arado y rastreado     Yunta        4          40         160
                                         Semillado             jornal       1          25         25
         Siembra                         Tapado y nivelado     Yunta        4          40         160
                                         Deshierve y riego     Jornal       4          25         100
                                         Segado                jornal       4          25         100
         Cosecha                         Trillado              burros       8          15         120
                                         Venteado              Jornal       2          25         50
         Total Costo                                                                              1255
         Venta de producción
         Haba seca (rendimiento 19 qq)                         qq           19         80         1520
         Ingreso Neto                                                                             265
         Relación/ Beneficio/Costo                                                                1,21
                   Fuente: Elaborado con base en diagnóstico 2006, Medicus Mundi
Se considera que del cultivo de maíz se obtiene además en verde el choclo y el
productor tiene adicionalmente la chala de maíz y rastrojos que sirven para efectos
de alimentación del ganado.
En lo que refiere al cultivo del Haba la relación beneficio- costo es igual a 1,21
indicador que nos permite apreciar que el cultivo es rentable, ya que los beneficios
son mayores a los costos de producción, razón por la cual la población indica que el
cultivo de haba en la zona es más rentable que otro cultivo, como se observa en el
siguiente cuadro:
4.2.2 Sistemas de producción pecuaria

4.2.2.1 Características de la existencia de ganado
La producción pecuaria municipal alcanza aproximadamente a 33.300 cabezas de
ganado en general de los cuales está caracterizado por un alto porcentaje del 54%
a la crianza de llamas, seguido del 25,11% de ovejas y 20% de cabras, en un
porcentaje no significante del 0,26% al ganado bovino.
                                          GRAFICO 16: Ganadería Principal




Medicus Mundi
49
Plan de Desarrollo Municipal San Antonio de Esmoruco


                  20000
                  18000
                  16000
                  14000
                  12000
                  10000
                   8000
                   6000
                   4000
                   2000
                       0
                              Llamas        Ovejas       Cabras          Burros          Vacuno



                  Fuente: Elaborado con base en diagnóstico 2006, Medicus Mundi
La ganadería aproximadamente alcanza a 18.480 llamas (Tampulli), 8660 ovejas y
7150 cabras, la mayor cantidad de llamas se encuentra en la comunidad de SA de
Esmoruco, de cabras en Río Seco y en ovejas la comunidad de Guadalupe.

                                       CUADRO 51: Ganadería Principal
                       Comunidad               Llamas    Ovejas     Cabras         Burros     Vacuno
               San Antonio de Esmoruco        7000      1800       650            150        8
               Rio Chilenas                   3500      850        350            95
               Río Mojon                      3200      1250       1700           70         4
               El Tholar                      1500      1100       450            150
               Quillacas                      130       360        1600           45         9
               Río Seco                       650       1200       1850           80         12
               Guadalupe                      2500      2100       550            130
               TOTALES                        18480     8660       7150           720        33
               %                              53,89     25,26      20,85          2,10       0,10
                  Fuente: Elaborado con base en diagnóstico 2006, Medicus Mundi

4.2.2.2 Tenencia del ganado por familia
El tamaño del hato camélido promedio es de 50 cabezas/familia dentro toda la
jurisdicción municipal, siendo el ganado de mayor importancia en el municipio. A
nivel comunal Rió Chilenas tiene mayor llamas por familia (117 cabezas/familia),
seguido de San Antonio de Esmoruco (71/familia), Rió Mojón (47), El Tholar (51) y Rió
Seco (17) llamas/flia; siendo menor la presencia de ganado en las comunidades de
Quillacas de cabezas por familia.
                                          GRAFICO 17: Ganadería Principal




Medicus Mundi
50
Plan de Desarrollo Municipal San Antonio de Esmoruco




El ganado camélido es el generador Vicuñas    en la comunidad Tholar,
económico en la comunidad Río donde también se practica la esquila a
Chilenas                           nivel comunal

                  Fuente: Elaborado con base en diagnóstico 2006, Medicus Mundi
En cuanto a la cría de ganado caprino el tamaño promedio del hato es de 20
cabezas por familia, siendo mayores los índices de las comunidades de Rio Mojón,
Quillacas y Rio Seco, en ganado ovino las familias de Guadalupe, Rio Chilenas y San
Antonio de Esmoruco son las que tienen mayor cantidad de cabezas/familia; por
otro lado en todas las comunidades se destaca la crianza de animal de carga
(burros) predominante por cantidad en las comunidades de Rio Chilenas y San
Antonio de Esmoruco.

                           CUADRO 52: Tenencia de ganado (cabezas/familia
                             Comunidad                 Llamas/flia.    Ovejas/flia   Cabras/flias
                     San Antonio de Esmoruco           71,43          18,37          6,63
                     Río Chilenas                      116,67         35,42          14,58
                     Río Mojon                         47,06          18,38          25,00
                     El Tholar                         51,72          37,93          15,52
                     Quillacas                         3,51           9,73           43,24
                     Río Seco                          9,56           17,65          27,21
                     Guadalupe                         52,08          43,75          11,46
                     Totales                           47,80          23,28          19,22
                     Porcentaje                        50,29          25,89          20,52
                  Fuente: Elaborado con base en diagnóstico 2006, Medicus Mundi

4.2.2.3 Productos y subproductos
El producto principal de la producción ganadera es la carne, seguido de la fibra,
cuero de llama, ovino y caprino que es aprovechada para consumo y
comercialización elaborándose productos de mayor valor agregado. El principal
subproducto y el más importante que se obtiene de la carne de llama es el charque,
este subproducto puede ser utilizado inmediatamente en cualquier época del año.
                                           GRAFICO 6: Ganadería Principal


Medicus Mundi
51
Plan de Desarrollo Municipal San Antonio de Esmoruco




                         Secadora de charque en la comunidad Río
                         Chilenas
                  Fuente: Elaborado con base en diagnóstico 2006, Medicus Mundi
Entre otros subproductos tenemos el estiércol de las diferentes especies ganaderas,
utilizado principalmente como fertilizante orgánico durante la siembra de los cultivos,
también sirve como combustible para la cocción de alimentos.

4.2.2.4 Manejo de praderas y forrajes
En el municipio de San Antonio de Esmoruco no existe manejo de praderas, ya que el
pastoreo es libre y compartido con todas las comunidades; por consiguiente surge el
proceso de degradación y baja regeneración natural de flora silvestre, por el manejo
inadecuado de sus praderas.
El forraje complementario destinado para el ganado son los deshechos de la
producción agrícola como la paja, chala y rastrojo de los cultivos de cebada, trigo
maíz, que son utilizados en la época de estío, en la cual escasea el forraje para el
ganado.

4.2.2.5 Destino de la producción
Según el diagnóstico comunal los pobladores se dedican al faeneado de ganado en
un promedio de 4 a 5 cabezas de ganado/año de los cuales 3 destinan al consumo
familiar, 3 para la venta y 1 para el trueque. En el siguiente cuadro se detalla que
aproximadamente se faenean 6 llamas/año, 4 ovejas/año y 3 caprinos/año; de estos
el 53% es para el consumo familiar, otro 40% para la venta y un 6% destinan al
trueque.




Medicus Mundi
52
Plan de Desarrollo Municipal San Antonio de Esmoruco

                         CUADRO 53: Destino de la producción cabezas/familia

                        Ganado       Pron/familia      Autoconsumo          Venta            Trueque

                      Camélidos      6                 2,5            3                    0,5
                      Ovinos         4                 2,5            1,5
                      Caprinos       3                 1,7            1                    0,3
                      TOTAL          13                6,7            5,5                  0,8
                      Promedio       4,3               2,23           1,83                 0,27
                    Fuente: Elaborado con base en diagnóstico 2006, Medicus Mundi
En lo que respecta a la carne de oveja, el mayor destino es para la venta con el 50%,
el 41% para el consumo familiar y solo el 8% va destinado al trueque, esto debido a
que la carne de oveja tiene mayor requerimiento que de la cabra, por lo que el
precio también es mayor.

                                  CUADRO 54: Destino de la Producción en %
             Ganado        Carneado/flia        Autoconsumo          Venta            Trueque             Total
          Camélidos       6                    41,67              50,00             8,33               100,00
          Ovinos          4                    62,50              37,50             0,00               100,00
          Caprinos        3                    56,67              33,33             10,00              100,00
          TOTAL           13                   53,61              40,28             6,11               100,00
                    Fuente: Elaborado con base en diagnóstico 2006, Medicus Mundi

4.2.2.6 Presencia de enfermedades y sanidad animal
Dentro las principales enfermedades que afectan al ganado esta la sarna y
presencia de garrapatas que incide desde primavera a otoño, presente en llamas
como en ovejas. La ceguera que ataca más a ovinos y caprinos y las sarcocistiosis
que afecta a la carne de las llamas. En el siguiente cuadro detallamos las afecciones
provocados por parásitos y enfermedades:

                                      CUADRO 55: Parásitos por Ganado
             Ganado                Patología                    Nombre Científico                   Nombre Nativo
                          Piojo                          Lonognathu damaliana                     Itha( piojo)
                          Garrapata                      Sarcoptes scabiei                        Karachi
           Camélido
                          Parásitos                      Sarcosistosis                            Falsa Triquina
                          Tenias                         Moniezia benedini y expanza              Tenia
                          Fasciola Hepática              Fasciola Hepatica                        Tálpha laqu
                          Sarna                          Sarcoptes scabiei                        Karachi
                          Garrapata                      Amblyomma parvitarsum                    Garrapata
           Ovinos   y
                          Gusano                         Oestrus Ovis                             Muyu muyu
           Caprinos
                          Ceguera                        Conjuntivitivitis                        Ceguera
                          Piojo                                                                   Chuymap’usu
                          Bronquitis                     Dictyocaulus filaria                     Uju usu
           Equino         Piojo                          Lonognathu damaliana                     Itha( piojo)
                          Angina


Medicus Mundi
53
Plan de Desarrollo Municipal San Antonio de Esmoruco

                   Fuente: Elaborado con base en diagnóstico 2006, Medicus Mundi
Los problemas de los animales recién nacidos son las diarreas que es la causa
principal de la mortalidad en la zona, seguida de la debilidad por la falta de
alimentación incluso en adultos.

                                  CUADRO 56: Enfermedades del Ganado
          Ganado                  Patología                   Nombre Científico    Nombre Nativo
                       Aftas                           Estomatitis vesicular      Mal de tierra
                       Uñera                           Fiebre aftosa              uñera
        Camélido       Sucho onq’oy                    Fiebre rábica              Sucho
                       Diarrea                         Colibacilosis              Kechalera
                       Tos                             Neumonía                   Tos
                       Diarrea                         Escherichia coli           K’echalera
        Ovinos   y     Uñera                           Fiebre aftosa              uñera
        Caprinos       Sucho onq’oy                    Fiebre rábica              Sucho
                       Tos                             Neumonía                   Tos
                   Fuente: Elaborado con base en diagnóstico 2006, Medicus Mundi
El tratamiento de las diferentes afecciones es casera y con mucha deficiencia, solo se
cuenta con el apoyo de las AZCCA que brindan capacitación y asistencia técnica a
sanidad animal; sin embargo este es insuficiente y de poca escala, además que no
es practicada por todos.

4.2.2.7 Infraestructura productiva
La infraestructura productiva mejorada es inexistente en el municipio, el
mantenimiento del ganado camélido, ovino y caprino en el sector se lo realiza en
corrales pequeños hechos en base a materiales del lugar, también son protegidos por
las praderas y serranías de la zona.
En el distrito existen cuatro baños antiparasitarios los mismos que se encuentran en
mal estado y son muy poco utilizados.

4.2.2.8 Organización de la fuerza de trabajo
La familia es la única fuerza de trabajo para la actividad pecuaria en el Municipio,
por sus características la madre ocupa un papel de importancia durante la actividad
del pastoreo y es prácticamente responsable de su manutención y seguridad del
ganado, la participación de los varones es mayor durante la castración, los baños
antiparasitarios y la comercialización de productos especialmente carne. Por otro
lado la mujer tiene mayor participación en la sanidad animal casera y en el trueque
de productos.




Medicus Mundi
54
Plan de Desarrollo Municipal San Antonio de Esmoruco

                                    CUADRO 57: Organización del trabajo

                                                      PARTICIPACIÓN DE LOS MIEMBROS EN (%)
                       ACTIVIDADES
                                                  PADRE       MADRE           HIJOS        TOTAL
                 Pastoreo                       10%          50%         40%           100%
                 Sanidad animal                 40%          60%                       100%
                 Comercialización               70%          40%                       100%
                  Fuente: Elaborado con base en diagnóstico 2006, Medicus Mundi



4.2.2.9 Costos de producción pecuaria
Así como en la producción agrícola los productores no realizan balance económico,
ocurre también en la producción pecuaria; a diferencia de la agricultura los costos
de producción son pocos, ya que no es considerado el tiempo de trabajo que
realizan durante el pastoreo en valor económico; de todas manera en el siguiente
cuadro se muestra un balance de la relación beneficio- costo.

                    CUADRO 58: Costos de producción                ovinos y caprinos p/carne
                   Actividad                  Concepto         Unidad    Cantidad     PU ( Bs)      Total
           Costo de producción
           Manejo
                                          Pastoreo           jornal      365          7            2555
                                          Sanidad Animal     productos   2            8            16
                                          Castración         jornales    1            15           15
                                          Insumos: forraje   Kg.
           Total Costo                                                                             2586
           Venta de producción
           Ingreso por comercialización                      cabezas     35           70           2450
           Ingreso Neto                                                                            -136
           Relación/ Beneficio/Costo                                                               0,94
                  Fuente: Elaborado con base en diagnóstico 2006, Medicus Mundi
De acuerdo al resultado de costos de producción se muestra que los costos versus la
producción y precio en el mercado no llega a cubrir la inversión cuantificada; por
tanto la relación beneficio-costo es menor a 1, razón por la cual la producción
pecuaria es considerada de autoconsumo, ya que esta actividad no tiene como fin
principal generar ingresos económicos constantes, es más una actividad de reserva
económica para aliviar los gastos de emergencia y tener acceso a la carne para su
alimentación.




Medicus Mundi
55
Plan de Desarrollo Municipal San Antonio de Esmoruco

4.2.3 Sistemas de producción forestal

4.2.3.1 4.2.3.1. Especies y superficies
Al no existir producción forestal la existencia de sistemas de producción dedicada a
la producción es prácticamente nula y se aprovecha solo para consumo doméstico y
forraje para el ganado.
                                 GRAFICO 18: Utilización de los recursos forestales



                                                                      Acopio de leña
                                                                      para la cocción de
                                                                      alimentos      (Río
                                                                      Mojón)



                     Fuente: Elaborado con base en diagnóstico 2006, Medicus Mundi
4.2.4 Sistemas de caza, pesca y recolección

De alguna manera se están implementando sistemas de crianza de peces en
estanques rústicos con especies de carpa de carácter familiar, con el objetivo de
diversificar la alimentación de la familia.
                           GRAFICO 19: Recursos alimenticios obtenidos mediante la caza




                                Viscacha    (Lagostomus   Viscaccia )su
                                presencia es generalizada prefiriendo
                                esconderse     en      la    montañas,
                                comunidad Tholar
                  Fuente: Elaborado con base en diagnóstico 2006, Medicus Mundi
La caza no tiene periodos específicos y se lo realiza a lo largo del año especialmente
la caza de perdiz y viscacha.




Medicus Mundi
56
Plan de Desarrollo Municipal San Antonio de Esmoruco

4.2.5 Sistemas de Producción Artesanal y/o Microempresarial

4.2.5.1 Sector artesanal

4.2.5.1.1         Principales productos
El potencial existente para desarrollar el sector artesanal es evidente, existe una
diversidad de productos que son elaborados en las distintas comunidades como:
prendas de vestir y otros. Entre los principales se tiene guantes, hondas, medias,
phullus, sogas, chulos, hilo y bayeta; utilizando materia prima del lugar que está al
alcance de la mayoría de la población (fibra de camélidos y de oveja).

4.2.5.1.2         Tecnología empleada
En el distrito aún no existen organizaciones productivas, la producción es aún familiar
y manual, la totalidad de los productos elaborados son textiles con materia prima
local ,lo que permite abaratar los costos de producción.

4.2.5.1.3         Volumen y Destino de la producción
La producción en su mayoría es de mínimo volumen ya que no se cuantifica por ser
de tipo familiar y de carácter temporal; aún las comunidades están en proceso de
capacitación por las AZCCAS y no han elaborado productos para el mercado.

4.2.5.1.4         Organización de la fuerza del trabajo
El trabajo artesanal es realizado mayormente tanto por madres, hijas y padres,estas
labores se lo realizan durante el pastoreo, y la época de invierno.
4.2.6 Sistema de Producción Minera

4.2.6.1 Principales Productos
En el municipio la actividad minera industrial no existe, pero si se realiza una
explotación familiar por temporadas necesarias y este tipo de producción familiar no
es cuantificada; y la misma está enmarcada a la explotación de oro y otros
minerales no metálicos como la kollpa, yeso y cal.

4.2.6.2 Volumen de la Producción y Destino
Los volúmenes de la producción no son cuantificadas, pero según el diagnóstico se
determinó un volumen promedio familiar de 1.5 gramos de oro. El destino que se da a
la explotación del oro es generalmente a la venta urbana y la kollpa está destinada
para uso familiar dentro la misma comunidad.




Medicus Mundi
57
Plan de Desarrollo Municipal San Antonio de Esmoruco

4.3                                                    Sistemas de Comercialización

4.3.1 Formas de comercialización

Por las característica socioeconómicas y de topografía de la región, debemos
destacar que existen dos tipos de comercialización: una la venta directa y otra el
trueque. La venta se realiza en ferias urbanas de la ciudad de Tupiza, Villazón y La
Quiaca de Argentina que permite al productor obtener mayor ventaja que el
trueque. El trueque caracterizado por recibir un producto a cambio de otro de similar
en volumen, pero tienen menor beneficio ya que los valores dados no son los mismos
que la venta.
4.3.2 Ferias y mercados

En el municipio de Esmoruco no se realizan ferias locales que permitan la
comercialización de sus productos, necesariamente tienen que llevar su producto a
lugares de comercialización y consumo, como Tupiza, Villazón, la Quiaca de
Argentina, lo que influye en la ganancia por venta del producto.
4.3.3 Principales productos comercializables

Los principales productos comercializables son la carne de llama y oveja, también la
fibra, lana y cueros de estos animales en mínimas proporciones.
4.4                                                    Recursos Turísticos

4.4.1 Atractivos turísticos

En el Municipio existen grandes atractivos turísticos que aún no están en el mercado,
debido a la inaccesibilidad de la región y medios de transporte. Entre los atractivos
más conocidos por los habitantes del lugar se destacan:

                            CUADRO 59: Atractivos Turísticos por Comunidad
    COMUNIDAD                                                     Atractivo

                      Cuenta con Phiña Phujo, Turkuyoc, Cruz Cucho, Ruinas de San José, Sumir Q’ucha, Laguna
                      Tucunquis, Laguna Arenales, Piedras preciosas, Cuevas Palca, Vicuña Huasi, Tunel del Inca,
  Esmoruco
                      Ciudad antigua de Chullpas Ovejería, Trapiche ingenio, Yaretayoc Laguna, Los Chipayas, Silkuska,
                      Incarrumi, Gorra del diablo, Oqe Orqu.

                      Lago Morante, Rivera cambio de Colores, Morada Pabellón, Hornillos, Intihuasi, Casa del Diablo,
  Río Chilenas
                      Ohouchu Laguna.
                      Pila Waico, Corral montes C. PIEDRA, cuidad de Chullpas, Wira Khochiyoc, Pitaska cueva, Calatus
  Rio Mojón
                      Chullpar, Q’uinsa Wasi, Fundición de Oro, Wancar atractivo.
                      Aguas Termales, Pinta Esquina, Puerta del Sol, Salón Cueva, Sajra Pasana, Cueva Obscura, Torre
  El Tholar
                      Mayu, Piedras Gigantes.
  Quillacas           Wancap de Burro, Iglesia de Chullpas, Quinsa Punk’u, cobre Senda.




Medicus Mundi
58
Plan de Desarrollo Municipal San Antonio de Esmoruco

                      Salón comunidatario, Puerta del Sol, Campana Torre, Torre Hongo,Sacrificio del Inca, Torres
  Rio Seco
                      Gemelas, Tunturun Cueva, Torreyoc.
                      Aguas termales, Ciudad de Roma, Hotel Cueva, Pintask’a, Runa Miau Orko, Ocho Lagunas, Iglesia
  Guadalupe           del diablo, Laire Torre, Ciudad perdida, Molino Cueva, Camino del Inca, Guante, Phalta Cueva,
                      Cuajar de Vicuñas, Phiña Phuj’o, Cura y Sacristán, Ronda de Sampoñeros, Padre Torre.
                  Fuente: Elaborado con base en diagnóstico 2006, Medicus Mundi
Los paisajes turístico naturales en el municipio no se encuentran catalogados en su
totalidad entre las mas conocidas por los comunarios tenemos las siguientes:
                           GRAFICO 20: Paisajes y formaciones naturales para el turismo




Ciudad    de   Roma, Campana Torre en                                    la Comedor    del   Diablo,
comunidad Guadalupe  comunidad Río Seco                                     comunidad Tholar

                  Fuente: Elaborado con base en diagnóstico 2006, Medicus Mundi
4.4.2 Zonificación Turística.

Recurriendo a la información del punto 4.4 “recursos turísticos” se ha identificado lo
siguiente:
Región arqueológica: Esta compuesta por una serie de ruinas como: Ciudad e Iglesia
antígua de Chullpas, Ovejería.
Región Paisajística: La ciudad de Roma, aguas termales y otros.
4.4.3 Características del Flujo Turístico

El flujo turístico en la actualidad es prácticamente inexistente por las dificultades que
presenta el ingreso a la región, por la falta de caminos y la falta de infraestructura
hotelera y servicios, básicos.
Ocasionalmente pasan movilidades turísticas pero no realizan ninguna parada en las
comunidades, es decir no dejan beneficios a los comunarios.
4.5                                                    Sistema económico municipal

Según la sistematización de la información anterior y el sistema de producción
agropecuario nos permite deducir que existen pocas áreas productivas: La
ganadería camélida y la producción agrícola.



Medicus Mundi
59
Plan de Desarrollo Municipal San Antonio de Esmoruco

4.5.1 Zonificación pecuaria

4.5.1.1 Región potencial para la producción de camélidos
Se ubica en gran importancia en las comunidades de San Antonio de Esmoruco, Río
Chilenas y Rió Mojón; en segundo lugar de importancia está el ganado ovino en las
comunidades del El Th’olar, Río Seco, San Antonio de Esmoruco y Guadalupe y el
ganado caprino en las poblaciones de San Antonio de Esmoruco, Río Seco y
Quillacas.




Medicus Mundi
60
Plan de Desarrollo Municipal San Antonio de Esmoruco


    5 ASPECTOS ORGANIZATIVOS INSTITUCIONALES
5.1                                                    FORMAS                 DE          ORGANIZACIÓN
       SECCIONAL, COMUNAL, E INTERCOMUNAL.

La organización social al interior del municipio está basado por el corregidor y las
OTB’s en cada una de las 7 comunidades, esta autoridad es el representante del
Estado cuya función es coordinar y organizar diferentes actividades en la comunidad.
Es elegido por los comunarios siendo el nexo entre OTB’s, autoridades comunales,
municipales y suprefecturales; es decir es la máxima autoridad de su comunidad.
Existe también el Cacique, que es una autoridad originaria representativa y cuya
función es guardar el orden social sancionado y castigando la mala conducta de los
pobladores dentro su comunidad.
5.1.1 Organizaciones Territoriales de Base y asociaciones Comunitarias.

En el municipio existen siete Organizaciones Territoriales de Base (OTB’s), todas con
personería jurídica. El rol que cumplen estas organizaciones es velar por los intereses
de cada una de las comunidades, como sujetos de su desarrollo, establecido en la
ley 1551 de Participación Popular que les permite identificar, priorizar diferentes
proyectos en sus comunidades y participar en la ejecución de los mismos.

                                       CUADRO 60: Registro de OTBs
                                                       Nº Pers.
                        Nombre de la OTB                          Tipo de OTB           Fecha
                                                       Jurídica
                  San Antonio de Esmoruco          37604          Campesina        20-Jun-95

                  Río Chilenas                     32703          Campesina        10-Abr-97

                  Río Mojón                        41901          Campesina        20-Jun-95

                  El Tholar                        52602          Campesina        10-Abr-97

                  Quillacas                        42002          Campesina        20-Jun-95

                  Río Seco                         31806          Campesina        20-Jun-95

                  Guadalupe                        31705          Campesina        20-Jun-95

                  Fuente: Elaborado con base en diagnóstico 2006, Medicus Mundi
5.1.2 Organizaciones sociales funcionales.

En el Municipio existen una serie de instituciones funcionales, para el sector pecuario,
educativo, social y de género como son las:




Medicus Mundi
61
Plan de Desarrollo Municipal San Antonio de Esmoruco

5.1.2.1 AZCCAs de San Antonio de Esmoruco
Los productores de camélidos de las distintas comunidades del municipio están
conformados en Asociaciones Zonales de Criadores de Camélidos (AZCCAs), que son
parte de ARCCA (Asociación Regional de Criadores de Camélidos),

5.1.2.2 ARCCA
Asociación Regional de Criadores de Camélidos, tiene actividades de capacitación,
asistencia técnica a todas las AZCCAS en producción, acopio, transformación y
comercialización a todas las AZCCAS, hasta la fecha solo se ha logrado trabajar el
aprovechamiento de fibra de llama y específicamente atendiendo problemas
específicos de sanidad animal, esquila y otros.

5.1.2.3 ARMAVI-SI
Es la Asociación Regional de Manejadores de Vicuña Sud Lípez, en el cual están
involucradas algunas comunidades del municipio.

5.1.2.4 CLUB DE MADRES
Organización social que involucra directamente a mujeres madres de familia de
todas las comunidades, cuyo objetivo es promover la participación de la mujer a
través de la realización de distintas actividades como ser: talleres de capacitación en
salud, artesanía, cocina, fortalecimiento de la organización, actualización y otros.

5.1.2.5 JUNTA ESCOLAR:
Instancia importante en cada una de las Unidades Educativas, que coadyuva el
trabajo del sector educativo.

5.1.2.6 CLUB DEPORTIVO:
Pocas son las comunidades que aún cuentan con Club Deportivo debido a la
migración especialmente de los varones, por tanto este tipo de organización va
desapareciendo.

5.1.2.7 COMITÉ DE VIGILANCIA
Constituida por efecto de la promulgación de la Ley 1551 de Participación Popular y
cumple la función de Control Social dentro del Municipio, controlando la buena
distribución de los recursos provenientes del Tesoro General de La Nación; su
conformación esta constituido por un representante por cantón.
5.1.3 Mecanismos de Relacionamiento interinstitucional.

Las relaciones de las diferentes organizaciones sociales y funcionales existentes en el
municipio son directas. No existe el celo entre estas. Sus dirigentes coordinan para
varias actividades conjuntamente con las autoridades municipales y pobladores de
las diferentes comunidades mediante reuniones, asambleas, trabajos, de acción
comunal, etc.


Medicus Mundi
62
Plan de Desarrollo Municipal San Antonio de Esmoruco

5.1.4 Instituciones Públicas y Privadas identificadas en las áreas

Las instituciones existentes en el municipio, son pocas por lo que aún no se ha
alcanzado el desarrollo de las comunidades; sin embargo las instituciones públicas
presentes en el Municipio, son las siguientes:
Corregimiento.- Instancia de máxima autoridad comunal dentro el distrito; su función
es de coordinar y organizar diferentes actividades en la comunidad; siendo el nexo
entre las autoridades comunales y seccionales, además de ser representante del
Gobierno Departamental y Nacional.
Fe y Alegría. Coadyuva al funcionamiento del internado escolar, con apoyo en
infraestructura, mobiliario con el objetivo de ampliar la cobertura escolar y asegurar
la permanecía.
Iglesia católica.- Institución presente en la localidad de Esmoruco, la cúal se dedica
a las actividades religiosas y sociales, en beneficio de la colectividad.
Dirección Distrital de Educación de San Pablo de Lípez.- Cumple tares referentes a la
educación, está conformado por un núcleo educativo y 6 UE seccionales.
PMA: Coadyuva al Desayuno y Almuerzo Escolar en todas las comunidades y al
programa ALFALIT.
ONG medicus mundi: institución presente en el municipio, que trabaja en todas las
comunidades a través de un programa integral de Salud, Educación, Saneamiento
Básico, Fortalecimiento de las capacidades locales, capacitación y asistencia
técnica en la producción agrícola, ganadera, construcciones civiles y otros, etc.
Programa de Alfabetización del Gobierno Nacional Yo Si Puedo, está siendo
implementado en todas las comunidades del Municipio.
Centro de Salud San Pablo de Lipez.- Es la entidad responsable del funcionamiento de
servicios de salud en la sección a través de los 5 establecimientos de salud.
FPS.- Entidad gubernamental, que actualmente trabaja con el Municipio en                       la
ejecución de proyectos de Educación.
ENTEL: Empresa Nacional de Telecomunicación con servicio solo en la localidad de
San Antonio de Esmoruco.
5.2                                                    Funcionamiento del Gobierno Municipal

5.2.1 Estructura Administrativa

El gobierno Municipal de San Antonio de Esmoruco presenta un organigrama tipo
lineal funcional, el cual se presenta en el gráfico 21.




Medicus Mundi
63
Plan de Desarrollo Municipal San Antonio de Esmoruco

                                 GRAFICO 21: Organigrama del Gobierno Municipal
                                          HONORABLE CONSEJO MUNICIPAL



                                          HONORABLE ALCALDE MUNICIPAL



                                         ADMINISTRADOR FINANCIERO DE LA
                                                 MANCOMUNIDAD



                           SECRETARÍA DE             ASISTENTE            ASISTENTE
        PERSONAL DE
                                LA                 TÉCNICO DE LA           TÉCNICO       CHOFER
          SERVICIO
                           MANCOMUNIDAD            MANCOMUNIDAD        OPERATIVO LOCAL


                  Fuente: Elaborado con base en diagnóstico 2006, Medicus Mundi
El nivel directivo, conforme a la Ley de Municipalidades se traza el objetivo de cumplir
con las Políticas, Planes, Programas y Proyectos insertos en el PDM, DGDES, PDDES, PEI,
velando su cumplimiento a través del Programa Operativo Anual, en coordinación
conjunta con el Concejo Municipal y Comité de Vigilancia.
5.2.2 Capacidad Instalada y Recursos.

Para el cumplimiento de sus funciones, el Gobierno Municipal no dispone de medio
de transporte, por lo que las autoridades municipales se trasladan como toda la
gente en el carro turnero que sale todas las semanas.

                       CUADRO 61: Capacidad instalada del Gobierno Municipal

                     Infraestructura             Medio de transporte
                                                                  Equipos de Oficina
                                                             1 Computadora
                                                             1 impresora
              Edificio de 2 plantas
                                                             Radio de Comunicación rural
              Salón Comunal
                                                             Escritorios
                                                             Sillas
                                                             Mesas
                                                             Máquina de escribir
                  Fuente: Elaborado con base en diagnóstico 2006, Medicus Mundi
Para el desarrollo y cumplimiento de sus funciones cuenta con manuales de
funciones, estructura orgánica, reglamentos específicos que no están actualizados.
Los sistemas que funcionan como herramientas del sistema administrativo dentro del
Municipio son:
SINCOM (Sistema de Contabilidad Integrada): Es utilizada por el contador, aplicando
herramientas en la elaboración de presupuestos de recursos y gastos, elaboración del
POA, Estados financieros, conciliación de cuentas entre otras obligaciones
necesarias, para el cumplimiento de las obligaciones emanadas por el Ministerio de
Hacienda.




Medicus Mundi
64
Plan de Desarrollo Municipal San Antonio de Esmoruco

SIMAT (Sistema Municipal de Administración Tributaria): Sistema aplicado para el
cobro de impuestos Municipales.
5.2.3 Ingresos Municipales.

El gobierno Municipal para su funcionamiento cuenta con recursos provenientes de
diferentes cuentas comos ser:
Participación Popular.
Seguro Universal Materno Infantil (SUMI).
Recursos Propios.
HIPC II Educación.
HIPC II Salud.
HIPC II Infraestructura.
Impuesto Directo de Hidrocarburos (IDH).

5.2.3.1 Ingresos gestión 2006
El siguiente cuadro presenta en detalle los ingresos programados para la gestión 2006:

                             CUADRO 62: Recursos disponibles Gestión 2006

                                                                        RECURSOS (Bs.)
                                        FUENTE
                                                                    Parcial         Total
             Recursos de Coparticipación Tributaria                            339372.00
             Recursos IDH                                                      186395.00
              2.a Coparticipación IDH                                          0
              2.b Compensación y/o nivelación IDH                              0
              3.a Recursos HIPC II - Salud                       5341.00
              3.b Recursos HIPC II - Educación                   9128.00
              3.c Recursos HIPC II - IPS                         82616.00
             Recursos Específicos (Propios)                                    2.000,00
             Saldo de Caja y Bancos (proyectado al 31-12-2005)                 0
              5.a Saldo Participación Popular 2005                             0
              5.b Saldo Seguro Universal Materno Infantil 2005                 0
              5.c Saldo IDH 2005                                               0
              5.d Saldo HIPC II - Salud 2005+B23                               0
              5.f Saldo HIPC II - IPS 2005                                     0
              5.g Saldo Rec. Específicos (Propios) 2005                        0
              5.h Otros saldos bancarios 2005                                  0
             Otros Recursos                                                    0
             TOTAL RECURSOS                                                    662560.00
              Fuente: Elaboración con base a información de la Dirección Financiera




Medicus Mundi
65
Plan de Desarrollo Municipal San Antonio de Esmoruco


                      6 ASPECTOS SOCIO ECONÓMICOS
6.1                                                    Índice de Pobreza

El indicador de pobreza utilizado en nuestro país (INE) es el porcentaje de hogares
que no cubren las Necesidades Básicas, es decir que sus necesidades básicas están
insatisfechas “NBI”, de acuerdo a este indicador, en el municipio de San Antonio de
Esmoruco el índice de pobreza se ha mantenido desde 1992 al 2001 en 99.8%.
Parámetro que indica, que la pobreza es alta, es decir que la población carece de
servicios de agua potable, saneamiento básico, inadecuados niveles de educación,
ineficiente atención en salud, vivienda, medios de transporte, etc.
6.2                                                    Análisis de Ingresos y Gastos Familiares.

6.2.1 Ingresos familiares monetarios.

Los ingresos económicos de las familias del Municipio, provienen de la
comercialización de los productos pecuarios; siendo posible el ingreso de otras
actividades económicas como la minería, poca producción agrícola, la venta de oro
familiar.
En el siguiente cuadro se muestra un ingreso promedio familiar, según las
características de la producción agropecuaria tipo tradicional y sistema de vida de la
mayoría de sus pobladores.

                                    CUADRO 63: Ingreso familiar por Año
                                                                       Precio      Precio
                                                           Cantidad
                        Producto/año      Unidad                       Unitario     Total
                                                           Por año
                                                                         Bs.         Bs.
                       Pecuaria
                       Llamas            Cabezas       4              130         520
                       Ovino             Cabezas       4              110         440
                       Cabras            Cabezas       3              100         300
                       Otros
                       Oro               gramos        1,5            120         120
                       Emigración                                                 3000
                       Ingreso Total                                              4380
                       Ingresos mensuales en Bs.                                  365
                  Fuente: Elaborado con base en diagnóstico 2006, Medicus Mundi
De acuerdo al cuadro anterior observamos que en municipio de Esmoruco son bajos,
por tanto se estima que el ingreso familiar percibido anualmente es
aproximadamente de 4380 Bs/año.




Medicus Mundi
66
Plan de Desarrollo Municipal San Antonio de Esmoruco

6.2.2 Gastos productivos, canasta familiar, vestido y servicio.

La forma de vida en el Municipio se caracteriza por ser una economía de
subsistencia, ya que todos los ingresos monetarios sirven para paliar los gastos de
alimentación, gastos de material escolar, transporte especialmente por el alto costo
del mismo que minimiza los ingresos netos; por tanto las familias de esta región tienen
una economía para paliar la canasta familiar, sin considerar otros gastos
imprescindibles para vivir dignamente, como ser acceso a luz de panel solar,
vestimenta, artefactos domésticos y otros.
Para determinar las características del gasto familiar se ha tomado como referencia
el gasto promedio de una familia de 4 miembros y los precios de los diferentes
productos adquiridos únicamente en las feriales urbanas.

                                          CUADRO 64: Gasto familiar
                                                           Gasto
                                                                     Gasto Anual
                          Descripción                     Mensual                    Porcentaje
                                                                      Promedio
                                                         Promedio
                Alimentación                           275          3300           72%
                Educación y salud                      20           240            5%
                Transporte                             70           420            9%
                Producción Agropecuaria                             350            8%
                Imprevistos                                         300            6%
                Total                                  365          4610           100,00
                  Fuente: Elaborado con base en diagnóstico 2006, Medicus Mundi
En el sector, la adquisición de productos de primera necesidad lo realizan en la
ciudad de Tupiza, Uyuni, por tanto el costo de transporte promedio por persona en la
zona es de Bs. 60/mes, más el costo de carga de 10 Bs, haciendo un total de
70Bs/trasnporte en un solo viaje.
6.3                                                     Mano de Obra Salariada.

6.3.1 Clasificación de la población por condición de ocupación

En el municipio, la proporción de mano de obra asalariada para los habitantes del
lugar es nula, ya que solo el personal de salud, educación, de ONG’s médicos mundi,
son los que cuentan con un salario mensual permanente, y este recurso humano
generalmente es forastero, sin crear fuentes de trabajo para la propia población de
San Antonio de Esmoruco; sin embargo la mano de obra familiar solo es empleada
durante la producción agrícola y ganadera, la misma no es remunerada, es
retribuida solo por la misma producción.
La mano de obra asalariada se manifiesta en las personas que migran a los centros poblados y
cercanos de manera temporal, donde los varones desempeñan trabajos de albañilería, minería,
comercio, cosecha, etc y las mujeres como trabajadoras del hogar y comerciantes, como segunda
actividad importante después de la agropecuaria.




Medicus Mundi
67
Plan de Desarrollo Municipal San Antonio de Esmoruco

6.4                                                    Relación de Género

6.4.1 Roles de Hombres y Mujeres en el sistema de producción

Se estima que la ocupación del tiempo tanto de hombres como mujeres es similar,
siendo la distribución de ocupaciones conyugales de mayor responsabilidad donde
la ocupación de la mujer mayormente está destinada a tareas agroproductivas y
hogareñas; los varones tienen igual participación y mayor responsabilidad en el
proceso productivo y comercial de la actividad agropecuaria; especialmente
durante la preparación de terrenos para ampliar el área agrícola, sanidad animal, y
la comercialización de los productos.
Las actividades agropecuarias son similares durante el año, con el pastoreo continuo,
y en épocas de poco pasto los hombres migran y las mujeres asumen mayor
responsabilidad en sus cotidianas y diferentes actividades.
6.4.2 Participación de la mujer en la toma de decisiones (nivel familiar, comunal y
seccional).

La participación de la mujer en la toma de decisiones es baja, a pesar que en cada
comunidad existen centro de madres, la mayoría no acude, si lo hace solo es para
capacitarse en actividades domésticas.

                           GRAFICO 22: Rol de la mujer en temas comunales




                         Reducida participación de la mujer en reuniones
                         comunales (Rio Seco)

                  Fuente: Elaborado con base en diagnóstico 2006, Medicus Mundi
En aspectos de asumir cargos políticos y sociales aún se observa que las mujeres se
cohíben de estos aspectos por falta de tiempo, por timidez y desconocimiento.



Medicus Mundi
68
Plan de Desarrollo Municipal San Antonio de Esmoruco




Medicus Mundi
69
  Plan de Desarrollo Municipal San Antonio de Esmoruco


             7 ANÁLISIS DE POTENCIALIDADES Y LIMITACIONES
  7.1                                                     Dinámica interna

  7.1.1 Aspectos físico naturales

  El análisis de las potencialidades y limitaciones de cada una de las variables físico –
  naturales es el siguiente:

   CUADRO 65: Matriz de Potencialidades y Limitaciones de los Aspectos Físico – Naturales del
                                         Municipio San Antonio de Esmoruco
 VARIABLES DE
                                     POTENCIALIDADES                                            LIMITACIONES
  REFERENCIA
                                                                              Acceso y vinculación limitado a estas comunidades
                                                                              en épocas de lluvias, donde la topografía y las
                    MUNICIPIO SAN ANTONIO DE ESMORUCO
                                                                              distancias respecto Al centro poblado más cercano
Situación           Se encuentra situado al Sud Oeste de Bolivia y el Dpto.
                                                                              de importancia que es la ciudad de Tupiza; el
geográfica          de Potosí; muy alejado de la Sede de Gobierno y el eje.
                                                                              municipio no tiene acceso a sus comunidades por
                                                                              la falta de mantenimiento de sus caminos
                                                                              comunales.

                                                                              Falta de políticas claras; municipales, comunales y
                    Una variada diversidad en flora, fauna, microclimas y     de otros actores, destinada a una valoración,
Biodiversidad       otros componentes del medio ecológico alpino, muchas      preservación y protección urgente de los recursos
                    posiblemente únicas de los pisos ecológicos que           naturales. En coordinación directa con los actores
                    conforman el Municipio.                                   locales de las comunidades.


                                                                              La altitud y clima frígido provocan el incremento de
                                                                              las temperaturas, las lluvias son escasas.
                     La única labor rentable es la crianza de camélidos,
                                                                              Presencia de granizadas y heladas que perjudican
                    ovinos, caprinos y otros, cultivos: papa, haba, maíz.
                                                                              el desarrollo y la producción de la incipiente
                    Temperaturas variadas, de un promedio anual de 11.
                                                                              producción agrícola.
Clima               1°C aproximadamente.
                                                                              Sequías prolongadas, lluvias irregulares, y
                    Clima favorable (Temperatura media anual 11.1°C)
                                                                              descenso de las temperaturas que perjudican
                    aptas para la producción de cultivos anuales como
                                                                              incrementar el normal desarrollo de los cultivos.
                    (maíz, papa y otros).




                                                                              Por la topografía y una constante intervención del
                    Suelos aptos para la crianza pastoril pecuaria.           viento, ponen en riesgo constante de erosión, los
                    Se tiene áreas forestales de autoconsumo doméstico,       suelos de gran parte del Municipio.
Suelos
                    de pastoreo, y regiones montañosas que contienen          Falta de practicas, orientadas a la conservación y
                    importantes recursos minerales.                           el mejoramiento de suelos en la mayoría de las
                                                                              comunidades.


 VARIABLES DE
                                     POTENCIALIDADES                                            LIMITACIONES
  REFERENCIA




  Medicus Mundi
70
   Plan de Desarrollo Municipal San Antonio de Esmoruco


                                                                                  La mayoría de reservas de los minerales se
Recursos               Existencia de reservas minerales (oro).
                                                                                  encuentran intactos, esperando que empresas
minerales              Existencia de minerales no metales como la kollpa,
                                                                                  mineras inviertan y también políticas de desarrollo
                       yeso y cal, otros.
                                                                                  del gobierno.
                       Tiene diferentes fuentes de agua entre los que
                                                                                  Elevado costo de infraestructuras para su
                       sobresalen los ríos, vertientes y ojos de agua. La
                                                                                  aprovechamiento (represas, canales de riego,
Recursos hídricos      mayor parte son permanentes. Utilizados para riego y
                                                                                  sistema de agua potable, etc.).
                       consumo.
                                                                                  Falta de educación ambiental en la población local.
                                                               La contaminación atmosférica es de tipo doméstico
Calidad ambiental,     Importantes fuentes de agua dulce, vegetación en
                                                               que su masa no es de importancia.
capacidad              bofedales de regeneración natural, que regulan
                                                               Algunas aves se encuentran en vías de extinción,
regenerativa de los    constantemente el ecosistema de la zona.algunas otras especies también; mamíferos,
RR (suelos,            Aparte las especies forestales locales y pastizales para
                                                               insectos, reptiles y otra biota de estos sectores
vegetación, fauna y    el ganado comunal.                      continúan su desarrollo habitual.
atmósfera)                                                     Suelos superficiales susceptibles a procesos
                                                               erosivos: hídricos, eólicos y carga animal.
                           Fuente: Elaborado con base en DMC 2006, Medicus Mundi
   7.1.2 Aspectos Socio Culturales

   Las potencialidades y limitaciones de los aspectos socio culturales son las siguientes:

      CUADRO 66: Matriz de Potencialidades y Limitaciones de los Aspectos Socio – Culturales
VARIABLES DE
                                    POTENCIALIDADES                                              LIMITACIONES
 REFERENCIA
                                                                            Existe migración temporal y definitiva a diferentes lugares
                      MUNICIPIO SAN ANTONIO DE ESMORUCO
                                                                            del país y el exterior.
                      A nivel Municipal el 50.9 % de la población es
Población                                                                   La mano de obra existente no esta capacitada.
                      femenina, siendo el 24.5 % de la población joven
                                                                            Población muy dispersa en la mayoría de las
                      menor a 19 años.
                                                                            comunidades.
                                                                            En los últimos tiempos se van perdiendo constantemente
                      Gran parte de la población es de origen Quechua
                                                                            los diversos valores culturales de origen tales como:
Base Cultural         (80%).
                                                                            festividades religiosas, actividades comunales,
                                                                            aniversarios, otros.
                                                                            Agua:
                                                                            Todas las comunidades tienen agua segura.
                      Agua:
                                                                            Algunas comunidades tienen la red de cañería instalada
                      Existen fuentes naturales de agua (Ríos, de agua
                                                                            con agua segura.
                      cristalina, que proporcionan agua para consumo)
Acceso a                                                                    Alcantarillado y Letrinas:
                      Energía Eléctrica:
servicios                                                                   Falta de alcantarillado y letrinas en la mayoría de los
                      San Antonio de Esmoruco cuenta con generador
                                                                            comunidades.
                      eléctrico y la mayoría de los centros de salud y
                                                                            Energía Eléctrica:
                      escuelas cuentan con paneles solares
                                                                            Todas las comunidades del municipio no cuentan con
                                                                            energía eléctrica.
                      Se tiene servicio de tarjetero ENTEL en San           En las comunidades del municipio el acceso vial, es
                      Antonio de Esmoruco. Telefonía rural en todas las     deficiente, por la falta de puentes, alcantarillas, cunetas
                      comunidades.                                          badenes y otros.
Transporte y
                      Existe transporte privado ocasional a las             El mantenimiento de caminos es insuficiente.
comunicación
                      principales comunidades una vez por semana.
                      Tienen alcance Radio Panamericana, FIDES y
                      San Gabriel.
VARIABLES DE
                                    POTENCIALIDADES                                              LIMITACIONES
 REFERENCIA


   Medicus Mundi
71
         Plan de Desarrollo Municipal San Antonio de Esmoruco

                                                                                Entre los estudiantes se presenta embarazos no
                           La tasa de analfabetismo es del 30.7 %, siendo la
                                                                                deseados, y un incremento del alcoholismo, con énfasis
                           tasa más elevada en el ámbito provincial.
                                                                                en secundaria y localizado en las capitales de cantón
                           El número de matriculados en el 2006 alcanza a
                                                                                Falta equipamiento en las unidades educativas e
                           456 estudiantes incrementado la cobertura de
      Educación                                                                 infraestructura en algunas comunidades
                           estudiantes en los últimos años
                                                                                La falta de ítem es constante
                           El promedio de años de estudio es de 5.92 años
                                                                                Falta de infraestructura y equipamiento
                           (regular, concluyen primaria)
                                                                                Falta de recursos económicos
                                                                                No existe orientación vocacional
                           Se amplió el SUMI en el municipio.
                                                                                Existe la presencia de enfermedades como: Desnutrición,
                           Asistencia del SUMI con un 70% de menores a 5
                                                                                Infecciones Respiratorias Agudas, Enfermedades
                           años y madres el 37%.
                                                                                Diarreicas Agudas y Anemias.
                           Guadalupe con equipamiento básico de salud.
                                                                                Cobertura del SUMI reducida por las distancias
                           En algunas comunidades existen Centros de
                                                                                En las comunidades no existe un seguimiento al sistema
                           salud, y de primeros auxilios, Postas Sanitarias,
      Salud                                                                     de salud de forma continua, existe carencia de
                           que tienen un personal de salud encargado de
                                                                                medicamentos y equipamiento.
                           realizar visitas periódicas a las comunidades
                                                                                Multiuso en el uso de instrumental por el personal.
                           circundantes, quien es apoyado por los
                                                                                Falta de Educación y concientización a las familias.
                           Responsables Populares de Salud (RPS’s)
                                                                                Llegan medicamentos que no conocen.
                           capacitados por la ONG (Médicos del Mundo).
                                                                                En algunas comunidades falta de habitantes.
                           Esmoruco respeta la interculturalidad
                           Club de madres esta con la capacitación en Los representantes en salud no tienen coordinación con
      Medicina             preparación de pomadas                     la medicina tradicional
      tradicional          Mayor confianza a la medicina tradicional  El costo de curación es mas alto que la medicina general
                           Usan medicamentos artificiales             Hay celos profesionales
                           Experiencias positivas
                                Fuente: Elaborado con base en DMC 2006, Medicus Mundi
         7.1.3 Aspectos económico – productivos

         Los aspectos económicos productivos se analizan a continuación por rubros, sus
         características son las siguientes:

              CUADRO 67: Potencialidades y Limitaciones de los Aspectos Económico – Productivos del
                                              Municipio de San Antonio de Esmoruco
  VARIABLES DE
                                      POTENCIALIDADES                                                 LIMITACIONES
   REFERENCIA
                                                                             Falta de asistencia técnica en producción, comercialización,
                    Los cultivos potenciales son: papa, haba, maíz, trigo y organizaciones productivas, manejo integrado de plagas y
                    cebada.                                                  enfermedades.
                    La mayor parte de la producción utiliza abonos orgánicos Reducción en los rendimientos por las sequías en ciertos años, lo
                    (camélido, ovino, y caprino).                            que alcanza apenas para el autoconsumo de las familias.
                                                                             Elevado costo de transporte de productos.
                    Los cultivos potenciales son: maíz, trigo, cebada.       Inclemencias climáticas como granizo, heladas y lluvias
                                                                             torrenciales que afectan la producción.
Producción agrícola
                    Posibilidades para construir sistemas de riego           Baja productividad de cultivos por sequías constantes.
                    adecuadas a la zona.                                     Falta de asistencia técnica en varias comunidades en la parte
                                                                             agrícola.
                    QUINUA:
                    Terrenos aptos para la Quinua, Saberes locales para      Falta de canales de riego y herramientas.
                    curar enfermedades en plantas cultivadas, El clima es Falta de semillas mejoradas de quinua
                    adecuado                                                 Falta de manejo técnico de los cultivos
                    Existe abono orgánico para la producción natural.
  VARIABLES DE                        POTENCIALIDADES                                                   LIMITACIONES


         Medicus Mundi
72
         Plan de Desarrollo Municipal San Antonio de Esmoruco

   REFERENCIA
                                                                             El agua para riego es insuficiente
                                                                             Las parcelas son reducidas
                    HABA:
                                                                             Pocas familias siembran
                    Terrenos fértiles para el cultivo del haba
                                                                             La producción de haba es baja
                    Clima adecuado
                                                                             Los productores no están organizados(producción individual)
                    Existe demanda de haba principalmente en la Argentina
                                                                             No hay capacitación ni asistencia técnica
                    El uso de abono orgánico es generalizado
                                                                             El cultivo es tradicional (manual)
                    No se utiliza agroquímicos.
                                                                             El trabajo es individual (no hay ayni)
                    Existen canales rústicos para riego (por turnos)
                                                                             El transporte es a lomo
                    Los cultivos se encuentran en potreros
                                                                             Pago de fletes elevados para llevar el producto a Tupiza
                                                                             Las heladas merman los rendimientos
                    Potencial en ganadería: ovinos, camélidos, caprinos y
                                                                             Existencia de enfermedades virales y bacterianas que provocaron
                    equinos para carga.
                                                                             la muerte de una considerable cantidad de cabezas en los años
                    El producto de mayor importancia económica es la
                                                                             2000-01 y en la actualidad son una fuerte amenaza en el sector
                    pecuaria como las llamas, ovejas, cabras.
                                                                             pecuario.
                    Existen terrenos aptos para la producción con pastos
                                                                             Falta asistencia técnica en cuidado, manejo y mejoramiento
                    nativos.
                                                                             genético de ganado bovino, ovino.
                    Existen baños antiparasitarios y campañas de
                    vacunación.
                                                                             Falta de acceso a crédito
                    Se esta implementando la asistencia técnica en la
                    producción.
                                                                             No estamos organizados
                                                                             No hay mejoramiento de ganado
                    CABRAS:                                                  Existen animales perjudiciales (zorro, puma y cóndor)
                    La mayoría de las familias tiene cabras                  Presencia de enfermedades y parásitos
                    Áreas de pastoreo comunal                                Los insumos para baños parasitarios es caro
Producción pecuaria Hay mercado para carne y cuero                           No hay asistencia ni capacitación
                    Contamos con baños antiparasitarios                      No se cuenta con infraestructura adecuada
                    Hay corrales rústicos                                    Insuficientes baños antiparasitarios
                    Tiene dos crías por año                                  El forraje natural es insuficiente
                    El ganado se utiliza en el trueque                       No elaboran queso para la venta
                    El ASCCA apoya con un técnico                            La producción de leche es baja
                                                                             Requiere mayor tiempo de cuidado
                                                                             Sus productos no son muy conocidos
                                                                             Falta de buena selección para empadre
                    LLAMAS:
                                                                             Existe deficiencias en la alimentación
                    Existe buena producción de fibra
                                                                             Falta da dedicación en la cría del ganado
                    La existencia de llamas Karas es buena, existe potencial
                                                                             Los animales salvajes se comen el ganado (condor, puma, etc.)
                    para carne
                                                                             Existen años desfavorables donde el forraje merma
                    Campos de pastoreo extensos
                                                                             Las enfermedades del ganado afectan la calidad y manutención de
                    Clima adecuado
                                                                             los mismos
                    Existen plantas medicinales para su curación
                                                                             Falta consolidar la organización
                                                                             Baja productividad
                                                                             La explotación esta basada en el uso de material y equipo
                    Existen reservas minerales de oro, cobre.                inadecuado
                     No metálicos como: Kollpa, yeso y cal.                  No existe seguridad social ni atención medica en el caso de
Producción minera Así mismo se tiene algunos ríos, donde es posible          accidentes de trabajo
                    explotar arena y piedra de buena calidad para la         El costo energético en el caso de las cooperativas es muy elevado,
                    construcción                                             lo que encarece la producción minera
                                                                             Solo se comercializa materia prima (solo mineral), no existe valor
                                                                             agregado
                    El flujo turístico aumenta cada vez mas, promocionando Falta de promoción económica al sector turístico local.
                    paulatinamente los paisajes naturales como ciudad        No se tiene reconocida ni promocionada muchas rutas turísticas.
Turismo             Roma y otros, en San Antonio de Esmoruco.                Sitios arqueológicos bastante deteriorados y saqueados en la
                    Existe interés en formar albergues comunales y           mayoría de ellos.
                    capacitarse en la atención de los visitantes (turistas)  Falta de apoyo al turismo; caminos, crédito, inversión, etc.


         Medicus Mundi
73
Plan de Desarrollo Municipal San Antonio de Esmoruco

                                                 Falta de infraestructura hotelera e inaccesibilidad por falta de
                                                 caminos.
      Fuente: Elaborado con base en DMC 2006, Medicus Mundi, Diálogo Nacional Bolivia
                                     Productiva, 2004
7.1.4 Aspectos Organizativo – Institucionales

Cada una de las organizaciones existentes en el municipio muestra las siguientes
potencialidades y limitaciones:

   CUADRO 68: Potencialidades y Limitaciones de los Aspectos organizativo – institucionales
 VARIABLES DE
                                 POTENCIALIDADES                                    LIMITACIONES
  REFERENCIA
                      Las autoridades originarias tienen
                      capacidad de organización en actividades    Las autoridades no cuentan con capacitación para
Formas de             de las comunidades.                         desarrollar su gestión con mas efectividad.
organización          Las organizaciones sindicales y juntas      Falta de participación y conocimiento de sus roles en
seccional, comunal    vecinales están reconocidas por la          autoridades y bases.
e intercomunal        población y las siete OTB’s cuentan con     Falta de coordinación entre: organizaciones comunales
                      personería jurídica.                        y gobierno municipal.

                    Presencia de instituciones públicas: Policía
                    Nacional
Presencia de                                                     Un número reducido de instituciones públicas y
                    AZCCAs de Esmoruco ARCCA, ARMAVI-SI,
instituciones                                                    privadas en el municipio.
                    CLUB DE MADRES, JUNTA ESCOLAR,
públicas y privadas                                              Falta de cobertura y apoyo a nivel seccional.
                    CLUB DEPORTIVO, COMITÉ DE
                    VIGILANCIA
                    Se cuenta con Infraestructura regular en la
                                                                 Limitada coordinación Comunidades – Gobierno
                    HAM.
Gobierno municipal                                               Municipal.
                    Incremento de los recursos municipales por
                                                                 En términos de comunicación caminera es deficiente.
                    concepto del IDH.
        Fuente: Elaborado con base en DMC 2006, Medicus Mundi, Diálogo Nacional Bolivia
                                                Productiva, 2004

7.2                                                    DINÁMICA EXTERNA

7.2.1 Potencialidades y limitaciones provenientes de la planificación atingente
departamental

El Plan de Desarrollo Departamental refleja la planificación atingente a nivel
departamental, que nos presenta las siguientes potencialidades y limitaciones:




Medicus Mundi
74
Plan de Desarrollo Municipal San Antonio de Esmoruco

           CUADRO 69: Potencialidades y Limitaciones de la planificación departamental

   EJES TEMÁTICOS                 POTENCIALIDADES                                       LIMITACIONES

                        Los recursos departamentales se han           Elevada politización de la Prefectura
                        incrementado notablemente con el IDH          Burocracia creciente
   Inversión
                        Existe una mayor acercamiento entre la        Elevada centralización de la Prefectura
   prefectural
                        Prefectura y los Gobiernos Municipales.       Falta de una visión integral de desarrollo

                       Fuente: Elaborado con base en DMC 2006, Medicus Mundi
7.2.2 Potencialidades y limitaciones provenientes de la planificación atingente nacional

En el plano nacional, la revolución de Abril de 1952, significó un cambio de rumbo en
la Visión como país, por lo que históricamente Bolivia pasó de ser un país oligárquico,
a tener una visión democrática y moderna4.

                 CUADRO 70: Potencialidades y Limitaciones de la planificación nacional

   EJES TEMÁTICOS                        POTENCIALIDADES)                                       LIMITACIONES



                        A partir del 2000 se prioriza la inversión en los sectores
                        pobres                                                       No existe una adecuada priorización
                        Existe mayor apoyo internacional para la lucha contra la     de la demanda en los municipios
  EBRP                  pobreza                                                      La ejecución de recursos del HIPIC
                        La ejecución del HIPIC ha permitido crear un mayor           ha creado competencia por recursos
                        numero de ítems tanto para maestros como para                en las comunidades
                        personal medico




                        El proceso de descentralización municipal se ha
                        consolidado                                                  Hechos de corrupción crecientes en
                        Los recursos de inversión municipal se han                   los Gobiernos municipales
  Municipalismo
                        incrementado                                                 Baja capacidad administrativa y
                        La población tiene una mayor confianza en los                técnica de los Gobiernos Municipales
                        Gobiernos municipales


                       Fuente: Elaborado con base en DMC 2006, Medicus Mundi
Sin embargo, Bolivia transita hacia la modernidad en un periodo bastante crítico
entre 1950-1982, donde comienza la crisis de la deuda externa en Latinoamérica y
donde Bolivia pasa por su peor crisis económica de su historia con la mayor inflación
del hemisferio en el período 1982-1985. Las estrategias económicas diseñadas por la
CEPAL en la década del 50, empiezan a fallar y Latinoamérica al igual que Bolivia
asume ajustes de tipo estructural que conducen al país a la década del 90 donde se
efectúan las reformas descentralizadoras.




Medicus Mundi
75
Plan de Desarrollo Municipal San Antonio de Esmoruco

7.2.3 Potencialidades y limitaciones provenientes de la oferta institucional.

Las diferentes ONG’S y Fondos brindan cobertura en los aspectos de apoyo a la
producción, infraestructura básica, manejo de cuencas, salud, educación, apoyo a
las microempresas y apoyo a género.

                 CUADRO 71: Potencialidades y Limitaciones de la oferta institucional

    EJES
                              OPORTUNIDADES (POTENCIALIDADES)                           AMENAZAS LIMITACIONES
  TEMÁTICOS

 Oferta institucional

                                                                                 El tramite para gestionar proyectos es muy
                        Existe financiamiento gubernamental para proyectos
                                                                                 demoroso y burocrático
                        productivos y de saneamiento básico
                                                                                 En muchos de los casos piden
 F.P.S                  Los recursos brindados por el FPS son a fondo perdido
                                                                                 modificaciones al estudio presentado,
                        La contraparte municipal es reducida y accesible (del
                                                                                 cuando ya la empresa contratada termino su
                        orden del 20%)
                                                                                 contrato

                                                                                 Existen requisitos exigentes para acceder al
                        Financia créditos a los municipios de acuerdo a la
                                                                                 crédito
                        capacidad de pago que tenga esta instancia
                                                                                  En los municipios pequeños realizar el pago
 FNDR                    Los créditos son a largo plazo y con tasas de interés
                                                                                 de la deuda muchas veces se ve dificultada
                        reducidas
                                                                                 por la diversidad de necesidades de sus
                                                                                 comunidades

                        El presupuesto departamental se a incrementado
                                                                                 Elevada ingerencia política en los órganos
                        notablemente
                                                                                 de decisión departamental
 Prefectura             Existe un cambio en la estructura gubernamental que
                                                                                 Baja capacidad de ejecución del
                        mejorara la capacidad de apoyo de las prefectura
                                                                                 presupuesto departamental
                        (Autonomías departamentales)

Fuente: Elaborado con base en información del Viceministerio de Inversión Publica, FPS, FNDR.




Medicus Mundi
76
Plan de Desarrollo Municipal San Antonio de Esmoruco


                         8 ANÁLISIS DE LA PROBLEMÁTICA
8.1                                                    Aspectos físico – naturales

La problemática de los aspectos físico – naturales, son las característica físico –
naturales y ambientales diversas y accidentadas que no permiten un
aprovechamiento y manejo sostenible de los recursos naturales, realizando una
evaluación de esta problemática es posible construir el siguiente árbol de problemas
de este aspecto.
8.2                                                    Aspectos socio – culturales

La problemática mayor a nivel municipal en el aspecto socio – cultural es que la
población del municipio no ha logrado satisfacer sus necesidades básicas en cuanto
a cobertura de servicios (salud, educación, servicios básicos, transporte y
comunicaciones), atención y calidad.
8.3                                                    Aspectos económico – productivos

La problemática principal de la región es la producción municipal poco diversificada,
insuficiente y con precios muy bajos que no permiten mejorar las condiciones de vida
de la población.
Se presenta una: Utilidad Económica Familiar Reducida, que sintetiza en cierto modo
los bajos ingresos que percibe el productor, ocasionada principalmente por la falta
de capacitación, diversificación y transformación de los productos y falta de
organizaciones económicas, y un mercado consolidado.
8.4                                                    Aspectos organizativo – institucionales

La problemática de este aspecto es el Reducido Nivel de coordinación y
coordinación interinstitucional insuficiente, entre las instituciones públicas y privadas y
estas con el gobierno municipal. La no existencia de relacionamiento entre el
gobierno municipal y las organizaciones económicas.




Medicus Mundi
77
Plan de Desarrollo Municipal San Antonio de Esmoruco

                         GRAFICO 23: Análisis de la problemática (Aspecto físico – natural)



                                                          Características físico – Naturales y Ambientales
                                                       diversas y accidentadas, Aprovechamiento y Manejo
                                                             no sostenible de los Recursos Naturales



    Característic
                          Recursos                      Recursos                           Flora y          Recursos
          as                                                                                                                 Suelos
                          Minerales                     Hídricos                           Fauna            Forestales
    fisiográficas

     Dificulta la                                      Contaminaci                       Agotamiento y
                     Desconocimien       Recursos                       Causante                            Agotamiento
     vinculación                                            ón                          perdida gradual                      Progresiva
                        to de las         hídricos                         de                                  de los
      y acceso         Reservas
                                                        Progresiva                     de de flora, fauna                   degradación
                                       aprovechables                    desastres                            Recursos
         vial           Mineras                        de los lechos                      y especies                         de suelos
                                         reducidos                      naturales                            Forestales
                                                         de agua                            nativas
       Comunidad        Tecnología                      Empleo de
           es           insuficiente                      Ríos y        Inundación,      Intervención       Intervención     Erosión por
       Dispersas y                       Explotació                    desbordamie        del hábitat        del hábitat       manejo
                            y sin         n Minera      quebradas
        Distantes                                                           nto          natural para       natural para   inadecuado de
                          acceso a                         como
          de la                                                         derrumbes,         habilitar          habilitar        cultivos
                           crédito                      depósito de
         Capital                         Utilización                   mazamorras           cultivos           cultivos       (rotación)
                       Contaminaci                        Basura
                       ón ambiental           de                           Cambios
       Topografía                        Productos                        Climáticos
                         creciente                      Falta de
       Accidenta                         Químicos                              y
          da y                                         Educación          alteración
                                          Nocivos
         rocosa                                        Ambiental              del
                                                                          Ecosistem
                                          Falta de                             a
                                          Control



                     Fuente: Elaborado con base en DMC 2006, Medicus Mundi




Medicus Mundi
78
                  Plan de Desarrollo Municipal San Antonio de Esmoruco

                                                                     GRAFICO 24: Análisis de la problemática (Aspecto socio - cultural)




                                                                                         Insatisfacción de las Necesidades Básicas en cuanto a Cobertura Atención y Calidad de
                                                                                          los servicios de Salud, Educación, Servicios Básicos, infraestructura y comunicación.




                                                                                                                                                                                                                                  Infraestructura Urbana,
                               Educación                                                                            Salud                                               Servicios Básicos
                                                                                                                                                                                                                                 Caminos y Comunicación


                              Baja Calidad                                                                       Bajo Nivel de                                          Baja Cobertura de los                       Falta de           Mal Estado de            Falta de
                               Educativa                                                                       Esperanza de Vida                                         Servicios Básicos                         Acceso Vial           Caminos            Infraestructura
                                                                                                                                                                                                                                                                 a nivel
                                                                                                                                                                                                                                                              comunal y
      Elevada tasa             Inadecuada                                                                                             Elevada                                                                      Elevado Costo           Peligro de          seccional
                                                      Falta de                            Baja cobertura de                                                                                      Acceso a
            de                Aplicación de la
                                                 Infraestructura y                                                                 incidencia de      Racionamiento        Inexistencia de                         de apertura y            desastres
                                  Reforma                                                       Salud                                                                                           servicios de
      analfabetismo                               Equipamiento                                                                     enfermedades         de Agua en            Servicios                            mantenimiento         naturales por el
                                Educativa                                                                                                                                                         paneles
                                                                                                                                                       comunidades            Básicos                               de caminos            paso de ríos
                                                                                                                                                                                                  solares                                                      Falta de
                                                                                                                                                                                                insuficiente                             caudalosos sin      espacios de
                                  Falta de          Falta de               Falta de        Baja ejecución           Baja              Falta de                                                                       Población y          defensivos y      esparcimiento,
     Bajo Rendimiento             ítems en          Laboratorios,      Infraestructura     del SUMI y del         Cobertura          difusión en          Falta de                                                  comunidades              suelos           áreas de
                                                                                                                                                                                                Elevado costo
        Estudiantil               unidades          letrinas,           Equipamiento         Seguro de               de              prevención         Mantenimiento                                                 Dispersa            deleznables        recreación,
                                                    talleres,                                                                                                              Alto Costo de        de instalación
                                 educativas                              y Personal             Vejez             Campañas                de             del Sistema                                                                                        polifuncionale
                                                    aulas,                                                                                                                 Instalación de
                                                    viviendas                                                                       enfermedades                            los Servicios                                                                        s, etc.
                                                    para                                                                                                                                                             Topografía
                                                                                                                                                                                                    No Satisface     accidentada
                                Bajo Nivel          profesores                                   Falta de       Campañas a                               Capacidad
                                                                            Falta de                                                 Baja cobertura                                                  a toda la
             Violencia
                               Pedagógico                                                     promoción de      Comunidades                              Insuficiente
           Intrafamiliar                                                   Vinculación                                                de Servicios                              Falta de             Población
                                 Docente                                                       los servicios                                             del Sistema
                                                         Baja               caminera                                                    Básicos                                Apoyo en
                                                    Inversión en                                                                                           de Agua
                                                      el Sector                                                    Campaña de                              Potable             Inversión
                                                                                               Desconfian          Vacunación
            Problemas                                Educativo
                                 Falta de                                                        za de la                               Bajos
        Socioeconómicos
         , Bajo Ingresos
                                Orientación                                                     población                             Ingresos                                 Población
                                                      Distancia
           Económicos           Vocacional           elevada de                                                      Campaña         económicos                                Dispersa
                                                      Unidades                                                        Dental        para atención
                                                     Educativas                              Dificultad de
                                                          a                                  acceso a la                                                                        Bajos Recursos
         Falta de Interés                           comunidade
              de los
                                                                                              centros de            Campaña de                                                 Económicos para
                                                          s
          Estudiantes
                                                                                                 salud                Salud                                                   acceder al servicio


          Creciente Población en Edad
           Escolar con Problemas de
          Embarazos Prematuros y no
                   Deseados


   Considerable
                              Falta de
Población Estudiantil
                            Comunicación
  afectada por el
                            Padre – Hijo -
   Alcoholismo y
                              Docente
   Drogadicción




                                                             Fuente: Elaborado con base en DMC 2006, Medicus Mundi




                  Medicus Mundi
79
Plan de Desarrollo Municipal San Antonio de Esmoruco

                    GRAFICO 25: Análisis de la problemática (Aspecto económico - productivo)


                                                              Utilidad Económica familiar baja; No existe una producción
                                                           diversificada, con bajo valor agregado, insuficiente y con precios
                                                               muy bajos, falta de mercado, que no permite mejorar las
                                                                           condiciones de vida de la población




                                                                                      Producción             Comercio               Producción
                  Producción agrícola             Producción Pecuaria                                                                                       Turismo
                                                                                        Minera                                       Artesanal

                            Baja                                                                                                                                Falta de
                                            Presencia de              Falta de                                Los precios de los
                        Productividad                                                  Sistemas de                                     No existen             Difusión y
                                              parásitos              Asistencia                                 productos son
                                                                                        producción                                   organizaciones          Marteting de
                                              externos,               Técnica                                     muy bajos
                                                                                       rudimentario                                    productivas           los recursos
                                              plagas y                                     s que                                      consolidadas             turísticos
                    Bajo                    enfermedade              Falta de
                                                                                       encarecen el                                                          municipales
  Costo          Rendimiento                 s entre los          Organizaciones
                                                                                         costo de                  Falta de
                   Agrícola                   animales             Productivas
                                                                                        producción             Marketing para la
   Alto Costo        Uso                                                                                       promoción de la      Mano de obra poco       Infraestructura
       de         excesivo                                         Degeneración            Baja                producción local       capacitada y              Hotelera
                                               Campañas
   Producción     de suelos                                         genética del        Productivid                                     reducida              insuficiente
                                                    de
                                                                      ganado                ad
                                               Vacunació
   Alto Costo      Plagas y                    n reducidas
                  Enfermedad                                                                                  Venta en la feria a
       de                                                                             Agotamiento de                                  Mercado local
                      es                                                                                      rescatistas y no al
   Transporte                                                                           Recursos                                    para los productos          Falta de
                                                                                                                 consumidor
    (Falta de                                                                           minerales                                   insuficientes y con       transporte
                  Mala Calidad                    Falta de
   Caminos)                                                                                                                         precios muy bajos,         continuo
                  de Semillas                  Infraestructur
                                               a Productiva:                                                                         mercado externo
    Bajo nivel                                   no existen                            Contaminación           Falta de Acceso      exigente y difícil de      Aunque
   tecnológico     Factores                      establos,                             de los recursos              Vial y                acceder               existe
                  Climáticos                    boticas, etc.                              hídricos             Comunicación                                  Potencial,
                  Adversos                                                                                                                                     Falta de
                                                                                                                                                              Apoyo al
                                                                                                                                                               Turismo
                 Falta de Organizaciones
                        Productivas



                    Falta de Asistencia
                  Técnica en producción y
                    generación de valor
                         agregado




                      Fuente: Elaborado con base en DMC 2006, Medicus Mundi




Medicus Mundi
80
Plan de Desarrollo Municipal San Antonio de Esmoruco

              GRAFICO 26: Análisis de la problemática (Aspecto organizativo - institucionales)



                              Capacidad institucional insuficiente y coordinación
                                         interinstitucional dificultosa




                                        Capacidad                                      Instituciones en el
       Gobernabilidad                                          Control Social
                                       Institucional                                        Municipio


         Discrepancias
              entre                      Capacidad              Las comunidades
                                                                                         Limitada, no existe
         comunidades y                administrativa débil       ejercen el control
                                                                                          mucha presencia
          cantones que                                            social de forma
                                                                                            institucional
           dificulta la                                         limitada, no existe
         concertación y                                         mucho conocimiento
         entendimiento                 Equipamiento del               del tema
                                        GM insuficiente                                        Oferta de
           La rotación de                                                                 instituciones para
            autoridades                                                                   la región limitada
           comunales no                 Capacidad de la
        permite generar una              infraestructura
        mayor capacidad de                  municipal                                    Falta Instituciones
            gestión en el             insuficiente, al igual                             de Financiamiento
             municipio                que el equipamiento                                  que apoyen al
                                                                                          sector productivo
                                                                                            agropecuario


                   Fuente: Elaborado con base en DMC 2006, Medicus Mundi




Medicus Mundi
81
Plan de Desarrollo Municipal San Antonio de Esmoruco


               9 , VISIÓN VOCACIONES Y OBJETIVOS
9.1                                                    VISIÓN MUNICIPAL

La visión estratégica concertada entre los habitantes y organizaciones vivas
del municipio San Antonio de Esmoruco para los siguientes diez años es la
siguiente:
   El municipio de Esmoruco es el mayor productor
   ecológico de camélidos, caprinos, quinua y haba; con
   producción     de   derivados   exportables  gracias a   la
   certificación y a la declaración de zona libre de fiebre
   aftosa,    trabajo    organizado    y   coordinado   entre
   productores, gobierno municipal y cooperantes que han
   generado      una    mejora   tecnológica   gracias  a   la
   capacitación      y    a   la   asistencia   técnica   con
   revalorización de los saberes locales



La visión del Municipio contempla factores en cada una de las áreas del
bienestar de sus habitantes, entendidas del siguiente modo:
Se toman en cuenta el termino mayor productor ecológico de camélidos,
caprinos, quinua y haba con el fin de indicar que en el futuro la producción
ecológica del municipio se ha consolidado y que se ha incrementado la
transformación de la producción agrícola en productos de mayor valor
agregado (tejidos, artesanías en cuero, productos transformados de quinua y
haba, etc.); producto del fortalecimiento de las ventajas comparativas, el
desarrollo de ventajas competitivas y cooperativas que ha permitido una
mayor participación en el mercado.
En la actualidad la falta de ítems, personal docente de especialidad en ciclos
superiores y el poco apoyo de la mayoría de los padres para continuar los
estudios en nivel secundario, se convierten en limitantes en el área educativa
para atenuar tales factores es necesario fortalecer el las unidades educativas
para dar condiciones de trabajo a estudiantes y plantel docente.
Por otro lado se pretende ampliar los servicios básicos (agua, luz y letrinas) a
todas las comunidades, mejorar la cobertura de salud es decir que más gente
sea atendida por las postas y el hospital de San Antonio de Esmoruco; y
consolidar el sistema vial del Municipio integrando a todas sus comunidades
con el mercado de Tupiza y Villazón.
Así mismo el Gobierno Municipal será promotor del Desarrollo Económico
Municipal, siendo un actor activo en el fortalecimiento de las organizaciones
productivas de las comunidades fortaleciendo y promoviendo las actividades
económicas rentables con el fin de que las familias mejoren sus ingresos
económicos y que les permita generar excedentes económicos.
Finalmente el Gobierno Municipal ha consolidado una gestión transparente en
el manejo de las cuentas municipales, y participativo en la toma de decisiones



Medicus Mundi
82
Plan de Desarrollo Municipal San Antonio de Esmoruco

respecto al desarrollo municipal coordinando de forma permanente con las
bases (OTB’s, Organizaciones productivas).
9.2                                                    VOCACIONES

La definición de las vocaciones se ha determinado en función de los resultados
del diagnostico, evaluación de las propuestas de potenciales de negocio
identificadas en los talleres comunales y de la evaluación de las oportunidades
de mercado.
Se presenta en el cuadro siguiente las vocaciones o en este caso
oportunidades de negocio que se pueden desarrollar en el Municipio; sin
embargo si bien es un conjunto de varios productos este no es generalizable,
sino esta localizado en función de la situación geográfica de la comunidad y
de las características de sus suelos y clima de la región, los resultados son las
siguientes:

                               CUADRO 72: Vocaciones del Municipio

 Prioridad             PRODUCTO            Características

                                             San Antonio de Esmoruco

                                           San Antonio de Esmoruco, Río Chilenas, Río
 PRIMERA               Llama               Mojón, Guadalupe, Tholar, Río Seco y
                                           Quillacas

                                           Río Seco, Río Mojón, Quillacas, San Antonio de
 SEGUNDA               Cabra
                                           Esmoruco, Guadalupe, Tholar y Río Chilenas.

                                           San Antonio de Esmoruco,          Río   Seco,
 TERCERA               Haba
                                           Guadalupe, Tholar, Río Mojón

 CUARTA                Quinua              San Antonio de Esmoruco, Tholar

                                           Río mojón, San Antonio de Esmoruco, Río
 QUINTO                Maíz
                                           Seco, Quillacas

                                           Rió Seco, Quillacas, Río Mojón, San Antonio de
 SEXTA                 Trigo
                                           Esmoruco

                         Fuente: Elaboración propia con base en DMC




Medicus Mundi
83
Plan de Desarrollo Municipal San Antonio de Esmoruco

9.3                                                    Objetivos

9.3.1 Objetivo General

El objetivo general del municipio San Antonio de Esmoruco para el quinquenio
2007 – 2011 es:
Por mejorar las condiciones de vida de la población, el Gobierno Municipal
OTB’s, organizaciones locales aunaran esfuerzos para dar un fuerte impulso al
sector productivo, construyendo cadenas de valor en torno a las cadenas
productivas identificadas (llama, cabras, quinua, haba, etc.).
Por otro lado la satisfacción de las necesidades básicas de las familias se
entiende que se alcanza una mejor seguridad alimentaría, salud, educación y
servicios básicos en todas las comunidades.
Por gestión integral se entiende al manejo sistémico considerando los
diferentes ámbitos (familiar, comunal, municipal).
Por gestión concertada se entiende la participación activa de los actores
involucrados en el desarrollo Municipal; es decir en coordinación con todas las
organizaciones vivas del municipio: OTB’s, organizaciones productivas, etc.
Por gestión equitativa se entiende el igual acceso de hombres, mujeres,
ancianos, jóvenes y niños en el desarrollo municipal.
9.3.2 Objetivos específicos

Conservación del medio ambiente (producción ecológica)
“Promover la gestión eficiente de los recursos naturales (agua, suelo, praderas
nativas y manejo integrado de cuencas),           y fomentar la producción
ecológica”
Socio Cultural
“Mejorar la calidad de vida de los habitantes del municipio, mejorando la
infraestructura de educación, ampliando la cobertura de salud y el acceso a
los servicios básicos de las familias”.
Desarrollo Económico Municipal
“Se concertara entre el Gobierno Municipal – OTB’s, organizaciones
productivas, un esfuerzo común para el fortalecimiento de las cadenas
productivas en procura de mejorar los ingresos de las familias”.
Organizativo Institucional
“Fortalecer la capacidad de administración, organización, gestión y control
social de las agrupaciones presentes y consolidar las Organizaciones
Productivas, dando igual oportunidad de participación a hombres y mujeres”




Medicus Mundi
84
Plan de Desarrollo Municipal San Antonio de Esmoruco


                              10 ESTRATEGIAS DE DESARROLLO
10.1                                                                    Introducción

La Estrategia de Desarrollo Económico Municipal del Municipio se ha trazado
considerando las estrategias diseñadas en los talleres comunales y las
directrices enmarcadas en el Plan de Desarrollo Económico Local (PEDEL) de la
mancomunidad de municipios Gran Tierra de Los Lípez, documento que en la
actualidad es el instrumento que esta siendo utilizado para la gestión de
proyectos de desarrollo
El documento plantea la visión de la mancomunidad en el ámbito del
desarrollo económico local y visiones planteadas para cada una de las
vocaciones de la mancomuidad (Quinua, Camélidos, Turismo y Minería),
siendo sus características las siguientes

                               Ilustración 1: Estrategias de Desarrollo del PEDEL

                                       Visión de la Mancomunidad de municipios “Gran Tierra de Los Lipez”
                                   “La mancomunidad de municipio de la Gran Tierra de los Lipez se posiciona como
                                   una plataforma de servicios y negocios internacionales sustentado en un desarrollo
                                        sostenido e integral basado en el desarrollo humano, la agroindustria de
                                       exportación, el aprovechamiento eficiente de los recursos renovables y no
                                          renovables, con una amplia integración física nacional e internacional




                                                                                                                                    Visión del sector Minería
   Visión del sector Quinua                                                           Visión del sector Turismo                            sostenible
      En el año 2.014 los Lipez esta
                                            Visión del sector Camélidos               El turismo sustentable del “imperio de          En un horizonte de 10 a 15 años el
                                              El sector ganadero camélido de Los     Los Lipez” es el motor de su desarrollo      sector minero de los Lipez es uno de los
    posicionado como líder y principal
                                              Lipez esta organizado, liderando los   económico estableciendo en la región y        pilares del desarrollo socioeconómico
   abastecedor internacional de quinua
                                                    procesos productivos y de             el Departamento de Potosi una           de la mancomunidad, el departamento y
      real orgánica certificada y sus
                                            transformación, articulando de manera      dinámica permanente que integre el         el país generador de empleos donde los
      derivados, con una producción
                                            competitiva a los mercados nacional e      resto de los sectores a la economía,       medianos y grandes proyectos mineros
  sostenible de calidad y valor agregado
                                                 internacional y ambientalmente      generando oportunidades de empleo y
 con marca registrada “Lipez” del cual se                                                                                           se habrán transformado en unidades
                                             sostenible en un marco de equidad y      desarrollo económico y social para su          integradas de negocios sostenibles,
     benefician todos los productores
                                                           democracia                  habitantes en medio de un clima de           mediante la incorporación del capital
        fuertemente organizados
                                                                                      oportunidades empresariales con un              privado, nacional y extranjero, para
                                                                                     marco de libre competencia. Los Lipez          viabilizar grandes proyectos mineros
                                                                                     es la puerta de la entrada del turismo a     (metálicos y no metálicos) que dinamiza
                                                                                     nivel nacional con identidad territorial y    el crecimiento integrado de la regiones
                                                                                          cultural; y el mundo conoce los         potenciales de los Lipez con explotación
                                                                                     atractivos turísticos y culturales de Los    de materia prima de minerales metálicos
                                                                                                         Lipez                        y no metálicos con valor agregado,
                                                                                                                                        preservando el medio ambiente




                       Fuente: Elaboración con base en PEDEL (PDCR – Potosí 2004)
Para la ejecución del PEDEL se plantea una serie de estrategias y políticas,
algunos de los cuales fueron utilizados como insumo en los talleres comunales;
con base en estas directrices y los talleres efectuados en el Municipio se han
planteado los lineamientos del desarrollo económico en el Municipio.
El actual Plan de Desarrollo Municipal San Antonio de Esmoruco considera en
líneas generales, que para salir de la realidad actual requiere del esfuerzo
mancomunado entre los diferentes actores; Gobierno Municipal, familias
productoras, productores organizados (organizaciones productivas) y
principalmente el apoyo de las instituciones no gubernamentales asentadas

Medicus Mundi
85
Plan de Desarrollo Municipal San Antonio de Esmoruco

en el Municipio, como único mecanismo para encarar a corto y mediano
plazo una producción con economías de escala capaz de competir en el
mercado nacional. Donde la producción local tenga un alto valor agregado
(dejar de producir solo materia prima) y que permita romper la frontera
nacional para buscar nuevos rumbos para la exportación.
Con el fin de poder alcanzar la visión que se ha trazado el Municipio de San
Antonio de Esmoruco es necesario definir cuales son los caminos (es decir las
políticas) que van a permitir alcanzar la visión fijada, sobre la base del cual se
identificaran los proyectos y actividades que se ejecutaran en los próximos
cinco años.
La visión contempla cuatro componentes fundamentales: Desarrollo
económico Municipal, Desarrollo Humano, Desarrollo Institucional y
Conservación del Medio Ambiente y Recursos Naturales, con bases en estos
pilares, la estructura en términos de la estrategia de desarrollo municipal es la
siguiente:

                           GRAFICO 27: Estrategias de Desarrollo Municipal
                                                     VISION DEL MUNICIPIO

         El municipio de Esmoruco es el mayor productor ecológico de camélidos, caprinos, quinua y haba, con
     producción de derivados exportables gracias a la declaración de zona libre de fiebre aftosa, trabajo organizado
      y coordinado entre productores, gobierno municipal y cooperantes que han generado una mejora tecnológica
               gracias a la capacitación y a la asistencia técnica con revalorización de los saberes locales


                                  CONCEJO DE DESARROLLO MUNICIPAL (CDM)



           Estrategia de                                                                              Estrategia de
                                              Estrategia de            Estrategia de
            Desarrollo                                                                               Conservación del
                                               Desarrollo               Desarrollo
            Económico                                                                                Medio Ambiente y
                                                Humano                 Institucional
             Municipal                                                                                    RRNN



  Promoción                          Salud                     Fortalecimiento                   Prevención de
  económica                                                      municipal                     desastres naturales

            Proyectos                          Educación
           productivos                                                     Infraestructura y
                                                      Saneamiento            equipamiento
                                                        Básico                                                Recuperacion de
              Electrificacion y apertura de
                                                                                                              praderas nativas
                         caminos

     Fuente: Elaboración propia con base en talleres de validación de la demanda y
                                          formulación de las estrategias

El Gobierno Municipal con la finalidad de ser un actor fundamental en la
promoción del Desarrollo Económico Comunal, en coordinación con las
organizaciones productivas y OTB’s organizara el CONCEJO MUNICIPAL DE
DESARROLLO SAN ANTONIO DE ESMORUCO; constituido como instancia
pensante responsable de concertar acciones de promoción económica en el
Municipio que tendrá como brazo operativo a la Dirección Mancomunada de
Promoción Económica (DIMPE).


Medicus Mundi
86
Plan de Desarrollo Municipal San Antonio de Esmoruco

El CONCEJO DE DESARROLLO MUNICIPAL será la instancia pensante,
responsable de concertar acciones de promoción económica, humana,
ambiental e institucional en el Municipio; esta instancia estará conformado
por:
Alcalde Municipal
Concejo Municipal en pleno
Comité de Vigilancia
Sub prefecto
Un representante sectorial por organizacion productiva (seccional)
Director distrital de educación
Director de la red municipal de salud
Y en calidad de veedores las ONG´s, cooperación internacional con asiento
en el Municipio.
Esta instancia se organizara a su interior en cuatro comisiones, las mismas que
serán las identificadas en el Plan de Desarrollo Municipal:
Comision de promoción economica
Comision de Desarrollo humano
Comisión de Desarrollo institucional
Comisión de Preservación del medio ambiente
Las comisiones seran conformadas por los representantes de cada una de las
instancias, es decir seran instancias mixtas, aspecto que facilitara la toma de
desiciones, coordinación, etc.
El CDM será la instancia formal del Gobierno Municipal responsable de
promover el desarrollo económico municipal, desarrollo humano, institucional y
ambiental; sus facultades serán:
Promover acciones para fortalecer o apoyar en la creación de organizaciones
/asociaciones productivas comunales y seccionales
Gestionar financiamiento para el fortalecimiento de las cadenas productivas
(turismo, minería, camelidos y quinua)
Definir acciones para la promoción productiva y comercial de los potenciales
del municipio
Realizar el seguimiento al trabajo de las asociaciones productivas
Promover la calidad educativa y de salud en el municipio
Gestionar acciones que permitan mantener y mejorar las condiciones del
medio ambiente
Crear un escenario propicio para la promocion economica del municipio
Generar espacios de concertación en temas municipales


Medicus Mundi
87
Plan de Desarrollo Municipal San Antonio de Esmoruco



10.2                                                   Estrategias de Desarrollo Económico
       Municipal

En la actualidad el eje del Desarrollo Económico Municipal a nivel San Antonio
de Esmoruco, no esta consolidado por diferentes factores; falta de
establecimiento de organizaciones productivas, reducida coordinación entre
familias productoras y organizaciones de ayuda y otros. En este sentido es
necesario generar las condiciones en el ámbito productivo, insertando de
manera organizada a todas las comunidades de la sección en torno a
organizaciones productivas que permitan aprovechar las economías de
escala, garantizar la calidad de producción ecológica y lograr mejores precios
para los productos de la región y a partir de esto poder mejorar las
condiciones de vida de las comunidades locales.
El Plan de Desarrollo Municipal San Antonio de Esmoruco esta concebido en
ese marco, se entiende que solo la unión del Gobierno Municipal –OTB’s–
Organizaciones productivas permitirán construir el desarrollo económico
Municipal; que en los primeros cinco años se materializara con las siguientes
estrategias:

                GRAFICO 28: Estrategias de Desarrollo Económico Municipal




Medicus Mundi
88
Plan de Desarrollo Municipal San Antonio de Esmoruco

                                                                     Estrategia de Desarrollo Económico Municipal

                                El gobierno municipal Esmoruco promueve decididamente el desarrollo económico municipal en coordinación
                                con todas las comunidades en la cría de ganado camélido, caprino y el cultivo de quinua y haba



                                                               CONCEJO DE DESARROLLO MUNICIPAL ESMORUCO
                                                                      (Comisión de Desarrollo Economico)

                                                                            Dirección Mancomunada de Promoción
                                                                                     Económica (DIMPE)

                              Trabajo mancomunado y
                                                                                                                                                             Promoción
                                fortalecimiento de las                                           Infraestructura
                                                                                                                                                             Económica
                                    organizaciones                                                 Productiva
                                      productivas                                                                                                             Municipal


                     Consolidar la
                    coordinación y                               Potenciamiento                                                                                               Promoción
                                                                 de la producción                                                                         Búsqueda de           de la
                 gestión conjunta del                                                    Fortalecimien
                                                                  de derivados                                Mejora en la           Promoción             mercados           producción
                   desarrollo entre                                  con valor
                                                                                          to de la cría
                                                                                                              producción            del cultivo de                             municipal
                 Mancomunidad, GM,                               agregado de los           de ganado
                                                                                                               de quinua               la haba
                   organizaciones                                   camélidos                caprino
                     productivas e
                   Instituciones de
                     cooperación
                                                                                                                                                                         Promoción de
                                                                                            Conformar
                                 Consolidar el apoyo al              Mejoramiento de                               Mejorar la            Mejorar la                      la producción
                                                                                          organizaciones        infraestructura       infraestructura                   local mediante
                                 sector productivo en el                forrajes y
                                                                                            productivas        productiva (riego,    productiva (riego,   Nacional
                                                                     recuperación de                                                                                    ferias, internet,
         Mejoramiento             nivel mancomunado                  praderas nativas      comunales y          habilitación de       habilitación de
                                                                                                                                                                        publicidad, etc
                                                                                             seccional           terrenos, etc.)       terrenos, etc.)
          de caminos
                                                                      Concientización         Mejorar la
                                                                                                                Introducción de       Introducción de
Capacitación y                                                             de los          infraestructura
                                                                                                               semilla mejorada      semilla mejorada                                 Apoyo a la
                                                                     productores en la       productiva                                                         Exportación         participación
  Asistencia                   Camélidos                              cría organizada
                                                                                                                 Incentivar la                                                       en ferias de
   Técnica                                                              del ganado           Implementar                                Incentivar la
                                                                                                                  producción                                                         intercambio
 (camélidos,                                                                                programas de                                 producción
                     Consolidar las       Caprinos                       Buscar
                                                                                                                 ecológica de
                                                                                                                                     ecológica de haba                             fronterizo, etc.
                                                                                           introducción de
cabras, quinua       organizaciones                                  mecanismos para      forrajes y mejora
                                                                                                                    quinua

   y haba)           de productores                                  reducir el ataque         genetica       Capacitación y AT        Reuniones de
                       en el nivel                   Haba              de animales
                                                                                                                 en cultivos          intercambio de
                                                                        peligrosos
                       comunal y                                                                                 organicos           experiencias y AT
                        seccional
                                                            Quinua
                   Construir el brazo
                      económico
                 autogestionario de los
                      productores


Fuente: Elaboración propia con base en talleres cantonales de validación de
la demanda y formulación de las estrategias
10.2.1 Primera estrategia: Institucionalización del Desarrollo Económico Comunal


Conformación del Concejo de Desarrollo Municipal
El Gobierno Municipal San Antonio de Esmoruco con la finalidad de ser un
actor fundamental en la promoción del Desarrollo Económico Comunal, en
coordinación con las organizaciones productivas y OTB’s organizara el
CONCEJO MUNICIPAL DE DESARROLLO; constituido como instancia pensante
responsable de concertar acciones de promoción económica en el Municipio
que tendrá como brazo operativo a la Dirección Mancomunada de
Promoción Económica (DIMPE).
El “Concejo Municipal de Desarrollo” estará conformado por el Alcalde
Municipal, un representante del Concejo Municipal, un representante del
Comité de Vigilancia, Director del DIMPE, un representante de las OTB’s y un
representante sectorial por organizaciones productivas (seccional); pudiendo



Medicus Mundi
89
Plan de Desarrollo Municipal San Antonio de Esmoruco

apoyar en calidad de veedores las ONG´s y cooperación internacional con
asiento en el Municipio.
El CDM (la comisión de desarrollo economico) será la instancia formal del
Gobierno Municipal San Antonio de Esmoruco responsable de promover el
desarrollo económico municipal en mancomunidad con los municipios de
Mojinete y San Pablo de Lípez, sus responsabilidades serán:


Promover acciones para fortalecer la creación de organizaciones productivas
comunales
Gestionar financiamiento para el fortalecimiento de las cadenas productivas
Crear condiciones para consolidar la construcción de las cadenas de valor
municipales
Coordinar y controlar el trabajo del DIMPE


Conformación de la Dirección Municipal de Promoción Económica (DIMPE)
El municipio San Antonio de Esmoruco, tiene como falencia la falta de recursos
por lo que se plantea que el Gobierno Municipal con la finalidad de ser un
actor fundamental en la promoción del Desarrollo Económico Municipal,
conforme de manera mancomunada la DIMPE (Dirección Mancomunada de
Promoción Económica) que será una instancia técnica de apoyo a las
organizaciones productivas y responsable de crear condiciones de
competitividad y cooperación en el Municipio; el DIMPE estará sujeta al
CONCEJO MUNICIPAL DE DESARROLLO ESMORUCO siendo el brazo operativo
de esta instancia


La DIMPE será una instancia de la mancomunidad pero inserta en el Gobierno
Municipal, en su organigrama como una Dirección independiente a las ya
existentes y conformada por personal especializado responsable de la
materialización de las cadenas productivas en todos sus eslabones, las
acciones específicas que realizara esta instancia son las siguientes:
Su primera labor será apoyar en el proceso de establecimiento de las
organizaciones productivas comunales y consolidar las ya existentes
constituyéndolas mediante reglamentos que normen su funcionamiento, y
generando una base de datos con las condiciones de inicio del proceso
De forma transversal realizara asistencia técnica, capacitación, transferencia
tecnológica y seguimiento a las organizaciones productivas
Estas acciones las realizara en las áreas de: producción primaria, generación
de valor agregado y comercialización; en las siguientes cadenas de valor:
Cadena productiva del ganado camélido
Cadena productiva del ganado caprino


Medicus Mundi
90
Plan de Desarrollo Municipal San Antonio de Esmoruco

Cadena productiva del haba
Turismo


En el aspecto de producción primaria se buscara la solución de problemas de
manejo de semillas, sanidad animal, infraestructura, etc. de tal modo de
mejorar la productividad de cada uno de estos sectores
En cuanto a comercialización su apoyo se dirigirá a lograr la generación de
marca de los productos, calidad y la búsqueda de mercado para la
producción municipal


10.2.2 Trabajo mancomunado y fortalecimiento de las organizaciones productivas

La generación del desarrollo económico municipal se ha concebido
considerando los siguientes caminos: Consolidar la coordinación y gestión
conjunta del desarrollo el fortalecimiento de organizaciones productivas; o en
su caso la promoción de nuevas organizaciones productivas en toda la
sección municipal; que se consolidaran a partir de la organización del
CONCEJO DE DESARROLLO MUNICIPAL como instancia municipal de fomento
a la producción cuyas decisiones se traducirán en un apoyo tecnológico
sustancial a partir de la organización de la Dirección Municipal de Promoción
Económica (DIMPE) entendido este como el brazo operativo del Gobierno
Municipal.


a) Fortalecimiento de las organizaciones productivas existentes
El presente planteamiento contempla su cumplimiento a largo plazo, tomando
en cuenta que las organizaciones productivas deben ser fortalecidas se
sugiere lo siguiente:
Fortalecer a las familias productoras y asociaciones ya existentes
Promover la formación de organizaciones productivas en torno a las
vocaciones y cadenas productivas identificadas en el Municipio
b) Consolidar las organizaciones de productores en el nivel comunal y
seccional
De acuerdo a los usos y costumbres de las OTB’s, estas son la máxima instancia
de organización de las comunidades, siendo su convocatoria muy importante;
para encarar el desarrollo económico del municipio se plantea un matrimonio
entre la comunidad – OTB’s – Gobierno Municipal; con las siguientes
características:
Las OTB’s debe ser el gestor del Desarrollo Económico Municipal por la
trascendencia y representatividad que tiene de la comunidad hacia el
Municipio.



Medicus Mundi
91
Plan de Desarrollo Municipal San Antonio de Esmoruco

Es necesario consolidar las organizaciones comunales en torno a la crianza del
ganado camélido (AZCCAS) descentralizadas en el nivel comunal e
integradas en el nivel seccional; similar situación debe ocurrir en los sectores
caprino y quinua.
Las organizaciones productivas deben consolidarse tanto en el aspecto
organizativo como normativo con el fin de lograr un funcionamiento
apropiado
La organización productiva comunal “OPC” se beneficiara con el apoyo
directo del DIMPE y de la gestión de recursos para la promoción económica
del Municipio
10.2.3 Construcción de infraestructura productiva

Para lograr un incremento de la productividad de los distintos sectores se
apoyará y/o gestionara la construcción de infraestructura en diferentes áreas
sujeta a las vocaciones del Municipio; concentrándose los esfuerzos en los
siguientes aspectos:


Potenciamiento de la producción de derivados con valor agregado de los
camélidos
Atención a uno de los pilares fundamentales de la ganadería (el Alimento)
mediante el mejoramiento de forrajes (introducción de forrajeras y
repoblamiento de especies nativas) y recuperación de praderas nativas
Concientización de los productores en la cría organizada del ganado; aspecto
relevante por el actual manejo inadecuado, con esta propuesta se lograra
avances en el sistema de crianza, reproducción y comercialización.
Buscar mecanismos para reducir el ataque de animales peligrosos, en
instituciones afines al rubro y acciones conjuntas planificadas.
Consolidar el apoyo insitucional con apoyo municipal para facilitar la
transferencia de tecnología que permita mejorar la producción de derivados
como el charque, fibra y artesanía
Fortalecimiento de la cría de ganado caprino
Conformar organizaciones productivas comunales e integradas en el nivel
seccional, para acceder como institución al mercado, de esta manera se
espera obtener mejores precios y lograr una marca reconocida que oferte
calidad en los productos.
Mejorar la infraestructura productiva, para potenciar y efectivizar el consumo
de alimentos por parte del ganado.
Gestionar capacitación y asistencia técnica en la cría de ganado caprino con
el fin de mejorar la calidad del ganado, transformación de productos, etc.




Medicus Mundi
92
Plan de Desarrollo Municipal San Antonio de Esmoruco

Implementar programas de introducción de forrajes y mejora genética, que
beneficiaría en un aumento de la producción en este rubro y además el
ganado mejorado brinda más oportunidad de elevar los precios.
Promoción del cultivo del haba
Mejorar la infraestructura productiva, es la principal acción para dar al cultivo
las condiciones de establecerse mediante la habilitación de terrenos,
construcción de sistemas de riego y otros.
Introducción de semilla mejorada, realizable con la compra de semilla
certificada acorde a las recomendaciones de un estudio técnico respecto la
zona climática y tipo de suelos.
Incentivar la producción ecológica de haba, tarea que se realizara en las
comunidades productoras (excepto en Río Chilenas, condiciones climáticas
adversas), con difusión del cultivo y sus beneficios, dotación de semilla para
parcelas demostrativas.
Reuniones de intercambio de experiencias y asistencia técnica, organizando
encuentro de agricultores, asistentes técnicos, instituciones y autores de
trabajos de investigación (tesis y otros) realizados en este cultivo.
Mejora en la producción de quinua
Para ello se mejorara la infraestructura productiva, en los aspectos de riego,
habilitación de terrenos, etc.
Introducción de semilla mejorada, para rentabilizar la producción y aumentar
los volúmenes producidos, a si mismo para que el material genético utilizado
coadyuve a controlar las plagas y enfermedades de este cultivo.
Incentivar la producción ecológica de quinua, actividad que contempla la
introducción de semilla certificada, capacitación en las actividades
ecológicas del cultivo y conocimiento de las cualidades del mercado
nacional.
Capacitación y asistencia técnica en cultivos orgánicos, desde la elección y
preparación del terreno hasta los procesos de cosecha y comercialización.
10.2.4 Promoción económica municipal

La promoción económica de la producción municipal estará sujeta a las
siguientes estrategias:
Búsqueda de Mercados a nivel nacional y para exportación
La ejecución de esta estrategia contempla las siguientes actividades:
Conseguir la certificación de producción ecológica a través de la
coordinación de las organizaciones productivas y el Gobierno Municipal
Se gestionara para que el brazo económico adquiera una tienda en
anticrético en la ciudad de Potosí para la comercialización directa del
productor al consumidor, lo que permitiría mejorar los márgenes de
comercialización y facilitaría la difusión de los productos

Medicus Mundi
93
Plan de Desarrollo Municipal San Antonio de Esmoruco

El DIMPE se encargará de la búsqueda de mercados para la exportación de la
producción local.


Promoción de la producción Municipal
La promoción de los productos contempla lo siguiente:
Se consolidara la feria inernacional de hito cajones, en el cual anualmente se
organizara la “Feria internacional Esmoruco” en el cual se promoverá el
conocimiento de la tecnología de producción ecológica y de los productos
elaborados de toda la sección con una promoción apropiada a nivel
departamental y nacional
En esta feria de forma complementaria se premiara la eficiencia de los mejores
productores con el fin de generar una dinámica de competencia y de una
mejora de la calidad constante
Se gestionara la apertura de una página en Internet que publicite y oferte
venta directa de los productos locales.
Turismo
Para el aprovechamiento del turismo se fomentara y gestionara la ejecución
del plan turístico que viene elaborando la Prefectura
Gestionar recursos para la construcción de infraestructura turística
Buscar alianzas estratégicas entre el sector turístico, instituciones y empresas
que permitan promocionar los atractivos turísticos del municipio
Construcción de caminos, mejoramiento y mantenimiento del sistema vial
municipal
Se considerara las siguientes acciones:
Gestionar la construcción de corredores internacionales que permita
transformar al municipio en la puerta de ingreso a la Argentina, para lo cual en
coordinación con la Mancomunidad se gestionara la ejecución del camino:
San Cristóbal - San Pablo de Lípez - Relave - Tholar - Esmoruco - Río Mojón –
Hitos “13 – 14”.
De la misma forma con la finalidad de integrar el sudeste potosino se
gestionara la construcción del camino San Antonio de Esmoruco – Tupiza – San
Pablo de Lipez, ruta que servirá además para promocionar la riqueza turística
del municipio
Así mismo para mejorar los caminos se gestionara financiamiento para el
mejoramiento integral (ampliando el ancho de vía, incorporando ripio,
construyendo cunetas, alcantarillas y puentes) para diferentes rutas
municipales.




Medicus Mundi
94
Plan de Desarrollo Municipal San Antonio de Esmoruco




Medicus Mundi
95
Plan de Desarrollo Municipal San Antonio de Esmoruco


10.3                                                                                      Estrategia                         de           Desarrollo                            Humano
        Municipal

La Estrategia de Desarrollo Humano Municipal pretende “Mejorar la calidad de
vida de la población del Municipio, dando énfasis al saneamiento básico,
educación y salud, dando acceso y calidad en los servicios básicos para las
familias”.
El Plan de Desarrollo Municipal San Antonio de Esmoruco considera que salir de la
realidad actual se dará con el apoyo incondicional al sector productivo pero
como ficha fundamental para mejorar el capital humano esta el dotar de acceso
a los servicios básicos y sobretodo de la transferencia tecnología y para que el
capital humano este preparado para asimilar nuevos conocimientos se debe
mejorar el sistema educativo y proveer mayor cobertura en el sector salud.
El desarrollo humano se ha concebido lograr a partir de la ejecución de las
siguientes estrategias:
                                                  GRAFICO 29: Estrategia de Desarrollo Humano

                                              Estrategia de Desarrollo Humano Municipal

                Mejorar el acceso de los comunarios a los servicios básicos en las comunidades, mejorar la educación y
                              atención de salud en procura de consolidar el capital humano del Municipio



           Saneamiento
                                                                           Educación                                                                Salud
             Básico



   Mejorar el                                                              Construcción                                        Educación y
                       Mejorar la provisión        Mantenimiento                                 Formación de                                                      Incremento de la
  saneamiento                                                            de Infraestructura                               concientización de las
                       de agua dulce a las          de Unidades                                     capital                                                      cobertura de atención
     basico                                                               y equipamiento                                 familias para mejorar la
                          comunidades                Educativas                                    humano                                                              de salud
                                                                             educativo                                     cobertura del SUMI


                                                                                          Promoción                                              Mejorar la
                                               Equipamiento y          Construcción y                                                                                 Mejorar la         Campañas de
                                                                                             de la                                           infraestructura y
                                                   const. de          equipamiento de                                                                                logística de           salud
                                                                        Tele centros,      calidad                                           el equipamiento
                                               Infraestructura.                                                                                                       las postas         comunal de la
                                                                      laboratorios, etc   estudiantil                                         del sistema de
                                              Aulas, talleres, etc.                                                                                                     (motos,          Red Municipal
                                                                       en los núcleos     y docente                                                salud             ambulancia)
                                                                                                   Promover la
                                                                                                    educación
                                                                                                                                                                            Promover las           Gestión de
                                                                                                    de adultos
                                                                                                                                                                                visitas           campañas de
                                                                                                                                                                             comunales            salud (dental,
                                                                                                            Becas y                                                                               oftalmólogos,
                                                                                                           liderazgo                                                        integrales de
                                                                                                           estudiantil                                                       atención de            etc.) inter
                                                                                                                                                                             salud a las         institucionales
                                                                                                                    Desayuno y
                                                                                                                                                                            comunidades
                                                                                                                     almuerzo
                                                                                                                      escolar


                      Fuente: Elaboración propia con base en Taller Municipal 3 y DMC




Medicus Mundi
96
Plan de Desarrollo Municipal San Antonio de Esmoruco


10.3.1 Saneamiento básico

Con la finalidad de mejorar la cobertura de los servicios básicos el Gobierno
Municipal apoyara la construcción de sistemas de agua potable y letrinas en
toda la sección municipal, para lo cual se establecen las siguientes estrategias:

10.3.1.1 Mejorar el saneamiento básico
Con la finalidad de garantizar el servicio básico, se fomentara la ampliación de la
cobertura de los sistemas existentes lo que permitirá incrementar el alcance a las
familias
Para facilitar esta tarea se gestionara ante instituciones publicas el apoyo para la
construcción y mantenimiento de los sistemas existentes a las comunidades
beneficiarias

10.3.1.2 Mejorar la provisión de agua dulce a las comunidades
En los siguientes cinco años se pretende lograr una cobertura de servicios básicos
de por lo menos el 80% de las comunidades
Por otro lado para mejorar el tema de agua segura en las comunidades se
gestionara el apoyo de diferentes instituciones para incrementar el numero de
familias beneficiarias
10.3.2 Educación

Una de las primeras medidas para mejorar la educación será mejorar la calidad
del equipamiento, en los cinco años se buscara mejorar la formación del capital
humano, formando bachilleres con la capacidad de enfrentar estudios superiores,
incrementando la formación profesional de los mismos y erradicar el
analfabetismo; para lo cual se ejecutaran las siguientes estrategias:

10.3.2.1 Mantenimiento de unidades educativas
Al principio de cada año se realizara el mantenimiento de unidades educativas
en general con presupuesto municipal que permita la compra de materiales de
construcción y con aporte comunal en mano de obra
Las Juntas escolares se encargaran de determinar los materiales requeridos para
la refacción de la unidad educativa y el Gobierno Municipal se responsabilizara
de la compra y su distribución entre las unidades educativas.
Las Juntas Escolares y padres de familia se encargaran de ejecutar las obras de
mantenimiento con supervisión de la Dirección Técnica del Gobierno Municipal

10.3.2.2 Construcción de infraestructura y equipamiento educativo
Equipamiento y construcción de infraestructura


Medicus Mundi
97
Plan de Desarrollo Municipal San Antonio de Esmoruco


El PROMME será el instrumento clave para la ejecución de los proyectos
comunales educativos: aulas, viviendas para profesores, polifuncionales, muros,
etc. que se construirá con el presupuesto correspondiente a educación
Construcción de Centros de Infraestructura y equipamiento educativo
Equipamiento y construcción de infraestructura, referido a aulas y talleres que
permitirá mejorar sustancialmente la formación de los estudiantes.
Construcción de laboratorios en los núcleos escolares

10.3.2.3Formación de capital humano
Se promocionara la calidad estudiantil otorgándoles becas a los estudiantes mas
destacados y gestionar cursos de capacitación en formación pedagógica para
profesionales docentes de los diferentes ciclos.
Por otro lado con el fin de promover un mayor rendimiento de los profesores y
aprovechamiento de los estudiantes se diseñara mecanismos para el seguimiento
a los rendimientos por unidad educativa y la premiación a las unidades
educativas, profesores y alumnos con mejor rendimiento en jornadas anuales de
clausura del año lectivo seccional en donde el GM premie a los más destacados.
Promover la educación de adultos, apoyando el programa de alfabetización
nacional “yo si puedo”.
Becas y liderazgo estudiantil. Gestionar becas para acceder a estudios de nivel
licenciatura en universidades de la ciudad de Potosí, Gobierno de Cuba y otras
instituciones; finalmente apoyar iniciativas o actividades extra curriculares por
parte de los estudiantes que estén dirigidas a la interculturalidad y desarrollo de
temas de interés comunal o seccional.
La promoción de una mejor formación del capital humano considera además la
realización de las siguientes actividades:
Cursos de liderazgo, superación personal y orientación vocacional para los
estudiantes de secundaria
Promoción de la excelencia entre los educandos (mediante competencias
deportivas, académicas, oratoria, y la gestión de becas en diferentes áreas del
conocimiento)
Desayuno y almuerzo estudiantil, que se concretara con el apoyo de instituciones
como DRIPAD – PAE
En ese marco la Dirección Distrital de Educación será el ente promotor de
campañas de alfabetización con apoyo estudiantil y en coordinación con el
Ministerio del área.




Medicus Mundi
98
Plan de Desarrollo Municipal San Antonio de Esmoruco




10.3.3 Salud

El incremento del acceso a los servicios de salud en el largo plazo permitirá
mejorar la esperanza de vida en el municipio, reducir la tasa de mortalidad
materno – infantil y el estado de salud de toda la población; por lo cual se han
identificado las siguientes estrategias:

10.3.3.1 Educación y concientización de las familias para mejorar la cobertura
        del SUMI
Promover un mayor uso del SUMI, mediante talleres de capacitación comunales,
promoción radial, mejora en la atención a las mamás, difusión de las ventajas del
servicio, etc.
Para promover una mayor atención de las madres gestantes se promoverá la
provisión de paquetes parto limpio a las madres que se atiendan en las posta del
municipio



10.3.3.2 Incremento de la cobertura de la atención de salud
Mejora de la infraestructura y el equipamiento del sistema de salud
Con la finalidad de mejorar la cobertura de salud en las comunidades se
fortalecerá el equipamiento de las postas sanitarias mejorando el aspecto
logístico y de comunicación
Mejorar la logística de las postas
Para mejora el servicio y tener mejor control en la población se equipara con
motocicletas a aquellos centros de salud alejados y se equipara de ambulancia
en la capital de San Antonio de Esmoruco.
Campañas de salud comunal de la red municipal
Para ampliar la cobertura de salud se organizara campañas de salud con
atención directa de la población en las comunidades y cantones mediante un


Medicus Mundi
99
Plan de Desarrollo Municipal San Antonio de Esmoruco


cronograma de atención a las poblaciones, campañas de vacunación y de
atención de caries dentales y afecciones de la vista; concertado entre el
Gobierno Municipal, DILOS, Red Municipal de Salud y Médicos del Mundo.
10.4                                                                                                       Estrategia de Desarrollo Institucional

La ejecución del PDM requiere del fortalecimiento de la capacidad institucional
del Gobierno Municipal y de la responsabilidad compartida entre el Gobierno
Municipal – Organizaciones productivas – comunidades en la gestión de recursos.
Por otro lado la estrategia de desarrollo institucional pretende además el
fortalecimiento de la capacidad operativa y administrativa del Gobierno
Municipal con la finalidad de facilitar la ejecución del POA y del Plan de
Desarrollo Municipal




                                                               GRAFICO 30: Estrategia de Desarrollo Institucional

                                                                          Estrategia de Desarrollo Institucional Municipal

                                       Fortalecer la capacidad de administración, organización, gestión y ejecución del Gobierno Municipal para
                                       mejorar la ejecución del POA, facilitar el ejercicio del control social del CV y OTB´s y la fiscalización del
                                                         HCM, dando igual oportunidad de participación a hombres y mujeres



                                                                                                         Transparencia,                                Responsabilidad
                                   Mejora de la
                                                                                                      eficiencia y eficacia                            compartida en la
                                    capacidad
                                                                                                          de la Gestión                                  gestión de
                                 operativa del GM                                                           Municipal                                     recursos


                                                                                                                    Mayor coordinación                                 La comunidad
                                                          Fortalecimiento de los                 Ampliados                                                          corresponsable en la
        Infraestructura y                                                                                           con comunidades y    GM gestor de recursos
                                                           Recursos Humanos y                   informativos                                                       Gestión de recursos de
         Equipamiento                                                                                                 organizaciones       ante las distintas
                                                         Sistemas administrativos              cuatrimestrales                                                       contraparte para la
                                                                                                                        productivas          instituciones
                                                                                                                                                                        ejecución de
                                                                                                                                                                         proyectos
                                            Capacitación del                                               Cumplimiento
  Mejora del                                   personal                                                   del cronograma
                    Adquisición de
Equipamiento y
                   movilidad para el                                                                          del POA
la logística del                                               Optimización de
                      Gobierno
   Gobierno                                                     los sistemas
                      Municipal
   Municipal                                                   administrativos

                                                                                  Fortalecimiento
                                                                                 de la generación
                                                                                   de recursos
                                                                                      propios


                                Fuente: Elaboración propia con base en Taller Municipal 3 y DMC



Medicus Mundi
100
Plan de Desarrollo Municipal San Antonio de Esmoruco


10.4.1 Mejora de la capacidad operativa del Gobierno Municipal

10.4.1.1Infraestructura y equipamiento
a) Mejora del equipamiento y la logística del Gobierno Municipal
El Gobierno Municipal fortalecerá la capacidad institucional del Municipio con
equipamiento, e infraestructura que permita mejorar la eficiencia de la gestión y
operación administrativa municipal, las acciones a encarar serán las siguientes:
Mejora del equipamiento y logística del Gobierno Municipal, lo que se traducirá
en la renovación de computadoras, compra de equipo técnico para el diseño de
proyectos, etc.
Adquisición de movilidad para facilitar el trabajo del gobierno municipal, en
cuanto a sus actividades diarias y para facilitar la ejecución de las obras
La adquisición de movilidad resulta imprescindible por el elevado costo de
transporte que significa llevar materiales de construcción desde Tupiza hasta el
Municipio
b) Fortalecimiento de los Recursos Humanos y Sistemas Administrativos
Capacitación del personal:
Por la reducida capacidad financiera del Municipio, el único mecanismo posible
para encarar la administración es el trabajo mancomunado, tal como se lo viene
encarando ahora; aspecto que se pretende mejorar con la capacitación al
personal administrativo y logístico en el ejercicio de sus funciones.
Por otro lado la aplicación y el conocimiento de los sistemas SAFCO, Manual de
funciones y otros son necesarios para mejorar el grado de coordinación de las
actividades inherentes a la administración municipal
Optimización de los sistemas administrativos:
Por otro lado los sistemas SAFCO deben ser actualizados y ser aplicados en la
generalidad de las acciones del municipio
Será necesario complementar ello con un sistema de monitoreo para facilitar la
evaluación de rendimiento educativo (para el DILE) y cobertura de salud (para el
DILOS) bajo responsabilidad de la Dirección de Desarrollo Humano
10.4.2 Transparencia, eficiencia y eficacia de la gestión municipal

El gobierno municipal realizara informes periódicos sobre el grado de avance del
POA (cada cuatro meses) con el fin de transparentar la gestión municipal y
facilitar la participación de las OTB´s.




Medicus Mundi
101
Plan de Desarrollo Municipal San Antonio de Esmoruco


10.4.2.1 Ampliados informativos cuatrimestrales
En cumplimiento de la Ley de Municipalidades es deber del Gobierno Municipal
informar sobre el grado de ejecución del POA, obligación del Concejo Municipal
fiscalizar y deber del Comité de Vigilancia realizar control social.
En ese marco se realizaran informes cuatrimestrales para evaluar el grado de
ejecución del POA en el cual brindaran su informe el ejecutivo, el Concejo
Municipal sobre el grado de fiscalización a las obras ejecutadas en ese periodo y
el Comité de Vigilancia en cuanto a las acciones de control social y grado de
ejecución de los recursos del Fondo de Control Social

10.4.2.2 Cumplimiento del cronograma del POA
De acuerdo a la forma de trabajo encarado por el municipio se consolidara la
programación mensual de ejecución de obras por comunidades con la finalidad
de garantizar la ejecución del POA y garantizar tanto la ejecución del proyecto,
la contraparte comunal y el seguimiento técnico a la ejecución de obras
En este aspecto será necesaria la publicación de un cronograma anual de
ejecución del POA en el que se identifique la siguiente información:
Fecha de inicio de ejecución del proyecto
Presupuesto del proyecto según tipo de fuente
Contraparte comunal a preparar
Contraparte a gestionar de otras instituciones
Responsable del seguimiento al proyecto en el aspecto financiero y técnico
Fechas probables de supervisión de la obra
Fecha estimada de entrega provisional y definitiva de la obra

10.4.2.3 Coordinación con comunidades y organizaciones productivas
El Concejo Municipal Administración Municipal, Comité de Vigilancia,
Asociaciones comunitarias, OTB’s e Instituciones publicas y privadas concertaran
acciones conjuntas para el desarrollo municipal.
10.4.3 Responsabilidad compartida en la gestión de recursos

10.4.3.1Gobierno Municipal gestor de recursos ante las distintas instituciones
Dada la magnitud de los proyectos que se encararan el Gobierno Municipal
gestionara recursos de otras instituciones para garantizar la ejecución de los
proyectos, para lo cual se facilitara la contraparte comunal o cantonal
Comunidad corresponsable en la gestión de recursos de contraparte para la
ejecución de proyectos


Medicus Mundi
102
Plan de Desarrollo Municipal San Antonio de Esmoruco


La responsabilidad en la gestión de recursos no solo recaerá a espaldas del
Gobierno Municipal sino también sobre las autoridades comunales beneficiarias lo
que facilitara la ejecución de proyectos


10.5                                                   Estrategia de Recursos Naturales y
       Medio Ambiente

Este componente gira en acciones de la prevención de desastres naturales,
prevención de la contaminación ambiental y la recuperación de las praderas
nativas, la ejecución de este plan, tiene en particular el cuidado y gestión de los
ojos de agua; las características de este eje son:




             GRAFICO 31: Estrategia de conservación de los Recursos Naturales y Medio Ambiente

                     Estrategia de Conservación de los Recursos Naturales y
                                        Medio Ambiente
     Mejorar la gestión de los recursos naturales (agua, suelo y pradera nativa), para mantener y
         mejorar las condiciones del medio ambiente y la prevención de desastres naturales



     Prevención de                           Prevención de la
                                              contaminación                      Recuperación de
       desastres
                                                ambiental                        praderas nativa
       naturales


               Fuente: Elaboración propia con base en Taller Municipal 3 y DMC
10.5.1 Prevención de los desastres naturales

Con la finalidad de prevenir desborde de ríos u otro tipo de inclemencias
climáticas se identificara regiones vulnerables en los cuales se construirán
gaviones que permitan garantizar la seguridad de los pobladores.




Medicus Mundi
103
Plan de Desarrollo Municipal San Antonio de Esmoruco


10.5.2 Prevención de la contaminación ambiental

Referida básicamente a acciones de educación ambiental y manejo de basuras
en los centros poblados más importantes: Esmoruco, Río Mojón, Río Seco, etc.; se
encarara esta labor con la construcción de un deposito para el tratamiento de
basuras en la capital y la mejora de recolección de las mismas.
Por otro lado se gestionara ante diferentes instituciones apoyo para la
capacitación en el manejo y tratamiento de basuras para evitar el incremento de
la contaminación.
10.5.3 Recuperación de praderas nativas

Finalmente con la finalidad de mejorar la calidad del medio ambiente
anualmente se promoverá la reforestación de praderas nativas de pastoreo en las
comunidades a partir de la promoción de técnicas de transplante y de manejo y
conservación de suelos y praderas con carácter agroforestal.




Medicus Mundi
104
Plan de Desarrollo Municipal San Antonio de Esmoruco



                       11 PROGRAMAS Y PROYECTOS
El Plan de Desarrollo Municipal tiene organizado una serie de proyectos para
cumplir su ejecución, inmersos en diferentes programas de acuerdo a la
clasificación del Ministerio de Hacienda, los proyectos a ejecutarse son los
siguientes:


EJE DE DESARROLLO ECONÓMICO LOCAL
Promoción y fomento de la producción agropecuaria
Promoción económica
Construcción y mantenimiento de microriego
Construcción y mantenimiento de caminos
Desarrollo de la cultura y el turismo
Electrificación rural


EJE DE DESARROLLO HUMANO
Saneamiento básico
Servicios de educación y fomento al deporte
Servicio de salud
Limpieza urbana y rural
Infraestructura urbana y rural
Catastro urbano
Alumbrado publico


EJE DE DESARROLLO MEDIO AMBIENTE
Prevención de riesgos y desastres naturales


EJE DE DESARROLLO FORTALECIMIENTO INSTITUCIONAL
Fortalecimiento municipal




Medicus Mundi
105
Plan de Desarrollo Municipal San Antonio de Esmoruco


11.1                                                   Eje de desarrollo económico municipal

11.1.1 Promoción y fomento de la producción agropecuaria

A partir del funcionamiento del DIMPE se prevé que se organizaran un proceso
masivo de asistencia técnica y capacitación a los productores agropecuarios en
la producción de haba, camélida, caprina y la generación de recursos
aprovechando los recursos turísticos.

                CUADRO 73: Promoción y fomento de la producción agropecuaria

                                                                                            Comunidades
Proyecto                                CANTÓN                     COMUNIDAD
                                                                                            beneficiadas

Programa de fomento del cultivo de la                              Programa de fomento
                                                   Seccional
haba                                                               del cultivo de la haba
                                                                   Programa de fomento
Programa de fomento camélido (llamas
                                                   Seccional       camélido (llamas y
y vicuñas)
                                                                   vicuñas)
                                           Seccional       Programa de fomento
Programa de fomento caprino                                caprino
                    Fuente: Elaboración propia con base en Fichas técnicas
11.1.2 Construcción y mantenimiento de caminos

Identificadas las principales rutas camineras, se proyecta su mejoramoçiento
dentro los cinco años de cumplimiewnto que tiene el PDM, de esta manera se
integraran las comunidades y los municipios limítrofes, con estas razones
destacamos a las siguientes rutas:

                    CUADRO 74: Construcción y mantenimiento de de caminos

                          PROYECTO                              COMUNIDAD
                        Mejoramiento de camino San Cristobal-
                                                              Seccional
                        Esmoruco-Hito 13 y 14
                        Mejoramiento de camino Hito Cajones-
                                                              Seccional
                        Esmoruco-Esmoraca-Villazón
                        Mejoramiento de camino Quillacas-Rio
                                                              Seccional
                        Mojon-Hito 13-14
                     Fuente: Elaboración propia con base en Fichas técnicas
11.1.3 Desarrollo de la cultura y el turismo

El turismo no esta establecido como fuente generadora de recursos locales, el
plan actual contempla la promoción de los paisajes naturales que no están
catalogados, implantar circuitos turísticos que cumplan el rol de generar flujo
económico en las comunidades del municipio.


Medicus Mundi
106
Plan de Desarrollo Municipal San Antonio de Esmoruco


                           CUADRO 75: Desarrollo de la cultura y el turismo

                                                                              Familias
Proyecto                                                     COMUNIDAD
                                                                              beneficiadas

Programa de fomento del turismo                                  Seccional    416

                       Fuente: Elaboración propia con base en Fichas técnicas
11.1.4 Electrificación urbana y rural

Dos son los proyectos de electrificación macro: Lipes II y Lípez III, ademas del
proyecto de electrificación con paneles solares. El proyecto es seccional por lo
que 416 familioas se benefician.

                                CUADRO 76: Electrificación urbana y rural

                                                                        Beneficiaros
          Proyecto                                     Central
                                                                        (familias)

          Electrificación Lípez II                        Seccional     416

          Electrificación con Paneles solares             Seccional     416

          Electrificación Lípez III                       Seccional     416

                       Fuente: Elaboración propia con base en Fichas técnicas




11.2                                                   EJE DE DESARROLLO HUMANO

11.2.1 Servicios de educación y fomento al deporte

Este programa considera una diversidad de proyectos, cada uno de ellos con
características propias:
El apoyo al deporte es un proyecto de beneficio seccional y ejecutable
anualmente; destinándose el presupuesto a la organización de campeonatos
seccionales.
Con la finalidad de brindar formación técnica entre los bachilleres se proyecta la
construcción de Centros Pedagógico Técnico (CPT) en San Antonio de Esmoruco
que será equipado con laboratorio de computación, biblioteca, talleres
agropecuarios, tecnología de alimentos y carpintería.
Para mejorar el funcionamiento del sistema educativo la ejecución del PROMME
permitirá construir aulas, vivienda para profesores y el equipamiento de las
unidades educativas en cada uno de los núcleos educativos; aspecto que se

Medicus Mundi
107
Plan de Desarrollo Municipal San Antonio de Esmoruco


complementa con un presupuesto para el mantenimiento de las unidades
educativas que deberá ejecutarse al principio de cada gestión lectiva.
Finalmente para consolidar la formación de los bachilleres se ha programado
seccionalmente la ejecución de diferentes proyectos: gestión de becas,
formación vocacional y liderazgo de bachilleres.

                    CUADRO 77: Servicios de educación y fomento al deporte

                                                                             Familias
Proyecto                                               COMUNIDAD
                                                                             beneficiadas

                                                             Seccional       416
Apoyo al deporte
                                                             Seccional       416
Contraparte ALFALIT
                                                             Seccional       416
Contraparte Fé y Alegría
                                                             Seccional       416
Funcionamiento Yachay Wasi
                                                             Seccional       416
Desayuno escolar (PMA)
                                                             Seccional       416
Mantenimiento, y equipamiento de Unidades Educativas
                                                             Seccional       416
Apoyo al funcionamiento de educación
                                                             Seccional       416
Gestión de becas
                                                             Seccional       416
Orientación vocacional y liderazgo
                                                             Seccional       416
Centro de Formación Tecnica Esmoruco
                                                         Seccional         416
Equipamiento Centro de Formación Tecnica Esmoruco
                    Fuente: Elaboración propia con base en Fichas técnicas




11.2.2 Servicio de salud

La prestación del servicio de salud contempla diversos proyectos entre los que
destacan la ejecución del SUMI, Seguro de vejez, equipamiento – mantenimiento
de las potas sanitarias, el apoyo al funcionamiento de salud y la construcción –
equipamiento del mini hospital en San Antonio de Esmoruco




Medicus Mundi
108
Plan de Desarrollo Municipal San Antonio de Esmoruco




                                     CUADRO 78: Servicios de Salud

                                                                                Familias
 PROYECTO                                                    Comunidades
                                                                                beneficiadas

 Minihospital Esmoruco                                             Seccional    416

                                                                   Seccional    416
 Seguro Universal Materno Infantil

                                                                   Seccional    416
 Seguro de Vejez
                                                                   Seccional    416
 Equipamiento y mantenimiento de postas de salud
                                                             Seccional      416
 Apoyo al funcionamiento de salud
                     Fuente: Elaboración propia con base en Fichas técnicas
11.2.3 Protección y defensa de la niñez , adolescencia y mujer

El proyecto de apoyo a la equidad de género es seccional y su finalidad gira en
torno a la protección contra el maltrato y el abuso a las mujeres; a ejecutarse de
forma anual.

              CUADRO 79: Protección y defensa de la niñez, adolescencia y mujer

    PROYECTO                                            Comunidades Familias beneficiadas

                                                    Seccional    416
    Apoyo a la equidad de genero
                     Fuente: Elaboración propia con base en Fichas técnicas

11.3                                                   EJE   DE    DESARROLLO         MEDIO
       AMBIENTE

11.3.1 Prevención de riesgos y desastres naturales

Con la finalidad de prevenir los efectos de los desastres naturales se ha
programado presupuesto para la prevención de los riesgos producidos por la
naturaleza, el proyecto es de carácter seccional y de ejecución anual.

                     CUADRO 80: Prevención de riesgos y desastres naturales

   PROYECTO                                                       Comunidades Beneficiarios



Medicus Mundi
109
Plan de Desarrollo Municipal San Antonio de Esmoruco



                                                              Seccional    416
   Prevención de Desastres naturales
                    Fuente: Elaboración propia con base en Fichas técnicas



11.4                                                   EJE      DE            DESARROLLO
       FORTALECIMIENTO INSTITUCIONAL


Los proyectos de fortalecimiento institucional pretenden mejorar la capacidad de
funcionamiento del Gobierno Municipal, aspecto que se lograra con un proceso
de reordenamiento de la capacidad administrativa y equipamiento de cada una
de las

                                 CUADRO 81: Fortalecimiento institucional

                                                                              Población
        Proyecto                                               Central
                                                                              beneficiara

                                                                  Seccional   416
        Feria internacional Río Mojón
                                                                  Seccional   416
        Planta beneficiadora de camelidos
                                                                  Seccional   416
        Adquisición de camión Cóndor
                                                                  Seccional   416
        Gastos no asignables
                                                                  Seccional   416
        Planificación participativa
                                                                  Seccional   416
        Fondo de Control Social
                                                                  Seccional   416
        Equipamiento municipal
                                                                  Seccional   416
        Apoyo a la Mancomunidad Gran Tierra de los Lípez
             Fuente: Elaboración propia con base en Fichas técnicasESTO         POR
                                  PROGRAMAS Y PROYECTOS




Medicus Mundi
110
Plan de Desarrollo Municipal San Antonio de Esmoruco




            INDICE


1       ASPECTOS GENERALES .................................................................................................................... 1
    1.1     UBICACIÓN Y LONGITUD .................................................................................................................... 3
       1.1.1 Localización .................................................................................................................................. 3
       1.1.2 Latitud y Longitud ......................................................................................................................... 3
       1.1.3 Límites Territoriales ..................................................................................................................... 3
       1.1.4 Extensión ....................................................................................................................................... 3
    1.2     DIVISIÓN POLÍTICA ADMINISTRATIVA Y ORGANIZACIÓN SINDICAL................................................... 4
       1.2.1 Distritos y Cantones ...................................................................................................................... 4
       1.2.2 Comunidades y centros poblados.................................................................................................. 4
    1.3     MANEJO ESPACIAL ............................................................................................................................. 5
       1.3.1 Uso y ocupación del espacio ......................................................................................................... 5
2       ASPCTOS FISICO – NATURALES ...................................................................................................... 6
    2.1     CARACTERÍSTICAS DEL ECOSISTEMA.................................................................................................. 6
       2.1.1 Pisos ecológicos ............................................................................................................................ 6
       2.1.2 Zonificación físico natural ............................................................................................................ 6
    2.2     DESCRIPCIÓN FISIOGRÁFICA ............................................................................................................... 6
       2.2.1 Altitudes ........................................................................................................................................ 6

Medicus Mundi
111
Plan de Desarrollo Municipal San Antonio de Esmoruco


        2.2.2       Relieve y Topografía ..................................................................................................................... 7
        2.2.3       Clima............................................................................................................................................. 7
        2.2.4       Suelos ............................................................................................................................................ 9
        2.2.5       Fauna (Principales especies) ...................................................................................................... 11
        2.2.6       Recursos forestales (principales especies).................................................................................. 12
        2.2.7       Recursos hídricos ........................................................................................................................ 12
        2.2.8       Recursos minerales ..................................................................................................................... 13
        2.2.9       Comportamiento ambiental......................................................................................................... 14
3       ASPECTOS SOCIO CULTURALES................................................................................................... 15
    3.1     MARCO HISTÓRICO........................................................................................................................... 15
    3.2     DEMOGRAFÍA ................................................................................................................................... 15
       3.2.1 Población del Municipio ............................................................................................................. 15
       3.2.2 Número de familias y tamaño promedio de la familia ................................................................ 16
    3.3     DINÁMICA POBLACIONAL ................................................................................................................. 17
       3.3.1 Emigración.................................................................................................................................. 17
       3.3.2 Indicadores Socio demográficos ................................................................................................. 18
    3.4     BASE CULTURAL DE LA POBLACIÓN ................................................................................................. 19
       3.4.1 Origen étnico .............................................................................................................................. 19
       3.4.2 Idiomas........................................................................................................................................ 19
       3.4.3 Religiones y creencias................................................................................................................. 19
       3.4.4 Calendario festivo y ritual .......................................................................................................... 19
    3.5     EDUCACIÓN...................................................................................................................................... 21
       3.5.1 Educación formal. ....................................................................................................................... 21
       3.5.2 Educación no formal ................................................................................................................... 26
       3.5.3 Educación superior ..................................................................................................................... 26
    3.6     SALUD .............................................................................................................................................. 27
       3.6.1 Medicina convencional ............................................................................................................... 27
       3.6.2 Medicina Tradicional.................................................................................................................. 31
    3.7     SANEAMIENTO BÁSICO ..................................................................................................................... 32
       3.7.1 Estructura institucional .............................................................................................................. 32
       3.7.2 Calidad, grado y cobertura de los servicios de agua potable..................................................... 32
    3.8     VIVIENDA......................................................................................................................................... 33
       3.8.1 Forma de acceso a la vivienda ................................................................................................... 33
       3.8.2 Tipo de vivienda .......................................................................................................................... 33
       3.8.3 Calidad de los materiales constructivos de la vivienda .............................................................. 34
    3.9     TRANSPORTE Y COMUNICACIONES ................................................................................................... 35
       3.9.1 Principales tramos. Longitudes, frecuencia y estado actual....................................................... 35
       3.9.2 Medios de transporte .................................................................................................................. 35
       3.9.3 Red de comunicaciones ............................................................................................................... 36
4       ASPECTOS ECONÓMICO PRODUCTIVOS ................................................................................... 37
    4.1     ACCESO Y USO DEL SUELO .............................................................................................................. 37
       4.1.1 Tamaño y Uso de la tierra .......................................................................................................... 37
       4.1.2 Uso y Tamaño de la propiedad a nivel comunal ......................................................................... 37
       4.1.3 Superficie de tierras bajo riego y a secano ................................................................................. 38
       4.1.4 Tamaño de la propiedad comunal y familiar ............................................................................. 38
       4.1.5 Origen de la propiedad familiar y comunal ................................................................................ 39
    4.2     SISTEMAS DE PRODUCCIÓN .............................................................................................................. 39
       4.2.1 Sistemas de producción agrícola ................................................................................................ 39
       4.2.2 Sistemas de producción pecuaria................................................................................................ 48

Medicus Mundi
112
Plan de Desarrollo Municipal San Antonio de Esmoruco


       4.2.3 Sistemas de producción forestal ................................................................................................. 55
       4.2.4 Sistemas de caza, pesca y recolección ...................................................................................... 55
       4.2.5 Sistemas de Producción Artesanal y/o Microempresarial .......................................................... 56
       4.2.6 Sistema de Producción Minera ................................................................................................... 56
    4.3     SISTEMAS DE COMERCIALIZACIÓN ................................................................................................... 57
       4.3.1 Formas de comercialización ....................................................................................................... 57
       4.3.2 Ferias y mercados ....................................................................................................................... 57
       4.3.3 Principales productos comercializables ..................................................................................... 57
    4.4     RECURSOS TURÍSTICOS .................................................................................................................... 57
       4.4.1 Atractivos turísticos .................................................................................................................... 57
       4.4.2 Zonificación Turística. ................................................................................................................ 58
       4.4.3 Características del Flujo Turístico ............................................................................................. 58
    4.5     SISTEMA ECONÓMICO MUNICIPAL .................................................................................................... 58
       4.5.1 Zonificación pecuaria ................................................................................................................. 59
5      ASPECTOS ORGANIZATIVOS INSTITUCIONALES ................................................................... 60
    5.1     FORMAS DE ORGANIZACIÓN SECCIONAL, COMUNAL, E INTERCOMUNAL. ................ 60
       5.1.1 Organizaciones Territoriales de Base y asociaciones Comunitarias. ........................................ 60
       5.1.2 Organizaciones sociales funcionales. ......................................................................................... 60
       5.1.3 Mecanismos de Relacionamiento interinstitucional.................................................................... 61
       5.1.4 Instituciones Públicas y Privadas identificadas en las áreas ..................................................... 62
    5.2     FUNCIONAMIENTO DEL GOBIERNO MUNICIPAL................................................................................ 62
       5.2.1 Estructura Administrativa ........................................................................................................... 62
       5.2.2 Capacidad Instalada y Recursos................................................................................................. 63
       5.2.3 Ingresos Municipales. ................................................................................................................. 64
6      ASPECTOS SOCIO ECONÓMICOS .................................................................................................. 65
    6.1     ÍNDICE DE POBREZA ......................................................................................................................... 65
    6.2     ANÁLISIS DE INGRESOS Y GASTOS FAMILIARES. .............................................................................. 65
       6.2.1 Ingresos familiares monetarios. ................................................................................................. 65
       6.2.2 Gastos productivos, canasta familiar, vestido y servicio. ........................................................... 66
    6.3     MANO DE OBRA SALARIADA. .......................................................................................................... 66
       6.3.1 Clasificación de la población por condición de ocupación ........................................................ 66
    6.4     RELACIÓN DE GÉNERO ..................................................................................................................... 67
       6.4.1 Roles de Hombres y Mujeres en el sistema de producción ........................................................ 67
       6.4.2 Participación de la mujer en la toma de decisiones (nivel familiar, comunal y seccional). ..... 67
7      ANÁLISIS DE POTENCIALIDADES Y LIMITACIONES.............................................................. 69
    7.1     DINÁMICA INTERNA ......................................................................................................................... 69
       7.1.1 Aspectos físico naturales............................................................................................................. 69
       7.1.2 Aspectos Socio Culturales........................................................................................................... 70
       7.1.3 Aspectos económico – productivos ............................................................................................. 71
       7.1.4 Aspectos Organizativo – Institucionales ..................................................................................... 73
    7.2     DINÁMICA EXTERNA ................................................................................................................. 73
       7.2.1 Potencialidades y limitaciones provenientes de la planificación atingente departamental ........ 73
       7.2.2 Potencialidades y limitaciones provenientes de la planificación atingente nacional ................. 74
       7.2.3 Potencialidades y limitaciones provenientes de la oferta institucional. ..................................... 75
8      ANÁLISIS DE LA PROBLEMÁTICA ................................................................................................ 76
    8.1        ASPECTOS FÍSICO – NATURALES ....................................................................................................... 76
    8.2        ASPECTOS SOCIO – CULTURALES ...................................................................................................... 76

Medicus Mundi
113
Plan de Desarrollo Municipal San Antonio de Esmoruco


     8.3        ASPECTOS ECONÓMICO – PRODUCTIVOS .......................................................................................... 76
     8.4        ASPECTOS ORGANIZATIVO – INSTITUCIONALES ................................................................................ 76
9        , VISIÓN VOCACIONES Y OBJETIVOS ......................................................................................... 81
     9.1     VISIÓN MUNICIPAL .................................................................................................................... 81
     9.2     VOCACIONES ............................................................................................................................... 82
     9.3     OBJETIVOS ....................................................................................................................................... 83
        9.3.1 Objetivo General......................................................................................................................... 83
        9.3.2 Objetivos específicos ................................................................................................................... 83
10          ESTRATEGIAS DE DESARROLLO.............................................................................................. 84
     10.1   INTRODUCCIÓN ................................................................................................................................ 84
     10.2   ESTRATEGIAS DE DESARROLLO ECONÓMICO MUNICIPAL ................................................................ 87
       10.2.1   Primera estrategia: Institucionalización del Desarrollo Económico Comunal ..................... 88
       10.2.2   Trabajo mancomunado y fortalecimiento de las organizaciones productivas ....................... 90
       10.2.3   Construcción de infraestructura productiva.......................................................................... 91
       10.2.4   Promoción económica municipal ........................................................................................... 92
     10.3   ESTRATEGIA DE DESARROLLO HUMANO MUNICIPAL ...................................................................... 95
       10.3.1   Saneamiento básico ................................................................................................................ 96
       10.3.2   Educación ............................................................................................................................... 96
       10.3.3   Salud ....................................................................................................................................... 98
     10.4   ESTRATEGIA DE DESARROLLO INSTITUCIONAL ................................................................................ 99
       10.4.1   Mejora de la capacidad operativa del Gobierno Municipal ................................................ 100
       10.4.2   Transparencia, eficiencia y eficacia de la gestión municipal ............................................... 100
       10.4.3   Responsabilidad compartida en la gestión de recursos........................................................ 101
     10.5   ESTRATEGIA DE RECURSOS NATURALES Y MEDIO AMBIENTE ....................................................... 102
       10.5.1   Prevención de los desastres naturales .................................................................................. 102
       10.5.2   Prevención de la contaminación ambiental.......................................................................... 103
       10.5.3   Recuperación de praderas nativas ....................................................................................... 103
11          PROGRAMAS Y PROYECTOS ................................................................................................... 104
     11.1   EJE DE DESARROLLO ECONÓMICO MUNICIPAL ................................................................................ 105
       11.1.1    Promoción y fomento de la producción agropecuaria ......................................................... 105
       11.1.2    Construcción y mantenimiento de caminos .......................................................................... 105
       11.1.3    Desarrollo de la cultura y el turismo.................................................................................... 105
       11.1.4    Electrificación urbana y rural .............................................................................................. 106
     11.2   EJE DE DESARROLLO HUMANO............................................................................................. 106
       11.2.1    Servicios de educación y fomento al deporte........................................................................ 106
       11.2.2    Servicio de salud................................................................................................................... 107
       11.2.3    Protección y defensa de la niñez , adolescencia y mujer ...................................................... 108
     11.3 EJE DE DESARROLLO MEDIO AMBIENTE ............................................................................ 108
       11.3.1    Prevención de riesgos y desastres naturales ........................................................................ 108
     11.4 EJE DE DESARROLLO FORTALECIMIENTO INSTITUCIONAL .......................................... 109




Medicus Mundi
114
Plan de Desarrollo Municipal San Antonio de Esmoruco




   INDICE DE CUADROS
CUADRO 1: Superficie Municipal ........................................................................................ 3
CUADRO 2: División Política (Antecedentes Legales) ..................................................... 4
CUADRO 3: Comunidades y Centros Poblados (San Antonio de Esmoruco) ............ 5
CUADRO 4: Zonificación físico – natural ............................................................................ 6
CUADRO 5: Temperatura anual media, mínima y máxima ........................................... 7
CUADRO 6: Riesgos Climáticos ............................................................................................ 8
CUADRO 7: Grado de Erosión ........................................................................................... 10
CUADRO 8: Flora de Esmoruco (Principales especies) ................................................ 10
CUADRO 9: Fauna (principales especies) ....................................................................... 11
CUADRO 10: Fuentes de agua .......................................................................................... 13
CUADRO 11: Población por comunidades ..................................................................... 15
CUADRO 12: Familias – Tamaño de la Familia ................................................................ 16
CUADRO 13: Donde Emigran ............................................................................................. 17
CUADRO 14: En que trabajan ............................................................................................ 18
CUADRO 15: Indicadores Sociodemográficos ............................................................... 18
CUADRO 16: Festividades Religiosas ................................................................................ 20
CUADRO 17: Número, y Tipo de Establecimientos......................................................... 21
CUADRO 18: Estado y calidad de la Infraestructura ..................................................... 22
CUADRO 19: Servicios básicos (Agua, luz y letrinas) ...................................................... 23
CUADRO 20: Matrícula por Nivel, Grado y Unidad Educativa .................................... 24
CUADRO 21: Relación Inscritos, retirados efectivos y promovidos ............................. 25
CUADRO 22: Relación alumno – docente ...................................................................... 26
CUADRO 23: Nº de Establecimientos de Salud .............................................................. 28
CUADRO 24: Ubicación y Distancia de los Establecimientos ...................................... 28
CUADRO 25: Calidad de Infraestructura y Equipamiento ......................................... 28
CUADRO 26: Personal por establecimiento .................................................................... 29
CUADRO 27: Causas de Morbilidad ................................................................................. 30
Medicus Mundi
115
Plan de Desarrollo Municipal San Antonio de Esmoruco


CUADRO 28: Desnutrición Infantil ...................................................................................... 31
CUADRO 29: Tipo de acceso al servicio de agua potable ......................................... 32
CUADRO 30: Disponibilidad de Letrinas ........................................................................... 33
CUADRO 31: Tenencia de la vivienda por cantones .................................................... 33
CUADRO 32: Materiales de Construcción de las Viviendas ......................................... 34
CUADRO 33: Principales Tramos ........................................................................................ 35
CUADRO 34: Servicio de Telecomunicaciones .............................................................. 36
CUADRO 35: Tamaño y uso de la Tierra ........................................................................... 37
CUADRO 36: Área Aprovechada por el Pastoreo ......................................................... 37
CUADRO 37: Tamaño de Área Cultivada con Riego y a Secano (Has).................... 38
CUADRO 38: Promedio de Tierra por Familia .................................................................. 38
CUADRO 39: Cultivos Principales....................................................................................... 39
CUADRO 40: Variedades Utilizadas .................................................................................. 40
CUADRO 41: Requerimiento de Semilla qq/Hectárea .................................................. 42
CUADRO 42: Requerimiento de Semilla kg/m2 ............................................................... 42
CUADRO 43: Superficie cultivada por producto (m2.) .................................................. 43
CUADRO 44: Rendimiento por producto ......................................................................... 43
CUADRO 45: Destino de la Producción ........................................................................... 44
CUADRO 46: Principales enfermedades .......................................................................... 44
CUADRO 47: Calendario Agrícola .................................................................................... 45
CUADRO 48: Organización del trabajo ........................................................................... 47
CUADRO 49: Costos de Producción del Maíz ................................................................. 47
CUADRO 50: Costos de producción del Haba .............................................................. 48
CUADRO 51: Ganadería Principal .................................................................................... 49
CUADRO 52: Tenencia de ganado (cabezas/familia................................................... 50
CUADRO 53: Destino de la producción cabezas/familia............................................. 52
CUADRO 54: Destino de la Producción en % ................................................................. 52
CUADRO 55: Parásitos por Ganado ................................................................................. 52
CUADRO 56: Enfermedades del Ganado ....................................................................... 53
CUADRO 57: Organización del trabajo ........................................................................... 54
CUADRO 58: Costos de producción ovinos y caprinos p/carne .............................. 54

Medicus Mundi
116
Plan de Desarrollo Municipal San Antonio de Esmoruco


CUADRO 59: Atractivos Turísticos por Comunidad ........................................................ 57
CUADRO 60: Registro de OTBs ........................................................................................... 60
CUADRO 61: Capacidad instalada del Gobierno Municipal ...................................... 63
CUADRO 62: Recursos disponibles Gestión 2006 ............................................................ 64
CUADRO 63: Ingreso familiar por Año ................................................................................. 65
CUADRO 64: Gasto familiar ................................................................................................. 66
CUADRO 65: Matriz de Potencialidades y Limitaciones de los Aspectos Físico –
   Naturales del Municipio San Antonio de Esmoruco ................................................... 69
CUADRO 66: Matriz de Potencialidades y Limitaciones de los Aspectos Socio –
   Culturales ....................................................................................................................... 70
CUADRO 67: Potencialidades y Limitaciones de los Aspectos Económico –
   Productivos del Municipio de San Antonio de Esmoruco ..................................... 71
CUADRO 68: Potencialidades y Limitaciones de los Aspectos organizativo –
   institucionales ................................................................................................................ 73
CUADRO 69: Potencialidades y Limitaciones de la planificación departamental . 74
CUADRO 70: Potencialidades y Limitaciones de la planificación nacional ............. 74
CUADRO 71: Potencialidades y Limitaciones de la oferta institucional .................... 75
CUADRO 72: Vocaciones del Municipio .......................................................................... 82
CUADRO 73: Promoción y fomento de la producción agropecuaria ..................... 105
CUADRO 76: Construcción y mantenimiento de de caminos .................................. 105
CUADRO 77: Desarrollo de la cultura y el turismo ........................................................ 106
CUADRO 78: Electrificación urbana y rural ................................................................... 106
CUADRO 80: Servicios de educación y fomento al deporte ..................................... 107
CUADRO 81: Servicios de Salud....................................................................................... 108
CUADRO 82: Protección y defensa de la niñez, adolescencia y mujer .................. 108
CUADRO 84: Prevención de riesgos y desastres naturales ......................................... 108
CUADRO 85: Fortalecimiento institucional .................................................................... 109




   ÍNDICE DE GRÁFICOS


GRAFICO 1: Edificio municipal de San Antonio de Esmoruco ....................................... 4


Medicus Mundi
117
Plan de Desarrollo Municipal San Antonio de Esmoruco


GRAFICO 2: Altitudes y clima de las Comunidades ........................................................ 7
GRAFICO 3: Manifestación de las bajas temperaturas .................................................. 8
GRAFICO 4: Flora del municipio San Antonio de Esmoruco ........................................ 10
GRAFICO 5: Fauna del Municipio ..................................................................................... 12
GRAFICO 6: Población por Comunidad .......................................................................... 16
GRAFICO 7: Costumbres alimenticias en días festivos .................................................. 19
GRAFICO 8: Estructura institucional del sistema educativo ......................................... 21
GRAFICO 9: Infraestructura escolar .................................................................................. 23
GRAFICO 10: Aula de la comunidad Río Seco .............................................................. 24
GRAFICO 11: Organigrama de la Red de Salud ............................................................ 27
GRAFICO 12: Prevalencia de Vacunas ........................................................................... 31
GRAFICO 13: Tipo de viviendas en la comunidad Guadalupe .................................. 34
GRAFICO 14: Cultivos Principales ...................................................................................... 39
GRAFICO 15: Actividades de la familia ........................................................................... 46
GRAFICO 16: Ganadería Principal .................................................................................... 48
GRAFICO 17: Ganadería Principal .................................................................................... 49
GRAFICO 18: Utilización de los recursos forestales ......................................................... 55
GRAFICO 19: Recursos alimenticios obtenidos mediante la caza ............................. 55
GRAFICO 20: Paisajes y formaciones naturales para el turismo .................................. 58
GRAFICO 21: Organigrama del Gobierno Municipal.................................................... 63
GRAFICO 22: Rol de la mujer en temas comunales ...................................................... 67
GRAFICO 23: Análisis de la problemática (Aspecto físico – natural) ......................... 77
GRAFICO 24: Análisis de la problemática (Aspecto socio - cultural) ......................... 78
GRAFICO 25: Análisis de la problemática (Aspecto económico - productivo)....... 79
GRAFICO 26: Análisis de la problemática (Aspecto organizativo - institucionales) 80




Medicus Mundi
118
Plan de Desarrollo Municipal San Antonio de Esmoruco


GRAFICO                    27:               Estrategias                    de            Desarrollo                    Municipal
                                                             VISION DEL MUNICIPIO

                 El municipio de Esmoruco es el mayor productor ecológico de camélidos, caprinos, quinua y haba, con
             producción de derivados exportables gracias a la declaración de zona libre de fiebre aftosa, trabajo organizado
              y coordinado entre productores, gobierno municipal y cooperantes que han generado una mejora tecnológica
                       gracias a la capacitación y a la asistencia técnica con revalorización de los saberes locales


                                          CONCEJO DE DESARROLLO MUNICIPAL (CDM)



                   Estrategia de                                                                               Estrategia de
                                                      Estrategia de              Estrategia de
                    Desarrollo                                                                                Conservación del
                                                       Desarrollo                 Desarrollo
                    Económico                                                                                 Medio Ambiente y
                                                        Humano                   Institucional
                     Municipal                                                                                     RRNN



          Promoción                          Salud                     Fortalecimiento                    Prevención de
          económica                                                      municipal                      desastres naturales

                     Proyectos                         Educación
                    productivos                                                     Infraestructura y
                                                              Saneamiento             equipamiento
                                                                Básico                                                 Recuperacion de
                      Electrificacion y apertura de
                                                                                                                       praderas nativas
                                 caminos

      Fuente: Elaboración propia con base en talleres de validación de la
      demanda y formulación de las estrategias ............................................................ 85
GRAFICO 28: Estrategias de Desarrollo Económico Municipal ................................... 87
GRAFICO 29: Estrategia de Desarrollo Humano ............................................................. 95
GRAFICO 30: Estrategia de Desarrollo Institucional ....................................................... 99
GRAFICO 31: Estrategia de conservación de los Recursos Naturales y Medio
   Ambiente ..................................................................................................................... 102




Medicus Mundi

PDM San Antonio de Esmoruco

  • 1.
    1 Plan de DesarrolloMunicipal San Antonio de Esmoruco Plan de Desarrollo Municipal Provincia S. Lípez, Tercera Sección San Antonio de Esmoruco Municipio San Antonio de Esmoruco Potosí– Bolivia Medicus Mundi
  • 2.
    2 Plan de DesarrolloMunicipal San Antonio de Esmoruco Medicus Mundi
  • 3.
    3 Plan de DesarrolloMunicipal San Antonio de Esmoruco ASPECTOS GENERALES 1.1 Ubicación y Longitud 1.1.1 Localización El Municipio de San Antonio de Esmoruco, se encuentra al Sud Oeste de la Provincia Sud Lípez del Departamento de Potosí, ubicado a 1182 Km. de la Capital de Departamento, la ciudad más cercana es Uyuni. El municipio es parte de la Mancomunidad Gran Tierra de los Lípez. 1.1.2 Latitud y Longitud El municipio de San Antonio de Esmoruco, se ubica entre Latitud 22º00’ Sud y Longitud 66º40’ Oeste. 1.1.3 Límites Territoriales Los límites territoriales del Municipio (Mapa 2), son los siguientes: Al Norte: Con el Municipio de San Pablo de Lípez. Al Este: Con el Municipio de Mojinete y la República de la Argentina. Al Sur: Limita con la República de la Argentina. Hito II Seccón I, Hito III Tinte, Hito V Cerro Negro, Hito I, Hito Paniso e Hito XIV Al Oeste: Con el Municipio de San Pablo de Lípez. 1.1.4 Extensión De acuerdo a información del Instituto Geográfico Militar, el Municipio San Antonio de Esmoruco, posee una superficie de 6.742 Km2,, alcanzando el 30% de toda la provincia Sud Lípez. CUADRO 1: Superficie Municipal CANTON Superficie Km2, Porcentaje San Antonio de Esmoruco. 4.894.69 72.6% Guadalupe 1.847.30 27.4% TOTALES 6.742 100% Fuente: Elaborado con Base en IGM, 2005 Medicus Mundi
  • 4.
    4 Plan de DesarrolloMunicipal San Antonio de Esmoruco 1.2 División Política Administrativa y Organización Sindical 1.2.1 Distritos y Cantones El Municipio de San Antonio de Esmoruco, pertenece a la tercera Sección de la Provincia Sud Lipez del Departamento de Potosí, cuenta con dos cantones y 7 comunidades. GRAFICO 1: Edificio municipal de San Antonio de Esmoruco Fuente: Elaboración en base a diagnóstico 2006. En principio el municipio de San Antonio de Esmoruco fue parte de la 1ra Sección municipal de San Pablo de Lípez con su cantón Guadalupe creado un 4 de diciembre de 1885, posteriormente por gestiones políticas y legislativas forma parte mediante Ley del 20 de septiembre de 1.984 de la 3ra. Sección municipal de San Antonio de Esmoruco, estableciéndose como capital la localidad de San Antonio de Esmoruco. CUADRO 2: División Política (Antecedentes Legales) Superficie Cantón Fecha de Creación Porcentaje Km2 3ra. Sección Municipal 20 – IX – 1984 Creación Según Ley. 6.742. 100% San Antonio de Esmoruco. 20 – IX - 1984 Creación Según Ley. 4.894.69 72.6% Guadalupe. 4 – XII – 1885 Creación con Ley. 1.847.30 27.4% Fuente: Elaboración en base a diagnóstico 2006 e IGM. 1.2.2 Comunidades y centros poblados De acuerdo a la definición de centro urbano (más de 2000 habitantes), el municipio no cuenta con esta cantidad de habitantes, por lo cual para el presente documento Medicus Mundi
  • 5.
    5 Plan de DesarrolloMunicipal San Antonio de Esmoruco se diferencia entre comunidades (pueblos comunidades dispersas o nucleadas), que cuentan con una menor infraestructura urbana y/o menor población con respecto de los centros poblados (capital de cantón). El municipio cuenta con dos cantones y siete comunidades, el detalle de los mismos se muestra en el cuadro 3. CUADRO 3: Comunidades y Centros Poblados (San Antonio de Esmoruco) Nº Cantón Estancias Pucacancha, Challviri Martín Mudana,Tronchadá Rumi Wasi, Sayta Ciénega T’uru Wasi Ovejera 1 San Antonio de Esmoruco Queñual Chaupi Mayu Lagunillas Sautu Ciénaga Estancia Arenal Viacha K’uchu Wasi, Visciachani Oqe Orqo,Churqui Wasi Rodeo, Falda Wasi 2 Guadalupe Pajcha, Santa Rosa Gigante Peña Blanca Candelaria Fuente: Elaboración en base a diagnóstico 2006 e IGM. 1.3 Manejo espacial 1.3.1 Uso y ocupación del espacio La Jurisdicción del Municipio se caracteriza por presentar cumbres rocosas de piedra y arcilla, campos de pastoreo, presencia de bofedales por la esconrrentía de agua de las cumbres altas donde existen cultivos de subsistencia. La vegetación se caracteriza por tholares, pajonales, que ocupan la mayor parte del espacio territorial y un porcentaje mínimo de yaretas especialmente en las partes altas. Además cuenta con estancias alejadas del centro poblado para facilitar la crianza de ganado camélido, caprino y ovino. Los centros poblados se encuentran situados cerca de las fuentes de agua y la mínima parte aptos para cultivo. Por su parte ZONISIG, menciona que en la región la mayor parte de la superficie corresponde a áreas aptas para la ganadería y tierras eriales (áreas sin ningun uso económico). Medicus Mundi
  • 6.
    6 Plan de DesarrolloMunicipal San Antonio de Esmoruco 2 ASPCTOS FISICO – NATURALES 2.1 Características del ecosistema 2.1.1 Pisos ecológicos Para facilitar la descripción física del Municipio, se han identificado los pisos ecológicos existentes en el territorio municipal, entendiéndose como piso ecológico, al conjunto de factores bióticos y abióticos similares en un espacio determinado que se caracterizan del resto por la similitud de sus características. De acuerdo a esta definición en el Municipio se han identificado los siguientes pisos ecológicos: Piso Alto Andino de puna alta y puna baja, Árido a Semiárido, de matorral seco, con vegetación de pradera de alta montaña. Los suelos se caracterizan por ser altamente salinos, que representan una cobertura vegetal dispersa de th’olares y pajonales. (Referencia basada en el mapa de eco regiones de Bolivia, Ibisch, (P.L. et. al. 2003). CUADRO 4: Zonificación físico – natural Piso ecológico Comunidades Regiones con 3600-4800 m.s.n.m., de clima frio, con temperaturas de 9 a 10ºC, comprende las comunidades de Río Chilenas, el Tholar y Puna Alta de matorral desértico Guadalupe. El Paisaje presenta serranías, planicies de poca pendiente y laderas onduladas donde se encuentra importantes áreas de pastoreo. Zonas entre 3300 a 3600 m.s.n.m., de clima templado mesotermal, templado frio en las partes altas, con 10 a 13ºC, identificando a las Puna Baja de Matorral seco comunidades de Río Mojón, Río Seco y una parte de San Antonio de Esmoruco donde se encuentra superficie agrícola. Fuente: Elaboración propia con base en el mapa de ecoregiones de Bolivia 2003. 2.1.2 Zonificación físico natural El paisaje fisiográfico, presenta una llanura aluvial suavemente anulado con suelos superficiales alternado con colinas; a su vez presenta planicies extensas de extrema áridos con escasos lugares para la agricultura, los que están ubicados en pequeños valles donde se practica agricultura rudimentaria del cultivo de haba, maíz y algo de papa. 2.2 Descripción fisiográfica 2.2.1 Altitudes El territorio del Municipio está localizado en un intervalo altitudinal que varía entre los 3.580 a 4460 m.s.n.m., el mayor pico elevado es el cerro Morok’o con 5681 m.s.n.m. Medicus Mundi
  • 7.
    7 Plan de DesarrolloMunicipal San Antonio de Esmoruco seguido del Cerro Mesada Negra con 5527 m.s.n.m. en menor nivel de altura con respecto al nivel del mar esta localizado en la comunidad de Rio Mojón con 3580 m.s.n.m. GRAFICO 2: Altitudes y clima de las Comunidades C l i m a. 5000 frio frio frio templado 4000 templado templado templado 3000 2000 1000 0 Rio S. A. de Guadalupe El Tholar Quillacas Rio Seco Rio Mojón Chilenas Esmoruco msnm. 4460 4165 4100 3960 3700 3580 3679 Fuente: Elaborado en base al diagnóstico comunal 2006. 2.2.2 Relieve y Topografía El paisaje geográfico del municipio está caracterizado por la presencia de cumbres rocosas, campos naturales de pastoreo con presencia de plantas sexofitas, tholares, pajonales y otras caducifolias nativas que ocupan la mayor parte del espacio, de igual manera existen bofedales reducidos que se sitúan en la falda de los cerros, también existen serranías donde se practica una agricultura pequeña y tradicional con cultivos anuales. La sección Municipal presenta una topografía y relieve accidentado, conformado por llanuras aluviales recientes y colinas bajas moderadamente disectadas, presentando montañas altas con cimas agudas y pendientes largas; muestra un paisaje variado con cobertura de especies nativas de reducidas alturas. 2.2.3 Clima 2.2.3.1 Temperaturas La temperatura ambiente entre comunidades es variada, en el sector alto el promedio anual es de 6ºC y 15ºC lo cuál representa un clima frío a templado, Las comunidades de clima templado son: San Antonio de Esmoruco, Río Mojón, Rio Seco y Quillacas. CUADRO 5: Temperatura anual media, mínima y máxima T (ºC) media T (ºC) máxima T (ºC) mínima 6º 11º 4º 15º 18º 6º Medicus Mundi
  • 8.
    8 Plan de DesarrolloMunicipal San Antonio de Esmoruco Fuente: Servicio Nacional de Meteorología e Hidrología, SENAMHI Las comunidades de clima frió son: Río Chilenas, Guadalupe y el Tholar. En el Municipio de San Antonio de Esmoruco, según el SENAMHI la estación metereológica de San Pablo de Lípez presenta información de precipitación pluvial anual de 200mm., siendo los meses más lluviosos Enero y Febrero con 93.2 mm. 2.2.3.2 Inclemencias y riesgos climáticos CUADRO 6: Riesgos Climáticos Factores M E S E S Climáticos Enero Feb. Mar. Abr. May. Jun. Jul. Agosto Sept. Oct. Nov. Dic. Lluvia X X X X Sequía X X X X Granizada X X X X Heladas XX X X X X Nevada X X X Fuente: Elaborado con base en diagnóstico 2006. Vientos En todo el territorio del Municipio de Esmoruco presenta en su generalidad condiciones climáticas adversas para una producción agropecuaria. Los vientos prevalentes en la zona de Nor Oeste presentan una velocidad de 9 nudos. Sequías En ciertos años se presenta sequías prolongadas, que afectan a diferentes sectores económicos del Municipio. Nevada Otro riesgo climático durante los últimos años es la nevada, cuyo efecto a generado la disminución y transformación de sistemas de producción ganadera afectando al sector en la comunidad del Th’olar, Guadalupe, Rio Chilenas y Esmoruco en parte. Heladas Las heladas durante el año son de 120 días (Mayo a Agosto) siendo más perjudiciales para las actividades agrícola y ganadera, las que se presentan en el mes de Enero a Marzo. GRAFICO 3: Manifestación de las bajas temperaturas Medicus Mundi
  • 9.
    9 Plan de DesarrolloMunicipal San Antonio de Esmoruco Heladas de abril a septiembre con mayor frecuencia en Río Chilenas, Guadalupe y El Tholar Fuente: Elaborado en base al diagnóstico comunal 2006. Lluvias Las precipitaciones pluviales son escasas, El periodo lluvioso de la región se presenta entre los meses de Diciembre a Marzo, cuyas benéficas aguas son aprovechadas por los diferentes cultivos del ciclo anual. Las irregularidades de las lluvias y la temperatura de congelamiento, son los causantes de la pérdida casi total de las cosechas en un promedio de tres a cinco años, con un balance hídrico deficitario durante ocho meses del año, no hay exceso de humedad durante todo el año, contrariamente es más la escasez de la misma. 2.2.4 Suelos 2.2.4.1 Características generales Los suelos se encuentran en pendientes escarpadas a suavemente inclinadas con afloramientos rocosos, presentan una textura arenosa, franco arenosa y franco limosa, estructura pobre generalmente con fragmentos gruesos en los perfiles, en gran parte con baja retención de humedad y en otras pobremente drenados donde el nivel freático es superficial. Los suelos son arcillosos de estructura granular con presencia de carbonatos, la napa freática es de 80 cm. ; en las zonas bajas se presentan suelos arcillo-limosos, el subsuelo gris oscuro producto de la ausencia de oxígeno. 2.2.4.2 Zonas y grados de erosión Mediante estimaciones de campo y del análisis de mapas es posible afirmar que aproximadamente un 60% están erosionadas por la baja cobertura vegetal, por tanto el suelo es susceptible a la erosión hídrica y eólica principalmente; por otro lado los comunarios desconocen técnicas de conservación de suelos debido a que no existe un sistema de conservación y protección de la flora nativa, la que es extraída irracionalmente y provoca la exposición del suelo a las inclemencias del tiempo. Medicus Mundi
  • 10.
    10 Plan de DesarrolloMunicipal San Antonio de Esmoruco CUADRO 7: Grado de Erosión Erosión Comunidades Baja Media Alta San Antonio de esmoruco X X Rio Chilenas X Río Mojon X El Th'olar X Quillacas X Río Seco X X Guadalupe X Fuente: Elaborado en base al diagnóstico comunal 2006 2.2.4.3 Flora (principales especies) La vegetación propia del Municipio se encuentra formando asociaciones vegetales de composición y estructura variada. Las características que determinan estas asociaciones son el clima, el suelo, el relieve, el régimen hídrico y las intervenciones que realiza el humano. GRAFICO 4: Flora del municipio San Antonio de Esmoruco Fabiana densa en la comunidad Festuca orthophylla predominante en Tholar Río Chilenas Fuente: Elaboración propia con base en Diagnostico de Campo La vegetación que se caracteriza en el municipio es de tipo alto andino, valle interandino y llanuras. La reducción de la especie leñosa en la zona viene ocasionando el despoblamiento de la cobertura vegetal de los suelos dejando simplemente suelos descubiertos propensos a erosión tanto hídrica como eólica. CUADRO 8: Flora de Esmoruco (Principales especies) Nombre común Nombre científico Localización Th’ola Parastrephya Lepidophylla Todo el Municipio Koa th’la Fabiana squamata Todo el municipio Tara Th’ola Parastrephy sp. Todo el Municipio Pulica Th’ola NN Tdo el Municipio Medicus Mundi
  • 11.
    11 Plan de DesarrolloMunicipal San Antonio de Esmoruco Cortadera Cortaderia Cubana Río Mojon, Quillacas y Esmoruco Quiru th’ola Pararstrephya spp. Todo el Municipio. Chachacoma Senecio Graveolens. S. A. de Esmoruco, El Tholar y Río Seco. Iru Ichu Stipa frìgida. Todo el Municipio Keñua Poylilepis Tomentella. Río Mojon, Rio Chilenas y Río Seco. Churqui NN Rio Seco y Quillacas. Yareta Azòrela spp. Rio Chilenas, el Tholar, Rio Seco y Guadalupe. T’ara Fabiana Densa. Todo el Municipio. Pupusa Wemeria Dactillophylla Rio Chilenas, El Tholar y Guadalupe Añawaya Edesmia Spinosisima Rio Seco, Guadalupe, Rio Mojon y Quillacas Canlla Tetraglochin Cristatum Tholar, Rio Seco y Guadalupe Churqui Propsopis Ferox Todo el Municipio Paja Brava Festuca Orthophylla Por todo el Municipio Fuente: Elaboración propia con base en diagnóstico comunal 2006 2.2.5 Fauna (Principales especies) La fauna que habita en el Municipio se adaptó de manera formidable a las condiciones ambientales imperantes en la zona, vale decir que la variedad y el número de especies aunque no muy variada es importante. Entre la fauna existente por su atractivo turístico destacan la vicuña, el puma, suri, pariguana o flamenco andino, perdiz, kiwi, zorro y otros, gato montes conocido como oskollo, Cóndor, declaradas especies en peligro de extinción. Entre los carnívoros se destacan en la región el zorro y el puma, con respecto a la familia de los roedores la vizcacha, liebre y liron, ratas, ratones, hurones y finalmente los infaltables carroñeros como aguila, cóndor y alk’amari. CUADRO 9: Fauna (principales especies) Nombre Nombre Lugares Estado Común científico donde se encuentra actual MAMÍFEROS Vicuña Vicugna Vicugna Todo el Municipio Zorro Pseudalopex culpeus Todo el Municipio. Vizcacha Lagostomus Viscaccia En todo el Municipio Puma Feliz leo Todo el municipio. Gato Andino Felis jacobita Escasamente todo el Municipio. Amenazada Zorrino Todo el municipio AVES Condor Vultur gryphus Todo el Municipio Amenazada Perdiz Notoprocta Perdicana Todo el Municipio San Antonio de Esmoruco, Rio Suri Pteroctemia Permata Chilenas, Rio Mojon, Quillacas y Amenazada Guadalupe. Parihuana Phoenicopterus Chilensis Lagunas y ríos del Municipio. Pato Netta Peposaca Todo el Municipio Flamenco Phoenicoparrus Megalopterus Lagunas y ríos del Municipio. Andino REPTILES Medicus Mundi
  • 12.
    12 Plan de DesarrolloMunicipal San Antonio de Esmoruco Lagartija Lacerta Acellatai Todo el municipio FUENTE: Elaboración con base en diagnóstico 2006 El gráfico 3 muestra uno de los más grandes predadores como es el cóndor actualmente considerado como amenaza en ganadería y a la viscacha caracterizada por invadir cultivos. GRAFICO 5: Fauna del Municipio Condor(Vultur gryphus) Viscacha(Lagostomus Viscaccia) comunidad Guadalupe comunidad Quillacas FUENTE: Elaboración propia con base en diagnostico de campo 2.2.6 Recursos forestales (principales especies) El municipio cuenta con especies forestales típicas como Thola (Parastrephya spp), Keñua (Popilepis ssp), Yareta (Azorrella spp), la existencia de especies como el Olmo (Ulmus europea) y Molle (Schinus molle) son tan escasos que no son consideradas fuentes de recursos sino más bien constituyen una prueba de adaptabilidad de estas especies a las condiciones ambientales. En las zonas bajas existen churquiales de bastantes años que sirven de forraje para el ganado caprino y el mismo sufre de extracción irracional, no existiendo campañas de forestación. 2.2.7 Recursos hídricos 2.2.7.1 Fuentes de agua, disponibilidad y características El Municipio cuenta con importantes fuentes de agua como ríos, vertientes y ojos de agua que son utilizados por la población local para riego, consumo humano y animal, sin embargo se advierte en la región la presencia de aguas superficiales en pequeñas lagunas y bofedales. Al respecto los resultados realizados por SERGEOMIN revelan la íntima relación entre aguas superficiales y aguas subterraneas, que definen las características hidrológicas del municipio en particular, de tal manera que la formación de pequeñas lagunas; ojos de agua y bofedaes en la superficie terrestre depende del aporte de las aguas subterráneas. Medicus Mundi
  • 13.
    13 Plan de DesarrolloMunicipal San Antonio de Esmoruco CUADRO 10: Fuentes de agua NOMBRE DE RIO UBICACIÓN DISPONIBILIDAD Moruco Guadalupe Permanente Guadalupe Guadalupe Permanente Mulatos Guadalupe Permanente Santa Rosa Guadalupe Permanente Tholar El Tholar Temporal Uchía El Tholar Permanente Grande El Tholar Permanente Esmoruco S.A. de Esmoruco Permanente Chalviri S.A. de Esmoruco Permanente Rio Hornillos Río Chilenas Temporal Rio Chilenas Río Chilenas Permanente Verdugo Río Chilenas Temporal Picalto mojón Río Mojon Permanente Esmoruco Río Mojon Permanente Chajrahuayco Río Mojón Permanente Río San Juan del Oro Río Seco Permanente Río Seco Río Seco Temporal Florida Quillacas Temporal San Juan del Oro Quillacas Permanente Fuente: Elaboración propia con base en diagnóstico 2006. Los Ríos de San Antonio de Esmoruco y Guadalupe están mínimamente contaminados por metales pesados que aún no han sido analizados ni cuantificados, y no son aprovechados para el consumo humano; dentro las lagunas tenemos la Tucunqui y Corante que son las más representativas. 2.2.8 Recursos minerales Los recursos minerales en el Municipio de San Antonio de Esmoruco son abundantes, y no están siendo explotados, actualmente se encuentran como reserva mineralógica en el cantón Guadalupe; por tanto la actividad minera aún no contribuye en la economía del municipio. Entre los principales metales se tienen: cobre, oro, bismuto, antimonio, y entre los no metales se tiene: kollpa, cal y yeso; tambien existe en la región minerales no metálicos como la piedra basalto, granito (andesita) y caliza. En la zona existen muchas ocurrencias de oro detrítico, generalmente en pequeños placeres, formados muy próximos a las fuentes de aporte (ríos) en Guadalupe. En Sud Lípez la única ocurrencia de gránate (cristales traslúcidas) se encuentra a 6 km de San Antoni de Esmoruco, se accede al área mediante la carretera de segundo orden que una a las poblaciones de San Antonio de Esmoruco con la estancia Challviri. Los comunarios que recolectan algunas cantidades de gránate, comercializan por kilos en diámetros mayores a los 5 mm aquellos con calidad de gemas, en la ciudad de Uyuni. Medicus Mundi
  • 14.
    14 Plan de DesarrolloMunicipal San Antonio de Esmoruco 2.2.9 Comportamiento ambiental 2.2.9.1 Suelos El proceso erosivo es una de las razones de la destrucción constante del suelo causado sobre todo por el viento, la escasa cobertura vegetal, al cual se suma la baja precipitación, el sobrepastoreo comunal, la extracción de especies como thola, que expone al suelo a un tipo de erosión eólica constante. La erosión hídrica aunque en menor proporción también ocasiona pérdidas de suelo, esta es favorecida por las fuertes pendientes. En la región aún no hay contaminación de suelo, debido a que los agricultores no utlizan agroquímicos y la actividad minera se encuentran paralizados de momento. 2.2.9.2 Aire El aire dentro la zona es completamente limpio (aire puro), con expección el factor humo que es ocacionado por uso doméstico de las poblaciones, cuya masa no es significativa. 2.2.9.3 Agua Este recurso es escaso en la región, siendo la fuente principal proveniente de las vertientes, pozos y ojos de agua que son aprovechados para fines agrícolas y uso doméstico, por no presentar indicios de contaminación, son aptos para consumo humano, animal y de riego, solamente presetan contaminación los ríos Esmoruco y Guadalupe que no esta cuantificada actualmente. Medicus Mundi
  • 15.
    15 Plan de DesarrolloMunicipal San Antonio de Esmoruco 3 ASPECTOS SOCIO CULTURALES 3.1 Marco histórico Según el Plan de Desarrollo Municipal de San Antonio de de Esmoruco, la fecha de fundación de la provincia Sud Lípez es el 4 de Diciembre de 1885, creada bajo la presidencia de Gregorio Pacheco, con su capital San Pablo de Lípez, que contaba con dos cantones San Antonio de Lípez y Guadalupe correspondiendo esta última a la región que hoy ocupa el Municipio de San Antonio de Esmoruco; finalmente la Tercera Sección de la Provincia Sud Lípez fue creada Mediante Ley el 20 de Octubre de 1984, con sus 2 cantones. S.A. Esmoruco y Guadalupe. Las comunidades del municipio son de orígen quechua, predominando la forma social de comunidad en la constitución de sus relaciones sociales, usos y costumbres, aunque estas prácticas están algo distorsionadas por la presencia de las poblaciones cercanas del lado argentino. Lo más probable que el nombre del municipio tenga su origen por del maciso cerro llamado MOROKHO voz quechua que significa redondo muy cercano a la capital y San Antonio en homenaje al patrono San Antonio cuya fiesta patronal del municipio es celebrada el 13 de junio de cada año. 3.2 Demografía 3.2.1 Población del Municipio En general los indicadores demográficos de la zona sudoeste del departaento de Potosí son bajos, la población del municipio en 1999 era de 1566 Habitantes, aumentándose el 2001 a 1666 habitantes (Censo Nacional de Población y Vivienda del 2001); con base en estos datos es posible estimar que la población del Municipio va en aumento, ya que en el año 2006 según el diagnóstico comunal existiría 1809 habitantes, de los cuales el 52% son mujeres (941) y el 48% varones (868) . CUADRO 11: Población por comunidades CANTÓN No COMUNIDAD POBLACIÓN Hombres Mujeres 1 S.A. de Esmoruco 661 317 344 2 Río Chilenas 82 39 43 SAN ANTONIO DE ESMORUCO 3 Río Mojon 366 176 190 4 El Tholar 106 51 55 TOTAL 1215 583 632 5 Quillacas 111 53 58 6 Rio Seco 243 117 126 GUADALUPE 7 Guadalupe 240 115 125 TOTAL 594 285 309 Total General 1809 868 941 FUENTE: Fuente: Elaborado con base en diagnóstico 2006 Medicus Mundi
  • 16.
    16 Plan de DesarrolloMunicipal San Antonio de Esmoruco Por cantones, San Antonio de Esmoruco posee la mayor cantidad de habitantes (1.215), y Guadalupe con (594) habitantes. Por comunidades la población de cada una de las comunidades es la siguiente: GRAFICO 6: Población por Comunidad 700 600 500 400 300 200 100 0 Guadalupe El th'o lar Esmo ruco Rio Chilenas Rio M o jo n Rio Seco Quillacas Fuente: Elaboración con base en diagnóstico 2006. En el contexto comunal en primer lugar se destaca la capital del municipio con 661 habitantes, en segundo lugar la comunidad de Río Mojón con 366 habitantes y Guadalupe y Río Seco con 240 y 243 habitantes, la comunidad más alejada y menos poblada es Río Chilenas con 82 habitantes. 3.2.2 Número de familias y tamaño promedio de la familia El número de familias que viven en los diferentes cantones (tomando en cuenta las listas de afiliados de las diferentes comunidades y el tamaño de las familias registradas en las encuestas familiares) es de 416 familias, que están formadas en promedio por 4.3 personas por familia. CUADRO 12: Familias – Tamaño de la Familia COMUNIDADES No de Tamaño de SAN ANTONIO DE ESMORUCO Familias Familias Guadalupe 48 5 El th'olar 29 3,7 Esmoruco 147 4,5 Rio Chilenas 19 4,3 Rio Mojon 68 5,4 Rio Seco 68 3,6 Quillacas 37 3,0 Total 416 4,3 FUENTE: En base al diagnóstico comunal 2006 Medicus Mundi
  • 17.
    17 Plan de DesarrolloMunicipal San Antonio de Esmoruco 3.3 Dinámica poblacional 3.3.1 Emigración 3.3.1.1 Emigración definitiva y temporal La emigración de los pobladores del Municipio, según el Instituto Nacional de Estadística (INE)/01 y el diagnóstico comunal y familiar, indican que existe altos porcentajes de migración circunstancial, debida a los bajos ingresos económicos de las familias, causada por la falta de fuentes de trabajo, baja producción agropecuaria, incremento del núcleo familiar e inclemencias del tiempo, necesidades que deben paliar para mejorar la calidad de la educación y vida en general. 3.3.1.2 Emigración Temporal En el municipio de San Antonio de Esmoruco luego de un diagnóstico realizado se registra que el 69.6% de varones y un 30.4% de mujeres migran temporalmente, siendo comprendidas las edades de 16 y 45 años en ambos sexos. La población emigrante en una mayor proporción se dirige a las ciudades de Tupiza, Villazón y República de Argentina; siendo a Tupiza con un 31%, un 26% a la fronteriza ciudad de Villazón, 20% a la República de Argentina y un 16% a los centros mineros de los Lípez y Sud Chichas; con menor proporción a la republica de Chile (5%) y un 2% a otros lugares. CUADRO 13: Donde Emigran DESTINO VARON % MUJER % TOTAL% Tupiza 21 10 31 Villazón 20 6 26 República de la Argentina 18 2 20 Centros mineros 13 3 16 República de Chile 4 1 5 Otros lugares 1 1 2 TOTAL 72 28 100 Fuente: Elaborado con base en diagnóstico familiar 2006 El oficio al que se dedican los varones en los lugares a los que llega son: Albañil en un 30%, en el rubro de la minería un 20%, 18% comercio, estudio 13%, labores de cultivo 10% y 9% otros; en el caso de las mujeres como amas de casa de sus familiares que emigran a otros lugares (34%), servicio doméstico 26%, vendedoras 17%, costureras 13% estudios 6% y otros 4%. Medicus Mundi
  • 18.
    18 Plan de DesarrolloMunicipal San Antonio de Esmoruco CUADRO 14: En que trabajan VARONES MUJERES OFICIO PORCENTAJE OFICIO PORCENTAJE Minero 20 Servicio doméstico 26 Comercio 18 Vendedoras 17 Albañil 30 Ama de casa 34 Estudio 13 Estudios 6 Zafra 10 Costureras 13 Otros 9 Otros 4 Total 100 Total 100 Fuente: Elaborado con base en diagnóstico 2006, Medicus Mundi Los ingresos percibidos por la población emigrante, en el caso de los varones se estiman en un ingreso promedio mensual de 1800 Bs. y en el caso de las mujeres aproximadamente 150 Bs. 3.3.1.3 Emigración definitiva Los lugares de emigración definitiva de los pobladores del municipio son las ciudades de Villazón 25%, Tupiza en un 45%, a la república de Argentina un 20% y otros lugares en un 10%. 3.3.1.4 Inmigración Dadas las características de la migración temporal y definitiva en el Municipio, la inmigración es inexistente. El análisis realizado en el diagnóstico no refleja inmigrantes de otras localidades a este municipio, ocasionalmente aparecen personas que trabajan en la minería privada, algunos personeros de ONGs y algunos encuestadores de consultoras por requerimiento de información. 3.3.2 Indicadores Socio demográficos Los principales indicadores sociodemográficos se presentan en el cuadro 15: CUADRO 15: Indicadores Sociodemográficos Indicador Seccional Taza de natalidad 40,3% Tasa de crecimiento 1,2% Tasa de mortalidad infantil 4,68% Tasa de fecundidad 6,4% Esperanza de vida al nacer 62% Taza de Analfabetismo 30,7 Fuente: Elaborado con base en diagnóstico 2006, Medicus Mundi Medicus Mundi
  • 19.
    19 Plan de DesarrolloMunicipal San Antonio de Esmoruco 3.4 Base cultural de la población 3.4.1 Origen étnico El origen del asentamiento humano de este sector, está relacionado con las poblaciones de cultura aymará que habitaron en la zona, por esto la palabra Lípez que en castellano significa esconderse o los que se esconden. El proceso se habría dado durante la época precolombina donde sufrieron la invasión de los quechuas, estas culturas se mezclaron y la influencia de los quechuas de Sud Chichas fue decisiva en la cultura de la región; por tanto la población se identifica como quechua hablantes, aspecto que se denota en el idioma, usos y costumbres y la presencia de algunas autoridades originarias como los caciques. 3.4.2 Idiomas El idioma predominante es el Quechua en un 80%, 70% quechua – Castellano y solo un 8% castellano, por tanto se puede decir que la población es bilingüe. 3.4.3 Religiones y creencias La religión católica es considerada de mayor importancia en el municipio con un 87% y un 13% son evangélicos, deduciendo que predomina la religión católica. 3.4.4 Calendario festivo y ritual Las actividades festivas donde se reúnen los habitantes de las comunidades son en importancia la práctica ritual del afloramiento y cuantificación del ganado camélido, para ver crecer o disminuir su patrimonio ganadero que es muy importante para la familia; luego se tienen las fiestas religioso- paganas como la fiesta de San Juan donde también en floran y cuantifican el número de ovejas y cabras, luego Santiago, Semana Santa, fiesta de la Candelaria; también es muy importante el festejo de las fiestas patrias y aniversario de la provincia que se celebran con mucho civismo. GRAFICO 7: Costumbres alimenticias en días festivos Medicus Mundi
  • 20.
    20 Plan de DesarrolloMunicipal San Antonio de Esmoruco Carne de llama que es preparado sobre la brasa Fuente: Elaborado con base en diagnóstico 2006, Medicus Mundi El calendario municipal de las principales festividades religiosas se presenta en el cuadro siguiente. CUADRO 16: Festividades Religiosas FECHA CELEBRACIÓN A NIVEL MUNICIPAL 1 a 2 días de Feb. Y Ene. Enfloramiento de llamas 1 día Ene. Reyes 1 día feb. K’oa 2 días Feb. Candelaria 1 día Feb. Killpada 1 a 7 Marzo. Carnavales 1 día Marzo Inicio de Cocecha 1 a 2 días Mar.Abr. Semana Santa 3 a 7 días Feb. Marzo. Rodeo de Burros 1 día Abril Baño de camélidos 1 día Junio Viaje a los valles 24 de Junio San Juan, Enfloramiento de ovejas Santiago Julio Virgen del Carmen 16 de Julio Fiestas Patrias 3 a 5 días Agosto. 3 días de Septiembre Esquila de llamas 14 de septiembre Fiesta de Quillacas 7 de Octubre Fiesta del Rosario 1 a 4 días de Noviembre Todos Santos 1ros días Enero Año Nuevo. Fuente: Elaborado con base en diagnóstico 2006, Medicus Mundi Debemos destacar que en la mayoría de las comunidades no existen danzas típicas o autóctonas, debido a la constante migración de sus habitantes, los cuales solo relizan Medicus Mundi
  • 21.
    21 Plan de DesarrolloMunicipal San Antonio de Esmoruco festividades a nivel nacional como carnavales, 6 de agosto, no así específicas o típicas del lugar. 3.5 Educación 3.5.1 Educación formal. 3.5.1.1 Estructura institucional El sistema educativo municipal está bajo responsabilidad de la Dirección Distrital de Educación, el sistema educativo municipal cuenta a la vez con un núcleo que agrupa a un total de 8 unidades educativas fiscales; la estructura institucional es la siguiente: GRAFICO 8: Estructura institucional del sistema educativo DIRECCIÓN DISTRITAL SAN PABLO DE LÍPEZ NÚCLEO ESMORUCO U.E. CALAMA U.E. AVAROA COL. F. MAMANI U.E. ANTOFAGASTA U.E. RIO SECO U.E. FRANCIA U.E. OKE ORCO U.E. RÍO CHILENAS FUENTE: Dirección Distrital de Educación de San Pablo de Lípez 2006. 3.5.1.2 Características: Número y Tipo de Establecimientos En el Municipio existen 8 unidades educativas que están distribuidas en todas las comunidades, 7 unidades educativas son de nivel inicial y primaria, un solo colegio con nivel de secundaria para toda la población en edad escolar del municipio; por otro lado se cuenta con un internado escolar bien equipado que garantiza la permanencia escolar. CUADRO 17: Número, y Tipo de Establecimientos Niveles de Educación Área de Unidad Educativa Localización P r i m a r i a Sec funcionamiento Inicial 1º a 3º 4º 5º 6º 7º 8º 1º a 4º Prof. Flor. Mamani Dispersa S. A. de Esmoruco Calama Dispersa S. A. de Esmoruco Antofagasta Dispersa Rio Mojon Rio Seco Dispersa Rio Seco Oke Orco Dispersa Quillacas Medicus Mundi
  • 22.
    22 Plan de DesarrolloMunicipal San Antonio de Esmoruco Francia Dispersa Guadalupe Eduardo Avaroa Dispersa Tholar Rio Chilenas Dispersa Rio Chilenas FUENTE: Fuente: Dirección Distrital de Educación de San Pablo de Lípez 2006 3.5.1.3 Estado y calidad de la infraestructura, equipamiento y servicios básicos 3.5.1.3.1 Infraestructura En total en el núcleo escolar del municipio existen 8 infraestructuras escolares, 7 del nivel inicial y primario y una de secundario, la mayoría de estas infraestructuras en general se encuentran en buen estado, observándose un estado regular de aulas en las Unidades Educativas de Río Chilenas y Río Seco; aulas en buen estado se encuentran en escuelas de Antofagasta, Oke Orco, Eduardo Avaroa y Francia. CUADRO 18: Estado y calidad de la Infraestructura Estado Actual Muro Perimetral Nº de Material de UNIDAD EDUCATIVA Aulas Construcción Estado Bueno Regular malo Material Actual Prof. Flor. Mamani 4 Adobe 4 Adobe Bueno Calama de Esmoruco 8 Adobe y ladrillo 8 Adobe Bueno Antofagasta de Rio Mojón 4 Adobe y Ladrillo 2 3 No existe Rio Seco 2 Adobe y Ladrillo 1 1 Adobe Buen Oke Orco de Quillacas 1 Piedra, Ladrillo 1 No existe Francia de Guadalupe 4 Adobe, ladrillo 4 adobe bueno Eduardo Avaroa de Tholar 1 Adobe, Ladrillo 1 Adobe Mal Rio Chilenas 1 Adobe 1 No Total 25 12 13 Fuente: Elaborado en base a la Dirección Distrital de Educación de San Pablo de Lípez 2006. La infraestructura pertenece al trabajo propuesto por FPS, Concerniente en viviendas para profesores Baterias sanitarias y aulas. Medicus Mundi
  • 23.
    23 Plan de DesarrolloMunicipal San Antonio de Esmoruco GRAFICO 9: Infraestructura escolar Unidad educativa Francia en Guadalupe 3.5.1.3.2 Servicios básicos Todas las unidades educativas del municipio cuentan con agua, luz eléctrica de panel solar, el Colegio Florencio Mamani tiene instalación de letrina pero no funciona por su mala instalación, las únicas UE donde existe letrinas que funcionan son Calama, Francia y Rio Seco que tienen sus respectivas intalaciones en buen estado. CUADRO 19: Servicios básicos (Agua, luz y letrinas) Agua Panel Solar Letrinas Unidad Educativa Existe Existe existe Prof. Flor. Mamani Si Si Si Calama de Esmoruco Si Si Si Antofagasta de Rio Mojón Si Si No Rio Seco Si Si Si Oke Orco de Quillacas No Si No Francia de Guadalupe Si Si Si Eduardo Avaroa de Tholar Si Si No Rio Chilenas No Si No Fuente: Elaborado con base en diagnóstico 2006, Medicus Mundi En el territorio de SA de Esmoruco, el sistema de energía eléctrica es por paneles solares, además que la UE central es la que cuenta con energía eléctrica todas las noches a través de motor de luz desde horas 19:00 a 22:30 p.m, y también de panel solar. 3.5.1.3.3 Equipamiento Medicus Mundi
  • 24.
    24 Plan de DesarrolloMunicipal San Antonio de Esmoruco El equipamiento existente en cada UE es suficiente, especialmente en lo que se refiere a mobiliario y no así en material didáctico, entre el equipamiento se cuenta con láminas grandes de material duradero, pequeños estantes de madera para bibliotecas de aula, se cuenta con mesas hexagonales, sillas pequeñas, pupitres bipersonales, mesas y sillas para trabajo del docente, pizarras medianas, etc. proporcionado por la Reforma Educativa, sin embargo es necesario continuar con apoyo de material didáctico especialmente. GRAFICO 10: Aula de la comunidad Río Seco El equipamiento en mobiliario es suficiente y no así en material didáctico (Río Seco). Fuente: Elaborado en base al diagnóstico comunal 2006. 3.5.1.4 Número de matriculados por nivel, grado y establecimiento El número de matriculados en el 2006 alcanza a 456 estudiantes, de los cuales 48% son varones y 52% mujeres. La mayor población escolar se encuentra en la localidad de San Antonio de Esmoruco y la menor Rio Chilenas ubicada a 81 Km de la Central de Núcleo. CUADRO 20: Matrícula por Nivel, Grado y Unidad Educativa G r a d o s TOTAL Unidad Educativa P r i m a r i a Sec Inicial Matricula 1º a 3º 4º 5º 6º 7º 8º 1º a 4º Prof. Florencio Mamani 48 48 Calama 31 46 36 46 38 22 22 152 Antofagasta 17 32 10 8 13 8 5 93 Rio Seco 10 24 6 8 48 Oke Orco 5 11 2 3 21 Francia 15 12 4 6 6 4 8 55 Eduardo Avaroa 6 9 3 3 21 Rio Chilenas 8 7 1 2 18 Total grado 92 141 62 78 57 34 35 48 456 Total Ciclo 92 316 48 Porcentaje Total 20% 69% 11% 100% Medicus Mundi
  • 25.
    25 Plan de DesarrolloMunicipal San Antonio de Esmoruco Total General 456 Fuente: Elaborado con base en Dirección Distrital de Educación de San Pablo de Lípez 2006. 3.5.1.5 Relación de Inscritos, retirados y promovidos gestión 2002 a 2005 El comportamiento del sistema educativo municipal difiere entre los distintos niveles de educación, en el nivel inicial en los últimos cinco años se observó una cobertura altamente significativa que cubre el 73% de la población en edad escolar; en el nivel primaria y secundaria se observó un incremento relativo y cubre solo el 65% de la población escolar para estos niveles, esta relativa cobertura se debe a que la mayoría de los estudiantes de 8º a 4º de primaria y secundaria prefieren continuar sus estudios en las ciudades de Tupiza o Villazón. La tasa de deserción escolares en general es alta alcanzando a un promedio de 11,6%, en el nivel inicial es bajo 6.25%; 8.25%, en el nivel primario y mayor en el nivel secundario con 20.5%, debido a que los jóvenes prefieren proseguir sus estudios en las ciudades lo que ocasiona el abandono de la unidad educativa. CUADRO 21: Relación Inscritos, retirados efectivos y promovidos Nivel año Matriculador Retirados Efectivos Reprobados Aprobados 2002 83 3 80 80 2003 97 3 94 94 Inicial 2004 79 8 71 71 2005 86 7 79 79 2006 92 Promedio 100% 6.25% 93.75% 0,00% 100,00% 2002 301 23 278 29 2003 311 32 279 31 Primaria 2004 301 24 277 7 2005 325 23 302 10 2006 315 Promedio 8.25 91.75% 7% 93,00% 2002 45 7 38 1 2003 38 11 27 1 Secundaria 2004 36 6 30 2005 40 8 32 1 2006 48 Promedio 100% 20.5% 79,50% 2,50% 97.5% Fuente: Elaborado con base en diagnóstico comunal 2006. En los últimos cinco años, el numero de alumnos efectivos (alumnos que concluyeron el año lectivo) se incremento a 88%, un 93.75% en nivel inicial, 91.75% del nivel primario y 79.95% en secundaria; con respecto al número de alumnos efectivos respecto al número de aprobados el comportamiento es alto ya que en el nivel inicial Medicus Mundi
  • 26.
    26 Plan de DesarrolloMunicipal San Antonio de Esmoruco el 100% de alumnos efectivos son promovidos, en el nivel primaria el 93% y en nivel secundaria 97.5%. 3.5.1.6 Número de profesores por núcleo y número de alumnos por profesor La relación alumno – docente en el Municipio es de 18 alumnos por docente; existiendo una mayor concentración en Rió Mojón y menor en el Unidad Educativa de Guadalupe con 14 Alumnos por maestro en el nivel primario. Para el nivel inicial no se cuenta con ningún maestro de especialidad; en lo que se refiere al nivel secundario existen cinco maestros de especialidad. CUADRO 22: Relación alumno – docente No Relación Núcleo No docentes Alumnos Alumno/profesor Prof. Florencio Mamani 48 5 10 Calama 152 8 15 Antofagasta 93 5 19 Río Seco 48 2 24 Oke Orco 21 1 21 Francia 55 4 14 Eduardo Avaroa 21 1 21 Río Chilenas 18 1 18 TOTAL 456 27 18 Fuente: Elaboración con base en información de Dirección Distrital 2006 La formación pedagógica de los docentes es en una mayor proporción profesores normalistas egresados y titulados (85%), un 15% son titulados por antigüedad. 3.5.1.7 Grado de aplicación y efectos de la reforma educativa La reforma educativa ha sido aplicada a partir de 1997, lo que ha permitido lograr beneficios en algunas de las unidades educativas tanto en infraestructura, dotación de material didáctico, equipamiento asignación de ítems y mejoramiento en la enseñanza aprendizaje; pero aún a la fecha el esfuerzo ha sido insuficiente 3.5.2 Educación no formal Existe educación alternativa no formal como el programa de ALFALIT, y ahora se ha incrementado el programa gubernamental de convenio con el república de Cuba Yo Si Puedo en todas las comunidades con la dotación de TV, Panel solar, videos educativos, DVD y textos; además se cuenta con facilitadores capacitados por maestros cubanos para erradicar el analfabetismo en el Municipio. 3.5.3 Educación superior En el municipio no se cuenta con centros de educación superior. Medicus Mundi
  • 27.
    27 Plan de DesarrolloMunicipal San Antonio de Esmoruco 3.6 Salud 3.6.1 Medicina convencional 3.6.1.1 Estructura institucional La atención en salud de los distintos establecimientos de salud es dependiente del Centro de Salud de San Pablo de Lipez y la Red de Servicos de Salud Tupiza. GRAFICO 11: Organigrama de la Red de Salud RED DE SERVICIOS DE SALUD DISTRITO 5, TUPIZA CENTRO DE SALUD; SAN PABLO DE LÍPEZ CENTRO DE SALUD ESMORUCO PUESTO DE SALUD DE PUESTO DE SALUD DE PUESTO DE RÍO SECO GUADALUPE RÍO MOJON SALA DE AUXILIOS DE RÍO CHILENAS Fuente: Elaborado con base en información de la Dirección Distrital de Salud, 2006 3.6.1.2 Número, tipo y cobertura de los establecimientos En el distrito se cuenta con 6 establecimientos de Salud que son: 1 Centro de Salud, 3 puestos de salud, 2 salas de primeros auxilios en Río Chilenas y Quillacas; además está previsto durante esta gestión que la comunidad de Quillacas pronto cuenten con infraestructura. El Puesto de Salud de Esmoruco, es el que tiene mayor cobertura en el distrito por considerarse localidad de mayor concentración, además cuenta con un médico general, un auxiliar de enfermería para la atención de primeros auxilios y medicina general; ocurriendo todo lo contrario en los puestos de salud del área dispersa donde la población no acude a los servicios de salud excepto durante las campañas de vacunación masiva o casos extremos. Los factores determinantes que limitan la cobertura en salud son: los hogares se encuentran en áreas muy dispersas, la topografía accidentada de la región, no se Medicus Mundi
  • 28.
    28 Plan de DesarrolloMunicipal San Antonio de Esmoruco cuenta con medios de transporte, los caminos están en malas condiciones, la migración contínua y temporal de los habitantes, dificultan el logro de los objetivos. CUADRO 23: Nº de Establecimientos de Salud Tipo de Ubicación Establecimiento San Antonio de Esmoruco. Centro de Salud Río Chilenas Sala de 1ros. Auxilios Río Mojon Puesto de salud El Tholar No tiene Quillacas No tiene Río Seco Puesto de Salud Guadalupe Puesto de Salud Fuente: Elaborado con base en diagnóstico 2006, Médicus Mundi 3.6.1.3 Ubicación y distancia de los establecimientos Todos los puestos de Salud están ubicados en las comunidades de mayor concentración de habitantes al cual acuden también los que viven es estancias dispersas, a las que acude también el sanitario caminando distancias considerables al trabajo rural sin contar con ningún tipo de transporte. CUADRO 24: Ubicación y Distancia de los Establecimientos Ubicación del Puesto de Distancias en Km. Salud San Antonio de Esmoruco. 0 Río Chilenas 78 Río Mojon 28 El Tholar 15 Quillacas 58 Río Seco 51 Guadalupe 25 Fuente: Elaborado con base en diagnóstico 2006, Médicus Mundi 3.6.1.4 Estado, calidad, y capacidad de la infraestructura y del equipamiento disponible Los centros de salud en su mayoría se encuentran en buen estado, en lo que respecta a mobiliario y equipamiento de las unidades de salud, es básico pero insuficiente para ampliar los requerimientos y atenciones de la población. CUADRO 25: Calidad de Infraestructura y Equipamiento INFRAESTRUCTURA EQUIPAMIENTO Establecimiento Nº Nº de Bueno Regular Malo Suficiente Insuficiente Ambientes camas P.S de Esmoruco 4 - - - 1 - - P.S de Guadalupe 4 - - - 2 - - P.S. de Río Mojón 3 - - - 4 - - Sal de Auxílios de R.Chilenas 1 - - - 1 - - P. Salud Río Seco 1 - - - 1 - - Medicus Mundi
  • 29.
    29 Plan de DesarrolloMunicipal San Antonio de Esmoruco Fuente: Elaborado con base en diagnóstico 2006, Médicus Mundi La mayoría de los puestos de salud cuentan con el siguiente equipamiento básico:  Equipo de radio comunicación rural con panel solar en pésimas condiciones  Mesa de atención  Refrigerador para vacunas (Cadena de frió) en pésimas condiciones  Equipo para curaciones  En farmacia medicamentos básicos con recursos del SUMI  Equipo de control de peso y talla  Instrumental para primeros auxilios  Balanza para control de peso a recién nacidos  Camas y camillas sencillas  Escritorios y sillas  Termo para transporte de vacunas  Equipo de curación  1 refrigerador para vacunas  Maletín con instrumental de Parto Limpio  Máquina de escribir 3.6.1.5 Personal medico y paramédico por establecimiento Para la atención de siete comunidades, el equipo de salud esta conformado por un médico general, 1 auxiliar de enfermería en la central del municipio y 3 auxiliares de enfermería en las comunidades donde existe puesto de salud, además se cuenta con responsables de salud en cada comunidad, las comunidades de Th’olar y Quillacas, reciben uxílios de sanitarios de otros puestos de salud, que en ocasiones acuden a estas comunidades a pie, por el nulo medio de transporte y área dispersa se ven con dificultades. CUADRO 26: Personal por establecimiento Personal Establecimiento Auxiliar de Medico RPS Apoyo Enfermería Puesto de Salud de SA Esmoruco 1 1 1 Sala de 1ros. Auxílios de Rio Chilenas - 1 Puesto de salud de Guadalupe 1 1 Puesto de Salud e Río Mojón 1 1 Puesto de Salud 1 1 Rio Seco. Quillacas (Sin establecimiento) 1 Tholar (Sin establecimiento) 1 Medicus Mundi
  • 30.
    30 Plan de DesarrolloMunicipal San Antonio de Esmoruco Fuente: Elaborado con base en diagnóstico 2006, Medicus Mundi 3.6.1.6 Causas principales para la mortalidad Se considera que las diarreas agudas (EDAS) constituyen una de las causas de mortalidad infantil antes de llegar a los 5 años de edad, según SEDES más del 25% de la población infantil se enfrenta a con este tipo de enfermedad; asimismo, las infecciones respiratorias agudas (IRA), están en segundo orden dentro de las causas de la mortalidad infantil. Más del 7% de la población infantil está dentro de estos casos respiratorio principalmente en las épocas de invierno y otoño. Entre otras enfermedades atendidas dentro del Municipio son los siguientes: CUADRO 27: Causas de Morbilidad Nº de Nº Enfermedades % Casos 1 Enfermedad del Sistema Respiratorio 1135 43 2 Enfermedad del Sistema Digestivo 659 25 3 Enfermedad del Sistema Osteomuscular 243 9 4 Enfermedad de la piel y celular subcutánea 89 3 5 Traumatismos y envenenamientos 40 2 6 Enfermedad del Sistema Nervioso 48 2 7 Enfermedad del Sistema Genitourinario 74 3 8 Enfermedad de l ojo y anexos 88 3 9 Enfermedad del Sistema Cardio Circulatorio 41 2 10 Enfermedad delOido y apófisis mastoidea 48 2 11 Resto de causas 95 3.6 12 Síntomas mal definidos 84 3.2 13 TOTAL 2644 100% Fuente: Elaborado con base en Diagnóstico y Red de Salud 2006, Médicus Mundi 3.6.1.7 Epidemiología: tipo de vacunas y cobertura La dirección de salud del Municipio en campañas de vacunación con BGC, Sarampión, DPT, tienen una cobertura regular comparando con municipios que le circundan, en comparación con otros municipios del departamento de Potosí presentan un porcentaje mayor del 85%, esta baja cobertura de vacunación se debe al insuficiente personal y también la baja cobertura de nacimientos, falta de capacitación, dificultad para acceder a las comunidades demasiado dispersas, carencia de medios de transporte, y también a la migración temporal de los padres de familia Medicus Mundi
  • 31.
    31 Plan de DesarrolloMunicipal San Antonio de Esmoruco GRAFICO 12: Prevalencia de Vacunas 38% 40% 34% 35% 32% 29% 30% 25% 20% 15% 10% 5% 0% SA 1 3 . .C .T .T O G P P PI B. D. D. M RA SA TI AN Fuente: Elaborado con base en Diagnóstico y Red de Salud 2006, Medicus Mundi 3.6.1.8 Desnutrición Infantil Según información de la Red de Salud del distrito, los niños menores a 5 años son los más afectados por la desnutrición de un total de 634 menores, 131 tienen desnutrición leve (20.7%), 1,3 % moderada y ninguno severa de los casos atendidos. CUADRO 28: Desnutrición Infantil Desnutrición A-B CD E F - 20.7 % 1.3 % - 131 8 Fuente: Elaborado con base en diagnóstico 2006, Medicus Mundi A-B=Con nutrición superior, C= Con nutrición normal, D= Desnutrición leve, E=desnutrición moderada, F= Desnutrición severa. Observando el cuadro podemos deducir que de un total de casos atendidos ,634 menores de 5 años, 131 padece de desnutrición leve, luego siguen los niños en número de 8 con desnutrición moderada, deduciendo entonces que no existen niños y niñas con desnutrición severa; 495 niños presentan nutrición normal, representando el 78% del 100% atendidos durante la presente gestión. 3.6.2 Medicina Tradicional 3.6.2.1 Número de curanderos y parteros La población del Municipio por el origen cultural de su población utiliza con frecuencia la medicina ancestral o tradicional; en la generalidad de las comunidades se indica que el acceso a la medicina tradicional (principalmente yerbas) es más sencillo que la medicina convencional y más económico no solo por su costo sino también por su fácil aplicación y alcance de la población que no tiene el hábito de acudir a la medicina convencional, excepto cuando la medicina Medicus Mundi
  • 32.
    32 Plan de DesarrolloMunicipal San Antonio de Esmoruco tradicional no alivia su malestar. En todas las comunidades se cuentan con curanderos y parteros tradicionales. 3.6.2.2 Principales enfermedades tratadas Las principales enfermedades tratadas por los curanderos son el mal de aire, dolores estomacales, cólicos biliares y otros, estos malestares son tratados con plantas medicinales como la Pupusa, Chachacoma, Coca, Chirchircoma, Yareta, Choquecanlla y Yerba Buena. 3.7 Saneamiento básico 3.7.1 Estructura institucional Los sistemas de administración de agua para el consumo humano en el distrito en general están bajo la responsablidad de las autoridades comunales y sus beneficiarios, en la localidad de San Antonio de Esmoruco existe un Comité de Agua, que se encarga de velar por el mantenimiento del mismo, con el apoyo de ONGs y Gobierno Municipal. 3.7.2 Calidad, grado y cobertura de los servicios de agua potable Según el cuadro Nº 33 el acceso al servicio de agua segura es del 79% de la población total que equivale a 328 familias con el servicio, el 21% de la población carece de este servicio que corresponde al 100% de las familias de la comunidad de Quillacas y se provee de un estanque provisional. CUADRO 29: Tipo de acceso al servicio de agua potable Nº Agua Segura en % Comunidad Fuente y servicio familias %Si Tienen % No tienen Guadalupe 48 92 8 De vertiente por cañería domiciliaria Tholar 29 91 9 De vertiente por cañería domiciliaria S. A. Esmoruco 147 95 5 De vertiente por cañería domiciliaria Rio Chilenas 19 85 15 De pozo por pileta pública Rio Mojon 68 93 7 De vertiente por cañería domiciliaria Rio Seco 68 97 3 De ojo de Agua Quillacas 37 100 De un estanque provisional TOTAL 416 79% 21% Fuente: Elaborado con base en diagnóstico 2006, Medicus Mundi 3.7.2.1 Cobertura y medios para la eliminación de excretas Los medios utilizados para la eliminación de excretas son el servicio de letrinas públicas por pozo ciego en seis comunidades, encontrándose estas en malas condiciones, en quillacas la eliminación de excretas es a cielo abierto. Medicus Mundi
  • 33.
    33 Plan de DesarrolloMunicipal San Antonio de Esmoruco CUADRO 30: Disponibilidad de Letrinas Letrinas Estado Comunidad Publicas Domiciliarias Bueno Regular Malo San Antonio de Esmoruco Si No X Rio Chilenas Si No X Río Mojon Si No X El Th'olar Si No X Quillacas No Si X Río Seco Si No X Guadalupe Si No X Fuente: Elaborado con base en diagnóstico 2006, Medicus Mundi El problema de eliminación de excretas radica en que la población no tiene hábitos y costumbres de utilizar las letrinas, por lo que en general queda a expensas del deterioro. 3.7.2.2 Cobertura de energía eléctrica En la población de San Antonio de Esmoruco existe energía eléctrica que es generado por un motor a diesel, desde horas 19:00 p.m. a 21:00 p.m., el resto de las comunidades del municipio no gozan de este servicio, siendo la provisión de energía a través de panel solar especialmente del sector salud y educación. 3.8 Vivienda 3.8.1 Forma de acceso a la vivienda La propiedad de la vivienda en todo el distrito municipal corresponde en mayor proporción a la modalidad de propia (98%), en la comunidad de Esmoruco también existe la modalidad en alquiler un (3%) por la existencia del internado se alquilan temporalmente a familiares de los internos. CUADRO 31: Tenencia de la vivienda por cantones Vivienda COMUNIDAD Propia Alquilada con cuartos sueltos San Antonio de Esmoruco 90 10 100% Río Chilenas 100 100% Río Mojón 100 100% El Tholar 100 100% Quillacas 100 100% Río Seco 100 100% Guadalupe 1OO 100% TOTAL 98% 1% 100% Fuente: Elaborado con base en diagnóstico 2006, Medicus Mundi 3.8.2 Tipo de vivienda En el municipio por el espacio amplio existente en las comunidades la mayor proporción de viviendas construidas es de una planta con amplia área destinada Medicus Mundi
  • 34.
    34 Plan de DesarrolloMunicipal San Antonio de Esmoruco como patio. Según el INE/2001 se destacó que la calidad de vivienda en el distrito es baja. GRAFICO 13: Tipo de viviendas en la comunidad Guadalupe El material constructivo es de adobe en su generalidad, hay visibles indicios de la utilización de cemento. Fuente: Elaborado con base en diagnóstico 2006, Medicus Mundi 3.8.3 Calidad de los materiales constructivos de la vivienda En el Municipio en general la calidad de la vivienda es regular, el material es obtenido en la misma región, son construidos de forma rudimentaria; del total de las viviendas del municipio, el 92% tienen techo de paja y barro, solo el 8% es con calamina; el material de la pared en un 64% es de adobe y 25.71% de piedra; respecto al piso el 91% es de tierra y el 9% de cemento. CUADRO 32: Materiales de Construcción de las Viviendas Material del Material de la Material Techo en % pared en % del piso en % Comunidad paja y calamina piedra Adobe cemento Tierra barro San Antonio de Esmoruco 80 20 100 30 70 Río Chilenas 96 4 100 100 Río Mojon 80 20 100 20 80 El Tholar 100 100 100 Quillacas 100 99 1 3 97 Río Seco 94 6 100 6 94 Guadalupe 94 6 100 4 96 Total Promedio 92% 8 25,71 74,29 9 91 Medicus Mundi
  • 35.
    35 Plan de DesarrolloMunicipal San Antonio de Esmoruco Fuente: Elaborado con base en diagnóstico 2006, Medicus Mundi Según el cuadro 35, se indica que en la comunidad de S.A. Esmoruco y Río Mojón las viviendas construidas con material de calamina y pisos con cemento en relación a otras comunidades son debidas a la existencia frecuente de medios de transporte directo. 3.9 Transporte y comunicaciones 3.9.1 Principales tramos. Longitudes, frecuencia y estado actual La principal vía caminera del Municipio es la que une San Antonio de Esmoruco con la ciudad de Tupiza, con una distancia de 210 Km., y tiene como punto intermedio importante la comunidad de San Pablo de Lípez. CUADRO 33: Principales Tramos Ruta Longitud (Km) Tipo Estado Esmoruco – Quillacas 58 Camino comunal Malo Esmoruco – Guadalupe 28 Camino comunal Regular Esmoruco – Río Chilenas 72 Camino comunal Malo Esmoruco –Río Mojón 35 Camino comunal Malo Esmoruco – El Tholar 15 Camino Comunal Regular Esmoruco - Tupiza 211 Camino Principal Malo Esmoruco – Río Seco 51 Camino Comunal Malo Fuente: Elaborado con base en diagnóstico 2006, Medicus Mundi El acceso a las comunidades del municipio es realizado a través de caminos comunales para movilidad, pero no existe ningún medio de transporte público intercomunal, con excepción de Río Mojón hacia la frontera Argentina, estas carreteras se encuentran en mal estado, siendo su mantenimiento realizado por diferentes comunarios de manera manual; estas vías son transitables en toda época del año teniendo dificultades en la época de lluvia. 3.9.2 Medios de transporte El sistema de transporte es atendido por un bus y camión de carga particular, que se denomina turnero, y se moviliza dos veces por semana el día Miércoles y sábado por la madrugada desde Esmoruco al principal centro de abasto que es la ciudad de Tupiza y Uyuni, donde los pobladores llevan productos especialmente agropecuarios y realizar otro tipo de transacciones. Existe escases de transporte público en las comunidades, sus habitantes llegan a su destino a pie o en el mejor de los casos el medio utilizado con frecuencia son los animales de carga; un bajo porcentaje de los pobladores se moviliza en bicicleta. Medicus Mundi
  • 36.
    36 Plan de DesarrolloMunicipal San Antonio de Esmoruco 3.9.3 Red de comunicaciones 3.9.3.1 Existencia de servicios de comunicación El servicio de telecomunicación ENTEL está presente en la capital del municipio a través de una cabina tarjetero con llamadas a nivel nacional e internacional las 24 horas del día, y radios de comunicación rural del área de Salud y del Municpio, este úlltimo es el único servicio que tienen las comunidades del municipio. CUADRO 34: Servicio de Telecomunicaciones Comunidad Medios de Comunicación Oral San Antonio de Esmoruco ENTEL (1), Radio de comunicación Rural. Río Chilenas Radio de Comunicación Rural Río Mojón Radio de Comunicación Rural El Tholar Radio de Comunicación rural Guadalupe Radio de Comunicación Rural Río Seco Radio de Comunicación Rural Quillacas Radio de Comunicación Rural Fuente: Elaborado con base en diagnóstico 2006, Medicus Mundi En las comunidades no existe señal de televisión pero sí prensa oral y no escrita, siendo las emisoras más sintonizadas FIDES, Panamericana de la ciudad de La Paz y Pio XII. Medicus Mundi
  • 37.
    37 Plan de DesarrolloMunicipal San Antonio de Esmoruco 4 ASPECTOS ECONÓMICO PRODUCTIVOS 4.1 Acceso y Uso del Suelo 4.1.1 Tamaño y Uso de la tierra La jurisdicción municipal de San Antonio de Esmoruco tiene una extensión territorial de 674200 Has, de las cuales el 83% es aprovechada para el pastoreo del ganado camélido, ovino y caprino, un 14,98% son tierras eriales sin ningún uso, solo el 0,0143% de la superficie total esta siendo ocupada por la agricultura alcanzando aproximadamente a 97 Has. CUADRO 35: Tamaño y uso de la Tierra Superficie y Ocupación en Has Municipio Total Has. Pastoreo Cultivo Eriales S. A. Esmoruco 573070 97 101033 674200 Total % 85% 0,014% 14,98% 100% Fuente: Elaborado con base en diagnóstico 2006, Medicus Mundi Las comunidades con más áreas de cultivo son S.A. de Esmoruco, Río Seco, Río Mojón; por el contrario la comunidad que no cuenta con terrenos apropiados para la agricultura es Río Chilenas. 4.1.2 Uso y Tamaño de la propiedad a nivel comunal Del total de la superficie municipal, aproximadamente existen 573.070 Has. aprovechadas para el pastoreo extensivo de ganado, la mayor extensión de esta área corresponde a la comunidad de San Antonio de Esmoruco, seguida de Río Chilenas, Guadalupe, El Tholar y Río Seco, las de menor área de pastoreo son la comunidad de Río Mojón y Quillacas. CUADRO 36: Área Aprovechada por el Pastoreo Área de Comunidades Pastoreo en % S. A. Esmoruco 31 Río Chilenas 19 Guadalupe 18 Tholar 15 Río Seco 12 Río Mojón 4 Quillacas 1 TOTAL 100% Fuente: Elaborado en base al diagnóstico comunal 2006. Medicus Mundi
  • 38.
    38 Plan de DesarrolloMunicipal San Antonio de Esmoruco Por el contrario, la mayor parte de áreas aprovechadas por la agricultura aunque en reducidas parcelas, destacan según importancia las comunidades de San Antonio de Esmoruco, Río Seco, Río Mojón y Quillacas, las de menor uso agrícola son las comunidades de El Tholar y Guadalupe, siendo el área sin uso agrícola Rio Chilenas. 4.1.3 Superficie de tierras bajo riego y a secano En el Municipio de San Antonio de Esmoruco, se tiene aproximadamente 97 Has cultivables, de las cuales se estima que 88 Has. son cultivadas con riego representando el 90% y 9 Has. a Secano (10% de áreas cultivadas). CUADRO 37: Tamaño de Área Cultivada con Riego y a Secano (Has) Producción agrícola COMUNIDADES Con Riego Sin Riego Total Has Has Has Guadalupe 7 1 8 Tholar 5 5 S. A. Esmoruco 21 2 23 Río Chilenas - - - Río Mojón 11 1 12 Río Seco 27 2 29 Quillacas 17 3 20 TOTAL Has. 88 9 97 Fuente: Elaborado con base en diagnóstico 2006, Medicus Mundi 4.1.4 Tamaño de la propiedad comunal y familiar El promedio de áreas destinadas al cultivo de propiedad comunal en el municipio es variada y depende de la disponibilidad de agua y suelo apto para la agricultura, además no todas las familias se dedican a la agricultura, siendo menores las propiedades con agricultura en la comunidad de El Tholar y Guadalupe, aunque su área sea mayor no están ocupadas por cultivos; por el contrario las áreas de mayor agricultura son Río Seco, S.A. de Esmoruco, Quillacas y Río Mojón como se detalla en el cuadro 38. CUADRO 38: Promedio de Tierra por Familia Promedio/familia Con Comunidades Has Título Guadalupe 0,4 Ninguno Tholar 0,20 Ninguno S.A. Esmoruco 0,50 Ninguno Rio Chilenas 0 Ninguno Rio Mojon 0,25 Ninguno Rio Seco 0,80 Ninguno Quillacas 0,70 Ninguno TOTAL 0,48 Ninguno Medicus Mundi
  • 39.
    39 Plan de DesarrolloMunicipal San Antonio de Esmoruco Fuente: Elaborado con base en diagnóstico 2006, Medicus Mundi Las áreas destinadas a la producción agrícola son de propiedad familiar y las áreas destinadas al pastoreo de propiedad comunal; sin embargo ningún agricultor tiene títulos de propiedad de origen. 4.1.5 Origen de la propiedad familiar y comunal El origen de la propiedad de la tierra agrícola es familiar y de pastoreo es comunal, en algunos casos de herencia familiar que no es de gran importancia porque son parcelas mínimas. 4.2 Sistemas de producción 4.2.1 Sistemas de producción agrícola 4.2.1.1 Principales cultivos y variedades Los cultivos más importantes en el municipio según vocación productiva son: el maíz con 80%, el trigo con 78% seguido del haba 70%, cebada, papa, y en mínima escala la producción de quínua y oca; sin embargo estos cultivos no están presentes en todas las comunidades GRAFICO 14: Cultivos Principales 80 70 60 50 40 30 20 10 0 Maíz Trigo Haba Papa Cebada Hortalizas Fuente: Elaborado con base en diagnóstico 2006, Medicus Mundi El cuadro 39 nos muestra la relación de los principales cultivos del municipio CUADRO 39: Cultivos Principales % DE CULTIVOS SEGÚN IMPORTANCIA COMUNIDADES Maíz Trigo Haba Papa Cebada Hortalizas Quinua Oca San Antonio de Esmoruco 80 75 85 40 45 25 10 Río Chilenas 0 0 0 0 0 0 Río Mojón 85 75 60 40 30 10 El Tholar 0 0 65 45 66 o 12 Quillacas 75 80 70 30 35 18 20 Medicus Mundi
  • 40.
    40 Plan de DesarrolloMunicipal San Antonio de Esmoruco Río Seco 80 82 75 40 35 20 Guadalupe 65 45 65 10 TOTAL PROMEDIO EN % 80 78 70 40 46 20,75 5,5 4 Fuente: Elaborado con base en diagnóstico 2006, Medicus Mundi Como podemos analizar la información del cuadro anterior, muestra que en el distrito existe una diversidad de productos agrícolas característicos de la región cuya producción es realizada en pequeñas superficies de terreno aptas para la agricultura. Entre las variedades más utilizadas para los cultivos son: CUADRO 40: Variedades Utilizadas COMUNIDAD PAPA MAIZ HABA Trigo CEBADA Oca Criollo, Ojosa Criolla Criollo, overo, Criolla y San Antonio de Esmoruco Holandesa Morocho chileno y amarillo cervecera Chubillo perla Perla y Río Mojón Malcacho Criollo Criolla Criolla Moro Ojosa y El Th’olar Criolla Criolla criolla Amarillo y Quillacas Malcacho Criolla Perla, Moro Amarilla Blanco Malcacho Chileno Criollo y Culpinilla y Rio Seco Imilla Moro y Criolla Cuarentón Criolla Ojosa criollo Morocho Malcacho Cervecera y Guadalupe Amarillo Chubillo y Chilleno Luki criolla culpinilla Fuente: Elaborado con base en diagnóstico 2006, Medicus Mundi Como se observa en el cuadro anterior los productos se cultivan en distintas variedades pero las más utilizadas son de variedad criolla; así mismo el productor tiene la posibilidad de diversificar su producción con variedades precoces como tardías, y variedades que soportan sequías y heladas. 4.2.1.2 Tecnología empleada El sistema de producción agrícola utilizado por los productores es el tradicional ya que no hay utilización de maquinaria, poca introducción de variedades, no hay asociación de cultivos, la siembra de trigo es al boleo, de maíz y haba en surcos, de papa a golpe. La preparación del terreno para la siembra se inicia con un riego por inundación días antes de la siembra, posteriormente se hace la arada y cruzada, luego la apertura de Medicus Mundi
  • 41.
    41 Plan de DesarrolloMunicipal San Antonio de Esmoruco surcos y la deposición de la semilla, para este proceso en algunos casos se utiliza la ayuda de yunta. Trigo y Cebada La tecnología que se utiliza para estos dos cultivos es tradicional y la siembra se realiza los meses de noviembre a diciembre con el riego para realizar la siembra que generalmente es al voleo y luego la semilla es tapada con la yunta. En esta labor las mujeres no intervienen. Estos dos cultivos no requieren de mucho cuidado en cuanto a las labores culturales pues son buenos competidores de las malas hierbas y soportan prolongadas sequías. Las labores culturales son mínimas, la mayoría de los productores solo realizan el riego y se combate el ataque de pájaros cuando se forman los granos. La cosecha empieza en los meses de abril a mayo con el segado de las plantas que se efectúa con hoz, para luego ser reunidas en gavillas o parvas con el objetivo que el grano culmine su madurez hasta finales del mes de junio (secado), una vez terminado este ciclo del secado se lleva a las eras para proceder a la trilla utilizando animales de carga (burros) y finalmente se realiza el venteo para la separación del grano y paja. Papa Con el uso tradicional de tecnología en este cultivo, la primera labor que es realizada es el riego para la preparación del suelo, una vez que el suelo llega a su capacidad de campo se realizan la correspondiente arada y cruzada para luego efectuar la siembra con la apertura de hoyos o surcos. Esta labor es realizada con la yunta, la mujer interviene en el asemillado y la fertilización del suelo con estiércol es efectuado por menores o jóvenes. La labor más importante de este cultivo son los aporques, que generalmente se lo realiza de manera manual en pocos casos con ayuda de yunta, muy poco se realiza el deshierbe. La cosecha es realizada en los meses de abril a mayo cuando la planta concluye su madurez fisiológica y su tuberización, esta labor es realizada manualmente con la utilización de la picota y una vez terminada la cosecha se empieza con la selección de la papa para diferentes usos (semilla, comercial, autoconsumo, etc.) Haba Este producto es importante por depositar en el suelo el elemento Nitrógeno y no requiere de la fertilización orgánica. La tecnología como en anteriores cultivos es tradicional, se inicia en el mes de septiembre a octubre con el respectivo riego, para luego realizar la siembra con la apertura de surcos. Esta labor es efectuado con yunta y el colocado de la semilla es realizada por la mujer dejando 2 a 3 semillas por golpe. Este cultivo también se realiza con el correspondiente aporque y deshierbe para facilitar los respectivos riegos. La cosecha se la realiza en verde y en grano seco, esta última es más frecuente, empieza con la siega de las plantas a partir de abril Medicus Mundi
  • 42.
    42 Plan de DesarrolloMunicipal San Antonio de Esmoruco formando gavillas o parvas circulares de 1.5 a 2 m de diámetro, con la finalidad de hacer más facil el trillado de las vainas, finalmente se realiza el trillado con la ayuda de palos para desvainar los granos. 4.2.1.3 Uso de semilla, fertilizantes y otros Ya que en el distrito la producción agrícola es de carácter tradicional y reducida área de cultivo los requerimientos de insumos son pocos, las semillas son mínimas y de variedades locales. El fertilizante es orgánico basado en el estiércol camélido, ovino y caprino, los fertilizantes químicos y productos fitosanitarios no son utilizados en ningún de los cultivos. Los requerimientos de semilla para las distintas áreas de cultivo en la zona se muestran en el siguiente cuadro. CUADRO 41: Requerimiento de Semilla qq/Hectárea Quintales de semilla/ hectárea Según Cultivo COMUNIDAD Maíz Trigo Haba Papa Cebada S.A. de Esmoruco 1,8 3 6 30 2,5 Río Chilenas Río Mojón 2,1 3,5 6,5 30 3 El Tholar 8 33 3,7 Quillacas 2 3 6,5 28 3 Río Seco 1,5 3 6 28 3 Guadalupe 6 32 3,2 Total 1,85 3,13 6,50 30,17 3,07 Fuente: Elaborado con base en diagnóstico 2006, Medicus Mundi Así mismo para cultivar maíz en un área de 450 m2 se necesitan 4 kg. de semilla, para 380 m2 de cultivo, de trigo se requieren 5,4 kg. de semilla, para 840 m2 de cultivo de haba se requiere dos arrobas. CUADRO 42: Requerimiento de Semilla kg/m2 Kg. De semilla/m2 Municipio Maíz Trigo Haba Papa Cebada Esmoruco 4kg/450m2 5,4kg/380m2 2 arrobas/840m2 3 arrobas/250m2 5Kg/350m2 Fuente: Elaborado con base en diagnóstico 2006, Medicus Mundi Los requerimientos de semilla por área de cultivo no varían significativamente en las distintas comunidades, excepto en las comunidades altas de El Tholar y Guadalupe; por otro lado el factor agua es predominante para asegurar la germinación, por tanto los requerimientos en zonas intermedias tienen un promedio similar a terrenos en laderas más bajas. 4.2.1.4 Superficies cultivadas por tipo de cultivo En el municipio la superficie de parcela es reducida en la mayoría de las comunidades especialmente para los cultivos de papa, cebada, mayor área se Medicus Mundi
  • 43.
    43 Plan de DesarrolloMunicipal San Antonio de Esmoruco destina para el cultivo de cereales como maíz, trigo y haba, y es variable según la comunidad como se detalla en el siguiente cuadro. CUADRO 43: Superficie cultivada por producto (m2.) Superficie (m2) COMUNIDAD Maíz Trigo Haba Papa Cebada Hortalizas Esmoruco 550 450 850 250 250 80 Río Chilenas Río Mojón 350 250 200 150 105 30 El Tholar 250 120 150 20 Quillacas 1100 850 650 200 200 60 Río Seco 1600 1850 850 250 360 60 Guadalupe 350 200 240 25 TOTAL PROMEDIO 925 850 525 195 217 45 Fuente: Elaborado con base en diagnóstico 2006, Medicus Mundi En las comunidades de Río Seco y Quillacas el tamaño de parcela mayor es para el cultivo de trigo y maíz, y menor para el cultivo de papa, cebada y mínima área para el cultivo de hortalizas. 4.2.1.5 Rendimiento por cultivos El rendimiento del cultivo está determinado por la disponibilidad de riego para el maíz, el trigo, la papa y haba respectivamente, en algunas comunidades se cultiva a secano especialmente la papa y cebada. CUADRO 44: Rendimiento por producto RENDIMIENTO POR CULTIVO EN QQ/HAS COMUNIDAD Maiz trigo Haba papa Cebada Esmoruco 21 16 21 81 23 Río Mojón 19 21 18 76 25 El Tholar 16 40 18 Quillacas 24 19 21 80 25 Río Seco 26 18 20 83 23 Guadalupe 18 65 20 Promedio 23 19 19 71 22 Fuente: Elaborado con base en diagnóstico 2006, Medicus Mundi Los rendimientos de los cultivos son bajos en relación al rendimiento departamental y nacional, pero aún así por las condiciones edafoclimáticas los rendimientos se consideran en un nivel significativo para la mayoría de los productores. 4.2.1.6 Destino de la producción En la región del municipio el máximo volumen de producción agrícola está destinado en un 80% al consumo familiar asegurando de esta manera su canasta familiar, siendo la actividad agrícola la fuente directa de proporcionar alimento a todos los miembros de la familia, solo el 11,5% de la producción es comercializada dentro como fuera de la comunidad y distrito, otra actividad característica de la población Medicus Mundi
  • 44.
    44 Plan de DesarrolloMunicipal San Antonio de Esmoruco es realizar el intercambio o trueque de productos agrícolas con carne de llama, chivo u oveja a poblaciones que no cuentan con agricultura, representando el trueque 6%, de la totalidad de su producción. CUADRO 45: Destino de la Producción Destino de la Producción Comunidades Total Venta Autoconsumo Trueque Semilla Transformación Guadalupe 9 81 7 3 100 El Tholar 10 82 6 2 100 Esmoruco 12 81 4 3 0.8 100 Río Mojón 15 78 5 1,5 0,5 100 Río Seco 15 77 6 2 0.3 100 Quillacas 8 81 7,4 3 0,6 100 Promedio 11,50 80,00 5,90 2,42 0,18 100 Fuente: Elaborado con base en diagnóstico 2006, Medicus Mundi 4.2.1.7 Principales subproductos En el municipio de San Antonio de Esmoruco, los principales sub productos son la harina de maíz, el maíz pelado, chicha de maíz, tostado de maíz, en menor escala y haba seca en mayor proporción. 4.2.1.8 Plagas y enfermedades Cada uno de los cultivos poseen vectores que afectan significativamente su rendimiento, en el caso del maíz en todo el municipio existe la enfermedad llamada musura y en plagas el gusano cogollero, en el trigo aparte de la musura, el ratón es considerado como plaga, además es muy apetecido por la liebre y vizcacha al igual que la cebada; en lo que se refiere a la papa, este tubérculo también es atacada por la sarna, el tizón tardío, kaspara que atacan al tallo y las hojas de la planta perjudicando el desarrollo del producto; al cultivo de haba le ataca la enfermedad del pulgón negro y la plaga que es la polilla. CUADRO 46: Principales enfermedades Producto Enfermedades Plagas gusano cogollero (Lapigma Maíz Musura (ustilago maydis) frugiperda) ratón Trigo Musura (ustilago tritici) ratón Liebre y Vizcacha Musura (Ustilago hordei) Cebada Mancha foliar Liebre y Vizcacha (Helminthosporium hordei) ratón Sarna (Spongospora subterránea) Papa Gorgojo Llaja (Phithorimaea operculella) Medicus Mundi
  • 45.
    45 Plande Desarrollo Municipal San Antonio de Esmoruco Piqui Piqui (Epitrix spp.) Kaspara (Alternaría solana) Tizon Tardío (Phytopthora infestans), Pulgón Manzana Pulgón, Oidio Gusano, Pájaros Pulgon Negro (Mizuz Haba persicae) Polilla Roya (Uromyces fabae) Fuente: Elaborado con base en diagnóstico 2006, Medicus Mundi 4.2.1.9 Infraestructura productiva: Depósitos, almacenes, maquinaria, equipamiento y herramientas En vista de que las parcelas de producción son pequeñas y por la topografía de la región la infraestructura productiva es mínima, no se cuenta con ambientes de almacenamiento, sistemas de riego (estanques, canales revestidos) siendo este el tradicional por acequias. En la mayoría de las UE se cuenta con carpas solares para la producción de hortalizas pero las mismas no son utilizadas de manera apropiada. 4.2.1.10Calendario agrícola El calendario agrícola para las diferentes actividades realizadas por los productores es similar en todas las comunidades a excepción de Río Chilenas que no siembran nada, y de acuerdo a las características de cada cultivo se realizan distintas labores en cada uno de los meses del año, como la preparación del terreno, siembra y cosecha; la siembra empieza en los meses de Septiembre y Octubre; la cosecha de trigo, maíz y cebada en los meses de Abril y Mayo hasta finales de Junio con la trilla y venteado, como se refleja en el siguiente cuadro: CUADRO 47: Calendario Agrícola Actividades Enr. Febr. Marz Abril Mayo Junio Julio Agost Sept. Oct. Nov. Dic. Habilitació n o desth’ole de tierras Preparació n del terreno Siembra Cosecha Medicus Mundi
  • 46.
    46 Plan deDesarrollo Municipal San Antonio de Esmoruco Secado y venteado Fuente: Elaborado con base en diagnóstico 2006, Medicus Mundi 4.2.1.11 Organización de la fuerza de trabajo La familia es el núcleo de trabajo debido a que la participación de cada uno de los mismos adquiere una responsabilidad, y su aporte contribuye significativamente a la generación de ingresos para la familia. GRAFICO 15: Actividades de la familia Época de siembra donde participan los miembros de la familia (San Antonio de Esmoruco). Fuente: Elaborado con base en diagnóstico 2006, Medicus Mundi De acuerdo a la información recogida el padre es el que mayor tiempo destina a las labores pesadas como ser la preparación del terreno adquisición de materiales e insumos de siembra, la cosecha y almacenamiento coadyuvado por la esposa como se detalla en siguiente cuadro. Medicus Mundi
  • 47.
    47 Plan de DesarrolloMunicipal San Antonio de Esmoruco CUADRO 48: Organización del trabajo Participación de los Miembros en (%) Actividades padre madre hijos total Preparación del terreno Siembra Deshierbe Cosecha Comercialización Fuente: Elaborado con base en diagnóstico 2006, Medicus Mundi La comercialización de los productos es una responsabilidad más del varón, especialmente en mercados urbanos, aunque también participa la mujer sobre todo tratándose de ventas menores a nivel local o trueque. En ocasiones las siembra en muchas comunidades se realiza con prácticas culturales ancestrales como el ayni y mink’a eventos en los que colaboran familiares, amigos, vecinos el cual es reciproco y solidario especialmente en el cultivo de maíz y trigo. 4.2.1.12 Costos de producción y rentabilidad La evaluación de rentabilidad de los productos se realizó para determinar si obtiene ganancias o no con los cultivos que se tienen en la región, con esa premisa se evaluó los cultivos de maíz y trigo por la importancia que tienen en la economía familiar. CUADRO 49: Costos de Producción del Maíz Actividad Concepto Unidad Cantidad PU ( Bs) Total Costo de producción Semilla qq 2 60 120 Abono bolsas 40 6 240 Preparación de Terreno Roturado- barbechado Yunta 4 40 160 Arado, rastreado y Yunta 6 40 240 cruzado. Surcado Yunta 4 40 160 Asemillado jornal 2 25 50 Siembra Tapado y nivelado Yunta 4 40 160 Deshierbe y riego Jornal 6 25 150 Corte y Arqueado jornal 4 25 100 Cosecha Deshoje y Desgrane burros 6 25 150 Embolsado Jornal 3 25 75 Total Costo 1605 Venta de producción Maíz (rendimiento 23 qq) qq 23 60 1380 Ingreso Neto -225 Relación/ Beneficio/Costo 0,85 Fuente: Elaborado con base en diagnóstico 2006, Medicus Mundi De acuerdo al resultado de costos de producción para el cultivo de maíz se indica que los costos reales versus la producción y precio del mercado no llega a cubrir los Medicus Mundi
  • 48.
    48 Plan de DesarrolloMunicipal San Antonio de Esmoruco costos de producción por tanto la relación beneficio-costo es menor a uno, parámetro que nos indica que los costos no llegan a cubrir los gastos de producción por lo que es considerada en esta región una agricultura de autoconsumo. CUADRO 50: Costos de producción del Haba Actividad Concepto Unidad Cantidad PU ( Bs) Total Costo de producción Semilla qq 6 60 360 Abono bolsas 30 6 180 Preparación de Terreno Arado y rastreado Yunta 4 40 160 Semillado jornal 1 25 25 Siembra Tapado y nivelado Yunta 4 40 160 Deshierve y riego Jornal 4 25 100 Segado jornal 4 25 100 Cosecha Trillado burros 8 15 120 Venteado Jornal 2 25 50 Total Costo 1255 Venta de producción Haba seca (rendimiento 19 qq) qq 19 80 1520 Ingreso Neto 265 Relación/ Beneficio/Costo 1,21 Fuente: Elaborado con base en diagnóstico 2006, Medicus Mundi Se considera que del cultivo de maíz se obtiene además en verde el choclo y el productor tiene adicionalmente la chala de maíz y rastrojos que sirven para efectos de alimentación del ganado. En lo que refiere al cultivo del Haba la relación beneficio- costo es igual a 1,21 indicador que nos permite apreciar que el cultivo es rentable, ya que los beneficios son mayores a los costos de producción, razón por la cual la población indica que el cultivo de haba en la zona es más rentable que otro cultivo, como se observa en el siguiente cuadro: 4.2.2 Sistemas de producción pecuaria 4.2.2.1 Características de la existencia de ganado La producción pecuaria municipal alcanza aproximadamente a 33.300 cabezas de ganado en general de los cuales está caracterizado por un alto porcentaje del 54% a la crianza de llamas, seguido del 25,11% de ovejas y 20% de cabras, en un porcentaje no significante del 0,26% al ganado bovino. GRAFICO 16: Ganadería Principal Medicus Mundi
  • 49.
    49 Plan de DesarrolloMunicipal San Antonio de Esmoruco 20000 18000 16000 14000 12000 10000 8000 6000 4000 2000 0 Llamas Ovejas Cabras Burros Vacuno Fuente: Elaborado con base en diagnóstico 2006, Medicus Mundi La ganadería aproximadamente alcanza a 18.480 llamas (Tampulli), 8660 ovejas y 7150 cabras, la mayor cantidad de llamas se encuentra en la comunidad de SA de Esmoruco, de cabras en Río Seco y en ovejas la comunidad de Guadalupe. CUADRO 51: Ganadería Principal Comunidad Llamas Ovejas Cabras Burros Vacuno San Antonio de Esmoruco 7000 1800 650 150 8 Rio Chilenas 3500 850 350 95 Río Mojon 3200 1250 1700 70 4 El Tholar 1500 1100 450 150 Quillacas 130 360 1600 45 9 Río Seco 650 1200 1850 80 12 Guadalupe 2500 2100 550 130 TOTALES 18480 8660 7150 720 33 % 53,89 25,26 20,85 2,10 0,10 Fuente: Elaborado con base en diagnóstico 2006, Medicus Mundi 4.2.2.2 Tenencia del ganado por familia El tamaño del hato camélido promedio es de 50 cabezas/familia dentro toda la jurisdicción municipal, siendo el ganado de mayor importancia en el municipio. A nivel comunal Rió Chilenas tiene mayor llamas por familia (117 cabezas/familia), seguido de San Antonio de Esmoruco (71/familia), Rió Mojón (47), El Tholar (51) y Rió Seco (17) llamas/flia; siendo menor la presencia de ganado en las comunidades de Quillacas de cabezas por familia. GRAFICO 17: Ganadería Principal Medicus Mundi
  • 50.
    50 Plan de DesarrolloMunicipal San Antonio de Esmoruco El ganado camélido es el generador Vicuñas en la comunidad Tholar, económico en la comunidad Río donde también se practica la esquila a Chilenas nivel comunal Fuente: Elaborado con base en diagnóstico 2006, Medicus Mundi En cuanto a la cría de ganado caprino el tamaño promedio del hato es de 20 cabezas por familia, siendo mayores los índices de las comunidades de Rio Mojón, Quillacas y Rio Seco, en ganado ovino las familias de Guadalupe, Rio Chilenas y San Antonio de Esmoruco son las que tienen mayor cantidad de cabezas/familia; por otro lado en todas las comunidades se destaca la crianza de animal de carga (burros) predominante por cantidad en las comunidades de Rio Chilenas y San Antonio de Esmoruco. CUADRO 52: Tenencia de ganado (cabezas/familia Comunidad Llamas/flia. Ovejas/flia Cabras/flias San Antonio de Esmoruco 71,43 18,37 6,63 Río Chilenas 116,67 35,42 14,58 Río Mojon 47,06 18,38 25,00 El Tholar 51,72 37,93 15,52 Quillacas 3,51 9,73 43,24 Río Seco 9,56 17,65 27,21 Guadalupe 52,08 43,75 11,46 Totales 47,80 23,28 19,22 Porcentaje 50,29 25,89 20,52 Fuente: Elaborado con base en diagnóstico 2006, Medicus Mundi 4.2.2.3 Productos y subproductos El producto principal de la producción ganadera es la carne, seguido de la fibra, cuero de llama, ovino y caprino que es aprovechada para consumo y comercialización elaborándose productos de mayor valor agregado. El principal subproducto y el más importante que se obtiene de la carne de llama es el charque, este subproducto puede ser utilizado inmediatamente en cualquier época del año. GRAFICO 6: Ganadería Principal Medicus Mundi
  • 51.
    51 Plan de DesarrolloMunicipal San Antonio de Esmoruco Secadora de charque en la comunidad Río Chilenas Fuente: Elaborado con base en diagnóstico 2006, Medicus Mundi Entre otros subproductos tenemos el estiércol de las diferentes especies ganaderas, utilizado principalmente como fertilizante orgánico durante la siembra de los cultivos, también sirve como combustible para la cocción de alimentos. 4.2.2.4 Manejo de praderas y forrajes En el municipio de San Antonio de Esmoruco no existe manejo de praderas, ya que el pastoreo es libre y compartido con todas las comunidades; por consiguiente surge el proceso de degradación y baja regeneración natural de flora silvestre, por el manejo inadecuado de sus praderas. El forraje complementario destinado para el ganado son los deshechos de la producción agrícola como la paja, chala y rastrojo de los cultivos de cebada, trigo maíz, que son utilizados en la época de estío, en la cual escasea el forraje para el ganado. 4.2.2.5 Destino de la producción Según el diagnóstico comunal los pobladores se dedican al faeneado de ganado en un promedio de 4 a 5 cabezas de ganado/año de los cuales 3 destinan al consumo familiar, 3 para la venta y 1 para el trueque. En el siguiente cuadro se detalla que aproximadamente se faenean 6 llamas/año, 4 ovejas/año y 3 caprinos/año; de estos el 53% es para el consumo familiar, otro 40% para la venta y un 6% destinan al trueque. Medicus Mundi
  • 52.
    52 Plan de DesarrolloMunicipal San Antonio de Esmoruco CUADRO 53: Destino de la producción cabezas/familia Ganado Pron/familia Autoconsumo Venta Trueque Camélidos 6 2,5 3 0,5 Ovinos 4 2,5 1,5 Caprinos 3 1,7 1 0,3 TOTAL 13 6,7 5,5 0,8 Promedio 4,3 2,23 1,83 0,27 Fuente: Elaborado con base en diagnóstico 2006, Medicus Mundi En lo que respecta a la carne de oveja, el mayor destino es para la venta con el 50%, el 41% para el consumo familiar y solo el 8% va destinado al trueque, esto debido a que la carne de oveja tiene mayor requerimiento que de la cabra, por lo que el precio también es mayor. CUADRO 54: Destino de la Producción en % Ganado Carneado/flia Autoconsumo Venta Trueque Total Camélidos 6 41,67 50,00 8,33 100,00 Ovinos 4 62,50 37,50 0,00 100,00 Caprinos 3 56,67 33,33 10,00 100,00 TOTAL 13 53,61 40,28 6,11 100,00 Fuente: Elaborado con base en diagnóstico 2006, Medicus Mundi 4.2.2.6 Presencia de enfermedades y sanidad animal Dentro las principales enfermedades que afectan al ganado esta la sarna y presencia de garrapatas que incide desde primavera a otoño, presente en llamas como en ovejas. La ceguera que ataca más a ovinos y caprinos y las sarcocistiosis que afecta a la carne de las llamas. En el siguiente cuadro detallamos las afecciones provocados por parásitos y enfermedades: CUADRO 55: Parásitos por Ganado Ganado Patología Nombre Científico Nombre Nativo Piojo Lonognathu damaliana Itha( piojo) Garrapata Sarcoptes scabiei Karachi Camélido Parásitos Sarcosistosis Falsa Triquina Tenias Moniezia benedini y expanza Tenia Fasciola Hepática Fasciola Hepatica Tálpha laqu Sarna Sarcoptes scabiei Karachi Garrapata Amblyomma parvitarsum Garrapata Ovinos y Gusano Oestrus Ovis Muyu muyu Caprinos Ceguera Conjuntivitivitis Ceguera Piojo Chuymap’usu Bronquitis Dictyocaulus filaria Uju usu Equino Piojo Lonognathu damaliana Itha( piojo) Angina Medicus Mundi
  • 53.
    53 Plan de DesarrolloMunicipal San Antonio de Esmoruco Fuente: Elaborado con base en diagnóstico 2006, Medicus Mundi Los problemas de los animales recién nacidos son las diarreas que es la causa principal de la mortalidad en la zona, seguida de la debilidad por la falta de alimentación incluso en adultos. CUADRO 56: Enfermedades del Ganado Ganado Patología Nombre Científico Nombre Nativo Aftas Estomatitis vesicular Mal de tierra Uñera Fiebre aftosa uñera Camélido Sucho onq’oy Fiebre rábica Sucho Diarrea Colibacilosis Kechalera Tos Neumonía Tos Diarrea Escherichia coli K’echalera Ovinos y Uñera Fiebre aftosa uñera Caprinos Sucho onq’oy Fiebre rábica Sucho Tos Neumonía Tos Fuente: Elaborado con base en diagnóstico 2006, Medicus Mundi El tratamiento de las diferentes afecciones es casera y con mucha deficiencia, solo se cuenta con el apoyo de las AZCCA que brindan capacitación y asistencia técnica a sanidad animal; sin embargo este es insuficiente y de poca escala, además que no es practicada por todos. 4.2.2.7 Infraestructura productiva La infraestructura productiva mejorada es inexistente en el municipio, el mantenimiento del ganado camélido, ovino y caprino en el sector se lo realiza en corrales pequeños hechos en base a materiales del lugar, también son protegidos por las praderas y serranías de la zona. En el distrito existen cuatro baños antiparasitarios los mismos que se encuentran en mal estado y son muy poco utilizados. 4.2.2.8 Organización de la fuerza de trabajo La familia es la única fuerza de trabajo para la actividad pecuaria en el Municipio, por sus características la madre ocupa un papel de importancia durante la actividad del pastoreo y es prácticamente responsable de su manutención y seguridad del ganado, la participación de los varones es mayor durante la castración, los baños antiparasitarios y la comercialización de productos especialmente carne. Por otro lado la mujer tiene mayor participación en la sanidad animal casera y en el trueque de productos. Medicus Mundi
  • 54.
    54 Plan de DesarrolloMunicipal San Antonio de Esmoruco CUADRO 57: Organización del trabajo PARTICIPACIÓN DE LOS MIEMBROS EN (%) ACTIVIDADES PADRE MADRE HIJOS TOTAL Pastoreo 10% 50% 40% 100% Sanidad animal 40% 60% 100% Comercialización 70% 40% 100% Fuente: Elaborado con base en diagnóstico 2006, Medicus Mundi 4.2.2.9 Costos de producción pecuaria Así como en la producción agrícola los productores no realizan balance económico, ocurre también en la producción pecuaria; a diferencia de la agricultura los costos de producción son pocos, ya que no es considerado el tiempo de trabajo que realizan durante el pastoreo en valor económico; de todas manera en el siguiente cuadro se muestra un balance de la relación beneficio- costo. CUADRO 58: Costos de producción ovinos y caprinos p/carne Actividad Concepto Unidad Cantidad PU ( Bs) Total Costo de producción Manejo Pastoreo jornal 365 7 2555 Sanidad Animal productos 2 8 16 Castración jornales 1 15 15 Insumos: forraje Kg. Total Costo 2586 Venta de producción Ingreso por comercialización cabezas 35 70 2450 Ingreso Neto -136 Relación/ Beneficio/Costo 0,94 Fuente: Elaborado con base en diagnóstico 2006, Medicus Mundi De acuerdo al resultado de costos de producción se muestra que los costos versus la producción y precio en el mercado no llega a cubrir la inversión cuantificada; por tanto la relación beneficio-costo es menor a 1, razón por la cual la producción pecuaria es considerada de autoconsumo, ya que esta actividad no tiene como fin principal generar ingresos económicos constantes, es más una actividad de reserva económica para aliviar los gastos de emergencia y tener acceso a la carne para su alimentación. Medicus Mundi
  • 55.
    55 Plan de DesarrolloMunicipal San Antonio de Esmoruco 4.2.3 Sistemas de producción forestal 4.2.3.1 4.2.3.1. Especies y superficies Al no existir producción forestal la existencia de sistemas de producción dedicada a la producción es prácticamente nula y se aprovecha solo para consumo doméstico y forraje para el ganado. GRAFICO 18: Utilización de los recursos forestales Acopio de leña para la cocción de alimentos (Río Mojón) Fuente: Elaborado con base en diagnóstico 2006, Medicus Mundi 4.2.4 Sistemas de caza, pesca y recolección De alguna manera se están implementando sistemas de crianza de peces en estanques rústicos con especies de carpa de carácter familiar, con el objetivo de diversificar la alimentación de la familia. GRAFICO 19: Recursos alimenticios obtenidos mediante la caza Viscacha (Lagostomus Viscaccia )su presencia es generalizada prefiriendo esconderse en la montañas, comunidad Tholar Fuente: Elaborado con base en diagnóstico 2006, Medicus Mundi La caza no tiene periodos específicos y se lo realiza a lo largo del año especialmente la caza de perdiz y viscacha. Medicus Mundi
  • 56.
    56 Plan de DesarrolloMunicipal San Antonio de Esmoruco 4.2.5 Sistemas de Producción Artesanal y/o Microempresarial 4.2.5.1 Sector artesanal 4.2.5.1.1 Principales productos El potencial existente para desarrollar el sector artesanal es evidente, existe una diversidad de productos que son elaborados en las distintas comunidades como: prendas de vestir y otros. Entre los principales se tiene guantes, hondas, medias, phullus, sogas, chulos, hilo y bayeta; utilizando materia prima del lugar que está al alcance de la mayoría de la población (fibra de camélidos y de oveja). 4.2.5.1.2 Tecnología empleada En el distrito aún no existen organizaciones productivas, la producción es aún familiar y manual, la totalidad de los productos elaborados son textiles con materia prima local ,lo que permite abaratar los costos de producción. 4.2.5.1.3 Volumen y Destino de la producción La producción en su mayoría es de mínimo volumen ya que no se cuantifica por ser de tipo familiar y de carácter temporal; aún las comunidades están en proceso de capacitación por las AZCCAS y no han elaborado productos para el mercado. 4.2.5.1.4 Organización de la fuerza del trabajo El trabajo artesanal es realizado mayormente tanto por madres, hijas y padres,estas labores se lo realizan durante el pastoreo, y la época de invierno. 4.2.6 Sistema de Producción Minera 4.2.6.1 Principales Productos En el municipio la actividad minera industrial no existe, pero si se realiza una explotación familiar por temporadas necesarias y este tipo de producción familiar no es cuantificada; y la misma está enmarcada a la explotación de oro y otros minerales no metálicos como la kollpa, yeso y cal. 4.2.6.2 Volumen de la Producción y Destino Los volúmenes de la producción no son cuantificadas, pero según el diagnóstico se determinó un volumen promedio familiar de 1.5 gramos de oro. El destino que se da a la explotación del oro es generalmente a la venta urbana y la kollpa está destinada para uso familiar dentro la misma comunidad. Medicus Mundi
  • 57.
    57 Plan de DesarrolloMunicipal San Antonio de Esmoruco 4.3 Sistemas de Comercialización 4.3.1 Formas de comercialización Por las característica socioeconómicas y de topografía de la región, debemos destacar que existen dos tipos de comercialización: una la venta directa y otra el trueque. La venta se realiza en ferias urbanas de la ciudad de Tupiza, Villazón y La Quiaca de Argentina que permite al productor obtener mayor ventaja que el trueque. El trueque caracterizado por recibir un producto a cambio de otro de similar en volumen, pero tienen menor beneficio ya que los valores dados no son los mismos que la venta. 4.3.2 Ferias y mercados En el municipio de Esmoruco no se realizan ferias locales que permitan la comercialización de sus productos, necesariamente tienen que llevar su producto a lugares de comercialización y consumo, como Tupiza, Villazón, la Quiaca de Argentina, lo que influye en la ganancia por venta del producto. 4.3.3 Principales productos comercializables Los principales productos comercializables son la carne de llama y oveja, también la fibra, lana y cueros de estos animales en mínimas proporciones. 4.4 Recursos Turísticos 4.4.1 Atractivos turísticos En el Municipio existen grandes atractivos turísticos que aún no están en el mercado, debido a la inaccesibilidad de la región y medios de transporte. Entre los atractivos más conocidos por los habitantes del lugar se destacan: CUADRO 59: Atractivos Turísticos por Comunidad COMUNIDAD Atractivo Cuenta con Phiña Phujo, Turkuyoc, Cruz Cucho, Ruinas de San José, Sumir Q’ucha, Laguna Tucunquis, Laguna Arenales, Piedras preciosas, Cuevas Palca, Vicuña Huasi, Tunel del Inca, Esmoruco Ciudad antigua de Chullpas Ovejería, Trapiche ingenio, Yaretayoc Laguna, Los Chipayas, Silkuska, Incarrumi, Gorra del diablo, Oqe Orqu. Lago Morante, Rivera cambio de Colores, Morada Pabellón, Hornillos, Intihuasi, Casa del Diablo, Río Chilenas Ohouchu Laguna. Pila Waico, Corral montes C. PIEDRA, cuidad de Chullpas, Wira Khochiyoc, Pitaska cueva, Calatus Rio Mojón Chullpar, Q’uinsa Wasi, Fundición de Oro, Wancar atractivo. Aguas Termales, Pinta Esquina, Puerta del Sol, Salón Cueva, Sajra Pasana, Cueva Obscura, Torre El Tholar Mayu, Piedras Gigantes. Quillacas Wancap de Burro, Iglesia de Chullpas, Quinsa Punk’u, cobre Senda. Medicus Mundi
  • 58.
    58 Plan de DesarrolloMunicipal San Antonio de Esmoruco Salón comunidatario, Puerta del Sol, Campana Torre, Torre Hongo,Sacrificio del Inca, Torres Rio Seco Gemelas, Tunturun Cueva, Torreyoc. Aguas termales, Ciudad de Roma, Hotel Cueva, Pintask’a, Runa Miau Orko, Ocho Lagunas, Iglesia Guadalupe del diablo, Laire Torre, Ciudad perdida, Molino Cueva, Camino del Inca, Guante, Phalta Cueva, Cuajar de Vicuñas, Phiña Phuj’o, Cura y Sacristán, Ronda de Sampoñeros, Padre Torre. Fuente: Elaborado con base en diagnóstico 2006, Medicus Mundi Los paisajes turístico naturales en el municipio no se encuentran catalogados en su totalidad entre las mas conocidas por los comunarios tenemos las siguientes: GRAFICO 20: Paisajes y formaciones naturales para el turismo Ciudad de Roma, Campana Torre en la Comedor del Diablo, comunidad Guadalupe comunidad Río Seco comunidad Tholar Fuente: Elaborado con base en diagnóstico 2006, Medicus Mundi 4.4.2 Zonificación Turística. Recurriendo a la información del punto 4.4 “recursos turísticos” se ha identificado lo siguiente: Región arqueológica: Esta compuesta por una serie de ruinas como: Ciudad e Iglesia antígua de Chullpas, Ovejería. Región Paisajística: La ciudad de Roma, aguas termales y otros. 4.4.3 Características del Flujo Turístico El flujo turístico en la actualidad es prácticamente inexistente por las dificultades que presenta el ingreso a la región, por la falta de caminos y la falta de infraestructura hotelera y servicios, básicos. Ocasionalmente pasan movilidades turísticas pero no realizan ninguna parada en las comunidades, es decir no dejan beneficios a los comunarios. 4.5 Sistema económico municipal Según la sistematización de la información anterior y el sistema de producción agropecuario nos permite deducir que existen pocas áreas productivas: La ganadería camélida y la producción agrícola. Medicus Mundi
  • 59.
    59 Plan de DesarrolloMunicipal San Antonio de Esmoruco 4.5.1 Zonificación pecuaria 4.5.1.1 Región potencial para la producción de camélidos Se ubica en gran importancia en las comunidades de San Antonio de Esmoruco, Río Chilenas y Rió Mojón; en segundo lugar de importancia está el ganado ovino en las comunidades del El Th’olar, Río Seco, San Antonio de Esmoruco y Guadalupe y el ganado caprino en las poblaciones de San Antonio de Esmoruco, Río Seco y Quillacas. Medicus Mundi
  • 60.
    60 Plan de DesarrolloMunicipal San Antonio de Esmoruco 5 ASPECTOS ORGANIZATIVOS INSTITUCIONALES 5.1 FORMAS DE ORGANIZACIÓN SECCIONAL, COMUNAL, E INTERCOMUNAL. La organización social al interior del municipio está basado por el corregidor y las OTB’s en cada una de las 7 comunidades, esta autoridad es el representante del Estado cuya función es coordinar y organizar diferentes actividades en la comunidad. Es elegido por los comunarios siendo el nexo entre OTB’s, autoridades comunales, municipales y suprefecturales; es decir es la máxima autoridad de su comunidad. Existe también el Cacique, que es una autoridad originaria representativa y cuya función es guardar el orden social sancionado y castigando la mala conducta de los pobladores dentro su comunidad. 5.1.1 Organizaciones Territoriales de Base y asociaciones Comunitarias. En el municipio existen siete Organizaciones Territoriales de Base (OTB’s), todas con personería jurídica. El rol que cumplen estas organizaciones es velar por los intereses de cada una de las comunidades, como sujetos de su desarrollo, establecido en la ley 1551 de Participación Popular que les permite identificar, priorizar diferentes proyectos en sus comunidades y participar en la ejecución de los mismos. CUADRO 60: Registro de OTBs Nº Pers. Nombre de la OTB Tipo de OTB Fecha Jurídica San Antonio de Esmoruco 37604 Campesina 20-Jun-95 Río Chilenas 32703 Campesina 10-Abr-97 Río Mojón 41901 Campesina 20-Jun-95 El Tholar 52602 Campesina 10-Abr-97 Quillacas 42002 Campesina 20-Jun-95 Río Seco 31806 Campesina 20-Jun-95 Guadalupe 31705 Campesina 20-Jun-95 Fuente: Elaborado con base en diagnóstico 2006, Medicus Mundi 5.1.2 Organizaciones sociales funcionales. En el Municipio existen una serie de instituciones funcionales, para el sector pecuario, educativo, social y de género como son las: Medicus Mundi
  • 61.
    61 Plan de DesarrolloMunicipal San Antonio de Esmoruco 5.1.2.1 AZCCAs de San Antonio de Esmoruco Los productores de camélidos de las distintas comunidades del municipio están conformados en Asociaciones Zonales de Criadores de Camélidos (AZCCAs), que son parte de ARCCA (Asociación Regional de Criadores de Camélidos), 5.1.2.2 ARCCA Asociación Regional de Criadores de Camélidos, tiene actividades de capacitación, asistencia técnica a todas las AZCCAS en producción, acopio, transformación y comercialización a todas las AZCCAS, hasta la fecha solo se ha logrado trabajar el aprovechamiento de fibra de llama y específicamente atendiendo problemas específicos de sanidad animal, esquila y otros. 5.1.2.3 ARMAVI-SI Es la Asociación Regional de Manejadores de Vicuña Sud Lípez, en el cual están involucradas algunas comunidades del municipio. 5.1.2.4 CLUB DE MADRES Organización social que involucra directamente a mujeres madres de familia de todas las comunidades, cuyo objetivo es promover la participación de la mujer a través de la realización de distintas actividades como ser: talleres de capacitación en salud, artesanía, cocina, fortalecimiento de la organización, actualización y otros. 5.1.2.5 JUNTA ESCOLAR: Instancia importante en cada una de las Unidades Educativas, que coadyuva el trabajo del sector educativo. 5.1.2.6 CLUB DEPORTIVO: Pocas son las comunidades que aún cuentan con Club Deportivo debido a la migración especialmente de los varones, por tanto este tipo de organización va desapareciendo. 5.1.2.7 COMITÉ DE VIGILANCIA Constituida por efecto de la promulgación de la Ley 1551 de Participación Popular y cumple la función de Control Social dentro del Municipio, controlando la buena distribución de los recursos provenientes del Tesoro General de La Nación; su conformación esta constituido por un representante por cantón. 5.1.3 Mecanismos de Relacionamiento interinstitucional. Las relaciones de las diferentes organizaciones sociales y funcionales existentes en el municipio son directas. No existe el celo entre estas. Sus dirigentes coordinan para varias actividades conjuntamente con las autoridades municipales y pobladores de las diferentes comunidades mediante reuniones, asambleas, trabajos, de acción comunal, etc. Medicus Mundi
  • 62.
    62 Plan de DesarrolloMunicipal San Antonio de Esmoruco 5.1.4 Instituciones Públicas y Privadas identificadas en las áreas Las instituciones existentes en el municipio, son pocas por lo que aún no se ha alcanzado el desarrollo de las comunidades; sin embargo las instituciones públicas presentes en el Municipio, son las siguientes: Corregimiento.- Instancia de máxima autoridad comunal dentro el distrito; su función es de coordinar y organizar diferentes actividades en la comunidad; siendo el nexo entre las autoridades comunales y seccionales, además de ser representante del Gobierno Departamental y Nacional. Fe y Alegría. Coadyuva al funcionamiento del internado escolar, con apoyo en infraestructura, mobiliario con el objetivo de ampliar la cobertura escolar y asegurar la permanecía. Iglesia católica.- Institución presente en la localidad de Esmoruco, la cúal se dedica a las actividades religiosas y sociales, en beneficio de la colectividad. Dirección Distrital de Educación de San Pablo de Lípez.- Cumple tares referentes a la educación, está conformado por un núcleo educativo y 6 UE seccionales. PMA: Coadyuva al Desayuno y Almuerzo Escolar en todas las comunidades y al programa ALFALIT. ONG medicus mundi: institución presente en el municipio, que trabaja en todas las comunidades a través de un programa integral de Salud, Educación, Saneamiento Básico, Fortalecimiento de las capacidades locales, capacitación y asistencia técnica en la producción agrícola, ganadera, construcciones civiles y otros, etc. Programa de Alfabetización del Gobierno Nacional Yo Si Puedo, está siendo implementado en todas las comunidades del Municipio. Centro de Salud San Pablo de Lipez.- Es la entidad responsable del funcionamiento de servicios de salud en la sección a través de los 5 establecimientos de salud. FPS.- Entidad gubernamental, que actualmente trabaja con el Municipio en la ejecución de proyectos de Educación. ENTEL: Empresa Nacional de Telecomunicación con servicio solo en la localidad de San Antonio de Esmoruco. 5.2 Funcionamiento del Gobierno Municipal 5.2.1 Estructura Administrativa El gobierno Municipal de San Antonio de Esmoruco presenta un organigrama tipo lineal funcional, el cual se presenta en el gráfico 21. Medicus Mundi
  • 63.
    63 Plan de DesarrolloMunicipal San Antonio de Esmoruco GRAFICO 21: Organigrama del Gobierno Municipal HONORABLE CONSEJO MUNICIPAL HONORABLE ALCALDE MUNICIPAL ADMINISTRADOR FINANCIERO DE LA MANCOMUNIDAD SECRETARÍA DE ASISTENTE ASISTENTE PERSONAL DE LA TÉCNICO DE LA TÉCNICO CHOFER SERVICIO MANCOMUNIDAD MANCOMUNIDAD OPERATIVO LOCAL Fuente: Elaborado con base en diagnóstico 2006, Medicus Mundi El nivel directivo, conforme a la Ley de Municipalidades se traza el objetivo de cumplir con las Políticas, Planes, Programas y Proyectos insertos en el PDM, DGDES, PDDES, PEI, velando su cumplimiento a través del Programa Operativo Anual, en coordinación conjunta con el Concejo Municipal y Comité de Vigilancia. 5.2.2 Capacidad Instalada y Recursos. Para el cumplimiento de sus funciones, el Gobierno Municipal no dispone de medio de transporte, por lo que las autoridades municipales se trasladan como toda la gente en el carro turnero que sale todas las semanas. CUADRO 61: Capacidad instalada del Gobierno Municipal Infraestructura Medio de transporte Equipos de Oficina 1 Computadora 1 impresora Edificio de 2 plantas Radio de Comunicación rural Salón Comunal Escritorios Sillas Mesas Máquina de escribir Fuente: Elaborado con base en diagnóstico 2006, Medicus Mundi Para el desarrollo y cumplimiento de sus funciones cuenta con manuales de funciones, estructura orgánica, reglamentos específicos que no están actualizados. Los sistemas que funcionan como herramientas del sistema administrativo dentro del Municipio son: SINCOM (Sistema de Contabilidad Integrada): Es utilizada por el contador, aplicando herramientas en la elaboración de presupuestos de recursos y gastos, elaboración del POA, Estados financieros, conciliación de cuentas entre otras obligaciones necesarias, para el cumplimiento de las obligaciones emanadas por el Ministerio de Hacienda. Medicus Mundi
  • 64.
    64 Plan de DesarrolloMunicipal San Antonio de Esmoruco SIMAT (Sistema Municipal de Administración Tributaria): Sistema aplicado para el cobro de impuestos Municipales. 5.2.3 Ingresos Municipales. El gobierno Municipal para su funcionamiento cuenta con recursos provenientes de diferentes cuentas comos ser: Participación Popular. Seguro Universal Materno Infantil (SUMI). Recursos Propios. HIPC II Educación. HIPC II Salud. HIPC II Infraestructura. Impuesto Directo de Hidrocarburos (IDH). 5.2.3.1 Ingresos gestión 2006 El siguiente cuadro presenta en detalle los ingresos programados para la gestión 2006: CUADRO 62: Recursos disponibles Gestión 2006 RECURSOS (Bs.) FUENTE Parcial Total Recursos de Coparticipación Tributaria 339372.00 Recursos IDH 186395.00 2.a Coparticipación IDH 0 2.b Compensación y/o nivelación IDH 0 3.a Recursos HIPC II - Salud 5341.00 3.b Recursos HIPC II - Educación 9128.00 3.c Recursos HIPC II - IPS 82616.00 Recursos Específicos (Propios) 2.000,00 Saldo de Caja y Bancos (proyectado al 31-12-2005) 0 5.a Saldo Participación Popular 2005 0 5.b Saldo Seguro Universal Materno Infantil 2005 0 5.c Saldo IDH 2005 0 5.d Saldo HIPC II - Salud 2005+B23 0 5.f Saldo HIPC II - IPS 2005 0 5.g Saldo Rec. Específicos (Propios) 2005 0 5.h Otros saldos bancarios 2005 0 Otros Recursos 0 TOTAL RECURSOS 662560.00 Fuente: Elaboración con base a información de la Dirección Financiera Medicus Mundi
  • 65.
    65 Plan de DesarrolloMunicipal San Antonio de Esmoruco 6 ASPECTOS SOCIO ECONÓMICOS 6.1 Índice de Pobreza El indicador de pobreza utilizado en nuestro país (INE) es el porcentaje de hogares que no cubren las Necesidades Básicas, es decir que sus necesidades básicas están insatisfechas “NBI”, de acuerdo a este indicador, en el municipio de San Antonio de Esmoruco el índice de pobreza se ha mantenido desde 1992 al 2001 en 99.8%. Parámetro que indica, que la pobreza es alta, es decir que la población carece de servicios de agua potable, saneamiento básico, inadecuados niveles de educación, ineficiente atención en salud, vivienda, medios de transporte, etc. 6.2 Análisis de Ingresos y Gastos Familiares. 6.2.1 Ingresos familiares monetarios. Los ingresos económicos de las familias del Municipio, provienen de la comercialización de los productos pecuarios; siendo posible el ingreso de otras actividades económicas como la minería, poca producción agrícola, la venta de oro familiar. En el siguiente cuadro se muestra un ingreso promedio familiar, según las características de la producción agropecuaria tipo tradicional y sistema de vida de la mayoría de sus pobladores. CUADRO 63: Ingreso familiar por Año Precio Precio Cantidad Producto/año Unidad Unitario Total Por año Bs. Bs. Pecuaria Llamas Cabezas 4 130 520 Ovino Cabezas 4 110 440 Cabras Cabezas 3 100 300 Otros Oro gramos 1,5 120 120 Emigración 3000 Ingreso Total 4380 Ingresos mensuales en Bs. 365 Fuente: Elaborado con base en diagnóstico 2006, Medicus Mundi De acuerdo al cuadro anterior observamos que en municipio de Esmoruco son bajos, por tanto se estima que el ingreso familiar percibido anualmente es aproximadamente de 4380 Bs/año. Medicus Mundi
  • 66.
    66 Plan de DesarrolloMunicipal San Antonio de Esmoruco 6.2.2 Gastos productivos, canasta familiar, vestido y servicio. La forma de vida en el Municipio se caracteriza por ser una economía de subsistencia, ya que todos los ingresos monetarios sirven para paliar los gastos de alimentación, gastos de material escolar, transporte especialmente por el alto costo del mismo que minimiza los ingresos netos; por tanto las familias de esta región tienen una economía para paliar la canasta familiar, sin considerar otros gastos imprescindibles para vivir dignamente, como ser acceso a luz de panel solar, vestimenta, artefactos domésticos y otros. Para determinar las características del gasto familiar se ha tomado como referencia el gasto promedio de una familia de 4 miembros y los precios de los diferentes productos adquiridos únicamente en las feriales urbanas. CUADRO 64: Gasto familiar Gasto Gasto Anual Descripción Mensual Porcentaje Promedio Promedio Alimentación 275 3300 72% Educación y salud 20 240 5% Transporte 70 420 9% Producción Agropecuaria 350 8% Imprevistos 300 6% Total 365 4610 100,00 Fuente: Elaborado con base en diagnóstico 2006, Medicus Mundi En el sector, la adquisición de productos de primera necesidad lo realizan en la ciudad de Tupiza, Uyuni, por tanto el costo de transporte promedio por persona en la zona es de Bs. 60/mes, más el costo de carga de 10 Bs, haciendo un total de 70Bs/trasnporte en un solo viaje. 6.3 Mano de Obra Salariada. 6.3.1 Clasificación de la población por condición de ocupación En el municipio, la proporción de mano de obra asalariada para los habitantes del lugar es nula, ya que solo el personal de salud, educación, de ONG’s médicos mundi, son los que cuentan con un salario mensual permanente, y este recurso humano generalmente es forastero, sin crear fuentes de trabajo para la propia población de San Antonio de Esmoruco; sin embargo la mano de obra familiar solo es empleada durante la producción agrícola y ganadera, la misma no es remunerada, es retribuida solo por la misma producción. La mano de obra asalariada se manifiesta en las personas que migran a los centros poblados y cercanos de manera temporal, donde los varones desempeñan trabajos de albañilería, minería, comercio, cosecha, etc y las mujeres como trabajadoras del hogar y comerciantes, como segunda actividad importante después de la agropecuaria. Medicus Mundi
  • 67.
    67 Plan de DesarrolloMunicipal San Antonio de Esmoruco 6.4 Relación de Género 6.4.1 Roles de Hombres y Mujeres en el sistema de producción Se estima que la ocupación del tiempo tanto de hombres como mujeres es similar, siendo la distribución de ocupaciones conyugales de mayor responsabilidad donde la ocupación de la mujer mayormente está destinada a tareas agroproductivas y hogareñas; los varones tienen igual participación y mayor responsabilidad en el proceso productivo y comercial de la actividad agropecuaria; especialmente durante la preparación de terrenos para ampliar el área agrícola, sanidad animal, y la comercialización de los productos. Las actividades agropecuarias son similares durante el año, con el pastoreo continuo, y en épocas de poco pasto los hombres migran y las mujeres asumen mayor responsabilidad en sus cotidianas y diferentes actividades. 6.4.2 Participación de la mujer en la toma de decisiones (nivel familiar, comunal y seccional). La participación de la mujer en la toma de decisiones es baja, a pesar que en cada comunidad existen centro de madres, la mayoría no acude, si lo hace solo es para capacitarse en actividades domésticas. GRAFICO 22: Rol de la mujer en temas comunales Reducida participación de la mujer en reuniones comunales (Rio Seco) Fuente: Elaborado con base en diagnóstico 2006, Medicus Mundi En aspectos de asumir cargos políticos y sociales aún se observa que las mujeres se cohíben de estos aspectos por falta de tiempo, por timidez y desconocimiento. Medicus Mundi
  • 68.
    68 Plan de DesarrolloMunicipal San Antonio de Esmoruco Medicus Mundi
  • 69.
    69 Plande Desarrollo Municipal San Antonio de Esmoruco 7 ANÁLISIS DE POTENCIALIDADES Y LIMITACIONES 7.1 Dinámica interna 7.1.1 Aspectos físico naturales El análisis de las potencialidades y limitaciones de cada una de las variables físico – naturales es el siguiente: CUADRO 65: Matriz de Potencialidades y Limitaciones de los Aspectos Físico – Naturales del Municipio San Antonio de Esmoruco VARIABLES DE POTENCIALIDADES LIMITACIONES REFERENCIA Acceso y vinculación limitado a estas comunidades en épocas de lluvias, donde la topografía y las MUNICIPIO SAN ANTONIO DE ESMORUCO distancias respecto Al centro poblado más cercano Situación Se encuentra situado al Sud Oeste de Bolivia y el Dpto. de importancia que es la ciudad de Tupiza; el geográfica de Potosí; muy alejado de la Sede de Gobierno y el eje. municipio no tiene acceso a sus comunidades por la falta de mantenimiento de sus caminos comunales. Falta de políticas claras; municipales, comunales y Una variada diversidad en flora, fauna, microclimas y de otros actores, destinada a una valoración, Biodiversidad otros componentes del medio ecológico alpino, muchas preservación y protección urgente de los recursos posiblemente únicas de los pisos ecológicos que naturales. En coordinación directa con los actores conforman el Municipio. locales de las comunidades. La altitud y clima frígido provocan el incremento de las temperaturas, las lluvias son escasas. La única labor rentable es la crianza de camélidos, Presencia de granizadas y heladas que perjudican ovinos, caprinos y otros, cultivos: papa, haba, maíz. el desarrollo y la producción de la incipiente Temperaturas variadas, de un promedio anual de 11. producción agrícola. Clima 1°C aproximadamente. Sequías prolongadas, lluvias irregulares, y Clima favorable (Temperatura media anual 11.1°C) descenso de las temperaturas que perjudican aptas para la producción de cultivos anuales como incrementar el normal desarrollo de los cultivos. (maíz, papa y otros). Por la topografía y una constante intervención del Suelos aptos para la crianza pastoril pecuaria. viento, ponen en riesgo constante de erosión, los Se tiene áreas forestales de autoconsumo doméstico, suelos de gran parte del Municipio. Suelos de pastoreo, y regiones montañosas que contienen Falta de practicas, orientadas a la conservación y importantes recursos minerales. el mejoramiento de suelos en la mayoría de las comunidades. VARIABLES DE POTENCIALIDADES LIMITACIONES REFERENCIA Medicus Mundi
  • 70.
    70 Plan de Desarrollo Municipal San Antonio de Esmoruco La mayoría de reservas de los minerales se Recursos Existencia de reservas minerales (oro). encuentran intactos, esperando que empresas minerales Existencia de minerales no metales como la kollpa, mineras inviertan y también políticas de desarrollo yeso y cal, otros. del gobierno. Tiene diferentes fuentes de agua entre los que Elevado costo de infraestructuras para su sobresalen los ríos, vertientes y ojos de agua. La aprovechamiento (represas, canales de riego, Recursos hídricos mayor parte son permanentes. Utilizados para riego y sistema de agua potable, etc.). consumo. Falta de educación ambiental en la población local. La contaminación atmosférica es de tipo doméstico Calidad ambiental, Importantes fuentes de agua dulce, vegetación en que su masa no es de importancia. capacidad bofedales de regeneración natural, que regulan Algunas aves se encuentran en vías de extinción, regenerativa de los constantemente el ecosistema de la zona.algunas otras especies también; mamíferos, RR (suelos, Aparte las especies forestales locales y pastizales para insectos, reptiles y otra biota de estos sectores vegetación, fauna y el ganado comunal. continúan su desarrollo habitual. atmósfera) Suelos superficiales susceptibles a procesos erosivos: hídricos, eólicos y carga animal. Fuente: Elaborado con base en DMC 2006, Medicus Mundi 7.1.2 Aspectos Socio Culturales Las potencialidades y limitaciones de los aspectos socio culturales son las siguientes: CUADRO 66: Matriz de Potencialidades y Limitaciones de los Aspectos Socio – Culturales VARIABLES DE POTENCIALIDADES LIMITACIONES REFERENCIA Existe migración temporal y definitiva a diferentes lugares MUNICIPIO SAN ANTONIO DE ESMORUCO del país y el exterior. A nivel Municipal el 50.9 % de la población es Población La mano de obra existente no esta capacitada. femenina, siendo el 24.5 % de la población joven Población muy dispersa en la mayoría de las menor a 19 años. comunidades. En los últimos tiempos se van perdiendo constantemente Gran parte de la población es de origen Quechua los diversos valores culturales de origen tales como: Base Cultural (80%). festividades religiosas, actividades comunales, aniversarios, otros. Agua: Todas las comunidades tienen agua segura. Agua: Algunas comunidades tienen la red de cañería instalada Existen fuentes naturales de agua (Ríos, de agua con agua segura. cristalina, que proporcionan agua para consumo) Acceso a Alcantarillado y Letrinas: Energía Eléctrica: servicios Falta de alcantarillado y letrinas en la mayoría de los San Antonio de Esmoruco cuenta con generador comunidades. eléctrico y la mayoría de los centros de salud y Energía Eléctrica: escuelas cuentan con paneles solares Todas las comunidades del municipio no cuentan con energía eléctrica. Se tiene servicio de tarjetero ENTEL en San En las comunidades del municipio el acceso vial, es Antonio de Esmoruco. Telefonía rural en todas las deficiente, por la falta de puentes, alcantarillas, cunetas comunidades. badenes y otros. Transporte y Existe transporte privado ocasional a las El mantenimiento de caminos es insuficiente. comunicación principales comunidades una vez por semana. Tienen alcance Radio Panamericana, FIDES y San Gabriel. VARIABLES DE POTENCIALIDADES LIMITACIONES REFERENCIA Medicus Mundi
  • 71.
    71 Plan de Desarrollo Municipal San Antonio de Esmoruco Entre los estudiantes se presenta embarazos no La tasa de analfabetismo es del 30.7 %, siendo la deseados, y un incremento del alcoholismo, con énfasis tasa más elevada en el ámbito provincial. en secundaria y localizado en las capitales de cantón El número de matriculados en el 2006 alcanza a Falta equipamiento en las unidades educativas e 456 estudiantes incrementado la cobertura de Educación infraestructura en algunas comunidades estudiantes en los últimos años La falta de ítem es constante El promedio de años de estudio es de 5.92 años Falta de infraestructura y equipamiento (regular, concluyen primaria) Falta de recursos económicos No existe orientación vocacional Se amplió el SUMI en el municipio. Existe la presencia de enfermedades como: Desnutrición, Asistencia del SUMI con un 70% de menores a 5 Infecciones Respiratorias Agudas, Enfermedades años y madres el 37%. Diarreicas Agudas y Anemias. Guadalupe con equipamiento básico de salud. Cobertura del SUMI reducida por las distancias En algunas comunidades existen Centros de En las comunidades no existe un seguimiento al sistema salud, y de primeros auxilios, Postas Sanitarias, Salud de salud de forma continua, existe carencia de que tienen un personal de salud encargado de medicamentos y equipamiento. realizar visitas periódicas a las comunidades Multiuso en el uso de instrumental por el personal. circundantes, quien es apoyado por los Falta de Educación y concientización a las familias. Responsables Populares de Salud (RPS’s) Llegan medicamentos que no conocen. capacitados por la ONG (Médicos del Mundo). En algunas comunidades falta de habitantes. Esmoruco respeta la interculturalidad Club de madres esta con la capacitación en Los representantes en salud no tienen coordinación con Medicina preparación de pomadas la medicina tradicional tradicional Mayor confianza a la medicina tradicional El costo de curación es mas alto que la medicina general Usan medicamentos artificiales Hay celos profesionales Experiencias positivas Fuente: Elaborado con base en DMC 2006, Medicus Mundi 7.1.3 Aspectos económico – productivos Los aspectos económicos productivos se analizan a continuación por rubros, sus características son las siguientes: CUADRO 67: Potencialidades y Limitaciones de los Aspectos Económico – Productivos del Municipio de San Antonio de Esmoruco VARIABLES DE POTENCIALIDADES LIMITACIONES REFERENCIA Falta de asistencia técnica en producción, comercialización, Los cultivos potenciales son: papa, haba, maíz, trigo y organizaciones productivas, manejo integrado de plagas y cebada. enfermedades. La mayor parte de la producción utiliza abonos orgánicos Reducción en los rendimientos por las sequías en ciertos años, lo (camélido, ovino, y caprino). que alcanza apenas para el autoconsumo de las familias. Elevado costo de transporte de productos. Los cultivos potenciales son: maíz, trigo, cebada. Inclemencias climáticas como granizo, heladas y lluvias torrenciales que afectan la producción. Producción agrícola Posibilidades para construir sistemas de riego Baja productividad de cultivos por sequías constantes. adecuadas a la zona. Falta de asistencia técnica en varias comunidades en la parte agrícola. QUINUA: Terrenos aptos para la Quinua, Saberes locales para Falta de canales de riego y herramientas. curar enfermedades en plantas cultivadas, El clima es Falta de semillas mejoradas de quinua adecuado Falta de manejo técnico de los cultivos Existe abono orgánico para la producción natural. VARIABLES DE POTENCIALIDADES LIMITACIONES Medicus Mundi
  • 72.
    72 Plan de Desarrollo Municipal San Antonio de Esmoruco REFERENCIA El agua para riego es insuficiente Las parcelas son reducidas HABA: Pocas familias siembran Terrenos fértiles para el cultivo del haba La producción de haba es baja Clima adecuado Los productores no están organizados(producción individual) Existe demanda de haba principalmente en la Argentina No hay capacitación ni asistencia técnica El uso de abono orgánico es generalizado El cultivo es tradicional (manual) No se utiliza agroquímicos. El trabajo es individual (no hay ayni) Existen canales rústicos para riego (por turnos) El transporte es a lomo Los cultivos se encuentran en potreros Pago de fletes elevados para llevar el producto a Tupiza Las heladas merman los rendimientos Potencial en ganadería: ovinos, camélidos, caprinos y Existencia de enfermedades virales y bacterianas que provocaron equinos para carga. la muerte de una considerable cantidad de cabezas en los años El producto de mayor importancia económica es la 2000-01 y en la actualidad son una fuerte amenaza en el sector pecuaria como las llamas, ovejas, cabras. pecuario. Existen terrenos aptos para la producción con pastos Falta asistencia técnica en cuidado, manejo y mejoramiento nativos. genético de ganado bovino, ovino. Existen baños antiparasitarios y campañas de vacunación. Falta de acceso a crédito Se esta implementando la asistencia técnica en la producción. No estamos organizados No hay mejoramiento de ganado CABRAS: Existen animales perjudiciales (zorro, puma y cóndor) La mayoría de las familias tiene cabras Presencia de enfermedades y parásitos Áreas de pastoreo comunal Los insumos para baños parasitarios es caro Producción pecuaria Hay mercado para carne y cuero No hay asistencia ni capacitación Contamos con baños antiparasitarios No se cuenta con infraestructura adecuada Hay corrales rústicos Insuficientes baños antiparasitarios Tiene dos crías por año El forraje natural es insuficiente El ganado se utiliza en el trueque No elaboran queso para la venta El ASCCA apoya con un técnico La producción de leche es baja Requiere mayor tiempo de cuidado Sus productos no son muy conocidos Falta de buena selección para empadre LLAMAS: Existe deficiencias en la alimentación Existe buena producción de fibra Falta da dedicación en la cría del ganado La existencia de llamas Karas es buena, existe potencial Los animales salvajes se comen el ganado (condor, puma, etc.) para carne Existen años desfavorables donde el forraje merma Campos de pastoreo extensos Las enfermedades del ganado afectan la calidad y manutención de Clima adecuado los mismos Existen plantas medicinales para su curación Falta consolidar la organización Baja productividad La explotación esta basada en el uso de material y equipo Existen reservas minerales de oro, cobre. inadecuado No metálicos como: Kollpa, yeso y cal. No existe seguridad social ni atención medica en el caso de Producción minera Así mismo se tiene algunos ríos, donde es posible accidentes de trabajo explotar arena y piedra de buena calidad para la El costo energético en el caso de las cooperativas es muy elevado, construcción lo que encarece la producción minera Solo se comercializa materia prima (solo mineral), no existe valor agregado El flujo turístico aumenta cada vez mas, promocionando Falta de promoción económica al sector turístico local. paulatinamente los paisajes naturales como ciudad No se tiene reconocida ni promocionada muchas rutas turísticas. Turismo Roma y otros, en San Antonio de Esmoruco. Sitios arqueológicos bastante deteriorados y saqueados en la Existe interés en formar albergues comunales y mayoría de ellos. capacitarse en la atención de los visitantes (turistas) Falta de apoyo al turismo; caminos, crédito, inversión, etc. Medicus Mundi
  • 73.
    73 Plan de DesarrolloMunicipal San Antonio de Esmoruco Falta de infraestructura hotelera e inaccesibilidad por falta de caminos. Fuente: Elaborado con base en DMC 2006, Medicus Mundi, Diálogo Nacional Bolivia Productiva, 2004 7.1.4 Aspectos Organizativo – Institucionales Cada una de las organizaciones existentes en el municipio muestra las siguientes potencialidades y limitaciones: CUADRO 68: Potencialidades y Limitaciones de los Aspectos organizativo – institucionales VARIABLES DE POTENCIALIDADES LIMITACIONES REFERENCIA Las autoridades originarias tienen capacidad de organización en actividades Las autoridades no cuentan con capacitación para Formas de de las comunidades. desarrollar su gestión con mas efectividad. organización Las organizaciones sindicales y juntas Falta de participación y conocimiento de sus roles en seccional, comunal vecinales están reconocidas por la autoridades y bases. e intercomunal población y las siete OTB’s cuentan con Falta de coordinación entre: organizaciones comunales personería jurídica. y gobierno municipal. Presencia de instituciones públicas: Policía Nacional Presencia de Un número reducido de instituciones públicas y AZCCAs de Esmoruco ARCCA, ARMAVI-SI, instituciones privadas en el municipio. CLUB DE MADRES, JUNTA ESCOLAR, públicas y privadas Falta de cobertura y apoyo a nivel seccional. CLUB DEPORTIVO, COMITÉ DE VIGILANCIA Se cuenta con Infraestructura regular en la Limitada coordinación Comunidades – Gobierno HAM. Gobierno municipal Municipal. Incremento de los recursos municipales por En términos de comunicación caminera es deficiente. concepto del IDH. Fuente: Elaborado con base en DMC 2006, Medicus Mundi, Diálogo Nacional Bolivia Productiva, 2004 7.2 DINÁMICA EXTERNA 7.2.1 Potencialidades y limitaciones provenientes de la planificación atingente departamental El Plan de Desarrollo Departamental refleja la planificación atingente a nivel departamental, que nos presenta las siguientes potencialidades y limitaciones: Medicus Mundi
  • 74.
    74 Plan de DesarrolloMunicipal San Antonio de Esmoruco CUADRO 69: Potencialidades y Limitaciones de la planificación departamental EJES TEMÁTICOS POTENCIALIDADES LIMITACIONES Los recursos departamentales se han Elevada politización de la Prefectura incrementado notablemente con el IDH Burocracia creciente Inversión Existe una mayor acercamiento entre la Elevada centralización de la Prefectura prefectural Prefectura y los Gobiernos Municipales. Falta de una visión integral de desarrollo Fuente: Elaborado con base en DMC 2006, Medicus Mundi 7.2.2 Potencialidades y limitaciones provenientes de la planificación atingente nacional En el plano nacional, la revolución de Abril de 1952, significó un cambio de rumbo en la Visión como país, por lo que históricamente Bolivia pasó de ser un país oligárquico, a tener una visión democrática y moderna4. CUADRO 70: Potencialidades y Limitaciones de la planificación nacional EJES TEMÁTICOS POTENCIALIDADES) LIMITACIONES A partir del 2000 se prioriza la inversión en los sectores pobres No existe una adecuada priorización Existe mayor apoyo internacional para la lucha contra la de la demanda en los municipios EBRP pobreza La ejecución de recursos del HIPIC La ejecución del HIPIC ha permitido crear un mayor ha creado competencia por recursos numero de ítems tanto para maestros como para en las comunidades personal medico El proceso de descentralización municipal se ha consolidado Hechos de corrupción crecientes en Los recursos de inversión municipal se han los Gobiernos municipales Municipalismo incrementado Baja capacidad administrativa y La población tiene una mayor confianza en los técnica de los Gobiernos Municipales Gobiernos municipales Fuente: Elaborado con base en DMC 2006, Medicus Mundi Sin embargo, Bolivia transita hacia la modernidad en un periodo bastante crítico entre 1950-1982, donde comienza la crisis de la deuda externa en Latinoamérica y donde Bolivia pasa por su peor crisis económica de su historia con la mayor inflación del hemisferio en el período 1982-1985. Las estrategias económicas diseñadas por la CEPAL en la década del 50, empiezan a fallar y Latinoamérica al igual que Bolivia asume ajustes de tipo estructural que conducen al país a la década del 90 donde se efectúan las reformas descentralizadoras. Medicus Mundi
  • 75.
    75 Plan de DesarrolloMunicipal San Antonio de Esmoruco 7.2.3 Potencialidades y limitaciones provenientes de la oferta institucional. Las diferentes ONG’S y Fondos brindan cobertura en los aspectos de apoyo a la producción, infraestructura básica, manejo de cuencas, salud, educación, apoyo a las microempresas y apoyo a género. CUADRO 71: Potencialidades y Limitaciones de la oferta institucional EJES OPORTUNIDADES (POTENCIALIDADES) AMENAZAS LIMITACIONES TEMÁTICOS Oferta institucional El tramite para gestionar proyectos es muy Existe financiamiento gubernamental para proyectos demoroso y burocrático productivos y de saneamiento básico En muchos de los casos piden F.P.S Los recursos brindados por el FPS son a fondo perdido modificaciones al estudio presentado, La contraparte municipal es reducida y accesible (del cuando ya la empresa contratada termino su orden del 20%) contrato Existen requisitos exigentes para acceder al Financia créditos a los municipios de acuerdo a la crédito capacidad de pago que tenga esta instancia En los municipios pequeños realizar el pago FNDR Los créditos son a largo plazo y con tasas de interés de la deuda muchas veces se ve dificultada reducidas por la diversidad de necesidades de sus comunidades El presupuesto departamental se a incrementado Elevada ingerencia política en los órganos notablemente de decisión departamental Prefectura Existe un cambio en la estructura gubernamental que Baja capacidad de ejecución del mejorara la capacidad de apoyo de las prefectura presupuesto departamental (Autonomías departamentales) Fuente: Elaborado con base en información del Viceministerio de Inversión Publica, FPS, FNDR. Medicus Mundi
  • 76.
    76 Plan de DesarrolloMunicipal San Antonio de Esmoruco 8 ANÁLISIS DE LA PROBLEMÁTICA 8.1 Aspectos físico – naturales La problemática de los aspectos físico – naturales, son las característica físico – naturales y ambientales diversas y accidentadas que no permiten un aprovechamiento y manejo sostenible de los recursos naturales, realizando una evaluación de esta problemática es posible construir el siguiente árbol de problemas de este aspecto. 8.2 Aspectos socio – culturales La problemática mayor a nivel municipal en el aspecto socio – cultural es que la población del municipio no ha logrado satisfacer sus necesidades básicas en cuanto a cobertura de servicios (salud, educación, servicios básicos, transporte y comunicaciones), atención y calidad. 8.3 Aspectos económico – productivos La problemática principal de la región es la producción municipal poco diversificada, insuficiente y con precios muy bajos que no permiten mejorar las condiciones de vida de la población. Se presenta una: Utilidad Económica Familiar Reducida, que sintetiza en cierto modo los bajos ingresos que percibe el productor, ocasionada principalmente por la falta de capacitación, diversificación y transformación de los productos y falta de organizaciones económicas, y un mercado consolidado. 8.4 Aspectos organizativo – institucionales La problemática de este aspecto es el Reducido Nivel de coordinación y coordinación interinstitucional insuficiente, entre las instituciones públicas y privadas y estas con el gobierno municipal. La no existencia de relacionamiento entre el gobierno municipal y las organizaciones económicas. Medicus Mundi
  • 77.
    77 Plan de DesarrolloMunicipal San Antonio de Esmoruco GRAFICO 23: Análisis de la problemática (Aspecto físico – natural) Características físico – Naturales y Ambientales diversas y accidentadas, Aprovechamiento y Manejo no sostenible de los Recursos Naturales Característic Recursos Recursos Flora y Recursos as Suelos Minerales Hídricos Fauna Forestales fisiográficas Dificulta la Contaminaci Agotamiento y Desconocimien Recursos Causante Agotamiento vinculación ón perdida gradual Progresiva to de las hídricos de de los y acceso Reservas Progresiva de de flora, fauna degradación aprovechables desastres Recursos vial Mineras de los lechos y especies de suelos reducidos naturales Forestales de agua nativas Comunidad Tecnología Empleo de es insuficiente Ríos y Inundación, Intervención Intervención Erosión por Dispersas y Explotació desbordamie del hábitat del hábitat manejo y sin n Minera quebradas Distantes nto natural para natural para inadecuado de acceso a como de la derrumbes, habilitar habilitar cultivos crédito depósito de Capital Utilización mazamorras cultivos cultivos (rotación) Contaminaci Basura ón ambiental de Cambios Topografía Productos Climáticos creciente Falta de Accidenta Químicos y da y Educación alteración Nocivos rocosa Ambiental del Ecosistem Falta de a Control Fuente: Elaborado con base en DMC 2006, Medicus Mundi Medicus Mundi
  • 78.
    78 Plan de Desarrollo Municipal San Antonio de Esmoruco GRAFICO 24: Análisis de la problemática (Aspecto socio - cultural) Insatisfacción de las Necesidades Básicas en cuanto a Cobertura Atención y Calidad de los servicios de Salud, Educación, Servicios Básicos, infraestructura y comunicación. Infraestructura Urbana, Educación Salud Servicios Básicos Caminos y Comunicación Baja Calidad Bajo Nivel de Baja Cobertura de los Falta de Mal Estado de Falta de Educativa Esperanza de Vida Servicios Básicos Acceso Vial Caminos Infraestructura a nivel comunal y Elevada tasa Inadecuada Elevada Elevado Costo Peligro de seccional Falta de Baja cobertura de Acceso a de Aplicación de la Infraestructura y incidencia de Racionamiento Inexistencia de de apertura y desastres Reforma Salud servicios de analfabetismo Equipamiento enfermedades de Agua en Servicios mantenimiento naturales por el Educativa paneles comunidades Básicos de caminos paso de ríos solares Falta de insuficiente caudalosos sin espacios de Falta de Falta de Falta de Baja ejecución Baja Falta de Población y defensivos y esparcimiento, Bajo Rendimiento ítems en Laboratorios, Infraestructura del SUMI y del Cobertura difusión en Falta de comunidades suelos áreas de Elevado costo Estudiantil unidades letrinas, Equipamiento Seguro de de prevención Mantenimiento Dispersa deleznables recreación, talleres, Alto Costo de de instalación educativas y Personal Vejez Campañas de del Sistema polifuncionale aulas, Instalación de viviendas enfermedades los Servicios s, etc. para Topografía No Satisface accidentada Bajo Nivel profesores Falta de Campañas a Capacidad Falta de Baja cobertura a toda la Violencia Pedagógico promoción de Comunidades Insuficiente Intrafamiliar Vinculación de Servicios Falta de Población Docente los servicios del Sistema Baja caminera Básicos Apoyo en Inversión en de Agua el Sector Campaña de Potable Inversión Desconfian Vacunación Problemas Educativo Falta de za de la Bajos Socioeconómicos , Bajo Ingresos Orientación población Ingresos Población Distancia Económicos Vocacional elevada de Campaña económicos Dispersa Unidades Dental para atención Educativas Dificultad de a acceso a la Bajos Recursos Falta de Interés comunidade de los centros de Campaña de Económicos para s Estudiantes salud Salud acceder al servicio Creciente Población en Edad Escolar con Problemas de Embarazos Prematuros y no Deseados Considerable Falta de Población Estudiantil Comunicación afectada por el Padre – Hijo - Alcoholismo y Docente Drogadicción Fuente: Elaborado con base en DMC 2006, Medicus Mundi Medicus Mundi
  • 79.
    79 Plan de DesarrolloMunicipal San Antonio de Esmoruco GRAFICO 25: Análisis de la problemática (Aspecto económico - productivo) Utilidad Económica familiar baja; No existe una producción diversificada, con bajo valor agregado, insuficiente y con precios muy bajos, falta de mercado, que no permite mejorar las condiciones de vida de la población Producción Comercio Producción Producción agrícola Producción Pecuaria Turismo Minera Artesanal Baja Falta de Presencia de Falta de Los precios de los Productividad Sistemas de No existen Difusión y parásitos Asistencia productos son producción organizaciones Marteting de externos, Técnica muy bajos rudimentario productivas los recursos plagas y s que consolidadas turísticos Bajo enfermedade Falta de encarecen el municipales Costo Rendimiento s entre los Organizaciones costo de Falta de Agrícola animales Productivas producción Marketing para la Alto Costo Uso promoción de la Mano de obra poco Infraestructura de excesivo Degeneración Baja producción local capacitada y Hotelera Campañas Producción de suelos genética del Productivid reducida insuficiente de ganado ad Vacunació Alto Costo Plagas y n reducidas Enfermedad Venta en la feria a de Agotamiento de Mercado local es rescatistas y no al Transporte Recursos para los productos Falta de consumidor (Falta de minerales insuficientes y con transporte Mala Calidad Falta de Caminos) precios muy bajos, continuo de Semillas Infraestructur a Productiva: mercado externo Bajo nivel no existen Contaminación Falta de Acceso exigente y difícil de Aunque tecnológico Factores establos, de los recursos Vial y acceder existe Climáticos boticas, etc. hídricos Comunicación Potencial, Adversos Falta de Apoyo al Turismo Falta de Organizaciones Productivas Falta de Asistencia Técnica en producción y generación de valor agregado Fuente: Elaborado con base en DMC 2006, Medicus Mundi Medicus Mundi
  • 80.
    80 Plan de DesarrolloMunicipal San Antonio de Esmoruco GRAFICO 26: Análisis de la problemática (Aspecto organizativo - institucionales) Capacidad institucional insuficiente y coordinación interinstitucional dificultosa Capacidad Instituciones en el Gobernabilidad Control Social Institucional Municipio Discrepancias entre Capacidad Las comunidades Limitada, no existe comunidades y administrativa débil ejercen el control mucha presencia cantones que social de forma institucional dificulta la limitada, no existe concertación y mucho conocimiento entendimiento Equipamiento del del tema GM insuficiente Oferta de La rotación de instituciones para autoridades la región limitada comunales no Capacidad de la permite generar una infraestructura mayor capacidad de municipal Falta Instituciones gestión en el insuficiente, al igual de Financiamiento municipio que el equipamiento que apoyen al sector productivo agropecuario Fuente: Elaborado con base en DMC 2006, Medicus Mundi Medicus Mundi
  • 81.
    81 Plan de DesarrolloMunicipal San Antonio de Esmoruco 9 , VISIÓN VOCACIONES Y OBJETIVOS 9.1 VISIÓN MUNICIPAL La visión estratégica concertada entre los habitantes y organizaciones vivas del municipio San Antonio de Esmoruco para los siguientes diez años es la siguiente: El municipio de Esmoruco es el mayor productor ecológico de camélidos, caprinos, quinua y haba; con producción de derivados exportables gracias a la certificación y a la declaración de zona libre de fiebre aftosa, trabajo organizado y coordinado entre productores, gobierno municipal y cooperantes que han generado una mejora tecnológica gracias a la capacitación y a la asistencia técnica con revalorización de los saberes locales La visión del Municipio contempla factores en cada una de las áreas del bienestar de sus habitantes, entendidas del siguiente modo: Se toman en cuenta el termino mayor productor ecológico de camélidos, caprinos, quinua y haba con el fin de indicar que en el futuro la producción ecológica del municipio se ha consolidado y que se ha incrementado la transformación de la producción agrícola en productos de mayor valor agregado (tejidos, artesanías en cuero, productos transformados de quinua y haba, etc.); producto del fortalecimiento de las ventajas comparativas, el desarrollo de ventajas competitivas y cooperativas que ha permitido una mayor participación en el mercado. En la actualidad la falta de ítems, personal docente de especialidad en ciclos superiores y el poco apoyo de la mayoría de los padres para continuar los estudios en nivel secundario, se convierten en limitantes en el área educativa para atenuar tales factores es necesario fortalecer el las unidades educativas para dar condiciones de trabajo a estudiantes y plantel docente. Por otro lado se pretende ampliar los servicios básicos (agua, luz y letrinas) a todas las comunidades, mejorar la cobertura de salud es decir que más gente sea atendida por las postas y el hospital de San Antonio de Esmoruco; y consolidar el sistema vial del Municipio integrando a todas sus comunidades con el mercado de Tupiza y Villazón. Así mismo el Gobierno Municipal será promotor del Desarrollo Económico Municipal, siendo un actor activo en el fortalecimiento de las organizaciones productivas de las comunidades fortaleciendo y promoviendo las actividades económicas rentables con el fin de que las familias mejoren sus ingresos económicos y que les permita generar excedentes económicos. Finalmente el Gobierno Municipal ha consolidado una gestión transparente en el manejo de las cuentas municipales, y participativo en la toma de decisiones Medicus Mundi
  • 82.
    82 Plan de DesarrolloMunicipal San Antonio de Esmoruco respecto al desarrollo municipal coordinando de forma permanente con las bases (OTB’s, Organizaciones productivas). 9.2 VOCACIONES La definición de las vocaciones se ha determinado en función de los resultados del diagnostico, evaluación de las propuestas de potenciales de negocio identificadas en los talleres comunales y de la evaluación de las oportunidades de mercado. Se presenta en el cuadro siguiente las vocaciones o en este caso oportunidades de negocio que se pueden desarrollar en el Municipio; sin embargo si bien es un conjunto de varios productos este no es generalizable, sino esta localizado en función de la situación geográfica de la comunidad y de las características de sus suelos y clima de la región, los resultados son las siguientes: CUADRO 72: Vocaciones del Municipio Prioridad PRODUCTO Características San Antonio de Esmoruco San Antonio de Esmoruco, Río Chilenas, Río PRIMERA Llama Mojón, Guadalupe, Tholar, Río Seco y Quillacas Río Seco, Río Mojón, Quillacas, San Antonio de SEGUNDA Cabra Esmoruco, Guadalupe, Tholar y Río Chilenas. San Antonio de Esmoruco, Río Seco, TERCERA Haba Guadalupe, Tholar, Río Mojón CUARTA Quinua San Antonio de Esmoruco, Tholar Río mojón, San Antonio de Esmoruco, Río QUINTO Maíz Seco, Quillacas Rió Seco, Quillacas, Río Mojón, San Antonio de SEXTA Trigo Esmoruco Fuente: Elaboración propia con base en DMC Medicus Mundi
  • 83.
    83 Plan de DesarrolloMunicipal San Antonio de Esmoruco 9.3 Objetivos 9.3.1 Objetivo General El objetivo general del municipio San Antonio de Esmoruco para el quinquenio 2007 – 2011 es: Por mejorar las condiciones de vida de la población, el Gobierno Municipal OTB’s, organizaciones locales aunaran esfuerzos para dar un fuerte impulso al sector productivo, construyendo cadenas de valor en torno a las cadenas productivas identificadas (llama, cabras, quinua, haba, etc.). Por otro lado la satisfacción de las necesidades básicas de las familias se entiende que se alcanza una mejor seguridad alimentaría, salud, educación y servicios básicos en todas las comunidades. Por gestión integral se entiende al manejo sistémico considerando los diferentes ámbitos (familiar, comunal, municipal). Por gestión concertada se entiende la participación activa de los actores involucrados en el desarrollo Municipal; es decir en coordinación con todas las organizaciones vivas del municipio: OTB’s, organizaciones productivas, etc. Por gestión equitativa se entiende el igual acceso de hombres, mujeres, ancianos, jóvenes y niños en el desarrollo municipal. 9.3.2 Objetivos específicos Conservación del medio ambiente (producción ecológica) “Promover la gestión eficiente de los recursos naturales (agua, suelo, praderas nativas y manejo integrado de cuencas), y fomentar la producción ecológica” Socio Cultural “Mejorar la calidad de vida de los habitantes del municipio, mejorando la infraestructura de educación, ampliando la cobertura de salud y el acceso a los servicios básicos de las familias”. Desarrollo Económico Municipal “Se concertara entre el Gobierno Municipal – OTB’s, organizaciones productivas, un esfuerzo común para el fortalecimiento de las cadenas productivas en procura de mejorar los ingresos de las familias”. Organizativo Institucional “Fortalecer la capacidad de administración, organización, gestión y control social de las agrupaciones presentes y consolidar las Organizaciones Productivas, dando igual oportunidad de participación a hombres y mujeres” Medicus Mundi
  • 84.
    84 Plan de DesarrolloMunicipal San Antonio de Esmoruco 10 ESTRATEGIAS DE DESARROLLO 10.1 Introducción La Estrategia de Desarrollo Económico Municipal del Municipio se ha trazado considerando las estrategias diseñadas en los talleres comunales y las directrices enmarcadas en el Plan de Desarrollo Económico Local (PEDEL) de la mancomunidad de municipios Gran Tierra de Los Lípez, documento que en la actualidad es el instrumento que esta siendo utilizado para la gestión de proyectos de desarrollo El documento plantea la visión de la mancomunidad en el ámbito del desarrollo económico local y visiones planteadas para cada una de las vocaciones de la mancomuidad (Quinua, Camélidos, Turismo y Minería), siendo sus características las siguientes Ilustración 1: Estrategias de Desarrollo del PEDEL Visión de la Mancomunidad de municipios “Gran Tierra de Los Lipez” “La mancomunidad de municipio de la Gran Tierra de los Lipez se posiciona como una plataforma de servicios y negocios internacionales sustentado en un desarrollo sostenido e integral basado en el desarrollo humano, la agroindustria de exportación, el aprovechamiento eficiente de los recursos renovables y no renovables, con una amplia integración física nacional e internacional Visión del sector Minería Visión del sector Quinua Visión del sector Turismo sostenible En el año 2.014 los Lipez esta Visión del sector Camélidos El turismo sustentable del “imperio de En un horizonte de 10 a 15 años el El sector ganadero camélido de Los Los Lipez” es el motor de su desarrollo sector minero de los Lipez es uno de los posicionado como líder y principal Lipez esta organizado, liderando los económico estableciendo en la región y pilares del desarrollo socioeconómico abastecedor internacional de quinua procesos productivos y de el Departamento de Potosi una de la mancomunidad, el departamento y real orgánica certificada y sus transformación, articulando de manera dinámica permanente que integre el el país generador de empleos donde los derivados, con una producción competitiva a los mercados nacional e resto de los sectores a la economía, medianos y grandes proyectos mineros sostenible de calidad y valor agregado internacional y ambientalmente generando oportunidades de empleo y con marca registrada “Lipez” del cual se se habrán transformado en unidades sostenible en un marco de equidad y desarrollo económico y social para su integradas de negocios sostenibles, benefician todos los productores democracia habitantes en medio de un clima de mediante la incorporación del capital fuertemente organizados oportunidades empresariales con un privado, nacional y extranjero, para marco de libre competencia. Los Lipez viabilizar grandes proyectos mineros es la puerta de la entrada del turismo a (metálicos y no metálicos) que dinamiza nivel nacional con identidad territorial y el crecimiento integrado de la regiones cultural; y el mundo conoce los potenciales de los Lipez con explotación atractivos turísticos y culturales de Los de materia prima de minerales metálicos Lipez y no metálicos con valor agregado, preservando el medio ambiente Fuente: Elaboración con base en PEDEL (PDCR – Potosí 2004) Para la ejecución del PEDEL se plantea una serie de estrategias y políticas, algunos de los cuales fueron utilizados como insumo en los talleres comunales; con base en estas directrices y los talleres efectuados en el Municipio se han planteado los lineamientos del desarrollo económico en el Municipio. El actual Plan de Desarrollo Municipal San Antonio de Esmoruco considera en líneas generales, que para salir de la realidad actual requiere del esfuerzo mancomunado entre los diferentes actores; Gobierno Municipal, familias productoras, productores organizados (organizaciones productivas) y principalmente el apoyo de las instituciones no gubernamentales asentadas Medicus Mundi
  • 85.
    85 Plan de DesarrolloMunicipal San Antonio de Esmoruco en el Municipio, como único mecanismo para encarar a corto y mediano plazo una producción con economías de escala capaz de competir en el mercado nacional. Donde la producción local tenga un alto valor agregado (dejar de producir solo materia prima) y que permita romper la frontera nacional para buscar nuevos rumbos para la exportación. Con el fin de poder alcanzar la visión que se ha trazado el Municipio de San Antonio de Esmoruco es necesario definir cuales son los caminos (es decir las políticas) que van a permitir alcanzar la visión fijada, sobre la base del cual se identificaran los proyectos y actividades que se ejecutaran en los próximos cinco años. La visión contempla cuatro componentes fundamentales: Desarrollo económico Municipal, Desarrollo Humano, Desarrollo Institucional y Conservación del Medio Ambiente y Recursos Naturales, con bases en estos pilares, la estructura en términos de la estrategia de desarrollo municipal es la siguiente: GRAFICO 27: Estrategias de Desarrollo Municipal VISION DEL MUNICIPIO El municipio de Esmoruco es el mayor productor ecológico de camélidos, caprinos, quinua y haba, con producción de derivados exportables gracias a la declaración de zona libre de fiebre aftosa, trabajo organizado y coordinado entre productores, gobierno municipal y cooperantes que han generado una mejora tecnológica gracias a la capacitación y a la asistencia técnica con revalorización de los saberes locales CONCEJO DE DESARROLLO MUNICIPAL (CDM) Estrategia de Estrategia de Estrategia de Estrategia de Desarrollo Conservación del Desarrollo Desarrollo Económico Medio Ambiente y Humano Institucional Municipal RRNN Promoción Salud Fortalecimiento Prevención de económica municipal desastres naturales Proyectos Educación productivos Infraestructura y Saneamiento equipamiento Básico Recuperacion de Electrificacion y apertura de praderas nativas caminos Fuente: Elaboración propia con base en talleres de validación de la demanda y formulación de las estrategias El Gobierno Municipal con la finalidad de ser un actor fundamental en la promoción del Desarrollo Económico Comunal, en coordinación con las organizaciones productivas y OTB’s organizara el CONCEJO MUNICIPAL DE DESARROLLO SAN ANTONIO DE ESMORUCO; constituido como instancia pensante responsable de concertar acciones de promoción económica en el Municipio que tendrá como brazo operativo a la Dirección Mancomunada de Promoción Económica (DIMPE). Medicus Mundi
  • 86.
    86 Plan de DesarrolloMunicipal San Antonio de Esmoruco El CONCEJO DE DESARROLLO MUNICIPAL será la instancia pensante, responsable de concertar acciones de promoción económica, humana, ambiental e institucional en el Municipio; esta instancia estará conformado por: Alcalde Municipal Concejo Municipal en pleno Comité de Vigilancia Sub prefecto Un representante sectorial por organizacion productiva (seccional) Director distrital de educación Director de la red municipal de salud Y en calidad de veedores las ONG´s, cooperación internacional con asiento en el Municipio. Esta instancia se organizara a su interior en cuatro comisiones, las mismas que serán las identificadas en el Plan de Desarrollo Municipal: Comision de promoción economica Comision de Desarrollo humano Comisión de Desarrollo institucional Comisión de Preservación del medio ambiente Las comisiones seran conformadas por los representantes de cada una de las instancias, es decir seran instancias mixtas, aspecto que facilitara la toma de desiciones, coordinación, etc. El CDM será la instancia formal del Gobierno Municipal responsable de promover el desarrollo económico municipal, desarrollo humano, institucional y ambiental; sus facultades serán: Promover acciones para fortalecer o apoyar en la creación de organizaciones /asociaciones productivas comunales y seccionales Gestionar financiamiento para el fortalecimiento de las cadenas productivas (turismo, minería, camelidos y quinua) Definir acciones para la promoción productiva y comercial de los potenciales del municipio Realizar el seguimiento al trabajo de las asociaciones productivas Promover la calidad educativa y de salud en el municipio Gestionar acciones que permitan mantener y mejorar las condiciones del medio ambiente Crear un escenario propicio para la promocion economica del municipio Generar espacios de concertación en temas municipales Medicus Mundi
  • 87.
    87 Plan de DesarrolloMunicipal San Antonio de Esmoruco 10.2 Estrategias de Desarrollo Económico Municipal En la actualidad el eje del Desarrollo Económico Municipal a nivel San Antonio de Esmoruco, no esta consolidado por diferentes factores; falta de establecimiento de organizaciones productivas, reducida coordinación entre familias productoras y organizaciones de ayuda y otros. En este sentido es necesario generar las condiciones en el ámbito productivo, insertando de manera organizada a todas las comunidades de la sección en torno a organizaciones productivas que permitan aprovechar las economías de escala, garantizar la calidad de producción ecológica y lograr mejores precios para los productos de la región y a partir de esto poder mejorar las condiciones de vida de las comunidades locales. El Plan de Desarrollo Municipal San Antonio de Esmoruco esta concebido en ese marco, se entiende que solo la unión del Gobierno Municipal –OTB’s– Organizaciones productivas permitirán construir el desarrollo económico Municipal; que en los primeros cinco años se materializara con las siguientes estrategias: GRAFICO 28: Estrategias de Desarrollo Económico Municipal Medicus Mundi
  • 88.
    88 Plan de DesarrolloMunicipal San Antonio de Esmoruco Estrategia de Desarrollo Económico Municipal El gobierno municipal Esmoruco promueve decididamente el desarrollo económico municipal en coordinación con todas las comunidades en la cría de ganado camélido, caprino y el cultivo de quinua y haba CONCEJO DE DESARROLLO MUNICIPAL ESMORUCO (Comisión de Desarrollo Economico) Dirección Mancomunada de Promoción Económica (DIMPE) Trabajo mancomunado y Promoción fortalecimiento de las Infraestructura Económica organizaciones Productiva productivas Municipal Consolidar la coordinación y Potenciamiento Promoción de la producción Búsqueda de de la gestión conjunta del Fortalecimien de derivados Mejora en la Promoción mercados producción desarrollo entre con valor to de la cría producción del cultivo de municipal Mancomunidad, GM, agregado de los de ganado de quinua la haba organizaciones camélidos caprino productivas e Instituciones de cooperación Promoción de Conformar Consolidar el apoyo al Mejoramiento de Mejorar la Mejorar la la producción organizaciones infraestructura infraestructura local mediante sector productivo en el forrajes y productivas productiva (riego, productiva (riego, Nacional recuperación de ferias, internet, Mejoramiento nivel mancomunado praderas nativas comunales y habilitación de habilitación de publicidad, etc seccional terrenos, etc.) terrenos, etc.) de caminos Concientización Mejorar la Introducción de Introducción de Capacitación y de los infraestructura semilla mejorada semilla mejorada Apoyo a la productores en la productiva Exportación participación Asistencia Camélidos cría organizada Incentivar la en ferias de Técnica del ganado Implementar Incentivar la producción intercambio (camélidos, programas de producción Consolidar las Caprinos Buscar ecológica de ecológica de haba fronterizo, etc. introducción de cabras, quinua organizaciones mecanismos para forrajes y mejora quinua y haba) de productores reducir el ataque genetica Capacitación y AT Reuniones de en el nivel Haba de animales en cultivos intercambio de peligrosos comunal y organicos experiencias y AT seccional Quinua Construir el brazo económico autogestionario de los productores Fuente: Elaboración propia con base en talleres cantonales de validación de la demanda y formulación de las estrategias 10.2.1 Primera estrategia: Institucionalización del Desarrollo Económico Comunal Conformación del Concejo de Desarrollo Municipal El Gobierno Municipal San Antonio de Esmoruco con la finalidad de ser un actor fundamental en la promoción del Desarrollo Económico Comunal, en coordinación con las organizaciones productivas y OTB’s organizara el CONCEJO MUNICIPAL DE DESARROLLO; constituido como instancia pensante responsable de concertar acciones de promoción económica en el Municipio que tendrá como brazo operativo a la Dirección Mancomunada de Promoción Económica (DIMPE). El “Concejo Municipal de Desarrollo” estará conformado por el Alcalde Municipal, un representante del Concejo Municipal, un representante del Comité de Vigilancia, Director del DIMPE, un representante de las OTB’s y un representante sectorial por organizaciones productivas (seccional); pudiendo Medicus Mundi
  • 89.
    89 Plan de DesarrolloMunicipal San Antonio de Esmoruco apoyar en calidad de veedores las ONG´s y cooperación internacional con asiento en el Municipio. El CDM (la comisión de desarrollo economico) será la instancia formal del Gobierno Municipal San Antonio de Esmoruco responsable de promover el desarrollo económico municipal en mancomunidad con los municipios de Mojinete y San Pablo de Lípez, sus responsabilidades serán: Promover acciones para fortalecer la creación de organizaciones productivas comunales Gestionar financiamiento para el fortalecimiento de las cadenas productivas Crear condiciones para consolidar la construcción de las cadenas de valor municipales Coordinar y controlar el trabajo del DIMPE Conformación de la Dirección Municipal de Promoción Económica (DIMPE) El municipio San Antonio de Esmoruco, tiene como falencia la falta de recursos por lo que se plantea que el Gobierno Municipal con la finalidad de ser un actor fundamental en la promoción del Desarrollo Económico Municipal, conforme de manera mancomunada la DIMPE (Dirección Mancomunada de Promoción Económica) que será una instancia técnica de apoyo a las organizaciones productivas y responsable de crear condiciones de competitividad y cooperación en el Municipio; el DIMPE estará sujeta al CONCEJO MUNICIPAL DE DESARROLLO ESMORUCO siendo el brazo operativo de esta instancia La DIMPE será una instancia de la mancomunidad pero inserta en el Gobierno Municipal, en su organigrama como una Dirección independiente a las ya existentes y conformada por personal especializado responsable de la materialización de las cadenas productivas en todos sus eslabones, las acciones específicas que realizara esta instancia son las siguientes: Su primera labor será apoyar en el proceso de establecimiento de las organizaciones productivas comunales y consolidar las ya existentes constituyéndolas mediante reglamentos que normen su funcionamiento, y generando una base de datos con las condiciones de inicio del proceso De forma transversal realizara asistencia técnica, capacitación, transferencia tecnológica y seguimiento a las organizaciones productivas Estas acciones las realizara en las áreas de: producción primaria, generación de valor agregado y comercialización; en las siguientes cadenas de valor: Cadena productiva del ganado camélido Cadena productiva del ganado caprino Medicus Mundi
  • 90.
    90 Plan de DesarrolloMunicipal San Antonio de Esmoruco Cadena productiva del haba Turismo En el aspecto de producción primaria se buscara la solución de problemas de manejo de semillas, sanidad animal, infraestructura, etc. de tal modo de mejorar la productividad de cada uno de estos sectores En cuanto a comercialización su apoyo se dirigirá a lograr la generación de marca de los productos, calidad y la búsqueda de mercado para la producción municipal 10.2.2 Trabajo mancomunado y fortalecimiento de las organizaciones productivas La generación del desarrollo económico municipal se ha concebido considerando los siguientes caminos: Consolidar la coordinación y gestión conjunta del desarrollo el fortalecimiento de organizaciones productivas; o en su caso la promoción de nuevas organizaciones productivas en toda la sección municipal; que se consolidaran a partir de la organización del CONCEJO DE DESARROLLO MUNICIPAL como instancia municipal de fomento a la producción cuyas decisiones se traducirán en un apoyo tecnológico sustancial a partir de la organización de la Dirección Municipal de Promoción Económica (DIMPE) entendido este como el brazo operativo del Gobierno Municipal. a) Fortalecimiento de las organizaciones productivas existentes El presente planteamiento contempla su cumplimiento a largo plazo, tomando en cuenta que las organizaciones productivas deben ser fortalecidas se sugiere lo siguiente: Fortalecer a las familias productoras y asociaciones ya existentes Promover la formación de organizaciones productivas en torno a las vocaciones y cadenas productivas identificadas en el Municipio b) Consolidar las organizaciones de productores en el nivel comunal y seccional De acuerdo a los usos y costumbres de las OTB’s, estas son la máxima instancia de organización de las comunidades, siendo su convocatoria muy importante; para encarar el desarrollo económico del municipio se plantea un matrimonio entre la comunidad – OTB’s – Gobierno Municipal; con las siguientes características: Las OTB’s debe ser el gestor del Desarrollo Económico Municipal por la trascendencia y representatividad que tiene de la comunidad hacia el Municipio. Medicus Mundi
  • 91.
    91 Plan de DesarrolloMunicipal San Antonio de Esmoruco Es necesario consolidar las organizaciones comunales en torno a la crianza del ganado camélido (AZCCAS) descentralizadas en el nivel comunal e integradas en el nivel seccional; similar situación debe ocurrir en los sectores caprino y quinua. Las organizaciones productivas deben consolidarse tanto en el aspecto organizativo como normativo con el fin de lograr un funcionamiento apropiado La organización productiva comunal “OPC” se beneficiara con el apoyo directo del DIMPE y de la gestión de recursos para la promoción económica del Municipio 10.2.3 Construcción de infraestructura productiva Para lograr un incremento de la productividad de los distintos sectores se apoyará y/o gestionara la construcción de infraestructura en diferentes áreas sujeta a las vocaciones del Municipio; concentrándose los esfuerzos en los siguientes aspectos: Potenciamiento de la producción de derivados con valor agregado de los camélidos Atención a uno de los pilares fundamentales de la ganadería (el Alimento) mediante el mejoramiento de forrajes (introducción de forrajeras y repoblamiento de especies nativas) y recuperación de praderas nativas Concientización de los productores en la cría organizada del ganado; aspecto relevante por el actual manejo inadecuado, con esta propuesta se lograra avances en el sistema de crianza, reproducción y comercialización. Buscar mecanismos para reducir el ataque de animales peligrosos, en instituciones afines al rubro y acciones conjuntas planificadas. Consolidar el apoyo insitucional con apoyo municipal para facilitar la transferencia de tecnología que permita mejorar la producción de derivados como el charque, fibra y artesanía Fortalecimiento de la cría de ganado caprino Conformar organizaciones productivas comunales e integradas en el nivel seccional, para acceder como institución al mercado, de esta manera se espera obtener mejores precios y lograr una marca reconocida que oferte calidad en los productos. Mejorar la infraestructura productiva, para potenciar y efectivizar el consumo de alimentos por parte del ganado. Gestionar capacitación y asistencia técnica en la cría de ganado caprino con el fin de mejorar la calidad del ganado, transformación de productos, etc. Medicus Mundi
  • 92.
    92 Plan de DesarrolloMunicipal San Antonio de Esmoruco Implementar programas de introducción de forrajes y mejora genética, que beneficiaría en un aumento de la producción en este rubro y además el ganado mejorado brinda más oportunidad de elevar los precios. Promoción del cultivo del haba Mejorar la infraestructura productiva, es la principal acción para dar al cultivo las condiciones de establecerse mediante la habilitación de terrenos, construcción de sistemas de riego y otros. Introducción de semilla mejorada, realizable con la compra de semilla certificada acorde a las recomendaciones de un estudio técnico respecto la zona climática y tipo de suelos. Incentivar la producción ecológica de haba, tarea que se realizara en las comunidades productoras (excepto en Río Chilenas, condiciones climáticas adversas), con difusión del cultivo y sus beneficios, dotación de semilla para parcelas demostrativas. Reuniones de intercambio de experiencias y asistencia técnica, organizando encuentro de agricultores, asistentes técnicos, instituciones y autores de trabajos de investigación (tesis y otros) realizados en este cultivo. Mejora en la producción de quinua Para ello se mejorara la infraestructura productiva, en los aspectos de riego, habilitación de terrenos, etc. Introducción de semilla mejorada, para rentabilizar la producción y aumentar los volúmenes producidos, a si mismo para que el material genético utilizado coadyuve a controlar las plagas y enfermedades de este cultivo. Incentivar la producción ecológica de quinua, actividad que contempla la introducción de semilla certificada, capacitación en las actividades ecológicas del cultivo y conocimiento de las cualidades del mercado nacional. Capacitación y asistencia técnica en cultivos orgánicos, desde la elección y preparación del terreno hasta los procesos de cosecha y comercialización. 10.2.4 Promoción económica municipal La promoción económica de la producción municipal estará sujeta a las siguientes estrategias: Búsqueda de Mercados a nivel nacional y para exportación La ejecución de esta estrategia contempla las siguientes actividades: Conseguir la certificación de producción ecológica a través de la coordinación de las organizaciones productivas y el Gobierno Municipal Se gestionara para que el brazo económico adquiera una tienda en anticrético en la ciudad de Potosí para la comercialización directa del productor al consumidor, lo que permitiría mejorar los márgenes de comercialización y facilitaría la difusión de los productos Medicus Mundi
  • 93.
    93 Plan de DesarrolloMunicipal San Antonio de Esmoruco El DIMPE se encargará de la búsqueda de mercados para la exportación de la producción local. Promoción de la producción Municipal La promoción de los productos contempla lo siguiente: Se consolidara la feria inernacional de hito cajones, en el cual anualmente se organizara la “Feria internacional Esmoruco” en el cual se promoverá el conocimiento de la tecnología de producción ecológica y de los productos elaborados de toda la sección con una promoción apropiada a nivel departamental y nacional En esta feria de forma complementaria se premiara la eficiencia de los mejores productores con el fin de generar una dinámica de competencia y de una mejora de la calidad constante Se gestionara la apertura de una página en Internet que publicite y oferte venta directa de los productos locales. Turismo Para el aprovechamiento del turismo se fomentara y gestionara la ejecución del plan turístico que viene elaborando la Prefectura Gestionar recursos para la construcción de infraestructura turística Buscar alianzas estratégicas entre el sector turístico, instituciones y empresas que permitan promocionar los atractivos turísticos del municipio Construcción de caminos, mejoramiento y mantenimiento del sistema vial municipal Se considerara las siguientes acciones: Gestionar la construcción de corredores internacionales que permita transformar al municipio en la puerta de ingreso a la Argentina, para lo cual en coordinación con la Mancomunidad se gestionara la ejecución del camino: San Cristóbal - San Pablo de Lípez - Relave - Tholar - Esmoruco - Río Mojón – Hitos “13 – 14”. De la misma forma con la finalidad de integrar el sudeste potosino se gestionara la construcción del camino San Antonio de Esmoruco – Tupiza – San Pablo de Lipez, ruta que servirá además para promocionar la riqueza turística del municipio Así mismo para mejorar los caminos se gestionara financiamiento para el mejoramiento integral (ampliando el ancho de vía, incorporando ripio, construyendo cunetas, alcantarillas y puentes) para diferentes rutas municipales. Medicus Mundi
  • 94.
    94 Plan de DesarrolloMunicipal San Antonio de Esmoruco Medicus Mundi
  • 95.
    95 Plan de DesarrolloMunicipal San Antonio de Esmoruco 10.3 Estrategia de Desarrollo Humano Municipal La Estrategia de Desarrollo Humano Municipal pretende “Mejorar la calidad de vida de la población del Municipio, dando énfasis al saneamiento básico, educación y salud, dando acceso y calidad en los servicios básicos para las familias”. El Plan de Desarrollo Municipal San Antonio de Esmoruco considera que salir de la realidad actual se dará con el apoyo incondicional al sector productivo pero como ficha fundamental para mejorar el capital humano esta el dotar de acceso a los servicios básicos y sobretodo de la transferencia tecnología y para que el capital humano este preparado para asimilar nuevos conocimientos se debe mejorar el sistema educativo y proveer mayor cobertura en el sector salud. El desarrollo humano se ha concebido lograr a partir de la ejecución de las siguientes estrategias: GRAFICO 29: Estrategia de Desarrollo Humano Estrategia de Desarrollo Humano Municipal Mejorar el acceso de los comunarios a los servicios básicos en las comunidades, mejorar la educación y atención de salud en procura de consolidar el capital humano del Municipio Saneamiento Educación Salud Básico Mejorar el Construcción Educación y Mejorar la provisión Mantenimiento Formación de Incremento de la saneamiento de Infraestructura concientización de las de agua dulce a las de Unidades capital cobertura de atención basico y equipamiento familias para mejorar la comunidades Educativas humano de salud educativo cobertura del SUMI Promoción Mejorar la Equipamiento y Construcción y Mejorar la Campañas de de la infraestructura y const. de equipamiento de logística de salud Tele centros, calidad el equipamiento Infraestructura. las postas comunal de la laboratorios, etc estudiantil del sistema de Aulas, talleres, etc. (motos, Red Municipal en los núcleos y docente salud ambulancia) Promover la educación Promover las Gestión de de adultos visitas campañas de comunales salud (dental, Becas y oftalmólogos, liderazgo integrales de estudiantil atención de etc.) inter salud a las institucionales Desayuno y comunidades almuerzo escolar Fuente: Elaboración propia con base en Taller Municipal 3 y DMC Medicus Mundi
  • 96.
    96 Plan de DesarrolloMunicipal San Antonio de Esmoruco 10.3.1 Saneamiento básico Con la finalidad de mejorar la cobertura de los servicios básicos el Gobierno Municipal apoyara la construcción de sistemas de agua potable y letrinas en toda la sección municipal, para lo cual se establecen las siguientes estrategias: 10.3.1.1 Mejorar el saneamiento básico Con la finalidad de garantizar el servicio básico, se fomentara la ampliación de la cobertura de los sistemas existentes lo que permitirá incrementar el alcance a las familias Para facilitar esta tarea se gestionara ante instituciones publicas el apoyo para la construcción y mantenimiento de los sistemas existentes a las comunidades beneficiarias 10.3.1.2 Mejorar la provisión de agua dulce a las comunidades En los siguientes cinco años se pretende lograr una cobertura de servicios básicos de por lo menos el 80% de las comunidades Por otro lado para mejorar el tema de agua segura en las comunidades se gestionara el apoyo de diferentes instituciones para incrementar el numero de familias beneficiarias 10.3.2 Educación Una de las primeras medidas para mejorar la educación será mejorar la calidad del equipamiento, en los cinco años se buscara mejorar la formación del capital humano, formando bachilleres con la capacidad de enfrentar estudios superiores, incrementando la formación profesional de los mismos y erradicar el analfabetismo; para lo cual se ejecutaran las siguientes estrategias: 10.3.2.1 Mantenimiento de unidades educativas Al principio de cada año se realizara el mantenimiento de unidades educativas en general con presupuesto municipal que permita la compra de materiales de construcción y con aporte comunal en mano de obra Las Juntas escolares se encargaran de determinar los materiales requeridos para la refacción de la unidad educativa y el Gobierno Municipal se responsabilizara de la compra y su distribución entre las unidades educativas. Las Juntas Escolares y padres de familia se encargaran de ejecutar las obras de mantenimiento con supervisión de la Dirección Técnica del Gobierno Municipal 10.3.2.2 Construcción de infraestructura y equipamiento educativo Equipamiento y construcción de infraestructura Medicus Mundi
  • 97.
    97 Plan de DesarrolloMunicipal San Antonio de Esmoruco El PROMME será el instrumento clave para la ejecución de los proyectos comunales educativos: aulas, viviendas para profesores, polifuncionales, muros, etc. que se construirá con el presupuesto correspondiente a educación Construcción de Centros de Infraestructura y equipamiento educativo Equipamiento y construcción de infraestructura, referido a aulas y talleres que permitirá mejorar sustancialmente la formación de los estudiantes. Construcción de laboratorios en los núcleos escolares 10.3.2.3Formación de capital humano Se promocionara la calidad estudiantil otorgándoles becas a los estudiantes mas destacados y gestionar cursos de capacitación en formación pedagógica para profesionales docentes de los diferentes ciclos. Por otro lado con el fin de promover un mayor rendimiento de los profesores y aprovechamiento de los estudiantes se diseñara mecanismos para el seguimiento a los rendimientos por unidad educativa y la premiación a las unidades educativas, profesores y alumnos con mejor rendimiento en jornadas anuales de clausura del año lectivo seccional en donde el GM premie a los más destacados. Promover la educación de adultos, apoyando el programa de alfabetización nacional “yo si puedo”. Becas y liderazgo estudiantil. Gestionar becas para acceder a estudios de nivel licenciatura en universidades de la ciudad de Potosí, Gobierno de Cuba y otras instituciones; finalmente apoyar iniciativas o actividades extra curriculares por parte de los estudiantes que estén dirigidas a la interculturalidad y desarrollo de temas de interés comunal o seccional. La promoción de una mejor formación del capital humano considera además la realización de las siguientes actividades: Cursos de liderazgo, superación personal y orientación vocacional para los estudiantes de secundaria Promoción de la excelencia entre los educandos (mediante competencias deportivas, académicas, oratoria, y la gestión de becas en diferentes áreas del conocimiento) Desayuno y almuerzo estudiantil, que se concretara con el apoyo de instituciones como DRIPAD – PAE En ese marco la Dirección Distrital de Educación será el ente promotor de campañas de alfabetización con apoyo estudiantil y en coordinación con el Ministerio del área. Medicus Mundi
  • 98.
    98 Plan de DesarrolloMunicipal San Antonio de Esmoruco 10.3.3 Salud El incremento del acceso a los servicios de salud en el largo plazo permitirá mejorar la esperanza de vida en el municipio, reducir la tasa de mortalidad materno – infantil y el estado de salud de toda la población; por lo cual se han identificado las siguientes estrategias: 10.3.3.1 Educación y concientización de las familias para mejorar la cobertura del SUMI Promover un mayor uso del SUMI, mediante talleres de capacitación comunales, promoción radial, mejora en la atención a las mamás, difusión de las ventajas del servicio, etc. Para promover una mayor atención de las madres gestantes se promoverá la provisión de paquetes parto limpio a las madres que se atiendan en las posta del municipio 10.3.3.2 Incremento de la cobertura de la atención de salud Mejora de la infraestructura y el equipamiento del sistema de salud Con la finalidad de mejorar la cobertura de salud en las comunidades se fortalecerá el equipamiento de las postas sanitarias mejorando el aspecto logístico y de comunicación Mejorar la logística de las postas Para mejora el servicio y tener mejor control en la población se equipara con motocicletas a aquellos centros de salud alejados y se equipara de ambulancia en la capital de San Antonio de Esmoruco. Campañas de salud comunal de la red municipal Para ampliar la cobertura de salud se organizara campañas de salud con atención directa de la población en las comunidades y cantones mediante un Medicus Mundi
  • 99.
    99 Plan de DesarrolloMunicipal San Antonio de Esmoruco cronograma de atención a las poblaciones, campañas de vacunación y de atención de caries dentales y afecciones de la vista; concertado entre el Gobierno Municipal, DILOS, Red Municipal de Salud y Médicos del Mundo. 10.4 Estrategia de Desarrollo Institucional La ejecución del PDM requiere del fortalecimiento de la capacidad institucional del Gobierno Municipal y de la responsabilidad compartida entre el Gobierno Municipal – Organizaciones productivas – comunidades en la gestión de recursos. Por otro lado la estrategia de desarrollo institucional pretende además el fortalecimiento de la capacidad operativa y administrativa del Gobierno Municipal con la finalidad de facilitar la ejecución del POA y del Plan de Desarrollo Municipal GRAFICO 30: Estrategia de Desarrollo Institucional Estrategia de Desarrollo Institucional Municipal Fortalecer la capacidad de administración, organización, gestión y ejecución del Gobierno Municipal para mejorar la ejecución del POA, facilitar el ejercicio del control social del CV y OTB´s y la fiscalización del HCM, dando igual oportunidad de participación a hombres y mujeres Transparencia, Responsabilidad Mejora de la eficiencia y eficacia compartida en la capacidad de la Gestión gestión de operativa del GM Municipal recursos Mayor coordinación La comunidad Fortalecimiento de los Ampliados corresponsable en la Infraestructura y con comunidades y GM gestor de recursos Recursos Humanos y informativos Gestión de recursos de Equipamiento organizaciones ante las distintas Sistemas administrativos cuatrimestrales contraparte para la productivas instituciones ejecución de proyectos Capacitación del Cumplimiento Mejora del personal del cronograma Adquisición de Equipamiento y movilidad para el del POA la logística del Optimización de Gobierno Gobierno los sistemas Municipal Municipal administrativos Fortalecimiento de la generación de recursos propios Fuente: Elaboración propia con base en Taller Municipal 3 y DMC Medicus Mundi
  • 100.
    100 Plan de DesarrolloMunicipal San Antonio de Esmoruco 10.4.1 Mejora de la capacidad operativa del Gobierno Municipal 10.4.1.1Infraestructura y equipamiento a) Mejora del equipamiento y la logística del Gobierno Municipal El Gobierno Municipal fortalecerá la capacidad institucional del Municipio con equipamiento, e infraestructura que permita mejorar la eficiencia de la gestión y operación administrativa municipal, las acciones a encarar serán las siguientes: Mejora del equipamiento y logística del Gobierno Municipal, lo que se traducirá en la renovación de computadoras, compra de equipo técnico para el diseño de proyectos, etc. Adquisición de movilidad para facilitar el trabajo del gobierno municipal, en cuanto a sus actividades diarias y para facilitar la ejecución de las obras La adquisición de movilidad resulta imprescindible por el elevado costo de transporte que significa llevar materiales de construcción desde Tupiza hasta el Municipio b) Fortalecimiento de los Recursos Humanos y Sistemas Administrativos Capacitación del personal: Por la reducida capacidad financiera del Municipio, el único mecanismo posible para encarar la administración es el trabajo mancomunado, tal como se lo viene encarando ahora; aspecto que se pretende mejorar con la capacitación al personal administrativo y logístico en el ejercicio de sus funciones. Por otro lado la aplicación y el conocimiento de los sistemas SAFCO, Manual de funciones y otros son necesarios para mejorar el grado de coordinación de las actividades inherentes a la administración municipal Optimización de los sistemas administrativos: Por otro lado los sistemas SAFCO deben ser actualizados y ser aplicados en la generalidad de las acciones del municipio Será necesario complementar ello con un sistema de monitoreo para facilitar la evaluación de rendimiento educativo (para el DILE) y cobertura de salud (para el DILOS) bajo responsabilidad de la Dirección de Desarrollo Humano 10.4.2 Transparencia, eficiencia y eficacia de la gestión municipal El gobierno municipal realizara informes periódicos sobre el grado de avance del POA (cada cuatro meses) con el fin de transparentar la gestión municipal y facilitar la participación de las OTB´s. Medicus Mundi
  • 101.
    101 Plan de DesarrolloMunicipal San Antonio de Esmoruco 10.4.2.1 Ampliados informativos cuatrimestrales En cumplimiento de la Ley de Municipalidades es deber del Gobierno Municipal informar sobre el grado de ejecución del POA, obligación del Concejo Municipal fiscalizar y deber del Comité de Vigilancia realizar control social. En ese marco se realizaran informes cuatrimestrales para evaluar el grado de ejecución del POA en el cual brindaran su informe el ejecutivo, el Concejo Municipal sobre el grado de fiscalización a las obras ejecutadas en ese periodo y el Comité de Vigilancia en cuanto a las acciones de control social y grado de ejecución de los recursos del Fondo de Control Social 10.4.2.2 Cumplimiento del cronograma del POA De acuerdo a la forma de trabajo encarado por el municipio se consolidara la programación mensual de ejecución de obras por comunidades con la finalidad de garantizar la ejecución del POA y garantizar tanto la ejecución del proyecto, la contraparte comunal y el seguimiento técnico a la ejecución de obras En este aspecto será necesaria la publicación de un cronograma anual de ejecución del POA en el que se identifique la siguiente información: Fecha de inicio de ejecución del proyecto Presupuesto del proyecto según tipo de fuente Contraparte comunal a preparar Contraparte a gestionar de otras instituciones Responsable del seguimiento al proyecto en el aspecto financiero y técnico Fechas probables de supervisión de la obra Fecha estimada de entrega provisional y definitiva de la obra 10.4.2.3 Coordinación con comunidades y organizaciones productivas El Concejo Municipal Administración Municipal, Comité de Vigilancia, Asociaciones comunitarias, OTB’s e Instituciones publicas y privadas concertaran acciones conjuntas para el desarrollo municipal. 10.4.3 Responsabilidad compartida en la gestión de recursos 10.4.3.1Gobierno Municipal gestor de recursos ante las distintas instituciones Dada la magnitud de los proyectos que se encararan el Gobierno Municipal gestionara recursos de otras instituciones para garantizar la ejecución de los proyectos, para lo cual se facilitara la contraparte comunal o cantonal Comunidad corresponsable en la gestión de recursos de contraparte para la ejecución de proyectos Medicus Mundi
  • 102.
    102 Plan de DesarrolloMunicipal San Antonio de Esmoruco La responsabilidad en la gestión de recursos no solo recaerá a espaldas del Gobierno Municipal sino también sobre las autoridades comunales beneficiarias lo que facilitara la ejecución de proyectos 10.5 Estrategia de Recursos Naturales y Medio Ambiente Este componente gira en acciones de la prevención de desastres naturales, prevención de la contaminación ambiental y la recuperación de las praderas nativas, la ejecución de este plan, tiene en particular el cuidado y gestión de los ojos de agua; las características de este eje son: GRAFICO 31: Estrategia de conservación de los Recursos Naturales y Medio Ambiente Estrategia de Conservación de los Recursos Naturales y Medio Ambiente Mejorar la gestión de los recursos naturales (agua, suelo y pradera nativa), para mantener y mejorar las condiciones del medio ambiente y la prevención de desastres naturales Prevención de Prevención de la contaminación Recuperación de desastres ambiental praderas nativa naturales Fuente: Elaboración propia con base en Taller Municipal 3 y DMC 10.5.1 Prevención de los desastres naturales Con la finalidad de prevenir desborde de ríos u otro tipo de inclemencias climáticas se identificara regiones vulnerables en los cuales se construirán gaviones que permitan garantizar la seguridad de los pobladores. Medicus Mundi
  • 103.
    103 Plan de DesarrolloMunicipal San Antonio de Esmoruco 10.5.2 Prevención de la contaminación ambiental Referida básicamente a acciones de educación ambiental y manejo de basuras en los centros poblados más importantes: Esmoruco, Río Mojón, Río Seco, etc.; se encarara esta labor con la construcción de un deposito para el tratamiento de basuras en la capital y la mejora de recolección de las mismas. Por otro lado se gestionara ante diferentes instituciones apoyo para la capacitación en el manejo y tratamiento de basuras para evitar el incremento de la contaminación. 10.5.3 Recuperación de praderas nativas Finalmente con la finalidad de mejorar la calidad del medio ambiente anualmente se promoverá la reforestación de praderas nativas de pastoreo en las comunidades a partir de la promoción de técnicas de transplante y de manejo y conservación de suelos y praderas con carácter agroforestal. Medicus Mundi
  • 104.
    104 Plan de DesarrolloMunicipal San Antonio de Esmoruco 11 PROGRAMAS Y PROYECTOS El Plan de Desarrollo Municipal tiene organizado una serie de proyectos para cumplir su ejecución, inmersos en diferentes programas de acuerdo a la clasificación del Ministerio de Hacienda, los proyectos a ejecutarse son los siguientes: EJE DE DESARROLLO ECONÓMICO LOCAL Promoción y fomento de la producción agropecuaria Promoción económica Construcción y mantenimiento de microriego Construcción y mantenimiento de caminos Desarrollo de la cultura y el turismo Electrificación rural EJE DE DESARROLLO HUMANO Saneamiento básico Servicios de educación y fomento al deporte Servicio de salud Limpieza urbana y rural Infraestructura urbana y rural Catastro urbano Alumbrado publico EJE DE DESARROLLO MEDIO AMBIENTE Prevención de riesgos y desastres naturales EJE DE DESARROLLO FORTALECIMIENTO INSTITUCIONAL Fortalecimiento municipal Medicus Mundi
  • 105.
    105 Plan de DesarrolloMunicipal San Antonio de Esmoruco 11.1 Eje de desarrollo económico municipal 11.1.1 Promoción y fomento de la producción agropecuaria A partir del funcionamiento del DIMPE se prevé que se organizaran un proceso masivo de asistencia técnica y capacitación a los productores agropecuarios en la producción de haba, camélida, caprina y la generación de recursos aprovechando los recursos turísticos. CUADRO 73: Promoción y fomento de la producción agropecuaria Comunidades Proyecto CANTÓN COMUNIDAD beneficiadas Programa de fomento del cultivo de la Programa de fomento Seccional haba del cultivo de la haba Programa de fomento Programa de fomento camélido (llamas Seccional camélido (llamas y y vicuñas) vicuñas) Seccional Programa de fomento Programa de fomento caprino caprino Fuente: Elaboración propia con base en Fichas técnicas 11.1.2 Construcción y mantenimiento de caminos Identificadas las principales rutas camineras, se proyecta su mejoramoçiento dentro los cinco años de cumplimiewnto que tiene el PDM, de esta manera se integraran las comunidades y los municipios limítrofes, con estas razones destacamos a las siguientes rutas: CUADRO 74: Construcción y mantenimiento de de caminos PROYECTO COMUNIDAD Mejoramiento de camino San Cristobal- Seccional Esmoruco-Hito 13 y 14 Mejoramiento de camino Hito Cajones- Seccional Esmoruco-Esmoraca-Villazón Mejoramiento de camino Quillacas-Rio Seccional Mojon-Hito 13-14 Fuente: Elaboración propia con base en Fichas técnicas 11.1.3 Desarrollo de la cultura y el turismo El turismo no esta establecido como fuente generadora de recursos locales, el plan actual contempla la promoción de los paisajes naturales que no están catalogados, implantar circuitos turísticos que cumplan el rol de generar flujo económico en las comunidades del municipio. Medicus Mundi
  • 106.
    106 Plan de DesarrolloMunicipal San Antonio de Esmoruco CUADRO 75: Desarrollo de la cultura y el turismo Familias Proyecto COMUNIDAD beneficiadas Programa de fomento del turismo Seccional 416 Fuente: Elaboración propia con base en Fichas técnicas 11.1.4 Electrificación urbana y rural Dos son los proyectos de electrificación macro: Lipes II y Lípez III, ademas del proyecto de electrificación con paneles solares. El proyecto es seccional por lo que 416 familioas se benefician. CUADRO 76: Electrificación urbana y rural Beneficiaros Proyecto Central (familias) Electrificación Lípez II Seccional 416 Electrificación con Paneles solares Seccional 416 Electrificación Lípez III Seccional 416 Fuente: Elaboración propia con base en Fichas técnicas 11.2 EJE DE DESARROLLO HUMANO 11.2.1 Servicios de educación y fomento al deporte Este programa considera una diversidad de proyectos, cada uno de ellos con características propias: El apoyo al deporte es un proyecto de beneficio seccional y ejecutable anualmente; destinándose el presupuesto a la organización de campeonatos seccionales. Con la finalidad de brindar formación técnica entre los bachilleres se proyecta la construcción de Centros Pedagógico Técnico (CPT) en San Antonio de Esmoruco que será equipado con laboratorio de computación, biblioteca, talleres agropecuarios, tecnología de alimentos y carpintería. Para mejorar el funcionamiento del sistema educativo la ejecución del PROMME permitirá construir aulas, vivienda para profesores y el equipamiento de las unidades educativas en cada uno de los núcleos educativos; aspecto que se Medicus Mundi
  • 107.
    107 Plan de DesarrolloMunicipal San Antonio de Esmoruco complementa con un presupuesto para el mantenimiento de las unidades educativas que deberá ejecutarse al principio de cada gestión lectiva. Finalmente para consolidar la formación de los bachilleres se ha programado seccionalmente la ejecución de diferentes proyectos: gestión de becas, formación vocacional y liderazgo de bachilleres. CUADRO 77: Servicios de educación y fomento al deporte Familias Proyecto COMUNIDAD beneficiadas Seccional 416 Apoyo al deporte Seccional 416 Contraparte ALFALIT Seccional 416 Contraparte Fé y Alegría Seccional 416 Funcionamiento Yachay Wasi Seccional 416 Desayuno escolar (PMA) Seccional 416 Mantenimiento, y equipamiento de Unidades Educativas Seccional 416 Apoyo al funcionamiento de educación Seccional 416 Gestión de becas Seccional 416 Orientación vocacional y liderazgo Seccional 416 Centro de Formación Tecnica Esmoruco Seccional 416 Equipamiento Centro de Formación Tecnica Esmoruco Fuente: Elaboración propia con base en Fichas técnicas 11.2.2 Servicio de salud La prestación del servicio de salud contempla diversos proyectos entre los que destacan la ejecución del SUMI, Seguro de vejez, equipamiento – mantenimiento de las potas sanitarias, el apoyo al funcionamiento de salud y la construcción – equipamiento del mini hospital en San Antonio de Esmoruco Medicus Mundi
  • 108.
    108 Plan de DesarrolloMunicipal San Antonio de Esmoruco CUADRO 78: Servicios de Salud Familias PROYECTO Comunidades beneficiadas Minihospital Esmoruco Seccional 416 Seccional 416 Seguro Universal Materno Infantil Seccional 416 Seguro de Vejez Seccional 416 Equipamiento y mantenimiento de postas de salud Seccional 416 Apoyo al funcionamiento de salud Fuente: Elaboración propia con base en Fichas técnicas 11.2.3 Protección y defensa de la niñez , adolescencia y mujer El proyecto de apoyo a la equidad de género es seccional y su finalidad gira en torno a la protección contra el maltrato y el abuso a las mujeres; a ejecutarse de forma anual. CUADRO 79: Protección y defensa de la niñez, adolescencia y mujer PROYECTO Comunidades Familias beneficiadas Seccional 416 Apoyo a la equidad de genero Fuente: Elaboración propia con base en Fichas técnicas 11.3 EJE DE DESARROLLO MEDIO AMBIENTE 11.3.1 Prevención de riesgos y desastres naturales Con la finalidad de prevenir los efectos de los desastres naturales se ha programado presupuesto para la prevención de los riesgos producidos por la naturaleza, el proyecto es de carácter seccional y de ejecución anual. CUADRO 80: Prevención de riesgos y desastres naturales PROYECTO Comunidades Beneficiarios Medicus Mundi
  • 109.
    109 Plan de DesarrolloMunicipal San Antonio de Esmoruco Seccional 416 Prevención de Desastres naturales Fuente: Elaboración propia con base en Fichas técnicas 11.4 EJE DE DESARROLLO FORTALECIMIENTO INSTITUCIONAL Los proyectos de fortalecimiento institucional pretenden mejorar la capacidad de funcionamiento del Gobierno Municipal, aspecto que se lograra con un proceso de reordenamiento de la capacidad administrativa y equipamiento de cada una de las CUADRO 81: Fortalecimiento institucional Población Proyecto Central beneficiara Seccional 416 Feria internacional Río Mojón Seccional 416 Planta beneficiadora de camelidos Seccional 416 Adquisición de camión Cóndor Seccional 416 Gastos no asignables Seccional 416 Planificación participativa Seccional 416 Fondo de Control Social Seccional 416 Equipamiento municipal Seccional 416 Apoyo a la Mancomunidad Gran Tierra de los Lípez Fuente: Elaboración propia con base en Fichas técnicasESTO POR PROGRAMAS Y PROYECTOS Medicus Mundi
  • 110.
    110 Plan de DesarrolloMunicipal San Antonio de Esmoruco INDICE 1 ASPECTOS GENERALES .................................................................................................................... 1 1.1 UBICACIÓN Y LONGITUD .................................................................................................................... 3 1.1.1 Localización .................................................................................................................................. 3 1.1.2 Latitud y Longitud ......................................................................................................................... 3 1.1.3 Límites Territoriales ..................................................................................................................... 3 1.1.4 Extensión ....................................................................................................................................... 3 1.2 DIVISIÓN POLÍTICA ADMINISTRATIVA Y ORGANIZACIÓN SINDICAL................................................... 4 1.2.1 Distritos y Cantones ...................................................................................................................... 4 1.2.2 Comunidades y centros poblados.................................................................................................. 4 1.3 MANEJO ESPACIAL ............................................................................................................................. 5 1.3.1 Uso y ocupación del espacio ......................................................................................................... 5 2 ASPCTOS FISICO – NATURALES ...................................................................................................... 6 2.1 CARACTERÍSTICAS DEL ECOSISTEMA.................................................................................................. 6 2.1.1 Pisos ecológicos ............................................................................................................................ 6 2.1.2 Zonificación físico natural ............................................................................................................ 6 2.2 DESCRIPCIÓN FISIOGRÁFICA ............................................................................................................... 6 2.2.1 Altitudes ........................................................................................................................................ 6 Medicus Mundi
  • 111.
    111 Plan de DesarrolloMunicipal San Antonio de Esmoruco 2.2.2 Relieve y Topografía ..................................................................................................................... 7 2.2.3 Clima............................................................................................................................................. 7 2.2.4 Suelos ............................................................................................................................................ 9 2.2.5 Fauna (Principales especies) ...................................................................................................... 11 2.2.6 Recursos forestales (principales especies).................................................................................. 12 2.2.7 Recursos hídricos ........................................................................................................................ 12 2.2.8 Recursos minerales ..................................................................................................................... 13 2.2.9 Comportamiento ambiental......................................................................................................... 14 3 ASPECTOS SOCIO CULTURALES................................................................................................... 15 3.1 MARCO HISTÓRICO........................................................................................................................... 15 3.2 DEMOGRAFÍA ................................................................................................................................... 15 3.2.1 Población del Municipio ............................................................................................................. 15 3.2.2 Número de familias y tamaño promedio de la familia ................................................................ 16 3.3 DINÁMICA POBLACIONAL ................................................................................................................. 17 3.3.1 Emigración.................................................................................................................................. 17 3.3.2 Indicadores Socio demográficos ................................................................................................. 18 3.4 BASE CULTURAL DE LA POBLACIÓN ................................................................................................. 19 3.4.1 Origen étnico .............................................................................................................................. 19 3.4.2 Idiomas........................................................................................................................................ 19 3.4.3 Religiones y creencias................................................................................................................. 19 3.4.4 Calendario festivo y ritual .......................................................................................................... 19 3.5 EDUCACIÓN...................................................................................................................................... 21 3.5.1 Educación formal. ....................................................................................................................... 21 3.5.2 Educación no formal ................................................................................................................... 26 3.5.3 Educación superior ..................................................................................................................... 26 3.6 SALUD .............................................................................................................................................. 27 3.6.1 Medicina convencional ............................................................................................................... 27 3.6.2 Medicina Tradicional.................................................................................................................. 31 3.7 SANEAMIENTO BÁSICO ..................................................................................................................... 32 3.7.1 Estructura institucional .............................................................................................................. 32 3.7.2 Calidad, grado y cobertura de los servicios de agua potable..................................................... 32 3.8 VIVIENDA......................................................................................................................................... 33 3.8.1 Forma de acceso a la vivienda ................................................................................................... 33 3.8.2 Tipo de vivienda .......................................................................................................................... 33 3.8.3 Calidad de los materiales constructivos de la vivienda .............................................................. 34 3.9 TRANSPORTE Y COMUNICACIONES ................................................................................................... 35 3.9.1 Principales tramos. Longitudes, frecuencia y estado actual....................................................... 35 3.9.2 Medios de transporte .................................................................................................................. 35 3.9.3 Red de comunicaciones ............................................................................................................... 36 4 ASPECTOS ECONÓMICO PRODUCTIVOS ................................................................................... 37 4.1 ACCESO Y USO DEL SUELO .............................................................................................................. 37 4.1.1 Tamaño y Uso de la tierra .......................................................................................................... 37 4.1.2 Uso y Tamaño de la propiedad a nivel comunal ......................................................................... 37 4.1.3 Superficie de tierras bajo riego y a secano ................................................................................. 38 4.1.4 Tamaño de la propiedad comunal y familiar ............................................................................. 38 4.1.5 Origen de la propiedad familiar y comunal ................................................................................ 39 4.2 SISTEMAS DE PRODUCCIÓN .............................................................................................................. 39 4.2.1 Sistemas de producción agrícola ................................................................................................ 39 4.2.2 Sistemas de producción pecuaria................................................................................................ 48 Medicus Mundi
  • 112.
    112 Plan de DesarrolloMunicipal San Antonio de Esmoruco 4.2.3 Sistemas de producción forestal ................................................................................................. 55 4.2.4 Sistemas de caza, pesca y recolección ...................................................................................... 55 4.2.5 Sistemas de Producción Artesanal y/o Microempresarial .......................................................... 56 4.2.6 Sistema de Producción Minera ................................................................................................... 56 4.3 SISTEMAS DE COMERCIALIZACIÓN ................................................................................................... 57 4.3.1 Formas de comercialización ....................................................................................................... 57 4.3.2 Ferias y mercados ....................................................................................................................... 57 4.3.3 Principales productos comercializables ..................................................................................... 57 4.4 RECURSOS TURÍSTICOS .................................................................................................................... 57 4.4.1 Atractivos turísticos .................................................................................................................... 57 4.4.2 Zonificación Turística. ................................................................................................................ 58 4.4.3 Características del Flujo Turístico ............................................................................................. 58 4.5 SISTEMA ECONÓMICO MUNICIPAL .................................................................................................... 58 4.5.1 Zonificación pecuaria ................................................................................................................. 59 5 ASPECTOS ORGANIZATIVOS INSTITUCIONALES ................................................................... 60 5.1 FORMAS DE ORGANIZACIÓN SECCIONAL, COMUNAL, E INTERCOMUNAL. ................ 60 5.1.1 Organizaciones Territoriales de Base y asociaciones Comunitarias. ........................................ 60 5.1.2 Organizaciones sociales funcionales. ......................................................................................... 60 5.1.3 Mecanismos de Relacionamiento interinstitucional.................................................................... 61 5.1.4 Instituciones Públicas y Privadas identificadas en las áreas ..................................................... 62 5.2 FUNCIONAMIENTO DEL GOBIERNO MUNICIPAL................................................................................ 62 5.2.1 Estructura Administrativa ........................................................................................................... 62 5.2.2 Capacidad Instalada y Recursos................................................................................................. 63 5.2.3 Ingresos Municipales. ................................................................................................................. 64 6 ASPECTOS SOCIO ECONÓMICOS .................................................................................................. 65 6.1 ÍNDICE DE POBREZA ......................................................................................................................... 65 6.2 ANÁLISIS DE INGRESOS Y GASTOS FAMILIARES. .............................................................................. 65 6.2.1 Ingresos familiares monetarios. ................................................................................................. 65 6.2.2 Gastos productivos, canasta familiar, vestido y servicio. ........................................................... 66 6.3 MANO DE OBRA SALARIADA. .......................................................................................................... 66 6.3.1 Clasificación de la población por condición de ocupación ........................................................ 66 6.4 RELACIÓN DE GÉNERO ..................................................................................................................... 67 6.4.1 Roles de Hombres y Mujeres en el sistema de producción ........................................................ 67 6.4.2 Participación de la mujer en la toma de decisiones (nivel familiar, comunal y seccional). ..... 67 7 ANÁLISIS DE POTENCIALIDADES Y LIMITACIONES.............................................................. 69 7.1 DINÁMICA INTERNA ......................................................................................................................... 69 7.1.1 Aspectos físico naturales............................................................................................................. 69 7.1.2 Aspectos Socio Culturales........................................................................................................... 70 7.1.3 Aspectos económico – productivos ............................................................................................. 71 7.1.4 Aspectos Organizativo – Institucionales ..................................................................................... 73 7.2 DINÁMICA EXTERNA ................................................................................................................. 73 7.2.1 Potencialidades y limitaciones provenientes de la planificación atingente departamental ........ 73 7.2.2 Potencialidades y limitaciones provenientes de la planificación atingente nacional ................. 74 7.2.3 Potencialidades y limitaciones provenientes de la oferta institucional. ..................................... 75 8 ANÁLISIS DE LA PROBLEMÁTICA ................................................................................................ 76 8.1 ASPECTOS FÍSICO – NATURALES ....................................................................................................... 76 8.2 ASPECTOS SOCIO – CULTURALES ...................................................................................................... 76 Medicus Mundi
  • 113.
    113 Plan de DesarrolloMunicipal San Antonio de Esmoruco 8.3 ASPECTOS ECONÓMICO – PRODUCTIVOS .......................................................................................... 76 8.4 ASPECTOS ORGANIZATIVO – INSTITUCIONALES ................................................................................ 76 9 , VISIÓN VOCACIONES Y OBJETIVOS ......................................................................................... 81 9.1 VISIÓN MUNICIPAL .................................................................................................................... 81 9.2 VOCACIONES ............................................................................................................................... 82 9.3 OBJETIVOS ....................................................................................................................................... 83 9.3.1 Objetivo General......................................................................................................................... 83 9.3.2 Objetivos específicos ................................................................................................................... 83 10 ESTRATEGIAS DE DESARROLLO.............................................................................................. 84 10.1 INTRODUCCIÓN ................................................................................................................................ 84 10.2 ESTRATEGIAS DE DESARROLLO ECONÓMICO MUNICIPAL ................................................................ 87 10.2.1 Primera estrategia: Institucionalización del Desarrollo Económico Comunal ..................... 88 10.2.2 Trabajo mancomunado y fortalecimiento de las organizaciones productivas ....................... 90 10.2.3 Construcción de infraestructura productiva.......................................................................... 91 10.2.4 Promoción económica municipal ........................................................................................... 92 10.3 ESTRATEGIA DE DESARROLLO HUMANO MUNICIPAL ...................................................................... 95 10.3.1 Saneamiento básico ................................................................................................................ 96 10.3.2 Educación ............................................................................................................................... 96 10.3.3 Salud ....................................................................................................................................... 98 10.4 ESTRATEGIA DE DESARROLLO INSTITUCIONAL ................................................................................ 99 10.4.1 Mejora de la capacidad operativa del Gobierno Municipal ................................................ 100 10.4.2 Transparencia, eficiencia y eficacia de la gestión municipal ............................................... 100 10.4.3 Responsabilidad compartida en la gestión de recursos........................................................ 101 10.5 ESTRATEGIA DE RECURSOS NATURALES Y MEDIO AMBIENTE ....................................................... 102 10.5.1 Prevención de los desastres naturales .................................................................................. 102 10.5.2 Prevención de la contaminación ambiental.......................................................................... 103 10.5.3 Recuperación de praderas nativas ....................................................................................... 103 11 PROGRAMAS Y PROYECTOS ................................................................................................... 104 11.1 EJE DE DESARROLLO ECONÓMICO MUNICIPAL ................................................................................ 105 11.1.1 Promoción y fomento de la producción agropecuaria ......................................................... 105 11.1.2 Construcción y mantenimiento de caminos .......................................................................... 105 11.1.3 Desarrollo de la cultura y el turismo.................................................................................... 105 11.1.4 Electrificación urbana y rural .............................................................................................. 106 11.2 EJE DE DESARROLLO HUMANO............................................................................................. 106 11.2.1 Servicios de educación y fomento al deporte........................................................................ 106 11.2.2 Servicio de salud................................................................................................................... 107 11.2.3 Protección y defensa de la niñez , adolescencia y mujer ...................................................... 108 11.3 EJE DE DESARROLLO MEDIO AMBIENTE ............................................................................ 108 11.3.1 Prevención de riesgos y desastres naturales ........................................................................ 108 11.4 EJE DE DESARROLLO FORTALECIMIENTO INSTITUCIONAL .......................................... 109 Medicus Mundi
  • 114.
    114 Plan de DesarrolloMunicipal San Antonio de Esmoruco INDICE DE CUADROS CUADRO 1: Superficie Municipal ........................................................................................ 3 CUADRO 2: División Política (Antecedentes Legales) ..................................................... 4 CUADRO 3: Comunidades y Centros Poblados (San Antonio de Esmoruco) ............ 5 CUADRO 4: Zonificación físico – natural ............................................................................ 6 CUADRO 5: Temperatura anual media, mínima y máxima ........................................... 7 CUADRO 6: Riesgos Climáticos ............................................................................................ 8 CUADRO 7: Grado de Erosión ........................................................................................... 10 CUADRO 8: Flora de Esmoruco (Principales especies) ................................................ 10 CUADRO 9: Fauna (principales especies) ....................................................................... 11 CUADRO 10: Fuentes de agua .......................................................................................... 13 CUADRO 11: Población por comunidades ..................................................................... 15 CUADRO 12: Familias – Tamaño de la Familia ................................................................ 16 CUADRO 13: Donde Emigran ............................................................................................. 17 CUADRO 14: En que trabajan ............................................................................................ 18 CUADRO 15: Indicadores Sociodemográficos ............................................................... 18 CUADRO 16: Festividades Religiosas ................................................................................ 20 CUADRO 17: Número, y Tipo de Establecimientos......................................................... 21 CUADRO 18: Estado y calidad de la Infraestructura ..................................................... 22 CUADRO 19: Servicios básicos (Agua, luz y letrinas) ...................................................... 23 CUADRO 20: Matrícula por Nivel, Grado y Unidad Educativa .................................... 24 CUADRO 21: Relación Inscritos, retirados efectivos y promovidos ............................. 25 CUADRO 22: Relación alumno – docente ...................................................................... 26 CUADRO 23: Nº de Establecimientos de Salud .............................................................. 28 CUADRO 24: Ubicación y Distancia de los Establecimientos ...................................... 28 CUADRO 25: Calidad de Infraestructura y Equipamiento ......................................... 28 CUADRO 26: Personal por establecimiento .................................................................... 29 CUADRO 27: Causas de Morbilidad ................................................................................. 30 Medicus Mundi
  • 115.
    115 Plan de DesarrolloMunicipal San Antonio de Esmoruco CUADRO 28: Desnutrición Infantil ...................................................................................... 31 CUADRO 29: Tipo de acceso al servicio de agua potable ......................................... 32 CUADRO 30: Disponibilidad de Letrinas ........................................................................... 33 CUADRO 31: Tenencia de la vivienda por cantones .................................................... 33 CUADRO 32: Materiales de Construcción de las Viviendas ......................................... 34 CUADRO 33: Principales Tramos ........................................................................................ 35 CUADRO 34: Servicio de Telecomunicaciones .............................................................. 36 CUADRO 35: Tamaño y uso de la Tierra ........................................................................... 37 CUADRO 36: Área Aprovechada por el Pastoreo ......................................................... 37 CUADRO 37: Tamaño de Área Cultivada con Riego y a Secano (Has).................... 38 CUADRO 38: Promedio de Tierra por Familia .................................................................. 38 CUADRO 39: Cultivos Principales....................................................................................... 39 CUADRO 40: Variedades Utilizadas .................................................................................. 40 CUADRO 41: Requerimiento de Semilla qq/Hectárea .................................................. 42 CUADRO 42: Requerimiento de Semilla kg/m2 ............................................................... 42 CUADRO 43: Superficie cultivada por producto (m2.) .................................................. 43 CUADRO 44: Rendimiento por producto ......................................................................... 43 CUADRO 45: Destino de la Producción ........................................................................... 44 CUADRO 46: Principales enfermedades .......................................................................... 44 CUADRO 47: Calendario Agrícola .................................................................................... 45 CUADRO 48: Organización del trabajo ........................................................................... 47 CUADRO 49: Costos de Producción del Maíz ................................................................. 47 CUADRO 50: Costos de producción del Haba .............................................................. 48 CUADRO 51: Ganadería Principal .................................................................................... 49 CUADRO 52: Tenencia de ganado (cabezas/familia................................................... 50 CUADRO 53: Destino de la producción cabezas/familia............................................. 52 CUADRO 54: Destino de la Producción en % ................................................................. 52 CUADRO 55: Parásitos por Ganado ................................................................................. 52 CUADRO 56: Enfermedades del Ganado ....................................................................... 53 CUADRO 57: Organización del trabajo ........................................................................... 54 CUADRO 58: Costos de producción ovinos y caprinos p/carne .............................. 54 Medicus Mundi
  • 116.
    116 Plan de DesarrolloMunicipal San Antonio de Esmoruco CUADRO 59: Atractivos Turísticos por Comunidad ........................................................ 57 CUADRO 60: Registro de OTBs ........................................................................................... 60 CUADRO 61: Capacidad instalada del Gobierno Municipal ...................................... 63 CUADRO 62: Recursos disponibles Gestión 2006 ............................................................ 64 CUADRO 63: Ingreso familiar por Año ................................................................................. 65 CUADRO 64: Gasto familiar ................................................................................................. 66 CUADRO 65: Matriz de Potencialidades y Limitaciones de los Aspectos Físico – Naturales del Municipio San Antonio de Esmoruco ................................................... 69 CUADRO 66: Matriz de Potencialidades y Limitaciones de los Aspectos Socio – Culturales ....................................................................................................................... 70 CUADRO 67: Potencialidades y Limitaciones de los Aspectos Económico – Productivos del Municipio de San Antonio de Esmoruco ..................................... 71 CUADRO 68: Potencialidades y Limitaciones de los Aspectos organizativo – institucionales ................................................................................................................ 73 CUADRO 69: Potencialidades y Limitaciones de la planificación departamental . 74 CUADRO 70: Potencialidades y Limitaciones de la planificación nacional ............. 74 CUADRO 71: Potencialidades y Limitaciones de la oferta institucional .................... 75 CUADRO 72: Vocaciones del Municipio .......................................................................... 82 CUADRO 73: Promoción y fomento de la producción agropecuaria ..................... 105 CUADRO 76: Construcción y mantenimiento de de caminos .................................. 105 CUADRO 77: Desarrollo de la cultura y el turismo ........................................................ 106 CUADRO 78: Electrificación urbana y rural ................................................................... 106 CUADRO 80: Servicios de educación y fomento al deporte ..................................... 107 CUADRO 81: Servicios de Salud....................................................................................... 108 CUADRO 82: Protección y defensa de la niñez, adolescencia y mujer .................. 108 CUADRO 84: Prevención de riesgos y desastres naturales ......................................... 108 CUADRO 85: Fortalecimiento institucional .................................................................... 109 ÍNDICE DE GRÁFICOS GRAFICO 1: Edificio municipal de San Antonio de Esmoruco ....................................... 4 Medicus Mundi
  • 117.
    117 Plan de DesarrolloMunicipal San Antonio de Esmoruco GRAFICO 2: Altitudes y clima de las Comunidades ........................................................ 7 GRAFICO 3: Manifestación de las bajas temperaturas .................................................. 8 GRAFICO 4: Flora del municipio San Antonio de Esmoruco ........................................ 10 GRAFICO 5: Fauna del Municipio ..................................................................................... 12 GRAFICO 6: Población por Comunidad .......................................................................... 16 GRAFICO 7: Costumbres alimenticias en días festivos .................................................. 19 GRAFICO 8: Estructura institucional del sistema educativo ......................................... 21 GRAFICO 9: Infraestructura escolar .................................................................................. 23 GRAFICO 10: Aula de la comunidad Río Seco .............................................................. 24 GRAFICO 11: Organigrama de la Red de Salud ............................................................ 27 GRAFICO 12: Prevalencia de Vacunas ........................................................................... 31 GRAFICO 13: Tipo de viviendas en la comunidad Guadalupe .................................. 34 GRAFICO 14: Cultivos Principales ...................................................................................... 39 GRAFICO 15: Actividades de la familia ........................................................................... 46 GRAFICO 16: Ganadería Principal .................................................................................... 48 GRAFICO 17: Ganadería Principal .................................................................................... 49 GRAFICO 18: Utilización de los recursos forestales ......................................................... 55 GRAFICO 19: Recursos alimenticios obtenidos mediante la caza ............................. 55 GRAFICO 20: Paisajes y formaciones naturales para el turismo .................................. 58 GRAFICO 21: Organigrama del Gobierno Municipal.................................................... 63 GRAFICO 22: Rol de la mujer en temas comunales ...................................................... 67 GRAFICO 23: Análisis de la problemática (Aspecto físico – natural) ......................... 77 GRAFICO 24: Análisis de la problemática (Aspecto socio - cultural) ......................... 78 GRAFICO 25: Análisis de la problemática (Aspecto económico - productivo)....... 79 GRAFICO 26: Análisis de la problemática (Aspecto organizativo - institucionales) 80 Medicus Mundi
  • 118.
    118 Plan de DesarrolloMunicipal San Antonio de Esmoruco GRAFICO 27: Estrategias de Desarrollo Municipal VISION DEL MUNICIPIO El municipio de Esmoruco es el mayor productor ecológico de camélidos, caprinos, quinua y haba, con producción de derivados exportables gracias a la declaración de zona libre de fiebre aftosa, trabajo organizado y coordinado entre productores, gobierno municipal y cooperantes que han generado una mejora tecnológica gracias a la capacitación y a la asistencia técnica con revalorización de los saberes locales CONCEJO DE DESARROLLO MUNICIPAL (CDM) Estrategia de Estrategia de Estrategia de Estrategia de Desarrollo Conservación del Desarrollo Desarrollo Económico Medio Ambiente y Humano Institucional Municipal RRNN Promoción Salud Fortalecimiento Prevención de económica municipal desastres naturales Proyectos Educación productivos Infraestructura y Saneamiento equipamiento Básico Recuperacion de Electrificacion y apertura de praderas nativas caminos Fuente: Elaboración propia con base en talleres de validación de la demanda y formulación de las estrategias ............................................................ 85 GRAFICO 28: Estrategias de Desarrollo Económico Municipal ................................... 87 GRAFICO 29: Estrategia de Desarrollo Humano ............................................................. 95 GRAFICO 30: Estrategia de Desarrollo Institucional ....................................................... 99 GRAFICO 31: Estrategia de conservación de los Recursos Naturales y Medio Ambiente ..................................................................................................................... 102 Medicus Mundi