Escuela Politécnica del Ejército
e-Goverment, e-Procurement, e-Banking, e-trading
Actividad de Aprendizaje N-4
Comercio Electrónico
Andrés Arias Salazar.
Programa PACAgosto 2013
e-Goverment
El e-goverment es uso de las tecnologías modernas informáticas dentro de la administración
pública para el beneficio de los ciudadanos como la industria
Funcionalidad
Permite optimizar procesos y recursos
Servicios continuo las 24/7/365
Permite conocer la opinión de grupos social que no tienen acceso a ningún canal
Da una visión que el gobierno está trabajando continuamente que no se detiene
Inclusión del factor humano como agente de conocimiento
Se encuentra enmarcado en principios de legalidad, Igualdad, Trasparencia, Eficacia
Estructura de un e-Goverment
Etapa de Información
Etapa de Interacción
Etapa Transaccional
Etapa de Trasformación
Etapa de Participación
Páginas webs estáticas en si solo
presentan información
El actor en este caso el ciudadano accede a la
información online pero el trámite lo culmina
offline.
Permite la consulta de documentos. Ver
formularios etc.
Mayor Interactividad ya se puede realizar
pagos en línea, solicitar o renovar un
permiso
Se utilizan sistemas que permiten el manejo
de usuarios yclientes
ERP, CRM
En esta etapa se utilizan las TIC, para
promover la participación de los
ciudadanos en la formación,
discusión y evaluación de
políticas públicas de los
gobiernos nacionales,
regionales o locales.
1
2
3
4
5
Interacción cliente-vendedor
Ejemplos de e-goverment
http://www.sri.gob.ec
http://www.compraspublicas.gob.ec
www.aduana.gob.ec
e-Procurement (adquisición vía internet)
Es la adquisición vía internet que nos permite tanto al proveedor como al cliente tener la
información en tiempo real de las necesidades del cliente como el estado de sus pedidos por
parte del proveedor. Lo que nos permite simplificar enormemente los procesos de gestión de
inventarios y stock.
Funcionalidad
Por medio de esta tecnología nosotros podemos integrar nuestro negocio con nuestros
proveedores, de forma que estos se comportarían desde un punto de vista del flujo de
información como que serían un departamento más de nuestras empresas.
 Seleccionar los productos.
 Una vez aprobada, es convertida en una orden de compra y enviada automáticamente al
proveedor.
 El proveedor recibe una alerta con la recepción de la Orden de Compra y acepta o rechaza
la orden.
 Una vez recibida la mercancía por el comprador, este ingresa y autoriza la factura y el pago
electrónico.
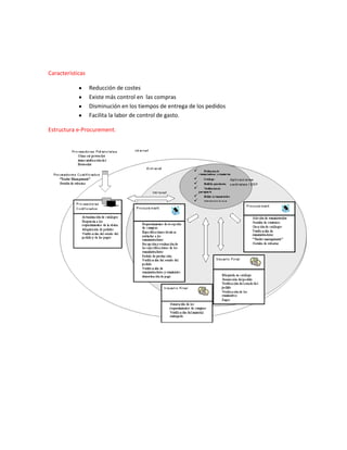
Características
Reducción de costes
Existe más control en las compras
Disminución en los tiempos de entrega de los pedidos
Facilita la labor de control de gasto.
Estructura e-Procurement.
Interacción cliente-vendedor.
Ejemplos de e-procurement
 http://www.amazon.com/
 http://www.ebay.com/
 http://www.apple.com/
e-banking
Es un servicio en línea que dan las entidades bancarias que hacen uso del internet para realizar
transacciones bancarias desde cualquier computadora o dispositivo.
Funcionalidad
El modo de trabajo de e-banking consiste previamente en registrar los datos del cliente tanto su
nombre de usuario como la contraseña estos a la vez son trasmitidos a un servidor de la entidad
bancaria el mismo que valida y da acceso a los diferentes servicios, transacciones del banco.
Teniendo como resultado la aceptación o negación de la operación solicitada
Permite el ahorro de tiempo
Se realiza ofertas de productos y servicios
El servicio está disponible las 24 horas al día, los 7 días de la semana
Estructura de e-banking
Interacción cliente-vendedor.
Ejemplos de e-banking
• http://www.pichincha.com/web/index.php
• https://www.santander-ebanking.com
• www.bancointernacional.com.ec
e-trading
Es el uso de las tecnologías de comunicación para realizar operaciones de intercambio o
negociación de productos financieros sean estas acciones, divisas vía electrónica.
Funcionalidad.
Para realizar un e-trading solo se necesita acceder a los diferentes mercados financieros desde
cualquier lugar de una manera segura
Interacción de e-trading.
Es la utilización de las tecnologías de comunicación en el cual se tienedos actores los compradores
y los vendedores y para realización de este tipo de intercambio se utiliza el protocolo FIX que es
un estándar
Ejemplos de e-trading.
 www.bolsayrenta.com
 www.bolsadequito
Actividad aprendizaje4

Actividad aprendizaje4

  • 1.
    Escuela Politécnica delEjército e-Goverment, e-Procurement, e-Banking, e-trading Actividad de Aprendizaje N-4 Comercio Electrónico Andrés Arias Salazar. Programa PACAgosto 2013
  • 2.
    e-Goverment El e-goverment esuso de las tecnologías modernas informáticas dentro de la administración pública para el beneficio de los ciudadanos como la industria Funcionalidad Permite optimizar procesos y recursos Servicios continuo las 24/7/365 Permite conocer la opinión de grupos social que no tienen acceso a ningún canal Da una visión que el gobierno está trabajando continuamente que no se detiene Inclusión del factor humano como agente de conocimiento Se encuentra enmarcado en principios de legalidad, Igualdad, Trasparencia, Eficacia Estructura de un e-Goverment Etapa de Información Etapa de Interacción Etapa Transaccional Etapa de Trasformación Etapa de Participación Páginas webs estáticas en si solo presentan información El actor en este caso el ciudadano accede a la información online pero el trámite lo culmina offline. Permite la consulta de documentos. Ver formularios etc. Mayor Interactividad ya se puede realizar pagos en línea, solicitar o renovar un permiso Se utilizan sistemas que permiten el manejo de usuarios yclientes ERP, CRM En esta etapa se utilizan las TIC, para promover la participación de los ciudadanos en la formación, discusión y evaluación de políticas públicas de los gobiernos nacionales, regionales o locales. 1 2 3 4 5
  • 3.
    Interacción cliente-vendedor Ejemplos dee-goverment http://www.sri.gob.ec http://www.compraspublicas.gob.ec www.aduana.gob.ec
  • 4.
    e-Procurement (adquisición víainternet) Es la adquisición vía internet que nos permite tanto al proveedor como al cliente tener la información en tiempo real de las necesidades del cliente como el estado de sus pedidos por parte del proveedor. Lo que nos permite simplificar enormemente los procesos de gestión de inventarios y stock. Funcionalidad Por medio de esta tecnología nosotros podemos integrar nuestro negocio con nuestros proveedores, de forma que estos se comportarían desde un punto de vista del flujo de información como que serían un departamento más de nuestras empresas.  Seleccionar los productos.  Una vez aprobada, es convertida en una orden de compra y enviada automáticamente al proveedor.  El proveedor recibe una alerta con la recepción de la Orden de Compra y acepta o rechaza la orden.  Una vez recibida la mercancía por el comprador, este ingresa y autoriza la factura y el pago electrónico.
  • 5.
    Características Reducción de costes Existemás control en las compras Disminución en los tiempos de entrega de los pedidos Facilita la labor de control de gasto. Estructura e-Procurement.
  • 6.
    Interacción cliente-vendedor. Ejemplos dee-procurement  http://www.amazon.com/  http://www.ebay.com/  http://www.apple.com/
  • 7.
    e-banking Es un servicioen línea que dan las entidades bancarias que hacen uso del internet para realizar transacciones bancarias desde cualquier computadora o dispositivo. Funcionalidad El modo de trabajo de e-banking consiste previamente en registrar los datos del cliente tanto su nombre de usuario como la contraseña estos a la vez son trasmitidos a un servidor de la entidad bancaria el mismo que valida y da acceso a los diferentes servicios, transacciones del banco. Teniendo como resultado la aceptación o negación de la operación solicitada Permite el ahorro de tiempo Se realiza ofertas de productos y servicios El servicio está disponible las 24 horas al día, los 7 días de la semana Estructura de e-banking
  • 8.
    Interacción cliente-vendedor. Ejemplos dee-banking • http://www.pichincha.com/web/index.php • https://www.santander-ebanking.com • www.bancointernacional.com.ec
  • 9.
    e-trading Es el usode las tecnologías de comunicación para realizar operaciones de intercambio o negociación de productos financieros sean estas acciones, divisas vía electrónica. Funcionalidad. Para realizar un e-trading solo se necesita acceder a los diferentes mercados financieros desde cualquier lugar de una manera segura Interacción de e-trading. Es la utilización de las tecnologías de comunicación en el cual se tienedos actores los compradores y los vendedores y para realización de este tipo de intercambio se utiliza el protocolo FIX que es un estándar Ejemplos de e-trading.  www.bolsayrenta.com  www.bolsadequito