Incrustar presentación
Descargar para leer sin conexión

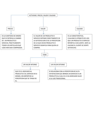
Este documento explica la relación entre el precio, el valor y la calidad de un producto o servicio. El precio es la cantidad de dinero que se paga, mientras que el valor depende de la satisfacción del cliente. La calidad se refiere a las características de uso que brindan satisfacción al cliente. El valor puede ser interno, asociado al producto en sí mismo, o externo, relacionado con la percepción de satisfacción que brinda.
