ACTUALIDAD 2012
EN  CIFRAS
PRESIÓN TRIBUTARIA  Año 2010 Proyección 2011 Año 2011 14.8 % 15.3 % RECAUDACIÓN  TRIBUTARIA ( impuestos , tasas y contribuciones) Producto Bruto Interno x100 Fórmula IGV ARANCEL  ISC I.RENTA  3° - 5° categoría
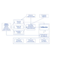
INFLACIÓN  INCREMENTO DE PRECIO DE  COMMODITIE’S AGRÍCOLAS: Trigo Aceite Harina INCREMENTO DE PRECIO  DE COMBUSTIBLES: Petróleo COMMODITIE Producto cuyo precio es definido por  el mercado internacional. CAUSAS
TASA DE INTERÉS DE REFERENCIA
RESERVAS INTERNACIONALES
COMERCIO  EXTERIOR
 
EXPORTACIONES CHINA  -  61,7% (1° Socio comercial) POR BLOQUE ECONÓMICO Asia 24,7 NAFTA 22,9 Unión Europea 18,2 CAN 7,2 MECOSUR 3,4
POR SECTOR ECONÓMICO a) TRADICIONAL Minería  Agrícola Cobre (40 %) Oro Café  (96%) Azúcar b) NO TRADICIONAL Agropecuario  (28%) Textil  (20 %)
 
IMPORTACIONES POR GRADO DE ELABORACIÓN Y DESTINO DEL BIEN  Materias Primas y productos intermedios 47,8 Para la industria Combustibles Bienes de capital y materiales de construcción 33,3 Bs de capital para la industria Bs de capital para la agricultura Bienes de consumo 18,7 De consumo duradero De consumo no duradero
IDH PAÍS PUESTO PAÍS PUESTO PAÍS  PUESTO Noruega 1 Israel 17 Uruguay 48 Australia 2 Francia 20 Cuba 51 Holanda 3 España 23 México 57 Estados unidos 4 Italia 24 Venezuela 73 Canadá 6 Grecia 29 Perú 80 Alemania 9 Chile 44 Ecuador  83 Japón 12 Argentina 45 Colombia 87
HUGO CHAVEZ OTORGA PRÉSTAMO A DON  RAMON PARA QUE PAGUE LA  RENTA
RIESGO PAÍS
¿QUÉ ES?  Medido por: Medida de probabilidad de que un país incumpla las obligaciones financieras correspondientes a su deuda externa. EMBI  CAPACIDAD  DE PAGO  DE DEUDA  EMBI  El Índice, denominado  Emerging Markets Bond Index Plus ( EMBI+).  Mide el grado de " peligro " que entraña un país para las inversiones extranjeras.   ¿CÓMO SE MIDE ? Índice  Emerging  Markets  Bond  Index  Plus EN BASE A  EMBI
Crecimiento de PBI per –cápita. Diversificación de exportaciones. Apertura comercial . Inflación. Presupuesto público. Cuenta general de la República. Nivel de la deuda. Estructura de la deuda. Estabilidad, predictibilidad y transparencia de las instituciones Capacidad de pago de deuda.  Compara…. 1.-  obligaciones de corto plazo. 2.- RIN
EMBI  Capacidad  de  pago de deuda  Riesgo  País  Relación  directa Relación  inversa
Tomando en cuenta entonces que:  A mayor EMBI , mayor riesgo país.  El inversionista ……  ¿Dónde pongo  la plata? Bonos de EUA (pagan 5%  de  interés y son  muy seguros? Bonos o  Inversiones en el Perú  (EMBI: 740)
Si  invierto en Perú:  1.- Dejo de percibir el 5 % de interés seguro que ofrecían los bonos de EUA 2.- Asumo un riesgo que tiene un puntaje de 740.  Solo invertiré en el Perú si la rentabilidad cubre:  El riesgo + el interés del bono EUA 5% + 7,4 % =
NIVELES   Definido por la calificadoras de riesgo  C ALIFIC.  AAA AA+ AA AA- A+ A A- BBB+ BBB BBB- C ALIF  BB+ BB BB- B+ B B- CCC D
 
 
VIAJES DE OLLANTA HUMALA SUIZA. (Foro económico mundial – Davos: “la gran transformación – buscando nuevos modelos” ) ESPAÑA.(Invierte Perú) HAWAI (Cumbre APEC).  VENEZUELA (PETRÓLEO). ARGENTINA (Toma de mando de Cristina Fernandez)
Otros Davos  - Suiza  Porto Alegre - Brasil
PROGRAMAS DE OLLANTA HUMALA (SETIEMBRE) Esta mañana, el mandatario  Ollanta Humala ,  lanzará el programa "Jóvenes a la obra", en el departamento de  Junín .   Con la finalidad de ampliar las opciones laborales para los jóvenes de entre 15 a 29 años de edad, el gobierno lanza la iniciativa,  "Jóvenes a la Obra, que busca surtir efecto a través de "capacitaciones gratuitas".
(NOVIEMBRE) El presidente de la República, Ollanta Humala,  lanzará este mediodía el programa social "Pensión 65" en la ciudad de  Huancavelica , la zona más pobre del país. El primer grupo de beneficiados , que ascienden a 239 personas,  viven exactamente en el poblado de Yauli.
(FEBRERO) el presidente de la República  Ollanta Humala  participará en el lanzamiento del programa “De mi tierra, un producto” en la provincia de  Huarochirí , en la región Lima.   De acuerdo a información a la Secretaría de Prensa de la Presidencia, el evento se realizará a las 11 de la mañana en la Plaza de Armas del distrito de Callahuanca.
 
 
 
Gracias  Muchachos ¡ÉXITOS¡
 
 
 

Actualidad

  • 1.
  • 2.
  • 3.
    PRESIÓN TRIBUTARIA Año 2010 Proyección 2011 Año 2011 14.8 % 15.3 % RECAUDACIÓN TRIBUTARIA ( impuestos , tasas y contribuciones) Producto Bruto Interno x100 Fórmula IGV ARANCEL ISC I.RENTA 3° - 5° categoría
  • 4.
    INFLACIÓN INCREMENTODE PRECIO DE COMMODITIE’S AGRÍCOLAS: Trigo Aceite Harina INCREMENTO DE PRECIO DE COMBUSTIBLES: Petróleo COMMODITIE Producto cuyo precio es definido por el mercado internacional. CAUSAS
  • 5.
    TASA DE INTERÉSDE REFERENCIA
  • 6.
  • 7.
  • 8.
  • 9.
    EXPORTACIONES CHINA - 61,7% (1° Socio comercial) POR BLOQUE ECONÓMICO Asia 24,7 NAFTA 22,9 Unión Europea 18,2 CAN 7,2 MECOSUR 3,4
  • 10.
    POR SECTOR ECONÓMICOa) TRADICIONAL Minería Agrícola Cobre (40 %) Oro Café (96%) Azúcar b) NO TRADICIONAL Agropecuario (28%) Textil (20 %)
  • 11.
  • 12.
    IMPORTACIONES POR GRADODE ELABORACIÓN Y DESTINO DEL BIEN Materias Primas y productos intermedios 47,8 Para la industria Combustibles Bienes de capital y materiales de construcción 33,3 Bs de capital para la industria Bs de capital para la agricultura Bienes de consumo 18,7 De consumo duradero De consumo no duradero
  • 13.
    IDH PAÍS PUESTOPAÍS PUESTO PAÍS PUESTO Noruega 1 Israel 17 Uruguay 48 Australia 2 Francia 20 Cuba 51 Holanda 3 España 23 México 57 Estados unidos 4 Italia 24 Venezuela 73 Canadá 6 Grecia 29 Perú 80 Alemania 9 Chile 44 Ecuador 83 Japón 12 Argentina 45 Colombia 87
  • 14.
    HUGO CHAVEZ OTORGAPRÉSTAMO A DON RAMON PARA QUE PAGUE LA RENTA
  • 15.
  • 16.
    ¿QUÉ ES? Medido por: Medida de probabilidad de que un país incumpla las obligaciones financieras correspondientes a su deuda externa. EMBI CAPACIDAD DE PAGO DE DEUDA EMBI El Índice, denominado Emerging Markets Bond Index Plus ( EMBI+). Mide el grado de " peligro " que entraña un país para las inversiones extranjeras. ¿CÓMO SE MIDE ? Índice Emerging Markets Bond Index Plus EN BASE A EMBI
  • 17.
    Crecimiento de PBIper –cápita. Diversificación de exportaciones. Apertura comercial . Inflación. Presupuesto público. Cuenta general de la República. Nivel de la deuda. Estructura de la deuda. Estabilidad, predictibilidad y transparencia de las instituciones Capacidad de pago de deuda. Compara…. 1.- obligaciones de corto plazo. 2.- RIN
  • 18.
    EMBI Capacidad de pago de deuda Riesgo País Relación directa Relación inversa
  • 19.
    Tomando en cuentaentonces que: A mayor EMBI , mayor riesgo país. El inversionista …… ¿Dónde pongo la plata? Bonos de EUA (pagan 5% de interés y son muy seguros? Bonos o Inversiones en el Perú (EMBI: 740)
  • 20.
    Si inviertoen Perú: 1.- Dejo de percibir el 5 % de interés seguro que ofrecían los bonos de EUA 2.- Asumo un riesgo que tiene un puntaje de 740. Solo invertiré en el Perú si la rentabilidad cubre: El riesgo + el interés del bono EUA 5% + 7,4 % =
  • 21.
    NIVELES Definido por la calificadoras de riesgo C ALIFIC. AAA AA+ AA AA- A+ A A- BBB+ BBB BBB- C ALIF BB+ BB BB- B+ B B- CCC D
  • 22.
  • 23.
  • 24.
    VIAJES DE OLLANTAHUMALA SUIZA. (Foro económico mundial – Davos: “la gran transformación – buscando nuevos modelos” ) ESPAÑA.(Invierte Perú) HAWAI (Cumbre APEC). VENEZUELA (PETRÓLEO). ARGENTINA (Toma de mando de Cristina Fernandez)
  • 25.
    Otros Davos - Suiza Porto Alegre - Brasil
  • 26.
    PROGRAMAS DE OLLANTAHUMALA (SETIEMBRE) Esta mañana, el mandatario Ollanta Humala , lanzará el programa "Jóvenes a la obra", en el departamento de Junín .   Con la finalidad de ampliar las opciones laborales para los jóvenes de entre 15 a 29 años de edad, el gobierno lanza la iniciativa, "Jóvenes a la Obra, que busca surtir efecto a través de "capacitaciones gratuitas".
  • 27.
    (NOVIEMBRE) El presidentede la República, Ollanta Humala, lanzará este mediodía el programa social "Pensión 65" en la ciudad de Huancavelica , la zona más pobre del país. El primer grupo de beneficiados , que ascienden a 239 personas, viven exactamente en el poblado de Yauli.
  • 28.
    (FEBRERO) el presidentede la República Ollanta Humala participará en el lanzamiento del programa “De mi tierra, un producto” en la provincia de Huarochirí , en la región Lima.   De acuerdo a información a la Secretaría de Prensa de la Presidencia, el evento se realizará a las 11 de la mañana en la Plaza de Armas del distrito de Callahuanca.
  • 29.
  • 30.
  • 31.
  • 32.
    Gracias Muchachos¡ÉXITOS¡
  • 33.
  • 34.
  • 35.