Arquitectura de la información
Servicio de Agenda para Profesionales Independientes
DIAGRAMA DE ROLES | DIAGRAMA DE CLASES | MAPA DE NAVEGACIÓN | SECUENCIAS DE INTERACCIÓN
Lugar de consulta
URL
Agenda
Teléfonos
Previsiones
ID / mail
TIENE
Contraseña
Especialidad
Apellidos
Nombre
Modificar
Disponibilidad
Crear / bloquear
asistente
PUEDE
Configurar agenda
ID / mail
TIENE
Contraseña
Apellidos
Nombre
Modificar
Disponibilidad
PUEDE
(Acciones asignadas
por el Administrador)
Anular horas
Reservar horas
Previsión
TIENE
Mail
Teléfono
Apellidos
Nombre
Confirmar horas
PUEDE
Reservar horas
Explorar Agenda
ADMINISTRADOR
MÉDICO
ASISTENTE PACIENTE
Lugar de atención
Cancelar horas
Modificar horas
Crear Jornadas
Modificar datos
personales
DIAGRAMA DE ROLES | DIAGRAMA DE CLASES | MAPA DE NAVEGACIÓN | SECUENCIAS DE INTERACCIÓN
Diagrama de Roles
DIAGRAMA DE ROLES | DIAGRAMA DE CLASES |MAPA DE NAVEGACIÓN | SECUENCIAS DE INTERACCIÓN
Diagrama de Clases
Agenda
(1) Calendario
(0,1) Asistente
(0,1) URL
(1,*) Teléfonos
(1) Dirección física
(1) Institución
Lugar
(0,*) Jornada
(2) Estado de
Disponibilidad
Calendario
(1,*) Intervalos de tiempo
Detalle de Jornada
(2) Estado de disponibilidad
(2) Apellidos
(1,2) Nombre
(0,1) Previsión
Usuario / paciente
(1) Mail
(1) Teléfono
(0,*) Pacientes
(0,*) Asistente
(0,*) URL
(1) Agenda
(1,*) Teléfonos
(0,*) Previsiones
(1) ID / mail
Usuario /
administrador
(1) Contraseña
(1) Especialidad
(2) Apellidos
(1,2) Nombre
Estado de
disponibilidad
Disponible
No disponible
Repetición
Horas
Días
Intervalos de
tiempo
(1) Listado de
médicos
(1) Calendario
Directorio
(1) Vigencia
(1,*) Detalle de
Jornada
Jornada
(1,*) Lugar de consulta
(2) Estado de
disponibilidad
(2) Apellidos
(1,2) Nombre
(1) Lugar de atención
Usuario / asistente
DIAGRAMA DE ROLES | DIAGRAMA DE CLASES | MAPA DE NAVEGACIÓN | SECUENCIAS DE INTERACCIÓN
Mapa de Navegación
Home
sitio nn
Log inBuscador de
especialistas
Directorio
de Reserva
Registro de
reservas
Agenda
médico
Cancelación
de reservas
Modificación
de reservas Error
Formulario
de reserva
Formulario
de registro
Error
Área condicional
Listado
de reservas
Cuenta
Home (directorio)
El espacio Home esta diseñado para dos
funciones:
1. Para el ingreso al sistema del usuario
Médico/Administrador por medio de una
contraseña.
En el caso de ser la primera vez que ingresa
al sistema lo hace por medio de un código de
invitación que le ha llegado al mail personal,
de modo que ingresa directamente a la página
de registro de cuenta, es decir sin pasar por el
Home.
2. Para el ingreso del usuario Paciente a buscar
un médico y hora.
Existen tres Acciones:
a. “Reservar Hora” para ello entra desde el
Home al Directorio de Reservas el cual entrega
un calendario que muestra la disponibilidad de
horas en los días del mes para la atención y un
listado de médicos.
La persona elige un médico y se dirige a la
Agenda del Médico donde se encuentra la
jornada de ese médico y los lugares de consulta.
Al reservar una hora el sistema direcciona a
una nueva página donde están los datos de la
Reserva (Paciente, Datos del Paciente, Médico,
Especialidad, Lugar de la consulta, fecha y hora)
y un código con el cual se podrán realizar las
Modificaciones o Cancelaciones de Reservas
b. “Modificar hora” Para modificar una
reserva el sistema direcciona a la agenda del
médico con el cual se reservó la hora.
El proceso se realiza de la misma forma que
la reserva, es decir el paciente busca en el
calendario otro día disponible o bien puede
realizar una nueva búsqueda para cambiar otras
opciones (cambio de doctor, previsión, etc.)
En todo momento del proceso se muestra un
mensaje que especifica que está realizando la
acción “modificar su reserva”( y no reservando
una hora nueva). Al momento de elegir una hora
médica, el botón de “reservar” es reemplazado
por el de “modificar hora”. Se genera un aviso
de éxito de la modificación y se dan los datos de
la nueva Reserva.
c. “Cancelar de Reserva” Al seleccionar la
opción, se direcciona a la página de registro de
la reserva realizada anteriormente y la opción
de hacer efectiva la cancelación. Al cancelarse
dicha hora cambia a estado “disponible” en el
calendario del médico.
Directorio de Reservas
Este espacio tiene como función principal la
reserva de horas cuando el paciente no sabe con
qué médico tratarse o no sabe la URL específica
de su médico. Entonces necesita buscar.
Para ello el Directorio consta de tres partes: El
buscador de Reservas, el calendario y el listado
de médicos disponibles.
a. Buscador. Consta de los siguientes campos:
Nombre y Apellidos del médico (opcional),
en caso de que la persona quiera buscar la
disponibilidad de un médico pero no tenga su
URL específica.
*Si se llena el campo de “Nombre y Apellidos del
médico” se bloquean los campos siguientes.
• Especialidad del médico (opcional).
• Previsiones con las que atiende el médico,
Listado predeterminado.
• Región , Listado predeterminado (ya que
las personas las pueden nombrar de muchas
maneras).
• Localidad, dependiendo de la Región que
sea seleccionada se despliegan las localidades
predeterminadas igualmente.
Si no se selecciona una Región, no se puede
seleccionar una localidad.
• Rango de Precios por consulta (Podría ser?)
(opcional).
b. Calendario. El Calendario está presente
en dos instancias, en el Directorio de reservas
y en la Agenda de Médico, la visualización y
funcionamiento es practicamente igual, con la
diferencia que en el directorio se visualizará
el detalle del día con un listado de los médicos
disponibles.
(*Se especifica el calendario del médico en la
Agenda del Médico)
Siempre se visualiza el calendario mensual con
la disponibilidad de horas, además se despliega
un detalle del día seleccionado con un listado de
los médicos que tienen horas disponibles. Estos
nombres llevan directo a la Agenda del Médico.
Si un día no tiene ninguna hora disponible no se
desplegará el detalle del día (ya que es un paso
que no lleva a ninguna acción)
El día visualizado por defecto será el día actual
(hoy).
Si ese día no tiene horas disponibles se
visualizará el día siguiente con horas
disponibles.
c. Dependiendo del día seleccionado en
el calendario se desplegará un listado con
los nombres de los médicos que tienen horas
disponibles para reservar. Cada uno de estos
nombres direcciona a la Agenda del Médico.
DIAGRAMA DE ROLES | DIAGRAMA DE CLASES | MAPA DE NAVEGACIÓN | SECUENCIAS DE INTERACCIÓN
Descripción de Componentes
Agenda del Médico
La agenda consta de dos visualizaciones, una
para el usuario paciente y otra editable para el
rol del Médico y del Asistente en el caso que así
lo determine el Médico.
a. Para la visualización del usuario paciente
En el calendario mensual despliega el detalle
del día especificando la jornada con horas
disponibles para reservar.
En esta visualización del día se distinguen los
lugares de consulta en el caso que exista más de
uno.
b. Para la visualización del usuario Médico
Existe el mismo calendario con las siguientes
opciones:
• Crear Jornada. Al crear una jornada se debe
asignar Lugar de Consulta y Vigencia (fecha de
inicio y término).
• Configurar Detalle de Jornada (previamente se
debe crear la Jornada)
• Modificar Disponibilidad (En el detalle de
Jornada, es decir, en las horas médicas)
• Modificar Jornada
• Crear/Bloquear Asistente
• Modificar Datos Personales
Jornada
El usuario Médico puede tener varias jornadas
que se ingresan directamente al calendario.
Cada jornada tiene asociado:
• Detalle de Jornada. (las horas médicas)
corresponde a una actividad con intervalos de
tiempo.
• Lugar de consulta. puede ser más de uno
y tienen asociado un asistente opcional, una
dirección, teléfonos, URL, etc.
• Estado de Disponibilidad. Se asocian a cada
Detalle de Jornada.
Existen dos estados: Disponible y No Disponible
El médico tiene la posibilidad de no
disponibilizar ciertos intervalos en el Detalle
de Jornada como caso excepcional dentro
de la Jornada. En otras palabras, poner no
disponible ciertas horas que no atenderá (de
forma excepcional) sin necesidad de cambiar
la configuración de la Jornada. (Secuencia
“Modificación de Disponibilidad en Detalle de
Jornada”)
DIAGRAMA DE ROLES | DIAGRAMA DE CLASES | MAPA DE NAVEGACIÓN | SECUENCIAS DE INTERACCIÓN
Secuencia de Uso | Registro de Cuenta
DIAGRAMA DE ROLES | DIAGRAMA DE CLASES | MAPA DE NAVEGACIÓN | SECUENCIAS DE INTERACCIÓN
1. Datos personales
- Nombre (campo)
- Apellidos (campo)
- Id/ mail (campo no editable)
- Contraseña (campo)
- Confirmación de contraseña (campo)
- Especialidad (drop down)
- Previsiones (drop down y botón añadir otra)
2a. Lugares de consulta
- Tipo: Hospital, Clínica, Privada (Drop Down)
- Nombre de la institución (campo)
- Dirección (campo)
- Teléfono (campo)
2b. Asistente de consulta
- Nombres (campo)
- Apellidos (campo)
- Id/ mail (campo)
- Contraseña (campo)
- Permisos (check box)
- Añadir otro luugar de Consulta (botón)
- Guardar datos de registro (botón)
Datos del Formulario de Registro
Página
Acciones
del Usuario
Contacto
Directo
Proceso Interno
del Sistema
Línea de visibilidad
Línea de interacción
Página e-mail
(Sitio externo)
Página de Registro
(Sitio nnn)
Página Agenda
Lee e-mail
(invitación)
Selecciona
código de
registro
Link al
sitio nnn
Formulario
de registro
Ingresa
sus datos
Campos
obligatorios de
datos básicos
Aviso
de error
Agenda sin
configurar
Visualiza
agenda
Almacena
datos de
registro
Direcciona
la página
Mensaje
de éxito
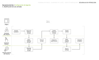
Secuencia de Uso |Configuración de Agenda
1. Creación de una Jornada
DIAGRAMA DE ROLES | DIAGRAMA DE CLASES | MAPA DE NAVEGACIÓN | SECUENCIAS DE INTERACCIÓN
Página
Acciones
del Usuario
Contacto
Directo
Proceso Interno
del Sistema
Línea de visibilidad
Línea de interacción
Página
Agenda
Página de Registro
(Sitio nnn)
Página Agenda
Visualiza
agenda vacía
Selecciona
crear Jornada
Botón
crear Jornada
Ficha de
Jornada
Especifica
detalle de
Jornada
Campos de
especificación
Despliega
ficha Detalles
de Jornada
Campos de
especificación
Especifica
lugar(es) de
Jornada
Guarda
Jornada
Botón
guardar
Agenda
de Médico
Registra
los datos
1. Detalle de Jornada
- Nombre de Institución (campo)
- Lugar (campo)
- Detalle de Jornada (horas médicas)
- Estado de disponibilidad (check box)
- Vigencia (drop down y calendario)
- Intervalos de Tiempo (drop down)
2a. Lugares de Jornada
- Tipo: Hospital, Clínica, Privada (Drop Down)
- Nombre de la institución (campo)
- Dirección (campo)
- Teléfono (campo)
- URL (campo)
2b. Asistente de consulta
- Nombres (campo)
- Apellidos (campo)
- Id/ mail (campo)
- Contraseña (campo)
- Permisos (check box)
- Añadir otro luugar de Consulta (botón)
- Guardar datos de registro (botón)
Ficha de Jornada
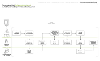
Secuencia de Uso |Configuración de Agenda
2. Modificación de Disponibilidad de Detalle Jornada
DIAGRAMA DE ROLES | DIAGRAMA DE CLASES | MAPA DE NAVEGACIÓN | SECUENCIAS DE INTERACCIÓN
Página
Acciones
del Usuario
Contacto
Directo
Proceso Interno
del Sistema
Línea de visibilidad
Línea de interacción
Página
Agenda Médico
Visualiza
calendario
Selecciona
día programado
Calendario
(recuadro día)
Visualización
horario
del día
Selecciona
rango de tiempo
de Detalle de
Jornada
check box de
“no disponible”
Despliega
horario
del día
Horario
del día
Marca como
no disponible
Guarda
cambios
Botón
guardar
Visualización
Horario día
modificado
Registra
cambios
Secuencia de Uso |Configuración de Agenda
3. Modificación de una Jornada
DIAGRAMA DE ROLES | DIAGRAMA DE CLASES | MAPA DE NAVEGACIÓN | SECUENCIAS DE INTERACCIÓN
Página
Acciones
del Usuario
Contacto
Directo
Proceso Interno
del Sistema
Línea de visibilidad
Línea de interacción
Página
Agenda
Visualiza
Calendario
Selecciona
Modificar
Jornada
Botón
“Modificar
Jornada”
Ficha de
Jornada
Cambia
Detalle de
Jornada
Despliega
ficha de
Jornada
Campos de
especificación
Guarda
cambios
Botón
“Guardar
cambios”
Calendario
de Médico
Registra
los datos
Secuencia de Uso |Interacción del Paciente
1. Reserva de horas médicas
DIAGRAMA DE ROLES | DIAGRAMA DE CLASES | MAPA DE NAVEGACIÓN | SECUENCIAS DE INTERACCIÓN
Formulario de paciente
1. Datos de paciente
- Nombre (campo)
- Apellidos (campo)
- Previsión (drop down)
- Mail (campo opcional)
- Teléfono (campo)
2. Especificación de reserva
- Lugar de consulta
- Hora
Página
Acciones
del Usuario
Contacto
Directo
Proceso Interno
del Sistema
Línea de visibilidad
Línea de interacción
Página
Home
Página
Agenda de Médico
Buscador de
médicos
Ingresa datos
de búsqueda
Selecciona
médico
Discrimina
datos y genera
resultados
Agenda
del médico
Visualiza la
información
Selecciona hora
disponible
Direcciona a
página de
reserva
Direcciona a
agenda de
médico
despliega
información del
médico
Horario del
día
Reserva
hora
Ingresa datos
de paciente
Botón
Reservar
Registra
reserva
Genera
visualización y
código de
reserva
Ficha
registro de
reserva
Página
Reserva
Página
Registro Reserva
calendario de
disponibilidad
y listado de
médicos
link con
nombre del
médico
Formulario
de paciente
Secuencia de Uso |Interacción del Paciente
2. Modificación de Reserva
DIAGRAMA DE ROLES | DIAGRAMA DE CLASES | MAPA DE NAVEGACIÓN | SECUENCIAS DE INTERACCIÓN
Página
Acciones
del Usuario
Contacto
Directo
Proceso Interno
del Sistema
Línea de visibilidad
Línea de interacción
Página
Home
Selecciona
“modificar
reserva”
Botón
“modificar”
Genera
pop up
Selecciona
modificar
Botón
“modificar”
Página
Agenda médico
Página
Registro Reserva
Registra
cambios
Mensaje
de éxito
Pop up ingreso
de código
Ingresa
Código
Verifica
código
Aviso
de error
Agenda
del médico
Visualiza la
información
Selecciona hora
disponible
Actualiza
registro de
paciente
Horario del
día
Ficha
registro de
reserva
Secuencia de Uso |Interacción del Paciente
3. Cancelación de horas médicas
DIAGRAMA DE ROLES | DIAGRAMA DE CLASES | MAPA DE NAVEGACIÓN | SECUENCIAS DE INTERACCIÓN
Página
Acciones
del Usuario
Contacto
Directo
Proceso Interno
del Sistema
Línea de visibilidad
Línea de interacción
Página
Home
Selecciona
“modificar
reserva”
Botón
“cancelar”
Genera
pop up
Selecciona
“cancelar”
Botón
“cancelar”
Página
de Cancelación
Diponibiliza
la hora
cancelada
Mensaje
de éxito
Pop up ingreso
de código
Ingresa
Código
Verifica
código
Aviso
de error
Visualiza la
información
Ficha
registro de
reserva
Secuencia de Uso | Interacción Asistente
2. Confirmación lista de reservas
DIAGRAMA DE ROLES | DIAGRAMA DE CLASES | MAPA DE NAVEGACIÓN | SECUENCIAS DE INTERACCIÓN
Página
Acciones
del Usuario
Contacto
Directo
Proceso Interno
del Sistema
Línea de visibilidad
Línea de interacción
Página Home
Sitio nnn
Página
Agenda
Entra al
Sito nnn
Ingresa ID/mail
contraseña
Caja de
ingreso
Visualización de
Agenda Médico
Aviso
de error
Selecciona
estado
Direcciona
la página
Pestaña lista de
reservas
Selecciona lista
de reservas
del día
Direcciona la
página
Lista de resevas
hora,paciente
y estado
Drop down
(confirmar o
cancelar)
Guarda
información
Página
Lista de Reservas
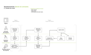
Secuencia de Uso |Edición de contraseña
1. Olvido de clave
Página
Acciones
del Usuario
Contacto
Directo
Proceso Interno
del Sistema
Línea de visibilidad
Línea de interacción
Página
Agenda Médico
Visualiza
Caja de ingreso
Selecciona
olvido de clave
link
“olvidó su
contraseña”
Página
Olvido de clave
Ingresa mail/ID
Mensaje
de envío a mail
Direcciona
a página
Olvido de clave
Campo
de mail/ID
Envío de nueva
clave a mail
personal
Página
Olvido de clave
Campos de Cambio de Clave
- Clave usuario
- Clave nueva
- Confirmación de clave nueva
Secuencia de Uso |Edición de contraseña
2. Cambio de clave
Página
Acciones
del Usuario
Contacto
Directo
Proceso Interno
del Sistema
Línea de visibilidad
Línea de interacción
Página
Agenda Médico
Selecciona
“Cuenta de
usuario”
Botón
“Cuenta de
usuario”
Botón
“Cambio de
clave”
Ingresa datos
Direcciona a
página “Cuenta
de usuario”
Campos de
Cambio de clave
Despliegue
campos de
edición
Página
Cuenta de Usuario
Página
“Cuenta de
usuario”
Selecciona
“Cambio de
clave”
Aviso
de error
Mensaje
de éxito

Ai agenda medica

  • 1.
    Arquitectura de lainformación Servicio de Agenda para Profesionales Independientes DIAGRAMA DE ROLES | DIAGRAMA DE CLASES | MAPA DE NAVEGACIÓN | SECUENCIAS DE INTERACCIÓN
  • 2.
    Lugar de consulta URL Agenda Teléfonos Previsiones ID/ mail TIENE Contraseña Especialidad Apellidos Nombre Modificar Disponibilidad Crear / bloquear asistente PUEDE Configurar agenda ID / mail TIENE Contraseña Apellidos Nombre Modificar Disponibilidad PUEDE (Acciones asignadas por el Administrador) Anular horas Reservar horas Previsión TIENE Mail Teléfono Apellidos Nombre Confirmar horas PUEDE Reservar horas Explorar Agenda ADMINISTRADOR MÉDICO ASISTENTE PACIENTE Lugar de atención Cancelar horas Modificar horas Crear Jornadas Modificar datos personales DIAGRAMA DE ROLES | DIAGRAMA DE CLASES | MAPA DE NAVEGACIÓN | SECUENCIAS DE INTERACCIÓN Diagrama de Roles
  • 3.
    DIAGRAMA DE ROLES| DIAGRAMA DE CLASES |MAPA DE NAVEGACIÓN | SECUENCIAS DE INTERACCIÓN Diagrama de Clases Agenda (1) Calendario (0,1) Asistente (0,1) URL (1,*) Teléfonos (1) Dirección física (1) Institución Lugar (0,*) Jornada (2) Estado de Disponibilidad Calendario (1,*) Intervalos de tiempo Detalle de Jornada (2) Estado de disponibilidad (2) Apellidos (1,2) Nombre (0,1) Previsión Usuario / paciente (1) Mail (1) Teléfono (0,*) Pacientes (0,*) Asistente (0,*) URL (1) Agenda (1,*) Teléfonos (0,*) Previsiones (1) ID / mail Usuario / administrador (1) Contraseña (1) Especialidad (2) Apellidos (1,2) Nombre Estado de disponibilidad Disponible No disponible Repetición Horas Días Intervalos de tiempo (1) Listado de médicos (1) Calendario Directorio (1) Vigencia (1,*) Detalle de Jornada Jornada (1,*) Lugar de consulta (2) Estado de disponibilidad (2) Apellidos (1,2) Nombre (1) Lugar de atención Usuario / asistente
  • 4.
    DIAGRAMA DE ROLES| DIAGRAMA DE CLASES | MAPA DE NAVEGACIÓN | SECUENCIAS DE INTERACCIÓN Mapa de Navegación Home sitio nn Log inBuscador de especialistas Directorio de Reserva Registro de reservas Agenda médico Cancelación de reservas Modificación de reservas Error Formulario de reserva Formulario de registro Error Área condicional Listado de reservas Cuenta
  • 5.
    Home (directorio) El espacioHome esta diseñado para dos funciones: 1. Para el ingreso al sistema del usuario Médico/Administrador por medio de una contraseña. En el caso de ser la primera vez que ingresa al sistema lo hace por medio de un código de invitación que le ha llegado al mail personal, de modo que ingresa directamente a la página de registro de cuenta, es decir sin pasar por el Home. 2. Para el ingreso del usuario Paciente a buscar un médico y hora. Existen tres Acciones: a. “Reservar Hora” para ello entra desde el Home al Directorio de Reservas el cual entrega un calendario que muestra la disponibilidad de horas en los días del mes para la atención y un listado de médicos. La persona elige un médico y se dirige a la Agenda del Médico donde se encuentra la jornada de ese médico y los lugares de consulta. Al reservar una hora el sistema direcciona a una nueva página donde están los datos de la Reserva (Paciente, Datos del Paciente, Médico, Especialidad, Lugar de la consulta, fecha y hora) y un código con el cual se podrán realizar las Modificaciones o Cancelaciones de Reservas b. “Modificar hora” Para modificar una reserva el sistema direcciona a la agenda del médico con el cual se reservó la hora. El proceso se realiza de la misma forma que la reserva, es decir el paciente busca en el calendario otro día disponible o bien puede realizar una nueva búsqueda para cambiar otras opciones (cambio de doctor, previsión, etc.) En todo momento del proceso se muestra un mensaje que especifica que está realizando la acción “modificar su reserva”( y no reservando una hora nueva). Al momento de elegir una hora médica, el botón de “reservar” es reemplazado por el de “modificar hora”. Se genera un aviso de éxito de la modificación y se dan los datos de la nueva Reserva. c. “Cancelar de Reserva” Al seleccionar la opción, se direcciona a la página de registro de la reserva realizada anteriormente y la opción de hacer efectiva la cancelación. Al cancelarse dicha hora cambia a estado “disponible” en el calendario del médico. Directorio de Reservas Este espacio tiene como función principal la reserva de horas cuando el paciente no sabe con qué médico tratarse o no sabe la URL específica de su médico. Entonces necesita buscar. Para ello el Directorio consta de tres partes: El buscador de Reservas, el calendario y el listado de médicos disponibles. a. Buscador. Consta de los siguientes campos: Nombre y Apellidos del médico (opcional), en caso de que la persona quiera buscar la disponibilidad de un médico pero no tenga su URL específica. *Si se llena el campo de “Nombre y Apellidos del médico” se bloquean los campos siguientes. • Especialidad del médico (opcional). • Previsiones con las que atiende el médico, Listado predeterminado. • Región , Listado predeterminado (ya que las personas las pueden nombrar de muchas maneras). • Localidad, dependiendo de la Región que sea seleccionada se despliegan las localidades predeterminadas igualmente. Si no se selecciona una Región, no se puede seleccionar una localidad. • Rango de Precios por consulta (Podría ser?) (opcional). b. Calendario. El Calendario está presente en dos instancias, en el Directorio de reservas y en la Agenda de Médico, la visualización y funcionamiento es practicamente igual, con la diferencia que en el directorio se visualizará el detalle del día con un listado de los médicos disponibles. (*Se especifica el calendario del médico en la Agenda del Médico) Siempre se visualiza el calendario mensual con la disponibilidad de horas, además se despliega un detalle del día seleccionado con un listado de los médicos que tienen horas disponibles. Estos nombres llevan directo a la Agenda del Médico. Si un día no tiene ninguna hora disponible no se desplegará el detalle del día (ya que es un paso que no lleva a ninguna acción) El día visualizado por defecto será el día actual (hoy). Si ese día no tiene horas disponibles se visualizará el día siguiente con horas disponibles. c. Dependiendo del día seleccionado en el calendario se desplegará un listado con los nombres de los médicos que tienen horas disponibles para reservar. Cada uno de estos nombres direcciona a la Agenda del Médico. DIAGRAMA DE ROLES | DIAGRAMA DE CLASES | MAPA DE NAVEGACIÓN | SECUENCIAS DE INTERACCIÓN Descripción de Componentes
  • 6.
    Agenda del Médico Laagenda consta de dos visualizaciones, una para el usuario paciente y otra editable para el rol del Médico y del Asistente en el caso que así lo determine el Médico. a. Para la visualización del usuario paciente En el calendario mensual despliega el detalle del día especificando la jornada con horas disponibles para reservar. En esta visualización del día se distinguen los lugares de consulta en el caso que exista más de uno. b. Para la visualización del usuario Médico Existe el mismo calendario con las siguientes opciones: • Crear Jornada. Al crear una jornada se debe asignar Lugar de Consulta y Vigencia (fecha de inicio y término). • Configurar Detalle de Jornada (previamente se debe crear la Jornada) • Modificar Disponibilidad (En el detalle de Jornada, es decir, en las horas médicas) • Modificar Jornada • Crear/Bloquear Asistente • Modificar Datos Personales Jornada El usuario Médico puede tener varias jornadas que se ingresan directamente al calendario. Cada jornada tiene asociado: • Detalle de Jornada. (las horas médicas) corresponde a una actividad con intervalos de tiempo. • Lugar de consulta. puede ser más de uno y tienen asociado un asistente opcional, una dirección, teléfonos, URL, etc. • Estado de Disponibilidad. Se asocian a cada Detalle de Jornada. Existen dos estados: Disponible y No Disponible El médico tiene la posibilidad de no disponibilizar ciertos intervalos en el Detalle de Jornada como caso excepcional dentro de la Jornada. En otras palabras, poner no disponible ciertas horas que no atenderá (de forma excepcional) sin necesidad de cambiar la configuración de la Jornada. (Secuencia “Modificación de Disponibilidad en Detalle de Jornada”) DIAGRAMA DE ROLES | DIAGRAMA DE CLASES | MAPA DE NAVEGACIÓN | SECUENCIAS DE INTERACCIÓN
  • 7.
    Secuencia de Uso| Registro de Cuenta DIAGRAMA DE ROLES | DIAGRAMA DE CLASES | MAPA DE NAVEGACIÓN | SECUENCIAS DE INTERACCIÓN 1. Datos personales - Nombre (campo) - Apellidos (campo) - Id/ mail (campo no editable) - Contraseña (campo) - Confirmación de contraseña (campo) - Especialidad (drop down) - Previsiones (drop down y botón añadir otra) 2a. Lugares de consulta - Tipo: Hospital, Clínica, Privada (Drop Down) - Nombre de la institución (campo) - Dirección (campo) - Teléfono (campo) 2b. Asistente de consulta - Nombres (campo) - Apellidos (campo) - Id/ mail (campo) - Contraseña (campo) - Permisos (check box) - Añadir otro luugar de Consulta (botón) - Guardar datos de registro (botón) Datos del Formulario de Registro Página Acciones del Usuario Contacto Directo Proceso Interno del Sistema Línea de visibilidad Línea de interacción Página e-mail (Sitio externo) Página de Registro (Sitio nnn) Página Agenda Lee e-mail (invitación) Selecciona código de registro Link al sitio nnn Formulario de registro Ingresa sus datos Campos obligatorios de datos básicos Aviso de error Agenda sin configurar Visualiza agenda Almacena datos de registro Direcciona la página Mensaje de éxito
  • 8.
    Secuencia de Uso|Configuración de Agenda 1. Creación de una Jornada DIAGRAMA DE ROLES | DIAGRAMA DE CLASES | MAPA DE NAVEGACIÓN | SECUENCIAS DE INTERACCIÓN Página Acciones del Usuario Contacto Directo Proceso Interno del Sistema Línea de visibilidad Línea de interacción Página Agenda Página de Registro (Sitio nnn) Página Agenda Visualiza agenda vacía Selecciona crear Jornada Botón crear Jornada Ficha de Jornada Especifica detalle de Jornada Campos de especificación Despliega ficha Detalles de Jornada Campos de especificación Especifica lugar(es) de Jornada Guarda Jornada Botón guardar Agenda de Médico Registra los datos 1. Detalle de Jornada - Nombre de Institución (campo) - Lugar (campo) - Detalle de Jornada (horas médicas) - Estado de disponibilidad (check box) - Vigencia (drop down y calendario) - Intervalos de Tiempo (drop down) 2a. Lugares de Jornada - Tipo: Hospital, Clínica, Privada (Drop Down) - Nombre de la institución (campo) - Dirección (campo) - Teléfono (campo) - URL (campo) 2b. Asistente de consulta - Nombres (campo) - Apellidos (campo) - Id/ mail (campo) - Contraseña (campo) - Permisos (check box) - Añadir otro luugar de Consulta (botón) - Guardar datos de registro (botón) Ficha de Jornada
  • 9.
    Secuencia de Uso|Configuración de Agenda 2. Modificación de Disponibilidad de Detalle Jornada DIAGRAMA DE ROLES | DIAGRAMA DE CLASES | MAPA DE NAVEGACIÓN | SECUENCIAS DE INTERACCIÓN Página Acciones del Usuario Contacto Directo Proceso Interno del Sistema Línea de visibilidad Línea de interacción Página Agenda Médico Visualiza calendario Selecciona día programado Calendario (recuadro día) Visualización horario del día Selecciona rango de tiempo de Detalle de Jornada check box de “no disponible” Despliega horario del día Horario del día Marca como no disponible Guarda cambios Botón guardar Visualización Horario día modificado Registra cambios
  • 10.
    Secuencia de Uso|Configuración de Agenda 3. Modificación de una Jornada DIAGRAMA DE ROLES | DIAGRAMA DE CLASES | MAPA DE NAVEGACIÓN | SECUENCIAS DE INTERACCIÓN Página Acciones del Usuario Contacto Directo Proceso Interno del Sistema Línea de visibilidad Línea de interacción Página Agenda Visualiza Calendario Selecciona Modificar Jornada Botón “Modificar Jornada” Ficha de Jornada Cambia Detalle de Jornada Despliega ficha de Jornada Campos de especificación Guarda cambios Botón “Guardar cambios” Calendario de Médico Registra los datos
  • 11.
    Secuencia de Uso|Interacción del Paciente 1. Reserva de horas médicas DIAGRAMA DE ROLES | DIAGRAMA DE CLASES | MAPA DE NAVEGACIÓN | SECUENCIAS DE INTERACCIÓN Formulario de paciente 1. Datos de paciente - Nombre (campo) - Apellidos (campo) - Previsión (drop down) - Mail (campo opcional) - Teléfono (campo) 2. Especificación de reserva - Lugar de consulta - Hora Página Acciones del Usuario Contacto Directo Proceso Interno del Sistema Línea de visibilidad Línea de interacción Página Home Página Agenda de Médico Buscador de médicos Ingresa datos de búsqueda Selecciona médico Discrimina datos y genera resultados Agenda del médico Visualiza la información Selecciona hora disponible Direcciona a página de reserva Direcciona a agenda de médico despliega información del médico Horario del día Reserva hora Ingresa datos de paciente Botón Reservar Registra reserva Genera visualización y código de reserva Ficha registro de reserva Página Reserva Página Registro Reserva calendario de disponibilidad y listado de médicos link con nombre del médico Formulario de paciente
  • 12.
    Secuencia de Uso|Interacción del Paciente 2. Modificación de Reserva DIAGRAMA DE ROLES | DIAGRAMA DE CLASES | MAPA DE NAVEGACIÓN | SECUENCIAS DE INTERACCIÓN Página Acciones del Usuario Contacto Directo Proceso Interno del Sistema Línea de visibilidad Línea de interacción Página Home Selecciona “modificar reserva” Botón “modificar” Genera pop up Selecciona modificar Botón “modificar” Página Agenda médico Página Registro Reserva Registra cambios Mensaje de éxito Pop up ingreso de código Ingresa Código Verifica código Aviso de error Agenda del médico Visualiza la información Selecciona hora disponible Actualiza registro de paciente Horario del día Ficha registro de reserva
  • 13.
    Secuencia de Uso|Interacción del Paciente 3. Cancelación de horas médicas DIAGRAMA DE ROLES | DIAGRAMA DE CLASES | MAPA DE NAVEGACIÓN | SECUENCIAS DE INTERACCIÓN Página Acciones del Usuario Contacto Directo Proceso Interno del Sistema Línea de visibilidad Línea de interacción Página Home Selecciona “modificar reserva” Botón “cancelar” Genera pop up Selecciona “cancelar” Botón “cancelar” Página de Cancelación Diponibiliza la hora cancelada Mensaje de éxito Pop up ingreso de código Ingresa Código Verifica código Aviso de error Visualiza la información Ficha registro de reserva
  • 14.
    Secuencia de Uso| Interacción Asistente 2. Confirmación lista de reservas DIAGRAMA DE ROLES | DIAGRAMA DE CLASES | MAPA DE NAVEGACIÓN | SECUENCIAS DE INTERACCIÓN Página Acciones del Usuario Contacto Directo Proceso Interno del Sistema Línea de visibilidad Línea de interacción Página Home Sitio nnn Página Agenda Entra al Sito nnn Ingresa ID/mail contraseña Caja de ingreso Visualización de Agenda Médico Aviso de error Selecciona estado Direcciona la página Pestaña lista de reservas Selecciona lista de reservas del día Direcciona la página Lista de resevas hora,paciente y estado Drop down (confirmar o cancelar) Guarda información Página Lista de Reservas
  • 15.
    Secuencia de Uso|Edición de contraseña 1. Olvido de clave Página Acciones del Usuario Contacto Directo Proceso Interno del Sistema Línea de visibilidad Línea de interacción Página Agenda Médico Visualiza Caja de ingreso Selecciona olvido de clave link “olvidó su contraseña” Página Olvido de clave Ingresa mail/ID Mensaje de envío a mail Direcciona a página Olvido de clave Campo de mail/ID Envío de nueva clave a mail personal Página Olvido de clave
  • 16.
    Campos de Cambiode Clave - Clave usuario - Clave nueva - Confirmación de clave nueva Secuencia de Uso |Edición de contraseña 2. Cambio de clave Página Acciones del Usuario Contacto Directo Proceso Interno del Sistema Línea de visibilidad Línea de interacción Página Agenda Médico Selecciona “Cuenta de usuario” Botón “Cuenta de usuario” Botón “Cambio de clave” Ingresa datos Direcciona a página “Cuenta de usuario” Campos de Cambio de clave Despliegue campos de edición Página Cuenta de Usuario Página “Cuenta de usuario” Selecciona “Cambio de clave” Aviso de error Mensaje de éxito