Incrustar presentación
Descargado 13 veces






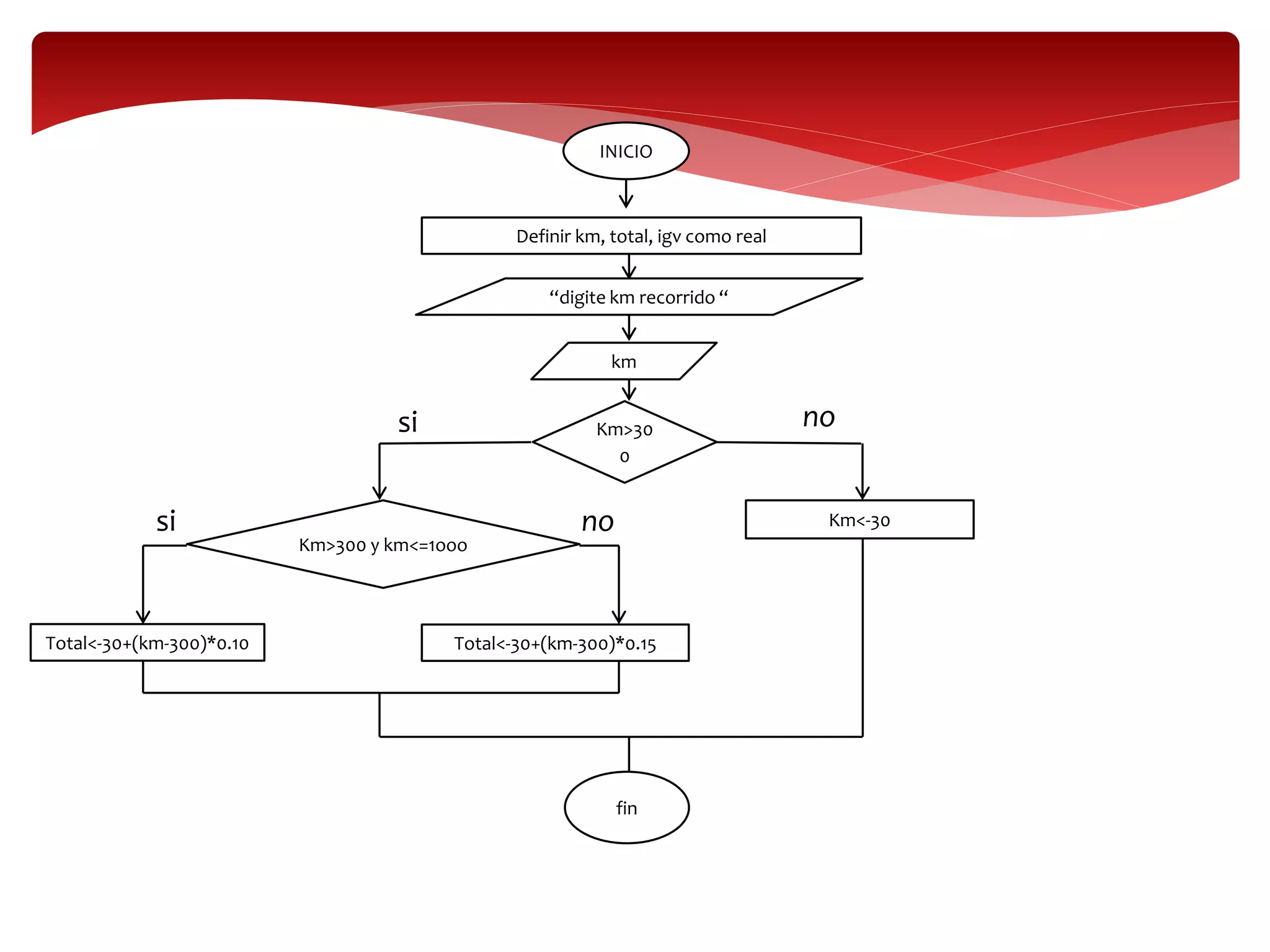
La compañía cobra $30 por los primeros 300 km recorridos. Para distancias entre 300-1000 km cobra $0.15 por km adicional, y para más de 1000 km cobra $0.10 por km adicional. El algoritmo pide la distancia recorrida, calcula el monto total a pagar según las tarifas, y muestra el monto total y el IGV del 18%.




