Business IntelligenceAlejandro Rengifo Morales
Diego Giraldo Garcia
¿Qué es?
La inteligencia empresarial, o de negocio, es el conjuntode metodologías,
aplicaciones y tecnologías que permiten reunir, depurar y transformar datos
e información des-estructurada (interna y externa de la compañía) en
información estructurada, para generar informes o para su análisis y
conversión en conocimiento, dando así soportea la toma de decisiones sobre
el negocio.
Beneficios
•Accesibilidad a la información:
Se encargande garantizar el accesode los usuarios a los datos con independencia de la
procedenciade éstos.
•Apoyoen la toma de decisiones:
Se busca ir más allá en la presentación de la información, de manera que los usuarios
tenganaccesoa herramientas de análisis que les permitan seleccionar y manipular sólo
aquellos datos que les interesenpara generar reportes que permitan tomar decisiones
más certeras.
•Orientaciónal usuariofinal:
Se buscaindependenciaentre los conocimientos técnicos de los usuarios y su capacidad
para utilizar estasherramientas.
¿Cuál es la diferencia de datos, información y conocimiento?
Datos
Los datos son la mínima unidad semántica, y se corresponden con elementos
primarios de información que por sí solos son irrelevantes como apoyoa la
toma de decisiones.
Un número telefónico o un nombre de una persona, por ejemplo, son datos
que, sin un propósito, una utilidado un contextono sirven como base para
apoyar la toma de una decisión.
Como cabe suponer, los datos pueden provenir de fuentes externas o internas
a la organización, pudiendo ser de carácterobjetivo o subjetivo, o de tipo
cualitativo o cuantitativo, etc.
Información
La información se puede definir como un conjunto de datos procesados y que
tienen un significado(relevancia, propósito y contexto), y que por lo tanto son
de utilidad para quién debe tomar decisiones, al disminuir su incertidumbre.
Información = Datos + Contexto (añadir valor) + Utilidad(disminuir la
incertidumbre)
Conocimiento
El conocimiento es una mezclade experiencia, valores, información y know-
how que sirve como marco para la incorporación de nuevas experiencias e
información, y es útil para la acción.
El conocimiento se deriva de la información, así como la información se
deriva de los datos.
Plan Estratégico
El plan estratégico es un documento formal, de tipo cuantitativo, en el que se intenta
plasmar, por partede los responsables de una compañía (directivos, gerentes,
empresarios...)cual será la estrategia de la misma duranteun períodode tiempo,
generalmente de 3 a 5 años.
El plan estratégico recoge tres puntos principales:
• Objetivos
• Políticas
• Acciones
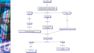
Arquitectura de una solución
Business Intelligence
Plataformas
A continuaciónmostramos las principales plataformas de BusinessIntelligence:
Gracias por su atención

Business intelligence

  • 1.
    Business IntelligenceAlejandro RengifoMorales Diego Giraldo Garcia
  • 2.
    ¿Qué es? La inteligenciaempresarial, o de negocio, es el conjuntode metodologías, aplicaciones y tecnologías que permiten reunir, depurar y transformar datos e información des-estructurada (interna y externa de la compañía) en información estructurada, para generar informes o para su análisis y conversión en conocimiento, dando así soportea la toma de decisiones sobre el negocio.
  • 3.
    Beneficios •Accesibilidad a lainformación: Se encargande garantizar el accesode los usuarios a los datos con independencia de la procedenciade éstos. •Apoyoen la toma de decisiones: Se busca ir más allá en la presentación de la información, de manera que los usuarios tenganaccesoa herramientas de análisis que les permitan seleccionar y manipular sólo aquellos datos que les interesenpara generar reportes que permitan tomar decisiones más certeras. •Orientaciónal usuariofinal: Se buscaindependenciaentre los conocimientos técnicos de los usuarios y su capacidad para utilizar estasherramientas.
  • 4.
    ¿Cuál es ladiferencia de datos, información y conocimiento? Datos Los datos son la mínima unidad semántica, y se corresponden con elementos primarios de información que por sí solos son irrelevantes como apoyoa la toma de decisiones. Un número telefónico o un nombre de una persona, por ejemplo, son datos que, sin un propósito, una utilidado un contextono sirven como base para apoyar la toma de una decisión. Como cabe suponer, los datos pueden provenir de fuentes externas o internas a la organización, pudiendo ser de carácterobjetivo o subjetivo, o de tipo cualitativo o cuantitativo, etc.
  • 5.
    Información La información sepuede definir como un conjunto de datos procesados y que tienen un significado(relevancia, propósito y contexto), y que por lo tanto son de utilidad para quién debe tomar decisiones, al disminuir su incertidumbre. Información = Datos + Contexto (añadir valor) + Utilidad(disminuir la incertidumbre)
  • 6.
    Conocimiento El conocimiento esuna mezclade experiencia, valores, información y know- how que sirve como marco para la incorporación de nuevas experiencias e información, y es útil para la acción. El conocimiento se deriva de la información, así como la información se deriva de los datos.
  • 7.
    Plan Estratégico El planestratégico es un documento formal, de tipo cuantitativo, en el que se intenta plasmar, por partede los responsables de una compañía (directivos, gerentes, empresarios...)cual será la estrategia de la misma duranteun períodode tiempo, generalmente de 3 a 5 años. El plan estratégico recoge tres puntos principales: • Objetivos • Políticas • Acciones
  • 8.
    Arquitectura de unasolución Business Intelligence
  • 9.
    Plataformas A continuaciónmostramos lasprincipales plataformas de BusinessIntelligence:
  • 11.
    Gracias por suatención