Computacio n 
En este documento se dará una breve explicación de lo que contribuye al desarrollo de la computación desde años atrás con la creación de la primera máquina capaz de realizar cálculos matemáticos en forma automática hasta nuestros días recientes; esperando sirva al lector para tener una idea general y clara de lo que conlleva el desarrollo de la computación. 
¿Qué es la computación? 
 Tratamiento automatizado de la información de una forma útil y oportuna. 
 Ciencia que utiliza la computadora como herramienta principal para el tratamiento de la información. 
 Recepción de una serie de datos, procesarlos y otorgar una respuesta que permita tomar decisiones. 
 Es el estudio de métodos algorítmicos para representar y transformar la información, incluyendo su teoría, diseño, implementación, aplicación y eficiencia. 
 Tratamiento automático de la información mediante un computador. 
Antecedentes 
- 3500 A.C. - Los babilonios utilizaban tabletas de arcilla para contar y realizar operaciones matemáticas. 
- 500 A.C. – Los egipcios y chinos desarrollaron el Abaco.
- 1642 – Blaise Pascal desarrollo la primera máquina de cálculo de tamaño de una caja de zapatos, a base de engranes que al girarse realizaban sumas y restas su nombre era la Pascalina. 
- 1672 – Gottfied Wilhelm Leibniz mejoró la Pascalina, desarrollando una máquina que además de sumar y restar podía multiplicar, dividir y calcular la raíz. 
- 1801 – Joseph Marie Jacquard inventó en Francia un telar mecánico que utilizaba una serie de tarjetas perforadas que controlaban el funcionamiento del telar.
- 1833 – Charles Babbage, propuso el modelo de una “Máquina analítica” que incluía la entrada de datos, unidad de memoria o almacenamiento, unidad aritmética o molino, impresión automática de salida, control de secuencia de programa, exactitud de 20 cifras. 
- 1843 – Lady Agusta Ada propuso nuevas metodologías y diseños de programas, conceptos de subrutina, iteración y salto condicional, considerada la primera programadora. 
- 1890 – Herman Hollerith perfecciono y mejoró las tarjetas perforadas para su uso en los censos de Estados Unidos. Más tarde, fundó una compañía para explotar sus inventos que posteriormente se convertiría en IBM.
Generaciones de la computadora 
El desarrollo de las computadoras ha dependido en gran medida de los avances logrados en las áreas de la física y electrónica. Las generaciones de computadoras han sido enmarcadas por grandes avances en los componentes que están utilizan. Cada generación sucesiva de hardware se ha acompañado de reducciones sustanciales en los costos, tamaño, transmisión de calor y el consumo de energía, así como por incrementos notables en velocidad y capacidad. Los inventos revolucionarios que marcan cada generación son los siguientes: 
1. Bulbos al vacío. 
2. Transistores. 
3. Circuito Integrado. 
4. Circuito de integración a gran escala. 
Primera generación (1946 – 1959) 
 Bulbos al vacío. 
 Gran tamaño (edificio de tres plantas). 
 Gran emisión de calor. 
 Gran consumo de energía. 
 Procesos limitados (suma, resta, multiplicación y división). 
 Poca capacidad de almacenamiento (tarjetas perforadas). 
 Maquina característica la ENIAC
Segunda generación (1959 – 1964) 
 Transistores. 
 Eran más pequeños y rápidos. 
 Su costo disminuyo. 
 Aparece el lenguaje de programación de alto nivel. 
 Uso exclusivo de la milicia. 
 Computadora UNIVAC. 
Tercera generación (1964 – 1971) 
 Circuitos integrados 
 Su tamaño disminuye considerablemente. 
 Aumento en la capacidad de proceso y almacenamiento. 
 Compatibilidad con programas. 
 Se empiezan a comercializar. 
 Computadora 360 IBM.
Cuarta generación (1971 – Finales de los 80) 
 Procesador 
 Microminiturización de los C. Eléctricos. 
 Costo menor y mayor capacidades. 
 Surgen los sistemas operativos y los programas. 
 Computadoras personales (de escritorio). 
 Computadoras PC Y MACINTOSH. 
Quinta generación (Finales de los 80 – 2000) 
 Microprocesador. 
 Microminiturización de los C. Eléctricos 
 Aumenta exageradamente las capacidades de proceso de datos y almacenamiento de estos. 
 Aparecen un sinfín de periféricos. 
 Accesibilidad a los usuarios. 
 Computadoras PC, MACINTOSH, LAPTOPS, DE BOLSILLO.
Sexta generación (2000 – Actualidad) 
 Internet. 
 Realidad Virtual. 
 Inteligencia Artificial. 
 Nanotecnología. 
 Tecnología portable. 
 Implantes de silicón 
Conceptos 
Una computadora es una máquina electrónica usada para procesar todo tipo de información. Entre las tareas principales que podemos realizar con ayuda de una computadora son: trabajos de oficina, guardar datos, imágenes, escribir cartas, leer el periódico, comunicarnos con familiares o amigos a través de correos electrónicos, ver videos, dibujar, hacer informes, crear programas de computadoras. 
Hay dos partes básicas que explicar para entender a la computadora, estas partes son: el software y el hardware. 
Hardware 
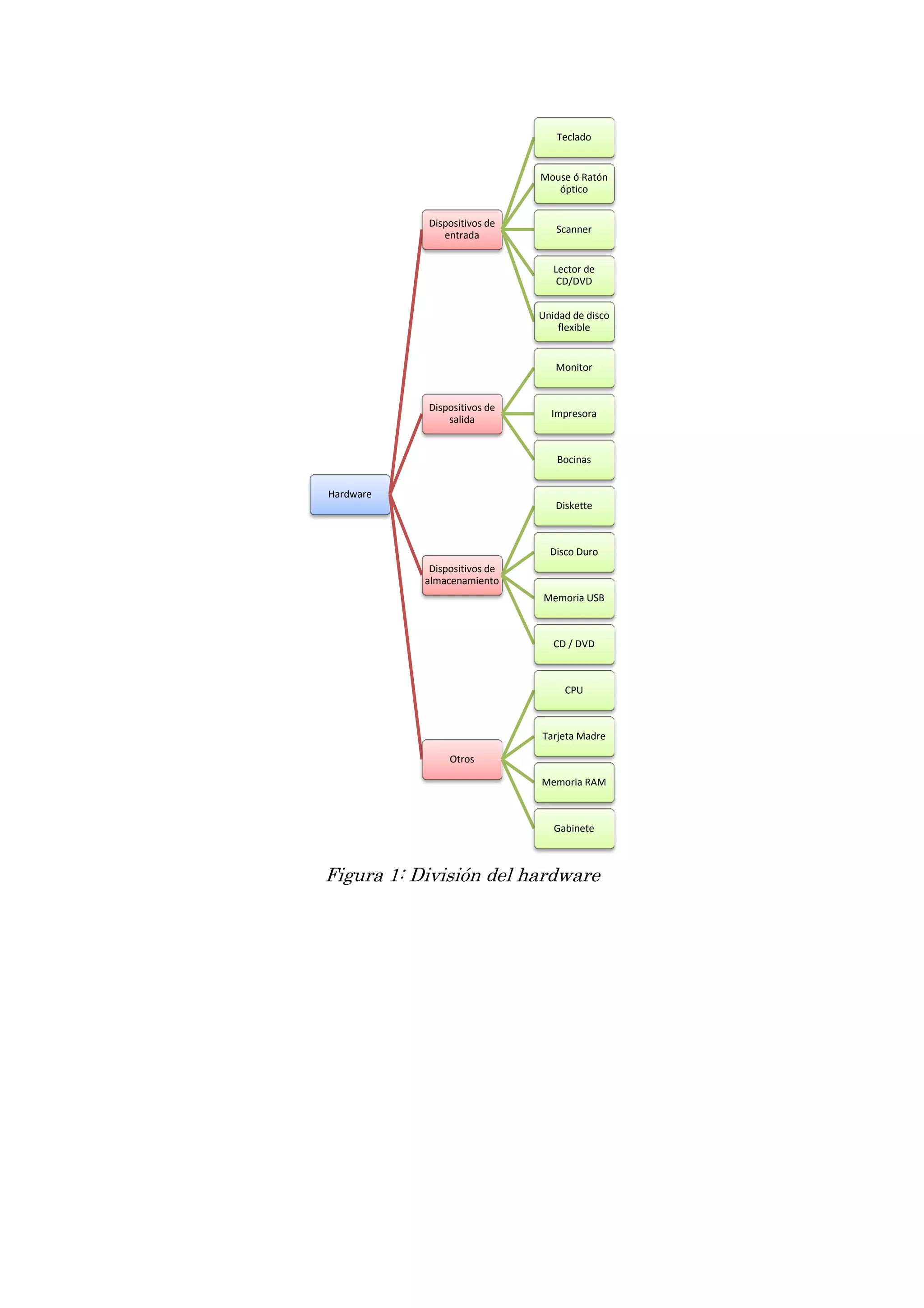
Término utilizado para los componentes físicos de una computadora es decir, cualquier parte de la computadora que puede ser tangible. El hardware a su vez se divide en: dispositivos de entrada, dispositivos de salida, dispositivos de almacenamiento, dispositivos de memoria, otros. (Ver figura 1).
Figura 1: División del hardware 
Hardware 
Dispositivos de entrada 
Teclado 
Mouse ó Ratón óptico 
Scanner 
Lector de CD/DVD 
Unidad de disco flexible 
Dispositivos de salida 
Monitor 
Impresora 
Bocinas 
Dispositivos de almacenamiento 
Diskette 
Disco Duro 
Memoria USB 
CD / DVD 
Otros 
CPU 
Tarjeta Madre 
Memoria RAM 
Gabinete
Dispositivos de entrada 
Son los que envían información a la unidad de procesamiento de la computadora, dicho en otras palabras, cualquier hardware que sirva como intermediario para el envío de información que el usuario le de a la computadora. De éstos hacemos mención de los siguientes: 
 Teclado 
Un teclado se compone de una serie de teclas agrupadas en funciones que podremos describir: (Ver figura 2) 
- Teclado alfanumérico: es un conjunto de 62 teclas entre las que se encuentran las letras, números, símbolos ortográficos, enter, alt, control, alt gr, shift, menú, etc. 
- Teclado de función: es un conjunto de 13 teclas entre las que se encuentran el ESC más 12 teclas de función. Estas teclas suelen ser configurables pero por ejemplo existe un convenio para asignar la ayuda a F1. 
- Teclado Numérico: se suele encontrar a la derecha del teclado alfanumérico y consta de los números así como de un Enter y los operadores numéricos de suma, resta, multiplicación y división. 
- Teclado Especial: son las flechas de dirección y un conjunto de 9 teclas agrupadas en 2 grupos; uno de 6 (Inicio, fin, insertar, suprimir, RePag, AvPag) y otro de 3 (con la tecla de impresión de pantalla, pausa).
Figura 2: Teclado 
 Ratón o mouse óptico 
Esta pieza de hardware conecta tu computadora para ayudarte a controlar los movimientos del cursor y la habilidad para manejar objetos en tu pantalla. Posibilita la navegación de una forma fácil y cómoda. Su función principal es buscar u organizar información con el clic izquierdo, el clic derecho se presenta un menú de opciones (como copiar, pegar o cortar), en medio cuenta con una rueda llamada “scroll” que nos sirve para desplazarnos de forma vertical dentro de alguna aplicación. (Ver figura 3). 
Figura 3: Ratón
 Escáner o scanner 
Un escáner de computadora es un medio utilizado para convertir, mediante el uso de la luz, imágenes impresas o documentos a formato digital. 
Figura 4: Scanner 
 Lector de CD/DVD 
Dispositivo que permite realizar la lectura de datos contenido en un CD o DVD. Algunos de ellos tienen botones para la funcionalidad de bocinas (aumento/decremento de volumen, pausa, play), sin embargo el más común es aquel que solo cuenta con el botón de abrir o cerrar charola. La charola es el lugar donde se deposita el CD/DVD según el tipo de lector que se tenga (Ver figura 5). 
Figura 5: Lector de disco
Los lectores de disco se dividen en 4 diferentes formas: 
- Lector de CD-ROM: Dispositivo que sólo lee discos CD. 
- Lector CD-RW: Dispositivo que realiza operaciones de lectura y grabación de datos únicamente en CD. 
- Lector DVD: Dispositivo que lee discos de CD y DVD 
- Lector DVD/RW: Dispositivo que realiza operaciones de lectura y grabación de datos sobre CD y DVD. 
 Unidad de disco flexible/floppy o disquetera 
El término unidad de disco se refiere a aquel dispositivo o aparato que realiza las operaciones de lectura y escritura de los medios o soportes de almacenamiento con forma de disquete. Cuenta con un botón que permite extraer el disco floppy contenido en la unidad. 
Figura 6: Disco flexible
Dispositivos de salida 
Son los que envían información al usuario de la computadora, dicho en otras palabras, cualquier dispositivo que se encargue de informar al usuario sobre lo que acontece en el computador. De éstos hacemos mención de los siguientes: 
 Monitor 
El monitor de ordenador es un dispositivo de salida (interfaz), que muestra datos o información al usuario. (Ver figura 7) 
Figura 7: Monitor 
El monitor puede ser configurado para obtener una mejor resolución, podemos hacer cambios sobre el brillo, contraste, color, saturación como si fuera cualquier pantalla de televisión empleando los botones que el monitor tenga. De igual forma tendrá un botón de encendido y apagado que se ilustra en la figura 8: 
Figura 8: Botón encendido/apagado. 
 Impresora 
Una impresora es un dispositivo que permite producir documentos en medios físicos como son hojas papel que se encuentran almacenados en formato electrónico, utilizando cartuchos de tinta o tecnología láser (Ver figura 9).
Figura 9: Impresora 
Las impresoras pueden ser de dos tipos según el tipo de cartucho que usen: 
- Impresora de inyección de tinta: Este tipo de impresoras realizan impresiones rociando hacia en medio cantidades muy pequeñas de tinta. En la figura 10 observamos el tipo de cartuchos de tinta usados por este tipo de impresoras. 
Figura 10: Cartuchos de tinta 
- Impresora de láser: O también denominadas impresoras térmicas utilizan este método para adherir tóner al medio utilizando el principio de xerografía (como lo vemos en las fotocopiadoras) adhieren el tóner a un tambor de la impresión sensible a la luz y utilizando electricidad estática para transferir al tóner al medio de impresión al cual se une gracias al calor y la presión. En la figura 11 observamos un ejemplo de tóner.
Figura 11: Tóner 
De igual forma las impresoras pueden ser clasificadas de acuerdo a la forma de impresión de salida, es decir impresoras de blanco y negro o a color. 
Actualmente existen impresoras que pueden realizar las mismas funciones que una fotocopiadora y un escáner: como sacar copias, digitalizar documentos e imprimir archivos. A éste tipo de impresoras se les conoce como multifuncional como se observa en la figura 12. 
Figura 12: Multifuncional
 Bocinas 
Dispositivo electrónico que permite la salida de sonidos provenientes de nuestra computadora, éstos se conectan por medio de una placa denominada tarjeta de audio, por lo regular cuentas con dos botones localizados en alguna de las bocinas, uno de encendido y apagado de las bocinas y otro para el aumento/decremento del volumen deseado. 
Figura 13: Bocinas 
Dispositivos de almacenamiento 
Son todos aquellos dispositivos capaces de contener información en forma digital. El tipo de información que puede almacenar cada unidad depende en gran medida de la capacidad de cada dispositivo. Entre ellos hacemos mención de los siguientes: 
 Disquettes o floppy 
También denominados como discos de 3 ½, son un medio de almacenamiento o soporte de almacenamiento de datos formado por una pieza circular de material magnético, fina y flexible encerrada en una cubierta de plástico, cuadrada o rectangular. Actualmente este tipos de discos ya no son comerciales pero aun algunas computadoras cuentan con su unidad lectora para este tipo de dispositivos. En la figura 14 vemos una representación gráfica sobre estos discos.
Figura 14: Disquettes o disco flexible de 3 ½
 Disco duro 
También denominados discos rígidos, es un dispositivo de almacenamiento de datos no volátil que emplea un sistema de grabación magnética para almacenar datos digitales. En la figura 15 podemos observar las partes que componen al disco duro de una computadora. 
Figura 15: Componentes de un disco duro. De izquierda a derecha, fila superior: tapa, carcasa, plato, eje; fila inferior: espuma aislante, circuito impreso de control, cabezal de lectura/escritura, actuador e imán, tornillos.
 Memoria USB 
USB (de la terminología Universal Serial BUS) es un dispositivo de almacenamiento que utiliza una memoria flash para guardar información. Se le conoce también con el nombre de unidad flash USB, lápiz de memoria, lápiz USB, unidad de memoria, pen drive. En la figura 16 observamos una memoria de este tipo. 
Figura 16: Memoria USB 
 CD / DVD 
CD (Disco Compacto) es un soporte digital óptico utilizado para almacenar cualquier tipo de información. Tienen un diámetro de 12 centímetros y pueden almacenar hasta 80 minutos de audio (o 700 MB de datos). Los miniCD tienen 8 cm y son usados para la distribución de sencillos y de controladores guardando hasta 24 minutos de audio o 214 MB de datos. En la figura 17 podemos ver un CD. 
Figura 17: Disco Compacto 
DVD (Disco Versátil Digital) es un disco de almacenamiento de datos. Se dividen en dos categorías: los de capa simple y los de capa doble. Además el disco puede tener una o dos caras, y una o dos capas de datos por cada cara. Los DVD de capa simple puede guardar hasta 4.7 GB (casi siete CD’s) mientras que los de capa doble pueden almacenar hasta 8.5 GB. En la figura 18 observamos un DVD.
Figura 18: Disco versátil digital 
Otros tipos de hardware 
Primordialmente éstos se encuentran internamente en la computadora y algunos de los principales son: 
 CPU 
CPU (Unidad de Procesamiento Central) o también llamado procesador o microprocesador, es el componente principal del ordenador y otros dispositivos programables, que interpreta las instrucciones contenidas en los programas y procesa los datos, dicho en otras palabras es el cerebro de nuestra computadora. En la figura 19 podemos ver un procesador Intel. 
Figura 19: CPU
 Tarjeta Madre 
O también denominada placa base, placa madre o tarjeta madre, es una tarjeta de circuito impreso que integra y coordina todos los demás elementos que permiten un adecuado funcionamiento, es decir, opera como la plataforma o circuito principal de una computadora. En ella se albergan todos los conectores que se necesitan para cobijar a las demás tarjetas del computador, cuenta con los conectores del procesador, de la memoria RAM, de las unidades de CD/DVD, bancos de memoria, así como pantalla, teclado y disco duro. En la figura 20 podemos ver una tarjeta madre. Cabe señalas que las tarjetas madres difieren unas de otras, ya que pueden contar con mas componentes que otros, sin embargo el funcionamiento es el mismo. 
Figura 20: Estructura general de una tarjeta madre
 Memoria RAM 
La memoria RAM son las siglas de memoria de acceso aleatorio, un tipo de memoria de ordenador cuya función principal actuar como memoria de trabajo para el sistema operativo, los programas y la mayoría del software. En ella se cargan todas las instrucciones que ejecutan el procesador y otras unidades de cómputo. En la figura 21 se muestra una memoria RAM que se conectan en las computadoras de escritorio. 
Figura 21: Memoria RAM 
 Cable plano 
Son vías que transfieren datos entre los componentes de una computadora. En la figura 22 se muestra la representación de un cable plano. 
Figura 22: Cable plano
 Gabinete 
Es la estructura que sirva para proteger la circuitería interna de cualquier computadora. En la figura 23 se muestra un ejemplo de gabinete. 
Figura 23: Gabinete. En la parte izquierda se observa la parte frontal mientras que en la parte derecha algunas de las posibles salidas de un gabinete.
 Fuente poder 
La fuente de poder o de alimentación es un dispositivo que se monta en el gabinete de la computadora y que se encarga básicamente de transformar la corriente alterna de la línea eléctrica comercial en corriente directa; la cuál es utilizada por los elementos electrónicos y eléctricos de la computadora. Otras funciones son las de suministrar la cantidad de corriente y voltaje que los dispositivos requieren así como protegerlos de subidas de problemas en el suministro eléctrico como subidas de voltaje. En la figura 24 se muestra ejemplos de fuente de poder. 
Figura 24: Fuente de alimentación
Software 
Término empleado para todo programa que funciona en el interior de una computadora. Existen diversos tipos de programas dependiendo al rublo al que fue diseñado algunos ejemplos de ello son: 
PROGRAMA DESCRIPCIÓN 
Microsoft Word 
Este programa nos ayudará a la creación de textos como son: cartas, investigaciones, lecturas, cualquier tipo de texto que deseamos escribir. Ejemplo de ello es éste tutorial. 
Microsoft Power Point 
Este programa nos ayudará a la elaboración de presentaciones dinámicas ya sean formales o informales. Aparte de colocar textos se puede anexar imágenes, música de fondo, animaciones que hagan de nuestra presentación vistosa. 
Microsoft Excel 
Este programa nos ayudará a la creación de hojas de cálculo, podremos realizar operaciones matemáticas de cualquier tipo, también podremos graficar datos, realizar inventarios, realizar formularios, entre otros.
Reproductor de Windows Media 
Este programa permite la reproducción de música, videos e inclusive imágenes que pueden estar en formato .asx, .wm, .wma, .wmx, .wav,.mp3, .m3u, .aac, .wm,.avi, .mpeg, .mpg, .vob, .jpg, .gif,.bmp. 
Internet Explorer 
Es un programa recibe el nombre de navegador y nos permite entrar a través de la Internet para poder consultar diversos tipos de información actualizada, visualizar videos, descargar programas, juegos en línea, entre otras cosas. 
aTube Catcher 
Es un programa que nos permite descargar con facilidad videos de la internet, práctico y fácil para usuarios inexpertos. 
Google Chrome 
Es un programa que recibe el nombre de navegador y permite entrar a través de la Internet para poder consultar diversos tipos de información actualizada, visualizar videos, descargar programas, juegos en línea, entre otras cosas.
Avances tecnológicos en la actualidad 
1. Aprendizaje Profundo: Gracias a la inmensa capacidad de potencia computacional, las máquinas ya pueden reconocer objetos y traducir en tiempo real. Por fin la inteligencia artificial se está haciendo inteligente. 
2. Medios sociales temporales: Mensajes que se autodestruyen rápidamente mejorará la privacidad de las comunicaciones en línea y permitiendo más espontaneidad por parte de los usuarios. 
3. Secuenciación prenatal del ADN: El siguiente paso de la revolución genómica será la lectura del ADN de un bebé durante el embarazo. Se podrá saber desde posibles problemas genéticos del feto hasta sus aptitudes musicales antes de que nazca.
4. La fabricación aditiva: Ya no cabe ser escéptico sobre la impresión 3-D. GE, el mayor fabricante del mundo, está a punto de utilizar esta tecnología para fabricar piezas de aviones. 
5. Baxter, el robot trabajador: La creación más reciente de Rodney Brooks facilita la interacción entre humanos y robots como compañeros de trabajo. 
6. Implantes de memoria: Un experto en neurociencias afirma que ha descifrado el código que utiliza el cerebro para formular recuerdos a largo plazo. Actualmente está haciendo pruebas para desarrollar un implante protésico para personas que sufren pérdida de memoria.
7. Relojes inteligentes: Los diseñadores del reloj Pebble se han dado cuenta que un teléfono móvil es mucho más útil si no le tienes que sacar del bolsillo. 
8. Energía solar ultra-eficiente: Gracias a la Nanotecnología, se podrá duplicar la eficacia de una célula solar lo cual transformaría las económicas de energía renovable. 
9. Big Data de teléfonos baratos: La recopilación y análisis de datos de teléfonos móviles puede revelar información muy sorprendente sobre los movimientos y comportamiento de las personas - incluso puede aportar información sobre la extensión de enfermedades.
10. Superredes: Un interruptor de circuito de alta potencia podría por fin hacer las redes de transmisión DC más prácticas. 
Glosario 
 Abaco: Instrumento simple para efectuar manualmente cálculos aritméticos consistente en un marco provisto de diez cuerdas o alambres paralelos, cada uno de los cuales lleva ensartadas diez cuentas o bolas móviles con distinto valor numérico según su posición. 
 Almacenamiento: Características de los dispositivos para poder mantener información de manera electrónica. 
 Bulbo al vacío: Componente electrónico utilizado para amplificar, conmutar, o modificar una señal eléctrica mediante el control del movimiento de los electrones en un espacio "vacío" a muy baja presión, o en presencia de gases especialmente seleccionados. 
 Capacidad: Característica de los dispositivos de almacenamiento que les permite conocer la cantidad de información que pueden mantener guardada. 
 Circuitería: Conexiones o vías de comunicación de las placas electrónicas. 
 Circuito integrado: Circuito electrónico cuyos componentes, como transmisores y resistencias, están dispuestos en una lámina de material semiconductor. 
 ENIAC: Es un acrónimo de Electronic Numerical Integrator And Computer (Computador e Integrador Numérico Electrónico), utilizada por el Laboratorio de Investigación Balística del Ejército de los Estados Unidos. 
 Genómica: Referente a los genes
 IBM: International Business Machines Corporation es una empresa multinacional estadounidense de tecnología y consultoría con sede en Armonk, Nueva York. 
 Inteligencia Artificial: Es un área multidisciplinaria que, a través de ciencias como la informática, la lógica y la filosofía, estudia la creación y diseño de entidades capaces de razonar por sí mismas utilizando como paradigma la inteligencia humana. 
 Internet: Es un conjunto descentralizado de redes de comunicación interconectadas que utilizan la familia de protocolos TCP/IP, lo cual garantiza que las redes físicas heterogéneas que la componen funcionen como una red lógica única, de alcance mundial. 
 MACINTOSH: Es la línea de ordenadores personales diseñada, desarrollada y comercializada por Apple Inc. 
 Microprocesador: (o simplemente procesador) es el circuito integrado central y más complejo de un sistema informático; a modo de ilustración, se le suele llamar por analogía el “cerebro” de un computador. 
 Nanotecnología: Es un campo de las ciencias aplicadas dedicado al control y manipulación de la materia a una escala menor que un micrómetro, es decir, a nivel de átomos y moléculas (nanomateriales). 
 Neurociencia: Son un conjunto de disciplinas científicas que estudian la estructura y la función, el desarrollo de la bioquímica, la farmacología, y la patología del sistema nervioso y de cómo sus diferentes elementos interactúan, dando lugar a las bases biológicas de la conducta. 
 Realidad Virtual: Es una ciencia basada en el empleo de ordenadores y otros dispositivos, cuyo fin es producir una apariencia de realidad que permita al usuario tener la sensación de estar presente en ella. 
 Tarjetas perforadas: O simplemente tarjeta, es una lámina hecha de cartulina que contiene información en forma de perforaciones según un código binario. Estos fueron los primeros medios utilizados para ingresar información e instrucciones a una computadora en los años 1960 y 1970. 
 Tecnología portable: Herramienta electrónica la cual permite se transportable sin necesidad de cables. 
 Transistor: Es un dispositivo electrónico semiconductor utilizado para entregar una señal de salida en respuesta a una señal de entrada. 
 UNIVAC: (UNIVersal Automatic Computer I, Computadora Automática Universal I) fue la primera computadora comercial fabricada en Estados Unidos.

Computación - Introducción

  • 1.
    Computacio n Eneste documento se dará una breve explicación de lo que contribuye al desarrollo de la computación desde años atrás con la creación de la primera máquina capaz de realizar cálculos matemáticos en forma automática hasta nuestros días recientes; esperando sirva al lector para tener una idea general y clara de lo que conlleva el desarrollo de la computación. ¿Qué es la computación?  Tratamiento automatizado de la información de una forma útil y oportuna.  Ciencia que utiliza la computadora como herramienta principal para el tratamiento de la información.  Recepción de una serie de datos, procesarlos y otorgar una respuesta que permita tomar decisiones.  Es el estudio de métodos algorítmicos para representar y transformar la información, incluyendo su teoría, diseño, implementación, aplicación y eficiencia.  Tratamiento automático de la información mediante un computador. Antecedentes - 3500 A.C. - Los babilonios utilizaban tabletas de arcilla para contar y realizar operaciones matemáticas. - 500 A.C. – Los egipcios y chinos desarrollaron el Abaco.
  • 2.
    - 1642 –Blaise Pascal desarrollo la primera máquina de cálculo de tamaño de una caja de zapatos, a base de engranes que al girarse realizaban sumas y restas su nombre era la Pascalina. - 1672 – Gottfied Wilhelm Leibniz mejoró la Pascalina, desarrollando una máquina que además de sumar y restar podía multiplicar, dividir y calcular la raíz. - 1801 – Joseph Marie Jacquard inventó en Francia un telar mecánico que utilizaba una serie de tarjetas perforadas que controlaban el funcionamiento del telar.
  • 3.
    - 1833 –Charles Babbage, propuso el modelo de una “Máquina analítica” que incluía la entrada de datos, unidad de memoria o almacenamiento, unidad aritmética o molino, impresión automática de salida, control de secuencia de programa, exactitud de 20 cifras. - 1843 – Lady Agusta Ada propuso nuevas metodologías y diseños de programas, conceptos de subrutina, iteración y salto condicional, considerada la primera programadora. - 1890 – Herman Hollerith perfecciono y mejoró las tarjetas perforadas para su uso en los censos de Estados Unidos. Más tarde, fundó una compañía para explotar sus inventos que posteriormente se convertiría en IBM.
  • 4.
    Generaciones de lacomputadora El desarrollo de las computadoras ha dependido en gran medida de los avances logrados en las áreas de la física y electrónica. Las generaciones de computadoras han sido enmarcadas por grandes avances en los componentes que están utilizan. Cada generación sucesiva de hardware se ha acompañado de reducciones sustanciales en los costos, tamaño, transmisión de calor y el consumo de energía, así como por incrementos notables en velocidad y capacidad. Los inventos revolucionarios que marcan cada generación son los siguientes: 1. Bulbos al vacío. 2. Transistores. 3. Circuito Integrado. 4. Circuito de integración a gran escala. Primera generación (1946 – 1959)  Bulbos al vacío.  Gran tamaño (edificio de tres plantas).  Gran emisión de calor.  Gran consumo de energía.  Procesos limitados (suma, resta, multiplicación y división).  Poca capacidad de almacenamiento (tarjetas perforadas).  Maquina característica la ENIAC
  • 5.
    Segunda generación (1959– 1964)  Transistores.  Eran más pequeños y rápidos.  Su costo disminuyo.  Aparece el lenguaje de programación de alto nivel.  Uso exclusivo de la milicia.  Computadora UNIVAC. Tercera generación (1964 – 1971)  Circuitos integrados  Su tamaño disminuye considerablemente.  Aumento en la capacidad de proceso y almacenamiento.  Compatibilidad con programas.  Se empiezan a comercializar.  Computadora 360 IBM.
  • 6.
    Cuarta generación (1971– Finales de los 80)  Procesador  Microminiturización de los C. Eléctricos.  Costo menor y mayor capacidades.  Surgen los sistemas operativos y los programas.  Computadoras personales (de escritorio).  Computadoras PC Y MACINTOSH. Quinta generación (Finales de los 80 – 2000)  Microprocesador.  Microminiturización de los C. Eléctricos  Aumenta exageradamente las capacidades de proceso de datos y almacenamiento de estos.  Aparecen un sinfín de periféricos.  Accesibilidad a los usuarios.  Computadoras PC, MACINTOSH, LAPTOPS, DE BOLSILLO.
  • 7.
    Sexta generación (2000– Actualidad)  Internet.  Realidad Virtual.  Inteligencia Artificial.  Nanotecnología.  Tecnología portable.  Implantes de silicón Conceptos Una computadora es una máquina electrónica usada para procesar todo tipo de información. Entre las tareas principales que podemos realizar con ayuda de una computadora son: trabajos de oficina, guardar datos, imágenes, escribir cartas, leer el periódico, comunicarnos con familiares o amigos a través de correos electrónicos, ver videos, dibujar, hacer informes, crear programas de computadoras. Hay dos partes básicas que explicar para entender a la computadora, estas partes son: el software y el hardware. Hardware Término utilizado para los componentes físicos de una computadora es decir, cualquier parte de la computadora que puede ser tangible. El hardware a su vez se divide en: dispositivos de entrada, dispositivos de salida, dispositivos de almacenamiento, dispositivos de memoria, otros. (Ver figura 1).
  • 8.
    Figura 1: Divisióndel hardware Hardware Dispositivos de entrada Teclado Mouse ó Ratón óptico Scanner Lector de CD/DVD Unidad de disco flexible Dispositivos de salida Monitor Impresora Bocinas Dispositivos de almacenamiento Diskette Disco Duro Memoria USB CD / DVD Otros CPU Tarjeta Madre Memoria RAM Gabinete
  • 9.
    Dispositivos de entrada Son los que envían información a la unidad de procesamiento de la computadora, dicho en otras palabras, cualquier hardware que sirva como intermediario para el envío de información que el usuario le de a la computadora. De éstos hacemos mención de los siguientes:  Teclado Un teclado se compone de una serie de teclas agrupadas en funciones que podremos describir: (Ver figura 2) - Teclado alfanumérico: es un conjunto de 62 teclas entre las que se encuentran las letras, números, símbolos ortográficos, enter, alt, control, alt gr, shift, menú, etc. - Teclado de función: es un conjunto de 13 teclas entre las que se encuentran el ESC más 12 teclas de función. Estas teclas suelen ser configurables pero por ejemplo existe un convenio para asignar la ayuda a F1. - Teclado Numérico: se suele encontrar a la derecha del teclado alfanumérico y consta de los números así como de un Enter y los operadores numéricos de suma, resta, multiplicación y división. - Teclado Especial: son las flechas de dirección y un conjunto de 9 teclas agrupadas en 2 grupos; uno de 6 (Inicio, fin, insertar, suprimir, RePag, AvPag) y otro de 3 (con la tecla de impresión de pantalla, pausa).
  • 10.
    Figura 2: Teclado  Ratón o mouse óptico Esta pieza de hardware conecta tu computadora para ayudarte a controlar los movimientos del cursor y la habilidad para manejar objetos en tu pantalla. Posibilita la navegación de una forma fácil y cómoda. Su función principal es buscar u organizar información con el clic izquierdo, el clic derecho se presenta un menú de opciones (como copiar, pegar o cortar), en medio cuenta con una rueda llamada “scroll” que nos sirve para desplazarnos de forma vertical dentro de alguna aplicación. (Ver figura 3). Figura 3: Ratón
  • 11.
     Escáner oscanner Un escáner de computadora es un medio utilizado para convertir, mediante el uso de la luz, imágenes impresas o documentos a formato digital. Figura 4: Scanner  Lector de CD/DVD Dispositivo que permite realizar la lectura de datos contenido en un CD o DVD. Algunos de ellos tienen botones para la funcionalidad de bocinas (aumento/decremento de volumen, pausa, play), sin embargo el más común es aquel que solo cuenta con el botón de abrir o cerrar charola. La charola es el lugar donde se deposita el CD/DVD según el tipo de lector que se tenga (Ver figura 5). Figura 5: Lector de disco
  • 12.
    Los lectores dedisco se dividen en 4 diferentes formas: - Lector de CD-ROM: Dispositivo que sólo lee discos CD. - Lector CD-RW: Dispositivo que realiza operaciones de lectura y grabación de datos únicamente en CD. - Lector DVD: Dispositivo que lee discos de CD y DVD - Lector DVD/RW: Dispositivo que realiza operaciones de lectura y grabación de datos sobre CD y DVD.  Unidad de disco flexible/floppy o disquetera El término unidad de disco se refiere a aquel dispositivo o aparato que realiza las operaciones de lectura y escritura de los medios o soportes de almacenamiento con forma de disquete. Cuenta con un botón que permite extraer el disco floppy contenido en la unidad. Figura 6: Disco flexible
  • 13.
    Dispositivos de salida Son los que envían información al usuario de la computadora, dicho en otras palabras, cualquier dispositivo que se encargue de informar al usuario sobre lo que acontece en el computador. De éstos hacemos mención de los siguientes:  Monitor El monitor de ordenador es un dispositivo de salida (interfaz), que muestra datos o información al usuario. (Ver figura 7) Figura 7: Monitor El monitor puede ser configurado para obtener una mejor resolución, podemos hacer cambios sobre el brillo, contraste, color, saturación como si fuera cualquier pantalla de televisión empleando los botones que el monitor tenga. De igual forma tendrá un botón de encendido y apagado que se ilustra en la figura 8: Figura 8: Botón encendido/apagado.  Impresora Una impresora es un dispositivo que permite producir documentos en medios físicos como son hojas papel que se encuentran almacenados en formato electrónico, utilizando cartuchos de tinta o tecnología láser (Ver figura 9).
  • 14.
    Figura 9: Impresora Las impresoras pueden ser de dos tipos según el tipo de cartucho que usen: - Impresora de inyección de tinta: Este tipo de impresoras realizan impresiones rociando hacia en medio cantidades muy pequeñas de tinta. En la figura 10 observamos el tipo de cartuchos de tinta usados por este tipo de impresoras. Figura 10: Cartuchos de tinta - Impresora de láser: O también denominadas impresoras térmicas utilizan este método para adherir tóner al medio utilizando el principio de xerografía (como lo vemos en las fotocopiadoras) adhieren el tóner a un tambor de la impresión sensible a la luz y utilizando electricidad estática para transferir al tóner al medio de impresión al cual se une gracias al calor y la presión. En la figura 11 observamos un ejemplo de tóner.
  • 15.
    Figura 11: Tóner De igual forma las impresoras pueden ser clasificadas de acuerdo a la forma de impresión de salida, es decir impresoras de blanco y negro o a color. Actualmente existen impresoras que pueden realizar las mismas funciones que una fotocopiadora y un escáner: como sacar copias, digitalizar documentos e imprimir archivos. A éste tipo de impresoras se les conoce como multifuncional como se observa en la figura 12. Figura 12: Multifuncional
  • 16.
     Bocinas Dispositivoelectrónico que permite la salida de sonidos provenientes de nuestra computadora, éstos se conectan por medio de una placa denominada tarjeta de audio, por lo regular cuentas con dos botones localizados en alguna de las bocinas, uno de encendido y apagado de las bocinas y otro para el aumento/decremento del volumen deseado. Figura 13: Bocinas Dispositivos de almacenamiento Son todos aquellos dispositivos capaces de contener información en forma digital. El tipo de información que puede almacenar cada unidad depende en gran medida de la capacidad de cada dispositivo. Entre ellos hacemos mención de los siguientes:  Disquettes o floppy También denominados como discos de 3 ½, son un medio de almacenamiento o soporte de almacenamiento de datos formado por una pieza circular de material magnético, fina y flexible encerrada en una cubierta de plástico, cuadrada o rectangular. Actualmente este tipos de discos ya no son comerciales pero aun algunas computadoras cuentan con su unidad lectora para este tipo de dispositivos. En la figura 14 vemos una representación gráfica sobre estos discos.
  • 17.
    Figura 14: Disquetteso disco flexible de 3 ½
  • 18.
     Disco duro También denominados discos rígidos, es un dispositivo de almacenamiento de datos no volátil que emplea un sistema de grabación magnética para almacenar datos digitales. En la figura 15 podemos observar las partes que componen al disco duro de una computadora. Figura 15: Componentes de un disco duro. De izquierda a derecha, fila superior: tapa, carcasa, plato, eje; fila inferior: espuma aislante, circuito impreso de control, cabezal de lectura/escritura, actuador e imán, tornillos.
  • 19.
     Memoria USB USB (de la terminología Universal Serial BUS) es un dispositivo de almacenamiento que utiliza una memoria flash para guardar información. Se le conoce también con el nombre de unidad flash USB, lápiz de memoria, lápiz USB, unidad de memoria, pen drive. En la figura 16 observamos una memoria de este tipo. Figura 16: Memoria USB  CD / DVD CD (Disco Compacto) es un soporte digital óptico utilizado para almacenar cualquier tipo de información. Tienen un diámetro de 12 centímetros y pueden almacenar hasta 80 minutos de audio (o 700 MB de datos). Los miniCD tienen 8 cm y son usados para la distribución de sencillos y de controladores guardando hasta 24 minutos de audio o 214 MB de datos. En la figura 17 podemos ver un CD. Figura 17: Disco Compacto DVD (Disco Versátil Digital) es un disco de almacenamiento de datos. Se dividen en dos categorías: los de capa simple y los de capa doble. Además el disco puede tener una o dos caras, y una o dos capas de datos por cada cara. Los DVD de capa simple puede guardar hasta 4.7 GB (casi siete CD’s) mientras que los de capa doble pueden almacenar hasta 8.5 GB. En la figura 18 observamos un DVD.
  • 20.
    Figura 18: Discoversátil digital Otros tipos de hardware Primordialmente éstos se encuentran internamente en la computadora y algunos de los principales son:  CPU CPU (Unidad de Procesamiento Central) o también llamado procesador o microprocesador, es el componente principal del ordenador y otros dispositivos programables, que interpreta las instrucciones contenidas en los programas y procesa los datos, dicho en otras palabras es el cerebro de nuestra computadora. En la figura 19 podemos ver un procesador Intel. Figura 19: CPU
  • 21.
     Tarjeta Madre O también denominada placa base, placa madre o tarjeta madre, es una tarjeta de circuito impreso que integra y coordina todos los demás elementos que permiten un adecuado funcionamiento, es decir, opera como la plataforma o circuito principal de una computadora. En ella se albergan todos los conectores que se necesitan para cobijar a las demás tarjetas del computador, cuenta con los conectores del procesador, de la memoria RAM, de las unidades de CD/DVD, bancos de memoria, así como pantalla, teclado y disco duro. En la figura 20 podemos ver una tarjeta madre. Cabe señalas que las tarjetas madres difieren unas de otras, ya que pueden contar con mas componentes que otros, sin embargo el funcionamiento es el mismo. Figura 20: Estructura general de una tarjeta madre
  • 22.
     Memoria RAM La memoria RAM son las siglas de memoria de acceso aleatorio, un tipo de memoria de ordenador cuya función principal actuar como memoria de trabajo para el sistema operativo, los programas y la mayoría del software. En ella se cargan todas las instrucciones que ejecutan el procesador y otras unidades de cómputo. En la figura 21 se muestra una memoria RAM que se conectan en las computadoras de escritorio. Figura 21: Memoria RAM  Cable plano Son vías que transfieren datos entre los componentes de una computadora. En la figura 22 se muestra la representación de un cable plano. Figura 22: Cable plano
  • 23.
     Gabinete Esla estructura que sirva para proteger la circuitería interna de cualquier computadora. En la figura 23 se muestra un ejemplo de gabinete. Figura 23: Gabinete. En la parte izquierda se observa la parte frontal mientras que en la parte derecha algunas de las posibles salidas de un gabinete.
  • 24.
     Fuente poder La fuente de poder o de alimentación es un dispositivo que se monta en el gabinete de la computadora y que se encarga básicamente de transformar la corriente alterna de la línea eléctrica comercial en corriente directa; la cuál es utilizada por los elementos electrónicos y eléctricos de la computadora. Otras funciones son las de suministrar la cantidad de corriente y voltaje que los dispositivos requieren así como protegerlos de subidas de problemas en el suministro eléctrico como subidas de voltaje. En la figura 24 se muestra ejemplos de fuente de poder. Figura 24: Fuente de alimentación
  • 25.
    Software Término empleadopara todo programa que funciona en el interior de una computadora. Existen diversos tipos de programas dependiendo al rublo al que fue diseñado algunos ejemplos de ello son: PROGRAMA DESCRIPCIÓN Microsoft Word Este programa nos ayudará a la creación de textos como son: cartas, investigaciones, lecturas, cualquier tipo de texto que deseamos escribir. Ejemplo de ello es éste tutorial. Microsoft Power Point Este programa nos ayudará a la elaboración de presentaciones dinámicas ya sean formales o informales. Aparte de colocar textos se puede anexar imágenes, música de fondo, animaciones que hagan de nuestra presentación vistosa. Microsoft Excel Este programa nos ayudará a la creación de hojas de cálculo, podremos realizar operaciones matemáticas de cualquier tipo, también podremos graficar datos, realizar inventarios, realizar formularios, entre otros.
  • 26.
    Reproductor de WindowsMedia Este programa permite la reproducción de música, videos e inclusive imágenes que pueden estar en formato .asx, .wm, .wma, .wmx, .wav,.mp3, .m3u, .aac, .wm,.avi, .mpeg, .mpg, .vob, .jpg, .gif,.bmp. Internet Explorer Es un programa recibe el nombre de navegador y nos permite entrar a través de la Internet para poder consultar diversos tipos de información actualizada, visualizar videos, descargar programas, juegos en línea, entre otras cosas. aTube Catcher Es un programa que nos permite descargar con facilidad videos de la internet, práctico y fácil para usuarios inexpertos. Google Chrome Es un programa que recibe el nombre de navegador y permite entrar a través de la Internet para poder consultar diversos tipos de información actualizada, visualizar videos, descargar programas, juegos en línea, entre otras cosas.
  • 27.
    Avances tecnológicos enla actualidad 1. Aprendizaje Profundo: Gracias a la inmensa capacidad de potencia computacional, las máquinas ya pueden reconocer objetos y traducir en tiempo real. Por fin la inteligencia artificial se está haciendo inteligente. 2. Medios sociales temporales: Mensajes que se autodestruyen rápidamente mejorará la privacidad de las comunicaciones en línea y permitiendo más espontaneidad por parte de los usuarios. 3. Secuenciación prenatal del ADN: El siguiente paso de la revolución genómica será la lectura del ADN de un bebé durante el embarazo. Se podrá saber desde posibles problemas genéticos del feto hasta sus aptitudes musicales antes de que nazca.
  • 28.
    4. La fabricaciónaditiva: Ya no cabe ser escéptico sobre la impresión 3-D. GE, el mayor fabricante del mundo, está a punto de utilizar esta tecnología para fabricar piezas de aviones. 5. Baxter, el robot trabajador: La creación más reciente de Rodney Brooks facilita la interacción entre humanos y robots como compañeros de trabajo. 6. Implantes de memoria: Un experto en neurociencias afirma que ha descifrado el código que utiliza el cerebro para formular recuerdos a largo plazo. Actualmente está haciendo pruebas para desarrollar un implante protésico para personas que sufren pérdida de memoria.
  • 29.
    7. Relojes inteligentes:Los diseñadores del reloj Pebble se han dado cuenta que un teléfono móvil es mucho más útil si no le tienes que sacar del bolsillo. 8. Energía solar ultra-eficiente: Gracias a la Nanotecnología, se podrá duplicar la eficacia de una célula solar lo cual transformaría las económicas de energía renovable. 9. Big Data de teléfonos baratos: La recopilación y análisis de datos de teléfonos móviles puede revelar información muy sorprendente sobre los movimientos y comportamiento de las personas - incluso puede aportar información sobre la extensión de enfermedades.
  • 30.
    10. Superredes: Uninterruptor de circuito de alta potencia podría por fin hacer las redes de transmisión DC más prácticas. Glosario  Abaco: Instrumento simple para efectuar manualmente cálculos aritméticos consistente en un marco provisto de diez cuerdas o alambres paralelos, cada uno de los cuales lleva ensartadas diez cuentas o bolas móviles con distinto valor numérico según su posición.  Almacenamiento: Características de los dispositivos para poder mantener información de manera electrónica.  Bulbo al vacío: Componente electrónico utilizado para amplificar, conmutar, o modificar una señal eléctrica mediante el control del movimiento de los electrones en un espacio "vacío" a muy baja presión, o en presencia de gases especialmente seleccionados.  Capacidad: Característica de los dispositivos de almacenamiento que les permite conocer la cantidad de información que pueden mantener guardada.  Circuitería: Conexiones o vías de comunicación de las placas electrónicas.  Circuito integrado: Circuito electrónico cuyos componentes, como transmisores y resistencias, están dispuestos en una lámina de material semiconductor.  ENIAC: Es un acrónimo de Electronic Numerical Integrator And Computer (Computador e Integrador Numérico Electrónico), utilizada por el Laboratorio de Investigación Balística del Ejército de los Estados Unidos.  Genómica: Referente a los genes
  • 31.
     IBM: InternationalBusiness Machines Corporation es una empresa multinacional estadounidense de tecnología y consultoría con sede en Armonk, Nueva York.  Inteligencia Artificial: Es un área multidisciplinaria que, a través de ciencias como la informática, la lógica y la filosofía, estudia la creación y diseño de entidades capaces de razonar por sí mismas utilizando como paradigma la inteligencia humana.  Internet: Es un conjunto descentralizado de redes de comunicación interconectadas que utilizan la familia de protocolos TCP/IP, lo cual garantiza que las redes físicas heterogéneas que la componen funcionen como una red lógica única, de alcance mundial.  MACINTOSH: Es la línea de ordenadores personales diseñada, desarrollada y comercializada por Apple Inc.  Microprocesador: (o simplemente procesador) es el circuito integrado central y más complejo de un sistema informático; a modo de ilustración, se le suele llamar por analogía el “cerebro” de un computador.  Nanotecnología: Es un campo de las ciencias aplicadas dedicado al control y manipulación de la materia a una escala menor que un micrómetro, es decir, a nivel de átomos y moléculas (nanomateriales).  Neurociencia: Son un conjunto de disciplinas científicas que estudian la estructura y la función, el desarrollo de la bioquímica, la farmacología, y la patología del sistema nervioso y de cómo sus diferentes elementos interactúan, dando lugar a las bases biológicas de la conducta.  Realidad Virtual: Es una ciencia basada en el empleo de ordenadores y otros dispositivos, cuyo fin es producir una apariencia de realidad que permita al usuario tener la sensación de estar presente en ella.  Tarjetas perforadas: O simplemente tarjeta, es una lámina hecha de cartulina que contiene información en forma de perforaciones según un código binario. Estos fueron los primeros medios utilizados para ingresar información e instrucciones a una computadora en los años 1960 y 1970.  Tecnología portable: Herramienta electrónica la cual permite se transportable sin necesidad de cables.  Transistor: Es un dispositivo electrónico semiconductor utilizado para entregar una señal de salida en respuesta a una señal de entrada.  UNIVAC: (UNIVersal Automatic Computer I, Computadora Automática Universal I) fue la primera computadora comercial fabricada en Estados Unidos.