Incrustar presentación
Descargar para leer sin conexión




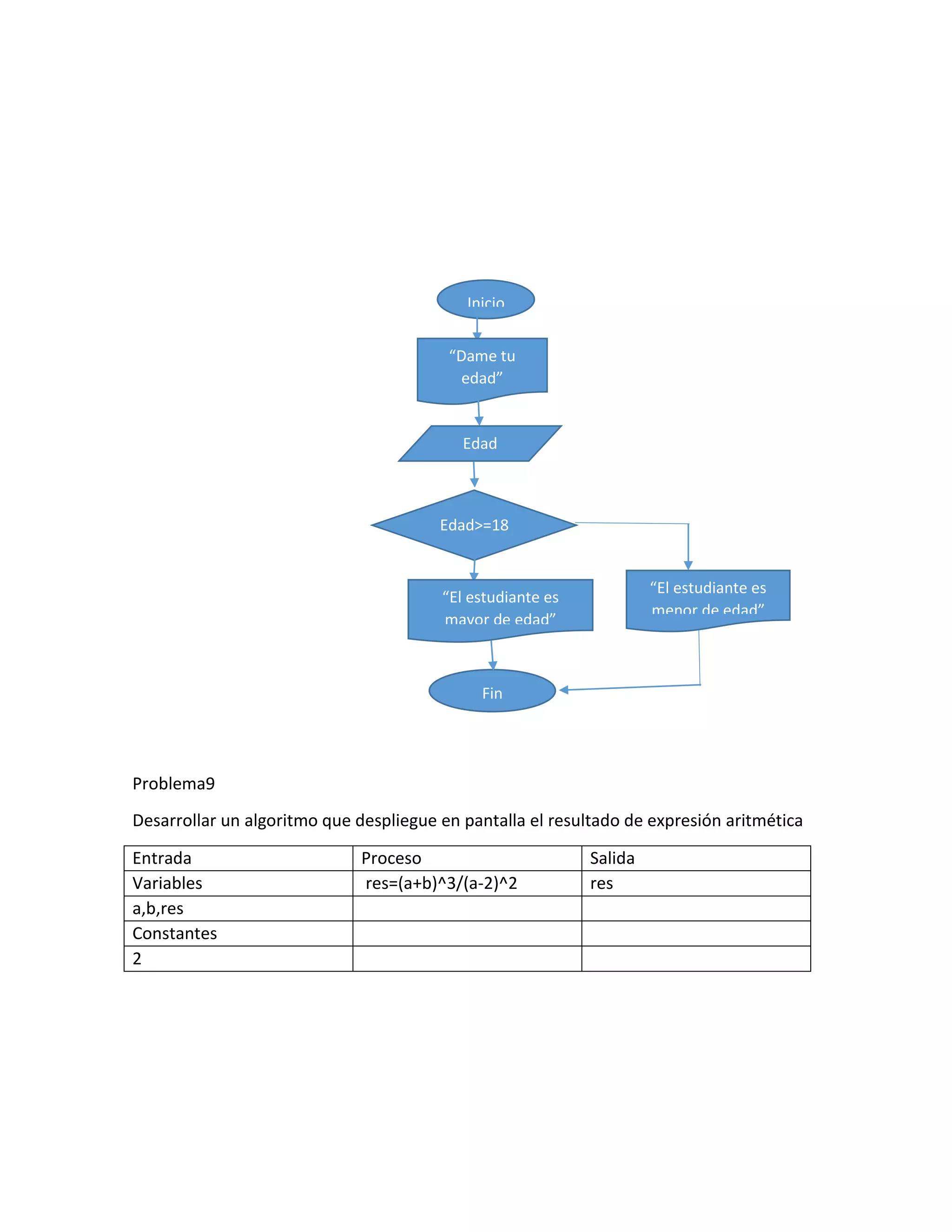
Este documento presenta tres problemas de programación y sus respectivos algoritmos de resolución. El primero despliega la suma de los cuadrados de dos números. El segundo determina si un estudiante es mayor o menor de edad. Y el tercero calcula el resultado de una expresión aritmética.



