Tlalnepantla 1
Informática
“Manejo de técnicas de
programación”
Diagramas de Flujo
Profe. Acosta Serna Hugo
Alumna: M. Daniela Sánchez
Martínez
202
Problema 1
Desarrollar un diagrama de flujo que despliegue en pantalla al grupo al cual
perteneces
Inicio
“202”
Fin
Este símbolo
nos marca el
principio o fin
de un diagrama
de flujo.
Este es el que nos
permite ver el
resultado del
procedimiento, este
no tiene limitación de
uso. Y es conocido
como Salida de
Datos.
Problema 2
Desarrollar un diagrama de flujo que lea una variable numérica y despliegue en
pantalla su valor en pantalla.
Inicio
“Dame un
valor”
x
“El valor dado
fue” x
Fin
Entrada de datos: este
símbolo se utiliza para
captar información y los
datos dados.
Problema 3
Desarrollar un diagrama de flujo que despliegue en pantalla el nombre de usuario.
Inicio
“Dame un
nombre de
usuario.”
Daniela
“El nombre de
usuario fue:”
Daniela
Fin
Problema 4
Desarrollar un diagrama de flujo que despliegue en pantalla el número dado.
Inicio
“Digita un
número”
a
res = a * 2
“El doble es”
res
Fin
Proceso interno:
en estos se
presentan cálculos
matemáticos o
desarrollar
formulas
Problema 5
Desarrollar un algoritmo que dé como resultado la suma de dos números dados.
Entrada Proceso Salida
Variables
a
b
res
Constantes
res= a + b res
Inicio
“Digita 2
números”
a, b
res= a + b
“El resultado
es:” res
Fin
Problema 6
Desarrollar un algoritmo que despliegue en pantalla e resultado del cubo de un
número dado.
Inicio
“Dame un
número”
c
res= c * c * c
“El resultado es:”
res
Fin
Problema 7
Desarrollar un algoritmo que despliegue en pantalla el resultado de la suma de los
cuadrados de dos números cualquiera.
Entrada Proceso Salida
Variable
m
n
res
Constante
res= (m *m) + (n * n) res
Fin
“Dame 2
números”
m, n
res= m * m + n * n
“El resultado
es:” res
Fin
Problema 8
Desarrollar un algoritmo que determine si un estudiante es Mayor o Menor de
edad.
Edad Edad >= 18
Si
Mayor
No
Menor
15
18
21
15 >= 18
18 >= 18
21>= 18
X
X
X
No
Si
Inicio
“Digita tu
edad”
15
15 >= 18
“Menor de
edad:” 15
“Mayor de
edad:” 18
Fin
Toma de
decisiones: Es el
que te da la
oportunidad de
ver si tu resultado
es cierto (si) falso
(no)
Problema 9
Desarrollar un algoritmo que despliegue en pantalla el resultado de la siguiente
expresión aritmética. (a+b)3
/ (a-2)2
Fin
“Digita dos
números”
a, b
res= (a + b) * (a + b) / (a – 2 ) * (a – 2)
“El resultado de la
formula con los valores
dados es:” res
Fin
Problema 10
Desarrollar un diagrama de flujo que permita determinar si un número es positivo o
negativo, considerando al cero como positivo.
Número Número >= 0
Si
Positivo
No
Negativo
3
0
-9
3 >= 0
0 >= 0
-9 >= 0
X
X
X
No
Si
Inicio
“Digita un
número”
núm.
núm. >= 0
“El número dado
es” negativo
“El número dado
es:” positivo
Fin
Problema 11
Desarrollar un diagrama de flujo que permita determinar cuál es el mayor de dos
números cual quiera dados.
Número m > r
Si
mayor
No
menor
d, f
e, k
r, a
d > f
k < e
r > a
X
X
X
No
Si
Fin
“Dame 2
números”
d, f
d > f
“El número dado
mayor es:” d
“El número dado
menor es:” f
Fin
Problema 12
Desarrollar un algoritmo que a partir de la venta generada determine si el
descuento aplicado es del 10% o 15%. Deberá desplegar en pantalla el total a
pagar de acuerdo con la siguiente tabla.
Si la venta es mayor a $1.000 el descuento será del 15% y si el menor de será del
10%.
Cantidad $2500 > 15% $900 > 10% Si
Mayor
No
Menor
$500
$3000
$255
$300 > 15%
$500 > 10%
$255 > 10%
X
X
X
Inicio
“Escribe la cuenta
justa.”
m
m > 1000
res 1= (m * .10)
res= res1 – m
res2= m * .15
res= res2 - m
Fin
Problema 13
Desarrollar un diagrama de flujo que permita determinar y despliegue en pantalla
tres números diferentes.
No Si
Si
No
No
Inicio
“Dame tres
valores”
a, b, c
a>b b>c “El mayor
es:” b
a>c
“El mayor
es:” c
“El mayor
es:” a
Fin
Problema 14
Desarrollar un diagrama de flujo que permita ordenar de mayor a menor dos
números dados y los despliegue ordenados en pantalla.
X Y X>Y X, Y
Si mayor
Y, X
No, menor
5
10
20
-8
8
5
20
-3
5 > 8
10 > 5
20 > 20
-8 > -3
x
10, 5
X
8, 5
x
20, 20
x
-3, -8
No Si
Inicio
“Introduce
2 números”
x, y
x > y
“El orden de mayor a
menor es:” x, y
“El orden de mayor a
menor es:” y, x
Fin
Problema 15
Desarrollar un algoritmo que identifique y muestre en pantalla el número mayor 4
valores cual quiera dados.
No No No
Si Si No
N si
Si
No
Si
Inicio
“Dame 4
números”
L, k, d, v
L>k
k>d
k>v
d>v v>k
“El mayor
es:” v
L>v “El mayor
es:” d
“El mayor es:”
v
“El mayor es:”
k
Fin
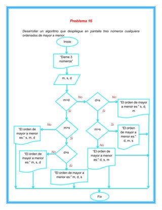
Problema 16
Desarrollar un algoritmo que despliegue en pantalla tres números cualquiera
ordenados de mayor a menor.
No No
Si Si
No Si
Si
No
No
Si
Inicio
“Dame 3
números”
m, s, d
m>d d>s
“El orden de mayor
a menor es:” s, d,
m
m>s
“El orden de mayor a
menor es:” m, d, s
m>s “El orden
de mayor a
menor es:”
d, m, s
“El orden de
mayor a menor
es:” d, s, m
“El orden de
mayor a menor
es:” s, m, d
d>s“El orden de
mayor a menor
es:” m, s, d
Fin

Recuperacion.

  • 1.
    Tlalnepantla 1 Informática “Manejo detécnicas de programación” Diagramas de Flujo Profe. Acosta Serna Hugo Alumna: M. Daniela Sánchez Martínez 202
  • 2.
    Problema 1 Desarrollar undiagrama de flujo que despliegue en pantalla al grupo al cual perteneces Inicio “202” Fin Este símbolo nos marca el principio o fin de un diagrama de flujo. Este es el que nos permite ver el resultado del procedimiento, este no tiene limitación de uso. Y es conocido como Salida de Datos.
  • 3.
    Problema 2 Desarrollar undiagrama de flujo que lea una variable numérica y despliegue en pantalla su valor en pantalla. Inicio “Dame un valor” x “El valor dado fue” x Fin Entrada de datos: este símbolo se utiliza para captar información y los datos dados.
  • 4.
    Problema 3 Desarrollar undiagrama de flujo que despliegue en pantalla el nombre de usuario. Inicio “Dame un nombre de usuario.” Daniela “El nombre de usuario fue:” Daniela Fin
  • 5.
    Problema 4 Desarrollar undiagrama de flujo que despliegue en pantalla el número dado. Inicio “Digita un número” a res = a * 2 “El doble es” res Fin Proceso interno: en estos se presentan cálculos matemáticos o desarrollar formulas
  • 6.
    Problema 5 Desarrollar unalgoritmo que dé como resultado la suma de dos números dados. Entrada Proceso Salida Variables a b res Constantes res= a + b res Inicio “Digita 2 números” a, b res= a + b “El resultado es:” res Fin
  • 7.
    Problema 6 Desarrollar unalgoritmo que despliegue en pantalla e resultado del cubo de un número dado. Inicio “Dame un número” c res= c * c * c “El resultado es:” res Fin
  • 8.
    Problema 7 Desarrollar unalgoritmo que despliegue en pantalla el resultado de la suma de los cuadrados de dos números cualquiera. Entrada Proceso Salida Variable m n res Constante res= (m *m) + (n * n) res Fin “Dame 2 números” m, n res= m * m + n * n “El resultado es:” res Fin
  • 9.
    Problema 8 Desarrollar unalgoritmo que determine si un estudiante es Mayor o Menor de edad. Edad Edad >= 18 Si Mayor No Menor 15 18 21 15 >= 18 18 >= 18 21>= 18 X X X No Si Inicio “Digita tu edad” 15 15 >= 18 “Menor de edad:” 15 “Mayor de edad:” 18 Fin Toma de decisiones: Es el que te da la oportunidad de ver si tu resultado es cierto (si) falso (no)
  • 10.
    Problema 9 Desarrollar unalgoritmo que despliegue en pantalla el resultado de la siguiente expresión aritmética. (a+b)3 / (a-2)2 Fin “Digita dos números” a, b res= (a + b) * (a + b) / (a – 2 ) * (a – 2) “El resultado de la formula con los valores dados es:” res Fin
  • 11.
    Problema 10 Desarrollar undiagrama de flujo que permita determinar si un número es positivo o negativo, considerando al cero como positivo. Número Número >= 0 Si Positivo No Negativo 3 0 -9 3 >= 0 0 >= 0 -9 >= 0 X X X No Si Inicio “Digita un número” núm. núm. >= 0 “El número dado es” negativo “El número dado es:” positivo Fin
  • 12.
    Problema 11 Desarrollar undiagrama de flujo que permita determinar cuál es el mayor de dos números cual quiera dados. Número m > r Si mayor No menor d, f e, k r, a d > f k < e r > a X X X No Si Fin “Dame 2 números” d, f d > f “El número dado mayor es:” d “El número dado menor es:” f Fin
  • 13.
    Problema 12 Desarrollar unalgoritmo que a partir de la venta generada determine si el descuento aplicado es del 10% o 15%. Deberá desplegar en pantalla el total a pagar de acuerdo con la siguiente tabla. Si la venta es mayor a $1.000 el descuento será del 15% y si el menor de será del 10%. Cantidad $2500 > 15% $900 > 10% Si Mayor No Menor $500 $3000 $255 $300 > 15% $500 > 10% $255 > 10% X X X Inicio “Escribe la cuenta justa.” m m > 1000 res 1= (m * .10) res= res1 – m res2= m * .15 res= res2 - m Fin
  • 14.
    Problema 13 Desarrollar undiagrama de flujo que permita determinar y despliegue en pantalla tres números diferentes. No Si Si No No Inicio “Dame tres valores” a, b, c a>b b>c “El mayor es:” b a>c “El mayor es:” c “El mayor es:” a Fin
  • 15.
    Problema 14 Desarrollar undiagrama de flujo que permita ordenar de mayor a menor dos números dados y los despliegue ordenados en pantalla. X Y X>Y X, Y Si mayor Y, X No, menor 5 10 20 -8 8 5 20 -3 5 > 8 10 > 5 20 > 20 -8 > -3 x 10, 5 X 8, 5 x 20, 20 x -3, -8 No Si Inicio “Introduce 2 números” x, y x > y “El orden de mayor a menor es:” x, y “El orden de mayor a menor es:” y, x Fin
  • 16.
    Problema 15 Desarrollar unalgoritmo que identifique y muestre en pantalla el número mayor 4 valores cual quiera dados. No No No Si Si No N si Si No Si Inicio “Dame 4 números” L, k, d, v L>k k>d k>v d>v v>k “El mayor es:” v L>v “El mayor es:” d “El mayor es:” v “El mayor es:” k Fin
  • 17.
    Problema 16 Desarrollar unalgoritmo que despliegue en pantalla tres números cualquiera ordenados de mayor a menor. No No Si Si No Si Si No No Si Inicio “Dame 3 números” m, s, d m>d d>s “El orden de mayor a menor es:” s, d, m m>s “El orden de mayor a menor es:” m, d, s m>s “El orden de mayor a menor es:” d, m, s “El orden de mayor a menor es:” d, s, m “El orden de mayor a menor es:” s, m, d d>s“El orden de mayor a menor es:” m, s, d Fin