Incrustar presentación
Descargar para leer sin conexión







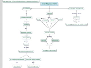
El documento define el aprendizaje autónomo como la capacidad de aprender por uno mismo. Explica que se basa en la autonomía, autorregulación, independencia, responsabilidad, pensamiento crítico, libertad y respeto. Detalla que implica el desarrollo intelectual, personal y social a través del trabajo independiente, y que un portafolio organiza las evidencias del proceso de evaluación. Además, cita pensamientos de Sócrates, Platón y Aristóteles sobre la importancia de desarrollar la capacidad de ser autodidact






