Incrustar presentación
Descargar para leer sin conexión









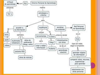
El documento describe el Personal Learning Environment (PLE) como un enfoque centrado en el estudiante que promueve el aprendizaje informal y colaborativo mediante el uso de tecnologías. Destaca las características clave del PLE, como la retroalimentación personal y la capacidad de adaptar el aprendizaje a los intereses del estudiante. Además, menciona los elementos del PLE, que incluyen la búsqueda, organización y creación de contenido, así como la comunicación y colaboración con otros.








