Incrustar presentación
Descargar como DOCX, PPTX




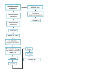
El documento describe el proceso general de importación, que incluye la obtención de permisos y aprobaciones, el estudio de factibilidad, la cotización internacional, la elaboración de formularios, la clasificación arancelaria, el embarque de la mercancía, la recepción en el país de destino, los trámites de nacionalización y pago de impuestos, el almacenamiento y la entrega de la carga.


