E M B A R A Z O C R O N O L O G IC A M E N T E P R O L O N G A D O
Abril, 2023
REPUBLICA BOLIVARIANA DE VENEZUELA
MINISTERIO DEL PODER POPULAR PARA LA EDUCACIÓN UNIVERSITARIA
UNIVERSIDAD NACIONAL EXPERIMENTAL ROMULO GALLEGOS
AREA DE CIENCIAS DE LA SALUD
FACULTAD DE MEDICINA
EMBARAZO
CRONOLOGICAMENTE
PROLONGADO
IPG: Catherine Acosta C.I: 26.026.965
FACILITADOR: Dra. Leida Coronado
DEFINICIÓN
EMBARAZO PROLONGADO EMBARAZO EN VIAS DE PROLONGACION
Aquel que dura 42 o más semanas desde la FUM o
14 días más allá de la mejor estimación obstétrica
de la fecha de parto
Aquellas gestaciones que se encuentra entre 41 y
42 semanas
INCIDENCIA Y
PREVALENCIA
La incidencia reportada del embarazo de
postérmino varía entre 3 y 15%.
Probablemente las diferencias se explican
por el método utilizado para datar la
edad gestacional.
Cuando se usa sólo la FUM, su incidencia es
11-15% en cambio, cuando se usa FUM y
ultrasonido precoz, su incidencia es 1,5- 4%.
La prevalencia depende de: características de
la población analizada, porcentaje de mujeres
primigestas, las complicaciones del embarazo.
La prevalencia de embarazo prolongado se ve
afectada por patrones de práctica obstétrica
local como las cesáreas programadas y la
inducción rutinaria del trabajo de parto antes
de las 42 semanas.
ETIOLOGIA
INCORRECTA DATACIÓN DE EDAD GESTACIONAL
❑ Madres que fueron producto de un
embarazo prolongado tienen mayor
tendencia a padecer lo mismo durante su
embarazo
❑ Madres que ya han tenido un embarazo
prolongado, tienen 2,7 más riesgo de
volver a cursar un embarazo prolongado
en el siguiente embarazo
❑ El riesgo para el tercer embarazo aumenta
a un 39%.
OTRAS POS IBLES CAUS AS
Cerebro fetal: por maduración cerebral tardía altera
el eje hipotálamo - hipofisis
Hipófisis : anencefalia se asocia a prolongación del
embarazo
Hipoplasia adrenal fetal primaria congénita esta
asociado a EP
Hipotiroidismo materno
Consumo de antiinflamatorio
Deficiencia de enzima sulfatasa placentaria , disminuye el
estrógeno, y hay falla en la maduración cervical y dificultad en el
inducción del parto
OTRAS POSIBLES CAUSAS
MADRE
• Tendencia de madres a
repetir partos post-
termino.
• Disminución de
movimientos fetales
FETO PRE PARTO
• Desaceleración tardía,
desaceleración variable
• Oligoamnios,
disminución del
diámetro del cordón
umbilical, Flujo
sanguíneo renal
disminuido
• Anencefalia e
hipoplasia suprarrenal
POST-PARTO
• Piel descamada y
arrugada en parches
(plantas y palmas)
• Uñas bastante largas
• Nieles altos de
eritropoyetina en
cordón umbilical
MANIFESTACIONES CLINICAS
RIESGO
PERINATAL
La mortalidad perinatal aumenta al doble a las 42
semanas de gestación en comparación con 40
semanas, aumenta 4 veces a las 43 semanas y 5
veces a las 44 semanas
Principal riesgo es la muerte fetal en útero
1/3 de las muertes se debe a asfixia intrauterina, por
la insuficiencia de placenta, el feto desarrolla
oligoamnios, hipoxia y muerte
Embarazo prolongado es factor de riesgo de
encefalopatia neonatal, daño neurológico y muerte
en el 1er años de vida
PLACENTA FUNCIONA ADECUADAMENTE INSUFICIENCIA PLACENTARIA
el crecimiento fetal se mantiene y el peso fetal
aumenta., se presenta macrosomía fetal y se asocia a
complicaciones perinatales como :
o Trabajo de parto prolongado
o Desproporción cefalopélvica
oDistocia de hombro (retención de hombro) con sus
complicaciones asociadas
oComplicaciones metabólicas como hipoglicemia y
policitemia
si la placenta se hace insuficiente, la alimentación y
oxigenación fetal se deteriora. En este escenario
aumenta el riesgo de:
• RCF por insuficiencia placentaria
•OHA y los riesgos asociados como compresión del
•cordón
•Síndrome aspirativo meconial (SAM)
•Síndrome de post madurez fetal, el que ocurre en el
20% de los RN mayores a 42 semanas y se
caracteriza por: piel delgada y friable, se desprende
sola, en un feto enflaquecido.
RIES GO
M ATERNO
Riesgo de injuria perineal severa, en
relación con macrosomía fetal.
Aumento en la frecuencia de cesárea, con
todas sus complicaciones asociadas.
Impacto emocional, ansiedad y frustración
de la madre porque su embarazo se ha
prolongado más de lo presupuestado.
DIAGNOSTICO
Establecer la EG es la piedra fundamental para la correcta
identificación de pacientes con un ECP se debe considerar
todo aquel que:
•FUR CONFIABLE?
• Pacte recuerde el primer día de la FUR
• No presento sangrado en el 1 trimestre
•3 o mas periodos regulares antes del ultimo
ciclo y el ultimo normal en duración y cantidad
de flujo
•No uso de anticonceptivos hormonales en los
3 meses anteriores
EXAMENES
AUXILIARES
Cuando se establece el dx de embarazo
prolongado, se debe valorar:
Movimientos Fetales
Perfil Biofísico
Indice de liquido amniótico (ILA): El ILA debe ser
mayor de 5 cm para indicar el volumen normal
Prueba sin estrés: 2 veces por semana
ECOGRAFIA
Determinar la EG
Estimación de peso fetal
Valorar el grado de madurez placentaria
Valoración de LA
Valorar el perfil biofísico fetal
Doppler de vasos umbilicales cerebral media
Prueba con estrés
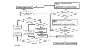
MANEJO Se evalua el bienestar fetal, y se valora el
puntaje de BISHOP para indución el trabajo de
parto o maduración cervical por inducción
Después de la 1ra inducción fallida, realizar una
segunda inducción en 24 horas
Si las pruebas indican compromiso fetal menor o
igula a 6, test estresante +, test no estresante no
reactivo y flujometria Doppler o después de 2
inducción fallidas, terminar la gestación
TEST DE BIS HOP
• Fue creado para evaluar las condiciones del cuello uterino, y poder predecir a partir de ellas la
probabilidad de éxito de parto vaginal, si es que se hace una inducción
• Buenas condiciones obstétricas (BCO): Bishop > 7. Estas pacientes tienen una
probabilidad cercana al 100% de parto vaginal si se efectúa una inducción mediante infusión
endovenosa de oxitocina.
• Malas condiciones obstétricas (MCO): Bishop < 7. En este caso, la probabilidad de
parto vaginal luego de un día de inducción mediante ocitocina es cercana al 50%.
INDICACI ON DE
CES AREA
Monitoreo positivo: patrón no tranquilizador persistente
ILA menor de 5 cm, cérvix desfavorable
Peso fetal estimado mayor de 4000 gr
RCI, con cérvix desfavorable
Después de 2 inducciones fallidas durante 2 días en un
cerviz previamente madurado
Presencia de meconio espeso
Oligoamnios severo
COMPLICACIONES
FETALES
• Muerte perinatal
• Macrosomía fetal
• Meconio
• Distrés fetal
• Insuficiencia
uteroplacentaria
MATERNOS
• Distocia de labor de
parto
• Parto por cesárea
• Trauma perianal
severo
• Hemorragia
postparto

ECP_CIAG.pptx embarazo cronologicamente prolongado

  • 1.
    E M BA R A Z O C R O N O L O G IC A M E N T E P R O L O N G A D O Abril, 2023 REPUBLICA BOLIVARIANA DE VENEZUELA MINISTERIO DEL PODER POPULAR PARA LA EDUCACIÓN UNIVERSITARIA UNIVERSIDAD NACIONAL EXPERIMENTAL ROMULO GALLEGOS AREA DE CIENCIAS DE LA SALUD FACULTAD DE MEDICINA EMBARAZO CRONOLOGICAMENTE PROLONGADO IPG: Catherine Acosta C.I: 26.026.965 FACILITADOR: Dra. Leida Coronado
  • 2.
    DEFINICIÓN EMBARAZO PROLONGADO EMBARAZOEN VIAS DE PROLONGACION Aquel que dura 42 o más semanas desde la FUM o 14 días más allá de la mejor estimación obstétrica de la fecha de parto Aquellas gestaciones que se encuentra entre 41 y 42 semanas
  • 3.
    INCIDENCIA Y PREVALENCIA La incidenciareportada del embarazo de postérmino varía entre 3 y 15%. Probablemente las diferencias se explican por el método utilizado para datar la edad gestacional. Cuando se usa sólo la FUM, su incidencia es 11-15% en cambio, cuando se usa FUM y ultrasonido precoz, su incidencia es 1,5- 4%. La prevalencia depende de: características de la población analizada, porcentaje de mujeres primigestas, las complicaciones del embarazo. La prevalencia de embarazo prolongado se ve afectada por patrones de práctica obstétrica local como las cesáreas programadas y la inducción rutinaria del trabajo de parto antes de las 42 semanas.
  • 4.
    ETIOLOGIA INCORRECTA DATACIÓN DEEDAD GESTACIONAL ❑ Madres que fueron producto de un embarazo prolongado tienen mayor tendencia a padecer lo mismo durante su embarazo ❑ Madres que ya han tenido un embarazo prolongado, tienen 2,7 más riesgo de volver a cursar un embarazo prolongado en el siguiente embarazo ❑ El riesgo para el tercer embarazo aumenta a un 39%.
  • 5.
    OTRAS POS IBLESCAUS AS Cerebro fetal: por maduración cerebral tardía altera el eje hipotálamo - hipofisis Hipófisis : anencefalia se asocia a prolongación del embarazo Hipoplasia adrenal fetal primaria congénita esta asociado a EP Hipotiroidismo materno Consumo de antiinflamatorio Deficiencia de enzima sulfatasa placentaria , disminuye el estrógeno, y hay falla en la maduración cervical y dificultad en el inducción del parto OTRAS POSIBLES CAUSAS
  • 6.
    MADRE • Tendencia demadres a repetir partos post- termino. • Disminución de movimientos fetales FETO PRE PARTO • Desaceleración tardía, desaceleración variable • Oligoamnios, disminución del diámetro del cordón umbilical, Flujo sanguíneo renal disminuido • Anencefalia e hipoplasia suprarrenal POST-PARTO • Piel descamada y arrugada en parches (plantas y palmas) • Uñas bastante largas • Nieles altos de eritropoyetina en cordón umbilical MANIFESTACIONES CLINICAS
  • 7.
    RIESGO PERINATAL La mortalidad perinatalaumenta al doble a las 42 semanas de gestación en comparación con 40 semanas, aumenta 4 veces a las 43 semanas y 5 veces a las 44 semanas Principal riesgo es la muerte fetal en útero 1/3 de las muertes se debe a asfixia intrauterina, por la insuficiencia de placenta, el feto desarrolla oligoamnios, hipoxia y muerte Embarazo prolongado es factor de riesgo de encefalopatia neonatal, daño neurológico y muerte en el 1er años de vida
  • 8.
    PLACENTA FUNCIONA ADECUADAMENTEINSUFICIENCIA PLACENTARIA el crecimiento fetal se mantiene y el peso fetal aumenta., se presenta macrosomía fetal y se asocia a complicaciones perinatales como : o Trabajo de parto prolongado o Desproporción cefalopélvica oDistocia de hombro (retención de hombro) con sus complicaciones asociadas oComplicaciones metabólicas como hipoglicemia y policitemia si la placenta se hace insuficiente, la alimentación y oxigenación fetal se deteriora. En este escenario aumenta el riesgo de: • RCF por insuficiencia placentaria •OHA y los riesgos asociados como compresión del •cordón •Síndrome aspirativo meconial (SAM) •Síndrome de post madurez fetal, el que ocurre en el 20% de los RN mayores a 42 semanas y se caracteriza por: piel delgada y friable, se desprende sola, en un feto enflaquecido.
  • 9.
    RIES GO M ATERNO Riesgode injuria perineal severa, en relación con macrosomía fetal. Aumento en la frecuencia de cesárea, con todas sus complicaciones asociadas. Impacto emocional, ansiedad y frustración de la madre porque su embarazo se ha prolongado más de lo presupuestado.
  • 10.
    DIAGNOSTICO Establecer la EGes la piedra fundamental para la correcta identificación de pacientes con un ECP se debe considerar todo aquel que: •FUR CONFIABLE? • Pacte recuerde el primer día de la FUR • No presento sangrado en el 1 trimestre •3 o mas periodos regulares antes del ultimo ciclo y el ultimo normal en duración y cantidad de flujo •No uso de anticonceptivos hormonales en los 3 meses anteriores
  • 11.
    EXAMENES AUXILIARES Cuando se estableceel dx de embarazo prolongado, se debe valorar: Movimientos Fetales Perfil Biofísico Indice de liquido amniótico (ILA): El ILA debe ser mayor de 5 cm para indicar el volumen normal Prueba sin estrés: 2 veces por semana
  • 12.
    ECOGRAFIA Determinar la EG Estimaciónde peso fetal Valorar el grado de madurez placentaria Valoración de LA Valorar el perfil biofísico fetal Doppler de vasos umbilicales cerebral media Prueba con estrés
  • 13.
    MANEJO Se evaluael bienestar fetal, y se valora el puntaje de BISHOP para indución el trabajo de parto o maduración cervical por inducción Después de la 1ra inducción fallida, realizar una segunda inducción en 24 horas Si las pruebas indican compromiso fetal menor o igula a 6, test estresante +, test no estresante no reactivo y flujometria Doppler o después de 2 inducción fallidas, terminar la gestación
  • 15.
    TEST DE BISHOP • Fue creado para evaluar las condiciones del cuello uterino, y poder predecir a partir de ellas la probabilidad de éxito de parto vaginal, si es que se hace una inducción • Buenas condiciones obstétricas (BCO): Bishop > 7. Estas pacientes tienen una probabilidad cercana al 100% de parto vaginal si se efectúa una inducción mediante infusión endovenosa de oxitocina. • Malas condiciones obstétricas (MCO): Bishop < 7. En este caso, la probabilidad de parto vaginal luego de un día de inducción mediante ocitocina es cercana al 50%.
  • 16.
    INDICACI ON DE CESAREA Monitoreo positivo: patrón no tranquilizador persistente ILA menor de 5 cm, cérvix desfavorable Peso fetal estimado mayor de 4000 gr RCI, con cérvix desfavorable Después de 2 inducciones fallidas durante 2 días en un cerviz previamente madurado Presencia de meconio espeso Oligoamnios severo
  • 17.
    COMPLICACIONES FETALES • Muerte perinatal •Macrosomía fetal • Meconio • Distrés fetal • Insuficiencia uteroplacentaria MATERNOS • Distocia de labor de parto • Parto por cesárea • Trauma perianal severo • Hemorragia postparto