SEK-CIUDALCAMPO
                    EDUCACIÓN SECUNDARIA OBLIGATORIA



                                 Artes plásticas

           Programa de Años Intermedios (PAI) – Cuarto año


           Tarea: ¿SOY CAPAZ DE REALIZAR UNA OBRA MURAL?

                      PROYECTO: LOS HEMISFERIOS




                    Apellidos: García González

  Alumno PAI 4º
      ESO
                    Nombre: Ana                Grupo:            Fecha:
   Área de Artes
                                                 4º ESO D        10/12/10



CRITERIO DE                   Nivel de logro                Calificación final
EVALUACIÓN

A: Conocimiento y       0-8
comprensión                          8

B: Aplicación y        0-10



                                                            33
razonamiento
                                    10
C: Reflexión y          0-8
evaluación                          7
D: Compromiso           0-8
personal                            8
¿SOY CAPAZ DE REALIZAR UNA OBRA MURAL?

               PROYECTO: LOS HEMISFERIOS


                    CONTENIDOS ESPECÍFICOS

 OBJETIVO       TÍTULO         NIVEL      Contenidos de la asignatura que
ESPECÍFICO                      DE      permiten al alumno lograr el objetivo
                              LOGRO
    A        Conocimiento y    0-8     Los alumnos serán capaces de
              comprensión              demostrar conocimiento y comprensión
                                       de:
                                       El lenguaje visual.
                                       Los elementos gráfico-plásticos
                                       Representación de formas
                                       Manejo de escalas
    B         Aplicación y     0-10        Los alumnos serán capaces de desarrollar una
                                         interpretación personal de una idea comunicando
             razonamiento                sus intenciones artísticas. Para ello se trabajarán:
                                                   El lenguaje visual
                                       - Lectura de imágenes. La imagen representativa
                                       y simbólica: función sociocultural de la imagen en la
                                       historia. Aproximación a los medios de
                                       comunicación y a las nuevas tecnologías.
                                       Interacción entre los distintos lenguajes: plástico,
                                       musical, verbal, gestual. El dibujo técnico en la
                                       comunicación visual: ámbito de uso de los distintos
                                       sistemas.
                                       - Análisis de la sintaxis de los lenguajes visuales
                                       específicos: medios de comunicación de masas.
                                       - Análisis de los rasgos particulares de los
                                       lenguajes y soporte en fotografía, video, cine,
                                       televisión, cómic, fotonovela.
                                       - Estudio de los elementos de la comunicación
                                       visual: relación entre realidad e imágenes, códigos
                                       y contextos, formación sociocultural de las
                                       imágenes, percepción visual y efectos visuales.
                                       - Estudio de la expresión plástica: recursos
                                       gráficos expresivos, transformación y manipulación
                                       de imágenes.
                                       - Interpretación plástica de obras de arte.
                                       - Establecimiento de relaciones entre la imagen y
                                       su contenido.
                                       - Utilización de recursos gráficos para la creación
                                       de imágenes.
                                       - Creación y manipulación de imágenes con
                                       ordenador.
                                       - Utilización de Internet para la búsqueda de
                                       imágenes: bases de imágenes.
                                       - Ejercitación de la retentiva visual teniendo en
                                       cuenta la capacidad perceptiva.
                                       - Experimentación con efectos visuales cinéticos.
                                       - Interpretación de planos técnicos: arquitectura,
                                       mapas, diseño.
                                       - Análisis de los factores que inciden en un
                                       producto artístico.
                                       - Esfuerzo para reconocer, utilizar y respetar,
                                       adecuadamente los signos de comunicación visual
                                       presentes en el entorno. Esfuerzo para desarrollar
                                       la creatividad en el ámbito de la expresión artística
                                       y en el juego con las imágenes.
                                       - Constancia en los trabajos y en el
                                       reconocimiento de la importancia del proceso de


                                                                                           2
creación en una obra plástica.
                        - Valoración de los lenguajes visuales para
                        aumentar las posibilidades de comunicación.
                        - Interés por conocer cualquier manifestación
                        artística.
                                     Elementos configurativos de los
                                         lenguajes visuales. Los elementos
                                         grafico-plásticos como vehículo para
                                         el análisis y la creación de
                                         imágenes.
                        - La línea. La línea como elemento estructurador
                        de la forma: encaje. La línea como abstracción de la
                        forma. Carácter expresivo del trazo y el grafismo en
                        la utilización de la línea.
                        - Diferencia entre boceto, esbozo y encaje. Tres
                        tipos diferentes de dibujo.
                        - La textura. Utilización de técnicas específicas
                        (tramas, plantillas).
                        - El color. Simbolismo y psicología del color.
                        - Exploración del signo gráfico con distintos
                        procedimientos.
                        - El lenguaje visual con fines expresivos y
                        descriptivos.
                        - Elaboración de texturas artificiales y
                        geométricas con fines expresivos.
                        - Utilización de técnicas apropiadas para la
                        representación de formas naturales diferentes y
                        experimentación con diversos materiales.
                        - Establecimiento de las diferencias de los
                        distintos matices de color por medio de
                        asociaciones cromáticas.
                        - Estudio de la relación color y diseño.
                        - Investigación de materiales y texturas.
                        - Esfuerzo para superar estereotipos y
                        convencionalismos referidos al uso del color.
                        - Curiosidad por descubrir el valor objetivo y
                        subjetivo del color en los mensajes grafico-plásticos
                        y visuales.
                                     Representación de formas. Análisis
                                         y representación.
                        - Estructura de la forma.
                        - Comparación de la forma. Concepto de canon,
                        medida o módulo. Proporcionalidad y escalas.
                        Estudio de proporcionalidad en el arte.
                        Posibilidades expresivas: desproporciones y
                        deformaciones.
                        - Representación de la forma. Representación
                        icónica. Configuración abstracta.
                        - Representación técnica de formas planas,
                        polígonos regulares y curvas.
                        - Análisis de la proporción en diversas obras de
                        arte.
                        - Exploración en la representación icónica y
                        abstracta de la realidad.
                        - Utilización de la línea como elemento
                        descriptivo por medio del dibujo técnico
                        - Presentación de los trabajos de manera
                        ordenada, precisa y rigurosa.
                        - Utilización de escalas.

C   Reflexión y   0-8       El alumno debe ser capaz de:
    evaluación            Reflexionar críticamente sobre su
                            propio desarrollo y sus propios
                            procesos artísticos en distintas
                                  etapas de su trabajo.
                             Evaluar su trabajo mediante
                                        exámenes.
                           Utilizar los comentarios sobre su
                         trabajo para orientar su desarrollo y
                                   procesos artísticos.


                                                                           3
D          Compromiso          0-8        Los alumnos deben ser capaces de:
                personal                        Mostrar compromiso al usar sus
                                                  propios procesos artísticos.
                                               Demostrar curiosidad, motivación
                                                personal, iniciativa y voluntad de
                                                   asumir riesgos de manera
                                                           responsable.
                                               Apoyar, animar y trabajar con los
                                              compañeros de forma responsable.
                                                Ser receptivos hacia prácticas y
                                              obras artísticas de culturas diversas,
                                                         incluida la suya.




                       ÁREAS DE INTERACCIÓN

        Área                  Habilidades                    Preguntas clave
Aprender a aprender     Organización del tiempo en          ¿Con qué cuento para
                          clase, respetar los plazos     organizarme y que aspectos
                                  establecidos                tengo que mejorar?
                         Colaboración en el trabajo         ¿Cómo trabajo con los
                        de grupo, adaptándose a las                  demás?
                       funciones de cada uno. Saber      ¿Obtengo buenos resultados
                               trabajar en equipo          cuando trabajo con otro?
                        Colaboración aceptando las        ¿Cuál es la mejor forma de
                              ideas de los demás            trabajar con otros y de
                       Reflexión, solicitando críticas         trabajar conmigo?
                       constructivas. Autoevaluación        ¿De qué modo me han
                         Pensamiento: Generando           ayudado mis reflexiones a
                            ideas (brainstorming),                 aprender?
                           planificando, indagando,       ¿Con qué herramientas de
                          aplicando conocimientos e          planificación cuento?
                          identificando problemas y
                            evaluando soluciones.
Comunidad y servicio    Conciencia y comprensión           ¿Cómo se relaciona esta
                        de las responsabilidades de      unidad con las comunidades
                         las comunidades hacia sus         de las que formo parte?
                                   miembros              ¿Cómo puede mi aprendizaje
                              Reflexión sobre las        beneficiar a las comunidades
                        repercusiones del mural que        de las que formo parte?
                         se va a hacer en el colegio

  Ingenio humano       Conciencia y comprensión          ¿Cómo crean, desarrollan o
                        sobre la creatividad y los       cambian los seres humanos
                           procesos creativos.                  las soluciones?
                       Actuar para pensar de modo             ¿Cuál puede ser mi
                                 creativo                participación personal como
                                                            innovador y creador?




                                                                                       4
Índice
 1. INTRODUCCIÓN

 2. EL PODER DE LA IMAGEN

         Diseñar un anuncio comercial

 3. ELEMENTOS GRÁFICO-PLÁSTICOS

         El punto, la línea, el plano y la textura.

 4. CONOCIMIETOS DEL TEMA PROPUESTO

         Zonas del planeta que incluye el Hemisferio Sur
         Países que pertenecen a él
         Iconos representativos del Hemisferio

 5. CURVAS CÓNICAS Y TÉCNICAS

         La elipse, la parábola y la hipérbola
         El óvalo y el ovoide

 6. LA ESCALA


 7. EXAMENES Y EJERCICIOS

         La elipse, la hipérbola, la parábola, el óvalo y el ovoide
         Examen de la unidad

 8. DESARROLLO DE LOS BOCETOS


 9. DIBUJO DEFINITIVO A ESCALA


 10. CUADRÍCULA A ESCALA


 11. DIARIO CON REFLEXIONES




                                                                       5
INTRODUCCIÓN
A partir del tema propuesto “Los Hemisferios” nos han pedido que realicemos un mural
con relacionado con un Hemisferio, Norte o Sur.

Para mi mural he elegido el Hemisferio Sur, he decidido enfocar el trabajo hacia este
Hemisferio porque los colores que lo representan son colores más calidos y más
llamativos. Un mural lo que intenta es llamar la atención de las personas y en
comparación con los colores frios los cálidos llaman mucho más la atención. Además
para realizar este proyecto hay que investigar sobre el Hemisferio elegido y la verdad
es que me gustaría aprender algo más del otro Hemisferio y salir un poco de lo que
normalmete estoy acostumbrada a estudiar o escuchar, porque casi siempre halbamos
del Hemisferio Norte que es donde vivimos, y el Sur le dejamos un poco de lado, creo
que esta es mi oportunidad de saber algo más acerca del mismo Hemisferio y tambien
de las diferentes costumbres de los paises que lo componen.

El objetivo principal de este trabajo es desarrollar mi imaginación y realizar una figura
impactante que de alguna manera represente al Hemisferio. Al principio no tenía muy
claro como enfocar el proyecto, si realizar un dibujo abstracto o un dibujo realista, al
final me decanté por la opción de un dibujo realista, porque pensé que sería más
representativo.

Lo primero que tube que hacer para realizar la obra fue investigar sobre las figuras
más representativas de dicho Hemisferio, y la capacidad de la imagen para expresar lo
que representa, a continuación realizaré los primeros bocetos y finalmete la obra
terminada. También realizaré una cuadricula a escala en la cual incluiré los procesos
para realizar una curva cónica que debía tener el dibujo.

Pienso que este trabajo está relacionado con las áreas de interacción Entornos y
Ingenio Humano.




                                                                                       6
EL PODER DE LA IMAGEN
Después de ver en clase las campañas publicitarias de benetton hemos tenido que
realizar un anuncio impactante, que sea capaz de transmitir un mensaje.

Voy a utilizar una imagen ya existente que he encontrado en google y la voy a
modificar para que transmita el mensaje que yo quiera. La imagen que he escogido es
la siguiente:




El objetivo es modificarla para que el mensaje que transmita sea que hay que tener
más cuidado en las carreteras, no sólo por tu seguridad sino también por la de los
demás. El programa que he utilizado para dar un cambio a la imagen se llama picnik.
http://www.picnik.com/

Primero tenemos que cargar la foto:



A continuación pinchamos en la pestaña crear.

Después he tenido que insertar un adesivo blanco de forma rectangular para tapar el
texto que aparece encima de la cara de la mujer y poner el mio propio.




                           También que tenido que cambiar el
                           color de la figura y ponerla de color
                           blanco al igual que el anuncio original.




                                                                                 7
A continuación he reforzado la imagen con un poco más de color, para realizar esta
modificación es necesrio ir a la pestaña efectos y después elegir el efecto llamado
refuerzo.




                             También hay que elegir la intensidad del refuerzo, yo he
                             eligido un 50%, para finalizar pinchamos en aplicar.




Por último añadimos el texto, pinchando en la pestaña llamada texto.




Ahora tenemos que elegir el texto que queremos poner y el tipo de letra que queremos
que tenga nuestro anuncio. Yo he elegido la fuente llamada pupcat y mi texto es:
Trágate tus miedos, conduce seguro.




                                                                                   8
Este es el producto final:




                             9
LOS ELEMENTOS GRÁFICO-PLÁSTICOS
El Punto




                               El Punto




   El punto se define
   como el elemento
                                            Expresividad del punto
 básico más pequeño de
  la expresión plástica



                                 Como elemento
                                                          Como signo gramatical.
                                  compositivo




                                                           Como elemento para
                              Como foco de atención         crear sensación de
                                                               profundidad



Como elemento compositivo:




Como signo gramatical: Ayer Mariano fue al supermercado a comprar servilletas.



Como foco de atención:



Como elemento para dar sensación de profundidad:


                                                                                   10
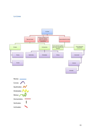
La Línea




                                                   La Línea




                                  La línea se define en la
                                    expresión plástica
                Tipos de líneas                                             Expresividad de la línea
                                    como un punto en
                                        movimiento.



                                                              Como elemento gráfico
                                                                                                                   Como elemento
Simples                                   Compuestas          para crear sensación de
                                                                                                                    compositivo
                                                                     volumen




      Rectas         Quebradas             Onduladas                  Mixtas                                  Horizontal




      Curvas                                                                                            Vertical




                                                                                                  Inclinada




Rectas:

Curvas:

Quebradas:

Onduladas:

Mixtas:

Horizontales:

Verticales:

Inclinadas:




                                                                                                                           11
El Plano




                                         El Plano



                                   El plano se define
                                  como una superficie
        Expresividad del plano                                Clases de planos
                                  de dos dimensiones:
                                    altura y anchura



Como elemento           Como elemento
                                                    Geométricos                  Irregulares
 compositivo             estructurador




                                                                                           12
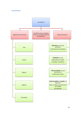
Las texturas




                                     Las texturas




                             Se definen como el aspecto
 Aspectos de las texturas   visual o la sensación táctil de                  Clases de texturas
                                    las superficies.




                                                                  Naturales: son las que
                  Lisas                                                presentan
                                                                las formas de la naturaleza




                                                                    Artificiales: son las
                 Suaves                                           elaboradas por medios
                                                                  manuales o mecánicos




                                                                 Texturas táctiles: las que
                 Ásperas                                              pertenecen a
                                                                   los elementos reales




                                                              Texturas gráficas o visuales: se
                                                                        reproucen
                Rugosas                                       sobre un plano, con pinturas o
                                                                       con medios
                                                                       de impresión




               Granuladas




                                                                                                  13
CONOCIMIENTOS DEL TEMA
PROPUESTO
El Hemisferio Sur es una de las partes en las que se divide el planeta Tierra.
Corresponde a la mitad del globo terráqueo ubicado al Sur de la línea del Ecuador,
que lo separa del Hemisferio Norte.




               La parte coloreada de amarillo representa al Hemisferio Sur



La mayor parte del Hemisferio corresponde a océanos, que incluye la mayor parte del
Pacífico y del Índico, la totalidad del océano Glacial Antártico y la mitad meridional del
Atlántico. Las masas terrestres se concentran principalmente en el continente
antártico, en Sudamérica, la parte austral de África, algunas islas de Asia, Australia y
la mayoría de las islas de Oceanía.

Antártida:

Continente completamente dentro del Hemisferio Sur, siete países reclaman diversos
sectores, reclamaciones en suspenso por el Tratado Antártico.

Sudamérica:

Completamente:

Argentina, Bolivia, Chile, Islas Georgias del Sur y Sandwich del Sur, Islas Malvinas,
Paraguay, Perú, Uruguay.

Mayoritariamente:

Brasil y Ecuador.

Minoritariamente:

Colombia.




                                                                                        14
África:

Totalmente:

Angola, Boutsuana, Burundi, Comores, Lesoto, Madagascar, Malaui, Mauricio, Mayotte
(Francia), Mozambique, Namibia, Runión (Francia), Ruanda, Seychelles, Sudáfrica,
Suazilandia, Tanzania, Zambia, Zimbabue.

Mayoritariamente:

República Democrática del Congo, Gabón, República del Congo.

Parcialmente:

Guinea Ecuatorial, Kenia, Somalia, Santo Tomé y Príncipe, Uganda.

Asia:

Totalmente:

Timor Oriental, Territorio Británico del Océano Índico.

Mayoritariamente:

Indonesia.

Minoritariamente:

Maldivas.

Oceanía:

Totalmente:

Australia, Isla Jarvis (EEUU), Isla de Pascua (Chile), Isla Swains (EEUU), recl. Por
Tokelau, Islas Cook, Islas Salomón, Fiyi, Nauru, Nueva Caledonia(Francia), Nueva
Zelanda, Niue (Nueva Zelanda), Papúa Nueva Guinea, Pitcairn(Reino Unido),
Polinesia Francesa (Francia), Samoa, Samoa Estadounidense (EEUU), Tokelau,
Tonga, Tuvalu, Vanuatu, Wallis y Furuna (Francia).

Mayoritariamente:

Kiribati.

Océano Atlántico:

Isla Bouvet (Noruega), Santa Helena (Reino Unido).

Océano Índico:

Islas Heard y McDonald (Australia), Tierras Australes y Antárticas Francesas (Francia).

                                                                                       15
Las estaciones ocurren en forma inversa al Hemisferio Norte. El verano se extiende
entre diciembre y marzo, mientras el invierno lo hace entre junio y septiembre. Cerca
del 10% de la población mundial habita en este Hemisferio (especialmente en Brasil y
la isla de Java, Indonesia).

Históricamente, este Hemisferio ha sido considerado como un Hemisferio pobre en
comparación con su contraparte septentrional. Debido a la baja industrialización y a la
relativa poca población existente, los niveles de contaminación son considerablemente
más bajos que en el Hemisferio Norte.

Algunos iconos representativos del Hemisferio pueden ser: el Cristo Redentor de Río
de Janeiro o el templo inca de Machu Picchu.




       Cristo Redentor                             Templo inca de Machu Picchu




CURVAS CÓNICAS Y TÉCNICAS
CURVAS CÓNICAS:

Definiciones:

        Superficie cónica de revolución es la engendrada por una recta que gira
         alrededor de otra a la que corta.
        Curvas cónicas son las que resultan de la intersección de una superficie cónica
         de revolución por un plano que no pasa por su vértice.

Las curvas cónicas son: la elipse, la parábola y la hipérbola.




                                                                                     16
CURVAS TÉCNICAS:

Definiciones:

      El óvalo es una curva cerrada compuesta por cuatro arcos de circunferencia
       tangentes entre sí.




      El ovoide es un trazado geométrico, concretamente una curva cerrada y plana
       que está formada por un semicírculo, dos arcos de circunferencia iguales y otro
       desigual. A diferencia del óvalo, sólo tiene un eje de simetría.




LA ESCALA
Es habitual utilizar las representaciones proporcionales en mapas, planos, dibujos de
piezas… En estos casos, a la razón de proporcionalidad la denominamos escala:

Escala = medidas de la figura en el dibujo: medidas de la figura en la realidad.




                                                                                   17
Si queremos realizar algún dibujo a escala, lo más cómodo para no tener que calcular
matemáticamente cada una de las medidas que vayamos a utilizar, es construirse una
escala volante. De esta manera cada unidad de lo que queramos representar se
corresponderá     con      una      unidad      de    nuestra    escala     volante.

Para construir una escala volante utilizamos el teorema de Tales que nos permite
dividir un segmento en partes iguales.




La contra escala se utiliza para dibujar medidas decimales. Se construye dividiendo
una unidad de la escala volante en diez partes iguales utilizando el teorema de Tales.


EXÁMENES Y EJERCICIOS
La lámina de la elipse no la tengo porque, se repartió en la semana de los
intercambios y yo estaba en el de Alemania.




                                                                                   18
19
20
21
DESARROLLO DE BOCETO
Primer boceto:

                  En el primer boceto todavía no tenía claro si iba a
                  realizar un dibujo abstracto o un dibujo realista,
                  asique me limité a realizar una curva cónica. Una
                  vez realizado este boceto me di cuenta de que era
                  mejor que realizara otro tipo de dibujo.




Segundo boceto:

                  En mi segundo boceto me decanté por el método
                  realista, y decidí realizar un dibujo de la cara de un
                  león que me pareció que era un animal que iba a
                  llamar mucho la atención. Este boceto no tiene
                  color, sólo es un dibujo a lápiz.




Tercer boceto:

                  En mi tercer boceto realicé el mismo dibujo que
                  anteriormente estaba a lápiz, pero esta vez le di un
                  poco de color. No estaba muy segura de que color
                  utilizar para el fondo asique probé con diferentes
                  tonos de colores. Para mi mural he decidido usar
                  acuarelas.




                                                                     22
DIBUJO DEFINITIVO A ESCALA
Después de realizar una serie de bocetos, finalmente he realizado el dibujo definitivo.

El resultado final se presentará en una escala de 8,3:100, es decir 8,3 cm en el dibujo
son 100 cm en el mural.

Como puede comprobarse decidí no poner ningún color de fondo, porque no de
decidía.

Este es mi trabajo definitivo:




                                                                                      23
CUADRÍCULA A ESCALA
Esta cuadricula esta realizada en papel vegetal. Consta de 16 cuadrados cuyos lados
miden 4,1. En esta cuadricula debe figurar los procedimientos necesarios para la
realización de una curva cónica, en mi caso un óvalo.




                                                                                24
25
DIARIO CON REFLEXIONES
Miércoles 15 de Septiembre
Hemos tenido la primera clase de plástica. Nuestra profesora Anabel enseñó a la clase
una presentación de los elementos grafico plásticos, y nos pidió que para el próximo
28 de septiembre ampliáramos el resumen que ella misma nos había dado después de
la presentación. También ha mencionado que tendríamos que realizar un trabajo PAI
en el que debemos diseñar un mural relacionado con uno de los Hemisferios.

Lunes 20 de Septiembre
Esta ha sido nuestra segunda clase en la cual nuestra profesora Anabel ha terminado
de explicarnos la presentación del día anterior. También nos ha dado más detalles
sobre el mural que tenemos que realizar de los Hemisferios y nos ha pedido que
busquemos información sobre ellos.

Martes 21 de Septiembre
Anabel nos ha llevado por primera vez su aula, el aula de plástica, nos ha repartido el
material que usaremos durante el curso y nos ha enseñado unos videos sobre las
campañas publicitarias de United Colors of Benneton. Para finalizar la clase nos ha
mandado para el próximo día que diseñemos un anuncio impactante.

Martes 28 de Septiembre

                                Hoy hemos tenido que entregar el anuncio que
                                teníamos que diseñar.
                                Lo de diseñar nosotros nuestro propio anuncio me ha
                                parecido muy interesante.




Semana del 14 al 21
No he podido asistir a las clases de esta semana debido a que me encontraba en el
intercambio con Alemania.

Lunes 25 de Octubre
Anabel nos ha repartido la lámina de la parábola y hemos empezado a hacerla en
clase.




                                                                                    26
Miércoles 27 de Octubre
En esta clase Anabel nos ha dejado tiempo para hacer los ejercicios que teníamos
pendientes y para consultar las dudas que surgieran.
Esta clase me ha parecido muy productiva, ya que he resuelto todas las dudas que
tenía.

Viernes 29 de Octubre
Este viernes hemos visto las figuras ovoides, y mientras Anabel iba explicando cada
ejercicio, nosotros los alumnos los íbamos haciendo. Hemos completado todos los
ejercicios y le hemos entregado la lámina a la profesora el mismo día.

Miércoles 3 de Noviembre
Para este día teníamos que traer el boceto del mural sobre uno de los dos Hemisferios
que elegimos previamente en la parte de investigación. A mí me ha parecido buena
idea proponer un modelo para ambos Hemisferios, ya que están ampliamente
relacionados.

Viernes 5 de Noviembre
Hoy hemos estado trabajando en nuestro boceto para el mural.

Miércoles 10 de Noviembre
Hoy hemos comenzado a darle color al boceto final.

Viernes 12 de Noviembre
No he podido asistir a la clase porque he tenido una entrevista con Don Rogelio López
Vélez director del departamento de Medicina Tropical del Hospital Ramón y Cajal.

Miércoles 17 de Noviembre
Hemos continuado trabajando en el dibujo para el mural.

Viernes 19 de Noviembre
En esta clase ya teníamos que traer terminado el boceto final.




Miércoles 24 de Noviembre
Hemos realizado la evaluación de matemáticas en la hora de plástica.




                                                                                  27
Viernes 26 de Noviembre
En esta clase Anabel nos ha repartido una hoja de papel vegetal para realizar la
cuadricula y una hoja más gruesa que un folio para que hiciéramos el dibujo final.

Miércoles 1 de Diciembre
Hoy ya teníamos que tener el dibujo y la cuadricula terminada incluyendo en ella el
procedimiento de realización de la curva cónica que escogimos anteriormente, puesto
que además tenemos que realizar un informe y entregarlo el día 3 de Diciembre.




Viernes 3 de Diciembre
Hoy es la fecha de entrega del trabajo, pero Anabel nos ha dejado entregarlo el
próximo día que tengamos clase, para que le podamos dar los últimos retoques y esté
perfecto para su entrega.

Miércoles 10 de Diciembre
Hoy es la fecha establecida para la entrega del trabajo. Anabel nos ha dejado
entregárselo encuadernado o bien en formato digital. La verdad es que entregándolo
en formato digital es una forma de ahorrar papel, asique yo lo entregaré de esta
manera.




                                                                                28

Ejemplo Trabajo Hemisferios

  • 1.
    SEK-CIUDALCAMPO EDUCACIÓN SECUNDARIA OBLIGATORIA Artes plásticas Programa de Años Intermedios (PAI) – Cuarto año Tarea: ¿SOY CAPAZ DE REALIZAR UNA OBRA MURAL? PROYECTO: LOS HEMISFERIOS Apellidos: García González Alumno PAI 4º ESO Nombre: Ana Grupo: Fecha: Área de Artes 4º ESO D 10/12/10 CRITERIO DE Nivel de logro Calificación final EVALUACIÓN A: Conocimiento y 0-8 comprensión 8 B: Aplicación y 0-10 33 razonamiento 10 C: Reflexión y 0-8 evaluación 7 D: Compromiso 0-8 personal 8
  • 2.
    ¿SOY CAPAZ DEREALIZAR UNA OBRA MURAL? PROYECTO: LOS HEMISFERIOS CONTENIDOS ESPECÍFICOS OBJETIVO TÍTULO NIVEL Contenidos de la asignatura que ESPECÍFICO DE permiten al alumno lograr el objetivo LOGRO A Conocimiento y 0-8 Los alumnos serán capaces de comprensión demostrar conocimiento y comprensión de: El lenguaje visual. Los elementos gráfico-plásticos Representación de formas Manejo de escalas B Aplicación y 0-10 Los alumnos serán capaces de desarrollar una interpretación personal de una idea comunicando razonamiento sus intenciones artísticas. Para ello se trabajarán:  El lenguaje visual - Lectura de imágenes. La imagen representativa y simbólica: función sociocultural de la imagen en la historia. Aproximación a los medios de comunicación y a las nuevas tecnologías. Interacción entre los distintos lenguajes: plástico, musical, verbal, gestual. El dibujo técnico en la comunicación visual: ámbito de uso de los distintos sistemas. - Análisis de la sintaxis de los lenguajes visuales específicos: medios de comunicación de masas. - Análisis de los rasgos particulares de los lenguajes y soporte en fotografía, video, cine, televisión, cómic, fotonovela. - Estudio de los elementos de la comunicación visual: relación entre realidad e imágenes, códigos y contextos, formación sociocultural de las imágenes, percepción visual y efectos visuales. - Estudio de la expresión plástica: recursos gráficos expresivos, transformación y manipulación de imágenes. - Interpretación plástica de obras de arte. - Establecimiento de relaciones entre la imagen y su contenido. - Utilización de recursos gráficos para la creación de imágenes. - Creación y manipulación de imágenes con ordenador. - Utilización de Internet para la búsqueda de imágenes: bases de imágenes. - Ejercitación de la retentiva visual teniendo en cuenta la capacidad perceptiva. - Experimentación con efectos visuales cinéticos. - Interpretación de planos técnicos: arquitectura, mapas, diseño. - Análisis de los factores que inciden en un producto artístico. - Esfuerzo para reconocer, utilizar y respetar, adecuadamente los signos de comunicación visual presentes en el entorno. Esfuerzo para desarrollar la creatividad en el ámbito de la expresión artística y en el juego con las imágenes. - Constancia en los trabajos y en el reconocimiento de la importancia del proceso de 2
  • 3.
    creación en unaobra plástica. - Valoración de los lenguajes visuales para aumentar las posibilidades de comunicación. - Interés por conocer cualquier manifestación artística.  Elementos configurativos de los lenguajes visuales. Los elementos grafico-plásticos como vehículo para el análisis y la creación de imágenes. - La línea. La línea como elemento estructurador de la forma: encaje. La línea como abstracción de la forma. Carácter expresivo del trazo y el grafismo en la utilización de la línea. - Diferencia entre boceto, esbozo y encaje. Tres tipos diferentes de dibujo. - La textura. Utilización de técnicas específicas (tramas, plantillas). - El color. Simbolismo y psicología del color. - Exploración del signo gráfico con distintos procedimientos. - El lenguaje visual con fines expresivos y descriptivos. - Elaboración de texturas artificiales y geométricas con fines expresivos. - Utilización de técnicas apropiadas para la representación de formas naturales diferentes y experimentación con diversos materiales. - Establecimiento de las diferencias de los distintos matices de color por medio de asociaciones cromáticas. - Estudio de la relación color y diseño. - Investigación de materiales y texturas. - Esfuerzo para superar estereotipos y convencionalismos referidos al uso del color. - Curiosidad por descubrir el valor objetivo y subjetivo del color en los mensajes grafico-plásticos y visuales.  Representación de formas. Análisis y representación. - Estructura de la forma. - Comparación de la forma. Concepto de canon, medida o módulo. Proporcionalidad y escalas. Estudio de proporcionalidad en el arte. Posibilidades expresivas: desproporciones y deformaciones. - Representación de la forma. Representación icónica. Configuración abstracta. - Representación técnica de formas planas, polígonos regulares y curvas. - Análisis de la proporción en diversas obras de arte. - Exploración en la representación icónica y abstracta de la realidad. - Utilización de la línea como elemento descriptivo por medio del dibujo técnico - Presentación de los trabajos de manera ordenada, precisa y rigurosa. - Utilización de escalas. C Reflexión y 0-8 El alumno debe ser capaz de: evaluación Reflexionar críticamente sobre su propio desarrollo y sus propios procesos artísticos en distintas etapas de su trabajo. Evaluar su trabajo mediante exámenes. Utilizar los comentarios sobre su trabajo para orientar su desarrollo y procesos artísticos. 3
  • 4.
    D Compromiso 0-8 Los alumnos deben ser capaces de: personal Mostrar compromiso al usar sus propios procesos artísticos. Demostrar curiosidad, motivación personal, iniciativa y voluntad de asumir riesgos de manera responsable. Apoyar, animar y trabajar con los compañeros de forma responsable. Ser receptivos hacia prácticas y obras artísticas de culturas diversas, incluida la suya. ÁREAS DE INTERACCIÓN Área Habilidades Preguntas clave Aprender a aprender Organización del tiempo en ¿Con qué cuento para clase, respetar los plazos organizarme y que aspectos establecidos tengo que mejorar? Colaboración en el trabajo ¿Cómo trabajo con los de grupo, adaptándose a las demás? funciones de cada uno. Saber ¿Obtengo buenos resultados trabajar en equipo cuando trabajo con otro? Colaboración aceptando las ¿Cuál es la mejor forma de ideas de los demás trabajar con otros y de Reflexión, solicitando críticas trabajar conmigo? constructivas. Autoevaluación ¿De qué modo me han Pensamiento: Generando ayudado mis reflexiones a ideas (brainstorming), aprender? planificando, indagando, ¿Con qué herramientas de aplicando conocimientos e planificación cuento? identificando problemas y evaluando soluciones. Comunidad y servicio Conciencia y comprensión ¿Cómo se relaciona esta de las responsabilidades de unidad con las comunidades las comunidades hacia sus de las que formo parte? miembros ¿Cómo puede mi aprendizaje Reflexión sobre las beneficiar a las comunidades repercusiones del mural que de las que formo parte? se va a hacer en el colegio Ingenio humano Conciencia y comprensión ¿Cómo crean, desarrollan o sobre la creatividad y los cambian los seres humanos procesos creativos. las soluciones? Actuar para pensar de modo ¿Cuál puede ser mi creativo participación personal como innovador y creador? 4
  • 5.
    Índice 1. INTRODUCCIÓN 2. EL PODER DE LA IMAGEN  Diseñar un anuncio comercial 3. ELEMENTOS GRÁFICO-PLÁSTICOS  El punto, la línea, el plano y la textura. 4. CONOCIMIETOS DEL TEMA PROPUESTO  Zonas del planeta que incluye el Hemisferio Sur  Países que pertenecen a él  Iconos representativos del Hemisferio 5. CURVAS CÓNICAS Y TÉCNICAS  La elipse, la parábola y la hipérbola  El óvalo y el ovoide 6. LA ESCALA 7. EXAMENES Y EJERCICIOS  La elipse, la hipérbola, la parábola, el óvalo y el ovoide  Examen de la unidad 8. DESARROLLO DE LOS BOCETOS 9. DIBUJO DEFINITIVO A ESCALA 10. CUADRÍCULA A ESCALA 11. DIARIO CON REFLEXIONES 5
  • 6.
    INTRODUCCIÓN A partir deltema propuesto “Los Hemisferios” nos han pedido que realicemos un mural con relacionado con un Hemisferio, Norte o Sur. Para mi mural he elegido el Hemisferio Sur, he decidido enfocar el trabajo hacia este Hemisferio porque los colores que lo representan son colores más calidos y más llamativos. Un mural lo que intenta es llamar la atención de las personas y en comparación con los colores frios los cálidos llaman mucho más la atención. Además para realizar este proyecto hay que investigar sobre el Hemisferio elegido y la verdad es que me gustaría aprender algo más del otro Hemisferio y salir un poco de lo que normalmete estoy acostumbrada a estudiar o escuchar, porque casi siempre halbamos del Hemisferio Norte que es donde vivimos, y el Sur le dejamos un poco de lado, creo que esta es mi oportunidad de saber algo más acerca del mismo Hemisferio y tambien de las diferentes costumbres de los paises que lo componen. El objetivo principal de este trabajo es desarrollar mi imaginación y realizar una figura impactante que de alguna manera represente al Hemisferio. Al principio no tenía muy claro como enfocar el proyecto, si realizar un dibujo abstracto o un dibujo realista, al final me decanté por la opción de un dibujo realista, porque pensé que sería más representativo. Lo primero que tube que hacer para realizar la obra fue investigar sobre las figuras más representativas de dicho Hemisferio, y la capacidad de la imagen para expresar lo que representa, a continuación realizaré los primeros bocetos y finalmete la obra terminada. También realizaré una cuadricula a escala en la cual incluiré los procesos para realizar una curva cónica que debía tener el dibujo. Pienso que este trabajo está relacionado con las áreas de interacción Entornos y Ingenio Humano. 6
  • 7.
    EL PODER DELA IMAGEN Después de ver en clase las campañas publicitarias de benetton hemos tenido que realizar un anuncio impactante, que sea capaz de transmitir un mensaje. Voy a utilizar una imagen ya existente que he encontrado en google y la voy a modificar para que transmita el mensaje que yo quiera. La imagen que he escogido es la siguiente: El objetivo es modificarla para que el mensaje que transmita sea que hay que tener más cuidado en las carreteras, no sólo por tu seguridad sino también por la de los demás. El programa que he utilizado para dar un cambio a la imagen se llama picnik. http://www.picnik.com/ Primero tenemos que cargar la foto: A continuación pinchamos en la pestaña crear. Después he tenido que insertar un adesivo blanco de forma rectangular para tapar el texto que aparece encima de la cara de la mujer y poner el mio propio. También que tenido que cambiar el color de la figura y ponerla de color blanco al igual que el anuncio original. 7
  • 8.
    A continuación hereforzado la imagen con un poco más de color, para realizar esta modificación es necesrio ir a la pestaña efectos y después elegir el efecto llamado refuerzo. También hay que elegir la intensidad del refuerzo, yo he eligido un 50%, para finalizar pinchamos en aplicar. Por último añadimos el texto, pinchando en la pestaña llamada texto. Ahora tenemos que elegir el texto que queremos poner y el tipo de letra que queremos que tenga nuestro anuncio. Yo he elegido la fuente llamada pupcat y mi texto es: Trágate tus miedos, conduce seguro. 8
  • 9.
    Este es elproducto final: 9
  • 10.
    LOS ELEMENTOS GRÁFICO-PLÁSTICOS ElPunto El Punto El punto se define como el elemento Expresividad del punto básico más pequeño de la expresión plástica Como elemento Como signo gramatical. compositivo Como elemento para Como foco de atención crear sensación de profundidad Como elemento compositivo: Como signo gramatical: Ayer Mariano fue al supermercado a comprar servilletas. Como foco de atención: Como elemento para dar sensación de profundidad: 10
  • 11.
    La Línea La Línea La línea se define en la expresión plástica Tipos de líneas Expresividad de la línea como un punto en movimiento. Como elemento gráfico Como elemento Simples Compuestas para crear sensación de compositivo volumen Rectas Quebradas Onduladas Mixtas Horizontal Curvas Vertical Inclinada Rectas: Curvas: Quebradas: Onduladas: Mixtas: Horizontales: Verticales: Inclinadas: 11
  • 12.
    El Plano El Plano El plano se define como una superficie Expresividad del plano Clases de planos de dos dimensiones: altura y anchura Como elemento Como elemento Geométricos Irregulares compositivo estructurador 12
  • 13.
    Las texturas Las texturas Se definen como el aspecto Aspectos de las texturas visual o la sensación táctil de Clases de texturas las superficies. Naturales: son las que Lisas presentan las formas de la naturaleza Artificiales: son las Suaves elaboradas por medios manuales o mecánicos Texturas táctiles: las que Ásperas pertenecen a los elementos reales Texturas gráficas o visuales: se reproucen Rugosas sobre un plano, con pinturas o con medios de impresión Granuladas 13
  • 14.
    CONOCIMIENTOS DEL TEMA PROPUESTO ElHemisferio Sur es una de las partes en las que se divide el planeta Tierra. Corresponde a la mitad del globo terráqueo ubicado al Sur de la línea del Ecuador, que lo separa del Hemisferio Norte. La parte coloreada de amarillo representa al Hemisferio Sur La mayor parte del Hemisferio corresponde a océanos, que incluye la mayor parte del Pacífico y del Índico, la totalidad del océano Glacial Antártico y la mitad meridional del Atlántico. Las masas terrestres se concentran principalmente en el continente antártico, en Sudamérica, la parte austral de África, algunas islas de Asia, Australia y la mayoría de las islas de Oceanía. Antártida: Continente completamente dentro del Hemisferio Sur, siete países reclaman diversos sectores, reclamaciones en suspenso por el Tratado Antártico. Sudamérica: Completamente: Argentina, Bolivia, Chile, Islas Georgias del Sur y Sandwich del Sur, Islas Malvinas, Paraguay, Perú, Uruguay. Mayoritariamente: Brasil y Ecuador. Minoritariamente: Colombia. 14
  • 15.
    África: Totalmente: Angola, Boutsuana, Burundi,Comores, Lesoto, Madagascar, Malaui, Mauricio, Mayotte (Francia), Mozambique, Namibia, Runión (Francia), Ruanda, Seychelles, Sudáfrica, Suazilandia, Tanzania, Zambia, Zimbabue. Mayoritariamente: República Democrática del Congo, Gabón, República del Congo. Parcialmente: Guinea Ecuatorial, Kenia, Somalia, Santo Tomé y Príncipe, Uganda. Asia: Totalmente: Timor Oriental, Territorio Británico del Océano Índico. Mayoritariamente: Indonesia. Minoritariamente: Maldivas. Oceanía: Totalmente: Australia, Isla Jarvis (EEUU), Isla de Pascua (Chile), Isla Swains (EEUU), recl. Por Tokelau, Islas Cook, Islas Salomón, Fiyi, Nauru, Nueva Caledonia(Francia), Nueva Zelanda, Niue (Nueva Zelanda), Papúa Nueva Guinea, Pitcairn(Reino Unido), Polinesia Francesa (Francia), Samoa, Samoa Estadounidense (EEUU), Tokelau, Tonga, Tuvalu, Vanuatu, Wallis y Furuna (Francia). Mayoritariamente: Kiribati. Océano Atlántico: Isla Bouvet (Noruega), Santa Helena (Reino Unido). Océano Índico: Islas Heard y McDonald (Australia), Tierras Australes y Antárticas Francesas (Francia). 15
  • 16.
    Las estaciones ocurrenen forma inversa al Hemisferio Norte. El verano se extiende entre diciembre y marzo, mientras el invierno lo hace entre junio y septiembre. Cerca del 10% de la población mundial habita en este Hemisferio (especialmente en Brasil y la isla de Java, Indonesia). Históricamente, este Hemisferio ha sido considerado como un Hemisferio pobre en comparación con su contraparte septentrional. Debido a la baja industrialización y a la relativa poca población existente, los niveles de contaminación son considerablemente más bajos que en el Hemisferio Norte. Algunos iconos representativos del Hemisferio pueden ser: el Cristo Redentor de Río de Janeiro o el templo inca de Machu Picchu. Cristo Redentor Templo inca de Machu Picchu CURVAS CÓNICAS Y TÉCNICAS CURVAS CÓNICAS: Definiciones:  Superficie cónica de revolución es la engendrada por una recta que gira alrededor de otra a la que corta.  Curvas cónicas son las que resultan de la intersección de una superficie cónica de revolución por un plano que no pasa por su vértice. Las curvas cónicas son: la elipse, la parábola y la hipérbola. 16
  • 17.
    CURVAS TÉCNICAS: Definiciones:  El óvalo es una curva cerrada compuesta por cuatro arcos de circunferencia tangentes entre sí.  El ovoide es un trazado geométrico, concretamente una curva cerrada y plana que está formada por un semicírculo, dos arcos de circunferencia iguales y otro desigual. A diferencia del óvalo, sólo tiene un eje de simetría. LA ESCALA Es habitual utilizar las representaciones proporcionales en mapas, planos, dibujos de piezas… En estos casos, a la razón de proporcionalidad la denominamos escala: Escala = medidas de la figura en el dibujo: medidas de la figura en la realidad. 17
  • 18.
    Si queremos realizaralgún dibujo a escala, lo más cómodo para no tener que calcular matemáticamente cada una de las medidas que vayamos a utilizar, es construirse una escala volante. De esta manera cada unidad de lo que queramos representar se corresponderá con una unidad de nuestra escala volante. Para construir una escala volante utilizamos el teorema de Tales que nos permite dividir un segmento en partes iguales. La contra escala se utiliza para dibujar medidas decimales. Se construye dividiendo una unidad de la escala volante en diez partes iguales utilizando el teorema de Tales. EXÁMENES Y EJERCICIOS La lámina de la elipse no la tengo porque, se repartió en la semana de los intercambios y yo estaba en el de Alemania. 18
  • 19.
  • 20.
  • 21.
  • 22.
    DESARROLLO DE BOCETO Primerboceto: En el primer boceto todavía no tenía claro si iba a realizar un dibujo abstracto o un dibujo realista, asique me limité a realizar una curva cónica. Una vez realizado este boceto me di cuenta de que era mejor que realizara otro tipo de dibujo. Segundo boceto: En mi segundo boceto me decanté por el método realista, y decidí realizar un dibujo de la cara de un león que me pareció que era un animal que iba a llamar mucho la atención. Este boceto no tiene color, sólo es un dibujo a lápiz. Tercer boceto: En mi tercer boceto realicé el mismo dibujo que anteriormente estaba a lápiz, pero esta vez le di un poco de color. No estaba muy segura de que color utilizar para el fondo asique probé con diferentes tonos de colores. Para mi mural he decidido usar acuarelas. 22
  • 23.
    DIBUJO DEFINITIVO AESCALA Después de realizar una serie de bocetos, finalmente he realizado el dibujo definitivo. El resultado final se presentará en una escala de 8,3:100, es decir 8,3 cm en el dibujo son 100 cm en el mural. Como puede comprobarse decidí no poner ningún color de fondo, porque no de decidía. Este es mi trabajo definitivo: 23
  • 24.
    CUADRÍCULA A ESCALA Estacuadricula esta realizada en papel vegetal. Consta de 16 cuadrados cuyos lados miden 4,1. En esta cuadricula debe figurar los procedimientos necesarios para la realización de una curva cónica, en mi caso un óvalo. 24
  • 25.
  • 26.
    DIARIO CON REFLEXIONES Miércoles15 de Septiembre Hemos tenido la primera clase de plástica. Nuestra profesora Anabel enseñó a la clase una presentación de los elementos grafico plásticos, y nos pidió que para el próximo 28 de septiembre ampliáramos el resumen que ella misma nos había dado después de la presentación. También ha mencionado que tendríamos que realizar un trabajo PAI en el que debemos diseñar un mural relacionado con uno de los Hemisferios. Lunes 20 de Septiembre Esta ha sido nuestra segunda clase en la cual nuestra profesora Anabel ha terminado de explicarnos la presentación del día anterior. También nos ha dado más detalles sobre el mural que tenemos que realizar de los Hemisferios y nos ha pedido que busquemos información sobre ellos. Martes 21 de Septiembre Anabel nos ha llevado por primera vez su aula, el aula de plástica, nos ha repartido el material que usaremos durante el curso y nos ha enseñado unos videos sobre las campañas publicitarias de United Colors of Benneton. Para finalizar la clase nos ha mandado para el próximo día que diseñemos un anuncio impactante. Martes 28 de Septiembre Hoy hemos tenido que entregar el anuncio que teníamos que diseñar. Lo de diseñar nosotros nuestro propio anuncio me ha parecido muy interesante. Semana del 14 al 21 No he podido asistir a las clases de esta semana debido a que me encontraba en el intercambio con Alemania. Lunes 25 de Octubre Anabel nos ha repartido la lámina de la parábola y hemos empezado a hacerla en clase. 26
  • 27.
    Miércoles 27 deOctubre En esta clase Anabel nos ha dejado tiempo para hacer los ejercicios que teníamos pendientes y para consultar las dudas que surgieran. Esta clase me ha parecido muy productiva, ya que he resuelto todas las dudas que tenía. Viernes 29 de Octubre Este viernes hemos visto las figuras ovoides, y mientras Anabel iba explicando cada ejercicio, nosotros los alumnos los íbamos haciendo. Hemos completado todos los ejercicios y le hemos entregado la lámina a la profesora el mismo día. Miércoles 3 de Noviembre Para este día teníamos que traer el boceto del mural sobre uno de los dos Hemisferios que elegimos previamente en la parte de investigación. A mí me ha parecido buena idea proponer un modelo para ambos Hemisferios, ya que están ampliamente relacionados. Viernes 5 de Noviembre Hoy hemos estado trabajando en nuestro boceto para el mural. Miércoles 10 de Noviembre Hoy hemos comenzado a darle color al boceto final. Viernes 12 de Noviembre No he podido asistir a la clase porque he tenido una entrevista con Don Rogelio López Vélez director del departamento de Medicina Tropical del Hospital Ramón y Cajal. Miércoles 17 de Noviembre Hemos continuado trabajando en el dibujo para el mural. Viernes 19 de Noviembre En esta clase ya teníamos que traer terminado el boceto final. Miércoles 24 de Noviembre Hemos realizado la evaluación de matemáticas en la hora de plástica. 27
  • 28.
    Viernes 26 deNoviembre En esta clase Anabel nos ha repartido una hoja de papel vegetal para realizar la cuadricula y una hoja más gruesa que un folio para que hiciéramos el dibujo final. Miércoles 1 de Diciembre Hoy ya teníamos que tener el dibujo y la cuadricula terminada incluyendo en ella el procedimiento de realización de la curva cónica que escogimos anteriormente, puesto que además tenemos que realizar un informe y entregarlo el día 3 de Diciembre. Viernes 3 de Diciembre Hoy es la fecha de entrega del trabajo, pero Anabel nos ha dejado entregarlo el próximo día que tengamos clase, para que le podamos dar los últimos retoques y esté perfecto para su entrega. Miércoles 10 de Diciembre Hoy es la fecha establecida para la entrega del trabajo. Anabel nos ha dejado entregárselo encuadernado o bien en formato digital. La verdad es que entregándolo en formato digital es una forma de ahorrar papel, asique yo lo entregaré de esta manera. 28