Amplificador Operacional
  Ejercicios Resueltos



Fco. Javier Hernández Canals.




          Aplicaciones lineales




Fco. Javier Hernández Canals.




                                  1
Amplificador Operacional                                 Ejercicios Resueltos
 > Seguidor de tensión (buffer, adaptador de impedancias)
 Consiste en realimentar la entrada negativa con la señal de salida e
 introducir tensión por la entrada positiva. Es muy utilizado en
 electrónica y consigue que la ganancia en tensión sea igual a la unidad, y,
 por tanto, la tensión de entrada no es modificada a la salida.
 Su característica fundamental es que, sin modificar la tensión de
 entrada, sí que modifica el valor de la impedancia: a la entrada hay un
 valor muy elevado, y a la salida, una impedancia muy baja. El seguidor de
 tensión tiene una amplia aplicación como transformador de impedancias;
 se utiliza para acoplar una fuente de alta impedancia a una carga de
 impedancia baja.
                         · Teniendo la realimentación negativa.

                -              v0        -     v0     v0 =vi
      vi                            vi
                +                        +
Fco. Javier Hernández Canals                                                     3




 Amplificador Operacional                                 Ejercicios Resueltos
 > Amplificador inversor.
 En el circuito amplificador inversor, la señal de salida del amplificador
 realimenta la entrada inversora por medio de una resistencia. En la
 entrada inversora se conecta una resistencia, mientras que la entrada no
 inversora se conecta a masa. La señal de salida es invertida (desfasada
 en 180°) con respecto a la señal de entrada y su amplitud dependerá del
 cociente entre la resistencia de realimentación y la conectada a la
 entrada inversora. Escogiendo las resistencias convenientemente se
 puede obtener la amplificación deseada para una aplicación específica.
                          R2
           R1
                     -
 +
                      +             +
 vi
                                    v0
 -
                                    -

Fco. Javier Hernández Canals                                                     4




                                                                                     2
Amplificador Operacional                                                               Ejercicios Resueltos
                           Alternativa 1                                    Alternativa 2
> Amplificador inversor.


                                     i2                      R2                       i2             R2
                            i1        R1          0V                         i1   R1      0V
                                                         -                                       -
                           +                                                +
                                                         +        +                              +              +
                           vi                                               vi
                                                                  v0                                            v0
                           -                                                -
                                                                  -                                             -



                                                  i 1 =i 2                                i 1 =i 2
                                                vi -0 0-v0                             0-vi v0 -0
                                                     =                                     =
                                                 R1    R2                               R1   R2
                                                 v0 R2                                   v0 R2
                                                    =-                                      =-
                                                 vi    R1                                vi    R1
    Fco. Javier Hernández Canals                                                                                             5




               Amplificador Operacional                                                               Ejercicios Resueltos
          > Amplificador no inversor.
          Las características fundamentales del amplificador no inversor es que la
          señal de salida está en fase con respecto a la señal de entrada y la
          ganancia del amplificador siempre será mayor que la unidad. En este
          circuito, al igual que en el circuito del amplificador inversor, la
          realimentación es negativa, pero la tensión de entrada se aplica a la
          entrada no inversora.
                                R2

                                 R1
                                                        -              v0

                                           vi           +




    Fco. Javier Hernández Canals                                                                                             6




                                                                                                                                 3
Amplificador Operacional                                                      Ejercicios Resueltos
                                   Alternativa 1                              Alternativa 2
> Amplificador no inversor.



                                           i2                  R2                             i2        R2
                                   i 1 R1         vi                           i 1 R1         vi
                                                           -             v0                         -                     v
                                             vi            +                             vi         +

                                            i 1 =i 2                                    i 1 =i 2
                                       0-vi vi -v0                                vi -0 vO -vi
                                           =                                           =
                                        R1   R2                                    R1    R2

                                    v0 R1 +R2    R                              v0 R1 +R2    R
                                       =      =1+ 2                                =      =1+ 2
                                    vi   R1      R1                             vi   R1      R1
                                            R                                         R 
                                      v0 =  1+ 2  ·vi                           v0 =  1+ 2  ·vi
                                            R1                                        R1 
     Fco. Javier Hernández Canals                                                                                     7




                 Amplificador Operacional                                                      Ejercicios Resueltos
              > Sumador inversor ponderado.
              El sumador inversor se basa en un amplificador inversor, al cual se le
              añaden dos o más resistencias, en ramas independientes, conectadas a
              la entrada inversora del amplificador operacional. En el extremo de
              cada una de ellas se conectan las tensiones de alimentación. La tensión
              de salida será proporcional a la suma de esas tensiones de entrada.
              v      R1             R
                        1


             v2
                              R2
                                                       -            v0
                              R3
            v3                                         +




     Fco. Javier Hernández Canals                                                                                     8




                                                                                                                              4
Amplificador Operacional                                                                            Ejercicios Resueltos
                                                                                           Alternativa 2
> Sumador inversor ponderado.

                                    Alternativa 1

                                v1 i 1     R1                          R                 v1 i 1        R1                              R
                                                           i                                                          i
                                          R2                                                           R2
                                v2 i 2                    0V                             v2 i 2                       0V
                                                                   -       v0                                                   -          v0
                                          R3                                                           R3
                                v3 i 3                             +                     v3 i 3                                    +


                                                i 1 +i 2 +i 3 =i                                        i 1 +i 2 +i 3 +i=0
                                         v1 -0 v2 -0 v3 -0 0-v0                            0-v1 0-v2 0-v3 0-v0
                                              +     +     =                                    +    +    +     =0
                                          R1    R2    R3    R                               R1   R2   R3   R

                                                     v1 v2 v3                                                     v1 v2 v3
                                         v0 =-R·(      + + )                                       v0 =-R·(         + + )
                                                     R1 R2 R3                                                     R1 R2 R3
     Fco. Javier Hernández Canals                                                                                                               9




                  Amplificador Operacional                                                                            Ejercicios Resueltos
           > Sumador no inversor ponderado.                                                       RA                          RB
           Las resistencias se conectan a la
           entrada no inversora del                                                           R1
           amplificador operacional.                 v1
                                                                                                                          -                v0
                             v1 -vx v2 -vx v3 -vx                                             R2
          i 1 +i 2 +i 3 =0          +     +       =0 v2
                               R1     R2    R3                                                                            +
                                                     v3                                       R3
                         0-vx vx -v0
          iA =iB             =
                          RA     RB                                                               RA             vx           RB i
                                                                                     iA                                            B


                                                v1          v2       v3
                                                          +        +            v1 i 1       R1
                                       R  R               R2       R3
                                 v0 =  1+ B  · 1                                                                        -                v0
                                       RA  1            +
                                                            1
                                                                   +
                                                                     1
                                                                                v2 i 2
                                                                                             R2
                                                R1          R2       R3                                                   +
                                                                                             R3             vx
                                                                                v3 i 3
     Fco. Javier Hernández Canals                                                                                                               10




                                                                                                                                                     5
Amplificador Operacional                                               Ejercicios Resueltos
 Ampliación: Construcción de un sumador no
 inversor a partir de un sumador inversor y
 un inversor.                                                       R·R2 v1 v2 v3
                                                             vO =       ·( + + )
                                                                     R1   R1 R2 R3

            Sumador v =-R·( v1 + v2 + v3 )            Amplificador v =- R2 ·v
                      x                                             O        x
            inversor.       R1 R2 R3                  inversor.         R1
                   R1            R
             v1
                                                                            R5
                      R2
             v2                                         R4
                                        -        vx
                      R3                                                -
            v3                          +
                                                                        +             +
                                                                                      v0
                                                                                      -

Fco. Javier Hernández Canals                                                                   11




 Amplificador Operacional                                               Ejercicios Resueltos
 > Amplificador con eliminación del nivel de continua.

           R1                      R2



            C                  -            v0
   vi
                               +

                       Rp




                           · Para las señales de CC el condensador se comporta
                           como un circuito abierto por lo que no las deja pasar,
                           para las señales de alterna la FDT es la siguiente.

Fco. Javier Hernández Canals                                                                   12




                                                                                                    6
Amplificador Operacional                                              Ejercicios Resueltos

           R1 i 1                  R2 i 2        i 1 =i 2
                                                 0-vx vx -v0
                    vx                                =
                               -            v0    R1    R2
          C                                       -Vx Vx -V0
   vi i 3                vx                           =
                               +                   R1   R2
                         Rp
                                                  i 3 =i 4
                          i4
                                                   d(vi -vx ) vx -0
                                                 C             =
                                                      dt          Rp
                                                                 v
                                                  C·s·(vi -vx )= x
            R +R   Rp ·C·s                                   Rp
      V0 =  1 2  ·           ·Vi
             R1   1+Rp ·C·s 
                     
                               

    NOTA: s =jω (variable compleja)
Fco. Javier Hernández Canals                                                                  13




 Amplificador Operacional                                              Ejercicios Resueltos
 > Amplificador diferencial.
 El circuito restador de tensión es denominado habitualmente
 amplificador diferencial en modo común. Este circuito es la combinación
 de un amplificador inversor con uno no inversor. El amplificador
 operacional se realimenta negativamente, alimentándose las entradas
 con tensiones diferentes. La tensión de salida corresponde a la
 diferencia entre las dos tensiones de entrada: la que se aplica a la
 entrada positiva, menos la que se aplica a la entrada negativa,
 multiplicada por un factor de ganancia que está determinado por la
 resistencia de realimentación y la conectada a la entrada inversora del
 amplificador.
 Toda diferencia de tensión entre las dos entradas será amplificada,
 mientras que cualquier señal común a los dos terminales de entrada no
 será amplificada; por esta razón, los amplificadores diferenciales son
 ampliamente utilizados en la instrumentación electrónica, como es el
 caso de los sensores de determinadas magnitudes físicas: termopares,
 galgas extensiométricas, etc.
Fco. Javier Hernández Canals                                                                  14




                                                                                                   7
Amplificador Operacional                                                           Ejercicios Resueltos
          R1                     R2              i 1 =i 2                               i 3 =i 4
v1
                                                 v1 -vx vx -v0                          v2 -vx vx -0
                                                       =                                      =
                             -              v0     R1    R2                               R1    R2
          R1
v2
                             +

                       R2                                   R1 i 1                      R2 i 2
                                                 v1

                                                                     vx
                                                                                    -              v0
                                                            R1 i 3         vx
                                                 v2
                     R                                                              +
                 v0 = 2 ·(v2 -v1 )
                     R1
                                                                               R2
                                                                               i4


Fco. Javier Hernández Canals                                                                               15




 Amplificador Operacional                                                           Ejercicios Resueltos
 > Amplificador diferencial de instrumentación.

                  v1    -             v1'        R1                       R2

                        +
                                            R


                                            R0


                                            R                        -                    v0
                        +                        R1
                                                                     +
                  v2     -            v2'
                                                              R2


Fco. Javier Hernández Canals                                                                               16




                                                                                                                8
Amplificador Operacional                                                   Ejercicios Resueltos

  v1' -v1 v1 -v2 v2 -v2'           v1                    v1'         R1                  R2
         =      =                        +
    R      R0      R
                                         -
 v1' -v1 v1 -v2                                                R
        =
   R      R0                                                   v1
       1
 v1' =     v1 ·(R+R0 )-v2 ·R                                  R0
      R0                     
                                                                v2
 v1 -v2 v2 -v2'
         =
  R0          R                                                 R                    -             v0
                                         -                           R1
          1                                                                          +
 v2' =      v2 ·(R+R0 )-v1 ·R 
         R0                      v2    +               v2'
                                                                                R2
                                             Amplificador
         R2      2·R                         diferencial.
 v0 =       ·(1+     )·(v2 -v1 )
         R1      R0                              R
                                             v0 = 2 ·(v2' -v1' )
Fco. Javier Hernández Canals                     R1                                                     17




 Amplificador Operacional                                                   Ejercicios Resueltos
 > Amplificador de intensidad                                  ie               R1
 con carga flotante.
                            i
 Ganancia de intensidad: A= s
                          i
                            ie
   ie         ie   R1
                                                                            -                 RL

                                                                            +
                0V                      RL is
                          -                        vx                                                   R2
                           +                       i0
                                                                          i     R
                                                                      Ai = s =1+ 1
                                                    R2                    ie    R2
       0-vx
  ie =
        R1
       0-vx                                                1 1      R1 +R2
  i0 =                                             -vx ·(      + )
        R2                                  i              R1 R2    R ·R    R
                                        Ai = s =                   = 1 2 =1+ 1
                   1 1                      ie                 1       1    R2
  is =ie +i0 =-vx ·(  + )                                -vx ·
                   R1 R2
Fco. Javier Hernández Canals
                                                               R1     R1
                                                                                                        18




                                                                                                             9
Amplificador Operacional                                                     Ejercicios Resueltos
 > Convertidor de corriente a tensión y de tensión a corriente
 Los convertidores de corriente a tensión y de tensión a corriente
 también se suelen denominar fuente de tensión controlada por
 corriente y fuente de corriente controlada por tensión
 respectivamente. En el primer caso, la tensión de salida es
 directamente proporcional a la corriente de entrada y, en el segundo,
 la corriente de salida es directamente proporcional a la tensión de
 entrada.




Fco. Javier Hernández Canals                                                                            19




 Amplificador Operacional                                                     Ejercicios Resueltos
> Convertidor tensión-corriente.
           R                       RL                vi -0 vi        R    vi        is       RL
                                              is =        =
                                                      R R

                               -         v0                                              -             v0
                 vi            +                                         vi              +

> Convertidor corriente-tensión.
    ie         R                                                ie                  R
                                                    0-v0
                                               ie =
                                                     R
                  -                                             0V
                                    v0         v0 =-R·ie                        -                 v0
                  +                                                             +


Fco. Javier Hernández Canals                                                                           20




                                                                                                             10
Amplificador Operacional                                          Ejercicios Resueltos
 > Integrador.
 El circuito integrador es capaz de obtener a la salida una tensión que es
 proporcional a la integral, con respecto al tiempo, de la tensión de
 entrada. Este circuito es igual al amplificador inversor, pero en este
 caso la realimentación negativa se realiza a través de un condensador y
 no a través de una resistencia.

 La principal aplicación de estos circuitos es generar rampas de tensión
 que se controlan mediante la tensión de entrada. El integrador presenta
 una configuración de amplificador inversor; por tanto, si la tensión de
 entrada es positiva, la rampa de salida tiene pendiente negativa, si la
 tensión de entrada es negativa, la rampa de salida tiene pendiente
 positiva, y si la tensión de entrada es cero, la salida será un valor de
 tensión constante.



Fco. Javier Hernández Canals                                                              21




 Amplificador Operacional                                          Ejercicios Resueltos
 > Integrador inversor con condensador flotante.

  vi              R        C


                           -               v0
                                                      vi   R i1   i2 C
                           +

                                                             0V
                                                                    -           v0
       i 1 =i 2
                                                                     +
       vi -0    d(0-v0 )
             =C
        R         dt
       vi     d                         1
          =-C    ·v0
                                       R·C ∫
                               v0 =-         vi ·dt
       R      dt

Fco. Javier Hernández Canals                                                          22




                                                                                               11
Amplificador Operacional                                                     Ejercicios Resueltos
 > Integrador no inversor.                          i=i 1 +i 2
        R            R
                                                      dv v -v v -v
                                                    C x= i x+ 0 x
                                                       dt      R R
                           -               v0
           R                                             0-vx vx -v0                     v0
  vi                                               i2=       =                    vx =
                           +                              R     R                        2
                                R                            R                    R
               C
                                                                 vx
                                                                              -               v0
                                                             R i1        vx
                                                    vi                        +
                                     2                                                   i2
                                    R·C ∫
                               v0 =       vi ·dt                                  R
                                                                     i
                                                                 C

Fco. Javier Hernández Canals                                                                       23




 Amplificador Operacional                                                     Ejercicios Resueltos
 > Derivador.
 La construcción de un circuito derivador es muy similar a la de un
 integrador. La realimentación negativa se realiza a través de una
 resistencia y la tensión de entrada se aplica a la entrada inversora a
 través de un condensador, sustituyendo a la resistencia que aparece en
 el amplificador inversor. Este circuito obtiene a la salida la derivada de
 una tensión de entrada.




Fco. Javier Hernández Canals                                                                       24




                                                                                                        12
Amplificador Operacional                                                       Ejercicios Resueltos
  > Derivador inversor.
  vi     C                      R

                                                                 i 1 =i 2
                                -           v0              d(vi -0) 0-v0
                                                        C           =
                                +                             dt      R
                                                                d       -v
                                                            C      ·vi = 0
                                                                dt       R
  vi     C     i1         i2 R
                                                                        d
                                                            v0 =-R·C       vi
                                                                        dt
               0V
                                -           v0
                                +

Fco. Javier Hernández Canals                                                                       25




 Amplificador Operacional                                                       Ejercicios Resueltos
 > Derivador no inversor.                                                   C             R
                          d          v -v
  i 1 =i 2           C·      (0-vx )= x 0
                          dt           R
                                                                            C         -          v0
                          d            v -0                      vi
  i 3 =i 4           C·      (vi -vx )= x                                             +
                          dt            R
                                                                                  R
             C i           i2           R                  d
                 1
                                                   v0 =R·C    vi
                                                           dt
                    vx
             C i3                   -         v0
  vi                      vx
                                    +

                           R
                          i4
Fco. Javier Hernández Canals                                                                       26




                                                                                                        13
Amplificador Operacional                                   Ejercicios Resueltos
 > El amplificador operacional de la figura es ideal y no está saturado.
 Encuentra la relación entre V2/V1.
                                                      10K      2K

                                                                  1K

                                           5K
                                                            -
                                     V1                     +
                                                                               V2




Fco. Javier Hernández Canals                                                        27




 Amplificador Operacional                                   Ejercicios Resueltos

 Existe realimentación negativa.
                                                      10K       VX 2K
 Aplicación lineal.
                                                 I1        I3             I2
                                                                  1K
 Cortocircuito virtual. v- =v+
                                      V1   5K   I1    0V
         V1 -0 0-VX
  I1 =        =                                             -
           5    10
                                     V1                     +
      V -V
  I2 = X 2                                                                     V2
        2

      VX -0
  I3 =
        1
  NOTA: en los cálculos se omiten los múltiplos (K )
  y los submúltiplos (mA)
Fco. Javier Hernández Canals                                                        28




                                                                                         14
Amplificador Operacional                                                  Ejercicios Resueltos

      V1 -0 0-VX                                                        10K       VX 2K
  I1 =     =                   Aplicando la ley de las
        5    10                corrientes al nudo X                I1                       I2
      V -V                                                                  I3
  I2 = X 2                 I1 =I2 +I3                                               1K
         2
      V -0                 0-VX VX -V2 VX          V1     5K       I1 0V
  I3 = X                       =      +                                       -
         1                  10    2     1
          5                  1 1 1  1             V1                          +
  VX =      V2          VX ·( + + )= V2
         16                  1 2 10 2                                                            V2
         V1 -VX
  I1 =     =
         5 10
        5
      - V2
  V1                    V2 160
     = 16                  =-    =-6,4
  5     10              V1    25

Fco. Javier Hernández Canals                                                                     29




 Amplificador Operacional                                                  Ejercicios Resueltos
 > En el circuito de la figura vs=sen100t. Determina los valores de v1 y v2.
                                                                            100

                                                 20           30
                                                                              -
                                                         +
                                                                              +             +
                                          vs             v1
                                                                                          R v2
                                                         -
                                                                                            -




Fco. Javier Hernández Canals                                                                     30




                                                                                                      15
Amplificador Operacional                                                Ejercicios Resueltos

 Existe realimentación negativa.                                   i2     100
 Aplicación lineal.                            20   i 1 30          0V
                                     vs
                                                                          -
 Cortocircuito virtual. v- =v+                      +
                                                                           +              +
                                    vs              v1
                                                                                        R v2
  i 1 =i 2                                          -
                                                                                          -
  vs -0 0-v2         v2 =-2·vs =-2·sen100t(V)
       =
   50 100                vs =sen100t
                                   1              20           3
  v1 =vs -20·i 1 =1·sen100t-20·      sen100t =(1-    )·sen100t= sen100t(V)
                                  50              50           5
               vs -0 vs -v2 1
  i 1 =i 2 =        =      =  sen100tA
                50 150 50
Fco. Javier Hernández Canals                                                                    31




 Amplificador Operacional                                                Ejercicios Resueltos
> En el circuito de la figura calcular el voltaje del nudo C, i1, resistencia
de entrada vista desde la fuente de 9V, v2 e i4.
                                                                               5

                                          i1   4    C 3       i2
                                                                           -
                                                         i3
                                    9V                                     +            i4 +
                                                                                           v2
                                                6                                  10
                                                                                           -




Fco. Javier Hernández Canals                                                                    32




                                                                                                     16
Amplificador Operacional                                               Ejercicios Resueltos

 Existe realimentación negativa.
                                                                           5
 Cortocircuito virtual. v- =v+
                                       9V
                                              i1   4    C 3    i 2 0V
 Aplicando la ley de las                                                  -
                                                         i3
 corrientes al nudo C,                 9V                                 +            i4 +
 tenemos:                                                                                 v2
                                                    6                             10
                                                                                          -
 CS: Consideramos positivas las
 intensidades salientes.

  -i 1 +i 2 +i 3 =0
     9-vC    v -0 vC -0
  -(      )+ C   +      =0           vC =3V
       4      3     6
      9-vC 9-3 6
  i1=      =    = =1,5A
        4    4   4
Fco. Javier Hernández Canals                                                                   33




 Amplificador Operacional                                               Ejercicios Resueltos

           v 9                                                                5
  R in =      =    =6
           i 1 1,5
                                        1,5A        4   3V 3
                                       9V                                 -
    v -0 3-0 0-v2
 i2= C =    =     v2 =-5V              9V                                              i4 +
      3   3   5                                                            +
                                                                                          v2
         v2 -0 -5-0                                 6                             10
  i4 =        =     =-0,5A                                                                -
          10    10
 Ampliación: Equivalente de Thevenin.

              4         3                V 9                                  5,4
                               A      i=    = =0,9A                                    A
                                         R 10
  9V                                   vth =6·i=6·0,9=5,4V      5,4V
                        vth    vth
               6                                   6·4
                                       Rth =3+         =5,4
                               B                   6+4                                 B
Fco. Javier Hernández Canals                                                                   34




                                                                                                    17
Amplificador Operacional                                          Ejercicios Resueltos
 > Encuentra el valor de vc, i1, v2 y Rin (desde la fuente de 21V)



                                            8K          5K
                                     i1    3K
                                                                       -
                                                      C 3K
                               21V                                     +          +
                                           6K                                     v2
                                                                                  -




Fco. Javier Hernández Canals                                                            35




 Amplificador Operacional                                          Ejercicios Resueltos

 Existe realimentación negativa.
 Cortocircuito virtual. v- =v+                                    v2

 NOTA: en los cálculos                                       5K
                                              8K
 se omiten los múltiplos
                                 21V i 1     3K                   0V
 (K ) y los submúltiplos                                                   -
 (mA)                                                  C 3K
                                 21V                                       +           +
  Aplicamos la ley de las                        6K                                    v2
  corrientes al nudo C
                                                                                       -
 CS: Consideramos positivas las
 corrientes salientes.
    21-vC vC -v2 vC -0 vC -0
  -(      )+     +      +    =0 Tenemos una ecuación con dos incógnitas.
      3      8       6    3
  La otra ecuación la obtendremos del análisis del operacional.
Fco. Javier Hernández Canals                                                            36




                                                                                             18
Amplificador Operacional                                                 Ejercicios Resueltos



                                              8K                          5K
                                        i1   3K
                                                                               -
                                                       C 3K
                                21V                                            +              +
                   i2                        6K                                               v2
                                                                                              -
            5K
     i1                          INVERSOR
C                  0V -
+          3K
                         +         +                        vC -0 0-v2                 5
vC                                             i 1 =i 2 =        =             v2 =-     vC
                                   v2                         3    5                   3
-
                                   -

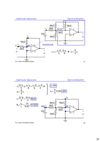
Fco. Javier Hernández Canals                                                                   37




 Amplificador Operacional                                                 Ejercicios Resueltos


       21-vC vC -v2 vC -0 vC -0               vC =6V
    -(      )+     +     +      =0
         3     8      6     3
         5                                         5
    v2 =- vC                                  v2 =- ·5,25=-10V
         3                                         3

           21-VC 21-6                                                    v2
    i1 =        =     =5mA
             3    3
            v21   21                          8K              5K
    Rin =       =       =4,2K                3K
            i 1 5·10 -3         21V i 1                              0V
                                                                               -
                                                       C 3K
                                21V                                            +              +
                                             6K                                               v2
                                                                                              -

Fco. Javier Hernández Canals                                                                   38




                                                                                                    19
Amplificador Operacional                                                            Ejercicios Resueltos
 > Determina el valor de vo.

                                    R1                                         R2
    v1

                   R                     R
    v2

                                         -                    R1
                                                                              -
                                         +
                                                                              +                    +
                                                                                                   vo
                                                                                                   -




Fco. Javier Hernández Canals                                                                            39




 Amplificador Operacional                                                            Ejercicios Resueltos

                                    R1                      i1         0V      R2       i0
    v1

          i2       R           0V        R   i2                        i3
    v2

                                         -               i 3 R1        0V
                                                  v3
                                                                              -
                                         +
                                                                              +                    +
                                                                                                   vo
                                                                                                   -


       v2 -0 0-v3
  i2 =         =             v2 =-v3
          R       R                                                                R2
                                                                            v0 =      ·(v2 -v1 )
                 v -0 v -0 0-v0                        R2                          R1
  i 0 =i 1 +i 3 = 1 + 3       =               v0 =-       ·(v1 +v3 )
                  R1     R1
Fco. Javier Hernández Canals
                                  R2                   R1
                                                                                                        40




                                                                                                             20
Amplificador Operacional                                                         Ejercicios Resueltos
 > Determina el valor de v0 en el circuito de la figura.                                 R2
 Existe realimentación negativa.                                R1
 Cortocircuito virtual. v- =v+                                                       -
                                                   v1                                +              +
                                                                                                    v0
                                                                     v2                             -
                       i            R2

       i     R1        v2
                                -                            v1 -v2 v2 -v0
                                                        i=         =
                                                               R1    R2
  v1                            +             +
                                              v0                     R2
                  v2                                    v0 =v2 +        ·(v2 -v1 )
                                              -                      R1

Fco. Javier Hernández Canals                                                                             41




 Amplificador Operacional                                                         Ejercicios Resueltos
 > Determina el valor de v0 en el circuito de la figura.
                  R2                     R1             R1                     R2


                                         -                                    -
                                         +                                    +                +
                                                                                               vo
                                                                                               -
                           v1                                  v2




Fco. Javier Hernández Canals                                                                             42




                                                                                                              21
Amplificador Operacional                                                                 Ejercicios Resueltos

          iA        R2            v1 iA     R1         v3         R1 i B v2 i B        R2


                                           -                                          -
                                           +                                          +                +
                                                                                                       vo
                                                                                                       -
                             v1                                           v2




         0-v1 v1 -v3                     R 
  iA =       =                     v3 =  1+ 1  ·v1
          R2    R1                       R2                                  R     
                                                                          v0 =  2 +1  · ( v2 -v1 )
         v3 -v2 v2 -v0                     R           R                      R1 
  iB=          =                      v0 =  2 +1  ·v2 - 2 ·v3
           R1    R2                         R1         R1
Fco. Javier Hernández Canals                                                                                 43




 Amplificador Operacional                                                                 Ejercicios Resueltos
 > Determina el voltaje de salida en el circuito                                            10K
 de la figura, sabiendo que vi= -0,4V
 Existe realimentación negativa.
                                                                                            -
 Cortocircuito virtual. v- =v+
                                                                                            +
 NOTA: en los cálculos se omiten los
                                                                     vi                                      vo
 múltiplos (K ) y los submúltiplos (mA)                                              4,7K
                         10K

               vi
                         -                              i=
                                                             0-v1 v1 -v0
                                                                 =                v0 =
                                                                                          147
                                                                                              vi
                                                             4,7   10                      47
                         +
vi                                                vo           147
                    4,7K                                v0 =       ·vi =3,128·(-0,4)=-1,25V
                                                                47

Fco. Javier Hernández Canals                                                                                 44




                                                                                                                  22
Amplificador Operacional                                         Ejercicios Resueltos
 Alternativa 2. Redibujar el esquema.
                      10K
                                                            i2    10K
                      -                     i 1 4,7K         vi
                                                                   -                v0
                       +
  vi                            vo                     vi          +
                 4,7K
                                                       i 1 =i 2
                                                  0-vi vi -v0
                                                      =
                                                  4,7 10

                                              10 
                                        v0 =  1+   ·vi =3,128·(-0,4)=-1,25V
                                              4,7 

Fco. Javier Hernández Canals                                                         45




                   Aplicaciones no lineales




        Fco. Javier Hernández Canals.




                                                                                          23
Amplificador Operacional                                             Ejercicios Resueltos
 > Circuitos comparadores.
 El comparador es el circuito más simple, ya que sólo está formado por el
 propio amplificador operacional. En condiciones ideales, cuando las
 tensiones en los terminales de entrada son iguales, de manera que la
 tensión diferencial es nula, la tensión en el terminal de salida será nula.
 Ahora bien, si la tensión en la entrada inversora es más positiva que la
 tensión en la entrada no inversora, entonces la tensión en la salida será
 negativa; por el contrario, si la tensión en la entrada inversora es más
 negativa que la tensión en la entrada no inversora, la tensión de salida
 será positiva.

  v0 =Av·(v+ -v- )                            v2
                                                   -             v0
                                              v1
  v0 =Av·(v1 -v2 )                                 +


Fco. Javier Hernández Canals                                                             47




 Amplificador Operacional                                             Ejercicios Resueltos
 > Detector de paso por cero.
                                                            vi

             v0 =Av·(v+ -v- )


                                                            vO   +vsat
                                vi
                                          -            v0
  v0 =Av·(0-vi )=-Av·vi
                                          +
                                                                          -vsat

                                                            vO           +vsat
                                          -            v0
  v0 =Av·(vi -0) =Av·vi
                                     vi   +
                                                                  -vsat

Fco. Javier Hernández Canals                                                             48




                                                                                              24
Amplificador Operacional                                                   Ejercicios Resueltos
 > Comparador con Zeners.
                                                             -              R

                                                             +
                                                                                                  +
                 v0 =Av·(v+ -v- )                      +                                DZ1       v0
                                                       vi                                         -
                                                        -                               DZ2
   vi > 0                       +vsat=+vcc
   vi < 0                        -vsat=-vcc
                     -                R

                     +                                      vo=vz2+0,7
                                                      +                                 vo
                                  vz1             0,7                                         vz2 +0,7
            +                                 DZ1     v0    vo=-(vz1+0,7)
            vi
                                  0,7             vz2 -
            -                                 DZ2                    -(vz1 +0,7)                   vi


Fco. Javier Hernández Canals                                                                            49




 Amplificador Operacional                                                   Ejercicios Resueltos
 > Comparador con tensión de referencia.



                                                  -              R
                         vref
                                                  +
                 +vCC               -vCC +                                         +
                                                                      DZ1          v0
                                         vi
                                                                                   -
                                          -
                                                                      DZ2




Fco. Javier Hernández Canals                                                                            50




                                                                                                             25
Amplificador Operacional                                                    Ejercicios Resueltos

                                                                                  vo
                                v0 =Av·(v+ -v- )                                          vz2 +0,7


                               v0 =Av·(vi -vref )                -(vz1 +0,7)                   vi
                                                                                       vref
                  vi-vref > 0                  +vsat=+vcc
                  vi-vref < 0                   -vsat=-vcc
                                         -            R
           vref
                                         +                                     vo=vz2+0,7
  +vCC                -vCC +                        vz1          0,7 +
                                                             DZ1     v0        vo=-(vz1+0,7)
                           vi
                                                    0,7          vz2 -
                           -
                                                             DZ2


Fco. Javier Hernández Canals                                                                         51




 Amplificador Operacional                                                    Ejercicios Resueltos
 > Comparador con histéresis.

      vi
                  -                      vO
                  +
                                    R1

                                    R2                           vO

                                                                        vi




Fco. Javier Hernández Canals                                                                         52




                                                                                                          26
Amplificador Operacional                                            Ejercicios Resueltos
 > Rectificador de media onda.

                                   R2

                                        D1
               R1
                               -                  D2
        +
                               +                       +
        vi
                                                       v0
        -
                                                       -




Fco. Javier Hernández Canals                                                             53




 Amplificador Operacional                                            Ejercicios Resueltos
 > Rectificador de onda completa.

                                   R1

                                        D1                               R2
              R1
                               -                  D2        R2 / 2
                                                                     -
   +                           +
                                                                     +              +
   vi                                        R2
                                                                                    v0
   -
                                                                                    -




Fco. Javier Hernández Canals                                                             54




                                                                                              27
Amplificador Operacional                                 Ejercicios Resueltos
 > Amplificador logarítmico.
 La aplicación del amplificador logarítmico se ha reducido bastante
 desde la aparición de la tecnología digital. A pesar de ello, la respuesta
 prácticamente instantánea de los circuitos analógicos los hace
 imprescindibles, en algunas aplicaciones concretas, cuando se necesita
 una velocidad de cálculo mayor que la que se puede obtener utilizando
 circuitos digitales.
 El circuito amplificador logarítmico se basa en el amplificador inversor:
 la entrada positiva va conectada a masa y la negativa presenta
 alimentación de tensión a través de una resistencia. La realimentación
 negativa se consigue a través de un diodo polarizado en directa. La
 relación exponencial que hay entre la tensión en directa y la intensidad
 de corriente en un diodo es lo que garantiza que la tensión de salida del
 amplificador operacional sea proporcional al logaritmo de la tensión de
 entrada.

Fco. Javier Hernández Canals                                                  55




 Amplificador Operacional                                 Ejercicios Resueltos
Característica del diodo.
 Para las regiones de polarización directa e inversa el diodo tiene la
 siguiente característica:

      ID =IS ·(ek·VD/TK -1)        IS = corriente de saturación inversa.

                                   TK = TC + 273º

                                   K = 11600/η con η=1 para Ge y η=2 para
                                   Si en niveles relativamente bajos de
                                   corriente del diodo y η=1 para Ge y Si
                                   en mayores niveles de corriente del
                                   diodo.




Fco. Javier Hernández Canals                                                  56




                                                                                   28
Amplificador Operacional                                                           Ejercicios Resueltos
 > Amplificador logarítmico.                                                                      D1

                                                                     R1
   i 1 =i 2                                                                              -
                                                           +                                           +
                                                                                         +
   vi -0
                              -vo                          vi                                          v0
         =idiodo =Io ·e        vt
    R1                                                     -                                           -
                        i2                  D1

   i1         R1        0V
                                  -                                          vi
                                                            vo =-vt·ln
   +                                             +                         R1 ·Io
                                    +
   vi                                            v0
                                                                Datos conocidos del diodo.
   -                                             -

Fco. Javier Hernández Canals                                                                                57




 Amplificador Operacional                                                           Ejercicios Resueltos
 > Amplificador antilogarítmico.                                                             R1

                                                                D1
   i 1 =i 2
                                                                                     -
                   vi
                         0-vo                              +                                           +
   idiodo =Io ·e = vt
                                                                                     +
                          R1                               vi                                          v0
                                                           -                                           -
                             i2             R1

         i 1 D1              0V
                                        -
        +                                             +                             vi
                                        +
        vi                                            v0             vo =-R1 ·Io ·e vt
        -                                             -


Fco. Javier Hernández Canals                                                                                58




                                                                                                                 29
Ejercicios Oposición




        Fco. Javier Hernández Canals.




 Amplificador Operacional                                 Ejercicios Resueltos
> Ejercicios de oposiciones: Murcia, 04
- El amplificador inversor de la figura siguiente se ha diseñado para una
ganancia de -4. Hallar:
a) La tensión vi en función de vs.
b) La tensión vo en función de vs.
c) La intensidad IL en función de vs.                 R2 =40K

                                   vi   R1 =10K
                                                      -              v0

                                        Rs =5K        +

                                                                 RL =5K
                                  vs
                                                            IL



Fco. Javier Hernández Canals                                                 60




                                                                                  30
Amplificador Operacional                                     Ejercicios Resueltos
SOLUCIÓN:
El amplificador inversor se ha diseñado para una ganancia de -4, aplicando
la función de transferencia de un amplificador inversor se comprueba este
dato.
            i2 R2                 i1=i2
                                                Vo R2 40K
      R1                          Vi-0 0-Vo        =-    =-    =-4
  i1                                   =         Vi R1 10K
                -          Vo      R1    R2
Vi
                +
                                                                  R2=40K

a) La tensión Vi en función de Vs.                  R1=10K
                                          Vi   i1
                                                                  -           Vo
  Vs-Vi Vi-0                              i2                 OV
        =                                      Rs=5K
   Rs     R1                                                      +         RL=5K
                                                                      IL
       R1         10K     2              Vs
  Vi=       Vs=        Vs= Vs
      R1+Rs     10K+5K    3
Fco. Javier Hernández Canals                                                         61




 Amplificador Operacional                                     Ejercicios Resueltos

b) La tensión Vo en función de Vs.                                R2=40K
                                                             i2
 Vo R2 40K                                          R1=10K
    =-   =-   =-4
 Vi    R1 10K                      8      Vi   i1
                               Vo=- Vs                            -           Vo
     2                             3
  Vi= Vs                                       Rs=5K              +
     3                                                                IL    RL=5K
                                         Vs

c) La intensidad IL en función de Vs.

               8
              - Vs
         Vo 3         8
    IL =    =      =- Vs(mA)
         RL    5K    15




Fco. Javier Hernández Canals                                                       62




                                                                                          31
Amplificador Operacional                                  Ejercicios Resueltos

> Ejercicios de oposiciones: Valladolid, 96
- En el circuito de la figura nº 2:
a) Dibujar la señal de salida Vs.
b) Calcular el valor de R.




Fco. Javier Hernández Canals                                                  63




 Amplificador Operacional                                  Ejercicios Resueltos
SOLUCIÓN: Sumador inversor ponderado.                         20K
                                                      i
         i=i1+i2
     0-Vs V1-0 V2-0                           10K
         =      +                  V1 i1
     20K 10K      5K                                      -           Vs
                                              5K          +
         Vs=-2V1-4V2                V2 i2



                                                    b) El valor de la
                                                    resistencia conectada a
                                                    la entrada no inversora
                                                    no afecta al
                                                    funcionamiento del
                                                    circuito por lo que puede
                                                    tomar cualquier valor.

Fco. Javier Hernández Canals                                                  64




                                                                                   32
Amplificador Operacional                                                Ejercicios Resueltos
> Ejercicios de oposiciones: MEC, 94
- En el amplificador de Instrumentación de la figura, determinar el valor
de la tensión de salida en función de las tensiones de entrada.
Datos: AO Ideales, ±Vcc = ±12V, R1 = 20K , R2 = R3 = 10K




Fco. Javier Hernández Canals                                                                 65




 Amplificador Operacional                                                Ejercicios Resueltos
                                                v1       v1'        R3                  R3
                                                     +
                                                     -
                                                               R2


                                                               R1


                                                               R2                   -        v0
                                                     -              R3
                                                                                    +
                                                v2   +   v2'
                                                                               R3
     R2      2·R                 R       2·R2
 V0 =   ·(1+     )·(V2 -V1 ) V0 = 3 ·(1+      )·(V2 -V1 )
     R1      R0                  R3       R1
 R1 = 20K , R2 = R3 = 10K
       10K        2·10K
  V0 =       ·(1+         )·(V2 -V1 )=2·(V2 -V1 )
       10K         20K
Fco. Javier Hernández Canals                                                                 66




                                                                                                  33
Amplificador Operacional                                       Ejercicios Resueltos
> Ejercicios de oposiciones: Extremadura, 00
- En el amplificador de corriente de la figura, la corriente que pasa por la
carga es IL = 7mA, mientras que la corriente de entrada es I1 = 2mA.
Calcular el valor de R2, considerando que el amplificador operacional es
ideal.




Fco. Javier Hernández Canals                                                        67




 Amplificador Operacional                                       Ejercicios Resueltos
                                                                R2
                                                    R1=2K
       -7·10-3 ·RL -Vo                    I1=2mA
  2mA=                                                      -             Vo
            R2
                                                            +           R3=2K
                  -3
       -7·10 ·RL -Vo                           -3
  7mA=                          Vo=-(14+7·10 ·RL )                      VL =-7·10-3 ·RL
            2K
                                                                        RL
            -7·10-3 ·RL +14+7·10 -3 ·RL                                 IL=7mA
   2mA=
                        R2

             14
     R2=        -3
                   =7·103 =7K
           2·10



Fco. Javier Hernández Canals                                                        68




                                                                                          34
Fco. Javier Hernández Canals.




                                35

Ejercicios resueltos

  • 1.
    Amplificador Operacional Ejercicios Resueltos Fco. Javier Hernández Canals. Aplicaciones lineales Fco. Javier Hernández Canals. 1
  • 2.
    Amplificador Operacional Ejercicios Resueltos > Seguidor de tensión (buffer, adaptador de impedancias) Consiste en realimentar la entrada negativa con la señal de salida e introducir tensión por la entrada positiva. Es muy utilizado en electrónica y consigue que la ganancia en tensión sea igual a la unidad, y, por tanto, la tensión de entrada no es modificada a la salida. Su característica fundamental es que, sin modificar la tensión de entrada, sí que modifica el valor de la impedancia: a la entrada hay un valor muy elevado, y a la salida, una impedancia muy baja. El seguidor de tensión tiene una amplia aplicación como transformador de impedancias; se utiliza para acoplar una fuente de alta impedancia a una carga de impedancia baja. · Teniendo la realimentación negativa. - v0 - v0 v0 =vi vi vi + + Fco. Javier Hernández Canals 3 Amplificador Operacional Ejercicios Resueltos > Amplificador inversor. En el circuito amplificador inversor, la señal de salida del amplificador realimenta la entrada inversora por medio de una resistencia. En la entrada inversora se conecta una resistencia, mientras que la entrada no inversora se conecta a masa. La señal de salida es invertida (desfasada en 180°) con respecto a la señal de entrada y su amplitud dependerá del cociente entre la resistencia de realimentación y la conectada a la entrada inversora. Escogiendo las resistencias convenientemente se puede obtener la amplificación deseada para una aplicación específica. R2 R1 - + + + vi v0 - - Fco. Javier Hernández Canals 4 2
  • 3.
    Amplificador Operacional Ejercicios Resueltos Alternativa 1 Alternativa 2 > Amplificador inversor. i2 R2 i2 R2 i1 R1 0V i1 R1 0V - - + + + + + + vi vi v0 v0 - - - - i 1 =i 2 i 1 =i 2 vi -0 0-v0 0-vi v0 -0 = = R1 R2 R1 R2 v0 R2 v0 R2 =- =- vi R1 vi R1 Fco. Javier Hernández Canals 5 Amplificador Operacional Ejercicios Resueltos > Amplificador no inversor. Las características fundamentales del amplificador no inversor es que la señal de salida está en fase con respecto a la señal de entrada y la ganancia del amplificador siempre será mayor que la unidad. En este circuito, al igual que en el circuito del amplificador inversor, la realimentación es negativa, pero la tensión de entrada se aplica a la entrada no inversora. R2 R1 - v0 vi + Fco. Javier Hernández Canals 6 3
  • 4.
    Amplificador Operacional Ejercicios Resueltos Alternativa 1 Alternativa 2 > Amplificador no inversor. i2 R2 i2 R2 i 1 R1 vi i 1 R1 vi - v0 - v vi + vi + i 1 =i 2 i 1 =i 2 0-vi vi -v0 vi -0 vO -vi = = R1 R2 R1 R2 v0 R1 +R2 R v0 R1 +R2 R = =1+ 2 = =1+ 2 vi R1 R1 vi R1 R1  R   R  v0 =  1+ 2  ·vi v0 =  1+ 2  ·vi  R1   R1  Fco. Javier Hernández Canals 7 Amplificador Operacional Ejercicios Resueltos > Sumador inversor ponderado. El sumador inversor se basa en un amplificador inversor, al cual se le añaden dos o más resistencias, en ramas independientes, conectadas a la entrada inversora del amplificador operacional. En el extremo de cada una de ellas se conectan las tensiones de alimentación. La tensión de salida será proporcional a la suma de esas tensiones de entrada. v R1 R 1 v2 R2 - v0 R3 v3 + Fco. Javier Hernández Canals 8 4
  • 5.
    Amplificador Operacional Ejercicios Resueltos Alternativa 2 > Sumador inversor ponderado. Alternativa 1 v1 i 1 R1 R v1 i 1 R1 R i i R2 R2 v2 i 2 0V v2 i 2 0V - v0 - v0 R3 R3 v3 i 3 + v3 i 3 + i 1 +i 2 +i 3 =i i 1 +i 2 +i 3 +i=0 v1 -0 v2 -0 v3 -0 0-v0 0-v1 0-v2 0-v3 0-v0 + + = + + + =0 R1 R2 R3 R R1 R2 R3 R v1 v2 v3 v1 v2 v3 v0 =-R·( + + ) v0 =-R·( + + ) R1 R2 R3 R1 R2 R3 Fco. Javier Hernández Canals 9 Amplificador Operacional Ejercicios Resueltos > Sumador no inversor ponderado. RA RB Las resistencias se conectan a la entrada no inversora del R1 amplificador operacional. v1 - v0 v1 -vx v2 -vx v3 -vx R2 i 1 +i 2 +i 3 =0 + + =0 v2 R1 R2 R3 + v3 R3 0-vx vx -v0 iA =iB = RA RB RA vx RB i iA B v1 v2 v3 + + v1 i 1 R1  R  R R2 R3 v0 =  1+ B  · 1 - v0  RA  1 + 1 + 1 v2 i 2 R2 R1 R2 R3 + R3 vx v3 i 3 Fco. Javier Hernández Canals 10 5
  • 6.
    Amplificador Operacional Ejercicios Resueltos Ampliación: Construcción de un sumador no inversor a partir de un sumador inversor y un inversor. R·R2 v1 v2 v3 vO = ·( + + ) R1 R1 R2 R3 Sumador v =-R·( v1 + v2 + v3 ) Amplificador v =- R2 ·v x O x inversor. R1 R2 R3 inversor. R1 R1 R v1 R5 R2 v2 R4 - vx R3 - v3 + + + v0 - Fco. Javier Hernández Canals 11 Amplificador Operacional Ejercicios Resueltos > Amplificador con eliminación del nivel de continua. R1 R2 C - v0 vi + Rp · Para las señales de CC el condensador se comporta como un circuito abierto por lo que no las deja pasar, para las señales de alterna la FDT es la siguiente. Fco. Javier Hernández Canals 12 6
  • 7.
    Amplificador Operacional Ejercicios Resueltos R1 i 1 R2 i 2 i 1 =i 2 0-vx vx -v0 vx = - v0 R1 R2 C -Vx Vx -V0 vi i 3 vx = + R1 R2 Rp i 3 =i 4 i4 d(vi -vx ) vx -0 C = dt Rp v C·s·(vi -vx )= x  R +R   Rp ·C·s  Rp V0 =  1 2  ·   ·Vi  R1   1+Rp ·C·s    NOTA: s =jω (variable compleja) Fco. Javier Hernández Canals 13 Amplificador Operacional Ejercicios Resueltos > Amplificador diferencial. El circuito restador de tensión es denominado habitualmente amplificador diferencial en modo común. Este circuito es la combinación de un amplificador inversor con uno no inversor. El amplificador operacional se realimenta negativamente, alimentándose las entradas con tensiones diferentes. La tensión de salida corresponde a la diferencia entre las dos tensiones de entrada: la que se aplica a la entrada positiva, menos la que se aplica a la entrada negativa, multiplicada por un factor de ganancia que está determinado por la resistencia de realimentación y la conectada a la entrada inversora del amplificador. Toda diferencia de tensión entre las dos entradas será amplificada, mientras que cualquier señal común a los dos terminales de entrada no será amplificada; por esta razón, los amplificadores diferenciales son ampliamente utilizados en la instrumentación electrónica, como es el caso de los sensores de determinadas magnitudes físicas: termopares, galgas extensiométricas, etc. Fco. Javier Hernández Canals 14 7
  • 8.
    Amplificador Operacional Ejercicios Resueltos R1 R2 i 1 =i 2 i 3 =i 4 v1 v1 -vx vx -v0 v2 -vx vx -0 = = - v0 R1 R2 R1 R2 R1 v2 + R2 R1 i 1 R2 i 2 v1 vx - v0 R1 i 3 vx v2 R + v0 = 2 ·(v2 -v1 ) R1 R2 i4 Fco. Javier Hernández Canals 15 Amplificador Operacional Ejercicios Resueltos > Amplificador diferencial de instrumentación. v1 - v1' R1 R2 + R R0 R - v0 + R1 + v2 - v2' R2 Fco. Javier Hernández Canals 16 8
  • 9.
    Amplificador Operacional Ejercicios Resueltos v1' -v1 v1 -v2 v2 -v2' v1 v1' R1 R2 = = + R R0 R - v1' -v1 v1 -v2 R = R R0 v1 1 v1' = v1 ·(R+R0 )-v2 ·R  R0 R0   v2 v1 -v2 v2 -v2' = R0 R R - v0 - R1 1 + v2' = v2 ·(R+R0 )-v1 ·R  R0   v2 + v2' R2 Amplificador R2 2·R diferencial. v0 = ·(1+ )·(v2 -v1 ) R1 R0 R v0 = 2 ·(v2' -v1' ) Fco. Javier Hernández Canals R1 17 Amplificador Operacional Ejercicios Resueltos > Amplificador de intensidad ie R1 con carga flotante. i Ganancia de intensidad: A= s i ie ie ie R1 - RL + 0V RL is - vx R2 + i0 i R Ai = s =1+ 1 R2 ie R2 0-vx ie = R1 0-vx 1 1 R1 +R2 i0 = -vx ·( + ) R2 i R1 R2 R ·R R Ai = s = = 1 2 =1+ 1 1 1 ie 1 1 R2 is =ie +i0 =-vx ·( + ) -vx · R1 R2 Fco. Javier Hernández Canals R1 R1 18 9
  • 10.
    Amplificador Operacional Ejercicios Resueltos > Convertidor de corriente a tensión y de tensión a corriente Los convertidores de corriente a tensión y de tensión a corriente también se suelen denominar fuente de tensión controlada por corriente y fuente de corriente controlada por tensión respectivamente. En el primer caso, la tensión de salida es directamente proporcional a la corriente de entrada y, en el segundo, la corriente de salida es directamente proporcional a la tensión de entrada. Fco. Javier Hernández Canals 19 Amplificador Operacional Ejercicios Resueltos > Convertidor tensión-corriente. R RL vi -0 vi R vi is RL is = = R R - v0 - v0 vi + vi + > Convertidor corriente-tensión. ie R ie R 0-v0 ie = R - 0V v0 v0 =-R·ie - v0 + + Fco. Javier Hernández Canals 20 10
  • 11.
    Amplificador Operacional Ejercicios Resueltos > Integrador. El circuito integrador es capaz de obtener a la salida una tensión que es proporcional a la integral, con respecto al tiempo, de la tensión de entrada. Este circuito es igual al amplificador inversor, pero en este caso la realimentación negativa se realiza a través de un condensador y no a través de una resistencia. La principal aplicación de estos circuitos es generar rampas de tensión que se controlan mediante la tensión de entrada. El integrador presenta una configuración de amplificador inversor; por tanto, si la tensión de entrada es positiva, la rampa de salida tiene pendiente negativa, si la tensión de entrada es negativa, la rampa de salida tiene pendiente positiva, y si la tensión de entrada es cero, la salida será un valor de tensión constante. Fco. Javier Hernández Canals 21 Amplificador Operacional Ejercicios Resueltos > Integrador inversor con condensador flotante. vi R C - v0 vi R i1 i2 C + 0V - v0 i 1 =i 2 + vi -0 d(0-v0 ) =C R dt vi d 1 =-C ·v0 R·C ∫ v0 =- vi ·dt R dt Fco. Javier Hernández Canals 22 11
  • 12.
    Amplificador Operacional Ejercicios Resueltos > Integrador no inversor. i=i 1 +i 2 R R dv v -v v -v C x= i x+ 0 x dt R R - v0 R 0-vx vx -v0 v0 vi i2= = vx = + R R 2 R R R C vx - v0 R i1 vx vi + 2 i2 R·C ∫ v0 = vi ·dt R i C Fco. Javier Hernández Canals 23 Amplificador Operacional Ejercicios Resueltos > Derivador. La construcción de un circuito derivador es muy similar a la de un integrador. La realimentación negativa se realiza a través de una resistencia y la tensión de entrada se aplica a la entrada inversora a través de un condensador, sustituyendo a la resistencia que aparece en el amplificador inversor. Este circuito obtiene a la salida la derivada de una tensión de entrada. Fco. Javier Hernández Canals 24 12
  • 13.
    Amplificador Operacional Ejercicios Resueltos > Derivador inversor. vi C R i 1 =i 2 - v0 d(vi -0) 0-v0 C = + dt R d -v C ·vi = 0 dt R vi C i1 i2 R d v0 =-R·C vi dt 0V - v0 + Fco. Javier Hernández Canals 25 Amplificador Operacional Ejercicios Resueltos > Derivador no inversor. C R d v -v i 1 =i 2 C· (0-vx )= x 0 dt R C - v0 d v -0 vi i 3 =i 4 C· (vi -vx )= x + dt R R C i i2 R d 1 v0 =R·C vi dt vx C i3 - v0 vi vx + R i4 Fco. Javier Hernández Canals 26 13
  • 14.
    Amplificador Operacional Ejercicios Resueltos > El amplificador operacional de la figura es ideal y no está saturado. Encuentra la relación entre V2/V1. 10K 2K 1K 5K - V1 + V2 Fco. Javier Hernández Canals 27 Amplificador Operacional Ejercicios Resueltos Existe realimentación negativa. 10K VX 2K Aplicación lineal. I1 I3 I2 1K Cortocircuito virtual. v- =v+ V1 5K I1 0V V1 -0 0-VX I1 = = - 5 10 V1 + V -V I2 = X 2 V2 2 VX -0 I3 = 1 NOTA: en los cálculos se omiten los múltiplos (K ) y los submúltiplos (mA) Fco. Javier Hernández Canals 28 14
  • 15.
    Amplificador Operacional Ejercicios Resueltos V1 -0 0-VX 10K VX 2K I1 = = Aplicando la ley de las 5 10 corrientes al nudo X I1 I2 V -V I3 I2 = X 2 I1 =I2 +I3 1K 2 V -0 0-VX VX -V2 VX V1 5K I1 0V I3 = X = + - 1 10 2 1 5 1 1 1 1 V1 + VX = V2 VX ·( + + )= V2 16 1 2 10 2 V2 V1 -VX I1 = = 5 10 5 - V2 V1 V2 160 = 16 =- =-6,4 5 10 V1 25 Fco. Javier Hernández Canals 29 Amplificador Operacional Ejercicios Resueltos > En el circuito de la figura vs=sen100t. Determina los valores de v1 y v2. 100 20 30 - + + + vs v1 R v2 - - Fco. Javier Hernández Canals 30 15
  • 16.
    Amplificador Operacional Ejercicios Resueltos Existe realimentación negativa. i2 100 Aplicación lineal. 20 i 1 30 0V vs - Cortocircuito virtual. v- =v+ + + + vs v1 R v2 i 1 =i 2 - - vs -0 0-v2 v2 =-2·vs =-2·sen100t(V) = 50 100 vs =sen100t 1 20 3 v1 =vs -20·i 1 =1·sen100t-20· sen100t =(1- )·sen100t= sen100t(V) 50 50 5 vs -0 vs -v2 1 i 1 =i 2 = = = sen100tA 50 150 50 Fco. Javier Hernández Canals 31 Amplificador Operacional Ejercicios Resueltos > En el circuito de la figura calcular el voltaje del nudo C, i1, resistencia de entrada vista desde la fuente de 9V, v2 e i4. 5 i1 4 C 3 i2 - i3 9V + i4 + v2 6 10 - Fco. Javier Hernández Canals 32 16
  • 17.
    Amplificador Operacional Ejercicios Resueltos Existe realimentación negativa. 5 Cortocircuito virtual. v- =v+ 9V i1 4 C 3 i 2 0V Aplicando la ley de las - i3 corrientes al nudo C, 9V + i4 + tenemos: v2 6 10 - CS: Consideramos positivas las intensidades salientes. -i 1 +i 2 +i 3 =0 9-vC v -0 vC -0 -( )+ C + =0 vC =3V 4 3 6 9-vC 9-3 6 i1= = = =1,5A 4 4 4 Fco. Javier Hernández Canals 33 Amplificador Operacional Ejercicios Resueltos v 9 5 R in = = =6 i 1 1,5 1,5A 4 3V 3 9V - v -0 3-0 0-v2 i2= C = = v2 =-5V 9V i4 + 3 3 5 + v2 v2 -0 -5-0 6 10 i4 = = =-0,5A - 10 10 Ampliación: Equivalente de Thevenin. 4 3 V 9 5,4 A i= = =0,9A A R 10 9V vth =6·i=6·0,9=5,4V 5,4V vth vth 6 6·4 Rth =3+ =5,4 B 6+4 B Fco. Javier Hernández Canals 34 17
  • 18.
    Amplificador Operacional Ejercicios Resueltos > Encuentra el valor de vc, i1, v2 y Rin (desde la fuente de 21V) 8K 5K i1 3K - C 3K 21V + + 6K v2 - Fco. Javier Hernández Canals 35 Amplificador Operacional Ejercicios Resueltos Existe realimentación negativa. Cortocircuito virtual. v- =v+ v2 NOTA: en los cálculos 5K 8K se omiten los múltiplos 21V i 1 3K 0V (K ) y los submúltiplos - (mA) C 3K 21V + + Aplicamos la ley de las 6K v2 corrientes al nudo C - CS: Consideramos positivas las corrientes salientes. 21-vC vC -v2 vC -0 vC -0 -( )+ + + =0 Tenemos una ecuación con dos incógnitas. 3 8 6 3 La otra ecuación la obtendremos del análisis del operacional. Fco. Javier Hernández Canals 36 18
  • 19.
    Amplificador Operacional Ejercicios Resueltos 8K 5K i1 3K - C 3K 21V + + i2 6K v2 - 5K i1 INVERSOR C 0V - + 3K + + vC -0 0-v2 5 vC i 1 =i 2 = = v2 =- vC v2 3 5 3 - - Fco. Javier Hernández Canals 37 Amplificador Operacional Ejercicios Resueltos 21-vC vC -v2 vC -0 vC -0 vC =6V -( )+ + + =0 3 8 6 3 5 5 v2 =- vC v2 =- ·5,25=-10V 3 3 21-VC 21-6 v2 i1 = = =5mA 3 3 v21 21 8K 5K Rin = = =4,2K 3K i 1 5·10 -3 21V i 1 0V - C 3K 21V + + 6K v2 - Fco. Javier Hernández Canals 38 19
  • 20.
    Amplificador Operacional Ejercicios Resueltos > Determina el valor de vo. R1 R2 v1 R R v2 - R1 - + + + vo - Fco. Javier Hernández Canals 39 Amplificador Operacional Ejercicios Resueltos R1 i1 0V R2 i0 v1 i2 R 0V R i2 i3 v2 - i 3 R1 0V v3 - + + + vo - v2 -0 0-v3 i2 = = v2 =-v3 R R R2 v0 = ·(v2 -v1 ) v -0 v -0 0-v0 R2 R1 i 0 =i 1 +i 3 = 1 + 3 = v0 =- ·(v1 +v3 ) R1 R1 Fco. Javier Hernández Canals R2 R1 40 20
  • 21.
    Amplificador Operacional Ejercicios Resueltos > Determina el valor de v0 en el circuito de la figura. R2 Existe realimentación negativa. R1 Cortocircuito virtual. v- =v+ - v1 + + v0 v2 - i R2 i R1 v2 - v1 -v2 v2 -v0 i= = R1 R2 v1 + + v0 R2 v2 v0 =v2 + ·(v2 -v1 ) - R1 Fco. Javier Hernández Canals 41 Amplificador Operacional Ejercicios Resueltos > Determina el valor de v0 en el circuito de la figura. R2 R1 R1 R2 - - + + + vo - v1 v2 Fco. Javier Hernández Canals 42 21
  • 22.
    Amplificador Operacional Ejercicios Resueltos iA R2 v1 iA R1 v3 R1 i B v2 i B R2 - - + + + vo - v1 v2 0-v1 v1 -v3  R  iA = = v3 =  1+ 1  ·v1 R2 R1  R2  R  v0 =  2 +1  · ( v2 -v1 ) v3 -v2 v2 -v0 R  R  R1  iB= = v0 =  2 +1  ·v2 - 2 ·v3 R1 R2  R1  R1 Fco. Javier Hernández Canals 43 Amplificador Operacional Ejercicios Resueltos > Determina el voltaje de salida en el circuito 10K de la figura, sabiendo que vi= -0,4V Existe realimentación negativa. - Cortocircuito virtual. v- =v+ + NOTA: en los cálculos se omiten los vi vo múltiplos (K ) y los submúltiplos (mA) 4,7K 10K vi - i= 0-v1 v1 -v0 = v0 = 147 vi 4,7 10 47 + vi vo 147 4,7K v0 = ·vi =3,128·(-0,4)=-1,25V 47 Fco. Javier Hernández Canals 44 22
  • 23.
    Amplificador Operacional Ejercicios Resueltos Alternativa 2. Redibujar el esquema. 10K i2 10K - i 1 4,7K vi - v0 + vi vo vi + 4,7K i 1 =i 2 0-vi vi -v0 = 4,7 10  10  v0 =  1+  ·vi =3,128·(-0,4)=-1,25V  4,7  Fco. Javier Hernández Canals 45 Aplicaciones no lineales Fco. Javier Hernández Canals. 23
  • 24.
    Amplificador Operacional Ejercicios Resueltos > Circuitos comparadores. El comparador es el circuito más simple, ya que sólo está formado por el propio amplificador operacional. En condiciones ideales, cuando las tensiones en los terminales de entrada son iguales, de manera que la tensión diferencial es nula, la tensión en el terminal de salida será nula. Ahora bien, si la tensión en la entrada inversora es más positiva que la tensión en la entrada no inversora, entonces la tensión en la salida será negativa; por el contrario, si la tensión en la entrada inversora es más negativa que la tensión en la entrada no inversora, la tensión de salida será positiva. v0 =Av·(v+ -v- ) v2 - v0 v1 v0 =Av·(v1 -v2 ) + Fco. Javier Hernández Canals 47 Amplificador Operacional Ejercicios Resueltos > Detector de paso por cero. vi v0 =Av·(v+ -v- ) vO +vsat vi - v0 v0 =Av·(0-vi )=-Av·vi + -vsat vO +vsat - v0 v0 =Av·(vi -0) =Av·vi vi + -vsat Fco. Javier Hernández Canals 48 24
  • 25.
    Amplificador Operacional Ejercicios Resueltos > Comparador con Zeners. - R + + v0 =Av·(v+ -v- ) + DZ1 v0 vi - - DZ2 vi > 0 +vsat=+vcc vi < 0 -vsat=-vcc - R + vo=vz2+0,7 + vo vz1 0,7 vz2 +0,7 + DZ1 v0 vo=-(vz1+0,7) vi 0,7 vz2 - - DZ2 -(vz1 +0,7) vi Fco. Javier Hernández Canals 49 Amplificador Operacional Ejercicios Resueltos > Comparador con tensión de referencia. - R vref + +vCC -vCC + + DZ1 v0 vi - - DZ2 Fco. Javier Hernández Canals 50 25
  • 26.
    Amplificador Operacional Ejercicios Resueltos vo v0 =Av·(v+ -v- ) vz2 +0,7 v0 =Av·(vi -vref ) -(vz1 +0,7) vi vref vi-vref > 0 +vsat=+vcc vi-vref < 0 -vsat=-vcc - R vref + vo=vz2+0,7 +vCC -vCC + vz1 0,7 + DZ1 v0 vo=-(vz1+0,7) vi 0,7 vz2 - - DZ2 Fco. Javier Hernández Canals 51 Amplificador Operacional Ejercicios Resueltos > Comparador con histéresis. vi - vO + R1 R2 vO vi Fco. Javier Hernández Canals 52 26
  • 27.
    Amplificador Operacional Ejercicios Resueltos > Rectificador de media onda. R2 D1 R1 - D2 + + + vi v0 - - Fco. Javier Hernández Canals 53 Amplificador Operacional Ejercicios Resueltos > Rectificador de onda completa. R1 D1 R2 R1 - D2 R2 / 2 - + + + + vi R2 v0 - - Fco. Javier Hernández Canals 54 27
  • 28.
    Amplificador Operacional Ejercicios Resueltos > Amplificador logarítmico. La aplicación del amplificador logarítmico se ha reducido bastante desde la aparición de la tecnología digital. A pesar de ello, la respuesta prácticamente instantánea de los circuitos analógicos los hace imprescindibles, en algunas aplicaciones concretas, cuando se necesita una velocidad de cálculo mayor que la que se puede obtener utilizando circuitos digitales. El circuito amplificador logarítmico se basa en el amplificador inversor: la entrada positiva va conectada a masa y la negativa presenta alimentación de tensión a través de una resistencia. La realimentación negativa se consigue a través de un diodo polarizado en directa. La relación exponencial que hay entre la tensión en directa y la intensidad de corriente en un diodo es lo que garantiza que la tensión de salida del amplificador operacional sea proporcional al logaritmo de la tensión de entrada. Fco. Javier Hernández Canals 55 Amplificador Operacional Ejercicios Resueltos Característica del diodo. Para las regiones de polarización directa e inversa el diodo tiene la siguiente característica: ID =IS ·(ek·VD/TK -1) IS = corriente de saturación inversa. TK = TC + 273º K = 11600/η con η=1 para Ge y η=2 para Si en niveles relativamente bajos de corriente del diodo y η=1 para Ge y Si en mayores niveles de corriente del diodo. Fco. Javier Hernández Canals 56 28
  • 29.
    Amplificador Operacional Ejercicios Resueltos > Amplificador logarítmico. D1 R1 i 1 =i 2 - + + + vi -0 -vo vi v0 =idiodo =Io ·e vt R1 - - i2 D1 i1 R1 0V - vi vo =-vt·ln + + R1 ·Io + vi v0 Datos conocidos del diodo. - - Fco. Javier Hernández Canals 57 Amplificador Operacional Ejercicios Resueltos > Amplificador antilogarítmico. R1 D1 i 1 =i 2 - vi 0-vo + + idiodo =Io ·e = vt + R1 vi v0 - - i2 R1 i 1 D1 0V - + + vi + vi v0 vo =-R1 ·Io ·e vt - - Fco. Javier Hernández Canals 58 29
  • 30.
    Ejercicios Oposición Fco. Javier Hernández Canals. Amplificador Operacional Ejercicios Resueltos > Ejercicios de oposiciones: Murcia, 04 - El amplificador inversor de la figura siguiente se ha diseñado para una ganancia de -4. Hallar: a) La tensión vi en función de vs. b) La tensión vo en función de vs. c) La intensidad IL en función de vs. R2 =40K vi R1 =10K - v0 Rs =5K + RL =5K vs IL Fco. Javier Hernández Canals 60 30
  • 31.
    Amplificador Operacional Ejercicios Resueltos SOLUCIÓN: El amplificador inversor se ha diseñado para una ganancia de -4, aplicando la función de transferencia de un amplificador inversor se comprueba este dato. i2 R2 i1=i2 Vo R2 40K R1 Vi-0 0-Vo =- =- =-4 i1 = Vi R1 10K - Vo R1 R2 Vi + R2=40K a) La tensión Vi en función de Vs. R1=10K Vi i1 - Vo Vs-Vi Vi-0 i2 OV = Rs=5K Rs R1 + RL=5K IL R1 10K 2 Vs Vi= Vs= Vs= Vs R1+Rs 10K+5K 3 Fco. Javier Hernández Canals 61 Amplificador Operacional Ejercicios Resueltos b) La tensión Vo en función de Vs. R2=40K i2 Vo R2 40K R1=10K =- =- =-4 Vi R1 10K 8 Vi i1 Vo=- Vs - Vo 2 3 Vi= Vs Rs=5K + 3 IL RL=5K Vs c) La intensidad IL en función de Vs. 8 - Vs Vo 3 8 IL = = =- Vs(mA) RL 5K 15 Fco. Javier Hernández Canals 62 31
  • 32.
    Amplificador Operacional Ejercicios Resueltos > Ejercicios de oposiciones: Valladolid, 96 - En el circuito de la figura nº 2: a) Dibujar la señal de salida Vs. b) Calcular el valor de R. Fco. Javier Hernández Canals 63 Amplificador Operacional Ejercicios Resueltos SOLUCIÓN: Sumador inversor ponderado. 20K i i=i1+i2 0-Vs V1-0 V2-0 10K = + V1 i1 20K 10K 5K - Vs 5K + Vs=-2V1-4V2 V2 i2 b) El valor de la resistencia conectada a la entrada no inversora no afecta al funcionamiento del circuito por lo que puede tomar cualquier valor. Fco. Javier Hernández Canals 64 32
  • 33.
    Amplificador Operacional Ejercicios Resueltos > Ejercicios de oposiciones: MEC, 94 - En el amplificador de Instrumentación de la figura, determinar el valor de la tensión de salida en función de las tensiones de entrada. Datos: AO Ideales, ±Vcc = ±12V, R1 = 20K , R2 = R3 = 10K Fco. Javier Hernández Canals 65 Amplificador Operacional Ejercicios Resueltos v1 v1' R3 R3 + - R2 R1 R2 - v0 - R3 + v2 + v2' R3 R2 2·R R 2·R2 V0 = ·(1+ )·(V2 -V1 ) V0 = 3 ·(1+ )·(V2 -V1 ) R1 R0 R3 R1 R1 = 20K , R2 = R3 = 10K 10K 2·10K V0 = ·(1+ )·(V2 -V1 )=2·(V2 -V1 ) 10K 20K Fco. Javier Hernández Canals 66 33
  • 34.
    Amplificador Operacional Ejercicios Resueltos > Ejercicios de oposiciones: Extremadura, 00 - En el amplificador de corriente de la figura, la corriente que pasa por la carga es IL = 7mA, mientras que la corriente de entrada es I1 = 2mA. Calcular el valor de R2, considerando que el amplificador operacional es ideal. Fco. Javier Hernández Canals 67 Amplificador Operacional Ejercicios Resueltos R2 R1=2K -7·10-3 ·RL -Vo I1=2mA 2mA= - Vo R2 + R3=2K -3 -7·10 ·RL -Vo -3 7mA= Vo=-(14+7·10 ·RL ) VL =-7·10-3 ·RL 2K RL -7·10-3 ·RL +14+7·10 -3 ·RL IL=7mA 2mA= R2 14 R2= -3 =7·103 =7K 2·10 Fco. Javier Hernández Canals 68 34
  • 35.