Incrustar presentación
Descargar para leer sin conexión



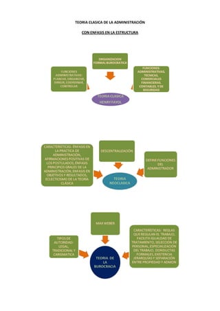
El documento presenta cuatro teorías clásicas de administración: la teoría clásica enfocada en la estructura, la teoría enfocada en el talento humano, la teoría enfocada en el ambiente, y la teoría enfocada en la tecnología. También discute que en el país actualmente prima un enfoque más burocrático dentro de las organizaciones públicas y privadas, donde prevalece la jerarquía sobre las nuevas ideas debido a la competencia laboral.


